33
BAB I
PENDAHULUAN
1.1 Latar Belakang
Pada saat ini perkembangan informasi telah berkembang dengan sangat pesat,
oleh karena itu sudah banyak pula perusahaan-perusahaan atau instansi-instansi yang
menggunakan sistem informasi untuk meningkatkan usahanya.
Cara untuk meningkatkan usaha suatu perusahaan ialah dengan membangun
sistem informasi yang baik. Syarat untuk membangun sistem informasi yang baik
yaitu adanya kecepatan dan keakuratan untuk memperoleh informasi yang
dibutuhkan. Komputer adalah suatu alat yang dapat menyimpan data, mengolah
data, dan memberikan informasi yang diinginkan secara cepat, tepat dan akurat yang
berguna bagi perusahaan untuk kemajuan usahanya.
Di dalam instansi rumah sakit salah satu kegiatan sistem informasi yang dapat
dimudahkan yaitu sistem informasi pelayanan pasien, yaitu untuk mengolah data
pasien, data dokter yang menangani pasien dan data kamar tempat pasien dirawat
sehingga menjadi suatu informasi yang lengkap dan terperinci.
Perancangan sistem informasi tersebut dilakukan dengan menggunakan aplikasi
Microsoft Visual Studio 2008. Hal ini disebabkan karena tampilannya yang menarik
juga mudah dilakukan pengembangan dan pengelolaannya. Dari uraian di atas penulis
merasa tertarik untuk menulis tugas akhir ini dengan mengangkat sebuah judul yaitu:
Perancangan Sistem Informasi Pelayanan Pasien di Rumah Sakit Umum Vina
Estetica Medan.
2
1.2 Permasalahan
Berdasarkan latar belakang masalah di atas, dapat diidentifikasikan
permasalahan sebagai berikut:
1. Bagaimana suatu rumah sakit dapat mengolah data-data yang berhubungan
dengan pelayanan pasien dengan mudah, tepat, dan teratur?
2. Bagaimana membangun suatu sistem informasi pelayanan pasien untuk
sebuah rumah sakit, dimana suatu sistem informasi tersebut dapat mengolah
data pasien, dokter dan data kamar serta data diagnosa dan transaksi.
3. Bagaimana membuat laporan pelayanan pasien, laporan data dokter dan
laporan data kamar kepada direktur, secara terkomputerisasi?
Karena keterbatasan waktu penulis dan agar pembahasan tidak menyimpang
dari tujuan maka dilakukan pembatasan masalah sebagai berikut:
1. Program ini hanya dapat diaplikasikan untuk membantu kelancaran dalam
pendataan pasien, pendataan dokter yang menangani pasien dan pendataan
kamar tempat pasien dirawat serta data diagnosa dan transaksi.
2. Sistem informasi ini dirancang dengan menggunakan aplikasi Visual Studio
2008 sebagai interface, Microsoft office access 2007 sebagai tempat
merancang database dan Crystal Report 8.5 untuk merancang laporannya.
3. Dalam sistem informasi pelayanan pasien ini tidak mendata pasien rawat jalan.
3
1.3 Tujuan
Tujuan dari penulisan tugas akhir ini adalah salah satu syarat untuk
menyelesaikan pendidikan Diploma III Program Studi Manajemen Informatika
pada STMIK Triguna Dharma Medan.
Tujuan lain dari penulisan tugas akhir ini adalah:
1. Untuk mengolah data-data yang berhubungan dengan pelayanan pasien
dengan mudah, tepat, dan teratur pada sebuah rumah sakit.
2. Untuk membangun suatu sistem informasi pelayanan pasien pada sebuah
rumah sakit, dimana suatu sistem informasi tersebut dapat membantu
mengolah data pasien, dokter dan data kamar serta data diagnosa dan transaksi
pasien rawat inap.
3. Untuk membuat laporan data pelayanan pasien, laporan data dokter dan
laporan data kamar kepada direktur, secara terkomputerisasi.
1.4 Manfaat
Adapun manfaat dari perancangan sistem ini adalah:
1. Meningkatkan efektivitas dan produktivitas kerja pegawai dalam mengolah
data pasien data dokter dan data kamar serta penyajian laporan dengan
memanfaatkan fasilitas komputer, sehingga dihasilkan informasi yang akurat,
cepat, tepat dan berkualitas.
2. Mempermudah dan memperlancar cara kerja pegawai dalam pengolahan data
pasien, data kamar dan data dokter serta data diagnosa dan transaksi yang
lebih efektif dan efisien, sehingga menghasilkan sistem baru yang lebih baik
dari sistem yang sedang berjalan saat ini.
33
BAB II
LANDASAN TEORITIS
2.1 Konsep Dasar Sistem
Sistem dapat didefinisikan menurut dua kelompok pendekatan sistem, yaitu
yang melakukan pada prosedurnya dan yang menekankan pada komponen atau
elemen. Definisi sistem berdasarkan pendekatan yang menekankan pada prosedur
menurut Jogiyanto (2002:4) “Suatu sistem adalah suatu jaringan kerja dari prosedur-
prosedur yang saling berhubungan, berkumpul bersama-sama untuk melakukan suatu
kegiatan atau untuk menyelesaikan suatu sasaran tertentu”.
Pendekatan sistem yang lebih menekankan pada elemen atau komponennya
menurut Jogiyanto (2002:683) “Sistem adalah kumpulan dari elemen-elemen yang
berinteraksi untuk mencapai tujuan tertentu”.
Suatu sistem memiliki karakteristik atau sifat-sifat tertentu, yaitu memiliki
komponen-komponen (components), batas sistem (boundary), lingkungan luar sistem
(environment), penghubung (interprest), masukan (input), keluaran (output),
pengolah (process), sasaran (objective) dan tujuan (goal)
2.2 Konsep Dasar Informasi
Istilah informasi berasal dari bahasa inggris “ to inform ” yang artinya
“Memberitahu”. Informasi adalah data yang telah diproses menjadi suatu bentuk
yang mempunyai arti dan berguna bagi manusia.
Dengan kata lain, Informasi adalah sesuatu yang diperoleh setelah adanya
pengolahan data dan penyusunan data-data kedalam bentuk yang sedemikian rupa
5
sehingga memiliki makna untuk dapat digunakan dalam pengambilan suatu
keputusan. Menurut beberapa ahli, informasi dapat disimpulkan sebagai berikut:
1. Informasi merupakan sejumlah data yang telah diproses dengan baik dan
berguna bagi pemakainya menjadi informasi atau tepatnya mengolah data dari
bentuk tak berguna menjadi berguna bagi penerimanya.
2. Informasi adalah data yang telah diklasifikasi atau diolah untuk digunakan
dalam proses pengambilan keputusan. Informasi hanya dapat memberikan
sebagian dari informasi yang digunakan oleh pengambil keputusan dan bahwa
informasi ini merupakan informasi formal dan dapat ditentukan banyaknya.
Dari definisi diatas dapat disimpulkan bahwa data adalah merupakan bentuk
kenyataan yang menggambarkan suatu kejadian atau kesatuan nyata sehingga data
tersebut lebih berarti dan berguna dalam bentuk informasi. Kesatuan data
merupakan objek nyata seperti benda, tempat, dan orang yang benar ada dan
terjadi.
Kualitas informasi sangat dipengaruhi atau ditentukan 3 hal, yaitu :
1. Relevan (relevancy).
Relevan berarti informasi harus memberikan manfaat bagi pemakainya. Relevansi
informasi berbeda-beda untuk tiap-tiap orang satu dengan yang lainnya.
2. Akurat (accuracy)
Informasi harus bebas dari kesalahan-kesalahan dan tidak bisa atau menyesatkan,
dan harus jelas mencerminkan maksudnya. Ketidakakuratan dapat terjadi karena
sumber informasi (data) mengalami gangguan atau kesengajaan sehingga merusak
atau merubah data-data asli tersebut. Komponen akurat : lengkap (completeness),
benar (correctness), aman (security).
6
3. Tepat waktu (timeliness)
Informasi yang dihasilkan atau dibutuhkan tidak boleh terlambat (usang).
Informasi yang usang tidak mempunyai nilai yang baik, sehingga kalau digunakan
sebagai dasar dalam pengambilan keputusan akan berakibat fatal atau kesalahan
dalam keputusan dan tindakan. Kondisi demikian menyebabkan mahalnya nilai
suatu infomasi, sehingga kecepatan untuk mendapatkan, mengolah, dan
mengirimkannya memerlukan teknologi-teknologi terbaru.
2.3 Konsep Dasar Sistem Informasi
Zulkifli Amsyah (1992:23) “Sistem informasi adalah kombinasi antara
prosedur kerja, informasi, orang dan teknologi informasi yang diorganisasikan
untuk mencapai tujuan dalam sebuah organisasi”.
Menurut Wilkinson (1992:45) “Sistem informasi adalah kerangka kerja
yang mengkoordinir sumber daya untuk mengubah masukan (input) menjadi
keluaran (output) guna mencapai sasaran perusahaan”.
Dari definisi diatas dapat disimpulkan bahwa sistem informasi adalah
kerangka mencakup sejumlah komponen (manusia, komputer, teknologi informasi
dan prosedur kerja), ada sesuatu yang diproses dan dimaksudkan untuk mencapai
suatu sasaran atau tujuan. Dengan kata lain, sistem informasi merupakan suatu
kumpulan dari komponen-komponen dalam perusahaan atau organisasi yang
berhubungan dengan proses penciptaan dan pengaliran informasi yang terdiri dari
beberapa kegiatan yaitu analisis, perancangan (design), implementasi
(implementation), dan pemeliharaan (follow up).
7
2.3.1 Komponen Sistem Informasi
Dalam membangun suatu sistem informasi diperlukan penggabungan
elemen-elemen pendukung tersebut antara lain:
1. Software, merupakan suatu program komputer, struktur data, dan dokumen-
dokumen yang saling berhubungan yang digunakan dalam metode logika dan
prosedur yang dibutuhkan.
2. Hardware, merupakan perangkat elektronik yang memiliki kemampuan untuk
melakukan proses komputerisasi.
3. User, adalah pengguna dan operator perangkat keras atau perangkat lunak.
4. Data, berupa salinan-salinan manual dan deskripsi informasi yang
menggambarkan operasi sistem.
2.3.2 Pengertian Perancangan
Perancangan dapat diartikan sebagai suatu tahap setelah analisa dari
pengembangan sistem yang akan dibentuk. Perancangan juga dapat berupa
penggambaran, perencanaan, dan pembuatan sketsa atau pengaturan dari beberapa
elemen yang terpisah kedalam satu kesatuan yang utuh dan dapat memiliki fungsi.
Termasuk juga menyangkut perangkat lunak dan perangkat keras komputer.
Untuk mencapai tujuan diatas, analis sistem harus dapat mencapai sasaran
sebagai berikut:
1. Desain sistem harus berguna, mudah dipahami, dan nantinya mudah
digunakan
2. Desain sistem harus dapat mendukung tujuan utama perusahaan sesuai dengan
yang telah didefinisikan pada tahap perencanaan sistem yang dilanjutkan pada
tahap analisis sistem.
8
3. Desain sistem harus efisien dan efektif untuk dapat mendukung pengolahan
transaksi, pelaporan manajemen, dan mendukung keputusan yang akan
dilakukan manajemen.
2.3.3 Pengertian Perancangan Sistem Informasi Pelayanan Pasien di RSU
Vina Estetica Medan
Dari pengertian diatas dapat ditarik kesimpulan bahwa perancangan sistem
informasi pelayanan pasien di RSU Vina Estetica Medan adalah langkah-langkah
atau proses dari kumpulan sub-sub sistem yang saling berhubungan dan
bekerjasama satu sama lain secara harmonis untuk mengolah data-data yang
berhubungan dengan pelayanan pasien, untuk tujuan pelaporan internal kepada
direktur dalam menjalankan operasional rumah sakit dalam memberikan
pelayanan kepada pasien.
2.4 Database (Basis Data)
Istilah “database” berawal dari ilmu komputer. Meskipun kemudian artinya
semakin luas, memasukkan hal-hal di luar bidang elektronika. Database adalah
kumpulan informasi yang disimpan di dalam komputer secara sistematik sehingga
dapat diperiksa menggunakan suatu program komputer untuk memperoleh
informasi dari basis data tersebut.
Konsep dasar dari database adalah kumpulan dari catatan-catatan, atau
potongan dari pengetahuan. Sebuah database memiliki penjelasan terstruktur dari
jenis fakta yang tersimpan di dalamnya, penjelasan ini disebut skema. Skema
menggambarkan obyek yang diwakili suatu database, dan hubungan di antara
obyek tersebut.
9
Ada banyak cara untuk mengorganisasi skema, atau memodelkan struktur
database, ini dikenal sebagai database model atau model data. Model yang umum
digunakan sekarang adalah model relasional, yang menurut istilah yaitu mewakili
semua informasi dalam bentuk tabel-tabel yang saling berhubungan dimana setiap
tabel terdiri dari baris dan kolom (definisi yang sebenarnya menggunakan
terminologi matematika).
Dalam model ini, hubungan antar tabel diwakili dengan menggunakan nilai
yang sama antar tabel. Model yang lain seperti model hierarkis dan model
jaringan menggunakan cara yang lebih eksplisit untuk mewakili hubungan antar
tabel.
2.4.1 Database Management System (DBMS)
Software yang digunakan untuk mengelola dan memanggil kueri (query)
database disebut Database Management System (DBMS) atau jika diterjemahkan
kedalam bahasa indonesia berarti “Sistem Manajemen Basis Data”.
Dalam satu file terdapat record-record yang sejenis, sama besar, sama
bentuk, merupakan satu kumpulan entri yang seragam. Satu record terdiri dari
field-field yang saling berhubungan untuk menunjukkan bahwa field tersebut
dalam satu pengertian yang lengkap dan direkam dalam suatu record. Untuk
menyebut isi dari field tersebut maka digunakan atribut alamat yang menunjukkan
entity alamat dari pegawai.
Entity adalah suatu objek yang nyata dan akan direkam. Set program
pengelola merupakan satu paket program yang akan dibuat agar memudahkan dan
mengefisiensikan pemasukan atau perekaman informasi dan pengambilan atau
pembacaan informasi ke dalam database. Adapun tujuan dari pengolahan data
10
yang dilakukan adalah untuk menghasilkan suatu output / keluaran yang nantinya
dipergunakan sebagai dasar untuk pengambilan suatu keputusan informasi.
2.5 Pengertian Data Flow Diagram (DFD)
Data Flow Diagram (DFD) adalah representative grafik dari sebuah sistem
dan sering digunakan untuk menggambarkan suatu sistem baru yang
dikembangkan secara logika mempertimbangkan lingkungan fisik dimana data
tersebut mengalir atau lingkungan dimana data tersebut akan disimpan.
Adapun simbol-simbol yang digunakan pada DFD adalah sebagai berikut:
Tabel 2.1 Simbol-simbol DFD
No Nama Simbol Gambar Keterangan
1
External entity / terminator
(kesatuan luar)
External / entity Terminator /
kesatuan luar digambarkan dengan
notasi / simbol kotak berbentuk
bujur sangkar
2
Proses
Simbol ini menggambarkan suatu
proses atau transformasi data.
3
Data Store
Simbol ini untuk memudahkan
menggambar Simpanan data
4
Data Flow ( Arus Data )
Simbol / notasi ini menggambar arus
data yang mengalir sebagai data
yang mengalir sebagai input atau
output.
11
DFD sering digunakan untuk menggambarkan sistem yang ada atau sistem
yang diusulkan yang digambarkan secara logika tanpa mempertimbangkan
lingkungan fisik dimana data tesebut mengalir atau data tersebut disimpan.
2.6 Flowchart
“Flowchart adalah sekumpulan gambar-gambar tertentu untuk menyatakan
alur dari suatu program yang akan diterjemahkan ke salah satu bahasa
pemrograman. Kegunaan flowchart adalah untuk menuliskan alur program tetapi
dalam bentuk gambar atau simbol”. (Ronny Setiawan, 2002 : 12)
“Flowchart (diagram alir) adalah skema yang menunjukan langkah operasi
dalam suatu algoritma mulai dari awal hingga akhir. Sebelum aplikasi dirancang
maka terlebih dahulu dibuat flowchart. Inti dari pembuatan flowchart adalah
urutan langkah-langkah dari suatu masalah sehingga diproses hasil yang benar”.
(Horas Dimas PS, 2006 : 13 ).
Flowchart dibagi menjadi dua bagian antara lain yaitu flowchart yang
menggambarkan alur suatu sistem dan flowchart yang menggambarkan alur dari
program detail.
12
Tabel 2.2 Simbol Sistem Flowchart
No Simbol Keterangan
1 Manual Input ( keyboard ), atau sebagai entri data.
2 Card, sumber data berasal dari kartu data.
3 Punched Tape, Menunjukan mesin pembolong Pita.
4
Stored Data media penyimpanan data dapat berupa
harddisk
5
Sequentil Access Stronge, media penyimpanan data
berupa pita yang dibaca berurut.
6
Magnetik Disk, media penyimpanan data seperti
floppy disk
7
Direct acess Storage, media penyimpanan data
yang dapat dibaca/disimpan secara acak.
8
Display, media untuk melihat hasil proses di layar
(monitor )
9
Document, menunjukan data akan dicetak ke kertas
melalui mesin printer.
13
3. Input-output symbols (symbol input-output)
Symbol yang menunjukkan jenis peralatan yang digunakan sebagai media
input atau output. Simbol tersebut adalah sebagai berikut:
Tabel 2.4 Simbol input-output Flowchart
No Simbol Keterangan
1 Read / Write, menunjukansumber data yang akan
diproses atau dapat juga menunjukan data yang
akan dicetak / ditulis.
2 Punched card, menunjukan input berasaal dari
kartu atau output ditulis ke kartu
3 Magnetic-tape, untuk menyatakan input berasal
dari pita magnetic atau out put disimpan ke pita
magnetic
4 Disk storage, menunjukan suatu data berasal dari
disk dan disimpan ke disk
5 Document, untuk mencetak laporan ke printer
2.7 Entity Relationship Diagram (ERD)
Menurut Ladjamudin (2005:142) “ERD adalah suatu model jaringan yang
menggunakan susunan data yang disimpan dalam sistem secara abstrak”. ERD
adalah notasi grafik dari sebuah model data atau sebuah model jaringan yang
menjelaskan tentang data yang tersimpan dalam sistem secara abstrak.
14
ERD (Entity Relationship Diagram) adalah gambaran mengenai berelasinya
antar entitas. Komponen-komponen pendukung ERD adalah sebagai berikut:
1. Entitas dan Atribut
Entitas adalah tempat penyimpan data, maka entitas yang digambarkan dalam
ERD ini merupakan data store yang ada di DFD dan akan menjadi file data di
komputer.
Atribut adalah suatu objek dan memiliki nama. Secara sederhana dapat
dikatakan bahwa jika objek ini tidak ada di suatu enterprise (lingkungan
tertentu), maka enterprise tersebut tidak dapat berjalan normal. Pada akhirnya,
entitas ini akan menjadi file data (yang bersifat master file) di dalam komputer.
Master file adalah file utama (yang harus ada, dan sifatnya jarang berubah)
2. Relasi
Relasi adalah penghubung antara satu entitas (master file) dengan entitas lain
di dalam sebuah sistem komputer. Pada akhirnya, relasi akan menjadi file
transaksi (transaction file) di komputer.
Secara kalimat logis, contoh relasi yang terjadi di sebuah perpustakaan adalah :
“Anggota meminjam buku,” atau “Anggota mengembalikan buku.” Dalam hal
ini, Anggota dan Buku adalah entitas, meminjam dan mengembalikan adalah
transaksi (relasi antara anggota dan buku).
2.8 Normalisasi
(Abdul Kadir, 2002: 52) menjelaskan tetang pengertian normalisasi “suatu
proses untuk mengubah suatu tabel yang memiliki masalah tertentu ke dalam dua
buah tabel atau lebih, yang tidak lagi memiliki masalah tersebut.” Masalah
tersebut biasanya merupakan suatu ketidak konsistenan (tidak normal) apabila
15
dilakukan penghapusan (delete), pengubahan (update) dan pembacaan (retrieve)
pada suatu basis data.
Bentuk normalisasi adalah suatu aturan yang dikenakan pada tabel-tabel
dalam basis data dan harus dipenuhi oleh tabel-tabel tersebut pada level-level
normalisasi. Ada macam-macam bentuk normalisasi, diantaranya adalah bentuk
tidak normal, bentuk normal pertama, bentuk normal kedua dan bentuk normal
ketiga. Pada buku lain disebutkan bahwa “Normalisasi adalah proses
pengelompokan data kedalam bentuk tabel atau relasi atau file untuk menyatakan
entitas dan hubungan sehingga terwujud satu bentuk database yang mudah untuk
dimodifikasikan”. (Sri Widianti, 1998 : 39)
Aturan-aturan dalam masing-masing bentuk normalisasi tersebut adalah
sebagai berikut (Abdul Kadir, 2002: 54) :
1. Bentuk tidak normal.
Bentuk ini merupakan kumpulan data yang akan disimpan, tidak ada
keharusan mengikuti suatu format tertentu, dapat saja data tidak lengkap atau
terduplikasi dan data dikumpulkan apa adanya.
2. Bentuk normal pertama.
Suatu tabel dikatakan dalam bentuk normal pertama (1NF) bila setiap kolom
bernilai tunggal untuk setiap baris. Ini berarti bahwa nama kolom yang
berulang cukup diwakili oleh sebuah nama kolom (tidak perlu ada indeks
dalam memberi nama kolom).
3. Bentuk normal kedua.
Suatu tabel berada dalam bentuk normal kedua (2NF) jika tabel berada dalam
bentuk normal pertama, semua kolom bukan kunci primer tergantung
16
sepenuhnya terhadap kunci primer. Suatu kolom disebut tergantung
sepenuhnya terhadap kunci primer jika nilai pada suatu kolom selalu bernilai
sama untuk suatu nilai kunci primer yang sama.
4. Bentuk normal ketiga.
Suatu tabel berada dalam bentuk normal ketiga (3NF) jika tabel berada
dalam bentuk normal kedua, setiap kolom bukan kunci primer tidak memiliki
ketergantungan secara transitif.
2.9 Teori Aplikasi yang Digunakan
Penyusunan tugas akhir ini adalah untuk mempermudah proses pelayanan
pasien pada RSU Vina Estetica Medan, dengan menggunakan aplikasi Microsoft
Visual Studio 2008, Microsoft Office Access 2007 dan Crystal Report 8.5.
2.9.1 Microsoft Visual Studio 2008
Microsoft Visual Studio 2008 (VB.Net) merupakan sebuah bahasa
pemrograman komputer. Bahasa pemrograman adalah perintah-perintah yang
dimengerti oleh komputer untuk melakukan tugas-tugas tertentu.
Hampir sebagian besar pengguna komputer di dunia sudah mengenal
produk-produk Microsoft, salah satunya adalah Microsoft Visual Basic.Net.
VB.Net merupakan pengembangan dari Microsoft Visual Basic versi sebelumnya.
Membangun suatu program aplikasi dengan VB.Net lebih mudah dan
menyenangkan, karena selain dilengkapi fitur-fitur baru juga tersedia bermacam-
macam toolbars, komponen, class, object dan sebagainya. Jika sudah terbiasa
dengan Visual Basic kemungkinan besar untuk migrasi ke VB.Net tidak akan
mengalami kesulitan, karena hampir semua komponen di Visual Basic versi
sebelumnya masih bisa digunakan. Sebagai contoh untuk membuat suatu Project
17
dengan VB.Net Anda tinggal klik Menu File, kemudian pilih Project dan akan
keluar kotak dialog. Setelah itu pilih Windows Application, kemudian beri nama
Project tersebut.
Untuk melihat dan mengetahui lebih jelas tentang tampilan program aplikasi
VB.Net, perhatikan gambar berikut ini.
Gambar 2.2 Tampilan Microsoft Visual Studio 2008
“Visual” menunjukkan cara yang digunakan untuk membuat Graphical
User Interface (GUI). Dengan Cara ini, kita tidak perlu lagi menuliskan instruksi
pemrograman dalam kode-kode baris hanya untuk membuat sebuah Desaign
Form/Aplikasi. Tetapi dengan sangat mudah yakni kita cukup melakukan Drag
and drop object-object yang akan kita gunakan. Ada beberapa edisi yang
merangkul visual basic 2008 ini, adalah sebagai berikut :
1. LINQ (Language Integrated Query), salah satu fitur yang tidak ada dalam
Visual Basic edisi sebelumnya. Di paparkan dalam bentuk Hands On Labs
ini, Hafiz berusaha untuk merangkum teknologi Windows Presentation
Foundation.
18
2. Teknologi ASP.NET 3.5 dan Silverlight dengan Visual Studio 2008 Express
Edition. bagaimana membuat aplikasi web yang indah dan menawan dengan
beberapa teknologi terbaru yang dapat dimanfaatkan secara gratis.
3. Teknologi C# 3.0 dengan bantuan Visual Studio C# Express Edition, salah
satu family dari Visual Studio Express Edition. C# 3.0 dalam format
membuat desktop application. Kresna juga sangat jeli dalam
mengkombinasikan semua teknologi terbaru seperti Windows Communication
Foundation, Windows Workflow Foundation, eXtensible Markup Language,
dan Speech Recognition.
Beberapa keistimewaan utama dari Visual Basic 2008 ini adalah sebagai
berikut :
1. Lebih mudah untuk dibaca oleh programmer dan komputer.
2. Kemampuan untuk menambah styles, linking dan referencing.
3. Dapat dipergunakan berbagia platform dan tool.
Kemampuan pemrograman prosedural tetap dipertahankan dan dilengkapi
dengan pemrograman berorientasi objek. Visual Basic 2008 dilengkapi dengan
kemampuan untuk berinteraksi dengan produk desktop dan elient/ server lain dan
juga dapat membangun aplikasi yang berbasis Web.
2.9.2 Microsoft Office Access 2007
Microsoft Office Access 2007 adalah salah satu program basis data
komputer yang mengatur data-data sehingga tersusun dengan baik dan benar.
Aplikasi ini merupakan anggota dari beberapa aplikasi microsoft office. Aplikasi
ini menggunakan basis data microsoft jet database engine, dan juga menggunakan
tampilan grafis sehingga memudahkan pengguna.
19
Berikut tampilan Microsoft Office Access 2007.
Gambar 2.4 Tampilan Microsoft Office Access 2007
Operasi-operasi dasar yang dapat dilakukan berkenaan dengan basis data
meliputi :
1. Pembuatan basis data baru (create database)
2. Penghapusan basis data (drop database)
3. Pembuatan file atau tabel baru ke suatu basis data (create table)
4. Penghapusan file atau tabel dari suatu basis data (drop table)
5. Pengambilan data dari sebuah file atau tabel (retieve atau search)
6. Perubahan data dari sebuah file atau tabel (update)
7. Penghapusan data dari sebuah file atau tabel (delete)
File adalah tempat penyimpanan informasi. Agar file mutakhir/uptodate
maka file harus di mutakhirkan/update.
Update terdiri dari :
a. Insert : menambahkan data (record) baru
b. Delete : Menghapus data (record)
20
c. Modify : Mengubah data (field)
Terdapat beberapa konsep yang perlu diketahui pada penyimpanan data
antara lain :
File adalah Sekumpulan record dari tipe tunggal yang berisi elemen-elemen
data yang menggambarkan himpunan entitas.
Record adalah rangkaian field yang berisi elemen-elemen data yang
menggambarkan beberapa entitas. Suatu record mengandung informasi dari suatu
isian tunggal dalam suatu tabel. Sebagai contoh, sebuah record dalam suatu tabel
Karyawan akan mengandung informasi dari karyawan-karyawan.
Field adalah suatu elemen yang memiliki atribut (panjang, tipe data, dll) dan
harga dan merupakan unit informasi terkecil yang bisa diakses. Suatu record
dibentuk oleh banyak field. Setiap field dalam suatu record mengandung suatu
potongan tunggal dari informasi tentang record. Sebagai contoh, suatu record
Karyawan memiliki No Induk Karyawan, Nama, Marga dan yang lainnya.
Key adalah elemen record yang dipakai untuk menemukan record pada
waktu akses. Untuk secara unik mengenali suatu baris (record), setiap tabel harus
memiliki suatu primary key.
Dalam konsep database, dikenal beberapa key, antara lain :
a. Primary Key, Primary key adalah suatu field, atau kombinasi dari field-
field, yang mana nilainya bersifat unik untuk tiap baris atau record dalam
tabel. Key merupakan field yang mengidentifikasikan sebuah record
dalam file dan bersifat unik.
21
b. Secondary Key, berbeda dengan primary key, secondary key merupakan
field yang mengidentifikasikan sebuah record dalam file yangt idak
bersifat unik.
c. Candidate Key, merupakan field-field yang bisa dipilih (dipakai) menjadi
primary key.
d. Alternate Key, merupakan Candidate key yang tidak terpilih menjadi
Primary key
e. Composite Key, yang dimaksud dengan Composite Key adalah primary
key yang dibentuk dari beberapa Field
d. Foreign Key, adalah field yang bukan key, tapi key pada file yang lain
2.9.3 Crystal Report 8.5
Crystal report 8.5 merupakan suatu program aplikasi windows yang
dikembangkan oleh seagate. Software yang berfungsi untuk membuat format
laporan yang diperlukan oleh suatu program aplikasi database atau aplikasi lain
yang membutuhkan tampilan suatu laporan dari suatu data.
Crystal report adalah salah satu program tunggal yang telah terintegrasi
dengan microsoft visual studio 2008, sehingga dengan menggunakan crystal
report ini memungkingkan bagi seorang programmer menciptakan sebuah
program yang lengkap dan memiliki laporan, yang didesain secara terpisah dan
pada akhirnya dapat ditampilkan melalui microsoft visual studio 2008.
Untuk melihat dan mengetahui lebih jelas tentang tampilan program aplikasi
crystal report, perhatikan gambar berikut ini.
22
Gambar 2.11 Tampilan Crystal Report 8.5
2.10 Gambaran Umum Perusahaan
2.10.1 Sejarah Singkat RSU Vina Estetica Medan
RSU Vina Estetica yang telah berdiri sejak 20 tahun yang lalu, didirikan
oleh Cory Sebayang yang memulai usaha dari sebuah klinik kecantikan yaitu Cory
Skin Clinic, di jalan Orion nomor 63-65 Medan, hingga akhirnya Cory Sebayang
berhasil mendirikan RSU Vina Estetica yang terletak di Jl. Iskandar Muda No.
119, Medan. RSU Vina Estetica dikelola oleh Yayasan Rumah Sakit Cory Medan.
Sesuai dengan kebutuhan masyarakat yang selalu meningkat dan jumlah
penduduk yang terus bertambah, maka ada kekurangan sarana pelayanan
23
kesehatan di kota Medan pada umumnya. Kebutuhan pelayanan tersebut terutama
kebutuhan pelayanan bedah plastik (untuk kecantikan baik akibat cacat bawaan
atau karena kecelakaan) yang oleh sebagian masyarakat Sumatera Utara/Medan
dicari bahkan sampai ke luar negeri seperti Penang dan Singapura.
Pada awalnya ketika rumah sakit ini diresmikan fasilitas yang tersedia
antara lain:
a. Poliklinik Bedah Plastik
b. Kamar Bedah untuk operasi kecil
c. Kamar Bedah untuk operasi besar
d. Ruang perawatan untuk rawat inap sebanyak 20 tempat tidur
e. Ruang penunjang untuk 9 staff
f. Laboratorium
Peningkatan kegiatan pelayanan terus berlangsung meliputi bidang-bidang
pelayanan lainnya yang terkait seperti pelayanan apotik, pelayanan parkir dan
pelayanan administratif rumah sakit secara umum. Penambahan personel dengan
sendirinya tetap dilaksanakan baik secara kuantitas maupun kualitas. Semua
peningkatan tersebut ditujukan untuk memberikan kepuasan pada pasien dengan
pelayanan yang efektif dan efisien.
RSU Vina Estetica dari waktu ke waktu terus membenahi diri baik fisik,
sumber daya manusia, peralatan medis disertai perbaikan mutu pelayanan yang
berpedoman pada kemajuan ilmu manajemen perusahaan serta petunjuk/peraturan
dari Departemen Kesehatan Republik Indonesia Direktorat Jenderal Pembinaan
RSU Pemerintah dan Swasta, maupun kebijakan yang dibuat oleh Pimpinan
24
Yayasan Rumah Sakit Cory Medan bersama Chief Executive Officer (CEO) dan
Para Staf Medis serta Staf Administratif.
Dengan pengalaman lebih dari 20 tahun, Cory Sebayang berhasil
menjadikan Vina Estetica dan Cory Skin Clinic sebagai rumah sakit terpercaya.
Apalagi, sudah banyak prestasi yang ditorehkan. Yang terbaru adalah prestasi
sebagai rumah sakit terbersih dengan pelayanan terbaik di Sumatera Utara.
Cory Sebayang juga memegang bedah pertama di Kota Medan khusus
kecantikan kosmetik. Rumah sakit maupun klinik terpercaya membuat mata,
meningkatkan atau merendahkan hidung, menghilangkan kerut di mata, bibir dan
dagu, bahkan membuang lemak dalam waktu 2 jam. Vina Estetica juga menjadi
rumah sakit bedah plastik terlengkap ke 5 yang ada di Indonesia. Kini, Vina
Estetika bukan hanya jadi rumah sakit khusus kecantikan atau bedah plastik saja.
Vina Estetika semakin lengkap, semua kebutuhan operasi ada di sini
ditangani oleh dokter ahli yang profesional. Semua bagian seperti syaraf, jantung,
tumor, bedah anak, tulang, penyakit dalam, hingga THT juga ada. Dalam waktu
dekat, akan semakin dimatangkan terapi kanker di Rumah Sakit Vina Estetika.
RSU Vina Estetica juga melayani pasien Jamkesmas, pasien asuransi sosial
untuk pegawai negeri. Lokasi yang dekat dari pusat kota tepat di jalan Iskandar
Muda No. 119 Medan membuat akses ke RSU Vina Estetica mudah dijangkau.
2.10.2 Struktur Organisasi RSU Vina Estetika
Struktur organisasi dapat menjadi kerangka dalam menyusun rancangan
mengenal corak spesialisasi dan departementalisasi, dengan pembagian tugas
dalam mengelola sumber daya dalam organisasi maupun perusahaan.
Adapun Struktur Organisasi pada RSU Vina Estetica adalah sebagai berikut:
25
Gambar2.6 Struktur Organisasi RSU Vina Estetika Medan
Sumber: RSU Vina Estetica Medan
2.10.3 Bidang Kerja
Adapun tugas dan wewenang dari masing-masing struktur organisasi RSU
Vina Estetica Medan adalah sebagai berikut:
1. IA (Internal Audit), Internal Audit adalah pelaku tugas dibidang pengawasan
internal organisasi yang berkedudukan dibawah CEO sehingga dalam
melaksanakan tugas bertanggung langsung kepada CEO. Adapun tugas
wewenang dan tanggung jawab IA adalah sebagai berikut:
YAYASAN CORY & DEWAN
PENYANTUN
KOMITE MEDISDIREKTUR RUMAH SAKITIA (INTERNAL AUDIT)
WADIR YANMEDIS WADIR MARKETINGWADIR SEKRT
KA BIDANG
KEPRAWATAN
KA BIDANG YAN
MED
KEUANGANSKRT
ADM
HUMAS
PROMOSI
PNGBANGN STD
PROGRAM
ACC FINAN
RT & PRALA
RM & INFO
TU & SDM
ETIKA DAN
MUTU
LOGISTIK &
PERLKAPAN
PNG STD
PROFESI
ETIKA DAN
MUTU
LOGISTIK
PERLKAPAN
B
U
D
KGIATN SOSIAL
MARKTG
RESEARCH
INST OK
INST RI
IPI
INST OBG
INST RI
INST LAB
FARMASI
INST RAD
GIZI SMF BEDAH
SMF NON
BEDAH
SMF UMUM
26
a. Melakukan monitoring dan evaluasi atas hasil-hasil temuan audit serta
menyampaikan saran perbaikan terhadap penyelenggaraan kegiatan
organisasi dan sistem/kebijakan/peraturan yang sesuai dengan persyaratan,
peraturan perundang-undangan, regulasi yang berlaku.
b. Menyampaikan hasil audit yang telah dilaksanakan kepada CEO
c. Melaksanakan tugas khusus dalam lingkup pengendalian intern yang
ditugaskan oleh CEO.
d. Mendapatkan akses terhadap semua dokumen, data, pencatatan, personal
dan fisik, informasi atas objek audit yang dilaksanakan berkaitan dengan
pelaksanaan tugas.
e. Melakukan verifikasi dan uji kehandalan terhadap informasi yang diperoleh,
dalam kaitan dengan penilaian efektivitas sistem audit.
f. Menilai dan menganalisa aktivitas organisasi, namun tidak mempunyai
kewenangan dalam pelaksanaan dan tanggung jawab atas aktivitas yang
direview/diaudit.
g. Mengalokasikan sumber daya auditor internal, menentukan fokus, ruang
lingkup dan jadual audit, penerapan teknik yang dipandang perlu untuk
mencapai tujuan audit, mengklarifikasi dan membicarakan hasil audit,
meminta tanggapan lisan/tertulis pada auditee, memberikan saran dan
rekomendasi.
h. Mendapatkan saran dari narasumber yang profesional dalam kegiatan
auditing.
i. Menyampaikan laporan dan melakukan konsultasi dengan CEO,
berkoordinasi dengan pimpinan lainnya dan jika diminta oleh pimpinan
27
dapat memberikan peringatan/warning atau teguran bila terjadi
penyimpangan.
2. Direktur Rumah sakit
Adapun Tugas Direktur Rumah Sakit adalah sebagai berikut:
a. Menyusun standar pelayanan medis dan memantau pelaksanaannya.
b. Melaksanaan pembinaan etika profesi, disiplin profesi dan mutu profesi,
mengatur kewenangan profesi antar kelompok staf medis.
c. Menyusun medical staff bylaws dan memantau pelaksanaannya.
d. Menyusun kebijakan dan prosedur yang terkait dengan mediko-legal.
e. Menyusun kebijakan dan prosedur yang terkait dengan etiko-legal.
f. Melakukan koordinasi dengan kepala bidang pelayana medik dalam
melaksanakan pemantauan dan pembinaan pelaksanaan tugas kelompok staf
medis.
g. Meningkatkan program pelayanan, pendidikan dan pelatihan serta penelitian
dan pengembangan dalam bidang medis.
h. Menerima laporan kegiatan pelayanan Rumah sakit dari komite medis.
3. Komite Medis
Fungsi Komite Medis antara lain:
a. Memberikan saran kepada direktur rumah sakit/kepala bidang pelayanan
medik, mengkoordinasikan dan mengarahkan kegiatan pelayanan medik.
b. Menangani hal-hal yang berkaitan dengan etik kedokteran, menyusun
kebijakan pelayanan medis sebagai standar yang harus dilaksanakan oleh
semua kelompok staf medis di rumah sakit.
28
Adapun Tugas Komite Medis adalah sebagai berikut:
a. Membantu direktur rumah sakit menyusun standar pelayanan medis dan
memantau pelaksanaannya.
b. Melaksanaan pembinaan etika profesi, disiplin profesi dan mutu profesi,
mengatur kewenangan profesi antar kelompok staf medis.
c. Membantu direktur menyusun medical staff bylaws dan memantau
pelaksanaannya.
d. Membantu direktur rumah sakit menyusun kebijakan dan prosedur yang
terkait dengan mediko-legal.
e. Membantu direktur rumah sakit menyusun kebijakan dan prosedur yang
terkait dengan etiko-legal.
f. Melakukan koordinasi dengan kepala bidang pelayana medik dalam
melaksanakan pemantauan dan pembinaan pelaksanaan tugas kelompok staf
medis.
g. Meningkatkan program pelayanan, pendidikan dan pelatihan serta penelitian
dan pengembangan dalam bidang medis.
h. Melakukan monitoring dan evaluasi mutu pelayanan medis antara lain
melalui monitoring dan evaluasi kasus bedah, penggunaan obat, farmasi dan
terapi, ketepatan, kelengkapan dan keakuratan rekam medis, audit medis
melalui pembentukan sub komite serta memberikan laporan kegiatan kepada
direktur rumah sakit.
4. Kepala Bidang Keperawatan
Kepala Bidang Keperawatan yaitu, Seorang tenaga keperawatan yang diberi
tanggung jawab dan kewenangan dalam mengatur serta mengendalikan kegiatan
29
pelayanan keperawatan di rumah sakit. Secara struktural Kepala Bidang
Perawatan bertanggung jawab kepada Wakil Direktur Pelayanan Medik dalam:
a. Pelaksanaan asuhan keperawatan.
b. Kualitas asuhan keperawatan.
c. Ketersediaan standar asuhan keperawatan.
d. Pengembangan sumber daya manusia keperawatan.
e. Usulan dan rekomendasi penempatan sumber daya manusia keperawatan.
5. Kepala Bidang Pelayanan Medis
Bidang pelayanan medis mempunyai tugas melaksanakan sebagian tugas
Direktur dalam melaksanakan penyiapan perumusan kebijakan teknis, pembinaan,
pengkoordinasian penyelenggaraan tugas secara terpadu, pelayanan administrasi
keuangan, pengendalian dan pelaporan di bidang pelayanan medis dan penunjang
medis.
Bidang Pelayanan Medis mempunyai fungsi :
a. Penyiapan bahan perumusan dan kebijakan teknis, pembinaan,
pengkoordinasian penyelenggaraan tugas, pelaksanaan pelayanan medis,
pengendalian dan pelaporan bidang pelayanan medis.
b. Penyiapan bahan perumusan dan kebijakan teknis, pembinaan,
pengkoordinasian penyelenggaraan tugas, pelaksanaan penunjang medis,
pengendalian dan pelaporan bidang penunjang medis.
30
c. Penginventarisasian permasalahan berhubungan dengan pelaksanaan tugas
dan program kerja Bidang Pelayanan Medis dan Penunjang Medis serta
penyiapan bahan tindak lanjut penyelesaiannya.
d. Penyusunan laporan pelaksanaan tugas dan program Bidang Pelayanan
Medis dan Penunjang Medis.
e. Pelaksanaan tugas kedinasan lain yang diberikan Direktur sesuai dengan
tugas pokok dan fungsi Bidang Pelayanan Medis dan Penunjang Medis.
Bidang Pelayanan Medis dipimpin oleh seorang Kepala Bidang, yang
berada di bawah dan bertanggung jawab kepada Direktur dan Bidang Pelayanan
Medis terdiri dari Seksi Pelayanan Medis dan Seksi Penunjang Medis. Seksi
masing-masing dikepalai oleh seorang Kepala yang berada di bawah dan
bertanggung jawab kepada Kepala Bidang Pelayanan Medis.
Seksi Pelayanan Medis mempunyai tugas pokok melaksanakan
melaksanakan penyiapan bahan perumusan kebijakan teknis, koordinasi,
pembinaan, pengendalian dan pelaporan serta pemberian bimbingan di bidang
pelayanan medis yang meliputi pelayanan gawat darurat, rawat jalan, rawat
intensif dan pelayanan bedah sentral.
6. Tata Usaha
Bagian Tata Usaha mempunyai tugas pokok melaksanakan sebagian tugas
Direktur dalam penyiapan perumusan kebijakan teknis, pembinaan
pengkoordinasian, penyelenggaran tugas secara terpadu, pelayan administrasi dan
pengendalian di bidang perencanaan program, evaluasi, bidang umum dan
kepegawaian. Bagian Tata Usaha mempunyai fungsi:
31
a. Penyiapan bahan perumusan kebijakan teknis pembinaan,
pengkoordinasian, penyelenggaraan tugas secara terpadu, pelayanan
administrasi, pelaksanaan dan pengendalian dibidang perencanaan, evaluasi
dan pelaporan.
b. Penyiapan bahan perumusan kebijakan teknis pembinaan,
pengkoordinasian, penyelenggaraan tugas secara terpadu, pelayanan
administrasi, pelaksanaan dan pengendalian di bidang umum.
c. Penyiapan bahan perumusan kebijakan teknis pembinaan,
pengkoordinasian, penyelenggaraan tugas secara terpadu, pelayanan
administrasi, pelaksanaan dan pengendalian di bidang kepegawaian.
d. Penginventarisasian permasalahan berhubungan dengan pelaksanaan tugas
dan program kerja ketatausahaan serta bahan tindak lanjut penyelesaiannya;
e. Penyusunan laporan pelaksanaan tugas dan program ketatausahaan
f. Pelaksanaan tugas kedinasan lain yang diberikan Direktur sesuai dengan
tugas pokok dan fungsi.
7. Keuangan
Bidang Keuangan mempunyai tugas pokok melaksanakan sebagian tugas
Direktur dalam penyiapan perumusan kebijakan teknis, pembinaan,
pengkoordinasian penyelenggaraan tugas secara terpadu, pelayanan administrasi
keuangan, pengendalian dan pelaporan di bidang akuntansi, verifikasi dan
perbendaharaan.
Bidang Keuangan mempunyai fungsi:
a. Penyiapan bahan perumusan kebijakan teknis pembinaan,
pengkoordinasian, penyelenggaran tugas secara terpadu, pelayanan
32
administrasi, pelaksanaan dan pengendalian di bidang akuntansi, verifikasi
dan perbendaharaan.
b. Penyiapan bahan perumusan kebijakan teknis pembinaan, pengkoordinasian
penyelenggaran tugas secara terpadu, pelayanan administrasi, pelaksanaan
dan pengendalian di bidang perbendahaaran.
c. Penginventarisasian permasalahan berhubungan dengan pelaksanaan tugas
dan program kerja Bidang Keuangan serta bahan tindak lanjut
penyelesaiannya.
d. Penyusunan laporan pelaksanaan tugas dan program Bidang Keuangan ;
e. Pelaksanaan tugas kedinasan lain yang diberikan Direktur sesuai dengan
tugas pokok dan fungsi.
Bidang Keuangan dipimpin oleh seorang Kepala Bidang, yang berada di
bawah dan bertanggung jawab kepada Direktur, Bidang Keuangan terdiri dari
Seksi Akuntansi dan Seksi Verifikasi. Seksi masing-masing dikepalai oleh
seorang Kepala yang berada di bawah dan bertanggung jawab kepada Kepala
Bidang Keuangan.
33
BAB III
METODOLOGI PENELITIAN
Pembuatan sistem informasi ini berlangsung di RSU Vina Estetica, akan
tetapi tidak menutup kemungkinan dapat diaplikasikan pada rumah sakit yang
lain. Hal ini mengingat adanya kesamaan dalam pelayanan terhadap pasien pada
rumah sakit. Tipe penelitian yang digunakan untuk menyusun tugas akhir ini
adalah tipe penelitian studi kasus yang menghasilkan implementasi sistem.
3.1 Metode Pengumpulan Data
Untuk mewujudkan maksud penelitian ini, metodologi yang digunakan
adalah sebagai berikut:
1. Penelitian Lapangan (Field Research)
Metode penelitian ini dilakukan langsung pada objek penelitian, data serta
keterangan yang dikumpulkan dilakukan dengan cara:
a. Pengamatan (Observation)
Dalam hal ini penulis melakukan pengamatan terhadap sistem informasi
pelayanan pasien yang sedang digunakan, untuk melihat gambaran umum
dari sistem informasi yang digunakan selama ini.
b.Wawancara (Interview)
Dalam hal ini penulis melakukan wawancara untuk melengkapi bahan yang
sudah ada selama observasi, dengan melakukan tanya jawab kepada staf yang ada
pada bagian pelayanan pasien.
34
2. Penelitian Kepustakaan (Library Research)
Penelitian kepustakaan adalah penelitian dengan sumber-sumber
kepustakaan. Penelitian ini dimaksudkan untuk mendapatkan landasan teori yang
memadai dalam penyusunan tugas akhir ini, dalam hal ini data dan keterangan
dikumpulkan dari sumber-sumber seperti buku “Analisis dan Desain Sistem
Inforrmasi” karangan Al-Bahra dan “Strategi Perancangan dan Pengelolaan Basis
Data” karangan Kusrini serta materi-materi lainnya yang berhubungan dengan
masalah yang ditinjau dalam penyusunan tugas akhir ini.
3.2 Metode Perancangan Sistem
Dalam membuat suatu program, tidak mungkin bisa lepas dari bagian
analisis dan perancangan program tersebut. Dengan menganalisis program, dapat
mengetahui alur dari arus informasi yang dikelola oleh program. Dengan
merancang program terlebih dahulu, dapat mengetahui gambaran kasar dari
program yang akan dibuat.
3.2.1 Rancangan Proses
Perancangan proses digunakan sebelum membuat sistem informasi,
perancangan proses digunakan sebagai landasan berpikir dalam menyusun Sistem
Informasi Pelayanan Pasien di RSU Vina Estetica. Adapun diagram alir data
Sistem Informasi Pelayanan Pasien di RSU Vina Estetica adalah sebagai berikut:
1. Diagram Konteks
Diagram konteks merupakan gambaran keseluruhan dari suatu sistem
informasi.
35
Diagram konteks yang merupakan gambaran dari sistem informasi
pelayanan pasien pada RSU Vina Estetica adalah sebagai berikut :
Gambar3.1 Diagran Konteks Sistem Informasi Pelayanan Pasien
Berdasarkan gambar diagram konteks tersebut dapat dilihat bagaimana
sistem informasi pelayanan pasien pada RSU Vina Estetica secara logika.
0
Hasil Diagnosa;
Resep Obat
Dokter
Admin Pasien
Data Pasien
Data Pasien Hasil Diagnosa
Resep Obat
Data Kamar
Direktur
Rumah sakit
Sistem Informasi
Pelayanan Pasien
Laporan Pelayanan Pasien
Laporan Data Dokter
Laporan Data Kamar
36
2. Data Flow Diagram Level 0
Diagram alir data sistem informasi pelayanan pasien pada RSU Vina
Estetica adalah sebagai berikut:
Gambar3.2 Diagran Alir Data Level 0 Sistem Informasi Pelayanan Pasien
Data Kamar
Laporan Pelayanan Pasien;
Laporan Data Dokter;
Laporan Data Kamar
Data Diagnosa
Data Transaksi
F5 File Transaksi
Data Diagnosa
Data Pasien
Data Kamar
F3 File Kamar
F1 File Pasien
F4 File Diagnosa
Input Data
Kamar
3.0
Input Data
Dokter
2.0
F2 File DokterData DokterDokter
Data Pasien
Admin
Data Kamar
Data Dokter
Data Kamar
Laporan
6.0
Data Diagnosa
4.0
Data Transaksi
5.0
Direktur
Pasien Input Data
Pasien
1.0
Data Dokter
Data Pasien
Data Dokter
Data Pasien
Data Kamar
37
Spesifikasi Proses :
Nomor Proses : 1.0
Nama Proses : Input data pasien
Masukan : Data pasien, data kamar
Keluaran : Laporan data pelayanan pasien
Uraian : Laporan data pelayanan pasien merupakan data-data pasien yang
akan diserahkan kepada direktur
Nomor Proses : 2.0
Nama Proses : Input data dokter
Masukan : Data dokter
Keluaran : Laporan data dokter.
Uraian : Laporan data dokter merupakan data-data dokter yang akan
diserahkan kepada direktur.
Nomor Proses : 3.0
Nama Proses : Input data kamar
Masukan : Data kamar
Keluaran : Laporan data kamar.
Nomor Proses : 4.0
Nama Proses : Data Diagnosa
Masukan : Data dokter, data pasien
Keluaran : Laporan data diagnosa
38
Nomor Proses : 5.0
Nama Proses : Data transaksi
Masukan : Data pasien, data kamar, data diagnosa
Keluaran : Laporan data transaksi
Nomor Proses : 6.0
Nama Proses : Laporan
Masukan : Data transaksi, data diagnosa, data dokter dan data kamar
Keluaran : Laporan pelayanan pasien, laporan data dokter dan kamar
Uraian : Laporan pelayanan pasien, data dokter dan kamar merupakan data-
data yang akan diserahkan kepada direktur.
3.2.2 Rancangan Keluaran (Output)
Output dapat berupa laporan atau tampilan pada layar monitor. Laporan
yang dihasilkan akan menyajikan informasi yang berkaitan dengan sistem
informasi pelayanan pasien.
Hasil output dari sistem informasi pelayanan pasien menghasilkan laporan
dan kwitansi sebagai berikut:
1. Nama laporan : Laporan pelayanan pasien keseluruhan
Fungsi : Mengetahui data pelayanan pasien keseluruhan
Distribusi : Direktur dan arsip
Rangkap : 2
39
RUMAH SAKIT UMUM VINA ESTETICA MEDAN
Jl. Sulatan Iskandar Muda No.119 Medan
LAPORAN PELAYANAN PASIEN KESELURUHAN
RUMAH SAKIT UMUM VINA ESTETICA MEDAN
Jl. Sulatan Iskandar Muda No.119 Medan
LAPORAN PELAYANAN PASIEN
Frekuensi : Pada saat dibutuhkan
Gambar3.3 Rancangan Laporan Pelayanan Pasien Keseluruhan
2. Nama laporan : Laporan pelayanan pasien berdasarkan tanggal
Fungsi : Mengetahui data pelayanan pasien berdasarkan tanggal
Distribusi : Direktur dan arsip
Rangkap : 2
Frekuensi : Pada saat dibutuhkan
Gambar3.4Rancangan Laporan Pelayanan Pasien Per Tanggal
3. Nama laporan : Laporan pelayanan pasien per pasien
Fungsi : Mengetahui data pelayanan per pasien
Distribusi : Direktur dan arsip
Tgl Check
in
ID Pasien Nama Pasien ID Kamar Nama
Ruangan
Status Diagnosa ID Dokter Nama Dokter Total
Biaya
Tgl Check out
xxxxx xxxxx xxxxx xxxxx xxxxx xxxxx xxxxx xxxxx xxxxx xxxxx
Tgl Check
in
ID Pasien Nama Pasien ID Kamar Nama
Ruangan
Status Diagnosa ID Dokter Nama Dokter Total
Biaya
Tgl Check out
xxxxx xxxxx xxxxx xxxxx xxxxx xxxxx xxxxx xxxxx xxxxx xxxxx
Logo
Medan, dd-mm-yyyy
Direktur
(……………………………..)
Logo
Medan, dd-mm-yyyy
Direktur
(……………………………..)
40
RUMAH SAKIT UMUM VINA ESTETICA MEDAN
Jl. Sulatan Iskandar Muda No.119 Medan
LAPORAN DATA DOKTER KESELURUHAN
RUMAH SAKIT UMUM VINA ESTETICA MEDAN
Jl. Sulatan Iskandar Muda No.119 Medan
LAPORAN PELAYANAN PASIEN
Rangkap : 2
Frekuensi : Pada saat dibutuhkan
Gambar3.5 Rancangan Laporan Pelayanan Per Pasien
4. Nama laporan : Laporan data dokter keseluruhan
Fungsi : Mengetahui data dokter keseluruhan
Distribusi : Direktur dan arsip
Rangkap : 2
Frekuensi : Pada saat dibutuhkan
Gambar 3.6 Rancangan Laporan data dokter keseluruhan
5. Nama laporan : Laporan data dokter berdasarkan spesialis
Fungsi : Mengetahui data dokter berdasarkan spesialis
Distribusi : Direktur dan arsip
Tgl Check
in
ID Pasien Nama Pasien ID Kamar Nama
Ruangan
Status Diagnosa ID Dokter Nama Dokter Total
Biaya
Tgl Check out
xxxxx xxxxx xxxxx xxxxx xxxxx xxxxx xxxxx xxxxx xxxxx xxxxx
Spesialis ID Dokter Nama Dokter Alamat Telepon
xxxxx
xxxxx
xxxxx
xxxxx
xxxxx
xxxxx
xxxxx
xxxxx
xxxxx
xxxxx
Logo
Medan, dd-mm-yyyy
Direktur
(……………………………..)
Logo
Medan, dd-mm-yyyy
Direktur
(……………………………..)
41
RUMAH SAKIT UMUM VINA ESTETICA MEDAN
Jl. Sulatan Iskandar Muda No.119 Medan
LAPORAN DATA DOKTER BERDASARKAN SPESIALIS
RUMAH SAKIT UMUM VINA ESTETICA MEDAN
Jl. Sulatan Iskandar Muda No.119 Medan
LAPORAN DATA KAMAR KESELURUHAN
Rangkap : 2
Frekuensi : Pada saat dibutuhkan
Gambar 3.7 Rancangan Laporan data dokter berdasarkan spesialis
6. Nama laporan : Laporan data kamar keseluruhan
Fungsi : Mengetahui data kamar keseluruhan
Distribusi : Direktur dan arsip
Rangkap : 2
Frekuensi : Pada saat dibutuhkan
Gambar 3.8 Rancangan Laporan data kamar keseluruhan
7. Nama laporan : Laporan data kamar berdasarkan kelas
Fungsi : Mengetahui data kamar berdasarkan kelas
Distribusi : Direktur dan arsip
Spesialis ID Dokter Nama Dokter Alamat Telepon
xxxxx
xxxxx
xxxxx
xxxxx
xxxxx
xxxxx
xxxxx
xxxxx
xxxxx
xxxxx
Kelas ID Kamar Nama Ruangan Kapasitas Fasilitas Harga/Hari
xxxxx
xxxxx
xxxxx
xxxxx
xxxxx
xxxxx
xxxxx
xxxxx
xxxxx
xxxxx
xxxxx
xxxxx
Logo
Medan, dd-mm-yyyy
Direktur
(……………………………..)
Logo
Medan, dd-mm-yyyy
Direktur
(……………………………..)
42
RUMAH SAKIT UMUM VINA ESTETICA MEDAN
Jl. Sulatan Iskandar Muda No.119 Medan
LAPORAN DATA KAMAR BERDASARKAN KELAS
RUMAH SAKIT UMUM VINA ESTETICA MEDAN
Jl. Sulatan Iskandar Muda No.119 Medan
Penyetor
(……………………………..)
Rangkap : 2
Frekuensi : Pada saat dibutuhkan
Gambar 3.9 Rancangan Laporan data kamar berdasarkan kelas
8. Nama Kwitansi : Kwitansi pembayaran pasien rawat inap
Fungsi : Bukti pembayaran biaya pasien
Distribusi : Pasien dan arsip
Rangkap : 2
Frekuensi : Pada saat transaksi pasien rawat inap
Gambar 3.10 Rancangan Kwitansi Pembayaran Pasien Rawat Inap
Kelas ID Kamar Nama Ruangan Kapasitas Fasilitas Harga/Hari
xxxxx
xxxxx
xxxxx
xxxxx
xxxxx
xxxxx
xxxxx
xxxxx
xxxxx
xxxxx
xxxxx
xxxxx
Logo
Medan, dd-mm-yyyy
Direktur
(……………………………..)
Logo
Kasir
(……………………………..)
No. Transaksi : xxxxx
dd-mm-yyyy
ID Pasien: xxxxx Nama Pasien: xxxxx
ID Kamar: xxxxx Nama Ruangan: xxxxx
Tgl. Check In: dd-mm-yyyy
Biaya Kamar: Rp. xxxxxxxxxx
Biaya Diagnosa: Rp. xxxxxxxxxx
Total Biaya : Rp. xxxxxxxxxx
TRANSAKSI PASIEN RAWAT INAP
43
3.2.3 Rancangan Masukan (Input)
Rancangan input merupakan rancangan dari percakapan antara pemakai
sistem (user) dengan komputer, percakapan ini dapat berupa proses masukan data
ke sistem, ataupun menampilkan informasi kepada user. Berikut rancangan
masukan pada sistem informasi pelayanan pasien pada RSU Vina Estetica Medan:
1. Login
Rancangan ini berfungsi untuk memasukkan nama pengguna dan kata sandi
pada saat ingin membuka program sistem informasi pelayanan pasien. Seperti
gambar berikut ini:
Gambar 3.11 Rancangan Form Login
Nama Pengguna
Kata Sandi
Masuk Keluar
Gambar
44
2. Form Splash
Rancangan ini berfungsi untuk menampilkan judul aplikasi sistem informasi
pelayanan pasien.
Gambar 3.12 Rancangan Form Splash
3. Menu Utama
Rancangan ini berfungsi untuk pemanggilan form-form lainnya.
gamba
Gambar 3.13 Rancangan Menu Utama
WELLCOME…..
.::Sistem Informasi PELAYANAN PASIEN::.
Gambar
Rumah Sakit Umum
“V I N A E S T E T I C A”
JALAN SULTAN ISKANDAR MUDA NO. 119
Gambar
Logo
X Batal
.::SISTEM INFORMASI PELAYANAN PASIEN DI RUMAH SAKIT UMUM VINA ESTETICA
MEDAN::.
Status bar
Master Diagnosa Report Keluar
Gambar
45
4. Form Data Pasien
Rancangan ini berfungsi untuk memasukkan data-data pasien ke dalam
tabel pasien.
Gambar 3.14 Rancangan Form Data Pasien
ID Pasien
Nama Pasien
Jenis Kelamin
Gambar
Alamat
Tabel
v
Tanggal Check in v
Data Pasien
Usia
Nama Kamar
ID Kamar v
Kelas v
Informasi Kamar
Add Save Edit Delete Close
Cari Nama Pasien
46
5. Form Data Dokter
Rancangan ini berfungsi untuk memasukkan data-data dokter ke dalam tabel
dokter.
Gambar 3.15 Rancangan Form Data Dokter
6. Form Data Kamar
Rancangan ini berfungsi untuk memasukkan data-data kamar ke dalam
tabel kamar.
Gambar 3.16 Rancangan Form Data Kamar
ID Kamar
Kelas
Nama Ruangan
Fasilitas
Gambar
Harga
ID Dokter
Nama Dokter
Spesialis
Alamat
Gambar
Add Save Edit Delete Close
Tabel
Table
v
v
Cari Spesialis Dokter
Data Dokter
Data Kamar
No. Telepon
Kapasitas
Add Save Edit Delete Close Cari Ruangan Berdasarkan Kelas
47
7. Form Data Diagnosa
Rancangan ini berfungsi untuk memasukkan data diagnosa pasien ke dalam
tabel diagnosa.
Gambar3.17 Rancangan Form Data Diagnosa
Add Save Edit Delete Close Cari Nama Pasien
No Diagnosa
ID Pasien
Gambar
ID Dokter
Status Diagnosa
Table
v
v
v
Biaya Diagnosa
Data Diagnosa
Nama Pasien
Nama Dokter
Cari
Cari
48
8. Form Data Transaksi
Rancangan ini berfungsi untuk memasukkan data-data transaksi ke dalam
tabel transaksi.
Gambar 3.18 Rancangan Form Data Transaksi
9. Form Laporan berdasarkan tanggal
Rancangan ini berfungsi untuk memilih laporan yang akan dicetak .
Gambar3.19 Rancangan Form Laporan
Add Save Edit Delete Close Cari nama pasien
No Transaksi
ID Pasien
Nama Pasien
ID Kamar
Tanggal Check In
Tanggal Check Out
Tabel
Lama Rawat
Biaya Kamar
Biaya Diagnosa
Total Biaya Kamar
Total Biaya
Cari Nama Pasien
Gambar
v
v
v
v
/hari
Na
ma
Pasi
en
Cetak Laporan Berdasarkan Tanggal
Tanggal Awal : TanggalAkhir :
v vS/D
Cetak
Data Transaksi
Nama Kamar
Rincian Biaya
Add Save Delete Close Cetak Kwitansi
Laporan Pelayanan Pasien
49
3.3 Rancangan Basis Data
Perancangan basis data merupakan salah satu tahap yang paling penting
dalam proses pembuatan program aplikasi. Basis data yang digunakan oleh
penulis adalah basis data yang dibuat melalui Microsoft Office Access.
3.4 Entity Relational Diagram (ERD)
Entity Relationship Diagram merupakan sebuah bagan yang
menggambarkan organisasi dari system.
Gambar 3.20 ERD Sistem Informasi Pelayanan Pasien
Melakukan
Diagnosa
Input Data
Dokter
Transaksi Membayar Pasien
Kamar
Menempati
ID Dokter
Nama Dokter
Spesialis
Alamat
No. Telepon
Tgl. Check Out
No. Transaksi
ID Pasien
Nama Pasien
ID Kamar
Tgl. Check In
Biaya Kamar
Biaya Diagnosa
Total Biaya
Nama Ruangan
ID Kamar
Kelas
Kapasitas
Harga
Fasilitas
Nama Ruangan
No. Diagnosa
ID Pasien
ID Dokter
Status Diagnosa
Nama Pasien
Nama Dokter
Biaya Diagnosa
ID Kamar
ID Pasien
Nama Pasien
Jenis Kelamin
Alamat
Tgl. Check In
Usia
Kelas
Nama Ruangan
50
3.5 Normalisasi
Normalisasi file adalah suatu proses pengelompokan elemen data kedalam
tabel yang menyatakan hubungan antar entitas sehingga terwujud suatu bentuk
yang memudahkan adanya perubahan dengan dampak terkecil.
1. Bentuk tidak normal
Bentuk ini merupakan kumpulan data yang akan disimpan. Tidak ada
keharusan mengikuti suatu format tertentu.
Tgl.chek
In
ID
Pasien
Nama
Pasien
Usia
(tahun)
Alamat ID
Kamar
Nama
ruangan
ID
Dokter
Nama Dokter …
10/08/2011 201101 ucok 10 Medan 1002 Elys 3 8001 dr.Genhart …
20/08/2011 201101 ucok 10 Medan 1005 Rheina 1 8001 dr.Genhart …
21/08/2011 201121 leo 15 Medan 1005 Rheina 3 8008 dr.Jhon …
Gambar 3.21 Bentuk tidak normal
2. Bentuk Normal Kesatu
Bentuk normal kesatu mempunyai ciri, yaitu setiap data dibentuk dalam flat
file, data dibentuk record demi record dan tidak ada set atribut yang terduplikasi.
Tgl.chek
In
ID
Pasien
Nama
Pasien
Usia
(tahun)
Alamat ID
Kamar
Nama
ruangan
ID
Dokter
Nama Dokter …
10/08/2011 201101 ucok 10 Medan 1002 Elys 3 8001 dr.Genhart …
20/08/2011 ----- ---- ---- ---- 1005 Rheina 1 8001 dr.Genhart …
21/08/2011 201121 leo 15 Medan 1005 Rheina 3 8008 dr.Jhon …
Gambar 3.22 Bentuk Normal 1 (1NF)
… No. Telepon Status
diagnosa
Biaya
diagnose(Rp)
Biaya
kamar(Rp)
Total
Biaya(Rp)
Tgl. Check
Out
… 081323727263 Lever 100000 500000 600000 12/082011
… 081323727263 Lever 100000 600000 700000 23/08/2011
… 08538849299 DBD 150000 800000 950000 24/08/2011
… No. Telepon Status
diagnosa
Biaya
diagnose(Rp)
Biaya
kamar(Rp)
Total
Biaya(Rp)
Tgl. Check
Out
… 081323727263 Lever 100000 500000 600000 12/082011
… ------- Lever 100000 600000 700000 23/08/2011
… 08538849299 DBD 150000 800000 950000 24/08/2011
51
3. Bentuk Normal Kedua
Bentuk normal kedua mempunyai syarat, yaitu bentuk data telah memenuhi
syarat normal kesatu. Atribut bukan kunci harus bergantung secara fungsional
pada kunci primer, sehingga untuk membentuk normal kedua harus ditentukan
kunci field dan kunci itu harus unik.
Gambar 3.23 Bentuk Normal 2 (2NF)
Dokter
ID_Dokter*
Nama_Dokter
Spesialis
Alamat
telepon
Pasien
ID_Pasien*
Nama_pasien
Jenis_kelamin
Usia
Alamat
Tgl_Check_In
ID_Kamar
Kelas
Nama_ruangan
Diagnosa
Nomor_Diagnosa*
ID_Pasien
Nama_Pasien
ID_Dokter
Nama_Dokter
Status_Diagnosa
Biaya_Diagnosa
Kamar
ID_Kamar*
Kelas
Nama_Ruangan
Kapasitas
Fasilitas
Harga
Transaksi
No_Transaksi*
ID_Pasien**
Nama_Pasien
ID_Kamar
Nama_Ruangan
Tgl_check_in
Tgl_Check_Out
Biaya_Kamar
Biaya_Diagnosa
Total_Biaya
52
4. Bentuk Normal Ketiga
Syarat bentuk normal ketiga adalah data telah memenuhi syarat normal
kedua dan semua atribut yang bukan kunci primer tidak mempunyai hubungan
transitif.
Gambar 3.24 Bentuk Normal 3
Ket: * Primary Key =One
** Foreign Key =Many
3.6 Rancangan Tabel
Rancangan tabel adalah untuk menentukan field, tipe data dan ukuran data
yang digunakan. Dalam program ini menggunakan satu database yang terdiri dari
enam tabel yaitu:
1. Tabel Login
Nama tabel: login
Primary key: Username
Dokter
ID_Dokter*
Nama_Dokter
Spesialis
Alamat
telepon
Pasien
ID_Pasien*
Nama_pasien
Jenis_kelamin
Alamat
Tgl_Check_In
ID_Kamar**
Kelas
Nama_Ruangan
Diagnosa
Nomor_Diagnosa*
ID_Pasien**
Nama_Pasien
ID_Dokter**
Nama_Dokter
Status_Diagnosa
Biaya_Diagnosa
Kamar
ID_Kamar*
Kelas
Nama_Ruangan
Kapasitas
Fasilitas
Harga
Transaksi
No_Transaksi*
ID_Pasien**
Nama_Pasien
ID_Kamar**
Nama_Ruangan
Tgl_check_in
Tgl_Check_Out
Biaya_Kamar
Biaya_Diagnosa
Total_Biaya
53
Jumlah field: 2
Fungsi: Untuk menyimpan nama pengguna dan kata sandi yang digunakan
untuk membuka sistem informasi pelayanan pasien.
Nama Field Tipe Data Keterangan
Username Text (225) Nama Pengguna
Password Text (225) Kata sandi penguna
Gambar 3.25 Rancangan Tabel Login
2. Tabel Pasien
Nama Table: T_Pasien
Primary key: ID_Pasien
Jumlah field: 11
Fungsi: Untuk menyimpan data-data pasien ke dalam database_pasien.
Nama Field Tipe Data Keterangan
ID_Pasien Text (225) Id pasien
Nama_Pasien Text(225) Nama pasien
Jenis_Kelamin Text (225) Jenis kelamin pasien
Usia Text (225) Usia pasien
Alamat Text (225) Alamat pasien
Tgl_in Date/Time Tanggal check in
ID_Kamar Text (225) Id Kamar rawat inap
Kelas Text (225) Nama Kelas Kamar
Nama_Ruagan Text (225) Nama kamar
Terpakai Number Jumlah kamar terpakai
Kosong Number Jumlah kamar kosong
Gambar 3.26 Rancangan Tabel Pasien
3. Tabel Dokter
Nama table: Table_dokter
Primary key: ID_Dokter
Jumlah field: 5
54
Fungsi: Untuk menyimpan data-data dokter ke dalam database_pasien.
Nama Field Tipe Data Keterangan
ID_Dokter Text (225) Id dokter
Nama_Dokter Text (225) Nama dokter
Spesialis Text (225) Spesialisasi dokter
Alamat Text (225) Alamat dokter
telepon Text (225) Nomor telepon
Gambar 3.27 Rancangan Tabel Dokter
4. Tabel Kamar
Nama table: Table_Kamar
Primary key: ID_Kamar
Jumlah field: 5
Fungsi: Untuk menyimpan data-data kamar ke dalam database_pasien.
Nama Field Tipe Data Keterangan
ID_Kamar Text (225) Id kamar
Nama_Ruangan Text (225) Nama ruangan
Kapasitas Text (225) Kapasitas ruangan
Fasilitas Text (225) Fasilitas kamar
Harga Text (225) Biaya kamar
Gambar 3.28 Rancangan Tabel Kamar
5. Tabel Diagnosa
Nama table: Table_Diagnosa
Primary key: No_Diagnosa
Jumlah field: 7
55
Fungs: Untuk menyimpan data-data diagnosa ke dalam database_pasien.
Nama Field Tipe Data Keterangan
No_Diagnosa Text (225) No diagnosa
ID_Pasien Text(225) Id pasien
Nama_Pasien Text (225) Nama pasien
ID_Dokter Text(225) Id dokter
Nama_Dokter Text (225) Nama Dokter
Status_Diagnosa Text (225) Status diagnosa
Biaya_Diagnosa Text (225) Biaya diagnosa
Gambar3.29 Rancangan tabel diagnosa
6. Tabel Transaksi
Nama tabel: Table_Transaksi
Primary key: No_Transaksi
Jumlah field: 10
Fungsi: Untuk menyimpan data-data transaksi pasien ke dalam database
Nama Field Tipe Data Keterangan
No_Transaksi Text (225) No transaksi
ID_Pasien Text (225) Id pasien
Nama_Pasien Text (225) Nama pasien
ID_Kamar Text (225) Id kamar
Nama_Ruangan Text (225) Nama kamar
Tgl_Check_In Date/Time Tanggal masuk
Tgl_Check_Out Date/Time Tanggal keluar
Biaya_Kamar Currency Biaya kamar
Biaya_Diagnosa Currency Biaya diagnosa
Total_Biaya Currency Biaya keseluruhan
Gambar 3.30 Rancangan tabel Transaksi
56
3.7 Rancangan Sistem
Rancangan sistem merupakan rancangan flowchart sistem. Berikut ini
adalah rancangan flowchart sistem informasi pelayanan pasien pada RSU Vina
Estetica Medan:
1. Flowchart Form Login
Gambar3.31 Flowchart Login
T
T
Y
Y
T
Y
Start
Keluar
End
Nama Pengguna,
Kata sandi
Menu
Utama
Masuk Valid?
57
2. Flowchart Menu Utama
Gambar3.32 Flowchart Menu Utama
Ya
Tidak
Tidak
Tidak
Tidak
Ya
Ya
Ya
Menu
Utama
Tampilan menu utama
Keluar ?
Master Menu Master A
Diagnosa Menu Diagnosa B
Report Menu Report C
End
58
3. Flowchart Menu Master
Gambar3.33 Flowchart Menu Master
4. Flowchart Menu Diagnosa
Gambar3.34 Flowchart Menu Diagnosa
T
T
T
Menu Utama
B
Diagnosa Pasien
Y
Diagnosa Pasien B1
Y
Data Transaksi B2Transaksi
Menu Diagnosa
T
T
T
A
Data Pasien
Y
Data Pasien A1
Y
Data Dokter A2Data Dokter
Menu Master
Menu Utama
Data Kamar
Apotik
Y
Data Kamar A3
T
59
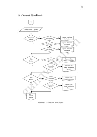
5. Flowchart Menu Report
Gambar 3.35 Flowchart Menu Report
T
T
T
T
T
Y
Y
Y
Y
T
Y
T
Y
T
Y
C
Tampil Menu Laporan
Laporan Pelayanan
Per Tanggal
T
Pelayanan
Pasien
Per Tanggal
Per Pasien
Laporan Pelayanan
Per Pasien
Data
Dokter
Y
Keseluruhan
Laporan Pelayanan
Keseluruhan
Y
Keseluruhan
Laporan Data
Dokter Keseluruhan
Berdasarkan
spesialis
Laporan Data
Dokter berdasarkan
Spesialis
Y
Data
Kamar
T
Y
Keseluruhan
Laporan Data
Kamar Keseluruhan
Berdasarkan
Kelas
Laporan Data
Kamar berdasarkan
Kelas
Menu
utama
T
60
6. Flowchart Submenu Data Pasien
Gambar3.36 Flowchart Submenu Data Pasien
Y
T
T
Simpan Data Pasien
T
A1
Form Data Pasien
Close
Apotik
Y
Menu Utama
Database
Add
Apotik
Y
T
Input Data Pasien
Save
Apotik
Edit
Apotik
Ubah Data
Delete
Apotik
Hapus Data
s
s
Y
Y
T
61
7. Flowchart Submenu Data Dokter
Gambar3.37 Flowchart Submenu Data Dokter
Simpan Data Dokter
T
A2
Form Data Dokter
Close
Apotik
Y
Menu Utama
Database
Add
Apotik
Y
T
Input Data Dokter
Save
Apotik
Edit
Apotik
Ubah Data
Delete
Apotik
Hapus Data
s
s
Y
Y
T
Y
T
T
62
8. Flowchart Submenu Data Kamar
Gambar3.38 Flowchart Submenu Data Kamar
Simpan Data Kamar
T
A3
Form Data Kamar
Close
Apotik
Y
Menu Utama
Database
Add
Apotik
Y
T
Input Data Kamar
Save
Apotik
Edit
Apotik
Ubah Data
Delete
Apotik
Hapus Data
s
s
Y
Y
T
Y
T
T
63
9. Flowchart Submenu Data Diagnosa
Gambar3.39 Flowchart Submenu Data Diagnosa
T
T
Sudah ada?
Apotik
Y
B1
Form Data Diagnosa
Close
Apotik
Y
Menu Utama
Database
Add
Apotik
Y
T
Input ID
Pasien Save
Apotik
Delete
ApotikSimpan data
s
Y
Pesan sudah ada
Edit
Apotik
Ubah Data
s
Hapus Data
T
T
Y
T
Y
64
10. Flowchart Submenu Data Transaksi
Gambar3.40 Flowchart Submenu Data Transaksi
T
T
Y
Sudah ada?
Apotik
T
Y
Y
Y
Form Data Transaksi
Close
Apotik
Menu Utama
Database
Add
Apotik
Y
T
Input ID
Pasien Save
Apotik
Delete
Apotik
Simpan data
B2
s
Pesan sudah ada
Hapus Data
T
T
65
3.8 Interface
Interface adalah bagan struktur yang menunjukkan kegiatan proses di dalam
satu program database. Rancangan interface sistem informasi pelayanan pasien
pada RSU Vina Estetica adalah sebagai berikut:
Gambar3.41 Rancangan Interface
Sistem Informasi Pelayanan Pasien di RSU Vina Estetica
Medan
Menu utama
ReportDiagnosa
Diagnosa pasien
Transaksi
Master
DataPasien
Data Dokter
Data Kamar
Keluar
Pelayanan pasien
Data dokter
Data Kamar
33
BAB IV
HASIL DAN PEMBAHASAN
4.1 Hasil
Pada bagian ini akan ditampilkan hasil dari program yang telah dirancang
yang berisi tampilan eksekusi program meliputi form login, form data dokter,
pasien, kamar, diagnosa, dan transaksi serta laporannya.
4.1.1 Form Login
Form Login merupakan awal dimulainya proses informasi atau desain yang
akan ditampilkan pertama sekali sewaktu program dijalankan.
Gambar 4.1 Form Login
67
4.1.2 Form Splash
Form splash merupakan tampilan awal program setelah login yang
menampilkan judul aplikasi.
Gambar 4.2 Form Splash
4.1.3 Menu Utama
Menu utama merupakan menu untuk memanggil form-form lainnya.
Gambar 4.3 Menu Utama
68
4.1.4 Menu Master
Menu master merupakan bagian dari menu utama untuk menginput data
pasien, dokter dan data kamar.
Gambar 4.4 Menu Master
4.1.5 Menu Diagnosa
Menu diagnosa merupakan bagian dari menu utama untuk melihat hasil
diagnosa pasien dan transaksi.
Gambar 4.5 Menu Diagnosa
69
4.1.6 Menu Report
Menu report merupakan bagian dari menu utama untuk melihat laporan
pelayanan pasien, data dokter dan laporan data kamar.
Gambar 4.6 Menu Report
4.1.7 Menu Keluar
Menu keluar merupakan bagian dari menu utama untuk keluar dari aplikasi
sistem informasi pelayanan pasien.
Gambar 4.7 Menu Keluar
70
4.2 Input Sistem
Pada input sistem terdapat form data dokter, pasien, kamar, diagnosa dan
form transaksi. Berikut ini adalah tampilan form-form dari bagian input sistem:
4.2.1 Form Data Pasien
Form Data Pasien berfungsi untuk menginput: id pasien, nama pasien,
jenis kelamin, usia, alamat, tanggal check in dan id kamar, kelas, nama ruangan.
Gambar 4.8 Form Data Pasien
71
4.2.2 Form Data Dokter
Form Data Dokter berfungsi untuk menginput data dokter seperti: ID
dokter, nama dokter, spesialis, alamat dan nomor telepon.
Gambar 4.9 Form Data Dokter
4.2.3 Form Data Kamar
Form Kamar berfungsi untuk menginput: ID kamar, kelas, nama ruangan,
kapasitas, fasilitas dan harga.
Gambar 4.10 Form Data Kamar
72
4.2.4 Form Data Diagnosa
Form Diagnosa berfungsi untuk menginput: no. diagnosa, id pasien, nama
pasien, id dokter, nama dokter, status diagnosa dan biaya diagnosa.
Gambar 4.11 Form Data Diagnosa
4.2.5 Form Data Transaksi
Form Transaksi berfungsi untuk menginput : nomor transaksi, id pasien,
nama pasien, id kamar, nama kamar, tanggal check in, tanggal check out, biaya
kamar, biaya diagnosa dan total biaya.
Gambar 4.12 Form Data Transaksi
73
4.3 Output Sistem
Pada output sistem terdapat laporan pelayanan pasien keseluruhan dan
laporan pelayanan pasien berdasarkan tanggal. Berikut ini adalah tampilan dari
bagian output sistem:
4.3.1 Laporan Pelayanan Pasien
1. Laporan pelayanan pasien keseluruhan
Laporan ini merupakan preview dari data pelayanan pasien seluruhnya
Gambar 4.13 Laporan Pelayanan Pasien Keseluruhan
74
2. Laporan pelayanan pasien per tanggal
Laporan ini merupakan preview dari data pelayanan pasien berdasarkan
tanggal rawat inap pasien.
Gambar 4.14 Laporan Pelayanan Pasien Per tanggal
3. Laporan pelayanan per pasien
Laporan ini merupakan preview dari data pelayanan per pasien.
Gambar 4.15 Laporan Pelayanan Per Pasien
75
4.3.2 Laporan Data Dokter
1. Laporan data dokter keseluruhan
Laporan ini merupakan preview dari data dokter keseluruhan.
Gambar 4.16 Laporan Data dokter keseluruhan
2. Laporan data dokter berdasarkan spesialis
Laporan ini merupakan preview dari data dokter berdasarkan spesialis.
Gambar 4.17 Laporan Data dokter berdasarkan spesialis
76
4.3.3 Laporan Data Kamar
1. Laporan data kamar keselurhan
Laporan ini merupakan preview dari data kamar keseluruhan.
Gambar 4.18 Laporan Data kamar keseluruhan
2. Laporan data kamar berdasarkan kelas
Laporan ini merupakan preview dari data kamar berdasarkan kelas.
Gambar 4.19 Laporan Data kamar berdasarkan Kelas
77
4.3.4 Kwitansi Pembayaran Pasien Rawat Inap
Kwitansi ini merupakan preview dari data pembayaran biaya pelayanan
pasien.
Gambar 4.20 Kwitansi Pembayaran Pasien Rawat Inap
4.4 Pembahasan
Berdasarkan metodologi serta landasan teori yang telah dijabarkan pada
bab sebelumnya, dapat diargumentasikan bahwa dengan menggunakan sistem
informasi yang dirancang menjadi sebuah program pelayanan pasien dengan
aplikasi Visual Studio 2008, Microsoft Office Access dan Crystal Report maka
Sistem Informasi pelayanan pasien dapat memberikan hasil seperti yang
diharapkan yaitu lebih efektif dan efisien dengan informasi yang akurat.
4.5 Prosedur Kerja Sistem
Berikut prosedur kerja sistem Data Dokter, Data Pasien, Data Kamar, Data
Diagnosa dan Data Transaksi serta laporannya yang telah dibuat dan juga kontrol
sistem yang digunakan.
78
1. Form Login
Cara input data pada form login adalah dengan mengisi nama pengguna dan
kata sandi. Di dalam tampilan login terdapat beberapa tombol pendukung dengan
fungsinya masing-masing, antara lain adalah :
a. Masuk
Tombol masuk berfungsi untuk menampilkan program ke form judul setelah
nama pengguna dan kata sandi dimasukkan dengan benar.
b. Keluar
Tombol Keluar berfungsi untuk membatalkan dalam memasukan nama
pengguna dan kata sandi atau juga berfungsi untuk keluar dari form login.
2. Form Data Pasien
Cara menginput Data Pasien adalah dengan mengisi: Nama pasien, Jenis
kelamin, Usia, Alamat, dan ID Kamar, Kelas dan Nama ruangan yang dapat
dipilih dari ID Kamar yang telah tersimpan pada tabel kamar.
Di dalam tampilan Data Pasien terdapat beberapa tombol pendukung dengan
fungsinya masing-masing, antara lain adalah:
a. Add
Tombol Add berfungsi untuk menambah data pasien pada form data pasien.
b. Save
Tombol Simpan berfungsi untuk menyimpan data pasien yang telah
dimasukan kedalam form data pasien.
c. Edit
Tombol Edit berfungsi untuk mengedit data pasien jika terdapat kesalahan.
79
d. Delete
Tombol Hapus berfungsi untuk menghapus data pasien secara langsung dari
database.
e. Close
Tombol Keluar berfungsi untuk menutup form data pasien dan kembali ke
menu utama.
3. Form Data Dokter
Cara menginput data dokter adalah dengan mengisi Nama dokter, Spesialis
dan Alamat dan No. Telepon.
Di dalam tampilan form dokter terdapat beberapa tombol pendukung
dengan fungsinya masing-masing, antara lain adalah :
1. Add
Tombol Add berfungsi untuk menambah data dokter pada form data dokter.
2. Save
Tombol save berfungsi untuk menyimpan data dokter yang telah dimasukan
kedalam form data dokter.
3. Edit
Tombol Edit berfungsi untuk mengedit Data Dokter jika terdapat kesalahan.
4. Delete
Tombol delete berfungsi untuk menghapus Data Dokter secara langsung dari
database.
80
5. Close
Tombol close berfungsi untuk menutup Form Data Dokter dan kembali ke
menu utama.
4. Form Data Kamar
Cara menginput data kamar adalah dengan mengisi : Kelas, Nama ruangan,
Kapasitas, Fasilitas dan Harga.
Di dalam tampilan form kamar terdapat beberapa tombol pendukung dengan
fungsinya masing-masing, antara lain adalah :
a. Add
Tombol Add berfungsi untuk menambah data kamar pada form data kamar.
b. Save
Tombol Simpan berfungsi untuk menyimpan data kamar yang telah
dimasukan kedalam form data kamar.
c. Edit
Tombol Edit berfungsi untuk mengedit data kamar jika terdapat kesalahan.
d. Delete
Tombol Hapus berfungsi untuk menghapus kamar secara langsung dari
database.
e. Close
Tombol Keluar berfungsi untuk menutup form data kamar dan kembali ke
menu utama.
81
5. Form Data Diagnosa
Cara menginput data Diagnosa adalah dengan mengisi: ID pasien, nama
pasien, ID dokter, nama dokter, Proses diagnosa, Status diagnosa dan Biaya
diagnosa.
Di dalam tampilan form Diagnosa terdapat beberapa tombol pendukung
dengan fungsinya masing-masing, antara lain adalah :
a. Add
Tombol Add berfungsi untuk menambah data diagnosa pada form data
diagnosa.
b. Save
Tombol Save berfungsi untuk menyimpan data diagnosa yang telah
dimasukan kedalam form data diagnosa.
c. Edit
Tombol Edit berfungsi untuk mengedit data diagnosa jika terdapat kesalahan.
d. Delete
Tombol Delete berfungsi untuk menghapus data diagnosa secara langsung dari
database.
e. Close
Tombol Close berfungsi untuk menutup form data diagnosa dan kembali ke
menu utama.
82
6. Form Transaksi
Cara menginput data Transaksi adalah dengan memilih ID Pasien dan total
biaya akan dijumlahkan secara otomatis.
Di dalam tampilan form transaksi terdapat beberapa tombol pendukung
dengan fungsinya masing-masing, antara lain adalah:
a. Add
Tombol Add berfungsi untuk menambah data diagnosa pada form data
diagnosa.
b. Save
Tombol Save berfungsi untuk menyimpan data Transaksi yang telah
dimasukan kedalam form data transaksi.
c. Delete
Tombol Delete berfungsi untuk menghapus transaksi secara langsung dari
database.
d. Close
Tombol Close berfungsi untuk menutup form data transaksi dan kembali ke
menu utama.
4.6 Spesifikasi Kebutuhan Sistem
Agar sistem informasi yang telah dirancang dapat bekerja secara optimal,
ada tiga komponen sistem yang dibutuhkan yaitu Perangkan Keras (Hardware),
Perangkat Lunak (Software), dan Pemakai (Brainware).
83
4.6.1 Perangkat Keras (Hardware)
Hardware merupakan perangkat yang ada di dalam komputer yang dapat
kita lihat, kita raba dan kita rasakan, dimana perangkat tersebut dapat membentuk
suatu sistem komputerisasi dengan alat pendukung lainya untuk melakukan
subuah proses, atau dapat juga didefenisikan dengan sekumpulan peralatan
elektronik yang saling berkaitan antara komponen satu dengan komponen yang
lainnya, sehingga dapat digunakan untuk memasukkan data, proses data dan
menghasikan informasi. Adapun spesifikasi hardware yang dibutuhkan untuk
mengimplementasikan sistem agar dapat berjalan dengan baik adalah sebagai
berikut :
a. Processor minimum Pentium III atau Laptop Intel Core™ 2.
b. Hardisk Minimal 40 GB.
c. Monitor.
d. Memory minimal 128 MB
e. Keyboard Windows
f. Mouse.
4.6.2 Perangkat Lunak (Software)
Software adalah aplikasi yang dibutuhkan untuk menjadi penerjemah antara
perangkat keras dengan pemakai. Adapun spesifikasi yang digunakan dalam
pembuatan program ini yaitu :
a. Sistem Operasi Windows XP, Windows Vista, Windows 7
b. Microsoft Ofice Access.
c. Microsoft Visual Studio 2008.
d. Crystal Report 8.5.
84
4.6.3 Pemakai (Brainware)
Brainware adalah Orang yang telah mempelajari atau telah mengerti
menggunakan sistem informasi yang penulis kembangkan.
a. Telah diberi pelatihan tentang pengoperasian sistem informasi ini.
b. Telah diberi pengarahan tentang pengoperasian pemrograman Visual Studio
2008.
4.7 Kelebihan dan Kelemahan Sistem
Adapun kelebihan dan kelemahan dari sistem yang dihasilkan sebagai
rumusan pengembangan sistem adalah sebagai berikut :
1. Kelebihan Sistem
Kelebihan dari system informasi ini adalah sebagai berikut :
a. Tampil interface yang mudah dipahami dan juga mudah dioperasikan.
b. Tidak ada data yang terduplikat
c. Memiliki sistem sekuritas dalam pengaksesan sistem, yaitu dengan
menggunakan sistem Login.
d. Laporan pelayanan pasien lebih cepat dihasilkan karena tidak lagi
menggunakan sistem manual melainkan dengan sistem komputerasasi di
printout dengan menggunakan printer.
2. Kelemahan Sistem
Adapun kelemahan dari sistem ini adalah :
a. Mempunyai fitur tampilan yang masih sederhana.
b. Sistem Informasi pelayanan pasien ini hanya dalam ruang lingkup
pendataan pelayanan pasien saja.
c. Keterbatasan ilmu pengetahuan dalam merancang sistem ini
33
BAB V
KESIMPULAN DAN SARAN
1.5 Kesimpulan
Berdasarkan pembahasan yang telah dilakukan, ada beberapa hal yang dapat
disimpulkan, yaitu:
1. Sistem informasi inventaris ini dapat menjadi salah satu solusi yang dapat
digunakan untuk mempermudah dalam pengolahan data barang masuk, barang
keluar dan data stok sehingga lebih cepat dan efisien.
2. Hasil pengolahan data-data pada sistem informasi inventaris ini berupa
laporan data barang masuk, barang keluar, data stok dan laporan data
pemasok.
3. Hubungan Visual studio 2008 sebagai pembuat interface utama Microsoft
Access sebagai basis datanya dan Cristal report 8.5 untuk merancang
laporannya terbukti dapat menghasilkan suatu program aplikasi yang
mempunyai tampilan menarik dan dinamis.
86
5.2 Saran
Setelah sistem informasi inventaris ini dibuat ada beberapa saran dari
penulis yang berhubungan dengan sistem informasi ini :
1. Agar sistem informasi inventaris ini dapat ditampilkan dengan optimal, maka
perlu didukung oleh hardware dan software yang memadai, seperti sistem
operasi Windows XP atau Windows 7, harddisk, RAM, Visual Studio 2008,
Crystal Report, Microsoft Office Access dan lain-lain.
2. Sistem informasi ini dapat dikembangkan lagi dengan menambahkan fasilitas-
fasilitas lain yang dapat membuat sistem menjadi lebih optimal.
3. Pembuatan file cadangan sebaiknya dilakukan secara berkala, hal ini sangat
penting untuk mencegah kemungkinan kehilangan dan kerusakan data yang
telah disimpan.
4. Sistem Informasi ini diharapkan supaya dipelihara atau dijaga untuk
kelanjutan kegunaannya.
87
DAFTAR PUSTAKA
Jogyanto H.M, 2005, Analisis dan Desain Sistem Informasi, Andi Offset,
Yogyakarta.
Kusrini, 2007, Strategi Perancangan dan Pengelolaan Basis Data, Andi,
Yogyakarta.
Ladjamudin, 2005, Analisis dan Desain Sistem Informasi, Graha Ilmu,
Yogyakarta.
Sutabri Tata, 2005, Sistem Informasi Manajemen, Andi, 2005, Jakarta

Sistem informasi pelayanan pasien

  • 1.
    33 BAB I PENDAHULUAN 1.1 LatarBelakang Pada saat ini perkembangan informasi telah berkembang dengan sangat pesat, oleh karena itu sudah banyak pula perusahaan-perusahaan atau instansi-instansi yang menggunakan sistem informasi untuk meningkatkan usahanya. Cara untuk meningkatkan usaha suatu perusahaan ialah dengan membangun sistem informasi yang baik. Syarat untuk membangun sistem informasi yang baik yaitu adanya kecepatan dan keakuratan untuk memperoleh informasi yang dibutuhkan. Komputer adalah suatu alat yang dapat menyimpan data, mengolah data, dan memberikan informasi yang diinginkan secara cepat, tepat dan akurat yang berguna bagi perusahaan untuk kemajuan usahanya. Di dalam instansi rumah sakit salah satu kegiatan sistem informasi yang dapat dimudahkan yaitu sistem informasi pelayanan pasien, yaitu untuk mengolah data pasien, data dokter yang menangani pasien dan data kamar tempat pasien dirawat sehingga menjadi suatu informasi yang lengkap dan terperinci. Perancangan sistem informasi tersebut dilakukan dengan menggunakan aplikasi Microsoft Visual Studio 2008. Hal ini disebabkan karena tampilannya yang menarik juga mudah dilakukan pengembangan dan pengelolaannya. Dari uraian di atas penulis merasa tertarik untuk menulis tugas akhir ini dengan mengangkat sebuah judul yaitu: Perancangan Sistem Informasi Pelayanan Pasien di Rumah Sakit Umum Vina Estetica Medan.
  • 2.
    2 1.2 Permasalahan Berdasarkan latarbelakang masalah di atas, dapat diidentifikasikan permasalahan sebagai berikut: 1. Bagaimana suatu rumah sakit dapat mengolah data-data yang berhubungan dengan pelayanan pasien dengan mudah, tepat, dan teratur? 2. Bagaimana membangun suatu sistem informasi pelayanan pasien untuk sebuah rumah sakit, dimana suatu sistem informasi tersebut dapat mengolah data pasien, dokter dan data kamar serta data diagnosa dan transaksi. 3. Bagaimana membuat laporan pelayanan pasien, laporan data dokter dan laporan data kamar kepada direktur, secara terkomputerisasi? Karena keterbatasan waktu penulis dan agar pembahasan tidak menyimpang dari tujuan maka dilakukan pembatasan masalah sebagai berikut: 1. Program ini hanya dapat diaplikasikan untuk membantu kelancaran dalam pendataan pasien, pendataan dokter yang menangani pasien dan pendataan kamar tempat pasien dirawat serta data diagnosa dan transaksi. 2. Sistem informasi ini dirancang dengan menggunakan aplikasi Visual Studio 2008 sebagai interface, Microsoft office access 2007 sebagai tempat merancang database dan Crystal Report 8.5 untuk merancang laporannya. 3. Dalam sistem informasi pelayanan pasien ini tidak mendata pasien rawat jalan.
  • 3.
    3 1.3 Tujuan Tujuan daripenulisan tugas akhir ini adalah salah satu syarat untuk menyelesaikan pendidikan Diploma III Program Studi Manajemen Informatika pada STMIK Triguna Dharma Medan. Tujuan lain dari penulisan tugas akhir ini adalah: 1. Untuk mengolah data-data yang berhubungan dengan pelayanan pasien dengan mudah, tepat, dan teratur pada sebuah rumah sakit. 2. Untuk membangun suatu sistem informasi pelayanan pasien pada sebuah rumah sakit, dimana suatu sistem informasi tersebut dapat membantu mengolah data pasien, dokter dan data kamar serta data diagnosa dan transaksi pasien rawat inap. 3. Untuk membuat laporan data pelayanan pasien, laporan data dokter dan laporan data kamar kepada direktur, secara terkomputerisasi. 1.4 Manfaat Adapun manfaat dari perancangan sistem ini adalah: 1. Meningkatkan efektivitas dan produktivitas kerja pegawai dalam mengolah data pasien data dokter dan data kamar serta penyajian laporan dengan memanfaatkan fasilitas komputer, sehingga dihasilkan informasi yang akurat, cepat, tepat dan berkualitas. 2. Mempermudah dan memperlancar cara kerja pegawai dalam pengolahan data pasien, data kamar dan data dokter serta data diagnosa dan transaksi yang lebih efektif dan efisien, sehingga menghasilkan sistem baru yang lebih baik dari sistem yang sedang berjalan saat ini.
  • 4.
    33 BAB II LANDASAN TEORITIS 2.1Konsep Dasar Sistem Sistem dapat didefinisikan menurut dua kelompok pendekatan sistem, yaitu yang melakukan pada prosedurnya dan yang menekankan pada komponen atau elemen. Definisi sistem berdasarkan pendekatan yang menekankan pada prosedur menurut Jogiyanto (2002:4) “Suatu sistem adalah suatu jaringan kerja dari prosedur- prosedur yang saling berhubungan, berkumpul bersama-sama untuk melakukan suatu kegiatan atau untuk menyelesaikan suatu sasaran tertentu”. Pendekatan sistem yang lebih menekankan pada elemen atau komponennya menurut Jogiyanto (2002:683) “Sistem adalah kumpulan dari elemen-elemen yang berinteraksi untuk mencapai tujuan tertentu”. Suatu sistem memiliki karakteristik atau sifat-sifat tertentu, yaitu memiliki komponen-komponen (components), batas sistem (boundary), lingkungan luar sistem (environment), penghubung (interprest), masukan (input), keluaran (output), pengolah (process), sasaran (objective) dan tujuan (goal) 2.2 Konsep Dasar Informasi Istilah informasi berasal dari bahasa inggris “ to inform ” yang artinya “Memberitahu”. Informasi adalah data yang telah diproses menjadi suatu bentuk yang mempunyai arti dan berguna bagi manusia. Dengan kata lain, Informasi adalah sesuatu yang diperoleh setelah adanya pengolahan data dan penyusunan data-data kedalam bentuk yang sedemikian rupa
  • 5.
    5 sehingga memiliki maknauntuk dapat digunakan dalam pengambilan suatu keputusan. Menurut beberapa ahli, informasi dapat disimpulkan sebagai berikut: 1. Informasi merupakan sejumlah data yang telah diproses dengan baik dan berguna bagi pemakainya menjadi informasi atau tepatnya mengolah data dari bentuk tak berguna menjadi berguna bagi penerimanya. 2. Informasi adalah data yang telah diklasifikasi atau diolah untuk digunakan dalam proses pengambilan keputusan. Informasi hanya dapat memberikan sebagian dari informasi yang digunakan oleh pengambil keputusan dan bahwa informasi ini merupakan informasi formal dan dapat ditentukan banyaknya. Dari definisi diatas dapat disimpulkan bahwa data adalah merupakan bentuk kenyataan yang menggambarkan suatu kejadian atau kesatuan nyata sehingga data tersebut lebih berarti dan berguna dalam bentuk informasi. Kesatuan data merupakan objek nyata seperti benda, tempat, dan orang yang benar ada dan terjadi. Kualitas informasi sangat dipengaruhi atau ditentukan 3 hal, yaitu : 1. Relevan (relevancy). Relevan berarti informasi harus memberikan manfaat bagi pemakainya. Relevansi informasi berbeda-beda untuk tiap-tiap orang satu dengan yang lainnya. 2. Akurat (accuracy) Informasi harus bebas dari kesalahan-kesalahan dan tidak bisa atau menyesatkan, dan harus jelas mencerminkan maksudnya. Ketidakakuratan dapat terjadi karena sumber informasi (data) mengalami gangguan atau kesengajaan sehingga merusak atau merubah data-data asli tersebut. Komponen akurat : lengkap (completeness), benar (correctness), aman (security).
  • 6.
    6 3. Tepat waktu(timeliness) Informasi yang dihasilkan atau dibutuhkan tidak boleh terlambat (usang). Informasi yang usang tidak mempunyai nilai yang baik, sehingga kalau digunakan sebagai dasar dalam pengambilan keputusan akan berakibat fatal atau kesalahan dalam keputusan dan tindakan. Kondisi demikian menyebabkan mahalnya nilai suatu infomasi, sehingga kecepatan untuk mendapatkan, mengolah, dan mengirimkannya memerlukan teknologi-teknologi terbaru. 2.3 Konsep Dasar Sistem Informasi Zulkifli Amsyah (1992:23) “Sistem informasi adalah kombinasi antara prosedur kerja, informasi, orang dan teknologi informasi yang diorganisasikan untuk mencapai tujuan dalam sebuah organisasi”. Menurut Wilkinson (1992:45) “Sistem informasi adalah kerangka kerja yang mengkoordinir sumber daya untuk mengubah masukan (input) menjadi keluaran (output) guna mencapai sasaran perusahaan”. Dari definisi diatas dapat disimpulkan bahwa sistem informasi adalah kerangka mencakup sejumlah komponen (manusia, komputer, teknologi informasi dan prosedur kerja), ada sesuatu yang diproses dan dimaksudkan untuk mencapai suatu sasaran atau tujuan. Dengan kata lain, sistem informasi merupakan suatu kumpulan dari komponen-komponen dalam perusahaan atau organisasi yang berhubungan dengan proses penciptaan dan pengaliran informasi yang terdiri dari beberapa kegiatan yaitu analisis, perancangan (design), implementasi (implementation), dan pemeliharaan (follow up).
  • 7.
    7 2.3.1 Komponen SistemInformasi Dalam membangun suatu sistem informasi diperlukan penggabungan elemen-elemen pendukung tersebut antara lain: 1. Software, merupakan suatu program komputer, struktur data, dan dokumen- dokumen yang saling berhubungan yang digunakan dalam metode logika dan prosedur yang dibutuhkan. 2. Hardware, merupakan perangkat elektronik yang memiliki kemampuan untuk melakukan proses komputerisasi. 3. User, adalah pengguna dan operator perangkat keras atau perangkat lunak. 4. Data, berupa salinan-salinan manual dan deskripsi informasi yang menggambarkan operasi sistem. 2.3.2 Pengertian Perancangan Perancangan dapat diartikan sebagai suatu tahap setelah analisa dari pengembangan sistem yang akan dibentuk. Perancangan juga dapat berupa penggambaran, perencanaan, dan pembuatan sketsa atau pengaturan dari beberapa elemen yang terpisah kedalam satu kesatuan yang utuh dan dapat memiliki fungsi. Termasuk juga menyangkut perangkat lunak dan perangkat keras komputer. Untuk mencapai tujuan diatas, analis sistem harus dapat mencapai sasaran sebagai berikut: 1. Desain sistem harus berguna, mudah dipahami, dan nantinya mudah digunakan 2. Desain sistem harus dapat mendukung tujuan utama perusahaan sesuai dengan yang telah didefinisikan pada tahap perencanaan sistem yang dilanjutkan pada tahap analisis sistem.
  • 8.
    8 3. Desain sistemharus efisien dan efektif untuk dapat mendukung pengolahan transaksi, pelaporan manajemen, dan mendukung keputusan yang akan dilakukan manajemen. 2.3.3 Pengertian Perancangan Sistem Informasi Pelayanan Pasien di RSU Vina Estetica Medan Dari pengertian diatas dapat ditarik kesimpulan bahwa perancangan sistem informasi pelayanan pasien di RSU Vina Estetica Medan adalah langkah-langkah atau proses dari kumpulan sub-sub sistem yang saling berhubungan dan bekerjasama satu sama lain secara harmonis untuk mengolah data-data yang berhubungan dengan pelayanan pasien, untuk tujuan pelaporan internal kepada direktur dalam menjalankan operasional rumah sakit dalam memberikan pelayanan kepada pasien. 2.4 Database (Basis Data) Istilah “database” berawal dari ilmu komputer. Meskipun kemudian artinya semakin luas, memasukkan hal-hal di luar bidang elektronika. Database adalah kumpulan informasi yang disimpan di dalam komputer secara sistematik sehingga dapat diperiksa menggunakan suatu program komputer untuk memperoleh informasi dari basis data tersebut. Konsep dasar dari database adalah kumpulan dari catatan-catatan, atau potongan dari pengetahuan. Sebuah database memiliki penjelasan terstruktur dari jenis fakta yang tersimpan di dalamnya, penjelasan ini disebut skema. Skema menggambarkan obyek yang diwakili suatu database, dan hubungan di antara obyek tersebut.
  • 9.
    9 Ada banyak carauntuk mengorganisasi skema, atau memodelkan struktur database, ini dikenal sebagai database model atau model data. Model yang umum digunakan sekarang adalah model relasional, yang menurut istilah yaitu mewakili semua informasi dalam bentuk tabel-tabel yang saling berhubungan dimana setiap tabel terdiri dari baris dan kolom (definisi yang sebenarnya menggunakan terminologi matematika). Dalam model ini, hubungan antar tabel diwakili dengan menggunakan nilai yang sama antar tabel. Model yang lain seperti model hierarkis dan model jaringan menggunakan cara yang lebih eksplisit untuk mewakili hubungan antar tabel. 2.4.1 Database Management System (DBMS) Software yang digunakan untuk mengelola dan memanggil kueri (query) database disebut Database Management System (DBMS) atau jika diterjemahkan kedalam bahasa indonesia berarti “Sistem Manajemen Basis Data”. Dalam satu file terdapat record-record yang sejenis, sama besar, sama bentuk, merupakan satu kumpulan entri yang seragam. Satu record terdiri dari field-field yang saling berhubungan untuk menunjukkan bahwa field tersebut dalam satu pengertian yang lengkap dan direkam dalam suatu record. Untuk menyebut isi dari field tersebut maka digunakan atribut alamat yang menunjukkan entity alamat dari pegawai. Entity adalah suatu objek yang nyata dan akan direkam. Set program pengelola merupakan satu paket program yang akan dibuat agar memudahkan dan mengefisiensikan pemasukan atau perekaman informasi dan pengambilan atau pembacaan informasi ke dalam database. Adapun tujuan dari pengolahan data
  • 10.
    10 yang dilakukan adalahuntuk menghasilkan suatu output / keluaran yang nantinya dipergunakan sebagai dasar untuk pengambilan suatu keputusan informasi. 2.5 Pengertian Data Flow Diagram (DFD) Data Flow Diagram (DFD) adalah representative grafik dari sebuah sistem dan sering digunakan untuk menggambarkan suatu sistem baru yang dikembangkan secara logika mempertimbangkan lingkungan fisik dimana data tersebut mengalir atau lingkungan dimana data tersebut akan disimpan. Adapun simbol-simbol yang digunakan pada DFD adalah sebagai berikut: Tabel 2.1 Simbol-simbol DFD No Nama Simbol Gambar Keterangan 1 External entity / terminator (kesatuan luar) External / entity Terminator / kesatuan luar digambarkan dengan notasi / simbol kotak berbentuk bujur sangkar 2 Proses Simbol ini menggambarkan suatu proses atau transformasi data. 3 Data Store Simbol ini untuk memudahkan menggambar Simpanan data 4 Data Flow ( Arus Data ) Simbol / notasi ini menggambar arus data yang mengalir sebagai data yang mengalir sebagai input atau output.
  • 11.
    11 DFD sering digunakanuntuk menggambarkan sistem yang ada atau sistem yang diusulkan yang digambarkan secara logika tanpa mempertimbangkan lingkungan fisik dimana data tesebut mengalir atau data tersebut disimpan. 2.6 Flowchart “Flowchart adalah sekumpulan gambar-gambar tertentu untuk menyatakan alur dari suatu program yang akan diterjemahkan ke salah satu bahasa pemrograman. Kegunaan flowchart adalah untuk menuliskan alur program tetapi dalam bentuk gambar atau simbol”. (Ronny Setiawan, 2002 : 12) “Flowchart (diagram alir) adalah skema yang menunjukan langkah operasi dalam suatu algoritma mulai dari awal hingga akhir. Sebelum aplikasi dirancang maka terlebih dahulu dibuat flowchart. Inti dari pembuatan flowchart adalah urutan langkah-langkah dari suatu masalah sehingga diproses hasil yang benar”. (Horas Dimas PS, 2006 : 13 ). Flowchart dibagi menjadi dua bagian antara lain yaitu flowchart yang menggambarkan alur suatu sistem dan flowchart yang menggambarkan alur dari program detail.
  • 12.
    12 Tabel 2.2 SimbolSistem Flowchart No Simbol Keterangan 1 Manual Input ( keyboard ), atau sebagai entri data. 2 Card, sumber data berasal dari kartu data. 3 Punched Tape, Menunjukan mesin pembolong Pita. 4 Stored Data media penyimpanan data dapat berupa harddisk 5 Sequentil Access Stronge, media penyimpanan data berupa pita yang dibaca berurut. 6 Magnetik Disk, media penyimpanan data seperti floppy disk 7 Direct acess Storage, media penyimpanan data yang dapat dibaca/disimpan secara acak. 8 Display, media untuk melihat hasil proses di layar (monitor ) 9 Document, menunjukan data akan dicetak ke kertas melalui mesin printer.
  • 13.
    13 3. Input-output symbols(symbol input-output) Symbol yang menunjukkan jenis peralatan yang digunakan sebagai media input atau output. Simbol tersebut adalah sebagai berikut: Tabel 2.4 Simbol input-output Flowchart No Simbol Keterangan 1 Read / Write, menunjukansumber data yang akan diproses atau dapat juga menunjukan data yang akan dicetak / ditulis. 2 Punched card, menunjukan input berasaal dari kartu atau output ditulis ke kartu 3 Magnetic-tape, untuk menyatakan input berasal dari pita magnetic atau out put disimpan ke pita magnetic 4 Disk storage, menunjukan suatu data berasal dari disk dan disimpan ke disk 5 Document, untuk mencetak laporan ke printer 2.7 Entity Relationship Diagram (ERD) Menurut Ladjamudin (2005:142) “ERD adalah suatu model jaringan yang menggunakan susunan data yang disimpan dalam sistem secara abstrak”. ERD adalah notasi grafik dari sebuah model data atau sebuah model jaringan yang menjelaskan tentang data yang tersimpan dalam sistem secara abstrak.
  • 14.
    14 ERD (Entity RelationshipDiagram) adalah gambaran mengenai berelasinya antar entitas. Komponen-komponen pendukung ERD adalah sebagai berikut: 1. Entitas dan Atribut Entitas adalah tempat penyimpan data, maka entitas yang digambarkan dalam ERD ini merupakan data store yang ada di DFD dan akan menjadi file data di komputer. Atribut adalah suatu objek dan memiliki nama. Secara sederhana dapat dikatakan bahwa jika objek ini tidak ada di suatu enterprise (lingkungan tertentu), maka enterprise tersebut tidak dapat berjalan normal. Pada akhirnya, entitas ini akan menjadi file data (yang bersifat master file) di dalam komputer. Master file adalah file utama (yang harus ada, dan sifatnya jarang berubah) 2. Relasi Relasi adalah penghubung antara satu entitas (master file) dengan entitas lain di dalam sebuah sistem komputer. Pada akhirnya, relasi akan menjadi file transaksi (transaction file) di komputer. Secara kalimat logis, contoh relasi yang terjadi di sebuah perpustakaan adalah : “Anggota meminjam buku,” atau “Anggota mengembalikan buku.” Dalam hal ini, Anggota dan Buku adalah entitas, meminjam dan mengembalikan adalah transaksi (relasi antara anggota dan buku). 2.8 Normalisasi (Abdul Kadir, 2002: 52) menjelaskan tetang pengertian normalisasi “suatu proses untuk mengubah suatu tabel yang memiliki masalah tertentu ke dalam dua buah tabel atau lebih, yang tidak lagi memiliki masalah tersebut.” Masalah tersebut biasanya merupakan suatu ketidak konsistenan (tidak normal) apabila
  • 15.
    15 dilakukan penghapusan (delete),pengubahan (update) dan pembacaan (retrieve) pada suatu basis data. Bentuk normalisasi adalah suatu aturan yang dikenakan pada tabel-tabel dalam basis data dan harus dipenuhi oleh tabel-tabel tersebut pada level-level normalisasi. Ada macam-macam bentuk normalisasi, diantaranya adalah bentuk tidak normal, bentuk normal pertama, bentuk normal kedua dan bentuk normal ketiga. Pada buku lain disebutkan bahwa “Normalisasi adalah proses pengelompokan data kedalam bentuk tabel atau relasi atau file untuk menyatakan entitas dan hubungan sehingga terwujud satu bentuk database yang mudah untuk dimodifikasikan”. (Sri Widianti, 1998 : 39) Aturan-aturan dalam masing-masing bentuk normalisasi tersebut adalah sebagai berikut (Abdul Kadir, 2002: 54) : 1. Bentuk tidak normal. Bentuk ini merupakan kumpulan data yang akan disimpan, tidak ada keharusan mengikuti suatu format tertentu, dapat saja data tidak lengkap atau terduplikasi dan data dikumpulkan apa adanya. 2. Bentuk normal pertama. Suatu tabel dikatakan dalam bentuk normal pertama (1NF) bila setiap kolom bernilai tunggal untuk setiap baris. Ini berarti bahwa nama kolom yang berulang cukup diwakili oleh sebuah nama kolom (tidak perlu ada indeks dalam memberi nama kolom). 3. Bentuk normal kedua. Suatu tabel berada dalam bentuk normal kedua (2NF) jika tabel berada dalam bentuk normal pertama, semua kolom bukan kunci primer tergantung
  • 16.
    16 sepenuhnya terhadap kunciprimer. Suatu kolom disebut tergantung sepenuhnya terhadap kunci primer jika nilai pada suatu kolom selalu bernilai sama untuk suatu nilai kunci primer yang sama. 4. Bentuk normal ketiga. Suatu tabel berada dalam bentuk normal ketiga (3NF) jika tabel berada dalam bentuk normal kedua, setiap kolom bukan kunci primer tidak memiliki ketergantungan secara transitif. 2.9 Teori Aplikasi yang Digunakan Penyusunan tugas akhir ini adalah untuk mempermudah proses pelayanan pasien pada RSU Vina Estetica Medan, dengan menggunakan aplikasi Microsoft Visual Studio 2008, Microsoft Office Access 2007 dan Crystal Report 8.5. 2.9.1 Microsoft Visual Studio 2008 Microsoft Visual Studio 2008 (VB.Net) merupakan sebuah bahasa pemrograman komputer. Bahasa pemrograman adalah perintah-perintah yang dimengerti oleh komputer untuk melakukan tugas-tugas tertentu. Hampir sebagian besar pengguna komputer di dunia sudah mengenal produk-produk Microsoft, salah satunya adalah Microsoft Visual Basic.Net. VB.Net merupakan pengembangan dari Microsoft Visual Basic versi sebelumnya. Membangun suatu program aplikasi dengan VB.Net lebih mudah dan menyenangkan, karena selain dilengkapi fitur-fitur baru juga tersedia bermacam- macam toolbars, komponen, class, object dan sebagainya. Jika sudah terbiasa dengan Visual Basic kemungkinan besar untuk migrasi ke VB.Net tidak akan mengalami kesulitan, karena hampir semua komponen di Visual Basic versi sebelumnya masih bisa digunakan. Sebagai contoh untuk membuat suatu Project
  • 17.
    17 dengan VB.Net Andatinggal klik Menu File, kemudian pilih Project dan akan keluar kotak dialog. Setelah itu pilih Windows Application, kemudian beri nama Project tersebut. Untuk melihat dan mengetahui lebih jelas tentang tampilan program aplikasi VB.Net, perhatikan gambar berikut ini. Gambar 2.2 Tampilan Microsoft Visual Studio 2008 “Visual” menunjukkan cara yang digunakan untuk membuat Graphical User Interface (GUI). Dengan Cara ini, kita tidak perlu lagi menuliskan instruksi pemrograman dalam kode-kode baris hanya untuk membuat sebuah Desaign Form/Aplikasi. Tetapi dengan sangat mudah yakni kita cukup melakukan Drag and drop object-object yang akan kita gunakan. Ada beberapa edisi yang merangkul visual basic 2008 ini, adalah sebagai berikut : 1. LINQ (Language Integrated Query), salah satu fitur yang tidak ada dalam Visual Basic edisi sebelumnya. Di paparkan dalam bentuk Hands On Labs ini, Hafiz berusaha untuk merangkum teknologi Windows Presentation Foundation.
  • 18.
    18 2. Teknologi ASP.NET3.5 dan Silverlight dengan Visual Studio 2008 Express Edition. bagaimana membuat aplikasi web yang indah dan menawan dengan beberapa teknologi terbaru yang dapat dimanfaatkan secara gratis. 3. Teknologi C# 3.0 dengan bantuan Visual Studio C# Express Edition, salah satu family dari Visual Studio Express Edition. C# 3.0 dalam format membuat desktop application. Kresna juga sangat jeli dalam mengkombinasikan semua teknologi terbaru seperti Windows Communication Foundation, Windows Workflow Foundation, eXtensible Markup Language, dan Speech Recognition. Beberapa keistimewaan utama dari Visual Basic 2008 ini adalah sebagai berikut : 1. Lebih mudah untuk dibaca oleh programmer dan komputer. 2. Kemampuan untuk menambah styles, linking dan referencing. 3. Dapat dipergunakan berbagia platform dan tool. Kemampuan pemrograman prosedural tetap dipertahankan dan dilengkapi dengan pemrograman berorientasi objek. Visual Basic 2008 dilengkapi dengan kemampuan untuk berinteraksi dengan produk desktop dan elient/ server lain dan juga dapat membangun aplikasi yang berbasis Web. 2.9.2 Microsoft Office Access 2007 Microsoft Office Access 2007 adalah salah satu program basis data komputer yang mengatur data-data sehingga tersusun dengan baik dan benar. Aplikasi ini merupakan anggota dari beberapa aplikasi microsoft office. Aplikasi ini menggunakan basis data microsoft jet database engine, dan juga menggunakan tampilan grafis sehingga memudahkan pengguna.
  • 19.
    19 Berikut tampilan MicrosoftOffice Access 2007. Gambar 2.4 Tampilan Microsoft Office Access 2007 Operasi-operasi dasar yang dapat dilakukan berkenaan dengan basis data meliputi : 1. Pembuatan basis data baru (create database) 2. Penghapusan basis data (drop database) 3. Pembuatan file atau tabel baru ke suatu basis data (create table) 4. Penghapusan file atau tabel dari suatu basis data (drop table) 5. Pengambilan data dari sebuah file atau tabel (retieve atau search) 6. Perubahan data dari sebuah file atau tabel (update) 7. Penghapusan data dari sebuah file atau tabel (delete) File adalah tempat penyimpanan informasi. Agar file mutakhir/uptodate maka file harus di mutakhirkan/update. Update terdiri dari : a. Insert : menambahkan data (record) baru b. Delete : Menghapus data (record)
  • 20.
    20 c. Modify :Mengubah data (field) Terdapat beberapa konsep yang perlu diketahui pada penyimpanan data antara lain : File adalah Sekumpulan record dari tipe tunggal yang berisi elemen-elemen data yang menggambarkan himpunan entitas. Record adalah rangkaian field yang berisi elemen-elemen data yang menggambarkan beberapa entitas. Suatu record mengandung informasi dari suatu isian tunggal dalam suatu tabel. Sebagai contoh, sebuah record dalam suatu tabel Karyawan akan mengandung informasi dari karyawan-karyawan. Field adalah suatu elemen yang memiliki atribut (panjang, tipe data, dll) dan harga dan merupakan unit informasi terkecil yang bisa diakses. Suatu record dibentuk oleh banyak field. Setiap field dalam suatu record mengandung suatu potongan tunggal dari informasi tentang record. Sebagai contoh, suatu record Karyawan memiliki No Induk Karyawan, Nama, Marga dan yang lainnya. Key adalah elemen record yang dipakai untuk menemukan record pada waktu akses. Untuk secara unik mengenali suatu baris (record), setiap tabel harus memiliki suatu primary key. Dalam konsep database, dikenal beberapa key, antara lain : a. Primary Key, Primary key adalah suatu field, atau kombinasi dari field- field, yang mana nilainya bersifat unik untuk tiap baris atau record dalam tabel. Key merupakan field yang mengidentifikasikan sebuah record dalam file dan bersifat unik.
  • 21.
    21 b. Secondary Key,berbeda dengan primary key, secondary key merupakan field yang mengidentifikasikan sebuah record dalam file yangt idak bersifat unik. c. Candidate Key, merupakan field-field yang bisa dipilih (dipakai) menjadi primary key. d. Alternate Key, merupakan Candidate key yang tidak terpilih menjadi Primary key e. Composite Key, yang dimaksud dengan Composite Key adalah primary key yang dibentuk dari beberapa Field d. Foreign Key, adalah field yang bukan key, tapi key pada file yang lain 2.9.3 Crystal Report 8.5 Crystal report 8.5 merupakan suatu program aplikasi windows yang dikembangkan oleh seagate. Software yang berfungsi untuk membuat format laporan yang diperlukan oleh suatu program aplikasi database atau aplikasi lain yang membutuhkan tampilan suatu laporan dari suatu data. Crystal report adalah salah satu program tunggal yang telah terintegrasi dengan microsoft visual studio 2008, sehingga dengan menggunakan crystal report ini memungkingkan bagi seorang programmer menciptakan sebuah program yang lengkap dan memiliki laporan, yang didesain secara terpisah dan pada akhirnya dapat ditampilkan melalui microsoft visual studio 2008. Untuk melihat dan mengetahui lebih jelas tentang tampilan program aplikasi crystal report, perhatikan gambar berikut ini.
  • 22.
    22 Gambar 2.11 TampilanCrystal Report 8.5 2.10 Gambaran Umum Perusahaan 2.10.1 Sejarah Singkat RSU Vina Estetica Medan RSU Vina Estetica yang telah berdiri sejak 20 tahun yang lalu, didirikan oleh Cory Sebayang yang memulai usaha dari sebuah klinik kecantikan yaitu Cory Skin Clinic, di jalan Orion nomor 63-65 Medan, hingga akhirnya Cory Sebayang berhasil mendirikan RSU Vina Estetica yang terletak di Jl. Iskandar Muda No. 119, Medan. RSU Vina Estetica dikelola oleh Yayasan Rumah Sakit Cory Medan. Sesuai dengan kebutuhan masyarakat yang selalu meningkat dan jumlah penduduk yang terus bertambah, maka ada kekurangan sarana pelayanan
  • 23.
    23 kesehatan di kotaMedan pada umumnya. Kebutuhan pelayanan tersebut terutama kebutuhan pelayanan bedah plastik (untuk kecantikan baik akibat cacat bawaan atau karena kecelakaan) yang oleh sebagian masyarakat Sumatera Utara/Medan dicari bahkan sampai ke luar negeri seperti Penang dan Singapura. Pada awalnya ketika rumah sakit ini diresmikan fasilitas yang tersedia antara lain: a. Poliklinik Bedah Plastik b. Kamar Bedah untuk operasi kecil c. Kamar Bedah untuk operasi besar d. Ruang perawatan untuk rawat inap sebanyak 20 tempat tidur e. Ruang penunjang untuk 9 staff f. Laboratorium Peningkatan kegiatan pelayanan terus berlangsung meliputi bidang-bidang pelayanan lainnya yang terkait seperti pelayanan apotik, pelayanan parkir dan pelayanan administratif rumah sakit secara umum. Penambahan personel dengan sendirinya tetap dilaksanakan baik secara kuantitas maupun kualitas. Semua peningkatan tersebut ditujukan untuk memberikan kepuasan pada pasien dengan pelayanan yang efektif dan efisien. RSU Vina Estetica dari waktu ke waktu terus membenahi diri baik fisik, sumber daya manusia, peralatan medis disertai perbaikan mutu pelayanan yang berpedoman pada kemajuan ilmu manajemen perusahaan serta petunjuk/peraturan dari Departemen Kesehatan Republik Indonesia Direktorat Jenderal Pembinaan RSU Pemerintah dan Swasta, maupun kebijakan yang dibuat oleh Pimpinan
  • 24.
    24 Yayasan Rumah SakitCory Medan bersama Chief Executive Officer (CEO) dan Para Staf Medis serta Staf Administratif. Dengan pengalaman lebih dari 20 tahun, Cory Sebayang berhasil menjadikan Vina Estetica dan Cory Skin Clinic sebagai rumah sakit terpercaya. Apalagi, sudah banyak prestasi yang ditorehkan. Yang terbaru adalah prestasi sebagai rumah sakit terbersih dengan pelayanan terbaik di Sumatera Utara. Cory Sebayang juga memegang bedah pertama di Kota Medan khusus kecantikan kosmetik. Rumah sakit maupun klinik terpercaya membuat mata, meningkatkan atau merendahkan hidung, menghilangkan kerut di mata, bibir dan dagu, bahkan membuang lemak dalam waktu 2 jam. Vina Estetica juga menjadi rumah sakit bedah plastik terlengkap ke 5 yang ada di Indonesia. Kini, Vina Estetika bukan hanya jadi rumah sakit khusus kecantikan atau bedah plastik saja. Vina Estetika semakin lengkap, semua kebutuhan operasi ada di sini ditangani oleh dokter ahli yang profesional. Semua bagian seperti syaraf, jantung, tumor, bedah anak, tulang, penyakit dalam, hingga THT juga ada. Dalam waktu dekat, akan semakin dimatangkan terapi kanker di Rumah Sakit Vina Estetika. RSU Vina Estetica juga melayani pasien Jamkesmas, pasien asuransi sosial untuk pegawai negeri. Lokasi yang dekat dari pusat kota tepat di jalan Iskandar Muda No. 119 Medan membuat akses ke RSU Vina Estetica mudah dijangkau. 2.10.2 Struktur Organisasi RSU Vina Estetika Struktur organisasi dapat menjadi kerangka dalam menyusun rancangan mengenal corak spesialisasi dan departementalisasi, dengan pembagian tugas dalam mengelola sumber daya dalam organisasi maupun perusahaan. Adapun Struktur Organisasi pada RSU Vina Estetica adalah sebagai berikut:
  • 25.
    25 Gambar2.6 Struktur OrganisasiRSU Vina Estetika Medan Sumber: RSU Vina Estetica Medan 2.10.3 Bidang Kerja Adapun tugas dan wewenang dari masing-masing struktur organisasi RSU Vina Estetica Medan adalah sebagai berikut: 1. IA (Internal Audit), Internal Audit adalah pelaku tugas dibidang pengawasan internal organisasi yang berkedudukan dibawah CEO sehingga dalam melaksanakan tugas bertanggung langsung kepada CEO. Adapun tugas wewenang dan tanggung jawab IA adalah sebagai berikut: YAYASAN CORY & DEWAN PENYANTUN KOMITE MEDISDIREKTUR RUMAH SAKITIA (INTERNAL AUDIT) WADIR YANMEDIS WADIR MARKETINGWADIR SEKRT KA BIDANG KEPRAWATAN KA BIDANG YAN MED KEUANGANSKRT ADM HUMAS PROMOSI PNGBANGN STD PROGRAM ACC FINAN RT & PRALA RM & INFO TU & SDM ETIKA DAN MUTU LOGISTIK & PERLKAPAN PNG STD PROFESI ETIKA DAN MUTU LOGISTIK PERLKAPAN B U D KGIATN SOSIAL MARKTG RESEARCH INST OK INST RI IPI INST OBG INST RI INST LAB FARMASI INST RAD GIZI SMF BEDAH SMF NON BEDAH SMF UMUM
  • 26.
    26 a. Melakukan monitoringdan evaluasi atas hasil-hasil temuan audit serta menyampaikan saran perbaikan terhadap penyelenggaraan kegiatan organisasi dan sistem/kebijakan/peraturan yang sesuai dengan persyaratan, peraturan perundang-undangan, regulasi yang berlaku. b. Menyampaikan hasil audit yang telah dilaksanakan kepada CEO c. Melaksanakan tugas khusus dalam lingkup pengendalian intern yang ditugaskan oleh CEO. d. Mendapatkan akses terhadap semua dokumen, data, pencatatan, personal dan fisik, informasi atas objek audit yang dilaksanakan berkaitan dengan pelaksanaan tugas. e. Melakukan verifikasi dan uji kehandalan terhadap informasi yang diperoleh, dalam kaitan dengan penilaian efektivitas sistem audit. f. Menilai dan menganalisa aktivitas organisasi, namun tidak mempunyai kewenangan dalam pelaksanaan dan tanggung jawab atas aktivitas yang direview/diaudit. g. Mengalokasikan sumber daya auditor internal, menentukan fokus, ruang lingkup dan jadual audit, penerapan teknik yang dipandang perlu untuk mencapai tujuan audit, mengklarifikasi dan membicarakan hasil audit, meminta tanggapan lisan/tertulis pada auditee, memberikan saran dan rekomendasi. h. Mendapatkan saran dari narasumber yang profesional dalam kegiatan auditing. i. Menyampaikan laporan dan melakukan konsultasi dengan CEO, berkoordinasi dengan pimpinan lainnya dan jika diminta oleh pimpinan
  • 27.
    27 dapat memberikan peringatan/warningatau teguran bila terjadi penyimpangan. 2. Direktur Rumah sakit Adapun Tugas Direktur Rumah Sakit adalah sebagai berikut: a. Menyusun standar pelayanan medis dan memantau pelaksanaannya. b. Melaksanaan pembinaan etika profesi, disiplin profesi dan mutu profesi, mengatur kewenangan profesi antar kelompok staf medis. c. Menyusun medical staff bylaws dan memantau pelaksanaannya. d. Menyusun kebijakan dan prosedur yang terkait dengan mediko-legal. e. Menyusun kebijakan dan prosedur yang terkait dengan etiko-legal. f. Melakukan koordinasi dengan kepala bidang pelayana medik dalam melaksanakan pemantauan dan pembinaan pelaksanaan tugas kelompok staf medis. g. Meningkatkan program pelayanan, pendidikan dan pelatihan serta penelitian dan pengembangan dalam bidang medis. h. Menerima laporan kegiatan pelayanan Rumah sakit dari komite medis. 3. Komite Medis Fungsi Komite Medis antara lain: a. Memberikan saran kepada direktur rumah sakit/kepala bidang pelayanan medik, mengkoordinasikan dan mengarahkan kegiatan pelayanan medik. b. Menangani hal-hal yang berkaitan dengan etik kedokteran, menyusun kebijakan pelayanan medis sebagai standar yang harus dilaksanakan oleh semua kelompok staf medis di rumah sakit.
  • 28.
    28 Adapun Tugas KomiteMedis adalah sebagai berikut: a. Membantu direktur rumah sakit menyusun standar pelayanan medis dan memantau pelaksanaannya. b. Melaksanaan pembinaan etika profesi, disiplin profesi dan mutu profesi, mengatur kewenangan profesi antar kelompok staf medis. c. Membantu direktur menyusun medical staff bylaws dan memantau pelaksanaannya. d. Membantu direktur rumah sakit menyusun kebijakan dan prosedur yang terkait dengan mediko-legal. e. Membantu direktur rumah sakit menyusun kebijakan dan prosedur yang terkait dengan etiko-legal. f. Melakukan koordinasi dengan kepala bidang pelayana medik dalam melaksanakan pemantauan dan pembinaan pelaksanaan tugas kelompok staf medis. g. Meningkatkan program pelayanan, pendidikan dan pelatihan serta penelitian dan pengembangan dalam bidang medis. h. Melakukan monitoring dan evaluasi mutu pelayanan medis antara lain melalui monitoring dan evaluasi kasus bedah, penggunaan obat, farmasi dan terapi, ketepatan, kelengkapan dan keakuratan rekam medis, audit medis melalui pembentukan sub komite serta memberikan laporan kegiatan kepada direktur rumah sakit. 4. Kepala Bidang Keperawatan Kepala Bidang Keperawatan yaitu, Seorang tenaga keperawatan yang diberi tanggung jawab dan kewenangan dalam mengatur serta mengendalikan kegiatan
  • 29.
    29 pelayanan keperawatan dirumah sakit. Secara struktural Kepala Bidang Perawatan bertanggung jawab kepada Wakil Direktur Pelayanan Medik dalam: a. Pelaksanaan asuhan keperawatan. b. Kualitas asuhan keperawatan. c. Ketersediaan standar asuhan keperawatan. d. Pengembangan sumber daya manusia keperawatan. e. Usulan dan rekomendasi penempatan sumber daya manusia keperawatan. 5. Kepala Bidang Pelayanan Medis Bidang pelayanan medis mempunyai tugas melaksanakan sebagian tugas Direktur dalam melaksanakan penyiapan perumusan kebijakan teknis, pembinaan, pengkoordinasian penyelenggaraan tugas secara terpadu, pelayanan administrasi keuangan, pengendalian dan pelaporan di bidang pelayanan medis dan penunjang medis. Bidang Pelayanan Medis mempunyai fungsi : a. Penyiapan bahan perumusan dan kebijakan teknis, pembinaan, pengkoordinasian penyelenggaraan tugas, pelaksanaan pelayanan medis, pengendalian dan pelaporan bidang pelayanan medis. b. Penyiapan bahan perumusan dan kebijakan teknis, pembinaan, pengkoordinasian penyelenggaraan tugas, pelaksanaan penunjang medis, pengendalian dan pelaporan bidang penunjang medis.
  • 30.
    30 c. Penginventarisasian permasalahanberhubungan dengan pelaksanaan tugas dan program kerja Bidang Pelayanan Medis dan Penunjang Medis serta penyiapan bahan tindak lanjut penyelesaiannya. d. Penyusunan laporan pelaksanaan tugas dan program Bidang Pelayanan Medis dan Penunjang Medis. e. Pelaksanaan tugas kedinasan lain yang diberikan Direktur sesuai dengan tugas pokok dan fungsi Bidang Pelayanan Medis dan Penunjang Medis. Bidang Pelayanan Medis dipimpin oleh seorang Kepala Bidang, yang berada di bawah dan bertanggung jawab kepada Direktur dan Bidang Pelayanan Medis terdiri dari Seksi Pelayanan Medis dan Seksi Penunjang Medis. Seksi masing-masing dikepalai oleh seorang Kepala yang berada di bawah dan bertanggung jawab kepada Kepala Bidang Pelayanan Medis. Seksi Pelayanan Medis mempunyai tugas pokok melaksanakan melaksanakan penyiapan bahan perumusan kebijakan teknis, koordinasi, pembinaan, pengendalian dan pelaporan serta pemberian bimbingan di bidang pelayanan medis yang meliputi pelayanan gawat darurat, rawat jalan, rawat intensif dan pelayanan bedah sentral. 6. Tata Usaha Bagian Tata Usaha mempunyai tugas pokok melaksanakan sebagian tugas Direktur dalam penyiapan perumusan kebijakan teknis, pembinaan pengkoordinasian, penyelenggaran tugas secara terpadu, pelayan administrasi dan pengendalian di bidang perencanaan program, evaluasi, bidang umum dan kepegawaian. Bagian Tata Usaha mempunyai fungsi:
  • 31.
    31 a. Penyiapan bahanperumusan kebijakan teknis pembinaan, pengkoordinasian, penyelenggaraan tugas secara terpadu, pelayanan administrasi, pelaksanaan dan pengendalian dibidang perencanaan, evaluasi dan pelaporan. b. Penyiapan bahan perumusan kebijakan teknis pembinaan, pengkoordinasian, penyelenggaraan tugas secara terpadu, pelayanan administrasi, pelaksanaan dan pengendalian di bidang umum. c. Penyiapan bahan perumusan kebijakan teknis pembinaan, pengkoordinasian, penyelenggaraan tugas secara terpadu, pelayanan administrasi, pelaksanaan dan pengendalian di bidang kepegawaian. d. Penginventarisasian permasalahan berhubungan dengan pelaksanaan tugas dan program kerja ketatausahaan serta bahan tindak lanjut penyelesaiannya; e. Penyusunan laporan pelaksanaan tugas dan program ketatausahaan f. Pelaksanaan tugas kedinasan lain yang diberikan Direktur sesuai dengan tugas pokok dan fungsi. 7. Keuangan Bidang Keuangan mempunyai tugas pokok melaksanakan sebagian tugas Direktur dalam penyiapan perumusan kebijakan teknis, pembinaan, pengkoordinasian penyelenggaraan tugas secara terpadu, pelayanan administrasi keuangan, pengendalian dan pelaporan di bidang akuntansi, verifikasi dan perbendaharaan. Bidang Keuangan mempunyai fungsi: a. Penyiapan bahan perumusan kebijakan teknis pembinaan, pengkoordinasian, penyelenggaran tugas secara terpadu, pelayanan
  • 32.
    32 administrasi, pelaksanaan danpengendalian di bidang akuntansi, verifikasi dan perbendaharaan. b. Penyiapan bahan perumusan kebijakan teknis pembinaan, pengkoordinasian penyelenggaran tugas secara terpadu, pelayanan administrasi, pelaksanaan dan pengendalian di bidang perbendahaaran. c. Penginventarisasian permasalahan berhubungan dengan pelaksanaan tugas dan program kerja Bidang Keuangan serta bahan tindak lanjut penyelesaiannya. d. Penyusunan laporan pelaksanaan tugas dan program Bidang Keuangan ; e. Pelaksanaan tugas kedinasan lain yang diberikan Direktur sesuai dengan tugas pokok dan fungsi. Bidang Keuangan dipimpin oleh seorang Kepala Bidang, yang berada di bawah dan bertanggung jawab kepada Direktur, Bidang Keuangan terdiri dari Seksi Akuntansi dan Seksi Verifikasi. Seksi masing-masing dikepalai oleh seorang Kepala yang berada di bawah dan bertanggung jawab kepada Kepala Bidang Keuangan.
  • 33.
    33 BAB III METODOLOGI PENELITIAN Pembuatansistem informasi ini berlangsung di RSU Vina Estetica, akan tetapi tidak menutup kemungkinan dapat diaplikasikan pada rumah sakit yang lain. Hal ini mengingat adanya kesamaan dalam pelayanan terhadap pasien pada rumah sakit. Tipe penelitian yang digunakan untuk menyusun tugas akhir ini adalah tipe penelitian studi kasus yang menghasilkan implementasi sistem. 3.1 Metode Pengumpulan Data Untuk mewujudkan maksud penelitian ini, metodologi yang digunakan adalah sebagai berikut: 1. Penelitian Lapangan (Field Research) Metode penelitian ini dilakukan langsung pada objek penelitian, data serta keterangan yang dikumpulkan dilakukan dengan cara: a. Pengamatan (Observation) Dalam hal ini penulis melakukan pengamatan terhadap sistem informasi pelayanan pasien yang sedang digunakan, untuk melihat gambaran umum dari sistem informasi yang digunakan selama ini. b.Wawancara (Interview) Dalam hal ini penulis melakukan wawancara untuk melengkapi bahan yang sudah ada selama observasi, dengan melakukan tanya jawab kepada staf yang ada pada bagian pelayanan pasien.
  • 34.
    34 2. Penelitian Kepustakaan(Library Research) Penelitian kepustakaan adalah penelitian dengan sumber-sumber kepustakaan. Penelitian ini dimaksudkan untuk mendapatkan landasan teori yang memadai dalam penyusunan tugas akhir ini, dalam hal ini data dan keterangan dikumpulkan dari sumber-sumber seperti buku “Analisis dan Desain Sistem Inforrmasi” karangan Al-Bahra dan “Strategi Perancangan dan Pengelolaan Basis Data” karangan Kusrini serta materi-materi lainnya yang berhubungan dengan masalah yang ditinjau dalam penyusunan tugas akhir ini. 3.2 Metode Perancangan Sistem Dalam membuat suatu program, tidak mungkin bisa lepas dari bagian analisis dan perancangan program tersebut. Dengan menganalisis program, dapat mengetahui alur dari arus informasi yang dikelola oleh program. Dengan merancang program terlebih dahulu, dapat mengetahui gambaran kasar dari program yang akan dibuat. 3.2.1 Rancangan Proses Perancangan proses digunakan sebelum membuat sistem informasi, perancangan proses digunakan sebagai landasan berpikir dalam menyusun Sistem Informasi Pelayanan Pasien di RSU Vina Estetica. Adapun diagram alir data Sistem Informasi Pelayanan Pasien di RSU Vina Estetica adalah sebagai berikut: 1. Diagram Konteks Diagram konteks merupakan gambaran keseluruhan dari suatu sistem informasi.
  • 35.
    35 Diagram konteks yangmerupakan gambaran dari sistem informasi pelayanan pasien pada RSU Vina Estetica adalah sebagai berikut : Gambar3.1 Diagran Konteks Sistem Informasi Pelayanan Pasien Berdasarkan gambar diagram konteks tersebut dapat dilihat bagaimana sistem informasi pelayanan pasien pada RSU Vina Estetica secara logika. 0 Hasil Diagnosa; Resep Obat Dokter Admin Pasien Data Pasien Data Pasien Hasil Diagnosa Resep Obat Data Kamar Direktur Rumah sakit Sistem Informasi Pelayanan Pasien Laporan Pelayanan Pasien Laporan Data Dokter Laporan Data Kamar
  • 36.
    36 2. Data FlowDiagram Level 0 Diagram alir data sistem informasi pelayanan pasien pada RSU Vina Estetica adalah sebagai berikut: Gambar3.2 Diagran Alir Data Level 0 Sistem Informasi Pelayanan Pasien Data Kamar Laporan Pelayanan Pasien; Laporan Data Dokter; Laporan Data Kamar Data Diagnosa Data Transaksi F5 File Transaksi Data Diagnosa Data Pasien Data Kamar F3 File Kamar F1 File Pasien F4 File Diagnosa Input Data Kamar 3.0 Input Data Dokter 2.0 F2 File DokterData DokterDokter Data Pasien Admin Data Kamar Data Dokter Data Kamar Laporan 6.0 Data Diagnosa 4.0 Data Transaksi 5.0 Direktur Pasien Input Data Pasien 1.0 Data Dokter Data Pasien Data Dokter Data Pasien Data Kamar
  • 37.
    37 Spesifikasi Proses : NomorProses : 1.0 Nama Proses : Input data pasien Masukan : Data pasien, data kamar Keluaran : Laporan data pelayanan pasien Uraian : Laporan data pelayanan pasien merupakan data-data pasien yang akan diserahkan kepada direktur Nomor Proses : 2.0 Nama Proses : Input data dokter Masukan : Data dokter Keluaran : Laporan data dokter. Uraian : Laporan data dokter merupakan data-data dokter yang akan diserahkan kepada direktur. Nomor Proses : 3.0 Nama Proses : Input data kamar Masukan : Data kamar Keluaran : Laporan data kamar. Nomor Proses : 4.0 Nama Proses : Data Diagnosa Masukan : Data dokter, data pasien Keluaran : Laporan data diagnosa
  • 38.
    38 Nomor Proses :5.0 Nama Proses : Data transaksi Masukan : Data pasien, data kamar, data diagnosa Keluaran : Laporan data transaksi Nomor Proses : 6.0 Nama Proses : Laporan Masukan : Data transaksi, data diagnosa, data dokter dan data kamar Keluaran : Laporan pelayanan pasien, laporan data dokter dan kamar Uraian : Laporan pelayanan pasien, data dokter dan kamar merupakan data- data yang akan diserahkan kepada direktur. 3.2.2 Rancangan Keluaran (Output) Output dapat berupa laporan atau tampilan pada layar monitor. Laporan yang dihasilkan akan menyajikan informasi yang berkaitan dengan sistem informasi pelayanan pasien. Hasil output dari sistem informasi pelayanan pasien menghasilkan laporan dan kwitansi sebagai berikut: 1. Nama laporan : Laporan pelayanan pasien keseluruhan Fungsi : Mengetahui data pelayanan pasien keseluruhan Distribusi : Direktur dan arsip Rangkap : 2
  • 39.
    39 RUMAH SAKIT UMUMVINA ESTETICA MEDAN Jl. Sulatan Iskandar Muda No.119 Medan LAPORAN PELAYANAN PASIEN KESELURUHAN RUMAH SAKIT UMUM VINA ESTETICA MEDAN Jl. Sulatan Iskandar Muda No.119 Medan LAPORAN PELAYANAN PASIEN Frekuensi : Pada saat dibutuhkan Gambar3.3 Rancangan Laporan Pelayanan Pasien Keseluruhan 2. Nama laporan : Laporan pelayanan pasien berdasarkan tanggal Fungsi : Mengetahui data pelayanan pasien berdasarkan tanggal Distribusi : Direktur dan arsip Rangkap : 2 Frekuensi : Pada saat dibutuhkan Gambar3.4Rancangan Laporan Pelayanan Pasien Per Tanggal 3. Nama laporan : Laporan pelayanan pasien per pasien Fungsi : Mengetahui data pelayanan per pasien Distribusi : Direktur dan arsip Tgl Check in ID Pasien Nama Pasien ID Kamar Nama Ruangan Status Diagnosa ID Dokter Nama Dokter Total Biaya Tgl Check out xxxxx xxxxx xxxxx xxxxx xxxxx xxxxx xxxxx xxxxx xxxxx xxxxx Tgl Check in ID Pasien Nama Pasien ID Kamar Nama Ruangan Status Diagnosa ID Dokter Nama Dokter Total Biaya Tgl Check out xxxxx xxxxx xxxxx xxxxx xxxxx xxxxx xxxxx xxxxx xxxxx xxxxx Logo Medan, dd-mm-yyyy Direktur (……………………………..) Logo Medan, dd-mm-yyyy Direktur (……………………………..)
  • 40.
    40 RUMAH SAKIT UMUMVINA ESTETICA MEDAN Jl. Sulatan Iskandar Muda No.119 Medan LAPORAN DATA DOKTER KESELURUHAN RUMAH SAKIT UMUM VINA ESTETICA MEDAN Jl. Sulatan Iskandar Muda No.119 Medan LAPORAN PELAYANAN PASIEN Rangkap : 2 Frekuensi : Pada saat dibutuhkan Gambar3.5 Rancangan Laporan Pelayanan Per Pasien 4. Nama laporan : Laporan data dokter keseluruhan Fungsi : Mengetahui data dokter keseluruhan Distribusi : Direktur dan arsip Rangkap : 2 Frekuensi : Pada saat dibutuhkan Gambar 3.6 Rancangan Laporan data dokter keseluruhan 5. Nama laporan : Laporan data dokter berdasarkan spesialis Fungsi : Mengetahui data dokter berdasarkan spesialis Distribusi : Direktur dan arsip Tgl Check in ID Pasien Nama Pasien ID Kamar Nama Ruangan Status Diagnosa ID Dokter Nama Dokter Total Biaya Tgl Check out xxxxx xxxxx xxxxx xxxxx xxxxx xxxxx xxxxx xxxxx xxxxx xxxxx Spesialis ID Dokter Nama Dokter Alamat Telepon xxxxx xxxxx xxxxx xxxxx xxxxx xxxxx xxxxx xxxxx xxxxx xxxxx Logo Medan, dd-mm-yyyy Direktur (……………………………..) Logo Medan, dd-mm-yyyy Direktur (……………………………..)
  • 41.
    41 RUMAH SAKIT UMUMVINA ESTETICA MEDAN Jl. Sulatan Iskandar Muda No.119 Medan LAPORAN DATA DOKTER BERDASARKAN SPESIALIS RUMAH SAKIT UMUM VINA ESTETICA MEDAN Jl. Sulatan Iskandar Muda No.119 Medan LAPORAN DATA KAMAR KESELURUHAN Rangkap : 2 Frekuensi : Pada saat dibutuhkan Gambar 3.7 Rancangan Laporan data dokter berdasarkan spesialis 6. Nama laporan : Laporan data kamar keseluruhan Fungsi : Mengetahui data kamar keseluruhan Distribusi : Direktur dan arsip Rangkap : 2 Frekuensi : Pada saat dibutuhkan Gambar 3.8 Rancangan Laporan data kamar keseluruhan 7. Nama laporan : Laporan data kamar berdasarkan kelas Fungsi : Mengetahui data kamar berdasarkan kelas Distribusi : Direktur dan arsip Spesialis ID Dokter Nama Dokter Alamat Telepon xxxxx xxxxx xxxxx xxxxx xxxxx xxxxx xxxxx xxxxx xxxxx xxxxx Kelas ID Kamar Nama Ruangan Kapasitas Fasilitas Harga/Hari xxxxx xxxxx xxxxx xxxxx xxxxx xxxxx xxxxx xxxxx xxxxx xxxxx xxxxx xxxxx Logo Medan, dd-mm-yyyy Direktur (……………………………..) Logo Medan, dd-mm-yyyy Direktur (……………………………..)
  • 42.
    42 RUMAH SAKIT UMUMVINA ESTETICA MEDAN Jl. Sulatan Iskandar Muda No.119 Medan LAPORAN DATA KAMAR BERDASARKAN KELAS RUMAH SAKIT UMUM VINA ESTETICA MEDAN Jl. Sulatan Iskandar Muda No.119 Medan Penyetor (……………………………..) Rangkap : 2 Frekuensi : Pada saat dibutuhkan Gambar 3.9 Rancangan Laporan data kamar berdasarkan kelas 8. Nama Kwitansi : Kwitansi pembayaran pasien rawat inap Fungsi : Bukti pembayaran biaya pasien Distribusi : Pasien dan arsip Rangkap : 2 Frekuensi : Pada saat transaksi pasien rawat inap Gambar 3.10 Rancangan Kwitansi Pembayaran Pasien Rawat Inap Kelas ID Kamar Nama Ruangan Kapasitas Fasilitas Harga/Hari xxxxx xxxxx xxxxx xxxxx xxxxx xxxxx xxxxx xxxxx xxxxx xxxxx xxxxx xxxxx Logo Medan, dd-mm-yyyy Direktur (……………………………..) Logo Kasir (……………………………..) No. Transaksi : xxxxx dd-mm-yyyy ID Pasien: xxxxx Nama Pasien: xxxxx ID Kamar: xxxxx Nama Ruangan: xxxxx Tgl. Check In: dd-mm-yyyy Biaya Kamar: Rp. xxxxxxxxxx Biaya Diagnosa: Rp. xxxxxxxxxx Total Biaya : Rp. xxxxxxxxxx TRANSAKSI PASIEN RAWAT INAP
  • 43.
    43 3.2.3 Rancangan Masukan(Input) Rancangan input merupakan rancangan dari percakapan antara pemakai sistem (user) dengan komputer, percakapan ini dapat berupa proses masukan data ke sistem, ataupun menampilkan informasi kepada user. Berikut rancangan masukan pada sistem informasi pelayanan pasien pada RSU Vina Estetica Medan: 1. Login Rancangan ini berfungsi untuk memasukkan nama pengguna dan kata sandi pada saat ingin membuka program sistem informasi pelayanan pasien. Seperti gambar berikut ini: Gambar 3.11 Rancangan Form Login Nama Pengguna Kata Sandi Masuk Keluar Gambar
  • 44.
    44 2. Form Splash Rancanganini berfungsi untuk menampilkan judul aplikasi sistem informasi pelayanan pasien. Gambar 3.12 Rancangan Form Splash 3. Menu Utama Rancangan ini berfungsi untuk pemanggilan form-form lainnya. gamba Gambar 3.13 Rancangan Menu Utama WELLCOME….. .::Sistem Informasi PELAYANAN PASIEN::. Gambar Rumah Sakit Umum “V I N A E S T E T I C A” JALAN SULTAN ISKANDAR MUDA NO. 119 Gambar Logo X Batal .::SISTEM INFORMASI PELAYANAN PASIEN DI RUMAH SAKIT UMUM VINA ESTETICA MEDAN::. Status bar Master Diagnosa Report Keluar Gambar
  • 45.
    45 4. Form DataPasien Rancangan ini berfungsi untuk memasukkan data-data pasien ke dalam tabel pasien. Gambar 3.14 Rancangan Form Data Pasien ID Pasien Nama Pasien Jenis Kelamin Gambar Alamat Tabel v Tanggal Check in v Data Pasien Usia Nama Kamar ID Kamar v Kelas v Informasi Kamar Add Save Edit Delete Close Cari Nama Pasien
  • 46.
    46 5. Form DataDokter Rancangan ini berfungsi untuk memasukkan data-data dokter ke dalam tabel dokter. Gambar 3.15 Rancangan Form Data Dokter 6. Form Data Kamar Rancangan ini berfungsi untuk memasukkan data-data kamar ke dalam tabel kamar. Gambar 3.16 Rancangan Form Data Kamar ID Kamar Kelas Nama Ruangan Fasilitas Gambar Harga ID Dokter Nama Dokter Spesialis Alamat Gambar Add Save Edit Delete Close Tabel Table v v Cari Spesialis Dokter Data Dokter Data Kamar No. Telepon Kapasitas Add Save Edit Delete Close Cari Ruangan Berdasarkan Kelas
  • 47.
    47 7. Form DataDiagnosa Rancangan ini berfungsi untuk memasukkan data diagnosa pasien ke dalam tabel diagnosa. Gambar3.17 Rancangan Form Data Diagnosa Add Save Edit Delete Close Cari Nama Pasien No Diagnosa ID Pasien Gambar ID Dokter Status Diagnosa Table v v v Biaya Diagnosa Data Diagnosa Nama Pasien Nama Dokter Cari Cari
  • 48.
    48 8. Form DataTransaksi Rancangan ini berfungsi untuk memasukkan data-data transaksi ke dalam tabel transaksi. Gambar 3.18 Rancangan Form Data Transaksi 9. Form Laporan berdasarkan tanggal Rancangan ini berfungsi untuk memilih laporan yang akan dicetak . Gambar3.19 Rancangan Form Laporan Add Save Edit Delete Close Cari nama pasien No Transaksi ID Pasien Nama Pasien ID Kamar Tanggal Check In Tanggal Check Out Tabel Lama Rawat Biaya Kamar Biaya Diagnosa Total Biaya Kamar Total Biaya Cari Nama Pasien Gambar v v v v /hari Na ma Pasi en Cetak Laporan Berdasarkan Tanggal Tanggal Awal : TanggalAkhir : v vS/D Cetak Data Transaksi Nama Kamar Rincian Biaya Add Save Delete Close Cetak Kwitansi Laporan Pelayanan Pasien
  • 49.
    49 3.3 Rancangan BasisData Perancangan basis data merupakan salah satu tahap yang paling penting dalam proses pembuatan program aplikasi. Basis data yang digunakan oleh penulis adalah basis data yang dibuat melalui Microsoft Office Access. 3.4 Entity Relational Diagram (ERD) Entity Relationship Diagram merupakan sebuah bagan yang menggambarkan organisasi dari system. Gambar 3.20 ERD Sistem Informasi Pelayanan Pasien Melakukan Diagnosa Input Data Dokter Transaksi Membayar Pasien Kamar Menempati ID Dokter Nama Dokter Spesialis Alamat No. Telepon Tgl. Check Out No. Transaksi ID Pasien Nama Pasien ID Kamar Tgl. Check In Biaya Kamar Biaya Diagnosa Total Biaya Nama Ruangan ID Kamar Kelas Kapasitas Harga Fasilitas Nama Ruangan No. Diagnosa ID Pasien ID Dokter Status Diagnosa Nama Pasien Nama Dokter Biaya Diagnosa ID Kamar ID Pasien Nama Pasien Jenis Kelamin Alamat Tgl. Check In Usia Kelas Nama Ruangan
  • 50.
    50 3.5 Normalisasi Normalisasi fileadalah suatu proses pengelompokan elemen data kedalam tabel yang menyatakan hubungan antar entitas sehingga terwujud suatu bentuk yang memudahkan adanya perubahan dengan dampak terkecil. 1. Bentuk tidak normal Bentuk ini merupakan kumpulan data yang akan disimpan. Tidak ada keharusan mengikuti suatu format tertentu. Tgl.chek In ID Pasien Nama Pasien Usia (tahun) Alamat ID Kamar Nama ruangan ID Dokter Nama Dokter … 10/08/2011 201101 ucok 10 Medan 1002 Elys 3 8001 dr.Genhart … 20/08/2011 201101 ucok 10 Medan 1005 Rheina 1 8001 dr.Genhart … 21/08/2011 201121 leo 15 Medan 1005 Rheina 3 8008 dr.Jhon … Gambar 3.21 Bentuk tidak normal 2. Bentuk Normal Kesatu Bentuk normal kesatu mempunyai ciri, yaitu setiap data dibentuk dalam flat file, data dibentuk record demi record dan tidak ada set atribut yang terduplikasi. Tgl.chek In ID Pasien Nama Pasien Usia (tahun) Alamat ID Kamar Nama ruangan ID Dokter Nama Dokter … 10/08/2011 201101 ucok 10 Medan 1002 Elys 3 8001 dr.Genhart … 20/08/2011 ----- ---- ---- ---- 1005 Rheina 1 8001 dr.Genhart … 21/08/2011 201121 leo 15 Medan 1005 Rheina 3 8008 dr.Jhon … Gambar 3.22 Bentuk Normal 1 (1NF) … No. Telepon Status diagnosa Biaya diagnose(Rp) Biaya kamar(Rp) Total Biaya(Rp) Tgl. Check Out … 081323727263 Lever 100000 500000 600000 12/082011 … 081323727263 Lever 100000 600000 700000 23/08/2011 … 08538849299 DBD 150000 800000 950000 24/08/2011 … No. Telepon Status diagnosa Biaya diagnose(Rp) Biaya kamar(Rp) Total Biaya(Rp) Tgl. Check Out … 081323727263 Lever 100000 500000 600000 12/082011 … ------- Lever 100000 600000 700000 23/08/2011 … 08538849299 DBD 150000 800000 950000 24/08/2011
  • 51.
    51 3. Bentuk NormalKedua Bentuk normal kedua mempunyai syarat, yaitu bentuk data telah memenuhi syarat normal kesatu. Atribut bukan kunci harus bergantung secara fungsional pada kunci primer, sehingga untuk membentuk normal kedua harus ditentukan kunci field dan kunci itu harus unik. Gambar 3.23 Bentuk Normal 2 (2NF) Dokter ID_Dokter* Nama_Dokter Spesialis Alamat telepon Pasien ID_Pasien* Nama_pasien Jenis_kelamin Usia Alamat Tgl_Check_In ID_Kamar Kelas Nama_ruangan Diagnosa Nomor_Diagnosa* ID_Pasien Nama_Pasien ID_Dokter Nama_Dokter Status_Diagnosa Biaya_Diagnosa Kamar ID_Kamar* Kelas Nama_Ruangan Kapasitas Fasilitas Harga Transaksi No_Transaksi* ID_Pasien** Nama_Pasien ID_Kamar Nama_Ruangan Tgl_check_in Tgl_Check_Out Biaya_Kamar Biaya_Diagnosa Total_Biaya
  • 52.
    52 4. Bentuk NormalKetiga Syarat bentuk normal ketiga adalah data telah memenuhi syarat normal kedua dan semua atribut yang bukan kunci primer tidak mempunyai hubungan transitif. Gambar 3.24 Bentuk Normal 3 Ket: * Primary Key =One ** Foreign Key =Many 3.6 Rancangan Tabel Rancangan tabel adalah untuk menentukan field, tipe data dan ukuran data yang digunakan. Dalam program ini menggunakan satu database yang terdiri dari enam tabel yaitu: 1. Tabel Login Nama tabel: login Primary key: Username Dokter ID_Dokter* Nama_Dokter Spesialis Alamat telepon Pasien ID_Pasien* Nama_pasien Jenis_kelamin Alamat Tgl_Check_In ID_Kamar** Kelas Nama_Ruangan Diagnosa Nomor_Diagnosa* ID_Pasien** Nama_Pasien ID_Dokter** Nama_Dokter Status_Diagnosa Biaya_Diagnosa Kamar ID_Kamar* Kelas Nama_Ruangan Kapasitas Fasilitas Harga Transaksi No_Transaksi* ID_Pasien** Nama_Pasien ID_Kamar** Nama_Ruangan Tgl_check_in Tgl_Check_Out Biaya_Kamar Biaya_Diagnosa Total_Biaya
  • 53.
    53 Jumlah field: 2 Fungsi:Untuk menyimpan nama pengguna dan kata sandi yang digunakan untuk membuka sistem informasi pelayanan pasien. Nama Field Tipe Data Keterangan Username Text (225) Nama Pengguna Password Text (225) Kata sandi penguna Gambar 3.25 Rancangan Tabel Login 2. Tabel Pasien Nama Table: T_Pasien Primary key: ID_Pasien Jumlah field: 11 Fungsi: Untuk menyimpan data-data pasien ke dalam database_pasien. Nama Field Tipe Data Keterangan ID_Pasien Text (225) Id pasien Nama_Pasien Text(225) Nama pasien Jenis_Kelamin Text (225) Jenis kelamin pasien Usia Text (225) Usia pasien Alamat Text (225) Alamat pasien Tgl_in Date/Time Tanggal check in ID_Kamar Text (225) Id Kamar rawat inap Kelas Text (225) Nama Kelas Kamar Nama_Ruagan Text (225) Nama kamar Terpakai Number Jumlah kamar terpakai Kosong Number Jumlah kamar kosong Gambar 3.26 Rancangan Tabel Pasien 3. Tabel Dokter Nama table: Table_dokter Primary key: ID_Dokter Jumlah field: 5
  • 54.
    54 Fungsi: Untuk menyimpandata-data dokter ke dalam database_pasien. Nama Field Tipe Data Keterangan ID_Dokter Text (225) Id dokter Nama_Dokter Text (225) Nama dokter Spesialis Text (225) Spesialisasi dokter Alamat Text (225) Alamat dokter telepon Text (225) Nomor telepon Gambar 3.27 Rancangan Tabel Dokter 4. Tabel Kamar Nama table: Table_Kamar Primary key: ID_Kamar Jumlah field: 5 Fungsi: Untuk menyimpan data-data kamar ke dalam database_pasien. Nama Field Tipe Data Keterangan ID_Kamar Text (225) Id kamar Nama_Ruangan Text (225) Nama ruangan Kapasitas Text (225) Kapasitas ruangan Fasilitas Text (225) Fasilitas kamar Harga Text (225) Biaya kamar Gambar 3.28 Rancangan Tabel Kamar 5. Tabel Diagnosa Nama table: Table_Diagnosa Primary key: No_Diagnosa Jumlah field: 7
  • 55.
    55 Fungs: Untuk menyimpandata-data diagnosa ke dalam database_pasien. Nama Field Tipe Data Keterangan No_Diagnosa Text (225) No diagnosa ID_Pasien Text(225) Id pasien Nama_Pasien Text (225) Nama pasien ID_Dokter Text(225) Id dokter Nama_Dokter Text (225) Nama Dokter Status_Diagnosa Text (225) Status diagnosa Biaya_Diagnosa Text (225) Biaya diagnosa Gambar3.29 Rancangan tabel diagnosa 6. Tabel Transaksi Nama tabel: Table_Transaksi Primary key: No_Transaksi Jumlah field: 10 Fungsi: Untuk menyimpan data-data transaksi pasien ke dalam database Nama Field Tipe Data Keterangan No_Transaksi Text (225) No transaksi ID_Pasien Text (225) Id pasien Nama_Pasien Text (225) Nama pasien ID_Kamar Text (225) Id kamar Nama_Ruangan Text (225) Nama kamar Tgl_Check_In Date/Time Tanggal masuk Tgl_Check_Out Date/Time Tanggal keluar Biaya_Kamar Currency Biaya kamar Biaya_Diagnosa Currency Biaya diagnosa Total_Biaya Currency Biaya keseluruhan Gambar 3.30 Rancangan tabel Transaksi
  • 56.
    56 3.7 Rancangan Sistem Rancangansistem merupakan rancangan flowchart sistem. Berikut ini adalah rancangan flowchart sistem informasi pelayanan pasien pada RSU Vina Estetica Medan: 1. Flowchart Form Login Gambar3.31 Flowchart Login T T Y Y T Y Start Keluar End Nama Pengguna, Kata sandi Menu Utama Masuk Valid?
  • 57.
    57 2. Flowchart MenuUtama Gambar3.32 Flowchart Menu Utama Ya Tidak Tidak Tidak Tidak Ya Ya Ya Menu Utama Tampilan menu utama Keluar ? Master Menu Master A Diagnosa Menu Diagnosa B Report Menu Report C End
  • 58.
    58 3. Flowchart MenuMaster Gambar3.33 Flowchart Menu Master 4. Flowchart Menu Diagnosa Gambar3.34 Flowchart Menu Diagnosa T T T Menu Utama B Diagnosa Pasien Y Diagnosa Pasien B1 Y Data Transaksi B2Transaksi Menu Diagnosa T T T A Data Pasien Y Data Pasien A1 Y Data Dokter A2Data Dokter Menu Master Menu Utama Data Kamar Apotik Y Data Kamar A3 T
  • 59.
    59 5. Flowchart MenuReport Gambar 3.35 Flowchart Menu Report T T T T T Y Y Y Y T Y T Y T Y C Tampil Menu Laporan Laporan Pelayanan Per Tanggal T Pelayanan Pasien Per Tanggal Per Pasien Laporan Pelayanan Per Pasien Data Dokter Y Keseluruhan Laporan Pelayanan Keseluruhan Y Keseluruhan Laporan Data Dokter Keseluruhan Berdasarkan spesialis Laporan Data Dokter berdasarkan Spesialis Y Data Kamar T Y Keseluruhan Laporan Data Kamar Keseluruhan Berdasarkan Kelas Laporan Data Kamar berdasarkan Kelas Menu utama T
  • 60.
    60 6. Flowchart SubmenuData Pasien Gambar3.36 Flowchart Submenu Data Pasien Y T T Simpan Data Pasien T A1 Form Data Pasien Close Apotik Y Menu Utama Database Add Apotik Y T Input Data Pasien Save Apotik Edit Apotik Ubah Data Delete Apotik Hapus Data s s Y Y T
  • 61.
    61 7. Flowchart SubmenuData Dokter Gambar3.37 Flowchart Submenu Data Dokter Simpan Data Dokter T A2 Form Data Dokter Close Apotik Y Menu Utama Database Add Apotik Y T Input Data Dokter Save Apotik Edit Apotik Ubah Data Delete Apotik Hapus Data s s Y Y T Y T T
  • 62.
    62 8. Flowchart SubmenuData Kamar Gambar3.38 Flowchart Submenu Data Kamar Simpan Data Kamar T A3 Form Data Kamar Close Apotik Y Menu Utama Database Add Apotik Y T Input Data Kamar Save Apotik Edit Apotik Ubah Data Delete Apotik Hapus Data s s Y Y T Y T T
  • 63.
    63 9. Flowchart SubmenuData Diagnosa Gambar3.39 Flowchart Submenu Data Diagnosa T T Sudah ada? Apotik Y B1 Form Data Diagnosa Close Apotik Y Menu Utama Database Add Apotik Y T Input ID Pasien Save Apotik Delete ApotikSimpan data s Y Pesan sudah ada Edit Apotik Ubah Data s Hapus Data T T Y T Y
  • 64.
    64 10. Flowchart SubmenuData Transaksi Gambar3.40 Flowchart Submenu Data Transaksi T T Y Sudah ada? Apotik T Y Y Y Form Data Transaksi Close Apotik Menu Utama Database Add Apotik Y T Input ID Pasien Save Apotik Delete Apotik Simpan data B2 s Pesan sudah ada Hapus Data T T
  • 65.
    65 3.8 Interface Interface adalahbagan struktur yang menunjukkan kegiatan proses di dalam satu program database. Rancangan interface sistem informasi pelayanan pasien pada RSU Vina Estetica adalah sebagai berikut: Gambar3.41 Rancangan Interface Sistem Informasi Pelayanan Pasien di RSU Vina Estetica Medan Menu utama ReportDiagnosa Diagnosa pasien Transaksi Master DataPasien Data Dokter Data Kamar Keluar Pelayanan pasien Data dokter Data Kamar
  • 66.
    33 BAB IV HASIL DANPEMBAHASAN 4.1 Hasil Pada bagian ini akan ditampilkan hasil dari program yang telah dirancang yang berisi tampilan eksekusi program meliputi form login, form data dokter, pasien, kamar, diagnosa, dan transaksi serta laporannya. 4.1.1 Form Login Form Login merupakan awal dimulainya proses informasi atau desain yang akan ditampilkan pertama sekali sewaktu program dijalankan. Gambar 4.1 Form Login
  • 67.
    67 4.1.2 Form Splash Formsplash merupakan tampilan awal program setelah login yang menampilkan judul aplikasi. Gambar 4.2 Form Splash 4.1.3 Menu Utama Menu utama merupakan menu untuk memanggil form-form lainnya. Gambar 4.3 Menu Utama
  • 68.
    68 4.1.4 Menu Master Menumaster merupakan bagian dari menu utama untuk menginput data pasien, dokter dan data kamar. Gambar 4.4 Menu Master 4.1.5 Menu Diagnosa Menu diagnosa merupakan bagian dari menu utama untuk melihat hasil diagnosa pasien dan transaksi. Gambar 4.5 Menu Diagnosa
  • 69.
    69 4.1.6 Menu Report Menureport merupakan bagian dari menu utama untuk melihat laporan pelayanan pasien, data dokter dan laporan data kamar. Gambar 4.6 Menu Report 4.1.7 Menu Keluar Menu keluar merupakan bagian dari menu utama untuk keluar dari aplikasi sistem informasi pelayanan pasien. Gambar 4.7 Menu Keluar
  • 70.
    70 4.2 Input Sistem Padainput sistem terdapat form data dokter, pasien, kamar, diagnosa dan form transaksi. Berikut ini adalah tampilan form-form dari bagian input sistem: 4.2.1 Form Data Pasien Form Data Pasien berfungsi untuk menginput: id pasien, nama pasien, jenis kelamin, usia, alamat, tanggal check in dan id kamar, kelas, nama ruangan. Gambar 4.8 Form Data Pasien
  • 71.
    71 4.2.2 Form DataDokter Form Data Dokter berfungsi untuk menginput data dokter seperti: ID dokter, nama dokter, spesialis, alamat dan nomor telepon. Gambar 4.9 Form Data Dokter 4.2.3 Form Data Kamar Form Kamar berfungsi untuk menginput: ID kamar, kelas, nama ruangan, kapasitas, fasilitas dan harga. Gambar 4.10 Form Data Kamar
  • 72.
    72 4.2.4 Form DataDiagnosa Form Diagnosa berfungsi untuk menginput: no. diagnosa, id pasien, nama pasien, id dokter, nama dokter, status diagnosa dan biaya diagnosa. Gambar 4.11 Form Data Diagnosa 4.2.5 Form Data Transaksi Form Transaksi berfungsi untuk menginput : nomor transaksi, id pasien, nama pasien, id kamar, nama kamar, tanggal check in, tanggal check out, biaya kamar, biaya diagnosa dan total biaya. Gambar 4.12 Form Data Transaksi
  • 73.
    73 4.3 Output Sistem Padaoutput sistem terdapat laporan pelayanan pasien keseluruhan dan laporan pelayanan pasien berdasarkan tanggal. Berikut ini adalah tampilan dari bagian output sistem: 4.3.1 Laporan Pelayanan Pasien 1. Laporan pelayanan pasien keseluruhan Laporan ini merupakan preview dari data pelayanan pasien seluruhnya Gambar 4.13 Laporan Pelayanan Pasien Keseluruhan
  • 74.
    74 2. Laporan pelayananpasien per tanggal Laporan ini merupakan preview dari data pelayanan pasien berdasarkan tanggal rawat inap pasien. Gambar 4.14 Laporan Pelayanan Pasien Per tanggal 3. Laporan pelayanan per pasien Laporan ini merupakan preview dari data pelayanan per pasien. Gambar 4.15 Laporan Pelayanan Per Pasien
  • 75.
    75 4.3.2 Laporan DataDokter 1. Laporan data dokter keseluruhan Laporan ini merupakan preview dari data dokter keseluruhan. Gambar 4.16 Laporan Data dokter keseluruhan 2. Laporan data dokter berdasarkan spesialis Laporan ini merupakan preview dari data dokter berdasarkan spesialis. Gambar 4.17 Laporan Data dokter berdasarkan spesialis
  • 76.
    76 4.3.3 Laporan DataKamar 1. Laporan data kamar keselurhan Laporan ini merupakan preview dari data kamar keseluruhan. Gambar 4.18 Laporan Data kamar keseluruhan 2. Laporan data kamar berdasarkan kelas Laporan ini merupakan preview dari data kamar berdasarkan kelas. Gambar 4.19 Laporan Data kamar berdasarkan Kelas
  • 77.
    77 4.3.4 Kwitansi PembayaranPasien Rawat Inap Kwitansi ini merupakan preview dari data pembayaran biaya pelayanan pasien. Gambar 4.20 Kwitansi Pembayaran Pasien Rawat Inap 4.4 Pembahasan Berdasarkan metodologi serta landasan teori yang telah dijabarkan pada bab sebelumnya, dapat diargumentasikan bahwa dengan menggunakan sistem informasi yang dirancang menjadi sebuah program pelayanan pasien dengan aplikasi Visual Studio 2008, Microsoft Office Access dan Crystal Report maka Sistem Informasi pelayanan pasien dapat memberikan hasil seperti yang diharapkan yaitu lebih efektif dan efisien dengan informasi yang akurat. 4.5 Prosedur Kerja Sistem Berikut prosedur kerja sistem Data Dokter, Data Pasien, Data Kamar, Data Diagnosa dan Data Transaksi serta laporannya yang telah dibuat dan juga kontrol sistem yang digunakan.
  • 78.
    78 1. Form Login Carainput data pada form login adalah dengan mengisi nama pengguna dan kata sandi. Di dalam tampilan login terdapat beberapa tombol pendukung dengan fungsinya masing-masing, antara lain adalah : a. Masuk Tombol masuk berfungsi untuk menampilkan program ke form judul setelah nama pengguna dan kata sandi dimasukkan dengan benar. b. Keluar Tombol Keluar berfungsi untuk membatalkan dalam memasukan nama pengguna dan kata sandi atau juga berfungsi untuk keluar dari form login. 2. Form Data Pasien Cara menginput Data Pasien adalah dengan mengisi: Nama pasien, Jenis kelamin, Usia, Alamat, dan ID Kamar, Kelas dan Nama ruangan yang dapat dipilih dari ID Kamar yang telah tersimpan pada tabel kamar. Di dalam tampilan Data Pasien terdapat beberapa tombol pendukung dengan fungsinya masing-masing, antara lain adalah: a. Add Tombol Add berfungsi untuk menambah data pasien pada form data pasien. b. Save Tombol Simpan berfungsi untuk menyimpan data pasien yang telah dimasukan kedalam form data pasien. c. Edit Tombol Edit berfungsi untuk mengedit data pasien jika terdapat kesalahan.
  • 79.
    79 d. Delete Tombol Hapusberfungsi untuk menghapus data pasien secara langsung dari database. e. Close Tombol Keluar berfungsi untuk menutup form data pasien dan kembali ke menu utama. 3. Form Data Dokter Cara menginput data dokter adalah dengan mengisi Nama dokter, Spesialis dan Alamat dan No. Telepon. Di dalam tampilan form dokter terdapat beberapa tombol pendukung dengan fungsinya masing-masing, antara lain adalah : 1. Add Tombol Add berfungsi untuk menambah data dokter pada form data dokter. 2. Save Tombol save berfungsi untuk menyimpan data dokter yang telah dimasukan kedalam form data dokter. 3. Edit Tombol Edit berfungsi untuk mengedit Data Dokter jika terdapat kesalahan. 4. Delete Tombol delete berfungsi untuk menghapus Data Dokter secara langsung dari database.
  • 80.
    80 5. Close Tombol closeberfungsi untuk menutup Form Data Dokter dan kembali ke menu utama. 4. Form Data Kamar Cara menginput data kamar adalah dengan mengisi : Kelas, Nama ruangan, Kapasitas, Fasilitas dan Harga. Di dalam tampilan form kamar terdapat beberapa tombol pendukung dengan fungsinya masing-masing, antara lain adalah : a. Add Tombol Add berfungsi untuk menambah data kamar pada form data kamar. b. Save Tombol Simpan berfungsi untuk menyimpan data kamar yang telah dimasukan kedalam form data kamar. c. Edit Tombol Edit berfungsi untuk mengedit data kamar jika terdapat kesalahan. d. Delete Tombol Hapus berfungsi untuk menghapus kamar secara langsung dari database. e. Close Tombol Keluar berfungsi untuk menutup form data kamar dan kembali ke menu utama.
  • 81.
    81 5. Form DataDiagnosa Cara menginput data Diagnosa adalah dengan mengisi: ID pasien, nama pasien, ID dokter, nama dokter, Proses diagnosa, Status diagnosa dan Biaya diagnosa. Di dalam tampilan form Diagnosa terdapat beberapa tombol pendukung dengan fungsinya masing-masing, antara lain adalah : a. Add Tombol Add berfungsi untuk menambah data diagnosa pada form data diagnosa. b. Save Tombol Save berfungsi untuk menyimpan data diagnosa yang telah dimasukan kedalam form data diagnosa. c. Edit Tombol Edit berfungsi untuk mengedit data diagnosa jika terdapat kesalahan. d. Delete Tombol Delete berfungsi untuk menghapus data diagnosa secara langsung dari database. e. Close Tombol Close berfungsi untuk menutup form data diagnosa dan kembali ke menu utama.
  • 82.
    82 6. Form Transaksi Caramenginput data Transaksi adalah dengan memilih ID Pasien dan total biaya akan dijumlahkan secara otomatis. Di dalam tampilan form transaksi terdapat beberapa tombol pendukung dengan fungsinya masing-masing, antara lain adalah: a. Add Tombol Add berfungsi untuk menambah data diagnosa pada form data diagnosa. b. Save Tombol Save berfungsi untuk menyimpan data Transaksi yang telah dimasukan kedalam form data transaksi. c. Delete Tombol Delete berfungsi untuk menghapus transaksi secara langsung dari database. d. Close Tombol Close berfungsi untuk menutup form data transaksi dan kembali ke menu utama. 4.6 Spesifikasi Kebutuhan Sistem Agar sistem informasi yang telah dirancang dapat bekerja secara optimal, ada tiga komponen sistem yang dibutuhkan yaitu Perangkan Keras (Hardware), Perangkat Lunak (Software), dan Pemakai (Brainware).
  • 83.
    83 4.6.1 Perangkat Keras(Hardware) Hardware merupakan perangkat yang ada di dalam komputer yang dapat kita lihat, kita raba dan kita rasakan, dimana perangkat tersebut dapat membentuk suatu sistem komputerisasi dengan alat pendukung lainya untuk melakukan subuah proses, atau dapat juga didefenisikan dengan sekumpulan peralatan elektronik yang saling berkaitan antara komponen satu dengan komponen yang lainnya, sehingga dapat digunakan untuk memasukkan data, proses data dan menghasikan informasi. Adapun spesifikasi hardware yang dibutuhkan untuk mengimplementasikan sistem agar dapat berjalan dengan baik adalah sebagai berikut : a. Processor minimum Pentium III atau Laptop Intel Core™ 2. b. Hardisk Minimal 40 GB. c. Monitor. d. Memory minimal 128 MB e. Keyboard Windows f. Mouse. 4.6.2 Perangkat Lunak (Software) Software adalah aplikasi yang dibutuhkan untuk menjadi penerjemah antara perangkat keras dengan pemakai. Adapun spesifikasi yang digunakan dalam pembuatan program ini yaitu : a. Sistem Operasi Windows XP, Windows Vista, Windows 7 b. Microsoft Ofice Access. c. Microsoft Visual Studio 2008. d. Crystal Report 8.5.
  • 84.
    84 4.6.3 Pemakai (Brainware) Brainwareadalah Orang yang telah mempelajari atau telah mengerti menggunakan sistem informasi yang penulis kembangkan. a. Telah diberi pelatihan tentang pengoperasian sistem informasi ini. b. Telah diberi pengarahan tentang pengoperasian pemrograman Visual Studio 2008. 4.7 Kelebihan dan Kelemahan Sistem Adapun kelebihan dan kelemahan dari sistem yang dihasilkan sebagai rumusan pengembangan sistem adalah sebagai berikut : 1. Kelebihan Sistem Kelebihan dari system informasi ini adalah sebagai berikut : a. Tampil interface yang mudah dipahami dan juga mudah dioperasikan. b. Tidak ada data yang terduplikat c. Memiliki sistem sekuritas dalam pengaksesan sistem, yaitu dengan menggunakan sistem Login. d. Laporan pelayanan pasien lebih cepat dihasilkan karena tidak lagi menggunakan sistem manual melainkan dengan sistem komputerasasi di printout dengan menggunakan printer. 2. Kelemahan Sistem Adapun kelemahan dari sistem ini adalah : a. Mempunyai fitur tampilan yang masih sederhana. b. Sistem Informasi pelayanan pasien ini hanya dalam ruang lingkup pendataan pelayanan pasien saja. c. Keterbatasan ilmu pengetahuan dalam merancang sistem ini
  • 85.
    33 BAB V KESIMPULAN DANSARAN 1.5 Kesimpulan Berdasarkan pembahasan yang telah dilakukan, ada beberapa hal yang dapat disimpulkan, yaitu: 1. Sistem informasi inventaris ini dapat menjadi salah satu solusi yang dapat digunakan untuk mempermudah dalam pengolahan data barang masuk, barang keluar dan data stok sehingga lebih cepat dan efisien. 2. Hasil pengolahan data-data pada sistem informasi inventaris ini berupa laporan data barang masuk, barang keluar, data stok dan laporan data pemasok. 3. Hubungan Visual studio 2008 sebagai pembuat interface utama Microsoft Access sebagai basis datanya dan Cristal report 8.5 untuk merancang laporannya terbukti dapat menghasilkan suatu program aplikasi yang mempunyai tampilan menarik dan dinamis.
  • 86.
    86 5.2 Saran Setelah sisteminformasi inventaris ini dibuat ada beberapa saran dari penulis yang berhubungan dengan sistem informasi ini : 1. Agar sistem informasi inventaris ini dapat ditampilkan dengan optimal, maka perlu didukung oleh hardware dan software yang memadai, seperti sistem operasi Windows XP atau Windows 7, harddisk, RAM, Visual Studio 2008, Crystal Report, Microsoft Office Access dan lain-lain. 2. Sistem informasi ini dapat dikembangkan lagi dengan menambahkan fasilitas- fasilitas lain yang dapat membuat sistem menjadi lebih optimal. 3. Pembuatan file cadangan sebaiknya dilakukan secara berkala, hal ini sangat penting untuk mencegah kemungkinan kehilangan dan kerusakan data yang telah disimpan. 4. Sistem Informasi ini diharapkan supaya dipelihara atau dijaga untuk kelanjutan kegunaannya.
  • 87.
    87 DAFTAR PUSTAKA Jogyanto H.M,2005, Analisis dan Desain Sistem Informasi, Andi Offset, Yogyakarta. Kusrini, 2007, Strategi Perancangan dan Pengelolaan Basis Data, Andi, Yogyakarta. Ladjamudin, 2005, Analisis dan Desain Sistem Informasi, Graha Ilmu, Yogyakarta. Sutabri Tata, 2005, Sistem Informasi Manajemen, Andi, 2005, Jakarta