1

BAB I
PENDAHULUAN

1.1 Latar Belakang
Kesehatan adalah suatu hal yang sangat mahal, karena dengan badan
yang sehat kita bisa melakukan suatu pekerjaan dengan hasil yang lebih baik
dibandingkan disaat kita sakit. Maka dari itu pelayanan kesehatan yang baik
sangat dibutuhkan guna mendapatkan kesehatan.
Salah satu penunjang pelayanan kesehatan yang dituntut untuk menjadi
lebih baik adalah satu sistem pelayanan yang efektif dan efisien. Teknologi
sistem informasi saat ini berkembang disemua bidang, dan salah satunya
adalah dibidang pelayanan kesehatan. Satu sistem terkomputerisasi adalah
sistem yang dapat memudahkan dalam pengelolahan data serta pengontrolan
sistem.
Dari hasil survei yang telah dilakukan diketahui bahwa pada Puskesmas
Kalumpang yang berada di desa Kalumpang, Pematang Panjang Kabupaten
Sijunjung semua sistemnya dijalankan secara manual, meski ada beberapa
komputer namun penggunaannya masih belum efektif. Hal tersebut dapat
dilihat adanya beberapa bagian sistem yang mengharuskan pasien untuk antri
berkali-kali pada saat pembagian poli dan karena lamanya petugas
memasukan data bagi pasien yang baru pertama kali berkunjung dan mencari
data bagi anggota atau pasien lama di buku-buku besar yang begitu banyak.
Visual Basic merupakan bahasa pemroframan berbasis Windows, dimana
pemrograman dapat membuat program aplikasi yang berjalan pada Windows.
2

Sebagai program berbasis Windosws, Visual Basic mempunyai kemampuan
untuk berintekraksi dengan seluruh apliksi Windows seperti : Microsoft
Word, Microsoft Excel, Microsoft Acces dan lain sebagainya. Microsoft
Visual Basic merupakan bahasa pemrograman termudah dan tercepat pada
saat ini utuk membuat aplikasi pada sistem operasi Microsoft Windows.
Bandingkan saja, unutk membuat sebuah program yang sama Visual Basic
hanya

memerlukan

setengah

dari

waktu

yang

diperlukan

untuk

menuliskannya dibandingkan menggunakan bahasa pemrogramna yang lain,
misalnya Pascal atau Clipper.
Dengan adanya permasalahan-permasalahan tersebut penulis ingin
mendesain

dan

membangun

sistem

informasi

rekam

medis

guna

memperlancar adanya pengefektifan sistem yang sudah dijalankan tersebut.
Untuk membantu pembenahan ini maka dirancangkan program dan
laporan yang dapat menghasilkan informasi yang lebih akurat yang disusun
dalam sebuah tugas akhir dengan judul “ Sistem Informasi Rekam Medik
Puskesmas Menggunakan Bahasa Pemrogrman Visual Basic 6.0 ”
1.2 Batasan Masalah
sesuai

latar

PUSKESMAS

belakang

“SISTEM

MENGGUNAKAN

INFORMASI
BAHASA

REKAM

MEDIK

PEMROGRAMAN

VISUAL BASIC 6.0 “ .
1.3 Rumusan Masalah
Bagaimanakah “SISTEM INFORMASI REKAM MEDIK PUSKESMAS
MENGGUNAKAN BAHASA PEMROGRAMAN VISUAL BASIC 6.0“
3

1.4 Tujuan Penelitian
Relevan dengan perumusan masalah, maka tujuan penulisan tugas akhir ini
adalah untuk :
1. Dengan didesainnya sistem informasi rekam medis yang berbasis
komputerisasi tersebut maka pelayanan yang berada di Puskesmas
Kalumpang ini akan menjadi jauh lebih baik dari sebelumnya.
2. Agar sistem di Puskesmas Kalumpang terintegrasi antara pendaftaran
pasien, pemeriksaan dan pengambilan obat.
1.5 Manfaat Penelitian
Adapun manfaat yang diperoleh dalam penulisan tugas akhir ini adalah :
1. Dengan menggunakan program Visual Basic, diharapkan mampu
memecahkan masalah serta menghasilkan informasi yang cepat,
tepat,akurat dan bermanfaat bagi Puskesmas Kalumpang.
2. Meningkatkan efisiensi dan efektifitas kerja pada Puskesmas Kalumpang.
3. Mengoptimalkan sistem informasi pada Puskesmas Kalumpang dalam hal
pengolahan dan pengontrolan sistem.
4. Agar penulis lebih mengetahui dan memahami kegunaan program yang
telah penulis buat.
5. Agar para pembaca mengetahui kegunaan serta manfaat dari program
Visual Basic ini.
4

BAB II
LANDASAN TEORI

2.1

Konsep Dasar Rekam Medis

2.1.1 Pengertian Rekam Medis
Defenisi Rekam Medis adalah berkas yang berisi catatan dan dokumen
mengenai identitas pasien, hasil pemeriksaan, pengobatan, tindakan dan
pelayanan lainnya yang diterima pasien pada sarana-sarana kesehatan, baik rawat
jalan

maupun

rawat

inap

ini

menurut

PERMENKES

No.

749a/MENKES/per/XII/1989 dalam Basbeth (www. Freewebs. Com



medicalrecorddefinisirekammedis.htm).
Begitu juga menurut iskatan dokter Indonesia dalam Basbeth Rekam
Medis sebagai rekaman dalam bentuk tulisan atau gambaran aktivitas pelayanan
yang diberikan oleh pemberi pelayanan medis/kesehatan kepada seorang pasien
Rekam Medis adalah keterangan baik yang tertulis maupun terekam
tentang identitas, amnesia, penentuan fisik, laboratorium, diagnosa segala
pelayanan dan tindakan medik yang diberikan kepada pasien dan pengobatan yang
dirawat inap, rawat jalan maupun yang mendapatkan pelayanan gawat darurat.
Rekam Medis mempunyai pengertian yang sangat luas, tidak hanya
sekedar kegiatan pencatatan, akan tetapi mempunyai pengertian sebagai suatu
sistem penyelenggaraan Rekam Medis yaitu mulai pencatatan selama pasien
mendapatkan pelayanan medik, dilanjutkan dengan penanganan berkas rekam
medis yang meliputi penyelenggaraan penyimpanan untuk melayani permintaan /
peminjaman apabila dari pasien atau untuk keperluan lainnya.
5

Untuk melaksanakan fungsi puskesmas sebagai tempat penyelenggaraan
pelayanan kesehatan, maka sesuai dengan permenkes RI NO.159b / MENKES /
SK / PER / II / 1988 menyebutkan kegiatan pelayanan Puskesmas berupa
pelayanan rawat jalan, pelayanan rawat inap dan pelayanan gawat darurat yang
mencakup pelayanan medik dan penunjang medik. Kegiatan di Puskesmas
mencakup pelaksanaan pelayanan kesehatan dan pelaksanaan administrasi,
pemeliharaan gedung, peralatan dan perlengkapan. Pelayanan rawat jalan
merupakan salah satu unit kerja di Puskesmas yang melayani pasien berobat jalan
dan tidak lebih dari 24 jam pelayanan.
Untuk meningkatkan mutu pelayanan Permenkes Nomor 749a tahun 1989
menyebutkan bahwa setiap sarana pelayanan kesehatan wajib menyelenggarakan
Rekam Medis (RM) adalah berkas yang berisikan catatan tentang idetitas pasien,
pemeriksaan, pengobatan, tindakan pelayanan lain kepada pasien pada sarana
pelayanan kesehatan. Rekam Medis mempunyai tujuan untuk menunjang
tercapainya tertib administrasi rangka upaya peningkatan pelayanan kesehatan di
Puskesmas.
Menurut Feste (1989) yang dikutip oleh Azwar ( 1996 ), pelayanan rawat
jalan adalah salah satu bentuk dari pelayanan kedokteran. Secara sederhana yang
dimaksud dengan pelayanan rawat jalan adalah pelayanan kedokteran yang
disediakan untuk pasien tidak dalam bentuk rawat inap ( hospitalization ).
Rekam Medis mempunyai 2 bagian yang perlu diperhatikan yaitu bagian
pertama adalah tentang individu : suatu informasi tentang kondisi kesehatan dan
penyakit pasien yang bersangkutan dan sering disebut patient record, bagian
6

kedua adalah tentang manajemen : suatu informasi tetang pertanggung jawaban
apakah dari segi manajemen maupun keuangan dari kondisi kesehatan dan
penyakit pasien yang bersangkutan.
2.1.2 Kegunaan Rekam Medis
Kegunaan Rekam Medis menurut Gibony, 1991 yang disingkat dengan
ALFRED adalah :
1.Administration ( Administrasi )
2. Legal ( Hukum )
3.Finansial ( Keuangan )
4. Research ( Riset )
5. Education ( Pendidikan )
6. Document ( Dokumen )
Kegunaan rekam medis menurut dirjen pelayanan medik depked ri nomor
78 tahun 1991 sebagai berikut :
1.

Alat komunikasi antar dokter dan tenaga ahli yang terlibat dalam
pembicaraan pelayanan kesehatan.

2.

Dasar untuk merencanakan pengobatan / perawatan yang harus
diberikan kepada seorang pasien.

3.

Bukti tertulis atas segala tindakan pelayanan perkembangan penyakit
dan pengobatan selama pasien berkunjung / dirawat di rumah sakit.

4.

Bahan yang berguna untuk analisa, penelitian, dan evaluasi terhadap
kualitas pelayanan yang diberikan kepada pasien.
7

5.

Melindungi kepentingan umum, pasien, petugas, kesehatan dan
puskesmas.

6.

Menyediakan data-data khusus yang sangat berguna untuk keperluan
penelitian dan pendidikan.

7.

Dasar didalam perhitungan biaya pembayaran pelayanan medik
pasien.

8.

Sumber ingatan yang harus di komentasikan, serta sebagai bahan
pertanggung jawaban laporan.

2.1.3 Manfaat Rekam Medis
Dalam

Basbeth

(

www.

Freewebs.Com



medicalrecord



definisirekammedis.htm ). PERMENKES no.749a tahun 1989 menyebutkan
bahwa rekam medis mempunyai lima manfaat yaitu:
1. Sebagai dasar pemeliharaan kesehatan dan pengobatan pasien.
2. Sebagai bahan pembuktian dalam perkara hokum.
3. Bahan untuk kepentingan penelitian.
4. Sebagai dasar pembayaran biaya pelayanan kesehatan.
5. Sebagai bahan untuk menyiapkan statistic kesehatan.
2.1.4 Isi Rekam Medis
Menurut

Basbeth

(

www.Freewebs.Com



medicalrecord



definisirekammedis.htm ). Isi rekam medis merupakan catatan keadaan tubuh dan
kesehatan, termasuk data tentang identitas dan data medis seorang pasien. Secara
umum isi rekam medis dapat dibagi dalam dua kelompok data yaitu:
8

1.

Data medis atau data klinis: yang termasuk data medis adalah segala
data tentang riwayat penyakit, hasil pemeriksaan fisik, diknosis,
pengobatan serta hasilnya, laporan dokter, perawat, hasil pemeriksaan
laboratorium, ronsen, dsb. Data-data ini merupakan data-data yang
bersifat rahasia (confidetial) sehingga tidak dapat dibuka kepada pihak
ketiga tanpa izin dari pasien yang bersangkutan kecuali jika ada alas
an lain berdasarkan peraturan atau perundang-undangan yang
memaksa dibukanya informasi tersebut.

2.

Data sosiologis atau data non medis: adalah segala data lain yang
tidak berkaitan dengan data medis, seperti data identitas, data sosial
ekonomi, alamat dsb. Data ini oleh sebagian orang dianggap tidak
rahasia tapi oleh sebagian lain dianggap rahasia.

2.2

Konsep Desain

2.2.1

Siklus Hidup Perkembangan SLDC
Pengembangan sisitem informasi yang berbasis komputer merupakan

tugas kompleks yang membutuhkan banyak sumber daya dan dapat memakan
waktu berbulan-bulan bahkan bertahun-tahun unntuk menyelesaikannnya. Proses
pengembangan sistem melewati beberapa rahapan dimulai dari sistem itu
direncanakan sampai sistem tersebut diterapkan.
Bila sistem operasi yang sudah dikembangkan masih timbul kembali
kendala-kendala yang kritis dan tidak dapat diatasi dalam tahapan pemeliharaan
sistem maka perlu dikembangkan kembali ke tahap pertama yaitu tahap
perencanaan sistem (system Development Life Cycle).
9

SDLC

adalah

langkah-langkah

(pedoman)

yang

diikuti

untuk

mengembangkan dan merancang suatu sistem. SDLC seperti sebuah kompas
didalam merancang sistem.
Tiap-tiap tahap dalam daur pengembangan sistem terdiri dari :
1. Kebijakan dan perencanaan sistem
Pada tahap ini dilakukann studi awal dan studi kelayakann.
2. Analisis sistem
Kegiatannya terdiri dari :
a. Penelitian terhadap sistem yang ada.
b. Analisa dari temuan penelitian.
c. Identifikasi kebutuhan-kebutuhan innformasi.
d. Identifikasi kebutuhan sistem.
e. Penyerahan laporan analisis sistem.
3. Desain (perancangan) Sistem secara umum.
Pada tahap ini dilakukann desain sistem secara global dengan
menggunakan alat bantu perancangan sistem.
4. Desain (peranncangan) sistem perinci.
Tahap ini merupakan desain detail dengan menggambarkan :
a. Desain Output.
b. Desain input.
c. Desain file.
5. Seleksi Sistem.
a. Penentuan kelayakan desain.
10

b. Permintaan usulan pengadaan perangkat keras dan perangkat lunak.
c. Evaluasi usulan-usulan sistem.
d. Penyeleksian perangkat lunak dan perangkat keras untuk sistem.
6. Implementasi ( Penerapan ) Sistem.
a. Penerapan rencana dan pengendalian untuk implementasi.
b. Eksekusi dari kegiatan-kegiatan implementasi.
c. Pengawasan dan penilaian dari sistem baru.
7. Perawatan sistem.
Tahap ini merupakan tahap perawatan dari sistem agar sistem berjalan
dengan lancar.
Tahap-tahap siklus hidup pengembangan sistem dapat digambarkan
sebagai berikut :
11

Gambar 2.1 Siklus Pengembangan Sistem
2.2.2

Diagram Arus Data (Data Flow Diagram / DFD)
Ide dari penggunaan bagan unntuk mewakili arus data dalam suatu sistem

bukanlah suatu hal yang baru, yaitu dimulai tahun 1967, Martin dan Estrin
memperkenalkan suatu algoritma program dengan menggunakan simbol lingkaran
dan panah untuk mewakili arus data. Penggunaan notasi ini sangat membantu
dalam memahami suatu sistem pada semua tingkat kompleksitasnya.
Diagram yang menggunakan notai-notaisi ini untuk menggambarkan arus
data dikenal dengan nama Diagram Arus Data (DAD).
DAD sering digunakan unntuk menggambarkan suatu sistem yang telah
ada atau sistem baru yang akan dikembangkan secara logika tanpa memperhatikan
ligkungan fisik dimanna data tersebut mengalir.
a.

Simbol Yang Digunakan DAD.
Beberapa simbol yang digunakan oleh DAD adalah sebagai berikut :
Tabel 2.1 Simbol yang digunakan pada DAD
NAMA

SIMBOL

KETERANGAN

Eksternal

Kesatuan Luar merupakan kesatuan (Entity)

Entity

dilingkungan luar sistem yang dapat berupa

(Kesatuan

orang, organisasi atau sistem lainnnya yang

Luar)

berada dilingkungan luarnya yang akan
memberikan input atau menerima output dari
sistem.
12

Data Flow

Arus data ini mengalir antara proses,

(Arus

Simpanan data dan kesatuan luar. Arus data

Data)

ini menunjukkan hasil dari proses.

Process

Proses adalah kegiatan atau kerja yang
Identifikasi

(Proses)

dilakukan oleh orang, Mesin atau komputer

Nama Proses

dari hasil arus data yang masuk kedalam
proses untuk menghasilkan arus data yang
keluar dari proses.
Data Store

Simpanan data merupakan simpanan dari

(Simpanan

data.

data)

b.

Bentuk Diagram Arus Data.
Terdapat dua bentuk DAD yaitu diagram arus data fisik dan diagram arus

data logika, yaitu :
1. Diagram Arus Data Fisik
Diagram arus data fisik ( DADF ) lebih tepat untuk menggambarkan
sistem yang ada. Penekanan dari DADF adalah bagaimana
proses-proses dari sistem diterapkkan, termasuk proses-proses manual.
2. Diagram Arus Data Logika
Diagram arus data logika ( DADL ) lebih tepat digunakan untuk
menggambarkan

sistem

yang

akan

diusulkan.

DADL

tidak

menekankan pada bagaimana sistem diterapkan, tetapi penekanannya
13

hanya pada logika dari kebutuhan-kebutuhan sistem yaitu prosesproses yang secara logika dibutuhkan oleh sistem.
c.

Keterbatasan DAD
Walaupun

DAD

mempunnyai

kelebihan-

kelebihan

yaitu

dapat

menggambarkan sistem secara terstruktur dengan membagi - bagi level yang lebih
rendah, tetapi DAD juga mempunyai kelemahan.
Keterbatasan itu adalah sebagai berikut :
1. DAD tidak mennunjukkan proses perulangan (loop).
2. DAD tidak menunjukkann proses keputusan (decision).
3. DAD tidak menunjukkan perhitungan.
2.2.3

Bagan alur Dokumen
Bagan alur dokumen ( Document flowchart ) atau disebut juga bagan alur

formulir merupakan alur yang menunjukkan arus dari laporan dan formulir
termasuk tembusan-tembusannya. Bagam alur dokumenn ini menggunakan
simbol-simbol sebagaimanna terlihat pada tabel 2.2 berikut :
Tabel 2.2 Simbol yang digunakan pada bagan alur dokumen.
NAMA
Dokumen

SIMBOL

KETERANGAN
Menunjukkan dokumen input dan output baik
untuk proses manual, mekanik atau komputer.

Kegiatan

Menunjukkan pekerjaan manual.

Manual
Simpanan

File non komputer yang diarsip menurut

offline

angka, huruf atau tanggal.
14

Proses

Menunjukkan kegiatan proses dari operasi
komputer.

Operasi

Menunjukkann operasi yang dilakukan diluar

Luar

proses operasi komputer.

Harddisk

Menunjukkan

input

atau

output

menggunakahn harddisk.
Diskette

Mneunjukkan input atau output menggunakan
disket.

Keyboard

Menunjukkan input atau output menggunakan
online keyboard.

Display

Menunjukkan output yang ditampilkan di
monitor.

Penghubung

Menunjukkan penghubung ke halaman yang
masih sama atau kehalaman lain.

Garis Alur

2.2.4

Menunjukkan arus dari proses.

Bagan Alur Program
Bagan alur program ( Program flowchar t) Merupakan bagan yang

menjelaskan secara rinci langkah-langkah dari proses program. Bagan alur
15

program dibuat dari derifikasi bagan alur sistem. Bagan alur Program dibuat
dengan menggunakan simbl-simbol sebagaimana terdapat pada tabel 2.2 berikut :
Tabel 2.3 Simbol yang digunakan pada bagan alur program
NAMA
Input

atau

SIMBOL

KETERANGAN
Simbol input atau output digunakan untuk

output

mewakili data input atau output.

Proses

Simbol proses digunakan untuk mewakili
suatu proses

Garis alur

Simmbol

garis

alur

digunakan

untuk

menunjukkan arus dari proses
Penghubung

Simbol ini digunakan untuk menunjukkan
sambungan dari bagan alur yang terputus di
halaman yang masih sama atau di halaman
lain.

Keputusan

Simbol ini digunakan untuk penyelesaian
kondisi didalamm program.

Proses

Simbol ini digunakan untuk menunjukkan

terdefenisi

suatu proses yang rinciannya ditunjukkan
ditempat lain.

Persiapan

Simbol ini digunakan untuk memberi nilai
awal suatu besaran.

Titik

Simbol ini digunakan untuk menunjukkan

Terminal

awal dan akhir dari suatu proses.
16

2.2.5

Entity Relation Diagram (ERD)
Entity Relation Diagram Merupakan suatu model yang digunakan unntuk

menjelaskan hubungan antar data dalam suatu database yang berdasarkan suatu
persepsi bahwa real world terdiri dari objek-objek dasar yang mempunyai
hubungan atau relasi antara objek-objek tersebut. Pada Entity Relation Diagram
ini menggunakan simbol-simbol sebagaimana terdapat dalam tabel 2.3
berikut ini :
Tabel 2.4 Simbol yang digunakan ERD
NAMA

SIMBOL

KETERANGAN

Strong entity type

Terdapat atribut Key Field dan tidak

(Entity kuat)

tergantung Pada Entity lain.

Weak entity type

Tidak terdapat Key field dan

(Entity lemah)

tergantung pada entity lain.

Relationship

Menghubungkan antara satu entity
dengan entity lain.

Weak relationship

Menghubungkan antara satu entity

(relasi lemah)

dengan entity lemah.

Atribut

Simbol yang mewakili suatu field.

(Non primary key)
Primary key

Atribut sebagai key field.

atribut
Multi value atribut

Atribut yang memiliki banyak nilai.
17

Penggambaran ERD terdiri dari beberapa tahap yaitu :
1. Mengidentifikasi dan menetapkan seluruh himpunan entity yang akan
digunakan.
2. Menentukan atribut-atribut key dari masing-masing entity.
3. Mengidentifikasi dan menetapkan seluruh himpunan relasi diantara
himpunan entity yang ada.
4. Menentukan derajat atau kardilasi untuk setiap relasi.
5. Melengkapi himpunan entity dengan atribut-atribut non primary key.
2.3

Konsep Dasar Sistem Informasi

2.3.1

Pengertian Sistem
Sistem adalah suatu kesatuan yang terdiri dari komponen-komponen
yang saling berinteraksi untuk mencapai tujuan tertentu dengan menerima
input, memprosesnya dan menghasilkan suatu output.

2.3.2

Pengembangan Sistem
Pengembangan sistem pada dasarnya diperlukan didalam perbaikan
sistem. Pengembangan sistem ( system development ) dapat berarti
menyusun suatu sistem yang baru untuk menggantikan sistem yang lama
secara keseluruhan atau memperbaiki sistem yang telah ada.
Tahapan – tahapan pengenbangan sistem informasi atau siklus
pengembangan sisten yang secara garis besar terdiri beberapa tahapan
yaitu:
18

1. Analisa
Analisa bertujuan unutk mengetahui sistem yang telah ada,
mengindentifikasikan masalah serta mencari solusinya.
2. Survei
Survei bertujuan untuk mengetahi ruang lingkup perkerjaan
pekerjaan dari sebuah sistem.
3. Desain
Desain bertujuan unutuk mendesaian sistem baru yang dapat
menyelesaikan masalah yang dihadapi oleh sebuah instansi.
4. Pembuatan
Membuata sistem yang baru dan menyeleksi segala sesuatu yang
diperlukan pada sistem baru yang akan dibangun.
5. Implementasi
Implementasi bertujuan untuk menginmplementasi sistem yang
baru.
6. Pemeliharaan
Pemeliharaan bertujuan agar sistem dapat berjalan dengan lancar
dan optimal.
2.3.3

Pengertian Informasi
Informasi adalah data yang telah diolah menjadi bentuk yang memiliki
arti bagi sipenerima dan bermanfaat bagi yang mengambil keputusan saat
ini atau yang akan datang.Jogianto(1990:8)
19

2.3.4

Pengertian Sistem Informasi
Sistem informasi adalah suatu cara yang sudah tertentu untuk
menyediakan informasi yang dibutuhkan oleh organisasi untuk beroperasi
dengan cara yang sukses dan unutk organisasi bisnis dengan cara yang
menguntungkan.
Sistem informasi disebut dengan cara processing system yang
merupakan sistem didalam sustu organisasi yang mempertemukan
kebutuhan pengolahan kegiatan harian, mengandung operasi, bersifat
manjerial dan kegitan strategi dalam suatu organisasi ( jogiyanto HM,
1998:11).

2.3.5

Definisi Sistem Informasi
Sebenarnya yang dimaksud dengan sistem informasi tidak harus
melibatkan komputer. Sistem Informasi yang menggunakan komputer
disebut dengan sistem informasi berbasis komputer. Dalam prakteknya,
istilah sistem informasi sering dipakai tanpa menggunakan kata berbasis
komputer, walaupun dalam penggunaannya komputer merupakan bagian
yang sangat penting.
Sistem Informasi adalah suatu sistem bantuan manusia yang secara
umum terdiri atas sekumpulan komponen berbasis komputer dan manual
yang dibuat untuk menghimpun, menyimpan, dan mengelola data serta
menyediakan informasi keluaran kepada pemakai.Kadir (2003:10-11)
20

2.4 Konsep Dasar Pemograman Visual Basic 6.0
Visual basic merupakan bahasa pemrogrman berbasis windows, dimana pemprogram dapat membuat program aplikasi yang berjalan pada windows.
Visual basic tersebut sebagai bahasa EVENT karena program yang dibuat
digunakan untuk merespon suatu event tertentu. Sebagai program berbasis
windows, visual basic mempunyai kemampuan untuk berinteraksi denganseluruh
aplikasi windows seperti : micrrosoft word, microsoft excel, microsoft acces dan
lain sebgainya.
2.4.1

Sekilas Tentang Visual Basic 6.0

Microsoft visual basic merupakan bahasa pemrograman termudah dan
tercepat pada saat ini untuk membuat aplikasi pada sistem operasi microsoft
windows. Bandingkan saja, unutk membuat sebuah program yang sama visual
basic hanya memerlukan setengah dari waktu yang di perlukan unutk
menuliskannya dengan menggunakan bahasa pemrograman yang lain, misalnya
pascal atau clpper.
Sejarah visual basic diawali dari perkembangan bahasa BASIC ( beginers all
purpose symbol instrumen code ) di dartmouth college, amerika serikat pada awal
tahun 1960. Sejak semula BASIC memang di rancang untuk mudah dipahami dan
dipelajari. Begitu sederhananya hingga nyaris semua pakar pemrograman
komputer menggunakan BASIC sebagai bahasa pemrograman pertama. Pada
tahun 1975, muncul komputer pribadi ( pc ) pertama bermerek mits altair. Namun
karena hanya memiliki ram 4 kb, satu satunya bahasa pemrograman yang bisa
digunakan adalah assembly, merupakan suatu bahasa pemrograman yang amat
21

rumit dan susuah untuk dipelajari. Tentu saja hal ini sangat menghambat
perkembangan komputer pribadi.
Bill gates dan paul allen, dua orang pemuda amerika yang melihat potensi
besar komputer pribai sama yang akan datang. Keduanya kemudian menulis
BASIC untuk altair. Ternyata sambutan masyarakat sangat hangat dan kedua
pemuda ini mendirikan microsoft, sebuah perusahaan yang sampai saat ini masih
menjadi rajanya perangkat lunak.
Pada tahun 1982 IBM/PC diperkenalkan kepada masyarakat, microsoft
membuat sistem operasi MS-DOS unutk komputer ini. Di dalamnya disertakan
pula BASIC yang dikenal sebagai quik basic ( QBASIC ) . zaman berganti, pada
tahun 1990 era DOS berlalu digantikan dengan era windows. Tampilan grafis
windows yang sangat bagus an interaktif mengubah pandangan masyrakat yang
semula menganggap pemrograman merupakan suetu pekerjaan yang amat sulit
menjadi sebuah pekerjaan yang amat menyenangkan. Microsoft akhirnya
membuat BASIC versi windows.
2.4.2

Perangkat Yang Dibutuhkan Dalam Ms-Visual Basic 6.0
Dalam menjalankan MS-Visual basic 6.0 kita memerlukan

beberapa

perangkat yang dibutuhkan diantaranya :
a. Komputer IBM PC atau compatible dengan processor 486 .
b. Monitor VGA atau layar yang mempunyai revolusi lebih tinggi .
c. RAM 16 MB unutk windows 95 ke atas atau RAM 32 MB untuk Windows
NT Workstation 4.0.
d. 486DX/66 MHZ atau processor yang lebih tinggi ( pentiun, dll).
22

e. CD-ROM driver untuk memudahkan proses penginstalan.
2.4.3

Memulai Program Visual Basic 6.0
Untuk memulai Visual Basic : buka pilihan Visual Basic pada star menu.
Layar pembukaan akan tampak sbb:

Gambar 2.1 Tampilan Awal Visual Basic 6.0
Untuk membuat program baru pilih atau dobel klik pada icon
stanrdard.exe
Maka muncul tampilan sbb :

Gambar 2.2 Layar Desain
Intervase Visual Basic mengandung elemen sbb:
a. Menu bar
b. Toolbar- tempat unutk mengakses objek dalam visual basic.
23

c. Form- merupakan winsdows tempat aplikasi didesain.
d. Project explorer- sebuah daftar kumpulan form, modul dan class
yang digunkan dalam project.
e. Properties windows- daftar kumpulan setting properti pada
control tertentu.
f. Tool box- kumpulan tools yang digunakan unutk mendisaik
aplikasi.
g. Form layout- digunakan untuk menempatkan form pada layar.
2.4.4

Struktur Pemrograman Visual Basic 6.0
Secara umum pila susunan program dalam bahasa perograman Visual

Basic bisa dipahami ddan dimengerti dengan mudah. Hal ini disebabkan karena
dari semula bahasa pemrograman telah dirancang untuk kemudahan-kemudahan
dalam perbuatan program. Secara umum struktur pemrograman visual basic
terdiri dari 2 (dua) bagian yakni :
1. bagian deklarasi program.
Secara umum kata cadangan yang merupakan bagian dari deklarasi adalah:
Dim, Private, Conts, Dan Type.
a. Deklarasi dim atau dimension.
Dim atau dimension adalah kata cadangan yang sering dipakai untuk
mendeklarasikan variabel yang akan digunkan dalam Visual Basic.
Pendeklarasikan dengan pernyataan dim berlaku pada pemrograman
module, promgram dan sub-program.
b. Deklarasi public.
24

Public merupakan pernyataan yang menggantikan pernyataan global dalam
Visual Basic. Pernyataan public menyatakan bahwa semua variabel yang
dideklarasikan oleh pernytaan ini berlaku secara umum.
Public merupakan pernytaan Level Module, artinya pernyataan ini pada
dasarnya dideklarasikan pada sebuah module.
c. Deklarasi private
Private merupakan bahwa semua variabel yang dideklarasikan oleh
pernyataan

ini berlaku secara khusus ( Private ). Pernyataan private

merupakan level sub program, artinya pernyataan pada dasarnya
dideklarasikan pada bagian sub program.
d.

Deklarasi type
Type dipakai pada bagian deklarasi untuk mendefinisikan type data
terdefinisi dimana type data ini dapat mengandung satu atau lebih dari satu
type data. Type merupakan pernyataan Level Modul, artinya pernyataan ini
pada dasrnya dideklarasikan pada modul. Dalam prakteknya type sering
dipadu dengan pernyataan public atau private.

2.4.5

Beberapa Komponen Visual Basic 6.0
1. Form
Form adalah suatu objek yang dipakai sebagai tempat bekerja
program aplikasi. Didalam form terdapat garis titik – titik yang
disebut grid yang membantu pemakai dalam pengaturan tata letak
objek dalam form.
25

Gambar 2.3 Form
2. Tool Box
Dalam ms-visual basic ada beberapa icon yang sering digunakan
dalam membuat suatu proyek yaitu :

Gambar 2.4 Tool Box Visual Basic
3. Properties
properties digunakan unutk menentukan setting suatu objek. Suatu
objek biasanya mempunyai beberapa properties yang dapat diatur
langsung dari jendela properties atau lewat jendela program.
26

Gambar 2.4 Jendela Properties
4. Project Explorer
project explorer berfungsi sebagai sarana pengakses bagian – bagian
pembentuk project. Pada window ini terdapat tiga tombol pengaktif
untuk window code, window object dan toggel folder. Juga diagram
yang disusun folder penyimpanan file – file project.

Gambar 2.5 Project Explorer
27

5. Toolbar
Toolbar adalah tombol – tombol yang mewakili suatu perintah
tertentu dari visual basic. Biasanya tombol – tombol ini merupakan
perintah – perintah yang sering digunakan.

Gambar 2.6 Tool Bar
6. Code window
Code window adalah jendela – jendela yang berisi kode – kode
program yang merupakan instruksi – instruksi untuk aplikasi visual
basic.

Gambar 2.7 Code Windows
28

2.4.6

Keuntungan Bahasa Pemrograman Visual Basic 6.0
Ada beberapa keuntungan dari visual basic 6.0, dianataranya adalah

sebagai berikut :
a. Microsoft visual basic memungkinkan aplikasi pembuatan grapical
user interfase ( GUI ), atau pemrograman yang menggunakan
tampilan grafis sebagai alat komunikasi dengan pemakainya.
b. Microsoft visual basic mempunyai fleksibilitas yang sangat baik
berhubungan denagan aplikasi lain. Kemampuan ini pada versi
terdahulu menggunakn sistem dynamic data exchange ( DDE ). Ssat
ini sudah di gantikan oleh object linking and embeding ( OLE ), yang
memungkinkan pembuatan hubungan antar bagian fungsi atau seluruh
aplikasi yang lainnya.
Microsoft visual basic juga mendukung penggunaan long file name
atau nama variabel sepanjang 255 karakter. Sedangkan untuk namanama form, control, modul, dan class tidak dapat lebih dari 40
karakter.
29

BAB III
METODOLOGI PERANCANGAN SISTEM

3.1 Analisa Sistem
Analisis sistem adalah penguraian dari sistem informasi yang utuh dalam
bagian – bagian komponennya dengan maksud unutk mengindentifikasi dan
mengavaluasi permasalahan, hambatan – hambatan yamg terjadi dan kebutuhan
yang diharapkan, sehingga dapat diusulkan perbaikannya. Tahap ini akan
menyebabkan kesalahan terhadap selanjutnya, misalnya kita dihadapkan pada
suatu sistem untuk menentukan beberapa jauh sistem tersebut mencapai
sasarannya. Jika sistem tersebut mempunyai beberapa kelemahan, maka kita harus
dapat menentukan kelemahan itu. Tuga – tugas tersebut dinamakan dengan
analisa sistem.
Sedangkan menurut Rilley M..J, “ analisis sistem merupakan sistem
suatu metodologi untuk menciptakan dan merancang atau membentuk sistem
yang dapat diaplikasikan dari metode – metode ilmiah terhadap sistem – sistem.”
Berdasarkan uraian tersebut, dapat disimpilkan bahawa analisis sistem
merupakan penelahaan terhadap sistem yang berjalan unutk dilihat efektif dan
efesiennya suatu sistem.
3.1.1 Sumber Data
Sebelum melakukan analisa sistem, penulis telah memperoleh data – data
yang diperlukan dalam pembuatan program ini,

yaitu berupa aliran sistem

informasi lama. Data ini penulis peroleh langsung dari puskemas kalumpang kec.
Pematang panjang kab.sijunjung.
30

3.1.2 Aliran Sistem Informasi Lama
Setelah melakukan proses registrasi, pasien akan memberikan anamesa
yaitu keluhan dan gejala – gejala apasaja yang dirsakan pasien selama sakit dan
ide pasien untuk diagnosa oleh dokter. Dokter melakukan pemeriksaan medis
kepada pasien dan penulisan hasil - hasil pemeriksaannya. Apabila penyakit yang
diderita oleh pasien adalah penyakit ringan maka dokter akan langsung
memberikan hasil diagnosa dan resep obat sesuai dengan penyakit yang diderita
oleh pasien dan aturan pemakaiannya. Tetapi apabila hasil diagnosa tersebut
belum diketahui penytakit apakah yang diderita pasien, maka pasien diberi
tindsksn selamjutnya seperti pemriksaan laboratorium guna melakukan tes darah,
urine atau organ – organ tubuh pasien yang lainnya. Tes tersebut bertujuan agar
bisa mengetahui penyakit apa yang diderita oleh pasien. Selanjutnya setelah
penyakit pasien diketahui melalui diagnosa dan tindakan penunjang maka proses
pemberian resep akan diberikan oleh dokter sesuai penyakit yang diderita oleh
pasien dan aturan pemakaiannya.
a.

Prosedur Penerirmaan Pasien Baru Rawat Jalan
Pasien baru adalah pasien yang pertama kali datang kepuskesmas unutk

keperluan berobat untuk itu berkas rekam medis harus diisi dengan lengkap baik
dan benar sesui dengan peraturan yang berlaku dengan setiap pasien memiliki
berkas rekam medis yang dapat di pergunkan untuk berobat, baik rawat jalan
maupun IGD
31

b.

Prosedur Penerirmaan Pasien Lama Rawat Jalan
Pasien lama adalah pasien yang pernah datang sebelumnya ke puskesmas

untuk keperluan pengobatan baik rawat jalan ( poliklinik ) maupun IGD.
c.

Prosedur Penyimpanan Rekam Medis
Prosedur penyimpanan rekam medis adalah salah satu bagian perkerjaan

yang dilakukan sehubungan dengan akan disimpan suatu berkas. Ada dua macam
penyimpan yaitu penyimpana berkas yang belum selesai atau masih proses ( file
pending ) dan penyimpanan berkas yang sudah di proses ( file tetap ).
1.

Penyimpanan Sementara

File pending adalah file yang digunakan untuk penyimpan sementara sebelum
suatu berkas selesai di proses. Sesudah selesai di proses berubah berkas yang di
pending itu di simpam pada file penyimpanan, file pending biasanya di tempatkan
pada salah satu laci dari alamari arsip yang dipergunakan.
2.

Penyimpanan Tetap

File tetap adalah file yang digunakan untuk memperhatikan prosedur atau langkah
– langkah penyimpanan berkas, untuk perkerjaan filling yang dilakukan oleh satu
orang seperti misalnya pada perkerjaan sekretaris, prosedur penyimpanan tidaklah
begitu penting kelihatannya.
Untuk lebih jelasnya sistem pelayanan rekam medis rawat jalan puskesmas
kalumpang dapat dilihat pada aliran sistem ( asi ) lama seperti pada gambar 3.1
berikut :
32

3.1.3 Kelemahan Sistem Yang Ada
Dalam mengevaluasi sistem yang ada saat ini merupakan permasalahan
yang cukup besar dalam mengefisienkan waktu dan keamanan data pasien.
Adapun kelemahan yang ditemukan sebagai berikut:
1. Dalam mencari data pasien membutuhkan waktu yang sangat panjang
dan memakan waktu yang cukup lama.
2. Sering terjadi kehilangan data atau arsip rawat jalan pasien.
Dengan sistem yang baru ini diharapkan semua persoalan dapat teratasi.
Keuntungan yang dapat dilihat terutama dalam hal :
1. Kecepatan dalam pemrosesan data.
2. Efesien waktu dapat ditingkatkan.
3. Kapasitas penyimpangan dan keamanan data terjamin.
4. Kecepatan dalam penyajian dan pembuatan data dapat diandalkan.
A.

Analisa Input
Pada saat ini sistem pengolahan data dan penyajian informasi rawat jalan

rekam medis puskesmas kalumpang yang diterapkan masih dilakukan dengan
manual ataupun menggunakan microsoft word dan microsoft excel sehingga
setiap ada pelayanan petugas harus mencari data satu persatu, baik itu data pasien
maupun data rekam medis.
B.

Analisa Proses
Dalam penyusunan laporan, petugas harus membuka lagi satu persatu

data pasien, sehingga memerlukan waktu yang lama sehingga tidak efektif dan
efesien.
33

C.

Analisa Output
Pada saat ini hasil input dan proses yang sedang berjalan saat ini masih

menggunakan Microsoft Word dan Microsoft Excel.
D.

Desain Sistem
Desain sistem adalah suatu perancangan atau desain yang menerangkan

elemen – elemen apa saja yang akan mendukung terwujudnya suatu sistem baru.
Adapun tujuan dari desain sistem adalah untuk mempercepat pengambilan
keputusan, perincian – perincian yang mudah dipahami sehingga terjadinya
kesalahan dalam menjalankannya. Desain sistem pada hakekatnya bukanlah
sekedar mempercepat atau mengoptimalisasikan kegiatan operasi dalam instansi
ini, tapi juga mencakup standarisasi dengan hasil dalam penghematan waktu dan
biaya.
Deasain sistem yng baru ini, akan dibagikan kedalam dua kelompok
sistem perancangan yaitu desian sistem secara global ( Umum ) dan desain sistem
seacara rinci.
3.2.1 Desain Global
Desain global merupakan disain sistem secara logikal, rancangan logikal
ini ditujukan untuk lebih memudahkan dalam melakukan peranacangan sistem
secara terinci atau rancangan fsik dari sistem. Desian global juga memberikan
gambaran singkat kepada pemakai tentang informasi apa – apa saja yang
dihasilkan dari sistem. Untuk menyajikan rancangan sistem seperti aliran sistem
informasi ( ASI ) baru, Context Diagram, data Flow Diagram dan Entity
Relationship Diagram ( ERD ) yang dijabarkan melalui simbol – simbol.
34

A.

Aliran Sistem Informasi
Salah satu penunjang keefesien dan keberhasilan kerja dari sebuah sistem

adanya informasi yang baik. Aliran sistem informasi merupakan pencerminan dari
suatu aliran yang diolah sampai menjadi suatu informasi seperti apa yang sedang
diterapkan.
B.

Context Diagram
Context Diagram merupakan sistem secara umum yang memperlihatkan

hubungan antara entity – entity serta aliran informasi dalam sebuah aliran yang
digmbarkan secara logikal. Gamabaran ini juga memperlihatkan hubungan antara
input dan output sistem dengan dunia luar tempat sistem tersebut di tempatkan,
seluruh proses yang terjadi dalam sistem diwakili oleh suatu proses saja.
Keuntungan dalam menggunakan Context Diagram memudahkan untuk
memahami sistem yang dikembangan.
C.

Data Flow Diagram
DFD berfungsi menggambarkan sistem sebagai jaringan kerja antar

fungsi ynag berhubungan satu sama lain dengan aliran dan penyimpangan data.
Adapun DFD dari sistem informasi rawat jalan pasien di puskesmas kalumpang
dengan menggunakan bahasa pemrograman Visual Basic.
D.

Entity Relatiship Diagram (Erd)
Entity Relatinship Diagram merupakan sebuah model yang digunakan

untuk menjelaskan hubungan antar data dalam sistem data.
35

3.2.2 Desain Rinci
Dalam merancang suau sistem baru hal – hal yang dirancang pada desain
global yang rancangannya masih dalam bentuk umum dikembangan secara
terperinci atau mendetail. Ada beberapa desain terperinci yang dibuat atau
dilakukan pada desain terperinci diantaranya merancang bentuk output, bentuk
input, meracang tabel, merancang struktur program, dan merancang logika
program.
A.

Desain Input
Desain input merupakan suatu alat pemasukan data yang dibutuhkan

dalam proses pembuatan laporan – laporan yang diinginkan instansi dalam
mengambil keputusan. Yang dimaksud input disini adalah input data yang
langsung dihubungakan keproses komputer melalui pengisian dengan keyboard.
Adapun Bentuk Desain Input tersebut adalah sebagai berikut :
1. Desain Data Kk ( Kartu Keluarga )
Data KK ( Kartu Kelurga ) ini berisikan : No. Rekam Medis, Nama KK,
Tempat Tanggal Lahir, Tanggal Lahir, Jenis Kelamin, Agama, Perkerjaan,
Pendidikan, Nama Istri, Nama Anggota Keluarga, Alamat, Status
Layanan.
2. Desaian Register Kunjungan Pasien
Register Kunjungan Pasien ini berisikan : no. Rekam Medis, Tanggal
Kunjungan, Bulan, Tahun, Nama Pasien, Jenis Kelamin, Nama KK, Nama
Ibu, Agama, Alamat, Rujuk / Tidak, Kunjungan, Jenis Kunjungan, Status
Kunjungan.
36

3. Desain Data Dokter
Data Dokter ini berisikan : Id_Dokter, Nama Dokter, Spesialis, Jenis
Kelamin, Tempat Lahir, Tanggal Lahir, Alamat, Nomor Telepon.
4. Desain Data Diagnosa Pasien
Data Diagnosa Pasien ini berisikan : No. Rekam Medis, tanggal
Kunjungan, Nama Pasien, Jenis Kelamin, Nama KK, Umur, Perkerjaan,
Alamat, Keluhan, Poliklinik, Diagnosa.
B.

Desain Output
Desain output merupakan suatu bentuk keluaran atau tabel – tabel

laporan yang dibutuhkan oleh pimpinan dalam mengambil keputusan. Adapun
maksud dari output disini adalah output yang dihasilkan dilayar monitor atau
printer.
Bentuk Desain Output tersebut adalah :
1.

Desain Output Laporan Data KK ( Kartu Keluaga ) Keseluruhan
DINAS KESEHATAN
PUSKESMAS KALUMPANG
KEC. SIJUNJUNG
KAB. SIJUNJUNG

No
indeks

xx

Nama
kk

Tempat
tgl.
Lahir

Tgl.
lahir

jekel

agama

pekerjaan

xxxxx Xxxxx xxxx xxxx xxxx xxxxx

pddkan

Nama
istri

Nama
ang.
kel

alamat

xxxx

xxx

xxxx xxx

Status
layanan

xxxxx

Kalumpang, dd mmmm yyyy
Pengelola rekam medis

( xxxxxxxxxxxxx )
37

2.

Desain Output Laporan Berdasarkan Nama KK
DINAS KESEHATAN
PUSKESMAS KALUMPANG
KEC. SIJUNJUNG
KAB. SIJUNJUNG

No
indeks

xx

Nama
kk

Tempat
tgl.
lahir

Tgl.
lahir

jekel

agama

pekerjaan

xxxxx xxxxx xxxx xxxx xxxx xxxxx

pddkan

Nama
istri

Nama
ang.
kel

alamat

xxxx

xxx

xxxx xxx

Status
layanan

xxxxx

Kalumpang, dd mmmm yyyy
Pengelola rekam medis

( xxxxxxxxxxxxx )
3.

Desain Output Laporan Pasien Keseluruhan
DINAS KESEHATAN
PUSKESMAS KALUMPANG
KEC. SIJUNJUNG
KAB. SIJUNJUNG

No
indeks

Tgl.
kunjungan

xx

xxxxx

Nama
pasien

umur

jekel

Nama
kk

agama

alamat

Rujuk/
tidak

xxxxx xxxx xxxx xxxx xxxxx xxxx xxx

kunjungan

Jenis
kunjungan

Status
kunjungan

xxxx

xxx

xxxxx

Kalumpang, dd mmmm yyyy
Pengelola rekam medis

( xxxxxxxxxxxxx )
4.

Desain output laporan pasien perbulan
DINAS KESEHATAN
PUSKESMAS KALUMPANG
KEC. SIJUNJUNG
KAB. SIJUNJUNG

No
indeks

Tgl.
kunjungan

xx

xxxxx

Nama
pasien

umur

jekel

Nama
kk

agama

alamat

Rujuk/
tidak

xxxxx xxxx xxxx xxxx xxxxx xxxx xxx

kunjungan

Jenis
kunjungan

Status
kunjungan

xxxx

xxx

xxxxx
38

Kalumpang, dd mmmm yyyy
Pengelola rekam medis

( xxxxxxxxxxxxx )
5.

Desain Output Laporan Pasien Perjorong
DINAS KESEHATAN
PUSKESMAS KALUMPANG
KEC. SIJUNJUNG
KAB. SIJUNJUNG

No
indeks

Tgl.
kunjungan

xx

xxxxx

Nama
pasien

umur

jekel

Nama
kk

agama

alamat

xxxxx xxxx xxxx xxxx xxxxx xxxx

Rujuk/
tidak

kunjungan

Jenis
kunjungan

Status
kunjungan

xxx

xxxx

xxx

xxxxx

Kalumpang, dd mmmm yyyy
Pengelola rekam medis

( xxxxxxxxxxxxx )
6.

Desain Output Laporan Pasien Jenis Kealmin
DINAS KESEHATAN
PUSKESMAS KALUMPANG
KEC. SIJUNJUNG
KAB. SIJUNJUNG

No
indeks

Tgl.
kunjungan

xx

xxxxx

Nama
pasien

umur

jekel

Nama
kk

agama

alamat

xxxxx xxxx xxxx xxxx xxxxx xxxx

Rujuk/
tidak

kunjungan

Jenis
kunjungan

Status
kunjungan

xxx

xxxx

xxx

xxxxx

Kalumpang, dd mmmm yyyy
Pengelola rekam medis

( xxxxxxxxxxxxx )
39

7.

Desain Output Laporan Data Dokter
DINAS KESEHATAN
PUSKESMAS KALUMPANG
KEC. SIJUNJUNG
KAB. SIJUNJUNG
Id
Nama Speasialis Jekel Tempat Tgl. Alamat No.
dokter dokter
lahir
lahir
telpon
xxxx xxxx
xxxxxx xxxx xxxxx xxxx xxxxx xxxxx

Kalumpang, dd mmmm yyyy
Pengelola rekam medis

( xxxxxxxxxxxxx )
8.

Desain Output Laporan Data Diagnosa Pasien
DINAS KESEHATAN
PUSKESMAS KALUMPANG
KEC. SIJUNJUNG
KAB. SIJUNJUNG

No
indeks

Tgl.
kunjungan

Xx

xxxxx

Nama
pasien

jekel

Nama
kk

umur

pekerjaan

alamat

keluhan

poliklinik

diagnosa

xxxxx xxxx xxxx xxxx

xxxxx

xxxx

xxx

xxxx

Xxx

Kalumpang, dd mmmm yyyy
Pengelola rekam medis

( xxxxxxxxxxxxx )
9.

Desain Output Laporan Kartu Kunjungan
40

DINAS KESEHATAN
PUSKESMAS KALUMPANG
KEC. SIJUNJUNG
KAB. SIJUNJUNG
KARTU KUNJUNGAN
NO. INDEKS
: XXXXXXXXX
TANGGAL KUNJUNGAN : XXXXXXXXX
NAMA KK
: XXXXXXXXX
STATUS LAYANAN
: XXXXXXXXX
JORONG
: XXXXXXXXX
Kalumpang, dd mmmm yyyy
Pengelola rekam medis

( xxxxxxxxxxxxx )

C.

Desain File
Dalam merancang suatu sistem yang baik dibutuhkan beberapa file yang

bertujuan unutk memudahkan pengambilan informasi data. File – file ini akan
saling berkaitan satu sama lainnya dan dapat digunakan sesui dengan kebutuhan
pemakain atau user.
Adapun flie – file yang akan digunakan dalam rancangan sistem informasi rekam
medis rawat jalan puskesmas kalumpang adalah sebgai berikut :
1.

Desain File Data Kk ( Kertu Keluarga )
Nama database

: dbREKAMMEDIS

Nama tabel

: DATA KK

Field key

: NO._REKAM MEDIS
41

TABEL 3.1 DESAIN FILE DATA KK ( KARTU KELUARGA )
No

Type

Witdh

Description

1

No.rekam medis

Teks

10

2

Nama_kk

Teks

15

No. Rekam
medis
Nam kk

3

Tempat_lahir

Teks

10

4

Tanggal_lahir

Date/time

medium date

5

Jenis_kelamin

Teks

6

6

Agama

Teks

5

Tempat tgl.
Lahir
Tanggal
lahir
Jenis
kelamin
Agama

7

Pekerjaan

Teks

15

Pekerjaan

8

Pendidikan

Teks

10

Pendidikan

9

Nama_istri

Teks

15

Nama istri

10

Nama_ang_keluarga

Teks

14

11

Jorong

Teks

12

Nama
anggota
keluarga
Jorong

12

Nagari

Teks

10

Nagari

13

Kabupaten

Teks

10

Kabupaten

14

Kecematan

Teks

10

Kecamatan

15

2.

Field name

Status_layanan

Teks

15

Status
layanan

Desain File Registar Pasien
Nama database

: dbREKAMMEDIS

Nama tabel

: DATA KK

Field key

: NO._REKAM MEDIS
42

TABEL 3.2 DESAIN FILE REGISTAR PASIEN
No

Field name

Type

Witdh

Description

1

No.rekam medis

Teks

10

2

Tanggal_kunjungan

Date/ time

Medium date

3

Bulan

Teks

10

No. Rekam
medis
Tanggal
kunjungan
Bulan

4

Tahun

Teks

10

tahun

5

Nama_pasien

Teks

6

6

Jenis_kelamin

Teks

5

7

Nama_kk

Teks

15

Nama
pasien
Jenis
kelamin
Nama kk

8

Nama_ibu

Teks

10

Nama ibu

9

Agama

Teks

15

agama

10

Jorong

Teks

14

jorong

11

Nagari

Teks

12

nagari

12

Rujujk / tidak

Teks

10

Rujuk/tidak

13

Kunjungan

Teks

10

kunjungan

14

Jenis_kunjungan

Teks

10

15

Status_kunjungan

Teks

15

Jenis
kunjungan
Status
kunjungan

3. Desain File Data Dokter
Nama database

: dbREKAMMEDIS

Nama tabel

: DATA KK

Field key

: NO._REKAM MEDIS
43

TABEL 3.3 DESAIN FILE DATA DOKTER
NO

FIELD NAME

TYPE

WITDH

DESCRIPTION

1

Teks

5

Id dokter

2

Nama_dokter

Teks

15

Nama dokter

3

Spesialis

Teks

10

Spesialis

4

Jenis_kelamin

Teks

5

Jenis kelamin

5

Tempat_lahir

Teks

10

Tempat lahir

6

Tanggal_lahir

Date/time

Alamat

Teks

Medium
date
10

Tanggal lahir

7
8

4.

ID_dokter

No_telepon

number

15

No telepon

Alamat

Desain File Data Diagnosa
Nama database

: dbREKAMMEDIS

Nama tabel

: DATA KK

Field key

: NO._REKAM MEDIS

TABEL 3.4 DESAIN FILE DATA DIAGNOSA
No

Field name

Type

Witdh

Description

1

No.rekam medis

Teks

10

2

Tanggal_kunjungan

Date/ time

Medium date

3

Nama_pasien

Teks

10

4

Jenis_kelamin

Teks

10

No. Rekam
medis
Tanggal
kunjungan
Nama
pasien
Jenis
kelamin
44

5

Teks

6

Nama kk

6

Umur

number

5

umur

7

Pekerjaan

Teks

15

pekerjaan

8

Alamat

Teks

10

alamat

9

Keluhan

Teks

15

keluhan

10

Poliklinik

Teks

14

poliklinik

11

D.

Nama_kk

Diagnosa

Teks

12

diagnosa

Struktur Program
Struktur program dikembangkan untuk menampilkan apa yang

dikerjakan pada sebuah sistem atau membuat bagaimana bentuk spesifikasi dari
modul _ modul program yang dikerjakan pada sebuah sistem. Adapun bentuk
dari struktur program adalah sebagai berikut :
45

MENU UTAMA

FILE

LAPORAN

KELUAR

DATA KK

LAP. DATA
KK
KESELURUH
AN

DATA KK

LAP.
BERDASAR
KAN NAMA
KK

DATA KK

LAP. PASIEN
KESELURUH
AN

DATA KK

LAP. PASIEN
PERBULAN

LAP. PASIEN
PERJORON
G

LAP. PASIEN
PERJENGKE
L

LAP. DATA
DOKTER

LAP. DATA
DIAGNOSA

LAP. KATU
KUNJUNGAN

GAMBAR 3.2 STRUKTUR PROGRAM
46

1.

Flowchart Menu Utama

star

Tampilan menu
utama : file, laporan,
keluar

ya
Pilih file

Pilih laporan

ya

keluar

end

Gambar 3.3 Flowchart Menu Utama

file

laporan
47

2.

Flwchart File Data Kk

DATA KK

TAMPILAN KOLOM
DATA KK

PENGISIAN
DATA KK

YA
SIMPAN

DATA KK

TIDAK
YA
DATA KK

KOREKSI

TIDAK
YA
HAPUS

DATA KK

TIDAK
MENU
UTAMA

Gambar 3.4 Flowchart File Data KK
48

3.

Flowchart File Registar Pasien

REGSTRASI PASIEN

TAMPILKAN FORM
REGISTAR PASIEN

PENGISIAN
REGISTAR
PASIEN

YA
REGISTAR
PASIEN

SIMPAN

TIDAK
YA
KOREKSI

REGISTAR
PASIEN

TIDAK
YA
HAPUS

REGISTAR
PASIEN

TIDAK
MENU
UTAMA

Gambar 3.5 Flowchart File Registar Pasien
49

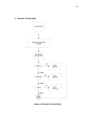
4. Flowcahrt File Data Dokter

DATA DOKTER

TAMPILAN FORM DATA
DOKTER

PENGISIAN
DATA DOKTER

YA
DATA
DOKTER

SIMPAN

TIDAK
YA
KOREKSI

DATA
DOKTER

TIDAK
YA
HAPUS

DATA
DOKTER

TIDAK
MENU
UTAMA

Gambar 3.6 Flowchart File Data Dokter
50

5.

Flowchart File Data Diagnosa

DATA DIAGNOSA

TAMPILAN FORM DATA
DIAGNOSA

PENGISIAN
DATA DIAGNOSA

YA
DATA
DIAGNOSA

SIMPAN

TIDAK
YA
KOREKSI

DATA
DIAGNOSA

TIDAK
YA
HAPUS

DATA
DIAGNOSA

TIDAK
MENU
UTAMA

Gambar 3.7 Flowchart File Data Diagnosa
51

6.

Flowchart Laporan
LAPORAN

TAMPILKAN LAPORAN
1. LAP. DATA KK
KESELURUHAN
2. LAP. BERDASARKAN NAMA
KK
3. LAP. PASIEN KESELURUHAN
4. LAP. PASIEN PERBULAN
5. LAP PASIEN PERJORONG
6. LAP PASIEN PERJENIS
KELAMIN
7. LAP. DATA DOKTER
8. LAP. DATA DIAGNOSA
9.LAP. KARTU KUNJUNGAN

PILIH LAP. 1

TAMPILKAN
LAP. DATA KK
KESELURUHA
N

LIHAT LAPORAN
DATA KK
KESELURUHAN

PROSES CETAK

YA

TAMPILKAN
LAP.
BERDASARKA
N NAMA KK

LIHAT LAPORAN
BERDASARKAN
NAMA KK

PROSES CETAK

YA

TAMPILKAN
LAP. PASIEN
KESELURUHA
N

LIHAT LAPORAN
PASIEN
KESELURUHAN

PROSES CETAK

TAMPILKAN
LAP. PASIEN
PERBULAN

LIHAT LAPORAN
PASIEN
PERBULAN

PROSES CETAK

TAMPILKAN
LAP. PASIEN
PERJORONG

LIHAT LAPORAN
PASIEN
PERJORONG

PROSES CETAK

TAMPILKAN
LAP. PASIEN
PERJENGKEL

LIHAT LAPORAN
PASIEN
PERJENGKEL

PROSES CETAK

TAMPILKAN
LAP. DATA
DOKTER

LIHAT LAPORAN
DATA DOKTER

PROSES CETAK

LIHAT LAPORAN
DATA DOKTER

PROSES CETAK

LIHAT LAPORAN
DATA DOKTER

PROSES CETAK

YA

TIDAK

PILIH LAP. 2

TIDAK

PILIH LAP 3

TIDAK
PILIH LAP 4

YA

TIDAK
YA
PILIH LAP 5

TIDAK
YA
PILIH LAP. 6

TIDAK
YA
PILIH LAP. 7

TIDAK
YA
PILIH LAP. 8

TAMPILKAN
LAP. DATA
DIAGNOSA

TIDAK
PILIH LAP. 9

YA

TAMPILKAN
LAP. KARTU
KUNJUNGAN

TIDAK
KELUAR

MENU
UTAMA

Gambar 3.8 Flowchart Laporan

rekam medik puskesmas

  • 1.
    1 BAB I PENDAHULUAN 1.1 LatarBelakang Kesehatan adalah suatu hal yang sangat mahal, karena dengan badan yang sehat kita bisa melakukan suatu pekerjaan dengan hasil yang lebih baik dibandingkan disaat kita sakit. Maka dari itu pelayanan kesehatan yang baik sangat dibutuhkan guna mendapatkan kesehatan. Salah satu penunjang pelayanan kesehatan yang dituntut untuk menjadi lebih baik adalah satu sistem pelayanan yang efektif dan efisien. Teknologi sistem informasi saat ini berkembang disemua bidang, dan salah satunya adalah dibidang pelayanan kesehatan. Satu sistem terkomputerisasi adalah sistem yang dapat memudahkan dalam pengelolahan data serta pengontrolan sistem. Dari hasil survei yang telah dilakukan diketahui bahwa pada Puskesmas Kalumpang yang berada di desa Kalumpang, Pematang Panjang Kabupaten Sijunjung semua sistemnya dijalankan secara manual, meski ada beberapa komputer namun penggunaannya masih belum efektif. Hal tersebut dapat dilihat adanya beberapa bagian sistem yang mengharuskan pasien untuk antri berkali-kali pada saat pembagian poli dan karena lamanya petugas memasukan data bagi pasien yang baru pertama kali berkunjung dan mencari data bagi anggota atau pasien lama di buku-buku besar yang begitu banyak. Visual Basic merupakan bahasa pemroframan berbasis Windows, dimana pemrograman dapat membuat program aplikasi yang berjalan pada Windows.
  • 2.
    2 Sebagai program berbasisWindosws, Visual Basic mempunyai kemampuan untuk berintekraksi dengan seluruh apliksi Windows seperti : Microsoft Word, Microsoft Excel, Microsoft Acces dan lain sebagainya. Microsoft Visual Basic merupakan bahasa pemrograman termudah dan tercepat pada saat ini utuk membuat aplikasi pada sistem operasi Microsoft Windows. Bandingkan saja, unutk membuat sebuah program yang sama Visual Basic hanya memerlukan setengah dari waktu yang diperlukan untuk menuliskannya dibandingkan menggunakan bahasa pemrogramna yang lain, misalnya Pascal atau Clipper. Dengan adanya permasalahan-permasalahan tersebut penulis ingin mendesain dan membangun sistem informasi rekam medis guna memperlancar adanya pengefektifan sistem yang sudah dijalankan tersebut. Untuk membantu pembenahan ini maka dirancangkan program dan laporan yang dapat menghasilkan informasi yang lebih akurat yang disusun dalam sebuah tugas akhir dengan judul “ Sistem Informasi Rekam Medik Puskesmas Menggunakan Bahasa Pemrogrman Visual Basic 6.0 ” 1.2 Batasan Masalah sesuai latar PUSKESMAS belakang “SISTEM MENGGUNAKAN INFORMASI BAHASA REKAM MEDIK PEMROGRAMAN VISUAL BASIC 6.0 “ . 1.3 Rumusan Masalah Bagaimanakah “SISTEM INFORMASI REKAM MEDIK PUSKESMAS MENGGUNAKAN BAHASA PEMROGRAMAN VISUAL BASIC 6.0“
  • 3.
    3 1.4 Tujuan Penelitian Relevandengan perumusan masalah, maka tujuan penulisan tugas akhir ini adalah untuk : 1. Dengan didesainnya sistem informasi rekam medis yang berbasis komputerisasi tersebut maka pelayanan yang berada di Puskesmas Kalumpang ini akan menjadi jauh lebih baik dari sebelumnya. 2. Agar sistem di Puskesmas Kalumpang terintegrasi antara pendaftaran pasien, pemeriksaan dan pengambilan obat. 1.5 Manfaat Penelitian Adapun manfaat yang diperoleh dalam penulisan tugas akhir ini adalah : 1. Dengan menggunakan program Visual Basic, diharapkan mampu memecahkan masalah serta menghasilkan informasi yang cepat, tepat,akurat dan bermanfaat bagi Puskesmas Kalumpang. 2. Meningkatkan efisiensi dan efektifitas kerja pada Puskesmas Kalumpang. 3. Mengoptimalkan sistem informasi pada Puskesmas Kalumpang dalam hal pengolahan dan pengontrolan sistem. 4. Agar penulis lebih mengetahui dan memahami kegunaan program yang telah penulis buat. 5. Agar para pembaca mengetahui kegunaan serta manfaat dari program Visual Basic ini.
  • 4.
    4 BAB II LANDASAN TEORI 2.1 KonsepDasar Rekam Medis 2.1.1 Pengertian Rekam Medis Defenisi Rekam Medis adalah berkas yang berisi catatan dan dokumen mengenai identitas pasien, hasil pemeriksaan, pengobatan, tindakan dan pelayanan lainnya yang diterima pasien pada sarana-sarana kesehatan, baik rawat jalan maupun rawat inap ini menurut PERMENKES No. 749a/MENKES/per/XII/1989 dalam Basbeth (www. Freewebs. Com medicalrecorddefinisirekammedis.htm). Begitu juga menurut iskatan dokter Indonesia dalam Basbeth Rekam Medis sebagai rekaman dalam bentuk tulisan atau gambaran aktivitas pelayanan yang diberikan oleh pemberi pelayanan medis/kesehatan kepada seorang pasien Rekam Medis adalah keterangan baik yang tertulis maupun terekam tentang identitas, amnesia, penentuan fisik, laboratorium, diagnosa segala pelayanan dan tindakan medik yang diberikan kepada pasien dan pengobatan yang dirawat inap, rawat jalan maupun yang mendapatkan pelayanan gawat darurat. Rekam Medis mempunyai pengertian yang sangat luas, tidak hanya sekedar kegiatan pencatatan, akan tetapi mempunyai pengertian sebagai suatu sistem penyelenggaraan Rekam Medis yaitu mulai pencatatan selama pasien mendapatkan pelayanan medik, dilanjutkan dengan penanganan berkas rekam medis yang meliputi penyelenggaraan penyimpanan untuk melayani permintaan / peminjaman apabila dari pasien atau untuk keperluan lainnya.
  • 5.
    5 Untuk melaksanakan fungsipuskesmas sebagai tempat penyelenggaraan pelayanan kesehatan, maka sesuai dengan permenkes RI NO.159b / MENKES / SK / PER / II / 1988 menyebutkan kegiatan pelayanan Puskesmas berupa pelayanan rawat jalan, pelayanan rawat inap dan pelayanan gawat darurat yang mencakup pelayanan medik dan penunjang medik. Kegiatan di Puskesmas mencakup pelaksanaan pelayanan kesehatan dan pelaksanaan administrasi, pemeliharaan gedung, peralatan dan perlengkapan. Pelayanan rawat jalan merupakan salah satu unit kerja di Puskesmas yang melayani pasien berobat jalan dan tidak lebih dari 24 jam pelayanan. Untuk meningkatkan mutu pelayanan Permenkes Nomor 749a tahun 1989 menyebutkan bahwa setiap sarana pelayanan kesehatan wajib menyelenggarakan Rekam Medis (RM) adalah berkas yang berisikan catatan tentang idetitas pasien, pemeriksaan, pengobatan, tindakan pelayanan lain kepada pasien pada sarana pelayanan kesehatan. Rekam Medis mempunyai tujuan untuk menunjang tercapainya tertib administrasi rangka upaya peningkatan pelayanan kesehatan di Puskesmas. Menurut Feste (1989) yang dikutip oleh Azwar ( 1996 ), pelayanan rawat jalan adalah salah satu bentuk dari pelayanan kedokteran. Secara sederhana yang dimaksud dengan pelayanan rawat jalan adalah pelayanan kedokteran yang disediakan untuk pasien tidak dalam bentuk rawat inap ( hospitalization ). Rekam Medis mempunyai 2 bagian yang perlu diperhatikan yaitu bagian pertama adalah tentang individu : suatu informasi tentang kondisi kesehatan dan penyakit pasien yang bersangkutan dan sering disebut patient record, bagian
  • 6.
    6 kedua adalah tentangmanajemen : suatu informasi tetang pertanggung jawaban apakah dari segi manajemen maupun keuangan dari kondisi kesehatan dan penyakit pasien yang bersangkutan. 2.1.2 Kegunaan Rekam Medis Kegunaan Rekam Medis menurut Gibony, 1991 yang disingkat dengan ALFRED adalah : 1.Administration ( Administrasi ) 2. Legal ( Hukum ) 3.Finansial ( Keuangan ) 4. Research ( Riset ) 5. Education ( Pendidikan ) 6. Document ( Dokumen ) Kegunaan rekam medis menurut dirjen pelayanan medik depked ri nomor 78 tahun 1991 sebagai berikut : 1. Alat komunikasi antar dokter dan tenaga ahli yang terlibat dalam pembicaraan pelayanan kesehatan. 2. Dasar untuk merencanakan pengobatan / perawatan yang harus diberikan kepada seorang pasien. 3. Bukti tertulis atas segala tindakan pelayanan perkembangan penyakit dan pengobatan selama pasien berkunjung / dirawat di rumah sakit. 4. Bahan yang berguna untuk analisa, penelitian, dan evaluasi terhadap kualitas pelayanan yang diberikan kepada pasien.
  • 7.
    7 5. Melindungi kepentingan umum,pasien, petugas, kesehatan dan puskesmas. 6. Menyediakan data-data khusus yang sangat berguna untuk keperluan penelitian dan pendidikan. 7. Dasar didalam perhitungan biaya pembayaran pelayanan medik pasien. 8. Sumber ingatan yang harus di komentasikan, serta sebagai bahan pertanggung jawaban laporan. 2.1.3 Manfaat Rekam Medis Dalam Basbeth ( www. Freewebs.Com medicalrecord definisirekammedis.htm ). PERMENKES no.749a tahun 1989 menyebutkan bahwa rekam medis mempunyai lima manfaat yaitu: 1. Sebagai dasar pemeliharaan kesehatan dan pengobatan pasien. 2. Sebagai bahan pembuktian dalam perkara hokum. 3. Bahan untuk kepentingan penelitian. 4. Sebagai dasar pembayaran biaya pelayanan kesehatan. 5. Sebagai bahan untuk menyiapkan statistic kesehatan. 2.1.4 Isi Rekam Medis Menurut Basbeth ( www.Freewebs.Com medicalrecord definisirekammedis.htm ). Isi rekam medis merupakan catatan keadaan tubuh dan kesehatan, termasuk data tentang identitas dan data medis seorang pasien. Secara umum isi rekam medis dapat dibagi dalam dua kelompok data yaitu:
  • 8.
    8 1. Data medis ataudata klinis: yang termasuk data medis adalah segala data tentang riwayat penyakit, hasil pemeriksaan fisik, diknosis, pengobatan serta hasilnya, laporan dokter, perawat, hasil pemeriksaan laboratorium, ronsen, dsb. Data-data ini merupakan data-data yang bersifat rahasia (confidetial) sehingga tidak dapat dibuka kepada pihak ketiga tanpa izin dari pasien yang bersangkutan kecuali jika ada alas an lain berdasarkan peraturan atau perundang-undangan yang memaksa dibukanya informasi tersebut. 2. Data sosiologis atau data non medis: adalah segala data lain yang tidak berkaitan dengan data medis, seperti data identitas, data sosial ekonomi, alamat dsb. Data ini oleh sebagian orang dianggap tidak rahasia tapi oleh sebagian lain dianggap rahasia. 2.2 Konsep Desain 2.2.1 Siklus Hidup Perkembangan SLDC Pengembangan sisitem informasi yang berbasis komputer merupakan tugas kompleks yang membutuhkan banyak sumber daya dan dapat memakan waktu berbulan-bulan bahkan bertahun-tahun unntuk menyelesaikannnya. Proses pengembangan sistem melewati beberapa rahapan dimulai dari sistem itu direncanakan sampai sistem tersebut diterapkan. Bila sistem operasi yang sudah dikembangkan masih timbul kembali kendala-kendala yang kritis dan tidak dapat diatasi dalam tahapan pemeliharaan sistem maka perlu dikembangkan kembali ke tahap pertama yaitu tahap perencanaan sistem (system Development Life Cycle).
  • 9.
    9 SDLC adalah langkah-langkah (pedoman) yang diikuti untuk mengembangkan dan merancangsuatu sistem. SDLC seperti sebuah kompas didalam merancang sistem. Tiap-tiap tahap dalam daur pengembangan sistem terdiri dari : 1. Kebijakan dan perencanaan sistem Pada tahap ini dilakukann studi awal dan studi kelayakann. 2. Analisis sistem Kegiatannya terdiri dari : a. Penelitian terhadap sistem yang ada. b. Analisa dari temuan penelitian. c. Identifikasi kebutuhan-kebutuhan innformasi. d. Identifikasi kebutuhan sistem. e. Penyerahan laporan analisis sistem. 3. Desain (perancangan) Sistem secara umum. Pada tahap ini dilakukann desain sistem secara global dengan menggunakan alat bantu perancangan sistem. 4. Desain (peranncangan) sistem perinci. Tahap ini merupakan desain detail dengan menggambarkan : a. Desain Output. b. Desain input. c. Desain file. 5. Seleksi Sistem. a. Penentuan kelayakan desain.
  • 10.
    10 b. Permintaan usulanpengadaan perangkat keras dan perangkat lunak. c. Evaluasi usulan-usulan sistem. d. Penyeleksian perangkat lunak dan perangkat keras untuk sistem. 6. Implementasi ( Penerapan ) Sistem. a. Penerapan rencana dan pengendalian untuk implementasi. b. Eksekusi dari kegiatan-kegiatan implementasi. c. Pengawasan dan penilaian dari sistem baru. 7. Perawatan sistem. Tahap ini merupakan tahap perawatan dari sistem agar sistem berjalan dengan lancar. Tahap-tahap siklus hidup pengembangan sistem dapat digambarkan sebagai berikut :
  • 11.
    11 Gambar 2.1 SiklusPengembangan Sistem 2.2.2 Diagram Arus Data (Data Flow Diagram / DFD) Ide dari penggunaan bagan unntuk mewakili arus data dalam suatu sistem bukanlah suatu hal yang baru, yaitu dimulai tahun 1967, Martin dan Estrin memperkenalkan suatu algoritma program dengan menggunakan simbol lingkaran dan panah untuk mewakili arus data. Penggunaan notasi ini sangat membantu dalam memahami suatu sistem pada semua tingkat kompleksitasnya. Diagram yang menggunakan notai-notaisi ini untuk menggambarkan arus data dikenal dengan nama Diagram Arus Data (DAD). DAD sering digunakan unntuk menggambarkan suatu sistem yang telah ada atau sistem baru yang akan dikembangkan secara logika tanpa memperhatikan ligkungan fisik dimanna data tersebut mengalir. a. Simbol Yang Digunakan DAD. Beberapa simbol yang digunakan oleh DAD adalah sebagai berikut : Tabel 2.1 Simbol yang digunakan pada DAD NAMA SIMBOL KETERANGAN Eksternal Kesatuan Luar merupakan kesatuan (Entity) Entity dilingkungan luar sistem yang dapat berupa (Kesatuan orang, organisasi atau sistem lainnnya yang Luar) berada dilingkungan luarnya yang akan memberikan input atau menerima output dari sistem.
  • 12.
    12 Data Flow Arus dataini mengalir antara proses, (Arus Simpanan data dan kesatuan luar. Arus data Data) ini menunjukkan hasil dari proses. Process Proses adalah kegiatan atau kerja yang Identifikasi (Proses) dilakukan oleh orang, Mesin atau komputer Nama Proses dari hasil arus data yang masuk kedalam proses untuk menghasilkan arus data yang keluar dari proses. Data Store Simpanan data merupakan simpanan dari (Simpanan data. data) b. Bentuk Diagram Arus Data. Terdapat dua bentuk DAD yaitu diagram arus data fisik dan diagram arus data logika, yaitu : 1. Diagram Arus Data Fisik Diagram arus data fisik ( DADF ) lebih tepat untuk menggambarkan sistem yang ada. Penekanan dari DADF adalah bagaimana proses-proses dari sistem diterapkkan, termasuk proses-proses manual. 2. Diagram Arus Data Logika Diagram arus data logika ( DADL ) lebih tepat digunakan untuk menggambarkan sistem yang akan diusulkan. DADL tidak menekankan pada bagaimana sistem diterapkan, tetapi penekanannya
  • 13.
    13 hanya pada logikadari kebutuhan-kebutuhan sistem yaitu prosesproses yang secara logika dibutuhkan oleh sistem. c. Keterbatasan DAD Walaupun DAD mempunnyai kelebihan- kelebihan yaitu dapat menggambarkan sistem secara terstruktur dengan membagi - bagi level yang lebih rendah, tetapi DAD juga mempunyai kelemahan. Keterbatasan itu adalah sebagai berikut : 1. DAD tidak mennunjukkan proses perulangan (loop). 2. DAD tidak menunjukkann proses keputusan (decision). 3. DAD tidak menunjukkan perhitungan. 2.2.3 Bagan alur Dokumen Bagan alur dokumen ( Document flowchart ) atau disebut juga bagan alur formulir merupakan alur yang menunjukkan arus dari laporan dan formulir termasuk tembusan-tembusannya. Bagam alur dokumenn ini menggunakan simbol-simbol sebagaimanna terlihat pada tabel 2.2 berikut : Tabel 2.2 Simbol yang digunakan pada bagan alur dokumen. NAMA Dokumen SIMBOL KETERANGAN Menunjukkan dokumen input dan output baik untuk proses manual, mekanik atau komputer. Kegiatan Menunjukkan pekerjaan manual. Manual Simpanan File non komputer yang diarsip menurut offline angka, huruf atau tanggal.
  • 14.
    14 Proses Menunjukkan kegiatan prosesdari operasi komputer. Operasi Menunjukkann operasi yang dilakukan diluar Luar proses operasi komputer. Harddisk Menunjukkan input atau output menggunakahn harddisk. Diskette Mneunjukkan input atau output menggunakan disket. Keyboard Menunjukkan input atau output menggunakan online keyboard. Display Menunjukkan output yang ditampilkan di monitor. Penghubung Menunjukkan penghubung ke halaman yang masih sama atau kehalaman lain. Garis Alur 2.2.4 Menunjukkan arus dari proses. Bagan Alur Program Bagan alur program ( Program flowchar t) Merupakan bagan yang menjelaskan secara rinci langkah-langkah dari proses program. Bagan alur
  • 15.
    15 program dibuat dariderifikasi bagan alur sistem. Bagan alur Program dibuat dengan menggunakan simbl-simbol sebagaimana terdapat pada tabel 2.2 berikut : Tabel 2.3 Simbol yang digunakan pada bagan alur program NAMA Input atau SIMBOL KETERANGAN Simbol input atau output digunakan untuk output mewakili data input atau output. Proses Simbol proses digunakan untuk mewakili suatu proses Garis alur Simmbol garis alur digunakan untuk menunjukkan arus dari proses Penghubung Simbol ini digunakan untuk menunjukkan sambungan dari bagan alur yang terputus di halaman yang masih sama atau di halaman lain. Keputusan Simbol ini digunakan untuk penyelesaian kondisi didalamm program. Proses Simbol ini digunakan untuk menunjukkan terdefenisi suatu proses yang rinciannya ditunjukkan ditempat lain. Persiapan Simbol ini digunakan untuk memberi nilai awal suatu besaran. Titik Simbol ini digunakan untuk menunjukkan Terminal awal dan akhir dari suatu proses.
  • 16.
    16 2.2.5 Entity Relation Diagram(ERD) Entity Relation Diagram Merupakan suatu model yang digunakan unntuk menjelaskan hubungan antar data dalam suatu database yang berdasarkan suatu persepsi bahwa real world terdiri dari objek-objek dasar yang mempunyai hubungan atau relasi antara objek-objek tersebut. Pada Entity Relation Diagram ini menggunakan simbol-simbol sebagaimana terdapat dalam tabel 2.3 berikut ini : Tabel 2.4 Simbol yang digunakan ERD NAMA SIMBOL KETERANGAN Strong entity type Terdapat atribut Key Field dan tidak (Entity kuat) tergantung Pada Entity lain. Weak entity type Tidak terdapat Key field dan (Entity lemah) tergantung pada entity lain. Relationship Menghubungkan antara satu entity dengan entity lain. Weak relationship Menghubungkan antara satu entity (relasi lemah) dengan entity lemah. Atribut Simbol yang mewakili suatu field. (Non primary key) Primary key Atribut sebagai key field. atribut Multi value atribut Atribut yang memiliki banyak nilai.
  • 17.
    17 Penggambaran ERD terdiridari beberapa tahap yaitu : 1. Mengidentifikasi dan menetapkan seluruh himpunan entity yang akan digunakan. 2. Menentukan atribut-atribut key dari masing-masing entity. 3. Mengidentifikasi dan menetapkan seluruh himpunan relasi diantara himpunan entity yang ada. 4. Menentukan derajat atau kardilasi untuk setiap relasi. 5. Melengkapi himpunan entity dengan atribut-atribut non primary key. 2.3 Konsep Dasar Sistem Informasi 2.3.1 Pengertian Sistem Sistem adalah suatu kesatuan yang terdiri dari komponen-komponen yang saling berinteraksi untuk mencapai tujuan tertentu dengan menerima input, memprosesnya dan menghasilkan suatu output. 2.3.2 Pengembangan Sistem Pengembangan sistem pada dasarnya diperlukan didalam perbaikan sistem. Pengembangan sistem ( system development ) dapat berarti menyusun suatu sistem yang baru untuk menggantikan sistem yang lama secara keseluruhan atau memperbaiki sistem yang telah ada. Tahapan – tahapan pengenbangan sistem informasi atau siklus pengembangan sisten yang secara garis besar terdiri beberapa tahapan yaitu:
  • 18.
    18 1. Analisa Analisa bertujuanunutk mengetahui sistem yang telah ada, mengindentifikasikan masalah serta mencari solusinya. 2. Survei Survei bertujuan untuk mengetahi ruang lingkup perkerjaan pekerjaan dari sebuah sistem. 3. Desain Desain bertujuan unutuk mendesaian sistem baru yang dapat menyelesaikan masalah yang dihadapi oleh sebuah instansi. 4. Pembuatan Membuata sistem yang baru dan menyeleksi segala sesuatu yang diperlukan pada sistem baru yang akan dibangun. 5. Implementasi Implementasi bertujuan untuk menginmplementasi sistem yang baru. 6. Pemeliharaan Pemeliharaan bertujuan agar sistem dapat berjalan dengan lancar dan optimal. 2.3.3 Pengertian Informasi Informasi adalah data yang telah diolah menjadi bentuk yang memiliki arti bagi sipenerima dan bermanfaat bagi yang mengambil keputusan saat ini atau yang akan datang.Jogianto(1990:8)
  • 19.
    19 2.3.4 Pengertian Sistem Informasi Sisteminformasi adalah suatu cara yang sudah tertentu untuk menyediakan informasi yang dibutuhkan oleh organisasi untuk beroperasi dengan cara yang sukses dan unutk organisasi bisnis dengan cara yang menguntungkan. Sistem informasi disebut dengan cara processing system yang merupakan sistem didalam sustu organisasi yang mempertemukan kebutuhan pengolahan kegiatan harian, mengandung operasi, bersifat manjerial dan kegitan strategi dalam suatu organisasi ( jogiyanto HM, 1998:11). 2.3.5 Definisi Sistem Informasi Sebenarnya yang dimaksud dengan sistem informasi tidak harus melibatkan komputer. Sistem Informasi yang menggunakan komputer disebut dengan sistem informasi berbasis komputer. Dalam prakteknya, istilah sistem informasi sering dipakai tanpa menggunakan kata berbasis komputer, walaupun dalam penggunaannya komputer merupakan bagian yang sangat penting. Sistem Informasi adalah suatu sistem bantuan manusia yang secara umum terdiri atas sekumpulan komponen berbasis komputer dan manual yang dibuat untuk menghimpun, menyimpan, dan mengelola data serta menyediakan informasi keluaran kepada pemakai.Kadir (2003:10-11)
  • 20.
    20 2.4 Konsep DasarPemograman Visual Basic 6.0 Visual basic merupakan bahasa pemrogrman berbasis windows, dimana pemprogram dapat membuat program aplikasi yang berjalan pada windows. Visual basic tersebut sebagai bahasa EVENT karena program yang dibuat digunakan untuk merespon suatu event tertentu. Sebagai program berbasis windows, visual basic mempunyai kemampuan untuk berinteraksi denganseluruh aplikasi windows seperti : micrrosoft word, microsoft excel, microsoft acces dan lain sebgainya. 2.4.1 Sekilas Tentang Visual Basic 6.0 Microsoft visual basic merupakan bahasa pemrograman termudah dan tercepat pada saat ini untuk membuat aplikasi pada sistem operasi microsoft windows. Bandingkan saja, unutk membuat sebuah program yang sama visual basic hanya memerlukan setengah dari waktu yang di perlukan unutk menuliskannya dengan menggunakan bahasa pemrograman yang lain, misalnya pascal atau clpper. Sejarah visual basic diawali dari perkembangan bahasa BASIC ( beginers all purpose symbol instrumen code ) di dartmouth college, amerika serikat pada awal tahun 1960. Sejak semula BASIC memang di rancang untuk mudah dipahami dan dipelajari. Begitu sederhananya hingga nyaris semua pakar pemrograman komputer menggunakan BASIC sebagai bahasa pemrograman pertama. Pada tahun 1975, muncul komputer pribadi ( pc ) pertama bermerek mits altair. Namun karena hanya memiliki ram 4 kb, satu satunya bahasa pemrograman yang bisa digunakan adalah assembly, merupakan suatu bahasa pemrograman yang amat
  • 21.
    21 rumit dan susuahuntuk dipelajari. Tentu saja hal ini sangat menghambat perkembangan komputer pribadi. Bill gates dan paul allen, dua orang pemuda amerika yang melihat potensi besar komputer pribai sama yang akan datang. Keduanya kemudian menulis BASIC untuk altair. Ternyata sambutan masyarakat sangat hangat dan kedua pemuda ini mendirikan microsoft, sebuah perusahaan yang sampai saat ini masih menjadi rajanya perangkat lunak. Pada tahun 1982 IBM/PC diperkenalkan kepada masyarakat, microsoft membuat sistem operasi MS-DOS unutk komputer ini. Di dalamnya disertakan pula BASIC yang dikenal sebagai quik basic ( QBASIC ) . zaman berganti, pada tahun 1990 era DOS berlalu digantikan dengan era windows. Tampilan grafis windows yang sangat bagus an interaktif mengubah pandangan masyrakat yang semula menganggap pemrograman merupakan suetu pekerjaan yang amat sulit menjadi sebuah pekerjaan yang amat menyenangkan. Microsoft akhirnya membuat BASIC versi windows. 2.4.2 Perangkat Yang Dibutuhkan Dalam Ms-Visual Basic 6.0 Dalam menjalankan MS-Visual basic 6.0 kita memerlukan beberapa perangkat yang dibutuhkan diantaranya : a. Komputer IBM PC atau compatible dengan processor 486 . b. Monitor VGA atau layar yang mempunyai revolusi lebih tinggi . c. RAM 16 MB unutk windows 95 ke atas atau RAM 32 MB untuk Windows NT Workstation 4.0. d. 486DX/66 MHZ atau processor yang lebih tinggi ( pentiun, dll).
  • 22.
    22 e. CD-ROM driveruntuk memudahkan proses penginstalan. 2.4.3 Memulai Program Visual Basic 6.0 Untuk memulai Visual Basic : buka pilihan Visual Basic pada star menu. Layar pembukaan akan tampak sbb: Gambar 2.1 Tampilan Awal Visual Basic 6.0 Untuk membuat program baru pilih atau dobel klik pada icon stanrdard.exe Maka muncul tampilan sbb : Gambar 2.2 Layar Desain Intervase Visual Basic mengandung elemen sbb: a. Menu bar b. Toolbar- tempat unutk mengakses objek dalam visual basic.
  • 23.
    23 c. Form- merupakanwinsdows tempat aplikasi didesain. d. Project explorer- sebuah daftar kumpulan form, modul dan class yang digunkan dalam project. e. Properties windows- daftar kumpulan setting properti pada control tertentu. f. Tool box- kumpulan tools yang digunakan unutk mendisaik aplikasi. g. Form layout- digunakan untuk menempatkan form pada layar. 2.4.4 Struktur Pemrograman Visual Basic 6.0 Secara umum pila susunan program dalam bahasa perograman Visual Basic bisa dipahami ddan dimengerti dengan mudah. Hal ini disebabkan karena dari semula bahasa pemrograman telah dirancang untuk kemudahan-kemudahan dalam perbuatan program. Secara umum struktur pemrograman visual basic terdiri dari 2 (dua) bagian yakni : 1. bagian deklarasi program. Secara umum kata cadangan yang merupakan bagian dari deklarasi adalah: Dim, Private, Conts, Dan Type. a. Deklarasi dim atau dimension. Dim atau dimension adalah kata cadangan yang sering dipakai untuk mendeklarasikan variabel yang akan digunkan dalam Visual Basic. Pendeklarasikan dengan pernyataan dim berlaku pada pemrograman module, promgram dan sub-program. b. Deklarasi public.
  • 24.
    24 Public merupakan pernyataanyang menggantikan pernyataan global dalam Visual Basic. Pernyataan public menyatakan bahwa semua variabel yang dideklarasikan oleh pernytaan ini berlaku secara umum. Public merupakan pernytaan Level Module, artinya pernyataan ini pada dasarnya dideklarasikan pada sebuah module. c. Deklarasi private Private merupakan bahwa semua variabel yang dideklarasikan oleh pernyataan ini berlaku secara khusus ( Private ). Pernyataan private merupakan level sub program, artinya pernyataan pada dasarnya dideklarasikan pada bagian sub program. d. Deklarasi type Type dipakai pada bagian deklarasi untuk mendefinisikan type data terdefinisi dimana type data ini dapat mengandung satu atau lebih dari satu type data. Type merupakan pernyataan Level Modul, artinya pernyataan ini pada dasrnya dideklarasikan pada modul. Dalam prakteknya type sering dipadu dengan pernyataan public atau private. 2.4.5 Beberapa Komponen Visual Basic 6.0 1. Form Form adalah suatu objek yang dipakai sebagai tempat bekerja program aplikasi. Didalam form terdapat garis titik – titik yang disebut grid yang membantu pemakai dalam pengaturan tata letak objek dalam form.
  • 25.
    25 Gambar 2.3 Form 2.Tool Box Dalam ms-visual basic ada beberapa icon yang sering digunakan dalam membuat suatu proyek yaitu : Gambar 2.4 Tool Box Visual Basic 3. Properties properties digunakan unutk menentukan setting suatu objek. Suatu objek biasanya mempunyai beberapa properties yang dapat diatur langsung dari jendela properties atau lewat jendela program.
  • 26.
    26 Gambar 2.4 JendelaProperties 4. Project Explorer project explorer berfungsi sebagai sarana pengakses bagian – bagian pembentuk project. Pada window ini terdapat tiga tombol pengaktif untuk window code, window object dan toggel folder. Juga diagram yang disusun folder penyimpanan file – file project. Gambar 2.5 Project Explorer
  • 27.
    27 5. Toolbar Toolbar adalahtombol – tombol yang mewakili suatu perintah tertentu dari visual basic. Biasanya tombol – tombol ini merupakan perintah – perintah yang sering digunakan. Gambar 2.6 Tool Bar 6. Code window Code window adalah jendela – jendela yang berisi kode – kode program yang merupakan instruksi – instruksi untuk aplikasi visual basic. Gambar 2.7 Code Windows
  • 28.
    28 2.4.6 Keuntungan Bahasa PemrogramanVisual Basic 6.0 Ada beberapa keuntungan dari visual basic 6.0, dianataranya adalah sebagai berikut : a. Microsoft visual basic memungkinkan aplikasi pembuatan grapical user interfase ( GUI ), atau pemrograman yang menggunakan tampilan grafis sebagai alat komunikasi dengan pemakainya. b. Microsoft visual basic mempunyai fleksibilitas yang sangat baik berhubungan denagan aplikasi lain. Kemampuan ini pada versi terdahulu menggunakn sistem dynamic data exchange ( DDE ). Ssat ini sudah di gantikan oleh object linking and embeding ( OLE ), yang memungkinkan pembuatan hubungan antar bagian fungsi atau seluruh aplikasi yang lainnya. Microsoft visual basic juga mendukung penggunaan long file name atau nama variabel sepanjang 255 karakter. Sedangkan untuk namanama form, control, modul, dan class tidak dapat lebih dari 40 karakter.
  • 29.
    29 BAB III METODOLOGI PERANCANGANSISTEM 3.1 Analisa Sistem Analisis sistem adalah penguraian dari sistem informasi yang utuh dalam bagian – bagian komponennya dengan maksud unutk mengindentifikasi dan mengavaluasi permasalahan, hambatan – hambatan yamg terjadi dan kebutuhan yang diharapkan, sehingga dapat diusulkan perbaikannya. Tahap ini akan menyebabkan kesalahan terhadap selanjutnya, misalnya kita dihadapkan pada suatu sistem untuk menentukan beberapa jauh sistem tersebut mencapai sasarannya. Jika sistem tersebut mempunyai beberapa kelemahan, maka kita harus dapat menentukan kelemahan itu. Tuga – tugas tersebut dinamakan dengan analisa sistem. Sedangkan menurut Rilley M..J, “ analisis sistem merupakan sistem suatu metodologi untuk menciptakan dan merancang atau membentuk sistem yang dapat diaplikasikan dari metode – metode ilmiah terhadap sistem – sistem.” Berdasarkan uraian tersebut, dapat disimpilkan bahawa analisis sistem merupakan penelahaan terhadap sistem yang berjalan unutk dilihat efektif dan efesiennya suatu sistem. 3.1.1 Sumber Data Sebelum melakukan analisa sistem, penulis telah memperoleh data – data yang diperlukan dalam pembuatan program ini, yaitu berupa aliran sistem informasi lama. Data ini penulis peroleh langsung dari puskemas kalumpang kec. Pematang panjang kab.sijunjung.
  • 30.
    30 3.1.2 Aliran SistemInformasi Lama Setelah melakukan proses registrasi, pasien akan memberikan anamesa yaitu keluhan dan gejala – gejala apasaja yang dirsakan pasien selama sakit dan ide pasien untuk diagnosa oleh dokter. Dokter melakukan pemeriksaan medis kepada pasien dan penulisan hasil - hasil pemeriksaannya. Apabila penyakit yang diderita oleh pasien adalah penyakit ringan maka dokter akan langsung memberikan hasil diagnosa dan resep obat sesuai dengan penyakit yang diderita oleh pasien dan aturan pemakaiannya. Tetapi apabila hasil diagnosa tersebut belum diketahui penytakit apakah yang diderita pasien, maka pasien diberi tindsksn selamjutnya seperti pemriksaan laboratorium guna melakukan tes darah, urine atau organ – organ tubuh pasien yang lainnya. Tes tersebut bertujuan agar bisa mengetahui penyakit apa yang diderita oleh pasien. Selanjutnya setelah penyakit pasien diketahui melalui diagnosa dan tindakan penunjang maka proses pemberian resep akan diberikan oleh dokter sesuai penyakit yang diderita oleh pasien dan aturan pemakaiannya. a. Prosedur Penerirmaan Pasien Baru Rawat Jalan Pasien baru adalah pasien yang pertama kali datang kepuskesmas unutk keperluan berobat untuk itu berkas rekam medis harus diisi dengan lengkap baik dan benar sesui dengan peraturan yang berlaku dengan setiap pasien memiliki berkas rekam medis yang dapat di pergunkan untuk berobat, baik rawat jalan maupun IGD
  • 31.
    31 b. Prosedur Penerirmaan PasienLama Rawat Jalan Pasien lama adalah pasien yang pernah datang sebelumnya ke puskesmas untuk keperluan pengobatan baik rawat jalan ( poliklinik ) maupun IGD. c. Prosedur Penyimpanan Rekam Medis Prosedur penyimpanan rekam medis adalah salah satu bagian perkerjaan yang dilakukan sehubungan dengan akan disimpan suatu berkas. Ada dua macam penyimpan yaitu penyimpana berkas yang belum selesai atau masih proses ( file pending ) dan penyimpanan berkas yang sudah di proses ( file tetap ). 1. Penyimpanan Sementara File pending adalah file yang digunakan untuk penyimpan sementara sebelum suatu berkas selesai di proses. Sesudah selesai di proses berubah berkas yang di pending itu di simpam pada file penyimpanan, file pending biasanya di tempatkan pada salah satu laci dari alamari arsip yang dipergunakan. 2. Penyimpanan Tetap File tetap adalah file yang digunakan untuk memperhatikan prosedur atau langkah – langkah penyimpanan berkas, untuk perkerjaan filling yang dilakukan oleh satu orang seperti misalnya pada perkerjaan sekretaris, prosedur penyimpanan tidaklah begitu penting kelihatannya. Untuk lebih jelasnya sistem pelayanan rekam medis rawat jalan puskesmas kalumpang dapat dilihat pada aliran sistem ( asi ) lama seperti pada gambar 3.1 berikut :
  • 32.
    32 3.1.3 Kelemahan SistemYang Ada Dalam mengevaluasi sistem yang ada saat ini merupakan permasalahan yang cukup besar dalam mengefisienkan waktu dan keamanan data pasien. Adapun kelemahan yang ditemukan sebagai berikut: 1. Dalam mencari data pasien membutuhkan waktu yang sangat panjang dan memakan waktu yang cukup lama. 2. Sering terjadi kehilangan data atau arsip rawat jalan pasien. Dengan sistem yang baru ini diharapkan semua persoalan dapat teratasi. Keuntungan yang dapat dilihat terutama dalam hal : 1. Kecepatan dalam pemrosesan data. 2. Efesien waktu dapat ditingkatkan. 3. Kapasitas penyimpangan dan keamanan data terjamin. 4. Kecepatan dalam penyajian dan pembuatan data dapat diandalkan. A. Analisa Input Pada saat ini sistem pengolahan data dan penyajian informasi rawat jalan rekam medis puskesmas kalumpang yang diterapkan masih dilakukan dengan manual ataupun menggunakan microsoft word dan microsoft excel sehingga setiap ada pelayanan petugas harus mencari data satu persatu, baik itu data pasien maupun data rekam medis. B. Analisa Proses Dalam penyusunan laporan, petugas harus membuka lagi satu persatu data pasien, sehingga memerlukan waktu yang lama sehingga tidak efektif dan efesien.
  • 33.
    33 C. Analisa Output Pada saatini hasil input dan proses yang sedang berjalan saat ini masih menggunakan Microsoft Word dan Microsoft Excel. D. Desain Sistem Desain sistem adalah suatu perancangan atau desain yang menerangkan elemen – elemen apa saja yang akan mendukung terwujudnya suatu sistem baru. Adapun tujuan dari desain sistem adalah untuk mempercepat pengambilan keputusan, perincian – perincian yang mudah dipahami sehingga terjadinya kesalahan dalam menjalankannya. Desain sistem pada hakekatnya bukanlah sekedar mempercepat atau mengoptimalisasikan kegiatan operasi dalam instansi ini, tapi juga mencakup standarisasi dengan hasil dalam penghematan waktu dan biaya. Deasain sistem yng baru ini, akan dibagikan kedalam dua kelompok sistem perancangan yaitu desian sistem secara global ( Umum ) dan desain sistem seacara rinci. 3.2.1 Desain Global Desain global merupakan disain sistem secara logikal, rancangan logikal ini ditujukan untuk lebih memudahkan dalam melakukan peranacangan sistem secara terinci atau rancangan fsik dari sistem. Desian global juga memberikan gambaran singkat kepada pemakai tentang informasi apa – apa saja yang dihasilkan dari sistem. Untuk menyajikan rancangan sistem seperti aliran sistem informasi ( ASI ) baru, Context Diagram, data Flow Diagram dan Entity Relationship Diagram ( ERD ) yang dijabarkan melalui simbol – simbol.
  • 34.
    34 A. Aliran Sistem Informasi Salahsatu penunjang keefesien dan keberhasilan kerja dari sebuah sistem adanya informasi yang baik. Aliran sistem informasi merupakan pencerminan dari suatu aliran yang diolah sampai menjadi suatu informasi seperti apa yang sedang diterapkan. B. Context Diagram Context Diagram merupakan sistem secara umum yang memperlihatkan hubungan antara entity – entity serta aliran informasi dalam sebuah aliran yang digmbarkan secara logikal. Gamabaran ini juga memperlihatkan hubungan antara input dan output sistem dengan dunia luar tempat sistem tersebut di tempatkan, seluruh proses yang terjadi dalam sistem diwakili oleh suatu proses saja. Keuntungan dalam menggunakan Context Diagram memudahkan untuk memahami sistem yang dikembangan. C. Data Flow Diagram DFD berfungsi menggambarkan sistem sebagai jaringan kerja antar fungsi ynag berhubungan satu sama lain dengan aliran dan penyimpangan data. Adapun DFD dari sistem informasi rawat jalan pasien di puskesmas kalumpang dengan menggunakan bahasa pemrograman Visual Basic. D. Entity Relatiship Diagram (Erd) Entity Relatinship Diagram merupakan sebuah model yang digunakan untuk menjelaskan hubungan antar data dalam sistem data.
  • 35.
    35 3.2.2 Desain Rinci Dalammerancang suau sistem baru hal – hal yang dirancang pada desain global yang rancangannya masih dalam bentuk umum dikembangan secara terperinci atau mendetail. Ada beberapa desain terperinci yang dibuat atau dilakukan pada desain terperinci diantaranya merancang bentuk output, bentuk input, meracang tabel, merancang struktur program, dan merancang logika program. A. Desain Input Desain input merupakan suatu alat pemasukan data yang dibutuhkan dalam proses pembuatan laporan – laporan yang diinginkan instansi dalam mengambil keputusan. Yang dimaksud input disini adalah input data yang langsung dihubungakan keproses komputer melalui pengisian dengan keyboard. Adapun Bentuk Desain Input tersebut adalah sebagai berikut : 1. Desain Data Kk ( Kartu Keluarga ) Data KK ( Kartu Kelurga ) ini berisikan : No. Rekam Medis, Nama KK, Tempat Tanggal Lahir, Tanggal Lahir, Jenis Kelamin, Agama, Perkerjaan, Pendidikan, Nama Istri, Nama Anggota Keluarga, Alamat, Status Layanan. 2. Desaian Register Kunjungan Pasien Register Kunjungan Pasien ini berisikan : no. Rekam Medis, Tanggal Kunjungan, Bulan, Tahun, Nama Pasien, Jenis Kelamin, Nama KK, Nama Ibu, Agama, Alamat, Rujuk / Tidak, Kunjungan, Jenis Kunjungan, Status Kunjungan.
  • 36.
    36 3. Desain DataDokter Data Dokter ini berisikan : Id_Dokter, Nama Dokter, Spesialis, Jenis Kelamin, Tempat Lahir, Tanggal Lahir, Alamat, Nomor Telepon. 4. Desain Data Diagnosa Pasien Data Diagnosa Pasien ini berisikan : No. Rekam Medis, tanggal Kunjungan, Nama Pasien, Jenis Kelamin, Nama KK, Umur, Perkerjaan, Alamat, Keluhan, Poliklinik, Diagnosa. B. Desain Output Desain output merupakan suatu bentuk keluaran atau tabel – tabel laporan yang dibutuhkan oleh pimpinan dalam mengambil keputusan. Adapun maksud dari output disini adalah output yang dihasilkan dilayar monitor atau printer. Bentuk Desain Output tersebut adalah : 1. Desain Output Laporan Data KK ( Kartu Keluaga ) Keseluruhan DINAS KESEHATAN PUSKESMAS KALUMPANG KEC. SIJUNJUNG KAB. SIJUNJUNG No indeks xx Nama kk Tempat tgl. Lahir Tgl. lahir jekel agama pekerjaan xxxxx Xxxxx xxxx xxxx xxxx xxxxx pddkan Nama istri Nama ang. kel alamat xxxx xxx xxxx xxx Status layanan xxxxx Kalumpang, dd mmmm yyyy Pengelola rekam medis ( xxxxxxxxxxxxx )
  • 37.
    37 2. Desain Output LaporanBerdasarkan Nama KK DINAS KESEHATAN PUSKESMAS KALUMPANG KEC. SIJUNJUNG KAB. SIJUNJUNG No indeks xx Nama kk Tempat tgl. lahir Tgl. lahir jekel agama pekerjaan xxxxx xxxxx xxxx xxxx xxxx xxxxx pddkan Nama istri Nama ang. kel alamat xxxx xxx xxxx xxx Status layanan xxxxx Kalumpang, dd mmmm yyyy Pengelola rekam medis ( xxxxxxxxxxxxx ) 3. Desain Output Laporan Pasien Keseluruhan DINAS KESEHATAN PUSKESMAS KALUMPANG KEC. SIJUNJUNG KAB. SIJUNJUNG No indeks Tgl. kunjungan xx xxxxx Nama pasien umur jekel Nama kk agama alamat Rujuk/ tidak xxxxx xxxx xxxx xxxx xxxxx xxxx xxx kunjungan Jenis kunjungan Status kunjungan xxxx xxx xxxxx Kalumpang, dd mmmm yyyy Pengelola rekam medis ( xxxxxxxxxxxxx ) 4. Desain output laporan pasien perbulan DINAS KESEHATAN PUSKESMAS KALUMPANG KEC. SIJUNJUNG KAB. SIJUNJUNG No indeks Tgl. kunjungan xx xxxxx Nama pasien umur jekel Nama kk agama alamat Rujuk/ tidak xxxxx xxxx xxxx xxxx xxxxx xxxx xxx kunjungan Jenis kunjungan Status kunjungan xxxx xxx xxxxx
  • 38.
    38 Kalumpang, dd mmmmyyyy Pengelola rekam medis ( xxxxxxxxxxxxx ) 5. Desain Output Laporan Pasien Perjorong DINAS KESEHATAN PUSKESMAS KALUMPANG KEC. SIJUNJUNG KAB. SIJUNJUNG No indeks Tgl. kunjungan xx xxxxx Nama pasien umur jekel Nama kk agama alamat xxxxx xxxx xxxx xxxx xxxxx xxxx Rujuk/ tidak kunjungan Jenis kunjungan Status kunjungan xxx xxxx xxx xxxxx Kalumpang, dd mmmm yyyy Pengelola rekam medis ( xxxxxxxxxxxxx ) 6. Desain Output Laporan Pasien Jenis Kealmin DINAS KESEHATAN PUSKESMAS KALUMPANG KEC. SIJUNJUNG KAB. SIJUNJUNG No indeks Tgl. kunjungan xx xxxxx Nama pasien umur jekel Nama kk agama alamat xxxxx xxxx xxxx xxxx xxxxx xxxx Rujuk/ tidak kunjungan Jenis kunjungan Status kunjungan xxx xxxx xxx xxxxx Kalumpang, dd mmmm yyyy Pengelola rekam medis ( xxxxxxxxxxxxx )
  • 39.
    39 7. Desain Output LaporanData Dokter DINAS KESEHATAN PUSKESMAS KALUMPANG KEC. SIJUNJUNG KAB. SIJUNJUNG Id Nama Speasialis Jekel Tempat Tgl. Alamat No. dokter dokter lahir lahir telpon xxxx xxxx xxxxxx xxxx xxxxx xxxx xxxxx xxxxx Kalumpang, dd mmmm yyyy Pengelola rekam medis ( xxxxxxxxxxxxx ) 8. Desain Output Laporan Data Diagnosa Pasien DINAS KESEHATAN PUSKESMAS KALUMPANG KEC. SIJUNJUNG KAB. SIJUNJUNG No indeks Tgl. kunjungan Xx xxxxx Nama pasien jekel Nama kk umur pekerjaan alamat keluhan poliklinik diagnosa xxxxx xxxx xxxx xxxx xxxxx xxxx xxx xxxx Xxx Kalumpang, dd mmmm yyyy Pengelola rekam medis ( xxxxxxxxxxxxx ) 9. Desain Output Laporan Kartu Kunjungan
  • 40.
    40 DINAS KESEHATAN PUSKESMAS KALUMPANG KEC.SIJUNJUNG KAB. SIJUNJUNG KARTU KUNJUNGAN NO. INDEKS : XXXXXXXXX TANGGAL KUNJUNGAN : XXXXXXXXX NAMA KK : XXXXXXXXX STATUS LAYANAN : XXXXXXXXX JORONG : XXXXXXXXX Kalumpang, dd mmmm yyyy Pengelola rekam medis ( xxxxxxxxxxxxx ) C. Desain File Dalam merancang suatu sistem yang baik dibutuhkan beberapa file yang bertujuan unutk memudahkan pengambilan informasi data. File – file ini akan saling berkaitan satu sama lainnya dan dapat digunakan sesui dengan kebutuhan pemakain atau user. Adapun flie – file yang akan digunakan dalam rancangan sistem informasi rekam medis rawat jalan puskesmas kalumpang adalah sebgai berikut : 1. Desain File Data Kk ( Kertu Keluarga ) Nama database : dbREKAMMEDIS Nama tabel : DATA KK Field key : NO._REKAM MEDIS
  • 41.
    41 TABEL 3.1 DESAINFILE DATA KK ( KARTU KELUARGA ) No Type Witdh Description 1 No.rekam medis Teks 10 2 Nama_kk Teks 15 No. Rekam medis Nam kk 3 Tempat_lahir Teks 10 4 Tanggal_lahir Date/time medium date 5 Jenis_kelamin Teks 6 6 Agama Teks 5 Tempat tgl. Lahir Tanggal lahir Jenis kelamin Agama 7 Pekerjaan Teks 15 Pekerjaan 8 Pendidikan Teks 10 Pendidikan 9 Nama_istri Teks 15 Nama istri 10 Nama_ang_keluarga Teks 14 11 Jorong Teks 12 Nama anggota keluarga Jorong 12 Nagari Teks 10 Nagari 13 Kabupaten Teks 10 Kabupaten 14 Kecematan Teks 10 Kecamatan 15 2. Field name Status_layanan Teks 15 Status layanan Desain File Registar Pasien Nama database : dbREKAMMEDIS Nama tabel : DATA KK Field key : NO._REKAM MEDIS
  • 42.
    42 TABEL 3.2 DESAINFILE REGISTAR PASIEN No Field name Type Witdh Description 1 No.rekam medis Teks 10 2 Tanggal_kunjungan Date/ time Medium date 3 Bulan Teks 10 No. Rekam medis Tanggal kunjungan Bulan 4 Tahun Teks 10 tahun 5 Nama_pasien Teks 6 6 Jenis_kelamin Teks 5 7 Nama_kk Teks 15 Nama pasien Jenis kelamin Nama kk 8 Nama_ibu Teks 10 Nama ibu 9 Agama Teks 15 agama 10 Jorong Teks 14 jorong 11 Nagari Teks 12 nagari 12 Rujujk / tidak Teks 10 Rujuk/tidak 13 Kunjungan Teks 10 kunjungan 14 Jenis_kunjungan Teks 10 15 Status_kunjungan Teks 15 Jenis kunjungan Status kunjungan 3. Desain File Data Dokter Nama database : dbREKAMMEDIS Nama tabel : DATA KK Field key : NO._REKAM MEDIS
  • 43.
    43 TABEL 3.3 DESAINFILE DATA DOKTER NO FIELD NAME TYPE WITDH DESCRIPTION 1 Teks 5 Id dokter 2 Nama_dokter Teks 15 Nama dokter 3 Spesialis Teks 10 Spesialis 4 Jenis_kelamin Teks 5 Jenis kelamin 5 Tempat_lahir Teks 10 Tempat lahir 6 Tanggal_lahir Date/time Alamat Teks Medium date 10 Tanggal lahir 7 8 4. ID_dokter No_telepon number 15 No telepon Alamat Desain File Data Diagnosa Nama database : dbREKAMMEDIS Nama tabel : DATA KK Field key : NO._REKAM MEDIS TABEL 3.4 DESAIN FILE DATA DIAGNOSA No Field name Type Witdh Description 1 No.rekam medis Teks 10 2 Tanggal_kunjungan Date/ time Medium date 3 Nama_pasien Teks 10 4 Jenis_kelamin Teks 10 No. Rekam medis Tanggal kunjungan Nama pasien Jenis kelamin
  • 44.
    44 5 Teks 6 Nama kk 6 Umur number 5 umur 7 Pekerjaan Teks 15 pekerjaan 8 Alamat Teks 10 alamat 9 Keluhan Teks 15 keluhan 10 Poliklinik Teks 14 poliklinik 11 D. Nama_kk Diagnosa Teks 12 diagnosa Struktur Program Strukturprogram dikembangkan untuk menampilkan apa yang dikerjakan pada sebuah sistem atau membuat bagaimana bentuk spesifikasi dari modul _ modul program yang dikerjakan pada sebuah sistem. Adapun bentuk dari struktur program adalah sebagai berikut :
  • 45.
    45 MENU UTAMA FILE LAPORAN KELUAR DATA KK LAP.DATA KK KESELURUH AN DATA KK LAP. BERDASAR KAN NAMA KK DATA KK LAP. PASIEN KESELURUH AN DATA KK LAP. PASIEN PERBULAN LAP. PASIEN PERJORON G LAP. PASIEN PERJENGKE L LAP. DATA DOKTER LAP. DATA DIAGNOSA LAP. KATU KUNJUNGAN GAMBAR 3.2 STRUKTUR PROGRAM
  • 46.
    46 1. Flowchart Menu Utama star Tampilanmenu utama : file, laporan, keluar ya Pilih file Pilih laporan ya keluar end Gambar 3.3 Flowchart Menu Utama file laporan
  • 47.
    47 2. Flwchart File DataKk DATA KK TAMPILAN KOLOM DATA KK PENGISIAN DATA KK YA SIMPAN DATA KK TIDAK YA DATA KK KOREKSI TIDAK YA HAPUS DATA KK TIDAK MENU UTAMA Gambar 3.4 Flowchart File Data KK
  • 48.
    48 3. Flowchart File RegistarPasien REGSTRASI PASIEN TAMPILKAN FORM REGISTAR PASIEN PENGISIAN REGISTAR PASIEN YA REGISTAR PASIEN SIMPAN TIDAK YA KOREKSI REGISTAR PASIEN TIDAK YA HAPUS REGISTAR PASIEN TIDAK MENU UTAMA Gambar 3.5 Flowchart File Registar Pasien
  • 49.
    49 4. Flowcahrt FileData Dokter DATA DOKTER TAMPILAN FORM DATA DOKTER PENGISIAN DATA DOKTER YA DATA DOKTER SIMPAN TIDAK YA KOREKSI DATA DOKTER TIDAK YA HAPUS DATA DOKTER TIDAK MENU UTAMA Gambar 3.6 Flowchart File Data Dokter
  • 50.
    50 5. Flowchart File DataDiagnosa DATA DIAGNOSA TAMPILAN FORM DATA DIAGNOSA PENGISIAN DATA DIAGNOSA YA DATA DIAGNOSA SIMPAN TIDAK YA KOREKSI DATA DIAGNOSA TIDAK YA HAPUS DATA DIAGNOSA TIDAK MENU UTAMA Gambar 3.7 Flowchart File Data Diagnosa
  • 51.
    51 6. Flowchart Laporan LAPORAN TAMPILKAN LAPORAN 1.LAP. DATA KK KESELURUHAN 2. LAP. BERDASARKAN NAMA KK 3. LAP. PASIEN KESELURUHAN 4. LAP. PASIEN PERBULAN 5. LAP PASIEN PERJORONG 6. LAP PASIEN PERJENIS KELAMIN 7. LAP. DATA DOKTER 8. LAP. DATA DIAGNOSA 9.LAP. KARTU KUNJUNGAN PILIH LAP. 1 TAMPILKAN LAP. DATA KK KESELURUHA N LIHAT LAPORAN DATA KK KESELURUHAN PROSES CETAK YA TAMPILKAN LAP. BERDASARKA N NAMA KK LIHAT LAPORAN BERDASARKAN NAMA KK PROSES CETAK YA TAMPILKAN LAP. PASIEN KESELURUHA N LIHAT LAPORAN PASIEN KESELURUHAN PROSES CETAK TAMPILKAN LAP. PASIEN PERBULAN LIHAT LAPORAN PASIEN PERBULAN PROSES CETAK TAMPILKAN LAP. PASIEN PERJORONG LIHAT LAPORAN PASIEN PERJORONG PROSES CETAK TAMPILKAN LAP. PASIEN PERJENGKEL LIHAT LAPORAN PASIEN PERJENGKEL PROSES CETAK TAMPILKAN LAP. DATA DOKTER LIHAT LAPORAN DATA DOKTER PROSES CETAK LIHAT LAPORAN DATA DOKTER PROSES CETAK LIHAT LAPORAN DATA DOKTER PROSES CETAK YA TIDAK PILIH LAP. 2 TIDAK PILIH LAP 3 TIDAK PILIH LAP 4 YA TIDAK YA PILIH LAP 5 TIDAK YA PILIH LAP. 6 TIDAK YA PILIH LAP. 7 TIDAK YA PILIH LAP. 8 TAMPILKAN LAP. DATA DIAGNOSA TIDAK PILIH LAP. 9 YA TAMPILKAN LAP. KARTU KUNJUNGAN TIDAK KELUAR MENU UTAMA Gambar 3.8 Flowchart Laporan