Dr. Miles Weaver,
Senior Lecturer in Strategic Management,
Leicester Business School, UK.
mweaver@dmu.ac.uk
JOURNEY                             ON BOARD MENU
                                       Learning from my PhD Journey
   The beginning, middle and            Feedback from viva
    the ‘beginning of the end’ of        How not to do it(?)

    my research journey
                                       Importance and relevance of SCM
   A bit more about getting            research
    ‘stuck in the middle’ or is        Role of simulation in formulating and
    that the ‘beginning’                evaluating supply strategy options

   .... Alot more about the           Future directions in Greening and
    ‘beginning of the end’              managing the performance in the
                                        supply chain
                                                                            1-2
   Motivation and background for
    research interest




                                    3
   "supply chains compete, not
    companies"
    (Christopher, 2002)

   Supply strategies significantly
    impact upon a firms performance
(Christopher and Ryals, 1999, Keah-Choon et al., 1999)

   Companies have far too often
    attempted to optimise their own
    value chains, without considering
    the effect of these decisions on their
    suppliers or customers
(Chopra and Meindl, 2004)

                                                         1-4
Evaluating the impact of supply
chain performance =

     Range of supply chain
     improvement options

               +
         Utility of SCOR

               +
       Power of enterprise
          simulation
                                  5
   The Primary use of SCOR:
     To describe, measure and evaluate supply chain configurations

   SCOR contains:
       Standard descriptions of management processes
       A framework of relationships among the standard processes
       Standard metrics to measure process performance
       Management practices that produce best-in-class performance

   Enables the companies to:
        Evaluate and compare their performances with other companies
        effectively
        Identify and pursue specific competitive advantages
        Identify software tools best suited to their specific process requirements


                                                                                1-6
An electronic enterprise simulator based on
                  SCOR metrics and processes




ABOVE: Level 1




                          ABOVE: Level 2
                          Base Manufacturer




                 LEFT: Level 3
                 Make Base Manufacturer


                             RIGHT: Level 4
                             Make Base Manufacturer,
                             Manufacture and Test
                             (implementation level)
• repeatable structured process that can be used and reused any number of
times to obtain reliable results each time

• made up of best practices, rules, guidelines and templates
   Taylor et al., (2008)

   Niranjan and Weaver
    (2010)




                            9
   Evaluating supply chain problems is important;
    difficulty is that they are inherently complex and
    dynamic systems (e.g. Davies, 1993; Levy, 1994;
    Beamon, 1998)
   Simulation is an approach that is often used for
    evaluating SC problems; extent of research is great            +
   Creating a conceptual model is often regarded as the
    most important stage of a simulation project (Law,
    1991); but little is written on the subject (Robinson,
    2004b)
   No methodologies exist that could guide a user
    through the creation of a conceptual model
   Significant opportunity to utilise domain knowledge      = Novel approach
    aligned with a general procedure for CM >>>>
   The thesis has contributed to KNOWLEDGE
    in the areas of conceptual modelling and
    supply chain analysis.

    ‘development, refinement and preliminary
    validation of a methodology that utilises domain-
    knowledge with a procedure that can be followed to
    create a simulation conceptual model for SCM
    applications’.

                                                         11
12
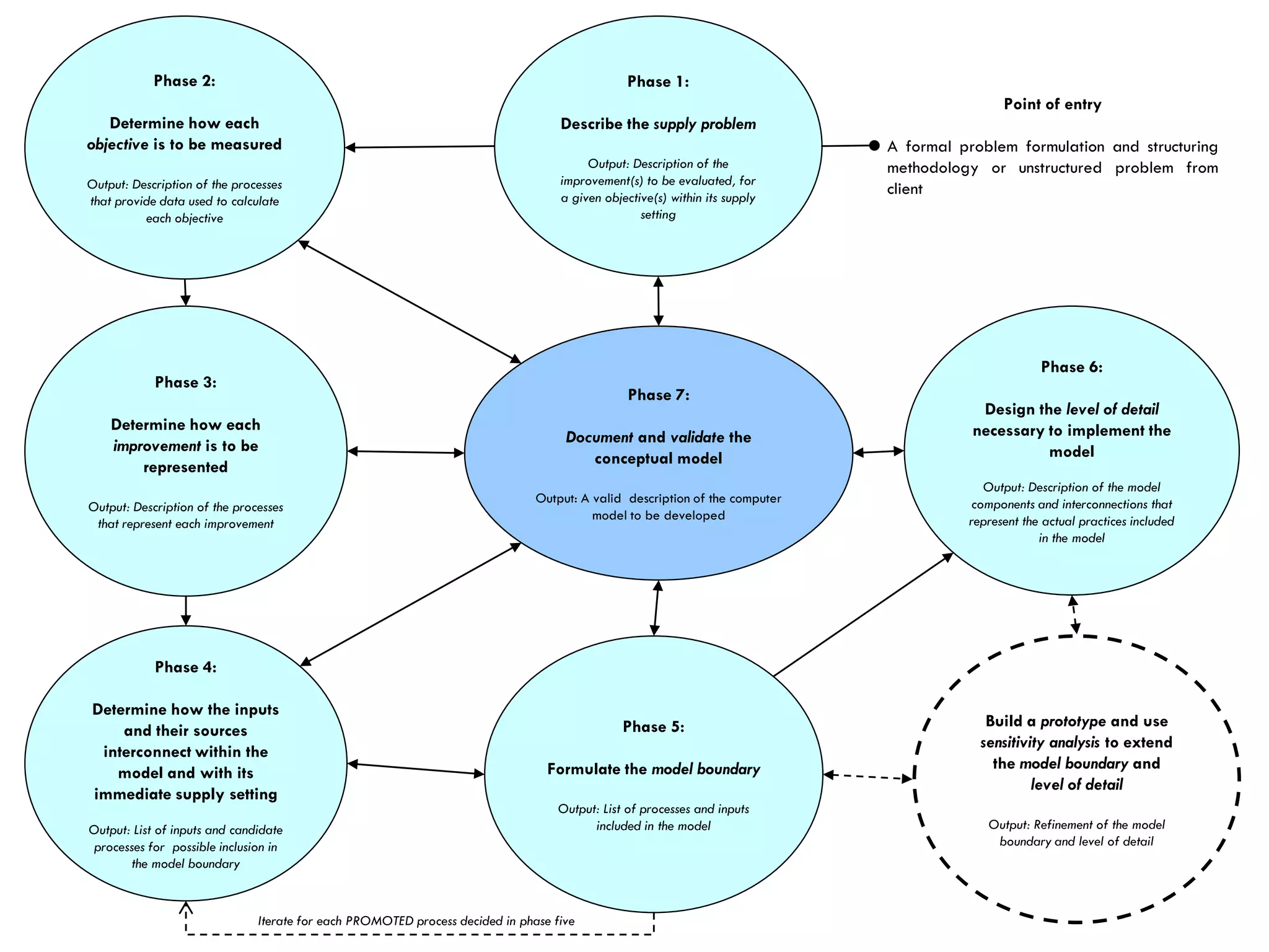
Phase 2:                                                                            Phase 1:
                                                                                                                                             Point of entry
   Determine how each                                                              Describe the supply problem
objective is to be measured                                                                                                  A formal problem formulation and structuring
                                                                                        Output: Description of the           methodology or unstructured problem from
Output: Description of the processes                                               improvement(s) to be evaluated, for
                                                                                   a given objective(s) within its supply
                                                                                                                             client
that provide data used to calculate
          each objective                                                                          setting




                                                                                                                                                    Phase 6:
            Phase 3:
                                                                                                Phase 7:
                                                                                                                                         Design the level of detail
    Determine how each                                                                                                                  necessary to implement the
    improvement is to be                                                            Document and validate the
                                                                                       conceptual model                                           model
        represented
                                                                                                                                          Output: Description of the model
                                                                               Output: A valid description of the computer              components and interconnections that
Output: Description of the processes
                                                                                         model to be developed                         represent the actual practices included
 that represent each improvement
                                                                                                                                                    in the model




            Phase 4:

Determine how the inputs
                                                                                               Phase 5:                                   Build a prototype and use
    and their sources
                                                                                                                                         sensitivity analysis to extend
 interconnect within the
                                                                                 Formulate the model boundary                              the model boundary and
   model and with its
                                                                                                                                                  level of detail
immediate supply setting
                                                                                   Output: List of processes and inputs
Output: List of inputs and candidate                                                     included in the model                            Output: Refinement of the model
 processes for possible inclusion in                                                                                                       boundary and level of detail
       the model boundary



                               Iterate for each PROMOTED process decided in phase five
In the area of conceptual modelling, we now know
that:
 Decision rules can be used to consider which business processes to include
  within the model boundary from identifying the critical relationships between
  (core processes) and within the setting (real world) of the processes that are
  associated with each objective and improvement
 Decision rules can be embedded in a generic procedure to simplify inputs to the
  model and to determine when no further processes should be included in the
  scope of the model (i.e. model boundary is set)
 General principles, simplification methods, methods for representing model
  content and validation methods (both within and at a final phase) can be
  incorporated into a general and comprehensive procedure for conceptual
  modelling to minimise the types of problems that could be encountered in a
  simulation project

                                                                                    1-14
   In the area of supply chain analysis, the thesis has
    shown that embedding SCOR in a generic
    procedure for simulation conceptual modelling can:
     Aid in the description of a problem from the perspective of the client
      using standard terminology and domain-specific process detail
     Aid in determining how an objective can be measured using standard
      descriptions of typical performance attributes and metrics; plus data
      collection needs from associated business processes at different
      levels of detail
     Aid in determining how each improvement can be represented by
      business processes to implement each improvement at different
      levels of detail

                                                                               15
   Aid in determining the model boundary by providing information on the
    relationships between business processes (i.e. interconnections
    between inputs and outputs germane to each process element)

   Aid in providing clear domain-specific guidelines for extracting
    information from a pre-defined process reference model and when
    necessary focus consultation with people who are knowledgeable about
    the system being represented

   Aid in focusing consultation with people who are knowledgeable about
    the system being represented to determine the detail of the actual
    practice that needs to be included from the descriptions provided for
    each process element included in the model boundary and simplified
    inputs

                                                                        1-16
   Despite SCOR purporting to be a comprehensive supply chain reference
    model, we know now that it has the following deficiencies which could be
    improved to enable the information to be used more effectively and with
    greater ease:
     SCOR documentation needs to be presented with more detail on how a
      improvement and metric is to be implemented between supply chain actors (e.g.
      not just within the focal firm)
     SCOR documentation needs to be clearer on how different manufacturing
      environments (e.g. MTO, MTS, ETO) use different configurations of process
      elements as there is significant commonality between process types within each
      environment
     SCOR does not attempt to include typical practices such as ‘MRP’ in its planning
      processes and some other practices such as ‘kanban’ are expressed in scheduling
      of product deliveries but not included in the planning descriptions (e.g. plan
      number of kanban cards)
                                                                                     17
Research paper                      Target                                       Purpose                          Deadline
Simulation conceptual        Supply Chain Management: An             The paper provides the conceptual basis for         Oct 2010/
                             International Journal (3)/ Journal of   the development of approaches that utilise          Re-submit
modelling for Supply         Simulation (focuses on the domain       domain-knowledge for the creation of a              Jan 2011
Chain Management (SCM)       specific needs for CM – a               simulation conceptual model
applications:                simulation related journal may be
                             more suitable)
Requirements and
concepts
Approaches to simulation     18th European Operations                The paper sets out the need and benefits of         Abstract:
                             Management Conference:                  setting a research agenda in this novel area        Submitted
conceptual modelling: A      Cambridge University (paper                                                                 Full paper:
review of SCM                presents a research agenda, invites                                                         May 2011
applications                 feedback)

An assessment of the         25th ESM 2011/Vienna (paper to be       Assess the utility of using the Supply Chain        Abstract:
                             extended to ‘general simulaton          Operations Model (SCOR) for purposes of             Submitted
utility of SCOR for supply   with Dr. Albores)                       guiding participants through the complexity         Full paper:
chain conceptual                                                     of creating a valid and credible conceptual         May 2011
modelling                                                            model.
A methodology for            International Journal of Operations     An overview of a seven phase methodology is         Feb 2011
                             and Production Management (4)           presented that utilises supply chain domain
simulation conceptual        (key paper, interest has been           knowledge for the purposes of simulation
                                                                     conceptual modelling. The design is developed and
modelling for SCM            expressed in principle with journal     evaluated using three case study applications.
applications                 editor. See appendix A)


                                                                                                                                    18
   … some more driving
    metaphors ….?
 Contribution to
  KNOWLEDGE
 Mapping the research
  methodology
 Bounded literature review
     Conceptual model = X?
   Validation Vs. rigorous
    testing
     Meredith (1993)

                              1-19
Research proposal                         Target                            Purpose                   Deadline
Development of a tool to aid in    ESRC ECR/Postdoctoral              Present a systematic literature    Sept 2011
                                   fellowship award (to establish a   review and research agenda for a
the formulation and evaluation     new area for research)             major project
of green supply chain strategies
and practises

 The provisional research questions could include:

    What green supply strategies and practices are being
     pursued by organisations in a global environment?
    How can organisations evaluate the impact of green
     supply strategies and practices upon the performance of
     the supply network?
    Can a tool be developed to aid in the evaluation of the
     impact of a particular green supply strategy and
     practices upon supply network performance?
                                                                                                                     20
Visiting old friends ….
   How can you formulate and evaluate
    supply strategy to unleash the potential
    performance gains for the total SC?
     Who owns the supply chain?
     What is the boundary of the supply chain?

     How do supply chains compete for
      competitive advantage?

     In the context of ‘greening’ the supply
      chain what options are available? How can
      they be best evaluated?

                                                  21
   Any questions ….?
   Feedback and ideas @DrMilesWeaver




                                        1-22

Simulating a PhD: My journey and future research directions

  • 1.
    Dr. Miles Weaver, SeniorLecturer in Strategic Management, Leicester Business School, UK. mweaver@dmu.ac.uk
  • 2.
    JOURNEY ON BOARD MENU  Learning from my PhD Journey  The beginning, middle and  Feedback from viva the ‘beginning of the end’ of  How not to do it(?) my research journey  Importance and relevance of SCM  A bit more about getting research ‘stuck in the middle’ or is  Role of simulation in formulating and that the ‘beginning’ evaluating supply strategy options  .... Alot more about the  Future directions in Greening and ‘beginning of the end’ managing the performance in the supply chain 1-2
  • 3.
    Motivation and background for research interest 3
  • 4.
    "supply chains compete, not companies" (Christopher, 2002)  Supply strategies significantly impact upon a firms performance (Christopher and Ryals, 1999, Keah-Choon et al., 1999)  Companies have far too often attempted to optimise their own value chains, without considering the effect of these decisions on their suppliers or customers (Chopra and Meindl, 2004) 1-4
  • 5.
    Evaluating the impactof supply chain performance = Range of supply chain improvement options + Utility of SCOR + Power of enterprise simulation 5
  • 6.
    The Primary use of SCOR:  To describe, measure and evaluate supply chain configurations  SCOR contains:  Standard descriptions of management processes  A framework of relationships among the standard processes  Standard metrics to measure process performance  Management practices that produce best-in-class performance  Enables the companies to: Evaluate and compare their performances with other companies effectively Identify and pursue specific competitive advantages Identify software tools best suited to their specific process requirements 1-6
  • 7.
    An electronic enterprisesimulator based on SCOR metrics and processes ABOVE: Level 1 ABOVE: Level 2 Base Manufacturer LEFT: Level 3 Make Base Manufacturer RIGHT: Level 4 Make Base Manufacturer, Manufacture and Test (implementation level)
  • 8.
    • repeatable structuredprocess that can be used and reused any number of times to obtain reliable results each time • made up of best practices, rules, guidelines and templates
  • 9.
    Taylor et al., (2008)  Niranjan and Weaver (2010) 9
  • 10.
    Evaluating supply chain problems is important; difficulty is that they are inherently complex and dynamic systems (e.g. Davies, 1993; Levy, 1994; Beamon, 1998)  Simulation is an approach that is often used for evaluating SC problems; extent of research is great +  Creating a conceptual model is often regarded as the most important stage of a simulation project (Law, 1991); but little is written on the subject (Robinson, 2004b)  No methodologies exist that could guide a user through the creation of a conceptual model  Significant opportunity to utilise domain knowledge = Novel approach aligned with a general procedure for CM >>>>
  • 11.
    The thesis has contributed to KNOWLEDGE in the areas of conceptual modelling and supply chain analysis. ‘development, refinement and preliminary validation of a methodology that utilises domain- knowledge with a procedure that can be followed to create a simulation conceptual model for SCM applications’. 11
  • 12.
  • 13.
    Phase 2: Phase 1: Point of entry Determine how each Describe the supply problem objective is to be measured A formal problem formulation and structuring Output: Description of the methodology or unstructured problem from Output: Description of the processes improvement(s) to be evaluated, for a given objective(s) within its supply client that provide data used to calculate each objective setting Phase 6: Phase 3: Phase 7: Design the level of detail Determine how each necessary to implement the improvement is to be Document and validate the conceptual model model represented Output: Description of the model Output: A valid description of the computer components and interconnections that Output: Description of the processes model to be developed represent the actual practices included that represent each improvement in the model Phase 4: Determine how the inputs Phase 5: Build a prototype and use and their sources sensitivity analysis to extend interconnect within the Formulate the model boundary the model boundary and model and with its level of detail immediate supply setting Output: List of processes and inputs Output: List of inputs and candidate included in the model Output: Refinement of the model processes for possible inclusion in boundary and level of detail the model boundary Iterate for each PROMOTED process decided in phase five
  • 14.
    In the areaof conceptual modelling, we now know that:  Decision rules can be used to consider which business processes to include within the model boundary from identifying the critical relationships between (core processes) and within the setting (real world) of the processes that are associated with each objective and improvement  Decision rules can be embedded in a generic procedure to simplify inputs to the model and to determine when no further processes should be included in the scope of the model (i.e. model boundary is set)  General principles, simplification methods, methods for representing model content and validation methods (both within and at a final phase) can be incorporated into a general and comprehensive procedure for conceptual modelling to minimise the types of problems that could be encountered in a simulation project 1-14
  • 15.
    In the area of supply chain analysis, the thesis has shown that embedding SCOR in a generic procedure for simulation conceptual modelling can:  Aid in the description of a problem from the perspective of the client using standard terminology and domain-specific process detail  Aid in determining how an objective can be measured using standard descriptions of typical performance attributes and metrics; plus data collection needs from associated business processes at different levels of detail  Aid in determining how each improvement can be represented by business processes to implement each improvement at different levels of detail 15
  • 16.
    Aid in determining the model boundary by providing information on the relationships between business processes (i.e. interconnections between inputs and outputs germane to each process element)  Aid in providing clear domain-specific guidelines for extracting information from a pre-defined process reference model and when necessary focus consultation with people who are knowledgeable about the system being represented  Aid in focusing consultation with people who are knowledgeable about the system being represented to determine the detail of the actual practice that needs to be included from the descriptions provided for each process element included in the model boundary and simplified inputs 1-16
  • 17.
    Despite SCOR purporting to be a comprehensive supply chain reference model, we know now that it has the following deficiencies which could be improved to enable the information to be used more effectively and with greater ease:  SCOR documentation needs to be presented with more detail on how a improvement and metric is to be implemented between supply chain actors (e.g. not just within the focal firm)  SCOR documentation needs to be clearer on how different manufacturing environments (e.g. MTO, MTS, ETO) use different configurations of process elements as there is significant commonality between process types within each environment  SCOR does not attempt to include typical practices such as ‘MRP’ in its planning processes and some other practices such as ‘kanban’ are expressed in scheduling of product deliveries but not included in the planning descriptions (e.g. plan number of kanban cards) 17
  • 18.
    Research paper Target Purpose Deadline Simulation conceptual Supply Chain Management: An The paper provides the conceptual basis for Oct 2010/ International Journal (3)/ Journal of the development of approaches that utilise Re-submit modelling for Supply Simulation (focuses on the domain domain-knowledge for the creation of a Jan 2011 Chain Management (SCM) specific needs for CM – a simulation conceptual model applications: simulation related journal may be more suitable) Requirements and concepts Approaches to simulation 18th European Operations The paper sets out the need and benefits of Abstract: Management Conference: setting a research agenda in this novel area Submitted conceptual modelling: A Cambridge University (paper Full paper: review of SCM presents a research agenda, invites May 2011 applications feedback) An assessment of the 25th ESM 2011/Vienna (paper to be Assess the utility of using the Supply Chain Abstract: extended to ‘general simulaton Operations Model (SCOR) for purposes of Submitted utility of SCOR for supply with Dr. Albores) guiding participants through the complexity Full paper: chain conceptual of creating a valid and credible conceptual May 2011 modelling model. A methodology for International Journal of Operations An overview of a seven phase methodology is Feb 2011 and Production Management (4) presented that utilises supply chain domain simulation conceptual (key paper, interest has been knowledge for the purposes of simulation conceptual modelling. The design is developed and modelling for SCM expressed in principle with journal evaluated using three case study applications. applications editor. See appendix A) 18
  • 19.
    … some more driving metaphors ….?  Contribution to KNOWLEDGE  Mapping the research methodology  Bounded literature review  Conceptual model = X?  Validation Vs. rigorous testing  Meredith (1993) 1-19
  • 20.
    Research proposal Target Purpose Deadline Development of a tool to aid in ESRC ECR/Postdoctoral Present a systematic literature Sept 2011 fellowship award (to establish a review and research agenda for a the formulation and evaluation new area for research) major project of green supply chain strategies and practises The provisional research questions could include:  What green supply strategies and practices are being pursued by organisations in a global environment?  How can organisations evaluate the impact of green supply strategies and practices upon the performance of the supply network?  Can a tool be developed to aid in the evaluation of the impact of a particular green supply strategy and practices upon supply network performance? 20
  • 21.
    Visiting old friends….  How can you formulate and evaluate supply strategy to unleash the potential performance gains for the total SC?  Who owns the supply chain?  What is the boundary of the supply chain?  How do supply chains compete for competitive advantage?  In the context of ‘greening’ the supply chain what options are available? How can they be best evaluated? 21
  • 22.
    Any questions ….?  Feedback and ideas @DrMilesWeaver 1-22