1
Marketing is the process of communicating the value of a product or service
to customers. Marketing might sometimes be interpreted as the art of selling
products, but selling is only a small fraction of marketing. As the term
"Marketing" may replace “Advertising” it is the overall strategy and function of
promoting a product or service to the customer. The American Marketing
Association defines marketing as "the activity, set of institutions, and processes
for creating, communicating, delivering, and exchanging offerings that have
value for customers, clients, partners, and society at large.
Marketing is based on thinking about the businessin terms of customer
needs and their satisfaction. Marketing differs from sellingbecause (in
the words of Harvard Business School's retired professor of marketing Theodore
C. Levitt) "Selling concerns itself with the tricks and techniques of getting
people to exchange their cash for your product. It is not concerned with the
values that the exchange is all about. And it does not, as marketing invariable
does, view the entire business process as consisting of a tightly integrated effort
to discover, create, arouse and satisfy customer needs." In other words,
marketing has less to do with getting customers to pay for your product as it
does developing a demand for that product and fulfilling the customer's needs.
The management process through goods and which move from concept to the
customer. It includes the coordination of four elements called the 4 P's
of marketing:
2
(1) Identification, selection and development of a product,
(2) Determination of its price,
(3) Selection of a distribution channel to reach the customer’s place, and
(4) Development and implementation of a promotional strategy
ABOUT INDIAN AUTOMOBILE INDUSTRY
Indian automobile industry
The automobile industry in India is the ninth largest in the world with an annual
production of over 2.3 million units in 2008.In 2009 , India emerged as Asia’s
fourth largest exporter of automobiles behind Japan, South korea and Thailand.
India’s automobile sector consists of the passenger cars and utility vehicles,
commercial vehicle, two wheelers and tractors segment. The total market size of
the auto sector in India is approximately Rs 540 billion and has been growing at
around 8 % per annum for the last few years. Since the last four to five years,
the two wheelers segment has driven the overall volume growth on account of
the spurt in the sales of motorcycles. However, lately the passenger cars and
commercial vehicles segment has also seen a good growth due to high
discounts, lower financing, rates and a pickup in industrial activity respectively.
Major automobile manufacturers in India include MarutiUdyog ltd., General
motors India, Ford India ltd., Eicher motors, Bajaj auto, Daewoo pvt ltd., Hero
motocorp, Hindustan motors, Hyundai motor India ltd., Royal Enfield motors,
Tvs motors and swarajmazda ltd. with the economy growing at 9% per annum
3
and increasing purchasing power there has been a continuous increase in
demand for automobiles.
This along with being the second largest populated country, makes the
automobile industry in India a very promising one.
INDIAN TWO WHEELER MARKET
Ever since the old lambretta scooter was scooter was replaced with the flurry of
vibrant two wheeler models, Indian two wheeler industry has seen a
phenomenal change in the way they perceive the Indian market. Two wheeler
manufacturers are now competing in an ever growing consumer market by
bringing out new products and features. The country has now grown into the
second largest producer of two wheelers in the world. Currently there are
around 10 two-wheeler manufacturers in the country, and they are Bajaj, Hero,
Honda, Mahindra/kinetic, Royal Enfield, Suzuki, TVS and Yamaha.
There has been various reasons behind this growth. Because of poor public
transport system, the citizens found convenience in two wheelers. Added to this
is the fact the average Indian still does not have the purchasing capacity for a
more expensive, four wheeler.
The story of Mr.Ratan Tata inspired by a family of four members travelling in
Indian roads, not concerned about safety and the evolution of the idea of
tatanano has been quite famous globally.
4
The Indian two wheeler industrycan be divided into motorcycles, scooters and
mopeds. The consumer has changed his preference from mopeds to scooters and
then to motorcycles.The trends seen in the past few years include females
increasingly using two wheelers for their personnel communication and various
two wheeler manufacturers designing vehicles specially to cater to needs of this
segment.
One of the earliest revolutions in this industry was kinetics introduction of the
concept of electronic/self start and automatic gears which made two wheelers
comfortable and useable by women, when compared to old Bajaj check
advertisement which showed middle aged females riding a Bajaj chetak.
A recent trend in the industry has been electric vehicles, mostly leverage on
their eco-friendliness and low operating costs, but is still not accepted well due
to the lack of reputation of the manufacturers and lack of reputation of
trust on technology, which is still being perceived in the nascent stages,
especially battery and inverters which prove to be very expensive components.
TVS recently leveraged this opportunity by launching a hybrid model of their
own scooter TVS scooty.The end of the last decade saw Bajaj taking a radical
decision to do away with the scooter range and completely concentrate on
motorcycles, especially stating change in customers preference as the main
reason.
5
The customers are left without a choice in most cases than to migrate from the
traditional scooters of the Indian family to do all youthful bikes that ones son
rides to a college. With rising incomes and purchasing capacity of the average
Indian, the demand for two wheelers in the power segment has increased
considerably.
6
TITLE OF THE STUDY
A study on attitude of consumers towards Royal Enfield.
STATEMENT OF THE PROBLEM
The data collected is in constraint with only one showroom of royal Enfield and
does not even extend to others as the time of study is only forty five days and it
is not possible to expand the study to other showroom.
OBJECTIVES OF THE STUDY
-To know what the consumers feel about the product they are using.
-As there is a quote that says first impression is the best impression what impact
the consumer gets when he looks at the machine of his choice.
-To know what the consumer thinks about other company’s two wheelers.
-To analyse the behaviour of consumer so as to bring changes in the way of
marketing of the product that would improve the sales of the product.
-To as well get the feedback from consumers so as to identify the areas where
they have to bring necessary improvements that does not spoil the brand image
of the company.
7
SCOPE OF THE STUDY
This study includes customer’s response and awareness towards the brand,
products and services of royal Enfield. The results are limited by the sample
size 50 numbers and therefore the opinion of only selected customers is taken
into consideration .Mainly this study is conducted in Bangalore and the scope in
limited.
LIMITATIONS OF THE STUDY
-People whose views will be taken are less in number and pertaining to a
specific area and hence the results may vary as compared to when the study is
conducted in any other area.
DEFINITION OF THE TERMS USED
Marketing is the process of communicating the value of a product or service
to customers. Marketing might sometimes be interpreted as the art of selling
products, but selling is only a small fraction of marketing. As the term
"Marketing" may replace "Advertising" it is the overall strategy and function of
promoting a product or service to the customer. The American Marketing
Association defines marketing as "the activity, set of institutions, and processes
for creating, communicating, delivering, and exchanging offerings that have
value for customers, clients, partners, and society at large.
8
Consumer behaviour is a very rapidly growing application-oriented discipline of
study. This subject is of a practical nature where you can take examples from
the real world when we learn this subject. The recent change and advancement
in the digital communication are also playing a vital role in the consumer
behaviour.
The subject is not just relevant to how a person buys a product or uses a service
but it is very dynamic, complex and multi-dimensional process. It reflects the
totality of consumers' decisions with respect to acquisition, consumption or use .
Consumer behaviour can be defined as "The behaviour that consumers display
in searching for, purchasing, using, evaluating, and disposing of products and
services that they expect will satisfy their needs"
9
RESEARCH INSTRUMENTS
QUESTIONNAIRE METHOD
SAMPLE
Units: 50
Area: Bangalore urban, Karnataka
COLLECTION OF DATA
Primary Data:
1. Questionnaire.
2. Observation
3. Interview.
4. face-face communication.
5. Telephonic conversation.
Secondary data:
1. Books
2. Internet.
3. Magazines.
10
The Beginning
The Enfield Cycle Company made motorcycles, bicycles, lawnmowers and
stationary engines under the name Royal Enfield out of its works based at
Redditch, Worcestershire. The legacy of weapons manufacture is reflected in
the logo comprising the cannon, and the motto "Made like a gun". Use of the
brand name Royal Enfield was licensed by the Crown in 1890.
The Early Years
In 1909 Royal Enfield surprised the motorcycling world by introducing a small
Motorcycle with a 2 ¼ HP V twin Motosacoche engine of Swiss origin. In 1911
the next model was powered by a 2 ¾ HP engine and boasted of the well known
Enfield 2-speed gear. In 1912 came the JAP 6 HP 770 CC V twin with a sidecar
combination. It was this motorcycle which made Enfield a household name.
1914 saw the 3 HP motorcycles this time with Enfield’s own engine which now
had the standardised Enfield paint scheme of black enamelled parts and green
tank with gold trim.
The India Connection
Royal Enfield motorcycles were being sold in India ever since 1949. In 1955,
the Indian government started looking for a suitable motorcycle for its police
forces and the army for patrolling duties on the country's border. The Bullet 350
was chosen as the most suitable bike for the job. The Indian government
11
ordered 800 of these 350 cc motorcycles, an enormous order for that time. Thus
In 1955, the Redditch Company partnered with Madras Motors in India to form
what was called 'Enfield India' to assemble these 350 cc Bullet motorcycle
under licence in erstwhile madras (Now called Chennai). As per their agreement
Madras Motors owned the majority (over 50%) of shares in the company. In
1957 tooling equipment was also sold to Enfield India so that they could
manufacture components and start full-fledged production. The Enfield Bullet
dominated the Indian highways and with each passing year its popularity kept
rising.
Closeout in the UK
Royal Enfield UK continued manufacturing motorcycles and came out with
some more innovative and powerful machines notably the Royal Enfield
Meteor, Constellation and finally the Interceptor 700, before being sold to
Norton-Triumph-Villiers (NVT) in 1968. Production ceased in 1970 and the
company was dissolved in 1971. Remaining tooling and equipment of the
Redditch works were auctioned off. Meanwhile the Bullet 350 continued to be
manufactured in India and by the 1980’s the motorcycles were even exported to
Europe out of India. Even after the motorcycle manufacturing closed down the
precision engineering division ran for some more time and even bicycles were
produced until quite late.
12
The Eicher Chapter
In 1990, Enfield India entered into a strategic alliance with the Eicher Group,
and later merged with it in 1994. It was during this merger that the name Enfield
India changed to Royal Enfield. The Eicher Group is one of India's leading
automotive groups with diversified interests in the manufacture of Tractors,
Commercial Vehicles, Automotive Gears, Exports, Garments, Management
Consultancy and Motorcycles. Since then, the Company has made considerable
investments in modernizing its manufacturing technology and systems. In 1996,
when the Government decided to impose stringent norms for emission Royal
Enfield was the first motorcycle manufacturer to comply, a tradition which has
stuck on thus making emission norms being one of the most important factors
the company focuses on.
HISTORY OF THE COMPANY
Mid 19th century England,the firm of George Townsend & Co. opened itsdoors
in the tiny village of Hunt End,near the Worcestershire town of Redditch.The firm was
specialized in sewing needles and machine parts. In the first flushof enterprise,
flitting from one opportunity to another, they chanced upon the pedal-cycle trade. Little
did they know then that it was the beginning of themaking of a legend. Soon,
George Townsend & Co. was manufacturing its own brand of bicycles. And in 1893
its products began to sport the name Enfieldunder the entity Enfield Manufacturing
CompanyLimitedwiththetrademark.
13
Made Like a Gun
The marquee was born.INDUSTRY Motorcycles,lawnmowersSUCCESSOR Royal
Enfield Motors (formerly Enfield of India)FOUNDED 1893, as Enfield Manufacturing Co.
Ltd.DEFUNCT 1971HEADQUARTERS Redditch,Worcestershire, EnglandKEY
PEOPLE Founders AlbertEadie and Robert Walker SmithPRODUCTS Royal Enfield
Clipper, Crusader, Bullet, Interceptor.
Profile of the Organization
Royal Enfield is the makers of the famous Bullet brand in India. Established in 1955,
RoyalEnfield (India) is among the oldest bikecompanies. It stems from the
Britishmanufacturer, Royal Enfield at Redditch. RoyalEnfield has its
headquarters at Chennai in India. Bullet bikes are famous for their power,
stability and rugged looks. It started in India for the Indian Army350ccbikes were
imported in kits from the UK and assembled in Chennai. Aftera few years, on the
insistence ofPandit Jawaharlal Nehru, the company started producing the bikes in
India and added the 500cc Bullet to its line. Within notime, Bullet became popular in
India.Bullet became known for sheer power,matchless stability, and rugged looks.
Itlookedtailor-madeforIndianroads.Motorcyclistsinthecountrydreamttodriveit.
It was particularly a favourite of the Army and Police personnel. In 1990,Royal
Enfield ventured into collaboration with the Eicher Group, a leadingautomotive group in
India, in 1990, and merged with it in 1994. Apart frombikes, Eicher Group is involved in
the production and sales of Tractors,Commercial Vehicles, and Automotive Gears.
14
Royal Enfield made continuouslyincorporating new technology and systems in its
bikes. In 1996 when the Government of India imposed stringent norms for
emission, Royal Enfield wasthe first motorcycle manufacturer to comply. It was among
the few companiesin India to obtain the WVTA (Whole Vehicle Type Approval) for
meeting theEuropean Community norms. Today, Royal Enfield is considered the
oldestmotorcycle model in the world still in production and Bullet is the longest production
run model.
EVOLUTION OF ROYAL ENFIELD
THEBEGINNING(1851±1890)
Hunt End, England was a village of severalsmall millsmanufacturing needles and fish-
hooks. It washere in 1851 that George Townsend put up his needle-making mill, which
henamed Givry Works. But it wasn’t until his passing away that his son, GeorgeJr. and his
half-brother brought into Givry Works one of the first 'boneshakers' ± a crude cycle. It
had a backbone of iron, with wooden wheels, iron tires and pedals of triangular
piecesofwood!Thoughthebikewasasourceofsomeamusement,Georgeandhisteamfelt
they could easily improve on it. Theearliest modern safety bicycle with two wheels of equal
size had appeared inabout 1880. All manufacturers were trying their hand at this new
venture.
Sowas GeorgeTownsendJr.Byluck,hechanceduponaninventioninhis
neighbourhood ±a saddle that only used one length of wire in the two springsand in the
framework. This was adopted, patented and marketed as the'Townsend Cyclists Saddle &
Spring'.Hehadenteredthebicyclepartstrade
15
From bicycle parts, Townsend slowly moved on to producing bicycles himself.He was also
supplying a wide range of parts to other manufacturers –GivryWorks was growing rapidly.
Over the next three years he developed his ownrange of over two-dozen machines. Each
machine, known locally as the'Townsend cycle' was reputed for its sturdyframe, a character
thatall Enfieldbikeswouldfollow.
THECOMINGINTOBEING (1891±1900)
1891 ALittleTrouble
Townsend got himself into abit of financial trouble in about 1890 and calledin some
financiers from Birmingham.Unfortunately, they didn’t quite see eye to eye.So Townsend
parted ways with the financiersleaving the company to them. The financiers then brought in
AlbertEadie and R.W. Smith. They took control of Townsendin November 1891. The
following year the firm was re-christened theEadieManufacturing Company
Limited. Soon after, Albert Eadie got a lucrative contract to supply precision rifle parts to
theRoyalsmallarmsfactoryinEnfield,Middlesex.
1892 KickStartingRoyalEnfield
A new company wascreated to market these new design bicycles called the Enfield
Manufacturing Company Limited. ByOctober 1892, the Enfield bikes were announced
tothe public. The following year the word Royal (after the Royal Small ArmsCompany)
was added and thus Royal Enfield began. Then in 1893 the Royal Enfield
trademark Made like a Gun appeared. Britain was caught up in a patriotic fervor
and the slogan caught the spirit of the time. In 1899 the firstmechanical vehicle
was advertised by Enfield Cycle Company. It was availablein both tricycle and quadric
16
cycle form, powered by a De Dion 1.5 hp engine. The high wheels, solid tires, block
chains and heavy cross frames had by thengiven way to Diamond frames, the Hyde
Freewheel, Enfield 2 speed hub andthe well knownEadie Coaster. Then came the
Riche Modelwith more refinedfittings. By 1907, the cycle industry was still
headquarteredatRedditch, producing run-of-the-mill conventional cycles
1897-Quadricycles
In 1897, R. W. Smith built himself a quadriccycle ± a simple bike with four wheels and
aFrench engine placed under the saddle betweenthe rear wheels. During the next two
yearsseveral developments were made. About then, an Enfield quadric cyclecompleted
the 1,000-miles road trial of 1900 organized by the Automobile Clubof Great
Britain and Ireland. The Enfield vehicle was awarded the silver medal,although it had its
shareoftroublesandbreakdowns.
MOTORCYCLES ( 1900 – 1910)
1904-FourWheelersandThree
Buoyed by success, Smith and Eadie decided toextend the range of quadric cycles and
tricycles toincludemotorcars.Thefirst RoyalEnfieldcarswerebuiltin1901and wereonthe
road in 1902.It wasan8hp,usinga DEDion engine. The body was made in Leicester
and painted yellow hence car wasknown as The Yellow Car. But this was just a
temporaryphase,awildromancethatwassoontodie
17
1909-Motorcycle Craze
It would be interesting to note here that motorcycling was thought to be atemporary
enthusiasmthatwouldsoonfadeout!Abriefspinonamotorbikethen took several hours
of preparations - tuning the tiny water-cooled engine,getting the tires pumped,
the gears oiled and a supply of spare parts packed. In1909, Royal Enfield took the
biking world by surprise. At the motorcycle showthat year, they displayed a small 2
1/4 hp V twin-engine machine built in theSwiss tradition, which ran very well.
A slightly larger model was developed in1911. A 2 3/4 hp, with all chain drive
incorporating the well-known Enfieldtwo-speedgear.Thismodelstoodupuntil1914.
ALL THAT ENFIELD'S ISN'T A BULLET ( 1971 – 1980)
1973 TheMiniBullet
With the success of theSherpa,Enfield India launched the 173ccVilliers-powered
Crusader in India in 1973. Atotally indigenous effort, this small motorcycleused
many Bullet chassis parts, including forklegs and mudguards, and instantly found a market
among the many that wanteda Bullet, but were diffident about handling it’s weight
and size. The Mini Bullettoo was introduced this year. This motorcycle was a
200cc two stroke sportingcontemporary design. Enfield India attempted to reach out to
the youngmarket, providing them with a zippy, reliable and economical two-
stroke.
18
TOUGH TIMES AHEAD ( 1981-1990)
1983 HerecomestheLightweights
Like the adagethat goes, "when the going got tough, that's whenthe tough get going".
Enfield India got squarelyinto the fray with a slew of lightweight machines. The
50cc Silver Plus step-through and Explorer motorcycle are launched. Powered
by the Zundapp-engineered 50cc, 6.5hp two stroke motors, these bikes
redefined the entry-levelsegment. The Silver Plus, initially a two-speed and then
later a three speed,foundareadymarketnotonlyamongtheyoungofficegoingmale,but
amongan increasing number of women who found the step-through design
convenient.The Explorer, with its contemporary bikini fairing and 'fastback'
tailpiece. Both bikes sported alloy wheels, a first in India. Close on the heels of
the littlewonders came the Fury 175. Powered by a 175 Zundapp two-stroke engine witha
five-speed gearbox, this refreshingly quick motorcycle came fitted with ahydraulic disc
brake.Againafirstinthecountry.Andabike,manyfeel,muchtooearlyinINDIA.
1984 BrandNewVintages
The 80s also saw theBullet in many different avatars. The Deluxemodels appeared, in
resplendent chrome andmetallic colours, and 12 volt electrical were offeredas an
option, to aid in brighter lighting and easier starting. It was also the year when Enfield
India grew confident enough about their flagship product to beginsending 'coals
back to Newcastle'. Owing to their status as 'brand new vintages',Enfield Bullets found a
strong niche market in the UK and Europe, among people looking to come back to
motorcycling.
19
ENFIELD BECOMES ROYAL ENFIELD (1991-2000)
1990HeavyFuel
The 1990's saw many revolutionary models from the company.The Taurus Diesel was
the first production Diesel motorcycle in the world.
1993 Bullet500
TheBullet500waslaunchedinJunethisyear.Itwentontobecomethemostcovetedmodel.
1994 Eicher acquires Enfield
In March the ailingcompany got a new lease of life when Eichergroup acquired Enfield
IndiaCompany.ThecompanynamechangedtoRoyalEnfieldMotorsLimited.
ROYAL ENFIELD ( 2001-2010)
2001
The Dare Devils, the motorcycle display team of the Corps of Signals,Jabalpur forms a
Human Pyramid of 201 men on 10 Enfield 350cc bikes andrides a distance of more than
200 meters.
ROYAL ENFIELD 500 :
This is a classic bike having vintage styling. The bike has hand – painted pin
strips. A 4- speed transmission , double leading shoe front breaks and was
touted as the powerhouse model with a whopping 27 bhp output. While bike
looked mostly similar to the standard 350 offering , its bigger engine made it a
more potent vehicle to have on long rides.
20
ROYAL ENFIELD BULLET ELECTRS 4S :
Royal Enfield motorcycles were renowned for having problems starting because
of their CB Point Ignition systems. In an attempt to break this negative image,
the company came up with Electra. Electra was in effect a standard 350 cc but
had a CI Ignition system. This paved the way for the newer bikes from Royal
Enfield.
ROYAL ENFIELD LIGHTING 535 :
Looking for an image make over back in 2001, Enfield came up with Lighting.
It was a limited edition 535 Motorcycle. The single –cylinder air-cooled 535 cc
engine was the largest SCAC engine for any motorcycle in the world. The bike
received limited acceptance amongst users and was discontinued after 2006 but
it succeeded in rebuilding the power-bike image of Royal Enfield amongst the
enthusiasts.
ROYAL ENFIELD ELECTRS 5S :
The Electra 4S receiving quite a lot of acceptance, Royal Enfield decided to add
a few more features to align themselves with the more contemporary
manufacturers. From a right-hand side 4-speed gear shift, they moved to a left -
hand side 5-speed gear shift. Disc brakes also made an entry, with the 280 mm
disc being the largest in the country. This has been one of the most successful
models from Royal Enfield and to a large extent responsible for the revival of
the brand during the turn of the millennium.
21
ROYAL ENFIELS MACHISMO :
Machsimo is Royal Enfield’s ‘Chrome monster’ Resplendent with chrome,
they are available in both 350 and 500 variants. They were the first bikes to
have the new legendary lean bum AVL engines. These were the results of
collaboration with Austrain engine manufacture, AVL.
ROYAL ENFIELD THUNDERBIRD :
Thunderbird is a powerful bike which for the first time broke off from the bullet
look. They were modeled similar to the cruisers available world wide and were
positioned as a tourer’s choice. It has developed into a strong marquee itself
and continues to remain a brand name despite engineering changes that went it
to it.
It started as a 350 cc AVL Single-spark engine. Today the thunderbird is a 350
cc unit construction twin spark engine with about 20 bhp output. Recently they
even launched their Thunderbird 500 cc as well.
ROYAL ENFIELD CLASSIC :
In 2008, Royal Enfield unveiled it’s latest offerings the Classic 350 and the
Classic 500. Styled in the vintage 50’s look, they came with 18 inch tyres, Unit
construction engines and the look that gives us a feel of vintage. Priced at 1.3
lakhs and 1.7 lakhs respectively, the 350 cc and the 500 cc variants are slowly
gaining popularity amongst users for the lower ride height, the great power and
above all, the vintage feel of the bike.
22
RATIONALE OF THE PROJECT :
Royal Enfield motorcycles have for a long time held the fancy of Indian two-
wheeler users. However, this awe and enthusiasm has not really translated into
sales for the company. On a superficial level, it seems that this may caused by
high prices, low fuel-efficiency and maintenance issues. However, it was felt
that this can be caused by a strong disconnect between the perception of the
motorcycles from Royal Enfield amongst the users and the value proposition
from the company.
INCEPTION OF ROYAL ENFIELD :
The Enfield cycle company made motorcycles, bicycles, lawn movers and
stationery engines under the name Royal Enfield out of its works based at
Redditch, Worcestershire. The legacy of weapons manufacture is reflected in
the logo comprising the cannon, and the moto “Made like a gun”. Use of the
brand name Royal Enfield was licensed by the Crown in 1890.
TYPE OF COMPANY :
ROYAL ENFIELD is a subsidiary type of company where a subsidiary or a
daughter company is partly or wholly owned by another company. In the case of
Royal Enfield, Eicheris the company that owns Royal Enfield.
23
BOARD OF DIRECTORS :
VENKI PADHBANABAN : CEO, R.E MOTORS
SIDDHARTHA LAL : MD and CEO, EML
S. SANDILYA : CHAIRMAN, EML
M.J SUBBAIAH : INDEPENDENT DIRECTOR, EML
PRIYA PRAT : INDEPENDENT DIRECTOR, EML
R.L RAVICHANDRAN : EXECUTIVE DIRECTOR, EML
PRATEEK JALAN : INDEPENDENT DIRECTOR, EML
24
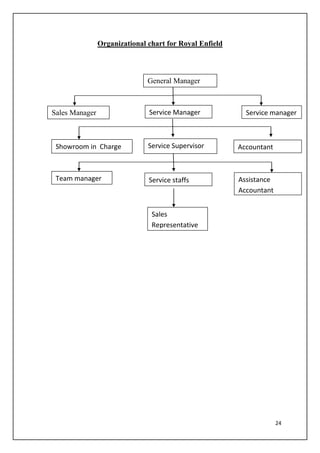
Organizational chart for Royal Enfield
Sales Manager Service Manager Service manager
General Manager
Showroom in Charge
CCharge
AccountantService Supervisor
Service staffs Assistance
Accountant
Team manager
Sales
Representative
25
SWOT ANALYSIS
STRENGTH
1. Oldest motorcycle brand in the world.
2. Excellent branding and positioning.
3. High performance and comfort.
4. Used on a large scale for military purposes, because of its sturdiness
WEAKNESS
1. High price of the bikes.
2. Little product innovations
OPPORTUNITY
1. Tap the urban market.
2. More brand visibility.
THREATS
1. Threat from other competitor
26
GROWTH AND PROSPECTS FOR ROYAL ENFIELD :
Royal Enfield motors does justice to being the world’s oldest motorcycle brand
by ensuring that the Bullets they manufacture go on to record profitable sales.
For the first three quarters in 2012 the results are positive and Royal Enfield
Motors sales reflect 42000 units globally by mid year. That equates to a sales
growth rate of 40%. Royal Enfield Motors sales goal for 2012 stands at upward
of 70000 units. At present, buyers in India have even been given a waiting
period of a year for delivery of some bike models. In United States, Minnesota,
based Classic Motor works distributes Royal Enfield bikes and has reported
sales growth of 50% this year. The US is now amongst Royal Enfield Motors
strongest markets.
Royal Enfield Bullet sales have not suffered a set back despite the shaky global
economy situation. Only recently, Royal Enfield made an announcement
regarding a new manufacturing plant in India. This will churn out increased
volumes and help the company meet global demand of their classic
motorcycles. In the year 2012 the growth rate of sales in India was 43% with
74726 bikes which were produced.
This shows that the company is growing with its branding and not which much
of advertising efforts and expenses.
27
DATA ANALYSIS AND INFERENCE
TABLE 4.1
Table showing why people ride motorcycles in comparison to cars.
This is general question which tells us what the respondents think why they ride
a motorcycle.
Variables Respondents Percentage(%)
Economic 10 20
Time saving 14 28
Convenient in traffic 7 14
Speed and thrill 7 14
Biking as passion 12 24
Total 50 100
ANALYSIS:
From the above table it is seen that biking as a passion was the most
respondents thought motorcycle to them is about the passion that they have.
And for the speed and thrill it was 14 %.
28
INFERENCE:
24 % of the respondents take riding a motorcycle as a passion. The option
economic (20 %) tells us that it is more economic if you compare it to a four
wheeler.
GRAPH 4.1
Graph showing why people ride motorcycles in comparison to cars
20%
28%
14%
14%
24%
Economic
Time saving
Convenient in
traffic
Speed and thrill
Biking as passion
29
TABLE 4.2
Table showing the reason behind respondents buying Royal Enfield
Variables Respondents Percentage(%)
Looks 11 22
Speed 12 24
Mileage 13 26
Road presence 14 28
Total 50 100
ANALYSIS :
From the analysis table 22% of the respondents bought the bike for its looks and
24% for speed and 28% accepted it to be the road presence.
INFERENCE :
Here the road presence indicates the number of people noticing the bike on the
road.
30
GRAPH 4.2
Graph showing the reason behind respondents buying Royal Enfield
0
5
10
15
20
25
30
Looks Speed Mileage Road presence
22
24
26
28
Percentage
31
TABLE 4.3
Table showing why the consumer will not choose a Royal Enfield
Variables Respondents Percentage(%)
High Price 11 22
High maintenance 14 28
Low mileage 16 32
Its too heavy not for me. 9 18
TOTAL 50 100
ANALYSIS :
From the table we get to know that owners are not happy about the low
maintenance and high mileage.
INFERENCE :
Royal Enfield is a bike which needs maintenance and the mileage being low
this might be the reason for its moderate sales as the after purchase investments
are quite high.
32
GRAPH 4.3
Graph showing why the consumer will not choose a Royal Enfield
22
28
32
18
0
5
10
15
20
25
30
35
High Price High maintenance Low mileage Its too heavy not for
me.
Percentage
33
TABLE 4.4
Table showing where the respondents bought the bike from.
Variables Respondents Percentage(%)
Showroom 20 40
Direct second hand 5 10
Second hand through a
broker
10 20
Used vehicle dealership 15 30
TOTAL 50 100
ANALYSIS :
From the table its seen 40% of them bought it from showroom,10% direct
second hand and 20% through a broker ,30% through used vehicle dealership.
INFERENCE :
This shows that there is more of direct selling happening for the company and
the bullet buyers buy bikes only from trusted sources.
34
GRAPH 4.4
Graph showing where the respondents bought the bike from.
40
10
20
30
0
5
10
15
20
25
30
35
40
45
Showroom Direct second hand Second hand
through a broker
Used vehicle
dealership
Percentage
35
TABLE 4.5
Table showing the bike preference of the respondents.
Variables RESPONDENTS Percentage(%)
Bullet of 70’s 13 26
Bullet of 80’s 11 22
Bullet of 90’s 15 30
Bullet after 90’s 11 22
Total 50 100
ANALYSIS :
The above table shows that 26% of the Respondents prefer the bullets of 70’s,
22% say 80’s, 30% prefer 90’s and 22% say 90’s.
INFERENCE :
By the information collected it is seen that the craze for old generation bikes is
more. The respondents also have shown a liking towards the new generation
and hence the reason for the overall sales of bikes for the company.
36
GRAPH 4.5
Graph showing the bike preference of the respondents.
26
22
30
22
0
5
10
15
20
25
30
35
Bullet of 70’s Bullet of 80’s Bullet of 90’s Bullet after 90’s
Percentage
37
TABLE 4.6
Table showing the ads of Royal Enfield motorcycles.
Variables Respondents Percentage(%)
Don’t really recall 15 30
Leave home print ad 10 20
Leave home TV
commercial
10 20
Others 15 30
TOTAL 50 100
ANALYSIS :
From the table 20% say leave home print ad,20% believe leave home TV
commercial shows and 30% don’t really recall.
INFERENCE :
The leave home print ad which is as posters and banners outside malls,
shopping complex and even road side hoardings has planted an image in the
viewers mind.
38
GRAPH 4.6
Graph showing the ads of Royal Enfield motorcycles.
30
20 20
30
0
5
10
15
20
25
30
35
Don’t really recall Leave home print
ad
Leave home TV
commercial
Others
Percentage
39
TABLE 4.7
Table showing what a Bullet ad should show.
Variables Respondents Percentage(%)
Speed 5 10
Power 20 40
Respect 15 30
Looks 10 20
TOTAL 50 100
ANALYSIS :
From the above table only 10% respondents say speed 40% for power 30% for
respect and 20% for looks.
INFERENCE :
The respondents here were more keen to notice the companies effort of showing
power and respect for the one who rides the bike. By this the company is rightly
talking about their product.
40
GRAPH 4.7
Graph showing what a Bullet ad should show.
0
5
10
15
20
25
30
35
40
Speed Power Respect Looks
10
40
30
20
Percentage
41
TABLE 4.8
Table showing the choice of respondents for Brand ambassadors for Royal
Enfield.
Variables Respondents Percentage(%)
Film celebrities 10 20
Sports personality 15 30
Others 25 50
TOTAL 50 100
ANALYSIS :
50% of the respondents choose others 30% of them choose sports personality
and only 20% choose film celebrities.
INFERENCE :
Here the respondents specified others into the following category :
1. A model
2. The CEO himself
42
By framing this question I got the way people associates themselves with the
bikes. The respondents thought that the film stars could be the apt ambassadors
as they have seen Katrina Kaif an Indian actress ride a bullet in one of her
movies.
GRAPH 4.8
Graph showing the choice of respondents for Brand ambassadors for Royal
Enfield.
20%
30%
50%
Film celebrities
Sports personality
Others
43
TABLE 4.9
Table shows whether the respondents have heard of Royal Enfield Fury.
Variables Respondents Percentage(%)
Yeah obviously 20 40
Just heard yet to see 20 40
Shocking not to hear
about it
10 20
TOTAL 50 100
ANALYSIS :
From the above table 40% respondents know about fury 20% just heard yet to
see and 40% were shocked not to hear about it.
INFERENCE :
This tells us how the news is spread through the company doesn’t invest much
on advertising, but the new products are known well on advance as the brand
has good positioning and the owners being loyal and enthusiasts about the
company, there is a good word of mouth communication that helps the
company.
44
GRAPH 4.9
Graph shows whether the respondents have heard of Royal Enfield Fury.
40%
40%
20%
Yeah obviously
Just heard yet to see
Shocking not to hear about it
45
TABLE 4.10
Table showing the respondents knew about the Bike release
Variables Respondents Percentage(%)
Net updates 17 34
Magazines 15 30
Had been to the auto
expo
8 16
Friends 10 20
TOTAL 50 100
ANALYSIS :
From the above table it is seen that 34% of the respondents depend on net
updates to know the release of the new bike.
INFERENCE :
We do understand that the auto expo does help to some extent in making the
consumers know about the release of the new bike.
46
GRAPH4.10
Graph showing the respondents knew about the Bike release
0
5
10
15
20
25
30
35
Net updates Magazines Had been to
the auto expo
Friends
34
30
16
20
Percentage
47
TABLE 4.11
Table showing how many gatherings they have been to.
Variables Respondents Percentage(%)
Almost all 11 22
Very few 16 32
Not yet 4 8
Would love to be a part 19 38
Total 50 100
ANALYSIS:
From the table we find that 22% respondents have gone for almost all and 32%
have gone for very few, 8% of them have not been to any of the gatherings and
38% of them would love to be a part of it.
INFERENCE :
It’s pretty evident that not many people have made it to these rides but
everyone has the urge to attend and everyone knows what these rides are all
though they have not attended these.
48
GRAPH4.11
Graph showing how many gatherings they have been to.
0
5
10
15
20
25
30
35
40
Almost all Very few Not yet Would love to
be a part
22
32
8
38
Percentage
49
TABLE 4.12
Table showing if respondents know about rider mania.
Variables Respondents Percentage(%)
The best way of
associating the brand
19 38
Good initiative 13 26
Would surely love to go
along
10 20
Not interested 8 16
TOTAL 50 100
ANALYSIS :
From above table 38% respondents think it is the best way of associating with
the brand, 26% said as a good initiative, 20% said would surely go along, 16%
were not interested.
INFERENCE :
Rider mania is a promotional activity started off by Royal Enfield where rides
are organized by the company and these rides last for a week or so. They travel
to various adventurous destinations like ladakh, rann of kutch etc. Most of the
50
respondents said they were interested in going for these rides and the rest said
they weren’t interested because they also have started organizing.
GRAPH4.12
Graph showing if respondents know about rider mania.
0
5
10
15
20
25
30
35
40
The best way of
associating the
brand
Good initiative Would surely
love to go along
Not interested
38
26
20
16
Percentage
51
TABLE 4.13
Table showing what if Royal Enfield comes up with ads.
Variables Respondents Percentage(%)
Overwhelming 16 32
Acceptable 12 24
The goodwill they have
is enough
20 40
Not interested 2 4
TOTAL 50 100
ANALYSIS :
From the above table 32% say they are overwhelmed, 24% say they accept the
fact the highest said 40% of them that the goodwill they have is sufficient and
only 4% are not interested.
INFERENCE :
The respondents were happy to hear about tv commercials as they associated
themselves with the brand. Was surprised to see the 2 respondents who were not
interested and when I asked them why they said it would be wasteful expense
for the company as the branding of the company is very good.
52
GRAPH4.13
Graph showing what if Royal Enfield comes up with ads.
32
24
40
4
0
5
10
15
20
25
30
35
40
45
Overwhelming Acceptable The goodwill they
have is enough
Not interested
Percentage
53
TABLE 4.14
Table showing consumers response in comparison to YAMAHA.
Variables Respondents Percentage(%)
Good 36 72
Average 9 18
Satisfied 5 10
TOTAL 50 100
ANALYSIS :
From the above table we do see that 72% said Enfield is good, 18% said as
average, 10% said it as satisfied.
INFERENCE :
Almost all the respondents feel that Royal Enfield is more good as a bike when
compared to Yamaha.
54
GRAPH 4.14
Graph showing consumers response in comparison to YAMAHA
72%
18%
10%
Good
Average
Satisfied
55
TABLE 4.15
The table shows which is the most liked model among the models available
in Royal Enfield brand.
Variables Respondents Percentage(%)
The classic 15 30
The electra 15 30
The thunderbird 10 20
The machismo 10 20
TOTAL 50 100
ANALYSIS :
From the above table we see that classic and electra model have the same
number of respondents where as for thunderbird we have 20% respondents and
for machismo we have only 20% of them.
INFERENCE :
What we understand is that the classic and electra model have same number of
respondents because of the availability of bikes with 500 cc engines as
compared to machismo and thunderbird.
56
GRAPH4.15
The graphshows which is the most liked model among the models available
in Royal Enfield brand.
30 30
20 20
0
5
10
15
20
25
30
35
The classic The electra The thunderbird The machismo
Percentage
57
TABLE 4.16
Table showing what if the price of the bike is reduced.
Variables Respondents Percentage(%)
Shock 8 16
Cannot believe the news 20 40
Would not agree with
the news
22 44
TOTAL 50 100
ANALYSIS :
We see 16% respondents were shocked, 40% could not believe the news and
44% would not agree with the news.
INFERENCE :
The maximum respondents could not agree to the news as the brand Enfield is
very particular about its image and would not do any changes that will affect the
image.
58
GRAPH4.16
Graph showing what if the price of the bike is reduced.
16%
40%
44%
Shock
Cannot believe the news
Would not agree with the
news
59
TABLE 4.17
Table showing the reason for armed forces selecting the brand.
Variables Respondents Percentage(%)
Comfort 15 30
For the nature of bike to
be driven in all kinds of
terrain
35 70
TOTAL 50 100
ANALYSIS :
Out of all the respondents 70% said because of the nature of bike being driven
in all kinds of terrain and 30% said for comfort.
INFERENCE :
The main reason is for the nature and adaptability of the bike that can sustain
and with stand any kind of weather and roads and still run properly.
60
GRAPH4.17
Graph showing the reason for armed forces selecting the brand.
30%
70%
Comfort
For the nature of bike to
be driven in all kinds of
terrain
61
TABLE 4.18
Table showing the reason for selecting the bike for long rides.
Variables Respondents Percentage(%)
Stability 37 74
Performance 13 26
TOTAL 50 100
ANALYSIS :
74% respondents agreed to stability and 26% agreed for the performance.
INFERENCE :
The reason for maximum agreeing to stability is because of the firm and rigid
nature of the bike .
62
GRAPH 4.18
Graph showing the reason for selecting the bike for long rides
74%
26%
Stability
Performance
63
TABLE 4.19
What will be the grade that you would give to the bullet overall as a brand
Variables Respondents Percentage(%)
A(outstanding) 27 54
B(good) 14 28
C(satisfied) 5 10
D(dissatisfied) 4 8
TOTAL 50 100
ANALYSIS :
54% respondents said it as outstanding, 28% said it as good, 10% said as
satisfied and only 8% were dissatisfied.
INFERENCE :
Out of all the respondents maximum agreed and gave an A grade which is the
result of the trust build by the brand over the years and only a very few were
dissatisfied which is the goodwill they have in the market.
64
GRAPH 4.19
What will be the grade that you would give to the bullet overall as a brand
54
28
10
8
0
10
20
30
40
50
60
A(outstanding) B(good) C(satisfied) D(dissatisfied)
Percentage
65
TABLE 4.20
Table showing the preference the consumer would choose.
Variables Respondents Percentage(%)
Bullet 36 72
Sports bike 14 28
TOTAL 50 100
ANALYSIS :
72% Of the respondents agreed for a bullet and only 28% agreed for a sports
bike.
INFERENCE :
From the above table what we see is maximum people would agree for a bullet
the reason being the stability, performance and the rugged nature of the bike as
compared to a sports bike that only has speed.
66
GRAPH 4.20
Graph showing the preference the consumer would choose.
72%
28%
Bullet
Sports bike
67
FINDINGS
1. Majority of the respondents said riding bike was a passion for them and it
could be achieved by riding a Royal Enfield motorcycle.
2. Respondents choose Royal Enfield for the road presence.
3. The weakness that the respondents thought with the bikes was that these are
high maintenance bikes and give low mileage.
4. Most of the respondents bought their first hand bikes from showrooms and
the second hand bikes were purchased from trusted mechanics and dealers.
5. Some respondents who owned new bikes preferred to have a bike from the
70’s.
6. New bike releases are known through the net updates , magazines, word of
mouth communication.
7. Most of them want the bullet advertisements should show respect.
8. The bullet advertisement must have a brand ambassador who’s a sports
personality or a wrestler
9. Most of them knew about the release of the new bike fury.
10. Maximum respondents depend on the net updates for the release of the new
bike.
68
11. From the table we find that 22% respondents have gone for almost all and
32% have gone for very few, 8% of them have not been to any of the gatherings
and 38% of them would love to be a part of it.
12. Every one knows about rider mania and had different perceptions about it.
13. The respondents want to see ads of Royal Enfield motorcycles and are
expecting that the company to do more of ads or TV commercials.
14. From the above table we do see that 72% said Enfield is good, 18% said as
average, 10% said it as satisfied.
15. From the above table we see that classic and electra model have the same
number of respondents where as for thunderbird we have 20% respondents and
for machismo we have only 20% of them.
16. We see 16% respondents were shocked, 40% could not believe the news and
44% would not agree with the news.
17. Out of all the respondents 70% said because of the nature of bike being
driven in all kinds of terrain and 30% said for comfort.
18.74% respondents agreed to stability and 26% agreed for the performance.
19. 54% respondents said it as outstanding, 28% said it as good, 10% said as
satisfied and only 8% were dissatisfied.
69
20. 72% Of the respondents agreed for a bullet and only 28% agreed for a sports
bike.
70
CONCLUSION
Royal Enfield has made it’s mark with the legendary history it has and
maintains the image of the products they produce till date. The company has it’s
own ways of marketing it’s products and has been maintaining the brand value
till date. The promotional activities of the company are going quite strong but
for the company to attain market share leader status they will have to follow
aggressive sales strategies as with the change in time the competition is only to
increase as in the year 2013 we are about to witness almost the launch of 30
new bikes in the market and also give importance to advertising. The old
generation models did not need advertising as these were in late 50’s and 80’s.
They were not much of promotions known then, the competition lacked too and
the company having such goodwill as the military personnel used the bikes
because it was made for such use.
This set a different perspective in the minds of the people.
71
-The company is doing well but it needs to have a vision about becoming the
market leaders and cutting through the little competition they have.
-Brand ambassador. A non flamboyant well built brand ambassador should be
chosen to represent the brand. Eg . Wrestler, Sports person
-It is necessary for the company to have some one from India to connect with
the Indian customer.
-Measures should be taken to improve its dealership, showrooms are very small
in size and do not reflect the quality and scale of Royal Enfield in the market.
-Promotional campaign, the company ads seen on electronic and print media are
absolutely out of touch with the Indian culture and thought process. An Indian
customer irrespective of their income level has a soft corner for traditions and
cultures of India. Hence, all companies including market leaders like Hero
Moto Corp and BAJAJ capitalize on this behaviour of the customers and design
their ad campaigns keeping India in mind.
72
Questionnaire
Dear Sir,
I am a student of final year BBM in Presidency College, Kempapura. For the
successful completion of my course work I am conducting a Study on Attitude
of consumers towards Royal Enfield. This is purely meant for the academic
purpose and a non publishable one. So i promise you that the feedback appeared
in sheet will be purely confidential and not to be used for any other purpose.
Thanking you
BANGALORE GATTU V A SIDDANTH
NAME:
AGE:
1.Why do you ride a motorcycle in comparison to a four wheeler?
() Economic
() Time saving
()Convenient in traffic
()Biking and passion.
73
2.Why did you choose a Royal enfield motorcycle?
() looks
() speed
() mileage
() road presence
3.Why would you not choose a Royal Enfield?
() High price.
() high maintenance
() low mileage
() its too heavy, not for me.
4.Where did you buy your bike?
() showroom
() direct second hand
() second hand through a mechanic or a broker
() used vehicle dealership
74
5.pick 1:
() bullets of 70’s
() bullets of 80’s
() bullets of 90’s
() bullets after 90’s
6.which is your favourite Royal Enfield advertisement?
() Don’t really recall seeing one.
() leave home print ad
() leave home T.v commercial
() others
7.What do you think bullet ad shows us?
() speed
() power
() respect
() looks
75
8. Who should be the brand ambassador for Royal Enfield? Comment.
() Film celebrities
() sports personality
()others
9.Heard of fury the new bike release?
() yeah obviously
() just heard yet to see
()shocking not to hear about
10.How did you know about the new release?
() net updates
() magazines
() had been to the auto expo
() friends
76
11.How many gatherings have you been to?
() Almost all
() Very few
() Not yet
() Would love to be apart
12.What do you think of rider mania?
() The best way of associating with the brand
()Good initiative
()would surely love to go along
()Not interested
13.What do you think of Royal Enfield coming up with ads?
() Overwhelming
() Acceptable
() The goodwill they have is enough
() Not interested
77
14. How is consumers response in comparison with YAMAHA?
() Good
() Average
() Satisfied
15.Which is your favourite bullet among the range available?
()classic bullet
()electra bullet
()the thunderbird
()the machismo
16. What would be your reaction if the company would reduce the price of the
bike?
() shock
() cannot believe the news
() would not agree with the news
78
17. What would be the reason for the defence forces selecting the particular
brand bullet?
() comfort
() For the rugged nature of the bike to be driven on any terrain
18. What would be the reason for selecting the bullet for long drives?
() Stability
() Performance
19. What will be the grade that you would give to the bullet overall as a brand ?
() A (outstanding)
() B (good)
() C (satisfied)
() D (dissatisfied)
20. What will be the preference when you are given a chance to choose between
a sports bike and a bullet?
() Bullet
() sports bike
79
BIBLOGRAPHY
WEBSITES
1. www.royalenfield.com
2. www.facebook.com/REBullet350?ref=ts&fref=ts
3. www.wikipedia.comwiki/Royal_Enfield_Bullet
MAGAZINES
1. Auto car/Review/318871,royal-enfield-thunderbird-500-first-ride-review
2. Top drive /India/royal-Enfield/royal-Enfield-classic-chrome-review
3. Over drive /news/wheels/royal-Enfield-rider-mania
TEXT BOOKS
Marketing Management, 13th
edition –Philip Kotler

Siddanth's final project

  • 1.
    1 Marketing is theprocess of communicating the value of a product or service to customers. Marketing might sometimes be interpreted as the art of selling products, but selling is only a small fraction of marketing. As the term "Marketing" may replace “Advertising” it is the overall strategy and function of promoting a product or service to the customer. The American Marketing Association defines marketing as "the activity, set of institutions, and processes for creating, communicating, delivering, and exchanging offerings that have value for customers, clients, partners, and society at large. Marketing is based on thinking about the businessin terms of customer needs and their satisfaction. Marketing differs from sellingbecause (in the words of Harvard Business School's retired professor of marketing Theodore C. Levitt) "Selling concerns itself with the tricks and techniques of getting people to exchange their cash for your product. It is not concerned with the values that the exchange is all about. And it does not, as marketing invariable does, view the entire business process as consisting of a tightly integrated effort to discover, create, arouse and satisfy customer needs." In other words, marketing has less to do with getting customers to pay for your product as it does developing a demand for that product and fulfilling the customer's needs. The management process through goods and which move from concept to the customer. It includes the coordination of four elements called the 4 P's of marketing:
  • 2.
    2 (1) Identification, selectionand development of a product, (2) Determination of its price, (3) Selection of a distribution channel to reach the customer’s place, and (4) Development and implementation of a promotional strategy ABOUT INDIAN AUTOMOBILE INDUSTRY Indian automobile industry The automobile industry in India is the ninth largest in the world with an annual production of over 2.3 million units in 2008.In 2009 , India emerged as Asia’s fourth largest exporter of automobiles behind Japan, South korea and Thailand. India’s automobile sector consists of the passenger cars and utility vehicles, commercial vehicle, two wheelers and tractors segment. The total market size of the auto sector in India is approximately Rs 540 billion and has been growing at around 8 % per annum for the last few years. Since the last four to five years, the two wheelers segment has driven the overall volume growth on account of the spurt in the sales of motorcycles. However, lately the passenger cars and commercial vehicles segment has also seen a good growth due to high discounts, lower financing, rates and a pickup in industrial activity respectively. Major automobile manufacturers in India include MarutiUdyog ltd., General motors India, Ford India ltd., Eicher motors, Bajaj auto, Daewoo pvt ltd., Hero motocorp, Hindustan motors, Hyundai motor India ltd., Royal Enfield motors, Tvs motors and swarajmazda ltd. with the economy growing at 9% per annum
  • 3.
    3 and increasing purchasingpower there has been a continuous increase in demand for automobiles. This along with being the second largest populated country, makes the automobile industry in India a very promising one. INDIAN TWO WHEELER MARKET Ever since the old lambretta scooter was scooter was replaced with the flurry of vibrant two wheeler models, Indian two wheeler industry has seen a phenomenal change in the way they perceive the Indian market. Two wheeler manufacturers are now competing in an ever growing consumer market by bringing out new products and features. The country has now grown into the second largest producer of two wheelers in the world. Currently there are around 10 two-wheeler manufacturers in the country, and they are Bajaj, Hero, Honda, Mahindra/kinetic, Royal Enfield, Suzuki, TVS and Yamaha. There has been various reasons behind this growth. Because of poor public transport system, the citizens found convenience in two wheelers. Added to this is the fact the average Indian still does not have the purchasing capacity for a more expensive, four wheeler. The story of Mr.Ratan Tata inspired by a family of four members travelling in Indian roads, not concerned about safety and the evolution of the idea of tatanano has been quite famous globally.
  • 4.
    4 The Indian twowheeler industrycan be divided into motorcycles, scooters and mopeds. The consumer has changed his preference from mopeds to scooters and then to motorcycles.The trends seen in the past few years include females increasingly using two wheelers for their personnel communication and various two wheeler manufacturers designing vehicles specially to cater to needs of this segment. One of the earliest revolutions in this industry was kinetics introduction of the concept of electronic/self start and automatic gears which made two wheelers comfortable and useable by women, when compared to old Bajaj check advertisement which showed middle aged females riding a Bajaj chetak. A recent trend in the industry has been electric vehicles, mostly leverage on their eco-friendliness and low operating costs, but is still not accepted well due to the lack of reputation of the manufacturers and lack of reputation of trust on technology, which is still being perceived in the nascent stages, especially battery and inverters which prove to be very expensive components. TVS recently leveraged this opportunity by launching a hybrid model of their own scooter TVS scooty.The end of the last decade saw Bajaj taking a radical decision to do away with the scooter range and completely concentrate on motorcycles, especially stating change in customers preference as the main reason.
  • 5.
    5 The customers areleft without a choice in most cases than to migrate from the traditional scooters of the Indian family to do all youthful bikes that ones son rides to a college. With rising incomes and purchasing capacity of the average Indian, the demand for two wheelers in the power segment has increased considerably.
  • 6.
    6 TITLE OF THESTUDY A study on attitude of consumers towards Royal Enfield. STATEMENT OF THE PROBLEM The data collected is in constraint with only one showroom of royal Enfield and does not even extend to others as the time of study is only forty five days and it is not possible to expand the study to other showroom. OBJECTIVES OF THE STUDY -To know what the consumers feel about the product they are using. -As there is a quote that says first impression is the best impression what impact the consumer gets when he looks at the machine of his choice. -To know what the consumer thinks about other company’s two wheelers. -To analyse the behaviour of consumer so as to bring changes in the way of marketing of the product that would improve the sales of the product. -To as well get the feedback from consumers so as to identify the areas where they have to bring necessary improvements that does not spoil the brand image of the company.
  • 7.
    7 SCOPE OF THESTUDY This study includes customer’s response and awareness towards the brand, products and services of royal Enfield. The results are limited by the sample size 50 numbers and therefore the opinion of only selected customers is taken into consideration .Mainly this study is conducted in Bangalore and the scope in limited. LIMITATIONS OF THE STUDY -People whose views will be taken are less in number and pertaining to a specific area and hence the results may vary as compared to when the study is conducted in any other area. DEFINITION OF THE TERMS USED Marketing is the process of communicating the value of a product or service to customers. Marketing might sometimes be interpreted as the art of selling products, but selling is only a small fraction of marketing. As the term "Marketing" may replace "Advertising" it is the overall strategy and function of promoting a product or service to the customer. The American Marketing Association defines marketing as "the activity, set of institutions, and processes for creating, communicating, delivering, and exchanging offerings that have value for customers, clients, partners, and society at large.
  • 8.
    8 Consumer behaviour isa very rapidly growing application-oriented discipline of study. This subject is of a practical nature where you can take examples from the real world when we learn this subject. The recent change and advancement in the digital communication are also playing a vital role in the consumer behaviour. The subject is not just relevant to how a person buys a product or uses a service but it is very dynamic, complex and multi-dimensional process. It reflects the totality of consumers' decisions with respect to acquisition, consumption or use . Consumer behaviour can be defined as "The behaviour that consumers display in searching for, purchasing, using, evaluating, and disposing of products and services that they expect will satisfy their needs"
  • 9.
    9 RESEARCH INSTRUMENTS QUESTIONNAIRE METHOD SAMPLE Units:50 Area: Bangalore urban, Karnataka COLLECTION OF DATA Primary Data: 1. Questionnaire. 2. Observation 3. Interview. 4. face-face communication. 5. Telephonic conversation. Secondary data: 1. Books 2. Internet. 3. Magazines.
  • 10.
    10 The Beginning The EnfieldCycle Company made motorcycles, bicycles, lawnmowers and stationary engines under the name Royal Enfield out of its works based at Redditch, Worcestershire. The legacy of weapons manufacture is reflected in the logo comprising the cannon, and the motto "Made like a gun". Use of the brand name Royal Enfield was licensed by the Crown in 1890. The Early Years In 1909 Royal Enfield surprised the motorcycling world by introducing a small Motorcycle with a 2 ¼ HP V twin Motosacoche engine of Swiss origin. In 1911 the next model was powered by a 2 ¾ HP engine and boasted of the well known Enfield 2-speed gear. In 1912 came the JAP 6 HP 770 CC V twin with a sidecar combination. It was this motorcycle which made Enfield a household name. 1914 saw the 3 HP motorcycles this time with Enfield’s own engine which now had the standardised Enfield paint scheme of black enamelled parts and green tank with gold trim. The India Connection Royal Enfield motorcycles were being sold in India ever since 1949. In 1955, the Indian government started looking for a suitable motorcycle for its police forces and the army for patrolling duties on the country's border. The Bullet 350 was chosen as the most suitable bike for the job. The Indian government
  • 11.
    11 ordered 800 ofthese 350 cc motorcycles, an enormous order for that time. Thus In 1955, the Redditch Company partnered with Madras Motors in India to form what was called 'Enfield India' to assemble these 350 cc Bullet motorcycle under licence in erstwhile madras (Now called Chennai). As per their agreement Madras Motors owned the majority (over 50%) of shares in the company. In 1957 tooling equipment was also sold to Enfield India so that they could manufacture components and start full-fledged production. The Enfield Bullet dominated the Indian highways and with each passing year its popularity kept rising. Closeout in the UK Royal Enfield UK continued manufacturing motorcycles and came out with some more innovative and powerful machines notably the Royal Enfield Meteor, Constellation and finally the Interceptor 700, before being sold to Norton-Triumph-Villiers (NVT) in 1968. Production ceased in 1970 and the company was dissolved in 1971. Remaining tooling and equipment of the Redditch works were auctioned off. Meanwhile the Bullet 350 continued to be manufactured in India and by the 1980’s the motorcycles were even exported to Europe out of India. Even after the motorcycle manufacturing closed down the precision engineering division ran for some more time and even bicycles were produced until quite late.
  • 12.
    12 The Eicher Chapter In1990, Enfield India entered into a strategic alliance with the Eicher Group, and later merged with it in 1994. It was during this merger that the name Enfield India changed to Royal Enfield. The Eicher Group is one of India's leading automotive groups with diversified interests in the manufacture of Tractors, Commercial Vehicles, Automotive Gears, Exports, Garments, Management Consultancy and Motorcycles. Since then, the Company has made considerable investments in modernizing its manufacturing technology and systems. In 1996, when the Government decided to impose stringent norms for emission Royal Enfield was the first motorcycle manufacturer to comply, a tradition which has stuck on thus making emission norms being one of the most important factors the company focuses on. HISTORY OF THE COMPANY Mid 19th century England,the firm of George Townsend & Co. opened itsdoors in the tiny village of Hunt End,near the Worcestershire town of Redditch.The firm was specialized in sewing needles and machine parts. In the first flushof enterprise, flitting from one opportunity to another, they chanced upon the pedal-cycle trade. Little did they know then that it was the beginning of themaking of a legend. Soon, George Townsend & Co. was manufacturing its own brand of bicycles. And in 1893 its products began to sport the name Enfieldunder the entity Enfield Manufacturing CompanyLimitedwiththetrademark.
  • 13.
    13 Made Like aGun The marquee was born.INDUSTRY Motorcycles,lawnmowersSUCCESSOR Royal Enfield Motors (formerly Enfield of India)FOUNDED 1893, as Enfield Manufacturing Co. Ltd.DEFUNCT 1971HEADQUARTERS Redditch,Worcestershire, EnglandKEY PEOPLE Founders AlbertEadie and Robert Walker SmithPRODUCTS Royal Enfield Clipper, Crusader, Bullet, Interceptor. Profile of the Organization Royal Enfield is the makers of the famous Bullet brand in India. Established in 1955, RoyalEnfield (India) is among the oldest bikecompanies. It stems from the Britishmanufacturer, Royal Enfield at Redditch. RoyalEnfield has its headquarters at Chennai in India. Bullet bikes are famous for their power, stability and rugged looks. It started in India for the Indian Army350ccbikes were imported in kits from the UK and assembled in Chennai. Aftera few years, on the insistence ofPandit Jawaharlal Nehru, the company started producing the bikes in India and added the 500cc Bullet to its line. Within notime, Bullet became popular in India.Bullet became known for sheer power,matchless stability, and rugged looks. Itlookedtailor-madeforIndianroads.Motorcyclistsinthecountrydreamttodriveit. It was particularly a favourite of the Army and Police personnel. In 1990,Royal Enfield ventured into collaboration with the Eicher Group, a leadingautomotive group in India, in 1990, and merged with it in 1994. Apart frombikes, Eicher Group is involved in the production and sales of Tractors,Commercial Vehicles, and Automotive Gears.
  • 14.
    14 Royal Enfield madecontinuouslyincorporating new technology and systems in its bikes. In 1996 when the Government of India imposed stringent norms for emission, Royal Enfield wasthe first motorcycle manufacturer to comply. It was among the few companiesin India to obtain the WVTA (Whole Vehicle Type Approval) for meeting theEuropean Community norms. Today, Royal Enfield is considered the oldestmotorcycle model in the world still in production and Bullet is the longest production run model. EVOLUTION OF ROYAL ENFIELD THEBEGINNING(1851±1890) Hunt End, England was a village of severalsmall millsmanufacturing needles and fish- hooks. It washere in 1851 that George Townsend put up his needle-making mill, which henamed Givry Works. But it wasn’t until his passing away that his son, GeorgeJr. and his half-brother brought into Givry Works one of the first 'boneshakers' ± a crude cycle. It had a backbone of iron, with wooden wheels, iron tires and pedals of triangular piecesofwood!Thoughthebikewasasourceofsomeamusement,Georgeandhisteamfelt they could easily improve on it. Theearliest modern safety bicycle with two wheels of equal size had appeared inabout 1880. All manufacturers were trying their hand at this new venture. Sowas GeorgeTownsendJr.Byluck,hechanceduponaninventioninhis neighbourhood ±a saddle that only used one length of wire in the two springsand in the framework. This was adopted, patented and marketed as the'Townsend Cyclists Saddle & Spring'.Hehadenteredthebicyclepartstrade
  • 15.
    15 From bicycle parts,Townsend slowly moved on to producing bicycles himself.He was also supplying a wide range of parts to other manufacturers –GivryWorks was growing rapidly. Over the next three years he developed his ownrange of over two-dozen machines. Each machine, known locally as the'Townsend cycle' was reputed for its sturdyframe, a character thatall Enfieldbikeswouldfollow. THECOMINGINTOBEING (1891±1900) 1891 ALittleTrouble Townsend got himself into abit of financial trouble in about 1890 and calledin some financiers from Birmingham.Unfortunately, they didn’t quite see eye to eye.So Townsend parted ways with the financiersleaving the company to them. The financiers then brought in AlbertEadie and R.W. Smith. They took control of Townsendin November 1891. The following year the firm was re-christened theEadieManufacturing Company Limited. Soon after, Albert Eadie got a lucrative contract to supply precision rifle parts to theRoyalsmallarmsfactoryinEnfield,Middlesex. 1892 KickStartingRoyalEnfield A new company wascreated to market these new design bicycles called the Enfield Manufacturing Company Limited. ByOctober 1892, the Enfield bikes were announced tothe public. The following year the word Royal (after the Royal Small ArmsCompany) was added and thus Royal Enfield began. Then in 1893 the Royal Enfield trademark Made like a Gun appeared. Britain was caught up in a patriotic fervor and the slogan caught the spirit of the time. In 1899 the firstmechanical vehicle was advertised by Enfield Cycle Company. It was availablein both tricycle and quadric
  • 16.
    16 cycle form, poweredby a De Dion 1.5 hp engine. The high wheels, solid tires, block chains and heavy cross frames had by thengiven way to Diamond frames, the Hyde Freewheel, Enfield 2 speed hub andthe well knownEadie Coaster. Then came the Riche Modelwith more refinedfittings. By 1907, the cycle industry was still headquarteredatRedditch, producing run-of-the-mill conventional cycles 1897-Quadricycles In 1897, R. W. Smith built himself a quadriccycle ± a simple bike with four wheels and aFrench engine placed under the saddle betweenthe rear wheels. During the next two yearsseveral developments were made. About then, an Enfield quadric cyclecompleted the 1,000-miles road trial of 1900 organized by the Automobile Clubof Great Britain and Ireland. The Enfield vehicle was awarded the silver medal,although it had its shareoftroublesandbreakdowns. MOTORCYCLES ( 1900 – 1910) 1904-FourWheelersandThree Buoyed by success, Smith and Eadie decided toextend the range of quadric cycles and tricycles toincludemotorcars.Thefirst RoyalEnfieldcarswerebuiltin1901and wereonthe road in 1902.It wasan8hp,usinga DEDion engine. The body was made in Leicester and painted yellow hence car wasknown as The Yellow Car. But this was just a temporaryphase,awildromancethatwassoontodie
  • 17.
    17 1909-Motorcycle Craze It wouldbe interesting to note here that motorcycling was thought to be atemporary enthusiasmthatwouldsoonfadeout!Abriefspinonamotorbikethen took several hours of preparations - tuning the tiny water-cooled engine,getting the tires pumped, the gears oiled and a supply of spare parts packed. In1909, Royal Enfield took the biking world by surprise. At the motorcycle showthat year, they displayed a small 2 1/4 hp V twin-engine machine built in theSwiss tradition, which ran very well. A slightly larger model was developed in1911. A 2 3/4 hp, with all chain drive incorporating the well-known Enfieldtwo-speedgear.Thismodelstoodupuntil1914. ALL THAT ENFIELD'S ISN'T A BULLET ( 1971 – 1980) 1973 TheMiniBullet With the success of theSherpa,Enfield India launched the 173ccVilliers-powered Crusader in India in 1973. Atotally indigenous effort, this small motorcycleused many Bullet chassis parts, including forklegs and mudguards, and instantly found a market among the many that wanteda Bullet, but were diffident about handling it’s weight and size. The Mini Bullettoo was introduced this year. This motorcycle was a 200cc two stroke sportingcontemporary design. Enfield India attempted to reach out to the youngmarket, providing them with a zippy, reliable and economical two- stroke.
  • 18.
    18 TOUGH TIMES AHEAD( 1981-1990) 1983 HerecomestheLightweights Like the adagethat goes, "when the going got tough, that's whenthe tough get going". Enfield India got squarelyinto the fray with a slew of lightweight machines. The 50cc Silver Plus step-through and Explorer motorcycle are launched. Powered by the Zundapp-engineered 50cc, 6.5hp two stroke motors, these bikes redefined the entry-levelsegment. The Silver Plus, initially a two-speed and then later a three speed,foundareadymarketnotonlyamongtheyoungofficegoingmale,but amongan increasing number of women who found the step-through design convenient.The Explorer, with its contemporary bikini fairing and 'fastback' tailpiece. Both bikes sported alloy wheels, a first in India. Close on the heels of the littlewonders came the Fury 175. Powered by a 175 Zundapp two-stroke engine witha five-speed gearbox, this refreshingly quick motorcycle came fitted with ahydraulic disc brake.Againafirstinthecountry.Andabike,manyfeel,muchtooearlyinINDIA. 1984 BrandNewVintages The 80s also saw theBullet in many different avatars. The Deluxemodels appeared, in resplendent chrome andmetallic colours, and 12 volt electrical were offeredas an option, to aid in brighter lighting and easier starting. It was also the year when Enfield India grew confident enough about their flagship product to beginsending 'coals back to Newcastle'. Owing to their status as 'brand new vintages',Enfield Bullets found a strong niche market in the UK and Europe, among people looking to come back to motorcycling.
  • 19.
    19 ENFIELD BECOMES ROYALENFIELD (1991-2000) 1990HeavyFuel The 1990's saw many revolutionary models from the company.The Taurus Diesel was the first production Diesel motorcycle in the world. 1993 Bullet500 TheBullet500waslaunchedinJunethisyear.Itwentontobecomethemostcovetedmodel. 1994 Eicher acquires Enfield In March the ailingcompany got a new lease of life when Eichergroup acquired Enfield IndiaCompany.ThecompanynamechangedtoRoyalEnfieldMotorsLimited. ROYAL ENFIELD ( 2001-2010) 2001 The Dare Devils, the motorcycle display team of the Corps of Signals,Jabalpur forms a Human Pyramid of 201 men on 10 Enfield 350cc bikes andrides a distance of more than 200 meters. ROYAL ENFIELD 500 : This is a classic bike having vintage styling. The bike has hand – painted pin strips. A 4- speed transmission , double leading shoe front breaks and was touted as the powerhouse model with a whopping 27 bhp output. While bike looked mostly similar to the standard 350 offering , its bigger engine made it a more potent vehicle to have on long rides.
  • 20.
    20 ROYAL ENFIELD BULLETELECTRS 4S : Royal Enfield motorcycles were renowned for having problems starting because of their CB Point Ignition systems. In an attempt to break this negative image, the company came up with Electra. Electra was in effect a standard 350 cc but had a CI Ignition system. This paved the way for the newer bikes from Royal Enfield. ROYAL ENFIELD LIGHTING 535 : Looking for an image make over back in 2001, Enfield came up with Lighting. It was a limited edition 535 Motorcycle. The single –cylinder air-cooled 535 cc engine was the largest SCAC engine for any motorcycle in the world. The bike received limited acceptance amongst users and was discontinued after 2006 but it succeeded in rebuilding the power-bike image of Royal Enfield amongst the enthusiasts. ROYAL ENFIELD ELECTRS 5S : The Electra 4S receiving quite a lot of acceptance, Royal Enfield decided to add a few more features to align themselves with the more contemporary manufacturers. From a right-hand side 4-speed gear shift, they moved to a left - hand side 5-speed gear shift. Disc brakes also made an entry, with the 280 mm disc being the largest in the country. This has been one of the most successful models from Royal Enfield and to a large extent responsible for the revival of the brand during the turn of the millennium.
  • 21.
    21 ROYAL ENFIELS MACHISMO: Machsimo is Royal Enfield’s ‘Chrome monster’ Resplendent with chrome, they are available in both 350 and 500 variants. They were the first bikes to have the new legendary lean bum AVL engines. These were the results of collaboration with Austrain engine manufacture, AVL. ROYAL ENFIELD THUNDERBIRD : Thunderbird is a powerful bike which for the first time broke off from the bullet look. They were modeled similar to the cruisers available world wide and were positioned as a tourer’s choice. It has developed into a strong marquee itself and continues to remain a brand name despite engineering changes that went it to it. It started as a 350 cc AVL Single-spark engine. Today the thunderbird is a 350 cc unit construction twin spark engine with about 20 bhp output. Recently they even launched their Thunderbird 500 cc as well. ROYAL ENFIELD CLASSIC : In 2008, Royal Enfield unveiled it’s latest offerings the Classic 350 and the Classic 500. Styled in the vintage 50’s look, they came with 18 inch tyres, Unit construction engines and the look that gives us a feel of vintage. Priced at 1.3 lakhs and 1.7 lakhs respectively, the 350 cc and the 500 cc variants are slowly gaining popularity amongst users for the lower ride height, the great power and above all, the vintage feel of the bike.
  • 22.
    22 RATIONALE OF THEPROJECT : Royal Enfield motorcycles have for a long time held the fancy of Indian two- wheeler users. However, this awe and enthusiasm has not really translated into sales for the company. On a superficial level, it seems that this may caused by high prices, low fuel-efficiency and maintenance issues. However, it was felt that this can be caused by a strong disconnect between the perception of the motorcycles from Royal Enfield amongst the users and the value proposition from the company. INCEPTION OF ROYAL ENFIELD : The Enfield cycle company made motorcycles, bicycles, lawn movers and stationery engines under the name Royal Enfield out of its works based at Redditch, Worcestershire. The legacy of weapons manufacture is reflected in the logo comprising the cannon, and the moto “Made like a gun”. Use of the brand name Royal Enfield was licensed by the Crown in 1890. TYPE OF COMPANY : ROYAL ENFIELD is a subsidiary type of company where a subsidiary or a daughter company is partly or wholly owned by another company. In the case of Royal Enfield, Eicheris the company that owns Royal Enfield.
  • 23.
    23 BOARD OF DIRECTORS: VENKI PADHBANABAN : CEO, R.E MOTORS SIDDHARTHA LAL : MD and CEO, EML S. SANDILYA : CHAIRMAN, EML M.J SUBBAIAH : INDEPENDENT DIRECTOR, EML PRIYA PRAT : INDEPENDENT DIRECTOR, EML R.L RAVICHANDRAN : EXECUTIVE DIRECTOR, EML PRATEEK JALAN : INDEPENDENT DIRECTOR, EML
  • 24.
    24 Organizational chart forRoyal Enfield Sales Manager Service Manager Service manager General Manager Showroom in Charge CCharge AccountantService Supervisor Service staffs Assistance Accountant Team manager Sales Representative
  • 25.
    25 SWOT ANALYSIS STRENGTH 1. Oldestmotorcycle brand in the world. 2. Excellent branding and positioning. 3. High performance and comfort. 4. Used on a large scale for military purposes, because of its sturdiness WEAKNESS 1. High price of the bikes. 2. Little product innovations OPPORTUNITY 1. Tap the urban market. 2. More brand visibility. THREATS 1. Threat from other competitor
  • 26.
    26 GROWTH AND PROSPECTSFOR ROYAL ENFIELD : Royal Enfield motors does justice to being the world’s oldest motorcycle brand by ensuring that the Bullets they manufacture go on to record profitable sales. For the first three quarters in 2012 the results are positive and Royal Enfield Motors sales reflect 42000 units globally by mid year. That equates to a sales growth rate of 40%. Royal Enfield Motors sales goal for 2012 stands at upward of 70000 units. At present, buyers in India have even been given a waiting period of a year for delivery of some bike models. In United States, Minnesota, based Classic Motor works distributes Royal Enfield bikes and has reported sales growth of 50% this year. The US is now amongst Royal Enfield Motors strongest markets. Royal Enfield Bullet sales have not suffered a set back despite the shaky global economy situation. Only recently, Royal Enfield made an announcement regarding a new manufacturing plant in India. This will churn out increased volumes and help the company meet global demand of their classic motorcycles. In the year 2012 the growth rate of sales in India was 43% with 74726 bikes which were produced. This shows that the company is growing with its branding and not which much of advertising efforts and expenses.
  • 27.
    27 DATA ANALYSIS ANDINFERENCE TABLE 4.1 Table showing why people ride motorcycles in comparison to cars. This is general question which tells us what the respondents think why they ride a motorcycle. Variables Respondents Percentage(%) Economic 10 20 Time saving 14 28 Convenient in traffic 7 14 Speed and thrill 7 14 Biking as passion 12 24 Total 50 100 ANALYSIS: From the above table it is seen that biking as a passion was the most respondents thought motorcycle to them is about the passion that they have. And for the speed and thrill it was 14 %.
  • 28.
    28 INFERENCE: 24 % ofthe respondents take riding a motorcycle as a passion. The option economic (20 %) tells us that it is more economic if you compare it to a four wheeler. GRAPH 4.1 Graph showing why people ride motorcycles in comparison to cars 20% 28% 14% 14% 24% Economic Time saving Convenient in traffic Speed and thrill Biking as passion
  • 29.
    29 TABLE 4.2 Table showingthe reason behind respondents buying Royal Enfield Variables Respondents Percentage(%) Looks 11 22 Speed 12 24 Mileage 13 26 Road presence 14 28 Total 50 100 ANALYSIS : From the analysis table 22% of the respondents bought the bike for its looks and 24% for speed and 28% accepted it to be the road presence. INFERENCE : Here the road presence indicates the number of people noticing the bike on the road.
  • 30.
    30 GRAPH 4.2 Graph showingthe reason behind respondents buying Royal Enfield 0 5 10 15 20 25 30 Looks Speed Mileage Road presence 22 24 26 28 Percentage
  • 31.
    31 TABLE 4.3 Table showingwhy the consumer will not choose a Royal Enfield Variables Respondents Percentage(%) High Price 11 22 High maintenance 14 28 Low mileage 16 32 Its too heavy not for me. 9 18 TOTAL 50 100 ANALYSIS : From the table we get to know that owners are not happy about the low maintenance and high mileage. INFERENCE : Royal Enfield is a bike which needs maintenance and the mileage being low this might be the reason for its moderate sales as the after purchase investments are quite high.
  • 32.
    32 GRAPH 4.3 Graph showingwhy the consumer will not choose a Royal Enfield 22 28 32 18 0 5 10 15 20 25 30 35 High Price High maintenance Low mileage Its too heavy not for me. Percentage
  • 33.
    33 TABLE 4.4 Table showingwhere the respondents bought the bike from. Variables Respondents Percentage(%) Showroom 20 40 Direct second hand 5 10 Second hand through a broker 10 20 Used vehicle dealership 15 30 TOTAL 50 100 ANALYSIS : From the table its seen 40% of them bought it from showroom,10% direct second hand and 20% through a broker ,30% through used vehicle dealership. INFERENCE : This shows that there is more of direct selling happening for the company and the bullet buyers buy bikes only from trusted sources.
  • 34.
    34 GRAPH 4.4 Graph showingwhere the respondents bought the bike from. 40 10 20 30 0 5 10 15 20 25 30 35 40 45 Showroom Direct second hand Second hand through a broker Used vehicle dealership Percentage
  • 35.
    35 TABLE 4.5 Table showingthe bike preference of the respondents. Variables RESPONDENTS Percentage(%) Bullet of 70’s 13 26 Bullet of 80’s 11 22 Bullet of 90’s 15 30 Bullet after 90’s 11 22 Total 50 100 ANALYSIS : The above table shows that 26% of the Respondents prefer the bullets of 70’s, 22% say 80’s, 30% prefer 90’s and 22% say 90’s. INFERENCE : By the information collected it is seen that the craze for old generation bikes is more. The respondents also have shown a liking towards the new generation and hence the reason for the overall sales of bikes for the company.
  • 36.
    36 GRAPH 4.5 Graph showingthe bike preference of the respondents. 26 22 30 22 0 5 10 15 20 25 30 35 Bullet of 70’s Bullet of 80’s Bullet of 90’s Bullet after 90’s Percentage
  • 37.
    37 TABLE 4.6 Table showingthe ads of Royal Enfield motorcycles. Variables Respondents Percentage(%) Don’t really recall 15 30 Leave home print ad 10 20 Leave home TV commercial 10 20 Others 15 30 TOTAL 50 100 ANALYSIS : From the table 20% say leave home print ad,20% believe leave home TV commercial shows and 30% don’t really recall. INFERENCE : The leave home print ad which is as posters and banners outside malls, shopping complex and even road side hoardings has planted an image in the viewers mind.
  • 38.
    38 GRAPH 4.6 Graph showingthe ads of Royal Enfield motorcycles. 30 20 20 30 0 5 10 15 20 25 30 35 Don’t really recall Leave home print ad Leave home TV commercial Others Percentage
  • 39.
    39 TABLE 4.7 Table showingwhat a Bullet ad should show. Variables Respondents Percentage(%) Speed 5 10 Power 20 40 Respect 15 30 Looks 10 20 TOTAL 50 100 ANALYSIS : From the above table only 10% respondents say speed 40% for power 30% for respect and 20% for looks. INFERENCE : The respondents here were more keen to notice the companies effort of showing power and respect for the one who rides the bike. By this the company is rightly talking about their product.
  • 40.
    40 GRAPH 4.7 Graph showingwhat a Bullet ad should show. 0 5 10 15 20 25 30 35 40 Speed Power Respect Looks 10 40 30 20 Percentage
  • 41.
    41 TABLE 4.8 Table showingthe choice of respondents for Brand ambassadors for Royal Enfield. Variables Respondents Percentage(%) Film celebrities 10 20 Sports personality 15 30 Others 25 50 TOTAL 50 100 ANALYSIS : 50% of the respondents choose others 30% of them choose sports personality and only 20% choose film celebrities. INFERENCE : Here the respondents specified others into the following category : 1. A model 2. The CEO himself
  • 42.
    42 By framing thisquestion I got the way people associates themselves with the bikes. The respondents thought that the film stars could be the apt ambassadors as they have seen Katrina Kaif an Indian actress ride a bullet in one of her movies. GRAPH 4.8 Graph showing the choice of respondents for Brand ambassadors for Royal Enfield. 20% 30% 50% Film celebrities Sports personality Others
  • 43.
    43 TABLE 4.9 Table showswhether the respondents have heard of Royal Enfield Fury. Variables Respondents Percentage(%) Yeah obviously 20 40 Just heard yet to see 20 40 Shocking not to hear about it 10 20 TOTAL 50 100 ANALYSIS : From the above table 40% respondents know about fury 20% just heard yet to see and 40% were shocked not to hear about it. INFERENCE : This tells us how the news is spread through the company doesn’t invest much on advertising, but the new products are known well on advance as the brand has good positioning and the owners being loyal and enthusiasts about the company, there is a good word of mouth communication that helps the company.
  • 44.
    44 GRAPH 4.9 Graph showswhether the respondents have heard of Royal Enfield Fury. 40% 40% 20% Yeah obviously Just heard yet to see Shocking not to hear about it
  • 45.
    45 TABLE 4.10 Table showingthe respondents knew about the Bike release Variables Respondents Percentage(%) Net updates 17 34 Magazines 15 30 Had been to the auto expo 8 16 Friends 10 20 TOTAL 50 100 ANALYSIS : From the above table it is seen that 34% of the respondents depend on net updates to know the release of the new bike. INFERENCE : We do understand that the auto expo does help to some extent in making the consumers know about the release of the new bike.
  • 46.
    46 GRAPH4.10 Graph showing therespondents knew about the Bike release 0 5 10 15 20 25 30 35 Net updates Magazines Had been to the auto expo Friends 34 30 16 20 Percentage
  • 47.
    47 TABLE 4.11 Table showinghow many gatherings they have been to. Variables Respondents Percentage(%) Almost all 11 22 Very few 16 32 Not yet 4 8 Would love to be a part 19 38 Total 50 100 ANALYSIS: From the table we find that 22% respondents have gone for almost all and 32% have gone for very few, 8% of them have not been to any of the gatherings and 38% of them would love to be a part of it. INFERENCE : It’s pretty evident that not many people have made it to these rides but everyone has the urge to attend and everyone knows what these rides are all though they have not attended these.
  • 48.
    48 GRAPH4.11 Graph showing howmany gatherings they have been to. 0 5 10 15 20 25 30 35 40 Almost all Very few Not yet Would love to be a part 22 32 8 38 Percentage
  • 49.
    49 TABLE 4.12 Table showingif respondents know about rider mania. Variables Respondents Percentage(%) The best way of associating the brand 19 38 Good initiative 13 26 Would surely love to go along 10 20 Not interested 8 16 TOTAL 50 100 ANALYSIS : From above table 38% respondents think it is the best way of associating with the brand, 26% said as a good initiative, 20% said would surely go along, 16% were not interested. INFERENCE : Rider mania is a promotional activity started off by Royal Enfield where rides are organized by the company and these rides last for a week or so. They travel to various adventurous destinations like ladakh, rann of kutch etc. Most of the
  • 50.
    50 respondents said theywere interested in going for these rides and the rest said they weren’t interested because they also have started organizing. GRAPH4.12 Graph showing if respondents know about rider mania. 0 5 10 15 20 25 30 35 40 The best way of associating the brand Good initiative Would surely love to go along Not interested 38 26 20 16 Percentage
  • 51.
    51 TABLE 4.13 Table showingwhat if Royal Enfield comes up with ads. Variables Respondents Percentage(%) Overwhelming 16 32 Acceptable 12 24 The goodwill they have is enough 20 40 Not interested 2 4 TOTAL 50 100 ANALYSIS : From the above table 32% say they are overwhelmed, 24% say they accept the fact the highest said 40% of them that the goodwill they have is sufficient and only 4% are not interested. INFERENCE : The respondents were happy to hear about tv commercials as they associated themselves with the brand. Was surprised to see the 2 respondents who were not interested and when I asked them why they said it would be wasteful expense for the company as the branding of the company is very good.
  • 52.
    52 GRAPH4.13 Graph showing whatif Royal Enfield comes up with ads. 32 24 40 4 0 5 10 15 20 25 30 35 40 45 Overwhelming Acceptable The goodwill they have is enough Not interested Percentage
  • 53.
    53 TABLE 4.14 Table showingconsumers response in comparison to YAMAHA. Variables Respondents Percentage(%) Good 36 72 Average 9 18 Satisfied 5 10 TOTAL 50 100 ANALYSIS : From the above table we do see that 72% said Enfield is good, 18% said as average, 10% said it as satisfied. INFERENCE : Almost all the respondents feel that Royal Enfield is more good as a bike when compared to Yamaha.
  • 54.
    54 GRAPH 4.14 Graph showingconsumers response in comparison to YAMAHA 72% 18% 10% Good Average Satisfied
  • 55.
    55 TABLE 4.15 The tableshows which is the most liked model among the models available in Royal Enfield brand. Variables Respondents Percentage(%) The classic 15 30 The electra 15 30 The thunderbird 10 20 The machismo 10 20 TOTAL 50 100 ANALYSIS : From the above table we see that classic and electra model have the same number of respondents where as for thunderbird we have 20% respondents and for machismo we have only 20% of them. INFERENCE : What we understand is that the classic and electra model have same number of respondents because of the availability of bikes with 500 cc engines as compared to machismo and thunderbird.
  • 56.
    56 GRAPH4.15 The graphshows whichis the most liked model among the models available in Royal Enfield brand. 30 30 20 20 0 5 10 15 20 25 30 35 The classic The electra The thunderbird The machismo Percentage
  • 57.
    57 TABLE 4.16 Table showingwhat if the price of the bike is reduced. Variables Respondents Percentage(%) Shock 8 16 Cannot believe the news 20 40 Would not agree with the news 22 44 TOTAL 50 100 ANALYSIS : We see 16% respondents were shocked, 40% could not believe the news and 44% would not agree with the news. INFERENCE : The maximum respondents could not agree to the news as the brand Enfield is very particular about its image and would not do any changes that will affect the image.
  • 58.
    58 GRAPH4.16 Graph showing whatif the price of the bike is reduced. 16% 40% 44% Shock Cannot believe the news Would not agree with the news
  • 59.
    59 TABLE 4.17 Table showingthe reason for armed forces selecting the brand. Variables Respondents Percentage(%) Comfort 15 30 For the nature of bike to be driven in all kinds of terrain 35 70 TOTAL 50 100 ANALYSIS : Out of all the respondents 70% said because of the nature of bike being driven in all kinds of terrain and 30% said for comfort. INFERENCE : The main reason is for the nature and adaptability of the bike that can sustain and with stand any kind of weather and roads and still run properly.
  • 60.
    60 GRAPH4.17 Graph showing thereason for armed forces selecting the brand. 30% 70% Comfort For the nature of bike to be driven in all kinds of terrain
  • 61.
    61 TABLE 4.18 Table showingthe reason for selecting the bike for long rides. Variables Respondents Percentage(%) Stability 37 74 Performance 13 26 TOTAL 50 100 ANALYSIS : 74% respondents agreed to stability and 26% agreed for the performance. INFERENCE : The reason for maximum agreeing to stability is because of the firm and rigid nature of the bike .
  • 62.
    62 GRAPH 4.18 Graph showingthe reason for selecting the bike for long rides 74% 26% Stability Performance
  • 63.
    63 TABLE 4.19 What willbe the grade that you would give to the bullet overall as a brand Variables Respondents Percentage(%) A(outstanding) 27 54 B(good) 14 28 C(satisfied) 5 10 D(dissatisfied) 4 8 TOTAL 50 100 ANALYSIS : 54% respondents said it as outstanding, 28% said it as good, 10% said as satisfied and only 8% were dissatisfied. INFERENCE : Out of all the respondents maximum agreed and gave an A grade which is the result of the trust build by the brand over the years and only a very few were dissatisfied which is the goodwill they have in the market.
  • 64.
    64 GRAPH 4.19 What willbe the grade that you would give to the bullet overall as a brand 54 28 10 8 0 10 20 30 40 50 60 A(outstanding) B(good) C(satisfied) D(dissatisfied) Percentage
  • 65.
    65 TABLE 4.20 Table showingthe preference the consumer would choose. Variables Respondents Percentage(%) Bullet 36 72 Sports bike 14 28 TOTAL 50 100 ANALYSIS : 72% Of the respondents agreed for a bullet and only 28% agreed for a sports bike. INFERENCE : From the above table what we see is maximum people would agree for a bullet the reason being the stability, performance and the rugged nature of the bike as compared to a sports bike that only has speed.
  • 66.
    66 GRAPH 4.20 Graph showingthe preference the consumer would choose. 72% 28% Bullet Sports bike
  • 67.
    67 FINDINGS 1. Majority ofthe respondents said riding bike was a passion for them and it could be achieved by riding a Royal Enfield motorcycle. 2. Respondents choose Royal Enfield for the road presence. 3. The weakness that the respondents thought with the bikes was that these are high maintenance bikes and give low mileage. 4. Most of the respondents bought their first hand bikes from showrooms and the second hand bikes were purchased from trusted mechanics and dealers. 5. Some respondents who owned new bikes preferred to have a bike from the 70’s. 6. New bike releases are known through the net updates , magazines, word of mouth communication. 7. Most of them want the bullet advertisements should show respect. 8. The bullet advertisement must have a brand ambassador who’s a sports personality or a wrestler 9. Most of them knew about the release of the new bike fury. 10. Maximum respondents depend on the net updates for the release of the new bike.
  • 68.
    68 11. From thetable we find that 22% respondents have gone for almost all and 32% have gone for very few, 8% of them have not been to any of the gatherings and 38% of them would love to be a part of it. 12. Every one knows about rider mania and had different perceptions about it. 13. The respondents want to see ads of Royal Enfield motorcycles and are expecting that the company to do more of ads or TV commercials. 14. From the above table we do see that 72% said Enfield is good, 18% said as average, 10% said it as satisfied. 15. From the above table we see that classic and electra model have the same number of respondents where as for thunderbird we have 20% respondents and for machismo we have only 20% of them. 16. We see 16% respondents were shocked, 40% could not believe the news and 44% would not agree with the news. 17. Out of all the respondents 70% said because of the nature of bike being driven in all kinds of terrain and 30% said for comfort. 18.74% respondents agreed to stability and 26% agreed for the performance. 19. 54% respondents said it as outstanding, 28% said it as good, 10% said as satisfied and only 8% were dissatisfied.
  • 69.
    69 20. 72% Ofthe respondents agreed for a bullet and only 28% agreed for a sports bike.
  • 70.
    70 CONCLUSION Royal Enfield hasmade it’s mark with the legendary history it has and maintains the image of the products they produce till date. The company has it’s own ways of marketing it’s products and has been maintaining the brand value till date. The promotional activities of the company are going quite strong but for the company to attain market share leader status they will have to follow aggressive sales strategies as with the change in time the competition is only to increase as in the year 2013 we are about to witness almost the launch of 30 new bikes in the market and also give importance to advertising. The old generation models did not need advertising as these were in late 50’s and 80’s. They were not much of promotions known then, the competition lacked too and the company having such goodwill as the military personnel used the bikes because it was made for such use. This set a different perspective in the minds of the people.
  • 71.
    71 -The company isdoing well but it needs to have a vision about becoming the market leaders and cutting through the little competition they have. -Brand ambassador. A non flamboyant well built brand ambassador should be chosen to represent the brand. Eg . Wrestler, Sports person -It is necessary for the company to have some one from India to connect with the Indian customer. -Measures should be taken to improve its dealership, showrooms are very small in size and do not reflect the quality and scale of Royal Enfield in the market. -Promotional campaign, the company ads seen on electronic and print media are absolutely out of touch with the Indian culture and thought process. An Indian customer irrespective of their income level has a soft corner for traditions and cultures of India. Hence, all companies including market leaders like Hero Moto Corp and BAJAJ capitalize on this behaviour of the customers and design their ad campaigns keeping India in mind.
  • 72.
    72 Questionnaire Dear Sir, I ama student of final year BBM in Presidency College, Kempapura. For the successful completion of my course work I am conducting a Study on Attitude of consumers towards Royal Enfield. This is purely meant for the academic purpose and a non publishable one. So i promise you that the feedback appeared in sheet will be purely confidential and not to be used for any other purpose. Thanking you BANGALORE GATTU V A SIDDANTH NAME: AGE: 1.Why do you ride a motorcycle in comparison to a four wheeler? () Economic () Time saving ()Convenient in traffic ()Biking and passion.
  • 73.
    73 2.Why did youchoose a Royal enfield motorcycle? () looks () speed () mileage () road presence 3.Why would you not choose a Royal Enfield? () High price. () high maintenance () low mileage () its too heavy, not for me. 4.Where did you buy your bike? () showroom () direct second hand () second hand through a mechanic or a broker () used vehicle dealership
  • 74.
    74 5.pick 1: () bulletsof 70’s () bullets of 80’s () bullets of 90’s () bullets after 90’s 6.which is your favourite Royal Enfield advertisement? () Don’t really recall seeing one. () leave home print ad () leave home T.v commercial () others 7.What do you think bullet ad shows us? () speed () power () respect () looks
  • 75.
    75 8. Who shouldbe the brand ambassador for Royal Enfield? Comment. () Film celebrities () sports personality ()others 9.Heard of fury the new bike release? () yeah obviously () just heard yet to see ()shocking not to hear about 10.How did you know about the new release? () net updates () magazines () had been to the auto expo () friends
  • 76.
    76 11.How many gatheringshave you been to? () Almost all () Very few () Not yet () Would love to be apart 12.What do you think of rider mania? () The best way of associating with the brand ()Good initiative ()would surely love to go along ()Not interested 13.What do you think of Royal Enfield coming up with ads? () Overwhelming () Acceptable () The goodwill they have is enough () Not interested
  • 77.
    77 14. How isconsumers response in comparison with YAMAHA? () Good () Average () Satisfied 15.Which is your favourite bullet among the range available? ()classic bullet ()electra bullet ()the thunderbird ()the machismo 16. What would be your reaction if the company would reduce the price of the bike? () shock () cannot believe the news () would not agree with the news
  • 78.
    78 17. What wouldbe the reason for the defence forces selecting the particular brand bullet? () comfort () For the rugged nature of the bike to be driven on any terrain 18. What would be the reason for selecting the bullet for long drives? () Stability () Performance 19. What will be the grade that you would give to the bullet overall as a brand ? () A (outstanding) () B (good) () C (satisfied) () D (dissatisfied) 20. What will be the preference when you are given a chance to choose between a sports bike and a bullet? () Bullet () sports bike
  • 79.
    79 BIBLOGRAPHY WEBSITES 1. www.royalenfield.com 2. www.facebook.com/REBullet350?ref=ts&fref=ts 3.www.wikipedia.comwiki/Royal_Enfield_Bullet MAGAZINES 1. Auto car/Review/318871,royal-enfield-thunderbird-500-first-ride-review 2. Top drive /India/royal-Enfield/royal-Enfield-classic-chrome-review 3. Over drive /news/wheels/royal-Enfield-rider-mania TEXT BOOKS Marketing Management, 13th edition –Philip Kotler