SERVĠKAL SPĠNAL
YARALANMALAR

          Dr. Erkan AKGÜL
          Gazi Üniversitesi Tıp
          Fakültesi
          Acil Tıp Anabilim Dalı
          Ankara, 2009
SUNUM PLANI
 Anatomi
 Epidemiyoloji
 Etiyoloji
 Spinal immobilizasyon
 Spinal hasarın değerlendirilmesi
 Radyoloji
 Servikal yaralanmalar
 Tedavi
EPĠDEMĠYOLOJĠ

 ABD de her yıl 10 000 yeni vaka
 Gençlerde daha sık

 Erkeklerde 4 kat sık

 Vakaların % 90 ı motorlu araç kazalarına
  bağlı künt travma
 ABD ye maliyeti 5.6 milyar dolar/ yıl
EPĠDEMĠYOLOJĠ

   Servikal yaralanmalar
       Kalıcı
       YaĢam biçimini değiĢtirici
       YaĢam kalitesini azaltan
       YaĢam süresini azaltan yaralanmalar olması
        nedeniyle önemli
       Erken tanı ve yönetim bu olumsuz sonuçları
        azaltmada önemli
EPĠDEMĠYOLOJĠ

   Vertebra yaralanmasının %55 i servikal
    bölgede olur
    •   Eklem hareket geniĢliği daha fazla
    •   Kas koruması az
    •   Vertebralar daha küçük
    •   Bağları daha zayıf
   National Emergency X-Radiography
    Utilization Study (NEXUS) göre
    •   Kırıklar en sık C2 de(%24)
    •   C3 en az yaralanan (%4.3)
    •   Dislokasyon ve subluksasyonlar en sık C5-
        C6, C6-C7 de görülür
ANATOMĠ
Intrasegmental
Ligamentum flavum
Intertransverse ligament
Interspinous ligament
Intersegmental
ALL
PLL
Supraspinous ligament
YARALANMA MEKANĠZMALARI

 Fleksiyon
 Ekstansiyon

 Rotasyon

 Penetrasyon

 Yana eğilme

 Distraksiyon
YARALANMA MEKANIZMALARı
SPĠNAL ĠMMOBĠLĠZASYON

 Uzun omurga tahtası
 Servikal collar

 Kum torbası

 Kütük çevirme hareketi
     BaĢ-boyun   ve gövde nötral pozisyonda
     Manuel stabilizasyon

     Aksiyel traksiyon yapılmamalı
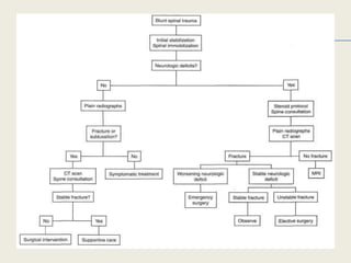
VERTEBRA YARALANMASI KRĠTERLERĠ

 Bilinç durum değiĢikliği
 Zehirlenme bulgusunun olması

 Nörolojik defisit

 Ekstremite kırığı veya Ģüphesi

 Vertebra ağrısı veya hassasiyeti

 Servikal ağrı veya hassasiyet
TANIDA GECĠKME SEBEPLERĠ

 Klinik olarak Ģüphelenmeme
 Uygun grafilerin çekil(e)memesi

 Multipıl travma

 Grafiyi değerlendirememe

 Ġntoksikasyon

 AzalmıĢ mental durum/bilinç seviyesi
KLĠNĠK DEĞERLENDĠRME

   Ġnspeksiyon ve palpasyon: oksiputtan
    koksikse kadar yapılmalı
     Hassasiyet

     Ayrılmaveya basamaklanma
     Ödem veya ezilme

     Kas spazmı
KLĠNĠK DEĞERLENDĠRME

   Nörolojik değerlendirme
     Duyu  muayenesi
     Motor fonksiyon

     Refleksler

     Rektal muayene
REKTAL MUAYENE

 Tonus
 His

 Kontrol: Ġstemli sfinkter kontrolu veya rektal
  hissin olması alt spinal kord ve supraspinal
  merkezle iletiĢimi gösterir. Ġyi prognoz
 Bulbokavernöz refleks: Glans penisin
  çekilmesi veya klitorise bası ile anal
  kontraksiyonun olmasıdır. Negatifliği spinal
  Ģoku gösterir
SPĠNAL KORD LEZYONLARI/SPĠNAL ġOK

 Yaralanmanın altında kalan seviyelerde ani
  refleks fonksiyon kaybı (arefleksi)
 Bulguları
     Bradikardi

     Hipotansiyon

     Flask
          paralizi
     Somatik duyu kaybı

     Mesane disfonksiyonu
SPĠNAL KORD SENDROMLARI
 SENDROM           ETYOLOJİ                    SEMPTOMLAR                    PROGNOZ
Anterior kord   Direkt anterior       Komplet paralizi+ağrı ve ısı duyu       KÖTÜ
                kord                  kaybı
                kompresyonu,          Pozisyon ve vibrasyon duyusu
                Fleksiyon, anterior
                                      korunur
                spinal arterin
                trombozu
Santral kord    Hiperekstansiyon,     Quadriparezi; üst>alt; ağrı ve ısı        ĠYĠ
                stenoz                duyusunda parsiyel kayıp
  Brown-        Transverse kesi,      Ġpsilateral spastik paralizi,             ĠYĠ
  Sequard       kord basısı           pozisyon ve vibrasyon kaybı,
                                      karĢı tarafta ağrı ve ısı duyu kaybı
Kauda Equina    Periferal sinir       DeğiĢken motor ve duyusal kayıp,          ĠYĠ
                hasarı                siyatik, barsak/mesane disfonk.
 Spinal Ģok     Genelde T6 ve         Arefleksi, duyu kaybı ve flask         DEĞĠġKEN
                üstünün parsiyel      paralizi, flask mesane ve rektal
                veya komplet          tonus kaybı, bradikardi,
                hasarı
                                      hipotansiyon
NATIONAL EMERGENCY X-RADYOGRAPHY
UTILIZATION STUDY (NEXUS) KRĠTERLERĠ
 Orta hat servikal spinal hassasiyetin
  olmaması
 Zehirlenme bulgusunun olmaması

 Bilinç değiĢikliğinin olmaması

 Fokal nörolojik defisitin olmaması

 Servikal yaralanma ile karıĢabilecek baĢka
  bir ağrılı yaralanmanın olmaması
     Bu durumlarda grafiye gerek yoktur
KANADA SERVĠKAL
VERTEBRA KURALLARI
        grafi
çekileçek
1. YaĢ 65 den büyük
2. Tehlikeli mekanizma                  Tehlikeli mekanizma
3. Ekstremitelerde parestezi         • 90 cm veya 5 basamaktan
                                     düĢme
                   hayır             • BaĢa aksiyel yüklenme
                                     • Motorlu taĢıt kazası
1. Basit arkadan çarpma                  1. 100km /sa
2. Acil serviste oturur                  2. Takla atma
pozisyonda                               3. Araçtan fırlama
3. Kazadan sonra yürümüĢ             • Bisiklet kazası
4. Geç dönemde boyun ağrısı
5. Orta hat hassasiyeti yok
                evet                hayır
                                                x ray
      Boyun 45 derece dönebiliyor
                                      hayır
                     evet
                 Grafi çekme
NEXUS        KSVK
             düşük risk
             kriterleri
Duyarlılık   %99.6        %99.4

Negatif      %99.9        %100
prediktif
değer
Seçicilik    %12          +%45.1
RADYOLOJĠK ĠNCELEME

   Standart 3 grafiyi içermeli
     Lateralgrafi
     Antero-posterior

     Açık ağız grafi (Odontoid)
LATERAL GRAFĠ
   T1 vertebranın üstü görülmeli
   Üç eğri hattı kontrol edilmeli
   Vertebral gövdeler kontrol edilmeli
       C2 nin altında aynı büyüklük ve Ģekilde olmalılar.
       AyrılmıĢ bir kemik fragmanı önemli bir ligemantöz hasarı
        gösterebilir.
       Spinöz prosesler intakt olmalıdır.
   Ġntervertebral disk mesafeleri kontrol edilmeli
   YumuĢak dokuları kontrol edilmeli
            Kemik hasarı olan hastaların %50 sine prevertebral dokularda
             ĢiĢlik eĢlik eder. Eğer yumuĢak doku ĢiĢliği varsa; tüm grafiler
             gizli kemik/ ligamentöz hasar açısından tekrar gözden
             geçirilmelidir
LATERAL GRAFĠ

 C1 önünde 10 mm
   C4 önünde 3-7 mm
   C6 önünde 16-20 mm
  yumuĢak doku kalınlığı
  olmalıdır.
 Atlanto aksiyal açıklık
  eriĢkinde 3mm, çocukta
  5-6 mm den fazla
  olmamalıdır
AP GRAFĠ

Spinöz prosesler düzgün bir
 hatta mı?
     Eğer değilse;unilateral faset
      dislokasyonu dıĢlanmalıdır.
     Ne zaman bir spinöz prosesin
      deviasyonu tespit edilirse;
      lateral grafi yeniden
      değerlendirilmeli.
AP GRAFĠ
   Ġnterspinöz mesafenin
    kabaca eĢitliği kontrol
    edilmeli
   Bir üst interspinöz aralık
    /alttaki mesafeden %50
    den fazla geniĢ ise
    anterior servikal
    dislokasyon için
    tanısaldır.
      %50 kuralı eğer grafi
        hastanın boynu
        fleksiyonda çekilirse
        de bozulur.
AÇIK AĞIZ GRAFĠ

 Odontoid kırık
 C1 lateral
  sınırlarının karĢılık
  gelen C2 lateral
  sınırları ile iliĢkisi
 Odontoid çıkıntının
  her iki yanındaki
  boĢluk mesafelerinin
  eĢitliği
TOMOGRAFĠ

 Grafide fraktür veya dislokasyon
 ġüpheli grafi bulguları

 Normal grafiye rağmen yüksek klinik Ģüphe

 Yeterli grafi elde edilememesi
TOMOGRAFĠ

   Yüksek klinik risk
      Yüksek hızlı motorlu araç kazası
      Yüksekten düĢme (10 ft)
      Yayaya araç çarpması
      Ciddi kapalı kafa hasarı veya ĠC kanama
      Bilinçsiz hasta
      Servikal omurga ile ilgili olabilecek nörolojik bulgu-semp.
J.TRAUMA , 2009 JUN
 Bailitz J Department Of Emergency Medicine
  Chicago
 YetiĢkin hastalarda künt servikal yaralanmada
  CT ile 3 yönlü radyografinin prospektif
  karĢılaĢtırması
 Literatürde grafinin sensivitesi %32-%89
  belirtilmiĢ
 ÇalıĢmaya alınan hastalar NEXUS kriterlerinin
  bir veya daha fazlasını karĢılıyormuĢ
 23 ay sürmüĢ
 CT yi ve grafiyi değerlendirenler diğer yöntemin
  sonuçlardan habersizmiĢ
   ÇalıĢmada 1505 hasta değerlendirmiĢ
   78 hastada 2 teknikten biri ile yaralanma olduğu
    gösterilmiĢ
   50 sinde klinik olarak önemli yaralanma mevcutmuĢ
   Ct önemli yaralanmaların tümünü tespit etmiĢ
   Radyografi 18 (%36) ini tespit etmiĢ
   Sonuç; klinik olarak servikal yaralanmaların tespitinde
    CT nin üstün olduğu gösterilmiĢ. Hızlı tanı konmasına
    neden olduğu da göz önüne alındığında bütün
    hastalarda CT ilk tercih olmalıdır.
MR
 Spinal kord hasarına bağlı nörolojik defisiti
  bulunan tüm hastalarda endikedir
 Spinal kırıklara eĢlik eden yumuĢak doku
  hasarını göstermede CT den daha iyi
 Epidural mesafenin intervertebral disk
  herniasyonu, hematom, kemik fragmanları;
  spinal kordda ödem,kanama ve laserasyon
  açısından değerlendirmeyi sağlar
ÜST SERVIKAL YARALANMALAR
ATLANTO-OKSĠPĠTAL DĠSLOKASYON
 Sıklıkla fleksiyon ve distraksiyon
  mekanizması ile oluĢur
 Çoğunlukla beyin sapı lezyonu ve apne ile
  ölürler
 YaĢayanlar quadriplejik ve ventilatöre bağlı
  kalırlar
 Spinal immobilizasyon tavsiye edilir
ATLAS KIRIKLARI

 %40 aksis kırıkları ile birliktedir
 Genellikle aksiyel yüklenme ile olur

 Sıklıkla patlama (burst) kırığıdır (jefferson
  kırığı)
 Tek taraflı halka ve lateral kitle kırıkları
  nadirdir ve stabildirler
JEFFERSON FRAKTÜRÜ

 Ön ve arka
  segmentlerin
  fraktürü ile
  karakterize
 Açık ağız grafi ve
  BT de görülür
ATLASIN ROTASYONEL
SUBLUKSASYONU
 Genellikle çocuklarda
  görülür.
 Hastalarda rotasyona
  direnç vardır(tortikolis)
 En iyi açık ağız grafide
  görülür
   C2-3
    subluksasyonu
HANGMAN KIRIĞI (ASI KIRIĞI)

 Aksisin arka arkusu
  kırığıdır
 Hiperekstansiyon
  travmasıyla oluĢur
 Sıklıkla C2-3
  dislokasyonu mevcuttur
ODONTOĠD KIRIKLARI

 Özellikle mandibula
  kırığı olmak üzere baĢ
  ve boyun hasarlarıyla
  birlikte görülür
 ÇeĢitli mekanizmalarla
  (fleksiyon, ekstansiyon,
   rotasyon) oluĢabilir
 Tip III cerrahi tedavi
  gerektirir
VERTEBRA CĠSĠM WEDGE KIRIĞI

 Ġki vertebra arasında kompresyon
 EĢlik eden posterior ligament hasarı
  stabiliteyi bozar
 Ekstansiyon göz
  yaĢı kırığı(tear
  drop)
 Potansiyel
  instabilite
ALT SERVĠKAL YARALANMALAR

 C3 kırıkları çok nadirdir
 Bu bölgede en sık kırık C5 de ve
  subluksasyon C5-6 da görülür
 Bu bölgede en sık vertebra cisim kırığı, tek
  veya çift taraflı faset
  subluksasyonu,lamina, spinoz proses
  kırıkları, ligament yırtılmaları
BILATERAL FASET DĠSLOKASYONU
 Hiperfleksiyon sonucu oluĢur
 Vertebra korpusunda %50’den daha fazla
  deplasman olur
   Unilateral faset
    dislokasyonu
CLAY-SHOVER KIRIĞI

   Lig. Flavumun
    gerilmesi sonucu
    spinoz çıkıntıda
    oluĢur
TEDAVĠ

   Tedavinin amacı
     Sekonder  yaralanmayı önlemek
     Korda basıyı azaltmak/kaldırmak

     Spinal stabiliteyi sağlamak

   Nörolojik defisit veya instabilite varsa
    öncelikle stabilite sağlanmalı sonra konsultan
    çağrılmalı
TEDAVĠ

 ĠV sıvı
 Hipotansiyonun nedeni aksi ispatlanana
  kadar kan kaybı kabul edilir
 Nörojenik Ģokta ise sıcak periferik
  vazodilatasyon ve bradikardi
 PA AC, pelvis grafisi

 USG , DPL
TEDAVĠ
 NASCIS çalıĢmasında yüksek doz
  steroidlerin komplet ve inkomplet lezyonlarda
  motor ve duyusal fonksiyonları iyileĢtirdiği
  gösterilmiĢ
 Bu etki doza ve zamana bağlı
    8  saat içinde baĢlanacak
     Metilprednizolon (30 mg/kg) bolus/15 dk.
     45 dk ara
     5.4 mg/kg/sat 23 saat infüzyon

   Penetran travmada etkisi gösterilememiĢtir
KAYNAKLAR

•   Tintinalli
•   ATLS
•   Travma
•   Kas iskelet yumuĢak doku radyolojisi, Tamer
    Kaya
•   Ġnternet

Servikal spinal yaralanmalar (fazlası için www.tipfakultesi.org )

  • 1.
    SERVĠKAL SPĠNAL YARALANMALAR Dr. Erkan AKGÜL Gazi Üniversitesi Tıp Fakültesi Acil Tıp Anabilim Dalı Ankara, 2009
  • 2.
    SUNUM PLANI  Anatomi Epidemiyoloji  Etiyoloji  Spinal immobilizasyon  Spinal hasarın değerlendirilmesi  Radyoloji  Servikal yaralanmalar  Tedavi
  • 3.
    EPĠDEMĠYOLOJĠ  ABD deher yıl 10 000 yeni vaka  Gençlerde daha sık  Erkeklerde 4 kat sık  Vakaların % 90 ı motorlu araç kazalarına bağlı künt travma  ABD ye maliyeti 5.6 milyar dolar/ yıl
  • 4.
    EPĠDEMĠYOLOJĠ  Servikal yaralanmalar  Kalıcı  YaĢam biçimini değiĢtirici  YaĢam kalitesini azaltan  YaĢam süresini azaltan yaralanmalar olması nedeniyle önemli  Erken tanı ve yönetim bu olumsuz sonuçları azaltmada önemli
  • 5.
    EPĠDEMĠYOLOJĠ  Vertebra yaralanmasının %55 i servikal bölgede olur • Eklem hareket geniĢliği daha fazla • Kas koruması az • Vertebralar daha küçük • Bağları daha zayıf
  • 6.
    National Emergency X-Radiography Utilization Study (NEXUS) göre • Kırıklar en sık C2 de(%24) • C3 en az yaralanan (%4.3) • Dislokasyon ve subluksasyonlar en sık C5- C6, C6-C7 de görülür
  • 7.
  • 10.
    Intrasegmental Ligamentum flavum Intertransverse ligament Interspinousligament Intersegmental ALL PLL Supraspinous ligament
  • 11.
    YARALANMA MEKANĠZMALARI  Fleksiyon Ekstansiyon  Rotasyon  Penetrasyon  Yana eğilme  Distraksiyon
  • 12.
  • 13.
    SPĠNAL ĠMMOBĠLĠZASYON  Uzunomurga tahtası  Servikal collar  Kum torbası  Kütük çevirme hareketi  BaĢ-boyun ve gövde nötral pozisyonda  Manuel stabilizasyon  Aksiyel traksiyon yapılmamalı
  • 15.
    VERTEBRA YARALANMASI KRĠTERLERĠ Bilinç durum değiĢikliği  Zehirlenme bulgusunun olması  Nörolojik defisit  Ekstremite kırığı veya Ģüphesi  Vertebra ağrısı veya hassasiyeti  Servikal ağrı veya hassasiyet
  • 16.
    TANIDA GECĠKME SEBEPLERĠ Klinik olarak Ģüphelenmeme  Uygun grafilerin çekil(e)memesi  Multipıl travma  Grafiyi değerlendirememe  Ġntoksikasyon  AzalmıĢ mental durum/bilinç seviyesi
  • 17.
    KLĠNĠK DEĞERLENDĠRME  Ġnspeksiyon ve palpasyon: oksiputtan koksikse kadar yapılmalı  Hassasiyet  Ayrılmaveya basamaklanma  Ödem veya ezilme  Kas spazmı
  • 18.
    KLĠNĠK DEĞERLENDĠRME  Nörolojik değerlendirme  Duyu muayenesi  Motor fonksiyon  Refleksler  Rektal muayene
  • 19.
    REKTAL MUAYENE  Tonus His  Kontrol: Ġstemli sfinkter kontrolu veya rektal hissin olması alt spinal kord ve supraspinal merkezle iletiĢimi gösterir. Ġyi prognoz  Bulbokavernöz refleks: Glans penisin çekilmesi veya klitorise bası ile anal kontraksiyonun olmasıdır. Negatifliği spinal Ģoku gösterir
  • 20.
    SPĠNAL KORD LEZYONLARI/SPĠNALġOK  Yaralanmanın altında kalan seviyelerde ani refleks fonksiyon kaybı (arefleksi)  Bulguları  Bradikardi  Hipotansiyon  Flask paralizi  Somatik duyu kaybı  Mesane disfonksiyonu
  • 21.
    SPĠNAL KORD SENDROMLARI SENDROM ETYOLOJİ SEMPTOMLAR PROGNOZ Anterior kord Direkt anterior Komplet paralizi+ağrı ve ısı duyu KÖTÜ kord kaybı kompresyonu, Pozisyon ve vibrasyon duyusu Fleksiyon, anterior korunur spinal arterin trombozu Santral kord Hiperekstansiyon, Quadriparezi; üst>alt; ağrı ve ısı ĠYĠ stenoz duyusunda parsiyel kayıp Brown- Transverse kesi, Ġpsilateral spastik paralizi, ĠYĠ Sequard kord basısı pozisyon ve vibrasyon kaybı, karĢı tarafta ağrı ve ısı duyu kaybı Kauda Equina Periferal sinir DeğiĢken motor ve duyusal kayıp, ĠYĠ hasarı siyatik, barsak/mesane disfonk. Spinal Ģok Genelde T6 ve Arefleksi, duyu kaybı ve flask DEĞĠġKEN üstünün parsiyel paralizi, flask mesane ve rektal veya komplet tonus kaybı, bradikardi, hasarı hipotansiyon
  • 22.
    NATIONAL EMERGENCY X-RADYOGRAPHY UTILIZATIONSTUDY (NEXUS) KRĠTERLERĠ  Orta hat servikal spinal hassasiyetin olmaması  Zehirlenme bulgusunun olmaması  Bilinç değiĢikliğinin olmaması  Fokal nörolojik defisitin olmaması  Servikal yaralanma ile karıĢabilecek baĢka bir ağrılı yaralanmanın olmaması Bu durumlarda grafiye gerek yoktur
  • 23.
    KANADA SERVĠKAL VERTEBRA KURALLARI grafi çekileçek 1. YaĢ 65 den büyük 2. Tehlikeli mekanizma Tehlikeli mekanizma 3. Ekstremitelerde parestezi • 90 cm veya 5 basamaktan düĢme hayır • BaĢa aksiyel yüklenme • Motorlu taĢıt kazası 1. Basit arkadan çarpma 1. 100km /sa 2. Acil serviste oturur 2. Takla atma pozisyonda 3. Araçtan fırlama 3. Kazadan sonra yürümüĢ • Bisiklet kazası 4. Geç dönemde boyun ağrısı 5. Orta hat hassasiyeti yok evet hayır x ray Boyun 45 derece dönebiliyor hayır evet Grafi çekme
  • 24.
    NEXUS KSVK düşük risk kriterleri Duyarlılık %99.6 %99.4 Negatif %99.9 %100 prediktif değer Seçicilik %12 +%45.1
  • 25.
    RADYOLOJĠK ĠNCELEME  Standart 3 grafiyi içermeli  Lateralgrafi  Antero-posterior  Açık ağız grafi (Odontoid)
  • 26.
    LATERAL GRAFĠ  T1 vertebranın üstü görülmeli  Üç eğri hattı kontrol edilmeli  Vertebral gövdeler kontrol edilmeli  C2 nin altında aynı büyüklük ve Ģekilde olmalılar.  AyrılmıĢ bir kemik fragmanı önemli bir ligemantöz hasarı gösterebilir.  Spinöz prosesler intakt olmalıdır.  Ġntervertebral disk mesafeleri kontrol edilmeli  YumuĢak dokuları kontrol edilmeli  Kemik hasarı olan hastaların %50 sine prevertebral dokularda ĢiĢlik eĢlik eder. Eğer yumuĢak doku ĢiĢliği varsa; tüm grafiler gizli kemik/ ligamentöz hasar açısından tekrar gözden geçirilmelidir
  • 27.
    LATERAL GRAFĠ  C1önünde 10 mm C4 önünde 3-7 mm C6 önünde 16-20 mm yumuĢak doku kalınlığı olmalıdır.  Atlanto aksiyal açıklık eriĢkinde 3mm, çocukta 5-6 mm den fazla olmamalıdır
  • 31.
    AP GRAFĠ Spinöz proseslerdüzgün bir hatta mı?  Eğer değilse;unilateral faset dislokasyonu dıĢlanmalıdır.  Ne zaman bir spinöz prosesin deviasyonu tespit edilirse; lateral grafi yeniden değerlendirilmeli.
  • 32.
    AP GRAFĠ  Ġnterspinöz mesafenin kabaca eĢitliği kontrol edilmeli  Bir üst interspinöz aralık /alttaki mesafeden %50 den fazla geniĢ ise anterior servikal dislokasyon için tanısaldır.  %50 kuralı eğer grafi hastanın boynu fleksiyonda çekilirse de bozulur.
  • 34.
    AÇIK AĞIZ GRAFĠ Odontoid kırık  C1 lateral sınırlarının karĢılık gelen C2 lateral sınırları ile iliĢkisi  Odontoid çıkıntının her iki yanındaki boĢluk mesafelerinin eĢitliği
  • 35.
    TOMOGRAFĠ  Grafide fraktürveya dislokasyon  ġüpheli grafi bulguları  Normal grafiye rağmen yüksek klinik Ģüphe  Yeterli grafi elde edilememesi
  • 36.
    TOMOGRAFĠ  Yüksek klinik risk Yüksek hızlı motorlu araç kazası Yüksekten düĢme (10 ft) Yayaya araç çarpması Ciddi kapalı kafa hasarı veya ĠC kanama Bilinçsiz hasta Servikal omurga ile ilgili olabilecek nörolojik bulgu-semp.
  • 37.
    J.TRAUMA , 2009JUN  Bailitz J Department Of Emergency Medicine Chicago  YetiĢkin hastalarda künt servikal yaralanmada CT ile 3 yönlü radyografinin prospektif karĢılaĢtırması  Literatürde grafinin sensivitesi %32-%89 belirtilmiĢ  ÇalıĢmaya alınan hastalar NEXUS kriterlerinin bir veya daha fazlasını karĢılıyormuĢ  23 ay sürmüĢ  CT yi ve grafiyi değerlendirenler diğer yöntemin sonuçlardan habersizmiĢ
  • 38.
    ÇalıĢmada 1505 hasta değerlendirmiĢ  78 hastada 2 teknikten biri ile yaralanma olduğu gösterilmiĢ  50 sinde klinik olarak önemli yaralanma mevcutmuĢ  Ct önemli yaralanmaların tümünü tespit etmiĢ  Radyografi 18 (%36) ini tespit etmiĢ  Sonuç; klinik olarak servikal yaralanmaların tespitinde CT nin üstün olduğu gösterilmiĢ. Hızlı tanı konmasına neden olduğu da göz önüne alındığında bütün hastalarda CT ilk tercih olmalıdır.
  • 39.
    MR  Spinal kordhasarına bağlı nörolojik defisiti bulunan tüm hastalarda endikedir  Spinal kırıklara eĢlik eden yumuĢak doku hasarını göstermede CT den daha iyi  Epidural mesafenin intervertebral disk herniasyonu, hematom, kemik fragmanları; spinal kordda ödem,kanama ve laserasyon açısından değerlendirmeyi sağlar
  • 40.
    ÜST SERVIKAL YARALANMALAR ATLANTO-OKSĠPĠTALDĠSLOKASYON  Sıklıkla fleksiyon ve distraksiyon mekanizması ile oluĢur  Çoğunlukla beyin sapı lezyonu ve apne ile ölürler  YaĢayanlar quadriplejik ve ventilatöre bağlı kalırlar  Spinal immobilizasyon tavsiye edilir
  • 41.
    ATLAS KIRIKLARI  %40aksis kırıkları ile birliktedir  Genellikle aksiyel yüklenme ile olur  Sıklıkla patlama (burst) kırığıdır (jefferson kırığı)  Tek taraflı halka ve lateral kitle kırıkları nadirdir ve stabildirler
  • 42.
    JEFFERSON FRAKTÜRÜ  Önve arka segmentlerin fraktürü ile karakterize  Açık ağız grafi ve BT de görülür
  • 43.
    ATLASIN ROTASYONEL SUBLUKSASYONU  Genellikleçocuklarda görülür.  Hastalarda rotasyona direnç vardır(tortikolis)  En iyi açık ağız grafide görülür
  • 44.
    C2-3 subluksasyonu
  • 45.
    HANGMAN KIRIĞI (ASIKIRIĞI)  Aksisin arka arkusu kırığıdır  Hiperekstansiyon travmasıyla oluĢur  Sıklıkla C2-3 dislokasyonu mevcuttur
  • 46.
    ODONTOĠD KIRIKLARI  Özelliklemandibula kırığı olmak üzere baĢ ve boyun hasarlarıyla birlikte görülür  ÇeĢitli mekanizmalarla (fleksiyon, ekstansiyon, rotasyon) oluĢabilir  Tip III cerrahi tedavi gerektirir
  • 47.
    VERTEBRA CĠSĠM WEDGEKIRIĞI  Ġki vertebra arasında kompresyon  EĢlik eden posterior ligament hasarı stabiliteyi bozar
  • 48.
     Ekstansiyon göz yaĢı kırığı(tear drop)  Potansiyel instabilite
  • 49.
    ALT SERVĠKAL YARALANMALAR C3 kırıkları çok nadirdir  Bu bölgede en sık kırık C5 de ve subluksasyon C5-6 da görülür  Bu bölgede en sık vertebra cisim kırığı, tek veya çift taraflı faset subluksasyonu,lamina, spinoz proses kırıkları, ligament yırtılmaları
  • 50.
    BILATERAL FASET DĠSLOKASYONU Hiperfleksiyon sonucu oluĢur  Vertebra korpusunda %50’den daha fazla deplasman olur
  • 51.
    Unilateral faset dislokasyonu
  • 52.
    CLAY-SHOVER KIRIĞI  Lig. Flavumun gerilmesi sonucu spinoz çıkıntıda oluĢur
  • 53.
    TEDAVĠ  Tedavinin amacı  Sekonder yaralanmayı önlemek  Korda basıyı azaltmak/kaldırmak  Spinal stabiliteyi sağlamak  Nörolojik defisit veya instabilite varsa öncelikle stabilite sağlanmalı sonra konsultan çağrılmalı
  • 54.
    TEDAVĠ  ĠV sıvı Hipotansiyonun nedeni aksi ispatlanana kadar kan kaybı kabul edilir  Nörojenik Ģokta ise sıcak periferik vazodilatasyon ve bradikardi  PA AC, pelvis grafisi  USG , DPL
  • 55.
    TEDAVĠ  NASCIS çalıĢmasındayüksek doz steroidlerin komplet ve inkomplet lezyonlarda motor ve duyusal fonksiyonları iyileĢtirdiği gösterilmiĢ  Bu etki doza ve zamana bağlı 8 saat içinde baĢlanacak  Metilprednizolon (30 mg/kg) bolus/15 dk.  45 dk ara  5.4 mg/kg/sat 23 saat infüzyon  Penetran travmada etkisi gösterilememiĢtir
  • 58.
    KAYNAKLAR • Tintinalli • ATLS • Travma • Kas iskelet yumuĢak doku radyolojisi, Tamer Kaya • Ġnternet