Secure Architecture and
Programming 101
Mario-Leander Reimer, QAware GmbH
O’Reilly Software Architecture Conference in London 2016
| O’Reilly Software Architecture Conference in London 2016 | Secure Architecture and Programming 101 | @LeanderReimer
$ whoami
Mario-Leander Reimer
Chief Technologist, QAware GmbH
mario-leander.reimer@qaware.de
https://github.com/lreimer/
https://slideshare.net/MarioLeanderReimer/
https://speakerdeck.com/lreimer/
https://twitter.com/leanderreimer/
2
| O’Reilly Software Architecture Conference in London 2016 | Secure Architecture and Programming 101 | @LeanderReimer
Security seems to be the most
underrated non functional
requirement in software engineering.
3
COLIN ANDERSON/GETTY IMAGES
https://www.wired.com/2015/05/possible-passengers-hack-commercial-aircraft/
IS IT POSSIBLE FOR PASSENGERS TO HACK 

COMMERCIAL AIRCRAFT?
https://www.wired.com/2015/07/hackers-remotely-kill-jeep-highway/
HACKERS REMOTELY KILL A JEEP ON THE HIGHWAY
WITH ME IN IT!
Open Sesame!
http://www.heise.de/security/meldung/BMW-ConnectedDrive-gehackt-2533601.html
| O’Reilly Software Architecture Conference in London 2016 | Secure Architecture and Programming 101 | @LeanderReimer7
https://xkcd.com/1354/
| O’Reilly Software Architecture Conference in London 2016 | Secure Architecture and Programming 101 | @LeanderReimer
The Java exploit for Heartbleed only had 186 lines of code. 

The patch for Heartblead only added 4 lines of code!
8
Checks for correct bounds
of record length added
Apple‘s SSL bug: goto fail;
Apple‘s SSL bug: goto fail;
Always
called
Success!? Not quite.
/* never called */
| O’Reilly Software Architecture Conference in London 2016 | Secure Architecture and Programming 101 | @LeanderReimer
Probably all security vulnerabilities
are caused by poor, negligent or just
plain unsafe programming!
11
| O’Reilly Software Architecture Conference in London 2016 | Secure Architecture and Programming 101 | @LeanderReimer12
| O’Reilly Software Architecture Conference in London 2016 | Secure Architecture and Programming 101 | @LeanderReimer
Know your attackers’ tools.
• Have a look at http://sectools.org
• Network scanners, Sniffers, Web Application Vulnerability Scanners,
Exploit toolkits, Password crackers, …
• Most of these security tools are freely available.
• We can use some of these tools to test our own applications!
• https://n0where.net/best-web-application-vulnerability-scanners/
13
| O’Reilly Software Architecture Conference in London 2016 | Secure Architecture and Programming 101 | @LeanderReimer
OWASP Zed Attack Proxy Demo.
14
https://www.owasp.org/index.php/OWASP_Zed_Attack_Proxy_Project
| O’Reilly Software Architecture Conference in London 2016 | Secure Architecture and Programming 101 | @LeanderReimer
One single line of code can be the root of all evil …
15
@WebServlet(name = "DownloadServlet", urlPatterns = "/download")
public class DownloadServlet extends HttpServlet {
@Override
protected void doGet(HttpServletRequest req, HttpServletResponse resp)
throws ServletException, IOException {
// translate src parameter to full file system path
String src = req.getParameter("src");
File file = new File(getServletContext().getRealPath("/"), "/" + src);
if (file.exists() && file.canRead() && file.isFile()) {
// copy file contents to servlet output stream
Files.copy(file.toPath(), resp.getOutputStream());
} else {
resp.sendError(404);
}
}
}
| O’Reilly Software Architecture Conference in London 2016 | Secure Architecture and Programming 101 | @LeanderReimer
The OWASP Top 10 Security Risks.
16
A1-Injection
A2-Broken
Authentication and
Session
Management
A3-Cross-Site
Scripting (XSS)
A4-Insecure Direct
Object References
A5-Security
Misconfiguration
A6-Sensitive Data
Exposure
A7-Missing
Function Level
Access Control
A8-Cross-Site
Request Forgery
(CSRF)
A9-Using
Components with
known
Vulnerabilities
A10-
Unvalidated
Redirects and
https://www.owasp.org/index.php/Top_10_2013-Top_10
| O’Reilly Software Architecture Conference in London 2016 | Secure Architecture and Programming 101 | @LeanderReimer
How can we do better?
17
| O’Reilly Software Architecture Conference in London 2016 | Secure Architecture and Programming 101 | @LeanderReimer18
| O’Reilly Software Architecture Conference in London 2016 | Secure Architecture and Programming 101 | @LeanderReimer
Only 3 sources and 221 rules for better, stable and
more secure code.
19
Secure Coding Guidelines for Java SE
Updated for Java SE 8, Version: 5.0, Last updated: 25 September 2014
http://www.oracle.com/technetwork/java/seccodeguide-139067.html
The CERT™ Oracle™ Secure Coding Standard for Java
Fred Long, Dhruv Mohindra, Robert C. Seacord, Dean F. Sutherland, David Svoboda
Rules are also available online at www.securecoding.cert.org
Java Coding Guidelines
Fred Long, Dhruv Mohindra, Robert C. Seacord, Dean F. Sutherland, David Svoboda
Clean Code
and Defensive
Programming
| O’Reilly Software Architecture Conference in London 2016 | Secure Architecture and Programming 101 | @LeanderReimer
Practice good software craftsmanship.
• Take pride in what you do and build.
• Follow clean code principles. Program defensively.
• Perform regular peer reviews.
• Constantly measure software quality.
• Make your software quality omnipresent.
22
Concurrency & Thread Programming
Secure
Programming
| O’Reilly Software Architecture Conference in London 2016 | Secure Architecture and Programming 101 | @LeanderReimer
MSC03-J. Never hard code sensitive information.
What’s the problem?
Sensitive information should never be hard coded. If the system is compromised, this
information can be easily retrieved. Access to further resources may be possible.
How can we exploit the code?
Simply by disassembling the relevant code, using tools like javap, JAD, dirtyJOE.
How can we do better?
Obtain information from a secure configuration file, system property or environment var.
Use the security features of your infrastructure, such as password aliases.
25
| O’Reilly Software Architecture Conference in London 2016 | Secure Architecture and Programming 101 | @LeanderReimer
A very very … bad example of a login component.
26
public class InsecureLogin {
private static final String USERNAME = "TheDude";
private static final String PASSWORD = "BigLebowski";
public boolean authenticated(String user, String pwd) {
return USERNAME.equals(user) && PASSWORD.equals(pwd);
}
}
| O’Reilly Software Architecture Conference in London 2016 | Secure Architecture and Programming 101 | @LeanderReimer
javap -c InsecureLogin.class
27
public class InsecureLogin {
private static final String USERNAME = "TheDude";
private static final String PASSWORD = "BigLebowski";
public boolean authenticated(String user, String pwd) {
return USERNAME.equals(user) && PASSWORD.equals(pwd);
}
}
| O’Reilly Software Architecture Conference in London 2016 | Secure Architecture and Programming 101 | @LeanderReimer
Use the security features of your infrastructure.
28
asadmin> create-password-alias

Enter the value for the aliasname operand> secpro_password_alias

Enter the alias password> qwertz123

Enter the alias password again> qwertz123
-Dmaster.password=${ALIAS=secpro_password_alias}
-Dsecure.password=tvtCEwfdmUAzXaKKlYQM6XYIjgQHzCZHZG/8SbdBQ+Vk9

yH7PDK+x0aIgSZ2pvfWbC0avXyF3Ow+tWleYlnideYwXpyJXrkhv+DRdQthEmM=
This will be replaced by the
container automatically.
Encrypt passwords using master password with PBKDF2WithHmacSHA1
| O’Reilly Software Architecture Conference in London 2016 | Secure Architecture and Programming 101 | @LeanderReimer
To store passwords, use a cryptographic function
designed for password hashing like PBKDF2.
• Do not roll your own crypto!
• Do not use insecure hashing algorithms such as MD5 or SHA1!
• No security through obscurity!
29
Heimdall - Secure Password Hashing
https://github.com/qaware/heimdall
http://qaware.blogspot.de/2015/03/secure-password-storage-and.html
| O’Reilly Software Architecture Conference in London 2016 | Secure Architecture and Programming 101 | @LeanderReimer
Use Maven security features to encrypt passwords.
30
<server>
<id>nexus-internal</id>
<username>mario-leander.reimer</username>
<password>{mMYSehjThblablablablag8RGTARRtzc=}</password>
</server>
<settingsSecurity>
<master>{e8wIyEjahdijadija2blabYW4re9xlNIVREUKQA=}</master>
</settingsSecurity>
$ mvn --encrypt-master-password <arg>
$ mvn --encrypt-password <arg>
| O’Reilly Software Architecture Conference in London 2016 | Secure Architecture and Programming 101 | @LeanderReimer
Secure passwords using Gradle Credentials plugin
31
plugins {
id 'de.qaware.seu.as.code.credentials' version '2.4.0'
}
repositories {
maven {
url 'https://your.company.com/nexus/repo'
credentials {
username project.credentials['Nexus'].username
password project.credentials['Nexus'].password
}
}
}
| O’Reilly Software Architecture Conference in London 2016 | Secure Architecture and Programming 101 | @LeanderReimer32
| O’Reilly Software Architecture Conference in London 2016 | Secure Architecture and Programming 101 | @LeanderReimer
Only up to 10% of the overall
bytecode instructions in modern JEE
applications are your code!!!
33
| O’Reilly Software Architecture Conference in London 2016 | Secure Architecture and Programming 101 | @LeanderReimer
About 26% of the downloaded
libraries on Maven Central contain
known vulnerabilities!
34
https://www.owasp.org/index.php/OWASP_AppSec_DC_2012/The_Unfortunate_Reality_of_Insecure_Libraries
| O’Reilly Software Architecture Conference in London 2016 | Secure Architecture and Programming 101 | @LeanderReimer
Know your dependencies! The secure usage of open source
components and frameworks is key to application security.
• How to secure an application against security issues in OSS?
• Upgrading your dependencies to the latest versions is crucial. Urgent
security fixes are usually only applied to the latest release.
• Monitor security issues of used frameworks in public databases
(CVE, NVD) and mailing lists.
• Implement security decorators to disable or secure weak and unused
framework functionality.
35
| O’Reilly Software Architecture Conference in London 2016 | Secure Architecture and Programming 101 | @LeanderReimer
mvn versions:display-dependency-updates
36
[INFO] The following dependencies in Dependencies have newer versions:
[INFO] com.sun.faces:jsf-api ......................................... 2.1.10 -> 2.2.12
[INFO] com.sun.jersey:jersey-client ..................................... 1.9.1 -> 1.19
[INFO] commons-fileupload:commons-fileupload ........................... 1.2.1 -> 1.3.1
[INFO] org.apache.httpcomponents:httpclient ............................ 4.2.1 -> 4.5.1
[INFO] org.apache.solr:solr-core ....................................... 4.6.1 -> 5.3.1
| O’Reilly Software Architecture Conference in London 2016 | Secure Architecture and Programming 101 | @LeanderReimer
mvn org.owasp:dependency-check-maven:check
37
| O’Reilly Software Architecture Conference in London 2016 | Secure Architecture and Programming 101 | @LeanderReimer
mvn org.owasp:dependency-check-maven:check
38
| O’Reilly Software Architecture Conference in London 2016 | Secure Architecture and Programming 101 | @LeanderReimer
VersionEye notifies you about out-dated dependencies,
security vulnerabilities and license violations.
39
buildscript {

repositories {

jcenter()

}

dependencies {

classpath 'org.standardout:gradle-versioneye-plugin:1.4.0'

}

}



apply plugin: 'org.standardout.versioneye'



versioneye {

dependencies = transitive

includeSubProjects = true

includePlugins = false

exclude 'testCompile', 'testRuntime'

}
Easy configuration via the
plugin convention
| O’Reilly Software Architecture Conference in London 2016 | Secure Architecture and Programming 101 | @LeanderReimer
A quick VersionEye overview.
40
https://www.versioneye.com/user/projects/57af1de9b56d6b001694ab24
| O’Reilly Software Architecture Conference in London 2016 | Secure Architecture and Programming 101 | @LeanderReimer
The anatomy of a secure component.
41
Secure Component
Canonicalization
and Normalization
Input Sanitization Validation
Output
Sanitization
Command Interpreter
(RDBMS)
Command Interpreter
(Browser, File, ...)
Untrusted
Data
| O’Reilly Software Architecture Conference in London 2016 | Secure Architecture and Programming 101 | @LeanderReimer
The internal design of secure components
is influenced by security concerns. But the
business logic should stay clean.
42
| O’Reilly Software Architecture Conference in London 2016 | Secure Architecture and Programming 101 | @LeanderReimer
Security is a cross cutting concern. Interceptors are
a perfect match to implement security functionality.
43
@Interceptor

@Sanitized

public class SanitizedInterceptor implements Serializable {



@AroundInvoke

public Object invoke(InvocationContext ctx) throws Exception {

Sanitized sanitizer = getSanitizedAnnotation(ctx.getMethod());



// apply the sanitization function

Object[] raw = ctx.getParameters();

Object[] sanitized = Arrays.stream(raw).map(sanitizer.type()).toArray();

ctx.setParameters(sanitized);



return ctx.proceed();

}



private Sanitized getSanitizedAnnotation(Method m) { … }

}
| O’Reilly Software Architecture Conference in London 2016 | Secure Architecture and Programming 101 | @LeanderReimer
The interceptor binding annotation defines relevant
types and their sanitization functions.
44
@Retention(RetentionPolicy.RUNTIME)

@Target({TYPE, METHOD})

@InterceptorBinding

public @interface Sanitized {

enum Type implements Function<Object, Object> {

ECMA_SCRIPT {

@Override

public Object apply(Object o) {

if (o instanceof String) {

return StringEscapeUtils.ESCAPE_ECMASCRIPT.translate(o.toString());

}

return o;

}

}, SQL { … }

}



@Nonbinding Type type() default Type.ECMA_SCRIPT;

}
Perform escaping or cleansing
of input data data.
| O’Reilly Software Architecture Conference in London 2016 | Secure Architecture and Programming 101 | @LeanderReimer
Use decorators to add component specific security
features or to disable certain functionality.
45
@Decorator

public class NoGreetingToAttackersDecorator implements Greeting {



@Inject @Delegate

private Greeting greeter;



@Override

public String getMessage(@Size(min = 3) String name) {

if ("attacker".equalsIgnoreCase(name)) {

throw new SecurityException("No greetings for evil attackers.");

}



// do some additional specific security checks

// maybe use a javax.validation.Validator for this



return greeter.getMessage(name);

}

}
| O’Reilly Software Architecture Conference in London 2016 | Secure Architecture and Programming 101 | @LeanderReimer
Apply Design by Contract (DbC) to your gate keeper and
security components using the method validation API.
46
public interface Greeting {

/**

* @param name the name, at least 3 characters

* @return the greeting message, never null

*/

@NotNull

String getMessage(@Size(min = 3) String name);

}
@ApplicationScoped

public class DefaultGreeting implements Greeting {

@Override

@NotNull

public String getMessage(@Size(min = 3) String name) {

return format("Hello %s!", name);

}

}
Interface-as-a-Contract
Defines pre and post conditions
of a method using annotations.
| O’Reilly Software Architecture Conference in London 2016 | Secure Architecture and Programming 101 | @LeanderReimer
Secure components can form security communities,
with hard boarder controls and loose inner security.
47
Component A Component B
Component D
Component C
Strong security
Loose security
No security
Trust boundary
| O’Reilly Software Architecture Conference in London 2016 | Secure Architecture and Programming 101 | @LeanderReimer
A security architecture consists of components and
communication channels that may be secured.
• Each system consists of security components that are
connected by channels
• Different abstractions: components, processes, machines, …
• Different owners: trustworthy or untrusted
• Each security component has a defined security —
from very secure to insecure
• Each communication channel has a defined security —
from very secure to insecure
48
Some A
Some B
Channel A/B
| O’Reilly Software Architecture Conference in London 2016 | Secure Architecture and Programming 101 | @LeanderReimer
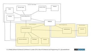
The security architecture of a system describes how
the ordinary architecture is secured at different levels.
49
Secure
Technical Infrastructure
Technical Infrastructure
Technical Architecture
Secure
Technical Architecture
Application Architecture
Secure
Application ArchitectureSecurity
Architecture
Security Requirements
Security Targets Security Targets
| O’Reilly Software Architecture Conference in London 2016 | Secure Architecture and Programming 101 | @LeanderReimer
There is no 100% security.
50
| O’Reilly Software Architecture Conference in London 2016 | Secure Architecture and Programming 101 | @LeanderReimer
It`s up to us developers and
architects to build secure systems!
51
| O’Reilly Software Architecture Conference in London 2016 | Secure Architecture and Programming 101 | @LeanderReimer
… if you allow everything and don‘t pay attention,
don‘t blame others!
52
http://openbook.rheinwerk-verlag.de/java7/1507_22_002.html
| O’Reilly Software Architecture Conference in London 2016 | Secure Architecture and Programming 101 | @LeanderReimer
Incorporate security into your
daily development process.
53
| O’Reilly Software Architecture Conference in London 2016 | Secure Architecture and Programming 101 | @LeanderReimer
Pay your employees well! Cater
for a good work environment!
54
Mario-Leander Reimer
Cheftechnologe, QAware GmbH
mario-leander.reimer@qaware.de
https://www.qaware.de
https://slideshare.net/MarioLeanderReimer/
https://speakerdeck.com/lreimer/
https://twitter.com/leanderreimer/
&

Secure Architecture and Programming 101

  • 1.
    Secure Architecture and Programming101 Mario-Leander Reimer, QAware GmbH O’Reilly Software Architecture Conference in London 2016
  • 2.
    | O’Reilly SoftwareArchitecture Conference in London 2016 | Secure Architecture and Programming 101 | @LeanderReimer $ whoami Mario-Leander Reimer Chief Technologist, QAware GmbH mario-leander.reimer@qaware.de https://github.com/lreimer/ https://slideshare.net/MarioLeanderReimer/ https://speakerdeck.com/lreimer/ https://twitter.com/leanderreimer/ 2
  • 3.
    | O’Reilly SoftwareArchitecture Conference in London 2016 | Secure Architecture and Programming 101 | @LeanderReimer Security seems to be the most underrated non functional requirement in software engineering. 3
  • 4.
  • 5.
  • 6.
  • 7.
    | O’Reilly SoftwareArchitecture Conference in London 2016 | Secure Architecture and Programming 101 | @LeanderReimer7 https://xkcd.com/1354/
  • 8.
    | O’Reilly SoftwareArchitecture Conference in London 2016 | Secure Architecture and Programming 101 | @LeanderReimer The Java exploit for Heartbleed only had 186 lines of code. 
 The patch for Heartblead only added 4 lines of code! 8 Checks for correct bounds of record length added
  • 9.
  • 10.
    Apple‘s SSL bug:goto fail; Always called Success!? Not quite. /* never called */
  • 11.
    | O’Reilly SoftwareArchitecture Conference in London 2016 | Secure Architecture and Programming 101 | @LeanderReimer Probably all security vulnerabilities are caused by poor, negligent or just plain unsafe programming! 11
  • 12.
    | O’Reilly SoftwareArchitecture Conference in London 2016 | Secure Architecture and Programming 101 | @LeanderReimer12
  • 13.
    | O’Reilly SoftwareArchitecture Conference in London 2016 | Secure Architecture and Programming 101 | @LeanderReimer Know your attackers’ tools. • Have a look at http://sectools.org • Network scanners, Sniffers, Web Application Vulnerability Scanners, Exploit toolkits, Password crackers, … • Most of these security tools are freely available. • We can use some of these tools to test our own applications! • https://n0where.net/best-web-application-vulnerability-scanners/ 13
  • 14.
    | O’Reilly SoftwareArchitecture Conference in London 2016 | Secure Architecture and Programming 101 | @LeanderReimer OWASP Zed Attack Proxy Demo. 14 https://www.owasp.org/index.php/OWASP_Zed_Attack_Proxy_Project
  • 15.
    | O’Reilly SoftwareArchitecture Conference in London 2016 | Secure Architecture and Programming 101 | @LeanderReimer One single line of code can be the root of all evil … 15 @WebServlet(name = "DownloadServlet", urlPatterns = "/download") public class DownloadServlet extends HttpServlet { @Override protected void doGet(HttpServletRequest req, HttpServletResponse resp) throws ServletException, IOException { // translate src parameter to full file system path String src = req.getParameter("src"); File file = new File(getServletContext().getRealPath("/"), "/" + src); if (file.exists() && file.canRead() && file.isFile()) { // copy file contents to servlet output stream Files.copy(file.toPath(), resp.getOutputStream()); } else { resp.sendError(404); } } }
  • 16.
    | O’Reilly SoftwareArchitecture Conference in London 2016 | Secure Architecture and Programming 101 | @LeanderReimer The OWASP Top 10 Security Risks. 16 A1-Injection A2-Broken Authentication and Session Management A3-Cross-Site Scripting (XSS) A4-Insecure Direct Object References A5-Security Misconfiguration A6-Sensitive Data Exposure A7-Missing Function Level Access Control A8-Cross-Site Request Forgery (CSRF) A9-Using Components with known Vulnerabilities A10- Unvalidated Redirects and https://www.owasp.org/index.php/Top_10_2013-Top_10
  • 17.
    | O’Reilly SoftwareArchitecture Conference in London 2016 | Secure Architecture and Programming 101 | @LeanderReimer How can we do better? 17
  • 18.
    | O’Reilly SoftwareArchitecture Conference in London 2016 | Secure Architecture and Programming 101 | @LeanderReimer18
  • 19.
    | O’Reilly SoftwareArchitecture Conference in London 2016 | Secure Architecture and Programming 101 | @LeanderReimer Only 3 sources and 221 rules for better, stable and more secure code. 19 Secure Coding Guidelines for Java SE Updated for Java SE 8, Version: 5.0, Last updated: 25 September 2014 http://www.oracle.com/technetwork/java/seccodeguide-139067.html The CERT™ Oracle™ Secure Coding Standard for Java Fred Long, Dhruv Mohindra, Robert C. Seacord, Dean F. Sutherland, David Svoboda Rules are also available online at www.securecoding.cert.org Java Coding Guidelines Fred Long, Dhruv Mohindra, Robert C. Seacord, Dean F. Sutherland, David Svoboda
  • 21.
  • 22.
    | O’Reilly SoftwareArchitecture Conference in London 2016 | Secure Architecture and Programming 101 | @LeanderReimer Practice good software craftsmanship. • Take pride in what you do and build. • Follow clean code principles. Program defensively. • Perform regular peer reviews. • Constantly measure software quality. • Make your software quality omnipresent. 22
  • 23.
  • 24.
  • 25.
    | O’Reilly SoftwareArchitecture Conference in London 2016 | Secure Architecture and Programming 101 | @LeanderReimer MSC03-J. Never hard code sensitive information. What’s the problem? Sensitive information should never be hard coded. If the system is compromised, this information can be easily retrieved. Access to further resources may be possible. How can we exploit the code? Simply by disassembling the relevant code, using tools like javap, JAD, dirtyJOE. How can we do better? Obtain information from a secure configuration file, system property or environment var. Use the security features of your infrastructure, such as password aliases. 25
  • 26.
    | O’Reilly SoftwareArchitecture Conference in London 2016 | Secure Architecture and Programming 101 | @LeanderReimer A very very … bad example of a login component. 26 public class InsecureLogin { private static final String USERNAME = "TheDude"; private static final String PASSWORD = "BigLebowski"; public boolean authenticated(String user, String pwd) { return USERNAME.equals(user) && PASSWORD.equals(pwd); } }
  • 27.
    | O’Reilly SoftwareArchitecture Conference in London 2016 | Secure Architecture and Programming 101 | @LeanderReimer javap -c InsecureLogin.class 27 public class InsecureLogin { private static final String USERNAME = "TheDude"; private static final String PASSWORD = "BigLebowski"; public boolean authenticated(String user, String pwd) { return USERNAME.equals(user) && PASSWORD.equals(pwd); } }
  • 28.
    | O’Reilly SoftwareArchitecture Conference in London 2016 | Secure Architecture and Programming 101 | @LeanderReimer Use the security features of your infrastructure. 28 asadmin> create-password-alias
 Enter the value for the aliasname operand> secpro_password_alias
 Enter the alias password> qwertz123
 Enter the alias password again> qwertz123 -Dmaster.password=${ALIAS=secpro_password_alias} -Dsecure.password=tvtCEwfdmUAzXaKKlYQM6XYIjgQHzCZHZG/8SbdBQ+Vk9
 yH7PDK+x0aIgSZ2pvfWbC0avXyF3Ow+tWleYlnideYwXpyJXrkhv+DRdQthEmM= This will be replaced by the container automatically. Encrypt passwords using master password with PBKDF2WithHmacSHA1
  • 29.
    | O’Reilly SoftwareArchitecture Conference in London 2016 | Secure Architecture and Programming 101 | @LeanderReimer To store passwords, use a cryptographic function designed for password hashing like PBKDF2. • Do not roll your own crypto! • Do not use insecure hashing algorithms such as MD5 or SHA1! • No security through obscurity! 29 Heimdall - Secure Password Hashing https://github.com/qaware/heimdall http://qaware.blogspot.de/2015/03/secure-password-storage-and.html
  • 30.
    | O’Reilly SoftwareArchitecture Conference in London 2016 | Secure Architecture and Programming 101 | @LeanderReimer Use Maven security features to encrypt passwords. 30 <server> <id>nexus-internal</id> <username>mario-leander.reimer</username> <password>{mMYSehjThblablablablag8RGTARRtzc=}</password> </server> <settingsSecurity> <master>{e8wIyEjahdijadija2blabYW4re9xlNIVREUKQA=}</master> </settingsSecurity> $ mvn --encrypt-master-password <arg> $ mvn --encrypt-password <arg>
  • 31.
    | O’Reilly SoftwareArchitecture Conference in London 2016 | Secure Architecture and Programming 101 | @LeanderReimer Secure passwords using Gradle Credentials plugin 31 plugins { id 'de.qaware.seu.as.code.credentials' version '2.4.0' } repositories { maven { url 'https://your.company.com/nexus/repo' credentials { username project.credentials['Nexus'].username password project.credentials['Nexus'].password } } }
  • 32.
    | O’Reilly SoftwareArchitecture Conference in London 2016 | Secure Architecture and Programming 101 | @LeanderReimer32
  • 33.
    | O’Reilly SoftwareArchitecture Conference in London 2016 | Secure Architecture and Programming 101 | @LeanderReimer Only up to 10% of the overall bytecode instructions in modern JEE applications are your code!!! 33
  • 34.
    | O’Reilly SoftwareArchitecture Conference in London 2016 | Secure Architecture and Programming 101 | @LeanderReimer About 26% of the downloaded libraries on Maven Central contain known vulnerabilities! 34 https://www.owasp.org/index.php/OWASP_AppSec_DC_2012/The_Unfortunate_Reality_of_Insecure_Libraries
  • 35.
    | O’Reilly SoftwareArchitecture Conference in London 2016 | Secure Architecture and Programming 101 | @LeanderReimer Know your dependencies! The secure usage of open source components and frameworks is key to application security. • How to secure an application against security issues in OSS? • Upgrading your dependencies to the latest versions is crucial. Urgent security fixes are usually only applied to the latest release. • Monitor security issues of used frameworks in public databases (CVE, NVD) and mailing lists. • Implement security decorators to disable or secure weak and unused framework functionality. 35
  • 36.
    | O’Reilly SoftwareArchitecture Conference in London 2016 | Secure Architecture and Programming 101 | @LeanderReimer mvn versions:display-dependency-updates 36 [INFO] The following dependencies in Dependencies have newer versions: [INFO] com.sun.faces:jsf-api ......................................... 2.1.10 -> 2.2.12 [INFO] com.sun.jersey:jersey-client ..................................... 1.9.1 -> 1.19 [INFO] commons-fileupload:commons-fileupload ........................... 1.2.1 -> 1.3.1 [INFO] org.apache.httpcomponents:httpclient ............................ 4.2.1 -> 4.5.1 [INFO] org.apache.solr:solr-core ....................................... 4.6.1 -> 5.3.1
  • 37.
    | O’Reilly SoftwareArchitecture Conference in London 2016 | Secure Architecture and Programming 101 | @LeanderReimer mvn org.owasp:dependency-check-maven:check 37
  • 38.
    | O’Reilly SoftwareArchitecture Conference in London 2016 | Secure Architecture and Programming 101 | @LeanderReimer mvn org.owasp:dependency-check-maven:check 38
  • 39.
    | O’Reilly SoftwareArchitecture Conference in London 2016 | Secure Architecture and Programming 101 | @LeanderReimer VersionEye notifies you about out-dated dependencies, security vulnerabilities and license violations. 39 buildscript {
 repositories {
 jcenter()
 }
 dependencies {
 classpath 'org.standardout:gradle-versioneye-plugin:1.4.0'
 }
 }
 
 apply plugin: 'org.standardout.versioneye'
 
 versioneye {
 dependencies = transitive
 includeSubProjects = true
 includePlugins = false
 exclude 'testCompile', 'testRuntime'
 } Easy configuration via the plugin convention
  • 40.
    | O’Reilly SoftwareArchitecture Conference in London 2016 | Secure Architecture and Programming 101 | @LeanderReimer A quick VersionEye overview. 40 https://www.versioneye.com/user/projects/57af1de9b56d6b001694ab24
  • 41.
    | O’Reilly SoftwareArchitecture Conference in London 2016 | Secure Architecture and Programming 101 | @LeanderReimer The anatomy of a secure component. 41 Secure Component Canonicalization and Normalization Input Sanitization Validation Output Sanitization Command Interpreter (RDBMS) Command Interpreter (Browser, File, ...) Untrusted Data
  • 42.
    | O’Reilly SoftwareArchitecture Conference in London 2016 | Secure Architecture and Programming 101 | @LeanderReimer The internal design of secure components is influenced by security concerns. But the business logic should stay clean. 42
  • 43.
    | O’Reilly SoftwareArchitecture Conference in London 2016 | Secure Architecture and Programming 101 | @LeanderReimer Security is a cross cutting concern. Interceptors are a perfect match to implement security functionality. 43 @Interceptor
 @Sanitized
 public class SanitizedInterceptor implements Serializable {
 
 @AroundInvoke
 public Object invoke(InvocationContext ctx) throws Exception {
 Sanitized sanitizer = getSanitizedAnnotation(ctx.getMethod());
 
 // apply the sanitization function
 Object[] raw = ctx.getParameters();
 Object[] sanitized = Arrays.stream(raw).map(sanitizer.type()).toArray();
 ctx.setParameters(sanitized);
 
 return ctx.proceed();
 }
 
 private Sanitized getSanitizedAnnotation(Method m) { … }
 }
  • 44.
    | O’Reilly SoftwareArchitecture Conference in London 2016 | Secure Architecture and Programming 101 | @LeanderReimer The interceptor binding annotation defines relevant types and their sanitization functions. 44 @Retention(RetentionPolicy.RUNTIME)
 @Target({TYPE, METHOD})
 @InterceptorBinding
 public @interface Sanitized {
 enum Type implements Function<Object, Object> {
 ECMA_SCRIPT {
 @Override
 public Object apply(Object o) {
 if (o instanceof String) {
 return StringEscapeUtils.ESCAPE_ECMASCRIPT.translate(o.toString());
 }
 return o;
 }
 }, SQL { … }
 }
 
 @Nonbinding Type type() default Type.ECMA_SCRIPT;
 } Perform escaping or cleansing of input data data.
  • 45.
    | O’Reilly SoftwareArchitecture Conference in London 2016 | Secure Architecture and Programming 101 | @LeanderReimer Use decorators to add component specific security features or to disable certain functionality. 45 @Decorator
 public class NoGreetingToAttackersDecorator implements Greeting {
 
 @Inject @Delegate
 private Greeting greeter;
 
 @Override
 public String getMessage(@Size(min = 3) String name) {
 if ("attacker".equalsIgnoreCase(name)) {
 throw new SecurityException("No greetings for evil attackers.");
 }
 
 // do some additional specific security checks
 // maybe use a javax.validation.Validator for this
 
 return greeter.getMessage(name);
 }
 }
  • 46.
    | O’Reilly SoftwareArchitecture Conference in London 2016 | Secure Architecture and Programming 101 | @LeanderReimer Apply Design by Contract (DbC) to your gate keeper and security components using the method validation API. 46 public interface Greeting {
 /**
 * @param name the name, at least 3 characters
 * @return the greeting message, never null
 */
 @NotNull
 String getMessage(@Size(min = 3) String name);
 } @ApplicationScoped
 public class DefaultGreeting implements Greeting {
 @Override
 @NotNull
 public String getMessage(@Size(min = 3) String name) {
 return format("Hello %s!", name);
 }
 } Interface-as-a-Contract Defines pre and post conditions of a method using annotations.
  • 47.
    | O’Reilly SoftwareArchitecture Conference in London 2016 | Secure Architecture and Programming 101 | @LeanderReimer Secure components can form security communities, with hard boarder controls and loose inner security. 47 Component A Component B Component D Component C Strong security Loose security No security Trust boundary
  • 48.
    | O’Reilly SoftwareArchitecture Conference in London 2016 | Secure Architecture and Programming 101 | @LeanderReimer A security architecture consists of components and communication channels that may be secured. • Each system consists of security components that are connected by channels • Different abstractions: components, processes, machines, … • Different owners: trustworthy or untrusted • Each security component has a defined security — from very secure to insecure • Each communication channel has a defined security — from very secure to insecure 48 Some A Some B Channel A/B
  • 49.
    | O’Reilly SoftwareArchitecture Conference in London 2016 | Secure Architecture and Programming 101 | @LeanderReimer The security architecture of a system describes how the ordinary architecture is secured at different levels. 49 Secure Technical Infrastructure Technical Infrastructure Technical Architecture Secure Technical Architecture Application Architecture Secure Application ArchitectureSecurity Architecture Security Requirements Security Targets Security Targets
  • 50.
    | O’Reilly SoftwareArchitecture Conference in London 2016 | Secure Architecture and Programming 101 | @LeanderReimer There is no 100% security. 50
  • 51.
    | O’Reilly SoftwareArchitecture Conference in London 2016 | Secure Architecture and Programming 101 | @LeanderReimer It`s up to us developers and architects to build secure systems! 51
  • 52.
    | O’Reilly SoftwareArchitecture Conference in London 2016 | Secure Architecture and Programming 101 | @LeanderReimer … if you allow everything and don‘t pay attention, don‘t blame others! 52 http://openbook.rheinwerk-verlag.de/java7/1507_22_002.html
  • 53.
    | O’Reilly SoftwareArchitecture Conference in London 2016 | Secure Architecture and Programming 101 | @LeanderReimer Incorporate security into your daily development process. 53
  • 54.
    | O’Reilly SoftwareArchitecture Conference in London 2016 | Secure Architecture and Programming 101 | @LeanderReimer Pay your employees well! Cater for a good work environment! 54
  • 55.
    Mario-Leander Reimer Cheftechnologe, QAwareGmbH mario-leander.reimer@qaware.de https://www.qaware.de https://slideshare.net/MarioLeanderReimer/ https://speakerdeck.com/lreimer/ https://twitter.com/leanderreimer/ &