Embed presentation
Downloaded 23 times









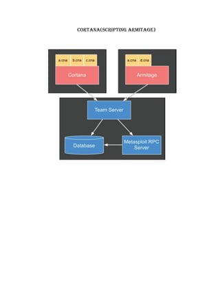
This document discusses a cyber security tool that provides graphical views of networks and exploits, allows managing cyber attacks across multiple systems, and integrates with scripting capabilities and an AI assistant.







