BAB I
PENDAHULUAN
1. LATAR BELAKANG ILMU PENGETAHUAN (SCIENCE)
Pada perkembanganya, Ilmu pengetahuan terbagi dalam beberapa disiplin,
yang membutuhkan pendekatan, sifat, objek, tujuan dan ukuran yang berbeda
antara disiplin ilmu pengertahuan yang satu dengan yang lainnya. Pembahasan
ilmu pengertahuan sangat penting karena akan mendorong manusia untuk lebih
kreatif dan inovatif.
Ilmu pengetahuan tidak dapat lepas dari Filsafat dikarenakan Filsafat dan
Ilmu Pengetahuan adalah dua kata yang saling berkaitan baik secara substansial
maupun historis Kelahiran suatu ilmu tidak dapat dipisahkan dari peranan
filsafat, sebaliknya perkembangan ilmu pengetahuan memperkuat keberadaan
filsafat.
Dewasa ini filsafat ilmu pengetahuan sudah menjadi bahan ajar bagi tiap-
tiap universitas, berbagai kajian mengenai hakikat kehidupan. Bagaimanakah
kehidupan ini? Dan untuk apa kehidupan ini?, manusia mempunyai
seperangkat ilmu pengetahuan yang bisa membedakan antara benar dan salah, baik
dan buruk. Orang lain yang mampu memberikan penilaian secara objektif dan
tuntas serta pihak lain yang melakukan penilaian sekaligus memberikan arti adalah
ilmu pengetahuan yang disebut filsafat.
Ilmu Pengetahuan atau Sains merupakan komponen terbesar yang
diajarkan dalam semua strata pendidikan. Walaupun telah bertahun-tahun
mempelajari ilmu pengetahuan ilmiah tidak digunakan sebagai acuan dalam
kehidupan sehari-hari. Ilmu dianggap sebagai hafalan saja, bukan sebagai ilmu
pengetahuan yang mendeskripsikan, menjelaskan, memprediksikan gejala
alam untuk kesejahteraan dan kenyamanan hidup . Kini ilmu telah tercerabut dari
nilai luhur ilmu pengetauan, yaitu untuk menyejahterakan umat manusia.
Bahkan tidak mustahil terjadi, ilmu pengetahuan dapat menjadi bencana bagi
kehidupan manusia, seperti pemanasan global dan dehumanisasi. Ilmu
pengetahuan dan teknologi telah kehilangan rohnya yang fundamental, karena
ilmu pengetahuan telah mengurangi bahkan menghilangkan peran.
1
BAB II
PEMBAHASAN
1. DEFINISI ILMU PENGETAHUAN
Berikut adalah pengertian ilmu dari pendapat Dr. Amsal Bakhtiar dalam
bukunya yang berjudul “Filsafat Ilmu” (2004:12), Secara Etimologi Ilmu berasal
dari Bahasa Arab: ‘alima, ya’lamu, ‘ilman, dengan wazan fa’ila, yaf’alu, yang
berarti mengerti, memahami benar-benar. Dalam bahasa Inggris disebut
“Science”; dari bahasa latin scientia (pengetahuan)- scire (mengetahui). Sinonim
yang paling dekat dengn bahasa Yunani adalah episteme. Jadi pengertian ilmu
yang terdapat dalam Kamus Bahasa Indonesia adalah pengetahuan tentang suatu
bidang yang disusun secara sistematis menurut mtode-metode tertentu, yang dapat
digunakan untuk menerangkan gejala-gejala tertentu dibidang (pengetahuan) itu.
Mulyadhi Kartanegara mengatakan bahwa ilmu adalah any organized
knowledge. Ilmu dan sains menurutnya tidak berbeda, terutama sebelum abad ke-
19, tetapi setelah itu sains lebih terbatas pada bidang: bidang fisik atau inderawi,
sedangkan ilmu melampauinya pada bidang-bidang nonfisik,seperti metafisika.
Adapun beberapa definisi ilmu menurut para ahli,diantaranya adalah:
• Mohammad Hatta, mendefinisikan ilmu adalah pengetahuan yang teratur
tentang pekerjaan hukum kausal dalam suatu golongan masalah yang sama
tabiatnya, maupun menurut kedudukannya tampak dari luar,maupun menurut
bangunannya dari dalam.
• Ralph Ross dan Ernest Van Den Haag, mengatakan ilmu adalah yang
empiris,rasional,umum,dan sistematik,dan keempatnya serentak.
• Karl Pearson, mengatakan ilmu adalah lukisan atau keterangan yang
komprehensif dan konsisten tentang fakta pengalaman dengan istilah yang
sederhana.
• Ashley Montagu, Guru Besar Antropolog di Rutgers University menyimpulkan
bahwa ilmu adalah pengetahuan yang disusun dalam suatu sistem yang berasal
dari pengamatan, studi dan percobaan untuk menentukan hakikat prinsip
tentang hal yang sedang dikaji (Amsal Bakhtiar, 2004:17)
2
Dari beberapa definisi ilmu yang dijelaskan para ahli di atas dapat
disimpulkan bahwa ilmu merupakan pengetahuan yang rasional, sistematik,
konfrehensif, konsisten, dan bersifat umum tentang fakta dari pengamatan yang
telah dilakukan. Dan berdasarkan definisi di atas terlihat jelas ada hal prinsip yang
berbeda antara ilmu dengan pengetahuan. Pengetahuan adalah keseluruhan
pengetahuan yang belum tersusun, baik mengenai matafisik maupun fisik. Dapat
juga dikatakan pengetahuan adalah informasi yang berupa common sense, tanpa
memiliki metode, dan mekanisme tertentu. Pengetahuan berakar pada adat dan
tradisi yang menjadi kebiasaan dan pengulangan-pengulangan. Dalam hal ini
landasan pengetahuan kurang kuat cenderung kabur dan samar-samar.
Pengetahuan tidak teruji karena kesimpulan ditarik berdasarkan asumsi yang tidak
teruji lebih dahulu. Pencarian pengetahuan lebih cenderung trial and error dan
berdasarkan pengalaman belaka.
2. OBJEK MATERIAL DAN OBJEK FORMAL FILSAFAT
Ilmu adalah kumpulan pengetahuan. Namun tidak dapat bahwa kumpulan
pengetahuan adalah ilmu. Kumpulan pengetahuan untuk dapat disebut ilmu hanya
memiliki syarat-syarat tertentu. Syarat-syarat yang dimaksudkan adalah objek
materiil dan objek formal.
Objek materiil adalah sesuatu atau hal yang dijadikan sasaran pemikiran,
sesuatu hal yang diselidiki dan dipelajari. Objek materiil mencakup apa saja, baik
hal-hal konkrit (misalnya manusia, tumbuhan, batu) ataupun hal-hal abstrak
(misalnya ide-ide, nilai-nilai, keagamaan). Objek formal adalah cara memandang ,
cara meninjau, yng dilakukan oleh seorang peneliti terhadap objek materiilnya
serta prinsip-prinsip yang digunakannya. Objek ormal suatu ilmu tidak hanya
memberi keutuhan suatu ilmu, tetapi pada saat yang sama membedaknnya dari
bidang-bidang lain.
3. HUBUNGAN ILMU DAN FILSAFAT
Ada hubungan timbal balik antara ilmu dan filsafat. Banyak masalah filsafat
yang memerlukan landasan pada pengetahuan ilmiah apabila pembahasannya tidak
ingin dikatakan dangkal dan keliru. Ilmu dewasa ini dapat menyediakan bagi,
filsafat sejumlah besar bahan yang berupa fakta-fakta yang sangat penting bagi
3
perkembangan ide-ide filsafati yang tepat sehingga sejalan dengan pengetahuan
ilmiah.
Setiap ilmu memiliki konsep-konsep dan asumsi-asumsi yang bagi ilmu itu
sendiri tidak perlu dipersoalkan lagi. Konsep dari ilmu itu diterima dengan begitu
saja tanpa dinilai dan dikritik. Namun filsafat ilmu secara kritis menganalisis
konsep. Konsep dasar dan memeriksa asumsi-asumsi dari ilmu-ilmu untuk
memperoleh arti dan validitasnya. Kalau konsep-konsep dari ilmu tidak dijelaskan
dan asumsi-asumsi tidak dikuatkan maka hasil-hasil yang dicapai ilmu tersebut
tanpa memperoleh landasan yang kuat.
Interaksi antara filsafat dan ilmu-ilmu khusus juga menyangkut suatu tujuan
yang lebih jauh dari filsafat. Filsafat berusaha untuk mengatur hasil-hasil dari
berbagai ilmu-ilmu khusus ke dalam suatu pandangan hidup dan pandangan dunia
yang terpadukan, komprehensi dan konsisten. Secara Komprehensif artinya tidak
ada sesuatu bidang yang berada di luar jangkauan filsafat. Secara konsisten artinya
uraian kefilsafatan tidak menyusun pendapat-pendapat yang saling kontradiksi.
4. FILSAFAT ILMU DI PERGURUAN TINGGI
Jika kita berbicara filsafat ilmu di Perguruan Tinggi sekarang ini, telah
terjadi kekaburan mengenai batas-batas antara satu cabang ilmu dengan cabang
yang lain, sehingga terjadinya saling keterkaitan semakin terasa. Oleh karena itu
diperlukan suatu overview untuk meletakan jaringan interaksi dan saling menyapa
kearah hakikat ilmu yang integral. Kehadiran etik dan moral semakin dirasakan
keperluannya, sementara pandangan ilmu bebas nilai mulai ditinggalkan.
Tanggung jawab dan integritas para ilmuwan saat ini sedang diuji. Untuk itu
diperlukan sebuah disiplin yang mampu menjawab persoalan di atas, yaitu filsafat
ilmu ( Wibisono, 1997:6).
Filsafat Ilmu adalah refleksi yang mengakar terhadap prinsip-prinsip ilmu.
Prinsip ilmu adalah sebab fundamental dan kebenaran universal yang terdapat
pada ilmu, yang pada gilirannya akan memberi jawaban pada kebenaran ilmu dan
seluk beluknya. Filsafat ilmu mengungkap berbagai perspektif ilmu, kemungkinan
perkembangannya, jalinan antara ilmu dan hal-hal lain yang mendukung vitalitas
sebuah ilmu (Pospoprodjo, 1986:301). Filsafat ilmu juga merupakan penyelidikan
tentang ciri pengetahuan ilmiah dan cara-cara memperolehnya (Beerling, 1985:7).
4
Dengan kata lain filsafat ilmu sesungguhnya merupakan suatu penyelidikan
lanjutan pada saat seorang ilmuwan dari berbagai disiplin ilmu melakukan
penyelidikan lanjutan terhadap obyek yang sama. Usaha untuk mendalami setiap
cabang ilmu pengetahuan akan tampak lebih,apabila didasari oleh ajaran-ajaran
filsafat yang berkaitan dengan ilmu yang bersangkutan. Oleh karena itu, filsafat
ilmu perlu dipelajari dan dikaji oleh masyarakat akademis, utamanya para
mahasiswa di semua fakultas yang ada di perguruan tinggi (Wibisono, 1983:118).
5. HAKIKAT ILMU PENGETAHUAN
Ketika kita membicarakan tahap-tahap perkembangan ilmu pengetahuan
tercakup pula telaahan filsafat yang menyangkut pertanyaan mengenai hakikat
ilmu. Hakekat ilmu pengetahuan dapat ditelusuri dari 4 (empat) hal, yaitu:
1) Sumber ilmu ilmu pengetahuan itu dari mana.
Sumber ilmu ilmu pengetahuan mempertanyakan dari mana ilmu ilmu
pengetahuan itu diperoleh. Ilmu ilmu pengetahuan diperoleh dari pengalaman
(emperi) dan dari akal (ratio). Sehingga timbul faham atau aliran yang disebut
empirisme dan rasionalisme. Aliran empirisme yaitu faham yang menyusun
teorinya berdasarkan pada empiri atau pengalaman. Tokoh-tokoh aliran ini
misalnya David Hume (1711-1776), John Locke (1632-1704), Berkley. Sedang
rasionalisme menyusun teorinya berdasarkan ratio. Tokoh-tokoh aliran ini
misalya Spinoza, Rene Descartes. Metode yang digunakan aliran emperisme
adalah induksi, sedang rasionalisme menggunakan metode deduksi. Immanuel
Kant adalah tokoh yang mensintesakan faham empirisme dan rasionalisme.
Gambar 2 : David Hume, John Locke , dan George Berkeley
5
Gambar 3 : Immanuel Kant
2) Batas-batas Ilmu Ilmu pengetahuan.
Menurut Immanuel Kant apa yang dapat kita tangkap dengan panca
indera itu hanya terbatas pada gejala atau fenomena, sedang substansi yang ada
di dalamnya tidak dapat kita tangkap dengan panca indera disebut nomenon.
Apa yang dapat kita tangkap dengan panca indera itu adalah penting, ilmu
pengetahuan tidak sampai disitu saja tetapi harus lebih dari sekedar yang dapat
ditangkap panca indera.
Yang dapat kita ketahui atau dengan kata lain dapat kita tangkap dengan
panca indera adalah hal-hal yang berada di dalam ruang dan waktu. Yang
berada di luar ruang dan waktu adalah di luar jangkauan panca indera kita, itu
terdiri dari 3 (tiga) ide regulatif: 1) ide kosmologis yaitu tentang semesta alam
(kosmos), yang tidak dapat kita jangkau dengan panca indera, 2) ide psikologis
yaitu tentang psiche atau jiwa manusia, yang tidak dapat kita tangkap dengan
panca indera, yang dapat kita tangkap dengan panca indera kita adalah
manifestasinya misalnya perilakunya, emosinya, kemampuan berpikirnya, dan
lain-lain, 3) ide teologis yaitu tentang Tuhan Sang Pencipta Semesta Alam.
3) Strukturnya.
Yang ingin mengetahui adalah subjek yang memiliki kesadaran. Yang
ingin kita ketahui adalah objek, diantara kedua hal tersebut seakan-akan
terdapat garis demarkasi yang tajam. Namun demikian sebenarnya dapat
dijembatani dengan mengadakan dialektika. Jadi sebenarnya garis demarkasi
6
tidak tajam, karena apabila dikatakan subjek menghadapi objek itu salah,
karena objek itu adalah subjek juga, sehingga dapat terjadi dialektika.
4) Keabsahan.
Keabsahan ilmu ilmu pengetahuan membahas tentang kriteria bahwa ilmu
ilmu pengetahuan itu sah berarti membahas kebenaran. Tetapi kebenaran itu
nilai (axiologi), dan kebenaran itu adalah suatu relasi. Kebenaran adalah
kesamaan antara gagasan dan kenyataan. Misalnya ada korespondensi yaitu
persesuaian antara gagasan yang terlihat dari pernyataan yang diungkapkan
dengan realita.
Terdapat 3 (tiga) macam teori untuk mengungkapkan kebenaran, yaitu:
a) Teori Korespondensi, terdapat persamaan atau persesuaian antara gagasan
dengan kenyataan atau realita.
b) Teori Koherensi, terdapat keterpaduan antara gagasan yang satu dengan
yang lain. Tidak boleh terdapat kontradiksi antara rumus yang satu dengan
yang lain.
c) Teori Pragmatis, yang dianggap benar adalah yang berguna. Pragmatisme
adalah tradisi dalam pemikiran filsafat yang berhadapan dengan idealisme,
dan realisme. Aliran Pragmatisme timbul di Amerika Serikat. Kebenaran
diartikan berdasarkan teori kebenaran pragmatisme.
Untuk mengetahui penerapan 3 (tiga) macam teori tersebut pada bidang
apa, periksa skema berikut ini.
Ilmu-ilmu
Formal
Ilmu-ilmu Empiris Induktif
Ilmu-ilmu
Terapan
Deduktif:
Logika
Matematika
Alam
unorganik:
karang,
batu, air.
Hayati:
Kehidupan
Sosial:
Manusia ber
masyarakat
Budaya:
Manusia
dengan
ekspresinya
Ukuran
kebenaran
Koherensi
menghadapi
rumusan-
rumusan yang
tidak boleh
kontradiksi
satu sama lain
Ukuran kebenaran Korespondensi
kesesuaian antara gagasan dengan realita/antara
gagasan dengan fakta.
Pragmatis
apa yang
bermanfaat
itu benar.
Gambar 4: Penerapan Teori Korespondensi, Koherensi dan Pragmatis.
7
Sumber: Noerhadi T. H. (1998) Diktat Kuliah Filsafat Ilmu Ilmu pengetahuan.
Pascasarjana Universitas Indonesia.
Mempelajari apa itu ilmu ilmu pengetahuan itu berarti mempelajari atau
membahas esensi atau hakekat ilmu ilmu pengetahuan. Demikian pula membahas
ilmu pengetahuan itu juga berarti membahas hakekat ilmu pengetahuan. Untuk itu
kita perlu memahami serba sedikit Filsafat Ilmu pengetahuan. Dengan
mempelajari Filsafat Ilmu pengetahuan di samping akan diketahui hakekat ilmu
ilmu pengetahuan dan hakekat ilmu pengetahuan, kita tidak akan terbenam dalam
suatu ilmu yang spesifik sehingga makin menyempit dan eksklusif. Dengan
mempelajari filsafat ilmu ilmu pengetahuan akan membuka perspektif (wawasan)
yang luas, sehingga kita dapat menghargai ilmu-ilmu lain, dapat berkomunikasi
dengan ilmu-ilmu lain. Dengan demikian kita dapat mengembangkan ilmu ilmu
pengetahuan secara interdisipliner. Sebelum kita membahas hakekat ilmu
pengetahuan dan perbedaannya dengan ilmu pengetahuan, terlebih dahulu akan
dikemukakan serba sedikit tentang sejarah perkembangan ilmu ilmu pengetahuan.
a. Perkembangan Ilmu pengetahuan
Mempelajari sejarah ilmu ilmu pengetahuan itu penting, karena dengan
mempelajari hal tersebut kita dapat mengetahui tahap-tahap perkembangannya.
Ilmu ilmu pengetahuan tidak langsung terbentuk begitu saja, tetapi melalui proses,
melalui tahap-tahap atau periode-periode perkembangan.
a) Periode Pertama (abad 4 sebelum Masehi)
Perintisan “Ilmu ilmu pengetahuan” dianggap dimulai pada abad 4 sebelum
Masehi, karena peninggalan-peninggalan yang menggambarkan ilmu ilmu
pengetahuan diketemukan mulai abad 4 sebelum Masehi. Abad 4 sebelum Masehi
merupakan abad terjadinya pergeseran dari persepsi mitos ke persepsi logos, dari
dongeng-dongeng ke analisis rasional. Contoh persepsi mitos adalah pandangan
yang beranggapan bahwa kejadian-kejadian misalnya adanya penyakit atau gempa
bumi disebabkan perbuatan dewa-dewa. Jadi pandangan tersebut tidak bersifat
rasional, sebaliknya persepsi logos adalah pandangan yang bersifat rasional.
Dalam persepsi mitos, dunia atau kosmos dikendalikan oleh kekuatan-kekuatan
magis, mistis. Atau dengan kata lain, dunia dijelaskan oleh faktor-faktor luar
(eksternal). Sedang dalam persepsi rasional, dunia dianalisis dari faktor-faktor
8
dalam (internal). Atau dengan kata lain, dunia dianalisis dengan argumentasi yang
dapat diterima secara rasional atau akal sehat. Analisis rasional ini merupakan
perintisan analisis secara ilmiah, tetapi belum dapat dikatakan ilmiah.
Pada periode ini tokoh yang terkenal adalah Aristoteles. Persepsi Aristoteles
tentang dunia adalah sebagai berikut: dunia adalah ontologis atau ada (eksis).
Sebelum Aristoteles dunia dipersepsikan tidak eksis, dunia hanya menumpang
keberadaan dewa-dewa. Dunia bukan dunia riil, yang riil adalah dunia ide.
Menurut Aristoteles, dunia merupakan substansi, dan ada hirarki substansi-
substansi. Substansi adalah sesuatu yang mandiri, dengan demikian dunia itu
mandiri. Setiap substansi mempunyai struktur ontologis. Dalam struktur ontologis
terdapat 2 prinsip, yaitu: 1) Akt: menunjukkan prinsip kesempurnaan (realis); 2)
Potensi: menunjukkan prinsip kemampuannya, kemungkinannya (relatif). Setiap
benda sempurna dalam dirinya dan mempunyai kemungkinan untuk mempunyai
kesempurnaan. Perubahan terjadi bila potensi berubah, dan perubahan tersebut
direalisasikan.
Gambar 8 : Aristoteles
Pandangan Aristoteles yang dapat dikatakan sebagai awal dari perintisan
“ilmu ilmu pengetahuan” adalah hal-hal sebagai berikut:
9
1) Hal Pengenalan
Menurut Aristoteles terdapat dua macam pengenalan, yaitu: (1) pengenalan
inderawi; (2) pengenalan rasional. Menurut Aristoteles, pengenalan inderawi
memberi ilmu pengetahuan tentang hal-hal yang kongkrit dari suatu benda.
Sedang pengenalan rasional dapat mencapai hakekat sesuatu, melalui jalan
abstraksi.
2) Hal Metode
Selanjutnya, menurut Aristoteles, “ilmu ilmu pengetahuan” adalah ilmu
pengetahuan tentang prinsip-prinsip atau hukum-hukum bukan objek-objek
eksternal atau fakta. Penggunaan prinsip atau hukum berarti berargumentasi
(reasoning). Menurut Aristoteles, mengembangkan “ilmu ilmu pengetahuan”
berarti mengembangkan prinsip-prinsip, mengembangkan “ilmu ilmu
pengetahuan” (teori) tidak terletak pada akumulasi data tetapi peningkatan
kualitas teori dan metode. Selanjutnya, menurut Aristoteles, metode untuk
mengembangkan “ilmu ilmu pengetahuan” ada dua, yaitu: (1) induksi intuitif yaitu
mulai dari fakta untuk menyusun hukum (ilmu pengetahuan universal); (2)
deduksi (silogisme) yaitu mulai dari ilmu pengetahuan universal menuju fakta-
fakta.
b) Periode Kedua (abad 17 sesudah Masehi)
Pada periode yang kedua ini terjadi revolusi ilmu ilmu pengetahuan karena
adanya perombakan total dalam cara berpikir. Perombakan total tersebut adalah
sebagai berikut:
Apabila Aristoteles cara berpikirnya bersifat ontologis rasional, Gallileo
Gallilei (tokoh pada awal abad 17 sesudah Masehi) cara berpikirnya bersifat
analisis yang dituangkan dalam bentuk kuantitatif atau matematis. Yang
dimunculkan dalam berfikir ilmiah Aristoteles adalah berpikir tentang hakekat,
jadi berpikir metafisis (apa yang berada di balik yang nampak atau apa yang
berada di balik fenomena).
10
Gambar 9 : Gallileo Gallilei
Abad 17 meninggalkan cara berpikir metafisis dan beralih ke elemen-elemen
yang terdapat pada sutau benda, jadi tidak mempersoalkan hakikat. Dengan
demikian bukan substansi tetapi elemen-elemen yang merupakan kesatuan sistem.
Cara berpikir abad 17 mengkonstruksi suatu model yaitu memasukkan unsur
makro menjadi mikro, mengkonstruksi suatu model yang dapat diuji coba secara
empiris, sehingga memerlukan adanya laboratorium. Uji coba penting, untuk itu
harus membuat eksperimen. Ini berarti mempergunakan pendekatan matematis dan
pendekatan eksperimental. Selanjutnya apabila pada jaman Aristoteles ilmu ilmu
pengetahuan bersifat ontologis, maka sejak abad 17, ilmu ilmu pengetahuan
berpijak pada prinsip-prinsip yang kuat yaitu jelas dan terpilah-pilah (clearly and
distinctly) serta disatu pihak berpikir pada kesadaran, dan pihak lain berpihak
pada materi. Prinsip jelas dan terpilah-pilah dapat dilihat dari pandangan Rene
Descartes (1596-1650) dengan ungkapan yang terkenal, yaitu Cogito Ergo Sum,
yang artinya karena aku berpikir maka aku ada. Ungkapan Cogito Ergo Sum
adalah sesuatu yang pasti, karena berpikir bukan merupakan khayalan. Suatu yang
pasti adalah jelas dan terpilah-pilah. Menurut Descartes ilmu pengetahuan tentang
sesuatu bukan hasil pengamatan melainkan hasil pemeriksaan rasio (dalam
Hadiwijono, 1981). Pengamatan merupakan hasil kerja dari indera (mata, telinga,
11
hidung, dan lain sebagainya), oleh karena itu hasilnya kabur, karena ini sama
dengan pengamatan binatang. Untuk mencapai sesuatu yang pasti menurut
Descartes kita harus meragukan apa yang kita amati dan kita ketahui sehari-hari.
Pangkal pemikiran yang pasti menurut Descartes dikemukakan melalui keragu-
raguan. Keragu-raguan menimbulkan kesadaran, kesadaran ini berada di samping
materi. Prinsip ilmu ilmu pengetahuan satu pihak berpikir pada kesadaran dan
pihak lain berpijak pada materi juga dapat dilihat dari pandangan Immanuel Kant
(1724-1808). Menurut Immanuel Kant ilmu ilmu pengetahuan itu bukan
merupakan pangalaman terhadap fakta saja, tetapi merupakan hasil konstruksi
oleh rasio.
Gambar 10 : Rene
Descartes
Agar dapat memahami pandangan Immanuel Kant tersebut perlu terlebih
dahulu mengenal pandangan rasionalisme dan empirisme. Rasionalisme
mementingkan unsur-unsur apriori dalam pengenalan, berarti unsur-unsur yang
terlepas dari segala pengalaman. Sedangkan empirisme menekankan unsur-unsur
aposteriori, berarti unsur-unsur yang berasal dari pengalaman. Menurut Immanuel
Kant, baik rasionalisme maupun empirisme dua-duanya berat sebelah. Ia berusaha
menjelaskan bahwa pengenalan manusia merupakan keterpaduan atau sintesa
antara unsur-unsur apriori dengan unsur-unsur aposteriori (dalam Bertens, 1975).
Oleh karena itu Kant berpendapat bahwa pengenalan berpusat pada subjek dan
12
bukan pada objek. Sehingga dapat dikatakan menurut Kant ilmu ilmu pengetahuan
bukan hasil pengalaman saja, tetapi hasil konstruksi oleh rasio.
Inilah pandangan Rene Descartes dan Immanuel Kant yang menolak
pandangan Aristoteles yang bersifat ontologis dan metafisis. Banyak tokoh lain
yang meninggalkan pandangan Aristoteles, namun dalam makalah ini cukup
mengajukan dua tokoh tersebut, kiranya cukup untuk menggambarkan adanya
pemikiran yang revolusioner dalam perkembangan ilmu ilmu pengetahuan.
Pengetahuan merupakan hasil dari keingintahuan manusia dengan suatu
subjek yang ingin diketahuinya. Pada hakikatnya, manusia memahami secara
sederhana apa itu pengetahuan namun yang menjadi masalahnya tidak semua
manusia dapat mendefinisikan dengan baik pengetahuan ilmu pengetahuan itu.
Karena sebenarnya, pengetahuan itu timbul karena manusianya sendiri yang
mencari tahu. Ilmu kadang memiliki makna sebagai sesuatu yang dimiliki
seseorang setelah ia mempelajarinya, sementara pengetahuan adalah apa yang
diketahuinya.
Hakikat pengetahuan menurut aliran yang berkembang yakni,
a. Idealisme
Para penganut aliran idealism berpandangan bahwa pengetahuan adalah
proses-proses mental dan psikologis yang bersifat subyektif. Oleh karena itu,
pengetahuan tidak lain merupakan gambaran subyektif tentang suatu kenyataan.
Menurut mereka, pengetahuan tidak memberikan gambaran sebenarnya tentang
kenyataan yang berada di luar pikiran manusia.
b. Empirisme
Tentang asal-usul pengetahua para penganut aliran ini mengatakan bahwa
pengetahuan berasal dari pengalaman indra. Tentang hakikat pengetahuan, mereka
mengatakan bahwa pengetahuan adlah pengalaman. Seorang tokoh empirisme
radikal adalah David Hume. Dia berpendapat bahwa ide-ide dapat dikembalikan
kepada sensasi-sensasi (rangsang indra). Pengalaman merupakan ukuran terakhir
dari kenyataan. Apa yang dialami, itulah pengetahuan.
c. Positivisme
Kalau idealism dapat dianggap sebagai kelanjutan dari rasionalisme, maka
positivime merupakan perpanjangan dari empirisme. Para penganut aliran ini
13
menolak kenyataan di luar pengalaman. Mereka mengatakan bahwa kepercayaan
yang berdasarkan dogma harus digantikan pengetahuan yang berdasarkan fakta.
d. Pragtisme
Tokoh-tokoh aliran ini antara lain Willian James, John Dewey, dan C.S.
Pierce. Menurut aliran ini, hakikat pengetahuan terletak dalam manfaat praktisnya
bagi kehidupan. Pengetahuan adalah sarana bagi perbuatan. C.S. Pierce
mengatakan bahwa yang penting adalah pengaruh sebuah ide atau pengetahuan
bagi sebuah rencana. Nilai sebuah pengetahuan tergantung pada penerapannya
secara konkrit dalam kehidupan masyarakat. Suatu pengetahuan itu benar bukan
karena ia mencerminkan kenyataan obyektif, melainkan karena ia bermanfaat bagi
umum. Menurut William James, ukuran kebenaran ditentukan oleh akibat
praktisnya. Sedangkan John Dewey menegaskan tidak perlu mempersoalkan
kebenaran suatu pengetahuan, tapi sejauh mana pengetahuan memecahkan
persoalan yang dihadapi masyarakat.
Masalah terjadinya pengetahuan adalah masalah yang amat penting dalam
epistemologi, sebab jawaban terhadap terjadinya pengetahuan maka seseorang
akan berwarna pandangan atau paham filsafatnya.
6. CIRI-CIRI ILMU ILMU PENGETAHUAN ILMIAH
Filsafat Ilmu Ilmu pengetahuan merupakan cabang filsafat yang menelaah
baik ciri-ciri ilmu ilmu pengetahuan ilmiah maupun cara-cara memperoleh ilmu
ilmu pengetahuan ilmiah. Ciri-ciri Ilmu Ilmu pengetahuan Ilmiah adalah sebagai
berikut:
1) Sistematis.
Ilmu ilmu pengetahuan ilmiah bersifat sistematis artinya ilmu ilmu
pengetahuan ilmiah dalam upaya menjelaskan setiap gejala selalu berlandaskan
suatu teori. Atau dapat dikatakan bahwa teori dipergunakan sebagai sarana
untuk menjelaskan gejala dari kehidupan sehari-hari. Tetapi teori itu sendiri
bersifat abstrak dan merupakan puncak piramida dari susunan tahap-tahap
proses mulai dari persepsi sehari-hari/ bahasa sehari-hari, observasi/konsep
ilmiah, hipotesis, hukum dan puncaknya adalah teori.
14
Ciri-ciri yang sistematis dari ilmu ilmu pengetahuan ilmiah tersebut dapat
digambarkan sebagai berikut:
Gambar 5: Piramida Ilmu Ilmu pengetahuan Ilmiah
Sumber: Noerhadi T. H. (1998) Diktat Kuliah Filsafat Ilmu Ilmu pengetahuan.
Pascasarjana Universitas Indonesia.
a) Persepsi sehari-hari (bahasa sehari-hari).
Dari persepsi sehari-hari terhadap fenomena atau fakta yang biasanya
disampaikan dalam bahasa sehari-hari diobservasi agar dihasilkan makna.
Dari observasi ini akan dihasilkan konsep ilmiah.
b) Observasi (konsep ilmiah).
Untuk memperoleh konsep ilmiah atau menyusun konsep ilmiah perlu
ada definisi. Dalam menyusun definisi perlu diperhatikan bahwa dalam
definisi tidak boleh terdapat kata yang didefinisikan. Terdapat 2 (dua) jenis
definisi, yaitu: 1) definisi sejati, 2) definisi nir-sejati.
Definisi sejati dapat diklasifikasikan dalam:
1) Definisi Leksikal. Definisi ini dapat ditemukan dalam kamus, yang
biasanya bersifat deskriptif.
2) Definisi Stipulatif. Definisi ini disusun berkaitan dengan tujuan tertentu.
Dengan demikian tidak dapat dinyatakan apakah definisi tersebut benar
15
teori
hukum
hipotesa
Hasil observasi (konsep ilmiah)
Persepsi sehari-hari (bahasa sehari-hari)
atau salah. Benar atau salah tidak menjadi masalah, tetapi yang penting
adalah konsisten (taat asas). Contoh adalah pernyataan dalam Akta
Notaris: Dalam Perjanjian ini si A disebut sebagai Pihak Pertama, si B
disebut sebagai Pihak Kedua.
3) Definisi Operasional. Definisi ini biasanya berkaitan dengan
pengukuran (assessment) yang banyak dipergunakan oleh ilmu ilmu
pengetahuan ilmiah. Definisi ini memiliki kekurangan karena seringkali
apa yang didefinisikan terdapat atau disebut dalam definisi, sehingga
terjadi pengulangan. Contoh: ”Yang dimaksud inteligensi dalam
penelitian ini adalah kemampuan seseorang yang dinyatakan dengan
skor tes inteligensi”.
4) Definisi Teoritis. Definisi ini menjelaskan sesuatu fakta atau fenomena
atau istilah berdasarkan teori tertentu. Contoh: Untuk mendefinisikan
Superego, lalu menggunakan teori Psikoanalisa dari Sigmund Freud.
Definisi nir-sejati dibedakan menjadi 2 (dua), yaitu:
1) Definisi Ostensif. Definisi ini menjelaskan sesuatu dengan menunjuk
barangnya. Contoh: Ini gunting.
2) Definisi Persuasif. Definisi yang mengandung pada anjuran (persuasif).
Dalam definisi ini terkandung anjuran agar orang melakukan atau tidak
melakukan sesuatu. Contoh: ”Membunuh adalah tindakan menghabisi
nyawa secara tidak terpuji”. Dalam definisi tersebut secara implisit
terkandung anjuran agar orang tidak membunuh, karena tidak baik
(berdosa menurut Agama apapun).
c) Hipotesis
Dari konsep ilmiah yang merupakan pernyataan-pernyataan yang
mengandung informasi, 2 (dua) pernyataan digabung menjadi proposisi.
Proposisi yang perlu diuji kebenarannya disebut hipotesis.
d) Hukum
Hipotesis yang sudah diuji kebenarannya disebut dalil atau hukum.
e) Teori
Keseluruhan dalil-dalil atau hukum-hukum yang tidak bertentangan satu
sama lain serta dapat menjelaskan fenomena disebut teori.
16
2) Dapat dipertanggungjawabkan.
Ilmu ilmu pengetahuan ilmiah dapat dipertanggungjawabkan melalui 3
(tiga) macam sistem, yaitu:
a) Sistem axiomatis
Sistem ini berusaha membuktikan kebenaran suatu fenomena atau
gejala sehari-hari mulai dari kaidah atau rumus umum menuju rumus
khusus atau konkret. Atau mulai teori umum menuju fenomena/gejala
konkret. Cara ini disebut deduktif-nomologis. Umumnya yang
menggunakan metode ini adalah ilmu-ilmu formal, misalnya matematika.
b) Sistem empiris
Sistem ini berusaha membuktikan kebenaran suatu teori mulai dari
gejala/ fenomena khusus menuju rumus umum atau teori. Jadi bersifat
induktif dan untuk menghasilkan rumus umum digunakan alat bantu
statistik. Umumnya yang menggunakan metode ini adalah ilmu ilmu
pengetahuan alam dan sosial.
c) Sistem semantik/linguistik
Dalam sistem ini kebenaran didapatkan dengan cara menyusun
proposisi-proposisi secara ketat. Umumnya yang menggunakan metode ini
adalah ilmu bahasa (linguistik).
3) Objektif atau intersubjektif
Ilmu ilmu pengetahuan ilmiah itu bersifat mandiri atau milik orang
banyak (intersubjektif). Ilmu ilmu pengetahuan ilmiah itu bersifat otonom dan
mandiri, bukan milik perorangan (subjektif) tetapi merupakan konsensus antar
subjek (pelaku) kegiatan ilmiah. Dengan kata lain ilmu ilmu pengetahuan
ilmiah itu harus ditopang oleh komunitas ilmiah.
7. Cara Kerja Ilmu pengetahuan Ilmiah
Cara kerja Ilmu pengetahuan Ilmiah untuk mendapatkan kebenaran oleh
Karl Popper disebut Siklus Empiris, yang dapat digambarkan sebagai berikut:
17
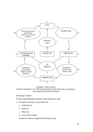
Gambar 6: Siklus Empiris
Sumber: Noerhadi T. H. (1998) Diktat Kuliah Filsafat Ilmu Ilmu pengetahuan.
Pascasarjana Universitas Indonesia.
Keterangan Gambar:
Gambar dapat dibedakan menjadi 2 (dua) komponen, yaitu:
1) Komponen Informasi, yang terdiri dari:
a. ProblemTeori
b. Hipotesis
c. Observasi
d. Generalisasi Empiris
Komponen Informasi digambarkan dengan kotak.
18
1
Teori
Pembentukan konsep,
pembentukan
proposisi, penyusunan
proposisi
Deduksi logis
Inferensi
Logis
PROBLEM HIPOTESISGENERALISASI
EMPIRIS
OBSERVASI
Uji
Hipotesis Interpretasi,
instrumentasi,
sampel, skala
Pengukuran
penyimpulan
sample, estimasi
parameter
2
3
4
5
I
II
III
IV
V
VI
2) Komponen langkah-langkah Metodologis, yang terdiri 6 (enam) langkah
metodologis, yaitu:
a. Inferensi logis
b. Deduksi logis
c. Interpretasi, instrumentasi, penetapan sampel, penyusun skala.
d. Pengukuran, penyimpulan sampel, estimasi parameter.
e. Pengujian hipotesis.
f. Pembentukan konsep, pembentukan dan penyusunan proposisi.
Langkah Metodologis digambarkan dengan elips.
Penjelasan tentang langkah-langkah Metodologis adalah sebagai berikut:
b. Langkah pertama. Ada masalah yang harus dipecahkan. Seluruh langkah ini (5
langkah) oleh Popper disebut Epistomology Problem Solving. Untuk
pemecahan masalah tersebut diperlukan kajian pustaka (inferensi logis) guna
mendapatkan teori-teori yang dapat digunakan untuk pemecahan masalah.
c. Langkah kedua. Selanjutnya dari teori disusun hipotesis. Untuk menyusun
hipotesis diperlukan metode deduksi logis.
d. Langkah ketiga. Untuk membuktikan benar tidaknya hipotesis perlu adanya
observasi. Sebelum melakukan observasi perlu melakukan interpretasi teori
yang digunakan sebagai landasan penyusunan hipotesis dalam penelitian adalah
penyusunan kisi-kisi/dimensi-dimensi, kemudian penyusunan instrumen
pengumpulan data, penetapan sampel dan penyusunan skala.
e. Langkah keempat. Setelah observasi, selanjutnya melakukan pengukuran
(assessment), penetapan sampel, estimasi kriteria (parameter estimation).
Langkah tersebut dilakukan guna mendapatkan generalisasi empiris (empirical
generalization).
f. Langkah kelima. Generalisasi emperis tersebut pada hakekatnya merupakan
hasil pembuktian hipotesis. Apabila hipotesis benar akan memperkuat teori
(verifikasi). Apabila hipotesis tidak terbukti akan memperlemah teori
(falsifikasi).
g. Langkah keenam. Hasil dari generalisasi empiris tersebut dipergunakan sebagai
bahan untuk pembentukan konsep, pembentukan proposisi. Pembentukan atau
19
penyusunan proposisi ini dipergunakan untuk memperkuat atau memantapkan
teori, atau menyusun teori baru apabila hipotesis tidak terbukti.
Gambar 7 : Karl Popper
7. LANDASAN PENELAAHAN ILMU
Landasan pokok dalam penelaahan ilmu bertumpu pada tiga cabang filsafat,
yaitu ontologi, epistimologi dan aksiologi. Landasan ontologi berkaitan dengan
pemahaman seseorang tentang kenyataan, landasan epistemologi memberikan
pemahaman tentang sumber dan sarana pengetahuan manusia sedangkan landasan
aksiologi yang memberikan suatu pemahaman tentang nilai hubungan kualitas
obyek dengan objek keilmuan.
1. Landasan Ontologi
Ontologi adalah cabang filsafat yang membicarakan tentang yang ada.
Dalam kaitannya dengan ilmu, landasan ontologi mempertanyakan tentang objek
apa yang ditelaah ilmu, bagaimana wujud hakiki dari objek tersebut. Secara
ontologi ilmu membatasi lingkup penelaahan keilmuannya hanya pada daerah-
daerah yang berada dalam jangkauan pengalaman manusia. Objek penelaahan
yang berada dalam batas pra-pengalaman dan pasca pengalaman diserahkan ilmu
kepada pengetahuan lain. Ilmu hanya merupakan salah satu pengetahuan dari
sekian banyak pengetahuan yang mencoba menelaah kehidupan dalam batas
ontologi tertentu. Penetapan lingkup batas penelaahan keilmuan yang bersifat
empiris ini adalah konsisten dengan asas epistimologi keilmuan yang
mensyaratkan adanya verifikasi secara empiris dalam proses penemuan dan
penyusunan pernyataan yang bersifat benar secara ilmiah.
20
Disamping itu, secara ontologi ilmu bersifat netral terhadap nilai-nilai yang
bersifat dogmatik dalam menafsirkan hakikat realitas, sebab ilmu merupakan
upaya manusia untuk mempelajari alam sebagaimana adanya. Sebagaimana kita
mendefinisikan manusia, maka berbagai pengertianpun akan muncul.
Contoh: ada pertanyaan, Siapakah manusia itu? Jawab ilmu ekonomi ialah
makhluk ekonomi sedang ilmu politik menjawab manusia adalah mahluk politikal.
2. Landasan Epistemologi
Epistimologi adalah cabang filsafat yang membicarakan tentang asal muasal,
sumber, metode, struktur dan validitas atau kebenaran pengetahuan. Dalam
kaitannya dengan ilmu, landasan epistimologi mempertanyakan bagaimana
proses yang memungkinkan ditimbanya pengetahuan yang berupa ilmu?
Bagaimana prosedurnya? Apa kriterianya? Cara atau teknik atau sarana apa
yang membantu kita dalam mendapatkan pengetahuan yan berupa ilmu?
Landasan epistimologi ilmu tercermin secara operasional dalam metode ilmiah.
Pada dasarnya metode ilmiah merupakan cara ilmu memperoleh dan menyusun
tubuh pengetahuan berdasarkan:
a. Kerangka pemikiran yang bersifat logis dengan argumentasi yang bersifat
konsisten dengan pengetahuan sebelumnya yang telah berhasil disusun.
b. Menjabarkan hipotesis yang merupakan deduksi dari kerangka pemikiran
tersebut.
c. Melakukan verifikasi terhadap hipotesis termaksud untuk menguji kebenaran
pernyataan secara faktual.
Kerangka pemikiran yang logis adalah argumentasi yang bersifat rasional
dalam mengembangkan terhadap fenomena alam. Verifikasi secara empiris berarti
evaluasi secara obyektif dari suatu pernyataan hipotesis terhadap kenyataan
faktual. Verifikasi ini berarti bahwa ilmu terbuka untuk kebenaran lain selain yang
terkandung dalam hipotesis. Demikian juga verifikasi faktual membuka diri
terhadap kritik kerangka pemikiran yang mendasari pengajuan hipotesis.
Kebenaran ilmiah dengan keterbukaan terhadap kebenaran baru mempunyai sifat
pragmatis yang prosesnya secara berulang (siklus) berdasarkan cara berpikir kritis.
Karena ilmu merupakan sikap hidup untuk mencari suatu kebanaran dan mencintai
kebenaran sesuai dengan kaitan moral.
3. Landasan Aksiologi
21
Aksiologi adalah cabang filsafat yang mempelajari tentang nilai secara
umum. Sebagai landasan ilmu, aksiologi mempertanyakan untuk apa pengetahuan
yang berupa ilmu itu dipergunakan? Bagaimana kaitan antara cara penggunaan
tersebut dengan kaidah-kaidah moral? Bagaimana penentuan objek yang ditelaah
berdasarkan pilihan-pilihan moral? Bagaimana kaitan antara teknik, prosedural
yang merupakan operasional.
Pada dasarnya ilmu harus dipergunakan dan dimanfaatkan untuk
kemaslahatan manusia. Dalam hal ini, ilmu dapat dimanfaatkan sebagai sarana
atau alat dalam meningkatkan taraf hidup manusia dengan memperhatikan kodrat,
martabat manusia dan kelestarian atau keseimbangan alam.
Untuk kepentingan manusia tersebut pengetahuan ilmiah yang diperoleh dan
disusun dipergunakan secara komural dan universal. Komural berarti ilmu
merupakan pengetahuan yang menjadi milik bersama, semua orang berhak
memanfaatkan ilmu menurut kebutuhannya. Universal berarti ilmu tidak memiliki
konotasi ras, ideologi atau agama.
Sebagaimana contoh seorang kepala desa mempelajari ilmu manajemen desa
secara detail, mulai dari wilayah desa, mata pencaharian penduduk sampai dengan
kehidupan sehari-hari para penduduk sekitar. Dengan landasan aksiologi
mempertanyakan nilai apa yang terdapat didalam ilmu manajemen desa tersebut,
sehingga terjawablah pertanyaan nilai tersebut dengan gambaran keberhasilan
kepala desa untuk memajukan desanya dalam bidang kesejahteraan penduduk desa
dan kelestarian wilayah desa.
7.1 KETERKAITAN LANDASAN ONTOLOGI, EPISTEMOLOGI DAN
AKSIOLOGI
Ilmu merupakan cabang pengetahuan yang mempunyai ciri-ciri tertentu. Setiap
jenis pengetahuan mempunyai ciri-ciri yang spesifik mengenai apa (ontologi),
bagaimana (epistimologi) dan untuk apa (aksiologi) pengetahuan tersebut disusun.
Ketiga landasan ini saling berkaitan antar satu dengan lainnya.
7.2 MANFAAT LANDASAN ONTOLOGI, EPISTEMOLOGI DAN
AKSIOLOGI DALAM PENELAAHAN ILMU
Untuk membedakan jenis pengetahuan yang satu dengan pengetahuan lainnya
22
maka pertanyaan yang dapat diajukan adalah: apa yang dikaji oleh pengetahuan itu
(Ontologi)? Bagaimana cara mendapatkan pengetahuan itu (Epistemologi)? Serta
untuk apa pengetahuan termaksud dipergunakan (Aksiologi)?
Dengan mengetahui ketiga jawaban dari ketiga pertanyaan ini maka dengan
mudah kita dapat membedakan berbagai jenis pengetahuan yang terdapat dalam
hasanah kehidupan manusia. Hal ini memungkinkan kita untuk mengenali berbagai
pengetahuan yang ada, seperti ilmu, seni dan agama serta meletakkan mereka pada
tempatnya masing-masing yang saling memperkaya kehidupan kita. Tanpa mengenal
ciri-ciri pengetahuan dengan benar maka bukan saja kita tidak dapat memanfaatkan
keguanaannya secara maksimal namun kadang kita salah dalam menggunakannya,
seperti ilmu dikacaukan dengan seni, ilmu dikonfigurasikan dengan agama.
23
BAB III
PENUTUP
4. KESIMPULAN
Setiap jenis ilmu pengetahuan selalu mempunyai ciri-ciri yang spesifik
mengenai apa (ontologi), bagaimana (epistemologi) dan untuk apa (aksiologi) ilmu
pengetahuan tersebut disusun. Ketiga landasan ini saling berkaitan; ontologi ilmu
terkait dengan epistemologi ilmu, epistemologi ilmu terkait dengan aksiologi ilmu dan
seterusnya. Kalau kita ingin membicarakan epistemologi ilmu, maka hal ini harus
dikatikan dengan ontologi dan aksiologi ilmu. Secara detail, tidak mungkin bahasan
epistemologi terlepas sama sekali dari ontologi dan aksiologi. Apalagi bahasan yang
didasarkan model berpikir sistemik, justru ketiganya harus senantiasa dikaitkan.
Keterkaitan antara ontologi, epistemologi, dan aksiologi—seperti juga lazimnya
keterkaitan masing-masing sub sistem dalam suatu sistem--membuktikan betapa sulit
untuk menyatakan yang satu lebih pentng dari yang lain, sebab ketiga-tiganya memiliki
fungsi sendiri-sendiri yang berurutan dalam mekanisme pemikiran.
Demikian juga, setiap jenis ilmu pengetahuan selalu mempunyai ciri-ciri yang
spesifik mengenai apa (ontologi), bagaimana (epistemologi) dan untuk apa (aksiologi)
ilmu pengetahuan tersebut disusun. Ketiga landasan ini saling berkaitan; ontologi ilmu
terkait dengan epistemologi ilmu, epistemologi ilmu terkait dengan aksiologi ilmu dan
seterusnya. Pembahasan mengenai epistemologi harus dikatikan dengan ontologi dan
aksiologi. Secara jelas, tidak mungkin bahasan epistemologi terlepas sama sekali dari
ontologi dan aksiologi. Dalam membahas dimensi kajian filsafat ilmu didasarkan
model berpikir sistemik, sehingga harus senantiasa dikaitkan.
24
DAFTAR PUSTAKA
Amsal Bachktiar, 2004. Filsafat Komunikasi, Jakarta, Raja Grafindo Persada.
Beeding, Kusee, Moois, Van, Peursen, 2003. Pengantar Filsafat Ilmu (Diterjemahkan
oleh Soejono Soemargono), Yogyakarta, PT. Tiara Wacana
Surajiyo. 2008. Filsafat Ilmu dan Perkembangannya di Indonesia. Jakarta. PT Bumi
Aksara.
Jujun. S. Suriasumantri. 2001. Filsafat Ilmu Sebuah Pengantar Populer. Jakarta.
Pustaka Sinar Harapan.
25

Science and Knowledge

  • 1.
    BAB I PENDAHULUAN 1. LATARBELAKANG ILMU PENGETAHUAN (SCIENCE) Pada perkembanganya, Ilmu pengetahuan terbagi dalam beberapa disiplin, yang membutuhkan pendekatan, sifat, objek, tujuan dan ukuran yang berbeda antara disiplin ilmu pengertahuan yang satu dengan yang lainnya. Pembahasan ilmu pengertahuan sangat penting karena akan mendorong manusia untuk lebih kreatif dan inovatif. Ilmu pengetahuan tidak dapat lepas dari Filsafat dikarenakan Filsafat dan Ilmu Pengetahuan adalah dua kata yang saling berkaitan baik secara substansial maupun historis Kelahiran suatu ilmu tidak dapat dipisahkan dari peranan filsafat, sebaliknya perkembangan ilmu pengetahuan memperkuat keberadaan filsafat. Dewasa ini filsafat ilmu pengetahuan sudah menjadi bahan ajar bagi tiap- tiap universitas, berbagai kajian mengenai hakikat kehidupan. Bagaimanakah kehidupan ini? Dan untuk apa kehidupan ini?, manusia mempunyai seperangkat ilmu pengetahuan yang bisa membedakan antara benar dan salah, baik dan buruk. Orang lain yang mampu memberikan penilaian secara objektif dan tuntas serta pihak lain yang melakukan penilaian sekaligus memberikan arti adalah ilmu pengetahuan yang disebut filsafat. Ilmu Pengetahuan atau Sains merupakan komponen terbesar yang diajarkan dalam semua strata pendidikan. Walaupun telah bertahun-tahun mempelajari ilmu pengetahuan ilmiah tidak digunakan sebagai acuan dalam kehidupan sehari-hari. Ilmu dianggap sebagai hafalan saja, bukan sebagai ilmu pengetahuan yang mendeskripsikan, menjelaskan, memprediksikan gejala alam untuk kesejahteraan dan kenyamanan hidup . Kini ilmu telah tercerabut dari nilai luhur ilmu pengetauan, yaitu untuk menyejahterakan umat manusia. Bahkan tidak mustahil terjadi, ilmu pengetahuan dapat menjadi bencana bagi kehidupan manusia, seperti pemanasan global dan dehumanisasi. Ilmu pengetahuan dan teknologi telah kehilangan rohnya yang fundamental, karena ilmu pengetahuan telah mengurangi bahkan menghilangkan peran. 1
  • 2.
    BAB II PEMBAHASAN 1. DEFINISIILMU PENGETAHUAN Berikut adalah pengertian ilmu dari pendapat Dr. Amsal Bakhtiar dalam bukunya yang berjudul “Filsafat Ilmu” (2004:12), Secara Etimologi Ilmu berasal dari Bahasa Arab: ‘alima, ya’lamu, ‘ilman, dengan wazan fa’ila, yaf’alu, yang berarti mengerti, memahami benar-benar. Dalam bahasa Inggris disebut “Science”; dari bahasa latin scientia (pengetahuan)- scire (mengetahui). Sinonim yang paling dekat dengn bahasa Yunani adalah episteme. Jadi pengertian ilmu yang terdapat dalam Kamus Bahasa Indonesia adalah pengetahuan tentang suatu bidang yang disusun secara sistematis menurut mtode-metode tertentu, yang dapat digunakan untuk menerangkan gejala-gejala tertentu dibidang (pengetahuan) itu. Mulyadhi Kartanegara mengatakan bahwa ilmu adalah any organized knowledge. Ilmu dan sains menurutnya tidak berbeda, terutama sebelum abad ke- 19, tetapi setelah itu sains lebih terbatas pada bidang: bidang fisik atau inderawi, sedangkan ilmu melampauinya pada bidang-bidang nonfisik,seperti metafisika. Adapun beberapa definisi ilmu menurut para ahli,diantaranya adalah: • Mohammad Hatta, mendefinisikan ilmu adalah pengetahuan yang teratur tentang pekerjaan hukum kausal dalam suatu golongan masalah yang sama tabiatnya, maupun menurut kedudukannya tampak dari luar,maupun menurut bangunannya dari dalam. • Ralph Ross dan Ernest Van Den Haag, mengatakan ilmu adalah yang empiris,rasional,umum,dan sistematik,dan keempatnya serentak. • Karl Pearson, mengatakan ilmu adalah lukisan atau keterangan yang komprehensif dan konsisten tentang fakta pengalaman dengan istilah yang sederhana. • Ashley Montagu, Guru Besar Antropolog di Rutgers University menyimpulkan bahwa ilmu adalah pengetahuan yang disusun dalam suatu sistem yang berasal dari pengamatan, studi dan percobaan untuk menentukan hakikat prinsip tentang hal yang sedang dikaji (Amsal Bakhtiar, 2004:17) 2
  • 3.
    Dari beberapa definisiilmu yang dijelaskan para ahli di atas dapat disimpulkan bahwa ilmu merupakan pengetahuan yang rasional, sistematik, konfrehensif, konsisten, dan bersifat umum tentang fakta dari pengamatan yang telah dilakukan. Dan berdasarkan definisi di atas terlihat jelas ada hal prinsip yang berbeda antara ilmu dengan pengetahuan. Pengetahuan adalah keseluruhan pengetahuan yang belum tersusun, baik mengenai matafisik maupun fisik. Dapat juga dikatakan pengetahuan adalah informasi yang berupa common sense, tanpa memiliki metode, dan mekanisme tertentu. Pengetahuan berakar pada adat dan tradisi yang menjadi kebiasaan dan pengulangan-pengulangan. Dalam hal ini landasan pengetahuan kurang kuat cenderung kabur dan samar-samar. Pengetahuan tidak teruji karena kesimpulan ditarik berdasarkan asumsi yang tidak teruji lebih dahulu. Pencarian pengetahuan lebih cenderung trial and error dan berdasarkan pengalaman belaka. 2. OBJEK MATERIAL DAN OBJEK FORMAL FILSAFAT Ilmu adalah kumpulan pengetahuan. Namun tidak dapat bahwa kumpulan pengetahuan adalah ilmu. Kumpulan pengetahuan untuk dapat disebut ilmu hanya memiliki syarat-syarat tertentu. Syarat-syarat yang dimaksudkan adalah objek materiil dan objek formal. Objek materiil adalah sesuatu atau hal yang dijadikan sasaran pemikiran, sesuatu hal yang diselidiki dan dipelajari. Objek materiil mencakup apa saja, baik hal-hal konkrit (misalnya manusia, tumbuhan, batu) ataupun hal-hal abstrak (misalnya ide-ide, nilai-nilai, keagamaan). Objek formal adalah cara memandang , cara meninjau, yng dilakukan oleh seorang peneliti terhadap objek materiilnya serta prinsip-prinsip yang digunakannya. Objek ormal suatu ilmu tidak hanya memberi keutuhan suatu ilmu, tetapi pada saat yang sama membedaknnya dari bidang-bidang lain. 3. HUBUNGAN ILMU DAN FILSAFAT Ada hubungan timbal balik antara ilmu dan filsafat. Banyak masalah filsafat yang memerlukan landasan pada pengetahuan ilmiah apabila pembahasannya tidak ingin dikatakan dangkal dan keliru. Ilmu dewasa ini dapat menyediakan bagi, filsafat sejumlah besar bahan yang berupa fakta-fakta yang sangat penting bagi 3
  • 4.
    perkembangan ide-ide filsafatiyang tepat sehingga sejalan dengan pengetahuan ilmiah. Setiap ilmu memiliki konsep-konsep dan asumsi-asumsi yang bagi ilmu itu sendiri tidak perlu dipersoalkan lagi. Konsep dari ilmu itu diterima dengan begitu saja tanpa dinilai dan dikritik. Namun filsafat ilmu secara kritis menganalisis konsep. Konsep dasar dan memeriksa asumsi-asumsi dari ilmu-ilmu untuk memperoleh arti dan validitasnya. Kalau konsep-konsep dari ilmu tidak dijelaskan dan asumsi-asumsi tidak dikuatkan maka hasil-hasil yang dicapai ilmu tersebut tanpa memperoleh landasan yang kuat. Interaksi antara filsafat dan ilmu-ilmu khusus juga menyangkut suatu tujuan yang lebih jauh dari filsafat. Filsafat berusaha untuk mengatur hasil-hasil dari berbagai ilmu-ilmu khusus ke dalam suatu pandangan hidup dan pandangan dunia yang terpadukan, komprehensi dan konsisten. Secara Komprehensif artinya tidak ada sesuatu bidang yang berada di luar jangkauan filsafat. Secara konsisten artinya uraian kefilsafatan tidak menyusun pendapat-pendapat yang saling kontradiksi. 4. FILSAFAT ILMU DI PERGURUAN TINGGI Jika kita berbicara filsafat ilmu di Perguruan Tinggi sekarang ini, telah terjadi kekaburan mengenai batas-batas antara satu cabang ilmu dengan cabang yang lain, sehingga terjadinya saling keterkaitan semakin terasa. Oleh karena itu diperlukan suatu overview untuk meletakan jaringan interaksi dan saling menyapa kearah hakikat ilmu yang integral. Kehadiran etik dan moral semakin dirasakan keperluannya, sementara pandangan ilmu bebas nilai mulai ditinggalkan. Tanggung jawab dan integritas para ilmuwan saat ini sedang diuji. Untuk itu diperlukan sebuah disiplin yang mampu menjawab persoalan di atas, yaitu filsafat ilmu ( Wibisono, 1997:6). Filsafat Ilmu adalah refleksi yang mengakar terhadap prinsip-prinsip ilmu. Prinsip ilmu adalah sebab fundamental dan kebenaran universal yang terdapat pada ilmu, yang pada gilirannya akan memberi jawaban pada kebenaran ilmu dan seluk beluknya. Filsafat ilmu mengungkap berbagai perspektif ilmu, kemungkinan perkembangannya, jalinan antara ilmu dan hal-hal lain yang mendukung vitalitas sebuah ilmu (Pospoprodjo, 1986:301). Filsafat ilmu juga merupakan penyelidikan tentang ciri pengetahuan ilmiah dan cara-cara memperolehnya (Beerling, 1985:7). 4
  • 5.
    Dengan kata lainfilsafat ilmu sesungguhnya merupakan suatu penyelidikan lanjutan pada saat seorang ilmuwan dari berbagai disiplin ilmu melakukan penyelidikan lanjutan terhadap obyek yang sama. Usaha untuk mendalami setiap cabang ilmu pengetahuan akan tampak lebih,apabila didasari oleh ajaran-ajaran filsafat yang berkaitan dengan ilmu yang bersangkutan. Oleh karena itu, filsafat ilmu perlu dipelajari dan dikaji oleh masyarakat akademis, utamanya para mahasiswa di semua fakultas yang ada di perguruan tinggi (Wibisono, 1983:118). 5. HAKIKAT ILMU PENGETAHUAN Ketika kita membicarakan tahap-tahap perkembangan ilmu pengetahuan tercakup pula telaahan filsafat yang menyangkut pertanyaan mengenai hakikat ilmu. Hakekat ilmu pengetahuan dapat ditelusuri dari 4 (empat) hal, yaitu: 1) Sumber ilmu ilmu pengetahuan itu dari mana. Sumber ilmu ilmu pengetahuan mempertanyakan dari mana ilmu ilmu pengetahuan itu diperoleh. Ilmu ilmu pengetahuan diperoleh dari pengalaman (emperi) dan dari akal (ratio). Sehingga timbul faham atau aliran yang disebut empirisme dan rasionalisme. Aliran empirisme yaitu faham yang menyusun teorinya berdasarkan pada empiri atau pengalaman. Tokoh-tokoh aliran ini misalnya David Hume (1711-1776), John Locke (1632-1704), Berkley. Sedang rasionalisme menyusun teorinya berdasarkan ratio. Tokoh-tokoh aliran ini misalya Spinoza, Rene Descartes. Metode yang digunakan aliran emperisme adalah induksi, sedang rasionalisme menggunakan metode deduksi. Immanuel Kant adalah tokoh yang mensintesakan faham empirisme dan rasionalisme. Gambar 2 : David Hume, John Locke , dan George Berkeley 5
  • 6.
    Gambar 3 :Immanuel Kant 2) Batas-batas Ilmu Ilmu pengetahuan. Menurut Immanuel Kant apa yang dapat kita tangkap dengan panca indera itu hanya terbatas pada gejala atau fenomena, sedang substansi yang ada di dalamnya tidak dapat kita tangkap dengan panca indera disebut nomenon. Apa yang dapat kita tangkap dengan panca indera itu adalah penting, ilmu pengetahuan tidak sampai disitu saja tetapi harus lebih dari sekedar yang dapat ditangkap panca indera. Yang dapat kita ketahui atau dengan kata lain dapat kita tangkap dengan panca indera adalah hal-hal yang berada di dalam ruang dan waktu. Yang berada di luar ruang dan waktu adalah di luar jangkauan panca indera kita, itu terdiri dari 3 (tiga) ide regulatif: 1) ide kosmologis yaitu tentang semesta alam (kosmos), yang tidak dapat kita jangkau dengan panca indera, 2) ide psikologis yaitu tentang psiche atau jiwa manusia, yang tidak dapat kita tangkap dengan panca indera, yang dapat kita tangkap dengan panca indera kita adalah manifestasinya misalnya perilakunya, emosinya, kemampuan berpikirnya, dan lain-lain, 3) ide teologis yaitu tentang Tuhan Sang Pencipta Semesta Alam. 3) Strukturnya. Yang ingin mengetahui adalah subjek yang memiliki kesadaran. Yang ingin kita ketahui adalah objek, diantara kedua hal tersebut seakan-akan terdapat garis demarkasi yang tajam. Namun demikian sebenarnya dapat dijembatani dengan mengadakan dialektika. Jadi sebenarnya garis demarkasi 6
  • 7.
    tidak tajam, karenaapabila dikatakan subjek menghadapi objek itu salah, karena objek itu adalah subjek juga, sehingga dapat terjadi dialektika. 4) Keabsahan. Keabsahan ilmu ilmu pengetahuan membahas tentang kriteria bahwa ilmu ilmu pengetahuan itu sah berarti membahas kebenaran. Tetapi kebenaran itu nilai (axiologi), dan kebenaran itu adalah suatu relasi. Kebenaran adalah kesamaan antara gagasan dan kenyataan. Misalnya ada korespondensi yaitu persesuaian antara gagasan yang terlihat dari pernyataan yang diungkapkan dengan realita. Terdapat 3 (tiga) macam teori untuk mengungkapkan kebenaran, yaitu: a) Teori Korespondensi, terdapat persamaan atau persesuaian antara gagasan dengan kenyataan atau realita. b) Teori Koherensi, terdapat keterpaduan antara gagasan yang satu dengan yang lain. Tidak boleh terdapat kontradiksi antara rumus yang satu dengan yang lain. c) Teori Pragmatis, yang dianggap benar adalah yang berguna. Pragmatisme adalah tradisi dalam pemikiran filsafat yang berhadapan dengan idealisme, dan realisme. Aliran Pragmatisme timbul di Amerika Serikat. Kebenaran diartikan berdasarkan teori kebenaran pragmatisme. Untuk mengetahui penerapan 3 (tiga) macam teori tersebut pada bidang apa, periksa skema berikut ini. Ilmu-ilmu Formal Ilmu-ilmu Empiris Induktif Ilmu-ilmu Terapan Deduktif: Logika Matematika Alam unorganik: karang, batu, air. Hayati: Kehidupan Sosial: Manusia ber masyarakat Budaya: Manusia dengan ekspresinya Ukuran kebenaran Koherensi menghadapi rumusan- rumusan yang tidak boleh kontradiksi satu sama lain Ukuran kebenaran Korespondensi kesesuaian antara gagasan dengan realita/antara gagasan dengan fakta. Pragmatis apa yang bermanfaat itu benar. Gambar 4: Penerapan Teori Korespondensi, Koherensi dan Pragmatis. 7
  • 8.
    Sumber: Noerhadi T.H. (1998) Diktat Kuliah Filsafat Ilmu Ilmu pengetahuan. Pascasarjana Universitas Indonesia. Mempelajari apa itu ilmu ilmu pengetahuan itu berarti mempelajari atau membahas esensi atau hakekat ilmu ilmu pengetahuan. Demikian pula membahas ilmu pengetahuan itu juga berarti membahas hakekat ilmu pengetahuan. Untuk itu kita perlu memahami serba sedikit Filsafat Ilmu pengetahuan. Dengan mempelajari Filsafat Ilmu pengetahuan di samping akan diketahui hakekat ilmu ilmu pengetahuan dan hakekat ilmu pengetahuan, kita tidak akan terbenam dalam suatu ilmu yang spesifik sehingga makin menyempit dan eksklusif. Dengan mempelajari filsafat ilmu ilmu pengetahuan akan membuka perspektif (wawasan) yang luas, sehingga kita dapat menghargai ilmu-ilmu lain, dapat berkomunikasi dengan ilmu-ilmu lain. Dengan demikian kita dapat mengembangkan ilmu ilmu pengetahuan secara interdisipliner. Sebelum kita membahas hakekat ilmu pengetahuan dan perbedaannya dengan ilmu pengetahuan, terlebih dahulu akan dikemukakan serba sedikit tentang sejarah perkembangan ilmu ilmu pengetahuan. a. Perkembangan Ilmu pengetahuan Mempelajari sejarah ilmu ilmu pengetahuan itu penting, karena dengan mempelajari hal tersebut kita dapat mengetahui tahap-tahap perkembangannya. Ilmu ilmu pengetahuan tidak langsung terbentuk begitu saja, tetapi melalui proses, melalui tahap-tahap atau periode-periode perkembangan. a) Periode Pertama (abad 4 sebelum Masehi) Perintisan “Ilmu ilmu pengetahuan” dianggap dimulai pada abad 4 sebelum Masehi, karena peninggalan-peninggalan yang menggambarkan ilmu ilmu pengetahuan diketemukan mulai abad 4 sebelum Masehi. Abad 4 sebelum Masehi merupakan abad terjadinya pergeseran dari persepsi mitos ke persepsi logos, dari dongeng-dongeng ke analisis rasional. Contoh persepsi mitos adalah pandangan yang beranggapan bahwa kejadian-kejadian misalnya adanya penyakit atau gempa bumi disebabkan perbuatan dewa-dewa. Jadi pandangan tersebut tidak bersifat rasional, sebaliknya persepsi logos adalah pandangan yang bersifat rasional. Dalam persepsi mitos, dunia atau kosmos dikendalikan oleh kekuatan-kekuatan magis, mistis. Atau dengan kata lain, dunia dijelaskan oleh faktor-faktor luar (eksternal). Sedang dalam persepsi rasional, dunia dianalisis dari faktor-faktor 8
  • 9.
    dalam (internal). Ataudengan kata lain, dunia dianalisis dengan argumentasi yang dapat diterima secara rasional atau akal sehat. Analisis rasional ini merupakan perintisan analisis secara ilmiah, tetapi belum dapat dikatakan ilmiah. Pada periode ini tokoh yang terkenal adalah Aristoteles. Persepsi Aristoteles tentang dunia adalah sebagai berikut: dunia adalah ontologis atau ada (eksis). Sebelum Aristoteles dunia dipersepsikan tidak eksis, dunia hanya menumpang keberadaan dewa-dewa. Dunia bukan dunia riil, yang riil adalah dunia ide. Menurut Aristoteles, dunia merupakan substansi, dan ada hirarki substansi- substansi. Substansi adalah sesuatu yang mandiri, dengan demikian dunia itu mandiri. Setiap substansi mempunyai struktur ontologis. Dalam struktur ontologis terdapat 2 prinsip, yaitu: 1) Akt: menunjukkan prinsip kesempurnaan (realis); 2) Potensi: menunjukkan prinsip kemampuannya, kemungkinannya (relatif). Setiap benda sempurna dalam dirinya dan mempunyai kemungkinan untuk mempunyai kesempurnaan. Perubahan terjadi bila potensi berubah, dan perubahan tersebut direalisasikan. Gambar 8 : Aristoteles Pandangan Aristoteles yang dapat dikatakan sebagai awal dari perintisan “ilmu ilmu pengetahuan” adalah hal-hal sebagai berikut: 9
  • 10.
    1) Hal Pengenalan MenurutAristoteles terdapat dua macam pengenalan, yaitu: (1) pengenalan inderawi; (2) pengenalan rasional. Menurut Aristoteles, pengenalan inderawi memberi ilmu pengetahuan tentang hal-hal yang kongkrit dari suatu benda. Sedang pengenalan rasional dapat mencapai hakekat sesuatu, melalui jalan abstraksi. 2) Hal Metode Selanjutnya, menurut Aristoteles, “ilmu ilmu pengetahuan” adalah ilmu pengetahuan tentang prinsip-prinsip atau hukum-hukum bukan objek-objek eksternal atau fakta. Penggunaan prinsip atau hukum berarti berargumentasi (reasoning). Menurut Aristoteles, mengembangkan “ilmu ilmu pengetahuan” berarti mengembangkan prinsip-prinsip, mengembangkan “ilmu ilmu pengetahuan” (teori) tidak terletak pada akumulasi data tetapi peningkatan kualitas teori dan metode. Selanjutnya, menurut Aristoteles, metode untuk mengembangkan “ilmu ilmu pengetahuan” ada dua, yaitu: (1) induksi intuitif yaitu mulai dari fakta untuk menyusun hukum (ilmu pengetahuan universal); (2) deduksi (silogisme) yaitu mulai dari ilmu pengetahuan universal menuju fakta- fakta. b) Periode Kedua (abad 17 sesudah Masehi) Pada periode yang kedua ini terjadi revolusi ilmu ilmu pengetahuan karena adanya perombakan total dalam cara berpikir. Perombakan total tersebut adalah sebagai berikut: Apabila Aristoteles cara berpikirnya bersifat ontologis rasional, Gallileo Gallilei (tokoh pada awal abad 17 sesudah Masehi) cara berpikirnya bersifat analisis yang dituangkan dalam bentuk kuantitatif atau matematis. Yang dimunculkan dalam berfikir ilmiah Aristoteles adalah berpikir tentang hakekat, jadi berpikir metafisis (apa yang berada di balik yang nampak atau apa yang berada di balik fenomena). 10
  • 11.
    Gambar 9 :Gallileo Gallilei Abad 17 meninggalkan cara berpikir metafisis dan beralih ke elemen-elemen yang terdapat pada sutau benda, jadi tidak mempersoalkan hakikat. Dengan demikian bukan substansi tetapi elemen-elemen yang merupakan kesatuan sistem. Cara berpikir abad 17 mengkonstruksi suatu model yaitu memasukkan unsur makro menjadi mikro, mengkonstruksi suatu model yang dapat diuji coba secara empiris, sehingga memerlukan adanya laboratorium. Uji coba penting, untuk itu harus membuat eksperimen. Ini berarti mempergunakan pendekatan matematis dan pendekatan eksperimental. Selanjutnya apabila pada jaman Aristoteles ilmu ilmu pengetahuan bersifat ontologis, maka sejak abad 17, ilmu ilmu pengetahuan berpijak pada prinsip-prinsip yang kuat yaitu jelas dan terpilah-pilah (clearly and distinctly) serta disatu pihak berpikir pada kesadaran, dan pihak lain berpihak pada materi. Prinsip jelas dan terpilah-pilah dapat dilihat dari pandangan Rene Descartes (1596-1650) dengan ungkapan yang terkenal, yaitu Cogito Ergo Sum, yang artinya karena aku berpikir maka aku ada. Ungkapan Cogito Ergo Sum adalah sesuatu yang pasti, karena berpikir bukan merupakan khayalan. Suatu yang pasti adalah jelas dan terpilah-pilah. Menurut Descartes ilmu pengetahuan tentang sesuatu bukan hasil pengamatan melainkan hasil pemeriksaan rasio (dalam Hadiwijono, 1981). Pengamatan merupakan hasil kerja dari indera (mata, telinga, 11
  • 12.
    hidung, dan lainsebagainya), oleh karena itu hasilnya kabur, karena ini sama dengan pengamatan binatang. Untuk mencapai sesuatu yang pasti menurut Descartes kita harus meragukan apa yang kita amati dan kita ketahui sehari-hari. Pangkal pemikiran yang pasti menurut Descartes dikemukakan melalui keragu- raguan. Keragu-raguan menimbulkan kesadaran, kesadaran ini berada di samping materi. Prinsip ilmu ilmu pengetahuan satu pihak berpikir pada kesadaran dan pihak lain berpijak pada materi juga dapat dilihat dari pandangan Immanuel Kant (1724-1808). Menurut Immanuel Kant ilmu ilmu pengetahuan itu bukan merupakan pangalaman terhadap fakta saja, tetapi merupakan hasil konstruksi oleh rasio. Gambar 10 : Rene Descartes Agar dapat memahami pandangan Immanuel Kant tersebut perlu terlebih dahulu mengenal pandangan rasionalisme dan empirisme. Rasionalisme mementingkan unsur-unsur apriori dalam pengenalan, berarti unsur-unsur yang terlepas dari segala pengalaman. Sedangkan empirisme menekankan unsur-unsur aposteriori, berarti unsur-unsur yang berasal dari pengalaman. Menurut Immanuel Kant, baik rasionalisme maupun empirisme dua-duanya berat sebelah. Ia berusaha menjelaskan bahwa pengenalan manusia merupakan keterpaduan atau sintesa antara unsur-unsur apriori dengan unsur-unsur aposteriori (dalam Bertens, 1975). Oleh karena itu Kant berpendapat bahwa pengenalan berpusat pada subjek dan 12
  • 13.
    bukan pada objek.Sehingga dapat dikatakan menurut Kant ilmu ilmu pengetahuan bukan hasil pengalaman saja, tetapi hasil konstruksi oleh rasio. Inilah pandangan Rene Descartes dan Immanuel Kant yang menolak pandangan Aristoteles yang bersifat ontologis dan metafisis. Banyak tokoh lain yang meninggalkan pandangan Aristoteles, namun dalam makalah ini cukup mengajukan dua tokoh tersebut, kiranya cukup untuk menggambarkan adanya pemikiran yang revolusioner dalam perkembangan ilmu ilmu pengetahuan. Pengetahuan merupakan hasil dari keingintahuan manusia dengan suatu subjek yang ingin diketahuinya. Pada hakikatnya, manusia memahami secara sederhana apa itu pengetahuan namun yang menjadi masalahnya tidak semua manusia dapat mendefinisikan dengan baik pengetahuan ilmu pengetahuan itu. Karena sebenarnya, pengetahuan itu timbul karena manusianya sendiri yang mencari tahu. Ilmu kadang memiliki makna sebagai sesuatu yang dimiliki seseorang setelah ia mempelajarinya, sementara pengetahuan adalah apa yang diketahuinya. Hakikat pengetahuan menurut aliran yang berkembang yakni, a. Idealisme Para penganut aliran idealism berpandangan bahwa pengetahuan adalah proses-proses mental dan psikologis yang bersifat subyektif. Oleh karena itu, pengetahuan tidak lain merupakan gambaran subyektif tentang suatu kenyataan. Menurut mereka, pengetahuan tidak memberikan gambaran sebenarnya tentang kenyataan yang berada di luar pikiran manusia. b. Empirisme Tentang asal-usul pengetahua para penganut aliran ini mengatakan bahwa pengetahuan berasal dari pengalaman indra. Tentang hakikat pengetahuan, mereka mengatakan bahwa pengetahuan adlah pengalaman. Seorang tokoh empirisme radikal adalah David Hume. Dia berpendapat bahwa ide-ide dapat dikembalikan kepada sensasi-sensasi (rangsang indra). Pengalaman merupakan ukuran terakhir dari kenyataan. Apa yang dialami, itulah pengetahuan. c. Positivisme Kalau idealism dapat dianggap sebagai kelanjutan dari rasionalisme, maka positivime merupakan perpanjangan dari empirisme. Para penganut aliran ini 13
  • 14.
    menolak kenyataan diluar pengalaman. Mereka mengatakan bahwa kepercayaan yang berdasarkan dogma harus digantikan pengetahuan yang berdasarkan fakta. d. Pragtisme Tokoh-tokoh aliran ini antara lain Willian James, John Dewey, dan C.S. Pierce. Menurut aliran ini, hakikat pengetahuan terletak dalam manfaat praktisnya bagi kehidupan. Pengetahuan adalah sarana bagi perbuatan. C.S. Pierce mengatakan bahwa yang penting adalah pengaruh sebuah ide atau pengetahuan bagi sebuah rencana. Nilai sebuah pengetahuan tergantung pada penerapannya secara konkrit dalam kehidupan masyarakat. Suatu pengetahuan itu benar bukan karena ia mencerminkan kenyataan obyektif, melainkan karena ia bermanfaat bagi umum. Menurut William James, ukuran kebenaran ditentukan oleh akibat praktisnya. Sedangkan John Dewey menegaskan tidak perlu mempersoalkan kebenaran suatu pengetahuan, tapi sejauh mana pengetahuan memecahkan persoalan yang dihadapi masyarakat. Masalah terjadinya pengetahuan adalah masalah yang amat penting dalam epistemologi, sebab jawaban terhadap terjadinya pengetahuan maka seseorang akan berwarna pandangan atau paham filsafatnya. 6. CIRI-CIRI ILMU ILMU PENGETAHUAN ILMIAH Filsafat Ilmu Ilmu pengetahuan merupakan cabang filsafat yang menelaah baik ciri-ciri ilmu ilmu pengetahuan ilmiah maupun cara-cara memperoleh ilmu ilmu pengetahuan ilmiah. Ciri-ciri Ilmu Ilmu pengetahuan Ilmiah adalah sebagai berikut: 1) Sistematis. Ilmu ilmu pengetahuan ilmiah bersifat sistematis artinya ilmu ilmu pengetahuan ilmiah dalam upaya menjelaskan setiap gejala selalu berlandaskan suatu teori. Atau dapat dikatakan bahwa teori dipergunakan sebagai sarana untuk menjelaskan gejala dari kehidupan sehari-hari. Tetapi teori itu sendiri bersifat abstrak dan merupakan puncak piramida dari susunan tahap-tahap proses mulai dari persepsi sehari-hari/ bahasa sehari-hari, observasi/konsep ilmiah, hipotesis, hukum dan puncaknya adalah teori. 14
  • 15.
    Ciri-ciri yang sistematisdari ilmu ilmu pengetahuan ilmiah tersebut dapat digambarkan sebagai berikut: Gambar 5: Piramida Ilmu Ilmu pengetahuan Ilmiah Sumber: Noerhadi T. H. (1998) Diktat Kuliah Filsafat Ilmu Ilmu pengetahuan. Pascasarjana Universitas Indonesia. a) Persepsi sehari-hari (bahasa sehari-hari). Dari persepsi sehari-hari terhadap fenomena atau fakta yang biasanya disampaikan dalam bahasa sehari-hari diobservasi agar dihasilkan makna. Dari observasi ini akan dihasilkan konsep ilmiah. b) Observasi (konsep ilmiah). Untuk memperoleh konsep ilmiah atau menyusun konsep ilmiah perlu ada definisi. Dalam menyusun definisi perlu diperhatikan bahwa dalam definisi tidak boleh terdapat kata yang didefinisikan. Terdapat 2 (dua) jenis definisi, yaitu: 1) definisi sejati, 2) definisi nir-sejati. Definisi sejati dapat diklasifikasikan dalam: 1) Definisi Leksikal. Definisi ini dapat ditemukan dalam kamus, yang biasanya bersifat deskriptif. 2) Definisi Stipulatif. Definisi ini disusun berkaitan dengan tujuan tertentu. Dengan demikian tidak dapat dinyatakan apakah definisi tersebut benar 15 teori hukum hipotesa Hasil observasi (konsep ilmiah) Persepsi sehari-hari (bahasa sehari-hari)
  • 16.
    atau salah. Benaratau salah tidak menjadi masalah, tetapi yang penting adalah konsisten (taat asas). Contoh adalah pernyataan dalam Akta Notaris: Dalam Perjanjian ini si A disebut sebagai Pihak Pertama, si B disebut sebagai Pihak Kedua. 3) Definisi Operasional. Definisi ini biasanya berkaitan dengan pengukuran (assessment) yang banyak dipergunakan oleh ilmu ilmu pengetahuan ilmiah. Definisi ini memiliki kekurangan karena seringkali apa yang didefinisikan terdapat atau disebut dalam definisi, sehingga terjadi pengulangan. Contoh: ”Yang dimaksud inteligensi dalam penelitian ini adalah kemampuan seseorang yang dinyatakan dengan skor tes inteligensi”. 4) Definisi Teoritis. Definisi ini menjelaskan sesuatu fakta atau fenomena atau istilah berdasarkan teori tertentu. Contoh: Untuk mendefinisikan Superego, lalu menggunakan teori Psikoanalisa dari Sigmund Freud. Definisi nir-sejati dibedakan menjadi 2 (dua), yaitu: 1) Definisi Ostensif. Definisi ini menjelaskan sesuatu dengan menunjuk barangnya. Contoh: Ini gunting. 2) Definisi Persuasif. Definisi yang mengandung pada anjuran (persuasif). Dalam definisi ini terkandung anjuran agar orang melakukan atau tidak melakukan sesuatu. Contoh: ”Membunuh adalah tindakan menghabisi nyawa secara tidak terpuji”. Dalam definisi tersebut secara implisit terkandung anjuran agar orang tidak membunuh, karena tidak baik (berdosa menurut Agama apapun). c) Hipotesis Dari konsep ilmiah yang merupakan pernyataan-pernyataan yang mengandung informasi, 2 (dua) pernyataan digabung menjadi proposisi. Proposisi yang perlu diuji kebenarannya disebut hipotesis. d) Hukum Hipotesis yang sudah diuji kebenarannya disebut dalil atau hukum. e) Teori Keseluruhan dalil-dalil atau hukum-hukum yang tidak bertentangan satu sama lain serta dapat menjelaskan fenomena disebut teori. 16
  • 17.
    2) Dapat dipertanggungjawabkan. Ilmuilmu pengetahuan ilmiah dapat dipertanggungjawabkan melalui 3 (tiga) macam sistem, yaitu: a) Sistem axiomatis Sistem ini berusaha membuktikan kebenaran suatu fenomena atau gejala sehari-hari mulai dari kaidah atau rumus umum menuju rumus khusus atau konkret. Atau mulai teori umum menuju fenomena/gejala konkret. Cara ini disebut deduktif-nomologis. Umumnya yang menggunakan metode ini adalah ilmu-ilmu formal, misalnya matematika. b) Sistem empiris Sistem ini berusaha membuktikan kebenaran suatu teori mulai dari gejala/ fenomena khusus menuju rumus umum atau teori. Jadi bersifat induktif dan untuk menghasilkan rumus umum digunakan alat bantu statistik. Umumnya yang menggunakan metode ini adalah ilmu ilmu pengetahuan alam dan sosial. c) Sistem semantik/linguistik Dalam sistem ini kebenaran didapatkan dengan cara menyusun proposisi-proposisi secara ketat. Umumnya yang menggunakan metode ini adalah ilmu bahasa (linguistik). 3) Objektif atau intersubjektif Ilmu ilmu pengetahuan ilmiah itu bersifat mandiri atau milik orang banyak (intersubjektif). Ilmu ilmu pengetahuan ilmiah itu bersifat otonom dan mandiri, bukan milik perorangan (subjektif) tetapi merupakan konsensus antar subjek (pelaku) kegiatan ilmiah. Dengan kata lain ilmu ilmu pengetahuan ilmiah itu harus ditopang oleh komunitas ilmiah. 7. Cara Kerja Ilmu pengetahuan Ilmiah Cara kerja Ilmu pengetahuan Ilmiah untuk mendapatkan kebenaran oleh Karl Popper disebut Siklus Empiris, yang dapat digambarkan sebagai berikut: 17
  • 18.
    Gambar 6: SiklusEmpiris Sumber: Noerhadi T. H. (1998) Diktat Kuliah Filsafat Ilmu Ilmu pengetahuan. Pascasarjana Universitas Indonesia. Keterangan Gambar: Gambar dapat dibedakan menjadi 2 (dua) komponen, yaitu: 1) Komponen Informasi, yang terdiri dari: a. ProblemTeori b. Hipotesis c. Observasi d. Generalisasi Empiris Komponen Informasi digambarkan dengan kotak. 18 1 Teori Pembentukan konsep, pembentukan proposisi, penyusunan proposisi Deduksi logis Inferensi Logis PROBLEM HIPOTESISGENERALISASI EMPIRIS OBSERVASI Uji Hipotesis Interpretasi, instrumentasi, sampel, skala Pengukuran penyimpulan sample, estimasi parameter 2 3 4 5 I II III IV V VI
  • 19.
    2) Komponen langkah-langkahMetodologis, yang terdiri 6 (enam) langkah metodologis, yaitu: a. Inferensi logis b. Deduksi logis c. Interpretasi, instrumentasi, penetapan sampel, penyusun skala. d. Pengukuran, penyimpulan sampel, estimasi parameter. e. Pengujian hipotesis. f. Pembentukan konsep, pembentukan dan penyusunan proposisi. Langkah Metodologis digambarkan dengan elips. Penjelasan tentang langkah-langkah Metodologis adalah sebagai berikut: b. Langkah pertama. Ada masalah yang harus dipecahkan. Seluruh langkah ini (5 langkah) oleh Popper disebut Epistomology Problem Solving. Untuk pemecahan masalah tersebut diperlukan kajian pustaka (inferensi logis) guna mendapatkan teori-teori yang dapat digunakan untuk pemecahan masalah. c. Langkah kedua. Selanjutnya dari teori disusun hipotesis. Untuk menyusun hipotesis diperlukan metode deduksi logis. d. Langkah ketiga. Untuk membuktikan benar tidaknya hipotesis perlu adanya observasi. Sebelum melakukan observasi perlu melakukan interpretasi teori yang digunakan sebagai landasan penyusunan hipotesis dalam penelitian adalah penyusunan kisi-kisi/dimensi-dimensi, kemudian penyusunan instrumen pengumpulan data, penetapan sampel dan penyusunan skala. e. Langkah keempat. Setelah observasi, selanjutnya melakukan pengukuran (assessment), penetapan sampel, estimasi kriteria (parameter estimation). Langkah tersebut dilakukan guna mendapatkan generalisasi empiris (empirical generalization). f. Langkah kelima. Generalisasi emperis tersebut pada hakekatnya merupakan hasil pembuktian hipotesis. Apabila hipotesis benar akan memperkuat teori (verifikasi). Apabila hipotesis tidak terbukti akan memperlemah teori (falsifikasi). g. Langkah keenam. Hasil dari generalisasi empiris tersebut dipergunakan sebagai bahan untuk pembentukan konsep, pembentukan proposisi. Pembentukan atau 19
  • 20.
    penyusunan proposisi inidipergunakan untuk memperkuat atau memantapkan teori, atau menyusun teori baru apabila hipotesis tidak terbukti. Gambar 7 : Karl Popper 7. LANDASAN PENELAAHAN ILMU Landasan pokok dalam penelaahan ilmu bertumpu pada tiga cabang filsafat, yaitu ontologi, epistimologi dan aksiologi. Landasan ontologi berkaitan dengan pemahaman seseorang tentang kenyataan, landasan epistemologi memberikan pemahaman tentang sumber dan sarana pengetahuan manusia sedangkan landasan aksiologi yang memberikan suatu pemahaman tentang nilai hubungan kualitas obyek dengan objek keilmuan. 1. Landasan Ontologi Ontologi adalah cabang filsafat yang membicarakan tentang yang ada. Dalam kaitannya dengan ilmu, landasan ontologi mempertanyakan tentang objek apa yang ditelaah ilmu, bagaimana wujud hakiki dari objek tersebut. Secara ontologi ilmu membatasi lingkup penelaahan keilmuannya hanya pada daerah- daerah yang berada dalam jangkauan pengalaman manusia. Objek penelaahan yang berada dalam batas pra-pengalaman dan pasca pengalaman diserahkan ilmu kepada pengetahuan lain. Ilmu hanya merupakan salah satu pengetahuan dari sekian banyak pengetahuan yang mencoba menelaah kehidupan dalam batas ontologi tertentu. Penetapan lingkup batas penelaahan keilmuan yang bersifat empiris ini adalah konsisten dengan asas epistimologi keilmuan yang mensyaratkan adanya verifikasi secara empiris dalam proses penemuan dan penyusunan pernyataan yang bersifat benar secara ilmiah. 20
  • 21.
    Disamping itu, secaraontologi ilmu bersifat netral terhadap nilai-nilai yang bersifat dogmatik dalam menafsirkan hakikat realitas, sebab ilmu merupakan upaya manusia untuk mempelajari alam sebagaimana adanya. Sebagaimana kita mendefinisikan manusia, maka berbagai pengertianpun akan muncul. Contoh: ada pertanyaan, Siapakah manusia itu? Jawab ilmu ekonomi ialah makhluk ekonomi sedang ilmu politik menjawab manusia adalah mahluk politikal. 2. Landasan Epistemologi Epistimologi adalah cabang filsafat yang membicarakan tentang asal muasal, sumber, metode, struktur dan validitas atau kebenaran pengetahuan. Dalam kaitannya dengan ilmu, landasan epistimologi mempertanyakan bagaimana proses yang memungkinkan ditimbanya pengetahuan yang berupa ilmu? Bagaimana prosedurnya? Apa kriterianya? Cara atau teknik atau sarana apa yang membantu kita dalam mendapatkan pengetahuan yan berupa ilmu? Landasan epistimologi ilmu tercermin secara operasional dalam metode ilmiah. Pada dasarnya metode ilmiah merupakan cara ilmu memperoleh dan menyusun tubuh pengetahuan berdasarkan: a. Kerangka pemikiran yang bersifat logis dengan argumentasi yang bersifat konsisten dengan pengetahuan sebelumnya yang telah berhasil disusun. b. Menjabarkan hipotesis yang merupakan deduksi dari kerangka pemikiran tersebut. c. Melakukan verifikasi terhadap hipotesis termaksud untuk menguji kebenaran pernyataan secara faktual. Kerangka pemikiran yang logis adalah argumentasi yang bersifat rasional dalam mengembangkan terhadap fenomena alam. Verifikasi secara empiris berarti evaluasi secara obyektif dari suatu pernyataan hipotesis terhadap kenyataan faktual. Verifikasi ini berarti bahwa ilmu terbuka untuk kebenaran lain selain yang terkandung dalam hipotesis. Demikian juga verifikasi faktual membuka diri terhadap kritik kerangka pemikiran yang mendasari pengajuan hipotesis. Kebenaran ilmiah dengan keterbukaan terhadap kebenaran baru mempunyai sifat pragmatis yang prosesnya secara berulang (siklus) berdasarkan cara berpikir kritis. Karena ilmu merupakan sikap hidup untuk mencari suatu kebanaran dan mencintai kebenaran sesuai dengan kaitan moral. 3. Landasan Aksiologi 21
  • 22.
    Aksiologi adalah cabangfilsafat yang mempelajari tentang nilai secara umum. Sebagai landasan ilmu, aksiologi mempertanyakan untuk apa pengetahuan yang berupa ilmu itu dipergunakan? Bagaimana kaitan antara cara penggunaan tersebut dengan kaidah-kaidah moral? Bagaimana penentuan objek yang ditelaah berdasarkan pilihan-pilihan moral? Bagaimana kaitan antara teknik, prosedural yang merupakan operasional. Pada dasarnya ilmu harus dipergunakan dan dimanfaatkan untuk kemaslahatan manusia. Dalam hal ini, ilmu dapat dimanfaatkan sebagai sarana atau alat dalam meningkatkan taraf hidup manusia dengan memperhatikan kodrat, martabat manusia dan kelestarian atau keseimbangan alam. Untuk kepentingan manusia tersebut pengetahuan ilmiah yang diperoleh dan disusun dipergunakan secara komural dan universal. Komural berarti ilmu merupakan pengetahuan yang menjadi milik bersama, semua orang berhak memanfaatkan ilmu menurut kebutuhannya. Universal berarti ilmu tidak memiliki konotasi ras, ideologi atau agama. Sebagaimana contoh seorang kepala desa mempelajari ilmu manajemen desa secara detail, mulai dari wilayah desa, mata pencaharian penduduk sampai dengan kehidupan sehari-hari para penduduk sekitar. Dengan landasan aksiologi mempertanyakan nilai apa yang terdapat didalam ilmu manajemen desa tersebut, sehingga terjawablah pertanyaan nilai tersebut dengan gambaran keberhasilan kepala desa untuk memajukan desanya dalam bidang kesejahteraan penduduk desa dan kelestarian wilayah desa. 7.1 KETERKAITAN LANDASAN ONTOLOGI, EPISTEMOLOGI DAN AKSIOLOGI Ilmu merupakan cabang pengetahuan yang mempunyai ciri-ciri tertentu. Setiap jenis pengetahuan mempunyai ciri-ciri yang spesifik mengenai apa (ontologi), bagaimana (epistimologi) dan untuk apa (aksiologi) pengetahuan tersebut disusun. Ketiga landasan ini saling berkaitan antar satu dengan lainnya. 7.2 MANFAAT LANDASAN ONTOLOGI, EPISTEMOLOGI DAN AKSIOLOGI DALAM PENELAAHAN ILMU Untuk membedakan jenis pengetahuan yang satu dengan pengetahuan lainnya 22
  • 23.
    maka pertanyaan yangdapat diajukan adalah: apa yang dikaji oleh pengetahuan itu (Ontologi)? Bagaimana cara mendapatkan pengetahuan itu (Epistemologi)? Serta untuk apa pengetahuan termaksud dipergunakan (Aksiologi)? Dengan mengetahui ketiga jawaban dari ketiga pertanyaan ini maka dengan mudah kita dapat membedakan berbagai jenis pengetahuan yang terdapat dalam hasanah kehidupan manusia. Hal ini memungkinkan kita untuk mengenali berbagai pengetahuan yang ada, seperti ilmu, seni dan agama serta meletakkan mereka pada tempatnya masing-masing yang saling memperkaya kehidupan kita. Tanpa mengenal ciri-ciri pengetahuan dengan benar maka bukan saja kita tidak dapat memanfaatkan keguanaannya secara maksimal namun kadang kita salah dalam menggunakannya, seperti ilmu dikacaukan dengan seni, ilmu dikonfigurasikan dengan agama. 23
  • 24.
    BAB III PENUTUP 4. KESIMPULAN Setiapjenis ilmu pengetahuan selalu mempunyai ciri-ciri yang spesifik mengenai apa (ontologi), bagaimana (epistemologi) dan untuk apa (aksiologi) ilmu pengetahuan tersebut disusun. Ketiga landasan ini saling berkaitan; ontologi ilmu terkait dengan epistemologi ilmu, epistemologi ilmu terkait dengan aksiologi ilmu dan seterusnya. Kalau kita ingin membicarakan epistemologi ilmu, maka hal ini harus dikatikan dengan ontologi dan aksiologi ilmu. Secara detail, tidak mungkin bahasan epistemologi terlepas sama sekali dari ontologi dan aksiologi. Apalagi bahasan yang didasarkan model berpikir sistemik, justru ketiganya harus senantiasa dikaitkan. Keterkaitan antara ontologi, epistemologi, dan aksiologi—seperti juga lazimnya keterkaitan masing-masing sub sistem dalam suatu sistem--membuktikan betapa sulit untuk menyatakan yang satu lebih pentng dari yang lain, sebab ketiga-tiganya memiliki fungsi sendiri-sendiri yang berurutan dalam mekanisme pemikiran. Demikian juga, setiap jenis ilmu pengetahuan selalu mempunyai ciri-ciri yang spesifik mengenai apa (ontologi), bagaimana (epistemologi) dan untuk apa (aksiologi) ilmu pengetahuan tersebut disusun. Ketiga landasan ini saling berkaitan; ontologi ilmu terkait dengan epistemologi ilmu, epistemologi ilmu terkait dengan aksiologi ilmu dan seterusnya. Pembahasan mengenai epistemologi harus dikatikan dengan ontologi dan aksiologi. Secara jelas, tidak mungkin bahasan epistemologi terlepas sama sekali dari ontologi dan aksiologi. Dalam membahas dimensi kajian filsafat ilmu didasarkan model berpikir sistemik, sehingga harus senantiasa dikaitkan. 24
  • 25.
    DAFTAR PUSTAKA Amsal Bachktiar,2004. Filsafat Komunikasi, Jakarta, Raja Grafindo Persada. Beeding, Kusee, Moois, Van, Peursen, 2003. Pengantar Filsafat Ilmu (Diterjemahkan oleh Soejono Soemargono), Yogyakarta, PT. Tiara Wacana Surajiyo. 2008. Filsafat Ilmu dan Perkembangannya di Indonesia. Jakarta. PT Bumi Aksara. Jujun. S. Suriasumantri. 2001. Filsafat Ilmu Sebuah Pengantar Populer. Jakarta. Pustaka Sinar Harapan. 25