Organizowanie procesów
technologicznych
„Projekt współfinansowany ze środków Europejskiego Funduszu Społecznego”
MINISTERSTWO EDUKACJI
NARODOWEJ
Katarzyna Kędzierska
Organizowanie procesów technologicznych
321[11].Z2.03
Poradnik dla ucznia
Wydawca
Instytut Technologii Eksploatacji – Państwowy Instytut Badawczy
Radom 2007
„Projekt współfinansowany ze środków Europejskiego Funduszu Społecznego”
1
Recenzenci:
dr inż. Jolanta Czarnocińska
dr inż. Grzegorz Galiński
Opracowanie redakcyjne:
mgr inż. Ewa Superczyńska
Konsultacja:
dr hab. inż. Henryk Budzeń
Poradnik stanowi obudowę dydaktyczną programu jednostki modułowej 321[11].Z2.03
„Organizowanie procesów technologicznych”, zawartego w modułowym programie
nauczania dla zawodu dietetyk.
Wydawca
Instytut Technologii Eksploatacji – Państwowy Instytut Badawczy, Radom 2007
„Projekt współfinansowany ze środków Europejskiego Funduszu Społecznego”
2
SPIS TREŚCI
1. Wprowadzenie 3
2. Wymagania wstępne 5
3. Cele kształcenia 6
4. Materiał nauczania 7
4.1. Proces technologiczny 7
4.1.1. Materiał nauczania 7
4.1.2. Pytania sprawdzające 11
4.1.3. Ćwiczenia 12
4.1.4. Sprawdzian postępów 13
4.2. Maszyny i urządzenia stosowane w gastronomii 14
4.2.1. Materiał nauczania 14
4.2.2. Pytania sprawdzające 17
4.2.3. Ćwiczenia 17
4.2.4. Sprawdzian postępów 18
4.3. Układ funkcjonalny placówki żywieniowej 20
4.3.1. Materiał nauczania 20
4.3.2. Pytania sprawdzające 31
4.3.3. Ćwiczenia 31
4.3.4. Sprawdzian postępów 33
4.4. Nakrycie stołu i obsługa klienta 34
4.4.1. Materiał nauczania 34
4.4.2. Pytania sprawdzające 43
4.4.3. Ćwiczenia 44
4.4.4. Sprawdzian postępów 45
5. Sprawdzian osiągnięć 46
6. Literatura 51
„Projekt współfinansowany ze środków Europejskiego Funduszu Społecznego”
3
1. WPROWADZENIE
Poradnik będzie Ci pomocny w przyswajaniu wiedzy o organizowaniu procesu
technologicznego w placówce żywienia zbiorowego, układzie funkcjonalnym placówki oraz
obsłudze konsumenta.
W poradniku zamieszczono:
− wymagania wstępne – wykaz umiejętności, jakie powinieneś mieć już ukształtowane,
abyś bez problemów mógł korzystać z poradnika,
− cele kształcenia – wykaz umiejętności, jakie ukształtujesz podczas pracy z poradnikiem,
− materiał nauczania – wiadomości teoretyczne niezbędne do opanowania treści jednostki
modułowej,
− zestaw pytań, abyś mógł sprawdzić, czy już opanowałeś określone treści,
− ćwiczenia, które pomogą Ci zweryfikować wiadomości teoretyczne oraz ukształtować
umiejętności praktyczne,
− sprawdzian postępów,
− sprawdzian osiągnięć, przykładowy zestaw zadań, których zaliczenie potwierdzi
opanowanie programu jednostki modułowej,
− literaturę uzupełniającą.
„Projekt współfinansowany ze środków Europejskiego Funduszu Społecznego”
4
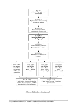
Schemat układu jednostek modułowych
312[11].Z2
Produkcja i ekspedycja potraw
dietetycznych
321[11].Z2.01
Zapewnianie jakości zdrowotnej
żywności i żywienia
321[11].Z2.02
Prowadzenie gospodarki
produktami żywnościowymi
321[11].Z2.03
Organizowanie procesów
technologicznych
321[11].Z2.04
Sporządzanie oraz ekspedycja
potraw z owoców i warzyw
321[11].Z2.05
Sporządzanie i ekspedycja zup
oraz sosów
321[11].Z2.06
Sporządzanie
i ekspedycja
potraw z jaj,
mleka i jego
przetworów
321[11].Z2.07
Sporządzanie
i ekspedycja
potraw z kasz oraz
mąki
321[11].Z2.08
Sporządzanie
i ekspedycja
potraw z mięsa
zwierząt rzeźnych
321[11].Z2.09
Sporządzanie
i ekspedycja
potraw
z drobiu oraz ryb
321[11].Z2.10
Sporządzanie i ekspedycja napojów,
deserów oraz dietetycznych wyrobów
ciastkarskich i kulinarnych z ciast
321[11].Z2.11
Wykorzystanie żywności specjalnego
przeznaczenia
„Projekt współfinansowany ze środków Europejskiego Funduszu Społecznego”
5
2. WYMAGANIA WSTĘPNE
Przystępując do realizacji programu jednostki modułowej powinieneś umieć:
− korzystać z różnych źródeł informacji,
− posługiwać się podstawowymi pojęciami procesów technologicznych,
− posługiwać się technologią informacyjną,
− korzystać z aktów prawnych,
− współpracować w grupie z uwzględnieniem podziału zadań,
− postępować zgodnie z przyjętymi systemami wartości etycznych,
− stosować przepisy dotyczące ochrony konsumenta,
− oceniać jakość usług,
− rozpoznawać potrzeby i oczekiwania klienta,
− komunikować się z klientem,
− planować działania marketingowe,
− korzystać z instrumentów marketingowych,
− prowadzić badania marketingowe,
− archiwizować dokumenty urzędowe,
− rozróżniać formy organizacyjno-prawne prowadzenia działalności gospodarczej,
− analizować koszty przedsiębiorstwa gastronomicznego,
− dobierać potrawy i napoje do okolicznościowego menu,
− ustalać liczbę stołów oraz ilości bielizny i zastawy stołowej,
− projektować dekorację stołu,
− przygotowywać plan ustawienia i nakrycia stołów,
− dobierać metody obsługi,
− opracowywać harmonogram pracy kelnerów,
− kalkulować ceny sprzedaży potraw, napojów, towarów i usług,
− rozliczać koszty realizacji usług gastronomicznych,
− rozliczać się ze zleceniodawcą usługi,
− sporządzać zestawienie kosztów, wpływów i zysku z określonej usługi gastronomicznej.
„Projekt współfinansowany ze środków Europejskiego Funduszu Społecznego”
6
3. CELE KSZTAŁCENIA
W wyniku realizacji programu jednostki modułowej powinieneś umieć:
− scharakteryzować etapy procesu technologicznego,
− scharakteryzować układ funkcjonalny placówki żywieniowej,
− sporządzić zapotrzebowanie na surowce spożywcze,
− zorganizować stanowisko pracy do obróbki wstępnej i termicznej zgodnie
z wymaganiami ergonomii,
− przygotować surowce i półprodukty do prowadzenia procesów technologicznych zgodnie
z recepturą,
− dobrać maszyny, urządzenia i narzędzia do rodzaju i wielkości produkcji,
− obsłużyć podstawowe maszyny i urządzenia stosowane w gastronomii,
− przeprowadzić obróbkę wstępną i termiczną surowców oraz półproduktów,
− określić wpływ procesu technologicznego na wartość odżywczą i organoleptyczną
produktów,
− scharakteryzować zmiany fizykochemiczne podstawowych składników, pokarmowych
zachodzące podczas obróbki cieplnej surowców,
− określić zastosowanie skrobi, mąki pszennej i ziemniaczanej oraz żółtka jaj w procesie
produkcji potraw,
− przygotować proste elementy dekoracyjne z warzyw i owoców,
− przygotować stoły do podawania potraw i prostych posiłków,
− dobrać bieliznę stołową do wielkości i kształtu stołu,
− rozłożyć, złożyć i wymienić obrusy,
− złożyć serwety płócienne i uformować papierowe,
− wykonać dekorację stołu konsumenckiego,
− dobrać sztućce do określonych potraw i posiłków oraz ułożyć je na stole,
− przygotować i ustawić drobną zastawę stołową na stole konsumenckim,
− zastosować różne techniki przenoszenia zastawy stołowej,
− zebrać naczynia po konsumpcji,
− zastosować przepisy bhp, sanitarno-epidemiologiczne, ochrony przeciwpożarowej oraz
ochrony środowiska,
− skorzystać z różnych źródeł informacji.
„Projekt współfinansowany ze środków Europejskiego Funduszu Społecznego”
7
4. MATERIAŁ NAUCZANIA
4.1. Proces technologiczny
4.1.1. Materiał nauczania
Przechowywanie żywności ze względu na tryb życia charakterystyczny dla współczesnej
cywilizacji pozwala tracić mniej czasu i pieniędzy na zakupy artykułów spożywczych.
Podczas przechowywania składniki odżywcze zawarte w produktach spożywczych są
narażone na działanie różnych czynników fizykochemicznych, takich jak temperatura, tlen,
światło, promieniowanie UV, pH oraz wilgotność otoczenia. Wskutek oddziaływania
wymienionych czynników fizycznych zachodzą różne przemiany, które powodują, że w miarę
upływu czasu zmniejsza się zawartość wielu składników odżywczych, a produkty tracą na
atrakcyjności pod względem cech sensorycznych (smaku, zapachu, wyglądu czy konsystencji,
barwy).
W trakcie przygotowywania artykułów żywnościowych do spożycia często stosuje się
obróbkę kulinarną w podwyższonej temperaturze, która zwykle poprawia strawność
produktów oraz prowadzi do częściowego lub całkowitego zniszczenia bądź usunięcia
drobnoustrojów, substancji antyodżywczych i toksycznych. Obróbka kulinarna może
powodować znaczne straty składników odżywczych, które pod wpływem temperatury i tlenu
ulegają w znacznym stopniu rozkładowi lub też tracą swe biologiczne właściwości. Do
składników odżywczych, które ulegają negatywnym zmianom podczas obróbki kulinarnej
zaliczamy głównie witamin: C, B1, B2, A i E, a także niezbędne nienasycone kwasy
tłuszczowe (NNKT). Niektóre cenne składniki odżywcze występujące głównie pod skórką
owoców i warzyw, tracimy podczas obierania. Mycie, moczenie, blanszowanie, gotowanie
i inne procesy z udziałem wody powodują wypłukiwanie cukrów, składników mineralnych
oraz witamin rozpuszczalnych w wodzie. Niekorzystnym następstwom przygotowywania
potraw i posiłków można w znacznym stopniu zapobiec jeżeli będzie się:
− obierać możliwie cienko,
− używać do obierania noży ze stali nierdzewnej,
− gotować, smażyć, piec i dusić we właściwych temperaturach i nie dłużej niż jest to
konieczne,
− wykorzystywać wywar po gotowaniu warzyw,
− unikać przetrzymywania gotowych potraw,
− unikać odgrzewania potraw na następny posiłek,
− stosować odpowiednie garnki, naczynia i narzędzia kuchenne,
− unikać przetrzymywania rozdrobnionych warzyw bez przykrycia.
Obróbka cieplna zwiększa strawność pożywienia, dzięki rozklejeniu skrobi, kolagenu
oraz rozluźnieniu tkanek półproduktu. Pod wpływem obróbki cieplnej zmniejsza się objętość
pożywienia przez odparowanie nadmiaru wody, tkanki półproduktów ulegają zmiękczeniu
przez rozklejenie związków pektynowych. Skutkiem zastosowania wysokiej temperatury jest
uwolnienie substancji aromatyczno-smakowych.
Wyróżniamy następujące rodzaje obróbki cieplnej:
1. Gotowanie:
− gotowanie w dużej ilości wody,
− gotowanie na parze (gotowanie dietetyczne, pozwala zachować wszystkie składniki
mineralne i witaminy),
„Projekt współfinansowany ze środków Europejskiego Funduszu Społecznego”
8
− gotowanie pod zwiększonym ciśnieniem w temperaturze 121°C przy zastosowaniu
pokrywy szybkoparowej lub autoklawu.
2. Smażenie:
− ciepło przechodzi do produktu za pomocą tłuszczu lub bez ,
− przebiega w temperaturze od 160–180°C,
− smażenie na tłuszczu głębokim (frytki, pączki),
− smażenie w małej ilości tłuszczu (bitki, klopsy, kotlety),
− smażenie beztłuszczowe (bitki, ryby).
3. Duszenie – duszenie jest procesem cieplnym, łączącym smażenie i gotowanie
4. Pieczenie – na półprodukt działa gorące, nagrzane powietrze do temperatury 180–250°C,
pieczenie przeprowadza się w specjalnych piekarnikach (gazowych, elektrycznych,
piecach segmentowych oraz piecach konwekcyjno-parowych)
5. Grillowanie
Przez świadomy dobór parametrów obróbki cieplnej można wpływać na jakość
produktów. Zmiany enzymatyczne zachodzące wskutek ogrzewania mają często na celu
unieczynnianie endogennycn enzymów, np. lipooksygenazy w mleku sojowym.
Zmiany właściwości reologicznych, zachodzących wskutek ogrzewania zależą przede
wszystkim od histologicznej struktury materiału oraz zdolności białek do tworzenia żelu
i utrzymywania wody. W wyniku ogrzewania dochodzi do zmiany tekstury produktów
mięsnych i rybnych, np. w temp 30–40°C – rozfałdowania struktury miozyny mięśni ryb,
denaturacji cieplnej (twardnienie mięsa) oraz utraty struktury fibrylarnej przez kolagen
(zmniejsza twardość).
Efektami korzystnymi ogrzewania na wartość żywieniową białka jest większa strawność
(denaturacja cieplna), unieczynnienie składników antyodżywczych (np. inhibitory proteaz
w nasionach roślin strączkowych i w ziemniakach), inaktywacja niepożądanych enzymów
(np. triglukozydaz, lipaz, proteaz) oraz niszczenie toksyn endogennych i bakteryjnych.
Natomiast efektami niekorzystnymi jest zmniejszenie biologicznej dostępności
aminokwasów. Szczególnie wrażliwe aminokwasy to: cysteina, lizyna, metionina, tryptofan,
arginina, leucyna. Dostępność aminokwasów zmniejsza się szczególnie w temperaturze
115–130°C, po długotrwałym ogrzewaniu.
Proces technologiczny jest to ciąg procesów podstawowych wzajemnie ze sobą
powiązanych i następujących po sobie w określonej kolejności od pobrania surowca do
otrzymania gotowego produktu. W procesie technologicznym surowce są przetwarzane oraz
utrwalane.
Proces podstawowy to zespół czynności, w wyniku których następuje zmiana
właściwości fizycznych (np. kształtu, wielkości, temperatury) lub chemicznych surowca.
Jeżeli zmiany dotyczą wyłącznie cech fizycznych surowca, to odpowiedni zespół czynności
nazywamy operacją jednostkową. Natomiast proces jednostkowy – to proces, w którym
zachodzą zmiany chemiczne, biochemiczne lub biologiczne.
Proces technologiczny lub proces podstawowy można realizować w różny sposób.
Podczas wyboru odpowiedniego sposobu należy kierować się zasadami najlepszego
wykorzystania surowca, energii oraz maszyn i urządzeń, tak by otrzymać produkt o jak
najwyższej jakości sensorycznej i odżywczej przy minimalizacji ilości odpadów i produktów
ubocznych i przy jak najniższych kosztach.
W procesie technologicznym można wyróżnić trzy podstawowe fazy (rys. 1.):
− czyszczenie surowca,
− przetwarzanie,
− utrwalanie.
W zależności od rodzaju branży przemysłu spożywczego oraz od rodzaju produktu
wymienione wyżej fazy procesu technologicznego są rozbudowane w różnym stopniu.
„Projekt współfinansowany ze środków Europejskiego Funduszu Społecznego”
9
Podczas produkcji mąki ważną rolę odgrywa faza czyszczenia surowca oraz przetwarzanie,
ponieważ mąka jako produkt o małej zawartości wody nie wymaga dodatkowego utrwalenia.
Natomiast przy produkcji sera twarogowego najbardziej rozbudowana jest faza przetwarzania
i obejmuje ona procesy cieplne (pasteryzacja mleka), biotechniczne (działanie podpuszczką)
i mechaniczne (krojenie twarogu, oddzielanie serwatki).
Rys. 1. Fazy procesu technologicznego w przetwórstwie żywności [1, s. 52]
Pierwszą fazą procesu technologicznego jest obróbka wstępna. Ma ona za zadanie
usunięcie z surowca części niejadalnych, zepsutych, nadpsutych, posortowanie odnośnie
wielkości, gatunku, jakości. Obróbka wstępna obejmuje obróbkę wstępną brudną i obróbkę
wstępną czystą.
Obróbka wstępna brudna ma za zadanie usunięcie z surowca zanieczyszczeń, części
nadpsutych. Odbywa się w przygotowalni pierwszej.
Etapami obróbki wstępnej brudnej jest sortowanie-odnośnie gatunków, wielkości
i jakości, mycie, oczyszczanie ręczne lub mechaniczne oraz płukanie
Obróbka wstępna czysta ma za zadanie rozdrobnienie, uformowanie oczyszczonych już
surowców i przygotowanie do dalszych etapów obróbki cieplnej. Odbywa się
w przygotowalni drugiej.
Głównym celem czyszczenia surowców jest usunięcie zanieczyszczeń. Proces ten
powoduje zwiększenie bezpieczeństwa zdrowotnego produktu, ułatwia jego utrwalenie oraz
w niektórych przypadkach zapobiega uszkodzeniu urządzeń. Rozróżniamy wiele rodzajów
zanieczyszczeń, są to np. zanieczyszczenia mineralne, fizyczne, mikrobiologiczne
(drobnoustroje), skażenia chemiczne. Wyróżniamy dwie metody czyszczenia: prowadzoną na
mokro oraz na sucho. W metodzie prowadzonej na mokro stosuje się wodę oraz dla
zwiększenia skuteczności czyszczenia stosuje się podwyższoną temperaturę. Metody suche
polegają na rozdzieleniu układów sypkich oraz usunięciu zewnętrznej części surowca.
W trakcie czyszczenia można usuwać części niejadalne, np. obłuskiwanie ziarna. Przy
dobieraniu metody czyszczenia należy uwzględnić wrażliwość surowca na działanie sił
mechanicznych oraz w przypadku metod mokrych możliwość rozwoju drobnoustrojów.
Głównym celem przetwarzania surowca jest jego uszlachetnienie poprzez zwiększenie
jego wartości odżywczej oraz uzyskanie określonych cech sensorycznych i wartości
użytkowej produktu. W trakcie przetwarzania żywności zmienia się wiele cech surowca, jak
stopień rozdrobnienia (np. zmniejszenie cząstek podczas rozdrabniania, aglomeracja małych
„Projekt współfinansowany ze środków Europejskiego Funduszu Społecznego”
10
cząstek materiałów sypkich), obniżenie temperatury (np. chłodzenie lub zamrażanie),
powstanie określonych związków chemicznych (np. fermentacja, utwardzanie tłuszczów
roślinnych), usunięcie wody (np. zagęszczanie soku, suszenie) i inne.
Utrwalenie żywności jako jedna z podstawowych faz procesu technologicznego polega
na doprowadzeniu produktu do stanu, który zapewnia przez określony czas utrzymanie jego
jakości. Zmiany chemiczne mogą powodować pogorszenie jakości, w konsekwencji
obniżenie zdrowotności produktu.
Podczas prowadzenia procesu technologicznego powstaje wyrób właściwy, produkty
uboczne użyteczne oraz odpady. Użyteczne produkty uboczne są surowcem do produkcji
innych wyrobów, niekoniecznie spożywczych. Odpady są bezużyteczne, zazwyczaj
zanieczyszczają środowisko naturalne, stwarzając problem ich stosownej utylizacji. Obecnie
dąży się do maksymalnego wykorzystania produktów ubocznych, ponieważ zawierają one
znaczne ilości związków o dużej wartości żywieniowej np. możliwe jest zagospodarowanie
serwatki, która zawiera dużo laktozy i białka. Wysokie koszty zagospodarowania odpadów
stanowią barierę w ich wykorzystaniu.
Ergonomia jest dyscypliną wiedzy zajmującą się zasadami i metodami dostosowania
warunków pracy do właściwości fizycznych i psychicznych człowieka, czyli takich
konstrukcji urządzeń technicznych i kształtowania materialnego środowiska pracy, jakie
wynikają z wymagań fizjologii i psychologii pracy.
Często określa się cel ergonomii jako zapewnienie człowiekowi dobrego życia
i zadowolenia, poczucia bezpieczeństwa i komfortu psychicznego, jakie może on doznawać
z chwilą stworzenia mu optymalnych warunków do pracy, wypoczynku i w ogóle życia.
Można uczynić wiele dla poprawy jakości życia człowieka poprzez wdrażanie wyników
badań ergonomicznych przy projektowaniu i urządzaniu stanowisk pracy i kształtowaniu
materialnego środowiska pracy.
Przynosi to istotne i konkretne efekty – do najważniejszych można zaliczyć:
− zmniejszenie zmęczenia podczas pracy,
− zapobieganie patologicznym skutkom wykonywania pracy,
− ograniczenie ilości chorób zawodowych,
− zmniejszenie liczby wypadków przy pracy – szacuje się, że około 85% wypadków wiąże
się z działalnością człowieka, a przede wszystkim z nieodpowiednim
zsynchronizowaniem maszyn i urządzeń z możliwościami psychofizycznymi człowieka.
Czynniki, których wpływ należy uwzględnić przy projektowaniu stanowiska pracy i ich
wpływ na wykonywaną przez pracownika pracę:
a) akustyka – zakłócenia pracy powodowane przez rozmowy zwykłe, telefoniczne, hałas
z innych pomieszczeń, hałas zewnętrzny,
b) oświetlenie – zakłócenia pracy, które powodują refleksy świetlne, różnice w natężeniu
oświetlenia, brak oświetlenia naturalnego,
c) mikroklimat – brak regulacji temperatury, wilgotności powietrza, zbyt duża prędkość
przepływu powietrza (przeciągi),
d) zanieczyszczenia chemiczne powietrza – brak możliwości dostosowania stanowiska
pracy do warunków jej przebiegu,
e) estetykę i wystrój wnętrza – zakłócenia wizualne powstałe przy nieodpowiednim doborze
kolorów, powodujące dodatkowe obciążenie psychiczne,
f) zła organizacja pracy – nadmierna liczba przerw, frustracje.
W zależności od rodzaju zakładu przetwórstwa spożywczego oraz wykonywanej
produkcji, przygotowywana jest dokumentacja technologiczna, zawierająca m.in.: instrukcje
bezpieczeństwa pracy oraz instrukcje higieny produkcji. Pierwsza z nich dotyczy takich
zagadnień jak:
„Projekt współfinansowany ze środków Europejskiego Funduszu Społecznego”
11
− obsługi maszyn i urządzeń do obróbki mechanicznej oraz termicznej mięsa i jego
przetworów,
− obsługi urządzeń do transportu poziomego, pionowego i skośnego,
− obsługi urządzeń klimatyzacyjnych i wodno-kanalizacyjnych,
− warunków pracy w pomieszczeniach chłodniczych i mroźniach,
− warunków stosowania odzieży ochronnej, w poszczególnych oddziałach produkcyjnych
i magazynowych.
Instrukcje higieny produkcji dotyczą:
− higieny osobistej personelu produkcyjnego,
− higieny pomieszczeń, maszyn i urządzeń,
− kontroli stosowanych surowców.
Pomieszczenia pracy i ich wyposażenie powinny zapewnić pracownikom bezpieczne
i higieniczne warunki pracy. W pomieszczeniach pracy należy zapewnić oświetlenie naturalne
i sztuczne, odpowiednią temperaturę, wymianę powietrza oraz zabezpieczenie przed wilgocią,
niekorzystnymi warunkami cieplnymi i nasłonecznieniem, drganiami oraz innymi czynnikami
szkodliwymi dla zdrowia. Oświetlenie dzienne na poszczególnych stanowiskach pracy
powinno być dostosowane do rodzaju wykonywanych prac oraz powinno spełniać wymagania
określone w Polskiej Normie.
W pomieszczeniach pracy musi być zapewniona temperatura odpowiednia do rodzaju
wykonywanej pracy (w zależności od metod pracy i wysiłku fizycznego niezbędnego do jej
wykonywania) nie niższa niż 14o
C. W pomieszczeniach pracy, w których jest wykonywana
lekka praca fizyczna oraz w pomieszczeniach biurowych temperatura nie może być niższa niż
18o
C.
Ochrona przeciwpożarowa polega na realizacji przedsięwzięć mających na celu ochronę
życia, zdrowia i mienia lub środowiska przed pożarem, klęską żywiołową lub innym
miejscowym zagrożeniem poprzez:
− zapobieganie powstawaniu i rozprzestrzenianiu się pożaru, klęski żywiołowej lub innego
miejscowego zagrożenia,
− zapewnienie sił i środków do zwalczania pożaru, klęski żywiołowej lub innego
miejscowego zagrożenia,
− prowadzenie działań ratowniczych.
4.1.2. Pytania sprawdzające
Odpowiadając na pytania, sprawdzisz, czy jesteś przygotowany do wykonania ćwiczeń.
1. Co to jest proces technologiczny?
2. Co to jest operacja jednostkowa?
3. Jakie są zadania obróbki wstępnej?
4. Jakie są etapy obróbki wstępnej?
5. Co jest przyczyną strat składników odżywczych podczas obróbki wstępnej?
6. Jakie czynniki fizykochemiczne oddziaływają na produkt spożywczy podczas
przechowywania?
7. Jakie są niekorzystne następstwa przygotowywania potraw i posiłków?
8. W jaki sposób można uniknąć niekorzystnych następstw przygotowywania potraw
i posiłków?
9. Jaki wpływ na surowiec ma obróbka cieplna?
10. Co to jest obróbka cieplna?
11. Jakie są rodzaje obróbki termicznej?
12. Jakim zmianom ulegają białka podczas obróbki termicznej?
13. W jaki sposób ubytek składników odżywczych wpływa na produkt?
14. Czego dotyczą wymagania ergonomiczne?
„Projekt współfinansowany ze środków Europejskiego Funduszu Społecznego”
12
4.1.3. Ćwiczenia
Ćwiczenie 1
W formie schematu rozrysuj proces technologiczny produkcji dowolnej potrawy.
Sposób wykonania ćwiczenia
Aby wykonać ćwiczenie, powinieneś:
1) scharakteryzować proces technologiczny potrawy,
2) wypisać jakie surowce potrzebne są do produkcji potrawy,
3) wypisać jakie operacje jednostkowe musi przejść każdy z surowców od przyjęcia do
gotowego produktu.
Wyposażenie stanowiska pracy:
− arkusze papieru formatu A4,
− flamastry,
− poradnik dla ucznia.
Ćwiczenie 2
Podaj po trzy przykłady surowców do każdego z rodzajów obróbki termicznej.
Sposób wykonania ćwiczenia
Aby wykonać ćwiczenie, powinieneś:
1) określić rodzaje obróbki termicznej,
2) wymienić surowce, które poddaje się poszczególnym rodzajom obróbki termicznej,
3) podać przykład potraw poddawanym poszczególnym rodzajom obróbki termicznej.
Wyposażenie stanowiska pracy:
− papier formatu A4,
− flamastry,
− poradnik dla ucznia.
Ćwiczenie 3
Zaproponuj potrawę, do przygotowania której wykorzystuje się jak najwięcej rodzajów
obróbki termicznej.
Sposób wykonania ćwiczenia
Aby wykonać ćwiczenie, powinieneś:
1) określić rodzaje obróbki termicznej,
2) wymienić kilka potraw, do sporządzenia których wykorzystuje się różne rodzaje obróbki
termicznej,
3) spośród wybranych potraw wybrać tę, w której wykorzystuje się najwięcej metod obróbki
termicznej,
4) zaprezentować dokonany wybór na forum grupy.
Wyposażenie stanowiska pracy:
− papier formatu A4,
− flamastry kolorowe,
− poradnik dla ucznia.
„Projekt współfinansowany ze środków Europejskiego Funduszu Społecznego”
13
Ćwiczenie 4
Określ jakim zmianom ulegać będą poszczególne surowce oraz ich składniki podczas
przygotowywania potrawy, do której wykorzystuje się kilka rodzajów obróbki termicznej.
Sposób wykonania ćwiczenia
Aby wykonać ćwiczenie, powinieneś:
1) scharakteryzować rodzaje obróbki termicznej
2) wypisać korzystne zmiany zachodzące podczas obróbki termicznej w różnych
składnikach odżywczych,
3) wypisać niekorzystne zmiany zachodzące podczas obróbki termicznej w różnych
składnikach odżywczych.
Wyposażenie stanowiska pracy:
− papier formatu A4,
− flamastry,
− poradnik dla ucznia.
4.1.4. Sprawdzian postępów
Czy potrafisz:
Tak Nie
1) zdefiniować pojęcie procesu technologicznego?  
2) zdefiniować pojęcie operacji jednostkowej?  
3) określić jakie zadania pełni obróbka wstępna?  
4) wymienić etapy obróbki wstępnej?  
5) określić co jest przyczyną strat składników odżywczych podczas
obróbki wstępnej?  
6) określić jakie czynniki fizykochemiczne oddziaływują na produkt
spożywczy podczas przechowywania?  
7) wymienić niekorzystne zmiany właściwości sensorycznych
przygotowywania potraw i posiłków?  
8) ocenić w jaki sposób można uniknąć niekorzystnych następstw
przygotowywania potraw i posiłków?  
9) określić co to jest i jaki wpływ na surowiec ma obróbka cieplna?  
10) scharakteryzować wymagania ergonomiczne?
11) wymienić różne rodzaje obróbki termicznej?
 
12) określić jakim zmianom ulegają białka podczas obróbki termicznej?  
13) określić w jaki sposób ubytek składników odżywczych wpływa na
gotowy produkt?  
14) zdefiniować pojęcie obróbki cieplnej?  
„Projekt współfinansowany ze środków Europejskiego Funduszu Społecznego”
14
4.2. Maszyny i urządzenia stosowane w gastronomii
4.2.1. Materiał nauczania
W wyniku automatyzacji i postępu technologicznego w zakładach gastronomicznych
zauważyć można unowocześnienie maszyn i urządzeń.
Grupa urządzeń chłodniczych:
1. Chłodnicze lady bufetowe przeznaczone do przechowywania potraw zimnych,
kompotów, wyrobów cukierniczych i napojów w butelkach.
2. Lady chłodnicze witrynowe służące do krótkotrwałego przechowywania potraw
i napojów, pełniące podwójną funkcję użytkową: górna część szklana stanowi część
wystawową, natomiast w dolnej części znajduje się część chłodząca, przeznaczona do
przechowywania produktów.
3. Szafy chłodnicze przeznaczone do przechowywania żywności w temp 0–4˚C.
4. Witryny chłodnicze, podobnie jak lady chłodniczo-witrynowe, służą do eksponowania
oraz krótkotrwałego przechowywania wyrobów garmażeryjnych, cukierniczych
i napojów.
5. Ochładzacze do napojów, stosowane do ochładzania napojów w butelkach, wykonywane
w postaci skrzyń otwieranych do góry.
Grupę urządzeń do obróbki termicznej stanowią:
− trzony kuchenne elektryczne (płytowe, ceramiczne, indukcyjne) i gazowe, z piekarnikiem
lub bez,
− piekarniki elektryczne i gazowe z termoobiegiem lub bez,
− patelnie elektryczne i gazowe,
− płyty bezpośredniego smażenia elektryczne i gazowe,
− kotły warzelne elektryczne, gazowe i parowe,
− bemary,
− rożna elektryczne i gazowe,
− gyrosy elektryczne i gazowe,
− taborety podgrzewcze elektryczne i gazowe,
− frytownice elektryczne i gazowe, jedno lub dwukomorowe.
Okap nad trzonem kuchennym. Obecnie projektuje się i wykonuje wiele obiektów
gastronomicznych, zwłaszcza małej gastronomii. Przepisy sanitarne wymagają, aby nad
każdym trzonem kuchennym był odciąg do usuwania zanieczyszczeń o gęstości mniejszej od
powietrza. Aby taki odciąg pracował prawidłowo, musi być wyposażony w okap dobrany na
podstawie obliczeń. Okap powinien mieć takie wymiary, aby mógł objąć cały strumień
wydzielających się zanieczyszczeń lub ciepła. Dla zadawalającego działania okapu nie może
on być za mały i umieszczony za wysoko.
Piece w zależności od przeznaczenia zapewniają łatwość obsługi, a także ogromną
funkcjonalność. W zależności od wymagań użytkownika piece mogą być sterowane
całkowicie automatycznie lub ręcznie. Piece ze sterowaniem elektronicznym posiadają
2 procesory, które oprócz rodzaju stosowanej technologii i sterowania funkcjami pieca
zapewniają również możliwość zaprogramowania krzywej pieczenia dla 99 dowolnych
potraw (dań) w 6 fazach. W wersji elektronicznej dodatkowo jest do wyboru funkcja
pieczenia z wykorzystaniem funkcji precyzyjnej regulacji wilgotności w komorze pieca. Piece
ze sterowaniem ręcznym wykonują wszystkie funkcje, wbrew nazwie w sposób
automatyczny, ale przed realizacją każdej fazy należy wcisnąć odpowiedni przycisk, o czym
obsługa jest informowana na ciekłokrystalicznym wyświetlaczu oraz poprzez sygnalizację
dźwiękową. Sterownik posiada zaprogramowane fabrycznie funkcje mycia i dodatkowe
„Projekt współfinansowany ze środków Europejskiego Funduszu Społecznego”
15
funkcje informujące o stanie zakamieniania komory czy broilera.
Piece do pieczenia pizzy. Automatyczne piece przelotowe do wypiekania dużych ilości
pizzy, wymagają jedynie minimalnego nadzoru, a ich praca jest całkowicie automatyczna.
Produkt jest pieczony w strugach gorącego powietrza, przez co zapewniona jest wysoka
jakość końcowa produktu. Ten sposób pieczenia gwarantuje zatrzymanie maksymalnej ilości
wilgoci w produkcie, przez co nie jest on wysuszony, oraz niższą temperaturę samego
wypieku, przez co technologia ta jest bardziej oszczędna w porównaniu z metodami
klasycznymi. Dodatkowymi zaletami są: proste elektromechaniczne sterowanie, szerokie
drzwi, obszerna komora z grubą płytą ceramiczną o specjalnej zdolności kumulowania
energii, specjalne elementy grzejne o przedłużonej trwałości, sterowane termostatem oraz
pełna kontrola grzania strefy górnej oraz dolnej. Nowocześniejsze piece posiadają systemy
zaawansowanego sterowania elektrycznego, opartego na technologii mikroprocesorowej,
z zastosowaniem oszczędnych funkcji pieczenia wraz z optymalizacją samego procesu. Piec
może być przystosowany do pieczenia w formach (Tacach) lub klasycznego na płycie
ceramicznej.
Patelnie elektryczne i gazowe. Służą do smażenia produktów spożywczych na tłuszczu
w regulowanej temperaturze, w zakresie od 50°C do 275°C. Przeznaczone są dla punktów
gastronomicznych oraz stołówek. Wykonane są ze stali nierdzewnej, co pozwala na
zachowanie najwyższych standardów higieny, trwałości i funkcjonalności wyrobu. Specjalna
konstrukcja umożliwia przechylenie misy, co zapewnia zlewanie zużytego oleju bądź też
przygotowanych potraw. Patelnia może być umieszczona na nodze przykręcanej do podłogi.
Inne rozwiązania przeznaczone dla małej gastronomii, gdzie jest przygotowywana niewielka
ilość różnorodnych potraw smażonych w sposób tradycyjny wykonana, jest z misy z blachy
nierdzewnej, wyjmowanej za pomocą uchwytów przymocowanych do patelni, dzięki czemu
można łatwo utrzymać ją w czystości. Misy mogą być też przechylane przy pomocy
przekładni śrubowej. W innych rozwiązaniach elektryczny przechył misy zapewnia
maksimum bezpieczeństwa podczas jej użytkowania. Wyposażenie urządzeń w termostaty
umożliwia prowadzenie procesu smażenia w szerokim zakresie, zapewniając jednocześnie
bezpieczeństwo ich użytkowania. Wysoka wydajność oraz funkcjonalność sprawia, że są to
urządzenia doskonałe dla kuchni, w których przygotowywana jest duża ilość posiłków,
jednorodnych potraw w krótkim czasie. Patelnie gazowe posiadają płynną regulację
temperatury oraz termostat zabezpieczający przed nadmiernym wzrostem temperatury
powierzchni misy, a zastosowany zawór gazowy automatycznie odcina dopływ gazu
w przypadku zgaszenia płomienia palnika lub spadku ciśnienia w instalacji gazowej.
Nowatorskie rozwiązanie patelni elektrycznej, ze sterowaniem elektronicznym pozwala na
zastosowanie urządzenia w kuchniach, spełniając tym samym wszelkie wymogi systemu
HACCP. Panel sterowania umożliwia płynną regulację temperatury oraz jej sprawdzanie
w czasie rzeczywistym, co zapewnia pełną kontrolę podczas przygotowywania produktów.
Frytownice. Elementy grzejne umieszczone są w komorach, w celu uzyskania większej
wydajności i efektywności. Konstrukcja komory zapewnia utrzymanie strefy „zimnej”, co
zabezpiecza przed spalaniem się drobnych cząstek produktów. Kosze z gotowymi produktami
można umieścić na specjalnych uchwytach nad komorą. We frytownicy gazowej stosuje się
identyczne rozwiązania. Ponadto urządzenie wyposażone jest w zawór odcinający dopływ
gazu w przypadku zgaśnięcia płomienia lub spadku ciśnienia w instalacji gazowej.
Nowoczesne rozwiązanie zastosowane we frytownicach elektrycznych, ze sterowaniem
elektronicznym pozwala na zastosowanie urządzeń w zakładach, gdzie wprowadzony jest
system HACCP. Panel sterowniczy umożliwia m. in.: zaprogramowanie procesu smażenia
frytek lub innych produktów, płynną regulację temperatury, ustawienie zarówno czasu
smażenia, a także jego rozpoczęcie i zakończenie, co zapewnia pełną kontrolę podczas
przygotowywania produktów.
„Projekt współfinansowany ze środków Europejskiego Funduszu Społecznego”
16
Podgrzewacz frytek jest urządzeniem umożliwiającym przetrzymanie usmażonych produktów
w żądanej temperaturze, a tym samym wydłużającego okres ich spożycia od momentu
przygotowania. Urządzenie wykonane jest w całości ze stali nierdzewnej, gdzie głównym
jego elementem jest pojemnik wraz z ociekaczem. Nastawny regulator utrzymuje wymaganą
temperaturę.
Kotły warzelne. Elektryczny kocioł warzelny wyposażony jest w przyłącze ciepłej
i zimnej wody. Zastosowany system grzania pośredniego, zwany płaszczem wodnym,
umożliwia zagotowanie posiłków płynnych w rekordowo krótkim czasie, nawet poniżej 40
minut. Kotły wyposażone są w zainstalowany automatyczny system kontroli i regulowania
ciśnienia, a także poziomu wody w przestrzeni międzyzbiornikowej. Płynna regulacja mocy
pozwala na sterowanie intensywnością gotowania, a tym samym na oszczędzanie energii.
Natomiast zawór spustowy umożliwia łatwe opróżnianie zawartości zbiornika. Elektryczne
i gazowe kotły warzelne o większej pojemności mają zastosowanie w kuchniach
przygotowujących większe ilości produktów płynnych.
Płyty grillowe. Płyty bezpośredniego smażenia wyposażone są w łopatkę, trójdzielną
szufladę na tłuszcz oraz korek. Przeznaczone są do beztłuszczowego smażenia lub grillowania
mięsa na powierzchniach gładkich lub ryflowanych. Bardzo łatwe do utrzymania w czystości.
Nowoczesnym rozwiązaniem są chromowane powierzchnie robocze. Urządzenia gazowe
wyposażone są w kurki gazowe umożliwiające płynną regulację temperatury oraz
automatycznie odcinające dopływ gazu w przypadku zgaszenia płomienia palnika lub spadku
ciśnienia w instalacji gazowej. Zainstalowane w płytach elektrycznych regulatory
umożliwiają utrzymanie żądanej temperatury, a w niektórych modelach oddzielnie sterowane
sekcje grzewcze mogą być wykorzystane zarówno do smażenia i grillowania, jak też do
podgrzewania przygotowanych produktów.
Bemary elektryczne wyposażone są w termostat, umożliwiający utrzymanie potraw
w szerokim zakresie temperatur i jednocześnie zabezpieczający elementy grzejne przed
uszkodzeniem. Komory urządzeń pozwalają na umieszczenie pojemników o różnej
konfiguracji. Nowoczesne bemary, w celu poprawienia funkcjonalności, wyposażone są
w przyłącze ciepłej i zimnej wody. Ułatwia to obsługę urządzenia, a także całej linii.
Zastosowany regulator temperatury zapewnia utrzymanie podgrzewanych produktów
w optymalnej temperaturze.
Rożny elektryczne i gazowe. Rożen elektryczny to bębnowy opiekacz do kurczaków
o jednorazowym wsadzie do 6 sztuk. Opiekane kurczaki umieszczone są na widelcu lub
w koszyku i dzięki zastosowaniu planetarnej przekładni obraca się bęben i widelec,
co w efekcie pozwala na równomierne opiekanie i zapobiega wyciekaniu tłuszczu,
co przeciwdziała wysuszaniu potrawy. Zainstalowany regulator utrzymuje żądaną
temperaturę, a także zdecydowanie zmniejsza zużycie energii. Rożna gazowe na większą ilość
sztuk, do 24, to urządzenia wyposażone w silnik, a napęd na widelce przenoszony jest za
pośrednictwem przekładni zębatej i łańcuchowej. Kurczaki umieszczone na widelcach
obracają się przy palniku lub grzałce w sposób ciągły. Zapewnia to równomierne opiekanie
i utrzymanie wilgotności potraw. Zastosowane sekcyjne sterowanie grzałkami lub palnikami
umożliwia zdecydowane ograniczenie zużycia energii. Zainstalowane w palnikach gazowych
czujniki zabezpieczają przed samoczynnym wypływem gazu w przypadku zaniku płomienia.
Rożna wykonuje się ze stali nierdzewnej. Zastosowane podzespoły sprawiają, że są one tanie
w eksploatacji. We wszystkich tego typu urządzeniach możliwe jest umieszczenie koszyków
do opiekania wyporcjonowanego kurczaka lub innych mięs.
Taborety podgrzewacze elektryczne i gazowe. Taborety elektryczne i gazowe
posiadają odpowiednią moc, która umożliwia podgrzanie 100 litrów płynu. Wyposażone są
w płytę grzewczą, która jest szczelnie osadzona w pokrywie górnej, co uniemożliwia
przedostawanie się wykipin do wnętrza taboretu oraz 3-stopniowy przełącznik mocy
„Projekt współfinansowany ze środków Europejskiego Funduszu Społecznego”
17
umożliwiający podgrzewanie potraw. Identyczną rolę spełnia zastosowane pokrętło
w taboretach gazowych, które umożliwia płynną regulację płomienia palnika. Są doskonałymi
urządzeniami umożliwiającymi szybkie i bezpieczne smażenie różnorodnych potraw
w dużych nastawnych patelniach żeliwnych.
Gyrosy. Pionowe opiekacze, które przeznaczone są do pieczenia różnych gatunków mięs.
W każdym urządzeniu istnieje możliwość regulacji odległości bagnetu z mięsem od pól
grzejnych, co zapewnia stałe i równomierne pieczenie. Opiekacze wyposażone są w szufelkę
do zbierania mięsa oraz tacę.
4.2.2. Pytania sprawdzające
Odpowiadając na pytania, sprawdzisz, czy jesteś przygotowany do wykonania ćwiczeń.
1. Jakie są urządzenia chłodnicze do przechowywania różnych potraw w gastronomii?
2. Jaka jest różnica pomiędzy ladami chłodniczymi, witrynami chłodniczymi, a szafami
chłodniczymi?
3. Jakie wyróżniamy urządzenia do obróbki termicznej w zakładzie gastronomicznym?
4. Jakie unowocześnienia elektroniczne stosuje się w piecach stosowanych w gastronomii?
5. W jaki sposób pieczona jest pizza w nowoczesnych piecach do pieczenia pizzy?
6. Jakie jest zastosowanie i działanie patelni elektrycznych stosowanych w gastronomii?
7. Jakie jest zastosowanie i działanie frytownic?
8. Jakie jest zastosowanie i działanie kotłów warzelnych?
9. Jakie jest zastosowanie i działanie płyt grillowych?
10. Jakie jest zastosowanie i działanie bemarów elektrycznych ?
11. Jakie jest zastosowanie i działanie rożnów elektrycznych?
12. Jakie jest zastosowanie i działanie taboretów elektrycznych?
13. Jakie jest zastosowanie i działanie gyrosów?
14. Jakie jest zastosowanie kuchennych trzonów kuchennych?
4.2.3. Ćwiczenia
Ćwiczenie 1
Podaj jak najwięcej kryteriów klasyfikacji maszyn i urządzeń stosowanych w gastronomii
i zaklasyfikuj do nich znane Ci maszyny i urządzenia.
Sposób wykonania ćwiczenia
Aby wykonać ćwiczenie, powinieneś:
1) podać kryteria klasyfikacji maszyn i urządzeń stosowanych w gastronomii
2) opisać działania poszczególnych maszyn i urządzeń,
3) zaklasyfikować maszyny i urządzenia do poszczególnych grup.
Wyposażenie stanowiska pracy:
− papier formatu A4,
− flamastry,
− poradnik dla ucznia.
„Projekt współfinansowany ze środków Europejskiego Funduszu Społecznego”
18
Ćwiczenie 2
Do znanych Ci maszyn i urządzeń stosowanych w gastronomii przyporządkuj po dwa
przykłady potraw żywnościowych, wytwarzanych z ich wykorzystaniem, lub pomocnych
w ich przechowywaniu.
Sposób wykonania ćwiczenia
Aby wykonać ćwiczenie, powinieneś:
1) opisać proces technologiczny wytwarzania podstawowych produktów żywnościowych w
gastronomii,
2) określić rodzaje maszyn i urządzeń stosowanych w gastronomii,
3) przyporządkować potrawy do maszyn i urządzeń.
Wyposażenie stanowiska pracy:
− papier formatu A4,
− flamastry,
− poradnik dla ucznia.
Ćwiczenie 3
Określ, które ze znanych Ci urządzeń i maszyn stosowanych w gastronomii są niezbędne
w zakładzie gastronomicznym.
Sposób wykonania ćwiczenia
Aby wykonać ćwiczenie, powinieneś:
1) wypisać podstawowe maszyny i urządzenia stosowane w gastronomii,
2) określić zastosowanie maszyn i urządzeń,
3) wypisać urządzenia i maszyny niezbędne w zakładzie gastronomicznym.
Wyposażenie stanowiska pracy:
− papier formatu A4,
− flamastry,
− poradnik dla ucznia.
4.2.4. Sprawdzian postępów
Czy potrafisz:
Tak Nie
1) wymienić chłodnicze urządzenia do przechowywania różnych potraw
w gastronomii?  
2) wskazać różnice pomiędzy ladami chłodniczymi, witrynami chłodniczymi
a szafami chłodniczymi?  
3) wymienić urządzenia do obróbki termicznej w zakładzie gastronomicznym?  
4) opisać unowocześnienia elektroniczne w piecach stosowanych
w gastronomii?  
5) opisać w jaki sposób pieczona jest pizza w nowoczesnych piecach?  
6) opisać zastosowanie i działanie patelni elektrycznych stosowanych
w gastronomii?  
7) opisać zastosowanie i działanie frytownic?  
„Projekt współfinansowany ze środków Europejskiego Funduszu Społecznego”
19
8) opisać zastosowanie i działanie kotłów warzelnych?  
9) opisać zastosowanie i działanie płyt grillowych?  
10) opisać zastosowanie i działanie bemarów elektrycznych ?  
11) opisać zastosowanie i działanie rożnów elektrycznych?  
12) opisać zastosowanie i działanie taboretów elektrycznych?  
14) opisać zastosowanie i działanie gyrosów?  
15) opisać zastosowanie kuchennych trzonów kuchennych?  
„Projekt współfinansowany ze środków Europejskiego Funduszu Społecznego”
20
4.3. Układ funkcjonalny placówki żywieniowej
4.3.1. Materiał nauczania
Układ funkcjonalny placówki żywieniowej (zakładu gastronomicznego) jest to
przestrzenne powiązanie ze sobą pomieszczeń, w których w najszerszym stopniu
uwzględnione są wszelkie wymagania związane z produkcją towarów oraz ruchem towarów,
pracowników i konsumentów.
Układ funkcjonalny jest czynnikiem mającym decydujący wpływ na prawidłowy
przebieg procesów pracy, występujących w poszczególnych zakładach bądź działach zakładu.
Układ ten musi zabezpieczyć prawidłowe powiązania między poszczególnymi grupami
pomieszczeń, zapewniając przy tym jednokierunkowy ruch:
− produktów do rampy do magazynów i działów produkcyjnych,
− potraw i napojów z pomieszczeń produkcyjnych do ekspedycji i sal konsumpcyjnych,
− pracowników zatrudnionych w produkcji i przy obsłudze konsumentów,
− konsumentów wchodzących i wychodzących z zakładu,
− brudnych naczyń z sali konsumpcyjnej do zmywalni oraz naczyń czystych ze zmywalni
do poszczególnych działów,
− odpadków i opakowań do właściwych pomieszczeń składowania.
Układ funkcjonalny powinien być zgodny z założeniami naukowej organizacji pracy
i zapewniać prawidłowe wyposażenie pomieszczeń w maszyny i urządzenia. Powinny być
prawidłowo rozmieszczone uwzględnione maszyny i urządzenia oraz stanowiska robocze.
Trakty komunikacyjne, tj. przejścia i dojścia również odpowiednio zaprojektowane, najlepsze
powinny być krótkie, proste, bez skrzyżowań.
Podczas planowania przestrzennego układu funkcjonalnego zakładu gastronomicznego
należy uwzględnić następujące grupy pomieszczeń:
− produkcyjne,
− ekspedycyjne,
− handlowe,
− magazynowe,
− administracyjno-socjalne (rys. 2).
„Projekt współfinansowany ze środków Europejskiego Funduszu Społecznego”
21
droga:
sprzętu pracowników towarów
Rys. 2. Układ funkcjonalny zakładu gastronomicznego: 1 – przyjęcie towarów, 2 – chłodnia, 3 – magazyny,
4 – zespół sanitarny dla pracowników, 5 – przygotowalnia I – mięsa, 6 – przygotowalnia I – ryb,
7 – przygotowalnia I – warzyw i owoców, 8 – garmażeria, 9 – kuchnia właściwa, 10 – przygotowalnia
II, 11 – ciastkarnia, 12 – zmywalnia naczyń kuchennych, 13 – zmywalnia naczyń stołowych, 14 – biuro
szefa kuchni, 15 – jadalnia dla pracowników kuchni, 16 – jadalnia dla pracowników obsługi,
17 – blokiernia [3, s. 76]
Centralne miejsce w układzie funkcjonalnym zajmuje kuchnia właściwa, która powiązana
jest ze wszystkimi pozostałymi pomieszczeniami. Powiązanie to wynika z dwóch
podstawowych funkcji: technicznej (wyposażenie i urządzenia) i technologicznej
(przygotowanie potraw i napojów), jakie spełnia kuchnia właściwa w zakładzie. Wyróżniamy
również funkcje pomocnicze, związane z działalnością usługową:
− higieniczne – polegające na utrzymaniu w czystości pomieszczeń, sprzętu itp.,
− ekspedycyjne – polegające na prawidłowym i estetycznym wydawaniu potraw i napojów,
− obsługi – polegające na dostarczeniu potraw do ekspedycji i bufetów w przypadku
stosowania obsługi kelnerskiej oraz do lad ekspedycyjnych w przypadku samoobsługi.
Kuchnia właściwa powinna być usytuowana od strony północnej, centralnie w stosunku
do pozostałych pomieszczeń. Rozplanowanie pozostałych pomieszczeń w stosunku do kuchni
powinno zapewnić prawidłowy przepływ surowców, półfabrykatów, itp.
Dostarczone surowce po przyjęciu do zakładu przekazywane są do poszczególnych
pomieszczeń magazynowych. Surowce dostarczone do produkcji oczyszcza się
w pomieszczeniach przeznaczonych do obróbki wstępnej, przy starannym zabezpieczeniu
odpadów. Drogi surowców i odpadków nie mogą krzyżować się z ruchem gotowych potraw
(rys. 3).
„Projekt współfinansowany ze środków Europejskiego Funduszu Społecznego”
22
Rys. 3. Powiązania funkcjonalne zakładu gastronomicznego (kolorem niebieskim
oznaczona jest droga sprzętu, czerwonym droga personelu, zielonym –
droga towarów, pomarańczowym – droga odpadków, czarnym – droga
konsumentów) [3, s. 81]
Od strony zaplecza gospodarczego powinny być umieszczone pomieszczenia
administracyjno-socjalne. Takie usytuowanie wpływa na zapobieganie przenoszenia do
zakładu przez pracowników drobnoustrojów oraz innych zanieczyszczeń, np. kurzu i piasku.
Dodatkowo prawidłowe usytuowanie zmywalni naczyń stołowych pozwala uniknąć
krzyżowania się drogi brudnych naczyń stołowych oraz resztek pokonsumpcyjnych z drogą
gotowych posiłków i czystych nakryć, przeznaczonych dla konsumentów.
Obecnie w zakładach gastronomicznych część produkcyjna stanowi wyodrębnione
pomieszczenie rozdzielone ściankami działowymi o wysokości 1,2–1,5 m. Takie rozwiązanie
ułatwia prawidłowe powiązanie między działami oraz właściwe usytuowanie ekspedycji,
oddzielającej salę konsumpcyjną od zaplecza.
W zakładzie gastronomicznym wyróżniamy następujące pomieszczenia: przygotowalnia
I i II, kuchnia właściwa oraz garmażeryjna, pracownia cukiernicza, magazyn szefa kuchni,
biuro szefa kuchni, zmywalnia.
W przygotowalni I następuje obróbka wstępna warzyw, ziemniaków, ryb, drobiu oraz
innych surowców o dużym stopniu zanieczyszczenia. W pomieszczeniu tym powinny być
wyodrębnione stanowiska pracy. Przygotowalnia I powinna mieć dogodne połączenia
z pomieszczeniami magazynowymi, z przygotowalnią II, kuchnią właściwą oraz garmażerią.
Przygotowalnia II jest pomieszczeniem do przygotowania półfabrykatów, które
poddawane są dalszej obróbce, tj. krojeniu, mieleniu itp. Pomieszczenie to wymaga
bezpośredniego połączenia z kuchnią właściwą, przygotowalnia I oraz kuchnią garmażeryjną
(rys. 4).
Procesy pracy występujące w przygotowalni I i II powinny uwzględniać
jednokierunkowy ruch surowców w transporcie, sortowaniu, myciu, płukaniu, itp.
„Projekt współfinansowany ze środków Europejskiego Funduszu Społecznego”
23
Rys. 4. Przygotowalnia II: 1 – zlewozmywak, 2, 3 – stoły robocze, 4 – maszyna
uniwersalna, A – miejsce na składowanie, b – regał, 5 – szafa chłodnicza
[3, s. 85]
W kuchni właściwej odbywa się obróbka termiczna surowców.
Podczas opracowywania układu funkcjonalnego kuchni należy przestrzegać
następujących zasad:
− poszczególne procesy technologiczne powinny przebiegać po linii prostej - od obróbki
wstępnej przez obróbkę termiczną do ekspedycji,
− urządzenia, które są najczęściej użytkowane powinny być usytuowane centralnie,
− urządzenia oraz sprzęt pomocniczy do wydawania potraw powinny być umieszczone
w pobliżu lady ekspedycyjnej,
− rozmieszczenie stanowisk pracy przy urządzeniach powinno umożliwiać swobodne
poruszanie się pracowników.
Kuchnia właściwa może być podzielona na dwa odrębne działy:
− część przednią, powiązaną bezpośrednio z ekspedycją potraw i wyposażoną w trzon
kuchenny z ladą bemarową, w patelnie elektryczne i zapiekacz,
− część tylną, wyposażoną w piekarniki, kotły warzelne, itp.
Kuchnia właściwa powinna posiadać powiązanie z przygotowalnią II, garmażerią oraz
pracownią cukierniczą.
Najbardziej funkcjonalna jest kuchnia o powierzchni kwadratowej, w której miejscem
centralnym jest rząd urządzeń termicznych dostępnych ze wszystkich stron. Przestrzenie
między urządzeniami stanowią trakty komunikacyjne o szerokości od 1,0 do 1,2 m. Kuchnia
może posiadać szerokość od 5 do 6 m (rys. 5).
„Projekt współfinansowany ze środków Europejskiego Funduszu Społecznego”
24
Rys. 5. Układ funkcjonalny kuchni z rozmieszczeniem stołów roboczych przy bocznych ścianach:
1 – blokiernia, 2 – taboret podgrzewaczy, 3 – stół roboczy chłodzony, 4 – stół ekspedycyjny,
5 – patelnia elektryczna, 6 – kotły warzelne, 7 – regały, 8, 9 – frytownice, 10 – stół roboczy, 11 – trzon
kuchenny, 12 – bemary, 13, 14 – zlewozmywaki, 15 – piekarnik [3, s. 82]
Kolejnym rozwiązaniem rozmieszczenia kuchni właściwej jest kuchnia w kształcie
prostokąta, w której wszystkie urządzenia usytuowane są przy ścianach bocznych. Szerokość
tych urządzeń (głębokość) nie może przekraczać 1 m. Trakt komunikacyjny znajduje się
w takim rozmieszczeniu po środku, a szerokość jego wynosi od 2,0 do 2,5 m. Przy takim
rozwiązaniu całkowita szerokość kuchni może wynosić 4,0 do 4,5 m (rys. 6).
Rys. 6. Układ funkcjonalny kuchni prostokątnej: 1 – stół ekspedycyjny,
1a – blokiernia, 2, 3 – bemary, 4 – regały 5 – patelnia elektryczna, 6 – stół
roboczy (międzyoperacyjny), 7, 8, 9 – kotły warzelne, 10 – frytownica,
11 – trzon kuchenny, 12 – piekarnik [3, s. 83]
„Projekt współfinansowany ze środków Europejskiego Funduszu Społecznego”
25
Innym rozwiązaniem rozmieszczenia kuchni właściwej, to kuchnia w kształcie
prostokąta, gdzie urządzenia grzejne umieszczone są przy ścianach bocznych, na środku zaś
usytuowane są stoły robocze. Między urządzeniami do obróbki termicznej, a stołami
roboczymi powinny przebiegać trakty komunikacyjne o szerokości 1,0 do 1,2 m. Szerokość
takiej kuchni powinna wynosić od 4,5 do 5,0 m (rys. 7).
Rys. 7. Układ funkcjonalny kuchni z usytuowaniem stołów roboczych w środku:
1 – stoły ekspedycyjne, 1a – stół blokierki, 2 – bema, 3 – trzon kuchenny,
4 – stół z regałami, 5 – patelnia, 6 – frytownica, 7 – kotły warzelne,
8 – piekarnik, 9 – regał, 10 – wózek transportowy, 11 – stoły robocze,
12 – stół roboczy ochładzany [3, s. 83]
Kuchnia zimna – garmażeria, jest to pomieszczenie przeznaczone do produkcji zakąsek
i dań zimnych. Garmażeria powinna być pomieszczeniem wydzielonym w części
produkcyjnej. Kuchnia zimna powinna być powiązania z przygotowalnią I i II, kuchnią
właściwą oraz ekspedycją. Trakt komunikacyjny o szerokości 1,2–1,5 m biegnie przez środek
pomieszczenia. Szerokość całego pomieszczenia powinna wynosić od 3,2 do 3,5 m.
Garmażeria powinna być usytuowana prostopadle do ekspedycji. Powinny się tu
znajdować następujące maszyny i urządzenia:
− stoły przeznaczone do wydawania – w bezpośrednim powiązaniu z ekspedycją,
− stoły robocze chłodzone – w pobliżu ekspedycji,
− szafa chłodnicza lub boks chłodniczy do składowania – wychłodzenia wyporcjowanych
wyrobów garmażeryjnych – obok towarów roboczych (rys. 8).
„Projekt współfinansowany ze środków Europejskiego Funduszu Społecznego”
26
Rys. 8. Schemat rozmieszczenia sprzętu w kuchni garmażeryjnej: 1 – stół
ekspedycyjny chłodzony, 2 – stoły robocze chłodzone, 3 – stół
garmażeryjny z regałami górnymi, 4 – regały, 5 – maszyna uniwersalna,
6 – szafa chłodnicza, 7 – piekarnik, 8 – regał, 9 – maszyna uniwersalna
[3, s. 85]
Pracownia cukiernicza jest to pomieszczenie, które powinno być wydzielone w części
produkcyjnej. W pracowni cukierniczej przewiduje się produkcję np. deserów i ciastek.
Do wyposażenia pracowni zaliczamy: stoły robocze, maszyna uniwersalna lub ubijaczka,
szafa chłodnicza oraz piekarniki i regały. Zgodnie z przepisami sanitarnymi pomieszczenie do
produkcji lodów powinno posiadać wyodrębnione pomieszczenie do przygotowania masy,
mycia i ubijania jaj, gotowania masy.
Układ pomieszczeń pracowni cukierniczej musi wykluczyć możliwość zakażenia
produktów. Pomieszczenia wchodzące w skład pracowni ciastkarskiej oraz lodziarni powinny
mieć bezpośrednie połączenie z pomieszczeniami magazynowymi oraz z ekspedycją potraw,
a pośrednie z pozostałymi działami (rys. 9).
„Projekt współfinansowany ze środków Europejskiego Funduszu Społecznego”
27
Rys. 9. Schemat rozmieszczenia sprzętu w pracowni cukierniczej: 1 – stół
ekspedycyjny, 2 – ekspedycja lodów, 3 – stół roboczy z regałami,
3a – regały, 4 – piekarnik, 5 – piec elektryczny, 6 – taboret podgrzewczy,
7 – ubijaczka, 8 – szafa chłodnicza, 9 – pomieszczenie do produkcji lodów,
10 – pomieszczenie do przygotowania masy [3, s. 86]
Magazyn podręczny szefa kuchni służy do składowania drobnych zapasów produktów
oraz przygotowanych do bieżącej produkcji półfabrykatów. Magazyn podręczny powinien
znajdować się w pobliżu kuchni gorącej. W skład tego pomieszczenia wchodzą regały i szafa
chłodnicza.
Biuro szefa kuchni powinno znajdować się w części produkcyjnej, aby umożliwiało
nadzór nad wykonywaną pracą personelu.
Zmywalnia naczyń kuchennych powinna znajdować się w wydzielonym pomieszczeniu
lub może być urządzona w formie wnęki w kuchni właściwej. W pomieszczeniu tym powinno
znajdować się: baseny do zmywania z gorącą i zimną wodą, regały na brudne i czyste
naczynia, kratkę ściekową, gretingi itp.
Ekspedycja w zakładach gastronomicznych z obsługą kelnerską jest wydzielonym
pomieszczeniem, w którym wydawane są kelnerom potrawy i napoje na podstawie złożonych
zamówień.
Pomieszczenie to spełnia następujące zadania:
− rozdziela część produkcyjną od pomieszczeń handlowych,
− jest zapleczem dla pracowników obsługi,
− łączy procesy pracy występujące w zakładzie gastronomicznym (produkcję, ekspedycję
oraz obsługę).
Centralne usytuowanie ekspedycji usprawnia organizację pracy przy wydawaniu potraw
i napojów. W dziale tym bardzo często nie jest zachowana zasada nie krzyżowania się dróg
personelu oraz rewiry kelnerskie są zbyt oddalone od ekspedycji utrudniając tym samym
pracę. Pomieszczenie ekspedycyjne może mieć kształt litery U lub L przy wydzielonych
ekspedycjach, bądź prostokąta prze ekspedycjach centralnych.
Opracowując założenia funkcjonalne ekspedycji należy uwzględnić długość traktów
komunikacyjnych. W praktyce mogą być brane pod uwagę dwa rozwiązania:
1. Trakt komunikacyjny, tj. odległość od środka ekspedycji do sali konsumpcyjnej, przy
wydzielonych ekspedycjach, nie powinien być dłuższy niż 15 m, a przy centralnych 25 m.
„Projekt współfinansowany ze środków Europejskiego Funduszu Społecznego”
28
2. Maksymalna długość traktów komunikacyjnych, tj. odległość od środka ekspedycji do
ostatniego miejsca konsumpcyjnego na sali – przy ekspedycjach wydzielonych – nie
powinna przekraczać 25 m, a przy centralnych – 35 m.
Przygotowanie i wydawanie potraw odbywa się na podstawie złożonych zamówień.
Zamówienie może być dokonane w zakładach samoobsługowych – przez konsumentów,
w zakładach z obsługą kelnerską – przez pracowników.
Przygotowanie potraw oraz ich wydawanie powinno odbywać się w pomieszczeniach
położonych blisko siebie. Występują tu następujące procesy pracy:
− przyjęcie zamówienia na potrawy przez blokierkę i przekazanie go do kuchni,
− przygotowanie potraw,
− nakładanie na półmiski i talerze,
− dekoracja i wydanie potraw,
− kontrola przez blokierkę pod względem ilościowym i jakościowym,
− pobranie przez kelnerów i przeniesienie do sal konsumpcyjnych.
Ekspedycja napojów zimnych (chodzących) obejmuje napoje, które dostarczane są do
zakładów gastronomicznych w, butelkach, beczkach lub specjalnych pojemnikach. Do
napojów tych zaliczamy: piwo, wodę sodową, mineralną, oranżadę, pepsi, cola, soki, nektary,
napoje owocowe itp.
Zmywalnia powinna być usytuowana w bezpośrednim sąsiedztwie sali konsumpcyjnej
i ekspedycji potraw i napojów. Położenie jej powinno zapewnić bezkolizyjny transport
brudnych naczyń z sali konsumpcyjnej. Podstawowym wyposażeniem w zmywalni
zmechanizowanej jest jednokomorowa lub wielokomorowa maszyna do mycia naczyń wraz
z sterylizatorem oraz kompletem koszy. Do wyposażenia zmywalni zaliczamy również:
− stół roboczy do wstępnego sortowania z otworami na pojemniki przeznaczone do
odpadów,
− stół powiązany ze zlewozmywakiem oraz z prysznicem do wstępnego mycia,
− stół do ustawienia koszy na naczynia,
− maszyna do mycia naczyń wraz z sterylizatorem.
− regały do ustawiania naczyń w pozycji pionowej,
− wózki do przewożenia naczyń.
Sprzęt w zmywalni powinien być rozmieszczony w odpowiedniej kolejności od strony
lewej do prawej, tak aby był zapewniony jednokierunkowy ruch naczyń.
Praca w zmywalni składa się z 5 faz, które stale się powtarzają (występuje ruch okrężny):
− transport brudnych naczyń z sali konsumpcyjnej do zmywalni,
− usuwanie resztek, sortowanie, płukanie wstępne i przygotowanie do mycia właściwego,
− mycie właściwe za pomocą maszyny, sterylizacja, suszenie, polerowanie, ustawianie na
regałach lub wózkach,
− transport czystych naczyń do poszczególnych działów (produkcyjnych),
− transport czystych naczyń do ekspedycji i sali konsumpcyjnej. Pierwsza i ostatnia faza
jest ściśle powiązana z salą konsumpcyjną, tj. z obsługą konsumentów.
Wymienione fazy organizacji pracy w zmywalni powinny być zmechanizowane.
Szczególną uwagę należy zwrócić na synchronizację transportu z pracą maszyny do mycia
naczyń.
Szatnia spełnia oprócz funkcji usługowej, polegającej na przyjmowaniu garderoby,
również funkcję kontrolną nad ruchem konsumentów.
Prawidłowe usytuowanie sali konsumpcyjnej jest czynnikiem mającym decydujący
wpływ na poziom i sprawność oraz prawidłowy ruch konsumentów. Rodzaj zakładu oraz
system obsługi decydują o rozwiązaniu układu funkcjonalnego sali konsumpcyjnej oraz
o charakterze wnętrz. Sala konsumpcyjna powinna mieć kształt regularny, prostokątny po-
„Projekt współfinansowany ze środków Europejskiego Funduszu Społecznego”
29
zwalający na prawidłowe planowanie miejsc konsumpcyjnych oraz dobre usytuowanie
traktów komunikacyjnych dla konsumentów i pracowników. Powierzchnia sali, przypadająca
na 1 miejsce konsumpcyjne jak i jej kształt, uzależnione są od rodzaju zakładu, jego kategorii
oraz formy obsługi.
Stoły konsumpcyjne stanowią podstawowe wyposażenie sal. Rodzaj stołów ich wielkość,
kształt i konstrukcja zależą od rodzaju i kategorii zakładu (rys. 10). Rozróżnia się stoły
kwadratowe i prostokątne oraz okrągłe, różnią się one również wielkością zależnie od liczby
osób, które przy nich usiądą. Są stoły przewidziane dla 2 osób, jak i stoły dla 12 osób
(rys. 11). Wymiary stołów kwadratowych i prostokątnych są następujące:
− 2-osobowe o wymiarach 0,60 x 0,80 m,
− 2-osobowe o wymiarach 0,75 x 0,75 m,
− 4-osobowe o wymiarach 0,85 x 0,85 m,
− 4-osobowe o wymiarach 1,20 x 0,90 m,
− 6-osobowe o wymiarach 1,80 x 0,90 m,
− 8-osobowe o wymiarach 2,40 x 0,90 m,
− 12-osobowe o wymiarach 3,60 x 0,90 m,
− 2-osobowe o średnicy 0,60 m,
− 3-osobowe o średnicy 0,80 m,
− 4-osobowe o średnicy 0,90 m,
− 5-osobowe o średnicy 1,10 m,
− 6-osobowe o średnicy 1,25 m,
− 8-osobowe o średnicy 1,40 m,
− 10-osobowe o średnicy 1,55 m,
− 12-osobowe o średnicy 1,85 m,
Rys. 10. Powierzchnia przewidziana dla stołów konsumpcyjnych w zależności od
kształtu i wielkości [3, s. 98]
„Projekt współfinansowany ze środków Europejskiego Funduszu Społecznego”
30
Rys. 11. Różne rozwiązania układu stołów konsumpcyjnych [3, s. 97]
Wielkość stołów powinna być dobrana tak, aby istniała łatwość ich łączenia i tworzenia
zestawów stołów. Wielkość stołów powinna zapewniać racjonalne wykorzystanie miejsc
konsumpcyjnych. W salach konsumpcyjnych, szczególnie restauracyjnych, należy
przewidzieć stoły 2-, 4- i 6-osobowe. Procentowy udział stołów konsumpcyjnych jest zależny
od rodzaju zakładu, kształtu sali, kategorii zakładu i powinien przedstawiać się następująco:
− 25% miejsc konsumpcyjnych przy stołach 2-osobowych,
− 20% miejsc konsumpcyjnych przy stołach 4-osobowych,
− 15% miejsc konsumpcyjnych przy stołach 6-osobowych.
Przy rozstawianiu stołów należy przeprowadzić odpowiednie badania nad metodami
i formami rozstawienia, wybierając najbardziej korzystne ustawienie z punktu widzenia
organizacji pracy pracowników obsługi, prawidłowego rozmieszczenia traktów
komunikacyjnych oraz wystroju wewnętrznego i estetyki.
Stoły i krzesła winny być rozmieszczone tak, aby zapewnić wygodę konsumentów,
którzy muszą mieć łatwość dostępu do stołu i siedzieć wygodnie w czasie konsumpcji.
Pracownicy obsługi również powinni mieć swobodny dostęp do stołów konsumpcyjnych.
W zależności od kształtu sali, szerokości przejść, charakteru zakładu i kształtu stołów ustawia
się je pojedynczo równolegle lub po przekątnej, innym rodzajem zestawień jest rozkład
podwójny lub potrójny rzędami itp.
Dalszymi elementami wyposażenia sali konsumpcyjnej są krzesła, pół-fotele, fotele,
kanapy itp.
W zakładach wyższych kategorii stosuje się tylko krzesła miękkie w postaci foteli,
półfoteli, kanap wbudowanych w różnego rodzaju wgłębieniach czy niszach itp. Wysokość
krzeseł jest uzależniona od wysokości stołów konsumpcyjnych i wynosi przeważnie od 40 do
45 cm od podłogi.
Dodatkowym wyposażeniem sali konsumpcyjnej jest szafka kelnerska tzw. pomocnik
kelnerski, jest to dwupoziomowy stolik z pólkami, szafkami, szufladkami itp. Innym
pomocniczym wyposażeniem są wózki kelnerskie oraz małe stoły dostawne służące do
obsługi konsumentów.
Część handlowa w zakładach gastronomicznych powinna mieć taki układ funkcjonalny,
który umożliwiłby dostosowanie i wykorzystanie jej w miarę nasilenia ruchu konsumentów
w poszczególnych dniach tygodnia oraz w poszczególnych porach dnia. Układ funkcjonalny
części handlowej oraz jej wyposażenie ma ścisły związek z poziomem świadczenia usług
przez zakłady gastronomiczne.
„Projekt współfinansowany ze środków Europejskiego Funduszu Społecznego”
31
4.3.2. Pytania sprawdzające
Odpowiadając na pytania, sprawdzisz, czy jesteś przygotowany do wykonania ćwiczeń.
1. Co to jest układ funkcjonalny placówki żywieniowej?
2. Jakie wyróżniamy grupy pomieszczeń w zakładzie gastronomicznym?
3. Jakie wyróżniamy zasady niezbędne do prawidłowego zaplanowania kuchni?
4. Co to jest funkcjonalność pomieszczeń produkcyjnych?
5. Co to jest zasada jednokierunkowego ruchu?
6. Jakie są funkcje przygotowalni I i II?
7. Jakie jest przeznaczenie garmażerii?
8. Do czego służy magazyn podręczny szefa kuchni?
9. Jakie wyróżniamy procesy pracy występujące przy wydawaniu potraw?
10. Jakie jest usytuowanie magazynów?
11. Jakie są funkcje magazynów?
12. Jakie jest wyposażenie zmywalni?
13. Jakie wyróżniamy fazy zmywania?
14. Jakie są cechy sali konsumpcyjnej z właściwym rozmieszczeniem stołów?
15. Jakie wyróżniamy układy stołów konsumpcyjnych?
4.3.3. Ćwiczenia
Ćwiczenie 1
Zaplanuj przestrzenny układ funkcjonalny zakładu gastronomicznego z uwzględnieniem
pomieszczeń: przyjęcia towaru, chłodni, magazynów, zespołu sanitarnego dla pracowników,
przygotowalni mięsa, ryb, warzyw i owoców; garmażerii, kuchni właściwej, przygotowalni II,
ciastkarni, zmywalni naczyń, jadalni dla pracowników, blokierki.
Sposób wykonania ćwiczenia
Aby wykonać ćwiczenie, powinieneś:
1) wypisać podstawowe zasady planowania przestrzennego układu zakładu
gastronomicznego,
2) pogrupować różne typy pomieszczeń (produkcyjnych, ekspedycyjnych, handlowych,
magazynowych i administracyjno-socjalnych),
3) zaplanować przestrzenny układ funkcjonalny zakładu,
4) rozrysować układ zakładu.
Wyposażenie stanowiska pracy:
− papier formatu A4,
− flamastry,
− linijka,
− poradnik dla ucznia.
„Projekt współfinansowany ze środków Europejskiego Funduszu Społecznego”
32
Ćwiczenie 2
Zaplanuj przestrzenny układ kuchni z uwzględnieniem stołów ekspedycyjnych, stołów
roboczych, trzonu kuchennego, piekarnika, patelni, kotłów warzelnych, frytownicy,
zlewozmywaków oraz regałów.
Sposób wykonania ćwiczenia
Aby wykonać ćwiczenie, powinieneś:
1) wypisać podstawowe zasady planowania przestrzennego układu kuchni w zakładzie
gastronomicznym
2) rozrysować układ kuchni,
3) zaplanować układ przestrzenny kuchni,
4) zamieścić na wykonanym rysunku podane elementy wyposażenia.
Wyposażenie stanowiska pracy:
− papier formatu A4,
− flamastry,
− linijka,
− poradnik dla ucznia.
Ćwiczenie 3
Zaplanuj przestrzenny układ zmywalni wraz z całym niezbędnym jej wyposażeniem. Na
rysunku zaznacz również pomieszczenia będące w sąsiedztwie zmywalni.
Sposób wykonania ćwiczenia
Aby wykonać ćwiczenie, powinieneś:
1) wypisać podstawowe niezbędne wyposażenie zmywalni,
2) opisać podstawowe zasady planowania przestrzennego układu w zakładzie
gastronomicznym,
3) zaplanować układ przestrzenny zmywalni,
4) rozrysować układ zmywalni,
5) zamieścić na wykonanym rysunku odpowiednie elementy wyposażenia.
Wyposażenie stanowiska pracy:
− papier formatu A4,
− flamastry,
− linijka,
− poradnik dla ucznia.
Ćwiczenie 4
Zaplanuj ustawienie stołów konsumpcyjnych o różnym kształcie dla 6 osób.
Sposób wykonania ćwiczenia
Aby wykonać ćwiczenie, powinieneś:
1) wypisać różne rozwiązania układu stołów konsumpcyjnych,
2) zaplanować ustawienie stołów,
3) rozrysować położenie stołów.
„Projekt współfinansowany ze środków Europejskiego Funduszu Społecznego”
33
Wyposażenie stanowiska pracy:
− papier formatu A4,
− flamastry kolorowe,
− poradnik dla ucznia.
4.3.4. Sprawdzian postępów
Czy potrafisz:
Tak Nie
1) zdefiniować pojęcie układu funkcjonalnego placówki żywieniowej?  
2) wymienić grupy pomieszczeń w zakładzie gastronomicznym?  
3) wymienić zasady niezbędne do prawidłowego zaplanowania kuchni?  
4) zdefiniować pojęcie funkcjonalność pomieszczeń produkcyjnych?  
5) zdefiniować zasadę jednokierunkowego ruchu?  
6) określić funkcje przygotowalni I i II?  
7) określić jakie jest przeznaczenie garmażerii?  
8) wyjaśnić do czego służy magazyn podręczny szefa kuchni?  
9) określić usytuowanie i funkcje magazynów?  
10) wymienić procesy pracy występujące przy wydawaniu potraw?  
11) określić wyposażenie zmywalni?  
12) wymienić fazy zmywania naczyń?  
13) określić cechy sali konsumpcyjnej z właściwym rozmieszczeniem
stołów?  
14) scharakteryzować układy stołów konsumpcyjnych?  
„Projekt współfinansowany ze środków Europejskiego Funduszu Społecznego”
34
4.4. Nakrycie stołu i obsługa klienta
4.4.1. Materiał nauczania
Poziom świadczonych usług w zakładach gastronomicznych uzależniony jest od
estetycznego wnętrza zakładu, prawidłowych form obsługi, estetycznego wyglądu
pracowników i sposobu przyrządzania potraw.
Prace wstępne dotyczące przygotowania sal konsumpcyjnych powierzane są kelnerom
dyżurnym, którzy odpowiedzialni są za utrzymanie wyposażenia w dobrym stanie
technicznym i czystości. Dyżurny kelner zajmuje się nakrywaniem stołów w pierwszej
kolejności miękkim suknem np. flanelą, a następnie obrusami. Obrus powinien zwisać
jednakowo ze wszystkich stron stołu, jak również powinny być jednakowo ukształtowane
narożniki (tzw. krawaty). W trakcie konsumpcji obrus ulega często bardzo szybko
zabrudzeniu lub zalaniu, w takim wypadku kelner powinien natychmiast obrus zmienić. Po
rozłożeniu obrusów kelner powinien przystąpić do układania nakryć. Obecnie coraz częściej
w zakładach gastronomicznych układa się tylko sztućce, zastawę szklaną i serwetki. Z lewej
strony talerza układa się widelec, z prawej nóż do dania zasadniczego. Nad nożem należy
ustawić szklankę do wody mineralnej.
W celach dekoracyjnych na środku stołu ustawia się wazonik z kwiatami oraz naczynka
z przyprawami. Serwetka płócienna powinna znajdować się bezpośrednio na stole pomiędzy
nożem i widelcem w miejscu talerza. W wypadku ułożenia talerza, serwetkę kładzie się na
nim. Serwetka płócienna na stole również stanowi element dekoracyjny.
Po nakryciu stołów konsumpcyjnych, kelner przystępuje do przygotowania szkła,
zwracając szczególną uwagę na to, aby zastawa porcelanowa i sztućce były czyste
i wypolerowane, a naczynia dokładnie wymyte. Do ostatniej czynności kelnera dyżurnego
w przygotowaniu sali jest uzgodnienie jadłospisu z szefem kuchni.
Po zakończeniu prac przygotowawczych kierownik ma obowiązek sprawdzić salę
i dokonać oceny z punktu widzenia estetyki. Przed przystąpieniem do obsługi konsumenta,
kelner nakłada czysty strój służbowy oraz poprawia swój wygląd zewnętrzny.
Nakrywanie stołu w obecności konsumenta powinno być zgodne z wymogami złożonego
zamówienia. Kelner według zamówienia dobiera na tacy sprzęt potrzebny do poszczególnych
potraw. Układa noże, widelce, łyżki oraz łyżeczki. Zastawę szklaną przygotowuje się
oddzielnie. W pierwszej kolejności ustawiane są talerze do dania zasadniczego lub do
zakąsek, trzymając talerze w lewej ręce, a prawą przekładając je na stół z prawej strony
konsumenta. Następnie przystępuje do układania sztućców również z prawej strony
konsumenta w odpowiedniej kolejności: widelec, nóż, łyżka, łyżeczka. Sztućce do potraw
podawanych na końcu układa się najbliżej talerza. Układając sprzęt na stole należy
przestrzegać ogólnych zasad:
− talerz ustawia się w odległości 1,5 cm od brzegu stołu emblematem zwróconym do
konsumenta,
− sztućce powinny być ułożone w równej odległości, widelec najbliżej talerza rączką
skierowany w lewą stronę, nóż - rączką w prawą stronę, natomiast łyżeczkę nad
widelcem – rączką w prawą stronę,
− po lewej stronie nad widelcami układa się talerzyk do pieczywa oraz nóż do masła,
− serwetkę płócienną układa się na talerzyku do pieczywa lub na talerzu zakąskowym,
− ułożenie sztućców specjalnych następuje wtedy, gdy konsument zamówił odpowiednią
potrawę,
− zastawę szklaną do napojów ustawia się z prawej strony talerza nad nożami, kolejność
ułożenia szkła powinna odpowiadać kolejności podawania napojów.
„Projekt współfinansowany ze środków Europejskiego Funduszu Społecznego”
35
Zasady przenoszenia tac i innego sprzętu konsumpcyjnego
Zadaniem kelnera jest podawanie potraw, jak również sprzątanie. Te dwie czynności
powinny być wykonywane w miarę możliwości oddzielnie. Kelner nie może dotykać rękoma
części naczyń i sztućców, które mają bezpośrednią styczność z potrawą lub służą do krajania,
nabierania i konsumpcji. Przy przenoszeniu naczyń należy przestrzegać następujących zasad:
− nie należy dotykać rękoma wewnętrznych części naczyń oraz części sztućców, które
służą do konsumpcji,
− talerze i półmiski trzymać należy za brzeg lub od spodu,
− filiżanki podawać na spodeczku lub trzymać je za uszka,
− zastawę szklaną zawsze trzymać od zewnętrznej strony w części dolnej,
− sztućce chwytać zawsze za trzonki,
− potrawy i napoje należy przenosić na tacach,
− talerze i półmiski z potrawami powinny być na tacy ustawione w jednej warstwie,
− nie wskazane jest przeładowywanie tac (ze względu na bezpieczeństwo pracy),
− na tacy należy ustawić naczynia w ten sposób, aby w trakcie przenoszenia nie nastąpiło
ich przechylenie, przesunięcie itp.
− lewa ręka służy do przenoszenia sprzętu, a prawa do podawania i serwowania,
− liczba przenoszonych jednorazowo talerzy nie powinna przekraczać:
− trzech talerzy z daniami zasadniczymi – w lewej ręce,
− jeden talerz – w prawej ręce,
− dwa talerze z zupą – w lewej ręce,
− jeden – w prawej ręce,
− półmiski należy zawsze przenosić na tacy do stolika pomocniczego, skąd bierze się tylko
jeden do lewej ręki.
Zasady przenoszenia tac
Kelner powinien posiadać do swojej dyspozycji trzy lub cztery tace:
− dużą tacę czworokątną, służącą do przenoszenia naczyń z potrawami z ekspedycji na
pomocnik kelnerski oraz do przenoszenia brudnych naczyń do zmywalni, z tacą tą kelner
nie powinien podchodzić do konsumenta,
− średniej wielkości tacę owalną lub czworokątną, służącą do przenoszenia z bufetu naczyń
szklanych, napojów oraz butelek z napojami do pomocnika kelnerskiego, taca ta może
również służyć kelnerowi do obsługi,
− małą tacę – służącą kelnerowi bezpośrednio do obsługi, z niej kelner podaje na stół
kieliszki, pojedyncze sztućce oraz potrawy i napoje,
− małą tackę do podawania rachunków i reszty należności.
Duże i średnie tace kelner przenosi na odwróconej do góry dłoni oraz na przedramieniu,
tak aby dłuższe boki tacy były prostopadle, natomiast krótsze równolegle do ramienia. Duże
tace kelnerskie mogą być również noszone ponad lewym barkiem, dla ułatwienia kelnerowi
poruszania się w pomieszczeniu wśród konsumentów. Małe tace powinno trzymać się
w lewej dłoni przytrzymując je kciukiem od góry. Kelner w trakcie przenoszenia tac powinien
zachować chód zsynchronizowany z balansowaniem tacy, ponieważ sztywne trzymanie tacy
oraz duże kroki powodują kołysanie się całego ciała.
Nakrywanie stołów bankietowych
Nakrywanie stołu rozpoczyna się od talerza środkowego (z pominięciem talerza
płaskiego) przeznaczonego do zakąsek gorących lub rybnych. Na talerzyku środkowym
stawiamy talerzyk zakąskowy mniejszy. Przy ustawianiu talerzy należy szczególną uwagę
zwrócić na prawidłowe odległości między nimi.
„Projekt współfinansowany ze środków Europejskiego Funduszu Społecznego”
36
Przy nakrywaniu stołu powinno przestrzegać się określonych zasad:
− widelce układa się z lewej strony talerza, zgodnie z planowaną kolejnością podawania
potraw,
− noże układamy z prawej strony talerzy,
− nad talerzami – równolegle do krawędzi stołu – nożyk i widelczyk do owoców i łyżeczkę
do deseru.
Podczas nakrywania należy zwrócić szczególną uwagę na zachowanie dokładnej symetrii
nakryć leżących naprzeciw siebie. Na stole nie stawia się talerza głębokiego, ani łyżki do
zupy. W przypadku podawania zupy w bulionówce, łyżkę średnią podaje się na podstawce
wraz z bulionówką. Przygotowane talerze, noże, widelce oraz łyżka powinny leżeć w równej
odległości od krawędzi stołu, która powinna wynosić od 1 do 1,5 cm. Z lewej strony nad
widelcami układany jest talerzyk do pieczywa razem z nożem do masła. Zastawę szklaną
ustawiamy po prawej stronie nad nożami, tak aby nie przeszkadzało w podawaniu potraw,
a jednocześnie żeby było w zasięgu prawej ręki konsumenta. Szklanka do napojów
chłodzących powinna być stałym elementem nakrycia bankietowego. Kolejność ustawiania
szkła może być następująca:
− na prawo (na ukos) od talerza, około 2 cm nad nożem, stawia się kieliszek do wódki,
− szklankę do napojów chłodzących stawiamy z lewej strony kieliszka do wódki,
− kieliszek do wina białego stawiamy po prawej stronie kieliszka do wódki,
− kieliszek do wina czerwonego stawiamy po prawej stronie szklanki do napojów
chłodzących – nad kieliszkiem do wódki,
− jeżeli w trakcie przyjęcia przewidywane jest podawanie szampana, to wówczas należy
jeszcze zestaw szkła uzupełnić kieliszkiem specjalnym do szampana, który stawia się
powyżej kieliszka do wina czerwonego.
Forma ułożenia serwetek płóciennych winna być przede wszystkim estetyczna i ozdobna.
Przy dekorowaniu stołów bankietowych należy stosować tylko jeden rodzaj łamania
serwetek.
Do dekoracji używane są przede wszystkim cięte kwiaty, świeczniki, dekoracyjnie
ułożone owoce w specjalnych koszach lub paterach. Innym elementem dekoracyjnym mogą
być świeczniki metalowe, ceramiczne bądź drewniane ze świecami.
Kierownik sali powinien na 20 minut przed rozpoczęciem uroczystości sprawdzić
przygotowanie stołu do przyjęcia, zwracając przy tym szczególną uwagę na następujące
elementy:
− właściwy dobór zastawy porcelanowej,
− właściwy dobór sztućców do przewidzianych potraw,
− właściwy dobór zastawy szklanej do napojów,
− prawidłową dekorację stołu,
− ustawienie krzeseł lub foteli,
− przygotowanie stołów pomocniczych wraz z zapasowym sprzętem.
Po sprawdzeniu stołu bankietowego kierownik powinien przydzielić zadania
poszczególnym kelnerom i omówić dokładnie organizację pracy, wskazując na specjalne
życzenia uczestników.
Organizacja pracy uzależniona jest od rodzaju bankietu i stosowanych metod obsługi.
Obecnie stosowane są 4 zasadnicze metody obsługi konsumentów, a mianowicie:
− niemiecka,
− francuska,
− angielska,
− serwis a la carte.
„Projekt współfinansowany ze środków Europejskiego Funduszu Społecznego”
37
W metodzie niemieckiej obsługi konsumentów na stołach bankietowych ustawiane są
wszystkie potrawy zimne oraz napoje alkoholowe i bezalkoholowe. Potrawy i napoje
wchodzą w skład przygotowania stołów stanowiąc część składową jego dekoracji. W kuchni
przygotowywane są dania zasadnicze i podawane uczestnikom przyjęcia bezpośrednio na
talerzach. Praca kelnerów przy niemieckiej metodzie obsługi klienta polega na:
− przygotowaniu stołów bankietowych,
− ułożeniu zakąsek i napojów,
− podawaniu zup przeważnie wyporcjowanych (na talerzach lub w bulionówkach),
− podawaniu dań zasadniczych,
− dodatkowym nakrywaniu i sprzątaniu w trakcie trwania uroczystości.
Metoda ta, jest bardzo prosta i mało pracochłonna, ponieważ serwowanie potraw
i napojów jest prawie całkowicie wyeliminowane. Znajduje ona zastosowanie szczególnie na
przyjęciach oficjalnych, gdzie pracownicy obsługi z różnych względów nie powinni
znajdować się bezpośrednio na sali. Metoda niemiecka wymaga mniej pracowników do
obsługi, przyjmuje się na 1 kelnera od 12 do 15 konsumentów.
Niemiecką metodę obsługi bankietów przypomina metoda francuska. Do elementów
wspólnych można zaliczyć m.in. przygotowanie stołów z potrawami oraz napojami
chłodzącymi. Natomiast jedną z najistotniejszych cech tej metody jest bardzo staranne
układanie dekoracji owocowych, kwiatowych, itp. Odpowiednio wyporcjowane oraz ułożone
na półmiskach dania zasadnicze są przygotowywane w kuchni. Bardzo istotnym elementem,
do którego przywiązuje się wagę zasadniczą jest ułożenie potraw na półmisku w sposób
dekoracyjny. Polega on na tym, że dania obrazują surowiec, z jakiego zostały wykonane.
Kelnerzy obsługujący gości na bankiecie, powinni najpierw zaprezentować potrawy
konsumentom przed ich podaniem. Przykładem mogą być tutaj potrawy płonące. Takie
działanie podkreśla uroczysty charakter każdego bankietu. W metodzie francuskiej
wyróżniamy dwie formy serwowania:
− kelner podchodzi do konsumenta z lewej strony, trzymając półmisek w kierunku
konsumenta, który pobiera i nakłada sam potrawy na talerz, jeżeli konsumenci sami
nakładają potrawy to kelnerzy powinni przygotować 2 komplety sztućców (łyżka
i widelec) do nakładania, komplet do dyspozycji konsumenta musi być skierowany
w jego stronę, drugi komplet sztućców do nakładania służy kelnerowi do serwowania,
− kelner podchodzi z lewej strony do konsumenta i zgodnie z ogólnymi zasadami serwuje
potrawy na talerz, powinien on jednak przed serwowaniem zapytać konsumenta
o życzenie dotyczące potrawy, na krótko przed podaniem dania zasadniczego drugi
kelner podchodzi z prawej strony do konsumenta i stawia podgrzany talerz, na który
serwuje potrawy.
Dodatki do dań zasadniczych podawane są oddzielnie, stawia się je na stole
bankietowym.
W metodzie tej szczególną uwagę zwraca się na uroczyste podawanie deserów.
Charakterystyczną cechą metody angielskiej jest układanie potraw zimnych na stołach
bankietowych, zaś napoje alkoholowe, jak i bezalkoholowe są przygotowywane na wózkach
kelnerskich lub stolikach pomocniczych. Duże znaczenie ma również kolorystyka dekoracji
oraz sali konsumpcyjnej.
W kuchni przygotowywane są dania zasadnicze, które następnie podawane są na
specjalnych półmiskach. Przy specjalnych stołach pomocniczych obsługa bankietowa
porcjuje i nakłada na talerze dania do konsumpcji, po wcześniejszym zaprezentowaniu dań
gościom.
Serwis a la carte charakteryzuje się tym, że na stołach bankietowych nie ustawia się
żadnych potraw i napojów. Na stołach pomocniczych przygotowywane są zgodnie
z ustalonym menu potrawy zimne oraz napoje. Również w tej metodzie dania zasadnicze
„Projekt współfinansowany ze środków Europejskiego Funduszu Społecznego”
38
przygotowywane są w kuchni, a następnie serwowane bezpośrednio uczestnikom bankietu.
Do serwowania napojów alkoholowych oraz bezalkoholowych wyznaczeni są odpowiedni
kelnerzy. Wadą tej metody jest jej pracochłonność.
Obowiązkami kelnerów jest zaprezentowanie potraw, a następnie podanie ich
w odpowiednim czasie każdemu konsumentowi. Takie działanie wymaga wcześniejszego
zaplanowania, gdyż:
− potrawy podawane są zgodnie z planowaną kartą menu,
− należy prawidłowo dobrać napoje do poszczególnych potraw serwując je w odpowiednim
czasie,
− kelnerzy muszą pracować na ściśle wyznaczonych rewirach, zwracając uwagę na
prawidłowe kierunki ruchu obsługi oraz na jednoczesne podejście, serwowanie oraz
przejście od konsumenta do konsumenta.
Liczba konsumentów przypadających na jednego kelnera może wynosić od 8 do 15,
natomiast w metodzie francuskiej do 4. Obsługa bankietów pracuje zespołowo, systemem
brygadowym. Serwowanie zespołowe dań zasadniczych polega na:
− pierwszy kelner serwuje mięso,
− drugi – jarzyny i ziemniaki,
− trzeci podaje sos.
W pierwszej kolejności powinni być obsługiwani goście honorowi, a następnie pozostali
uczestnicy bankietu, raz z prawej strony, raz z lewej strony, np.:
− zakąski rozpoczyna się serwować od strony lewej ku prawej (od pierwszego do
ostatniego konsumenta swojego rewiru),
− zupy – od strony prawej ku lewej,
− następna potrawa powinna być serwowana znowu w odwrotnej kolejności.
Podczas wchodzenia konsumentów na salę bankietową, kelnerzy powinni stać
w odległości 1m od krzeseł uczestników bankietu, aby goście bez problemu dotarli do stołów.
Z chwilą zajęcia miejsc kelnerzy powinni przystąpić do obsługi gości. Organizacją pracy
obsługi kieruje starszy kelner, który sprawuje nad nimi nadzór.
Gość honorowy obsługiwany jest jako pierwszy. Podczas serwowania napojów
szczególną uwagę zwraca się na:
− nalewanie do kieliszków z prawej strony konsumenta,
− napełnianie kieliszka do 3/4 pojemności,
− nie dotykanie butelką kieliszka,
− nie nalewanie napojów w czasie, gdy inni kelnerzy serwują potrawy,
− przy zmianie gatunku napoju sprzątnięcie kieliszka, z którego pito poprzedni napój,
− zachowanie jednego kierunku obsługi.
Szczególną uwagę podczas serwowania dań głównych należy zwrócić na jednolite oraz
prawidłowe ułożenie ich na talerzu. Dokonuje się tego następująco:
− przed konsumentem – mięso,
− z prawej strony – dodatek pierwszy np. ziemniaki,
− z lewej strony – dodatek drugi – jarzyny,
− sos powinien znajdować się obok i na mięsie.
Powinna być zachowana prawidłowa temperatura posiłków. Również nie może być
nakładana zbyt duża ilość porcji. Po skończeniu konsumpcji należy przystąpić do usunięcia
brudnych naczyń ze stołu. Sery serwowane po daniach zasadniczych należy podawać
z ciemnym chlebem oraz przyprawami np. sól, papryka. Należy również pamiętać, że przed
podaniem deserów, naczynia porcelanowe oraz szklane powinny zostać zebrane. Jest on
nakładany z prawej strony gościa. Dodatkowo podawane są talerzyki na pozostałości. Desery
stanowią ostatni etap obsługi przy stole bankietowym.
„Projekt współfinansowany ze środków Europejskiego Funduszu Społecznego”
39
W oddzielnych pomieszczeniach podaje się kawę oraz koniaki, serwowane przy małych
stolikach lub wózkach kelnerskich. Gdyby nie było odrębnego pomieszczenia, należy
uporządkować stoły przed podaniem w/w napojów.
Każdy kelner powinien stać zawsze na wyznaczonym miejscu, nie może on
z pracownikami prowadzić na sali bankietowej dyskusji. Przystępuje on do prac końcowych
zaraz po opuszczeniu sali przez gości. Do jego obowiązków należy m.in.:
− zebranie sprzętu używanego w czasie bankietu,
− posegregowanie zastawy porcelanowej, szklanej, sztućców, obrusów, serwetek itp.,
− rozliczenie się z dodatkowo pobranego sprzętu,
− doprowadzenie sali do normalnego użytkowania.
Bardzo powszechną oraz popularną formą obsługi uczestników bankietów jest bankiet
typu „angielskiego". Charakteryzuje go odpowiednio kolorystyczne i smakowo dobrane
ułożenie potraw. Goście mają możliwość doboru potraw i napojów według swojego uznania.
Kierownik zakładu przyjmuje zamówienia na przyjęcie w takiej samej formie jak przy
bankietach zasiadanych. Dania gorące powinny być tak zaplanowane, aby można je było
konsumować w pozycji stojącej. Przy tego rodzaju bankietach istotną uwagę zwraca się na
podawanie przekąsek zimnych. Na stole podaje się je wraz z napojami różnego rodzaju.
Ilość zakąsek należy planować według życzeń zleceniodawcy. Można nimi zwiększyć lub
zmniejszyć różnorodność potraw i napoi.
Jedną z głównych różnic stosowania tego rodzaju bankietu od bankietów zasiadanych jest
to, że stoły na przyjęciu są szersze i wyższe od pozostałych. Ich wysokość wynosi 1 m,
natomiast szerokość od 1,5 do 2 m. Brak tego rodzaju stołów można zastąpić łącząc stoły
o klasycznych wymiarach. Nie powinny być one jednak węższe niż 1,2 m, natomiast długość
zależy od liczby uczestników. Na 1m stołu powinno przypadać od 6 do 8 konsumentów,
np. stół o długości 10 m służy dla 120 do 160 uczestników.
W związku z tym, że bankiety typu angielskiego odbywają się na stojąco, krzesła na sali
bankietowej nie powinny być rozstawiane.
Planując rozmieszczenie stołów należy zaplanować odpowiednią powierzchnię na
jednego uczestnika. W tym celu należy stoły ustawia się w odległości 1,5 m od ściany i 3 m
od siebie. Jeżeli stół przewidziany jest dla 160 uczestników to długość jego przy szerokości
1,5 m powinna wynosić 10 m. Zakładając, że na 1 uczestnika przewiduje się od 0,5 do 0,6 m2
powierzchni, sala bankietowa dla tej liczby uczestników powinna wynosić:
− stół bankietowy 10x1,5 = 15 m2
(powierzchnia stołu bankietowego),
− liczba konsumentów 160x0,55 = 88 m2
(powierzchnia sali), 88 + 15 = 103 m2
(powierzchnia sali bankietowej), 103 m2
: 160 konsumentów = 0,64 m2
(powierzchnia
przypadająca na 1 konsumenta).
Elementy dekoracyjne z warzyw i owoców
Z grubszej marchewki odkrawamy kawałek a następnie go obieramy. Przy pomocy
obieraczki do warzyw z ząbkami robimy wzdłużne rowki. Z tak otrzymanej marchewki
możemy kroić plasterki, które same w sobie stanowią ładną dekorację (rys. 12).
Rys. 12. Pierwszy sposób dekoracji z marchwi [7]
„Projekt współfinansowany ze środków Europejskiego Funduszu Społecznego”
40
Z obranej marchewki kroimy grubsze plastry (ok. 7mm) i przy pomocy ostrego nożyka
wycinamy dowolne wzorki i nacięcia. Może to być bardzo prosta kratka, kwiat lub obręcz
z umieszczoną w środku obrana rzodkiewką (rys. 13).
Rys. 13. Drugi sposób dekoracji z marchwi [7]
Przygotowaną marchewkę, tak jak na rysunku pierwszym, kroimy wzdłuż na pół,
a następnie w grubsze plastry. Tak otrzymane rowkowane półplastry możemy wykorzystać do
dekorowania brzegów półmisków (rys. 14).
Rys. 14. Trzeci sposób dekoracji z marchwi [7]
Umytą i obraną marchewkę kroimy wzdłuż na pół. Połówkę marchewki układamy na
desce i kroimy na kliny, tak jak widać na rysunku 15. Z tak otrzymanych kawałków
marchewki układamy kwiat (rys. 16), środek wykonujemy z połówki obranej rzodkiewki.
Kwiat można jeszcze dodatkowo ozdobić łodygą i listkami wyciętymi ze skórki zielonego
ogórka.
Rys. 15. Krojenie marchwi na kliny [7]
„Projekt współfinansowany ze środków Europejskiego Funduszu Społecznego”
41
Rys. 16. Kwiat z ułożonych kawałków marchwi [7]
Z długiej, prostej marchewki odkrawamy końce. Obkrawamy ją tak, aby powstała równa
powierzchnia. Przy pomocy obieraczki do warzyw lub długiego noża odcinamy wzdłuż
marchewki plastry. Paski marchwi wkładamy do mocno osolonej wody aby zmiękły i dały się
swobodnie kształtować. W każdym z pasków robimy na jednym końcu nacięcie, aby móc
przeciągnąć przez nie drugi koniec. Możemy wyciąć nacięcie o szerokości około 2 mm co
ułatwi przeciąganie drugiego końca (rys. 17). Gotową dekoracje możemy dodatkowo ozdobić
natką pietruszki lub sałatą.
Rys. 17. Gotowa dekoracja z marchwi [7]
Dekorowanie potraw – myszki i grzybki dla dzieci.
Przygotowanie grzybka:
1. Przygotuj jajka ugotowane na twardo, pomidory, majonez i liście sałaty oraz ostry nóż,
strzykawkę lub szprycę.
2. W każdym jajku zetnij ostrym nożem dolną część aby można je było ustawić.
3. Pomidory przekrajaj na pół, wydrąż środki.
4. Na talerzyku ułóż liście sałaty i poustawiaj jajka.
5. Na każde jajko nałóż połówkę pomidora.
6. Przy pomocy szprycy lub zwykłej strzykawki zrób z majonezu kropki na kapeluszu
(rys. 18).
Rys. 18. Gotowa dekoracja (grzybek) [7]
„Projekt współfinansowany ze środków Europejskiego Funduszu Społecznego”
42
Przygotowanie myszki:
1. Przygotuj jajka ugotowane na twardo, liście sałaty, ketchup i łodyżki z zielonej
pietruszki.
2. W każdym jajku zetnij ostrym nożem dolną część tak aby po ułożeniu go stało stabilnie.
3. Ze ściętego kawałka jajka wytnij uszy myszki.
4. Ostrym nożem zrób nacięcia w jajku, w miejscu gdzie mają być uszy.
5. Delikatnie wciśnij uszy w nacięcia.
6. Namaluj ketchupem oczy i nosek myszki.
7. Z łodyżek zielonej pietruszki zrób wąsy i ogon (rys. 19).
Rys. 19. Gotowa dekoracja (myszka) [7]
Dekorowanie owocami
Napoje mieszane powinny być nie tylko smaczne, powinny także ładnie i efektownie
wyglądać, ponieważ to właśnie nasze oczy oceniają w pierwszej kolejności ich zewnętrzne
walory. Tak więc, kiedy już nadejdzie czas na wykonanie dekoracji napoju, można popuścić
wodze fantazji.
Jest tylko kilka napojów, przy których obowiązują sztywne zasady dotyczące sposobu ich
dekorowania. Ponadto jest też kilka klasycznych napojów mieszanych, gdzie dekoracja
została raz na zawsze usankcjonowana wieloletnią tradycją.
W przypadku napojów egzotycznych i tropikalnych, a przede wszystkim przy ozdabianiu
napojów fantazyjnych, wszystko jest dozwolone, jeśli chodzi o sposób ich dekoracji. Należy
jedynie przestrzegać kilku generalnych zasad.
Do dekoracji używa się tylko takich elementów, które smakowo i optycznie harmonizują
z danym napojem.
Dekoracja powinna jedynie zdobić napój, a nie spychać go na dalszy plan, należy więc
unikać przesady. Skromniej, oznacza w tym przypadku często lepiej. Czasami wystarczy
tylko plasterek pomarańczy, zawieszony na ściance szklanki, gałązka mięty, wisienka
koktajlowa lub spirala ze skórki cytrynowej.
Używając świeżych owoców należy zwracać uwagę na to, by nie miały skaz, były
dojrzałe i starannie pokrojone. Skórki z owoców cytrusowych najlepiej jest przygotować,
używając specjalnego nożyka.
Wybór owoców do dekorowania jest praktycznie nieograniczony, zakładając oczywiście,
że zawsze będą to owoce jadalne. Do dekoracji nadają się małe owoce lub cząstki owoców,
takie jak kulki z arbuza i melona, agrest, chińska śliwka liczi, winogrona, rajskie jabłuszka
lub miniaturowe gruszki, plastry banana, jagody, owoce kumkwatu, jeżyny i wisienki
koktajlowe.
W przypadku wisienek koktajlowych jest ich rzeczywiście duży wybór: czerwone zwane
maraskami, żółte i niebieskie o pomarańczowym smaku, zielone o smaku miętowym
i kwaskowate, tzw. czarne wisienki, konserwowane w syropie rumowym. Jeśli używa się
„Projekt współfinansowany ze środków Europejskiego Funduszu Społecznego”
43
świeżych wiśni lub czereśni, to najlepiej jest wybrać kilka owoców połączonych ogonkami
w małe grona. Bardzo atrakcyjnym przybraniem mogą być kawałki ananasa, moreli,
brzoskwini i fig, plasterki kiwi, karamboli i owoców cytrusowych. Interesująco wyglądają
owoce winogron białych i czerwonych, a także poziomki i truskawki, również z szypułkami,
a szczególnie, gdy zwilży się je sokiem cytrynowym i zanurzy w gruboziarnistym cukrze.
Wyglądają wtedy jak zamrożone owoce, można także obtoczyć je w cukrze pudrze.
Niezbyt dobrze wyglądają jako dekoracja napoju jabłka i gruszki, gdyż szybko zmieniają
barwę i ciemnieją. Aby temu zapobiec należy je skropić sokiem cytrynowym.
Do udekorowania pikantnych napojów mieszanych używa się również warzyw, takich
jak: małe cebulki, skórka lub plastry ogórka, papryka, zielone oliwki z pestką, maleńkie
pomidorki lub seler naciowy. Również świeże zioła, włożone do napoju lub umieszczone na
krawędzi naczynia, stworzą efektowną dekorację.
Bazylia nadaje się do dekorowania napojów zawierających sok pomidorowy, a melisa
pasuje do napojów, które przyrządzamy z sokiem cytrynowym.
Listki lub małe gałązki mięty stanowią idealną ozdobę napojów z likierem lub syropem
miętowym. Także zielone liście ananasa mogą być wspaniałą dekoracją, lecz tych nie należy
zjadać.
Jest jeszcze wiele innych sposobów dekorowania napojów mieszanych, a wszystko
zależy również od naszej fantazji. Można przeciąć całe owoce lub ich kawałki do połowy
i zawiesić na ściance naczynia. Można też nadziewać je na szpadki pojedyncze lub na
przemian z innymi owocami, a następnie wkładać do naczynia lub wykonaną na szpadce
kompozycję zawieszać na jego krawędzi.
Szpadka z plasterkiem kiwi i karamboli: truskawkę z szypułką, plasterek kiwi, plasterek
karamboli oraz kilka listków melisy przekłuć długą szpadką.
Szpadka z ananasem: przekroić plasterek ananasa na osiem części, usunąć twardy środek
i przekłuć szpadką. Plasterki ananasa można przełożyć wisienkami koktajlowymi lub
owocami winogron. Mogą one również stanowić początek i zakończenie kompozycji
z ananasa.
4.4.2. Pytania sprawdzające
Odpowiadając na pytania, sprawdzisz, czy jesteś przygotowany do wykonania ćwiczeń.
1. W jaki sposób nakrywa się stół obrusem?
2. Co stanowi wyposażenie dobrze nakrytego stołu?
3. Jakie są ogólne zasady dotyczące układania sprzętu na stole?
4. Jakie wyróżniamy zasady przenoszenia tac?
5. Jakie wyróżniamy zasady przenoszenia talerzy?
6. Na czym polega nakrywanie stołów bankietowych?
7. Jak prawidłowo układa się sztućce na stole?
8. Jak wygląda prawidłowa dekoracja stołu bankietowego?
9. Na czym polega niemiecka metoda obsługi konsumenta?
10. Na czym polega angielska metoda obsługi konsumenta?
11. Na czym polega francuska metoda obsługi konsumenta?
12. Jakie są odpowiednie odległości między nakryciem a krawędzią stołu oraz dwoma
kolejnymi nakryciami?
13. Co to jest system brygadowy w obsłudze konsumenta?
14. Na co należy zwracać szczególną uwagę przy serwowaniu napojów?
15. Jakie są metody dekorowania potraw?
„Projekt współfinansowany ze środków Europejskiego Funduszu Społecznego”
44
4.4.3. Ćwiczenia
Ćwiczenie 1
Rozrysuj jeden ze sposobów nakrycia stołu do dania zasadniczego.
Sposób wykonania ćwiczenia
Aby wykonać ćwiczenie, powinieneś:
1) scharakteryzować sposoby nakrycia stołu,
2) wypisać różne sposoby nakrywania stołu,
3) rozrysować wybrany sposób nakrycia stołu.
Wyposażenie stanowiska pracy:
− papier formatu A4,
− flamastry,
− linijka,
− poradnik dla ucznia.
Ćwiczenie 2
Rozrysuj nakrycie stołu bankietowego z uwzględnieniem odległości pomiędzy
nakryciami oraz nakryciem a krawędzią stołu.
Sposób wykonania ćwiczenia
Aby wykonać ćwiczenie, powinieneś:
1) scharakteryzować zasady nakrycia stołu,
2) wypisać zasady nakrywania stołu bankietowego,
3) określić jakie powinny być odległości pomiędzy nakryciami oraz nakryciem a krawędzią
stołu,
4) rozrysować wybrany sposób nakrycia stołu bankietowego.
Wyposażenie stanowiska pracy:
− papier formatu A4,
− flamastry,
− linijka,
− poradnik dla ucznia.
Ćwiczenie 3
Zaproponuj rozstawienie stołów na sali do bankietu typu angielskiego dla 200 osób,
z zachowaniem odpowiednich powierzchni przewidzianych na 1 osobę oraz wielkości stołów.
Sposób wykonania ćwiczenia
Aby wykonać ćwiczenie, powinieneś:
1) określić różne sposoby ustawiania stołów,
2) opisać zasady bankietu typu angielskiego,
3) zaplanować rozstawienie stołów.
„Projekt współfinansowany ze środków Europejskiego Funduszu Społecznego”
45
Wyposażenie stanowiska pracy:
− papier formatu A4,
− flamastry kolorowe,
− poradnik dla ucznia.
Ćwiczenie 4
Zaprojektuj dekorację potrawy z wybranego owocu lub warzywa.
Sposób wykonania ćwiczenia
Aby wykonać ćwiczenie, powinieneś:
1) opisać różne metody dekoracji potraw z warzyw i owoców,
2) zaplanować dekorację potrawy,
3) wykonać dekorację,
4) zaprezentować wynik ćwiczenia na forum grupy.
Wyposażenie stanowiska pracy:
− papier formatu A4,
− wybrany owoc lub warzywo,
− nożyk,
− poradnik dla ucznia.
4.4.4. Sprawdzian postępów
Czy potrafisz:
Tak Nie
1) określić w jaki sposób nakrywa się stół obrusem?  
2) określić co stanowi wyposażenie dobrze nakrytego stołu?  
3) wymienić ogólne zasady dotyczące układania sprzętu na stole?  
4) scharakteryzować zasady przenoszenia tac?  
5) scharakteryzować zasady przenoszenia talerzy?  
6) opisać nakrywanie stołów bankietowych?  
7) opisać jak prawidłowo układa się sztućce na stole?  
8) opisać prawidłową dekorację stołu bankietowego?  
9) scharakteryzować niemiecką metodę obsługi konsumenta?  
10) scharakteryzować angielską metodę obsługi konsumenta?  
11) scharakteryzować francuską metodę obsługi konsumenta?  
12) określić odpowiednie odległości między nakryciem a krawędzią stołu
oraz dwoma kolejnymi nakryciami?  
13) zdefiniować system brygadowy w obsłudze konsumenta?  
14) określić na co należy zwracać szczególną uwagę przy serwowaniu
napojów?  
15) wymienić metody dekorowania potraw?  
„Projekt współfinansowany ze środków Europejskiego Funduszu Społecznego”
46
5. SPRAWDZIAN OSIĄGNIĘĆ
INSTRUKCJA DLA UCZNIA
1. Przeczytaj uważnie instrukcję.
2. Podpisz imieniem i nazwiskiem kartę odpowiedzi.
3. Zapoznaj się z zestawem zadań testowych.
4. Test zawiera 20 zadań. Do każdego zadania dołączone są 4 odpowiedzi. Tylko jedna jest
prawidłowa.
5. Udzielaj odpowiedzi na załączonej karcie odpowiedzi, stawiając w odpowiedniej rubryce
znak X. W przypadku pomyłki należy błędną odpowiedź zaznaczyć kółkiem, a następnie
ponownie zakreślić odpowiedź prawidłową.
6. Pracuj samodzielnie, bo tylko wtedy będziesz miał satysfakcję z wykonanego zadania.
7. Jeśli udzielenie odpowiedzi będzie Ci sprawiało trudność, wtedy odłóż rozwiązanie
zadania na później i wróć do niego, gdy zostanie Ci wolny czas.
8. Na rozwiązanie testu masz 45 minut.
Powodzenia!
ZESTAW ZADAŃ TESTOWYCH
1. Operacja jednostkowa to
a) ciąg procesów następujących po sobie w określonej sekwencji czasowej.
b) Operacja, w której zachodzą zmiany mające charakter fizyczny.
c) operacja, w której zachodzą zmiany chemiczne, biochemiczne lub biologiczne.
d) obróbka wstępna.
2. Etapy obróbki wstępnej brudnej to po kolei
a) sortowanie – mycie – oczyszczanie – płukanie.
b) mycie – płukanie – sortowanie – oczyszczanie.
c) sortowanie – oczyszczanie – mycie – płukanie.
d) oczyszczanie – mycie – płukanie – sortowanie.
3. Duszenie jest
a) długotrwałym procesem smażenia.
b) gotowaniem w niewielkiej ilości wody.
c) procesem łączącym gotowanie i pieczenie.
d) procesem łączącym smażenie i gotowanie.
4. Za zmiany barwy zachodzące wskutek ogrzewania odpowiedzialne są
a) grupy aminowe białek, grupy aldehydowe sacharydów, siarkowodór uwolniony
z białek, chromoproteiny.
b) wysoka zawartość chlorku sodu, siarkowodór uwolniony z białek, grupy aminowe
białek, chromoproteiny.
c) sacharydy, kwas askorbinowy, grupy aminowe białek, amidy.
d) grupy ketonowe sacharydów, grupy aminowe białek, siarkowodór uwolniony
z białek, kwas askorbinowy.
„Projekt współfinansowany ze środków Europejskiego Funduszu Społecznego”
47
5. Denaturacja cieplna białek mięsa powoduje jego
a) twardnienie.
b) uwodnienie.
c) mięknięcie.
d) odwodnienie.
6. Do krótkotrwałego przechowywania potraw i napojów służy
a) chłodnicza lada bufetowa.
b) lada chłodnicza witrynowa.
c) szafa chłodnicza.
d) chłodziarko-zamrażarka.
7. Urządzenie w małej gastronomii, wyposażone w komorę zimną, ciepłą oraz opiekacz, to
a) gros.
b) frytkownica.
c) kocioł warzelny.
d) bema.
8. Bębnowy, obrotowy opiekacz, to
a) patelnia elektryczna.
b) gros.
c) rożen.
d) kocioł warzelny.
9. Urządzenie do smażenia, wyposażone są w płytę grzewczą, która jest szczelnie osadzona
w pokrywie górnej, to
a) patelnie elektryczna.
b) płyta grillowa.
c) trzon kuchenny.
d) taboret elektryczny.
10. Pomieszczeniem usytuowanym w centralnym punkcie zakładu gastronomicznego jest
a) przygotowalnia.
b) kuchnia właściwa.
c) blokierka.
d) magazyn.
11. Przygotowalnia II — to pomieszczenie
a) do przygotowania półfabrykatów.
b) w którym następuje obróbka wstępna warzyw, ziemniaków, ryb oraz drobiu.
c) które musi mieć dogodne połączenia z pomieszczeniami magazynowymi.
d) gdzie nie obowiązuje jednokierunkowy ruch surowców.
12. Garmażeria to
a) pomieszczenie przeznaczone do produkcji zakąsek i dań zimnych.
b) magazyn chłodniczy.
c) lada do serwowania zakąsek i dań zimnych.
d) szafa chłodnicza lub boks chłodniczy do składowania wyporcjowanych wyrobów
garmażeryjnych.
„Projekt współfinansowany ze środków Europejskiego Funduszu Społecznego”
48
13. Prawdą jest, że
a) pomieszczenie ekspedycyjne powinno mieć kształt litery U lub T, bądź kwadratu.
b) powierzchnia ekspedycji nie powinna mieć mniej niż 15m2
i więcej niż 25 m2
.
c) organizacja pracy kelnerów w ekspedycji nie jest uzależniona od rozmieszczenia
działów wydawania potraw i napojów.
d) ekspedycja oddziela część produkcyjną od części handlowej i zapobiega tym samym
przedostawanie się odgłosów i zapachów wydzielających się w kuchni i zmywalni.
14. Procentowy udział stołów konsumpcyjnych powinien przedstawiać się następująco
a) 25% miejsc konsumpcyjnych przy stołach 2-osobowych, 60% miejsc
konsumpcyjnych przy stołach 4-osobowych, 15% miejsc konsumpcyjnych przy
stołach 6-osobowych.
b) 15% miejsc konsumpcyjnych przy stołach 2-osobowych, 60% miejsc
konsumpcyjnych przy stołach 4-osobowych, 25% miejsc konsumpcyjnych przy
stołach 6-osobowych.
c) 25% miejsc konsumpcyjnych przy stołach 2-osobowych, 30% miejsc
konsumpcyjnych przy stołach 4-osobowych, 45% miejsc konsumpcyjnych przy
stołach 6-osobowych.
d) 60% miejsc konsumpcyjnych przy stołach 2-osobowych, 15% miejsc
konsumpcyjnych przy stołach 4-osobowych, 25% miejsc konsumpcyjnych przy
stołach 6-osobowych.
15. Nakrywając stół kelner talerze trzyma w
a) prawej ręce, a lewą przekłada je na stół, stojąc z prawej strony konsumenta.
b) prawej ręce, a lewą przekłada je na stół, stojąc z lewej strony konsumenta.
c) lewej ręce, a prawą przekłada je na stół, stojąc z prawej strony konsumenta.
d) lewej ręce, a prawą przekłada je na stół, stojąc z lewej strony konsumenta.
16. Błędne jest, gdy
a) talerz ustawia się w odległości 1,5 cm od brzegu stołu emblematem zwróconym do
konsumenta.
b) sztućce układa się w równej odległości od talerza.
c) po prawej stronie nad widelcami układa się talerzyk do chleba oraz nóż do masła.
d) serwetkę płócienną układa się na talerzyku do pieczywa lub na talerzu zakąskowym.
17. Nakrywając stoły zbiorowe odległość pierwszego zestawu nakryć od krawędzi stołu
powinna wynosić
a) 45 do 55 cm. Dalszy zestaw nakryć należy ustawić w odległości od 60 do 75 cm.
b) 60 do 75 cm. Dalszy zestaw nakryć należy ustawić w odległości od 45 do 55 cm.
c) 15 do 25 cm. Dalszy zestaw nakryć należy ustawić w odległości od 40 do 45 cm.
d) do 60 cm . Dalszy zestaw nakryć należy ustawić w odległości do 40 cm.
18. Nożyk i widelczyk do owoców układa się
a) nożyk z prawej a widelczyk z lewej strony talerza.
b) nożyk i widelczyk z prawej strony talerza.
c) nożyk z prawej strony talerza a widelczyk nad talerzem, równolegle do linii stołu.
d) nożyk i widelczyk nad talerzem, równolegle do linii stołu.
„Projekt współfinansowany ze środków Europejskiego Funduszu Społecznego”
49
19. Błędem jest, gdy
a) na prawo – na ukos od talerza, około 2 cm nad nożem stawia się kieliszek do wódki.
b) szklankę do napojów chłodzących stawiamy z lewej strony kieliszka do wódki.
c) kieliszek do wina białego stawiamy po prawej stronie kieliszka do wódki.
d) kieliszek do wina czerwonego stawiamy po lewej stronie szklanki do napojów
chłodzących.
20. Ergonomia jest
a) dyscypliną wiedzy zajmującą się zasadami i metodami dostosowania warunków
pracy do właściwości fizycznych i psychicznych człowieka.
b) brakiem zapewnienia człowiekowi dobrego życia i zadowolenia, poczucia
bezpieczeństwa i komfortu psychicznego, jakie może on doznawać z chwilą
stworzenia mu optymalnych warunków do pracy.
c) systemem zapewnienia jakości i bezpieczeństwa żywności.
d) zwiększeniem liczby wypadków przy pracy.
„Projekt współfinansowany ze środków Europejskiego Funduszu Społecznego”
50
KARTA ODPOWIEDZI
Imię i nazwisko..........................................................................................
Organizowanie procesów technologicznych
Zakreśl poprawną odpowiedź.
Nr
zadania
Odpowiedź Punkty
1 a b c d
2 a b c d
3 a b c d
4 a b c d
5 a b c d
6 a b c d
7 a b c d
8 a b c d
9 a b c d
10 a b c d
11 a b c d
12 a b c d
13 a b c d
14 a b c d
15 a b c d
16 a b c d
17 a b c d
18 a b c d
19 a b c d
20 a b c d
Razem:
„Projekt współfinansowany ze środków Europejskiego Funduszu Społecznego”
51
6. LITERATURA
1. Gawęcki J., Mossor-Pietraszewska T. (red): Kompendium wiedzy o żywności, żywieniu
i zdrowiu. Wydawnictwo Naukowe PWN, Warszawa 2004
2. Hasik J., Hryniewiecki L., Grzymisławski M.: Dietetyka. Wydawnictwo Lekarskie
PZWL, Warszawa 1999
3. Jargoń R.: Organizacja i technika usług gastronomicznych. Wydawnictwo Szkolne
i Pedagogiczne, Warszawa 1977
4. Jastrzębski W.: Wyposażenie techniczne zakładów gastronomicznych. Wydawnictwa
Szkolne i Pedagogiczne, Warszawa 1997
5. Keller J.: Podstawy fizjologii żywienia człowieka. Wydawnictwo SGGW,
Warszawa 2000
6. Szewczyński J., Skrodzka Z.: Higiena Żywienia. Wydawnictwo Lekarskie PZWL,
Warszawa 1995
7. www.ozdabianiepotraw.pl
8. www.abcgospodyni.pl

Scalone dokumenty (24)

  • 1.
  • 2.
    „Projekt współfinansowany ześrodków Europejskiego Funduszu Społecznego” MINISTERSTWO EDUKACJI NARODOWEJ Katarzyna Kędzierska Organizowanie procesów technologicznych 321[11].Z2.03 Poradnik dla ucznia Wydawca Instytut Technologii Eksploatacji – Państwowy Instytut Badawczy Radom 2007
  • 3.
    „Projekt współfinansowany ześrodków Europejskiego Funduszu Społecznego” 1 Recenzenci: dr inż. Jolanta Czarnocińska dr inż. Grzegorz Galiński Opracowanie redakcyjne: mgr inż. Ewa Superczyńska Konsultacja: dr hab. inż. Henryk Budzeń Poradnik stanowi obudowę dydaktyczną programu jednostki modułowej 321[11].Z2.03 „Organizowanie procesów technologicznych”, zawartego w modułowym programie nauczania dla zawodu dietetyk. Wydawca Instytut Technologii Eksploatacji – Państwowy Instytut Badawczy, Radom 2007
  • 4.
    „Projekt współfinansowany ześrodków Europejskiego Funduszu Społecznego” 2 SPIS TREŚCI 1. Wprowadzenie 3 2. Wymagania wstępne 5 3. Cele kształcenia 6 4. Materiał nauczania 7 4.1. Proces technologiczny 7 4.1.1. Materiał nauczania 7 4.1.2. Pytania sprawdzające 11 4.1.3. Ćwiczenia 12 4.1.4. Sprawdzian postępów 13 4.2. Maszyny i urządzenia stosowane w gastronomii 14 4.2.1. Materiał nauczania 14 4.2.2. Pytania sprawdzające 17 4.2.3. Ćwiczenia 17 4.2.4. Sprawdzian postępów 18 4.3. Układ funkcjonalny placówki żywieniowej 20 4.3.1. Materiał nauczania 20 4.3.2. Pytania sprawdzające 31 4.3.3. Ćwiczenia 31 4.3.4. Sprawdzian postępów 33 4.4. Nakrycie stołu i obsługa klienta 34 4.4.1. Materiał nauczania 34 4.4.2. Pytania sprawdzające 43 4.4.3. Ćwiczenia 44 4.4.4. Sprawdzian postępów 45 5. Sprawdzian osiągnięć 46 6. Literatura 51
  • 5.
    „Projekt współfinansowany ześrodków Europejskiego Funduszu Społecznego” 3 1. WPROWADZENIE Poradnik będzie Ci pomocny w przyswajaniu wiedzy o organizowaniu procesu technologicznego w placówce żywienia zbiorowego, układzie funkcjonalnym placówki oraz obsłudze konsumenta. W poradniku zamieszczono: − wymagania wstępne – wykaz umiejętności, jakie powinieneś mieć już ukształtowane, abyś bez problemów mógł korzystać z poradnika, − cele kształcenia – wykaz umiejętności, jakie ukształtujesz podczas pracy z poradnikiem, − materiał nauczania – wiadomości teoretyczne niezbędne do opanowania treści jednostki modułowej, − zestaw pytań, abyś mógł sprawdzić, czy już opanowałeś określone treści, − ćwiczenia, które pomogą Ci zweryfikować wiadomości teoretyczne oraz ukształtować umiejętności praktyczne, − sprawdzian postępów, − sprawdzian osiągnięć, przykładowy zestaw zadań, których zaliczenie potwierdzi opanowanie programu jednostki modułowej, − literaturę uzupełniającą.
  • 6.
    „Projekt współfinansowany ześrodków Europejskiego Funduszu Społecznego” 4 Schemat układu jednostek modułowych 312[11].Z2 Produkcja i ekspedycja potraw dietetycznych 321[11].Z2.01 Zapewnianie jakości zdrowotnej żywności i żywienia 321[11].Z2.02 Prowadzenie gospodarki produktami żywnościowymi 321[11].Z2.03 Organizowanie procesów technologicznych 321[11].Z2.04 Sporządzanie oraz ekspedycja potraw z owoców i warzyw 321[11].Z2.05 Sporządzanie i ekspedycja zup oraz sosów 321[11].Z2.06 Sporządzanie i ekspedycja potraw z jaj, mleka i jego przetworów 321[11].Z2.07 Sporządzanie i ekspedycja potraw z kasz oraz mąki 321[11].Z2.08 Sporządzanie i ekspedycja potraw z mięsa zwierząt rzeźnych 321[11].Z2.09 Sporządzanie i ekspedycja potraw z drobiu oraz ryb 321[11].Z2.10 Sporządzanie i ekspedycja napojów, deserów oraz dietetycznych wyrobów ciastkarskich i kulinarnych z ciast 321[11].Z2.11 Wykorzystanie żywności specjalnego przeznaczenia
  • 7.
    „Projekt współfinansowany ześrodków Europejskiego Funduszu Społecznego” 5 2. WYMAGANIA WSTĘPNE Przystępując do realizacji programu jednostki modułowej powinieneś umieć: − korzystać z różnych źródeł informacji, − posługiwać się podstawowymi pojęciami procesów technologicznych, − posługiwać się technologią informacyjną, − korzystać z aktów prawnych, − współpracować w grupie z uwzględnieniem podziału zadań, − postępować zgodnie z przyjętymi systemami wartości etycznych, − stosować przepisy dotyczące ochrony konsumenta, − oceniać jakość usług, − rozpoznawać potrzeby i oczekiwania klienta, − komunikować się z klientem, − planować działania marketingowe, − korzystać z instrumentów marketingowych, − prowadzić badania marketingowe, − archiwizować dokumenty urzędowe, − rozróżniać formy organizacyjno-prawne prowadzenia działalności gospodarczej, − analizować koszty przedsiębiorstwa gastronomicznego, − dobierać potrawy i napoje do okolicznościowego menu, − ustalać liczbę stołów oraz ilości bielizny i zastawy stołowej, − projektować dekorację stołu, − przygotowywać plan ustawienia i nakrycia stołów, − dobierać metody obsługi, − opracowywać harmonogram pracy kelnerów, − kalkulować ceny sprzedaży potraw, napojów, towarów i usług, − rozliczać koszty realizacji usług gastronomicznych, − rozliczać się ze zleceniodawcą usługi, − sporządzać zestawienie kosztów, wpływów i zysku z określonej usługi gastronomicznej.
  • 8.
    „Projekt współfinansowany ześrodków Europejskiego Funduszu Społecznego” 6 3. CELE KSZTAŁCENIA W wyniku realizacji programu jednostki modułowej powinieneś umieć: − scharakteryzować etapy procesu technologicznego, − scharakteryzować układ funkcjonalny placówki żywieniowej, − sporządzić zapotrzebowanie na surowce spożywcze, − zorganizować stanowisko pracy do obróbki wstępnej i termicznej zgodnie z wymaganiami ergonomii, − przygotować surowce i półprodukty do prowadzenia procesów technologicznych zgodnie z recepturą, − dobrać maszyny, urządzenia i narzędzia do rodzaju i wielkości produkcji, − obsłużyć podstawowe maszyny i urządzenia stosowane w gastronomii, − przeprowadzić obróbkę wstępną i termiczną surowców oraz półproduktów, − określić wpływ procesu technologicznego na wartość odżywczą i organoleptyczną produktów, − scharakteryzować zmiany fizykochemiczne podstawowych składników, pokarmowych zachodzące podczas obróbki cieplnej surowców, − określić zastosowanie skrobi, mąki pszennej i ziemniaczanej oraz żółtka jaj w procesie produkcji potraw, − przygotować proste elementy dekoracyjne z warzyw i owoców, − przygotować stoły do podawania potraw i prostych posiłków, − dobrać bieliznę stołową do wielkości i kształtu stołu, − rozłożyć, złożyć i wymienić obrusy, − złożyć serwety płócienne i uformować papierowe, − wykonać dekorację stołu konsumenckiego, − dobrać sztućce do określonych potraw i posiłków oraz ułożyć je na stole, − przygotować i ustawić drobną zastawę stołową na stole konsumenckim, − zastosować różne techniki przenoszenia zastawy stołowej, − zebrać naczynia po konsumpcji, − zastosować przepisy bhp, sanitarno-epidemiologiczne, ochrony przeciwpożarowej oraz ochrony środowiska, − skorzystać z różnych źródeł informacji.
  • 9.
    „Projekt współfinansowany ześrodków Europejskiego Funduszu Społecznego” 7 4. MATERIAŁ NAUCZANIA 4.1. Proces technologiczny 4.1.1. Materiał nauczania Przechowywanie żywności ze względu na tryb życia charakterystyczny dla współczesnej cywilizacji pozwala tracić mniej czasu i pieniędzy na zakupy artykułów spożywczych. Podczas przechowywania składniki odżywcze zawarte w produktach spożywczych są narażone na działanie różnych czynników fizykochemicznych, takich jak temperatura, tlen, światło, promieniowanie UV, pH oraz wilgotność otoczenia. Wskutek oddziaływania wymienionych czynników fizycznych zachodzą różne przemiany, które powodują, że w miarę upływu czasu zmniejsza się zawartość wielu składników odżywczych, a produkty tracą na atrakcyjności pod względem cech sensorycznych (smaku, zapachu, wyglądu czy konsystencji, barwy). W trakcie przygotowywania artykułów żywnościowych do spożycia często stosuje się obróbkę kulinarną w podwyższonej temperaturze, która zwykle poprawia strawność produktów oraz prowadzi do częściowego lub całkowitego zniszczenia bądź usunięcia drobnoustrojów, substancji antyodżywczych i toksycznych. Obróbka kulinarna może powodować znaczne straty składników odżywczych, które pod wpływem temperatury i tlenu ulegają w znacznym stopniu rozkładowi lub też tracą swe biologiczne właściwości. Do składników odżywczych, które ulegają negatywnym zmianom podczas obróbki kulinarnej zaliczamy głównie witamin: C, B1, B2, A i E, a także niezbędne nienasycone kwasy tłuszczowe (NNKT). Niektóre cenne składniki odżywcze występujące głównie pod skórką owoców i warzyw, tracimy podczas obierania. Mycie, moczenie, blanszowanie, gotowanie i inne procesy z udziałem wody powodują wypłukiwanie cukrów, składników mineralnych oraz witamin rozpuszczalnych w wodzie. Niekorzystnym następstwom przygotowywania potraw i posiłków można w znacznym stopniu zapobiec jeżeli będzie się: − obierać możliwie cienko, − używać do obierania noży ze stali nierdzewnej, − gotować, smażyć, piec i dusić we właściwych temperaturach i nie dłużej niż jest to konieczne, − wykorzystywać wywar po gotowaniu warzyw, − unikać przetrzymywania gotowych potraw, − unikać odgrzewania potraw na następny posiłek, − stosować odpowiednie garnki, naczynia i narzędzia kuchenne, − unikać przetrzymywania rozdrobnionych warzyw bez przykrycia. Obróbka cieplna zwiększa strawność pożywienia, dzięki rozklejeniu skrobi, kolagenu oraz rozluźnieniu tkanek półproduktu. Pod wpływem obróbki cieplnej zmniejsza się objętość pożywienia przez odparowanie nadmiaru wody, tkanki półproduktów ulegają zmiękczeniu przez rozklejenie związków pektynowych. Skutkiem zastosowania wysokiej temperatury jest uwolnienie substancji aromatyczno-smakowych. Wyróżniamy następujące rodzaje obróbki cieplnej: 1. Gotowanie: − gotowanie w dużej ilości wody, − gotowanie na parze (gotowanie dietetyczne, pozwala zachować wszystkie składniki mineralne i witaminy),
  • 10.
    „Projekt współfinansowany ześrodków Europejskiego Funduszu Społecznego” 8 − gotowanie pod zwiększonym ciśnieniem w temperaturze 121°C przy zastosowaniu pokrywy szybkoparowej lub autoklawu. 2. Smażenie: − ciepło przechodzi do produktu za pomocą tłuszczu lub bez , − przebiega w temperaturze od 160–180°C, − smażenie na tłuszczu głębokim (frytki, pączki), − smażenie w małej ilości tłuszczu (bitki, klopsy, kotlety), − smażenie beztłuszczowe (bitki, ryby). 3. Duszenie – duszenie jest procesem cieplnym, łączącym smażenie i gotowanie 4. Pieczenie – na półprodukt działa gorące, nagrzane powietrze do temperatury 180–250°C, pieczenie przeprowadza się w specjalnych piekarnikach (gazowych, elektrycznych, piecach segmentowych oraz piecach konwekcyjno-parowych) 5. Grillowanie Przez świadomy dobór parametrów obróbki cieplnej można wpływać na jakość produktów. Zmiany enzymatyczne zachodzące wskutek ogrzewania mają często na celu unieczynnianie endogennycn enzymów, np. lipooksygenazy w mleku sojowym. Zmiany właściwości reologicznych, zachodzących wskutek ogrzewania zależą przede wszystkim od histologicznej struktury materiału oraz zdolności białek do tworzenia żelu i utrzymywania wody. W wyniku ogrzewania dochodzi do zmiany tekstury produktów mięsnych i rybnych, np. w temp 30–40°C – rozfałdowania struktury miozyny mięśni ryb, denaturacji cieplnej (twardnienie mięsa) oraz utraty struktury fibrylarnej przez kolagen (zmniejsza twardość). Efektami korzystnymi ogrzewania na wartość żywieniową białka jest większa strawność (denaturacja cieplna), unieczynnienie składników antyodżywczych (np. inhibitory proteaz w nasionach roślin strączkowych i w ziemniakach), inaktywacja niepożądanych enzymów (np. triglukozydaz, lipaz, proteaz) oraz niszczenie toksyn endogennych i bakteryjnych. Natomiast efektami niekorzystnymi jest zmniejszenie biologicznej dostępności aminokwasów. Szczególnie wrażliwe aminokwasy to: cysteina, lizyna, metionina, tryptofan, arginina, leucyna. Dostępność aminokwasów zmniejsza się szczególnie w temperaturze 115–130°C, po długotrwałym ogrzewaniu. Proces technologiczny jest to ciąg procesów podstawowych wzajemnie ze sobą powiązanych i następujących po sobie w określonej kolejności od pobrania surowca do otrzymania gotowego produktu. W procesie technologicznym surowce są przetwarzane oraz utrwalane. Proces podstawowy to zespół czynności, w wyniku których następuje zmiana właściwości fizycznych (np. kształtu, wielkości, temperatury) lub chemicznych surowca. Jeżeli zmiany dotyczą wyłącznie cech fizycznych surowca, to odpowiedni zespół czynności nazywamy operacją jednostkową. Natomiast proces jednostkowy – to proces, w którym zachodzą zmiany chemiczne, biochemiczne lub biologiczne. Proces technologiczny lub proces podstawowy można realizować w różny sposób. Podczas wyboru odpowiedniego sposobu należy kierować się zasadami najlepszego wykorzystania surowca, energii oraz maszyn i urządzeń, tak by otrzymać produkt o jak najwyższej jakości sensorycznej i odżywczej przy minimalizacji ilości odpadów i produktów ubocznych i przy jak najniższych kosztach. W procesie technologicznym można wyróżnić trzy podstawowe fazy (rys. 1.): − czyszczenie surowca, − przetwarzanie, − utrwalanie. W zależności od rodzaju branży przemysłu spożywczego oraz od rodzaju produktu wymienione wyżej fazy procesu technologicznego są rozbudowane w różnym stopniu.
  • 11.
    „Projekt współfinansowany ześrodków Europejskiego Funduszu Społecznego” 9 Podczas produkcji mąki ważną rolę odgrywa faza czyszczenia surowca oraz przetwarzanie, ponieważ mąka jako produkt o małej zawartości wody nie wymaga dodatkowego utrwalenia. Natomiast przy produkcji sera twarogowego najbardziej rozbudowana jest faza przetwarzania i obejmuje ona procesy cieplne (pasteryzacja mleka), biotechniczne (działanie podpuszczką) i mechaniczne (krojenie twarogu, oddzielanie serwatki). Rys. 1. Fazy procesu technologicznego w przetwórstwie żywności [1, s. 52] Pierwszą fazą procesu technologicznego jest obróbka wstępna. Ma ona za zadanie usunięcie z surowca części niejadalnych, zepsutych, nadpsutych, posortowanie odnośnie wielkości, gatunku, jakości. Obróbka wstępna obejmuje obróbkę wstępną brudną i obróbkę wstępną czystą. Obróbka wstępna brudna ma za zadanie usunięcie z surowca zanieczyszczeń, części nadpsutych. Odbywa się w przygotowalni pierwszej. Etapami obróbki wstępnej brudnej jest sortowanie-odnośnie gatunków, wielkości i jakości, mycie, oczyszczanie ręczne lub mechaniczne oraz płukanie Obróbka wstępna czysta ma za zadanie rozdrobnienie, uformowanie oczyszczonych już surowców i przygotowanie do dalszych etapów obróbki cieplnej. Odbywa się w przygotowalni drugiej. Głównym celem czyszczenia surowców jest usunięcie zanieczyszczeń. Proces ten powoduje zwiększenie bezpieczeństwa zdrowotnego produktu, ułatwia jego utrwalenie oraz w niektórych przypadkach zapobiega uszkodzeniu urządzeń. Rozróżniamy wiele rodzajów zanieczyszczeń, są to np. zanieczyszczenia mineralne, fizyczne, mikrobiologiczne (drobnoustroje), skażenia chemiczne. Wyróżniamy dwie metody czyszczenia: prowadzoną na mokro oraz na sucho. W metodzie prowadzonej na mokro stosuje się wodę oraz dla zwiększenia skuteczności czyszczenia stosuje się podwyższoną temperaturę. Metody suche polegają na rozdzieleniu układów sypkich oraz usunięciu zewnętrznej części surowca. W trakcie czyszczenia można usuwać części niejadalne, np. obłuskiwanie ziarna. Przy dobieraniu metody czyszczenia należy uwzględnić wrażliwość surowca na działanie sił mechanicznych oraz w przypadku metod mokrych możliwość rozwoju drobnoustrojów. Głównym celem przetwarzania surowca jest jego uszlachetnienie poprzez zwiększenie jego wartości odżywczej oraz uzyskanie określonych cech sensorycznych i wartości użytkowej produktu. W trakcie przetwarzania żywności zmienia się wiele cech surowca, jak stopień rozdrobnienia (np. zmniejszenie cząstek podczas rozdrabniania, aglomeracja małych
  • 12.
    „Projekt współfinansowany ześrodków Europejskiego Funduszu Społecznego” 10 cząstek materiałów sypkich), obniżenie temperatury (np. chłodzenie lub zamrażanie), powstanie określonych związków chemicznych (np. fermentacja, utwardzanie tłuszczów roślinnych), usunięcie wody (np. zagęszczanie soku, suszenie) i inne. Utrwalenie żywności jako jedna z podstawowych faz procesu technologicznego polega na doprowadzeniu produktu do stanu, który zapewnia przez określony czas utrzymanie jego jakości. Zmiany chemiczne mogą powodować pogorszenie jakości, w konsekwencji obniżenie zdrowotności produktu. Podczas prowadzenia procesu technologicznego powstaje wyrób właściwy, produkty uboczne użyteczne oraz odpady. Użyteczne produkty uboczne są surowcem do produkcji innych wyrobów, niekoniecznie spożywczych. Odpady są bezużyteczne, zazwyczaj zanieczyszczają środowisko naturalne, stwarzając problem ich stosownej utylizacji. Obecnie dąży się do maksymalnego wykorzystania produktów ubocznych, ponieważ zawierają one znaczne ilości związków o dużej wartości żywieniowej np. możliwe jest zagospodarowanie serwatki, która zawiera dużo laktozy i białka. Wysokie koszty zagospodarowania odpadów stanowią barierę w ich wykorzystaniu. Ergonomia jest dyscypliną wiedzy zajmującą się zasadami i metodami dostosowania warunków pracy do właściwości fizycznych i psychicznych człowieka, czyli takich konstrukcji urządzeń technicznych i kształtowania materialnego środowiska pracy, jakie wynikają z wymagań fizjologii i psychologii pracy. Często określa się cel ergonomii jako zapewnienie człowiekowi dobrego życia i zadowolenia, poczucia bezpieczeństwa i komfortu psychicznego, jakie może on doznawać z chwilą stworzenia mu optymalnych warunków do pracy, wypoczynku i w ogóle życia. Można uczynić wiele dla poprawy jakości życia człowieka poprzez wdrażanie wyników badań ergonomicznych przy projektowaniu i urządzaniu stanowisk pracy i kształtowaniu materialnego środowiska pracy. Przynosi to istotne i konkretne efekty – do najważniejszych można zaliczyć: − zmniejszenie zmęczenia podczas pracy, − zapobieganie patologicznym skutkom wykonywania pracy, − ograniczenie ilości chorób zawodowych, − zmniejszenie liczby wypadków przy pracy – szacuje się, że około 85% wypadków wiąże się z działalnością człowieka, a przede wszystkim z nieodpowiednim zsynchronizowaniem maszyn i urządzeń z możliwościami psychofizycznymi człowieka. Czynniki, których wpływ należy uwzględnić przy projektowaniu stanowiska pracy i ich wpływ na wykonywaną przez pracownika pracę: a) akustyka – zakłócenia pracy powodowane przez rozmowy zwykłe, telefoniczne, hałas z innych pomieszczeń, hałas zewnętrzny, b) oświetlenie – zakłócenia pracy, które powodują refleksy świetlne, różnice w natężeniu oświetlenia, brak oświetlenia naturalnego, c) mikroklimat – brak regulacji temperatury, wilgotności powietrza, zbyt duża prędkość przepływu powietrza (przeciągi), d) zanieczyszczenia chemiczne powietrza – brak możliwości dostosowania stanowiska pracy do warunków jej przebiegu, e) estetykę i wystrój wnętrza – zakłócenia wizualne powstałe przy nieodpowiednim doborze kolorów, powodujące dodatkowe obciążenie psychiczne, f) zła organizacja pracy – nadmierna liczba przerw, frustracje. W zależności od rodzaju zakładu przetwórstwa spożywczego oraz wykonywanej produkcji, przygotowywana jest dokumentacja technologiczna, zawierająca m.in.: instrukcje bezpieczeństwa pracy oraz instrukcje higieny produkcji. Pierwsza z nich dotyczy takich zagadnień jak:
  • 13.
    „Projekt współfinansowany ześrodków Europejskiego Funduszu Społecznego” 11 − obsługi maszyn i urządzeń do obróbki mechanicznej oraz termicznej mięsa i jego przetworów, − obsługi urządzeń do transportu poziomego, pionowego i skośnego, − obsługi urządzeń klimatyzacyjnych i wodno-kanalizacyjnych, − warunków pracy w pomieszczeniach chłodniczych i mroźniach, − warunków stosowania odzieży ochronnej, w poszczególnych oddziałach produkcyjnych i magazynowych. Instrukcje higieny produkcji dotyczą: − higieny osobistej personelu produkcyjnego, − higieny pomieszczeń, maszyn i urządzeń, − kontroli stosowanych surowców. Pomieszczenia pracy i ich wyposażenie powinny zapewnić pracownikom bezpieczne i higieniczne warunki pracy. W pomieszczeniach pracy należy zapewnić oświetlenie naturalne i sztuczne, odpowiednią temperaturę, wymianę powietrza oraz zabezpieczenie przed wilgocią, niekorzystnymi warunkami cieplnymi i nasłonecznieniem, drganiami oraz innymi czynnikami szkodliwymi dla zdrowia. Oświetlenie dzienne na poszczególnych stanowiskach pracy powinno być dostosowane do rodzaju wykonywanych prac oraz powinno spełniać wymagania określone w Polskiej Normie. W pomieszczeniach pracy musi być zapewniona temperatura odpowiednia do rodzaju wykonywanej pracy (w zależności od metod pracy i wysiłku fizycznego niezbędnego do jej wykonywania) nie niższa niż 14o C. W pomieszczeniach pracy, w których jest wykonywana lekka praca fizyczna oraz w pomieszczeniach biurowych temperatura nie może być niższa niż 18o C. Ochrona przeciwpożarowa polega na realizacji przedsięwzięć mających na celu ochronę życia, zdrowia i mienia lub środowiska przed pożarem, klęską żywiołową lub innym miejscowym zagrożeniem poprzez: − zapobieganie powstawaniu i rozprzestrzenianiu się pożaru, klęski żywiołowej lub innego miejscowego zagrożenia, − zapewnienie sił i środków do zwalczania pożaru, klęski żywiołowej lub innego miejscowego zagrożenia, − prowadzenie działań ratowniczych. 4.1.2. Pytania sprawdzające Odpowiadając na pytania, sprawdzisz, czy jesteś przygotowany do wykonania ćwiczeń. 1. Co to jest proces technologiczny? 2. Co to jest operacja jednostkowa? 3. Jakie są zadania obróbki wstępnej? 4. Jakie są etapy obróbki wstępnej? 5. Co jest przyczyną strat składników odżywczych podczas obróbki wstępnej? 6. Jakie czynniki fizykochemiczne oddziaływają na produkt spożywczy podczas przechowywania? 7. Jakie są niekorzystne następstwa przygotowywania potraw i posiłków? 8. W jaki sposób można uniknąć niekorzystnych następstw przygotowywania potraw i posiłków? 9. Jaki wpływ na surowiec ma obróbka cieplna? 10. Co to jest obróbka cieplna? 11. Jakie są rodzaje obróbki termicznej? 12. Jakim zmianom ulegają białka podczas obróbki termicznej? 13. W jaki sposób ubytek składników odżywczych wpływa na produkt? 14. Czego dotyczą wymagania ergonomiczne?
  • 14.
    „Projekt współfinansowany ześrodków Europejskiego Funduszu Społecznego” 12 4.1.3. Ćwiczenia Ćwiczenie 1 W formie schematu rozrysuj proces technologiczny produkcji dowolnej potrawy. Sposób wykonania ćwiczenia Aby wykonać ćwiczenie, powinieneś: 1) scharakteryzować proces technologiczny potrawy, 2) wypisać jakie surowce potrzebne są do produkcji potrawy, 3) wypisać jakie operacje jednostkowe musi przejść każdy z surowców od przyjęcia do gotowego produktu. Wyposażenie stanowiska pracy: − arkusze papieru formatu A4, − flamastry, − poradnik dla ucznia. Ćwiczenie 2 Podaj po trzy przykłady surowców do każdego z rodzajów obróbki termicznej. Sposób wykonania ćwiczenia Aby wykonać ćwiczenie, powinieneś: 1) określić rodzaje obróbki termicznej, 2) wymienić surowce, które poddaje się poszczególnym rodzajom obróbki termicznej, 3) podać przykład potraw poddawanym poszczególnym rodzajom obróbki termicznej. Wyposażenie stanowiska pracy: − papier formatu A4, − flamastry, − poradnik dla ucznia. Ćwiczenie 3 Zaproponuj potrawę, do przygotowania której wykorzystuje się jak najwięcej rodzajów obróbki termicznej. Sposób wykonania ćwiczenia Aby wykonać ćwiczenie, powinieneś: 1) określić rodzaje obróbki termicznej, 2) wymienić kilka potraw, do sporządzenia których wykorzystuje się różne rodzaje obróbki termicznej, 3) spośród wybranych potraw wybrać tę, w której wykorzystuje się najwięcej metod obróbki termicznej, 4) zaprezentować dokonany wybór na forum grupy. Wyposażenie stanowiska pracy: − papier formatu A4, − flamastry kolorowe, − poradnik dla ucznia.
  • 15.
    „Projekt współfinansowany ześrodków Europejskiego Funduszu Społecznego” 13 Ćwiczenie 4 Określ jakim zmianom ulegać będą poszczególne surowce oraz ich składniki podczas przygotowywania potrawy, do której wykorzystuje się kilka rodzajów obróbki termicznej. Sposób wykonania ćwiczenia Aby wykonać ćwiczenie, powinieneś: 1) scharakteryzować rodzaje obróbki termicznej 2) wypisać korzystne zmiany zachodzące podczas obróbki termicznej w różnych składnikach odżywczych, 3) wypisać niekorzystne zmiany zachodzące podczas obróbki termicznej w różnych składnikach odżywczych. Wyposażenie stanowiska pracy: − papier formatu A4, − flamastry, − poradnik dla ucznia. 4.1.4. Sprawdzian postępów Czy potrafisz: Tak Nie 1) zdefiniować pojęcie procesu technologicznego?   2) zdefiniować pojęcie operacji jednostkowej?   3) określić jakie zadania pełni obróbka wstępna?   4) wymienić etapy obróbki wstępnej?   5) określić co jest przyczyną strat składników odżywczych podczas obróbki wstępnej?   6) określić jakie czynniki fizykochemiczne oddziaływują na produkt spożywczy podczas przechowywania?   7) wymienić niekorzystne zmiany właściwości sensorycznych przygotowywania potraw i posiłków?   8) ocenić w jaki sposób można uniknąć niekorzystnych następstw przygotowywania potraw i posiłków?   9) określić co to jest i jaki wpływ na surowiec ma obróbka cieplna?   10) scharakteryzować wymagania ergonomiczne? 11) wymienić różne rodzaje obróbki termicznej?   12) określić jakim zmianom ulegają białka podczas obróbki termicznej?   13) określić w jaki sposób ubytek składników odżywczych wpływa na gotowy produkt?   14) zdefiniować pojęcie obróbki cieplnej?  
  • 16.
    „Projekt współfinansowany ześrodków Europejskiego Funduszu Społecznego” 14 4.2. Maszyny i urządzenia stosowane w gastronomii 4.2.1. Materiał nauczania W wyniku automatyzacji i postępu technologicznego w zakładach gastronomicznych zauważyć można unowocześnienie maszyn i urządzeń. Grupa urządzeń chłodniczych: 1. Chłodnicze lady bufetowe przeznaczone do przechowywania potraw zimnych, kompotów, wyrobów cukierniczych i napojów w butelkach. 2. Lady chłodnicze witrynowe służące do krótkotrwałego przechowywania potraw i napojów, pełniące podwójną funkcję użytkową: górna część szklana stanowi część wystawową, natomiast w dolnej części znajduje się część chłodząca, przeznaczona do przechowywania produktów. 3. Szafy chłodnicze przeznaczone do przechowywania żywności w temp 0–4˚C. 4. Witryny chłodnicze, podobnie jak lady chłodniczo-witrynowe, służą do eksponowania oraz krótkotrwałego przechowywania wyrobów garmażeryjnych, cukierniczych i napojów. 5. Ochładzacze do napojów, stosowane do ochładzania napojów w butelkach, wykonywane w postaci skrzyń otwieranych do góry. Grupę urządzeń do obróbki termicznej stanowią: − trzony kuchenne elektryczne (płytowe, ceramiczne, indukcyjne) i gazowe, z piekarnikiem lub bez, − piekarniki elektryczne i gazowe z termoobiegiem lub bez, − patelnie elektryczne i gazowe, − płyty bezpośredniego smażenia elektryczne i gazowe, − kotły warzelne elektryczne, gazowe i parowe, − bemary, − rożna elektryczne i gazowe, − gyrosy elektryczne i gazowe, − taborety podgrzewcze elektryczne i gazowe, − frytownice elektryczne i gazowe, jedno lub dwukomorowe. Okap nad trzonem kuchennym. Obecnie projektuje się i wykonuje wiele obiektów gastronomicznych, zwłaszcza małej gastronomii. Przepisy sanitarne wymagają, aby nad każdym trzonem kuchennym był odciąg do usuwania zanieczyszczeń o gęstości mniejszej od powietrza. Aby taki odciąg pracował prawidłowo, musi być wyposażony w okap dobrany na podstawie obliczeń. Okap powinien mieć takie wymiary, aby mógł objąć cały strumień wydzielających się zanieczyszczeń lub ciepła. Dla zadawalającego działania okapu nie może on być za mały i umieszczony za wysoko. Piece w zależności od przeznaczenia zapewniają łatwość obsługi, a także ogromną funkcjonalność. W zależności od wymagań użytkownika piece mogą być sterowane całkowicie automatycznie lub ręcznie. Piece ze sterowaniem elektronicznym posiadają 2 procesory, które oprócz rodzaju stosowanej technologii i sterowania funkcjami pieca zapewniają również możliwość zaprogramowania krzywej pieczenia dla 99 dowolnych potraw (dań) w 6 fazach. W wersji elektronicznej dodatkowo jest do wyboru funkcja pieczenia z wykorzystaniem funkcji precyzyjnej regulacji wilgotności w komorze pieca. Piece ze sterowaniem ręcznym wykonują wszystkie funkcje, wbrew nazwie w sposób automatyczny, ale przed realizacją każdej fazy należy wcisnąć odpowiedni przycisk, o czym obsługa jest informowana na ciekłokrystalicznym wyświetlaczu oraz poprzez sygnalizację dźwiękową. Sterownik posiada zaprogramowane fabrycznie funkcje mycia i dodatkowe
  • 17.
    „Projekt współfinansowany ześrodków Europejskiego Funduszu Społecznego” 15 funkcje informujące o stanie zakamieniania komory czy broilera. Piece do pieczenia pizzy. Automatyczne piece przelotowe do wypiekania dużych ilości pizzy, wymagają jedynie minimalnego nadzoru, a ich praca jest całkowicie automatyczna. Produkt jest pieczony w strugach gorącego powietrza, przez co zapewniona jest wysoka jakość końcowa produktu. Ten sposób pieczenia gwarantuje zatrzymanie maksymalnej ilości wilgoci w produkcie, przez co nie jest on wysuszony, oraz niższą temperaturę samego wypieku, przez co technologia ta jest bardziej oszczędna w porównaniu z metodami klasycznymi. Dodatkowymi zaletami są: proste elektromechaniczne sterowanie, szerokie drzwi, obszerna komora z grubą płytą ceramiczną o specjalnej zdolności kumulowania energii, specjalne elementy grzejne o przedłużonej trwałości, sterowane termostatem oraz pełna kontrola grzania strefy górnej oraz dolnej. Nowocześniejsze piece posiadają systemy zaawansowanego sterowania elektrycznego, opartego na technologii mikroprocesorowej, z zastosowaniem oszczędnych funkcji pieczenia wraz z optymalizacją samego procesu. Piec może być przystosowany do pieczenia w formach (Tacach) lub klasycznego na płycie ceramicznej. Patelnie elektryczne i gazowe. Służą do smażenia produktów spożywczych na tłuszczu w regulowanej temperaturze, w zakresie od 50°C do 275°C. Przeznaczone są dla punktów gastronomicznych oraz stołówek. Wykonane są ze stali nierdzewnej, co pozwala na zachowanie najwyższych standardów higieny, trwałości i funkcjonalności wyrobu. Specjalna konstrukcja umożliwia przechylenie misy, co zapewnia zlewanie zużytego oleju bądź też przygotowanych potraw. Patelnia może być umieszczona na nodze przykręcanej do podłogi. Inne rozwiązania przeznaczone dla małej gastronomii, gdzie jest przygotowywana niewielka ilość różnorodnych potraw smażonych w sposób tradycyjny wykonana, jest z misy z blachy nierdzewnej, wyjmowanej za pomocą uchwytów przymocowanych do patelni, dzięki czemu można łatwo utrzymać ją w czystości. Misy mogą być też przechylane przy pomocy przekładni śrubowej. W innych rozwiązaniach elektryczny przechył misy zapewnia maksimum bezpieczeństwa podczas jej użytkowania. Wyposażenie urządzeń w termostaty umożliwia prowadzenie procesu smażenia w szerokim zakresie, zapewniając jednocześnie bezpieczeństwo ich użytkowania. Wysoka wydajność oraz funkcjonalność sprawia, że są to urządzenia doskonałe dla kuchni, w których przygotowywana jest duża ilość posiłków, jednorodnych potraw w krótkim czasie. Patelnie gazowe posiadają płynną regulację temperatury oraz termostat zabezpieczający przed nadmiernym wzrostem temperatury powierzchni misy, a zastosowany zawór gazowy automatycznie odcina dopływ gazu w przypadku zgaszenia płomienia palnika lub spadku ciśnienia w instalacji gazowej. Nowatorskie rozwiązanie patelni elektrycznej, ze sterowaniem elektronicznym pozwala na zastosowanie urządzenia w kuchniach, spełniając tym samym wszelkie wymogi systemu HACCP. Panel sterowania umożliwia płynną regulację temperatury oraz jej sprawdzanie w czasie rzeczywistym, co zapewnia pełną kontrolę podczas przygotowywania produktów. Frytownice. Elementy grzejne umieszczone są w komorach, w celu uzyskania większej wydajności i efektywności. Konstrukcja komory zapewnia utrzymanie strefy „zimnej”, co zabezpiecza przed spalaniem się drobnych cząstek produktów. Kosze z gotowymi produktami można umieścić na specjalnych uchwytach nad komorą. We frytownicy gazowej stosuje się identyczne rozwiązania. Ponadto urządzenie wyposażone jest w zawór odcinający dopływ gazu w przypadku zgaśnięcia płomienia lub spadku ciśnienia w instalacji gazowej. Nowoczesne rozwiązanie zastosowane we frytownicach elektrycznych, ze sterowaniem elektronicznym pozwala na zastosowanie urządzeń w zakładach, gdzie wprowadzony jest system HACCP. Panel sterowniczy umożliwia m. in.: zaprogramowanie procesu smażenia frytek lub innych produktów, płynną regulację temperatury, ustawienie zarówno czasu smażenia, a także jego rozpoczęcie i zakończenie, co zapewnia pełną kontrolę podczas przygotowywania produktów.
  • 18.
    „Projekt współfinansowany ześrodków Europejskiego Funduszu Społecznego” 16 Podgrzewacz frytek jest urządzeniem umożliwiającym przetrzymanie usmażonych produktów w żądanej temperaturze, a tym samym wydłużającego okres ich spożycia od momentu przygotowania. Urządzenie wykonane jest w całości ze stali nierdzewnej, gdzie głównym jego elementem jest pojemnik wraz z ociekaczem. Nastawny regulator utrzymuje wymaganą temperaturę. Kotły warzelne. Elektryczny kocioł warzelny wyposażony jest w przyłącze ciepłej i zimnej wody. Zastosowany system grzania pośredniego, zwany płaszczem wodnym, umożliwia zagotowanie posiłków płynnych w rekordowo krótkim czasie, nawet poniżej 40 minut. Kotły wyposażone są w zainstalowany automatyczny system kontroli i regulowania ciśnienia, a także poziomu wody w przestrzeni międzyzbiornikowej. Płynna regulacja mocy pozwala na sterowanie intensywnością gotowania, a tym samym na oszczędzanie energii. Natomiast zawór spustowy umożliwia łatwe opróżnianie zawartości zbiornika. Elektryczne i gazowe kotły warzelne o większej pojemności mają zastosowanie w kuchniach przygotowujących większe ilości produktów płynnych. Płyty grillowe. Płyty bezpośredniego smażenia wyposażone są w łopatkę, trójdzielną szufladę na tłuszcz oraz korek. Przeznaczone są do beztłuszczowego smażenia lub grillowania mięsa na powierzchniach gładkich lub ryflowanych. Bardzo łatwe do utrzymania w czystości. Nowoczesnym rozwiązaniem są chromowane powierzchnie robocze. Urządzenia gazowe wyposażone są w kurki gazowe umożliwiające płynną regulację temperatury oraz automatycznie odcinające dopływ gazu w przypadku zgaszenia płomienia palnika lub spadku ciśnienia w instalacji gazowej. Zainstalowane w płytach elektrycznych regulatory umożliwiają utrzymanie żądanej temperatury, a w niektórych modelach oddzielnie sterowane sekcje grzewcze mogą być wykorzystane zarówno do smażenia i grillowania, jak też do podgrzewania przygotowanych produktów. Bemary elektryczne wyposażone są w termostat, umożliwiający utrzymanie potraw w szerokim zakresie temperatur i jednocześnie zabezpieczający elementy grzejne przed uszkodzeniem. Komory urządzeń pozwalają na umieszczenie pojemników o różnej konfiguracji. Nowoczesne bemary, w celu poprawienia funkcjonalności, wyposażone są w przyłącze ciepłej i zimnej wody. Ułatwia to obsługę urządzenia, a także całej linii. Zastosowany regulator temperatury zapewnia utrzymanie podgrzewanych produktów w optymalnej temperaturze. Rożny elektryczne i gazowe. Rożen elektryczny to bębnowy opiekacz do kurczaków o jednorazowym wsadzie do 6 sztuk. Opiekane kurczaki umieszczone są na widelcu lub w koszyku i dzięki zastosowaniu planetarnej przekładni obraca się bęben i widelec, co w efekcie pozwala na równomierne opiekanie i zapobiega wyciekaniu tłuszczu, co przeciwdziała wysuszaniu potrawy. Zainstalowany regulator utrzymuje żądaną temperaturę, a także zdecydowanie zmniejsza zużycie energii. Rożna gazowe na większą ilość sztuk, do 24, to urządzenia wyposażone w silnik, a napęd na widelce przenoszony jest za pośrednictwem przekładni zębatej i łańcuchowej. Kurczaki umieszczone na widelcach obracają się przy palniku lub grzałce w sposób ciągły. Zapewnia to równomierne opiekanie i utrzymanie wilgotności potraw. Zastosowane sekcyjne sterowanie grzałkami lub palnikami umożliwia zdecydowane ograniczenie zużycia energii. Zainstalowane w palnikach gazowych czujniki zabezpieczają przed samoczynnym wypływem gazu w przypadku zaniku płomienia. Rożna wykonuje się ze stali nierdzewnej. Zastosowane podzespoły sprawiają, że są one tanie w eksploatacji. We wszystkich tego typu urządzeniach możliwe jest umieszczenie koszyków do opiekania wyporcjonowanego kurczaka lub innych mięs. Taborety podgrzewacze elektryczne i gazowe. Taborety elektryczne i gazowe posiadają odpowiednią moc, która umożliwia podgrzanie 100 litrów płynu. Wyposażone są w płytę grzewczą, która jest szczelnie osadzona w pokrywie górnej, co uniemożliwia przedostawanie się wykipin do wnętrza taboretu oraz 3-stopniowy przełącznik mocy
  • 19.
    „Projekt współfinansowany ześrodków Europejskiego Funduszu Społecznego” 17 umożliwiający podgrzewanie potraw. Identyczną rolę spełnia zastosowane pokrętło w taboretach gazowych, które umożliwia płynną regulację płomienia palnika. Są doskonałymi urządzeniami umożliwiającymi szybkie i bezpieczne smażenie różnorodnych potraw w dużych nastawnych patelniach żeliwnych. Gyrosy. Pionowe opiekacze, które przeznaczone są do pieczenia różnych gatunków mięs. W każdym urządzeniu istnieje możliwość regulacji odległości bagnetu z mięsem od pól grzejnych, co zapewnia stałe i równomierne pieczenie. Opiekacze wyposażone są w szufelkę do zbierania mięsa oraz tacę. 4.2.2. Pytania sprawdzające Odpowiadając na pytania, sprawdzisz, czy jesteś przygotowany do wykonania ćwiczeń. 1. Jakie są urządzenia chłodnicze do przechowywania różnych potraw w gastronomii? 2. Jaka jest różnica pomiędzy ladami chłodniczymi, witrynami chłodniczymi, a szafami chłodniczymi? 3. Jakie wyróżniamy urządzenia do obróbki termicznej w zakładzie gastronomicznym? 4. Jakie unowocześnienia elektroniczne stosuje się w piecach stosowanych w gastronomii? 5. W jaki sposób pieczona jest pizza w nowoczesnych piecach do pieczenia pizzy? 6. Jakie jest zastosowanie i działanie patelni elektrycznych stosowanych w gastronomii? 7. Jakie jest zastosowanie i działanie frytownic? 8. Jakie jest zastosowanie i działanie kotłów warzelnych? 9. Jakie jest zastosowanie i działanie płyt grillowych? 10. Jakie jest zastosowanie i działanie bemarów elektrycznych ? 11. Jakie jest zastosowanie i działanie rożnów elektrycznych? 12. Jakie jest zastosowanie i działanie taboretów elektrycznych? 13. Jakie jest zastosowanie i działanie gyrosów? 14. Jakie jest zastosowanie kuchennych trzonów kuchennych? 4.2.3. Ćwiczenia Ćwiczenie 1 Podaj jak najwięcej kryteriów klasyfikacji maszyn i urządzeń stosowanych w gastronomii i zaklasyfikuj do nich znane Ci maszyny i urządzenia. Sposób wykonania ćwiczenia Aby wykonać ćwiczenie, powinieneś: 1) podać kryteria klasyfikacji maszyn i urządzeń stosowanych w gastronomii 2) opisać działania poszczególnych maszyn i urządzeń, 3) zaklasyfikować maszyny i urządzenia do poszczególnych grup. Wyposażenie stanowiska pracy: − papier formatu A4, − flamastry, − poradnik dla ucznia.
  • 20.
    „Projekt współfinansowany ześrodków Europejskiego Funduszu Społecznego” 18 Ćwiczenie 2 Do znanych Ci maszyn i urządzeń stosowanych w gastronomii przyporządkuj po dwa przykłady potraw żywnościowych, wytwarzanych z ich wykorzystaniem, lub pomocnych w ich przechowywaniu. Sposób wykonania ćwiczenia Aby wykonać ćwiczenie, powinieneś: 1) opisać proces technologiczny wytwarzania podstawowych produktów żywnościowych w gastronomii, 2) określić rodzaje maszyn i urządzeń stosowanych w gastronomii, 3) przyporządkować potrawy do maszyn i urządzeń. Wyposażenie stanowiska pracy: − papier formatu A4, − flamastry, − poradnik dla ucznia. Ćwiczenie 3 Określ, które ze znanych Ci urządzeń i maszyn stosowanych w gastronomii są niezbędne w zakładzie gastronomicznym. Sposób wykonania ćwiczenia Aby wykonać ćwiczenie, powinieneś: 1) wypisać podstawowe maszyny i urządzenia stosowane w gastronomii, 2) określić zastosowanie maszyn i urządzeń, 3) wypisać urządzenia i maszyny niezbędne w zakładzie gastronomicznym. Wyposażenie stanowiska pracy: − papier formatu A4, − flamastry, − poradnik dla ucznia. 4.2.4. Sprawdzian postępów Czy potrafisz: Tak Nie 1) wymienić chłodnicze urządzenia do przechowywania różnych potraw w gastronomii?   2) wskazać różnice pomiędzy ladami chłodniczymi, witrynami chłodniczymi a szafami chłodniczymi?   3) wymienić urządzenia do obróbki termicznej w zakładzie gastronomicznym?   4) opisać unowocześnienia elektroniczne w piecach stosowanych w gastronomii?   5) opisać w jaki sposób pieczona jest pizza w nowoczesnych piecach?   6) opisać zastosowanie i działanie patelni elektrycznych stosowanych w gastronomii?   7) opisać zastosowanie i działanie frytownic?  
  • 21.
    „Projekt współfinansowany ześrodków Europejskiego Funduszu Społecznego” 19 8) opisać zastosowanie i działanie kotłów warzelnych?   9) opisać zastosowanie i działanie płyt grillowych?   10) opisać zastosowanie i działanie bemarów elektrycznych ?   11) opisać zastosowanie i działanie rożnów elektrycznych?   12) opisać zastosowanie i działanie taboretów elektrycznych?   14) opisać zastosowanie i działanie gyrosów?   15) opisać zastosowanie kuchennych trzonów kuchennych?  
  • 22.
    „Projekt współfinansowany ześrodków Europejskiego Funduszu Społecznego” 20 4.3. Układ funkcjonalny placówki żywieniowej 4.3.1. Materiał nauczania Układ funkcjonalny placówki żywieniowej (zakładu gastronomicznego) jest to przestrzenne powiązanie ze sobą pomieszczeń, w których w najszerszym stopniu uwzględnione są wszelkie wymagania związane z produkcją towarów oraz ruchem towarów, pracowników i konsumentów. Układ funkcjonalny jest czynnikiem mającym decydujący wpływ na prawidłowy przebieg procesów pracy, występujących w poszczególnych zakładach bądź działach zakładu. Układ ten musi zabezpieczyć prawidłowe powiązania między poszczególnymi grupami pomieszczeń, zapewniając przy tym jednokierunkowy ruch: − produktów do rampy do magazynów i działów produkcyjnych, − potraw i napojów z pomieszczeń produkcyjnych do ekspedycji i sal konsumpcyjnych, − pracowników zatrudnionych w produkcji i przy obsłudze konsumentów, − konsumentów wchodzących i wychodzących z zakładu, − brudnych naczyń z sali konsumpcyjnej do zmywalni oraz naczyń czystych ze zmywalni do poszczególnych działów, − odpadków i opakowań do właściwych pomieszczeń składowania. Układ funkcjonalny powinien być zgodny z założeniami naukowej organizacji pracy i zapewniać prawidłowe wyposażenie pomieszczeń w maszyny i urządzenia. Powinny być prawidłowo rozmieszczone uwzględnione maszyny i urządzenia oraz stanowiska robocze. Trakty komunikacyjne, tj. przejścia i dojścia również odpowiednio zaprojektowane, najlepsze powinny być krótkie, proste, bez skrzyżowań. Podczas planowania przestrzennego układu funkcjonalnego zakładu gastronomicznego należy uwzględnić następujące grupy pomieszczeń: − produkcyjne, − ekspedycyjne, − handlowe, − magazynowe, − administracyjno-socjalne (rys. 2).
  • 23.
    „Projekt współfinansowany ześrodków Europejskiego Funduszu Społecznego” 21 droga: sprzętu pracowników towarów Rys. 2. Układ funkcjonalny zakładu gastronomicznego: 1 – przyjęcie towarów, 2 – chłodnia, 3 – magazyny, 4 – zespół sanitarny dla pracowników, 5 – przygotowalnia I – mięsa, 6 – przygotowalnia I – ryb, 7 – przygotowalnia I – warzyw i owoców, 8 – garmażeria, 9 – kuchnia właściwa, 10 – przygotowalnia II, 11 – ciastkarnia, 12 – zmywalnia naczyń kuchennych, 13 – zmywalnia naczyń stołowych, 14 – biuro szefa kuchni, 15 – jadalnia dla pracowników kuchni, 16 – jadalnia dla pracowników obsługi, 17 – blokiernia [3, s. 76] Centralne miejsce w układzie funkcjonalnym zajmuje kuchnia właściwa, która powiązana jest ze wszystkimi pozostałymi pomieszczeniami. Powiązanie to wynika z dwóch podstawowych funkcji: technicznej (wyposażenie i urządzenia) i technologicznej (przygotowanie potraw i napojów), jakie spełnia kuchnia właściwa w zakładzie. Wyróżniamy również funkcje pomocnicze, związane z działalnością usługową: − higieniczne – polegające na utrzymaniu w czystości pomieszczeń, sprzętu itp., − ekspedycyjne – polegające na prawidłowym i estetycznym wydawaniu potraw i napojów, − obsługi – polegające na dostarczeniu potraw do ekspedycji i bufetów w przypadku stosowania obsługi kelnerskiej oraz do lad ekspedycyjnych w przypadku samoobsługi. Kuchnia właściwa powinna być usytuowana od strony północnej, centralnie w stosunku do pozostałych pomieszczeń. Rozplanowanie pozostałych pomieszczeń w stosunku do kuchni powinno zapewnić prawidłowy przepływ surowców, półfabrykatów, itp. Dostarczone surowce po przyjęciu do zakładu przekazywane są do poszczególnych pomieszczeń magazynowych. Surowce dostarczone do produkcji oczyszcza się w pomieszczeniach przeznaczonych do obróbki wstępnej, przy starannym zabezpieczeniu odpadów. Drogi surowców i odpadków nie mogą krzyżować się z ruchem gotowych potraw (rys. 3).
  • 24.
    „Projekt współfinansowany ześrodków Europejskiego Funduszu Społecznego” 22 Rys. 3. Powiązania funkcjonalne zakładu gastronomicznego (kolorem niebieskim oznaczona jest droga sprzętu, czerwonym droga personelu, zielonym – droga towarów, pomarańczowym – droga odpadków, czarnym – droga konsumentów) [3, s. 81] Od strony zaplecza gospodarczego powinny być umieszczone pomieszczenia administracyjno-socjalne. Takie usytuowanie wpływa na zapobieganie przenoszenia do zakładu przez pracowników drobnoustrojów oraz innych zanieczyszczeń, np. kurzu i piasku. Dodatkowo prawidłowe usytuowanie zmywalni naczyń stołowych pozwala uniknąć krzyżowania się drogi brudnych naczyń stołowych oraz resztek pokonsumpcyjnych z drogą gotowych posiłków i czystych nakryć, przeznaczonych dla konsumentów. Obecnie w zakładach gastronomicznych część produkcyjna stanowi wyodrębnione pomieszczenie rozdzielone ściankami działowymi o wysokości 1,2–1,5 m. Takie rozwiązanie ułatwia prawidłowe powiązanie między działami oraz właściwe usytuowanie ekspedycji, oddzielającej salę konsumpcyjną od zaplecza. W zakładzie gastronomicznym wyróżniamy następujące pomieszczenia: przygotowalnia I i II, kuchnia właściwa oraz garmażeryjna, pracownia cukiernicza, magazyn szefa kuchni, biuro szefa kuchni, zmywalnia. W przygotowalni I następuje obróbka wstępna warzyw, ziemniaków, ryb, drobiu oraz innych surowców o dużym stopniu zanieczyszczenia. W pomieszczeniu tym powinny być wyodrębnione stanowiska pracy. Przygotowalnia I powinna mieć dogodne połączenia z pomieszczeniami magazynowymi, z przygotowalnią II, kuchnią właściwą oraz garmażerią. Przygotowalnia II jest pomieszczeniem do przygotowania półfabrykatów, które poddawane są dalszej obróbce, tj. krojeniu, mieleniu itp. Pomieszczenie to wymaga bezpośredniego połączenia z kuchnią właściwą, przygotowalnia I oraz kuchnią garmażeryjną (rys. 4). Procesy pracy występujące w przygotowalni I i II powinny uwzględniać jednokierunkowy ruch surowców w transporcie, sortowaniu, myciu, płukaniu, itp.
  • 25.
    „Projekt współfinansowany ześrodków Europejskiego Funduszu Społecznego” 23 Rys. 4. Przygotowalnia II: 1 – zlewozmywak, 2, 3 – stoły robocze, 4 – maszyna uniwersalna, A – miejsce na składowanie, b – regał, 5 – szafa chłodnicza [3, s. 85] W kuchni właściwej odbywa się obróbka termiczna surowców. Podczas opracowywania układu funkcjonalnego kuchni należy przestrzegać następujących zasad: − poszczególne procesy technologiczne powinny przebiegać po linii prostej - od obróbki wstępnej przez obróbkę termiczną do ekspedycji, − urządzenia, które są najczęściej użytkowane powinny być usytuowane centralnie, − urządzenia oraz sprzęt pomocniczy do wydawania potraw powinny być umieszczone w pobliżu lady ekspedycyjnej, − rozmieszczenie stanowisk pracy przy urządzeniach powinno umożliwiać swobodne poruszanie się pracowników. Kuchnia właściwa może być podzielona na dwa odrębne działy: − część przednią, powiązaną bezpośrednio z ekspedycją potraw i wyposażoną w trzon kuchenny z ladą bemarową, w patelnie elektryczne i zapiekacz, − część tylną, wyposażoną w piekarniki, kotły warzelne, itp. Kuchnia właściwa powinna posiadać powiązanie z przygotowalnią II, garmażerią oraz pracownią cukierniczą. Najbardziej funkcjonalna jest kuchnia o powierzchni kwadratowej, w której miejscem centralnym jest rząd urządzeń termicznych dostępnych ze wszystkich stron. Przestrzenie między urządzeniami stanowią trakty komunikacyjne o szerokości od 1,0 do 1,2 m. Kuchnia może posiadać szerokość od 5 do 6 m (rys. 5).
  • 26.
    „Projekt współfinansowany ześrodków Europejskiego Funduszu Społecznego” 24 Rys. 5. Układ funkcjonalny kuchni z rozmieszczeniem stołów roboczych przy bocznych ścianach: 1 – blokiernia, 2 – taboret podgrzewaczy, 3 – stół roboczy chłodzony, 4 – stół ekspedycyjny, 5 – patelnia elektryczna, 6 – kotły warzelne, 7 – regały, 8, 9 – frytownice, 10 – stół roboczy, 11 – trzon kuchenny, 12 – bemary, 13, 14 – zlewozmywaki, 15 – piekarnik [3, s. 82] Kolejnym rozwiązaniem rozmieszczenia kuchni właściwej jest kuchnia w kształcie prostokąta, w której wszystkie urządzenia usytuowane są przy ścianach bocznych. Szerokość tych urządzeń (głębokość) nie może przekraczać 1 m. Trakt komunikacyjny znajduje się w takim rozmieszczeniu po środku, a szerokość jego wynosi od 2,0 do 2,5 m. Przy takim rozwiązaniu całkowita szerokość kuchni może wynosić 4,0 do 4,5 m (rys. 6). Rys. 6. Układ funkcjonalny kuchni prostokątnej: 1 – stół ekspedycyjny, 1a – blokiernia, 2, 3 – bemary, 4 – regały 5 – patelnia elektryczna, 6 – stół roboczy (międzyoperacyjny), 7, 8, 9 – kotły warzelne, 10 – frytownica, 11 – trzon kuchenny, 12 – piekarnik [3, s. 83]
  • 27.
    „Projekt współfinansowany ześrodków Europejskiego Funduszu Społecznego” 25 Innym rozwiązaniem rozmieszczenia kuchni właściwej, to kuchnia w kształcie prostokąta, gdzie urządzenia grzejne umieszczone są przy ścianach bocznych, na środku zaś usytuowane są stoły robocze. Między urządzeniami do obróbki termicznej, a stołami roboczymi powinny przebiegać trakty komunikacyjne o szerokości 1,0 do 1,2 m. Szerokość takiej kuchni powinna wynosić od 4,5 do 5,0 m (rys. 7). Rys. 7. Układ funkcjonalny kuchni z usytuowaniem stołów roboczych w środku: 1 – stoły ekspedycyjne, 1a – stół blokierki, 2 – bema, 3 – trzon kuchenny, 4 – stół z regałami, 5 – patelnia, 6 – frytownica, 7 – kotły warzelne, 8 – piekarnik, 9 – regał, 10 – wózek transportowy, 11 – stoły robocze, 12 – stół roboczy ochładzany [3, s. 83] Kuchnia zimna – garmażeria, jest to pomieszczenie przeznaczone do produkcji zakąsek i dań zimnych. Garmażeria powinna być pomieszczeniem wydzielonym w części produkcyjnej. Kuchnia zimna powinna być powiązania z przygotowalnią I i II, kuchnią właściwą oraz ekspedycją. Trakt komunikacyjny o szerokości 1,2–1,5 m biegnie przez środek pomieszczenia. Szerokość całego pomieszczenia powinna wynosić od 3,2 do 3,5 m. Garmażeria powinna być usytuowana prostopadle do ekspedycji. Powinny się tu znajdować następujące maszyny i urządzenia: − stoły przeznaczone do wydawania – w bezpośrednim powiązaniu z ekspedycją, − stoły robocze chłodzone – w pobliżu ekspedycji, − szafa chłodnicza lub boks chłodniczy do składowania – wychłodzenia wyporcjowanych wyrobów garmażeryjnych – obok towarów roboczych (rys. 8).
  • 28.
    „Projekt współfinansowany ześrodków Europejskiego Funduszu Społecznego” 26 Rys. 8. Schemat rozmieszczenia sprzętu w kuchni garmażeryjnej: 1 – stół ekspedycyjny chłodzony, 2 – stoły robocze chłodzone, 3 – stół garmażeryjny z regałami górnymi, 4 – regały, 5 – maszyna uniwersalna, 6 – szafa chłodnicza, 7 – piekarnik, 8 – regał, 9 – maszyna uniwersalna [3, s. 85] Pracownia cukiernicza jest to pomieszczenie, które powinno być wydzielone w części produkcyjnej. W pracowni cukierniczej przewiduje się produkcję np. deserów i ciastek. Do wyposażenia pracowni zaliczamy: stoły robocze, maszyna uniwersalna lub ubijaczka, szafa chłodnicza oraz piekarniki i regały. Zgodnie z przepisami sanitarnymi pomieszczenie do produkcji lodów powinno posiadać wyodrębnione pomieszczenie do przygotowania masy, mycia i ubijania jaj, gotowania masy. Układ pomieszczeń pracowni cukierniczej musi wykluczyć możliwość zakażenia produktów. Pomieszczenia wchodzące w skład pracowni ciastkarskiej oraz lodziarni powinny mieć bezpośrednie połączenie z pomieszczeniami magazynowymi oraz z ekspedycją potraw, a pośrednie z pozostałymi działami (rys. 9).
  • 29.
    „Projekt współfinansowany ześrodków Europejskiego Funduszu Społecznego” 27 Rys. 9. Schemat rozmieszczenia sprzętu w pracowni cukierniczej: 1 – stół ekspedycyjny, 2 – ekspedycja lodów, 3 – stół roboczy z regałami, 3a – regały, 4 – piekarnik, 5 – piec elektryczny, 6 – taboret podgrzewczy, 7 – ubijaczka, 8 – szafa chłodnicza, 9 – pomieszczenie do produkcji lodów, 10 – pomieszczenie do przygotowania masy [3, s. 86] Magazyn podręczny szefa kuchni służy do składowania drobnych zapasów produktów oraz przygotowanych do bieżącej produkcji półfabrykatów. Magazyn podręczny powinien znajdować się w pobliżu kuchni gorącej. W skład tego pomieszczenia wchodzą regały i szafa chłodnicza. Biuro szefa kuchni powinno znajdować się w części produkcyjnej, aby umożliwiało nadzór nad wykonywaną pracą personelu. Zmywalnia naczyń kuchennych powinna znajdować się w wydzielonym pomieszczeniu lub może być urządzona w formie wnęki w kuchni właściwej. W pomieszczeniu tym powinno znajdować się: baseny do zmywania z gorącą i zimną wodą, regały na brudne i czyste naczynia, kratkę ściekową, gretingi itp. Ekspedycja w zakładach gastronomicznych z obsługą kelnerską jest wydzielonym pomieszczeniem, w którym wydawane są kelnerom potrawy i napoje na podstawie złożonych zamówień. Pomieszczenie to spełnia następujące zadania: − rozdziela część produkcyjną od pomieszczeń handlowych, − jest zapleczem dla pracowników obsługi, − łączy procesy pracy występujące w zakładzie gastronomicznym (produkcję, ekspedycję oraz obsługę). Centralne usytuowanie ekspedycji usprawnia organizację pracy przy wydawaniu potraw i napojów. W dziale tym bardzo często nie jest zachowana zasada nie krzyżowania się dróg personelu oraz rewiry kelnerskie są zbyt oddalone od ekspedycji utrudniając tym samym pracę. Pomieszczenie ekspedycyjne może mieć kształt litery U lub L przy wydzielonych ekspedycjach, bądź prostokąta prze ekspedycjach centralnych. Opracowując założenia funkcjonalne ekspedycji należy uwzględnić długość traktów komunikacyjnych. W praktyce mogą być brane pod uwagę dwa rozwiązania: 1. Trakt komunikacyjny, tj. odległość od środka ekspedycji do sali konsumpcyjnej, przy wydzielonych ekspedycjach, nie powinien być dłuższy niż 15 m, a przy centralnych 25 m.
  • 30.
    „Projekt współfinansowany ześrodków Europejskiego Funduszu Społecznego” 28 2. Maksymalna długość traktów komunikacyjnych, tj. odległość od środka ekspedycji do ostatniego miejsca konsumpcyjnego na sali – przy ekspedycjach wydzielonych – nie powinna przekraczać 25 m, a przy centralnych – 35 m. Przygotowanie i wydawanie potraw odbywa się na podstawie złożonych zamówień. Zamówienie może być dokonane w zakładach samoobsługowych – przez konsumentów, w zakładach z obsługą kelnerską – przez pracowników. Przygotowanie potraw oraz ich wydawanie powinno odbywać się w pomieszczeniach położonych blisko siebie. Występują tu następujące procesy pracy: − przyjęcie zamówienia na potrawy przez blokierkę i przekazanie go do kuchni, − przygotowanie potraw, − nakładanie na półmiski i talerze, − dekoracja i wydanie potraw, − kontrola przez blokierkę pod względem ilościowym i jakościowym, − pobranie przez kelnerów i przeniesienie do sal konsumpcyjnych. Ekspedycja napojów zimnych (chodzących) obejmuje napoje, które dostarczane są do zakładów gastronomicznych w, butelkach, beczkach lub specjalnych pojemnikach. Do napojów tych zaliczamy: piwo, wodę sodową, mineralną, oranżadę, pepsi, cola, soki, nektary, napoje owocowe itp. Zmywalnia powinna być usytuowana w bezpośrednim sąsiedztwie sali konsumpcyjnej i ekspedycji potraw i napojów. Położenie jej powinno zapewnić bezkolizyjny transport brudnych naczyń z sali konsumpcyjnej. Podstawowym wyposażeniem w zmywalni zmechanizowanej jest jednokomorowa lub wielokomorowa maszyna do mycia naczyń wraz z sterylizatorem oraz kompletem koszy. Do wyposażenia zmywalni zaliczamy również: − stół roboczy do wstępnego sortowania z otworami na pojemniki przeznaczone do odpadów, − stół powiązany ze zlewozmywakiem oraz z prysznicem do wstępnego mycia, − stół do ustawienia koszy na naczynia, − maszyna do mycia naczyń wraz z sterylizatorem. − regały do ustawiania naczyń w pozycji pionowej, − wózki do przewożenia naczyń. Sprzęt w zmywalni powinien być rozmieszczony w odpowiedniej kolejności od strony lewej do prawej, tak aby był zapewniony jednokierunkowy ruch naczyń. Praca w zmywalni składa się z 5 faz, które stale się powtarzają (występuje ruch okrężny): − transport brudnych naczyń z sali konsumpcyjnej do zmywalni, − usuwanie resztek, sortowanie, płukanie wstępne i przygotowanie do mycia właściwego, − mycie właściwe za pomocą maszyny, sterylizacja, suszenie, polerowanie, ustawianie na regałach lub wózkach, − transport czystych naczyń do poszczególnych działów (produkcyjnych), − transport czystych naczyń do ekspedycji i sali konsumpcyjnej. Pierwsza i ostatnia faza jest ściśle powiązana z salą konsumpcyjną, tj. z obsługą konsumentów. Wymienione fazy organizacji pracy w zmywalni powinny być zmechanizowane. Szczególną uwagę należy zwrócić na synchronizację transportu z pracą maszyny do mycia naczyń. Szatnia spełnia oprócz funkcji usługowej, polegającej na przyjmowaniu garderoby, również funkcję kontrolną nad ruchem konsumentów. Prawidłowe usytuowanie sali konsumpcyjnej jest czynnikiem mającym decydujący wpływ na poziom i sprawność oraz prawidłowy ruch konsumentów. Rodzaj zakładu oraz system obsługi decydują o rozwiązaniu układu funkcjonalnego sali konsumpcyjnej oraz o charakterze wnętrz. Sala konsumpcyjna powinna mieć kształt regularny, prostokątny po-
  • 31.
    „Projekt współfinansowany ześrodków Europejskiego Funduszu Społecznego” 29 zwalający na prawidłowe planowanie miejsc konsumpcyjnych oraz dobre usytuowanie traktów komunikacyjnych dla konsumentów i pracowników. Powierzchnia sali, przypadająca na 1 miejsce konsumpcyjne jak i jej kształt, uzależnione są od rodzaju zakładu, jego kategorii oraz formy obsługi. Stoły konsumpcyjne stanowią podstawowe wyposażenie sal. Rodzaj stołów ich wielkość, kształt i konstrukcja zależą od rodzaju i kategorii zakładu (rys. 10). Rozróżnia się stoły kwadratowe i prostokątne oraz okrągłe, różnią się one również wielkością zależnie od liczby osób, które przy nich usiądą. Są stoły przewidziane dla 2 osób, jak i stoły dla 12 osób (rys. 11). Wymiary stołów kwadratowych i prostokątnych są następujące: − 2-osobowe o wymiarach 0,60 x 0,80 m, − 2-osobowe o wymiarach 0,75 x 0,75 m, − 4-osobowe o wymiarach 0,85 x 0,85 m, − 4-osobowe o wymiarach 1,20 x 0,90 m, − 6-osobowe o wymiarach 1,80 x 0,90 m, − 8-osobowe o wymiarach 2,40 x 0,90 m, − 12-osobowe o wymiarach 3,60 x 0,90 m, − 2-osobowe o średnicy 0,60 m, − 3-osobowe o średnicy 0,80 m, − 4-osobowe o średnicy 0,90 m, − 5-osobowe o średnicy 1,10 m, − 6-osobowe o średnicy 1,25 m, − 8-osobowe o średnicy 1,40 m, − 10-osobowe o średnicy 1,55 m, − 12-osobowe o średnicy 1,85 m, Rys. 10. Powierzchnia przewidziana dla stołów konsumpcyjnych w zależności od kształtu i wielkości [3, s. 98]
  • 32.
    „Projekt współfinansowany ześrodków Europejskiego Funduszu Społecznego” 30 Rys. 11. Różne rozwiązania układu stołów konsumpcyjnych [3, s. 97] Wielkość stołów powinna być dobrana tak, aby istniała łatwość ich łączenia i tworzenia zestawów stołów. Wielkość stołów powinna zapewniać racjonalne wykorzystanie miejsc konsumpcyjnych. W salach konsumpcyjnych, szczególnie restauracyjnych, należy przewidzieć stoły 2-, 4- i 6-osobowe. Procentowy udział stołów konsumpcyjnych jest zależny od rodzaju zakładu, kształtu sali, kategorii zakładu i powinien przedstawiać się następująco: − 25% miejsc konsumpcyjnych przy stołach 2-osobowych, − 20% miejsc konsumpcyjnych przy stołach 4-osobowych, − 15% miejsc konsumpcyjnych przy stołach 6-osobowych. Przy rozstawianiu stołów należy przeprowadzić odpowiednie badania nad metodami i formami rozstawienia, wybierając najbardziej korzystne ustawienie z punktu widzenia organizacji pracy pracowników obsługi, prawidłowego rozmieszczenia traktów komunikacyjnych oraz wystroju wewnętrznego i estetyki. Stoły i krzesła winny być rozmieszczone tak, aby zapewnić wygodę konsumentów, którzy muszą mieć łatwość dostępu do stołu i siedzieć wygodnie w czasie konsumpcji. Pracownicy obsługi również powinni mieć swobodny dostęp do stołów konsumpcyjnych. W zależności od kształtu sali, szerokości przejść, charakteru zakładu i kształtu stołów ustawia się je pojedynczo równolegle lub po przekątnej, innym rodzajem zestawień jest rozkład podwójny lub potrójny rzędami itp. Dalszymi elementami wyposażenia sali konsumpcyjnej są krzesła, pół-fotele, fotele, kanapy itp. W zakładach wyższych kategorii stosuje się tylko krzesła miękkie w postaci foteli, półfoteli, kanap wbudowanych w różnego rodzaju wgłębieniach czy niszach itp. Wysokość krzeseł jest uzależniona od wysokości stołów konsumpcyjnych i wynosi przeważnie od 40 do 45 cm od podłogi. Dodatkowym wyposażeniem sali konsumpcyjnej jest szafka kelnerska tzw. pomocnik kelnerski, jest to dwupoziomowy stolik z pólkami, szafkami, szufladkami itp. Innym pomocniczym wyposażeniem są wózki kelnerskie oraz małe stoły dostawne służące do obsługi konsumentów. Część handlowa w zakładach gastronomicznych powinna mieć taki układ funkcjonalny, który umożliwiłby dostosowanie i wykorzystanie jej w miarę nasilenia ruchu konsumentów w poszczególnych dniach tygodnia oraz w poszczególnych porach dnia. Układ funkcjonalny części handlowej oraz jej wyposażenie ma ścisły związek z poziomem świadczenia usług przez zakłady gastronomiczne.
  • 33.
    „Projekt współfinansowany ześrodków Europejskiego Funduszu Społecznego” 31 4.3.2. Pytania sprawdzające Odpowiadając na pytania, sprawdzisz, czy jesteś przygotowany do wykonania ćwiczeń. 1. Co to jest układ funkcjonalny placówki żywieniowej? 2. Jakie wyróżniamy grupy pomieszczeń w zakładzie gastronomicznym? 3. Jakie wyróżniamy zasady niezbędne do prawidłowego zaplanowania kuchni? 4. Co to jest funkcjonalność pomieszczeń produkcyjnych? 5. Co to jest zasada jednokierunkowego ruchu? 6. Jakie są funkcje przygotowalni I i II? 7. Jakie jest przeznaczenie garmażerii? 8. Do czego służy magazyn podręczny szefa kuchni? 9. Jakie wyróżniamy procesy pracy występujące przy wydawaniu potraw? 10. Jakie jest usytuowanie magazynów? 11. Jakie są funkcje magazynów? 12. Jakie jest wyposażenie zmywalni? 13. Jakie wyróżniamy fazy zmywania? 14. Jakie są cechy sali konsumpcyjnej z właściwym rozmieszczeniem stołów? 15. Jakie wyróżniamy układy stołów konsumpcyjnych? 4.3.3. Ćwiczenia Ćwiczenie 1 Zaplanuj przestrzenny układ funkcjonalny zakładu gastronomicznego z uwzględnieniem pomieszczeń: przyjęcia towaru, chłodni, magazynów, zespołu sanitarnego dla pracowników, przygotowalni mięsa, ryb, warzyw i owoców; garmażerii, kuchni właściwej, przygotowalni II, ciastkarni, zmywalni naczyń, jadalni dla pracowników, blokierki. Sposób wykonania ćwiczenia Aby wykonać ćwiczenie, powinieneś: 1) wypisać podstawowe zasady planowania przestrzennego układu zakładu gastronomicznego, 2) pogrupować różne typy pomieszczeń (produkcyjnych, ekspedycyjnych, handlowych, magazynowych i administracyjno-socjalnych), 3) zaplanować przestrzenny układ funkcjonalny zakładu, 4) rozrysować układ zakładu. Wyposażenie stanowiska pracy: − papier formatu A4, − flamastry, − linijka, − poradnik dla ucznia.
  • 34.
    „Projekt współfinansowany ześrodków Europejskiego Funduszu Społecznego” 32 Ćwiczenie 2 Zaplanuj przestrzenny układ kuchni z uwzględnieniem stołów ekspedycyjnych, stołów roboczych, trzonu kuchennego, piekarnika, patelni, kotłów warzelnych, frytownicy, zlewozmywaków oraz regałów. Sposób wykonania ćwiczenia Aby wykonać ćwiczenie, powinieneś: 1) wypisać podstawowe zasady planowania przestrzennego układu kuchni w zakładzie gastronomicznym 2) rozrysować układ kuchni, 3) zaplanować układ przestrzenny kuchni, 4) zamieścić na wykonanym rysunku podane elementy wyposażenia. Wyposażenie stanowiska pracy: − papier formatu A4, − flamastry, − linijka, − poradnik dla ucznia. Ćwiczenie 3 Zaplanuj przestrzenny układ zmywalni wraz z całym niezbędnym jej wyposażeniem. Na rysunku zaznacz również pomieszczenia będące w sąsiedztwie zmywalni. Sposób wykonania ćwiczenia Aby wykonać ćwiczenie, powinieneś: 1) wypisać podstawowe niezbędne wyposażenie zmywalni, 2) opisać podstawowe zasady planowania przestrzennego układu w zakładzie gastronomicznym, 3) zaplanować układ przestrzenny zmywalni, 4) rozrysować układ zmywalni, 5) zamieścić na wykonanym rysunku odpowiednie elementy wyposażenia. Wyposażenie stanowiska pracy: − papier formatu A4, − flamastry, − linijka, − poradnik dla ucznia. Ćwiczenie 4 Zaplanuj ustawienie stołów konsumpcyjnych o różnym kształcie dla 6 osób. Sposób wykonania ćwiczenia Aby wykonać ćwiczenie, powinieneś: 1) wypisać różne rozwiązania układu stołów konsumpcyjnych, 2) zaplanować ustawienie stołów, 3) rozrysować położenie stołów.
  • 35.
    „Projekt współfinansowany ześrodków Europejskiego Funduszu Społecznego” 33 Wyposażenie stanowiska pracy: − papier formatu A4, − flamastry kolorowe, − poradnik dla ucznia. 4.3.4. Sprawdzian postępów Czy potrafisz: Tak Nie 1) zdefiniować pojęcie układu funkcjonalnego placówki żywieniowej?   2) wymienić grupy pomieszczeń w zakładzie gastronomicznym?   3) wymienić zasady niezbędne do prawidłowego zaplanowania kuchni?   4) zdefiniować pojęcie funkcjonalność pomieszczeń produkcyjnych?   5) zdefiniować zasadę jednokierunkowego ruchu?   6) określić funkcje przygotowalni I i II?   7) określić jakie jest przeznaczenie garmażerii?   8) wyjaśnić do czego służy magazyn podręczny szefa kuchni?   9) określić usytuowanie i funkcje magazynów?   10) wymienić procesy pracy występujące przy wydawaniu potraw?   11) określić wyposażenie zmywalni?   12) wymienić fazy zmywania naczyń?   13) określić cechy sali konsumpcyjnej z właściwym rozmieszczeniem stołów?   14) scharakteryzować układy stołów konsumpcyjnych?  
  • 36.
    „Projekt współfinansowany ześrodków Europejskiego Funduszu Społecznego” 34 4.4. Nakrycie stołu i obsługa klienta 4.4.1. Materiał nauczania Poziom świadczonych usług w zakładach gastronomicznych uzależniony jest od estetycznego wnętrza zakładu, prawidłowych form obsługi, estetycznego wyglądu pracowników i sposobu przyrządzania potraw. Prace wstępne dotyczące przygotowania sal konsumpcyjnych powierzane są kelnerom dyżurnym, którzy odpowiedzialni są za utrzymanie wyposażenia w dobrym stanie technicznym i czystości. Dyżurny kelner zajmuje się nakrywaniem stołów w pierwszej kolejności miękkim suknem np. flanelą, a następnie obrusami. Obrus powinien zwisać jednakowo ze wszystkich stron stołu, jak również powinny być jednakowo ukształtowane narożniki (tzw. krawaty). W trakcie konsumpcji obrus ulega często bardzo szybko zabrudzeniu lub zalaniu, w takim wypadku kelner powinien natychmiast obrus zmienić. Po rozłożeniu obrusów kelner powinien przystąpić do układania nakryć. Obecnie coraz częściej w zakładach gastronomicznych układa się tylko sztućce, zastawę szklaną i serwetki. Z lewej strony talerza układa się widelec, z prawej nóż do dania zasadniczego. Nad nożem należy ustawić szklankę do wody mineralnej. W celach dekoracyjnych na środku stołu ustawia się wazonik z kwiatami oraz naczynka z przyprawami. Serwetka płócienna powinna znajdować się bezpośrednio na stole pomiędzy nożem i widelcem w miejscu talerza. W wypadku ułożenia talerza, serwetkę kładzie się na nim. Serwetka płócienna na stole również stanowi element dekoracyjny. Po nakryciu stołów konsumpcyjnych, kelner przystępuje do przygotowania szkła, zwracając szczególną uwagę na to, aby zastawa porcelanowa i sztućce były czyste i wypolerowane, a naczynia dokładnie wymyte. Do ostatniej czynności kelnera dyżurnego w przygotowaniu sali jest uzgodnienie jadłospisu z szefem kuchni. Po zakończeniu prac przygotowawczych kierownik ma obowiązek sprawdzić salę i dokonać oceny z punktu widzenia estetyki. Przed przystąpieniem do obsługi konsumenta, kelner nakłada czysty strój służbowy oraz poprawia swój wygląd zewnętrzny. Nakrywanie stołu w obecności konsumenta powinno być zgodne z wymogami złożonego zamówienia. Kelner według zamówienia dobiera na tacy sprzęt potrzebny do poszczególnych potraw. Układa noże, widelce, łyżki oraz łyżeczki. Zastawę szklaną przygotowuje się oddzielnie. W pierwszej kolejności ustawiane są talerze do dania zasadniczego lub do zakąsek, trzymając talerze w lewej ręce, a prawą przekładając je na stół z prawej strony konsumenta. Następnie przystępuje do układania sztućców również z prawej strony konsumenta w odpowiedniej kolejności: widelec, nóż, łyżka, łyżeczka. Sztućce do potraw podawanych na końcu układa się najbliżej talerza. Układając sprzęt na stole należy przestrzegać ogólnych zasad: − talerz ustawia się w odległości 1,5 cm od brzegu stołu emblematem zwróconym do konsumenta, − sztućce powinny być ułożone w równej odległości, widelec najbliżej talerza rączką skierowany w lewą stronę, nóż - rączką w prawą stronę, natomiast łyżeczkę nad widelcem – rączką w prawą stronę, − po lewej stronie nad widelcami układa się talerzyk do pieczywa oraz nóż do masła, − serwetkę płócienną układa się na talerzyku do pieczywa lub na talerzu zakąskowym, − ułożenie sztućców specjalnych następuje wtedy, gdy konsument zamówił odpowiednią potrawę, − zastawę szklaną do napojów ustawia się z prawej strony talerza nad nożami, kolejność ułożenia szkła powinna odpowiadać kolejności podawania napojów.
  • 37.
    „Projekt współfinansowany ześrodków Europejskiego Funduszu Społecznego” 35 Zasady przenoszenia tac i innego sprzętu konsumpcyjnego Zadaniem kelnera jest podawanie potraw, jak również sprzątanie. Te dwie czynności powinny być wykonywane w miarę możliwości oddzielnie. Kelner nie może dotykać rękoma części naczyń i sztućców, które mają bezpośrednią styczność z potrawą lub służą do krajania, nabierania i konsumpcji. Przy przenoszeniu naczyń należy przestrzegać następujących zasad: − nie należy dotykać rękoma wewnętrznych części naczyń oraz części sztućców, które służą do konsumpcji, − talerze i półmiski trzymać należy za brzeg lub od spodu, − filiżanki podawać na spodeczku lub trzymać je za uszka, − zastawę szklaną zawsze trzymać od zewnętrznej strony w części dolnej, − sztućce chwytać zawsze za trzonki, − potrawy i napoje należy przenosić na tacach, − talerze i półmiski z potrawami powinny być na tacy ustawione w jednej warstwie, − nie wskazane jest przeładowywanie tac (ze względu na bezpieczeństwo pracy), − na tacy należy ustawić naczynia w ten sposób, aby w trakcie przenoszenia nie nastąpiło ich przechylenie, przesunięcie itp. − lewa ręka służy do przenoszenia sprzętu, a prawa do podawania i serwowania, − liczba przenoszonych jednorazowo talerzy nie powinna przekraczać: − trzech talerzy z daniami zasadniczymi – w lewej ręce, − jeden talerz – w prawej ręce, − dwa talerze z zupą – w lewej ręce, − jeden – w prawej ręce, − półmiski należy zawsze przenosić na tacy do stolika pomocniczego, skąd bierze się tylko jeden do lewej ręki. Zasady przenoszenia tac Kelner powinien posiadać do swojej dyspozycji trzy lub cztery tace: − dużą tacę czworokątną, służącą do przenoszenia naczyń z potrawami z ekspedycji na pomocnik kelnerski oraz do przenoszenia brudnych naczyń do zmywalni, z tacą tą kelner nie powinien podchodzić do konsumenta, − średniej wielkości tacę owalną lub czworokątną, służącą do przenoszenia z bufetu naczyń szklanych, napojów oraz butelek z napojami do pomocnika kelnerskiego, taca ta może również służyć kelnerowi do obsługi, − małą tacę – służącą kelnerowi bezpośrednio do obsługi, z niej kelner podaje na stół kieliszki, pojedyncze sztućce oraz potrawy i napoje, − małą tackę do podawania rachunków i reszty należności. Duże i średnie tace kelner przenosi na odwróconej do góry dłoni oraz na przedramieniu, tak aby dłuższe boki tacy były prostopadle, natomiast krótsze równolegle do ramienia. Duże tace kelnerskie mogą być również noszone ponad lewym barkiem, dla ułatwienia kelnerowi poruszania się w pomieszczeniu wśród konsumentów. Małe tace powinno trzymać się w lewej dłoni przytrzymując je kciukiem od góry. Kelner w trakcie przenoszenia tac powinien zachować chód zsynchronizowany z balansowaniem tacy, ponieważ sztywne trzymanie tacy oraz duże kroki powodują kołysanie się całego ciała. Nakrywanie stołów bankietowych Nakrywanie stołu rozpoczyna się od talerza środkowego (z pominięciem talerza płaskiego) przeznaczonego do zakąsek gorących lub rybnych. Na talerzyku środkowym stawiamy talerzyk zakąskowy mniejszy. Przy ustawianiu talerzy należy szczególną uwagę zwrócić na prawidłowe odległości między nimi.
  • 38.
    „Projekt współfinansowany ześrodków Europejskiego Funduszu Społecznego” 36 Przy nakrywaniu stołu powinno przestrzegać się określonych zasad: − widelce układa się z lewej strony talerza, zgodnie z planowaną kolejnością podawania potraw, − noże układamy z prawej strony talerzy, − nad talerzami – równolegle do krawędzi stołu – nożyk i widelczyk do owoców i łyżeczkę do deseru. Podczas nakrywania należy zwrócić szczególną uwagę na zachowanie dokładnej symetrii nakryć leżących naprzeciw siebie. Na stole nie stawia się talerza głębokiego, ani łyżki do zupy. W przypadku podawania zupy w bulionówce, łyżkę średnią podaje się na podstawce wraz z bulionówką. Przygotowane talerze, noże, widelce oraz łyżka powinny leżeć w równej odległości od krawędzi stołu, która powinna wynosić od 1 do 1,5 cm. Z lewej strony nad widelcami układany jest talerzyk do pieczywa razem z nożem do masła. Zastawę szklaną ustawiamy po prawej stronie nad nożami, tak aby nie przeszkadzało w podawaniu potraw, a jednocześnie żeby było w zasięgu prawej ręki konsumenta. Szklanka do napojów chłodzących powinna być stałym elementem nakrycia bankietowego. Kolejność ustawiania szkła może być następująca: − na prawo (na ukos) od talerza, około 2 cm nad nożem, stawia się kieliszek do wódki, − szklankę do napojów chłodzących stawiamy z lewej strony kieliszka do wódki, − kieliszek do wina białego stawiamy po prawej stronie kieliszka do wódki, − kieliszek do wina czerwonego stawiamy po prawej stronie szklanki do napojów chłodzących – nad kieliszkiem do wódki, − jeżeli w trakcie przyjęcia przewidywane jest podawanie szampana, to wówczas należy jeszcze zestaw szkła uzupełnić kieliszkiem specjalnym do szampana, który stawia się powyżej kieliszka do wina czerwonego. Forma ułożenia serwetek płóciennych winna być przede wszystkim estetyczna i ozdobna. Przy dekorowaniu stołów bankietowych należy stosować tylko jeden rodzaj łamania serwetek. Do dekoracji używane są przede wszystkim cięte kwiaty, świeczniki, dekoracyjnie ułożone owoce w specjalnych koszach lub paterach. Innym elementem dekoracyjnym mogą być świeczniki metalowe, ceramiczne bądź drewniane ze świecami. Kierownik sali powinien na 20 minut przed rozpoczęciem uroczystości sprawdzić przygotowanie stołu do przyjęcia, zwracając przy tym szczególną uwagę na następujące elementy: − właściwy dobór zastawy porcelanowej, − właściwy dobór sztućców do przewidzianych potraw, − właściwy dobór zastawy szklanej do napojów, − prawidłową dekorację stołu, − ustawienie krzeseł lub foteli, − przygotowanie stołów pomocniczych wraz z zapasowym sprzętem. Po sprawdzeniu stołu bankietowego kierownik powinien przydzielić zadania poszczególnym kelnerom i omówić dokładnie organizację pracy, wskazując na specjalne życzenia uczestników. Organizacja pracy uzależniona jest od rodzaju bankietu i stosowanych metod obsługi. Obecnie stosowane są 4 zasadnicze metody obsługi konsumentów, a mianowicie: − niemiecka, − francuska, − angielska, − serwis a la carte.
  • 39.
    „Projekt współfinansowany ześrodków Europejskiego Funduszu Społecznego” 37 W metodzie niemieckiej obsługi konsumentów na stołach bankietowych ustawiane są wszystkie potrawy zimne oraz napoje alkoholowe i bezalkoholowe. Potrawy i napoje wchodzą w skład przygotowania stołów stanowiąc część składową jego dekoracji. W kuchni przygotowywane są dania zasadnicze i podawane uczestnikom przyjęcia bezpośrednio na talerzach. Praca kelnerów przy niemieckiej metodzie obsługi klienta polega na: − przygotowaniu stołów bankietowych, − ułożeniu zakąsek i napojów, − podawaniu zup przeważnie wyporcjowanych (na talerzach lub w bulionówkach), − podawaniu dań zasadniczych, − dodatkowym nakrywaniu i sprzątaniu w trakcie trwania uroczystości. Metoda ta, jest bardzo prosta i mało pracochłonna, ponieważ serwowanie potraw i napojów jest prawie całkowicie wyeliminowane. Znajduje ona zastosowanie szczególnie na przyjęciach oficjalnych, gdzie pracownicy obsługi z różnych względów nie powinni znajdować się bezpośrednio na sali. Metoda niemiecka wymaga mniej pracowników do obsługi, przyjmuje się na 1 kelnera od 12 do 15 konsumentów. Niemiecką metodę obsługi bankietów przypomina metoda francuska. Do elementów wspólnych można zaliczyć m.in. przygotowanie stołów z potrawami oraz napojami chłodzącymi. Natomiast jedną z najistotniejszych cech tej metody jest bardzo staranne układanie dekoracji owocowych, kwiatowych, itp. Odpowiednio wyporcjowane oraz ułożone na półmiskach dania zasadnicze są przygotowywane w kuchni. Bardzo istotnym elementem, do którego przywiązuje się wagę zasadniczą jest ułożenie potraw na półmisku w sposób dekoracyjny. Polega on na tym, że dania obrazują surowiec, z jakiego zostały wykonane. Kelnerzy obsługujący gości na bankiecie, powinni najpierw zaprezentować potrawy konsumentom przed ich podaniem. Przykładem mogą być tutaj potrawy płonące. Takie działanie podkreśla uroczysty charakter każdego bankietu. W metodzie francuskiej wyróżniamy dwie formy serwowania: − kelner podchodzi do konsumenta z lewej strony, trzymając półmisek w kierunku konsumenta, który pobiera i nakłada sam potrawy na talerz, jeżeli konsumenci sami nakładają potrawy to kelnerzy powinni przygotować 2 komplety sztućców (łyżka i widelec) do nakładania, komplet do dyspozycji konsumenta musi być skierowany w jego stronę, drugi komplet sztućców do nakładania służy kelnerowi do serwowania, − kelner podchodzi z lewej strony do konsumenta i zgodnie z ogólnymi zasadami serwuje potrawy na talerz, powinien on jednak przed serwowaniem zapytać konsumenta o życzenie dotyczące potrawy, na krótko przed podaniem dania zasadniczego drugi kelner podchodzi z prawej strony do konsumenta i stawia podgrzany talerz, na który serwuje potrawy. Dodatki do dań zasadniczych podawane są oddzielnie, stawia się je na stole bankietowym. W metodzie tej szczególną uwagę zwraca się na uroczyste podawanie deserów. Charakterystyczną cechą metody angielskiej jest układanie potraw zimnych na stołach bankietowych, zaś napoje alkoholowe, jak i bezalkoholowe są przygotowywane na wózkach kelnerskich lub stolikach pomocniczych. Duże znaczenie ma również kolorystyka dekoracji oraz sali konsumpcyjnej. W kuchni przygotowywane są dania zasadnicze, które następnie podawane są na specjalnych półmiskach. Przy specjalnych stołach pomocniczych obsługa bankietowa porcjuje i nakłada na talerze dania do konsumpcji, po wcześniejszym zaprezentowaniu dań gościom. Serwis a la carte charakteryzuje się tym, że na stołach bankietowych nie ustawia się żadnych potraw i napojów. Na stołach pomocniczych przygotowywane są zgodnie z ustalonym menu potrawy zimne oraz napoje. Również w tej metodzie dania zasadnicze
  • 40.
    „Projekt współfinansowany ześrodków Europejskiego Funduszu Społecznego” 38 przygotowywane są w kuchni, a następnie serwowane bezpośrednio uczestnikom bankietu. Do serwowania napojów alkoholowych oraz bezalkoholowych wyznaczeni są odpowiedni kelnerzy. Wadą tej metody jest jej pracochłonność. Obowiązkami kelnerów jest zaprezentowanie potraw, a następnie podanie ich w odpowiednim czasie każdemu konsumentowi. Takie działanie wymaga wcześniejszego zaplanowania, gdyż: − potrawy podawane są zgodnie z planowaną kartą menu, − należy prawidłowo dobrać napoje do poszczególnych potraw serwując je w odpowiednim czasie, − kelnerzy muszą pracować na ściśle wyznaczonych rewirach, zwracając uwagę na prawidłowe kierunki ruchu obsługi oraz na jednoczesne podejście, serwowanie oraz przejście od konsumenta do konsumenta. Liczba konsumentów przypadających na jednego kelnera może wynosić od 8 do 15, natomiast w metodzie francuskiej do 4. Obsługa bankietów pracuje zespołowo, systemem brygadowym. Serwowanie zespołowe dań zasadniczych polega na: − pierwszy kelner serwuje mięso, − drugi – jarzyny i ziemniaki, − trzeci podaje sos. W pierwszej kolejności powinni być obsługiwani goście honorowi, a następnie pozostali uczestnicy bankietu, raz z prawej strony, raz z lewej strony, np.: − zakąski rozpoczyna się serwować od strony lewej ku prawej (od pierwszego do ostatniego konsumenta swojego rewiru), − zupy – od strony prawej ku lewej, − następna potrawa powinna być serwowana znowu w odwrotnej kolejności. Podczas wchodzenia konsumentów na salę bankietową, kelnerzy powinni stać w odległości 1m od krzeseł uczestników bankietu, aby goście bez problemu dotarli do stołów. Z chwilą zajęcia miejsc kelnerzy powinni przystąpić do obsługi gości. Organizacją pracy obsługi kieruje starszy kelner, który sprawuje nad nimi nadzór. Gość honorowy obsługiwany jest jako pierwszy. Podczas serwowania napojów szczególną uwagę zwraca się na: − nalewanie do kieliszków z prawej strony konsumenta, − napełnianie kieliszka do 3/4 pojemności, − nie dotykanie butelką kieliszka, − nie nalewanie napojów w czasie, gdy inni kelnerzy serwują potrawy, − przy zmianie gatunku napoju sprzątnięcie kieliszka, z którego pito poprzedni napój, − zachowanie jednego kierunku obsługi. Szczególną uwagę podczas serwowania dań głównych należy zwrócić na jednolite oraz prawidłowe ułożenie ich na talerzu. Dokonuje się tego następująco: − przed konsumentem – mięso, − z prawej strony – dodatek pierwszy np. ziemniaki, − z lewej strony – dodatek drugi – jarzyny, − sos powinien znajdować się obok i na mięsie. Powinna być zachowana prawidłowa temperatura posiłków. Również nie może być nakładana zbyt duża ilość porcji. Po skończeniu konsumpcji należy przystąpić do usunięcia brudnych naczyń ze stołu. Sery serwowane po daniach zasadniczych należy podawać z ciemnym chlebem oraz przyprawami np. sól, papryka. Należy również pamiętać, że przed podaniem deserów, naczynia porcelanowe oraz szklane powinny zostać zebrane. Jest on nakładany z prawej strony gościa. Dodatkowo podawane są talerzyki na pozostałości. Desery stanowią ostatni etap obsługi przy stole bankietowym.
  • 41.
    „Projekt współfinansowany ześrodków Europejskiego Funduszu Społecznego” 39 W oddzielnych pomieszczeniach podaje się kawę oraz koniaki, serwowane przy małych stolikach lub wózkach kelnerskich. Gdyby nie było odrębnego pomieszczenia, należy uporządkować stoły przed podaniem w/w napojów. Każdy kelner powinien stać zawsze na wyznaczonym miejscu, nie może on z pracownikami prowadzić na sali bankietowej dyskusji. Przystępuje on do prac końcowych zaraz po opuszczeniu sali przez gości. Do jego obowiązków należy m.in.: − zebranie sprzętu używanego w czasie bankietu, − posegregowanie zastawy porcelanowej, szklanej, sztućców, obrusów, serwetek itp., − rozliczenie się z dodatkowo pobranego sprzętu, − doprowadzenie sali do normalnego użytkowania. Bardzo powszechną oraz popularną formą obsługi uczestników bankietów jest bankiet typu „angielskiego". Charakteryzuje go odpowiednio kolorystyczne i smakowo dobrane ułożenie potraw. Goście mają możliwość doboru potraw i napojów według swojego uznania. Kierownik zakładu przyjmuje zamówienia na przyjęcie w takiej samej formie jak przy bankietach zasiadanych. Dania gorące powinny być tak zaplanowane, aby można je było konsumować w pozycji stojącej. Przy tego rodzaju bankietach istotną uwagę zwraca się na podawanie przekąsek zimnych. Na stole podaje się je wraz z napojami różnego rodzaju. Ilość zakąsek należy planować według życzeń zleceniodawcy. Można nimi zwiększyć lub zmniejszyć różnorodność potraw i napoi. Jedną z głównych różnic stosowania tego rodzaju bankietu od bankietów zasiadanych jest to, że stoły na przyjęciu są szersze i wyższe od pozostałych. Ich wysokość wynosi 1 m, natomiast szerokość od 1,5 do 2 m. Brak tego rodzaju stołów można zastąpić łącząc stoły o klasycznych wymiarach. Nie powinny być one jednak węższe niż 1,2 m, natomiast długość zależy od liczby uczestników. Na 1m stołu powinno przypadać od 6 do 8 konsumentów, np. stół o długości 10 m służy dla 120 do 160 uczestników. W związku z tym, że bankiety typu angielskiego odbywają się na stojąco, krzesła na sali bankietowej nie powinny być rozstawiane. Planując rozmieszczenie stołów należy zaplanować odpowiednią powierzchnię na jednego uczestnika. W tym celu należy stoły ustawia się w odległości 1,5 m od ściany i 3 m od siebie. Jeżeli stół przewidziany jest dla 160 uczestników to długość jego przy szerokości 1,5 m powinna wynosić 10 m. Zakładając, że na 1 uczestnika przewiduje się od 0,5 do 0,6 m2 powierzchni, sala bankietowa dla tej liczby uczestników powinna wynosić: − stół bankietowy 10x1,5 = 15 m2 (powierzchnia stołu bankietowego), − liczba konsumentów 160x0,55 = 88 m2 (powierzchnia sali), 88 + 15 = 103 m2 (powierzchnia sali bankietowej), 103 m2 : 160 konsumentów = 0,64 m2 (powierzchnia przypadająca na 1 konsumenta). Elementy dekoracyjne z warzyw i owoców Z grubszej marchewki odkrawamy kawałek a następnie go obieramy. Przy pomocy obieraczki do warzyw z ząbkami robimy wzdłużne rowki. Z tak otrzymanej marchewki możemy kroić plasterki, które same w sobie stanowią ładną dekorację (rys. 12). Rys. 12. Pierwszy sposób dekoracji z marchwi [7]
  • 42.
    „Projekt współfinansowany ześrodków Europejskiego Funduszu Społecznego” 40 Z obranej marchewki kroimy grubsze plastry (ok. 7mm) i przy pomocy ostrego nożyka wycinamy dowolne wzorki i nacięcia. Może to być bardzo prosta kratka, kwiat lub obręcz z umieszczoną w środku obrana rzodkiewką (rys. 13). Rys. 13. Drugi sposób dekoracji z marchwi [7] Przygotowaną marchewkę, tak jak na rysunku pierwszym, kroimy wzdłuż na pół, a następnie w grubsze plastry. Tak otrzymane rowkowane półplastry możemy wykorzystać do dekorowania brzegów półmisków (rys. 14). Rys. 14. Trzeci sposób dekoracji z marchwi [7] Umytą i obraną marchewkę kroimy wzdłuż na pół. Połówkę marchewki układamy na desce i kroimy na kliny, tak jak widać na rysunku 15. Z tak otrzymanych kawałków marchewki układamy kwiat (rys. 16), środek wykonujemy z połówki obranej rzodkiewki. Kwiat można jeszcze dodatkowo ozdobić łodygą i listkami wyciętymi ze skórki zielonego ogórka. Rys. 15. Krojenie marchwi na kliny [7]
  • 43.
    „Projekt współfinansowany ześrodków Europejskiego Funduszu Społecznego” 41 Rys. 16. Kwiat z ułożonych kawałków marchwi [7] Z długiej, prostej marchewki odkrawamy końce. Obkrawamy ją tak, aby powstała równa powierzchnia. Przy pomocy obieraczki do warzyw lub długiego noża odcinamy wzdłuż marchewki plastry. Paski marchwi wkładamy do mocno osolonej wody aby zmiękły i dały się swobodnie kształtować. W każdym z pasków robimy na jednym końcu nacięcie, aby móc przeciągnąć przez nie drugi koniec. Możemy wyciąć nacięcie o szerokości około 2 mm co ułatwi przeciąganie drugiego końca (rys. 17). Gotową dekoracje możemy dodatkowo ozdobić natką pietruszki lub sałatą. Rys. 17. Gotowa dekoracja z marchwi [7] Dekorowanie potraw – myszki i grzybki dla dzieci. Przygotowanie grzybka: 1. Przygotuj jajka ugotowane na twardo, pomidory, majonez i liście sałaty oraz ostry nóż, strzykawkę lub szprycę. 2. W każdym jajku zetnij ostrym nożem dolną część aby można je było ustawić. 3. Pomidory przekrajaj na pół, wydrąż środki. 4. Na talerzyku ułóż liście sałaty i poustawiaj jajka. 5. Na każde jajko nałóż połówkę pomidora. 6. Przy pomocy szprycy lub zwykłej strzykawki zrób z majonezu kropki na kapeluszu (rys. 18). Rys. 18. Gotowa dekoracja (grzybek) [7]
  • 44.
    „Projekt współfinansowany ześrodków Europejskiego Funduszu Społecznego” 42 Przygotowanie myszki: 1. Przygotuj jajka ugotowane na twardo, liście sałaty, ketchup i łodyżki z zielonej pietruszki. 2. W każdym jajku zetnij ostrym nożem dolną część tak aby po ułożeniu go stało stabilnie. 3. Ze ściętego kawałka jajka wytnij uszy myszki. 4. Ostrym nożem zrób nacięcia w jajku, w miejscu gdzie mają być uszy. 5. Delikatnie wciśnij uszy w nacięcia. 6. Namaluj ketchupem oczy i nosek myszki. 7. Z łodyżek zielonej pietruszki zrób wąsy i ogon (rys. 19). Rys. 19. Gotowa dekoracja (myszka) [7] Dekorowanie owocami Napoje mieszane powinny być nie tylko smaczne, powinny także ładnie i efektownie wyglądać, ponieważ to właśnie nasze oczy oceniają w pierwszej kolejności ich zewnętrzne walory. Tak więc, kiedy już nadejdzie czas na wykonanie dekoracji napoju, można popuścić wodze fantazji. Jest tylko kilka napojów, przy których obowiązują sztywne zasady dotyczące sposobu ich dekorowania. Ponadto jest też kilka klasycznych napojów mieszanych, gdzie dekoracja została raz na zawsze usankcjonowana wieloletnią tradycją. W przypadku napojów egzotycznych i tropikalnych, a przede wszystkim przy ozdabianiu napojów fantazyjnych, wszystko jest dozwolone, jeśli chodzi o sposób ich dekoracji. Należy jedynie przestrzegać kilku generalnych zasad. Do dekoracji używa się tylko takich elementów, które smakowo i optycznie harmonizują z danym napojem. Dekoracja powinna jedynie zdobić napój, a nie spychać go na dalszy plan, należy więc unikać przesady. Skromniej, oznacza w tym przypadku często lepiej. Czasami wystarczy tylko plasterek pomarańczy, zawieszony na ściance szklanki, gałązka mięty, wisienka koktajlowa lub spirala ze skórki cytrynowej. Używając świeżych owoców należy zwracać uwagę na to, by nie miały skaz, były dojrzałe i starannie pokrojone. Skórki z owoców cytrusowych najlepiej jest przygotować, używając specjalnego nożyka. Wybór owoców do dekorowania jest praktycznie nieograniczony, zakładając oczywiście, że zawsze będą to owoce jadalne. Do dekoracji nadają się małe owoce lub cząstki owoców, takie jak kulki z arbuza i melona, agrest, chińska śliwka liczi, winogrona, rajskie jabłuszka lub miniaturowe gruszki, plastry banana, jagody, owoce kumkwatu, jeżyny i wisienki koktajlowe. W przypadku wisienek koktajlowych jest ich rzeczywiście duży wybór: czerwone zwane maraskami, żółte i niebieskie o pomarańczowym smaku, zielone o smaku miętowym i kwaskowate, tzw. czarne wisienki, konserwowane w syropie rumowym. Jeśli używa się
  • 45.
    „Projekt współfinansowany ześrodków Europejskiego Funduszu Społecznego” 43 świeżych wiśni lub czereśni, to najlepiej jest wybrać kilka owoców połączonych ogonkami w małe grona. Bardzo atrakcyjnym przybraniem mogą być kawałki ananasa, moreli, brzoskwini i fig, plasterki kiwi, karamboli i owoców cytrusowych. Interesująco wyglądają owoce winogron białych i czerwonych, a także poziomki i truskawki, również z szypułkami, a szczególnie, gdy zwilży się je sokiem cytrynowym i zanurzy w gruboziarnistym cukrze. Wyglądają wtedy jak zamrożone owoce, można także obtoczyć je w cukrze pudrze. Niezbyt dobrze wyglądają jako dekoracja napoju jabłka i gruszki, gdyż szybko zmieniają barwę i ciemnieją. Aby temu zapobiec należy je skropić sokiem cytrynowym. Do udekorowania pikantnych napojów mieszanych używa się również warzyw, takich jak: małe cebulki, skórka lub plastry ogórka, papryka, zielone oliwki z pestką, maleńkie pomidorki lub seler naciowy. Również świeże zioła, włożone do napoju lub umieszczone na krawędzi naczynia, stworzą efektowną dekorację. Bazylia nadaje się do dekorowania napojów zawierających sok pomidorowy, a melisa pasuje do napojów, które przyrządzamy z sokiem cytrynowym. Listki lub małe gałązki mięty stanowią idealną ozdobę napojów z likierem lub syropem miętowym. Także zielone liście ananasa mogą być wspaniałą dekoracją, lecz tych nie należy zjadać. Jest jeszcze wiele innych sposobów dekorowania napojów mieszanych, a wszystko zależy również od naszej fantazji. Można przeciąć całe owoce lub ich kawałki do połowy i zawiesić na ściance naczynia. Można też nadziewać je na szpadki pojedyncze lub na przemian z innymi owocami, a następnie wkładać do naczynia lub wykonaną na szpadce kompozycję zawieszać na jego krawędzi. Szpadka z plasterkiem kiwi i karamboli: truskawkę z szypułką, plasterek kiwi, plasterek karamboli oraz kilka listków melisy przekłuć długą szpadką. Szpadka z ananasem: przekroić plasterek ananasa na osiem części, usunąć twardy środek i przekłuć szpadką. Plasterki ananasa można przełożyć wisienkami koktajlowymi lub owocami winogron. Mogą one również stanowić początek i zakończenie kompozycji z ananasa. 4.4.2. Pytania sprawdzające Odpowiadając na pytania, sprawdzisz, czy jesteś przygotowany do wykonania ćwiczeń. 1. W jaki sposób nakrywa się stół obrusem? 2. Co stanowi wyposażenie dobrze nakrytego stołu? 3. Jakie są ogólne zasady dotyczące układania sprzętu na stole? 4. Jakie wyróżniamy zasady przenoszenia tac? 5. Jakie wyróżniamy zasady przenoszenia talerzy? 6. Na czym polega nakrywanie stołów bankietowych? 7. Jak prawidłowo układa się sztućce na stole? 8. Jak wygląda prawidłowa dekoracja stołu bankietowego? 9. Na czym polega niemiecka metoda obsługi konsumenta? 10. Na czym polega angielska metoda obsługi konsumenta? 11. Na czym polega francuska metoda obsługi konsumenta? 12. Jakie są odpowiednie odległości między nakryciem a krawędzią stołu oraz dwoma kolejnymi nakryciami? 13. Co to jest system brygadowy w obsłudze konsumenta? 14. Na co należy zwracać szczególną uwagę przy serwowaniu napojów? 15. Jakie są metody dekorowania potraw?
  • 46.
    „Projekt współfinansowany ześrodków Europejskiego Funduszu Społecznego” 44 4.4.3. Ćwiczenia Ćwiczenie 1 Rozrysuj jeden ze sposobów nakrycia stołu do dania zasadniczego. Sposób wykonania ćwiczenia Aby wykonać ćwiczenie, powinieneś: 1) scharakteryzować sposoby nakrycia stołu, 2) wypisać różne sposoby nakrywania stołu, 3) rozrysować wybrany sposób nakrycia stołu. Wyposażenie stanowiska pracy: − papier formatu A4, − flamastry, − linijka, − poradnik dla ucznia. Ćwiczenie 2 Rozrysuj nakrycie stołu bankietowego z uwzględnieniem odległości pomiędzy nakryciami oraz nakryciem a krawędzią stołu. Sposób wykonania ćwiczenia Aby wykonać ćwiczenie, powinieneś: 1) scharakteryzować zasady nakrycia stołu, 2) wypisać zasady nakrywania stołu bankietowego, 3) określić jakie powinny być odległości pomiędzy nakryciami oraz nakryciem a krawędzią stołu, 4) rozrysować wybrany sposób nakrycia stołu bankietowego. Wyposażenie stanowiska pracy: − papier formatu A4, − flamastry, − linijka, − poradnik dla ucznia. Ćwiczenie 3 Zaproponuj rozstawienie stołów na sali do bankietu typu angielskiego dla 200 osób, z zachowaniem odpowiednich powierzchni przewidzianych na 1 osobę oraz wielkości stołów. Sposób wykonania ćwiczenia Aby wykonać ćwiczenie, powinieneś: 1) określić różne sposoby ustawiania stołów, 2) opisać zasady bankietu typu angielskiego, 3) zaplanować rozstawienie stołów.
  • 47.
    „Projekt współfinansowany ześrodków Europejskiego Funduszu Społecznego” 45 Wyposażenie stanowiska pracy: − papier formatu A4, − flamastry kolorowe, − poradnik dla ucznia. Ćwiczenie 4 Zaprojektuj dekorację potrawy z wybranego owocu lub warzywa. Sposób wykonania ćwiczenia Aby wykonać ćwiczenie, powinieneś: 1) opisać różne metody dekoracji potraw z warzyw i owoców, 2) zaplanować dekorację potrawy, 3) wykonać dekorację, 4) zaprezentować wynik ćwiczenia na forum grupy. Wyposażenie stanowiska pracy: − papier formatu A4, − wybrany owoc lub warzywo, − nożyk, − poradnik dla ucznia. 4.4.4. Sprawdzian postępów Czy potrafisz: Tak Nie 1) określić w jaki sposób nakrywa się stół obrusem?   2) określić co stanowi wyposażenie dobrze nakrytego stołu?   3) wymienić ogólne zasady dotyczące układania sprzętu na stole?   4) scharakteryzować zasady przenoszenia tac?   5) scharakteryzować zasady przenoszenia talerzy?   6) opisać nakrywanie stołów bankietowych?   7) opisać jak prawidłowo układa się sztućce na stole?   8) opisać prawidłową dekorację stołu bankietowego?   9) scharakteryzować niemiecką metodę obsługi konsumenta?   10) scharakteryzować angielską metodę obsługi konsumenta?   11) scharakteryzować francuską metodę obsługi konsumenta?   12) określić odpowiednie odległości między nakryciem a krawędzią stołu oraz dwoma kolejnymi nakryciami?   13) zdefiniować system brygadowy w obsłudze konsumenta?   14) określić na co należy zwracać szczególną uwagę przy serwowaniu napojów?   15) wymienić metody dekorowania potraw?  
  • 48.
    „Projekt współfinansowany ześrodków Europejskiego Funduszu Społecznego” 46 5. SPRAWDZIAN OSIĄGNIĘĆ INSTRUKCJA DLA UCZNIA 1. Przeczytaj uważnie instrukcję. 2. Podpisz imieniem i nazwiskiem kartę odpowiedzi. 3. Zapoznaj się z zestawem zadań testowych. 4. Test zawiera 20 zadań. Do każdego zadania dołączone są 4 odpowiedzi. Tylko jedna jest prawidłowa. 5. Udzielaj odpowiedzi na załączonej karcie odpowiedzi, stawiając w odpowiedniej rubryce znak X. W przypadku pomyłki należy błędną odpowiedź zaznaczyć kółkiem, a następnie ponownie zakreślić odpowiedź prawidłową. 6. Pracuj samodzielnie, bo tylko wtedy będziesz miał satysfakcję z wykonanego zadania. 7. Jeśli udzielenie odpowiedzi będzie Ci sprawiało trudność, wtedy odłóż rozwiązanie zadania na później i wróć do niego, gdy zostanie Ci wolny czas. 8. Na rozwiązanie testu masz 45 minut. Powodzenia! ZESTAW ZADAŃ TESTOWYCH 1. Operacja jednostkowa to a) ciąg procesów następujących po sobie w określonej sekwencji czasowej. b) Operacja, w której zachodzą zmiany mające charakter fizyczny. c) operacja, w której zachodzą zmiany chemiczne, biochemiczne lub biologiczne. d) obróbka wstępna. 2. Etapy obróbki wstępnej brudnej to po kolei a) sortowanie – mycie – oczyszczanie – płukanie. b) mycie – płukanie – sortowanie – oczyszczanie. c) sortowanie – oczyszczanie – mycie – płukanie. d) oczyszczanie – mycie – płukanie – sortowanie. 3. Duszenie jest a) długotrwałym procesem smażenia. b) gotowaniem w niewielkiej ilości wody. c) procesem łączącym gotowanie i pieczenie. d) procesem łączącym smażenie i gotowanie. 4. Za zmiany barwy zachodzące wskutek ogrzewania odpowiedzialne są a) grupy aminowe białek, grupy aldehydowe sacharydów, siarkowodór uwolniony z białek, chromoproteiny. b) wysoka zawartość chlorku sodu, siarkowodór uwolniony z białek, grupy aminowe białek, chromoproteiny. c) sacharydy, kwas askorbinowy, grupy aminowe białek, amidy. d) grupy ketonowe sacharydów, grupy aminowe białek, siarkowodór uwolniony z białek, kwas askorbinowy.
  • 49.
    „Projekt współfinansowany ześrodków Europejskiego Funduszu Społecznego” 47 5. Denaturacja cieplna białek mięsa powoduje jego a) twardnienie. b) uwodnienie. c) mięknięcie. d) odwodnienie. 6. Do krótkotrwałego przechowywania potraw i napojów służy a) chłodnicza lada bufetowa. b) lada chłodnicza witrynowa. c) szafa chłodnicza. d) chłodziarko-zamrażarka. 7. Urządzenie w małej gastronomii, wyposażone w komorę zimną, ciepłą oraz opiekacz, to a) gros. b) frytkownica. c) kocioł warzelny. d) bema. 8. Bębnowy, obrotowy opiekacz, to a) patelnia elektryczna. b) gros. c) rożen. d) kocioł warzelny. 9. Urządzenie do smażenia, wyposażone są w płytę grzewczą, która jest szczelnie osadzona w pokrywie górnej, to a) patelnie elektryczna. b) płyta grillowa. c) trzon kuchenny. d) taboret elektryczny. 10. Pomieszczeniem usytuowanym w centralnym punkcie zakładu gastronomicznego jest a) przygotowalnia. b) kuchnia właściwa. c) blokierka. d) magazyn. 11. Przygotowalnia II — to pomieszczenie a) do przygotowania półfabrykatów. b) w którym następuje obróbka wstępna warzyw, ziemniaków, ryb oraz drobiu. c) które musi mieć dogodne połączenia z pomieszczeniami magazynowymi. d) gdzie nie obowiązuje jednokierunkowy ruch surowców. 12. Garmażeria to a) pomieszczenie przeznaczone do produkcji zakąsek i dań zimnych. b) magazyn chłodniczy. c) lada do serwowania zakąsek i dań zimnych. d) szafa chłodnicza lub boks chłodniczy do składowania wyporcjowanych wyrobów garmażeryjnych.
  • 50.
    „Projekt współfinansowany ześrodków Europejskiego Funduszu Społecznego” 48 13. Prawdą jest, że a) pomieszczenie ekspedycyjne powinno mieć kształt litery U lub T, bądź kwadratu. b) powierzchnia ekspedycji nie powinna mieć mniej niż 15m2 i więcej niż 25 m2 . c) organizacja pracy kelnerów w ekspedycji nie jest uzależniona od rozmieszczenia działów wydawania potraw i napojów. d) ekspedycja oddziela część produkcyjną od części handlowej i zapobiega tym samym przedostawanie się odgłosów i zapachów wydzielających się w kuchni i zmywalni. 14. Procentowy udział stołów konsumpcyjnych powinien przedstawiać się następująco a) 25% miejsc konsumpcyjnych przy stołach 2-osobowych, 60% miejsc konsumpcyjnych przy stołach 4-osobowych, 15% miejsc konsumpcyjnych przy stołach 6-osobowych. b) 15% miejsc konsumpcyjnych przy stołach 2-osobowych, 60% miejsc konsumpcyjnych przy stołach 4-osobowych, 25% miejsc konsumpcyjnych przy stołach 6-osobowych. c) 25% miejsc konsumpcyjnych przy stołach 2-osobowych, 30% miejsc konsumpcyjnych przy stołach 4-osobowych, 45% miejsc konsumpcyjnych przy stołach 6-osobowych. d) 60% miejsc konsumpcyjnych przy stołach 2-osobowych, 15% miejsc konsumpcyjnych przy stołach 4-osobowych, 25% miejsc konsumpcyjnych przy stołach 6-osobowych. 15. Nakrywając stół kelner talerze trzyma w a) prawej ręce, a lewą przekłada je na stół, stojąc z prawej strony konsumenta. b) prawej ręce, a lewą przekłada je na stół, stojąc z lewej strony konsumenta. c) lewej ręce, a prawą przekłada je na stół, stojąc z prawej strony konsumenta. d) lewej ręce, a prawą przekłada je na stół, stojąc z lewej strony konsumenta. 16. Błędne jest, gdy a) talerz ustawia się w odległości 1,5 cm od brzegu stołu emblematem zwróconym do konsumenta. b) sztućce układa się w równej odległości od talerza. c) po prawej stronie nad widelcami układa się talerzyk do chleba oraz nóż do masła. d) serwetkę płócienną układa się na talerzyku do pieczywa lub na talerzu zakąskowym. 17. Nakrywając stoły zbiorowe odległość pierwszego zestawu nakryć od krawędzi stołu powinna wynosić a) 45 do 55 cm. Dalszy zestaw nakryć należy ustawić w odległości od 60 do 75 cm. b) 60 do 75 cm. Dalszy zestaw nakryć należy ustawić w odległości od 45 do 55 cm. c) 15 do 25 cm. Dalszy zestaw nakryć należy ustawić w odległości od 40 do 45 cm. d) do 60 cm . Dalszy zestaw nakryć należy ustawić w odległości do 40 cm. 18. Nożyk i widelczyk do owoców układa się a) nożyk z prawej a widelczyk z lewej strony talerza. b) nożyk i widelczyk z prawej strony talerza. c) nożyk z prawej strony talerza a widelczyk nad talerzem, równolegle do linii stołu. d) nożyk i widelczyk nad talerzem, równolegle do linii stołu.
  • 51.
    „Projekt współfinansowany ześrodków Europejskiego Funduszu Społecznego” 49 19. Błędem jest, gdy a) na prawo – na ukos od talerza, około 2 cm nad nożem stawia się kieliszek do wódki. b) szklankę do napojów chłodzących stawiamy z lewej strony kieliszka do wódki. c) kieliszek do wina białego stawiamy po prawej stronie kieliszka do wódki. d) kieliszek do wina czerwonego stawiamy po lewej stronie szklanki do napojów chłodzących. 20. Ergonomia jest a) dyscypliną wiedzy zajmującą się zasadami i metodami dostosowania warunków pracy do właściwości fizycznych i psychicznych człowieka. b) brakiem zapewnienia człowiekowi dobrego życia i zadowolenia, poczucia bezpieczeństwa i komfortu psychicznego, jakie może on doznawać z chwilą stworzenia mu optymalnych warunków do pracy. c) systemem zapewnienia jakości i bezpieczeństwa żywności. d) zwiększeniem liczby wypadków przy pracy.
  • 52.
    „Projekt współfinansowany ześrodków Europejskiego Funduszu Społecznego” 50 KARTA ODPOWIEDZI Imię i nazwisko.......................................................................................... Organizowanie procesów technologicznych Zakreśl poprawną odpowiedź. Nr zadania Odpowiedź Punkty 1 a b c d 2 a b c d 3 a b c d 4 a b c d 5 a b c d 6 a b c d 7 a b c d 8 a b c d 9 a b c d 10 a b c d 11 a b c d 12 a b c d 13 a b c d 14 a b c d 15 a b c d 16 a b c d 17 a b c d 18 a b c d 19 a b c d 20 a b c d Razem:
  • 53.
    „Projekt współfinansowany ześrodków Europejskiego Funduszu Społecznego” 51 6. LITERATURA 1. Gawęcki J., Mossor-Pietraszewska T. (red): Kompendium wiedzy o żywności, żywieniu i zdrowiu. Wydawnictwo Naukowe PWN, Warszawa 2004 2. Hasik J., Hryniewiecki L., Grzymisławski M.: Dietetyka. Wydawnictwo Lekarskie PZWL, Warszawa 1999 3. Jargoń R.: Organizacja i technika usług gastronomicznych. Wydawnictwo Szkolne i Pedagogiczne, Warszawa 1977 4. Jastrzębski W.: Wyposażenie techniczne zakładów gastronomicznych. Wydawnictwa Szkolne i Pedagogiczne, Warszawa 1997 5. Keller J.: Podstawy fizjologii żywienia człowieka. Wydawnictwo SGGW, Warszawa 2000 6. Szewczyński J., Skrodzka Z.: Higiena Żywienia. Wydawnictwo Lekarskie PZWL, Warszawa 1995 7. www.ozdabianiepotraw.pl 8. www.abcgospodyni.pl