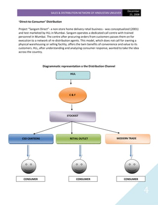
Embed presentation







Hindustan Unilever (HUL) uses a hybrid distribution network in Kolkata, combining direct coverage of over 1 million stores with indirect coverage through a network of over 7,000 stockists and distributors. For the Dove soap brand in Kolkata specifically, HUL relies on a central & forwarding (C&F) agent who supplies products to authorized stockists classified as U1 and U2. These stockists then distribute to around 700-900 retail outlets each. HUL closely monitors inventory levels and sales through an eCRM software system.





