Introduction



Hindustan Unilever Limited (HUL) is India's largest fast moving consumer goods

company, with leadership in Home & Personal Care Products and Foods & Beverages.

HUL's brands, spread across 20 different consumer categories, touch the lives of two

out of three Indians. They offer the company with a range of combined volumes of about

4      million     tones       and       sales      of      Rs.13,718         crores.




The mission that inspires HUL's over 15,000 employees is to "add strength to life". With

35 Power Brands, HUL meets everyday needs for nutrition, hygiene, and personal care

with brands that help people feel good, look good and get more out of life.




It is a mission HUL shares with its parent company, Unilever, which holds 52.10% of the

equity. A Fortune 500 transnational, Unilever sells Foods, Home and Personal Care

brands in about 100 countries worldwide.




                                         Mission
Unilever's mission is to add Vitality to life. We meet everyday needs for nutrition,

hygiene, and personal care with brands that help people feel good, look good and get

more out of life.




There deep roots in local cultures and markets around the world give them their strong

relationship with consumers and are the foundation for their future growth. They will

bring knowledge and international expertise to the service of local consumers - a truly

multi-local multinational.


Their long-term success requires a total commitment to outstanding standards of

performance and productivity, to working together effectively, and to a willingness to

hold new ideas and learn continuously.


To succeed also requires, they believe, the highest standards of corporate behaviour

towards everyone they work with, the communities they touch, and the environment on

which they have an impact.


This is their road to sustainable, profitable growth, creating long-term value for their

shareholders, their people, and their business partners. These all things help them in

making their distribution network stronger.
If   we     see     their   achievements   then   we   will   understand   that   how

 managing their business.
com

e up.




2002



HUL

enter

s

Ayur

vedic

healt

h     &

beau

ty

centr

e

cate

gory

with

the

Ayus

h
Board


The Board of Directors of the HUL act as a guardian to the Company as also the

protectors of shareholder’s interest.


This top body include of a Non- Executive Chairman, four whole time Directors and five

independent Non – Executive Directors. The Board of the Company represents the best

mix of professionalism, knowledge and experience.

Products


If we talk about the products offered by HUL then we have long q for them. HUL offers

more than 150 products under 32 brands which make them big company.


They have divided there all brands into Super brands and Mega brands and they merge

these brands according to market conditions.


Some of their popular products


1. Home and personal care products


           a. Personal wash products like ux, dove, pears, etc


           b. Laundry products like surf, wheel, Vim liquid


           c. Skin care products like ponds, Aviance
d. Hair care products like Sunsilk,


           e. Deodorants like axe, Rexona


And many more


2. Foods


           a. Tea like lipton, Brook Bond


           b. Coffee like Bru


           c. Ice-cream like Kwality Wall’s


3. Water


           a. Pureit
Distribution System


On asking about their Distribution system he told me that, their focus is not only to

enable easy access to their brands, but also they want to touch consumers with a three-

way strategy


        a) Product availability


        b) Brand communication


        c) Higher levels of brand experience



He told me that through these things we are getting our brands closer to the consumer.

These initiatives create employment and vocational opportunities through its nation-

wide network.


Actually they were using ‘one size fit for all’ distribution strategy to serve all of their

outlets. But due to change in consumer demography, consumer behavior and market

structure, that distribution system failed to deliver the results. So they adopted three-

way strategy. And today success is based on formulating and executing a clear strategy

for distribution system.


Opening of rural market also forced Hindustan Unilever to change its distribution system


He told me that:
1. They focus on product package & making logistics in the channel more efficient.




2. They inform the dealers (selected distributers) about the status of their new

   product through sending mail, broacher which help them to plan their own

   strategies.




3. He told me that their distribution is carried on through indirect channels, i.e., the

   middlemen. Which helps them serving their customer’s needs better & at lower

   cost. Moreover, these middlemen help them in providing information which brings

   them closer to their customers.




4. They Select distribution – Selling through only those middlemen who will give

   their product special attention where their target customers are more.




5. Proper steps to improve inventory management & reduce stock – outs, thus,

   getting early sales in the program.
Distribution Network


Actually Hindustan Unilever's distribution network is recognised as one of its key

strengths. As I have told you that there focus is not only to enable easy access to their
brands, but also to touch consumers with a three-way strategy, so this helps them in

making their distribution network more reliable and strong.


HUL's products, manufactured across the country, and are distributed through a

network of about 7,000 re-distribution stockists covering about one million retail outlets.

The distribution network directly covers the entire urban population.


He told me that the general trade includes grocery stores, chemists, wholesale and

general stores. The services of Hindustan Unilever are tailor-made which attracts the

customers and distributors.


He explain this by giving different cases:


At the supermarkets: Self-service stores and supermarkets are fast rising in metros and


large towns. To service modern retailing outlets in the metros, HUL has set up a full-

scale Distribution Network, for this channel. The business system delivers excellent

customer service, while driving growth for the company and the store. At the same time,

innovative marketing initiatives are taken to provide consumers with experience of their

brands at the store itself, through product tests and in-store sampling.




In the villages: In the rural markets to fully meet the increasing needs and increased


purchasing power of the rural population. The company has brought all markets with
populations of below 50,000 under one rural Distribution Network. The team includes an

exclusive sales force and exclusive re-distribution stockists, under the charge of best

Managers. The team focuses on building superior availability, while enabling brand

building in the deepest interiors. HUL's distribution network in rural India already directly

covers about 50,000 villages, reaching about 250 million consumers, through about

6000                                                                          sub-stockists.




Harnessing Information Technology: An IT-powered system has been implemented to


supply stocks to re-distribution stockists on a continuous replacement basis. The

objective is to analyse HUL's growth by ensuring that the right product is available at the

right place in right quantities, in the most cost-effective manner. For this, stockists have

been connected with the company through an Internet-based network, called RSNet, for

online interaction on orders, dispatches, information sharing and monitoring. Today, the

sales system gets to know every day what HUL stockists have sold to almost a million

outlets across the country. HUL's end-to-end supply chain, which also includes a back-

end system connecting suppliers, all company sites and stretching right upto stockists.


All these type of things helps HUL in making their network wide and deep. They use

right strategy, at right place, at right time.
In the end it could be said that HUL's SCM is one of the best in the world and it is quite

difficult for any company to challenge it. In India if we see, we will find that LUX is

available everywhere and it is through this SCM only that HUL is able to do that.




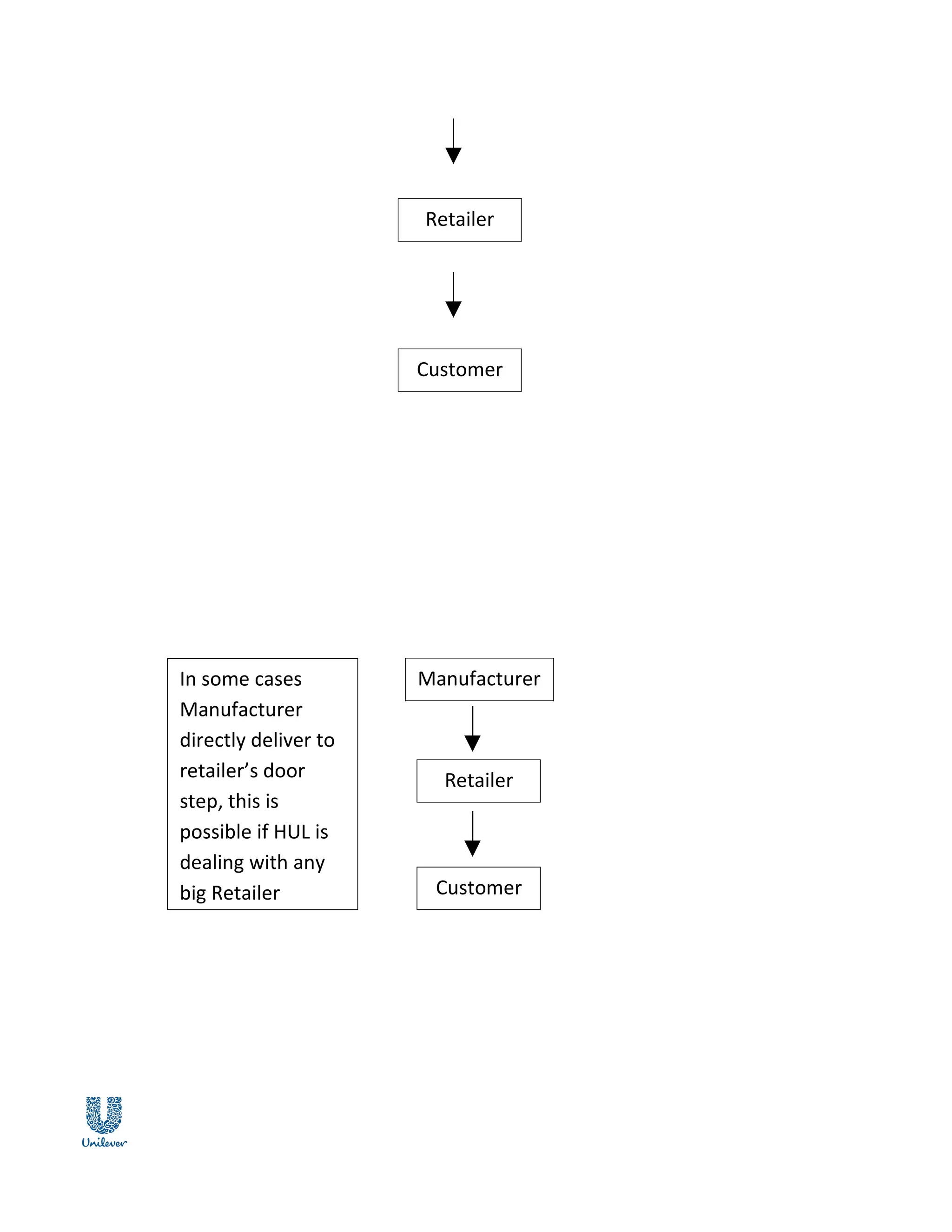
                        Flow chart of Distribution Network



                                   Manufacturer




                                     Distributor
Retailer




                      Customer




In some cases         Manufacturer
Manufacturer
directly deliver to
retailer’s door         Retailer
step, this is
possible if HUL is
dealing with any
big Retailer           Customer
Strategy for Demarcate salesmen’s territories




On asking him about this he told me that it is based on the performance, location and

demand. He told me that suppose, there are 5 sales executives and they have different

level of performance. Out of five, two are good in rural areas, and remaining in urban

areas, because they are living in that area and everybody understand them, trust them

so we will allot them that area because we want business and they are doing that. He

told me that sometimes this thing do not work because sales person feels

uncomfortable so we have to demarcate them randomly, means where there is a need

for more workforce.


In urban areas they can demarcate territories easily because here retailers want good

services, timely delivery but in rural areas they have to demarcate according to their

residence because there people buys on trust, if they do not know the sales person then

they will not take any type of products or services from that person.


And In last he told me that they believe in demarcate the territory according to the

location of the sales person.
Bibliography


1. Hindustan Lever by Professor Chris Trimble of the Tuck School of Business at

   Dartmouth College, 2002 Trustees of Dartmouth College



2. Lever, Nirma 16-year-old row ends, 27 June 2007, www.domainb.com

3. HLL, www.megaessays.com

4. www.hul.co.in

5. HLL's `Shakti' to help partners in rural India, Vinay Kamath, New delhi, april 25,
   www.thehindubusinessline.com
Pepsico India


PepsiCo entered India in 1989 and has grown to become one of the country’s leading

food and beverage companies. One of the largest multinational investors in the country,

PepsiCo has established a business which aims to serve the long term dynamic needs

of consumers in India. PepsiCo India and its partners have invested more than U.S.$1
billion since the company was established in the country. PepsiCo provides direct and

indirect employment to 150,000 people including suppliers and distributors.


PepsiCo encourage consumers with a range of products from treats to healthy eats, that

deliver joy as well as nutrition. PepsiCo serves different products which covers


   1. Beverages


          Pepsi

          7 UP

          Mirinda

          Mountain Dew

          low calorie Diet Pepsi


   2. Hydrating and nutritional Beverages


          Aquafina


   3. Isotonic sports drinks


          Gatorade


   4. Juice based drinks


              Tropicana100%
   Tropicana Nectars

             Tropicana Twister

             Slice.


   5. Local brands


             Lehar Evervess Soda

             Dukes Lemonade


       Mangola add to the diverse range of brands.




PepsiCo’s foods company



Frito-Lay is the leader in the branded salty snack market and all Frito Lay products are

free of trans-fat. It manufactures


             Lay’s Potato Chips

             Cheetos

             Uncle Chipps

             Kurkure

             Lehar brands


The company’s high fibre breakfast cereal
   Quaker Oats

             Low fat and roasted snack options


Lay’s, Kurkure, Uncle Chipps and Cheetos are cooked in Rice Bran Oil to reduce fats

and all of its products contain nutritional labeling on their packets.




                                 Distribution System


Treat all customers and suppliers honestly, fairly and objectively. Avoid any unfair or

deceptive practice and always present our services and products in an honest and

forthright manner.


They believed that one of the main reasons for the company's growth over the decade

and the leadership status it has acquired in almost all its business segments was

PepsiCo's efficient distribution and logistics management operations.
Actually there distribution method depends on the various standards such as the Direct

Store Delivery (DSD) system, the broker warehouse system, the vending and food

service system and the pre-sell method.


PepsiCo's highly advanced distribution system is well supported by state-of-the-art

logistics systems. PepsiCo upgraded its technical capabilities time to time in order to

strengthen its logistics management activities. PepsiCo's bottlers employed wireless

technologies to strengthen their distribution system and effectively serve the customers

in the markets in which they operated. They launch ‘Power of One’ program in 1998 to

improve their distribution system which do not help them till 2004.


They believe in local distribution systems because in India there are two markets rural

and urban and the main problem for every FMCG company is that in India there is

unorganized retail due to which they have to ‘indianize’ their strategies to attract Indians.

PepsiCo's distribution system was aimed at making available all or most of the products

in its portfolio within a distance easily reachable by consumers. Based on its

experience, PepsiCo had developed various distribution models to offer its products and

services to customers in the India. These included the Direct Store Delivery (DSD),

Broker Warehouse Distribution (BWD) and Vending & Food Service (V&FS) systems.
Direct Store Delivery (DSD) is a method of delivering products from a distributor directly

to the retail store, bypassing a retailer's warehouse. The vendor manages the product

from order to shelf. Major DSD categories include beverages and snacks.


Broker Warehouse Distribution (BWD) is a method of delivering the products to

distributor and Vending & Food Service (V&FS) systems is a method of delivering

products to the Restaurants.


PepsiCo's distribution system aimed at making available all or most of the products in its

portfolio within a reachable distance to their consumers.
Distribution Network



The growing Indian soft drinks market sees strong competition among different

beverage companies. So Distribution network should be free of weakest link. If

customer does not find one product then he/she will go for the alternative which will be

not good for the company and Pepsico believes that their distribution Network is very

good and effective because anybody can find their beverage (pepsi) anywhere.


They have small warehouses or we can say distributors in every area where they store

their products and those distributers then distribute those products to different retailers.

They have about 1.2 million outlets (CSD) in their distribution network.




                                                           Manufacturer




     In case of
    commercial                                           Depot/Warehouse
         use
Manufacturer
                                                          Distributor



    Restaurant
                                                            Retailer


     Customer
                                                           Customer




                            Demarcate of Sales Persons


They demarcate their employee’s territory according to their residence because they

believe in local hiring of people because they understand the behavior of their target

markets she said that now it is time when there is a throat cut competition and to fight

with that much of competition we need those persons who understands the customer.


She told me that generally there allotment is based on social and environmental factor.

According to them in today’s world if you are not socially active then there will be no

business for you. Pepsico needs a deep distribution network so for this they need so

many personals as sales executive.
Bibliography
1. Pepsi plans a $500-million splash in India, 22 Sep 2008, 0150 hrs IST, ET

   Bureau, www.economictimes.indiatimes.com

2. Pepsi   To   Add   15,000   Retail   Outlets   In   West,   Posted:   2004-07-16,

   www.financialexpress.com

3. www.pepsiindia.co.in
HUL & Pepsico

HUL & Pepsico

  • 1.
    Introduction Hindustan Unilever Limited(HUL) is India's largest fast moving consumer goods company, with leadership in Home & Personal Care Products and Foods & Beverages. HUL's brands, spread across 20 different consumer categories, touch the lives of two out of three Indians. They offer the company with a range of combined volumes of about 4 million tones and sales of Rs.13,718 crores. The mission that inspires HUL's over 15,000 employees is to "add strength to life". With 35 Power Brands, HUL meets everyday needs for nutrition, hygiene, and personal care with brands that help people feel good, look good and get more out of life. It is a mission HUL shares with its parent company, Unilever, which holds 52.10% of the equity. A Fortune 500 transnational, Unilever sells Foods, Home and Personal Care brands in about 100 countries worldwide. Mission
  • 2.
    Unilever's mission isto add Vitality to life. We meet everyday needs for nutrition, hygiene, and personal care with brands that help people feel good, look good and get more out of life. There deep roots in local cultures and markets around the world give them their strong relationship with consumers and are the foundation for their future growth. They will bring knowledge and international expertise to the service of local consumers - a truly multi-local multinational. Their long-term success requires a total commitment to outstanding standards of performance and productivity, to working together effectively, and to a willingness to hold new ideas and learn continuously. To succeed also requires, they believe, the highest standards of corporate behaviour towards everyone they work with, the communities they touch, and the environment on which they have an impact. This is their road to sustainable, profitable growth, creating long-term value for their shareholders, their people, and their business partners. These all things help them in making their distribution network stronger.
  • 3.
    If we see their achievements then we will understand that how managing their business.
  • 4.
    com e up. 2002 HUL enter s Ayur vedic healt h & beau ty centr e cate gory with the Ayus h
  • 5.
    Board The Board ofDirectors of the HUL act as a guardian to the Company as also the protectors of shareholder’s interest. This top body include of a Non- Executive Chairman, four whole time Directors and five independent Non – Executive Directors. The Board of the Company represents the best mix of professionalism, knowledge and experience. Products If we talk about the products offered by HUL then we have long q for them. HUL offers more than 150 products under 32 brands which make them big company. They have divided there all brands into Super brands and Mega brands and they merge these brands according to market conditions. Some of their popular products 1. Home and personal care products a. Personal wash products like ux, dove, pears, etc b. Laundry products like surf, wheel, Vim liquid c. Skin care products like ponds, Aviance
  • 6.
    d. Hair careproducts like Sunsilk, e. Deodorants like axe, Rexona And many more 2. Foods a. Tea like lipton, Brook Bond b. Coffee like Bru c. Ice-cream like Kwality Wall’s 3. Water a. Pureit
  • 7.
    Distribution System On askingabout their Distribution system he told me that, their focus is not only to enable easy access to their brands, but also they want to touch consumers with a three- way strategy a) Product availability b) Brand communication c) Higher levels of brand experience He told me that through these things we are getting our brands closer to the consumer. These initiatives create employment and vocational opportunities through its nation- wide network. Actually they were using ‘one size fit for all’ distribution strategy to serve all of their outlets. But due to change in consumer demography, consumer behavior and market structure, that distribution system failed to deliver the results. So they adopted three- way strategy. And today success is based on formulating and executing a clear strategy for distribution system. Opening of rural market also forced Hindustan Unilever to change its distribution system He told me that:
  • 8.
    1. They focuson product package & making logistics in the channel more efficient. 2. They inform the dealers (selected distributers) about the status of their new product through sending mail, broacher which help them to plan their own strategies. 3. He told me that their distribution is carried on through indirect channels, i.e., the middlemen. Which helps them serving their customer’s needs better & at lower cost. Moreover, these middlemen help them in providing information which brings them closer to their customers. 4. They Select distribution – Selling through only those middlemen who will give their product special attention where their target customers are more. 5. Proper steps to improve inventory management & reduce stock – outs, thus, getting early sales in the program.
  • 9.
    Distribution Network Actually HindustanUnilever's distribution network is recognised as one of its key strengths. As I have told you that there focus is not only to enable easy access to their
  • 10.
    brands, but alsoto touch consumers with a three-way strategy, so this helps them in making their distribution network more reliable and strong. HUL's products, manufactured across the country, and are distributed through a network of about 7,000 re-distribution stockists covering about one million retail outlets. The distribution network directly covers the entire urban population. He told me that the general trade includes grocery stores, chemists, wholesale and general stores. The services of Hindustan Unilever are tailor-made which attracts the customers and distributors. He explain this by giving different cases: At the supermarkets: Self-service stores and supermarkets are fast rising in metros and large towns. To service modern retailing outlets in the metros, HUL has set up a full- scale Distribution Network, for this channel. The business system delivers excellent customer service, while driving growth for the company and the store. At the same time, innovative marketing initiatives are taken to provide consumers with experience of their brands at the store itself, through product tests and in-store sampling. In the villages: In the rural markets to fully meet the increasing needs and increased purchasing power of the rural population. The company has brought all markets with
  • 11.
    populations of below50,000 under one rural Distribution Network. The team includes an exclusive sales force and exclusive re-distribution stockists, under the charge of best Managers. The team focuses on building superior availability, while enabling brand building in the deepest interiors. HUL's distribution network in rural India already directly covers about 50,000 villages, reaching about 250 million consumers, through about 6000 sub-stockists. Harnessing Information Technology: An IT-powered system has been implemented to supply stocks to re-distribution stockists on a continuous replacement basis. The objective is to analyse HUL's growth by ensuring that the right product is available at the right place in right quantities, in the most cost-effective manner. For this, stockists have been connected with the company through an Internet-based network, called RSNet, for online interaction on orders, dispatches, information sharing and monitoring. Today, the sales system gets to know every day what HUL stockists have sold to almost a million outlets across the country. HUL's end-to-end supply chain, which also includes a back- end system connecting suppliers, all company sites and stretching right upto stockists. All these type of things helps HUL in making their network wide and deep. They use right strategy, at right place, at right time.
  • 12.
    In the endit could be said that HUL's SCM is one of the best in the world and it is quite difficult for any company to challenge it. In India if we see, we will find that LUX is available everywhere and it is through this SCM only that HUL is able to do that. Flow chart of Distribution Network Manufacturer Distributor
  • 13.
    Retailer Customer In some cases Manufacturer Manufacturer directly deliver to retailer’s door Retailer step, this is possible if HUL is dealing with any big Retailer Customer
  • 14.
    Strategy for Demarcatesalesmen’s territories On asking him about this he told me that it is based on the performance, location and demand. He told me that suppose, there are 5 sales executives and they have different level of performance. Out of five, two are good in rural areas, and remaining in urban areas, because they are living in that area and everybody understand them, trust them so we will allot them that area because we want business and they are doing that. He told me that sometimes this thing do not work because sales person feels uncomfortable so we have to demarcate them randomly, means where there is a need for more workforce. In urban areas they can demarcate territories easily because here retailers want good services, timely delivery but in rural areas they have to demarcate according to their residence because there people buys on trust, if they do not know the sales person then they will not take any type of products or services from that person. And In last he told me that they believe in demarcate the territory according to the location of the sales person.
  • 15.
    Bibliography 1. Hindustan Leverby Professor Chris Trimble of the Tuck School of Business at Dartmouth College, 2002 Trustees of Dartmouth College 2. Lever, Nirma 16-year-old row ends, 27 June 2007, www.domainb.com 3. HLL, www.megaessays.com 4. www.hul.co.in 5. HLL's `Shakti' to help partners in rural India, Vinay Kamath, New delhi, april 25, www.thehindubusinessline.com
  • 16.
    Pepsico India PepsiCo enteredIndia in 1989 and has grown to become one of the country’s leading food and beverage companies. One of the largest multinational investors in the country, PepsiCo has established a business which aims to serve the long term dynamic needs of consumers in India. PepsiCo India and its partners have invested more than U.S.$1
  • 17.
    billion since thecompany was established in the country. PepsiCo provides direct and indirect employment to 150,000 people including suppliers and distributors. PepsiCo encourage consumers with a range of products from treats to healthy eats, that deliver joy as well as nutrition. PepsiCo serves different products which covers 1. Beverages  Pepsi  7 UP  Mirinda  Mountain Dew  low calorie Diet Pepsi 2. Hydrating and nutritional Beverages  Aquafina 3. Isotonic sports drinks  Gatorade 4. Juice based drinks  Tropicana100%
  • 18.
    Tropicana Nectars  Tropicana Twister  Slice. 5. Local brands  Lehar Evervess Soda  Dukes Lemonade Mangola add to the diverse range of brands. PepsiCo’s foods company Frito-Lay is the leader in the branded salty snack market and all Frito Lay products are free of trans-fat. It manufactures  Lay’s Potato Chips  Cheetos  Uncle Chipps  Kurkure  Lehar brands The company’s high fibre breakfast cereal
  • 19.
    Quaker Oats  Low fat and roasted snack options Lay’s, Kurkure, Uncle Chipps and Cheetos are cooked in Rice Bran Oil to reduce fats and all of its products contain nutritional labeling on their packets. Distribution System Treat all customers and suppliers honestly, fairly and objectively. Avoid any unfair or deceptive practice and always present our services and products in an honest and forthright manner. They believed that one of the main reasons for the company's growth over the decade and the leadership status it has acquired in almost all its business segments was PepsiCo's efficient distribution and logistics management operations.
  • 20.
    Actually there distributionmethod depends on the various standards such as the Direct Store Delivery (DSD) system, the broker warehouse system, the vending and food service system and the pre-sell method. PepsiCo's highly advanced distribution system is well supported by state-of-the-art logistics systems. PepsiCo upgraded its technical capabilities time to time in order to strengthen its logistics management activities. PepsiCo's bottlers employed wireless technologies to strengthen their distribution system and effectively serve the customers in the markets in which they operated. They launch ‘Power of One’ program in 1998 to improve their distribution system which do not help them till 2004. They believe in local distribution systems because in India there are two markets rural and urban and the main problem for every FMCG company is that in India there is unorganized retail due to which they have to ‘indianize’ their strategies to attract Indians. PepsiCo's distribution system was aimed at making available all or most of the products in its portfolio within a distance easily reachable by consumers. Based on its experience, PepsiCo had developed various distribution models to offer its products and services to customers in the India. These included the Direct Store Delivery (DSD), Broker Warehouse Distribution (BWD) and Vending & Food Service (V&FS) systems.
  • 21.
    Direct Store Delivery(DSD) is a method of delivering products from a distributor directly to the retail store, bypassing a retailer's warehouse. The vendor manages the product from order to shelf. Major DSD categories include beverages and snacks. Broker Warehouse Distribution (BWD) is a method of delivering the products to distributor and Vending & Food Service (V&FS) systems is a method of delivering products to the Restaurants. PepsiCo's distribution system aimed at making available all or most of the products in its portfolio within a reachable distance to their consumers.
  • 22.
    Distribution Network The growingIndian soft drinks market sees strong competition among different beverage companies. So Distribution network should be free of weakest link. If customer does not find one product then he/she will go for the alternative which will be not good for the company and Pepsico believes that their distribution Network is very good and effective because anybody can find their beverage (pepsi) anywhere. They have small warehouses or we can say distributors in every area where they store their products and those distributers then distribute those products to different retailers. They have about 1.2 million outlets (CSD) in their distribution network. Manufacturer In case of commercial Depot/Warehouse use
  • 23.
    Manufacturer Distributor Restaurant Retailer Customer Customer Demarcate of Sales Persons They demarcate their employee’s territory according to their residence because they believe in local hiring of people because they understand the behavior of their target markets she said that now it is time when there is a throat cut competition and to fight with that much of competition we need those persons who understands the customer. She told me that generally there allotment is based on social and environmental factor. According to them in today’s world if you are not socially active then there will be no business for you. Pepsico needs a deep distribution network so for this they need so many personals as sales executive.
  • 24.
  • 25.
    1. Pepsi plansa $500-million splash in India, 22 Sep 2008, 0150 hrs IST, ET Bureau, www.economictimes.indiatimes.com 2. Pepsi To Add 15,000 Retail Outlets In West, Posted: 2004-07-16, www.financialexpress.com 3. www.pepsiindia.co.in