Download free for 30 days
Sign in
Upload
Language (EN)
Support
Business
Mobile
Social Media
Marketing
Technology
Art & Photos
Career
Design
Education
Presentations & Public Speaking
Government & Nonprofit
Healthcare
Internet
Law
Leadership & Management
Automotive
Engineering
Software
Recruiting & HR
Retail
Sales
Services
Science
Small Business & Entrepreneurship
Food
Environment
Economy & Finance
Data & Analytics
Investor Relations
Sports
Spiritual
News & Politics
Travel
Self Improvement
Real Estate
Entertainment & Humor
Health & Medicine
Devices & Hardware
Lifestyle
Change Language
Language
English
Español
Português
Français
Deutsche
Cancel
Save
Submit search
EN
Uploaded by
三七男 山本
1,155 views
Rubyボードハンズオン
わかやまITカーニバルのRubyボードハンズオンで使用する説明資料です。
Devices & Hardware
◦
Read more
2
Save
Share
Embed
Embed presentation
Download
Download to read offline
1
/ 31
2
/ 31
3
/ 31
4
/ 31
5
/ 31
6
/ 31
7
/ 31
8
/ 31
9
/ 31
10
/ 31
11
/ 31
12
/ 31
13
/ 31
14
/ 31
15
/ 31
16
/ 31
17
/ 31
18
/ 31
19
/ 31
20
/ 31
21
/ 31
22
/ 31
23
/ 31
24
/ 31
25
/ 31
26
/ 31
27
/ 31
28
/ 31
29
/ 31
30
/ 31
31
/ 31
More Related Content
PDF
極小Rubyボードの紹介
by
三七男 山本
PDF
RubyではじめるIoT(Wakayama.rb活動報告)
by
三七男 山本
PDF
GR-CITRUSの紹介
by
三七男 山本
PDF
ET2016 小さなRubyボード GR-CITRUSの紹介
by
三七男 山本
PDF
Ruby関西76 gr citrusの使い方#2
by
三七男 山本
PDF
Wakayama.rbボードの使い方
by
三七男 山本
PDF
ルネサスナイト10発表資料 Rubyで作るラムネシュータ
by
三七男 山本
PDF
Rubyボードハンズオンテキスト
by
三七男 山本
極小Rubyボードの紹介
by
三七男 山本
RubyではじめるIoT(Wakayama.rb活動報告)
by
三七男 山本
GR-CITRUSの紹介
by
三七男 山本
ET2016 小さなRubyボード GR-CITRUSの紹介
by
三七男 山本
Ruby関西76 gr citrusの使い方#2
by
三七男 山本
Wakayama.rbボードの使い方
by
三七男 山本
ルネサスナイト10発表資料 Rubyで作るラムネシュータ
by
三七男 山本
Rubyボードハンズオンテキスト
by
三七男 山本
What's hot
PDF
ET2016展示パネル
by
三七男 山本
PDF
Wakayama.rbボード ARIDA 4 説明資料
by
三七男 山本
PDF
Wakayamarb Board 説明資料
by
三七男 山本
PDF
Ruby関西勉強会発表資料
by
三七男 山本
ODP
@nukokusa_botを支える技術
by
Joe_noh
PDF
楽しく使おう・始めよう!Raspberry Pi入門〜基礎編~
by
Hideki Aoshima
PPTX
FPGAでmrubyを動かす
by
Shuta Kimura
PDF
Mrubyについて 第16回 岡山ruby, ruby on rails勉強会
by
Masaya Konishi
PDF
Wakayama.rbボード Ver UmeJam
by
三七男 山本
PDF
RouterBOARDで無線LANメッシュを構築してみよう
by
Yousuke Saki
PDF
20211102 enebular meetup_kitazaki v1
by
Ayachika Kitazaki
PDF
簡単に楽しく始めよう!Raspberry Pi入門
by
Hideki Aoshima
PDF
Routerboard勉強会vol5
by
kometch H
PDF
簡単に楽しくはじめよう!Raspberry Pi入門
by
Akira Ouchi
PDF
RubyConfの話の続きのおはなし
by
yamanekko
PDF
BrainWarsのアーキテクチャ(OpsWorks & DynamoDB編)
by
Masakazu Matsushita
PDF
qpstudy 2014.04 ハードウェア設計の勘所
by
Takeshi HASEGAWA
PDF
GUI何処行ったんDocker
by
Kazuhito Miura
PDF
78tch
by
78tch
PPTX
qpstudy 2014.04 ミドルウェア設計の勘所
by
Masahiro NAKAYAMA
ET2016展示パネル
by
三七男 山本
Wakayama.rbボード ARIDA 4 説明資料
by
三七男 山本
Wakayamarb Board 説明資料
by
三七男 山本
Ruby関西勉強会発表資料
by
三七男 山本
@nukokusa_botを支える技術
by
Joe_noh
楽しく使おう・始めよう!Raspberry Pi入門〜基礎編~
by
Hideki Aoshima
FPGAでmrubyを動かす
by
Shuta Kimura
Mrubyについて 第16回 岡山ruby, ruby on rails勉強会
by
Masaya Konishi
Wakayama.rbボード Ver UmeJam
by
三七男 山本
RouterBOARDで無線LANメッシュを構築してみよう
by
Yousuke Saki
20211102 enebular meetup_kitazaki v1
by
Ayachika Kitazaki
簡単に楽しく始めよう!Raspberry Pi入門
by
Hideki Aoshima
Routerboard勉強会vol5
by
kometch H
簡単に楽しくはじめよう!Raspberry Pi入門
by
Akira Ouchi
RubyConfの話の続きのおはなし
by
yamanekko
BrainWarsのアーキテクチャ(OpsWorks & DynamoDB編)
by
Masakazu Matsushita
qpstudy 2014.04 ハードウェア設計の勘所
by
Takeshi HASEGAWA
GUI何処行ったんDocker
by
Kazuhito Miura
78tch
by
78tch
qpstudy 2014.04 ミドルウェア設計の勘所
by
Masahiro NAKAYAMA
Viewers also liked
PDF
桜じゃむ作ってみました
by
三七男 山本
PDF
Final paperenhancing distribution system through the use of real time etherne...
by
Genc Gjergjani
DOCX
тезисы основы преобразующего мышления
by
Татьяна Гришина
PPTX
норма и деятельность переделанная
by
Татьяна Гришина
PPTX
задание региональная политика
by
Татьяна Гришина
PDF
Social Media kbw Informationstag
by
oieb
PDF
International Crude Oil Report-Sept 2015
by
OILCHEM NETWORK
PPTX
Islam semu
by
Dr. Maman SW
PPTX
Islamisasi
by
Dr. Maman SW
PPTX
Syahadat
by
Dr. Maman SW
PDF
In the eye of the storm: focal points for the internet of things
by
Alexandra Deschamps-Sonsino
PPT
Struktur dan Fungsi Jaringan Hewan
by
dewisetiyana52
PDF
Les concours de co-création : Impliquer des consommateurs créatifs dans le ma...
by
Yannig Roth
PPTX
Проверка данных по контингенту и кадрам
by
Департамент образования города Москвы
PPTX
Pine needle gasifier
by
vivekkumarsingh777
PPTX
Erilaiset oppimisnäkemykset
by
JuhanaIso
PDF
Branchenmonitor Digitalisierung für die gkv Studienauszüge
by
Angelina Grum
PPTX
Aktivoivia opetusmenetelmiä
by
Anu Ylitalo
桜じゃむ作ってみました
by
三七男 山本
Final paperenhancing distribution system through the use of real time etherne...
by
Genc Gjergjani
тезисы основы преобразующего мышления
by
Татьяна Гришина
норма и деятельность переделанная
by
Татьяна Гришина
задание региональная политика
by
Татьяна Гришина
Social Media kbw Informationstag
by
oieb
International Crude Oil Report-Sept 2015
by
OILCHEM NETWORK
Islam semu
by
Dr. Maman SW
Islamisasi
by
Dr. Maman SW
Syahadat
by
Dr. Maman SW
In the eye of the storm: focal points for the internet of things
by
Alexandra Deschamps-Sonsino
Struktur dan Fungsi Jaringan Hewan
by
dewisetiyana52
Les concours de co-création : Impliquer des consommateurs créatifs dans le ma...
by
Yannig Roth
Проверка данных по контингенту и кадрам
by
Департамент образования города Москвы
Pine needle gasifier
by
vivekkumarsingh777
Erilaiset oppimisnäkemykset
by
JuhanaIso
Branchenmonitor Digitalisierung für die gkv Studienauszüge
by
Angelina Grum
Aktivoivia opetusmenetelmiä
by
Anu Ylitalo
Similar to Rubyボードハンズオン
PDF
minami.rb最初で最後のLT大会「Wakayama.rbの紹介」
by
三七男 山本
PDF
mruby搭載ボード GR-CITRUS の新しい開発環境の紹介
by
三七男 山本
PDF
Rubyを用いたマイコンプログラムの遠隔書き換えシステム
by
三七男 山本
PDF
mrubyボードを使って こんなことしてみました Kansai.mrb 2014 dec
by
Yoshito Tanaka
PDF
Mruby and microcomputer_board
by
Hara Yoshihiko
PDF
IoTLT 大阪 Vol.6
by
三七男 山本
PDF
GR-KOZAKURA完成版Rubyによる超簡単開発環境
by
三七男 山本
PDF
ET2014資料: mruby プログラム言語Rubyによる組込みソト開発
by
Kazuaki Tanaka
PDF
ET2017資料: 開発言語mruby・mruby/cが開く新たなIoTプラットフォーム
by
shimane-itoc
PDF
RubyPico スマホで楽しくプログラミング
by
ongaeshi
PDF
GR-CITRUSハンズオン
by
三七男 山本
PDF
mrubyでゲームを書いてみた
by
Yousuke Kuroda
PDF
Introduction of mruby & Webruby script example
by
kishima7
PPTX
mrubyで作るマイコンボード
by
kishima7
PDF
メイカーRuby講習会2013
by
Kindai University
PDF
Wakayama.rbが目指すもの
by
三七男 山本
PDF
MobiRubyでiOSアプリをつくろう
by
Junya Murabe
PDF
GR-CITRUS搭載Rubyファームv2.42~の 説明資料 ver2.7
by
三七男 山本
minami.rb最初で最後のLT大会「Wakayama.rbの紹介」
by
三七男 山本
mruby搭載ボード GR-CITRUS の新しい開発環境の紹介
by
三七男 山本
Rubyを用いたマイコンプログラムの遠隔書き換えシステム
by
三七男 山本
mrubyボードを使って こんなことしてみました Kansai.mrb 2014 dec
by
Yoshito Tanaka
Mruby and microcomputer_board
by
Hara Yoshihiko
IoTLT 大阪 Vol.6
by
三七男 山本
GR-KOZAKURA完成版Rubyによる超簡単開発環境
by
三七男 山本
ET2014資料: mruby プログラム言語Rubyによる組込みソト開発
by
Kazuaki Tanaka
ET2017資料: 開発言語mruby・mruby/cが開く新たなIoTプラットフォーム
by
shimane-itoc
RubyPico スマホで楽しくプログラミング
by
ongaeshi
GR-CITRUSハンズオン
by
三七男 山本
mrubyでゲームを書いてみた
by
Yousuke Kuroda
Introduction of mruby & Webruby script example
by
kishima7
mrubyで作るマイコンボード
by
kishima7
メイカーRuby講習会2013
by
Kindai University
Wakayama.rbが目指すもの
by
三七男 山本
MobiRubyでiOSアプリをつくろう
by
Junya Murabe
GR-CITRUS搭載Rubyファームv2.42~の 説明資料 ver2.7
by
三七男 山本
More from 三七男 山本
PDF
GR-CITRUS搭載Rubyファームv2.47~の 説明資料 ver3.0
by
三七男 山本
PDF
2018おうちハックLT小ネタ大会「小型ファンヒーターハック」
by
三七男 山本
PDF
mruby搭載ボードGR-CITRUSのRubyファームVer2.44~の説明
by
三七男 山本
PDF
GR-CITRUS リファレンス
by
三七男 山本
PDF
ミニハッカソンの作品製作 参考資料
by
三七男 山本
PDF
GRデザインコンテスト2017 ファイナル説明資料
by
三七男 山本
PDF
ロボスピン組み立て手順
by
三七男 山本
PDF
mruby搭載ボードGR-CITRUSのRubyファームVer2.35の説明
by
三七男 山本
PDF
mruby搭載ボードGR-CITRUSのRubyファームVer2.35の説明
by
三七男 山本
PDF
ロボムーバー組み立て手順
by
三七男 山本
PDF
モータ制御基板 SAMBOU-KANとロボホンタンク
by
三七男 山本
PDF
ロボホンタンクを作る会
by
三七男 山本
PDF
GR-CITRUS用モータ基板の回路図
by
三七男 山本
PDF
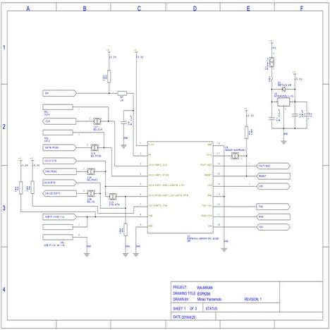
WA-MIKAN(和みかん)説明資料
by
三七男 山本
PDF
MIKANボード Rev.1 の回路図面
by
三七男 山本
PDF
GR-CITRUSが使えるRX631のピンと機能
by
三七男 山本
PDF
GR-CITRUS搭載のRubyファームウェアの説明
by
三七男 山本
PDF
SD WiFi v3基板の説明
by
三七男 山本
PDF
Tensor Flowでやりたいこと
by
三七男 山本
GR-CITRUS搭載Rubyファームv2.47~の 説明資料 ver3.0
by
三七男 山本
2018おうちハックLT小ネタ大会「小型ファンヒーターハック」
by
三七男 山本
mruby搭載ボードGR-CITRUSのRubyファームVer2.44~の説明
by
三七男 山本
GR-CITRUS リファレンス
by
三七男 山本
ミニハッカソンの作品製作 参考資料
by
三七男 山本
GRデザインコンテスト2017 ファイナル説明資料
by
三七男 山本
ロボスピン組み立て手順
by
三七男 山本
mruby搭載ボードGR-CITRUSのRubyファームVer2.35の説明
by
三七男 山本
mruby搭載ボードGR-CITRUSのRubyファームVer2.35の説明
by
三七男 山本
ロボムーバー組み立て手順
by
三七男 山本
モータ制御基板 SAMBOU-KANとロボホンタンク
by
三七男 山本
ロボホンタンクを作る会
by
三七男 山本
GR-CITRUS用モータ基板の回路図
by
三七男 山本
WA-MIKAN(和みかん)説明資料
by
三七男 山本
MIKANボード Rev.1 の回路図面
by
三七男 山本
GR-CITRUSが使えるRX631のピンと機能
by
三七男 山本
GR-CITRUS搭載のRubyファームウェアの説明
by
三七男 山本
SD WiFi v3基板の説明
by
三七男 山本
Tensor Flowでやりたいこと
by
三七男 山本
Rubyボードハンズオン
1.
山本三七男(たろサ) Rubyボード ハンズオン
2.
自己紹介
3.
3 自己紹介 た ち う お みかん 有田でフリーランスプログラマーと、 (株)ビジュアル・テクノロジー研究所の社員
4.
コミュニティ紹介
5.
Wakayama.rb 毎月、和歌山で Ruby勉強会を行っています。
6.
Wakayama.rbの特徴 mruby 組み込みIoTの勉強 Webサービス Ruby on Railsの勉強
7.
Rubyファミリー 消費メモリ プラットホーム Ruby(CRuby) 数MB
パソコンなど OS上で走る mruby 数百kB 32ビットマイコンなど mruby/c 数十kB 16ビットマイコンなど 今年発表!mrubyを 更に小型化して 省電力化の実現
8.
8 Wakayama RB ボードの紹介
9.
9 極小Rubyボード Ruby言語でプログラムができる マイコンボードです。 50mm 18mm
10.
できること ・PCとUSB接続してデータ通信(Serial) ・LEDをチカチカ(I/O) ・スイッチの入り/切り(I/O) ・ボード同士の接続と通信(Serial) ・液晶画面への表示(I2C,SPI) ・各種センサとの接続(SPI,I2C,A/D) ・日時の保持(RTC) ・音を出す(PWM) ・モータの制御(PWM)
11.
できること ・サーボモータの制御(Servo) ・3.3V出力 ・SDカードの読み書き(拡張ボード) ・Bluetooth通信(拡張ボード) ・WiFi通信(拡張ボード) ・プログラムの本体への保存 ・電源ON自動実行 ・コマンドモードでの実行 ・システムの書き換え(独自拡張)
12.
12 プログラム手順
13.
プログラム手順 PCでコーディング プログラム開始 rb → mrb
にコンパイル PCとrubyボードを接続 mrbプログラムを転送 プログラムを実行 終わり
14.
プログラム転送 シリアル通信 TeraTermCoolTerm USB ターミナルソフト
15.
プログラム転送 シリアル通信 USB Rubic
16.
コマンドモード Rubyボードと接続
17.
17 Rubyボードの実例
18.
缶サット RubyボードA RubyボードB 3Gシールド 加速度&ジャイロ センサA 加速度&ジャイロ センサB 温度&気圧センサ 衝撃吸収用クッション ログ用SDメモリ X2 ネットワークアクセス用(A)とセンサ制御用(B)の2枚のRubyボードを搭載
19.
缶サット JAXA能代ロケット実験場での打ち上げの様子 ロケット
20.
FoodShooter Rubyボード
21.
21 拡張ボード
22.
Bluetoothボード 裏面表面 パソコンやスマートフォンと、 無線通信できる。 SDメモリカードも使用可能 データの保存などもOK。
23.
WiFiボード 裏面表面 無線LAN接続が可能。 インターネット通信できる。 SDメモリカードも使えて、 通信記録もアップロード データも保存できる。
24.
24 IoTツールとして
25.
センサと組合せる RubyでIoT
26.
使えるセンサなど 他にもたくさんあります。
27.
27 イチゴジャム用の ボードも利用可能
28.
PanCake+Ruby IchigoJam用のPanCakeを Rubyでプログラミング
29.
29 オープンソース
30.
システムのソース Wakayama.rbボードの 基本プログラムは、 githubでオープンソースとして すべて、公開されています。 https://github.com/tarosay/Wakayama-mruby-board Wakayama.rbボードへの motファイルの書き込み方法は、 ブログに公開しています。 http://d.hatena.ne.jp/tarosay/20151123/1448301501
31.
31 ハンズオン開始
Download