유용성
Functional
[탐색 - Everywhere을 이용한 탐색]
▲pros: 날짜와 목적지가 flexible한 사용자에게 유용한 서비스
[탐색환경 - 상태바]
▼cons: 최종 검색 결과 조회 완료 시점까지 오랜 시간 소요
→ 기대 불일치. 유용성과 신뢰성 하락. 현재의 progress bar 형태에 변화가 필요함.
[검색탭 메인 - 항공권/호텔/렌터카 메뉴가 동시 노출]
▼cons: 메인화면에서 검색이 노출되지 않고 뎁스를 한번 더 타고 들어가야해서 불편함. 검색의
직관성 필요
----> 항공원/호텔/렌터카 메뉴를 메인에서 노출시켜야해서 검색을 한뎁스 더 타고 들어가게 만
듦
신뢰성
Reliable
[검색레이어 환경]
▼cons: 달력과 차트 탭이 연동되는 느낌이 없음
(컨텐츠 위치 및 출귀국 연속 클릭가능한 인터렉션 상이, 가격매칭이 안됨)
▼cons: 달력탭 가격 명확치 않음. 하단값이 최소단위인지 정확치 않음.
[탐색환경]
▲pros: 날짜별 가격 상,중,하 구분
▲pros: 필터가 가격순으로 편리함 제공
[검색 피드 - 최근 본 상품 ]
▼cons: 실제 상품의 가격이 변동되어도 반영되지 않은채, 과거의 가격이 그대로 노출
- 기대불일치 : 가격이 그대론지 알았는데 들어가보니 변경된 가격
[가격비교]
▲pros: 같은 항공권 가격을 다양한 여행사별로 가격 비교 가능
[계속예약하기 / 불일치]
▼cons: 제일 싼 항공권 상세뷰 진입 후 여행사 별 가격이 다름
▼cons: 선 리스트에 제일 싼 여행사 미리 표기
▼cons: 계속 예약하기 버튼을 기준으로 앞뒤페이지 순서 변경필요
[결제를 위한 리디렉션 : 새로운 창이 뜨는 형태]
▲pros: 어플을 벗어나지 않을 수 있음.
▼cons:민감한 정보를 입력해야되는 상황에서 새로운 임시적 창에 대한 보안 신뢰성
외부탐색 접근 인증/개인화 탐색 조회 예약 보조활동
조회(항공권 조회/도시 조회)탐색(검색/상세검색/둘러보기)
사용성
Useful
[검색/ 탐색 피드 : 혼동]
▼cons: '검색' 과 '탐색'의 용어사용의 혼동 여지 있음
[검색 결과 리스트 : 보조정보 미흡]
▼cons : 초기 검색 결과 정렬 기준이 명확하게 제시되지 않음
▼<일일 직항 항공편> -> <전체 검색결과> 순으로 제공되나 혼돈의 여지 있음
[결과 목록- <일일 직항 항공편>에 각 직항 항공사별 운행편 시간대가 모두 나타남]
▼cons: 그 중 어떤 시간대가 최저 가격인지 인지할 수 없음. 1depth 더 타고 들어가야만 볼 수 있
어 번거로움
[탐색피드- 테마별 여행지 추천]
▼cons: 각각의 메뉴로 들어갔을때 중복되는 결과만을 보여줌, 차별화된 결과 없음.
[가격예측받기 기능(베타)]
▲pros: 설정한 조건의 여행지의 가격변동 정보를 알 수 있음
▲pros: 가장 저렴한 시기의 항공편을 예약할 수 있음
[정렬 디폴트 표기]
▼cons: 정렬 디폴트는 가격순 but, 정렬이라 문구가 표기되어 셀렉박스를 눌러야 알수 있음
[내가 원하는 기본적인 필터값이 디폴트로 저장되지 않음]
▼cons: 매번 여행지를 검색할때마다 필터를 적용해야하는 불편함
사용성
Convenient
[가격대 차트]
• 출발/귀국날짜 선택시 가격대 차트가 (달력)컬러코드/(차트)막대그래프 형태로 제공됨
▼cons: 기능의 존재 자체를 인지하지 못하고 지나치는 경우가 많음
▼cons: 각 차트가 의미하는 바를 직관적으로 파악하기 어려워 함
[검색하기 버튼]
▼cons: 필수 입력할 부분이 안된 상황에서 검색이 안됨. 검색시 혼동. 버튼 비활성 처리 필요
[항공편 상세 정보] (보조정보미흡)
▼cons: <자세한 정보>페이지에서 항공편 상세 정보 조회시 "수하물 용량", "마일리지 적립 가능
여부" 등의 정보가 궁금하나 제공되지 않음
[레벨링 개선]
▼cons: 친환경옵션 9%더적은CO2 좋은 취지는 알겠으나 영역을 강조될 만한 레벨은 아님
외부탐색 접근 인증/개인화 탐색 조회 예약 보조활동
조회(항공권 조회/도시 조회)탐색(검색/상세검색/둘러보기)
주요 이슈
ü 스카이스캐너 서비스의 주 이용 목적은 무엇인가?
ü 스카이스캐너 서비스 이용 경험은 어떠한가?
서비스
이용경험
항공권 검색/
결과 목록
ü 자신이 원하는 항공권을 찾기 위해 어떤 방식으로 검색을 활용하는가?
ü 상세 검색 시 어떤 정렬/필터 조건들을 활용하는가?
ü 개인별 항공권 선택 기준에 맞는 ‘직관적 맞춤 검색’을 제공하기 위한 검색/레이블링/UI/네비게이션 구성 방안은?
ü 결과 목록에서 자신이 원하는 항공권을 어떤 방식으로 찾아내는가?
보조활동
ü 항공권 검색/예약 기능 외 주로 이용하는 기능은 무엇인가?
ü 사용자들은 어떤 경우에 탐색 탭을 이용하며, 어떤 정보를 원할까?
ü 저장 기능의 활용도와 유용성은 어떠한가?
ü 가격변동알림/예측 기능을 얼마나 인식하고 있는가?
항공권
상세 페이지
ü 항공권 비교 탐색/결정에 있어 중요시하는 정보 항목은 무엇인가?
ü 최종 가격을 형성하는 요인들에 대한 정보를 예매처로 이동하기 전 미리 볼 수 없을까?
ü 항공권 상세 페이지에서 어떤 정보를 가장 먼저 보길 원할까?
설문 조사 필드 리서치
・ 밀레니얼세대(‘81-’95년생) 스카이스캐너 유저 대상
・ 총 60명 참여
・ IDI, Cognitive maps, Word Concept Association, Think aloud 활용
・ 총 9명 참여
구분 10대
20대 30대
40대
이상대학생
직장인
미혼 기혼
미혼 기혼
항공권 예약 경험
(2회 예약)
* 스카이스캐너 서비스 고객/회원고객/비회원고객을 골고루 섭외
만 30세(90년생)/남성/직장인(미혼) 숙련도 높은편 1명
만 29세(91년생)/남성/직장인(미혼) 숙련도 보통 1명
만 26세(93년생)/남성/직장인/미혼/숙련도 보통 1명
만 29세(90년생)/여성/직장인/미혼/숙련도 높은편 1명
만 27세(92년생)/여성/기혼/숙련도 보통 1명
만 28세(93년생)/여성/직장인(미혼) 숙련도 높은편 1명
만 25세(94년생)/여성/직장인(미혼)/ 숙련도 높은편 1명
만 25세(94년생)/여성/직장인(미혼)/ 숙련도 보통 1명
항공권 예약 경험
(3-5회)
항공권 예약 경험
(5회 이상)
항공권 시세 차트를 항공권 시세 달력과 차별화하고 유용성을 느낄 수
있도록 재구성하는 방법이 모색되어야함
항공권 시세 달력은 가격대별 컬러 코딩과 컬러별 상세 가격의
가시성/직관성을 높여야함
검색 결과 로딩 중을 표현하는 인터랙션이 사용자로 하여금
지루함/낮은 유용성으로 인식되지 않도록 개선 되어야함
AS IS INSIGHT TO BE
기본
검색
기능
・ 검색 결과 로딩 시간이 너무 느리게 느껴짐
・ 검색 결과가 로딩되는 동안 움직이는 바가 로딩 타임을 표현하는 것인지 전달되지 않음
항공권
시세
달력/
차트
・ 항공권 시세 달력의 가격대별 컬러 코딩은 충분히 유용하게 활용되고 있음
・ 항공권 시세 달력에서 컬러별 상세 가격대가 눈에 띄지 않고 직관적으로 전달되지 않음
・ 항공권 시세 달력의 컬러코딩 표현이 눈에 잘 띄지 않음 (인지하기에 작은 크기)
・ 항공권 시세 차트 기능의 필요성이 크게 느껴지지 않음
(항공권 시세 달력과의 차별성을 느끼지 못함)
・ 항공권 시세 차트를 어떻게 활용해야 하는지 직관적으로 전달되지 않음
・ 항공권 시세 차트는 막대보다 꺾은선 그래프로 표현하는 것이 "가격 변동"을 직관적으로
이해하기 쉬울 것 같음
・ 항공권 시세 차트에서 일별 변동이 아닌 월/연 단위로 더 넓은 폭의 기간의
가격 변동 추세 정보가 제공되었으면 함
상세페이지에서 보여주길 원하는 정보 항목을 재구성하고
직관적인 아이콘/레이블로 이해하기 쉽게 제공되어야함
(수하물 허용용량 / 취소 및 환불 규정/
날짜 및 시간 / 경유정보 )
경유 시간을 비롯한 주요 정보가
검색 결과 리스트에서도 선제적인 제공 필요
AS IS INSIGHT TO BE
검색
결과
리스트
・ 경유편의 경우, 대기시간을 리스트에서 미리 알 수 있었으면 함
・ 검색결과 리스트에 경유 사이마다 소요시간/총 시간이 표기 되었으면 함.
・ 상세 페이지로 이동하지 않고 목록리스트가 유지된 상태에서 경유, 정보 등을 파악하고 싶음
항공권
상세
페이지
[수하물
・ 수하물 규정과 추가요금을 개별 예매처에서 따로 확인해야하는 부분이 불편함
・ 수하물 가능 여부(허용,용량)와 기내서비스 정보 미흡함
[취소 및 환불 규정]
・ 예매처 이동 후에야 취소 및 환불 관련 정보를 얻을 수 있는 점이 불편함
[기타]
・ 상세페이지 내 경유 상세 정보, 화장실 위치, 기내식 서비스 제공여부 정보 부족
・ 자세한 정보에서 제공되는 레이블이 이해하기 어려움
ex) 광동체/ 좌석간 거리 (다른 비행기에 비해 평균적으로 넓은건지 좁은건지 궁금)
후기와 정보공유가 이루어지는 커뮤니티성 영역이 필요함
지금보다 더 유용한 여행지 추천과
개인이 원하는 여행 스타일에 맞는 큐레이션이 제공되어야 함
AS IS INSIGHT TO BE
탐색탭
(둘러보기)
여행지 추천코스로 큐레이션 되었으면한다
탐색페이지에 구성을 개인여행스타일별 테마구성으로 바꾸고 싶다
・ 큐레이션 테마를 액티비티, 스팟위주 구성하는것이 가치있는 정보제공이라 생각함
("오로라", "마사지투어, "해안도로 드라이빙"
・ 전혀 새로운 루트를 발견할수 있게 돌아가더라도 색다른 루트 추천이 있었으면
도시
상세
페이지
・ 탐색페이지가 정보제공/공유의 기능을 했으면 좋겠다
・ 목적지에 대한 정보, 후기들을 탐색가능했으면 한다.
・ 공식적인 정보보다 다른사람들의 후기와 정보에 더 주목하는 편이다
(구글맵,클룩,네이버지도를 통함)
・ 여행추천, 커뮤니티 영역 필요
검색 결과 로딩 중을
표현하는 인터랙션이
사용자로 하여금
지루함/낮은 유용성으로
인식되지 않도록 개선
되어야한다
항공권 시세 달력은
가격대별 컬러 코딩과
컬러별 상세 가격의
가시성/직관성을 높여야
한다
항공권 시세 차트를
항공권 시세 달력과
차별화하고 유용성을 느낄
수 있도록 재구성하는
방법이 모색되어야한다
경유 시간/ 정보등
리스트에서 상세 정보
노출 필요
상세페이지에서 보여주길
원하는 정보 제공 (수하물
허용용량 / 취소 및 환불
규정/ 날짜 및 시간 /
경유정보 )
세세한 정보들로 구성된
비교가능한 UI 기능이
필요하다
가격에 대한 정보 불일치
해소 방법 제안
에이전시 + 항공사 후기를
보고 결정하고 싶어한다
후기와 정보공유가
이루어지는 커뮤니티성
영역이 필요하다
지금보다 더 새롭고
개인에 맞는 큐레이션이
필요하다.
저장기능 : 맥락과 기능에
맞는 레이블링과 아이콘의
재구성이 필요
저장된 항공권 페이지
내에서 항공권간의
비교가 용이해야한다
156개의 affinity note
52개의 header
12개의 main header
[기본 검색 기능의 구성]
[검색 결과 리스트 정보 재구성]
[상세 페이지 정보 재구성]
[비교 기능의 제공]
[예약하기페이지]
[탐색탭 관련]
[항공편 저장관련]
# 목적지를 몰라도
#시기#성향#테마#가격
내게 맞는 목적지를
추천해주는
§ 맞춤 키워드검색 제공/ 기존
컨텐츠 재배치를 통한 목적지
추천
§ 도시별 소개 페이지의
재구성으로 유용성 향상
# 날짜를 정하지
못했어도
당신에게 딱 맞는
최적의 여행계획을
도와주는
# 누구라도
특정 정보/ 조건을 원하는
당신에게도
#쉽고 #명쾌한
항공권 검색
§ 메인 검색 탭의 이용 흐름과 UI
디자인 재구성
§ 가격 시세 달력과 차트의
기능 강화
§ 쉬운 재검색/복합 탐색을 위한
검색 탭 내 요소 재배치
§ 메인검색탭의 이용 흐름과
UI디자인 재구성으로 손쉬운
항공권 검색 경험 제공
§ 쉬운 재검색을 위한 Task
최소화로 검색 효율 향상
§ 중요한 정보/ 많이 찾는 정보를
고려한 정보 재구성
§ 상세정보 구조변경 및 추가/
정보 불일치 해소
목적지를 몰라도
날짜를 정하지 못했어도
누구라도
모두를위한 강력한 항공권탐색서비스
STEPLESS
NEW VALUE
RE-ALIGNMENT
메인검색탭의 이용 흐름과 UI디자인 재구성으로 손쉬운 항공권 검색
경험 제공
쉬운 재검색을 위한 Task 최소화로 검색 효율 향상
중요한 정보/ 많이 찾는 정보를 고려한 정보 재구성
상세정보 구조변경 및 추가/ 정보 불일치 해소
쉬운 재검색/복합 탐색을 위한 검색 탭 내 요소 재배치
가격 시세 달력과 차트의 기능 강화
맞춤 키워드검색 제공/ 기존 컨텐츠 재배치를 통한 목적지 추천
도시별 소개 페이지의 재구성으로 유용성 향상
# 누구라도
특정 정보/ 조건을 원하는
당신에게도
#쉽고 #명쾌한
항공권 검색
# 목적지를못정했어도
#시기#성향#테마#가격
내게 맞는 목적지를
추천해주는
#일정을못정했어도
당신에게 딱 맞는
최적의 여행계획을
도와주는
STEPLESS
메인검색탭의 이용 흐름과
UI디자인 재구성으로
손쉬운 항공권 검색 경험 제공
쉬운 재검색을 위한 Task 최소화로
검색 효율 향상
항공권 선택-구매에
중요한 정보/자주 활용하는 조건을
고려한 정보 재구성
• 홈 화면에서 항공권 검색 기능을 노출시켜, 빠른 목적 달성이 가능하도록 구성한다.
• 목적지 입력시 최근 검색어 / 인기 여행지를 함께 제공해 손쉬운 검색 경험을 제공한다.
항공권 검색
• 개별 항공권 상세 페이지에 일일이 들어가 조회해보지 않아도 목록뷰에서 주요 정보들을 빠르게 확인할 수 있도록
제공한다.
검색 결과 목록
• 복잡한 단계를 거치지 않고도 예매처별 가격 조건을 빠르게 확인할 수 있도록 재배치한다.
항공권 상세페이지
• 도시 상세 페이지로 들어가지 않고도 각 도시별 특성과 여행 최적기를 확인할 수 있는 정보를 목록에서 제공한다.
도시 상세페이지
RE-ALIGNMENT
쉬운 재검색/복합 탐색을 위한 검색
탭 내 요소 재배치
상세정보 구조변경 및 추가/ 정보
불일치 해소
항공권 선택-구매에
중요한 정보/자주 활용하는 조건을
고려한 정보 재구성
메인검색탭의 이용 흐름과
UI디자인 재구성으로
손쉬운 항공권 검색 경험 제공
• (반복 탐색/비교 탐색 잦은 행태에 맞게) 최근 조회 항공편/여정을 첫 화면 하단 배치해 유용성 향상
항공권 검색
• 원하는 조건의 항공권을 빠르게 찾을 수 있도록 필터링 항목을 재구성하고 사용성을 개선한다.
• 필터 저장 기능을 제공하여 매번 필터링 조건을 설정해야하는 Painpoint를 해결해준다.
필터링 검색
• 중요 정보(수하물&취소 및 변경 규정)를 항공사에 접속하지 않고도 파악할 수 있도록 미리 제공한다.
항공권 상세페이지
• 예매처로 이동하는 단계에서 자신이 선택한 항공권의 조건을 다시 한 번 확인할 수 있도록 하여 혼동을 줄인다.
예매처 랜딩
• 도시별 매력요소/리뷰/예상 경비 등 목적지 탐색에 유용한 정보들 상단에 배치하고 효율을 향상한다.
• 마음에 드는 도시의 항공편, 호텔을 바로 검색해볼 수 있는 바로가기 기능을 제공한다.
여행 추천 탭
NEW VALUE
가격 시세 달력과
차트의 기능 강화
도시별 소개 페이지의 재구성으로
유용성 향상
맞춤 키워드검색 제공/
기존 컨텐츠 재배치를 통한 목적지
추천
• 여행 특유의 정서(기대감과 설레임)에 맞는 감성을 전달한다.
메인 화면
• 빠른 최적 일정 탐색이 가능한 주간/월간/연간 가격 시세 차트를 제공하여 편의성을 제공한다.
• 항공권 날짜 입력창에서 휴일 및 날씨 정보를 함께 제공하여 타 채널(달력&날씨앱, 포털 검색)에서의 추가 검색
수고를 덜어준다.
날짜 입력
• 탐색 탭을 단순 최저가 항공 티켓의 나열이 아닌, 목적지를 정하지 못한 사용자에게 실제로 유용한 여행지 추천
탭으로 재구성한다.
• 시기별/(여행지)테마별/(여행자)성향별 목적지 큐레이션을 탭 메인에서 안내한다.
• 단순 도시 검색이 아닌, 개별 사용자의 요구 조건에 맞는 최적의 여행지를 찾을 수 있는 맞춤 키워드 검색을 제공한다.
탐색탭의 전면 개편à”여행 추천”
출발지
(Fixed)
목적지
(Fixed)
목적지
(unknown)
Scenario 0. #누구라도 (조건검색)
개인별
세부 조건,정보 탐색
목적지 (Fixed)
일정 (Fixed)
일정
(Unknown)
일정
(Fixed)
Scenario 1.# 날짜를 정하지 못했어도
Scenario 2.#목적지를 몰라도
상황 Situation (목적지O 날짜O)
계획한 장소와 일정을 포함, 원하는 조건에
부합하는 항공권을 찾고자 한다
제공할 가치 Value
✔원하는 조건에 맞는 항공권으로 빠르게 접근하기 위한 환경 제공
✔개인 조건에 맞는 필터 기능으로 원하는 상세한 항공권리스트 UI제공
✔추가적 정보에 대한 제공하여 항공사이트로 이동해야하는 번거로움 해소
항공편 검색 화면이
바로 나올 것이라 기대하
지만,
항공권/호텔/렌트카
중 선택하여 한번 더
들어가야 한다.
계획된 일정에 대해 1~2
일 안팎으로 가성비 좋은
금액대가 언제인지 알고
싶지만,
날짜를 바꿔 입력하는 것
외에 방법을 모르겠다.
컬러로 구간이 나눠져
있는.것은 편하지만,
해당 날짜에 대한 구체적
인 최저가 금액을 알고
싶다.
필터를 이용해 추리고자
하지만, 원하는 조건이
없다
수회물규정, 취소환불내역이 상세히 나와
있지 않아 항공 사이트에서 재탐색해야하
는 번거로움
효율적 검색 경험 제공을 위한 UI 제공
✔ 가장 많이 이용하는 항공권 검색으로 바로 진입할 수 있도록 UI 개선
✔ 주간 별 날짜 흐름을 볼 수 있는, 차트 기능,
연간 흐름을 볼 수 있는 가격예측받기 기능,
기존 날짜 선택 달력을 통합 하여 제공.
✔ 컬러 코드의 기준을 알 수 있는 직관적 UI 제공
✔ 효율적인 정보전달 방식 채택
접근 검색 날짜 탐색 결과 페이지 상세 페이지
계획된 장소와 일정에 맞
는 항공권을 찾기 위해
스카이스캐너 앱을 켠다.
항공권 검색에 들어가
출발-도착지를 차례로
입력한 후, 날짜 선택 필
드를 누른다.
달력창에서
같은 컬러 코드로
구분되어 있는 날짜들 을
1~2일 안밖으로
눌러보며 출-도착일자를
선택한다.
결과 항공권이 너무 많아
필터를 이용해서 원하는
항공권정보만 뜨게 한다.
수화물 규정, 예약가능인원,카드조건, 취소
및 환불규정에 따른 최종가격을 확인하고
찜한 항공권별로 비교해본다
재검색을 할 시
기존의 필터가 모두
사라져, 다시
입력해야한다
예매처에서 정보를 미리
알고싶다
최종 예약가격과 리스트에서 보여주는 가
격이 상이하여 혼동이 옴
예약가능한 항공권인지 헷갈림
ActivityExperienceSolution
결과 리스트의 항공권을
쭉 훑어보며 원하는
항공권을 추려내고자
한다.
사용자 특성
여행계획을 세우고 여행일정까지 여행 자금을 모으며
주기적으로 저렴한 항공편을 탐색하는 고객. 구체적인
계획이 있는 만큼 제한사항도 많다.
하나하나 상세페이지로
들어가 확인해보지
않고는
원하는 정보를 확인할
수가 없다.
필터기능개선과 상세한 항공권리스트UI제공
✔기존에 불편한 상세 필터 UI개선 및 항목
재구성 (경유 시간 UI변경, 항공사 그룹핑 등)
✔중간 경유 시간 추가
✔정보에 해당되는 카드 조건 보여주기
✔ 상세페이지 진입 전 조금 더 자세한
정보 확인을 위한 UI 도입
상세정보 구조 변경 및 추가 / 정보
불일치 및 비교 기능 제공
✔항공상세정보 순서 재구성
✔상세 비행정보/요금 규정 추가
✔(유류할증료,수수료 포함) 최종
가격에 대한 상세한 정보
0
Scenario 0 - 메인 검색화면 개선
✔ 메인페이지에서 항공권 검색으로 바로 진입 가능
✔ 검색 강화를 위한 메인 화면 컨텐츠 재구성
Scenario 0 - 검색 결과 화면 개선
✔ 정보 확인을 위한 상세페이지 진입 불필요 ✔ 필터 항목 개선/보강
✔ 한번 지정한 필터 저장 가능
Scenario 0 - 항공권 세부정보 화면 개선
✔
✔ 니즈가 많았던 추가정보 제공✔ 기존 정보확인단계/ 예약 단계 축소
상황 Situation (목적지O 날짜X)
전부터 가고 싶었던 지역으로 여행을
떠나고자 하나, 어떤 시기 항공권을
구매해야하면 좋을지 막막해 고민하고 있는
상황
제공할 가치 Value
✔검색 탭의 이용 흐름과 UI 재구성으로 직관적인 항공권 검색 경험 제공
✔기간별 시세 차트로 쉽고 빠르게 합리적인 항공권을 찾아낼 수 있도록 지원
✔쉬운 재검색을 위한 task 최소화로 효율 향상
”검색"/”탐색"/”여행
일정" 중에서 어떤 탭에
접근 해야할지,
각 탭에서 어떤 콘텐츠를
제공해 줄지 감이 오지
않음
구체적인
출-도착일을 정해놓지
않은 상태에서도 적절한
목적지를우선적으로선
택하고 싶다.
가까운 시기 뿐만 아닌,
(비교적) 먼 미래의
시세와 가격도 쉽게 볼
수 있었으면 한다.
필터를 이용해 시간 조절을
해보고자 했지만 생각보다
쉽지않다.
날짜별 검색 결과 리스트를 빠르게
훑어보고 싶은데 매번 날짜를
재설정해야해 번거로움
[메인 검색 탭의 이용 흐름과 UI 디자인 재구성]
✔효율적 경로 제공을 위해 <항공권>탭을 메인으로 노출시키고, <호텔>, <렌터카> 탭은
후반부로 재배치
✔<기본검색>의 흐름이 “목적지는 이미 정해진" 사용자들의 동선에 맞게 [출발지 선택-
>목적지 선택->인원/클래스 선택->날짜 선택]의 순서로 이어질 수 있도록 개선하여
<둘러보기>탭과 명확한 차별성을 갖고 사용자의 목표를 달성할 수 있도록 지원
✔직관적이지 않은 기능명/항목명들의 레이블을 개선
접근 검색 날짜 탐색 결과 페이지 상세 페이지
겨울 캐나다 메이플 축제
시즌에 여행을 계획하기
위해 스카이스캐너 앱을
켠다.
항공권 검색에 들어가
출발-도착지를 차례로
입력한 후, 날짜 선택
필드를 누른다.
달력 창에서 “12월"을 찾기
위해 계속 스크롤한다.
날짜 별 가격대 표시를
보다 비교적 저렴해보이는
출-도착 일자를 선택한다.
리스트에서 상단 결과 확인
후, 목록을 쭉 스크롤하며,
대략적 시세/항공편 정보를
스캐닝해본다.
해당 날짜의 항공편들이 마음에 들지 않아
날짜를 여러번 바꾸어가며 다시 검색을
해본다.
날짜를 바꿔 검색하려면
처음부터 다시 해야 되는
것 같다.
아까 살펴봤던 항공권 중 “ㅇㅇㅇ항공”의
티켓을 다시 조회해보길 원함
ActivityExperienceSolution
사용자 특성
연 2-3회 휴가 시즌마다 해외여행을 떠나곤 하며,
최대한 합리적인 항공권 선택으로 전체 여행 경비를
세이브하고자하는 고객
[가격 시세 달력과 차트의 기능 강화]
✔기존에 분리되어 있어있던 월별 시세 달력 / 주별 시세
차트를 통합-재구성하여 사용자 목적에 따라 주/월/연별
시세를 볼 수 있게 제공함.
✔재검색시에도, 흐름이 연속성을 갖도록 있도록 UI개선
[쉬운 재검색/복합 탐색을 위한 검색
탭 내 요소 재배치]
✔ ‘최근 검색 도시/항공권 재조회’
기능을 상단에 배치해 사용성 향상
✔ 막연하고 이해하기 어려웠던
레이블 수정
효율적 휴가를 위해 날짜
별 시세와 달력의
공휴일 정보도 보고
싶지만 찾을 수 없다
원하는 결과를 얻지
못해, 날짜를 바꿔 다시
검색해본다
처음부터 다시 해야된다는
생각에 의욕이 상실된다.
기존 입력해 놓은 필터도
리셋 되었다.
Scenario 1. 날짜 탐색 경험 – 월간(default)
✔ 컬러 코드의 구간명 시 + 날짜 별 가격 제시
✔ 명정, 공휴일 반영
Scenario 1. 날짜 탐색 경험 – 주간
✔ 출국/ 귀국 날짜 후보군 안에서 최저가를 시각적으로
확인가능
Scenario 1. 날짜 탐색 경험 – 연간
✔ 연간 전반적의 가격 추이를 한눈에 확인 가능
상황 Situation (일정O / 목적지 X)
황금연휴에 연차를 사용하여 장기 여행을
떠나고 싶다. 기왕 쓰는 연차, 만족도 높은
여행지로 가고싶다.
제공할 가치 Value
✔여행 성향별 맞춤 키워드 검색을 통한 목적지 추천으로 사용자에게 딱 맞는 항공권 검색
경험 제공
✔도시 상세페이지 내 정보 재구성으로 손쉬운 목적지 결정 도움 제공
내 상황과 기간에 맞춰서
어디로 가야할지
모르겠음.
검색창에서 여행지
추천 받고 싶음.
“everywhere검색"과 “검
색" 창의 차이 모르겠음
결과 목록에 나오는
국가의 노출 기준이 뭔지
모르겠다.
딱딱한 정보보단 생생한 정보를 추구하는데,
리뷰페이지가 있는 지 처음 알았다. 좀 더
접근이 쉬웠으면 좋겠다.
[맞춤 키워드검색 제공/ 기존 컨텐츠 재배치를 통한 목적지 추천]
-여행 성향에 맞는 맞춤 키워드 검색 제공함. (ex.시기/성향/테마)
-검색창에서 개인에 맞춰 추천해주고 있는 문구 제공함. (ex.다음에 어디로 떠날까요?)
-everywhere 검색을 검색기능 대신 컨텐츠로 구분해 카드 UI로 빠르게 스캐닝 할 수 있게 제공함.
-컨텐츠 클릭 후 바로 목적지 상세정보 페이지로 랜딩.
접근 검색 목적지 탐색 조회 상세페이지
황금연휴에 연차를 사용
하여 여행을 가기로 결
정, 아직 어디로 떠나야
할지 여행지를 정하지 못
했다
항공권 검색 페이지로
진입했지만, 정해진
목적지가 없어 검색을 할
수 없다.
여행지를 탐색하고자탐색
탭으로 ]진입하여
“everywhere 검색” 및
큐레이션들을 살펴본다
"everywhere 검색"에서
여행날짜 선택 후, 결과목록 중
폴란드를 눌러 바르샤바를
조회한다.
바르샤바의 항공편/ 인기
호텔 / 여행지/레스토랑/
인기요소/리뷰등이노출된다. 다른 괜찮은
나라가 없는지 다시 탐색해본다.
제공되는 도시정보들이
찾기 힘들며 빈약하다.
ActivityExperienceSolution
사용자 특성
황금연휴나 휴가 계획을 세울때 대략적인 일정은
정해져있지만, 매번 어느 곳으로 여행을 가야할지 정하기
힘들다.
[도시별 소개 페이지의 재구성으로 유용성 향상]
-평점 및 후기 상단 배치
-여행지 상세정보 제공
(기후/간단한 소개/통화등)
-여행지 주의사항 제공
-대표여행지 추천
-항공x호텔x렌트카 연계
-리뷰 개선 및 정보제공 강화(사진/글/여행지 리뷰)
-리뷰 페이지 접근성 강화
매번 여행지를 정하기
힘들다.
나에게 맞는 추천
여행지가 아니여서 안보게
됨.
날짜만이 아니라 목적지
탐색을 위한 기능이
있었으면 함
바르샤바에 대한 정보가 부족하다. 추가적인
검색이 필요할거 같다. 귀찮다.
Scenario 2. 목적지 탐색 경험 – 목적지 추천
Scenario 2. 목적지 탐색 경험 – 키워드 검색
✔ 본인이 추구하는 키워드들의 조합으로,
가장 잘 맞는 여행지를 추천 받을 수 있음
✔ 정해진 키워드 외의 키워드 직접입력 가능
Scenario 2. 목적지 탐색 경험 – 도시상세페이지
✔ 리뷰를 가장 상단에 배치하여
기존 딱딱한 정보를 탈피하고자 하는 요구 충족
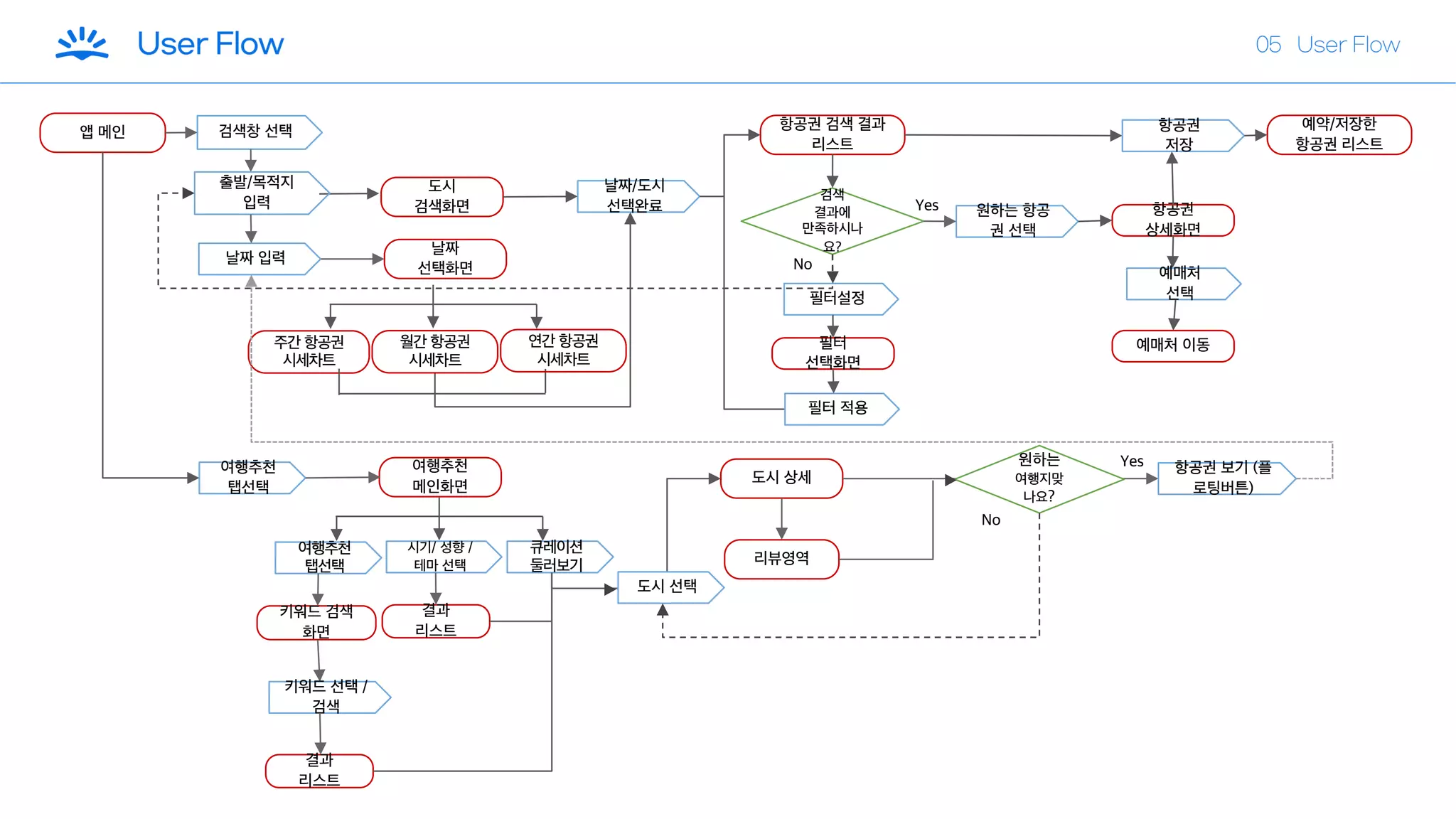
앱 메인 검색창 선택
날짜
선택화면
여행추천
탭선택
여행추천
메인화면
항공권 보기 (플
로팅버튼)
키워드 검색
화면
도시 상세
리뷰영역
출발/목적지
입력
도시
검색화면
날짜 입력
주간 항공권
시세차트
날짜/도시
선택완료
항공권 검색 결과
리스트
검색
결과에
만족하시나
요?
No
원하는 항공
권 선택
Yes
필터설정
필터
선택화면
항공권
상세화면
예매처
선택
예매처 이동
항공권
저장
여행추천
탭선택
시기/ 성향 /
테마 선택
큐레이션
둘러보기
키워드 선택 /
검색
결과
리스트
결과
리스트
도시 선택
원하는
여행지맞
나요?
No
Yes
예약/저장한
항공권 리스트
필터 적용
월간 항공권
시세차트
연간 항공권
시세차트
https://cloud.protopie.io/p/bed6574ed9
Scenario #2. 목적지를 몰라도
https://cloud.protopie.io/p/57a111692d
Scenario #1. 날짜를 정하지 못했어도
[Rightbrain UX Academy] Skyscanner UX/UI개선

[Rightbrain UX Academy] Skyscanner UX/UI개선

  • 5.
    유용성 Functional [탐색 - Everywhere을이용한 탐색] ▲pros: 날짜와 목적지가 flexible한 사용자에게 유용한 서비스 [탐색환경 - 상태바] ▼cons: 최종 검색 결과 조회 완료 시점까지 오랜 시간 소요 → 기대 불일치. 유용성과 신뢰성 하락. 현재의 progress bar 형태에 변화가 필요함. [검색탭 메인 - 항공권/호텔/렌터카 메뉴가 동시 노출] ▼cons: 메인화면에서 검색이 노출되지 않고 뎁스를 한번 더 타고 들어가야해서 불편함. 검색의 직관성 필요 ----> 항공원/호텔/렌터카 메뉴를 메인에서 노출시켜야해서 검색을 한뎁스 더 타고 들어가게 만 듦 신뢰성 Reliable [검색레이어 환경] ▼cons: 달력과 차트 탭이 연동되는 느낌이 없음 (컨텐츠 위치 및 출귀국 연속 클릭가능한 인터렉션 상이, 가격매칭이 안됨) ▼cons: 달력탭 가격 명확치 않음. 하단값이 최소단위인지 정확치 않음. [탐색환경] ▲pros: 날짜별 가격 상,중,하 구분 ▲pros: 필터가 가격순으로 편리함 제공 [검색 피드 - 최근 본 상품 ] ▼cons: 실제 상품의 가격이 변동되어도 반영되지 않은채, 과거의 가격이 그대로 노출 - 기대불일치 : 가격이 그대론지 알았는데 들어가보니 변경된 가격 [가격비교] ▲pros: 같은 항공권 가격을 다양한 여행사별로 가격 비교 가능 [계속예약하기 / 불일치] ▼cons: 제일 싼 항공권 상세뷰 진입 후 여행사 별 가격이 다름 ▼cons: 선 리스트에 제일 싼 여행사 미리 표기 ▼cons: 계속 예약하기 버튼을 기준으로 앞뒤페이지 순서 변경필요 [결제를 위한 리디렉션 : 새로운 창이 뜨는 형태] ▲pros: 어플을 벗어나지 않을 수 있음. ▼cons:민감한 정보를 입력해야되는 상황에서 새로운 임시적 창에 대한 보안 신뢰성 외부탐색 접근 인증/개인화 탐색 조회 예약 보조활동 조회(항공권 조회/도시 조회)탐색(검색/상세검색/둘러보기)
  • 6.
    사용성 Useful [검색/ 탐색 피드: 혼동] ▼cons: '검색' 과 '탐색'의 용어사용의 혼동 여지 있음 [검색 결과 리스트 : 보조정보 미흡] ▼cons : 초기 검색 결과 정렬 기준이 명확하게 제시되지 않음 ▼<일일 직항 항공편> -> <전체 검색결과> 순으로 제공되나 혼돈의 여지 있음 [결과 목록- <일일 직항 항공편>에 각 직항 항공사별 운행편 시간대가 모두 나타남] ▼cons: 그 중 어떤 시간대가 최저 가격인지 인지할 수 없음. 1depth 더 타고 들어가야만 볼 수 있 어 번거로움 [탐색피드- 테마별 여행지 추천] ▼cons: 각각의 메뉴로 들어갔을때 중복되는 결과만을 보여줌, 차별화된 결과 없음. [가격예측받기 기능(베타)] ▲pros: 설정한 조건의 여행지의 가격변동 정보를 알 수 있음 ▲pros: 가장 저렴한 시기의 항공편을 예약할 수 있음 [정렬 디폴트 표기] ▼cons: 정렬 디폴트는 가격순 but, 정렬이라 문구가 표기되어 셀렉박스를 눌러야 알수 있음 [내가 원하는 기본적인 필터값이 디폴트로 저장되지 않음] ▼cons: 매번 여행지를 검색할때마다 필터를 적용해야하는 불편함 사용성 Convenient [가격대 차트] • 출발/귀국날짜 선택시 가격대 차트가 (달력)컬러코드/(차트)막대그래프 형태로 제공됨 ▼cons: 기능의 존재 자체를 인지하지 못하고 지나치는 경우가 많음 ▼cons: 각 차트가 의미하는 바를 직관적으로 파악하기 어려워 함 [검색하기 버튼] ▼cons: 필수 입력할 부분이 안된 상황에서 검색이 안됨. 검색시 혼동. 버튼 비활성 처리 필요 [항공편 상세 정보] (보조정보미흡) ▼cons: <자세한 정보>페이지에서 항공편 상세 정보 조회시 "수하물 용량", "마일리지 적립 가능 여부" 등의 정보가 궁금하나 제공되지 않음 [레벨링 개선] ▼cons: 친환경옵션 9%더적은CO2 좋은 취지는 알겠으나 영역을 강조될 만한 레벨은 아님 외부탐색 접근 인증/개인화 탐색 조회 예약 보조활동 조회(항공권 조회/도시 조회)탐색(검색/상세검색/둘러보기)
  • 7.
    주요 이슈 ü 스카이스캐너서비스의 주 이용 목적은 무엇인가? ü 스카이스캐너 서비스 이용 경험은 어떠한가? 서비스 이용경험 항공권 검색/ 결과 목록 ü 자신이 원하는 항공권을 찾기 위해 어떤 방식으로 검색을 활용하는가? ü 상세 검색 시 어떤 정렬/필터 조건들을 활용하는가? ü 개인별 항공권 선택 기준에 맞는 ‘직관적 맞춤 검색’을 제공하기 위한 검색/레이블링/UI/네비게이션 구성 방안은? ü 결과 목록에서 자신이 원하는 항공권을 어떤 방식으로 찾아내는가? 보조활동 ü 항공권 검색/예약 기능 외 주로 이용하는 기능은 무엇인가? ü 사용자들은 어떤 경우에 탐색 탭을 이용하며, 어떤 정보를 원할까? ü 저장 기능의 활용도와 유용성은 어떠한가? ü 가격변동알림/예측 기능을 얼마나 인식하고 있는가? 항공권 상세 페이지 ü 항공권 비교 탐색/결정에 있어 중요시하는 정보 항목은 무엇인가? ü 최종 가격을 형성하는 요인들에 대한 정보를 예매처로 이동하기 전 미리 볼 수 없을까? ü 항공권 상세 페이지에서 어떤 정보를 가장 먼저 보길 원할까?
  • 8.
    설문 조사 필드리서치 ・ 밀레니얼세대(‘81-’95년생) 스카이스캐너 유저 대상 ・ 총 60명 참여 ・ IDI, Cognitive maps, Word Concept Association, Think aloud 활용 ・ 총 9명 참여 구분 10대 20대 30대 40대 이상대학생 직장인 미혼 기혼 미혼 기혼 항공권 예약 경험 (2회 예약) * 스카이스캐너 서비스 고객/회원고객/비회원고객을 골고루 섭외 만 30세(90년생)/남성/직장인(미혼) 숙련도 높은편 1명 만 29세(91년생)/남성/직장인(미혼) 숙련도 보통 1명 만 26세(93년생)/남성/직장인/미혼/숙련도 보통 1명 만 29세(90년생)/여성/직장인/미혼/숙련도 높은편 1명 만 27세(92년생)/여성/기혼/숙련도 보통 1명 만 28세(93년생)/여성/직장인(미혼) 숙련도 높은편 1명 만 25세(94년생)/여성/직장인(미혼)/ 숙련도 높은편 1명 만 25세(94년생)/여성/직장인(미혼)/ 숙련도 보통 1명 항공권 예약 경험 (3-5회) 항공권 예약 경험 (5회 이상)
  • 9.
    항공권 시세 차트를항공권 시세 달력과 차별화하고 유용성을 느낄 수 있도록 재구성하는 방법이 모색되어야함 항공권 시세 달력은 가격대별 컬러 코딩과 컬러별 상세 가격의 가시성/직관성을 높여야함 검색 결과 로딩 중을 표현하는 인터랙션이 사용자로 하여금 지루함/낮은 유용성으로 인식되지 않도록 개선 되어야함 AS IS INSIGHT TO BE 기본 검색 기능 ・ 검색 결과 로딩 시간이 너무 느리게 느껴짐 ・ 검색 결과가 로딩되는 동안 움직이는 바가 로딩 타임을 표현하는 것인지 전달되지 않음 항공권 시세 달력/ 차트 ・ 항공권 시세 달력의 가격대별 컬러 코딩은 충분히 유용하게 활용되고 있음 ・ 항공권 시세 달력에서 컬러별 상세 가격대가 눈에 띄지 않고 직관적으로 전달되지 않음 ・ 항공권 시세 달력의 컬러코딩 표현이 눈에 잘 띄지 않음 (인지하기에 작은 크기) ・ 항공권 시세 차트 기능의 필요성이 크게 느껴지지 않음 (항공권 시세 달력과의 차별성을 느끼지 못함) ・ 항공권 시세 차트를 어떻게 활용해야 하는지 직관적으로 전달되지 않음 ・ 항공권 시세 차트는 막대보다 꺾은선 그래프로 표현하는 것이 "가격 변동"을 직관적으로 이해하기 쉬울 것 같음 ・ 항공권 시세 차트에서 일별 변동이 아닌 월/연 단위로 더 넓은 폭의 기간의 가격 변동 추세 정보가 제공되었으면 함
  • 10.
    상세페이지에서 보여주길 원하는정보 항목을 재구성하고 직관적인 아이콘/레이블로 이해하기 쉽게 제공되어야함 (수하물 허용용량 / 취소 및 환불 규정/ 날짜 및 시간 / 경유정보 ) 경유 시간을 비롯한 주요 정보가 검색 결과 리스트에서도 선제적인 제공 필요 AS IS INSIGHT TO BE 검색 결과 리스트 ・ 경유편의 경우, 대기시간을 리스트에서 미리 알 수 있었으면 함 ・ 검색결과 리스트에 경유 사이마다 소요시간/총 시간이 표기 되었으면 함. ・ 상세 페이지로 이동하지 않고 목록리스트가 유지된 상태에서 경유, 정보 등을 파악하고 싶음 항공권 상세 페이지 [수하물 ・ 수하물 규정과 추가요금을 개별 예매처에서 따로 확인해야하는 부분이 불편함 ・ 수하물 가능 여부(허용,용량)와 기내서비스 정보 미흡함 [취소 및 환불 규정] ・ 예매처 이동 후에야 취소 및 환불 관련 정보를 얻을 수 있는 점이 불편함 [기타] ・ 상세페이지 내 경유 상세 정보, 화장실 위치, 기내식 서비스 제공여부 정보 부족 ・ 자세한 정보에서 제공되는 레이블이 이해하기 어려움 ex) 광동체/ 좌석간 거리 (다른 비행기에 비해 평균적으로 넓은건지 좁은건지 궁금)
  • 11.
    후기와 정보공유가 이루어지는커뮤니티성 영역이 필요함 지금보다 더 유용한 여행지 추천과 개인이 원하는 여행 스타일에 맞는 큐레이션이 제공되어야 함 AS IS INSIGHT TO BE 탐색탭 (둘러보기) 여행지 추천코스로 큐레이션 되었으면한다 탐색페이지에 구성을 개인여행스타일별 테마구성으로 바꾸고 싶다 ・ 큐레이션 테마를 액티비티, 스팟위주 구성하는것이 가치있는 정보제공이라 생각함 ("오로라", "마사지투어, "해안도로 드라이빙" ・ 전혀 새로운 루트를 발견할수 있게 돌아가더라도 색다른 루트 추천이 있었으면 도시 상세 페이지 ・ 탐색페이지가 정보제공/공유의 기능을 했으면 좋겠다 ・ 목적지에 대한 정보, 후기들을 탐색가능했으면 한다. ・ 공식적인 정보보다 다른사람들의 후기와 정보에 더 주목하는 편이다 (구글맵,클룩,네이버지도를 통함) ・ 여행추천, 커뮤니티 영역 필요
  • 12.
    검색 결과 로딩중을 표현하는 인터랙션이 사용자로 하여금 지루함/낮은 유용성으로 인식되지 않도록 개선 되어야한다 항공권 시세 달력은 가격대별 컬러 코딩과 컬러별 상세 가격의 가시성/직관성을 높여야 한다 항공권 시세 차트를 항공권 시세 달력과 차별화하고 유용성을 느낄 수 있도록 재구성하는 방법이 모색되어야한다 경유 시간/ 정보등 리스트에서 상세 정보 노출 필요 상세페이지에서 보여주길 원하는 정보 제공 (수하물 허용용량 / 취소 및 환불 규정/ 날짜 및 시간 / 경유정보 ) 세세한 정보들로 구성된 비교가능한 UI 기능이 필요하다 가격에 대한 정보 불일치 해소 방법 제안 에이전시 + 항공사 후기를 보고 결정하고 싶어한다 후기와 정보공유가 이루어지는 커뮤니티성 영역이 필요하다 지금보다 더 새롭고 개인에 맞는 큐레이션이 필요하다. 저장기능 : 맥락과 기능에 맞는 레이블링과 아이콘의 재구성이 필요 저장된 항공권 페이지 내에서 항공권간의 비교가 용이해야한다 156개의 affinity note 52개의 header 12개의 main header [기본 검색 기능의 구성] [검색 결과 리스트 정보 재구성] [상세 페이지 정보 재구성] [비교 기능의 제공] [예약하기페이지] [탐색탭 관련] [항공편 저장관련]
  • 15.
    # 목적지를 몰라도 #시기#성향#테마#가격 내게맞는 목적지를 추천해주는 § 맞춤 키워드검색 제공/ 기존 컨텐츠 재배치를 통한 목적지 추천 § 도시별 소개 페이지의 재구성으로 유용성 향상 # 날짜를 정하지 못했어도 당신에게 딱 맞는 최적의 여행계획을 도와주는 # 누구라도 특정 정보/ 조건을 원하는 당신에게도 #쉽고 #명쾌한 항공권 검색 § 메인 검색 탭의 이용 흐름과 UI 디자인 재구성 § 가격 시세 달력과 차트의 기능 강화 § 쉬운 재검색/복합 탐색을 위한 검색 탭 내 요소 재배치 § 메인검색탭의 이용 흐름과 UI디자인 재구성으로 손쉬운 항공권 검색 경험 제공 § 쉬운 재검색을 위한 Task 최소화로 검색 효율 향상 § 중요한 정보/ 많이 찾는 정보를 고려한 정보 재구성 § 상세정보 구조변경 및 추가/ 정보 불일치 해소
  • 16.
    목적지를 몰라도 날짜를 정하지못했어도 누구라도 모두를위한 강력한 항공권탐색서비스
  • 18.
    STEPLESS NEW VALUE RE-ALIGNMENT 메인검색탭의 이용흐름과 UI디자인 재구성으로 손쉬운 항공권 검색 경험 제공 쉬운 재검색을 위한 Task 최소화로 검색 효율 향상 중요한 정보/ 많이 찾는 정보를 고려한 정보 재구성 상세정보 구조변경 및 추가/ 정보 불일치 해소 쉬운 재검색/복합 탐색을 위한 검색 탭 내 요소 재배치 가격 시세 달력과 차트의 기능 강화 맞춤 키워드검색 제공/ 기존 컨텐츠 재배치를 통한 목적지 추천 도시별 소개 페이지의 재구성으로 유용성 향상 # 누구라도 특정 정보/ 조건을 원하는 당신에게도 #쉽고 #명쾌한 항공권 검색 # 목적지를못정했어도 #시기#성향#테마#가격 내게 맞는 목적지를 추천해주는 #일정을못정했어도 당신에게 딱 맞는 최적의 여행계획을 도와주는
  • 19.
    STEPLESS 메인검색탭의 이용 흐름과 UI디자인재구성으로 손쉬운 항공권 검색 경험 제공 쉬운 재검색을 위한 Task 최소화로 검색 효율 향상 항공권 선택-구매에 중요한 정보/자주 활용하는 조건을 고려한 정보 재구성 • 홈 화면에서 항공권 검색 기능을 노출시켜, 빠른 목적 달성이 가능하도록 구성한다. • 목적지 입력시 최근 검색어 / 인기 여행지를 함께 제공해 손쉬운 검색 경험을 제공한다. 항공권 검색 • 개별 항공권 상세 페이지에 일일이 들어가 조회해보지 않아도 목록뷰에서 주요 정보들을 빠르게 확인할 수 있도록 제공한다. 검색 결과 목록 • 복잡한 단계를 거치지 않고도 예매처별 가격 조건을 빠르게 확인할 수 있도록 재배치한다. 항공권 상세페이지 • 도시 상세 페이지로 들어가지 않고도 각 도시별 특성과 여행 최적기를 확인할 수 있는 정보를 목록에서 제공한다. 도시 상세페이지
  • 20.
    RE-ALIGNMENT 쉬운 재검색/복합 탐색을위한 검색 탭 내 요소 재배치 상세정보 구조변경 및 추가/ 정보 불일치 해소 항공권 선택-구매에 중요한 정보/자주 활용하는 조건을 고려한 정보 재구성 메인검색탭의 이용 흐름과 UI디자인 재구성으로 손쉬운 항공권 검색 경험 제공 • (반복 탐색/비교 탐색 잦은 행태에 맞게) 최근 조회 항공편/여정을 첫 화면 하단 배치해 유용성 향상 항공권 검색 • 원하는 조건의 항공권을 빠르게 찾을 수 있도록 필터링 항목을 재구성하고 사용성을 개선한다. • 필터 저장 기능을 제공하여 매번 필터링 조건을 설정해야하는 Painpoint를 해결해준다. 필터링 검색 • 중요 정보(수하물&취소 및 변경 규정)를 항공사에 접속하지 않고도 파악할 수 있도록 미리 제공한다. 항공권 상세페이지 • 예매처로 이동하는 단계에서 자신이 선택한 항공권의 조건을 다시 한 번 확인할 수 있도록 하여 혼동을 줄인다. 예매처 랜딩 • 도시별 매력요소/리뷰/예상 경비 등 목적지 탐색에 유용한 정보들 상단에 배치하고 효율을 향상한다. • 마음에 드는 도시의 항공편, 호텔을 바로 검색해볼 수 있는 바로가기 기능을 제공한다. 여행 추천 탭
  • 21.
    NEW VALUE 가격 시세달력과 차트의 기능 강화 도시별 소개 페이지의 재구성으로 유용성 향상 맞춤 키워드검색 제공/ 기존 컨텐츠 재배치를 통한 목적지 추천 • 여행 특유의 정서(기대감과 설레임)에 맞는 감성을 전달한다. 메인 화면 • 빠른 최적 일정 탐색이 가능한 주간/월간/연간 가격 시세 차트를 제공하여 편의성을 제공한다. • 항공권 날짜 입력창에서 휴일 및 날씨 정보를 함께 제공하여 타 채널(달력&날씨앱, 포털 검색)에서의 추가 검색 수고를 덜어준다. 날짜 입력 • 탐색 탭을 단순 최저가 항공 티켓의 나열이 아닌, 목적지를 정하지 못한 사용자에게 실제로 유용한 여행지 추천 탭으로 재구성한다. • 시기별/(여행지)테마별/(여행자)성향별 목적지 큐레이션을 탭 메인에서 안내한다. • 단순 도시 검색이 아닌, 개별 사용자의 요구 조건에 맞는 최적의 여행지를 찾을 수 있는 맞춤 키워드 검색을 제공한다. 탐색탭의 전면 개편à”여행 추천”
  • 23.
    출발지 (Fixed) 목적지 (Fixed) 목적지 (unknown) Scenario 0. #누구라도(조건검색) 개인별 세부 조건,정보 탐색 목적지 (Fixed) 일정 (Fixed) 일정 (Unknown) 일정 (Fixed) Scenario 1.# 날짜를 정하지 못했어도 Scenario 2.#목적지를 몰라도
  • 24.
    상황 Situation (목적지O날짜O) 계획한 장소와 일정을 포함, 원하는 조건에 부합하는 항공권을 찾고자 한다 제공할 가치 Value ✔원하는 조건에 맞는 항공권으로 빠르게 접근하기 위한 환경 제공 ✔개인 조건에 맞는 필터 기능으로 원하는 상세한 항공권리스트 UI제공 ✔추가적 정보에 대한 제공하여 항공사이트로 이동해야하는 번거로움 해소 항공편 검색 화면이 바로 나올 것이라 기대하 지만, 항공권/호텔/렌트카 중 선택하여 한번 더 들어가야 한다. 계획된 일정에 대해 1~2 일 안팎으로 가성비 좋은 금액대가 언제인지 알고 싶지만, 날짜를 바꿔 입력하는 것 외에 방법을 모르겠다. 컬러로 구간이 나눠져 있는.것은 편하지만, 해당 날짜에 대한 구체적 인 최저가 금액을 알고 싶다. 필터를 이용해 추리고자 하지만, 원하는 조건이 없다 수회물규정, 취소환불내역이 상세히 나와 있지 않아 항공 사이트에서 재탐색해야하 는 번거로움 효율적 검색 경험 제공을 위한 UI 제공 ✔ 가장 많이 이용하는 항공권 검색으로 바로 진입할 수 있도록 UI 개선 ✔ 주간 별 날짜 흐름을 볼 수 있는, 차트 기능, 연간 흐름을 볼 수 있는 가격예측받기 기능, 기존 날짜 선택 달력을 통합 하여 제공. ✔ 컬러 코드의 기준을 알 수 있는 직관적 UI 제공 ✔ 효율적인 정보전달 방식 채택 접근 검색 날짜 탐색 결과 페이지 상세 페이지 계획된 장소와 일정에 맞 는 항공권을 찾기 위해 스카이스캐너 앱을 켠다. 항공권 검색에 들어가 출발-도착지를 차례로 입력한 후, 날짜 선택 필 드를 누른다. 달력창에서 같은 컬러 코드로 구분되어 있는 날짜들 을 1~2일 안밖으로 눌러보며 출-도착일자를 선택한다. 결과 항공권이 너무 많아 필터를 이용해서 원하는 항공권정보만 뜨게 한다. 수화물 규정, 예약가능인원,카드조건, 취소 및 환불규정에 따른 최종가격을 확인하고 찜한 항공권별로 비교해본다 재검색을 할 시 기존의 필터가 모두 사라져, 다시 입력해야한다 예매처에서 정보를 미리 알고싶다 최종 예약가격과 리스트에서 보여주는 가 격이 상이하여 혼동이 옴 예약가능한 항공권인지 헷갈림 ActivityExperienceSolution 결과 리스트의 항공권을 쭉 훑어보며 원하는 항공권을 추려내고자 한다. 사용자 특성 여행계획을 세우고 여행일정까지 여행 자금을 모으며 주기적으로 저렴한 항공편을 탐색하는 고객. 구체적인 계획이 있는 만큼 제한사항도 많다. 하나하나 상세페이지로 들어가 확인해보지 않고는 원하는 정보를 확인할 수가 없다. 필터기능개선과 상세한 항공권리스트UI제공 ✔기존에 불편한 상세 필터 UI개선 및 항목 재구성 (경유 시간 UI변경, 항공사 그룹핑 등) ✔중간 경유 시간 추가 ✔정보에 해당되는 카드 조건 보여주기 ✔ 상세페이지 진입 전 조금 더 자세한 정보 확인을 위한 UI 도입 상세정보 구조 변경 및 추가 / 정보 불일치 및 비교 기능 제공 ✔항공상세정보 순서 재구성 ✔상세 비행정보/요금 규정 추가 ✔(유류할증료,수수료 포함) 최종 가격에 대한 상세한 정보 0
  • 25.
    Scenario 0 -메인 검색화면 개선 ✔ 메인페이지에서 항공권 검색으로 바로 진입 가능 ✔ 검색 강화를 위한 메인 화면 컨텐츠 재구성
  • 26.
    Scenario 0 -검색 결과 화면 개선 ✔ 정보 확인을 위한 상세페이지 진입 불필요 ✔ 필터 항목 개선/보강 ✔ 한번 지정한 필터 저장 가능
  • 27.
    Scenario 0 -항공권 세부정보 화면 개선 ✔ ✔ 니즈가 많았던 추가정보 제공✔ 기존 정보확인단계/ 예약 단계 축소
  • 28.
    상황 Situation (목적지O날짜X) 전부터 가고 싶었던 지역으로 여행을 떠나고자 하나, 어떤 시기 항공권을 구매해야하면 좋을지 막막해 고민하고 있는 상황 제공할 가치 Value ✔검색 탭의 이용 흐름과 UI 재구성으로 직관적인 항공권 검색 경험 제공 ✔기간별 시세 차트로 쉽고 빠르게 합리적인 항공권을 찾아낼 수 있도록 지원 ✔쉬운 재검색을 위한 task 최소화로 효율 향상 ”검색"/”탐색"/”여행 일정" 중에서 어떤 탭에 접근 해야할지, 각 탭에서 어떤 콘텐츠를 제공해 줄지 감이 오지 않음 구체적인 출-도착일을 정해놓지 않은 상태에서도 적절한 목적지를우선적으로선 택하고 싶다. 가까운 시기 뿐만 아닌, (비교적) 먼 미래의 시세와 가격도 쉽게 볼 수 있었으면 한다. 필터를 이용해 시간 조절을 해보고자 했지만 생각보다 쉽지않다. 날짜별 검색 결과 리스트를 빠르게 훑어보고 싶은데 매번 날짜를 재설정해야해 번거로움 [메인 검색 탭의 이용 흐름과 UI 디자인 재구성] ✔효율적 경로 제공을 위해 <항공권>탭을 메인으로 노출시키고, <호텔>, <렌터카> 탭은 후반부로 재배치 ✔<기본검색>의 흐름이 “목적지는 이미 정해진" 사용자들의 동선에 맞게 [출발지 선택- >목적지 선택->인원/클래스 선택->날짜 선택]의 순서로 이어질 수 있도록 개선하여 <둘러보기>탭과 명확한 차별성을 갖고 사용자의 목표를 달성할 수 있도록 지원 ✔직관적이지 않은 기능명/항목명들의 레이블을 개선 접근 검색 날짜 탐색 결과 페이지 상세 페이지 겨울 캐나다 메이플 축제 시즌에 여행을 계획하기 위해 스카이스캐너 앱을 켠다. 항공권 검색에 들어가 출발-도착지를 차례로 입력한 후, 날짜 선택 필드를 누른다. 달력 창에서 “12월"을 찾기 위해 계속 스크롤한다. 날짜 별 가격대 표시를 보다 비교적 저렴해보이는 출-도착 일자를 선택한다. 리스트에서 상단 결과 확인 후, 목록을 쭉 스크롤하며, 대략적 시세/항공편 정보를 스캐닝해본다. 해당 날짜의 항공편들이 마음에 들지 않아 날짜를 여러번 바꾸어가며 다시 검색을 해본다. 날짜를 바꿔 검색하려면 처음부터 다시 해야 되는 것 같다. 아까 살펴봤던 항공권 중 “ㅇㅇㅇ항공”의 티켓을 다시 조회해보길 원함 ActivityExperienceSolution 사용자 특성 연 2-3회 휴가 시즌마다 해외여행을 떠나곤 하며, 최대한 합리적인 항공권 선택으로 전체 여행 경비를 세이브하고자하는 고객 [가격 시세 달력과 차트의 기능 강화] ✔기존에 분리되어 있어있던 월별 시세 달력 / 주별 시세 차트를 통합-재구성하여 사용자 목적에 따라 주/월/연별 시세를 볼 수 있게 제공함. ✔재검색시에도, 흐름이 연속성을 갖도록 있도록 UI개선 [쉬운 재검색/복합 탐색을 위한 검색 탭 내 요소 재배치] ✔ ‘최근 검색 도시/항공권 재조회’ 기능을 상단에 배치해 사용성 향상 ✔ 막연하고 이해하기 어려웠던 레이블 수정 효율적 휴가를 위해 날짜 별 시세와 달력의 공휴일 정보도 보고 싶지만 찾을 수 없다 원하는 결과를 얻지 못해, 날짜를 바꿔 다시 검색해본다 처음부터 다시 해야된다는 생각에 의욕이 상실된다. 기존 입력해 놓은 필터도 리셋 되었다.
  • 29.
    Scenario 1. 날짜탐색 경험 – 월간(default) ✔ 컬러 코드의 구간명 시 + 날짜 별 가격 제시 ✔ 명정, 공휴일 반영
  • 30.
    Scenario 1. 날짜탐색 경험 – 주간 ✔ 출국/ 귀국 날짜 후보군 안에서 최저가를 시각적으로 확인가능
  • 31.
    Scenario 1. 날짜탐색 경험 – 연간 ✔ 연간 전반적의 가격 추이를 한눈에 확인 가능
  • 32.
    상황 Situation (일정O/ 목적지 X) 황금연휴에 연차를 사용하여 장기 여행을 떠나고 싶다. 기왕 쓰는 연차, 만족도 높은 여행지로 가고싶다. 제공할 가치 Value ✔여행 성향별 맞춤 키워드 검색을 통한 목적지 추천으로 사용자에게 딱 맞는 항공권 검색 경험 제공 ✔도시 상세페이지 내 정보 재구성으로 손쉬운 목적지 결정 도움 제공 내 상황과 기간에 맞춰서 어디로 가야할지 모르겠음. 검색창에서 여행지 추천 받고 싶음. “everywhere검색"과 “검 색" 창의 차이 모르겠음 결과 목록에 나오는 국가의 노출 기준이 뭔지 모르겠다. 딱딱한 정보보단 생생한 정보를 추구하는데, 리뷰페이지가 있는 지 처음 알았다. 좀 더 접근이 쉬웠으면 좋겠다. [맞춤 키워드검색 제공/ 기존 컨텐츠 재배치를 통한 목적지 추천] -여행 성향에 맞는 맞춤 키워드 검색 제공함. (ex.시기/성향/테마) -검색창에서 개인에 맞춰 추천해주고 있는 문구 제공함. (ex.다음에 어디로 떠날까요?) -everywhere 검색을 검색기능 대신 컨텐츠로 구분해 카드 UI로 빠르게 스캐닝 할 수 있게 제공함. -컨텐츠 클릭 후 바로 목적지 상세정보 페이지로 랜딩. 접근 검색 목적지 탐색 조회 상세페이지 황금연휴에 연차를 사용 하여 여행을 가기로 결 정, 아직 어디로 떠나야 할지 여행지를 정하지 못 했다 항공권 검색 페이지로 진입했지만, 정해진 목적지가 없어 검색을 할 수 없다. 여행지를 탐색하고자탐색 탭으로 ]진입하여 “everywhere 검색” 및 큐레이션들을 살펴본다 "everywhere 검색"에서 여행날짜 선택 후, 결과목록 중 폴란드를 눌러 바르샤바를 조회한다. 바르샤바의 항공편/ 인기 호텔 / 여행지/레스토랑/ 인기요소/리뷰등이노출된다. 다른 괜찮은 나라가 없는지 다시 탐색해본다. 제공되는 도시정보들이 찾기 힘들며 빈약하다. ActivityExperienceSolution 사용자 특성 황금연휴나 휴가 계획을 세울때 대략적인 일정은 정해져있지만, 매번 어느 곳으로 여행을 가야할지 정하기 힘들다. [도시별 소개 페이지의 재구성으로 유용성 향상] -평점 및 후기 상단 배치 -여행지 상세정보 제공 (기후/간단한 소개/통화등) -여행지 주의사항 제공 -대표여행지 추천 -항공x호텔x렌트카 연계 -리뷰 개선 및 정보제공 강화(사진/글/여행지 리뷰) -리뷰 페이지 접근성 강화 매번 여행지를 정하기 힘들다. 나에게 맞는 추천 여행지가 아니여서 안보게 됨. 날짜만이 아니라 목적지 탐색을 위한 기능이 있었으면 함 바르샤바에 대한 정보가 부족하다. 추가적인 검색이 필요할거 같다. 귀찮다.
  • 33.
    Scenario 2. 목적지탐색 경험 – 목적지 추천
  • 34.
    Scenario 2. 목적지탐색 경험 – 키워드 검색 ✔ 본인이 추구하는 키워드들의 조합으로, 가장 잘 맞는 여행지를 추천 받을 수 있음 ✔ 정해진 키워드 외의 키워드 직접입력 가능
  • 35.
    Scenario 2. 목적지탐색 경험 – 도시상세페이지 ✔ 리뷰를 가장 상단에 배치하여 기존 딱딱한 정보를 탈피하고자 하는 요구 충족
  • 37.
    앱 메인 검색창선택 날짜 선택화면 여행추천 탭선택 여행추천 메인화면 항공권 보기 (플 로팅버튼) 키워드 검색 화면 도시 상세 리뷰영역 출발/목적지 입력 도시 검색화면 날짜 입력 주간 항공권 시세차트 날짜/도시 선택완료 항공권 검색 결과 리스트 검색 결과에 만족하시나 요? No 원하는 항공 권 선택 Yes 필터설정 필터 선택화면 항공권 상세화면 예매처 선택 예매처 이동 항공권 저장 여행추천 탭선택 시기/ 성향 / 테마 선택 큐레이션 둘러보기 키워드 선택 / 검색 결과 리스트 결과 리스트 도시 선택 원하는 여행지맞 나요? No Yes 예약/저장한 항공권 리스트 필터 적용 월간 항공권 시세차트 연간 항공권 시세차트
  • 40.
    https://cloud.protopie.io/p/bed6574ed9 Scenario #2. 목적지를몰라도 https://cloud.protopie.io/p/57a111692d Scenario #1. 날짜를 정하지 못했어도