Rheumatoid Arthritis
By Dr. Kiran Bikkad
• A chronic inflammatory disease of unknown
etiology marked by a symmetric, peripheral
polyarthritis.
• Most common form of chronic inflammatory
arthritis
• A systemic Disease
• Extraarticular manifestations :
1. Fatigue
2. subcutaneous nodules
3. lung involvement
4. pericarditis
5. peripheral neuropathy
6. Vasculitis
7. hematologic abnormalities
CLINICAL FEATURES
• Incidence : between 25-55 years of age.
• The presenting symptoms result from
inflammation of the joints, tendons, and
bursae.
• Eearly morning joint stiffness lasting more
than 1 h that eases with physical activity.
CLINICAL FEATURES
• Earliest involved joints - small joints of the
hands & feet.
• May be monoarticular, oligoarticular (≤4
joints), or polyarticular (>5 joints).
• RA have a higher number of tender and
swollen joints, test positive for serum
rheumatoid factor (RF) or anti-CCP antibodies,
and have higher scores for physical disability
CLINICAL FEATURES
• Wrists, MCP & PIP joints stand  most
frequently involved joints
• DIP joint-- rarely involved & denotes
coexistent osteoarthritis.
• Flexor tendon tenosynovitis  a hallmark of
RA
CLINICAL FEATURES
• Progressive destruction of joints and soft
tissues L/T chronic, irreversible deformities.
• Subluxation of the MCP joints  Ulnar
deviation
• Hyperextension of PIP & flexion of DIP joint 
swanneck Deformity
• Flexion of the PIP & hyperextension of DIP
joint  boutonniere deformity
MCP & PIP joint swelling in RA
CLINICAL FEATURES
• Subluxation of 1st MCP joint & hyperextension
of the first interphalangeal joint L/T Z-
deformity
• Large joints involved  knees & shoulders
• Spine usually spaired except cervical spine,
which may cause compressive myelopathy &
neurologic dysfunction.
Extraarticular Manifestations
• May develop even prior to the onset of
arthritis.
• Risk Factors:-
1. History of smoking,
2. Early onset disability
3. Test positive RF.
Extraarticular Manifestations
• M/C :-
1. Subcutaneous nodules
2. Secondary Sjögren’s syndrome
3. Pulmonary Nodules
4. Anemia
Extraarticular Manifestations
CONSTITUTIONAL 
• weight loss, fever(101°F), fatigue, malaise,
depression, cachexia
• reflect a high degree of inflammation.
Extraarticular Manifestations
NODULES 
• 30–40%
• Firm; non tender; adherent to periosteum,
• tendons
• Develop in areas of repeated trauma
• E.g. : forearm, sacral prominences, Achilles
tendon.
• Also in lungs, pleura, pericardium & peritoneum.
Extraarticular Manifestations
SJOGREN’S SYNDROME 
• defined by the presence of either
keratoconjunctivitis sicca (dry eyes) or
xerostomia (dry mouth) in association with
another connective tissue disease, such as RA.
Extraarticular Manifestations
PULMONARY 
• Pleuritis most common pulmonary
manifestation of RA.
• Pleural effusions exudative, increased
monocytes & neutrophils.
• Interstitial lung disease (ILD)Diagnosed by HRCT.
• Caplan’s syndrome characterized by nodules &
pneumoconiosis following silica exposure.
• bronchiolitis and bronchiectasis.
Extraarticular Manifestations
CARDIAC 
• The most frequent site  pericardium.
• Cardiomyopathy, result from necrotizing or
granulomatous myocarditis
• MR is M/C valvular abnormality in RA
Extraarticular Manifestations
VASCULITIS 
• In patients with
– long-standing disease
– a positive serum RF
– Hypo-complementemia.
• The cutaneous signs include
• petechiae, purpura, digital infarcts, gangrene,
livedo reticularis
• Vasculitic ulcers, treated with
immunosuppressive agents & skin grafting.
Extraarticular Manifestations
HEMATOLOGIC 
• A normochromic, normocytic anemia
• Degree of anemia denotes degree of
inflammation, correlating with CRP & ESR
levels.
• Platelet elevated in RA as acute-phase
reactant.
Extraarticular Manifestations
Pathophysiology
Diagnosis
• signs and symptoms of chronic inflammatory
arthritis
• with laboratory & radiographic results
• American College of Rheumatology (ACR)
classification criteria for RA, a score of 0–10,
with a score of ≥ 6 fulfil the requirements for
definite RA.
Classification Criteria for Rheumatoid
Arthritis
LABORATORY FEATURES
1. Elevated nonspecific inflammatory markers E.g.
ESR, CRP
2. Detection of serum RF and anti-CCP antibodies
3. Serum IgM RF found in 75–80% of patients
• diagnostic
• anti-CCP antibody : specificity 95%, so a positive
test , with early inflammatory arthritis, helps
distinguishing RA from other arthritis.
• SYNOVIAL FLUID ANALYSIS
• Reflects an inflammatory State.
• Synovial fluid WBC -- 5000 and 50,000 WBC/μL
• (compared to <2000 WBC/μL for osteoarthritis)
• M/C Cell in the synovial fluid  neutrophil.
• Most useful for confirming inflammatory arthritis
(as compared to osteoarthritis) & excluding
infection or crystal induced arthritis e.g. gout or
pseudo-gout.
• JOINT IMAGING
• for diagnosing RA
• for tracking progression of joint damage.
1. Plain x-ray (M/C)-
– Peri-articular osteopenia, soft tissue swelling, symmetric
joint space loss, subchondral erosions.
– signs of severe destruction :- joint subluxation and collapse
2. MRI
3. Ultrasound techniques
• Detect changes in soft tissues
• E.g. synovitis, tenosynovitis, effusions & bony
abnormalities
X-ray progression of erosions PIP joint
‘Swan neck’ deformity of the fingers.
Ulnar deviation of the fingers with wasting of the small muscles of the hands and synovial
swelling at the wrists, the extensor tendon sheaths, the metacarpophalangeal and proximal
interphalangeal joints.
Rheumatoid nodules and olecranon bursitis. Nodules
were palpable within as well as outside the bursa.
Marginal erosions at metatarsal heads
MANAGEMENT
• Primary Objectives
– Target is low disease activity or remission
– Reduction of inflammation and pain
– Preservation of function
– Prevention of deformity
DRUGS USED
– NSAIDs
– CORTICOSTEROIDS
– DMARDs
• SYNTETIC
• BIOLOGICAL
General Measures
The general aims of management are to:
• Educate the patient
• Control pain
• Optimise function
• Modify the disease process where this is
possible
• Identify and treat related comorbidity
NSAIDs
• Symptomatic relief in RA
• Do not prevent erosions/alter disease
progression.
• Not appropriate for monotherapy
• Used in conjunction with DMARDs
Corticosteroids
• Prompt anti-inflammatory effect in RA & slow
rate of erosion.
• Multiple side effects limit their long term use.
• Low-dose corticosteroids – as a bridge to reduce
disease activity until the slower acting DMARDs
take effect
• Use : as Adjunctive therapy for active disease that
persists despite treatment with DMARDs.
• 10 mg of prednisone or equivalent per day is
appropriate for articular disease.
Corticosteroids
• Higher doses use : to manage extra-articular
manifestations
– eg: pericarditis, necrotizing scleritis.
• Intra-articular corticosteroids
– if one or two joints are highly inflaimed.
– Triamcinolone, 10–40 mg depending on the size of
the joint
– Not more than four times a year.
Synthetic DMARDs
• Methotrexate is the initial synthetic DMARD
of choice.
• Effect in 2–6 weeks.
• The usual initial dose is 7.5 mg of
methotrexate orally once weekly.
• Gastric irritation, stomatitis, cytopenias, and
hepatotoxicity
• Daily folate suplimentation
Biological DMARDs
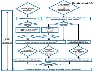
Which Drugs and When???
• Early RA - RA disease duration <6 months
• Established RA - RA disease duration >6 months or meeting
the classification criteria
• Disease activity - low, moderate and high
• Poor prognosis - Presence of 1 or more of the following
features:
– functional limitation
– extraarticular disease (e.g. presence of rheumatoid
nodules, RA vasculitis, Felty’s syndrome)
– positive rheumatoid factor or anti–cyclic citrullinated
peptide antibodies
– bony erosions by radiograph
ACR and EULAR update
Pregnancy
1. Prednisone
2. Hydroxychloroquine
3. Sulfasalazine
are the safest DMARDs
• Methotrexate & leflunomide are
contraindicated
Other Treatments2
Surgery
• Synovectomy of wrist or finger tendon sheaths
for pain relief or to prevent tendon rupture
when medical interventions have failed.
• Osteotomy
• Arthrodesis
• Athroplasty
Rheumatoid arthritis

Rheumatoid arthritis

  • 1.
  • 2.
    • A chronicinflammatory disease of unknown etiology marked by a symmetric, peripheral polyarthritis. • Most common form of chronic inflammatory arthritis
  • 3.
    • A systemicDisease • Extraarticular manifestations : 1. Fatigue 2. subcutaneous nodules 3. lung involvement 4. pericarditis 5. peripheral neuropathy 6. Vasculitis 7. hematologic abnormalities
  • 4.
    CLINICAL FEATURES • Incidence: between 25-55 years of age. • The presenting symptoms result from inflammation of the joints, tendons, and bursae. • Eearly morning joint stiffness lasting more than 1 h that eases with physical activity.
  • 5.
    CLINICAL FEATURES • Earliestinvolved joints - small joints of the hands & feet. • May be monoarticular, oligoarticular (≤4 joints), or polyarticular (>5 joints). • RA have a higher number of tender and swollen joints, test positive for serum rheumatoid factor (RF) or anti-CCP antibodies, and have higher scores for physical disability
  • 6.
    CLINICAL FEATURES • Wrists,MCP & PIP joints stand  most frequently involved joints • DIP joint-- rarely involved & denotes coexistent osteoarthritis. • Flexor tendon tenosynovitis  a hallmark of RA
  • 7.
    CLINICAL FEATURES • Progressivedestruction of joints and soft tissues L/T chronic, irreversible deformities. • Subluxation of the MCP joints  Ulnar deviation • Hyperextension of PIP & flexion of DIP joint  swanneck Deformity • Flexion of the PIP & hyperextension of DIP joint  boutonniere deformity
  • 8.
    MCP & PIPjoint swelling in RA
  • 9.
    CLINICAL FEATURES • Subluxationof 1st MCP joint & hyperextension of the first interphalangeal joint L/T Z- deformity • Large joints involved  knees & shoulders • Spine usually spaired except cervical spine, which may cause compressive myelopathy & neurologic dysfunction.
  • 10.
    Extraarticular Manifestations • Maydevelop even prior to the onset of arthritis. • Risk Factors:- 1. History of smoking, 2. Early onset disability 3. Test positive RF.
  • 11.
    Extraarticular Manifestations • M/C:- 1. Subcutaneous nodules 2. Secondary Sjögren’s syndrome 3. Pulmonary Nodules 4. Anemia
  • 12.
    Extraarticular Manifestations CONSTITUTIONAL  •weight loss, fever(101°F), fatigue, malaise, depression, cachexia • reflect a high degree of inflammation.
  • 13.
    Extraarticular Manifestations NODULES  •30–40% • Firm; non tender; adherent to periosteum, • tendons • Develop in areas of repeated trauma • E.g. : forearm, sacral prominences, Achilles tendon. • Also in lungs, pleura, pericardium & peritoneum.
  • 14.
    Extraarticular Manifestations SJOGREN’S SYNDROME • defined by the presence of either keratoconjunctivitis sicca (dry eyes) or xerostomia (dry mouth) in association with another connective tissue disease, such as RA.
  • 15.
    Extraarticular Manifestations PULMONARY  •Pleuritis most common pulmonary manifestation of RA. • Pleural effusions exudative, increased monocytes & neutrophils. • Interstitial lung disease (ILD)Diagnosed by HRCT. • Caplan’s syndrome characterized by nodules & pneumoconiosis following silica exposure. • bronchiolitis and bronchiectasis.
  • 16.
    Extraarticular Manifestations CARDIAC  •The most frequent site  pericardium. • Cardiomyopathy, result from necrotizing or granulomatous myocarditis • MR is M/C valvular abnormality in RA
  • 17.
    Extraarticular Manifestations VASCULITIS  •In patients with – long-standing disease – a positive serum RF – Hypo-complementemia. • The cutaneous signs include • petechiae, purpura, digital infarcts, gangrene, livedo reticularis • Vasculitic ulcers, treated with immunosuppressive agents & skin grafting.
  • 18.
    Extraarticular Manifestations HEMATOLOGIC  •A normochromic, normocytic anemia • Degree of anemia denotes degree of inflammation, correlating with CRP & ESR levels. • Platelet elevated in RA as acute-phase reactant.
  • 19.
  • 20.
  • 21.
    Diagnosis • signs andsymptoms of chronic inflammatory arthritis • with laboratory & radiographic results • American College of Rheumatology (ACR) classification criteria for RA, a score of 0–10, with a score of ≥ 6 fulfil the requirements for definite RA.
  • 22.
    Classification Criteria forRheumatoid Arthritis
  • 23.
    LABORATORY FEATURES 1. Elevatednonspecific inflammatory markers E.g. ESR, CRP 2. Detection of serum RF and anti-CCP antibodies 3. Serum IgM RF found in 75–80% of patients • diagnostic • anti-CCP antibody : specificity 95%, so a positive test , with early inflammatory arthritis, helps distinguishing RA from other arthritis.
  • 24.
    • SYNOVIAL FLUIDANALYSIS • Reflects an inflammatory State. • Synovial fluid WBC -- 5000 and 50,000 WBC/μL • (compared to <2000 WBC/μL for osteoarthritis) • M/C Cell in the synovial fluid  neutrophil. • Most useful for confirming inflammatory arthritis (as compared to osteoarthritis) & excluding infection or crystal induced arthritis e.g. gout or pseudo-gout.
  • 25.
    • JOINT IMAGING •for diagnosing RA • for tracking progression of joint damage. 1. Plain x-ray (M/C)- – Peri-articular osteopenia, soft tissue swelling, symmetric joint space loss, subchondral erosions. – signs of severe destruction :- joint subluxation and collapse 2. MRI 3. Ultrasound techniques • Detect changes in soft tissues • E.g. synovitis, tenosynovitis, effusions & bony abnormalities
  • 26.
    X-ray progression oferosions PIP joint
  • 27.
  • 28.
    Ulnar deviation ofthe fingers with wasting of the small muscles of the hands and synovial swelling at the wrists, the extensor tendon sheaths, the metacarpophalangeal and proximal interphalangeal joints.
  • 30.
    Rheumatoid nodules andolecranon bursitis. Nodules were palpable within as well as outside the bursa.
  • 31.
    Marginal erosions atmetatarsal heads
  • 32.
    MANAGEMENT • Primary Objectives –Target is low disease activity or remission – Reduction of inflammation and pain – Preservation of function – Prevention of deformity DRUGS USED – NSAIDs – CORTICOSTEROIDS – DMARDs • SYNTETIC • BIOLOGICAL
  • 33.
    General Measures The generalaims of management are to: • Educate the patient • Control pain • Optimise function • Modify the disease process where this is possible • Identify and treat related comorbidity
  • 34.
    NSAIDs • Symptomatic reliefin RA • Do not prevent erosions/alter disease progression. • Not appropriate for monotherapy • Used in conjunction with DMARDs
  • 35.
    Corticosteroids • Prompt anti-inflammatoryeffect in RA & slow rate of erosion. • Multiple side effects limit their long term use. • Low-dose corticosteroids – as a bridge to reduce disease activity until the slower acting DMARDs take effect • Use : as Adjunctive therapy for active disease that persists despite treatment with DMARDs. • 10 mg of prednisone or equivalent per day is appropriate for articular disease.
  • 36.
    Corticosteroids • Higher dosesuse : to manage extra-articular manifestations – eg: pericarditis, necrotizing scleritis. • Intra-articular corticosteroids – if one or two joints are highly inflaimed. – Triamcinolone, 10–40 mg depending on the size of the joint – Not more than four times a year.
  • 37.
    Synthetic DMARDs • Methotrexateis the initial synthetic DMARD of choice. • Effect in 2–6 weeks. • The usual initial dose is 7.5 mg of methotrexate orally once weekly. • Gastric irritation, stomatitis, cytopenias, and hepatotoxicity • Daily folate suplimentation
  • 39.
  • 40.
    Which Drugs andWhen??? • Early RA - RA disease duration <6 months • Established RA - RA disease duration >6 months or meeting the classification criteria • Disease activity - low, moderate and high • Poor prognosis - Presence of 1 or more of the following features: – functional limitation – extraarticular disease (e.g. presence of rheumatoid nodules, RA vasculitis, Felty’s syndrome) – positive rheumatoid factor or anti–cyclic citrullinated peptide antibodies – bony erosions by radiograph
  • 41.
  • 43.
    Pregnancy 1. Prednisone 2. Hydroxychloroquine 3.Sulfasalazine are the safest DMARDs • Methotrexate & leflunomide are contraindicated
  • 44.
    Other Treatments2 Surgery • Synovectomyof wrist or finger tendon sheaths for pain relief or to prevent tendon rupture when medical interventions have failed. • Osteotomy • Arthrodesis • Athroplasty