1
SCHOOL OF ARCHITECTURE, BUILDING AND DESIGN
FOUNDATION IN NATURAL BUILD ENVIRONMENT
PROJECT TITLE: Final Project: Charity Drive Event
GROUP MEMBERS:
INTRODUCTION TO BUSINESS [BUS30104]
LECTURER: TAY SHIR MEN
Names
Tey Cheng Fern
Yew Wing Kee
Ong Jie En
Chong Hao Foong
Teoh Zhe Khai
Law Zhi Chang
Luke @ Chung How Cyong
Mohammad Harris Bin Haji Abdul Aziz
2
Contents
Content Page
Summary 3
Layout 4
Objectives 5
Target Market 6 - 7
Competition Analysis 8 - 10
Product/Packaging 11 - 14
Pricings 15 - 16
Sales Strategy 17 - 18
Additional Measures 19 - 21
Logistics 22 - 23
Results 24
Charity 25
3
Summary
Our business comprised of 8 members and were given the task to set up and run a business to raise
funds for a charity organisation of our choice. Through this project, it allowed us to further our
experience when it comes to running a business from scratch and as well to study the environment
whereby the market in which our business ran were filled with other businesses and/or competitors.
Aside from the business matters, this gave us as a group the opportunity to test our capabilities and
measures to operate as a team.
As a group, we unanimously agreed on selling ‘Foods and Beverages’ as our fore-front products and
this was done with heavy consideration on how to effectively generate funds to support our charity
organisation. We have chosen to do F&B (Foods & Beverages) because, as students ourselves, we have
experienced the prices of pre-existing F&B business establishments’ products around the campus
premises and they are quiet expensive compared to business’s products outside of Klang Valley. So
the logic was, we make our own food to sell and sell them at an affordable price which then may lead
to a healthy business.
As for our charity organisation, we represented the Rumah KIDS, a non-profit charitable home for
orphans and abandoned children, which all of our proceeds from the business will be donated to. We
have chosen this organisation due to the fact that kids especially orphans are in constant need of daily
essentials such as Food, Water and Shelter, hence whatever the amount of funds made, in whatever
form the donations manifests into will contribute the organisation in however way the organisation
chooses to use them for. In addition, to aid the funds we also created a donations box for people who
wants to donate without having to purchase any of our products, this way it allowed people to
contribute without feeling obligated to make any purchase – which was a part of our initiative to
spread awareness about Rumah KIDS as a charitable organisation.
Our charity drive establishment was held in a hallway adjacent to Taylor’s University’s Student Life
Centre. And was held for a period of four days starting from 26th
of January 2016 till 29th
January 2016.
4
Staircase
Staircase
Note: Layout is not according
to
scale. Each table to be
numbered
accordingly for ease of
identification.
Student
Life
Center
Lecture
Theatre 1
Staircase
1
2
3
4
5
6
8
7
9
10
10
Note: Layout is not according to scale.
Each table to be numbered accordingly
for ease of identification.
We were group number 4.
5
Objectives
Why we choose the orphanage- Rumah KIDS ?
Create awareness of the public towards orphanage. We want people to know that orphanage
deserves the same loves we all have. They all deserve the services we gets in our everyday life.
We wanted to raise a minimum of RM 2500 and use the money to buy foods and supply to donate to
the Rumah KIDS orphanage. We targeted to sell all the creampuff ice cream and popsicles we have
within a week to reach the target.
These are the kids from the orphanage – posing with two of
our group members
From Left – Right: Harris, Ensley, Samuel, Joshua, Hao Foong
6
Target Market
1. Taylors University Students
Taylors university students are the main target of our charity drive. After we done our survey
in Taylors University, we figured out that most of the female students are more willing to buy
dessert after their lunch break. And also many of the students said that one of their childhood
memory food is popsicles and popsicles is suitable for all age people and is easy to sell due to
Malaysia hot weather. We are also selling ice cream puff which is also a good selling product
due to Malaysia weather. And also when it comes to charity, students are more willing to help
to buy our product or make donation to the charity. Despite most of the students doesn’t earn
their own income, but still they can spent a little of their money on buying some extra stuff.
Due to the situation above. We have set our product price as low as possible for students to
afford.
2. Friends& Relatives
One week before the charity started, we decided to promote our product earlier to the
customers. We have targeted our friends and relatives to test the reaction of the market. And
also our friends and relatives can help to promote our product on social media.
7
3. Staff & Lecturers
Based on the result of our survey, we have targeted staff and lecturers of Taylors University
as one of our customers. They are mostly very kind and generous when it comes to charity.
Even if they didn’t buy our product they will still donate to our charity. And also Popsicle is
very suitable for them because is easy to eat and is suitable in a hot day. Since they are earning
their own income, we had expected that they are willing to spend more on the charity and to
buy our product.
8
Competition Analysis
Our competitors were the other 9 groups assigned for the charity drive as well, though there were
only 3 main competitors that we were directly competing with.
Basically, this groups main products were cooked foods. And they were located closest to the
entrance of the hallway (refer to the map – Group ‘6’).
Strengths:
1. Due to their location being the first to be seen from the entrance, they were more likely to be
approached by potential customers first.
2. They were closest to the ATMs, which are located right behind the group. Hence potential
customers were more likely to stop by after making financial transactions.
3. Their products were cooked foods, which are more preferred compared to desserts or snacks,
hence widely demanded amongst students and staff members.
4. Their cooked foods were made fresh, which is preferred by customers.
Weaknesses:
1. Members of our group had been their customers as well, though that the food tasted good
but the quantity was too little when compared to their pricing.
2. In addition, some of the products they were selling had already been sold at a more affordable
price in an already established business i.e. ‘Arisan’, within the campus premises.
3. Cooked foods usually do not have a long shelf life as they get cold and stale.
1. Group No.6
Led by Ms. Tung Siew Hui and
their products were :
a. Sausages
b. Waffles
c. Chicken Nuggets
d. Fries
9
This group was selling generally desserts.
Strengths:
1. Cold desserts such as Ice creams are popular especially during hot days.
2. Waffles and pan cakes widely popular amongst younger and active demographics such as
students.
3. In addition, waffle and pan cakes are common foods to eat during breakfast
Weaknesses:
1. Without proper cooling systems, cold foods and beverages will not stay cold for long and
warm desserts will not sell well
2. Group No.5
Led by Ms. Adele Lu and their
products were :
a. Soft Drinks
b. Waffles
c. Pan Cakes
d. Ice Cream
e. Herbal Tea
10
Strengths:
1. Fruits are popular for today’s culture that are aiming for a more healthy diet.
2. Soft drinks are popular amongst any demographics, hence easy to make sales.
3. Onigiri – Japanese rice snack. A unique product to sell and sold at an affordable price. This
kind of food is perfect for people to snack on without having to purchase large meals.
Weaknesses:
1. Fruits are easily perishable – to keep the fruits fresh and cold is difficult especially during
hot days.
2. Though that soft drinks are popular but across the business’s location there were vending
machines that sell a variety of cold soft drinks at affordable prices, this affected other
businesses as well.
3. Group No.3
Led by Ms. Yong Ai Yi and their
products were :
a. Soft Drinks
b. Fruits
c. Onigiri
11
Product & Packaging
Product
1. Ice cream puff (main)
Based on the survey we done, we summarized that most of the female willing to spent more
money on dessert that are special and tasty to eat. We are selling 4 different flavor of ice
cream. We have yam, cookies and cream, chocolate and mint flavor.
2. Popsicle (side)
We are also selling popsicle as our side for charity drive, which is the top sell of our booth.
Popsicle remind many of the customers of their childhood memory. Which will become our
strategy to push our popsicle to top sell. We had four different flavours of popsicle. Which
were ribena, orange, sour plum and sarsi.
12
3. Ice Cream ( 2 scoop)
If the customer doesn’t want the puff with ice cream, they can also ordered scoop ice cream
which we will sell them two scoop in a cup. We have four different flavor , yam, chocolate,
cookies and cream and mint flavor.
4. Corn In A Cup
We are also selling hot corn in a cup. Corn can mostly sell in the morning because the students
are hungry and need something warm to fill up their stomach. We will also add in butter , salt
and mayonnaise to add on flavor in the corn.
13
Feature
1. Ice Cream Puff
We are providing puff and ice cream in the same time. Customer can choose their own
topping. We have provided three type of topping which is oreo, peanut and biscuit. And also
the puff will be putting inside of a cup that is made by our teammates.
2. Ice Cream
We also provide scoop ice cream which is just the ice cream but without the puff the
customers can pick their favorite flavor and mix two scoop together.
3. Popsicle
Popsicle is basically just using plastic bag and pour different drinks inside and froze it. And also
popsicle is very common in the 90’s kids childhood.
4. Corn In A Cup
We are also selling hot corn in a cup, with a layer of butter ,salt and mayonnaise. Hot corn is
a good choice of customers for their breakfast.
Benefit
1. Ice Cream Puff
Ice cream puff is easy for the students to eat without have to dirty their hands. This is because
the ice cream in placed inside of the puff so it wont spilled. And it also have dry ice effect and
have multiple choice of flavor. And we also provide extra topping for the ice cream puff.
2. Ice Cream (Scoop)
For scoop ice cream ,we provide the customers different flavor of ice cream and the customers
can mix two flavor in one cup. ( Eg. Yam+Chocolate , Mint + Cookies & Cream) And we are also
using big scoop for scoop ice cream for ice cream puff we are using small scoop ice cream.
3. Corn In A Cup
For corn in a cup ,we are providing fresh and warm corn for the students as their breakfast.
Corn is also healthy to human body and we are selling it in a cheaper price compare to the
shop.
4. Popsicle
Popsicle is easily for the customer to eat and can bring it walking around the campus. And it
was the cheapest in our product.
14
Packaging
For our packaging of product, to attract more customers to buy our product we have spent a lot of
time and energy in it. We bought blank white cups and draw it with our marker pens with a cute rabbit
cartoon and our booth name. Each of the cup have their own unique design, and is a unique design
for each cup. And also we are putting a small cup inside of the big cup to avoid the ink outside will
spread due to wet cup. This is also because we are planning to put dry ice inside of the big cup to
produced smoky effect which surprised our customers.
15
Pricing
Waffle Ice-cream
- Cost Price : RM 1.50 per unit
- Selling Price :
Corn in the cup
- Cost price : RM 0.30 per unit
- Selling Price : RM 3.00 per unit
Creampuff ice-cream
- Cost Price : RM 2.10
- Selling Price : RM 5.00
16
Popsicles ( 4 flavours )
Cost Price : RM 0.20
Selling Price : RM 2.00
Homemade Custards
- Cost Price :
- Selling Price : RM 2.00 per unit
Ice-cream scoop
- Cost Price : RM 2.00
- Selling Price : RM 4.00 for 2 scoops
17
Sales Strategy: Advertisements & Promotions
1. Social Media
All the members in the group shared pictures and information of our product and our booth. We
spread the news through Facebook and Snapchat. This will increase our publicity and customer will
know where to find us.
2. Booth Attractions
The booth was decorated with our handmade cut-outs and was decorated with our handmade cups
and many promotion signs to attract the customer. We also feature a lot of photos of our product to
show the customer how unique our product is.
18
3. Face-to-face Conversation
This is the most effective way of promotion. It is applied when we approach customers to explain
further about our product and why we are selling them. We found out that face-to-face conversation
works best when people are sitting down where they are not in a rush or just taking a break. This
allows us extra time to explain briefly to them. Usually, people will either donate or buy our product.
4. Buy 2 Free 1 Promotion
In order for more people to get interested in our products, we decided to promote our products by
doing a buy 2 free 1 deal for everything we sell. This promotion is targeted towards small groups of
people who pass by our stall, as it is much quicker as compared to selling them individually. We used
this promotion on the last day of business to try and urge the public to buy more, as we were trying
to sell off all the remaining products.
5. Selling at different locations
Besides setting up a stall in front of the Student Life Centre, we also did our business at other locations
around the campus. For example, we split into three teams to sell our products at different locations
on Friday afternoon. One team was in charge of the stall in front of Student Life Centre, another team
walked around the campus while the remaining team opened another temporary stall outside the
university gate at PJS 7. We chose to sell at the gate because many people were passing by to get to
the mosque nearby for their Friday prayers.
19
Additional Measures
A. Homemade Popsicles
We put our hearts and souls in making the popsicles. We wanted to give our customers a surprise,
from the taste to their feelings. A popsicle that would remind your childhood. The making procedure
was simple. First, dissolve sugar in hot water. Once the mixture cools, add the flavoring or syrups and
stir slowly. Pour the mixture into the ice pops plastic mold and keep inside the fridge for about 8-10
hours. A childhood homemade popsicle is now ready to serve!
B. Unique Design Packaging
20
As to provide satisfaction to our dearest customers, we put efforts in quality control in both visual and
taste. Visually, we drew our own logo on the cup. We also decorated the cups with a rabbit-ear
monster. Next, dry ice effect was applied as to stimulate customers’ attention. A perfect combination
of nice graphic design and cool effect is now ready to serve!
C. Variety Choice of Flavours
We offered variety choice of flavours to the customers. For the popsicle, we had 4 flavours which were
Sarsi, Ribena, Orange and Sour Plum. Ribena was the best selling among the fours. Also, ice cream puff
was not limited to only one flavour. Customers could choose their own flavour likes Yam, Chocolate,
Cookies and Creams and Mint.
D. Self-owned Machines
21
As to reduce the cost price, we decided to use our own machines. Based on our research, the rental
for a waffle machine could cost us RM100 per day. We did not have enough budgets to afford the
rental fee, so one of our member asked his mother to borrow her waffle machine. This helped us to
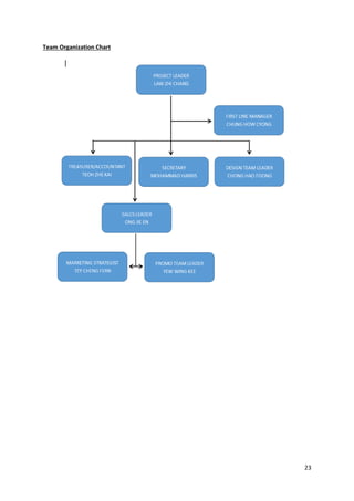
save a lot of budgets.
22
Logistics
It is necessary to have a clear job scope for every member as to direct and guide them to do their
respective tasks and workload evenly. The task were given to each member based on their strengths
and abilities.
TEAM MEMBER JOB SCOPE
LAW ZHI CHANG Project Leader, Procurement Leader, Agenda
Planner, Salesman
MOHAMMAD HARRIS BIN HAJI
ABDUL AZIZ
Assistance Leader, Public Relations, Salesman,
Secretary
CHONG HAO FOONG Assistance Treasurer, Design Team Leader,
Transportation Agent
TEOH ZHE KAI Treasurer, Cup Designer, Salesman, Accountant
CHUNG HOW CYONG First Line Manager, Cup Designer, Salesman,
Procurement Co-Leader
ONG JIE EN Sales leader, Cup Designer, Booth Designer,
Quality Control
TEY CHENG FERN Assistance Accountant, Marketing Strategist
Saleswoman
YEW WING KEE Promotion Team Leader, Cup Designer,
Saleswoman
23
Team Organization Chart
24
Results
Production Cost
Item Name Unit Cost per Unit (RM) Total Cost (RM)
Dry Ice 44 6 264
Ice-cream 8 25.78 206.24
Cordial Syrup Drinks 7 8.95 62.65
Gloves 1 3.50 3.5
Cups 30 2.90 87
Ice Boxes 4 10.90 43.6
Corn 30 4.85 145.5
Sugar 2 2.94 5.88
Eggs 2 12.70+4.05 16.75
Flour 2 1.50 3
Salt 2 1.10 2.2
Ribena 3 18.90 56.7
Ice Cream Scoop 1 5.50 5.5
Spoon 6 3.90 23.4
Puff (Pastry) 580 1 580
Total - - 1505.92
Sales
Item Name Price per Unit (RM) No. of Units Sold Total (RM)
Popsicle: Sarsi 2 186 372
Popsicle: Orange 2 195 390
Popsicle: Ribena 2 210 420
Popsicle: Sour Plum 2 224 448
Ice-cream Puff 4 567 2268
Nitro Ice-cream 5 62 310
Total - - 4208
Sales Revenue: 4208
Cost: 1505.92
Revenue – Cost: Profit
4208 – 1505.92: RM2702.08
25
Charity References

Report 160226130731

  • 1.
    1 SCHOOL OF ARCHITECTURE,BUILDING AND DESIGN FOUNDATION IN NATURAL BUILD ENVIRONMENT PROJECT TITLE: Final Project: Charity Drive Event GROUP MEMBERS: INTRODUCTION TO BUSINESS [BUS30104] LECTURER: TAY SHIR MEN Names Tey Cheng Fern Yew Wing Kee Ong Jie En Chong Hao Foong Teoh Zhe Khai Law Zhi Chang Luke @ Chung How Cyong Mohammad Harris Bin Haji Abdul Aziz
  • 2.
    2 Contents Content Page Summary 3 Layout4 Objectives 5 Target Market 6 - 7 Competition Analysis 8 - 10 Product/Packaging 11 - 14 Pricings 15 - 16 Sales Strategy 17 - 18 Additional Measures 19 - 21 Logistics 22 - 23 Results 24 Charity 25
  • 3.
    3 Summary Our business comprisedof 8 members and were given the task to set up and run a business to raise funds for a charity organisation of our choice. Through this project, it allowed us to further our experience when it comes to running a business from scratch and as well to study the environment whereby the market in which our business ran were filled with other businesses and/or competitors. Aside from the business matters, this gave us as a group the opportunity to test our capabilities and measures to operate as a team. As a group, we unanimously agreed on selling ‘Foods and Beverages’ as our fore-front products and this was done with heavy consideration on how to effectively generate funds to support our charity organisation. We have chosen to do F&B (Foods & Beverages) because, as students ourselves, we have experienced the prices of pre-existing F&B business establishments’ products around the campus premises and they are quiet expensive compared to business’s products outside of Klang Valley. So the logic was, we make our own food to sell and sell them at an affordable price which then may lead to a healthy business. As for our charity organisation, we represented the Rumah KIDS, a non-profit charitable home for orphans and abandoned children, which all of our proceeds from the business will be donated to. We have chosen this organisation due to the fact that kids especially orphans are in constant need of daily essentials such as Food, Water and Shelter, hence whatever the amount of funds made, in whatever form the donations manifests into will contribute the organisation in however way the organisation chooses to use them for. In addition, to aid the funds we also created a donations box for people who wants to donate without having to purchase any of our products, this way it allowed people to contribute without feeling obligated to make any purchase – which was a part of our initiative to spread awareness about Rumah KIDS as a charitable organisation. Our charity drive establishment was held in a hallway adjacent to Taylor’s University’s Student Life Centre. And was held for a period of four days starting from 26th of January 2016 till 29th January 2016.
  • 4.
    4 Staircase Staircase Note: Layout isnot according to scale. Each table to be numbered accordingly for ease of identification. Student Life Center Lecture Theatre 1 Staircase 1 2 3 4 5 6 8 7 9 10 10 Note: Layout is not according to scale. Each table to be numbered accordingly for ease of identification. We were group number 4.
  • 5.
    5 Objectives Why we choosethe orphanage- Rumah KIDS ? Create awareness of the public towards orphanage. We want people to know that orphanage deserves the same loves we all have. They all deserve the services we gets in our everyday life. We wanted to raise a minimum of RM 2500 and use the money to buy foods and supply to donate to the Rumah KIDS orphanage. We targeted to sell all the creampuff ice cream and popsicles we have within a week to reach the target. These are the kids from the orphanage – posing with two of our group members From Left – Right: Harris, Ensley, Samuel, Joshua, Hao Foong
  • 6.
    6 Target Market 1. TaylorsUniversity Students Taylors university students are the main target of our charity drive. After we done our survey in Taylors University, we figured out that most of the female students are more willing to buy dessert after their lunch break. And also many of the students said that one of their childhood memory food is popsicles and popsicles is suitable for all age people and is easy to sell due to Malaysia hot weather. We are also selling ice cream puff which is also a good selling product due to Malaysia weather. And also when it comes to charity, students are more willing to help to buy our product or make donation to the charity. Despite most of the students doesn’t earn their own income, but still they can spent a little of their money on buying some extra stuff. Due to the situation above. We have set our product price as low as possible for students to afford. 2. Friends& Relatives One week before the charity started, we decided to promote our product earlier to the customers. We have targeted our friends and relatives to test the reaction of the market. And also our friends and relatives can help to promote our product on social media.
  • 7.
    7 3. Staff &Lecturers Based on the result of our survey, we have targeted staff and lecturers of Taylors University as one of our customers. They are mostly very kind and generous when it comes to charity. Even if they didn’t buy our product they will still donate to our charity. And also Popsicle is very suitable for them because is easy to eat and is suitable in a hot day. Since they are earning their own income, we had expected that they are willing to spend more on the charity and to buy our product.
  • 8.
    8 Competition Analysis Our competitorswere the other 9 groups assigned for the charity drive as well, though there were only 3 main competitors that we were directly competing with. Basically, this groups main products were cooked foods. And they were located closest to the entrance of the hallway (refer to the map – Group ‘6’). Strengths: 1. Due to their location being the first to be seen from the entrance, they were more likely to be approached by potential customers first. 2. They were closest to the ATMs, which are located right behind the group. Hence potential customers were more likely to stop by after making financial transactions. 3. Their products were cooked foods, which are more preferred compared to desserts or snacks, hence widely demanded amongst students and staff members. 4. Their cooked foods were made fresh, which is preferred by customers. Weaknesses: 1. Members of our group had been their customers as well, though that the food tasted good but the quantity was too little when compared to their pricing. 2. In addition, some of the products they were selling had already been sold at a more affordable price in an already established business i.e. ‘Arisan’, within the campus premises. 3. Cooked foods usually do not have a long shelf life as they get cold and stale. 1. Group No.6 Led by Ms. Tung Siew Hui and their products were : a. Sausages b. Waffles c. Chicken Nuggets d. Fries
  • 9.
    9 This group wasselling generally desserts. Strengths: 1. Cold desserts such as Ice creams are popular especially during hot days. 2. Waffles and pan cakes widely popular amongst younger and active demographics such as students. 3. In addition, waffle and pan cakes are common foods to eat during breakfast Weaknesses: 1. Without proper cooling systems, cold foods and beverages will not stay cold for long and warm desserts will not sell well 2. Group No.5 Led by Ms. Adele Lu and their products were : a. Soft Drinks b. Waffles c. Pan Cakes d. Ice Cream e. Herbal Tea
  • 10.
    10 Strengths: 1. Fruits arepopular for today’s culture that are aiming for a more healthy diet. 2. Soft drinks are popular amongst any demographics, hence easy to make sales. 3. Onigiri – Japanese rice snack. A unique product to sell and sold at an affordable price. This kind of food is perfect for people to snack on without having to purchase large meals. Weaknesses: 1. Fruits are easily perishable – to keep the fruits fresh and cold is difficult especially during hot days. 2. Though that soft drinks are popular but across the business’s location there were vending machines that sell a variety of cold soft drinks at affordable prices, this affected other businesses as well. 3. Group No.3 Led by Ms. Yong Ai Yi and their products were : a. Soft Drinks b. Fruits c. Onigiri
  • 11.
    11 Product & Packaging Product 1.Ice cream puff (main) Based on the survey we done, we summarized that most of the female willing to spent more money on dessert that are special and tasty to eat. We are selling 4 different flavor of ice cream. We have yam, cookies and cream, chocolate and mint flavor. 2. Popsicle (side) We are also selling popsicle as our side for charity drive, which is the top sell of our booth. Popsicle remind many of the customers of their childhood memory. Which will become our strategy to push our popsicle to top sell. We had four different flavours of popsicle. Which were ribena, orange, sour plum and sarsi.
  • 12.
    12 3. Ice Cream( 2 scoop) If the customer doesn’t want the puff with ice cream, they can also ordered scoop ice cream which we will sell them two scoop in a cup. We have four different flavor , yam, chocolate, cookies and cream and mint flavor. 4. Corn In A Cup We are also selling hot corn in a cup. Corn can mostly sell in the morning because the students are hungry and need something warm to fill up their stomach. We will also add in butter , salt and mayonnaise to add on flavor in the corn.
  • 13.
    13 Feature 1. Ice CreamPuff We are providing puff and ice cream in the same time. Customer can choose their own topping. We have provided three type of topping which is oreo, peanut and biscuit. And also the puff will be putting inside of a cup that is made by our teammates. 2. Ice Cream We also provide scoop ice cream which is just the ice cream but without the puff the customers can pick their favorite flavor and mix two scoop together. 3. Popsicle Popsicle is basically just using plastic bag and pour different drinks inside and froze it. And also popsicle is very common in the 90’s kids childhood. 4. Corn In A Cup We are also selling hot corn in a cup, with a layer of butter ,salt and mayonnaise. Hot corn is a good choice of customers for their breakfast. Benefit 1. Ice Cream Puff Ice cream puff is easy for the students to eat without have to dirty their hands. This is because the ice cream in placed inside of the puff so it wont spilled. And it also have dry ice effect and have multiple choice of flavor. And we also provide extra topping for the ice cream puff. 2. Ice Cream (Scoop) For scoop ice cream ,we provide the customers different flavor of ice cream and the customers can mix two flavor in one cup. ( Eg. Yam+Chocolate , Mint + Cookies & Cream) And we are also using big scoop for scoop ice cream for ice cream puff we are using small scoop ice cream. 3. Corn In A Cup For corn in a cup ,we are providing fresh and warm corn for the students as their breakfast. Corn is also healthy to human body and we are selling it in a cheaper price compare to the shop. 4. Popsicle Popsicle is easily for the customer to eat and can bring it walking around the campus. And it was the cheapest in our product.
  • 14.
    14 Packaging For our packagingof product, to attract more customers to buy our product we have spent a lot of time and energy in it. We bought blank white cups and draw it with our marker pens with a cute rabbit cartoon and our booth name. Each of the cup have their own unique design, and is a unique design for each cup. And also we are putting a small cup inside of the big cup to avoid the ink outside will spread due to wet cup. This is also because we are planning to put dry ice inside of the big cup to produced smoky effect which surprised our customers.
  • 15.
    15 Pricing Waffle Ice-cream - CostPrice : RM 1.50 per unit - Selling Price : Corn in the cup - Cost price : RM 0.30 per unit - Selling Price : RM 3.00 per unit Creampuff ice-cream - Cost Price : RM 2.10 - Selling Price : RM 5.00
  • 16.
    16 Popsicles ( 4flavours ) Cost Price : RM 0.20 Selling Price : RM 2.00 Homemade Custards - Cost Price : - Selling Price : RM 2.00 per unit Ice-cream scoop - Cost Price : RM 2.00 - Selling Price : RM 4.00 for 2 scoops
  • 17.
    17 Sales Strategy: Advertisements& Promotions 1. Social Media All the members in the group shared pictures and information of our product and our booth. We spread the news through Facebook and Snapchat. This will increase our publicity and customer will know where to find us. 2. Booth Attractions The booth was decorated with our handmade cut-outs and was decorated with our handmade cups and many promotion signs to attract the customer. We also feature a lot of photos of our product to show the customer how unique our product is.
  • 18.
    18 3. Face-to-face Conversation Thisis the most effective way of promotion. It is applied when we approach customers to explain further about our product and why we are selling them. We found out that face-to-face conversation works best when people are sitting down where they are not in a rush or just taking a break. This allows us extra time to explain briefly to them. Usually, people will either donate or buy our product. 4. Buy 2 Free 1 Promotion In order for more people to get interested in our products, we decided to promote our products by doing a buy 2 free 1 deal for everything we sell. This promotion is targeted towards small groups of people who pass by our stall, as it is much quicker as compared to selling them individually. We used this promotion on the last day of business to try and urge the public to buy more, as we were trying to sell off all the remaining products. 5. Selling at different locations Besides setting up a stall in front of the Student Life Centre, we also did our business at other locations around the campus. For example, we split into three teams to sell our products at different locations on Friday afternoon. One team was in charge of the stall in front of Student Life Centre, another team walked around the campus while the remaining team opened another temporary stall outside the university gate at PJS 7. We chose to sell at the gate because many people were passing by to get to the mosque nearby for their Friday prayers.
  • 19.
    19 Additional Measures A. HomemadePopsicles We put our hearts and souls in making the popsicles. We wanted to give our customers a surprise, from the taste to their feelings. A popsicle that would remind your childhood. The making procedure was simple. First, dissolve sugar in hot water. Once the mixture cools, add the flavoring or syrups and stir slowly. Pour the mixture into the ice pops plastic mold and keep inside the fridge for about 8-10 hours. A childhood homemade popsicle is now ready to serve! B. Unique Design Packaging
  • 20.
    20 As to providesatisfaction to our dearest customers, we put efforts in quality control in both visual and taste. Visually, we drew our own logo on the cup. We also decorated the cups with a rabbit-ear monster. Next, dry ice effect was applied as to stimulate customers’ attention. A perfect combination of nice graphic design and cool effect is now ready to serve! C. Variety Choice of Flavours We offered variety choice of flavours to the customers. For the popsicle, we had 4 flavours which were Sarsi, Ribena, Orange and Sour Plum. Ribena was the best selling among the fours. Also, ice cream puff was not limited to only one flavour. Customers could choose their own flavour likes Yam, Chocolate, Cookies and Creams and Mint. D. Self-owned Machines
  • 21.
    21 As to reducethe cost price, we decided to use our own machines. Based on our research, the rental for a waffle machine could cost us RM100 per day. We did not have enough budgets to afford the rental fee, so one of our member asked his mother to borrow her waffle machine. This helped us to save a lot of budgets.
  • 22.
    22 Logistics It is necessaryto have a clear job scope for every member as to direct and guide them to do their respective tasks and workload evenly. The task were given to each member based on their strengths and abilities. TEAM MEMBER JOB SCOPE LAW ZHI CHANG Project Leader, Procurement Leader, Agenda Planner, Salesman MOHAMMAD HARRIS BIN HAJI ABDUL AZIZ Assistance Leader, Public Relations, Salesman, Secretary CHONG HAO FOONG Assistance Treasurer, Design Team Leader, Transportation Agent TEOH ZHE KAI Treasurer, Cup Designer, Salesman, Accountant CHUNG HOW CYONG First Line Manager, Cup Designer, Salesman, Procurement Co-Leader ONG JIE EN Sales leader, Cup Designer, Booth Designer, Quality Control TEY CHENG FERN Assistance Accountant, Marketing Strategist Saleswoman YEW WING KEE Promotion Team Leader, Cup Designer, Saleswoman
  • 23.
  • 24.
    24 Results Production Cost Item NameUnit Cost per Unit (RM) Total Cost (RM) Dry Ice 44 6 264 Ice-cream 8 25.78 206.24 Cordial Syrup Drinks 7 8.95 62.65 Gloves 1 3.50 3.5 Cups 30 2.90 87 Ice Boxes 4 10.90 43.6 Corn 30 4.85 145.5 Sugar 2 2.94 5.88 Eggs 2 12.70+4.05 16.75 Flour 2 1.50 3 Salt 2 1.10 2.2 Ribena 3 18.90 56.7 Ice Cream Scoop 1 5.50 5.5 Spoon 6 3.90 23.4 Puff (Pastry) 580 1 580 Total - - 1505.92 Sales Item Name Price per Unit (RM) No. of Units Sold Total (RM) Popsicle: Sarsi 2 186 372 Popsicle: Orange 2 195 390 Popsicle: Ribena 2 210 420 Popsicle: Sour Plum 2 224 448 Ice-cream Puff 4 567 2268 Nitro Ice-cream 5 62 310 Total - - 4208 Sales Revenue: 4208 Cost: 1505.92 Revenue – Cost: Profit 4208 – 1505.92: RM2702.08
  • 25.