RENT A CAR MANAGEMENT SYSTEM
AUTHORS:
Muhammad Fahad and Shoaib Sultan
Table of Contents
RENT A CAR MANAGEMENT SYSTEM .........................................................................................................................................................3
1) Introduction ............................................................................................................................................................................................3
Purpose..............................................................................................................................................................................................................3
Document convention....................................................................................................................................................................................3
Intended audience and reading suggestion ..............................................................................................................................................3
Product scope ..................................................................................................................................................................................................4
2) overall descriptions...............................................................................................................................................................................4
Product perspective........................................................................................................................................................................................4
Product functions ............................................................................................................................................................................................4
User classes and characteristics ...................................................................................................................................................................5
Operating environment .................................................................................................................................................................................5
Design and implementation constraint......................................................................................................................................................5
User documentation.......................................................................................................................................................................................5
Assumption and dependencies ....................................................................................................................................................................5
3) External interface requirement..........................................................................................................................................................6
User Interfaces.................................................................................................................................................................................................6
Hardware Interfaces .......................................................................................................................................................................................6
Software Interfaces ........................................................................................................................................................................................6
Communication Interface..............................................................................................................................................................................6
4) System features .....................................................................................................................................................................................7
Functional Requirements ..............................................................................................................................................................................7
5) Other Nonfunctional Requirements..................................................................................................................................................8
Security Requirements...................................................................................................................................................................................9
Safety Requirements......................................................................................................................................................................................9
Software Quality Attributes..........................................................................................................................................................................9
Design Constraints ..........................................................................................................................................................................................9
Business Rules..................................................................................................................................................................................................9
Usability Requirements ...............................................................................................................................................................................10
Customer usability........................................................................................................................................................................................10
Availability......................................................................................................................................................................................................10
Error handling ................................................................................................................................................................................................10
Ease of use ......................................................................................................................................................................................................10
Use case Diagram ..........................................................................................................................................................................................11
Appendix A .....................................................................................................................................................................................................11
Tabular Description ......................................................................................................................................................................................12
Appendix B......................................................................................................................................................................................................12
Login.................................................................................................................................................................................................................12
Payment ..........................................................................................................................................................................................................12
Reservation.....................................................................................................................................................................................................13
Update car ......................................................................................................................................................................................................14
Add Car ............................................................................................................................................................................................................14
View Available cars .......................................................................................................................................................................................15
Reservation report........................................................................................................................................................................................16
Registration ....................................................................................................................................................................................................16
SEQUENCE DIAGRAM ...................................................................................................................................................................................17
Appendix C......................................................................................................................................................................................................17
LOGIN...............................................................................................................................................................................................................17
Reservation.....................................................................................................................................................................................................17
View Available Cars ......................................................................................................................................................................................18
Reservations...................................................................................................................................................................................................18
Registration ....................................................................................................................................................................................................19
Payment ..........................................................................................................................................................................................................19
Generate report.............................................................................................................................................................................................20
Update car ......................................................................................................................................................................................................20
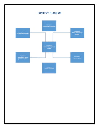
CONTEXT DIAGRAM......................................................................................................................................................................................21
STATE DIAGRAM............................................................................................................................................................................................22
UML CLASS DIAGRAM ..................................................................................................................................................................................22
PROCESS MODEL DIAGRAM........................................................................................................................................................................24
ACTIVITY DIAGRAMS ....................................................................................................................................................................................25
ARCHITECHER DESIGN..................................................................................................................................................................................29
1) Model view controller ........................................................................................................................................................................29
2) Layered architecture...........................................................................................................................................................................29
3) Client Server ...............................................................................................................................................................................................29
ER DIAGRAM ..................................................................................................................................................................................................30
RENT A CAR MANAGEMENT SYSTEM
1) Introduction
Rent a car management system provides us with best possible services and the fastest service
amongst all. They provide variety of cars to us which include all luxury cars, coasters, hi-roof and
buses. They also provide pick and drop service at your doorstep. You can call and place your
order or you can even place your order online. Best possible car service in the cities. The data is
not at all organized and the registers and journals are stored in cupboards that are jam packed
and have no more space. The data stored is now in a bad condition due to harsh use. The pages
are coming out thus data can easily be lost. Updating current information is also very difficult
and sometimes new registers must be made. This increases the amount of registers which in
turn make it even more difficult to store and even to search for data manually.
Purpose
The company wants to reduce the time it takes for them to perform their daily operations. The
system is being developed to meet the modern standards of information technology. The new
system helps to manage all the existing operations very easily and efficiently. Renting out,
maintaining records and data on vehicle fleet, operating the customer and reporting is major
operations of the system. The system does not fulfill any other need of the business other than
maintaining data and records of their employees and customers.
Document convention
The Times font is being used for writing this SRS. Font size is 18ppt for main heading 14ppt for
subheading and 12ppt for normal writing. Every requirement statement has its own priority.
Intended audience and reading suggestion
Document is intended for project managers, developers and users. Document contains the
product scope. What system intends to do and what not to do (borders). It contains overall
description of the system what classes being used in the system, what is operating environment
of the system. User characteristics external interface requirement and system features. The
most pertinent sections are product scope, system function and external dependencies.
Product scope
The system that is going to be developed is known as the CRMS. The users of this system are
client (Renter), employee (Dealer), supervisors, managers, VP’s and CEO (owner). Scope of the
project is:
 The system should be efficient and fast
 There should be validation checks to prevent any incorrect entry of data.
 The data in all the tables and forms should have a professional look.
 The adding, editing and deleting of records must be possible.
 Data must be available in a hardcopy in form of reports.
 Moving between forms must be easy and fast.
 A huge storage space must be available for the increasing entries.
 Entering of data in the forms must be easy
 Searching for data from the forms must be easy.
 Editing of the data in the forms must be easy.
 The forms and tables should be user friendly.
2) overall descriptions
Product perspective
The system must be designed with 10 main modules in the mind. Most important module is to
keep the track of customer data and cars fleet data. Organizing the data in such a way so it can
be used to make the daily operations more efficient and less time consuming. Also, the system
should respond fast as main purpose for adopting this business model is to achieve fast access
to data and maintain all the record. Other important modules are that user interface should be
friendly and easily understandable so that no training of the employees is required. Record can
be edited and easily be maintained. System should have a large storage as with passing timing
number of data entry records keep on increasing.
Product functions
Product functions include:
o Saving, updating, deleting Customer details
o Saving, updating, deleting Employee details
o Saving, updating, deleting Car details
o Saving, updating, deleting Stock details
o Renting out a car and maintaining Stocks
o Updating stock when a car is returned back
User classes and characteristics
The user for the system will be the employee who is renting the car to the customer. The
customer can be on a business meeting, out of the town visitor or can be a local resident in need
of a car. Other user of the system will be the managers using the system for keeping an eye on
the employees and tracking the cars by keeping the records organized. The system can be used
both at sub offices and main headquarter.
Operating environment
 The compatible operating system for the system will be the windows XP, 7, 8, 8.1 and 10 as
all these are used by vast majority of the peoples. Deployment of this system will be on
windows 7 but it can be used on above stated version of windows as well.
 The hardware module will be amd64 and amd32 architecture both will be compatible with
this system.
 No other dependencies for this system. The installation file will include all necessary software
components.
Design and implementation constraint
The system design implementation will be in the java language. The other constraint will be the
use of database. The database will be created in the MySQL Workbench. The other constraint
will be the operation system and the system running platform should be same.
User documentation
Each and everything should be documented for the future ease and for users ease also. User
manual will be given with the deployment of the training session. Training session will be held
at the start of the system deployment. Tutorials will also be given for later use of training new
staff if needed.
Assumption and dependencies
 The major dependencies about this system is the availability of customers with respect to
availability of vehicles.
 Also, customers renting out the vehicles should return it on the following day. So that
schedule of cars should not change.
 The broken cars should also be dependency as this also supposed to change vehicles
availability.
 If a customer returns a car with a major accident or faulty car that case used also be
considered.
3) External interface requirement
User Interfaces
The user interface will be the GUI for the system. The GUI can be easy understandable and will
be user friendly. The users are employees of the company the system will be help full for
generating automatic weekly and monthly reports, thus, keeping track and managing renting out
will be a lot easier for the employee. The new approach is being used to make this GUI so that
more and more stuff can be handle and seen on the screen. The optimal screen monitor size for
this GUI will be 20 inches. Lesser size can create merging of some text or lesser screen view. The
help button will only be seen on the main menu form. The slandered buttons are being used.
Keyboard shortcuts are same as window operating system. Newer are CTRL+M to go to menu
from any form. Also, to see available car information and list simply press CTRL+L.
Hardware Interfaces
The following hardware interface will be used: -
 The system will have 2 terminals per outlet, with each outlet will have touch screen monitor,
keyboard, credit card scanner and cash register.
 1-hour backup will be at each outlet for the system.
 The system will have 5 hours backup for main servers at the headquarters.
Software Interfaces
The main software interfaces will be
 The system need to communicate with the servers at the headquarters, so this connection
must be implemented.
 For payment and transactions, the system must interact with any banking network.
Communication Interface
 For communication the specific email is being used in the system itself. It’s basically take you
to a browser (Browser dependent on the OS) and then prompt you to login.
 The communication between the server and the terminal at any outlet is being secured by
FTP.
 Instead of telnet the SSH is being used.
 VPN being used all the type.
 All sensitive emails can be encrypted by the system built in encryption tool.
4) System features
The system major feature is to add entries and keep track of all the entries and rented out cars.
It also maintains the stock you can check ow many cars are in stock and how many have been
rented out.
Functional Requirements
Descriptionand Priority
The adding entries of fleets in the highest priority of the system. Also keep track of records is the highest
priority, these features have the highest priority. Other features are also important.
Stimulus/Response Sequences/ Used Cases
Refer to Appendix A.
Refer to Appendix B.
Functional Requirements
The requirements which defines the features of the system. The feature which should must be
implemented. Following are the requirements:
1) The system should allow outlet staff to provide information to the customers.
2) The system should allow outlet staff to collect payments.
3) The system should provide information to the customers about company operations.
4) Information should include locations, hours of operations, contact operation, price estimates
and other information deemed interested to the company.
5) The system should generate an inventory capacity report for desired time and location.
6) The system should allow new vehicles to be added into company inventory
7) The system should allow maintenance of the vehicles. The schedule can be monthly or can
be mileage of the vehicles.
8) The system should generate the report monthly or weekly.
9) The system should send all data to the main server daily.
10)he system should allow customer to choose vehicles according to their time, on desired
location and which suits their needs to best. If vehicle not available system should prompt
customer to pick another vehicle.
11)The system should only show the vehicles to the customer which can be rent out and free
and that time.
12)The system should add customer information if not added earlier.
13)The system should require customer name, credit card number, date of birth and driving
license at the time of renting out.
14)The system required credit card number on file but payment can be done by other methods
also.
15)The system will allow to block more than one reservation at one time.
16)The system allow customer to cancel any reservation before 24 hours of pick up time.
17)The system should identify the damage and charge the amount for that damage to the rent-
out vehicle.
18)The system should provide employees login.
19)The system should provide employees logout.
20)The system should provide employees to reset their password.
21)The system should provide employees to change their password.
22)The system should allow employees quick efficient access to the customer information.
23)The system should provide screen view of existing booking of the vehicles.
24)The system should allow employees availability of vehicles from inventory for customers.
25)The system should get specified vehicle information for customers.
26)The system should always require to set up bill in advance with company to prevent fraud.
5) Other Nonfunctional Requirements
Performance Requirements
The system must be efficient. It should be capable of running all the timesmooth. Also if an error
occurs the system must not shut down and keep working for basic operations. The main server
computer should be run fast and should be up for all the time. The system response should no
longer than 1.0 seconds in order to keep up with customer actions. As more and more data enter
with company being more famous the system must be able to scale up the speed, size and
versatility in order to accommodate the rising needs of the customers. The system should have
carried out 1000 tasks per minute.
SYSTEM DAILY USAGE USES TIME
Headquarter Terminal 1000(PPM) *200 users *
24 hours
Login, Transfer, Updates,
Maintenance
10 sec/Update
Local Terminal 1000(PPM) * 10 user*24
hour
Login, ID creation,
Payment, Information
input
1 sec/response
Security Requirements
The system deals with customer’s private information, credit card details and other payment so
the security is a main concern for any customer. System should make sure that customer data
should be safe and secured and private information should be encrypted so that no employee
can access that. Also, system should be safe from any attack on the system itself. There should
be a backdoor if any person attack on the system itself it should go in there and shutdown and
encrypt all its information so that no one can access the customer data. Security is one of the
highest priority.
Safety Requirements
The system safety is concerned with the working of the system if any error occurred due to any
reason. As company cannot afford any kind of system shut down during customer opening time
so it must be assured that system should be in working condition despite of any error.
Software Quality Attributes
The system should be easily upgradeable without any major change in its current working. Also,
the system should be dynamic to the need of the employees. The implementation of system
should not be static as dynamic is more and more in coming days. The main system attributes
will be work flow, efficiency and security. Also, the ease of adding a new functionality.
Design Constraints
The system will be constrained by the operating software of the host system and will need to be
able to function with different servers.
1. The system will be constrained operating system of the host computer which uses windows
operating system.
Business Rules
Business projection is the one of the major non-functional requirement which can affect the
system. If the owner of system changes or multiple owners having clash between them then it
can seriously affect the system development. So, business rule must be considering at every
stage of development. The contract with the system owner should be renew after each major
development or it should be in the start of the system for the whole system.
Usability Requirements
Customer usability
For end customers the system is easy to understand. The time should not be more than 5
minutes for the customers for familiar with system.
Admin usability
For administrator giving maximum 3 days training for system understanding and all functionality
of system should be clear.
Availability
The system should always be available for access at 24 hours, 7 days a week. Also, in the
existence of any major system malfunctioning, the system should be available in 1 to 2 working
days, so that business process is not severely affected.
Error handling
Error should be considerably minimized and an appropriate error message that guides the user
to recover from an error should be provide. Validation of users input is highly essential. Also, the
standard time taken to recover from an error be 15 to 20 second.
Ease of use
The user of this system possessed the considered level of knowledge, a quality and simple user
interface should be developed for making the system easy to use, understand and require less
training time.
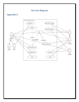
Use case Diagram
Appendix A
Login
Update profile
View available cars
Registration
Reservation of car
Payment
View customer record
Reservation report
Update car
Add car
Customer
Existing New
Employee
CEO
Manager
Search
<<include>> <<extend>>
<<extend>>
Tabular Description
Appendix B
Login
Use case name Log in
Actors Dealer,Managerand Customer
Pre-Condition Dealer/Manager/Customershouldbe registered
PostCondition User entersthe system(Logsin)
Flowof events 1) Openwebpage
2) Loginscreendisplay
3) Enter username andpassword
4) Clicklogin
stimulus User selectssignin
Summary As soonas the userclickson signinthey’ll have togive theiridandpasswordto
signintothe systemandperformtheirdesiredactions.Typesof actionsare
differentaccordingtothe type of personwhoisloggingin.If the personhas
enteredcorrectidand passwordtheycanlog inelse a message isdisplayed
“Please entervalididandpassword”.
Response Customershouldlogintoaccount
comment Loginsuccessful
Payment
Use case name Payment
Actors Customer
Pre-Condition Customershouldbe registered
PostCondition Customerhasfinallyreturned/reservedthe car
Flowof event 1) Viewreserveddetails
2) Clickon rent
3) Selectpaymentmethod
4) Enter details
Stimulus User selectstocollectpayment
Summary Whenthe customersreturnwiththe car theirpaymentduesorfinesare
viewedandthe equivalentamountiscollectedbythe Dealerandthe customer
detailsare updatedautomatically.
Response Transactionsuccessful
Comment Paymentshouldbe paywithindue date
Reservation
Use case name Reservation
Actors Customer
Pre-Condition Customershouldbe registered,Carsshouldbe available instock
PostCondition Customerhasfinallyrentedacar
Flowof events 1) Openwebpage
2) Fill requirementform
3) Selectcar
4) Enter personal details
Stimulus User Reserve acar
Summary Whenthe customersvisita car rental shoptheyare accommodatedbythe
dealers/agentsworkingforthe companywhohave the authoritytorent out
the car accordingto companyrules.Dealerperformsthe searchforthe desired
car to checkif it isavailable instocktobe rentedout.If it isavailable,he
updatesthe currentrentrecord and the customerdetails.If the customeris
not comingforthe firsttime hisdetailsare updatedeasilyandnonew details
are requiredelseif he iscomingforthe firsttime hisCNIC,addressandcontact
numberalongwithothernecessaryinformationmaybe required.Afterthis
the customerscan take the car for as longas theywantand pay on return.
Response The car has beenreserved
Comment Car shouldbe returnwithindays
Update car
Use case name Update car
Actors Dealer
Pre-Condition Dealerisloggedin
PostCondition Car detailsare updated
Flowof event 1) Enter car details
2) Selectcar or editcar
3) Update or enternew information
Stimulus Ownerselectstoupdate car
Summary The ownercan onlyuse theirownaccount to performthisandthe detailsof
the car can be modifiedorchangedaccordingto the needof the owner.
Response Car is updated
Comment Car detailshasbeenupdated
Add Car
Use case name AddCar
Actors Dealer
Pre-Condition Dealerisloggedin
Post-condition Enter newcar
Flowof event 1) Opencar menu
2) Selectcategory
3) Enter car details
4) Addcar
Stimulus Dealerselectstoadda car
Summary The ownercan onlyuse theirownaccount to do thisand needthe detailsof
the car whenaddingsuchas model,year,etc.Before completingthisprocess,
the car needstobe givena unique IDto be searchedor recognized.Afterall
thisthe car isadded.
Response Car is addedintostock
Comment Addedcar isavailable instock
View Available cars
Use case name Viewavailable car(search)
Actors Manager, Dealer,Customer
Pre-Condition Dealer/Manager/Customerisnotnecessarytoregistered
PostCondition User knowsthe statusof the car
Flowof event 1) Openwebpage
2) Enter car details
3) Displaycars on screen
Stimulus User selectstosearcha car
Summary Whenthe user wantsto checkdetailsaboutthe car like if itiscurrentlyrented
out or instock itneedstobe searched.Tosearch a car the usercan perform
the operationusingcar model,yearor car ID.
Response Cars displayonthe screen
Comment Cars available
Reservation report
Use case name Reservationreport
Actors Manager, CEO
Pre-Condition Manager, CEO isloggedin
PostCondition Manager, CEO hasa full rentreport
Flow of events 1) Openwebpage
2) Enter car details
3) Selectcar
4) Enter personal details
5) Reservedcar
Stimulus Manager, CEO selectstoview rentreport
Summary The rent reportisbasicallyall the operationsof the company;the cars being
rentedoutor beingreturned. Itshowsthe timeline of the companywithdate
and paymentsreceived.Usingthisthe ownercankeepaneye onthe
operationsof the company.The rentreportis modifiedaftereachrent
operationandcollectpaymentoperation.
Response Displayreport
Registration
Use case name Registration
Actor Customer
Pre-condition Customermustenterpersonal details
Post-condition Customerregisteredandhave account
Flowof events 1) Openwebpage
2) Enter personal details
3) Verifieddetails
4) Register
Description Customerwill enterpersonal detailssuchas,name,email,CNIC,contact,
address,passwordetc.andthenclickon registerbutton.Afterregister
customerhave authoritytoreserve car.
Stimulus Customerregistration
Response You are registerednow!
Comment You are able toreserve car
SEQUENCE DIAGRAM
Appendix C
LOGIN
Reservation
View Available Cars
Reservations
Registration
Payment
Generate report
Update car
CONTEXT DIAGRAM
STATE DIAGRAM
Webpage
do: display
webpage content
Login
do: display
login form
Registration
do: display
registration
form
Availalble
cars
do: show
available cars
Reservation
do: Get
customer
personal details
Payment
do: ask for
payment
method
Reserve
do: car
reserved Webpage
do: Display
webcontents
Login
Available
Register
reservation
reservation
reservation
reserve
cancle
payment
Validate details
UML CLASS DIAGRAM
PROCESS MODEL DIAGRAM
ACTIVITY DIAGRAMS
Login
Reservation
Add car
View available car
Report
Registration
Search car
Payment
ARCHITECHER DESIGN
1) Model view controller
The Model-View-Controller (MVC) is an architectural pattern that separates an application into three main
logical components:the model, the view, and the controller. Each of these components are built to handle
specific development aspects of an application. We can use model view controller design pattern for rent
car management system.
Model
Managingthe dataof the application.Itrespondstothe requestfromtheviewanditalsorespondstoinstructions
fromthe controllertoupdate itself Responsible for maintainingdata.
View
The viewdisplaysthe data(the database records).A view requestsinformationfromthe model,thatit needsto
generate anoutputrepresentation.
Controller
The controlleristhe part of the applicationthathandlesuserinteraction of model andview.Typically,controller
read data from a view, control user input, and send input data to the model. It will handle input, typicallyuser
actionsand mayinvoke changesonthe model andview.
2) Layered architecture
This pattern can be used in our rent car management system. The most commonly found 4 layers of a general
informationsystemare asfollows.
Supports the incremental development of sub-systemsin different layers. When a layer interface changes, only
the adjacentlayerisaffected.
Presentationlayer(alsoknownas UIlayer)
Applicationlayer(alsoknownas service layer)
Businesslogiclayer(alsoknownas domainlayer)
Data access layer(alsoknownas persistence layer)
Client Server
Generic
User Interface
ER DIAGRAM

Rent car management system

  • 1.
    RENT A CARMANAGEMENT SYSTEM AUTHORS: Muhammad Fahad and Shoaib Sultan
  • 2.
    Table of Contents RENTA CAR MANAGEMENT SYSTEM .........................................................................................................................................................3 1) Introduction ............................................................................................................................................................................................3 Purpose..............................................................................................................................................................................................................3 Document convention....................................................................................................................................................................................3 Intended audience and reading suggestion ..............................................................................................................................................3 Product scope ..................................................................................................................................................................................................4 2) overall descriptions...............................................................................................................................................................................4 Product perspective........................................................................................................................................................................................4 Product functions ............................................................................................................................................................................................4 User classes and characteristics ...................................................................................................................................................................5 Operating environment .................................................................................................................................................................................5 Design and implementation constraint......................................................................................................................................................5 User documentation.......................................................................................................................................................................................5 Assumption and dependencies ....................................................................................................................................................................5 3) External interface requirement..........................................................................................................................................................6 User Interfaces.................................................................................................................................................................................................6 Hardware Interfaces .......................................................................................................................................................................................6 Software Interfaces ........................................................................................................................................................................................6 Communication Interface..............................................................................................................................................................................6 4) System features .....................................................................................................................................................................................7 Functional Requirements ..............................................................................................................................................................................7 5) Other Nonfunctional Requirements..................................................................................................................................................8 Security Requirements...................................................................................................................................................................................9 Safety Requirements......................................................................................................................................................................................9 Software Quality Attributes..........................................................................................................................................................................9 Design Constraints ..........................................................................................................................................................................................9 Business Rules..................................................................................................................................................................................................9 Usability Requirements ...............................................................................................................................................................................10 Customer usability........................................................................................................................................................................................10 Availability......................................................................................................................................................................................................10 Error handling ................................................................................................................................................................................................10 Ease of use ......................................................................................................................................................................................................10 Use case Diagram ..........................................................................................................................................................................................11
  • 3.
    Appendix A .....................................................................................................................................................................................................11 TabularDescription ......................................................................................................................................................................................12 Appendix B......................................................................................................................................................................................................12 Login.................................................................................................................................................................................................................12 Payment ..........................................................................................................................................................................................................12 Reservation.....................................................................................................................................................................................................13 Update car ......................................................................................................................................................................................................14 Add Car ............................................................................................................................................................................................................14 View Available cars .......................................................................................................................................................................................15 Reservation report........................................................................................................................................................................................16 Registration ....................................................................................................................................................................................................16 SEQUENCE DIAGRAM ...................................................................................................................................................................................17 Appendix C......................................................................................................................................................................................................17 LOGIN...............................................................................................................................................................................................................17 Reservation.....................................................................................................................................................................................................17 View Available Cars ......................................................................................................................................................................................18 Reservations...................................................................................................................................................................................................18 Registration ....................................................................................................................................................................................................19 Payment ..........................................................................................................................................................................................................19 Generate report.............................................................................................................................................................................................20 Update car ......................................................................................................................................................................................................20 CONTEXT DIAGRAM......................................................................................................................................................................................21 STATE DIAGRAM............................................................................................................................................................................................22 UML CLASS DIAGRAM ..................................................................................................................................................................................22 PROCESS MODEL DIAGRAM........................................................................................................................................................................24 ACTIVITY DIAGRAMS ....................................................................................................................................................................................25 ARCHITECHER DESIGN..................................................................................................................................................................................29 1) Model view controller ........................................................................................................................................................................29 2) Layered architecture...........................................................................................................................................................................29 3) Client Server ...............................................................................................................................................................................................29 ER DIAGRAM ..................................................................................................................................................................................................30
  • 4.
    RENT A CARMANAGEMENT SYSTEM 1) Introduction Rent a car management system provides us with best possible services and the fastest service amongst all. They provide variety of cars to us which include all luxury cars, coasters, hi-roof and buses. They also provide pick and drop service at your doorstep. You can call and place your order or you can even place your order online. Best possible car service in the cities. The data is not at all organized and the registers and journals are stored in cupboards that are jam packed and have no more space. The data stored is now in a bad condition due to harsh use. The pages are coming out thus data can easily be lost. Updating current information is also very difficult and sometimes new registers must be made. This increases the amount of registers which in turn make it even more difficult to store and even to search for data manually. Purpose The company wants to reduce the time it takes for them to perform their daily operations. The system is being developed to meet the modern standards of information technology. The new system helps to manage all the existing operations very easily and efficiently. Renting out, maintaining records and data on vehicle fleet, operating the customer and reporting is major operations of the system. The system does not fulfill any other need of the business other than maintaining data and records of their employees and customers. Document convention The Times font is being used for writing this SRS. Font size is 18ppt for main heading 14ppt for subheading and 12ppt for normal writing. Every requirement statement has its own priority. Intended audience and reading suggestion Document is intended for project managers, developers and users. Document contains the product scope. What system intends to do and what not to do (borders). It contains overall description of the system what classes being used in the system, what is operating environment of the system. User characteristics external interface requirement and system features. The most pertinent sections are product scope, system function and external dependencies.
  • 5.
    Product scope The systemthat is going to be developed is known as the CRMS. The users of this system are client (Renter), employee (Dealer), supervisors, managers, VP’s and CEO (owner). Scope of the project is:  The system should be efficient and fast  There should be validation checks to prevent any incorrect entry of data.  The data in all the tables and forms should have a professional look.  The adding, editing and deleting of records must be possible.  Data must be available in a hardcopy in form of reports.  Moving between forms must be easy and fast.  A huge storage space must be available for the increasing entries.  Entering of data in the forms must be easy  Searching for data from the forms must be easy.  Editing of the data in the forms must be easy.  The forms and tables should be user friendly. 2) overall descriptions Product perspective The system must be designed with 10 main modules in the mind. Most important module is to keep the track of customer data and cars fleet data. Organizing the data in such a way so it can be used to make the daily operations more efficient and less time consuming. Also, the system should respond fast as main purpose for adopting this business model is to achieve fast access to data and maintain all the record. Other important modules are that user interface should be friendly and easily understandable so that no training of the employees is required. Record can be edited and easily be maintained. System should have a large storage as with passing timing number of data entry records keep on increasing. Product functions Product functions include: o Saving, updating, deleting Customer details o Saving, updating, deleting Employee details o Saving, updating, deleting Car details o Saving, updating, deleting Stock details o Renting out a car and maintaining Stocks o Updating stock when a car is returned back
  • 6.
    User classes andcharacteristics The user for the system will be the employee who is renting the car to the customer. The customer can be on a business meeting, out of the town visitor or can be a local resident in need of a car. Other user of the system will be the managers using the system for keeping an eye on the employees and tracking the cars by keeping the records organized. The system can be used both at sub offices and main headquarter. Operating environment  The compatible operating system for the system will be the windows XP, 7, 8, 8.1 and 10 as all these are used by vast majority of the peoples. Deployment of this system will be on windows 7 but it can be used on above stated version of windows as well.  The hardware module will be amd64 and amd32 architecture both will be compatible with this system.  No other dependencies for this system. The installation file will include all necessary software components. Design and implementation constraint The system design implementation will be in the java language. The other constraint will be the use of database. The database will be created in the MySQL Workbench. The other constraint will be the operation system and the system running platform should be same. User documentation Each and everything should be documented for the future ease and for users ease also. User manual will be given with the deployment of the training session. Training session will be held at the start of the system deployment. Tutorials will also be given for later use of training new staff if needed. Assumption and dependencies  The major dependencies about this system is the availability of customers with respect to availability of vehicles.  Also, customers renting out the vehicles should return it on the following day. So that schedule of cars should not change.  The broken cars should also be dependency as this also supposed to change vehicles availability.  If a customer returns a car with a major accident or faulty car that case used also be considered.
  • 7.
    3) External interfacerequirement User Interfaces The user interface will be the GUI for the system. The GUI can be easy understandable and will be user friendly. The users are employees of the company the system will be help full for generating automatic weekly and monthly reports, thus, keeping track and managing renting out will be a lot easier for the employee. The new approach is being used to make this GUI so that more and more stuff can be handle and seen on the screen. The optimal screen monitor size for this GUI will be 20 inches. Lesser size can create merging of some text or lesser screen view. The help button will only be seen on the main menu form. The slandered buttons are being used. Keyboard shortcuts are same as window operating system. Newer are CTRL+M to go to menu from any form. Also, to see available car information and list simply press CTRL+L. Hardware Interfaces The following hardware interface will be used: -  The system will have 2 terminals per outlet, with each outlet will have touch screen monitor, keyboard, credit card scanner and cash register.  1-hour backup will be at each outlet for the system.  The system will have 5 hours backup for main servers at the headquarters. Software Interfaces The main software interfaces will be  The system need to communicate with the servers at the headquarters, so this connection must be implemented.  For payment and transactions, the system must interact with any banking network. Communication Interface  For communication the specific email is being used in the system itself. It’s basically take you to a browser (Browser dependent on the OS) and then prompt you to login.  The communication between the server and the terminal at any outlet is being secured by FTP.  Instead of telnet the SSH is being used.  VPN being used all the type.  All sensitive emails can be encrypted by the system built in encryption tool.
  • 8.
    4) System features Thesystem major feature is to add entries and keep track of all the entries and rented out cars. It also maintains the stock you can check ow many cars are in stock and how many have been rented out. Functional Requirements Descriptionand Priority The adding entries of fleets in the highest priority of the system. Also keep track of records is the highest priority, these features have the highest priority. Other features are also important. Stimulus/Response Sequences/ Used Cases Refer to Appendix A. Refer to Appendix B. Functional Requirements The requirements which defines the features of the system. The feature which should must be implemented. Following are the requirements: 1) The system should allow outlet staff to provide information to the customers. 2) The system should allow outlet staff to collect payments. 3) The system should provide information to the customers about company operations. 4) Information should include locations, hours of operations, contact operation, price estimates and other information deemed interested to the company. 5) The system should generate an inventory capacity report for desired time and location. 6) The system should allow new vehicles to be added into company inventory 7) The system should allow maintenance of the vehicles. The schedule can be monthly or can be mileage of the vehicles. 8) The system should generate the report monthly or weekly. 9) The system should send all data to the main server daily. 10)he system should allow customer to choose vehicles according to their time, on desired location and which suits their needs to best. If vehicle not available system should prompt customer to pick another vehicle. 11)The system should only show the vehicles to the customer which can be rent out and free and that time. 12)The system should add customer information if not added earlier. 13)The system should require customer name, credit card number, date of birth and driving license at the time of renting out. 14)The system required credit card number on file but payment can be done by other methods also.
  • 9.
    15)The system willallow to block more than one reservation at one time. 16)The system allow customer to cancel any reservation before 24 hours of pick up time. 17)The system should identify the damage and charge the amount for that damage to the rent- out vehicle. 18)The system should provide employees login. 19)The system should provide employees logout. 20)The system should provide employees to reset their password. 21)The system should provide employees to change their password. 22)The system should allow employees quick efficient access to the customer information. 23)The system should provide screen view of existing booking of the vehicles. 24)The system should allow employees availability of vehicles from inventory for customers. 25)The system should get specified vehicle information for customers. 26)The system should always require to set up bill in advance with company to prevent fraud. 5) Other Nonfunctional Requirements Performance Requirements The system must be efficient. It should be capable of running all the timesmooth. Also if an error occurs the system must not shut down and keep working for basic operations. The main server computer should be run fast and should be up for all the time. The system response should no longer than 1.0 seconds in order to keep up with customer actions. As more and more data enter with company being more famous the system must be able to scale up the speed, size and versatility in order to accommodate the rising needs of the customers. The system should have carried out 1000 tasks per minute. SYSTEM DAILY USAGE USES TIME Headquarter Terminal 1000(PPM) *200 users * 24 hours Login, Transfer, Updates, Maintenance 10 sec/Update Local Terminal 1000(PPM) * 10 user*24 hour Login, ID creation, Payment, Information input 1 sec/response
  • 10.
    Security Requirements The systemdeals with customer’s private information, credit card details and other payment so the security is a main concern for any customer. System should make sure that customer data should be safe and secured and private information should be encrypted so that no employee can access that. Also, system should be safe from any attack on the system itself. There should be a backdoor if any person attack on the system itself it should go in there and shutdown and encrypt all its information so that no one can access the customer data. Security is one of the highest priority. Safety Requirements The system safety is concerned with the working of the system if any error occurred due to any reason. As company cannot afford any kind of system shut down during customer opening time so it must be assured that system should be in working condition despite of any error. Software Quality Attributes The system should be easily upgradeable without any major change in its current working. Also, the system should be dynamic to the need of the employees. The implementation of system should not be static as dynamic is more and more in coming days. The main system attributes will be work flow, efficiency and security. Also, the ease of adding a new functionality. Design Constraints The system will be constrained by the operating software of the host system and will need to be able to function with different servers. 1. The system will be constrained operating system of the host computer which uses windows operating system. Business Rules Business projection is the one of the major non-functional requirement which can affect the system. If the owner of system changes or multiple owners having clash between them then it can seriously affect the system development. So, business rule must be considering at every stage of development. The contract with the system owner should be renew after each major development or it should be in the start of the system for the whole system.
  • 11.
    Usability Requirements Customer usability Forend customers the system is easy to understand. The time should not be more than 5 minutes for the customers for familiar with system. Admin usability For administrator giving maximum 3 days training for system understanding and all functionality of system should be clear. Availability The system should always be available for access at 24 hours, 7 days a week. Also, in the existence of any major system malfunctioning, the system should be available in 1 to 2 working days, so that business process is not severely affected. Error handling Error should be considerably minimized and an appropriate error message that guides the user to recover from an error should be provide. Validation of users input is highly essential. Also, the standard time taken to recover from an error be 15 to 20 second. Ease of use The user of this system possessed the considered level of knowledge, a quality and simple user interface should be developed for making the system easy to use, understand and require less training time.
  • 12.
    Use case Diagram AppendixA Login Update profile View available cars Registration Reservation of car Payment View customer record Reservation report Update car Add car Customer Existing New Employee CEO Manager Search <<include>> <<extend>> <<extend>>
  • 13.
    Tabular Description Appendix B Login Usecase name Log in Actors Dealer,Managerand Customer Pre-Condition Dealer/Manager/Customershouldbe registered PostCondition User entersthe system(Logsin) Flowof events 1) Openwebpage 2) Loginscreendisplay 3) Enter username andpassword 4) Clicklogin stimulus User selectssignin Summary As soonas the userclickson signinthey’ll have togive theiridandpasswordto signintothe systemandperformtheirdesiredactions.Typesof actionsare differentaccordingtothe type of personwhoisloggingin.If the personhas enteredcorrectidand passwordtheycanlog inelse a message isdisplayed “Please entervalididandpassword”. Response Customershouldlogintoaccount comment Loginsuccessful Payment Use case name Payment Actors Customer Pre-Condition Customershouldbe registered PostCondition Customerhasfinallyreturned/reservedthe car Flowof event 1) Viewreserveddetails 2) Clickon rent 3) Selectpaymentmethod 4) Enter details Stimulus User selectstocollectpayment
  • 14.
    Summary Whenthe customersreturnwiththecar theirpaymentduesorfinesare viewedandthe equivalentamountiscollectedbythe Dealerandthe customer detailsare updatedautomatically. Response Transactionsuccessful Comment Paymentshouldbe paywithindue date Reservation Use case name Reservation Actors Customer Pre-Condition Customershouldbe registered,Carsshouldbe available instock PostCondition Customerhasfinallyrentedacar Flowof events 1) Openwebpage 2) Fill requirementform 3) Selectcar 4) Enter personal details Stimulus User Reserve acar Summary Whenthe customersvisita car rental shoptheyare accommodatedbythe dealers/agentsworkingforthe companywhohave the authoritytorent out the car accordingto companyrules.Dealerperformsthe searchforthe desired car to checkif it isavailable instocktobe rentedout.If it isavailable,he updatesthe currentrentrecord and the customerdetails.If the customeris not comingforthe firsttime hisdetailsare updatedeasilyandnonew details are requiredelseif he iscomingforthe firsttime hisCNIC,addressandcontact numberalongwithothernecessaryinformationmaybe required.Afterthis the customerscan take the car for as longas theywantand pay on return. Response The car has beenreserved Comment Car shouldbe returnwithindays
  • 15.
    Update car Use casename Update car Actors Dealer Pre-Condition Dealerisloggedin PostCondition Car detailsare updated Flowof event 1) Enter car details 2) Selectcar or editcar 3) Update or enternew information Stimulus Ownerselectstoupdate car Summary The ownercan onlyuse theirownaccount to performthisandthe detailsof the car can be modifiedorchangedaccordingto the needof the owner. Response Car is updated Comment Car detailshasbeenupdated Add Car Use case name AddCar Actors Dealer Pre-Condition Dealerisloggedin Post-condition Enter newcar Flowof event 1) Opencar menu 2) Selectcategory 3) Enter car details 4) Addcar Stimulus Dealerselectstoadda car Summary The ownercan onlyuse theirownaccount to do thisand needthe detailsof the car whenaddingsuchas model,year,etc.Before completingthisprocess, the car needstobe givena unique IDto be searchedor recognized.Afterall thisthe car isadded. Response Car is addedintostock
  • 16.
    Comment Addedcar isavailableinstock View Available cars Use case name Viewavailable car(search) Actors Manager, Dealer,Customer Pre-Condition Dealer/Manager/Customerisnotnecessarytoregistered PostCondition User knowsthe statusof the car Flowof event 1) Openwebpage 2) Enter car details 3) Displaycars on screen Stimulus User selectstosearcha car Summary Whenthe user wantsto checkdetailsaboutthe car like if itiscurrentlyrented out or instock itneedstobe searched.Tosearch a car the usercan perform the operationusingcar model,yearor car ID. Response Cars displayonthe screen Comment Cars available
  • 17.
    Reservation report Use casename Reservationreport Actors Manager, CEO Pre-Condition Manager, CEO isloggedin PostCondition Manager, CEO hasa full rentreport Flow of events 1) Openwebpage 2) Enter car details 3) Selectcar 4) Enter personal details 5) Reservedcar Stimulus Manager, CEO selectstoview rentreport Summary The rent reportisbasicallyall the operationsof the company;the cars being rentedoutor beingreturned. Itshowsthe timeline of the companywithdate and paymentsreceived.Usingthisthe ownercankeepaneye onthe operationsof the company.The rentreportis modifiedaftereachrent operationandcollectpaymentoperation. Response Displayreport Registration Use case name Registration Actor Customer Pre-condition Customermustenterpersonal details Post-condition Customerregisteredandhave account Flowof events 1) Openwebpage 2) Enter personal details 3) Verifieddetails 4) Register Description Customerwill enterpersonal detailssuchas,name,email,CNIC,contact, address,passwordetc.andthenclickon registerbutton.Afterregister customerhave authoritytoreserve car. Stimulus Customerregistration Response You are registerednow! Comment You are able toreserve car
  • 18.
  • 19.
  • 20.
  • 21.
  • 22.
  • 23.
    STATE DIAGRAM Webpage do: display webpagecontent Login do: display login form Registration do: display registration form Availalble cars do: show available cars Reservation do: Get customer personal details Payment do: ask for payment method Reserve do: car reserved Webpage do: Display webcontents Login Available Register reservation reservation reservation reserve cancle payment Validate details UML CLASS DIAGRAM
  • 25.
  • 26.
  • 27.
  • 28.
  • 29.
  • 30.
    ARCHITECHER DESIGN 1) Modelview controller The Model-View-Controller (MVC) is an architectural pattern that separates an application into three main logical components:the model, the view, and the controller. Each of these components are built to handle specific development aspects of an application. We can use model view controller design pattern for rent car management system. Model Managingthe dataof the application.Itrespondstothe requestfromtheviewanditalsorespondstoinstructions fromthe controllertoupdate itself Responsible for maintainingdata. View The viewdisplaysthe data(the database records).A view requestsinformationfromthe model,thatit needsto generate anoutputrepresentation. Controller The controlleristhe part of the applicationthathandlesuserinteraction of model andview.Typically,controller read data from a view, control user input, and send input data to the model. It will handle input, typicallyuser actionsand mayinvoke changesonthe model andview. 2) Layered architecture This pattern can be used in our rent car management system. The most commonly found 4 layers of a general informationsystemare asfollows. Supports the incremental development of sub-systemsin different layers. When a layer interface changes, only the adjacentlayerisaffected. Presentationlayer(alsoknownas UIlayer) Applicationlayer(alsoknownas service layer) Businesslogiclayer(alsoknownas domainlayer) Data access layer(alsoknownas persistence layer) Client Server Generic
  • 31.
  • 33.