Car Rental System By Using PHP
ALAMURI RATNAMALA INSTITUTE OF ENGINEERING AND TECHNOLOGY 1
CHAPTER 1
INTRODUCTION
Car Rental System By Using PHP
ALAMURI RATNAMALA INSTITUTE OF ENGINEERING AND TECHNOLOGY 2
1.1 Motivation:
Customer Experience:
Enhancing the effectiveness of the car rental system by employing cutting edge technologies, like GPS
tracking,automated check, in/check out procedures and predictive maintenance.
Data Security and Privacy:
Examining the challenges and solutions related to data security and privacy in the context of car rental
systems, particularly with the increasing reliance on customer data for reservations, payments, and
personalized services.
Challenges and Solutions in Fleet Management:
Discussing the challenges faced by car rental companies in managing large fleets, including
maintenance, logistics, and optimizing the distribution of vehicles to meet demand.
1.2 Problem Statement
Car rental businesses face several challenges in managing their operations efficiently and providing a
seamless experience to customers. The current manual or outdated systems often result in inefficiencies,
errors, and customer dissatisfaction. The problem definition for a Car Rental System project aims to
address these issues and provide a comprehensive solution.
1.3 Existing System:
car Rental System service will help users to book a car for some fee specified. Till now there was no
clear web based UI to help the users to rent the vehicle. They had to manually rent the vehicle through
their offices. It was a difficult task to manage rental vehicles. Keeping track of all the rental cars was a
problem.
1.4 Future Scope:
The scope of an online car rental system includes a variety of components and features. It should be
able to handle customer registration, vehicle selection, rate calculation, payment processing and billing.
Additionally, it should include a customer service module, vehicle record tracking and availability, and
reporting capabilities. The system should also have an interface for customers to select and book
vehicles, as well as an admin dashboard for the rental company to manage and track rental agreements.
Car Rental System By Using PHP
ALAMURI RATNAMALA INSTITUTE OF ENGINEERING AND TECHNOLOGY 3
CHAPTER 2
LITERATURE SURVEY
Car Rental System By Using PHP
ALAMURI RATNAMALA INSTITUTE OF ENGINEERING AND TECHNOLOGY
4
2.1 Literature Survey :
In the paper [1] JOHN SMITH et. Al This will include Baseline Study Methodology and
Software Design Methodology. 1.Baseline Study Methodology: Landlords will upload the data
Regarding their property and the tenants can check the Available rooms according to their
comfort. Structured QueryLanguage (SQL) and PHP will be used to collect data and Store in
databases.
In the paper [2] JANE DOE et. Al Create a web-based System that allows consumers to
register and reserve Automobiles online while also allowing the firm to manage its Car rental
business efficiently. To make the process of renting An automobile easier for consumers. The
project’s goal is to Automate vehicle rental and reservation so that clients don’t Have to waste
time calling and waiting for a vehicle.
In the paper [3] ALICE JOHNSON et. Al They continually strive to Provide the best possible
marketing, administration, training, And operational systems through the synergy of our team
to Ensure the profitable operation of the franchises. Rental Home Appliances Management
System provided in the Application with various items.
In the paper [4] ROBERT BROWN et. Al to save the time and Effort from the hectic
schedules of individuals, an android Application has developed namely ‘On Rent,’ which
provides Different services on a single platform. This platform equips The user to borrow and
lend equipment like books and Electrical appliances on rent. It also facilitates users to take
Accommodation on rent according to their needs.
In the paper [5] SARAH WHITE et. To conduct market research in the blockchain industry,
you can use a combination of resources, including industry reports, news articles, academic
publications, and direct interviews with industry experts. Additionally, leveraging online
forums, conferences, and industry-specific publications can provide valuable insights into the
rapidly evolving world of blockchain technology.
Car Rental System By Using PHP
ALAMURI RATNAMALA INSTITUTE OF ENGINEERING AND TECHNOLOGY
5
Table no:2.1. Literature Review
Sr.
No
Author Year Of
Publication
Paper
Outcome
Technology Limitations
1 John
Smith
2020 System
Design
Web
Application
Limited Car
Fleet
2 Jane
Doe
2019 User
Interface
Mobile App Limited
Graphic
Coverage
3 Alice
Johnson
2021 Performance
Report
IOT
Integration
Lack Of
Real-Time
Updates
4 Robert
Brown
2018 Security
And
Analysis
Cloud
Computing
Data Privacy
Concerns
5 Sarah
White
2022 Market
Research
Blockchain High Initial
Investment
Car Rental System By Using PHP
ALAMURI RATNAMALA INSTITUTE OF ENGINEERING AND TECHNOLOGY
6
CHAPTER 3
RESEARCH GAP
Car Rental System By Using PHP
ALAMURI RATNAMALA INSTITUTE OF ENGINEERING AND TECHNOLOGY
7
Research Gap :
• Experience and Satisfaction:
Limited research might exist on the user experience of individuals using car rental systems,
including aspects like ease of use, booking process, and overall satisfaction.
Understanding the factors that contribute to customer satisfaction and the potential areas for
improvement in the user interface and experience.
• Technology Integration:
Exploring the integration of emerging technologies (such as blockchain, AI, or IoT) into car
rental systems and their impact on efficiency, security, and user experience.
Investigating the adoption and challenges associated with incorporating new technologies in
traditional car rental businesses.
• Environmental Sustainability:
Researching the environmental impact of car rental systems and the potential for implementing
eco-friendly practices, such as the adoption of electric vehicles, carbon offset programs, or other
sustainable initiatives.
Assessing customer attitudes and preferences toward environmentally friendly practices in car
rental services.
• Dynamic Pricing Models:
Examining the effectiveness and fairness of dynamic pricing models in car rental systems and
their impact on customer behavior.
Investigating how different pricing strategies affect customer loyalty and overall business
profitability.
• Security and Privacy Concerns:
Researching the security measures implemented in car rental systems to protect customer data
and transactions.
Analyzing user perceptions of data privacy and security in the context of car rental services
and identifying potential areas of improvement.
• Market Dynamics and Competition:
Studying the competitive landscape of the car rental industry, including the impact of new
entrants, market consolidation, and changing consumer preferences.
Understanding the factors that influence customer choices among various car rental providers
Car Rental System By Using PHP
ALAMURI RATNAMALA INSTITUTE OF ENGINEERING AND TECHNOLOGY 8
CHAPTER 4
RESEARCH OBJECTIVE
Car Rental System By Using PHP
ALAMURI RATNAMALA INSTITUTE OF ENGINEERING AND TECHNOLOGY 9
4.1 Research Objective
Objectives of the project are the main part of any project and are listed as follows:
• To provide an efficient and convenient way for customers to rent cars online.
• To streamline the rental process for customers, making it easier for them to book a vehicle.
• To increase customer satisfaction by providing a fast, hassle-free experience when booking a car.
• To reduce the time, effort, and cost associated with the rental process.
• To create an online system that is user friendly and easy to navigate.
• To improve customer service by providing accurate information and up-to-date inventory.
• To ensure that all customer information is secure and protected from unauthorized access.
• To provide customers with a variety of payment options, including credit cards and PayPal.
• To provide a safe and secure environment for customers to rent cars.
• To provide customers with a variety of rental packages, discounts, and promotions.
Car Rental System By Using PHP
ALAMURI RATNAMALA INSTITUTE OF ENGINEERING AND TECHNOLOGY 10
CHAPTER 5
PROPOSED SYSTEM
Car Rental System By Using PHP
ALAMURI RATNAMALA INSTITUTE OF ENGINEERING AND TECHNOLOGY 11
5.1 Proposed System
The proposed system for an online car rental system is designed to provide an efficient and user-friendly
platform for customers to rent cars. The system will allow customers to select the car they would like
to rent, make payments, and have the car delivered to their location. The system will also provide
customers with access to a wide selection of cars, competitive pricing, and a variety of payment options.
The system will be composed of a web-based interface, a database, and a back-end application. The
web-based interface will allow customers to search for available cars and make reservations. Customers
will be able to select from a variety of payment options, including credit cards and PayPal. The database
will store customer information, such as name and address, as well as vehicle information, such as
make and model. The back-end application will manage the reservation process, including billing,
invoicing, and delivery scheduling. The proposed system for an online car rental system consists of two
modules: The Employee Module The Customer Module. The employee module is responsible for the
entire process of car rental, from the booking to the delivery of the vehicle. It includes the management
of the rental process, including the payment, verification of the customer’s identity, and the delivery of
the vehicle. The employee module also includes the management of the inventory, so that the car rental
company can keep track of the vehicles that are available for rental. The customer module is responsible
for the customer experience, from the booking of the rental to the return of the vehicle. It includes the
ability to search for available vehicles, select the desired vehicle, and make the payment online. The
customer module also includes the ability to review the details of the rental.
Car Rental System By Using PHP
ALAMURI RATNAMALA INSTITUTE OF ENGINEERING AND TECHNOLOGY 12
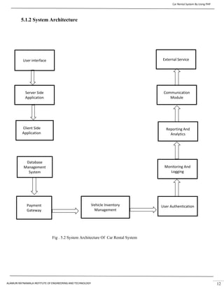
5.1.2 System Architecture
User interface External Service
Communication
Module
Server Side
Application
Reporting And
Analytics
Client Side
Application
Monitoring And
Logging
Database
Management
System
User Authentication
Vehicle Inventory
Management
Payment
Gateway
Fig . 5.2 System Architecture Of Car Rental System
Car Rental System By Using PHP
ALAMURI RATNAMALA INSTITUTE OF ENGINEERING AND TECHNOLOGY 13
CHAPTER 6
SYSTEM REQUIREMENT
Car Rental System By Using PHP
ALAMURI RATNAMALA INSTITUTE OF ENGINEERING AND TECHNOLOGY 14
6.1 System Requirement
Table no. 6.1 software requirement table
Table no. 6.2 hardware requirement table
Car Rental System By Using PHP
ALAMURI RATNAMALA INSTITUTE OF ENGINEERING AND TECHNOLOGY 15
CHAPTER 7
PROJECT IMPLEMENTATION
Car Rental System By Using PHP
ALAMURI RATNAMALA INSTITUTE OF ENGINEERING AND TECHNOLOGY 16
7.1 RESULT
Fig:7.1.1 Home Page
Car Rental System By Using PHP
ALAMURI RATNAMALA INSTITUTE OF ENGINEERING AND TECHNOLOGY 17
Fig.7.1.2 Employee Login Page
Car Rental System By Using PHP
ALAMURI RATNAMALA INSTITUTE OF ENGINEERING AND TECHNOLOGY 18
Fig.7.1.3. Employee Registration Panel
Car Rental System By Using PHP
ALAMURI RATNAMALA INSTITUTE OF ENGINEERING AND TECHNOLOGY 19
Fig.7.1.4. Employee Home Page
Car Rental System By Using PHP
ALAMURI RATNAMALA INSTITUTE OF ENGINEERING AND TECHNOLOGY 20
Fig.7.1.5. Employee Add Car Page
Car Rental System By Using PHP
ALAMURI RATNAMALA INSTITUTE OF ENGINEERING AND TECHNOLOGY 21
Fig.7.1.6. Employee Add Driver Page
Car Rental System By Using PHP
ALAMURI RATNAMALA INSTITUTE OF ENGINEERING AND TECHNOLOGY 22
Fig.7.1.7. Employee View Page
Car Rental System By Using PHP
ALAMURI RATNAMALA INSTITUTE OF ENGINEERING AND TECHNOLOGY 23
Fig. 7.1.8. Costumer Login Page
Car Rental System By Using PHP
ALAMURI RATNAMALA INSTITUTE OF ENGINEERING AND TECHNOLOGY 24
Fig 7.1.9 Customer Registration page
Car Rental System By Using PHP
ALAMURI RATNAMALA INSTITUTE OF ENGINEERING AND TECHNOLOGY 25
Fig. 7.1.10 Customer home Page
Car Rental System By Using PHP
ALAMURI RATNAMALA INSTITUTE OF ENGINEERING AND TECHNOLOGY 26
Fig. 7.1.11 Customer Car Book Page
Car Rental System By Using PHP
ALAMURI RATNAMALA INSTITUTE OF ENGINEERING AND TECHNOLOGY 27
Fig 7.1.12 Customer Car Booking Confirmed Page
Car Rental System By Using PHP
ALAMURI RATNAMALA INSTITUTE OF ENGINEERING AND TECHNOLOGY 28
Fig. 7.1.13 Customer Car Return Page
Car Rental System By Using PHP
ALAMURI RATNAMALA INSTITUTE OF ENGINEERING AND TECHNOLOGY 29
Fig. 7.1.14 Customer Bill Page
Car Rental System By Using PHP
ALAMURI RATNAMALA INSTITUTE OF ENGINEERING AND TECHNOLOGY 30
Fig.7.1.15 Customer My Booking Page
Car Rental System By Using PHP
ALAMURI RATNAMALA INSTITUTE OF ENGINEERING AND TECHNOLOGY 31
CHAPTER 8
CONCLUSION AND FUTURE WORK
Car Rental System By Using PHP
ALAMURI RATNAMALA INSTITUTE OF ENGINEERING AND TECHNOLOGY 32
7.Conclusion
The solution was to provide Car Rental with an user-friendly web application that would allow for
customers to access and use on a wide range of devices: desktops, laptops, mobile devices, tablets.
The website is designed to stay up to date by giving administrators the ability to change/add/remove
any featured vehicles on the site.The website will verify and store any information the user may input
when making a rental purchase request. This will appear in real time onto the software used by the
employees. This software provides an easy-to-use interface to allow for simple access to rental requests
and Customer information
8.Future Work
With all the technological advancements and growing demand, the car rental industry has managed to
show all growth despite the challenges. With the advent of numerous mobility solutions, the car rental
industry has evolved with time and is expected to show more improvements in the future. GoodFirms’
survey tries to capture potential changes that can be expected in the future.
• IoT has touched all industries, and the automotive industry is one of the most impacted industries
due to the introduction of IoT.
• While IoT has brought about a huge revolution in the automotive sector which has resulted in the
invention of autonomous vehicles, the car rental industry is set to see a disruption due to the
introduction of IoT-enabled solutions.
• Car rental companies can leverage the benefits of IoT, right from preventive maintenance of the
vehicles to maintaining better customer service to remain competitive.
• The introduction of autonomous vehicles can assist businesses to efficiently maintain fleets while
reducing costs and providing access to user data to provide them with a personalized experience.
• Collaboration with Ride-Sharing Services
• The arrival of car-sharing companies like Uber and Lyft is having a tremendous impact on car rental
companies.
• The convenience of online bookings and the availability of vehicles on demand shook the taxi and
rental markets. To overcome the challenges posed by car-hailing or ride-sharing companies, several
car rental giants have opted to provide alternatives in the past.
• The acquisition of Zip car by Avis is one such example where a car rental giant joined hands with a
car-sharing company. Companies like Six aim to provide alternatives to ride-hailing apps by offering
third-party vehicles for rent on their own platform.
Car Rental System By Using PHP
ALAMURI RATNAMALA INSTITUTE OF ENGINEERING AND TECHNOLOGY 33
CHAPTER 9
REFERENCE
Car Rental System By Using PHP
ALAMURI RATNAMALA INSTITUTE OF ENGINEERING AND TECHNOLOGY 34
9.1 Reference :
Thakur, A. & Dhiman, K. (20211, Chat Room Using HTML, PHP, CSS, JS, AJAX, International Research
Journal of Engineering and Technology (IRJET), 08(June), 1948-1951.
Thakur, Amey and Karan Dhiman. "Chat Room Using HTML, PHP, CSS, JS, AJAX abs/2106.
Waspodo, Bayu. Qurrotul Aini, and Syamsuri Nur. "Development of car rental management information
system. In Proceeding International Conference on Information Systems For Business Competitiveness
(ICISBC), pp. 101-105. 2011.
Oman, Mohd Nazum. Nurzaid Md Zain, Zulfikri Paidi. Khairul Anwar Sedek, Mohamad Najmuddin
Yusoff, and Mushahadah Maghribi. "Online Car Rental System Using Web-Based and SMS Technology
Computing Research & Innovation (CRINN) 2 (2017) 277)
Fink. Andreas, and Torsten Reiners. "Modeling and solving the short-term car rental logistics problem."
Transportation Research Part E Logistics and Transportation Review 42, no. 4 (2006): 272-292.
Khaled, Mr. Shah Mostafa, Shamsil Arefin Dutta Sree Rajib Kumar, and Ariful Hin Tahin "Software
Requirements Specification for Online Car Rental System" (2015).
Harwani, Bizzu. "Installing XAMPP and Joomla." In Foundations of Joonda, pp: 9:51. Apress, Berkeley,
CA. 2015.
INI Friends Apache. "XAMPP Apache MariaDB+ PHP Pert." Apache Friends (2017).
Soures, Hecio A. and Raimundo S. Moura. "A methodology to guide writing Software Requirements
Specification document In 2015 Latin American Computing Conference (CLE), pp. 1-11 IEEE, 2015.
Carroll, William 1, and Richard C. Crimes "Evolutionary change in product management: Experiences in
the car rental industry." Interfaces 25, no. 5 (1995):84-104.
Beck, Kem, Mike Beedle. Ane Van Beckum, Alistair Cockburn, Ward Canningham, Martin Fowler, James
Grenning et al. "Manifesto for agile software development (2001): 2006.
Car Rental System By Using PHP
ALAMURI RATNAMALA INSTITUTE OF ENGINEERING AND TECHNOLOGY 35
Car Rental System By Using PHP
ALAMURI RATNAMALA INSTITUTE OF ENGINEERING AND TECHNOLOGY 36
Car Rental System By Using PHP
ALAMURI RATNAMALA INSTITUTE OF ENGINEERING AND TECHNOLOGY 37

Car rental Final Edit Pdf No 3.pdf

  • 1.
    Car Rental SystemBy Using PHP ALAMURI RATNAMALA INSTITUTE OF ENGINEERING AND TECHNOLOGY 1 CHAPTER 1 INTRODUCTION
  • 2.
    Car Rental SystemBy Using PHP ALAMURI RATNAMALA INSTITUTE OF ENGINEERING AND TECHNOLOGY 2 1.1 Motivation: Customer Experience: Enhancing the effectiveness of the car rental system by employing cutting edge technologies, like GPS tracking,automated check, in/check out procedures and predictive maintenance. Data Security and Privacy: Examining the challenges and solutions related to data security and privacy in the context of car rental systems, particularly with the increasing reliance on customer data for reservations, payments, and personalized services. Challenges and Solutions in Fleet Management: Discussing the challenges faced by car rental companies in managing large fleets, including maintenance, logistics, and optimizing the distribution of vehicles to meet demand. 1.2 Problem Statement Car rental businesses face several challenges in managing their operations efficiently and providing a seamless experience to customers. The current manual or outdated systems often result in inefficiencies, errors, and customer dissatisfaction. The problem definition for a Car Rental System project aims to address these issues and provide a comprehensive solution. 1.3 Existing System: car Rental System service will help users to book a car for some fee specified. Till now there was no clear web based UI to help the users to rent the vehicle. They had to manually rent the vehicle through their offices. It was a difficult task to manage rental vehicles. Keeping track of all the rental cars was a problem. 1.4 Future Scope: The scope of an online car rental system includes a variety of components and features. It should be able to handle customer registration, vehicle selection, rate calculation, payment processing and billing. Additionally, it should include a customer service module, vehicle record tracking and availability, and reporting capabilities. The system should also have an interface for customers to select and book vehicles, as well as an admin dashboard for the rental company to manage and track rental agreements.
  • 3.
    Car Rental SystemBy Using PHP ALAMURI RATNAMALA INSTITUTE OF ENGINEERING AND TECHNOLOGY 3 CHAPTER 2 LITERATURE SURVEY
  • 4.
    Car Rental SystemBy Using PHP ALAMURI RATNAMALA INSTITUTE OF ENGINEERING AND TECHNOLOGY 4 2.1 Literature Survey : In the paper [1] JOHN SMITH et. Al This will include Baseline Study Methodology and Software Design Methodology. 1.Baseline Study Methodology: Landlords will upload the data Regarding their property and the tenants can check the Available rooms according to their comfort. Structured QueryLanguage (SQL) and PHP will be used to collect data and Store in databases. In the paper [2] JANE DOE et. Al Create a web-based System that allows consumers to register and reserve Automobiles online while also allowing the firm to manage its Car rental business efficiently. To make the process of renting An automobile easier for consumers. The project’s goal is to Automate vehicle rental and reservation so that clients don’t Have to waste time calling and waiting for a vehicle. In the paper [3] ALICE JOHNSON et. Al They continually strive to Provide the best possible marketing, administration, training, And operational systems through the synergy of our team to Ensure the profitable operation of the franchises. Rental Home Appliances Management System provided in the Application with various items. In the paper [4] ROBERT BROWN et. Al to save the time and Effort from the hectic schedules of individuals, an android Application has developed namely ‘On Rent,’ which provides Different services on a single platform. This platform equips The user to borrow and lend equipment like books and Electrical appliances on rent. It also facilitates users to take Accommodation on rent according to their needs. In the paper [5] SARAH WHITE et. To conduct market research in the blockchain industry, you can use a combination of resources, including industry reports, news articles, academic publications, and direct interviews with industry experts. Additionally, leveraging online forums, conferences, and industry-specific publications can provide valuable insights into the rapidly evolving world of blockchain technology.
  • 5.
    Car Rental SystemBy Using PHP ALAMURI RATNAMALA INSTITUTE OF ENGINEERING AND TECHNOLOGY 5 Table no:2.1. Literature Review Sr. No Author Year Of Publication Paper Outcome Technology Limitations 1 John Smith 2020 System Design Web Application Limited Car Fleet 2 Jane Doe 2019 User Interface Mobile App Limited Graphic Coverage 3 Alice Johnson 2021 Performance Report IOT Integration Lack Of Real-Time Updates 4 Robert Brown 2018 Security And Analysis Cloud Computing Data Privacy Concerns 5 Sarah White 2022 Market Research Blockchain High Initial Investment
  • 6.
    Car Rental SystemBy Using PHP ALAMURI RATNAMALA INSTITUTE OF ENGINEERING AND TECHNOLOGY 6 CHAPTER 3 RESEARCH GAP
  • 7.
    Car Rental SystemBy Using PHP ALAMURI RATNAMALA INSTITUTE OF ENGINEERING AND TECHNOLOGY 7 Research Gap : • Experience and Satisfaction: Limited research might exist on the user experience of individuals using car rental systems, including aspects like ease of use, booking process, and overall satisfaction. Understanding the factors that contribute to customer satisfaction and the potential areas for improvement in the user interface and experience. • Technology Integration: Exploring the integration of emerging technologies (such as blockchain, AI, or IoT) into car rental systems and their impact on efficiency, security, and user experience. Investigating the adoption and challenges associated with incorporating new technologies in traditional car rental businesses. • Environmental Sustainability: Researching the environmental impact of car rental systems and the potential for implementing eco-friendly practices, such as the adoption of electric vehicles, carbon offset programs, or other sustainable initiatives. Assessing customer attitudes and preferences toward environmentally friendly practices in car rental services. • Dynamic Pricing Models: Examining the effectiveness and fairness of dynamic pricing models in car rental systems and their impact on customer behavior. Investigating how different pricing strategies affect customer loyalty and overall business profitability. • Security and Privacy Concerns: Researching the security measures implemented in car rental systems to protect customer data and transactions. Analyzing user perceptions of data privacy and security in the context of car rental services and identifying potential areas of improvement. • Market Dynamics and Competition: Studying the competitive landscape of the car rental industry, including the impact of new entrants, market consolidation, and changing consumer preferences. Understanding the factors that influence customer choices among various car rental providers
  • 8.
    Car Rental SystemBy Using PHP ALAMURI RATNAMALA INSTITUTE OF ENGINEERING AND TECHNOLOGY 8 CHAPTER 4 RESEARCH OBJECTIVE
  • 9.
    Car Rental SystemBy Using PHP ALAMURI RATNAMALA INSTITUTE OF ENGINEERING AND TECHNOLOGY 9 4.1 Research Objective Objectives of the project are the main part of any project and are listed as follows: • To provide an efficient and convenient way for customers to rent cars online. • To streamline the rental process for customers, making it easier for them to book a vehicle. • To increase customer satisfaction by providing a fast, hassle-free experience when booking a car. • To reduce the time, effort, and cost associated with the rental process. • To create an online system that is user friendly and easy to navigate. • To improve customer service by providing accurate information and up-to-date inventory. • To ensure that all customer information is secure and protected from unauthorized access. • To provide customers with a variety of payment options, including credit cards and PayPal. • To provide a safe and secure environment for customers to rent cars. • To provide customers with a variety of rental packages, discounts, and promotions.
  • 10.
    Car Rental SystemBy Using PHP ALAMURI RATNAMALA INSTITUTE OF ENGINEERING AND TECHNOLOGY 10 CHAPTER 5 PROPOSED SYSTEM
  • 11.
    Car Rental SystemBy Using PHP ALAMURI RATNAMALA INSTITUTE OF ENGINEERING AND TECHNOLOGY 11 5.1 Proposed System The proposed system for an online car rental system is designed to provide an efficient and user-friendly platform for customers to rent cars. The system will allow customers to select the car they would like to rent, make payments, and have the car delivered to their location. The system will also provide customers with access to a wide selection of cars, competitive pricing, and a variety of payment options. The system will be composed of a web-based interface, a database, and a back-end application. The web-based interface will allow customers to search for available cars and make reservations. Customers will be able to select from a variety of payment options, including credit cards and PayPal. The database will store customer information, such as name and address, as well as vehicle information, such as make and model. The back-end application will manage the reservation process, including billing, invoicing, and delivery scheduling. The proposed system for an online car rental system consists of two modules: The Employee Module The Customer Module. The employee module is responsible for the entire process of car rental, from the booking to the delivery of the vehicle. It includes the management of the rental process, including the payment, verification of the customer’s identity, and the delivery of the vehicle. The employee module also includes the management of the inventory, so that the car rental company can keep track of the vehicles that are available for rental. The customer module is responsible for the customer experience, from the booking of the rental to the return of the vehicle. It includes the ability to search for available vehicles, select the desired vehicle, and make the payment online. The customer module also includes the ability to review the details of the rental.
  • 12.
    Car Rental SystemBy Using PHP ALAMURI RATNAMALA INSTITUTE OF ENGINEERING AND TECHNOLOGY 12 5.1.2 System Architecture User interface External Service Communication Module Server Side Application Reporting And Analytics Client Side Application Monitoring And Logging Database Management System User Authentication Vehicle Inventory Management Payment Gateway Fig . 5.2 System Architecture Of Car Rental System
  • 13.
    Car Rental SystemBy Using PHP ALAMURI RATNAMALA INSTITUTE OF ENGINEERING AND TECHNOLOGY 13 CHAPTER 6 SYSTEM REQUIREMENT
  • 14.
    Car Rental SystemBy Using PHP ALAMURI RATNAMALA INSTITUTE OF ENGINEERING AND TECHNOLOGY 14 6.1 System Requirement Table no. 6.1 software requirement table Table no. 6.2 hardware requirement table
  • 15.
    Car Rental SystemBy Using PHP ALAMURI RATNAMALA INSTITUTE OF ENGINEERING AND TECHNOLOGY 15 CHAPTER 7 PROJECT IMPLEMENTATION
  • 16.
    Car Rental SystemBy Using PHP ALAMURI RATNAMALA INSTITUTE OF ENGINEERING AND TECHNOLOGY 16 7.1 RESULT Fig:7.1.1 Home Page
  • 17.
    Car Rental SystemBy Using PHP ALAMURI RATNAMALA INSTITUTE OF ENGINEERING AND TECHNOLOGY 17 Fig.7.1.2 Employee Login Page
  • 18.
    Car Rental SystemBy Using PHP ALAMURI RATNAMALA INSTITUTE OF ENGINEERING AND TECHNOLOGY 18 Fig.7.1.3. Employee Registration Panel
  • 19.
    Car Rental SystemBy Using PHP ALAMURI RATNAMALA INSTITUTE OF ENGINEERING AND TECHNOLOGY 19 Fig.7.1.4. Employee Home Page
  • 20.
    Car Rental SystemBy Using PHP ALAMURI RATNAMALA INSTITUTE OF ENGINEERING AND TECHNOLOGY 20 Fig.7.1.5. Employee Add Car Page
  • 21.
    Car Rental SystemBy Using PHP ALAMURI RATNAMALA INSTITUTE OF ENGINEERING AND TECHNOLOGY 21 Fig.7.1.6. Employee Add Driver Page
  • 22.
    Car Rental SystemBy Using PHP ALAMURI RATNAMALA INSTITUTE OF ENGINEERING AND TECHNOLOGY 22 Fig.7.1.7. Employee View Page
  • 23.
    Car Rental SystemBy Using PHP ALAMURI RATNAMALA INSTITUTE OF ENGINEERING AND TECHNOLOGY 23 Fig. 7.1.8. Costumer Login Page
  • 24.
    Car Rental SystemBy Using PHP ALAMURI RATNAMALA INSTITUTE OF ENGINEERING AND TECHNOLOGY 24 Fig 7.1.9 Customer Registration page
  • 25.
    Car Rental SystemBy Using PHP ALAMURI RATNAMALA INSTITUTE OF ENGINEERING AND TECHNOLOGY 25 Fig. 7.1.10 Customer home Page
  • 26.
    Car Rental SystemBy Using PHP ALAMURI RATNAMALA INSTITUTE OF ENGINEERING AND TECHNOLOGY 26 Fig. 7.1.11 Customer Car Book Page
  • 27.
    Car Rental SystemBy Using PHP ALAMURI RATNAMALA INSTITUTE OF ENGINEERING AND TECHNOLOGY 27 Fig 7.1.12 Customer Car Booking Confirmed Page
  • 28.
    Car Rental SystemBy Using PHP ALAMURI RATNAMALA INSTITUTE OF ENGINEERING AND TECHNOLOGY 28 Fig. 7.1.13 Customer Car Return Page
  • 29.
    Car Rental SystemBy Using PHP ALAMURI RATNAMALA INSTITUTE OF ENGINEERING AND TECHNOLOGY 29 Fig. 7.1.14 Customer Bill Page
  • 30.
    Car Rental SystemBy Using PHP ALAMURI RATNAMALA INSTITUTE OF ENGINEERING AND TECHNOLOGY 30 Fig.7.1.15 Customer My Booking Page
  • 31.
    Car Rental SystemBy Using PHP ALAMURI RATNAMALA INSTITUTE OF ENGINEERING AND TECHNOLOGY 31 CHAPTER 8 CONCLUSION AND FUTURE WORK
  • 32.
    Car Rental SystemBy Using PHP ALAMURI RATNAMALA INSTITUTE OF ENGINEERING AND TECHNOLOGY 32 7.Conclusion The solution was to provide Car Rental with an user-friendly web application that would allow for customers to access and use on a wide range of devices: desktops, laptops, mobile devices, tablets. The website is designed to stay up to date by giving administrators the ability to change/add/remove any featured vehicles on the site.The website will verify and store any information the user may input when making a rental purchase request. This will appear in real time onto the software used by the employees. This software provides an easy-to-use interface to allow for simple access to rental requests and Customer information 8.Future Work With all the technological advancements and growing demand, the car rental industry has managed to show all growth despite the challenges. With the advent of numerous mobility solutions, the car rental industry has evolved with time and is expected to show more improvements in the future. GoodFirms’ survey tries to capture potential changes that can be expected in the future. • IoT has touched all industries, and the automotive industry is one of the most impacted industries due to the introduction of IoT. • While IoT has brought about a huge revolution in the automotive sector which has resulted in the invention of autonomous vehicles, the car rental industry is set to see a disruption due to the introduction of IoT-enabled solutions. • Car rental companies can leverage the benefits of IoT, right from preventive maintenance of the vehicles to maintaining better customer service to remain competitive. • The introduction of autonomous vehicles can assist businesses to efficiently maintain fleets while reducing costs and providing access to user data to provide them with a personalized experience. • Collaboration with Ride-Sharing Services • The arrival of car-sharing companies like Uber and Lyft is having a tremendous impact on car rental companies. • The convenience of online bookings and the availability of vehicles on demand shook the taxi and rental markets. To overcome the challenges posed by car-hailing or ride-sharing companies, several car rental giants have opted to provide alternatives in the past. • The acquisition of Zip car by Avis is one such example where a car rental giant joined hands with a car-sharing company. Companies like Six aim to provide alternatives to ride-hailing apps by offering third-party vehicles for rent on their own platform.
  • 33.
    Car Rental SystemBy Using PHP ALAMURI RATNAMALA INSTITUTE OF ENGINEERING AND TECHNOLOGY 33 CHAPTER 9 REFERENCE
  • 34.
    Car Rental SystemBy Using PHP ALAMURI RATNAMALA INSTITUTE OF ENGINEERING AND TECHNOLOGY 34 9.1 Reference : Thakur, A. & Dhiman, K. (20211, Chat Room Using HTML, PHP, CSS, JS, AJAX, International Research Journal of Engineering and Technology (IRJET), 08(June), 1948-1951. Thakur, Amey and Karan Dhiman. "Chat Room Using HTML, PHP, CSS, JS, AJAX abs/2106. Waspodo, Bayu. Qurrotul Aini, and Syamsuri Nur. "Development of car rental management information system. In Proceeding International Conference on Information Systems For Business Competitiveness (ICISBC), pp. 101-105. 2011. Oman, Mohd Nazum. Nurzaid Md Zain, Zulfikri Paidi. Khairul Anwar Sedek, Mohamad Najmuddin Yusoff, and Mushahadah Maghribi. "Online Car Rental System Using Web-Based and SMS Technology Computing Research & Innovation (CRINN) 2 (2017) 277) Fink. Andreas, and Torsten Reiners. "Modeling and solving the short-term car rental logistics problem." Transportation Research Part E Logistics and Transportation Review 42, no. 4 (2006): 272-292. Khaled, Mr. Shah Mostafa, Shamsil Arefin Dutta Sree Rajib Kumar, and Ariful Hin Tahin "Software Requirements Specification for Online Car Rental System" (2015). Harwani, Bizzu. "Installing XAMPP and Joomla." In Foundations of Joonda, pp: 9:51. Apress, Berkeley, CA. 2015. INI Friends Apache. "XAMPP Apache MariaDB+ PHP Pert." Apache Friends (2017). Soures, Hecio A. and Raimundo S. Moura. "A methodology to guide writing Software Requirements Specification document In 2015 Latin American Computing Conference (CLE), pp. 1-11 IEEE, 2015. Carroll, William 1, and Richard C. Crimes "Evolutionary change in product management: Experiences in the car rental industry." Interfaces 25, no. 5 (1995):84-104. Beck, Kem, Mike Beedle. Ane Van Beckum, Alistair Cockburn, Ward Canningham, Martin Fowler, James Grenning et al. "Manifesto for agile software development (2001): 2006.
  • 35.
    Car Rental SystemBy Using PHP ALAMURI RATNAMALA INSTITUTE OF ENGINEERING AND TECHNOLOGY 35
  • 36.
    Car Rental SystemBy Using PHP ALAMURI RATNAMALA INSTITUTE OF ENGINEERING AND TECHNOLOGY 36
  • 37.
    Car Rental SystemBy Using PHP ALAMURI RATNAMALA INSTITUTE OF ENGINEERING AND TECHNOLOGY 37