Nothing is impossible


Table of Contents
ACKNOWLEDGEMENT ........................................................................................................................ 3
CERTIFICATE OF ORIGINALITY ............................................................................................................. 4
COMPANY PROFILE ............................................................................................................................ 5
   Shree Renuka Sugars Ltd. .......................................................................................................................... 5
      At a Glance ............................................................................................................................................ 5
   Milestones crossed by SRSL ...................................................................................................................... 8
   VISION of the Company............................................................................................................................. 8
   VALUES of the Company ........................................................................................................................... 9
   BELIEF of the Company ............................................................................................................................. 9
   Global Scenario ....................................................................................................................................... 10
      Supply and demand ............................................................................................................................. 10
   Haldia Refinery ........................................................................................................................................ 12
INTRODUCTION ............................................................................................................................... 14
   Objective ................................................................................................................................................. 15
   Methodology ........................................................................................................................................... 15
   Dispatch system at SRSL, Haldia.............................................................................................................. 16
      [A]         Contract with parties/ Brokers: - ............................................................................................ 16
      [B]         Payment confirmation: - ......................................................................................................... 16
      [C]         Reporting of trucks at factory gate: - ...................................................................................... 16
      [D]         Delivery order (DO) issue: - ..................................................................................................... 17
      [E]         Loading operation: - ................................................................................................................ 17
      [F]         Paper works and truck release: -............................................................................................. 17
DATA SOURCE IDENTIFICATION ........................................................................................................ 20
PROBLEM IDENTIFICATION............................................................................................................... 23
OBJECTIVE ....................................................................................................................................... 27
WAITING AT TERMINAL (TP) ............................................................................................................. 28
   Time taken to park the vehicle................................................................................................................ 28
      Existing System .................................................................................................................................... 28
      Issues ................................................................................................................................................... 29
      Implication........................................................................................................................................... 30
      Proposed System ................................................................................................................................. 30



                                                                                                                                                               1
Nothing is impossible


   Delay in getting DO ................................................................................................................................. 31
      Existing System .................................................................................................................................... 31
      Issues ................................................................................................................................................... 32
      Implication........................................................................................................................................... 32
      Proposed System ................................................................................................................................. 33
      Advantages.......................................................................................................................................... 33
WAITING AT QUEUE (TQ) .................................................................................................................. 34
   Serial order of the Truck to enter ........................................................................................................... 34
      Existing System .................................................................................................................................... 34
      Issues ................................................................................................................................................... 34
      Implication........................................................................................................................................... 35
      Proposed System ................................................................................................................................. 35
   Congestion at the Weigh-bridge for tare-weight/net weight ................................................................. 35
      Existing System .................................................................................................................................... 35
      Issues ................................................................................................................................................... 36
      Implication........................................................................................................................................... 37
      Proposed System ................................................................................................................................. 37
WAITING AT LOADING POINT (TL) ..................................................................................................... 39
   Coordination Game ................................................................................................................................. 40
      Role of Gate Security ........................................................................................................................... 40
      Role of Process .................................................................................................................................... 41
      Role of Sales Team .............................................................................................................................. 42
EXIT TIME (TEX) ................................................................................................................................. 44
OTHER HYGIENIC FACTORS............................................................................................................... 46
CONCLUSION ................................................................................................................................... 47
ANNEXURE ...................................................................................................................................... 49
   Annexure-I: Questionnaire for Sales Office personnel ........................................................................... 49
   Annexure-II: Questionnaire for Warehouse personnel .......................................................................... 50
   Annexure-III: Questionnaire for Transporters ........................................................................................ 51
   Annexure-IV: Data Table-1 ...................................................................................................................... 52
   Annexure-V: Data Table-2 ....................................................................................................................... 53
   Annexure-VI: SOP for Inward Gate Pass ................................................................................................. 54
   Annexure-VII: Order Confirmation .......................................................................................................... 55


                                                                                                                                                               2
Nothing is impossible



ACKNOWLEDGEMENT

It is superfluous to express my gratitude to Mr. Kunal Dutta, my Project Supervisor, for his

invaluable guidance & industry oriented teaching methods, without which my task on the job

would not have been materialized.


I extend my heartiest thanks to Mr. Yogesh Bhattar and all my colleagues and other senior

persons who have helped me to carry out this project work.




Puspendu Pattanayek




Place: -




Date: -




                                                                                          3
Nothing is impossible



CERTIFICATE OF ORIGINALITY

This is to certify that the project titled “Optimisation of truck turnaround time in dispatch

system” is an original work of the student and is being submitted in partial fulfillment for the

award of the Master‟s Degree in Business Administration of Indira Gandhi National Open

University. This report has not been submitted earlier either to this or to any other

University/Institution for the fulfillment of the requirement of a course of study.




SIGNATURE OF SUPERVISOR                                       SIGNATURE OF STUDENT




Place:                                                        Place:




Date:                                                         Date:




                                                                                              4
Nothing is impossible



COMPANY PROFILE

              Shree Renuka Sugars Ltd.
At a Glance
Sr. No.                 Title                                  Description



01         Company name                   Shree Renuka Sugars Ltd.



02         Plant location                 Haldia, Purba Medinipur, West Bengal



03         Business                       Manufacturing and selling of White crystal sugar



04         Main Raw material              Raw sugar


                                          The factory produces the export quality white crystal

05         Product information            sugar having below 45 icumsa. The sugar is used in

                                          our daily consumption.


                                          Acquisition of a sugar refinery- VDI at Brazil at the
06         International perspective
                                          end of 2009.




Shree Renuka Sugars Ltd. (SRSL) was not born out of necessity, but the result of a compelling

vision to emerge as the most efficient sugar processor and the largest marketer of sugar and

ethanol in India.

                                                                                              5
Nothing is impossible


The company was founded by Narendra Murkumbi and Vidya Murkumbi in 1998, not just

dreamers but doers in their own right.


The combination of dreamers and doers produced enriching result: over last decade, the company

has emerged among the most exciting proxies of a conventional Indian industry; the company is

one of the largest and fastest growing sugar companies in India.


SRSL has its corporate office in Mumbai (India) and headquarters in Belgaum (Karnataka). Its

cane crashing Operations are located in Karnataka and Maharastra (Munoli, Athani, Havalga and

Gokak Sugars in Karnataka and Ratnaprabha Sugars in Maharastra). It also operates three leased

facilities at Arag (Maharastra), Alanda and Raibag (Karnataka).


The company Processes India‟s largest sugar refining capacity (4,000 TPD) across two

integrated refineries (1,000 TPD each at Munoli and Athani) and a port based refinery in Haldia

(2,500 TPD).




                                                                                             6
Nothing is impossible




                                                          4500

 Fig1: Different Plant Location of SRSL




Fig2: Grabbing the International markets




                                                             7
Nothing is impossible



Milestones crossed by SRSL
     2009 : Acquisition of VDI at Brazil.

     2009 : Commissioning of a cogeneration plant in

      Panchaganga cooperative sugar mill.

     2008 : Commissioning of 2,500 TPD port based refinery at Haldia, West Bengal.

     2007 : Acquisition of KBK Chem Engineering Pvt. Ltd.

     2006 : Acquisition of sugar mill in Sindhkheda and relocated to Havalga, Karnataka.

     2005 : Acquisition of Greenfield project at Athani, Karnataka.

     2004 : SRSL IPO launched

     2003 : Leasing of first co-operative mill.

     2002 : Establishment of 250 TPD sugar refinery at Munoli.

     2001 : Start os 60 KLPD distillery at Munoli.

     2000 : Commencement of 11.2 MW cogeneration plant at Munoli.

     1999 : Commencement of production at Munoli.

     1998 : Acquisition of the assets of Nizam Sugars ltd.



VISION of the Company




                                                                                            8
Nothing is impossible


VALUES of the Company




BELIEF of the Company




                                           9
Nothing is impossible


Global Scenario

Supply and demand


In 2007-08, global sugar consumption totaled 157.6 million tones vis-a-vis 167.2 million tones of

global production, creating a 9.6 million tones surplus. In 2008-09, however a reversal of this

trend was seen. According to the Czamikow Research, 2008-09 sugar production is expected to

reach 153.5 million tons, down 13.7 million tons from the previous year. The deficit is expected

to be around 7.1 million tons. The world consumption is projected at 160.6 million tons, up 1.9%

from 2007-08.



                                     WORLD SUGAR
                                      (Qty. in Million tons)

      180

      160

      140

      120

      100

       80

       60

       40

       20

        0
              2004-05      2005-06     2006-07       2007-08     2008-09      2009-10

                             Production      Consumption       Stocks


            Chart1: Production, consumption & stock of sugar in the World




                                                                                              10
Nothing is impossible



                                                     Sugar Production
                                                           (Qty. in Million tons)

                              Cuba
                          Australia
    Former Soviet union
                           Thailand
                                 US                                                                        2007-08
                             China                                                                         2008-09
                              India
                              EU27
                             Brazil

                                      0        5      10       15      20       25   30      35       40



                                 Chart2: Production of sugar in last two seasons


The dramatical changes in global sugar market helps SRSL to make a significant revenue. The

following charts are depicting the picture clearly.




                                                   9257
                         10000

                          8000
        Rs. in Million




                          6000

                                                                                     2682
                          4000

                          2000

                             0
                                          Quarter ended 31.12.09             Quarter ended 31.12.08


                            Chart3: Comparative assessment of revenue from Sugar




                                                                                                                     11
Nothing is impossible




                                            1,878
                        2,000
                        1,800
                        1,600
                        1,400
       Rs. in Million




                        1,200
                        1,000
                          800
                          600
                          400                                        (40)
                          200
                            -
                         -200   Quarter ended 31.12.09   Quarter ended 31.12.08


                            Chart4: Comparative assessment of PBIT from Sugar



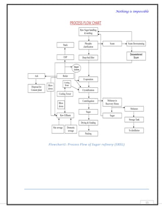
Haldia Refinery

Haldia refinery unit is the flagship of SRSL. The Haldia refinery unit is strategically placed to

service domestic and export markets. It imports raw sugar to sell locally after refining, refines

local raw sugar to sell internationally, and imports and re-exports to address the demand for

white crystal sugar.


It is the largest standalone sugar refinery in India with installed capacity of 2500 MT/Day. It is

capable of meeting 75% requirement of Sugar of West Bengal. The Refinery is 100% dependent

on Haldia port for Raw materials import.




                                                                                               12
Nothing is impossible




Flowchart1: Process Flow of Sugar refinery (SRSL)




                                                             13
Nothing is impossible



INTRODUCTION

Truck turnaround time is the average time elapsed between a truck‟s arrival at any plant/ facility

and its departure from the same. This is an indicator of the efficiency of receiving and shipping

processes. This also directly affects freight carrier‟s profits on organisation. Thereby it became

easier to the organization to avail the trucks according to requirement.




We are living in the age of technology. Our surrounding environments are growing fast. We have

to speed up ourselves for make a proper harmony. Now we can communicate with others from

anywhere in the world within a fraction of second. Business environment is also becoming more

complex and competitive. We have to serve better and faster than others to win the race.


TIME is the most crucial factor in the success of our life. We must have to do the right job at

right place and at right time.




In transport economics, the value of time is the opportunity cost of the time that a traveler spends

on his/her journey. In essence, this makes it the amount that a traveler would be willing to pay in

order to save time, or the amount they would accept as compensation for lost time.


Production is meant for dispatch. If we cannot dispatch the produced goods to the customers at

the right time it will be meaningless. If the truck turnaround time cannot be optimized, the buyer

will be less interested to lift the material from the vendor. That will cause a loss to the vendor.




                                                                                                      14
Nothing is impossible


The suppliers are happy if they can supply the materials as much as possible to the customers by

availing the required quantity of trucks easily. The customer is delighted if he gets his material

without bearing any detention charge. The transporter is delighted if he can recycle the trucks as

much as possible. The truck drivers and helpers are happy if they can earn more money by

getting more trips. All these are possible only by optimizing the truck turnaround time.



Objective


The objective of the project is “Optimization of truck turnaround time in dispatch system”.


The project deals with all factors affecting truck turnaround time in final goods dispatch.

Detailed study of existing systems and processes helps in understanding the integrities of the

subject matter and new systems are proposed to achieve the above mentioned objective.



Methodology

The scope of the study is all ex-mill dispatches to domestic customer which starts from

Reporting of trucks at parking area to final release of truck from the Gate after invoicing.


   1. Data Source identification – Understanding the existing framework

   2. Data collection – Breaking the chain into small sub-processes and collecting data at

       individual level. Collecting information from the ground level officers and data records

   3. Data analysis – Identifying root cause, Coming up with meaningful inferences &

       focusing on the objective of the subject.

   4. Proposing new system vis-a-vis the existing ones.

   5. Concluding with other hygienic factors which can further enhance the study made.



                                                                                                  15
Nothing is impossible


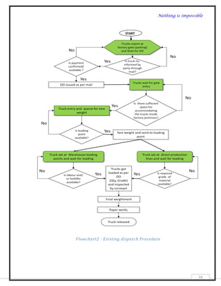
Dispatch system at SRSL, Haldia

It is fully ex-mill basis; i.e. the buyer engage truck to lift the material and all the transport

responsibilities goes to the buyer outside the factory premises. The total dispatch operation

includes the following core activities-


[A]    Contract with parties/ Brokers: -


SRSL sales it maximum sugar through its authorized Kolkata based 6 (six) brokers. The Sales

manager makes deal with brokers for a specified quantity in a specific terms and condition and

the brokers contact with the interested parties. They send a list of interested buyers. The sales

manager circulates the deal number to the broker. All the transactions and communications are

made with reference to this deal number.


[B]    Payment confirmation: -


Customers directly make the payments at SRSL‟s bank account at HDFC Kolkata Branch. Then

they inform the payment details- cheque/ RTGS/ fund transfer no. to the broker with whom they

make the deal. The brokers intimate the same to SRSL through e-mail. On the basis of this

information the accounts department of SRSL give clearance of the respective payment if it is

credited in SRSL bank account.


[C]    Reporting of trucks at factory gate: -


The customers send trucks to SRSL factory to lift their material. They intimate the truck number

along with its related payment details to SRSL sales office through the respective broker. The

drivers/ helpers come to sales office and make query for DO.




                                                                                              16
Nothing is impossible


[D]      Delivery order (DO) issue: -


The following steps are followed to issue a DO-


      1. Query for DO by drivers/ helpers/ transporters,

      2. Checking of truck number in e-mails sent by brokers,

      3. If it is found in mail, check whether the respective payment is confirmed by the accounts

         department or not.

      4. Issue the DO to the trucks having confirmed payment.


[E]      Loading operation: -


         After receiving the DO the truck wait at the parking area to enter inside the factory



                              Make a queue in front of the weighbridge



                                Tare weight and sent to loading point



   Trucks are loaded either by direct belt line of packing section or by labour from warehouse



                     Loading complete and sent to weighbridge for Net weight



                 Park the loaded truck at road and lashing done by driver and helper


[F]      Paper works and truck release: -


The driver / helper submit the counter part of DO received from the Warehouse office to the

Sales office. Sales office prepares the invoice and gate pass and release the truck.

                                                                                                 17
Nothing is impossible



                       START




Flowchart2 : Existing dispatch Procedure




                                                        18
Nothing is impossible




Fig3 : Existing Logistical Layout



                                                      19
Nothing is impossible



DATA SOURCE IDENTIFICATION

The gate register of SRSL contains the IN time and OUT time of each and every trucks. It is the

master data source for this project work. From the gate register the data of total truck turnaround

time of 50 trucks randomly taken from different dates. It is found that average time is 12 hrs. per

truck where as in neighboring factories like- MCPI, HPL, etc it is approximately 4~5 hrs.


                                                                      Avg turnaround time
                         Neighbouring factories
                                                                            (Hrs) **

      MCC PTA India Corp Pvt Ltd., Haldia                                     4.20
      Haldia Petrochemicals Ltd.,Haldia                                       4.00
      Exide Industries Ltd.,Haldia                                            3.60
      Dhunseri Tea & Petrochemicals Ltd., Haldia                              5.00
      Gokul Refoils & Solvent Ltd., Haldia                                    4.80
      Ruchi Soya Industries Limited, Haldia                                   5.50
      Tata Chemicals Ltd., Haldia                                             3.80
      Hindustan Unilever Ltd., Haldia                                         4.50


           Table-1 : Avergae turnaround time in neighbouring factories
         (Data source: Discussion with staffs of Logistics/ D ispatch section)




Daily average production of the plant is 2300 MT. So the average dispatch rate should also be

either 2300 MT/day or more than that.


The dispatch flow chart is clearly depicting that the DO can be issued only after getting the truck

no. from the broker via e-mail and if the referred payment is confirmed/ available. It implies that

issuing of DO depends on two conditions-



                                                                                                20
Nothing is impossible


   1. Intimation of truck no. by Broker via e-mail

   2. Referred payment is confirmed/ available, i.e. the party has deposited the payment in

       SRSL‟s Bank a/c.


Here both are external factors and fully depend on party/ broker. The next steps are SRSL‟s

internal factors. To cover up both internal and external factors three questionnaires (Annexure-I,

Annexure-II, and Annexure-III) were prepared for Sales office personnel, Warehouse personnel,

and Transporter and requested them to fill up the questionnaire with free mind. Their opinion

have been shortlisted as follows-


Opinion of Sales office personnel


   1. They have the capacity to issue DO of 3000 MT by 10 hrs. if everything is ok.

   2. But sometimes they cannot issue DO to a truck as the above two conditions are not

       fulfilled.

   3. They do not face any problem in invoicing and other paper works.


Opinion of Warehouse office personnel


   1. They can load more than 200 trucks daily, i.e. approx. 2500 MT.

   2. They require daily dispatch projection rightly from sales dept. in well advance.


Opinion of Transporters


   1. In most of the cases their trucks are detained for 1~2 days only to get DO

   2. It takes more than 12 hours to load and release for 30-35% trucks.

   3. Truck turnaround time should be 31/2 ~ 4 hrs.




                                                                                               21
Nothing is impossible


Truck turnaround time may differ from one factory to another. It depends on the product and on

the terms and conditions of the dispatch system, i.e. whether it is Ex-factory or Free on Road

(FOR) basis. However, by discussing with the transporters, SRSL staffs of Sales, Logistics and

warehouse department, if all the parameters are fulfilled in each step the standard turnaround

times should be as per the following table.


   Steps                            Jobs                              Optimum time required

   1       Truck report at gate and DO issue                                30 Minutes

   2       Gate entry and sent to weighbridge                               20 Minutes

   3       Tare weight - truck loading – Net weight                         60 Minutes

   4       Paper works and truck release                                    20 Minutes

   5       Average Waiting time in Queue (transitions)                      60 Minutes

           Total                                                         3 Hr 10 Minutes



                      Table2 : Optimum time required in each steps



Considering the average turnaround time listed in the Table -1 and Table-2, we can conclude that

the standard truck turnaround time should be approximately 4 hours.




                                                                                              22
Nothing is impossible



PROBLEM IDENTIFICATION

Practically, the gate register is depicting a different picture. Following is the scan copy of one

page of the gate register for the date 06.04.2010. Here one truck is taking 18 hrs 47 minutes,




         Fig4 : Scan copy of gate register- a true picture of turnaround time


whereas another truck is taking only 3 hrs 10 minutes. Again 8 out of 18, i.e. 44 % trucks are

taking more than 12 hrs for its turnaround time and only 22 % trucks have turnaround time for

less than 5 hours.


However, we are going through two experiments which can help us to identify the problems and

their inferences.




                                                                                                 23
Nothing is impossible


Experiment 1:


The existing process of dispatch- right from vehicle entering in parking area for Delivery order

till it leaves the premise with invoices was studied on normal dispatch with a sample of 50 trucks

randomly taken from ten days in the month of April 2010.


The average times taken by trucks at various steps were tabulated (Annexure-IV: Data Table-1)

and following observations are made:


       1. Few trucks are getting DO timely; i.e. within 30 minutes

       2. 34 % trucks are detained for more than 10 hrs even for one or two days. Only 28%

           trucks have the turnaround time for less than 5 hrs.

       3. Extra time is consumed in each stage.

       4. Average turnaround time for each truck is 10-12 hrs which is approx. 3 times of

           standard time.




                                         22%                28%

                            12%


                                                    38%




        Truck turnaround time 3-5 hrs.                    Truck turnaround time 5-10 hrs.

        Truck turnaround time 10-14 hrs.                  Truck turnaround time more than 1 day



                              Chart5 : Truck turnaround time




                                                                                                  24
Nothing is impossible


Experiment 2:


For a period of one month, number of vehicles reporting to the plant was recorded daily. Out of

which percentage of vehicles getting DO. Invoice same day was tabulated (Annexure-V: Data

Table-2) and following observations are made:


       1. All the reported trucks are not getting DO.

       2. All the trucks are not loaded and released within the same day even after issuing DO

       3. Remarkable daily backlog of pending trucks to be loaded.


Inferences:


Based on above two experiments and studying the process chart of the dispatch 4 concern areas

have been identified which affects the overall turnaround time of the dispatch. They are


       1. Truck Terminal

       2. Waiting in queue before tare-weight

       3. Waiting at loading point

       4. Time after loading is over


                              6%
                       9%                                     Waiting for DO
                 10%
                                                              Waiting Gate entry & Tare weight


                                                              Waiting for loading and net weight
                                            75%

                                                              Paperwork




              Chart6 : Contribution of each stage in total turnaround time



                                                                                                   25
Nothing is impossible


           60

           50

           40
   Hours




           30

           20

           10

           -
                WB 29A 1639
                  WB29 9089

                  WB29 9806
                  WB29 8161
                  WB29 4331
                  WB29 6089




                  WB31 3387
                  WB29 5212



                  WB15 3349
                  WB29 9033
                  WB25 5240



                  WB29 2141
                  WB29 5808




                  WB39 8001

                  WB29 4607



                  WB29 8132
                  WB23 7502




                  WB29 2137




                  WB29 8096

                  WB29 8429



                  WB29 9041

                  WB29 8933
                  WB29 2052
                  WB29 9576
                 WB41C 5699




                WB 11B 2851




                  HR38J 4323
                 WB29A 0067




                 WB29A 0043




                 WB29A 1513




                 WB29A 1924
                 WB29A 0956




                 WB11A 1062




                 WB11A 2888
                 WB37A 6222




                 WB15A 1634




                 WB29A 0725



                 WB29A 0650

                WB41D 3176
                 WB 29 8851




                 WB03B 7303




                WB 41 C 3584




                 WB41B 7112




                 WB41B 7038
                 WB11B 1101




                 WB15B 0366
                WB 23 A 8214




                WB 11 A 2446




                WB 25 A 9309
                 CG 04J 3193
                1 2 3 4 5 6 7 8 9 10 11 12 13 14 15 16 17 18 19 20 21 22 23 24 25 26 27 28 29 30 31 32 33 34 35 36 37 38 39 40 41 42 43 44 45 46 47 48 49 50




                Paperwork                                                                        Waiting for loading and net weight
                Waiting Gate entry & Tare weight                                                 Waiting for DO
                3 Hrs                                                                            5 Hrs


                 Chart7 : Time consumed at each stage- sample of 50 trucks
The above chart is showing that the turnaround time is crossing the standard limit, i.e. 3 ~ 5

hours mainly because of “waiting for DO”.




                  Chart8 : Average Truck turnaround time-Existing Vs. Ideal
Apart from the above four, other hygienic factors have also been discussed in later sections

which can further increase the operational efficiency of the dispatches.



                                                                                                                                                          26
Nothing is impossible



OBJECTIVE

The objective of the project is to optimize the truck turnaround time. Where TIME is the subject,

optimization can be defined by the lowest possible time. That‟s why we can construct our

objective function as:


Min (TTotal)

TTotal = TP + TQ + TL + TEX


Where, TTotal is defined as the total turn-around time of truck.


        TP is Terminal Waiting Time


        TQ is time taken between gate Entry and the Tare weight.


        TL is the time taken for loading


       TEX is time taken by truck to leave the premise after loading




                                                                                              27
Nothing is impossible



WAITING AT TERMINAL (TP)

Terminal waiting time is defined as the time taken by the truck from Main gate entry till it

receives the Delivery Order. This can be further divided into two: Time taken to park the vehicle

at parking terminal (Tparking) and the delay in receiving the DO (TDO).



Time taken to park the vehicle

Existing System

Once the truck arrives at the main Security Gate; Inward Gate Pass (IGP) is issued with

following particulars: Truck No., Reporting Date & Time, Party name, Driver‟s mobile no. (if

any) Then truck moves to the truck terminal with IGP




                                Fig5 : Scan copy of blank IGP



                                                                                              28
Nothing is impossible


Issues
         1. Incomplete entry of IGP

                 Missing particulars, commonly Party name and Driver‟s Contact No

         2. Duplicity in IGP

                 In case of misplacement of initial IGP, issuing fresh IGP with different Sl. No.

                   or issuing more than one IGP for the same truck.

         3. False generation of IGP

                 Issuing IGP to transporters in absence of physical truck

         4. Wrong entry

                 Human error while noting the truck no. e.g. Truck No. WB 23 A 4505 instead

                   of WB 29 A 4505

         5. No proper arrangement of vehicle at parking area

                 No proper marking at truck terminal leading to random placement of trucks




                                                                  Absent of party name
                                                                  cause delay in DO issue
                                                                  as all the brokers mail
                                                                  to be checked to find
                                                                  out the truck no.


                      Fig6 : Scan copy of incomplete(half filled) IGP




                                                                                               29
Nothing is impossible




          Fig7 : Parking area of SRSL,Haldia - No proper arrangement




Implication

     1. No idea of exact number of vehicle in the premise

     2. Time delay in distributing DO because of insufficient information in IGP

     3. Poor space utilization of truck terminal; restricting the number of vehicles

     4. Quarrel among truck drivers because of no proper order of entering

     5. Duplicate/false IGP leads to Financial blockage as unwanted DO lying at the gate


Proposed System

     1. Right Surveillance System at the Gate with adequate infrastructure

     2. To follow the SOP of completely filling the IGP (Please find the Annex-1)

     3. Orderly arrangement of truck at parking area.




                                                                                           30
Nothing is impossible


Delay in getting DO

Existing System

   Step1: A copy of IGP is sent to sales office from the main gate in every 1hr interval

   Step2: Dispatch details is intimated to Sales Office by the broker through the mail

   Step3: IGP is matched with mail of the party received.

   Step4: Payment confirmation from the accounts

   Step5: DO is issued which is sent at the Security Gate.

   Step6: In case of any discrepancies IGP is kept in hold.




                      Flowchart3: Existing DO issue procedure




                                                                                            31
Nothing is impossible


Issues

         1. Parties are sending trucks without any payment confirmation leading to Truck delay

            at parking

         2. Sales office busy in matching DO issued with physical truck available.

         3. Time wastage in truck no. rectification and handling DO lying at the gate.

         4. Trucks are allowed in our parking without any document; which cause some

            unwanted trucks flocking in SRSL‟s premise.


Implication

         1. Parties always has complain of vehicle delaying for 3-4 days, using the same as

            excuse for demanding extension in lifting date.

         2. Huge phone calls of parties for queries related to DO issue, attending the same

            leading to further delay in DO issue & at times avoiding calls leads to customer

            dissatisfaction

         3. Drivers, helpers, transporters getting irritated because of confusion in DO issue

            leading to a noisy work environment.


In short, complete mismanagement in issuing DO is the major factor in affecting the over-all

turn-around time of a truck.




                                                                                           32
Nothing is impossible


Proposed System




                      Flowchart4: Proposed DO issue procedure


Advantages
  1. Only the trucks having valid „order confirmation‟ will be allowed in our parking;

     restricting unwanted trucks.

  2. DO can be issued easily on the basis of „order confirmation‟

  3. No waste of time.

  4. Healthy working environment

  5. Speed of dispatch will improve the truck availability.

  6. Customer Satisfaction




                                                                                      33
Nothing is impossible



WAITING AT QUEUE (TQ)

Queuing time (TQ) is defined as the time taken by truck to reach the weigh bridge for tare weight

from the time it enters the Gate.


Once the DO has been issued, entry of the truck depends on three major factors:


   1. Serial order of the truck as per DO number.

   2. Congestion at the Weigh-bridge for tare-weight/Net weight



Serial order of the Truck to enter

Existing System

Every truck No. is represented by 2 identification number namely,


             1. Sl. No. of the IGP

             2. Deliver Order No. as printed in DO


Presently, it has been observed that no fixed number is used for entering the truck and ad-hoc

strategy is used by the security personnel in that particular shift.


Issues

   1. Generally it has been found that in most of the cases truck forward in queue in terms of

         Sl. No. of the IGP is backward in terms of Deliver Order No. and the vice versa.

   2. Truck driver are ignorant enough to understand the reasons for delay in issue of DO due

         to any valid reason whatsoever and questions any vehicle which reported after them but

         enters the plant for loading before them.


                                                                                              34
Nothing is impossible


All this forces the security personnel to make a decision impromptu.


Implication

   1. Conflict between the different security officials present at times of execution

   2. Conflict of truck drivers & security justifying their entry.

   3. When the volume of Dispatch is high, the confusion of adopting the right choice ends up

       delay in the truck entry time.


Proposed System

As discussed in the previous section, by adopting the proposed DO issue mechanism, the truck

will be reporting only with prior order confirmation.


Sl. No of the IGP can be strictly used as the only criteria of order of entry of vehicles.


With a fixed guideline in place neither a driver nor a transporter can raise any question and the

system will be followed smoothly.



Congestion at the Weigh-bridge for tare-weight/net weight

Existing System

Company has currently 2 weigh-bridges for white sugar delivery. These two weigh bridges are

also used for Molasses dispatch. But only one weighbridge is used at a time for tare weight and

net weight for both kind of dispatch. It causes traffic jam in front weighbridge and ultimately

affect the turnaround time. Snapshot of the weigh-bridge location along with road leading to

same is shown below:




                                                                                              35
Nothing is impossible



                                     Empty
                Molasses
                                     trucks to
                empty
                                     sugar load
                tanker




                                                                      Molasses
                                                                      loaded
                                                                      tanker




                                Fig8: Location of Weighbridges


Issues


Following are few observations on current mode of operation:


Though the leading road is wide enough for two-way traffic movement, there is no traffic control

often resulting in jam


    No track of number of vehicles with in the premise is maintained, which always leads to

         either shortage or excess entry of vehicles further adding to the congestion.

    Tankers for molasses also use the same road affecting dispatch of sugar or molasses or at

         times both, since they do not want to wait in the same queue with sugar trucks which

         results in tussle between drivers.

    Both the weighbridges are used for tare-weight & net-weight.




                                                                                             36
Nothing is impossible


Implication

As mentioned above, existing system doesn‟t follow any systematic approach in handling traffic

for dispatches. There is all possible combination of conflicts namely; within truck drivers,

security & Truck drivers, weigh-bridge operator & truck drivers.


In a whole the process eats up lot of time affecting the turn-around time.


Proposed System

       1. Maintaining a tracking register at the gate, keeping count of vehicles allowed for

           entry and vehicles leaving from the gate.

       2. By optimally using the one-way of the road it has been worked out that at a given

           time 20 vehicles can stand in queue after entering the Gate. See annexure for the

           calculation.

       3. Arrangement of road divider and deploying one security personnel to act as traffic

           man to avoid any wrong traffic practice.

       4. Molasses Dispatch: Separate road has been identified for molasses tanker.

       5. Dedicated weighbridge for tare-weight & net-weight.




                                                                                           37
Nothing is impossible




Fig9 : Proposed Logistical Layout




                                                      38
Nothing is impossible



WAITING AT LOADING POINT (TL)

This is defined as time taken to load the truck after tare-weight is completed.


TL comprises of 2 major components placing time of the vehicle and time taken by the vehicle to

load. Placing of the vehicles is dependent on the availability of the loading point.


Intricacies involved in placing vehicle at loading point can be studied from below mentioned

flowchart:




                                 Flowchart5: Truck Loading

                                                                                            39
Nothing is impossible


Given N – loading points, number of vehicles to be allowed for tare-weight should be 2N to

avoid any time delay in transition of trucks at loading point. Later it will become three at a point:

one which has just loaded vacates the place and waits for his documents while he lashes the

tarpaulins etc. next one is loading and third waiting.



Coordination Game

From the above flowchart, it is clear the process of placing vehicle involves not only warehouse

but other Departments too especially Sales, Logistics, Security & Process.


The first two steps are fully controlled by Gate security; Process dept is playing an important role

at step 5 by declaring the available grade in belt lines; Sales dept. is playing a crucial role to

make arrangement for sufficient loading point by declaring the daily dispatch projection. Finally

Logistics/ warehouse dept. is mapping all the data by checking its feasibility


TL can be drastically reduced by the proper co-ordination among all the departments.


Individual role of each Dept. is mentioned below:


Role of Gate Security

Gate Security majorly regulates the inflow & outflow of truck within the plant premise. For the

optimum utilization of time the truck should be always available on the road from Plant Gate to

Weighbridge.


Calculation of optimum number of trucks in Queue

Permissible length of the road: 200 Mtr.


Average Length of a truck: 8 Mtr.




                                                                                                  40
Nothing is impossible


Average distance between 2 trucks: 2 Mtr


Optimum number of trucks to be in queue: 200/(8+2) = 20


From the above calculation, Gate security should always maintain 20 numbers of trucks in

queue. For ease controlling gate security can use token for each entry truck. Whenever a truck

will enter for loading it will have a token and again when a truck is going out it will deposit the

token to gate security. Whenever a token is deposited to them, they will enter the next truck

immediately. Gate security always should maintain a zero balance of available token in their

hand.


A Security officer need to be designated for controlling the traffic between Gate and weighbridge

and must be responsible for having optimum number of trucks in queue as calculated.


Role of Process

One of the peculiar dispatch arrangements in SRSL is the online dispatch through direct belt-line

production. After Bagging the finished good is dropped on a conveyor-belt which can directly

feed truck waiting for loading (as shown in the picture).




                Fig10 : Truck loading through direct belt conveyor line


                                                                                                41
Nothing is impossible


Two grades of Sugar are produced namely; M-30 (Medium Grain Size), S-30 (Small Grain Size).

Each line can be used interchangeably depending on the mesh arrangement handled by Process

Dept. Since the online Belt-conveyor act as a loading point for dispatch, number of lines

producing S-30 & M-30 is vital information for logistic department to plan and place the loading

trucks accordingly.


A proper channel of information has been devised for prior intimation of line changing:




          Fig11 : Replica of the slip used forBagging line change information


Role of Sales Team

Sales Team is the only group which is closed to the market because of their direct interaction

with the customer. Since the nature of sale in SRSL is on Ex-Work basis, vehicles are engaged

by the customers and so the flow of vehicle for dispatch depends on many external factors

namely,


                                                                                             42
Nothing is impossible


   1. Demand & Supply factors

   2. Seasonal factors

   3. Presence of competitors

   4. Quality of the material

   5. Lifting Terms & Condition


All the above factors directly or indirectly influence the dispatches and in turn the flow of

vehicles.


Keeping in view the above mentioned factors, a right estimation on the availability of trucks or

average lifting of the day can help in proper loading plan at warehouse end.




                                 Fig12: Coordination game


                                                                                             43
Nothing is impossible



EXIT TIME (TEX)

Exit Time is defined as the time by the truck to leave the SRSL premise.


Various Steps are involved: -


    Step 1: After completion of NET weight, trucks park on the road inside the factory.

    Step 2: The driver/helper submit the counter of the DO along with the weighment slip to

       the security at gate 2 and then they become busy to lashing the tarpaulin on the truck.

    Step 3: Security persons forward the counter part of DO along with the weighment slip to

       the Sales Office.

    Step 4: Final documents (Invoice and Gate pass) are generated at Sales office and it is

       handed over to Security persons at gate2.

    Step 5: Security persons call the driver/ helper/ transporter via PA (Public

       Announcement) system to collect the final documents.

    Step 6: Driver/ helper/ transporter collect the final documents.

    Step 7: Driver/ helper take the copy of Consignment note (popularly known as bilty /

       Lorry Receipt) and advance cash (if any) from the transporter.

    Step 8: Truck released move to destination.




Here step 4 is the most important step. TEX largely depends on this step. Sales Office plays a vital

role in TEX by releasing the final documents and the Transporters also have the same importance

in TEX. If the Sales office can release the final documents within a shortest time there is a scope

of Min(TEX).


                                                                                                 44
Nothing is impossible


But, as per step 2, the driver/ helper go for lashing the tarpaulin on the truck after submitting the

counter part of the DO. They take around 30 minutes for lashing. That means the Sales office

have a scope to release the final documents by 30 minutes. But they take maximum 10 minutes

for that.


So the performance of Sales office in final document releasing is significantly high; i.e. there is

no scope of further improvement.




                                                                                                  45
Nothing is impossible



OTHER HYGIENIC FACTORS

This sections deals with other hygienic factor which can further enhance the speed of dispatch.


If one computer is installed in main gate with online truck tracking system (TTS) software, the

objective function can be more optimized. The computer will be connected with LAN (local

Area Network). The system will be updated in each and every steps- main gate, sales office, and

warehouse.


    1. While a truck is reporting to main gate along with the OC the truck no. and the OC

        number will be entered in the computer and the truck will be sent to parking area. Again

        while gate entry the status will also be updated in the system.

    2. Sales Office will check the OC updated in TTS and will issue DO as confirmed by

        Broker‟s mail and will update the DO issue status in the system.

    3. Warehouse office update the loading status- tare weight and net weight both will be

        updated in the system.


As it is an online system, it will facilitate to track all the status as follows-


    1. How many trucks are waiting for DO at parking area.

    2. How many trucks are waiting for gate entry after issuing DO.

    3. How many trucks are waiting at weighbridge for tare weight.

    4. How many trucks are loaded and waiting for documents (invoice, gate pass etc.)

    5. In short, mapping of each activity can easily be made.




                                                                                                  46
Nothing is impossible



CONCLUSION

Loading process is an in-plant logistic activity but its relevance is manifold. At one end it shows

the operational efficiency of the company and on the other hand plays a major role in customer

service. The problem has been divided into smaller sub-steps which has been analyzed in detail,

understanding the existing system, studying the issues involved, proposing new methods or

modifying the existing ones, thus finalizing step by step process which is more sound and

efficient.


Issuing DO mainly depends on two external factors as discussed in the first chapter. The

proposed system for DO issue can be most effective in controlling the external factors. The main

factor- payment confirmation has been shifted to the time before reporting of truck at parking

area. The truck itself brings a copy of OC. OC is issued only after payment confirmation. The

transporters/ drivers of trucks are assured to get the DO immediately due to having a copy of OC

with them. That‟s why no unwanted/ unauthorized truck is placed in the parking area and DO

can easily be issued to the authorized trucks on the basis of OC- no any other document is

required to check.


To control the internal factors, proper co-ordination with all the departments which are co-related

to dispatch system like- Sales, Gate security, Warehouse, and Process is highly required. Only

proper co-ordination and mapping of all the factors will help to optimize the truck turnaround

time.


In addition, TTS software can enhance the speed of all the activities related to turnaround time.




                                                                                                47
Nothing is impossible


The rectified and alternative systems proposed in this project work can minimize the turnaround

time to 4 ~ 5 hrs.




                                  Chart9: Expected benefit




In short, the following benefits can be expected from this project work -


            Dispatch system will be economic.

            Smoothness in dispatch system.

            Optimize utilization of manpower and loading capacity.

            Parking of unwanted trucks will be avoided.

            Customer satisfaction.




                                                                                            48
Nothing is impossible



ANNEXURE
Annexure-I: Questionnaire for Sales Office personnel


Name:-                                            Organization:-

Designation:-                                     Department:-


                1. How many DO can be issued daily?

                2. Can it fulfill the current dispatch volume of the organization?

                3. What is the average time required to issue a DO?
   TRUCK IN




                4. Can it (sl no. 3) be minimized?

                5. Is there any constraint faced by you while issuing DO-



                6. Scope of improvement-



                7. What is the average time required for invoice and other formalities?
   TRUCK OUT




                8. Can it (sl no. 7) be minimized?


                9. Constraint faced by you while preparing invoices-


                10. Scope of improvement-




Date: -                                                     Signature




                                                                                          49
Nothing is impossible


Annexure-II: Questionnaire for Warehouse personnel



Name:-                                             Organization: -

Designation:-                                      Department:-


                    1. How many trucks are loaded daily?

                    2. Can it fulfill the current dispatch volume of the organization?

                    3. What is the average time required to load a truck?

                    4. Can it (sl no. 3) be minimized?

                    5. What are the basic requirements to load a truck?
    TRUCK LOADING




                    6. Is there any deficiency in your requirements?



                    7. Is there any other constraint faced by you to load a truck?


                    8. Scope of improvement-

                    9. Do you need any help/ co-ordination from other department?
                       (if YES, please specify)




                    10. Scope of improvement-




Date: -                                                      Signature




                                                                                            50
Nothing is impossible


Annexure-III: Questionnaire for Transporters


Name:-                                          Organization:-

Designation:-                                   Department:-


                 1. Are you getting DO timely?
                 2. Are your trucks got detained outside factory gate/ parking area?
    TRUCK IN




                 3. What is the average time of detention you are facing per truck at parking
                    area?
                 4. What are the main causes of detention?
                 5. Is there any change required in the present system of issuing DO?
                         a. (please specify)
                 6. What are the problems you are facing in gate entry of your truck?

                 7. Suggestion for improvement:-

                 8. Are your trucks got detained at loading point?
  LOADING
   TRUCK




                 9. What is the average time of detention you are facing per truck at loading
                    point?

                 10. What are the problems you are facing in loading your truck?

                 11. Suggestion for improvement:-

                 12. Are your trucks got detained due to any delay in paper works?

                 13. What is the average time of detention you are facing per truck for paper
  TRUCK
   OUT




                     works?

                 14. What are the problems you are facing in releasing your truck?

                 15. Suggestion for improvement:-

Comments ( if any): -




Date: -                                                   Signature




                                                                                                51
Nothing is impossible


Annexure-IV: Data Table-1

                                                                                                 Waiting Gate                    Waiting for                      Waiting for
                                                                Waiting for                                   Loading & NET wt. loading and    Paper works &
 Sl No.     Truck no.     Reported at gate     DO issued                        tare weight      entry & Tare                                                     Paperwork     Total hours
                                                                 DO (hrs.)                                        complete       net weight       release
                                                                                                 weight (Hrs)                                                       (Hrs)
                                                                                                                                    (Hrs)
                A                B                  C            D=C-B               E             F=E-C              G           H=G-E               I            J=I-G        K=D+F+H+J

   1      WB 29 8851      01/04/2010 10:02   01/04/2010 11:30          1.45   01/04/2010 12:40           1.17   01/04/2010 13:30        0.82   01/04/2010 14:05          0.57         4.00
   2      WB29 9089       01/04/2010 10:05   01/04/2010 10:15          0.17   01/04/2010 12:35           2.32   01/04/2010 13:30        0.92   01/04/2010 14:12          0.70         4.10
   3      WB29A 0067      01/04/2010 10:20   02/04/2010 10:22         24.02   02/04/2010 11:25           1.05   02/04/2010 12:20        0.92   02/04/2010 12:54          0.55        26.53
   4      WB29 9806       01/04/2010 10:20   01/04/2010 14:05          3.75   01/04/2010 16:15           2.17   01/04/2010 17:20        1.07   01/04/2010 17:55          0.58         7.57
   5      WB29 8161       01/04/2010 10:25   01/04/2010 16:50          6.40   01/04/2010 18:10           1.32   01/04/2010 19:00        0.82   01/04/2010 19:30          0.50         9.03
   6      WB29 4331       02/04/2010 10:00   02/04/2010 10:56          0.93   02/04/2010 14:56           3.98   02/04/2010 15:44        0.78   02/04/2010 19:44          3.98         9.68
   7      WB29 6089       02/04/2010 10:30   03/04/2010 11:30         24.98   03/04/2010 12:30           1.00   03/04/2010 13:30        0.98   03/04/2010 14:10          0.67        27.63
   8      WB 23 A 8214    02/04/2010 10:40   02/04/2010 17:50          7.15   02/04/2010 18:20           0.50   02/04/2010 19:15        0.92   02/04/2010 19:45          0.48         9.05
   9      WB29A 0043      02/04/2010 11:32   02/04/2010 11:50          0.28   02/04/2010 15:05           3.23   02/04/2010 16:05        0.98   02/04/2010 16:36          0.52         5.02
  10      WB03B 7303      02/04/2010 11:35   02/04/2010 12:10          0.57   02/04/2010 14:34           2.38   02/04/2010 15:38        1.07   02/04/2010 16:02          0.40         4.42
  11      WB31 3387       08/04/2010 13:45   08/04/2010 15:10          1.42   08/04/2010 16:10           0.98   08/04/2010 17:05        0.92   08/04/2010 17:32          0.45         3.77
  12      WB29 5212       08/04/2010 13:50   08/04/2010 21:00          7.15   08/04/2010 22:30           1.50   08/04/2010 23:28        0.97   09/04/2010 00:48          1.33        10.95
  13      WB29A 1513      08/04/2010 13:52   08/04/2010 21:10          7.30   08/04/2010 22:05           0.92   08/04/2010 22:55        0.82   08/04/2010 23:46          0.83         9.87
  14      WB 29A 1639     08/04/2010 17:15   08/04/2010 18:35          1.32   08/04/2010 22:24           3.82   08/04/2010 23:20        0.92   09/04/2010 00:23          1.03         7.08
  15      WB15 3349       08/04/2010 17:20   09/04/2010 11:30         18.17   09/04/2010 18:00           6.50   09/04/2010 19:06        1.08   09/04/2010 19:38          0.53        26.28
  16      WB29 9033       09/04/2010 11:30   09/04/2010 19:50          8.33   09/04/2010 20:30           0.65   09/04/2010 21:48        1.30   09/04/2010 22:12          0.40        10.68
  17      WB25 5240       09/04/2010 11:30   09/04/2010 19:20          7.83   09/04/2010 20:15           0.92   09/04/2010 21:31        1.27   09/04/2010 22:06          0.57        10.58
  18      WB29A 1924      09/04/2010 11:35   09/04/2010 17:30          5.90   09/04/2010 18:10           0.67   09/04/2010 19:01        0.85   09/04/2010 19:40          0.63         8.05
  19      WB29A 0956      09/04/2010 15:05   09/04/2010 16:05          1.00   09/04/2010 17:38           1.53   09/04/2010 18:32        0.88   09/04/2010 19:17          0.75         4.17
  20      WB29 2141       09/04/2010 15:08   09/04/2010 15:35          0.43   09/04/2010 16:30           0.92   09/04/2010 17:30        0.98   09/04/2010 18:15          0.75         3.08
  21      WB29 5808       14/04/2010 10:50   14/04/2010 12:10          1.32   14/04/2010 13:00           0.82   14/04/2010 14:05        1.08   14/04/2010 14:57          0.87         4.08
  22      WB 41 C 3584    14/04/2010 11:30   14/04/2010 12:10          0.67   14/04/2010 13:12           1.03   14/04/2010 14:07        0.92   14/04/2010 14:49          0.70         3.32
  23      WB11A 1062      14/04/2010 12:10   14/04/2010 13:05          0.92   14/04/2010 14:10           1.08   14/04/2010 15:19        1.13   14/04/2010 15:52          0.55         3.68
  24      WB 11 A 2446    14/04/2010 12:10   15/04/2010 19:15         31.08   16/04/2010 11:45         16.50    16/04/2010 12:44        0.98   16/04/2010 13:22          0.63        49.20
  25      WB39 8001       14/04/2010 12:15   14/04/2010 14:20          2.07   14/04/2010 15:20           1.00   14/04/2010 17:08        1.78   14/04/2010 17:41          0.55         5.40
  26      WB41C 5699      16/04/2010 14:15   17/04/2010 11:15         21.00   17/04/2010 12:00           0.75   17/04/2010 13:13        1.22   17/04/2010 13:51          0.62        23.58
  27      WB29 4607       16/04/2010 14:17   17/04/2010 15:25         25.13   17/04/2010 16:22           0.93   17/04/2010 17:18        0.93   17/04/2010 18:06          0.78        27.78
  28      WB11A 2888      16/04/2010 16:17   16/04/2010 18:08          1.85   16/04/2010 19:02           0.88   16/04/2010 19:57        0.92   16/04/2010 20:37          0.67         4.32
  29      WB37A 6222      16/04/2010 16:25   16/04/2010 18:22          1.93   16/04/2010 19:05           0.72   16/04/2010 20:05        0.98   16/04/2010 20:44          0.65         4.28
  30      WB29 8132       16/04/2010 17:30   16/04/2010 19:40          2.17   16/04/2010 22:13           2.53   16/04/2010 23:22        1.15   17/04/2010 00:01          0.65         6.50
  31      WB23 7502       20/04/2010 10:30   20/04/2010 20:50         10.32   20/04/2010 21:22           0.52   20/04/2010 22:19        0.95   20/04/2010 22:52          0.55        12.33
  32      WB41B 7112      20/04/2010 10:35   22/04/2010 15:10         52.58   22/04/2010 15:50           0.65   22/04/2010 16:39        0.82   22/04/2010 17:27          0.78        54.83
  33      WB 25 A 9309    20/04/2010 10:45   21/04/2010 11:12         24.45   21/04/2010 12:30           1.28   21/04/2010 13:39        1.15   21/04/2010 14:34          0.92        27.80
  34      CG 04J 3193     20/04/2010 12:45   20/04/2010 20:20          7.57   20/04/2010 20:50           0.50   20/04/2010 21:49        0.98   20/04/2010 22:27          0.63         9.68
  35      WB29 2137       20/04/2010 12:45   20/04/2010 20:30          7.73   20/04/2010 21:30           0.98   20/04/2010 22:25        0.92   20/04/2010 23:03          0.63        10.27
  36      WB15A 1634      21/04/2010 09:50   21/04/2010 13:18          3.47   21/04/2010 14:03           0.75   21/04/2010 14:58        0.92   21/04/2010 15:29          0.52         5.65
  37      WB41B 7038      21/04/2010 10:00   21/04/2010 20:20         10.32   21/04/2010 21:41           1.35   21/04/2010 22:46        1.08   21/04/2010 23:30          0.73        13.48
  38      WB11B 1101      21/04/2010 10:02   21/04/2010 12:48          2.75   21/04/2010 13:38           0.83   21/04/2010 15:02        1.40   21/04/2010 15:47          0.75         5.73
  39      WB 11B 2851     21/04/2010 13:05   21/04/2010 15:08          2.05   21/04/2010 18:00           2.85   21/04/2010 19:14        1.23   21/04/2010 19:52          0.63         6.77
  40      WB29 8096       21/04/2010 13:35   21/04/2010 15:05          1.48   21/04/2010 15:50           0.75   21/04/2010 17:48        1.97   21/04/2010 18:35          0.78         4.98
  41      WB29A 0725      28/04/2010 10:10   28/04/2010 15:12          5.02   28/04/2010 15:59           0.78   28/04/2010 17:08        1.15   28/04/2010 17:59          0.85         7.80
  42      WB29 8429       28/04/2010 10:18   28/04/2010 12:35          2.27   28/04/2010 13:45           1.15   28/04/2010 14:44        0.98   28/04/2010 15:32          0.78         5.18
  43      WB15B 0366      28/04/2010 10:18   29/04/2010 10:12         23.90   29/04/2010 10:42           0.48   29/04/2010 11:35        0.88   29/04/2010 12:14          0.65        25.92
  44      WB29A 0650      28/04/2010 14:05   28/04/2010 18:45          4.67   28/04/2010 19:24           0.65   28/04/2010 20:33        1.15   28/04/2010 21:29          0.93         7.40
  45      WB29 9041       28/04/2010 14:07   28/04/2010 14:15          0.13   28/04/2010 17:21           3.10   28/04/2010 18:18        0.93   28/04/2010 19:00          0.70         4.87
  46      WB41D 3176      29/04/2010 11:30   29/04/2010 15:50          4.32   29/04/2010 16:29           0.65   29/04/2010 17:29        0.98   29/04/2010 18:06          0.62         6.57
  47      WB29 8933       29/04/2010 11:35   30/04/2010 10:35         22.98   30/04/2010 11:38           1.03   30/04/2010 12:47        1.15   30/04/2010 13:37          0.83        26.00
  48      WB29 2052       29/04/2010 11:45   30/04/2010 10:32         22.77   30/04/2010 11:20           0.80   30/04/2010 12:17        0.95   30/04/2010 12:57          0.67        25.18
  49      WB29 9576       29/04/2010 12:50   29/04/2010 16:55          4.08   29/04/2010 17:55           0.98   29/04/2010 19:19        1.40   29/04/2010 19:53          0.57         7.03
  50      HR38J 4323      29/04/2010 12:50   29/04/2010 13:40          0.83   29/04/2010 14:31           0.83   29/04/2010 15:45        1.23   29/04/2010 16:34          0.82         3.72
              Total                                                  430.37                            84.70                           52.58                            37.25       604.90
            Average
                                                                       8.61                              1.69                           1.05                             0.75        12.10
           (Total / 50)




                                                                                                                                                                                      52
Nothing is impossible


Annexure-V: Data Table-2


                                     No. of Truck                               % of pending Truck
   Date
              Reported                 Balance to      Loaded &   Balance to
                         DO issued                                              To issue Do      To laod
               at gate                 issue DO         invoice      load
                                                                                7i=(4i *100)
     1           2           3         4i = 2-3+4i-1      5       6i=3+6i-1-5                      8
                                                                                  /(2+4i-1 )
 Opening on
                 -           -              10            -          30              -              -
 01.04.2010
 01.04.2010     152        122              40           127         25                  24.69      16.45
 02.04.2010     205        196              49           178         43                  20.00      19.46
 03.04.2010     185        150              84           108         85                  35.90      44.04
 04.04.2010     94         110              68           102         93                  38.20      47.69
 05.04.2010     154        139              83           115         117                 37.39      50.43
 06.04.2010     81          97              67           116         98                  40.85      45.79
 07.04.2010     54          50              71            99         49                  58.68      33.11
 08.04.2010     106        101              76            78         72                  42.94      48.00
 09.04.2010     169        186              59           171         87                  24.08      33.72
 10.04.2010     150        160              49           180         67                  23.44      27.13
 11.04.2010     123        141              31           170         38                  18.02      18.27
 12.04.2010     124        121              34           122         37                  21.94      23.27
 13.04.2010     120        146              8            133         50                   5.19      27.32
 14.04.2010     158        152              14           143         59                   8.43      29.21
 15.04.2010     167        179              2            113         125                  1.10      52.52
 16.04.2010     125        114              13           154         85                  10.24      35.56
 17.04.2010     154        136              31           159         62                  18.56      28.05
 18.04.2010     191        167              55           155         74                  24.77      32.31
 19.04.2010     206        184              77           250          8                  29.50          3.10
 20.04.2010     106        146              37           112         42                  20.22      27.27
 21.04.2010     169        152              54            86         108                 26.21      55.67
 22.04.2010     95         136              13           117         127                  8.72      52.05
 23.04.2010     70          69              14            52         144                 16.87      73.47
 24.04.2010     34          39              9             93         90                  18.75      49.18
 25.04.2010     93          91              11           131         50                  10.78      27.62
 26.04.2010     129        132              8             99         83                   5.71      45.60
 27.04.2010     153        129              32            49         163                 19.88      76.89
 28.04.2010     194        168              58           218         113                 25.66      34.14
 29.04.2010     209        256              11           291         78                   4.12      21.14
 30.04.2010     213        199              25           225         52                  11.16      18.77




                                                                                                         53
Nothing is impossible


Annexure-VI: SOP for Inward Gate Pass




                                                          54
Nothing is impossible


Annexure-VII: Order Confirmation




                                                     55

Project report on truck turnaround time

  • 1.
    Nothing is impossible Tableof Contents ACKNOWLEDGEMENT ........................................................................................................................ 3 CERTIFICATE OF ORIGINALITY ............................................................................................................. 4 COMPANY PROFILE ............................................................................................................................ 5 Shree Renuka Sugars Ltd. .......................................................................................................................... 5 At a Glance ............................................................................................................................................ 5 Milestones crossed by SRSL ...................................................................................................................... 8 VISION of the Company............................................................................................................................. 8 VALUES of the Company ........................................................................................................................... 9 BELIEF of the Company ............................................................................................................................. 9 Global Scenario ....................................................................................................................................... 10 Supply and demand ............................................................................................................................. 10 Haldia Refinery ........................................................................................................................................ 12 INTRODUCTION ............................................................................................................................... 14 Objective ................................................................................................................................................. 15 Methodology ........................................................................................................................................... 15 Dispatch system at SRSL, Haldia.............................................................................................................. 16 [A] Contract with parties/ Brokers: - ............................................................................................ 16 [B] Payment confirmation: - ......................................................................................................... 16 [C] Reporting of trucks at factory gate: - ...................................................................................... 16 [D] Delivery order (DO) issue: - ..................................................................................................... 17 [E] Loading operation: - ................................................................................................................ 17 [F] Paper works and truck release: -............................................................................................. 17 DATA SOURCE IDENTIFICATION ........................................................................................................ 20 PROBLEM IDENTIFICATION............................................................................................................... 23 OBJECTIVE ....................................................................................................................................... 27 WAITING AT TERMINAL (TP) ............................................................................................................. 28 Time taken to park the vehicle................................................................................................................ 28 Existing System .................................................................................................................................... 28 Issues ................................................................................................................................................... 29 Implication........................................................................................................................................... 30 Proposed System ................................................................................................................................. 30 1
  • 2.
    Nothing is impossible Delay in getting DO ................................................................................................................................. 31 Existing System .................................................................................................................................... 31 Issues ................................................................................................................................................... 32 Implication........................................................................................................................................... 32 Proposed System ................................................................................................................................. 33 Advantages.......................................................................................................................................... 33 WAITING AT QUEUE (TQ) .................................................................................................................. 34 Serial order of the Truck to enter ........................................................................................................... 34 Existing System .................................................................................................................................... 34 Issues ................................................................................................................................................... 34 Implication........................................................................................................................................... 35 Proposed System ................................................................................................................................. 35 Congestion at the Weigh-bridge for tare-weight/net weight ................................................................. 35 Existing System .................................................................................................................................... 35 Issues ................................................................................................................................................... 36 Implication........................................................................................................................................... 37 Proposed System ................................................................................................................................. 37 WAITING AT LOADING POINT (TL) ..................................................................................................... 39 Coordination Game ................................................................................................................................. 40 Role of Gate Security ........................................................................................................................... 40 Role of Process .................................................................................................................................... 41 Role of Sales Team .............................................................................................................................. 42 EXIT TIME (TEX) ................................................................................................................................. 44 OTHER HYGIENIC FACTORS............................................................................................................... 46 CONCLUSION ................................................................................................................................... 47 ANNEXURE ...................................................................................................................................... 49 Annexure-I: Questionnaire for Sales Office personnel ........................................................................... 49 Annexure-II: Questionnaire for Warehouse personnel .......................................................................... 50 Annexure-III: Questionnaire for Transporters ........................................................................................ 51 Annexure-IV: Data Table-1 ...................................................................................................................... 52 Annexure-V: Data Table-2 ....................................................................................................................... 53 Annexure-VI: SOP for Inward Gate Pass ................................................................................................. 54 Annexure-VII: Order Confirmation .......................................................................................................... 55 2
  • 3.
    Nothing is impossible ACKNOWLEDGEMENT Itis superfluous to express my gratitude to Mr. Kunal Dutta, my Project Supervisor, for his invaluable guidance & industry oriented teaching methods, without which my task on the job would not have been materialized. I extend my heartiest thanks to Mr. Yogesh Bhattar and all my colleagues and other senior persons who have helped me to carry out this project work. Puspendu Pattanayek Place: - Date: - 3
  • 4.
    Nothing is impossible CERTIFICATEOF ORIGINALITY This is to certify that the project titled “Optimisation of truck turnaround time in dispatch system” is an original work of the student and is being submitted in partial fulfillment for the award of the Master‟s Degree in Business Administration of Indira Gandhi National Open University. This report has not been submitted earlier either to this or to any other University/Institution for the fulfillment of the requirement of a course of study. SIGNATURE OF SUPERVISOR SIGNATURE OF STUDENT Place: Place: Date: Date: 4
  • 5.
    Nothing is impossible COMPANYPROFILE Shree Renuka Sugars Ltd. At a Glance Sr. No. Title Description 01 Company name Shree Renuka Sugars Ltd. 02 Plant location Haldia, Purba Medinipur, West Bengal 03 Business Manufacturing and selling of White crystal sugar 04 Main Raw material Raw sugar The factory produces the export quality white crystal 05 Product information sugar having below 45 icumsa. The sugar is used in our daily consumption. Acquisition of a sugar refinery- VDI at Brazil at the 06 International perspective end of 2009. Shree Renuka Sugars Ltd. (SRSL) was not born out of necessity, but the result of a compelling vision to emerge as the most efficient sugar processor and the largest marketer of sugar and ethanol in India. 5
  • 6.
    Nothing is impossible Thecompany was founded by Narendra Murkumbi and Vidya Murkumbi in 1998, not just dreamers but doers in their own right. The combination of dreamers and doers produced enriching result: over last decade, the company has emerged among the most exciting proxies of a conventional Indian industry; the company is one of the largest and fastest growing sugar companies in India. SRSL has its corporate office in Mumbai (India) and headquarters in Belgaum (Karnataka). Its cane crashing Operations are located in Karnataka and Maharastra (Munoli, Athani, Havalga and Gokak Sugars in Karnataka and Ratnaprabha Sugars in Maharastra). It also operates three leased facilities at Arag (Maharastra), Alanda and Raibag (Karnataka). The company Processes India‟s largest sugar refining capacity (4,000 TPD) across two integrated refineries (1,000 TPD each at Munoli and Athani) and a port based refinery in Haldia (2,500 TPD). 6
  • 7.
    Nothing is impossible 4500 Fig1: Different Plant Location of SRSL Fig2: Grabbing the International markets 7
  • 8.
    Nothing is impossible Milestonescrossed by SRSL  2009 : Acquisition of VDI at Brazil.  2009 : Commissioning of a cogeneration plant in Panchaganga cooperative sugar mill.  2008 : Commissioning of 2,500 TPD port based refinery at Haldia, West Bengal.  2007 : Acquisition of KBK Chem Engineering Pvt. Ltd.  2006 : Acquisition of sugar mill in Sindhkheda and relocated to Havalga, Karnataka.  2005 : Acquisition of Greenfield project at Athani, Karnataka.  2004 : SRSL IPO launched  2003 : Leasing of first co-operative mill.  2002 : Establishment of 250 TPD sugar refinery at Munoli.  2001 : Start os 60 KLPD distillery at Munoli.  2000 : Commencement of 11.2 MW cogeneration plant at Munoli.  1999 : Commencement of production at Munoli.  1998 : Acquisition of the assets of Nizam Sugars ltd. VISION of the Company 8
  • 9.
    Nothing is impossible VALUESof the Company BELIEF of the Company 9
  • 10.
    Nothing is impossible GlobalScenario Supply and demand In 2007-08, global sugar consumption totaled 157.6 million tones vis-a-vis 167.2 million tones of global production, creating a 9.6 million tones surplus. In 2008-09, however a reversal of this trend was seen. According to the Czamikow Research, 2008-09 sugar production is expected to reach 153.5 million tons, down 13.7 million tons from the previous year. The deficit is expected to be around 7.1 million tons. The world consumption is projected at 160.6 million tons, up 1.9% from 2007-08. WORLD SUGAR (Qty. in Million tons) 180 160 140 120 100 80 60 40 20 0 2004-05 2005-06 2006-07 2007-08 2008-09 2009-10 Production Consumption Stocks Chart1: Production, consumption & stock of sugar in the World 10
  • 11.
    Nothing is impossible Sugar Production (Qty. in Million tons) Cuba Australia Former Soviet union Thailand US 2007-08 China 2008-09 India EU27 Brazil 0 5 10 15 20 25 30 35 40 Chart2: Production of sugar in last two seasons The dramatical changes in global sugar market helps SRSL to make a significant revenue. The following charts are depicting the picture clearly. 9257 10000 8000 Rs. in Million 6000 2682 4000 2000 0 Quarter ended 31.12.09 Quarter ended 31.12.08 Chart3: Comparative assessment of revenue from Sugar 11
  • 12.
    Nothing is impossible 1,878 2,000 1,800 1,600 1,400 Rs. in Million 1,200 1,000 800 600 400 (40) 200 - -200 Quarter ended 31.12.09 Quarter ended 31.12.08 Chart4: Comparative assessment of PBIT from Sugar Haldia Refinery Haldia refinery unit is the flagship of SRSL. The Haldia refinery unit is strategically placed to service domestic and export markets. It imports raw sugar to sell locally after refining, refines local raw sugar to sell internationally, and imports and re-exports to address the demand for white crystal sugar. It is the largest standalone sugar refinery in India with installed capacity of 2500 MT/Day. It is capable of meeting 75% requirement of Sugar of West Bengal. The Refinery is 100% dependent on Haldia port for Raw materials import. 12
  • 13.
    Nothing is impossible Flowchart1:Process Flow of Sugar refinery (SRSL) 13
  • 14.
    Nothing is impossible INTRODUCTION Truckturnaround time is the average time elapsed between a truck‟s arrival at any plant/ facility and its departure from the same. This is an indicator of the efficiency of receiving and shipping processes. This also directly affects freight carrier‟s profits on organisation. Thereby it became easier to the organization to avail the trucks according to requirement. We are living in the age of technology. Our surrounding environments are growing fast. We have to speed up ourselves for make a proper harmony. Now we can communicate with others from anywhere in the world within a fraction of second. Business environment is also becoming more complex and competitive. We have to serve better and faster than others to win the race. TIME is the most crucial factor in the success of our life. We must have to do the right job at right place and at right time. In transport economics, the value of time is the opportunity cost of the time that a traveler spends on his/her journey. In essence, this makes it the amount that a traveler would be willing to pay in order to save time, or the amount they would accept as compensation for lost time. Production is meant for dispatch. If we cannot dispatch the produced goods to the customers at the right time it will be meaningless. If the truck turnaround time cannot be optimized, the buyer will be less interested to lift the material from the vendor. That will cause a loss to the vendor. 14
  • 15.
    Nothing is impossible Thesuppliers are happy if they can supply the materials as much as possible to the customers by availing the required quantity of trucks easily. The customer is delighted if he gets his material without bearing any detention charge. The transporter is delighted if he can recycle the trucks as much as possible. The truck drivers and helpers are happy if they can earn more money by getting more trips. All these are possible only by optimizing the truck turnaround time. Objective The objective of the project is “Optimization of truck turnaround time in dispatch system”. The project deals with all factors affecting truck turnaround time in final goods dispatch. Detailed study of existing systems and processes helps in understanding the integrities of the subject matter and new systems are proposed to achieve the above mentioned objective. Methodology The scope of the study is all ex-mill dispatches to domestic customer which starts from Reporting of trucks at parking area to final release of truck from the Gate after invoicing. 1. Data Source identification – Understanding the existing framework 2. Data collection – Breaking the chain into small sub-processes and collecting data at individual level. Collecting information from the ground level officers and data records 3. Data analysis – Identifying root cause, Coming up with meaningful inferences & focusing on the objective of the subject. 4. Proposing new system vis-a-vis the existing ones. 5. Concluding with other hygienic factors which can further enhance the study made. 15
  • 16.
    Nothing is impossible Dispatchsystem at SRSL, Haldia It is fully ex-mill basis; i.e. the buyer engage truck to lift the material and all the transport responsibilities goes to the buyer outside the factory premises. The total dispatch operation includes the following core activities- [A] Contract with parties/ Brokers: - SRSL sales it maximum sugar through its authorized Kolkata based 6 (six) brokers. The Sales manager makes deal with brokers for a specified quantity in a specific terms and condition and the brokers contact with the interested parties. They send a list of interested buyers. The sales manager circulates the deal number to the broker. All the transactions and communications are made with reference to this deal number. [B] Payment confirmation: - Customers directly make the payments at SRSL‟s bank account at HDFC Kolkata Branch. Then they inform the payment details- cheque/ RTGS/ fund transfer no. to the broker with whom they make the deal. The brokers intimate the same to SRSL through e-mail. On the basis of this information the accounts department of SRSL give clearance of the respective payment if it is credited in SRSL bank account. [C] Reporting of trucks at factory gate: - The customers send trucks to SRSL factory to lift their material. They intimate the truck number along with its related payment details to SRSL sales office through the respective broker. The drivers/ helpers come to sales office and make query for DO. 16
  • 17.
    Nothing is impossible [D] Delivery order (DO) issue: - The following steps are followed to issue a DO- 1. Query for DO by drivers/ helpers/ transporters, 2. Checking of truck number in e-mails sent by brokers, 3. If it is found in mail, check whether the respective payment is confirmed by the accounts department or not. 4. Issue the DO to the trucks having confirmed payment. [E] Loading operation: - After receiving the DO the truck wait at the parking area to enter inside the factory Make a queue in front of the weighbridge Tare weight and sent to loading point Trucks are loaded either by direct belt line of packing section or by labour from warehouse Loading complete and sent to weighbridge for Net weight Park the loaded truck at road and lashing done by driver and helper [F] Paper works and truck release: - The driver / helper submit the counter part of DO received from the Warehouse office to the Sales office. Sales office prepares the invoice and gate pass and release the truck. 17
  • 18.
    Nothing is impossible START Flowchart2 : Existing dispatch Procedure 18
  • 19.
    Nothing is impossible Fig3: Existing Logistical Layout 19
  • 20.
    Nothing is impossible DATASOURCE IDENTIFICATION The gate register of SRSL contains the IN time and OUT time of each and every trucks. It is the master data source for this project work. From the gate register the data of total truck turnaround time of 50 trucks randomly taken from different dates. It is found that average time is 12 hrs. per truck where as in neighboring factories like- MCPI, HPL, etc it is approximately 4~5 hrs. Avg turnaround time Neighbouring factories (Hrs) ** MCC PTA India Corp Pvt Ltd., Haldia 4.20 Haldia Petrochemicals Ltd.,Haldia 4.00 Exide Industries Ltd.,Haldia 3.60 Dhunseri Tea & Petrochemicals Ltd., Haldia 5.00 Gokul Refoils & Solvent Ltd., Haldia 4.80 Ruchi Soya Industries Limited, Haldia 5.50 Tata Chemicals Ltd., Haldia 3.80 Hindustan Unilever Ltd., Haldia 4.50 Table-1 : Avergae turnaround time in neighbouring factories (Data source: Discussion with staffs of Logistics/ D ispatch section) Daily average production of the plant is 2300 MT. So the average dispatch rate should also be either 2300 MT/day or more than that. The dispatch flow chart is clearly depicting that the DO can be issued only after getting the truck no. from the broker via e-mail and if the referred payment is confirmed/ available. It implies that issuing of DO depends on two conditions- 20
  • 21.
    Nothing is impossible 1. Intimation of truck no. by Broker via e-mail 2. Referred payment is confirmed/ available, i.e. the party has deposited the payment in SRSL‟s Bank a/c. Here both are external factors and fully depend on party/ broker. The next steps are SRSL‟s internal factors. To cover up both internal and external factors three questionnaires (Annexure-I, Annexure-II, and Annexure-III) were prepared for Sales office personnel, Warehouse personnel, and Transporter and requested them to fill up the questionnaire with free mind. Their opinion have been shortlisted as follows- Opinion of Sales office personnel 1. They have the capacity to issue DO of 3000 MT by 10 hrs. if everything is ok. 2. But sometimes they cannot issue DO to a truck as the above two conditions are not fulfilled. 3. They do not face any problem in invoicing and other paper works. Opinion of Warehouse office personnel 1. They can load more than 200 trucks daily, i.e. approx. 2500 MT. 2. They require daily dispatch projection rightly from sales dept. in well advance. Opinion of Transporters 1. In most of the cases their trucks are detained for 1~2 days only to get DO 2. It takes more than 12 hours to load and release for 30-35% trucks. 3. Truck turnaround time should be 31/2 ~ 4 hrs. 21
  • 22.
    Nothing is impossible Truckturnaround time may differ from one factory to another. It depends on the product and on the terms and conditions of the dispatch system, i.e. whether it is Ex-factory or Free on Road (FOR) basis. However, by discussing with the transporters, SRSL staffs of Sales, Logistics and warehouse department, if all the parameters are fulfilled in each step the standard turnaround times should be as per the following table. Steps Jobs Optimum time required 1 Truck report at gate and DO issue 30 Minutes 2 Gate entry and sent to weighbridge 20 Minutes 3 Tare weight - truck loading – Net weight 60 Minutes 4 Paper works and truck release 20 Minutes 5 Average Waiting time in Queue (transitions) 60 Minutes Total 3 Hr 10 Minutes Table2 : Optimum time required in each steps Considering the average turnaround time listed in the Table -1 and Table-2, we can conclude that the standard truck turnaround time should be approximately 4 hours. 22
  • 23.
    Nothing is impossible PROBLEMIDENTIFICATION Practically, the gate register is depicting a different picture. Following is the scan copy of one page of the gate register for the date 06.04.2010. Here one truck is taking 18 hrs 47 minutes, Fig4 : Scan copy of gate register- a true picture of turnaround time whereas another truck is taking only 3 hrs 10 minutes. Again 8 out of 18, i.e. 44 % trucks are taking more than 12 hrs for its turnaround time and only 22 % trucks have turnaround time for less than 5 hours. However, we are going through two experiments which can help us to identify the problems and their inferences. 23
  • 24.
    Nothing is impossible Experiment1: The existing process of dispatch- right from vehicle entering in parking area for Delivery order till it leaves the premise with invoices was studied on normal dispatch with a sample of 50 trucks randomly taken from ten days in the month of April 2010. The average times taken by trucks at various steps were tabulated (Annexure-IV: Data Table-1) and following observations are made: 1. Few trucks are getting DO timely; i.e. within 30 minutes 2. 34 % trucks are detained for more than 10 hrs even for one or two days. Only 28% trucks have the turnaround time for less than 5 hrs. 3. Extra time is consumed in each stage. 4. Average turnaround time for each truck is 10-12 hrs which is approx. 3 times of standard time. 22% 28% 12% 38% Truck turnaround time 3-5 hrs. Truck turnaround time 5-10 hrs. Truck turnaround time 10-14 hrs. Truck turnaround time more than 1 day Chart5 : Truck turnaround time 24
  • 25.
    Nothing is impossible Experiment2: For a period of one month, number of vehicles reporting to the plant was recorded daily. Out of which percentage of vehicles getting DO. Invoice same day was tabulated (Annexure-V: Data Table-2) and following observations are made: 1. All the reported trucks are not getting DO. 2. All the trucks are not loaded and released within the same day even after issuing DO 3. Remarkable daily backlog of pending trucks to be loaded. Inferences: Based on above two experiments and studying the process chart of the dispatch 4 concern areas have been identified which affects the overall turnaround time of the dispatch. They are 1. Truck Terminal 2. Waiting in queue before tare-weight 3. Waiting at loading point 4. Time after loading is over 6% 9% Waiting for DO 10% Waiting Gate entry & Tare weight Waiting for loading and net weight 75% Paperwork Chart6 : Contribution of each stage in total turnaround time 25
  • 26.
    Nothing is impossible 60 50 40 Hours 30 20 10 - WB 29A 1639 WB29 9089 WB29 9806 WB29 8161 WB29 4331 WB29 6089 WB31 3387 WB29 5212 WB15 3349 WB29 9033 WB25 5240 WB29 2141 WB29 5808 WB39 8001 WB29 4607 WB29 8132 WB23 7502 WB29 2137 WB29 8096 WB29 8429 WB29 9041 WB29 8933 WB29 2052 WB29 9576 WB41C 5699 WB 11B 2851 HR38J 4323 WB29A 0067 WB29A 0043 WB29A 1513 WB29A 1924 WB29A 0956 WB11A 1062 WB11A 2888 WB37A 6222 WB15A 1634 WB29A 0725 WB29A 0650 WB41D 3176 WB 29 8851 WB03B 7303 WB 41 C 3584 WB41B 7112 WB41B 7038 WB11B 1101 WB15B 0366 WB 23 A 8214 WB 11 A 2446 WB 25 A 9309 CG 04J 3193 1 2 3 4 5 6 7 8 9 10 11 12 13 14 15 16 17 18 19 20 21 22 23 24 25 26 27 28 29 30 31 32 33 34 35 36 37 38 39 40 41 42 43 44 45 46 47 48 49 50 Paperwork Waiting for loading and net weight Waiting Gate entry & Tare weight Waiting for DO 3 Hrs 5 Hrs Chart7 : Time consumed at each stage- sample of 50 trucks The above chart is showing that the turnaround time is crossing the standard limit, i.e. 3 ~ 5 hours mainly because of “waiting for DO”. Chart8 : Average Truck turnaround time-Existing Vs. Ideal Apart from the above four, other hygienic factors have also been discussed in later sections which can further increase the operational efficiency of the dispatches. 26
  • 27.
    Nothing is impossible OBJECTIVE Theobjective of the project is to optimize the truck turnaround time. Where TIME is the subject, optimization can be defined by the lowest possible time. That‟s why we can construct our objective function as: Min (TTotal) TTotal = TP + TQ + TL + TEX Where, TTotal is defined as the total turn-around time of truck. TP is Terminal Waiting Time TQ is time taken between gate Entry and the Tare weight. TL is the time taken for loading TEX is time taken by truck to leave the premise after loading 27
  • 28.
    Nothing is impossible WAITINGAT TERMINAL (TP) Terminal waiting time is defined as the time taken by the truck from Main gate entry till it receives the Delivery Order. This can be further divided into two: Time taken to park the vehicle at parking terminal (Tparking) and the delay in receiving the DO (TDO). Time taken to park the vehicle Existing System Once the truck arrives at the main Security Gate; Inward Gate Pass (IGP) is issued with following particulars: Truck No., Reporting Date & Time, Party name, Driver‟s mobile no. (if any) Then truck moves to the truck terminal with IGP Fig5 : Scan copy of blank IGP 28
  • 29.
    Nothing is impossible Issues 1. Incomplete entry of IGP  Missing particulars, commonly Party name and Driver‟s Contact No 2. Duplicity in IGP  In case of misplacement of initial IGP, issuing fresh IGP with different Sl. No. or issuing more than one IGP for the same truck. 3. False generation of IGP  Issuing IGP to transporters in absence of physical truck 4. Wrong entry  Human error while noting the truck no. e.g. Truck No. WB 23 A 4505 instead of WB 29 A 4505 5. No proper arrangement of vehicle at parking area  No proper marking at truck terminal leading to random placement of trucks Absent of party name cause delay in DO issue as all the brokers mail to be checked to find out the truck no. Fig6 : Scan copy of incomplete(half filled) IGP 29
  • 30.
    Nothing is impossible Fig7 : Parking area of SRSL,Haldia - No proper arrangement Implication 1. No idea of exact number of vehicle in the premise 2. Time delay in distributing DO because of insufficient information in IGP 3. Poor space utilization of truck terminal; restricting the number of vehicles 4. Quarrel among truck drivers because of no proper order of entering 5. Duplicate/false IGP leads to Financial blockage as unwanted DO lying at the gate Proposed System 1. Right Surveillance System at the Gate with adequate infrastructure 2. To follow the SOP of completely filling the IGP (Please find the Annex-1) 3. Orderly arrangement of truck at parking area. 30
  • 31.
    Nothing is impossible Delayin getting DO Existing System  Step1: A copy of IGP is sent to sales office from the main gate in every 1hr interval  Step2: Dispatch details is intimated to Sales Office by the broker through the mail  Step3: IGP is matched with mail of the party received.  Step4: Payment confirmation from the accounts  Step5: DO is issued which is sent at the Security Gate.  Step6: In case of any discrepancies IGP is kept in hold. Flowchart3: Existing DO issue procedure 31
  • 32.
    Nothing is impossible Issues 1. Parties are sending trucks without any payment confirmation leading to Truck delay at parking 2. Sales office busy in matching DO issued with physical truck available. 3. Time wastage in truck no. rectification and handling DO lying at the gate. 4. Trucks are allowed in our parking without any document; which cause some unwanted trucks flocking in SRSL‟s premise. Implication 1. Parties always has complain of vehicle delaying for 3-4 days, using the same as excuse for demanding extension in lifting date. 2. Huge phone calls of parties for queries related to DO issue, attending the same leading to further delay in DO issue & at times avoiding calls leads to customer dissatisfaction 3. Drivers, helpers, transporters getting irritated because of confusion in DO issue leading to a noisy work environment. In short, complete mismanagement in issuing DO is the major factor in affecting the over-all turn-around time of a truck. 32
  • 33.
    Nothing is impossible ProposedSystem Flowchart4: Proposed DO issue procedure Advantages 1. Only the trucks having valid „order confirmation‟ will be allowed in our parking; restricting unwanted trucks. 2. DO can be issued easily on the basis of „order confirmation‟ 3. No waste of time. 4. Healthy working environment 5. Speed of dispatch will improve the truck availability. 6. Customer Satisfaction 33
  • 34.
    Nothing is impossible WAITINGAT QUEUE (TQ) Queuing time (TQ) is defined as the time taken by truck to reach the weigh bridge for tare weight from the time it enters the Gate. Once the DO has been issued, entry of the truck depends on three major factors: 1. Serial order of the truck as per DO number. 2. Congestion at the Weigh-bridge for tare-weight/Net weight Serial order of the Truck to enter Existing System Every truck No. is represented by 2 identification number namely, 1. Sl. No. of the IGP 2. Deliver Order No. as printed in DO Presently, it has been observed that no fixed number is used for entering the truck and ad-hoc strategy is used by the security personnel in that particular shift. Issues 1. Generally it has been found that in most of the cases truck forward in queue in terms of Sl. No. of the IGP is backward in terms of Deliver Order No. and the vice versa. 2. Truck driver are ignorant enough to understand the reasons for delay in issue of DO due to any valid reason whatsoever and questions any vehicle which reported after them but enters the plant for loading before them. 34
  • 35.
    Nothing is impossible Allthis forces the security personnel to make a decision impromptu. Implication 1. Conflict between the different security officials present at times of execution 2. Conflict of truck drivers & security justifying their entry. 3. When the volume of Dispatch is high, the confusion of adopting the right choice ends up delay in the truck entry time. Proposed System As discussed in the previous section, by adopting the proposed DO issue mechanism, the truck will be reporting only with prior order confirmation. Sl. No of the IGP can be strictly used as the only criteria of order of entry of vehicles. With a fixed guideline in place neither a driver nor a transporter can raise any question and the system will be followed smoothly. Congestion at the Weigh-bridge for tare-weight/net weight Existing System Company has currently 2 weigh-bridges for white sugar delivery. These two weigh bridges are also used for Molasses dispatch. But only one weighbridge is used at a time for tare weight and net weight for both kind of dispatch. It causes traffic jam in front weighbridge and ultimately affect the turnaround time. Snapshot of the weigh-bridge location along with road leading to same is shown below: 35
  • 36.
    Nothing is impossible Empty Molasses trucks to empty sugar load tanker Molasses loaded tanker Fig8: Location of Weighbridges Issues Following are few observations on current mode of operation: Though the leading road is wide enough for two-way traffic movement, there is no traffic control often resulting in jam  No track of number of vehicles with in the premise is maintained, which always leads to either shortage or excess entry of vehicles further adding to the congestion.  Tankers for molasses also use the same road affecting dispatch of sugar or molasses or at times both, since they do not want to wait in the same queue with sugar trucks which results in tussle between drivers.  Both the weighbridges are used for tare-weight & net-weight. 36
  • 37.
    Nothing is impossible Implication Asmentioned above, existing system doesn‟t follow any systematic approach in handling traffic for dispatches. There is all possible combination of conflicts namely; within truck drivers, security & Truck drivers, weigh-bridge operator & truck drivers. In a whole the process eats up lot of time affecting the turn-around time. Proposed System 1. Maintaining a tracking register at the gate, keeping count of vehicles allowed for entry and vehicles leaving from the gate. 2. By optimally using the one-way of the road it has been worked out that at a given time 20 vehicles can stand in queue after entering the Gate. See annexure for the calculation. 3. Arrangement of road divider and deploying one security personnel to act as traffic man to avoid any wrong traffic practice. 4. Molasses Dispatch: Separate road has been identified for molasses tanker. 5. Dedicated weighbridge for tare-weight & net-weight. 37
  • 38.
    Nothing is impossible Fig9: Proposed Logistical Layout 38
  • 39.
    Nothing is impossible WAITINGAT LOADING POINT (TL) This is defined as time taken to load the truck after tare-weight is completed. TL comprises of 2 major components placing time of the vehicle and time taken by the vehicle to load. Placing of the vehicles is dependent on the availability of the loading point. Intricacies involved in placing vehicle at loading point can be studied from below mentioned flowchart: Flowchart5: Truck Loading 39
  • 40.
    Nothing is impossible GivenN – loading points, number of vehicles to be allowed for tare-weight should be 2N to avoid any time delay in transition of trucks at loading point. Later it will become three at a point: one which has just loaded vacates the place and waits for his documents while he lashes the tarpaulins etc. next one is loading and third waiting. Coordination Game From the above flowchart, it is clear the process of placing vehicle involves not only warehouse but other Departments too especially Sales, Logistics, Security & Process. The first two steps are fully controlled by Gate security; Process dept is playing an important role at step 5 by declaring the available grade in belt lines; Sales dept. is playing a crucial role to make arrangement for sufficient loading point by declaring the daily dispatch projection. Finally Logistics/ warehouse dept. is mapping all the data by checking its feasibility TL can be drastically reduced by the proper co-ordination among all the departments. Individual role of each Dept. is mentioned below: Role of Gate Security Gate Security majorly regulates the inflow & outflow of truck within the plant premise. For the optimum utilization of time the truck should be always available on the road from Plant Gate to Weighbridge. Calculation of optimum number of trucks in Queue Permissible length of the road: 200 Mtr. Average Length of a truck: 8 Mtr. 40
  • 41.
    Nothing is impossible Averagedistance between 2 trucks: 2 Mtr Optimum number of trucks to be in queue: 200/(8+2) = 20 From the above calculation, Gate security should always maintain 20 numbers of trucks in queue. For ease controlling gate security can use token for each entry truck. Whenever a truck will enter for loading it will have a token and again when a truck is going out it will deposit the token to gate security. Whenever a token is deposited to them, they will enter the next truck immediately. Gate security always should maintain a zero balance of available token in their hand. A Security officer need to be designated for controlling the traffic between Gate and weighbridge and must be responsible for having optimum number of trucks in queue as calculated. Role of Process One of the peculiar dispatch arrangements in SRSL is the online dispatch through direct belt-line production. After Bagging the finished good is dropped on a conveyor-belt which can directly feed truck waiting for loading (as shown in the picture). Fig10 : Truck loading through direct belt conveyor line 41
  • 42.
    Nothing is impossible Twogrades of Sugar are produced namely; M-30 (Medium Grain Size), S-30 (Small Grain Size). Each line can be used interchangeably depending on the mesh arrangement handled by Process Dept. Since the online Belt-conveyor act as a loading point for dispatch, number of lines producing S-30 & M-30 is vital information for logistic department to plan and place the loading trucks accordingly. A proper channel of information has been devised for prior intimation of line changing: Fig11 : Replica of the slip used forBagging line change information Role of Sales Team Sales Team is the only group which is closed to the market because of their direct interaction with the customer. Since the nature of sale in SRSL is on Ex-Work basis, vehicles are engaged by the customers and so the flow of vehicle for dispatch depends on many external factors namely, 42
  • 43.
    Nothing is impossible 1. Demand & Supply factors 2. Seasonal factors 3. Presence of competitors 4. Quality of the material 5. Lifting Terms & Condition All the above factors directly or indirectly influence the dispatches and in turn the flow of vehicles. Keeping in view the above mentioned factors, a right estimation on the availability of trucks or average lifting of the day can help in proper loading plan at warehouse end. Fig12: Coordination game 43
  • 44.
    Nothing is impossible EXITTIME (TEX) Exit Time is defined as the time by the truck to leave the SRSL premise. Various Steps are involved: -  Step 1: After completion of NET weight, trucks park on the road inside the factory.  Step 2: The driver/helper submit the counter of the DO along with the weighment slip to the security at gate 2 and then they become busy to lashing the tarpaulin on the truck.  Step 3: Security persons forward the counter part of DO along with the weighment slip to the Sales Office.  Step 4: Final documents (Invoice and Gate pass) are generated at Sales office and it is handed over to Security persons at gate2.  Step 5: Security persons call the driver/ helper/ transporter via PA (Public Announcement) system to collect the final documents.  Step 6: Driver/ helper/ transporter collect the final documents.  Step 7: Driver/ helper take the copy of Consignment note (popularly known as bilty / Lorry Receipt) and advance cash (if any) from the transporter.  Step 8: Truck released move to destination. Here step 4 is the most important step. TEX largely depends on this step. Sales Office plays a vital role in TEX by releasing the final documents and the Transporters also have the same importance in TEX. If the Sales office can release the final documents within a shortest time there is a scope of Min(TEX). 44
  • 45.
    Nothing is impossible But,as per step 2, the driver/ helper go for lashing the tarpaulin on the truck after submitting the counter part of the DO. They take around 30 minutes for lashing. That means the Sales office have a scope to release the final documents by 30 minutes. But they take maximum 10 minutes for that. So the performance of Sales office in final document releasing is significantly high; i.e. there is no scope of further improvement. 45
  • 46.
    Nothing is impossible OTHERHYGIENIC FACTORS This sections deals with other hygienic factor which can further enhance the speed of dispatch. If one computer is installed in main gate with online truck tracking system (TTS) software, the objective function can be more optimized. The computer will be connected with LAN (local Area Network). The system will be updated in each and every steps- main gate, sales office, and warehouse. 1. While a truck is reporting to main gate along with the OC the truck no. and the OC number will be entered in the computer and the truck will be sent to parking area. Again while gate entry the status will also be updated in the system. 2. Sales Office will check the OC updated in TTS and will issue DO as confirmed by Broker‟s mail and will update the DO issue status in the system. 3. Warehouse office update the loading status- tare weight and net weight both will be updated in the system. As it is an online system, it will facilitate to track all the status as follows- 1. How many trucks are waiting for DO at parking area. 2. How many trucks are waiting for gate entry after issuing DO. 3. How many trucks are waiting at weighbridge for tare weight. 4. How many trucks are loaded and waiting for documents (invoice, gate pass etc.) 5. In short, mapping of each activity can easily be made. 46
  • 47.
    Nothing is impossible CONCLUSION Loadingprocess is an in-plant logistic activity but its relevance is manifold. At one end it shows the operational efficiency of the company and on the other hand plays a major role in customer service. The problem has been divided into smaller sub-steps which has been analyzed in detail, understanding the existing system, studying the issues involved, proposing new methods or modifying the existing ones, thus finalizing step by step process which is more sound and efficient. Issuing DO mainly depends on two external factors as discussed in the first chapter. The proposed system for DO issue can be most effective in controlling the external factors. The main factor- payment confirmation has been shifted to the time before reporting of truck at parking area. The truck itself brings a copy of OC. OC is issued only after payment confirmation. The transporters/ drivers of trucks are assured to get the DO immediately due to having a copy of OC with them. That‟s why no unwanted/ unauthorized truck is placed in the parking area and DO can easily be issued to the authorized trucks on the basis of OC- no any other document is required to check. To control the internal factors, proper co-ordination with all the departments which are co-related to dispatch system like- Sales, Gate security, Warehouse, and Process is highly required. Only proper co-ordination and mapping of all the factors will help to optimize the truck turnaround time. In addition, TTS software can enhance the speed of all the activities related to turnaround time. 47
  • 48.
    Nothing is impossible Therectified and alternative systems proposed in this project work can minimize the turnaround time to 4 ~ 5 hrs. Chart9: Expected benefit In short, the following benefits can be expected from this project work -  Dispatch system will be economic.  Smoothness in dispatch system.  Optimize utilization of manpower and loading capacity.  Parking of unwanted trucks will be avoided.  Customer satisfaction. 48
  • 49.
    Nothing is impossible ANNEXURE Annexure-I:Questionnaire for Sales Office personnel Name:- Organization:- Designation:- Department:- 1. How many DO can be issued daily? 2. Can it fulfill the current dispatch volume of the organization? 3. What is the average time required to issue a DO? TRUCK IN 4. Can it (sl no. 3) be minimized? 5. Is there any constraint faced by you while issuing DO- 6. Scope of improvement- 7. What is the average time required for invoice and other formalities? TRUCK OUT 8. Can it (sl no. 7) be minimized? 9. Constraint faced by you while preparing invoices- 10. Scope of improvement- Date: - Signature 49
  • 50.
    Nothing is impossible Annexure-II:Questionnaire for Warehouse personnel Name:- Organization: - Designation:- Department:- 1. How many trucks are loaded daily? 2. Can it fulfill the current dispatch volume of the organization? 3. What is the average time required to load a truck? 4. Can it (sl no. 3) be minimized? 5. What are the basic requirements to load a truck? TRUCK LOADING 6. Is there any deficiency in your requirements? 7. Is there any other constraint faced by you to load a truck? 8. Scope of improvement- 9. Do you need any help/ co-ordination from other department? (if YES, please specify) 10. Scope of improvement- Date: - Signature 50
  • 51.
    Nothing is impossible Annexure-III:Questionnaire for Transporters Name:- Organization:- Designation:- Department:- 1. Are you getting DO timely? 2. Are your trucks got detained outside factory gate/ parking area? TRUCK IN 3. What is the average time of detention you are facing per truck at parking area? 4. What are the main causes of detention? 5. Is there any change required in the present system of issuing DO? a. (please specify) 6. What are the problems you are facing in gate entry of your truck? 7. Suggestion for improvement:- 8. Are your trucks got detained at loading point? LOADING TRUCK 9. What is the average time of detention you are facing per truck at loading point? 10. What are the problems you are facing in loading your truck? 11. Suggestion for improvement:- 12. Are your trucks got detained due to any delay in paper works? 13. What is the average time of detention you are facing per truck for paper TRUCK OUT works? 14. What are the problems you are facing in releasing your truck? 15. Suggestion for improvement:- Comments ( if any): - Date: - Signature 51
  • 52.
    Nothing is impossible Annexure-IV:Data Table-1 Waiting Gate Waiting for Waiting for Waiting for Loading & NET wt. loading and Paper works & Sl No. Truck no. Reported at gate DO issued tare weight entry & Tare Paperwork Total hours DO (hrs.) complete net weight release weight (Hrs) (Hrs) (Hrs) A B C D=C-B E F=E-C G H=G-E I J=I-G K=D+F+H+J 1 WB 29 8851 01/04/2010 10:02 01/04/2010 11:30 1.45 01/04/2010 12:40 1.17 01/04/2010 13:30 0.82 01/04/2010 14:05 0.57 4.00 2 WB29 9089 01/04/2010 10:05 01/04/2010 10:15 0.17 01/04/2010 12:35 2.32 01/04/2010 13:30 0.92 01/04/2010 14:12 0.70 4.10 3 WB29A 0067 01/04/2010 10:20 02/04/2010 10:22 24.02 02/04/2010 11:25 1.05 02/04/2010 12:20 0.92 02/04/2010 12:54 0.55 26.53 4 WB29 9806 01/04/2010 10:20 01/04/2010 14:05 3.75 01/04/2010 16:15 2.17 01/04/2010 17:20 1.07 01/04/2010 17:55 0.58 7.57 5 WB29 8161 01/04/2010 10:25 01/04/2010 16:50 6.40 01/04/2010 18:10 1.32 01/04/2010 19:00 0.82 01/04/2010 19:30 0.50 9.03 6 WB29 4331 02/04/2010 10:00 02/04/2010 10:56 0.93 02/04/2010 14:56 3.98 02/04/2010 15:44 0.78 02/04/2010 19:44 3.98 9.68 7 WB29 6089 02/04/2010 10:30 03/04/2010 11:30 24.98 03/04/2010 12:30 1.00 03/04/2010 13:30 0.98 03/04/2010 14:10 0.67 27.63 8 WB 23 A 8214 02/04/2010 10:40 02/04/2010 17:50 7.15 02/04/2010 18:20 0.50 02/04/2010 19:15 0.92 02/04/2010 19:45 0.48 9.05 9 WB29A 0043 02/04/2010 11:32 02/04/2010 11:50 0.28 02/04/2010 15:05 3.23 02/04/2010 16:05 0.98 02/04/2010 16:36 0.52 5.02 10 WB03B 7303 02/04/2010 11:35 02/04/2010 12:10 0.57 02/04/2010 14:34 2.38 02/04/2010 15:38 1.07 02/04/2010 16:02 0.40 4.42 11 WB31 3387 08/04/2010 13:45 08/04/2010 15:10 1.42 08/04/2010 16:10 0.98 08/04/2010 17:05 0.92 08/04/2010 17:32 0.45 3.77 12 WB29 5212 08/04/2010 13:50 08/04/2010 21:00 7.15 08/04/2010 22:30 1.50 08/04/2010 23:28 0.97 09/04/2010 00:48 1.33 10.95 13 WB29A 1513 08/04/2010 13:52 08/04/2010 21:10 7.30 08/04/2010 22:05 0.92 08/04/2010 22:55 0.82 08/04/2010 23:46 0.83 9.87 14 WB 29A 1639 08/04/2010 17:15 08/04/2010 18:35 1.32 08/04/2010 22:24 3.82 08/04/2010 23:20 0.92 09/04/2010 00:23 1.03 7.08 15 WB15 3349 08/04/2010 17:20 09/04/2010 11:30 18.17 09/04/2010 18:00 6.50 09/04/2010 19:06 1.08 09/04/2010 19:38 0.53 26.28 16 WB29 9033 09/04/2010 11:30 09/04/2010 19:50 8.33 09/04/2010 20:30 0.65 09/04/2010 21:48 1.30 09/04/2010 22:12 0.40 10.68 17 WB25 5240 09/04/2010 11:30 09/04/2010 19:20 7.83 09/04/2010 20:15 0.92 09/04/2010 21:31 1.27 09/04/2010 22:06 0.57 10.58 18 WB29A 1924 09/04/2010 11:35 09/04/2010 17:30 5.90 09/04/2010 18:10 0.67 09/04/2010 19:01 0.85 09/04/2010 19:40 0.63 8.05 19 WB29A 0956 09/04/2010 15:05 09/04/2010 16:05 1.00 09/04/2010 17:38 1.53 09/04/2010 18:32 0.88 09/04/2010 19:17 0.75 4.17 20 WB29 2141 09/04/2010 15:08 09/04/2010 15:35 0.43 09/04/2010 16:30 0.92 09/04/2010 17:30 0.98 09/04/2010 18:15 0.75 3.08 21 WB29 5808 14/04/2010 10:50 14/04/2010 12:10 1.32 14/04/2010 13:00 0.82 14/04/2010 14:05 1.08 14/04/2010 14:57 0.87 4.08 22 WB 41 C 3584 14/04/2010 11:30 14/04/2010 12:10 0.67 14/04/2010 13:12 1.03 14/04/2010 14:07 0.92 14/04/2010 14:49 0.70 3.32 23 WB11A 1062 14/04/2010 12:10 14/04/2010 13:05 0.92 14/04/2010 14:10 1.08 14/04/2010 15:19 1.13 14/04/2010 15:52 0.55 3.68 24 WB 11 A 2446 14/04/2010 12:10 15/04/2010 19:15 31.08 16/04/2010 11:45 16.50 16/04/2010 12:44 0.98 16/04/2010 13:22 0.63 49.20 25 WB39 8001 14/04/2010 12:15 14/04/2010 14:20 2.07 14/04/2010 15:20 1.00 14/04/2010 17:08 1.78 14/04/2010 17:41 0.55 5.40 26 WB41C 5699 16/04/2010 14:15 17/04/2010 11:15 21.00 17/04/2010 12:00 0.75 17/04/2010 13:13 1.22 17/04/2010 13:51 0.62 23.58 27 WB29 4607 16/04/2010 14:17 17/04/2010 15:25 25.13 17/04/2010 16:22 0.93 17/04/2010 17:18 0.93 17/04/2010 18:06 0.78 27.78 28 WB11A 2888 16/04/2010 16:17 16/04/2010 18:08 1.85 16/04/2010 19:02 0.88 16/04/2010 19:57 0.92 16/04/2010 20:37 0.67 4.32 29 WB37A 6222 16/04/2010 16:25 16/04/2010 18:22 1.93 16/04/2010 19:05 0.72 16/04/2010 20:05 0.98 16/04/2010 20:44 0.65 4.28 30 WB29 8132 16/04/2010 17:30 16/04/2010 19:40 2.17 16/04/2010 22:13 2.53 16/04/2010 23:22 1.15 17/04/2010 00:01 0.65 6.50 31 WB23 7502 20/04/2010 10:30 20/04/2010 20:50 10.32 20/04/2010 21:22 0.52 20/04/2010 22:19 0.95 20/04/2010 22:52 0.55 12.33 32 WB41B 7112 20/04/2010 10:35 22/04/2010 15:10 52.58 22/04/2010 15:50 0.65 22/04/2010 16:39 0.82 22/04/2010 17:27 0.78 54.83 33 WB 25 A 9309 20/04/2010 10:45 21/04/2010 11:12 24.45 21/04/2010 12:30 1.28 21/04/2010 13:39 1.15 21/04/2010 14:34 0.92 27.80 34 CG 04J 3193 20/04/2010 12:45 20/04/2010 20:20 7.57 20/04/2010 20:50 0.50 20/04/2010 21:49 0.98 20/04/2010 22:27 0.63 9.68 35 WB29 2137 20/04/2010 12:45 20/04/2010 20:30 7.73 20/04/2010 21:30 0.98 20/04/2010 22:25 0.92 20/04/2010 23:03 0.63 10.27 36 WB15A 1634 21/04/2010 09:50 21/04/2010 13:18 3.47 21/04/2010 14:03 0.75 21/04/2010 14:58 0.92 21/04/2010 15:29 0.52 5.65 37 WB41B 7038 21/04/2010 10:00 21/04/2010 20:20 10.32 21/04/2010 21:41 1.35 21/04/2010 22:46 1.08 21/04/2010 23:30 0.73 13.48 38 WB11B 1101 21/04/2010 10:02 21/04/2010 12:48 2.75 21/04/2010 13:38 0.83 21/04/2010 15:02 1.40 21/04/2010 15:47 0.75 5.73 39 WB 11B 2851 21/04/2010 13:05 21/04/2010 15:08 2.05 21/04/2010 18:00 2.85 21/04/2010 19:14 1.23 21/04/2010 19:52 0.63 6.77 40 WB29 8096 21/04/2010 13:35 21/04/2010 15:05 1.48 21/04/2010 15:50 0.75 21/04/2010 17:48 1.97 21/04/2010 18:35 0.78 4.98 41 WB29A 0725 28/04/2010 10:10 28/04/2010 15:12 5.02 28/04/2010 15:59 0.78 28/04/2010 17:08 1.15 28/04/2010 17:59 0.85 7.80 42 WB29 8429 28/04/2010 10:18 28/04/2010 12:35 2.27 28/04/2010 13:45 1.15 28/04/2010 14:44 0.98 28/04/2010 15:32 0.78 5.18 43 WB15B 0366 28/04/2010 10:18 29/04/2010 10:12 23.90 29/04/2010 10:42 0.48 29/04/2010 11:35 0.88 29/04/2010 12:14 0.65 25.92 44 WB29A 0650 28/04/2010 14:05 28/04/2010 18:45 4.67 28/04/2010 19:24 0.65 28/04/2010 20:33 1.15 28/04/2010 21:29 0.93 7.40 45 WB29 9041 28/04/2010 14:07 28/04/2010 14:15 0.13 28/04/2010 17:21 3.10 28/04/2010 18:18 0.93 28/04/2010 19:00 0.70 4.87 46 WB41D 3176 29/04/2010 11:30 29/04/2010 15:50 4.32 29/04/2010 16:29 0.65 29/04/2010 17:29 0.98 29/04/2010 18:06 0.62 6.57 47 WB29 8933 29/04/2010 11:35 30/04/2010 10:35 22.98 30/04/2010 11:38 1.03 30/04/2010 12:47 1.15 30/04/2010 13:37 0.83 26.00 48 WB29 2052 29/04/2010 11:45 30/04/2010 10:32 22.77 30/04/2010 11:20 0.80 30/04/2010 12:17 0.95 30/04/2010 12:57 0.67 25.18 49 WB29 9576 29/04/2010 12:50 29/04/2010 16:55 4.08 29/04/2010 17:55 0.98 29/04/2010 19:19 1.40 29/04/2010 19:53 0.57 7.03 50 HR38J 4323 29/04/2010 12:50 29/04/2010 13:40 0.83 29/04/2010 14:31 0.83 29/04/2010 15:45 1.23 29/04/2010 16:34 0.82 3.72 Total 430.37 84.70 52.58 37.25 604.90 Average 8.61 1.69 1.05 0.75 12.10 (Total / 50) 52
  • 53.
    Nothing is impossible Annexure-V:Data Table-2 No. of Truck % of pending Truck Date Reported Balance to Loaded & Balance to DO issued To issue Do To laod at gate issue DO invoice load 7i=(4i *100) 1 2 3 4i = 2-3+4i-1 5 6i=3+6i-1-5 8 /(2+4i-1 ) Opening on - - 10 - 30 - - 01.04.2010 01.04.2010 152 122 40 127 25 24.69 16.45 02.04.2010 205 196 49 178 43 20.00 19.46 03.04.2010 185 150 84 108 85 35.90 44.04 04.04.2010 94 110 68 102 93 38.20 47.69 05.04.2010 154 139 83 115 117 37.39 50.43 06.04.2010 81 97 67 116 98 40.85 45.79 07.04.2010 54 50 71 99 49 58.68 33.11 08.04.2010 106 101 76 78 72 42.94 48.00 09.04.2010 169 186 59 171 87 24.08 33.72 10.04.2010 150 160 49 180 67 23.44 27.13 11.04.2010 123 141 31 170 38 18.02 18.27 12.04.2010 124 121 34 122 37 21.94 23.27 13.04.2010 120 146 8 133 50 5.19 27.32 14.04.2010 158 152 14 143 59 8.43 29.21 15.04.2010 167 179 2 113 125 1.10 52.52 16.04.2010 125 114 13 154 85 10.24 35.56 17.04.2010 154 136 31 159 62 18.56 28.05 18.04.2010 191 167 55 155 74 24.77 32.31 19.04.2010 206 184 77 250 8 29.50 3.10 20.04.2010 106 146 37 112 42 20.22 27.27 21.04.2010 169 152 54 86 108 26.21 55.67 22.04.2010 95 136 13 117 127 8.72 52.05 23.04.2010 70 69 14 52 144 16.87 73.47 24.04.2010 34 39 9 93 90 18.75 49.18 25.04.2010 93 91 11 131 50 10.78 27.62 26.04.2010 129 132 8 99 83 5.71 45.60 27.04.2010 153 129 32 49 163 19.88 76.89 28.04.2010 194 168 58 218 113 25.66 34.14 29.04.2010 209 256 11 291 78 4.12 21.14 30.04.2010 213 199 25 225 52 11.16 18.77 53
  • 54.
    Nothing is impossible Annexure-VI:SOP for Inward Gate Pass 54
  • 55.