Satyanarayan Ice-cream Parlour Management System
Company Profile
Name: - Satyanarayan Ice-Cream Parlour.
Owner’s Name: - Mr. JagdishChandra .R. Shah.
Address:- Opp. Manish Corner,
Vallabh Vidhyanagar,
Pin:-388001
Phone No:- 02692 - (o) 32740 (r) 49741
Year of Opening:- 20th
Feb 1997.
Staff:- 5 persons including Owner.
Timings:- 10:00 am to 11:30 pm
Satyanarayan Ice-cream Parlour was re-established in 20th
Feb 1997. Before
that it was running successfully on a lorry (1991-1997).
The owner has then decided to buy a new shop near Manish Corner & start
their business with latest Ice creams and Thick Shakes.
Ice-cream manufacturing unit is in the shop only.
Dairy Products like Cream and Milk and other dairy products are brought from
Sojitra.
Other items like Cocoa and Chocolate chips are imported from countries like
Singapore and Malaysia.
It offers for the booking of Parties and Marriage Ceremony.
Page 1 of 58 In-house Project From: Dharesh Thakkar: Exam No: 65
Satyanarayan Ice-cream Parlour Management System
Introduction to Project
Name: -Satyanarayan Ice-cream Parlour Management System.
The Parlour activities are managed by software, which is developed in FoxPro
and provides utilities such as follows:
1. Master.
2. Billing.
3. Reports.
4. Accounting.
5. Quotation.
6. Address Book.
7. System Info.
 Above named project is going to be made in V.B. as front-end and
Oracle as back-end offering utilities such as above.
With a better graphical user interface.
 Project is providing facilities about billing and accounting.
 Project also provides facilities like supplier details, customer details,
stock information, purchase information, sales information.
 Project also provides good billing format so suppliers & customers
understand easily about the items and rate of the items.
Page 2 of 58 In-house Project From: Dharesh Thakkar: Exam No: 65
Satyanarayan Ice-cream Parlour Management System
Scope of Work
The scope of work of the system means where the computerized system
can be applicable.
 Scope of system is very vast.
 Preparing the information of customers.
 Preparing the information of suppliers.
 Preparing and maintaining the accounts of different types of customers,
which shows their debit or credit balance.
 Preparing attractive advertisement papers for different types of
products and rates of product.
 Give attractive and understandable bill to the customers.
 Provide information about different types of products of the company
and cost of the products and also provide the schemes of the
company.
Page 3 of 58 In-house Project From: Dharesh Thakkar: Exam No: 65
Satyanarayan Ice-cream Parlour Management System
Existing System and Need for the System
Existing System
The existing system is a FoxPro base system that uses DBASE as its back-
end tool.
The existing system offers facilities such as follows:
1. User Creation.
2. Master.
 Item to be add, update, edit
 View, delete and print.
3. Billing.
4. Reports.
 Item Master Report.
 Supplier Master Report.
 Staff Master Report.
 Customer Master Report.
5. Accounting.
 Master.
 Transaction.
6. Quotation.
7. Address Book.
The new system is going to be developed using Microsoft Visual Basic
6.0 as the front end due to its capability to provide an excellent GUI and
Oracle 9.0 as back-end due to its capability to provide excellent security
features.
Page 4 of 58 In-house Project From: Dharesh Thakkar: Exam No: 65
Satyanarayan Ice-cream Parlour Management System
Need for the system arises due to the following reasons.
 To provide security to the database used by the system.
 To provide a better graphical user interface to make the system user
friendly.
 To maintain the accounts of the customer accurately.
 To keep the system in step with the advanced technology.
 It also provides limited facilities for viewing, updating, deleting of data
according to usernames.
 In the old manual system report and bill generating is very complex and
difficult task. Instead of old manual system new system automatically
generates the reports & easily maintain the accounts.
Page 5 of 58 In-house Project From: Dharesh Thakkar: Exam No: 65
Satyanarayan Ice-cream Parlour Management System
Operating Environment.
 Developing Hardware.
 Intel Celeron processor.
 128MB Ram.
 40GB Hard Disk.
 14” Color Monitor.
 124 keys keyboard.
 Mouse.
 Printer
 Developing Software.
 Visual Basic 6.0.
 Oracle 8.0.
 Data Reports.
 Operating System.
 Windows 98 second edition.
 Minimum Hardware Requirement for user.
 Intel/Celeron processor.
 32Mb Ram.
 Minimum 1GB Hard Disk.
 Color Monitor.
 Keyboard.
 Mouse.
 Line Printer.
Page 6 of 58 In-house Project From: Dharesh Thakkar: Exam No: 65
Satyanarayan Ice-cream Parlour Management System
 Minimum Software Requirement for user.
 Oracle 8.0.
 Operating System
 Windows 95.
Page 7 of 58 In-house Project From: Dharesh Thakkar: Exam No: 65
Satyanarayan Ice-cream Parlour Management System
Aims and Objectives
 To provide billing facility.
 To provide information about supplier.
 To provide information of staff.
 To provide information of regular customer.
 To Maintain Accounts of Customer.
 Easy to edit the data.
 To review the material, rate, qty, amt, total and other information.
 Easy to enter the item information, supplier information, customer
information and quotation information.
Page 8 of 58 In-house Project From: Dharesh Thakkar: Exam No: 65
Satyanarayan Ice-cream Parlour Management System
Requirement determination techniques and system
analysis method
Require determination and system analysis method I have used to study
the current system and collect the information from the different sources.
Different fact-finding techniques have been used are as follows.
 Interviews.
User interviews are conducted to determine the qualitative information.
These interviews that were unstructured interviews provided
opportunity to gathered information from respondents who are involved
in the process for a long time.
These interviews provided information such as:
 Activities involved in process of ice-cream parlour management
system.
 Limitations of existing system.
 Activities in process of maintaining the items that have been made by
the staff members.
 Onsite Observation.
To get better information about the system it must require the onsite
observation. I have conducted some onsite observation of the ice-
cream parlour and collect information about different transaction way
of recording transaction place and method of ordering and serving
different parts.
 Review of Written Documents.
Written document always provide useful information from document of
Purchase Requisition, Item Master, Vendor Ledger, Rate of Item and
Purchase Order & various reports I got a thorough idea about the
Page 9 of 58 In-house Project From: Dharesh Thakkar: Exam No: 65
Satyanarayan Ice-cream Parlour Management System
existing system & procedures supplied by the various formats in which
the records are minted.
I have taken information from the owner itself and also met the staff
members.
I have taken interviews of the staff members and note the ideas of
different people about the Parlour and their products
Finally I analized the manual system and limitations of manual system,
which I keep in mind while developing new system.
Page 10 of 58 In-house Project From: Dharesh Thakkar: Exam No:
65
Satyanarayan Ice-cream Parlour Management System
System Features
As we know that each and every system has features and limitations, which
is important when any developer develop the system or modify the existing
system.
 User Friendly.
The main feature of the system is that the system is user friendly and it
considers the requirement of the user. In this system user can operate
it very well and if any type of problem arises system includes help by
which user can get some idea.
 Graphical User Interface.
As per system requirements system is more graphical means that
system provide information and procedure with good and current
picture. System has good and attractive billing format.
 Comfortable Maintenance.
We know that the “Changeable nature of the system” after some time
system has to add any feature or any technical or mechanical problems
are occurred in software or hardware side, so the system uses the
simple and short procedure at the development side. Any operator or
developer can easily change the system as per requirement of system.
 Cheap at Development Side.
The system is developed in Oracle and Visual Basic software. At the
hardware & software side, operator or user can operate and maintain
the system, at less & cheap development of the system. We also
consider the operating environment of system which is not a complex
one or hard for the any user or operator.
Page 11 of 58 In-house Project From: Dharesh Thakkar: Exam No:
65
Satyanarayan Ice-cream Parlour Management System
Input Screen
Login Screen
Login Screen is useful for providing system security. It provides User Id and
User Password.
If User enters the wrong password or wrong user name then it shows the error
message “Invalid User Name or Password”.
Page 12 of 58 In-house Project From: Dharesh Thakkar: Exam No:
65
Satyanarayan Ice-cream Parlour Management System
User Creation.
This form includes for creating new user. This form helps you to login with
existing user or new user.
This is generally for creating new user to your system.
For new user it also allows you for allocating new password.
Page 13 of 58 In-house Project From: Dharesh Thakkar: Exam No:
65
Satyanarayan Ice-cream Parlour Management System
Master.
Master includes all the master forms.
Customer Master.
Category Master.
Item Master.
Stock Master.
Staff Master.
Supplier Master.
Page 14 of 58 In-house Project From: Dharesh Thakkar: Exam No:
65
Satyanarayan Ice-cream Parlour Management System
1. Customer Master
Form shows the details of Customer Master and includes all the fields related
to Customer Master.
Page 15 of 58 In-house Project From: Dharesh Thakkar: Exam No:
65
Satyanarayan Ice-cream Parlour Management System
2. Category Master
Form includes the details of categories of the product of Ice Cream Parlour.
i.e. category code and category name.
Page 16 of 58 In-house Project From: Dharesh Thakkar: Exam No:
65
Satyanarayan Ice-cream Parlour Management System
3. Item Master
Form includes the exact detail of items.
It includes the material, stock, rate, calculation etc.
Page 17 of 58 In-house Project From: Dharesh Thakkar: Exam No:
65
Satyanarayan Ice-cream Parlour Management System
4. Stock Master
Form includes the detail of Ice Cream stock and Milk Shake stock.
Page 18 of 58 In-house Project From: Dharesh Thakkar: Exam No:
65
Satyanarayan Ice-cream Parlour Management System
5. Staff Master
Form includes the details of Staff Members.
It includes staff code, name, address, phone, email etc.
Page 19 of 58 In-house Project From: Dharesh Thakkar: Exam No:
65
Satyanarayan Ice-cream Parlour Management System
6. Supplier Master
Form includes the details of supplier.
It includes the details of items and rate of which the supplier has supplying.
Page 20 of 58 In-house Project From: Dharesh Thakkar: Exam No:
65
Satyanarayan Ice-cream Parlour Management System
Billing
This is the main form of bill of the system, here it will display the category
name, item name, rate, how much quantity and finally deduct some discount if
possible and give the total amount of the product.
It will take two tables for table no it will take bill table and for itemname and
categoryname it will take category_detail table.
Page 21 of 58 In-house Project From: Dharesh Thakkar: Exam No:
65
Satyanarayan Ice-cream Parlour Management System
Category Detail
This form includes the details of category.
It uses catcode, catname, itemcode, itemname, rate using category_detail
table.
It will display the categories of ice creams and milkshakes.
Page 22 of 58 In-house Project From: Dharesh Thakkar: Exam No:
65
Satyanarayan Ice-cream Parlour Management System
Accounting
For Accounting it will creates two forms in the system.
First form is of Master Account. Second form is of Transaction Account for
maintaining the details of regular customer.
Page 23 of 58 In-house Project From: Dharesh Thakkar: Exam No:
65
Satyanarayan Ice-cream Parlour Management System
1. Master Account
This form includes the details of customer having customer code and
customer name from the table acnt_master.
Page 24 of 58 In-house Project From: Dharesh Thakkar: Exam No:
65
Satyanarayan Ice-cream Parlour Management System
2. Transaction Account
This form helps in maintaining the accounts of customer i.e. debit balance or
credit balance of the regular customer and gives final total i.e. of customer is
debited or customer is credited.
Page 25 of 58 In-house Project From: Dharesh Thakkar: Exam No:
65
Satyanarayan Ice-cream Parlour Management System
Quotations
Two types of quotations are there in the system
Quotation1 is for adding address of customer for parties.
Quotation2 is for adding items of customer for parties.
Page 26 of 58 In-house Project From: Dharesh Thakkar: Exam No:
65
Satyanarayan Ice-cream Parlour Management System
1. Quotation1
Form includes adding the address of customer for parties.
Page 27 of 58 In-house Project From: Dharesh Thakkar: Exam No:
65
Satyanarayan Ice-cream Parlour Management System
2. Quotation2
Form includes for adding the items of customer for parties.
Page 28 of 58 In-house Project From: Dharesh Thakkar: Exam No:
65
Satyanarayan Ice-cream Parlour Management System
Address
Address is for having address book of any person, weather they are their
relatives or customer.
Page 29 of 58 In-house Project From: Dharesh Thakkar: Exam No:
65
Satyanarayan Ice-cream Parlour Management System
Design of Output Screen And Reports
1. Billing Report.
It will display an actual bill of customer in the form of report.
Page 30 of 58 In-house Project From: Dharesh Thakkar: Exam No:
65
Satyanarayan Ice-cream Parlour Management System
2. Item Master Report.
Report includes the details of items including their stock, calc and material.
Page 31 of 58 In-house Project From: Dharesh Thakkar: Exam No:
65
Satyanarayan Ice-cream Parlour Management System
3. Supplier Master Report.
Report includes the details of their item and their rate, which they are
supplying.
Page 32 of 58 In-house Project From: Dharesh Thakkar: Exam No:
65
Satyanarayan Ice-cream Parlour Management System
4. Staff Master Report.
Report includes the exact detail of staff person.
Page 33 of 58 In-house Project From: Dharesh Thakkar: Exam No:
65
Satyanarayan Ice-cream Parlour Management System
5. Customer Master Report.
Report includes the details of regular customer.
Page 34 of 58 In-house Project From: Dharesh Thakkar: Exam No:
65
Satyanarayan Ice-cream Parlour Management System
Context Diagram
Page 35 of 58 In-house Project From: Dharesh Thakkar: Exam No:
65
Customer Customer
Order Info
Bill
Services
provided
Payment
Satyanarayan Ice-
Cream Parlour
Management System
Satyanarayan Ice-cream Parlour Management System
O-Level-Dfd
Page 36 of 58 In-house Project From: Dharesh Thakkar: Exam No:
65
Supplier Master
1.0
Purchase Supplier
2.0
Stock
Sales
Customer
Customer Master
Cust
Info
Supp
Info
Satyanarayan Ice-cream Parlour Management System
1-Level Dfd
Purchase
Page 37 of 58 In-house Project From: Dharesh Thakkar: Exam No:
65
1.1
Verify
Stock
Levels
Stock Master
1.2
Prepare
Purchase
Order
Updated
Stock
Info
Supplier Master
Supp
Info
Purchase
Order Info
Supplier
Purchase
Order Stock
Payment
Stock
Satyanarayan Ice-cream Parlour Management System
1st-Level Dfd (for 2.0)
Sales
Page 38 of 58 In-house Project From: Dharesh Thakkar: Exam No:
65
Customer
2.1
Verification
Of
Request
Customer
Master
Cust
Info
Cust
Info
2.2
Service of
the request
and bill
generation
Order
Info
Bill Master
Bill Info
Bill Detail
Bill
Stock Master
Stock Info
Update
Stock
Details
Sales Info
Payment
Payment
Order served
Order served
Satyanarayan Ice-cream Parlour Management System
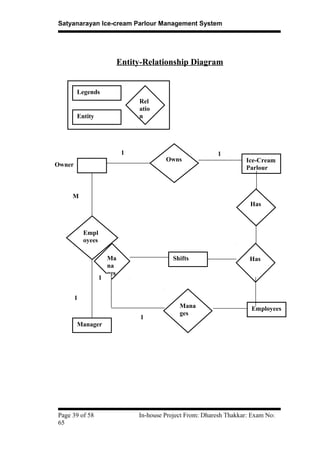
Entity-Relationship Diagram
Page 39 of 58 In-house Project From: Dharesh Thakkar: Exam No:
65
Legends
Entity
Rel
atio
n
Owner
Owns Ice-Cream
Parlour
1 1
Empl
oyees
Manager
M
1
Mana
ges
Employees
Ma
na
ges
Shifts
Has
1
Has
1
Satyanarayan Ice-cream Parlour Management System
System Flowchart
Master
Page 40 of 58 In-house Project From: Dharesh Thakkar: Exam No:
65
Use for Manual
Input
Use for Database
Use for Process
Use for Printed
Document
Satyanarayan Ice-Cream Parlour
Management System
Item
Report
Staff
Report
Bill Report Customer
Report
Supplier
Master
Supplier
Information
Staff Info
Staff Master
Customer
Information
Sales Process
Bill Entry
Bill
Menu
Input Item
Item Master
Customer
Master
Supplier
Report
Satyanarayan Ice-cream Parlour Management System
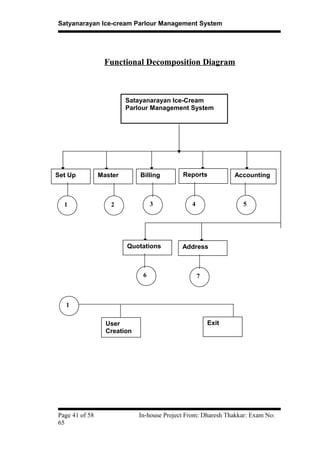
Functional Decomposition Diagram
Page 41 of 58 In-house Project From: Dharesh Thakkar: Exam No:
65
Satayanarayan Ice-Cream
Parlour Management System
Set Up Master Billing Reports Accounting
21 3 4 5
7
1
User
Creation
Exit
6
Quotations Address
Satyanarayan Ice-cream Parlour Management System
Page 42 of 58 In-house Project From: Dharesh Thakkar: Exam No:
65
2
Customer
Master
Category
Master
Item
Master
Stock
Master
Staff
Master
Supplier
Master
3
Bill Category
Detail
4
Item Master
Report
Supplier
Master Report
Staff Master
Report
Customer
Master Report
Satyanarayan Ice-cream Parlour Management System
Page 43 of 58 In-house Project From: Dharesh Thakkar: Exam No:
65
5
Master Account Transaction
Account
6
Quotation1
(Address Add)
Quotation2
(Item Add)
7
Address Book
Satyanarayan Ice-cream Parlour Management System
Data Dictionary
Data Dictionary is a catalog or repository if the elements in the system. As the
name suggest these elements center around the data and the way they are
structured to meet user requirements and institute need.
Column Name Type Length/
Width
Constraints Description
Uname Varchar2 10 Not null User Name
Upass Varchar2 10 Not null User Password
Rpass Varchar2 10 Not null Retype Password
Catcode Varchar2 3 Primary key Category Code of
Item
Catname Varchar2 30 Primary Key Category Name of
Item
Custcode Varchar2 4 Primary key Customer code of
Customer Master
Custname Varchar2 30 Not null Customer name
Add1 Varchar2 100 Not null Address1 of
Customer
Add2 Varchar2 100 Not null Address2 of
Customer
City Varchar2 15 Not null City of customer
where they staying
Phoneno Number 15 Not null Phoneno1 of
customer
Phoneno1 Number 15 Not null Phoneno2 of
customer
Email Varchar2 30 Not null Email address of
customer
Itemcode Varchar2 3 Primary key Item code given of
items of item
master table
Itemname Varchar2 30 Not null Item name of item
master table
Rate Number 4,2 Not null Rate of items
Stock Number 6,2 Not null Stock of items
Calc Varchar2 10 Not null Calculation in gms
or litres
Material Varchar2 100 Not null Material used in
Items
Custcode Varchar2 3 Primary key Customer code of
Acntmaster table
Custname Varchar2 30 Not null Cutomer name
Page 44 of 58 In-house Project From: Dharesh Thakkar: Exam No:
65
Satyanarayan Ice-cream Parlour Management System
Column Name Type Length/
Width
Constraints Description
Custcode Varchar2 3 Foreign key Customer code of
acntmaster for
acnttrans table
Custname Varchar2 20 Not null Customer name of
acnttrans table
Cdate Date Sys Date - Date of transaction
Credit Number 10,2 Not null Credit amt of
customer
Debit Number 10,2 Not null Debit amt of
customer
Staffcode Varchar2 3 Primary key Staff code of staff
master table
Name Varchar2 3 Not null Name of staff
member for staff
master table
Add1 Varchar2 300 Not null Address1 of staff
person for staff
master table
Add2 Varchar2 300 Not null Address2 of staff
person for staff
master table
State Varchar2 15 Not null State of staff
person for staff
master table
City Varchar2 15 Not null City of staff person
for staff master
table
Phoneno Number 15 Not null Phoneno of staff
person for staff
master table
Phoneno1 Number 15 Not null Phoneno1 for staff
person for staff
master table
Itemcode Varchar2 3 Not null Item code of items
of stock master
Itemname Varchar2 30 Not null Item name for
stock master
Qty Number 5 Not null Quantity for stock
master
Rate Number 5,2 Not null Rate of items
Page 45 of 58 In-house Project From: Dharesh Thakkar: Exam No:
65
Satyanarayan Ice-cream Parlour Management System
Column Name Type Length/
Width
Constraints Description
Suppcode Varchar2 4 Primary key Supplier code of
supplier for
supplier master
table
Suppname Varchar2 25 Not null Supplier name for
supplier master
table
Itemname Varchar2 20 Not null Item which the
supplier is sending
to parlour
Idate Date Sys date - Transaction date
for item add for
parties
Rate Number 5 Not null Rate of item for
parties
Qty Number 5 Not null How much quantity
for parties
Amt Number 10 Not null Final amt for
customer for
parties
Tableno Number 2 Not null Table no of
customer in parlour
Catcode Varchar2 3 Foreign key Category code for
bill
Itemcode Varchar2 3 Foreign key Item code for bill
Qty Number 5 Not null How much quantity
the amt sold
Disc Number 3 Not null Discount given to
customer
Page 46 of 58 In-house Project From: Dharesh Thakkar: Exam No:
65
Satyanarayan Ice-cream Parlour Management System
Database/File Layout
1. Item_Master:
2. Category_Master:
Name Type Width Constraints
Catcode Varchar2 3 Primary key
Catname Varchar2 30 Primary key
3. Customer_Master:
Name Type Width Constraints
Custcode Varchar2 4 Primary key
Custname Varchar2 30 Not null
Add1 Varchar2 100 Not null
Add2 Varchar2 100 Not null
City Varchar2 15 Not null
Phoneno Number 15 Not null
Phoneno1 Number 15 Not null
Email Varchar2 30 Not null
Page 47 of 58 In-house Project From: Dharesh Thakkar: Exam No:
65
Name Type Width Constraints
Itemcode Varchar2 3 Primary Key
Itemname Varchar2 30 Not null
Rate Number 4,2 Not null
Stock Number 6,2 Not null
Calc Varchar2 10 Not null
Material Varchar2 100 Not null
Satyanarayan Ice-cream Parlour Management System
4. Staff_Master:
Name Type Width Constraints
Staffcode Varchar2 3 Primary key
Name Varchar2 30 Not null
Add1 Varchar2 300 Not null
Add2 Varchar2 300 Not null
State Varchar2 15 Not null
City Varchar2 15 Not null
Phoneno Number 15 Not null
Phoneno1 Number 15 Not null
Email Varchar2 30 Not null
5. Stock_Master:
Name Type Width Constraints
Itemcode Varchar2 3 Not null
Itemname Varchar2 30 Not null
Qty Number 5 Not null
Rate Number 5,2 Not null
6. Supplier_Master:
Name Type Width Constraints
Suppcode Varchar2 4 Not null
Suppname Varchar2 25 Not null
Itemname Varchar2 20 Not null
Sdate Date Sys Date -
Rate Number 6,2 Not null
Qty Number 5 Not null
Amt Number 6,2 Not null
Page 48 of 58 In-house Project From: Dharesh Thakkar: Exam No:
65
Satyanarayan Ice-cream Parlour Management System
7. Acnt_Master:
Name Type Width Constraints
Custcode Varchar2 3 Primary key
Custname Varchar2 30 Not null
8. Acnt_Trans:
Name Type Width Constraints
Custcode Varchar2 3 Foreign key
Custname Varchar2 20 Not null
Cdate Date Sys Date -
Credit Number 10,2 Not null
Debit Number 10,2 Not null
Amt Number 10,2 Not null
9. Adress_book:
Name Type Width Constraints
Name Varchar2 20 Not null
Address Varchar2 300 Not null
City Varchar2 20 Not null
Phoneno Number 15 Not null
Phoneno1 Number 15 Not null
Email Varchar2 30 Not null
Page 49 of 58 In-house Project From: Dharesh Thakkar: Exam No:
65
Satyanarayan Ice-cream Parlour Management System
10. Category_detail
Name Type Width Constraints
Catcode Varchar2 3 Foreign key
Catname Varchar2 30 Foreign key
Itemcode Varchar2 3 Primary key
Itemname Varchar2 30 Not null
Rate Number 5 Not null
11. Bill:
Name Type Width Constraints
Tableno Number 2 Not null
Catcode Varchar2 3 Foreign key
Itemcode Varchar2 3 Foreign key
Qty Number 5 Not null
Disc Number 3 Not null
12. Login:
Name Type Width Constraints
Uname Varchar2 10 Not null
Upass Varchar2 10 Not null
Rpass Varchar2 10 Not null
Page 50 of 58 In-house Project From: Dharesh Thakkar: Exam No:
65
Satyanarayan Ice-cream Parlour Management System
13. Quot1:
Name Type Width Constraints
Name Varchar2 30 Not null
Adate Date Sys Date -
Address Varchar2 100 Not null
City Varchar2 15 Not null
Phoneno Number 15 Not null
Phoneno1 Number 15 Not null
Email Varchar2 100 Not null
14. Quot2:
Name Type Width Constraints
Custname Varchar2 30 Not null
Idate Date Sys Date -
Itemname Varchar2 30 Not null
Rate Number 5 Not null
Qty Number 5 Not null
Amt Number 10 Not null
Page 51 of 58 In-house Project From: Dharesh Thakkar: Exam No:
65
Satyanarayan Ice-cream Parlour Management System
Testing Procedures And Implementation Phase
 The testing and implementation are the phases of SDLC.Testing is
most crucial phase where the system is judged for all its worth, the
system is tested under all kinds of adverse situation and environment
to test its performance, reliability & robustness. Entire project
functionality is listed with all its units integrated with test data, during
this phase, the developed system is reviewed against customer
requirement specification and is checked to ensure that all of user’s
needs and its functionality should resolve the client’s problem
completely.
 Implementation is the phase during which the developed system is
handed over to the client. The old system is dispensed, new system is
put into operation for use and personals are trained to manage and
maintain the new system.
 The development of my system was also done in phases and each unit
was just tested with test data and then after the system as a whole was
integrated and tested structured walk through was also conducted for
the project and finally it was implemented phase at SATYANARAYAN
ICE CREAM PARLOUR. Where it is now successfully used for storing
data and other tasks for which it was used.
Page 52 of 58 In-house Project From: Dharesh Thakkar: Exam No:
65
Satyanarayan Ice-cream Parlour Management System
User Manual/User Guide
 To install the system:-
1. Insert the CD in CD-ROM drive and run setup.exe on client.
2. On the screen run the script file.
Page 53 of 58 In-house Project From: Dharesh Thakkar: Exam No:
65
Satyanarayan Ice-cream Parlour Management System
Draw Backs And Limitations
After completion of this project, I am trying to satisfy maximum basic
requirement of users and provide more facility while working on the system.
But still there are some limitations and drawbacks in the system.
 Online help is not provided.
 This system does not support user queries extensively.
 Back-Up facility is not included for time being.
 The system provides only single document interface i.e. it cannot
support parallel execution of more than one task.
Page 54 of 58 In-house Project From: Dharesh Thakkar: Exam No:
65
Satyanarayan Ice-cream Parlour Management System
Proposed Enhancements
 In this system it can possible to include reports regarding customer,
supplier, staff, items because in manual system it is not considered.
 It is also possible to maintain accounts related to Customer.
 There is scope of further expansion and modification in the system, if
any new need arises the current system is unable to satisfy user’s
need.
Page 55 of 58 In-house Project From: Dharesh Thakkar: Exam No:
65
Satyanarayan Ice-cream Parlour Management System
Conclusion
 It was great pleasure of working on this project, I had many
experiences, which were entirely new for me, and it really helped me to
learn lot of things during the development of this project. Also I learn to
tackle the problems efficiently.
 My friends and my fellow mates really helped me and encouraged me
for making my system possible. Also a great moral support of teachers
play a vital role during implementation of my system
 The developed system is highly user friendly has attractive user
interface and meaningful messages to give proper guidance to the user
as and when required.
Page 56 of 58 In-house Project From: Dharesh Thakkar: Exam No:
65
Satyanarayan Ice-cream Parlour Management System
Glossary of Technical Terms Used
TableNo.
 Tableno is for which table the item has been sold.
 Table no is used for billing in the system.
CatCode.
 CatCode refer to as category code in the system.
 In includes two category codes in the system (i.e. IC and MK)
CatName.
 CatName refer to as category name in the system.
 It includes two category names in the system (i.e. Ice-Cream and Milk
Shake).
Calc.
 Calc stands for calculation in the system.
Material.
 Material is referred to as which material is used in making particular
item in Item Master.
Page 57 of 58 In-house Project From: Dharesh Thakkar: Exam No:
65
Satyanarayan Ice-cream Parlour Management System
Bibliography
 Visual Basic 6.0 in 21 days.
-Tech Media.
 Mastering in visual basic 6.
-BPB Publication.
 Oracle Developer 2000.
-BPB Publication.
Page 58 of 58 In-house Project From: Dharesh Thakkar: Exam No:
65

Project Documentation

  • 1.
    Satyanarayan Ice-cream ParlourManagement System Company Profile Name: - Satyanarayan Ice-Cream Parlour. Owner’s Name: - Mr. JagdishChandra .R. Shah. Address:- Opp. Manish Corner, Vallabh Vidhyanagar, Pin:-388001 Phone No:- 02692 - (o) 32740 (r) 49741 Year of Opening:- 20th Feb 1997. Staff:- 5 persons including Owner. Timings:- 10:00 am to 11:30 pm Satyanarayan Ice-cream Parlour was re-established in 20th Feb 1997. Before that it was running successfully on a lorry (1991-1997). The owner has then decided to buy a new shop near Manish Corner & start their business with latest Ice creams and Thick Shakes. Ice-cream manufacturing unit is in the shop only. Dairy Products like Cream and Milk and other dairy products are brought from Sojitra. Other items like Cocoa and Chocolate chips are imported from countries like Singapore and Malaysia. It offers for the booking of Parties and Marriage Ceremony. Page 1 of 58 In-house Project From: Dharesh Thakkar: Exam No: 65
  • 2.
    Satyanarayan Ice-cream ParlourManagement System Introduction to Project Name: -Satyanarayan Ice-cream Parlour Management System. The Parlour activities are managed by software, which is developed in FoxPro and provides utilities such as follows: 1. Master. 2. Billing. 3. Reports. 4. Accounting. 5. Quotation. 6. Address Book. 7. System Info.  Above named project is going to be made in V.B. as front-end and Oracle as back-end offering utilities such as above. With a better graphical user interface.  Project is providing facilities about billing and accounting.  Project also provides facilities like supplier details, customer details, stock information, purchase information, sales information.  Project also provides good billing format so suppliers & customers understand easily about the items and rate of the items. Page 2 of 58 In-house Project From: Dharesh Thakkar: Exam No: 65
  • 3.
    Satyanarayan Ice-cream ParlourManagement System Scope of Work The scope of work of the system means where the computerized system can be applicable.  Scope of system is very vast.  Preparing the information of customers.  Preparing the information of suppliers.  Preparing and maintaining the accounts of different types of customers, which shows their debit or credit balance.  Preparing attractive advertisement papers for different types of products and rates of product.  Give attractive and understandable bill to the customers.  Provide information about different types of products of the company and cost of the products and also provide the schemes of the company. Page 3 of 58 In-house Project From: Dharesh Thakkar: Exam No: 65
  • 4.
    Satyanarayan Ice-cream ParlourManagement System Existing System and Need for the System Existing System The existing system is a FoxPro base system that uses DBASE as its back- end tool. The existing system offers facilities such as follows: 1. User Creation. 2. Master.  Item to be add, update, edit  View, delete and print. 3. Billing. 4. Reports.  Item Master Report.  Supplier Master Report.  Staff Master Report.  Customer Master Report. 5. Accounting.  Master.  Transaction. 6. Quotation. 7. Address Book. The new system is going to be developed using Microsoft Visual Basic 6.0 as the front end due to its capability to provide an excellent GUI and Oracle 9.0 as back-end due to its capability to provide excellent security features. Page 4 of 58 In-house Project From: Dharesh Thakkar: Exam No: 65
  • 5.
    Satyanarayan Ice-cream ParlourManagement System Need for the system arises due to the following reasons.  To provide security to the database used by the system.  To provide a better graphical user interface to make the system user friendly.  To maintain the accounts of the customer accurately.  To keep the system in step with the advanced technology.  It also provides limited facilities for viewing, updating, deleting of data according to usernames.  In the old manual system report and bill generating is very complex and difficult task. Instead of old manual system new system automatically generates the reports & easily maintain the accounts. Page 5 of 58 In-house Project From: Dharesh Thakkar: Exam No: 65
  • 6.
    Satyanarayan Ice-cream ParlourManagement System Operating Environment.  Developing Hardware.  Intel Celeron processor.  128MB Ram.  40GB Hard Disk.  14” Color Monitor.  124 keys keyboard.  Mouse.  Printer  Developing Software.  Visual Basic 6.0.  Oracle 8.0.  Data Reports.  Operating System.  Windows 98 second edition.  Minimum Hardware Requirement for user.  Intel/Celeron processor.  32Mb Ram.  Minimum 1GB Hard Disk.  Color Monitor.  Keyboard.  Mouse.  Line Printer. Page 6 of 58 In-house Project From: Dharesh Thakkar: Exam No: 65
  • 7.
    Satyanarayan Ice-cream ParlourManagement System  Minimum Software Requirement for user.  Oracle 8.0.  Operating System  Windows 95. Page 7 of 58 In-house Project From: Dharesh Thakkar: Exam No: 65
  • 8.
    Satyanarayan Ice-cream ParlourManagement System Aims and Objectives  To provide billing facility.  To provide information about supplier.  To provide information of staff.  To provide information of regular customer.  To Maintain Accounts of Customer.  Easy to edit the data.  To review the material, rate, qty, amt, total and other information.  Easy to enter the item information, supplier information, customer information and quotation information. Page 8 of 58 In-house Project From: Dharesh Thakkar: Exam No: 65
  • 9.
    Satyanarayan Ice-cream ParlourManagement System Requirement determination techniques and system analysis method Require determination and system analysis method I have used to study the current system and collect the information from the different sources. Different fact-finding techniques have been used are as follows.  Interviews. User interviews are conducted to determine the qualitative information. These interviews that were unstructured interviews provided opportunity to gathered information from respondents who are involved in the process for a long time. These interviews provided information such as:  Activities involved in process of ice-cream parlour management system.  Limitations of existing system.  Activities in process of maintaining the items that have been made by the staff members.  Onsite Observation. To get better information about the system it must require the onsite observation. I have conducted some onsite observation of the ice- cream parlour and collect information about different transaction way of recording transaction place and method of ordering and serving different parts.  Review of Written Documents. Written document always provide useful information from document of Purchase Requisition, Item Master, Vendor Ledger, Rate of Item and Purchase Order & various reports I got a thorough idea about the Page 9 of 58 In-house Project From: Dharesh Thakkar: Exam No: 65
  • 10.
    Satyanarayan Ice-cream ParlourManagement System existing system & procedures supplied by the various formats in which the records are minted. I have taken information from the owner itself and also met the staff members. I have taken interviews of the staff members and note the ideas of different people about the Parlour and their products Finally I analized the manual system and limitations of manual system, which I keep in mind while developing new system. Page 10 of 58 In-house Project From: Dharesh Thakkar: Exam No: 65
  • 11.
    Satyanarayan Ice-cream ParlourManagement System System Features As we know that each and every system has features and limitations, which is important when any developer develop the system or modify the existing system.  User Friendly. The main feature of the system is that the system is user friendly and it considers the requirement of the user. In this system user can operate it very well and if any type of problem arises system includes help by which user can get some idea.  Graphical User Interface. As per system requirements system is more graphical means that system provide information and procedure with good and current picture. System has good and attractive billing format.  Comfortable Maintenance. We know that the “Changeable nature of the system” after some time system has to add any feature or any technical or mechanical problems are occurred in software or hardware side, so the system uses the simple and short procedure at the development side. Any operator or developer can easily change the system as per requirement of system.  Cheap at Development Side. The system is developed in Oracle and Visual Basic software. At the hardware & software side, operator or user can operate and maintain the system, at less & cheap development of the system. We also consider the operating environment of system which is not a complex one or hard for the any user or operator. Page 11 of 58 In-house Project From: Dharesh Thakkar: Exam No: 65
  • 12.
    Satyanarayan Ice-cream ParlourManagement System Input Screen Login Screen Login Screen is useful for providing system security. It provides User Id and User Password. If User enters the wrong password or wrong user name then it shows the error message “Invalid User Name or Password”. Page 12 of 58 In-house Project From: Dharesh Thakkar: Exam No: 65
  • 13.
    Satyanarayan Ice-cream ParlourManagement System User Creation. This form includes for creating new user. This form helps you to login with existing user or new user. This is generally for creating new user to your system. For new user it also allows you for allocating new password. Page 13 of 58 In-house Project From: Dharesh Thakkar: Exam No: 65
  • 14.
    Satyanarayan Ice-cream ParlourManagement System Master. Master includes all the master forms. Customer Master. Category Master. Item Master. Stock Master. Staff Master. Supplier Master. Page 14 of 58 In-house Project From: Dharesh Thakkar: Exam No: 65
  • 15.
    Satyanarayan Ice-cream ParlourManagement System 1. Customer Master Form shows the details of Customer Master and includes all the fields related to Customer Master. Page 15 of 58 In-house Project From: Dharesh Thakkar: Exam No: 65
  • 16.
    Satyanarayan Ice-cream ParlourManagement System 2. Category Master Form includes the details of categories of the product of Ice Cream Parlour. i.e. category code and category name. Page 16 of 58 In-house Project From: Dharesh Thakkar: Exam No: 65
  • 17.
    Satyanarayan Ice-cream ParlourManagement System 3. Item Master Form includes the exact detail of items. It includes the material, stock, rate, calculation etc. Page 17 of 58 In-house Project From: Dharesh Thakkar: Exam No: 65
  • 18.
    Satyanarayan Ice-cream ParlourManagement System 4. Stock Master Form includes the detail of Ice Cream stock and Milk Shake stock. Page 18 of 58 In-house Project From: Dharesh Thakkar: Exam No: 65
  • 19.
    Satyanarayan Ice-cream ParlourManagement System 5. Staff Master Form includes the details of Staff Members. It includes staff code, name, address, phone, email etc. Page 19 of 58 In-house Project From: Dharesh Thakkar: Exam No: 65
  • 20.
    Satyanarayan Ice-cream ParlourManagement System 6. Supplier Master Form includes the details of supplier. It includes the details of items and rate of which the supplier has supplying. Page 20 of 58 In-house Project From: Dharesh Thakkar: Exam No: 65
  • 21.
    Satyanarayan Ice-cream ParlourManagement System Billing This is the main form of bill of the system, here it will display the category name, item name, rate, how much quantity and finally deduct some discount if possible and give the total amount of the product. It will take two tables for table no it will take bill table and for itemname and categoryname it will take category_detail table. Page 21 of 58 In-house Project From: Dharesh Thakkar: Exam No: 65
  • 22.
    Satyanarayan Ice-cream ParlourManagement System Category Detail This form includes the details of category. It uses catcode, catname, itemcode, itemname, rate using category_detail table. It will display the categories of ice creams and milkshakes. Page 22 of 58 In-house Project From: Dharesh Thakkar: Exam No: 65
  • 23.
    Satyanarayan Ice-cream ParlourManagement System Accounting For Accounting it will creates two forms in the system. First form is of Master Account. Second form is of Transaction Account for maintaining the details of regular customer. Page 23 of 58 In-house Project From: Dharesh Thakkar: Exam No: 65
  • 24.
    Satyanarayan Ice-cream ParlourManagement System 1. Master Account This form includes the details of customer having customer code and customer name from the table acnt_master. Page 24 of 58 In-house Project From: Dharesh Thakkar: Exam No: 65
  • 25.
    Satyanarayan Ice-cream ParlourManagement System 2. Transaction Account This form helps in maintaining the accounts of customer i.e. debit balance or credit balance of the regular customer and gives final total i.e. of customer is debited or customer is credited. Page 25 of 58 In-house Project From: Dharesh Thakkar: Exam No: 65
  • 26.
    Satyanarayan Ice-cream ParlourManagement System Quotations Two types of quotations are there in the system Quotation1 is for adding address of customer for parties. Quotation2 is for adding items of customer for parties. Page 26 of 58 In-house Project From: Dharesh Thakkar: Exam No: 65
  • 27.
    Satyanarayan Ice-cream ParlourManagement System 1. Quotation1 Form includes adding the address of customer for parties. Page 27 of 58 In-house Project From: Dharesh Thakkar: Exam No: 65
  • 28.
    Satyanarayan Ice-cream ParlourManagement System 2. Quotation2 Form includes for adding the items of customer for parties. Page 28 of 58 In-house Project From: Dharesh Thakkar: Exam No: 65
  • 29.
    Satyanarayan Ice-cream ParlourManagement System Address Address is for having address book of any person, weather they are their relatives or customer. Page 29 of 58 In-house Project From: Dharesh Thakkar: Exam No: 65
  • 30.
    Satyanarayan Ice-cream ParlourManagement System Design of Output Screen And Reports 1. Billing Report. It will display an actual bill of customer in the form of report. Page 30 of 58 In-house Project From: Dharesh Thakkar: Exam No: 65
  • 31.
    Satyanarayan Ice-cream ParlourManagement System 2. Item Master Report. Report includes the details of items including their stock, calc and material. Page 31 of 58 In-house Project From: Dharesh Thakkar: Exam No: 65
  • 32.
    Satyanarayan Ice-cream ParlourManagement System 3. Supplier Master Report. Report includes the details of their item and their rate, which they are supplying. Page 32 of 58 In-house Project From: Dharesh Thakkar: Exam No: 65
  • 33.
    Satyanarayan Ice-cream ParlourManagement System 4. Staff Master Report. Report includes the exact detail of staff person. Page 33 of 58 In-house Project From: Dharesh Thakkar: Exam No: 65
  • 34.
    Satyanarayan Ice-cream ParlourManagement System 5. Customer Master Report. Report includes the details of regular customer. Page 34 of 58 In-house Project From: Dharesh Thakkar: Exam No: 65
  • 35.
    Satyanarayan Ice-cream ParlourManagement System Context Diagram Page 35 of 58 In-house Project From: Dharesh Thakkar: Exam No: 65 Customer Customer Order Info Bill Services provided Payment Satyanarayan Ice- Cream Parlour Management System
  • 36.
    Satyanarayan Ice-cream ParlourManagement System O-Level-Dfd Page 36 of 58 In-house Project From: Dharesh Thakkar: Exam No: 65 Supplier Master 1.0 Purchase Supplier 2.0 Stock Sales Customer Customer Master Cust Info Supp Info
  • 37.
    Satyanarayan Ice-cream ParlourManagement System 1-Level Dfd Purchase Page 37 of 58 In-house Project From: Dharesh Thakkar: Exam No: 65 1.1 Verify Stock Levels Stock Master 1.2 Prepare Purchase Order Updated Stock Info Supplier Master Supp Info Purchase Order Info Supplier Purchase Order Stock Payment Stock
  • 38.
    Satyanarayan Ice-cream ParlourManagement System 1st-Level Dfd (for 2.0) Sales Page 38 of 58 In-house Project From: Dharesh Thakkar: Exam No: 65 Customer 2.1 Verification Of Request Customer Master Cust Info Cust Info 2.2 Service of the request and bill generation Order Info Bill Master Bill Info Bill Detail Bill Stock Master Stock Info Update Stock Details Sales Info Payment Payment Order served Order served
  • 39.
    Satyanarayan Ice-cream ParlourManagement System Entity-Relationship Diagram Page 39 of 58 In-house Project From: Dharesh Thakkar: Exam No: 65 Legends Entity Rel atio n Owner Owns Ice-Cream Parlour 1 1 Empl oyees Manager M 1 Mana ges Employees Ma na ges Shifts Has 1 Has 1
  • 40.
    Satyanarayan Ice-cream ParlourManagement System System Flowchart Master Page 40 of 58 In-house Project From: Dharesh Thakkar: Exam No: 65 Use for Manual Input Use for Database Use for Process Use for Printed Document Satyanarayan Ice-Cream Parlour Management System Item Report Staff Report Bill Report Customer Report Supplier Master Supplier Information Staff Info Staff Master Customer Information Sales Process Bill Entry Bill Menu Input Item Item Master Customer Master Supplier Report
  • 41.
    Satyanarayan Ice-cream ParlourManagement System Functional Decomposition Diagram Page 41 of 58 In-house Project From: Dharesh Thakkar: Exam No: 65 Satayanarayan Ice-Cream Parlour Management System Set Up Master Billing Reports Accounting 21 3 4 5 7 1 User Creation Exit 6 Quotations Address
  • 42.
    Satyanarayan Ice-cream ParlourManagement System Page 42 of 58 In-house Project From: Dharesh Thakkar: Exam No: 65 2 Customer Master Category Master Item Master Stock Master Staff Master Supplier Master 3 Bill Category Detail 4 Item Master Report Supplier Master Report Staff Master Report Customer Master Report
  • 43.
    Satyanarayan Ice-cream ParlourManagement System Page 43 of 58 In-house Project From: Dharesh Thakkar: Exam No: 65 5 Master Account Transaction Account 6 Quotation1 (Address Add) Quotation2 (Item Add) 7 Address Book
  • 44.
    Satyanarayan Ice-cream ParlourManagement System Data Dictionary Data Dictionary is a catalog or repository if the elements in the system. As the name suggest these elements center around the data and the way they are structured to meet user requirements and institute need. Column Name Type Length/ Width Constraints Description Uname Varchar2 10 Not null User Name Upass Varchar2 10 Not null User Password Rpass Varchar2 10 Not null Retype Password Catcode Varchar2 3 Primary key Category Code of Item Catname Varchar2 30 Primary Key Category Name of Item Custcode Varchar2 4 Primary key Customer code of Customer Master Custname Varchar2 30 Not null Customer name Add1 Varchar2 100 Not null Address1 of Customer Add2 Varchar2 100 Not null Address2 of Customer City Varchar2 15 Not null City of customer where they staying Phoneno Number 15 Not null Phoneno1 of customer Phoneno1 Number 15 Not null Phoneno2 of customer Email Varchar2 30 Not null Email address of customer Itemcode Varchar2 3 Primary key Item code given of items of item master table Itemname Varchar2 30 Not null Item name of item master table Rate Number 4,2 Not null Rate of items Stock Number 6,2 Not null Stock of items Calc Varchar2 10 Not null Calculation in gms or litres Material Varchar2 100 Not null Material used in Items Custcode Varchar2 3 Primary key Customer code of Acntmaster table Custname Varchar2 30 Not null Cutomer name Page 44 of 58 In-house Project From: Dharesh Thakkar: Exam No: 65
  • 45.
    Satyanarayan Ice-cream ParlourManagement System Column Name Type Length/ Width Constraints Description Custcode Varchar2 3 Foreign key Customer code of acntmaster for acnttrans table Custname Varchar2 20 Not null Customer name of acnttrans table Cdate Date Sys Date - Date of transaction Credit Number 10,2 Not null Credit amt of customer Debit Number 10,2 Not null Debit amt of customer Staffcode Varchar2 3 Primary key Staff code of staff master table Name Varchar2 3 Not null Name of staff member for staff master table Add1 Varchar2 300 Not null Address1 of staff person for staff master table Add2 Varchar2 300 Not null Address2 of staff person for staff master table State Varchar2 15 Not null State of staff person for staff master table City Varchar2 15 Not null City of staff person for staff master table Phoneno Number 15 Not null Phoneno of staff person for staff master table Phoneno1 Number 15 Not null Phoneno1 for staff person for staff master table Itemcode Varchar2 3 Not null Item code of items of stock master Itemname Varchar2 30 Not null Item name for stock master Qty Number 5 Not null Quantity for stock master Rate Number 5,2 Not null Rate of items Page 45 of 58 In-house Project From: Dharesh Thakkar: Exam No: 65
  • 46.
    Satyanarayan Ice-cream ParlourManagement System Column Name Type Length/ Width Constraints Description Suppcode Varchar2 4 Primary key Supplier code of supplier for supplier master table Suppname Varchar2 25 Not null Supplier name for supplier master table Itemname Varchar2 20 Not null Item which the supplier is sending to parlour Idate Date Sys date - Transaction date for item add for parties Rate Number 5 Not null Rate of item for parties Qty Number 5 Not null How much quantity for parties Amt Number 10 Not null Final amt for customer for parties Tableno Number 2 Not null Table no of customer in parlour Catcode Varchar2 3 Foreign key Category code for bill Itemcode Varchar2 3 Foreign key Item code for bill Qty Number 5 Not null How much quantity the amt sold Disc Number 3 Not null Discount given to customer Page 46 of 58 In-house Project From: Dharesh Thakkar: Exam No: 65
  • 47.
    Satyanarayan Ice-cream ParlourManagement System Database/File Layout 1. Item_Master: 2. Category_Master: Name Type Width Constraints Catcode Varchar2 3 Primary key Catname Varchar2 30 Primary key 3. Customer_Master: Name Type Width Constraints Custcode Varchar2 4 Primary key Custname Varchar2 30 Not null Add1 Varchar2 100 Not null Add2 Varchar2 100 Not null City Varchar2 15 Not null Phoneno Number 15 Not null Phoneno1 Number 15 Not null Email Varchar2 30 Not null Page 47 of 58 In-house Project From: Dharesh Thakkar: Exam No: 65 Name Type Width Constraints Itemcode Varchar2 3 Primary Key Itemname Varchar2 30 Not null Rate Number 4,2 Not null Stock Number 6,2 Not null Calc Varchar2 10 Not null Material Varchar2 100 Not null
  • 48.
    Satyanarayan Ice-cream ParlourManagement System 4. Staff_Master: Name Type Width Constraints Staffcode Varchar2 3 Primary key Name Varchar2 30 Not null Add1 Varchar2 300 Not null Add2 Varchar2 300 Not null State Varchar2 15 Not null City Varchar2 15 Not null Phoneno Number 15 Not null Phoneno1 Number 15 Not null Email Varchar2 30 Not null 5. Stock_Master: Name Type Width Constraints Itemcode Varchar2 3 Not null Itemname Varchar2 30 Not null Qty Number 5 Not null Rate Number 5,2 Not null 6. Supplier_Master: Name Type Width Constraints Suppcode Varchar2 4 Not null Suppname Varchar2 25 Not null Itemname Varchar2 20 Not null Sdate Date Sys Date - Rate Number 6,2 Not null Qty Number 5 Not null Amt Number 6,2 Not null Page 48 of 58 In-house Project From: Dharesh Thakkar: Exam No: 65
  • 49.
    Satyanarayan Ice-cream ParlourManagement System 7. Acnt_Master: Name Type Width Constraints Custcode Varchar2 3 Primary key Custname Varchar2 30 Not null 8. Acnt_Trans: Name Type Width Constraints Custcode Varchar2 3 Foreign key Custname Varchar2 20 Not null Cdate Date Sys Date - Credit Number 10,2 Not null Debit Number 10,2 Not null Amt Number 10,2 Not null 9. Adress_book: Name Type Width Constraints Name Varchar2 20 Not null Address Varchar2 300 Not null City Varchar2 20 Not null Phoneno Number 15 Not null Phoneno1 Number 15 Not null Email Varchar2 30 Not null Page 49 of 58 In-house Project From: Dharesh Thakkar: Exam No: 65
  • 50.
    Satyanarayan Ice-cream ParlourManagement System 10. Category_detail Name Type Width Constraints Catcode Varchar2 3 Foreign key Catname Varchar2 30 Foreign key Itemcode Varchar2 3 Primary key Itemname Varchar2 30 Not null Rate Number 5 Not null 11. Bill: Name Type Width Constraints Tableno Number 2 Not null Catcode Varchar2 3 Foreign key Itemcode Varchar2 3 Foreign key Qty Number 5 Not null Disc Number 3 Not null 12. Login: Name Type Width Constraints Uname Varchar2 10 Not null Upass Varchar2 10 Not null Rpass Varchar2 10 Not null Page 50 of 58 In-house Project From: Dharesh Thakkar: Exam No: 65
  • 51.
    Satyanarayan Ice-cream ParlourManagement System 13. Quot1: Name Type Width Constraints Name Varchar2 30 Not null Adate Date Sys Date - Address Varchar2 100 Not null City Varchar2 15 Not null Phoneno Number 15 Not null Phoneno1 Number 15 Not null Email Varchar2 100 Not null 14. Quot2: Name Type Width Constraints Custname Varchar2 30 Not null Idate Date Sys Date - Itemname Varchar2 30 Not null Rate Number 5 Not null Qty Number 5 Not null Amt Number 10 Not null Page 51 of 58 In-house Project From: Dharesh Thakkar: Exam No: 65
  • 52.
    Satyanarayan Ice-cream ParlourManagement System Testing Procedures And Implementation Phase  The testing and implementation are the phases of SDLC.Testing is most crucial phase where the system is judged for all its worth, the system is tested under all kinds of adverse situation and environment to test its performance, reliability & robustness. Entire project functionality is listed with all its units integrated with test data, during this phase, the developed system is reviewed against customer requirement specification and is checked to ensure that all of user’s needs and its functionality should resolve the client’s problem completely.  Implementation is the phase during which the developed system is handed over to the client. The old system is dispensed, new system is put into operation for use and personals are trained to manage and maintain the new system.  The development of my system was also done in phases and each unit was just tested with test data and then after the system as a whole was integrated and tested structured walk through was also conducted for the project and finally it was implemented phase at SATYANARAYAN ICE CREAM PARLOUR. Where it is now successfully used for storing data and other tasks for which it was used. Page 52 of 58 In-house Project From: Dharesh Thakkar: Exam No: 65
  • 53.
    Satyanarayan Ice-cream ParlourManagement System User Manual/User Guide  To install the system:- 1. Insert the CD in CD-ROM drive and run setup.exe on client. 2. On the screen run the script file. Page 53 of 58 In-house Project From: Dharesh Thakkar: Exam No: 65
  • 54.
    Satyanarayan Ice-cream ParlourManagement System Draw Backs And Limitations After completion of this project, I am trying to satisfy maximum basic requirement of users and provide more facility while working on the system. But still there are some limitations and drawbacks in the system.  Online help is not provided.  This system does not support user queries extensively.  Back-Up facility is not included for time being.  The system provides only single document interface i.e. it cannot support parallel execution of more than one task. Page 54 of 58 In-house Project From: Dharesh Thakkar: Exam No: 65
  • 55.
    Satyanarayan Ice-cream ParlourManagement System Proposed Enhancements  In this system it can possible to include reports regarding customer, supplier, staff, items because in manual system it is not considered.  It is also possible to maintain accounts related to Customer.  There is scope of further expansion and modification in the system, if any new need arises the current system is unable to satisfy user’s need. Page 55 of 58 In-house Project From: Dharesh Thakkar: Exam No: 65
  • 56.
    Satyanarayan Ice-cream ParlourManagement System Conclusion  It was great pleasure of working on this project, I had many experiences, which were entirely new for me, and it really helped me to learn lot of things during the development of this project. Also I learn to tackle the problems efficiently.  My friends and my fellow mates really helped me and encouraged me for making my system possible. Also a great moral support of teachers play a vital role during implementation of my system  The developed system is highly user friendly has attractive user interface and meaningful messages to give proper guidance to the user as and when required. Page 56 of 58 In-house Project From: Dharesh Thakkar: Exam No: 65
  • 57.
    Satyanarayan Ice-cream ParlourManagement System Glossary of Technical Terms Used TableNo.  Tableno is for which table the item has been sold.  Table no is used for billing in the system. CatCode.  CatCode refer to as category code in the system.  In includes two category codes in the system (i.e. IC and MK) CatName.  CatName refer to as category name in the system.  It includes two category names in the system (i.e. Ice-Cream and Milk Shake). Calc.  Calc stands for calculation in the system. Material.  Material is referred to as which material is used in making particular item in Item Master. Page 57 of 58 In-house Project From: Dharesh Thakkar: Exam No: 65
  • 58.
    Satyanarayan Ice-cream ParlourManagement System Bibliography  Visual Basic 6.0 in 21 days. -Tech Media.  Mastering in visual basic 6. -BPB Publication.  Oracle Developer 2000. -BPB Publication. Page 58 of 58 In-house Project From: Dharesh Thakkar: Exam No: 65