PETRONAS Procedures
and Guidelines for Upstream
Activities (PPGUA 3.0)
© 2013 PETROLIAM NASIONAL BERHAD (PETRONAS)
All rights reserved. No part of this document may be reproduced, stored in a retrieval system or transmitted in any form or by
any means (electronic, mechanical, photocopying, recording or otherwise) without the permission of the copyright owner.
PLANNING AND BUDGET
VOLUME 4
VOLUME 4
PLANNING AND BUDGET
2 PPGUA/3.0/042/2013
4
4-5
6
6
6
6-7
7-8
8-9
9
9
9-10
11
11
11
11-12
12
12-13
14
14-15
15
15
16
16-17
17
17
17-18
18
19
19
20
20-24
24
24
25
25-26
26
Table of Contents
Executive Summary
Contact Information
Section 1: Work Programme & Budget (WPB) and Related Processes
	 1.1	 Work Programme & Budget (First and Annual Submission)
		 1.1.1	Objective
		 1.1.2	 Approval for WPB
		 1.1.3	 Submission Requirements
		 1.1.4	 Submission and Format
	 1.2	 Pre-Budget Expectation (PBE)
		 1.2.1	Objective
		 1.2.2	 Submission Requirements
		 1.2.3	 Submission of PBE Response
	 1.3	 Additional Budget Request (ABR)
		 1.3.1	Objective
		 1.3.2	 Submission Requirements
	 1.4	 ABR Budget Tracking
		 1.4.1	 Capital Expenditure (CAPEX)
		 1.4.2	 Operating Expenditure (OPEX)
		 1.4.3	 Submission and Format
	 1.5	 Year End Carry Over (YECO)
		 1.5.1	Objective
		 1.5.2	 Submission Requirements
		 1.5.3	 Submission and Format
	 1.6	 Appeal to WPB/ABR/YECO
		 1.6.1	Objective
		 1.6.2	 Form of Appeal
		 1.6.3	 Summary of Submission Timeline
Section 2: Annual Review of Petroleum Resources (ARPR)
	 2.1	Objective
	 2.2	 ARPR Final Submission
		 2.2.1	 Submission Requirements
		 2.2.2	 Submission and Format
		 2.2.3	 Process Workflows
	 2.3	 ARPR Pre-Submission Review
		 2.3.1	 Submission Requirements
		 2.3.2	 Submission and Format
VOLUME 4
PLANNING AND BUDGET
PPGUA/3.0/042/2013 3
26
27-28
29
29
29-30
30
30-31
31
32
33
33
34
34
34-35
35
36-37
37
37
38
38-39
39-40
40
41
41
42-43
44-48
49-51
		 2.3.3	 Process Workflows
	 2.4	 Petroleum Resource Changes Review and Approval
Section 3: Crude Oil Annual Production Target & Quarterly Performance 	
	 Review (QPR)
	 3.1	Objective
	 3.2	 Submission Requirements
	 3.3	 Annual Approved Production Target
	 3.4	 Quarterly Performance Review
		 3.4.1	 Submission and Format
	 3.5	 Production Variation
Section 4: Gas Production, Condensate & Quarterly Performance
Review (QPR)
	 4.1	Objective
	 4.2	 Submission Requirements
		 4.2.1	 Non-Associated Gas (NAG) and Associated Gas (AG)
		 4.2.2	Condensate	
	 4.3	 Annual Approved Gas Supply Target
	 4.4	 Quarterly Performance Review
		 4.4.1	 Submission and Format
	 4.5	 Production Variation
Section 5: Enhanced Capacity Review (ECR)
	 5.1	Objective
	 5.2	 Submission Requirements
	 5.3	 Submission and Format
	 5.4	 Process Workflows
	 5.5	 Production Variation - ECR versus WPB Submission
Abbreviations
Appendix 1
Appendix 2
VOLUME 4
PLANNING AND BUDGET
4 PPGUA/3.0/042/2013
Executive Summary
The Planning and Budget volume is consistent with the Contract’s requirement for
the submission of Work Programme & Budget (WPB). In addition, for overall planning
purposes, it is fundamental that Contractor adheres to the following:
a) 	 Work Programme & Budget (WPB) and related processes
b) 	 Annual Review of Petroleum Resources (ARPR) and related practices
c) 	 Approved annual crude oil production level process
d) 	 Approved annual gas supply level process
e) 	 Enhanced Capacity Review (ECR) related procedures
f )	 Requirements for data submission to PETRONAS
In relation to managing budget changes, Contractor shall comply with the Additional
Budget Request (ABR) procedures in conducting the petroleum operation activities.
The submission of production level forecast on crude oil, non-associated gas,
associated gas and condensate shall be:
a)	 based on the latest reservoir engineering study and an approved reservoir
	 management policy
b)	 consistent with safe operating conditions and a realistic development
	schedule
Consideration shall be given to the need for efficient and economic exploitation of
hydrocarbon resources.
Contact Information
All correspondence related to this volume shall be addressed to:
SUBJECT CONTACT
Work Programme &
Budget and Related
Processes
Contractor shall address its official letter and submission to:
General Manager
Strategic Planning
Petroleum Management Unit
All enquiries related to administrative matters shall be
addressed to:
Senior Manager
Business Planning
Strategic Planning
Petroleum Management Unit
VOLUME 4
PLANNING AND BUDGET
PPGUA/3.0/042/2013 5
SUBJECT CONTACT
Annual Review of
Petroleum Resources
(ARPR)
Crude Oil Annual
Production Target &
Quarterly Performance
Review (QPR)
Enhanced Capacity Review
Contractor shall address its official letters and submission to:
General Manager
Strategic Planning
Petroleum Management Unit
All enquiries related to administrative matters shall be
addressed to:
Senior Manager
Oil Resource Planning
Strategic Planning
Petroleum Management Unit
Gas Production,
Condensate & Quarterly
Performance Review (QPR)
Contractor shall address its official letters and submission to:
General Manager
Strategic Planning
Petroleum Management Unit
VOLUME 4
PLANNING AND BUDGET
6 PPGUA/3.0/042/2013
Section 1: Work Programme & Budget (WPB) and Related Processes
1.1	 Work Programme & Budget (First and Annual Submission)
	
	 1.1.1	Objective
			 The Work Programme & Budget (WPB) is submitted annually by
			 Contractor to PETRONAS. It outlines the Contractor’s proposed
			 annual petroleum operations, namely exploration, development
			 and production.
			 Each WPB shall provide details of the proposed petroleum
			 operations, which shall include all relevant data, activities description,
			 estimated costs and plan of upcoming year activity plus four (4) years
			 forecast. The expenditure breakdown shall be submitted in the
			 following order:
			 The WPB submission to PETRONAS for approval shall be based on
			 the following:
	 1.1.2	 Approval for WPB
			 PETRONAS will notify Contractor of approval or rejection of the
			 proposed WPB by 31st December of the same year in respect of each
			 subsequent WPB (approval may be conditional). Petroleum
			 operations can only be carried out by Contractor once the relevant
			 WPB has been approved in writing by PETRONAS.
			 Below is the overview of the annual WPB related processes:
EXPENDITURE REQUIREMENT BREAKDOWN
Year 1 to Year 2 Quarterly
Year 3 to Year 5 Annually
CONDITION SUBMISSION REQUIREMENT
Upon signing of new
Contract
Within ten (10) weeks after the execution date of the Contract
or unless/otherwise specified in the Contract
Throughout Contract’s
tenure
No later than 1st September each year for the subsequent year
activity
VOLUME 4
PLANNING AND BUDGET
PPGUA/3.0/042/2013 7
Figure 1: Timeline of Work Programme and Budget Related Processes
	 1.1.3	 Submission Requirements
			 WPB submission shall comprise of four (4) sets of documentations,
			 updated as and when advised by PETRONAS. The documentations
			 shall consist of:
JAN
PETRONAS issues WPB
guidelines to
Contractor
FEB MARCH APR MAY JUNE JULY AUG SEPT OCT NOV DEC
Annual WPB
submission by 1st
September
PETRONAS issues
decision by 31st
rebmeceD
Note : 1. 1st
WPB shall be submitted ten (10) weeks after the execution date of the Contract
2. ABR submission shall be as and when necessary throughout the current budget year
PETRONAS issues PBE
guidelines to
rotcartnoC
Contractor submits
esnopserEBP
YECO submission by
Contractor
on 18th February of the
subsequent year
PETRONAS issues
YECO guidelines
rotcartnoCot
YECO approval letter will be issued by batches commencing May
subject to PETRONAS’ decision.
NO. PACKAGE
DETAILS SHALL
INCLUDE BUT NOT LIMITED
TO
FORMAT APPLIES TO
1 Executive
Summary
Contract general
background, activity
overview, basis and
assumption applied in the
proposed WPB
Microsoft
applications, e.g.
Word,
PowerPoint
Compulsory to
all Contractors
2 Main Book (i) Activity and associated cost
details
eWPB
(online system)
Compulsory to
all Contractors
Main Book (ii) Detail on activities and
expenditures not available in
eWPB format, for example,
drilling, facilities
management, Health, Safety
and Environment (HSE),
Information, Communication
and Technology (ICT), list
of Pre-Budget Expectations
(PBE) non-compliance, and
other related information
Microsoft
applications, e.g.
Word,
PowerPoint,
Excel
Compulsory to
all Contractors
(where
applicable)
VOLUME 4
PLANNING AND BUDGET
8 PPGUA/3.0/042/2013
	 1.1.4	 Submission and Format
			 WPB packages shall be submitted via hardcopy, softcopy and
			 eWPB or as advised by PETRONAS in its annual WPB guidelines, as
			follows:
			 The diagram provides an overview of the WPB process workflows:
FORMAT OF
SUBMISSION
NO. OF COPIES
Hardcopy Two (2) sets for each of the submission requirement items
(where applicable)
Softcopy Two (2) CDs comprising all of the submission requirement
items
Online (eWPB) eWPB is accessible by Contractor for data input in June.
eWPB is closed on 1st September
NO. PACKAGE
DETAILS SHALL
INCLUDE BUT NOT LIMITED
TO
FORMAT APPLIES TO
3 Exploration
Book
Exploration summary
strategies, general
framework, hydrocarbon
plays and inventory of
prospects/leads and reserves
Microsoft
applications, e.g.
Word,
PowerPoint
Contractor
with on-going
exploration
activities
4 Manpower and
Training Book
Manpower manning and cost
summary, training for
Malaysian staff
Microsoft
applications,
e.g. Word and/
or PowerPoint
Compulsory to
all Contractors
VOLUME 4
PLANNING AND BUDGET
PPGUA/3.0/042/2013 9
	 Figure 2: Work Programme & Budget Process Workflows
1.2	 Pre-Budget Expectation (PBE)
	 1.2.1	Objective
			 PBE is an annual submission, which commences prior to actual WPB
			 submission. It outlines PETRONAS’ expectations of Contractor. It
			 serves to assist Contractor in preparing the annual WPB consistent
			 with PETRONAS’ business plans and objectives.
			 Clarification session may be held between PETRONAS and
			 Contractor. This session provides the opportunity for preliminary
			 discussions on the activities and proposed budget, with a view of
			 optimising both parties’ expectations and objectives.
	 1.2.2	 Submission Requirements
			 PBE comprises of general and specific expectations in relation
			 to petroleum operations. The PBE shall include the exploration,
			 development and production (whichever is relevant to the Contractor)
			 that PETRONAS expects to be carried out annually and includes the
			 four (4) years forecast.
			 Contractor shall pursue its own initiatives to conduct petroleum
			 operations in accordance with prudent and modern practices.
			 The expectations formulated shall be in accordance with the
			 respective contractual obligations. It shall incorporate the following
			 details but not limited to:
Contractor
Provides feedback
(reason, justification,
resubmission
if needed)
Issues WPB
guidelines
No
Yes
Requires
clarification?
Clarifies WPB
guidelines (if any)
and prepares
submission
Note: WPB submission is to be mutually reviewed and endorsed with relevant Partner(s) where applicable.
Submits WPB on 1st Sept or
ten (10) weeks after
execution date for new
Contract/Submits feedback
as and when required
Receives and reviews
WPB
Finalises decision
Receives
decision
Executes approved activity
and budget
END
Accepts
decision?
Yes
No Submits
Appeal
Receives and reviews
appeal
SP, PMU
VOLUME 4
PLANNING AND BUDGET
10 PPGUA/3.0/042/2013
ACTIVITY
EXAMPLE OF GENERAL
EXPECTATION
EXAMPLE OF SPECIFIC
EXPECTATION
Exploration Contractor to pursue
exploration activity through
geological and geophysics
(G&G) studies, seismic
acquisition and exploration
drilling, as well as explore
and test new play types.
Number of wells
(wildcat/appraisal) to be
drilled, volume of seismic
acquisition and processing
and type of studies.
Development Ensure project total cost and
first hydrocarbon date in
WPB submission are aligned
with Field Development
Plan (FDP), Final Investment
Approval (FIA) or any latest
approved revision by
PETRONAS. Any deviation
shall require PETRONAS’
written approval.
Project related activities for
example, facilities
engineering and drilling
activity.
Production Achieve targeted production
by minimising unplanned
downtime, undertake overall
facilities management.
Specific activity for:
• facilities management
(pipeline, topside,
structures, well)
•	production enhancement
(subsurface operations)
•	hydrocarbon measurement
and accounting.
Health, Safety and
Environment
Strengthen and enhance HSE
performance and leadership
towards achieving zero
incidents, institutionalise
process safety in operations.
HSE KPIs target, HSE
initiatives and Contractor
HSE management.
Drilling Achieve full compliance with
drilling requirements, for
example, notification of
drilling programme approval.
As stipulated in Volume 8:
Drilling and Well Operations
Abandonment/
Decommissioning
Latest decommissioning cost
estimates, a detail plan (if
applicable) and cess payment
for any applicable facilities.
Cost estimates and
abandonment/
decommissioning
VOLUME 4
PLANNING AND BUDGET
PPGUA/3.0/042/2013 11
	 1.2.3	 Submission of PBE Response
			 The response to PBE shall be in writing to the General Manager of
			 Strategic Planning (SP), Petroleum Management Unit.
			 The following diagram illustrates the PBE process workflows:
	 Figure 3: Pre-Budget Expectation Process Workflows
1.3	 Additional Budget Request (ABR)
	
	 1.3.1	Objective
			 An ABR provides the opportunity to address budget changes. A request
			 for additional expenditure can be made to fund a cost increase or
			 unplanned work because of work scope increase, work acceleration
			 and/or change in assumption that have financial impact. The ABR
			 must relate to the CURRENT budget year. It shall be submitted as
			 and when necessary throughout the particular year.
			 ABR is not required in the following instances:
			 a)	 payment for late charges that have been accrued and approved in
				 the previous Year End Carry Over (YECO), not exceeding 10% of
				 the approved actual expenditure.
			 b)	 past years’ expenditure which was neither accrued nor approved
				 in the previous YECO (Refer to the process in Figure 5).
			 Note: The Risk Service Contractor (RSC) shall observe its respective
			 RSC Governance Procedure and Guideline for treatment of ABR.
	 1.3.2	 Submission Requirements
			 The following figure explains key submission requirements of the ABR:
Contractor
Submits PBE response
Issues PBE
No
Yes
*Clarifies PBE
Reviews response
Clarifies
response
END
Requires
clarification?
*Clarification session
may be held upon
request
Accepts
PBE
response?
No
Yes
Receives PBE
SP, PMU
VOLUME 4
PLANNING AND BUDGET
12 PPGUA/3.0/042/2013
Figure 4: The Key Submission Requirement of the Additional Budget Request
1.4	 ABR Budget Tracking
	 With the exception of allocated costs (for example, Information Technology
	 (IT), manpower, training, general and administrative and shared logistic/
	 facilities costs), expenditures shall be monitored at Contractor’s level.
	 Other expenditure is monitored as per Contract level, as follows:
	 1.4.1	 Capital Expenditure (CAPEX)
Timeline
Approval Guidelines
Requirement
Determining Factor Latest estimate – Latest approved = Variance >10% of respective ABR Budget Tracking
In accordance to standard ABR format
• Valid and agreed activities as per agreement reached with respective PMU Line Departments
• Subject to PETRONAS’ Technical Approval eg. Well proposal, FDP, FIA, FIP and etc
• Conformance to PPGUA guidelines
• Reasonable expenditure
• Contractor to raise ABR prior to work execution
• PETRONAS to respond within 60 days of ABR receipt
Technical Discussion
Where applicable, Contractor to initiate technical as well as budget estimation discussion with
respective PMU Line Departments prior to ABR submission
BUDGET CATEGORY SUB-BUDGET CATEGORY
ABR BUDGET GROUP
ELEMENTS
Exploration Seismic (acquisition, process,
reprocess, etc.)
By individual programme
G&G Total expenditure
Specialised studies Total expenditure
Drilling (wildcat/appraisal) Individual well/prospect
Other allocated CAPEX Total expenditure
VOLUME 4
PLANNING AND BUDGET
PPGUA/3.0/042/2013 13
BUDGET CATEGORY SUB-BUDGET CATEGORY
ABR BUDGET GROUP
ELEMENTS
Development Seismic (acquisition, process,
reprocess, etc.)
By individual programme
G&G Total expenditure
Specialised studies Total expenditure
Drilling (appraisal) Individual well/prospect
Project (engineering/
facilities)
Total expenditure/project
Project (drilling) Drilling campaign/project
Other allocated CAPEX Total expenditure
Production Maintenance Well workover By programme
Modification and
miscellaneous
Per individual project valued
at RM 10 Million and above;
and
Tracked at the group/
consolidated level for
projects less than RM 10
Million
Support Services IT Total expenditure
Onshore support Total expenditure
Offshore support Total expenditure
HSE Total expenditure
VOLUME 4
PLANNING AND BUDGET
14 PPGUA/3.0/042/2013
	 1.4.2	 Operating Expenditure (OPEX)
	 1.4.3	 Submission and Format
			 a)	 Request for ABR shall be submitted in writing to the General
				 Manager of Strategic Planning, Petroleum Management Unit.
			 b)	 Request for approval of previous years’ unapproved expenditure
				 shall be submitted in writing to the Senior General Manager of
				 Petroleum Operations Management (POM), Petroleum
				 Management Unit.
			 c)	 Submissions shall comply with the ABR form and its
				 requirements. Refer to Appendix 1 and Appendix 2.
			 The following diagram illustrates the ABR process workflows:
BUDGET CATEGORY SUB-BUDGET CATEGORY
ABR BUDGET TRACKING
ELEMENTS
Exploration Seismic (acquisition, process,
reprocess, etc.)
By individual programme
G&G Total expenditure
Specialised studies Total expenditure
Management and
Administration (M&A)
Total expenditure
Other Allocated OPEX Total expenditure
Development Seismic (acquisition, process,
reprocess, etc.)
By individual programme
G&G Total expenditure
Specialised studies Total expenditure
M&A Total expenditure
Other allocated OPEX Total expenditure
Production Operations Surface routine operations Total expenditure
Sub-surface operations Total expenditure
Logistics Total expenditure
Maintenance Total expenditure
Special studies Total expenditure
General overhead Total expenditure
Other allocated OPEX Total expenditure
Abandonment Individual line item
Others Individual line item
VOLUME 4
PLANNING AND BUDGET
PPGUA/3.0/042/2013 15
	 Figure 5: Additional Budget Request Process Workflows
1.5	 Year End Carry Over (YECO)
	
	 1.5.1	Objective
			 YECO is an annual submission for actual expenditure versus the
			 latest approved WPB. It incorporates expenditure changes requested
			 via ABR and/or appeal request.
			 Note: “latest approved WPB” may include wherever applicable,
			 approved WPB + submitted ABR + submitted appeal + approved
			 carry over from previous year.
			 There are two (2) main components of YECO:
			 a)	 Year End - relates to the actual expenditure for the budget
				 year incurred from 1st January to 31st December.
			 b)	 Carry Over - relates to ongoing or incomplete approved
				 activities and budget as at 31st December of the budget year.
				 The spilled over activities shall be completed no later than by
				 the end of Q1 of the subsequent budget year.
			 The expenditure shall be on an accrual or estimate basis whichever
			 applicable and submitted on 18th February of the subsequent year.
			 Note: YECO is not applicable to RSC.
Contractor
Prepares & submits request
to SGM, POM
Determines requirement for
additional fund
No
Yes
Prepares
submission of ABR
Submits to SP
Conveys the decision within 60 days
upon notification subject to su cient
information/justification
Executes approved ABR
activity
Reviews and deliberates appeal
with relevant PMU Line
Department
Expenditure
in current
year?
Updates audit account
Accept/Reject
Issues decision to
Contractor
Decision
by
VP, PM
END
Receives and reviews request
(in consultation with relevant
PMU Line department )
SP, PMU
POM, PMU
VOLUME 4
PLANNING AND BUDGET
16 PPGUA/3.0/042/2013
	 1.5.2	 Submission Requirements
			 Submission shall consist of YECO expenditure, as well as a
			 comprehensive description and justification for variance incurred of
			 plus or minus 10% from the approved budget.
		
			 The submission package shall incorporate the following expenditure
			 variance analyses, but not limited to:
			 Attention: Any unbudgeted cost and variance expenditure of more
			 than 10% without ABR may not be eligible for cost recovery, with the
			 exception of allocated expenditure.
	 1.5.3	 Submission and Format
			 The YECO submission package shall be submitted via hardcopy and
			 softcopy (or as advised by PETRONAS in its annual YECO guidelines)
			 as follows:
			 The following diagram illustrates the YECO process workflows:
NO.
EXAMPLE OF ANALYSIS OF
EXPENDITURE
FORMAT APPLIES TO
1 Year end and Carry over Microsoft
applications, e.g.
Word, PowerPoint,
Excel
Compulsory to all
Contractor
(where applicable)
2 Affiliated Service
3 IT
4 Manpower and training
5 PSC Training Commitment
6 General & Administration (G&A)
7 ABR and appeal of ABR
8 WPB appeal
9 Status of WPB conditional approval
FORMAT OF SUBMISSION NO. OF COPIES
Hardcopy Two (2) sets comprising of the entire
submission requirement items (where
applicable).
Softcopy Two (2) CDs comprising of the entire
submission requirement items (where
applicable).
VOLUME 4
PLANNING AND BUDGET
PPGUA/3.0/042/2013 17
	 Figure 6: Year End Carry Over Process Workflows
1.6	 Appeal to WPB/ABR/YECO
	 1.6.1	Objective
			 This section explains the appeal request procedures for disapproved
			 WPB, ABR and/or YECO.
	 1.6.2	 Form of Appeal
			 Contractor must submit appeal request in writing which includes the
			following:
			 a)	 a description of the disapproved activity and associated
				 expenditure
			 b)	 justification for the activity, which may include technical
				 support, cost description and other evidences
			 The following diagram illustrates the appeal process workflows:
Contractor
Provides feedback (reason,
justification, resubmission
if needed)
Issues YECO
guidelines
No
No
Yes
Requires
clarification?
Clarifies YECO
guidelines (if any)
and prepares
submission
Note: YECO submission is to be mutually reviewed and endorsed with relevant Partner(s) where applicable.
Submits YECO on
18th Feb/
Submits feedback
as and when
required
Receives and reviews
YECO
Finalises decision
Receives
decision
Updates
expenditure
book
END
Accepts
decision?
Yes
No
Submits
Appeal
Receives and reviews
appeal
SP, PMU
VOLUME 4
PLANNING AND BUDGET
18 PPGUA/3.0/042/2013
	 Figure 7: Appeal Process Workflows
	 1.6.3	 Summary of Submission Timeline
Contractor
CRAC
(Cost
Recovery
Appeal
Committee)
Prepares and submits
request to CRAC
Determines appeal
requirement
No
Yes
Prepares Appeal
Submits to SP
Receives and reviews request
(in consultation with relevant
PMU Line department )
Conveys the decision subject to
su cient information/justification
Executes approved
activity
Expenditure
captured by
PSC Audit?
Updates audit account
Accept/Reject
Issues decision to
Contractor
Decision
by
VP, PM
END
Reviews and deliberates
appeal with relevant PMU
Line Department
SP, PMU
NO. SUBMISSION SUBMISSION TIMELINE TO PETRONAS
1 YECO 18th February
2 PBE
By May
The actual date will be communicated to
Contractor
3 WPB 1st September
4 ABR
As and when required during that
CURRENT budget year
5 Appeal of WPB/ABR/YECO As and when required
VOLUME 4
PLANNING AND BUDGET
PPGUA/3.0/042/2013 19
Section 2: Annual Review of Petroleum Resources (ARPR)
	
2.1	Objective
	 The Annual Review of Petroleum Resources (ARPR) is an annual exercise that
	 reports the inventory level of Malaysia’s petroleum resources. It also ensures
	 that reporting by Contractor adheres to PETRONAS’ Definitions and
	 Guidelines for Classification of Petroleum Resources. PETRONAS established
	 its first resources guideline in 1997. The latest revision was in October 2012
	 and it is aligned with the Society of Petroleum Engineers’ Petroleum Resources
	 Management System (SPE PRMS).
	
	 The resources guideline provides standardised and coherent definition,
	 classification and reporting method for effective management of petroleum
	 resources and business portfolios. It serves as a basis for PETRONAS’
	 resources portfolio management that outlines the terminology
	 recommended for classification and estimation of quantities of petroleum
	 (e.g. crude oil, natural gas, condensate and related substances) as at a
	 specific date.
	
	 Refer to the PETRONAS’ Definitions and Guidelines for Classification of
	 Petroleum Resources.
	
	 The following diagram gives an overview of the ARPR annual exercise:
	
	 Figure 8: Overview of Annual Review of Petroleum Resources
Nov Dec Jan Feb Mar Apr May Jun Jul Aug Sept Oct Nov Dec Jan
ARPR exercise2
(Aug - Jan)
Preceding Year
AARRPPRR KKiicckk--oo AARRPPRR FFiinnaall
SSuubbmmiissssiioonn
Note:
1 Petroleum resources changes review and approval are conducted with PMU Technical Department (Petroleum Resource Exploration (PREX), Petroleum
Resource Development (PRD) and Petroleum Operations Management (POM)) through technical meetings e.g. FDP related, drilling results, new discoveries,
Petroleum Arrangement and/or field award or relinquished, Gas Sales Agreement, etc.
2 Coordinated by ARPR secretariat
AARRPPRR PPrree--
ssuubbmmiissssiioonn
RReevviieeww
CCoommmmuunniiccaattee
FFiinnaall AARRPPRR
rreeqquuiirreemmeennttss
Petroleum resources changes review and
approval1 (Nov - Oct)
Year of
Reporting
Final
submission
VOLUME 4
PLANNING AND BUDGET
20 PPGUA/3.0/042/2013
2.2	 ARPR Final Submission
	 Contractor shall submit the ARPR report to PETRONAS by 15th January of
	 each year. The final submission shall include petroleum resources report,
	 tabular data, map and relevant information as specified in the ARPR
	 requirements, for the preceding year.
	
	 The ARPR data must represent the condition as at 1st January. It shall include
	 estimates of the petroleum resources and production volume from 1st
	 January to 31st December of the preceding year.
	
	 Contractor must obtain PETRONAS’ approval for all petroleum resource
	 changes by or prior to 31st October of each year for inclusion in the ARPR as
	 at 1st January.
	
	 2.2.1	 Submission Requirements
			 Contractor shall submit the ARPR report and any subsequent
			 revisions in a standard reporting format. The report shall detail
			 petroleum resources inventory at project and reservoir level for each
			 range of uncertainty.
	
			 Contractor shall report petroleum resources estimates and reflect
			 volume until end of field life. Contractor shall also report reserves
			 estimates with volume up to the end of the Contract life.
	
			 Contractor shall adhere to ARPR reporting requirements issued
			 annually by the ARPR Secretariat. The reporting requirements include
			 a minimum of the following:
	
			 Management Reports and Technical Reports:	
			 A.	 Executive Summary:
REQUIREMENTS
• Summary on Contract, field and type of petroleum resources
• Exploration, development and production activities
• Plan and recommendation for contingent resources
• Resources key performance indicator
• Location map with coordinate and sub-block – fields, prospects and leads
Note: The Executive Summary shall be in writing.
VOLUME 4
PLANNING AND BUDGET
PPGUA/3.0/042/2013 21
			 B.	Tabulation:
1. DISCOVERED RESOURCES
Crude Oil
•	 field status
•	 Petroleum Initially in Place (PIIP) under
reserves (low/best/high)
•	 PIIP under contingent resources (CR)
(low/best/high)
•	 total PIIP (low/best/high)
•	 ultimate recovery (low/best/high)
•	 estimated ultimate recovery (low/best/
high)
•	 production
•	 cumulative production
•	 reserves developed (1P/2P/3P)
•	 reserves undeveloped (1P/2P/3P)
•	 total reserves (1P/2P/3P)
•	 contingent resources (CR) (1C/2C/3C)
•	 project maturity
•	 2P reserves developed and undeveloped
at Contract life
•	 justification for resources revision
compared to previous reporting
Condensate
•	 field status
•	 ultimate recovery (low/best/high)
•	 estimated ultimate recovery (low/
best/high)
•	 production
•	 cumulative production
•	 reserves developed (1P/2P/3P)
•	 reserves undeveloped (1P/2P/3P)
•	 total reserves (1P/2P/3P)
•	 CR (1C/2C/3C)
•	 project maturity
•	 2P reserves developed and
undeveloped at Contract life
•	 justification for resources revision
as compared to previous reporting
VOLUME 4
PLANNING AND BUDGET
22 PPGUA/3.0/042/2013
1. DISCOVERED RESOURCES
Associated Gas:
•	 field status
•	 PIIP under reserves by gas cap and
solution gas (low/best/high)
•	 PIIP under CR by gas cap and solution
gas (low/best/high)
•	 total PIIP by gas cap and solution gas
(low/best/high)
•	 ultimate recovery by gas cap and
solution gas (low/best/high)
•	 estimated ultimate recovery by gas cap
and solution gas (low/best/high)
•	 production from reserves
•	 production from CR
•	 injection from reserves
•	 injection from CR
•	 cumulative production from reserves
•	 cumulative production from CR
•	 cumulative injection from reserves
•	 cumulative injection from CR
•	 reserves developed (1P/2P/3P)
•	 reserves undeveloped (1P/2P/3P)
•	 total reserves (1P/2P/3P)
•	 CR by gas cap and solution gas
(1C/2C/3C)
•	 project maturity
•	 2P reserves developed and undeveloped
at Contract life
•	 justification for resources revision as
compared to previous reporting
•	 production by solution gas and gas cap
gas from reserves and CR
•	 reserves developed by gas cap and
solution gas (1P/2P/3P)
•	 reserves undeveloped by gas cap and
solution gas (1P/2P/3P)
•	 total reserves by gas cap and solution gas
(1P/2P/3P)
Non-Associated Gas (NAG)
•	 field status
•	 PIIP under reserves (low/best/high)
•	 PIIP under CR (low/best/high)
•	 total PIIP (low/best/high)
•	 ultimate recovery (low/best/high)
•	 estimated ultimate recovery (low/best/
high)
•	 production from reserves
•	 production from CR
•	 cumulative production from reserves
•	 cumulative production from CR
•	 reserves developed (1P/2P/3P)
•	 reserves undeveloped (1P/2P/3P)
•	 total reserves (1P/2P/3P)
•	 CR (1C/2C/3C)
•	 project maturity
•	 2P reserves developed and undeveloped
at Contract life
•	 justification for resources revision as
compared to previous reporting
2. PRODUCTION PROFILE
Contractor shall generate a production profile until the end of field life according to project
level for 2P reserves developed and undeveloped. Contractor shall submit the production
profile in a similar format used for WPB submission.
VOLUME 4
PLANNING AND BUDGET
PPGUA/3.0/042/2013 23
3. UNDISCOVERED RESOURCES
Crude Oil, Associated Gas and Non-Associated Gas:
•	 prospect
•	 lead
•	 objective
•	 PIIP
•	 recovery factor
•	 un-risked prospective resources (PR)
•	 Probability of Success (POS)
•	 risked PR
•	 prospect and leads detailed technical report
4. RESERVOIR PARAMETERS FOR RESERVES, CR AND PR
5. PLAN FOR CR; DETAILING PROJECT WITH SCOPE AND CR ESTIMATES
6. KEY DATA FOR EACH OIL AND GAS FIELD (DISCOVERED FIELD)
•	 field status
•	 sub-block information
•	 discovery date
•	 name, type and number of exploration wells drilled
•	 number of platform/jacket installed
•	 number of development wells drilled
•	 information on specific gravity, non-hydrocarbon gas, average water depth
•	 distance to shore and nearest facilities
•	 name of nearest facilities
•	 first commercial production date
•	 sub-block expiry date
•	 Contract date
•	 field expiry date
7. INFORMATION ON RELINQUISHED CONTRACT AND ITS SUB-BLOCK/FIELD IN YEAR OF
REPORTING
			 C.	 Other data or information:
1. AS STATED IN THE CONTRACT, THE REPORT SHALL ALSO INCLUDE THE FOLLOWING:
•	 The location, size, extend, structural and stratigraphic cross-sections of the petroleum
reservoirs
•	 Maps of scale 1:12,500 or 1:25,000 (at minimum) whichever is applicable, at each
reservoir level, for the following:
-	 structure depth map at top of reservoir quality rocks
-	 reservoir faces to reflect the porosity and permeability distribution vertically or
laterally
VOLUME 4
PLANNING AND BUDGET
24 PPGUA/3.0/042/2013
2. IN THE EVENT THAT NON-HYDROCARBON GASES ARE PRESENT:
•	 Contractor shall report the AG and NAG IIP at actual condition and reserves, CR and PR
at both actual condition and at the point of sale
	 2.2.2	 Submission and Format
			 Contractor to submit ARPR packages via hardcopy, softcopy and
			 eARPR (online) or as advised by PETRONAS in its annual ARPR
			 reporting guideline, as follows:
	 2.2.3	 Process Workflows
			 The following diagram illustrates the ARPR final submission review
			process:
	
			 Figure 9: Annual Review of Petroleum Resources Final Submission
			Process
FORMAT OF SUBMISSION NO. OF COPIES
Hardcopy Two (2) sets of management and technical
reports and eARPR package
Softcopy Two (2) CDs of management and technical
reports and eARPR package
Online (eARPR) Not Applicable
Note: eARPR will be accessible to Contractor
for data input by October and closed on the
ARPR submission date.
Contractor
Reflects changes
from Pre-
Submission in Final
ARPR and
submits to
PETRONAS by
15th January
Requires
clarification?
Yes
Finalises
decision and
obtains
approval
from
Management
No
Finalises
ARPR
Report
Receives ARPR final
number and follows the
same process as for the
following year’s exercise
Provides ARPR opening
balance for following
year’s exercise
Conducts
discussion with
Contractor
END
Receives and reviews
ARPR submission
Provides feedback
(reason, justification,
resubmission if
needed)
SP, PMU
VOLUME 4
PLANNING AND BUDGET
PPGUA/3.0/042/2013 25
2.3	 ARPR Pre-Submission Review
	 The ARPR Pre-Submission Review is a session for PETRONAS to review
	 Contractor’s proposal on the estimates and reclassification of petroleum
	 resources in its Contract. PETRONAS will conduct the review session
	 towards the end of the year prior to ARPR final submission.
	
	 The review session provides an avenue for PETRONAS to clarify and ensure
	 Contractor’s adherence to PETRONAS’ Definitions and Guidelines for
	 Classification of Petroleum Resources in ARPR reporting and necessary
	 technical approval on petroleum resource changes obtained PETRONAS’
	 approval. PETRONAS and Contractor will record any discrepancy or issue
	 that arises during the review session and agree on the action item. Contractor
	 shall follow up and close the action item prior to the dateline given by
	 PETRONAS and incorporate the outcome in the final ARPR submission.
	
	 PETRONAS will chair all of ARPR Pre-Submission Review sessions with
	Contractor.
	 
	 2.3.1	 Submission Requirements
			 Contractor shall submit the ARPR Pre-Submission Review pack and
			 any subsequent revisions in a standard reporting format. The review
			 pack shall detail petroleum resources at field level for discovered
			 resources and at prospects/leads level for undiscovered resources.
			 Contractor must ensure and show that the proposed petroleum
			 resource changes have obtained PETRONAS’ technical approval.
	
			 Contractor shall report petroleum resources estimates and reflect
			 volume until end of field life.
	
			 Contractor shall adhere to ARPR reporting requirements issued
			 annually by the ARPR Secretariat. The reporting requirements include
			 a minimum of the following:
	
			 For crude oil, NAG, AG and condensate:
	
			 a)	 executive summary
			 b)	 reclassification of resources changes
			 c)	 discovered resources changes by field level for each resource
				 type:
				 •	 PIIP (best estimate/P50)
				 •	 reserves (2P)
				 •	 CR (2C)
				 •	 recovery factor
				 •	 cumulative production
				 •	 production
VOLUME 4
PLANNING AND BUDGET
26 PPGUA/3.0/042/2013
					 •	 resource revision
					 •	 justification for resources changes (to specify PETRONAS’
						approval)
				 d)	 undiscovered resources changes by prospect and lead for
					 each resource type:
					 •	 PIIP (best estimate/P50)
					 •	 un-risked PR (2U)
					 •	 Probability of Success (POS)
					 •	 risked PR (2U)
					 •	 risked volume revision
					 •	 justification for resources changes (to specify PETRONAS’
						approval)
				 e)	 information on gas production and utilisation
				 f)	 information on exploration, development and production
					 activities
				 g)	 information on field relinquishment
				 h)	 detail information and data on reserves and production
	
	 2.3.2	 Submission and Format
			 Contractor to submit the ARPR Pre-Submission Review package via
			 hardcopy and softcopy or as advised by PETRONAS in its annual
			 ARPR reporting guideline.
	
	 2.3.3	 Process Workflows
			 The following diagram illustrates the ARPR pre-submission review
			process:
	
			 Figure 10: Annual Review of Petroleum Resources Pre-Submission
			Process
Contractor
Reflects changes
and resubmits
pre-submission
pack
Issuance of
reporting
requirements &
guidelines
Clarifies reporting
requirements &
guideline (if any)
and prepares
submission
Submits Pre-
Submission material
in November as
advised by
PETRONAS
Receives and
reviews Pre-
Submission
Requires
clarification?
Provides feedback
(reason, justification,
resubmission if
needed)
Yes
Accepts
submission
No Pre-
submission
Review in Dec
Presentation
at Pre-
Submission
Review
Technical
approval cut-o
31st Oct
Captures
Action Items,
MOM sign
o
Closes action item
(to discuss with
PETRONAS if
required)
Follow up
Receives re-
submission
END
SP, PMU
VOLUME 4
PLANNING AND BUDGET
PPGUA/3.0/042/2013 27
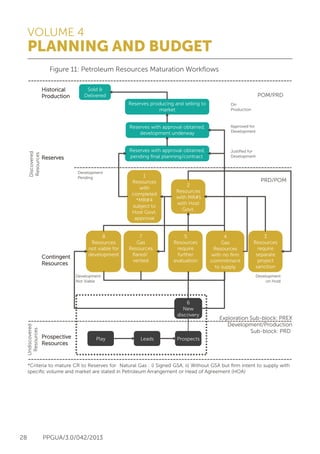
2.4	 Petroleum Resource Changes Review and Approval
	 Contractor shall review and obtain the necessary technical approval on the
	 petroleum resource changes via appropriate engagement with the relevant
	 PMU Technical Department e.g. PREX, PRD or POM. The engagement shall
	 be via established committees, e.g. Technical Review Committee (TRC), Field
	 Reservoir Management Review (FRMR), Post Drilling Review (PDR),
	 Exploration Resources Review Committee (ERRC) or any other appropriate
	 technical committee or team as recommended by PETRONAS. Contractor
	 must obtain PETRONAS’ approval on the proposed petroleum resources
	 changes by or prior to 31st October of each year. 
	
	 The following diagram illustrates the Petroleum Resources Maturation
	Workflows:
VOLUME 4
PLANNING AND BUDGET
28 PPGUA/3.0/042/2013
	 Figure 11: Petroleum Resources Maturation Workflows
Undiscovered
Resources
Discovered
Resources
Prospective
Resources
Contingent
Resources
ProspectsLeads
6
New
discovery
5
Resources
require
further
evaluation
Play
3
Resources
require
separate
project
sanction
1
Resources
with
completed
*MR#4
subject to
Host Govt.
approval
2
Resources
with MR#1
with Host
Govt.
4
Gas
Resources
with no firm
commitment
to supply
7
Gas
Resources
flared/
vented
8
Resources
not viable for
development
Development
on Hold
Development
Not Viable
Development
Pending
Reserves with approval obtained,
pending final planning/contract
Reserves producing and selling to
market
Reserves with approval obtained,
development underway
Sold &
Delivered
Historical
Production
Exploration Sub-block: PREX
Development/Production
Sub-block: PRD
*Criteria to mature CR to Reserves for Natural Gas : i) Signed GSA, ii) Without GSA but firm intent to supply with
specific volume and market are stated in Petroleum Arrangement or Head of Agreement (HOA)
Reserves
On
Production
Approved for
Development
Justified for
Development
POMM/PRD
PRD/POM
VOLUME 4
PLANNING AND BUDGET
PPGUA/3.0/042/2013 29
Section 3: Crude Oil Annual Production Target & Quarterly Performance
Review (QPR)
3.1	Objective
	 In the submission of annual ECR and WPB, Contractor shall submit the
	 remaining life cycle of crude oil production potential and availability
	 forecasts for each petroleum field.
	
	 The potential and availability production shall be based on:
	
	 a)	the latest reservoir engineering study and approved Reservoir
		 Management Policy (refer to Volume 7, Section 1: Well and Reservoir
		Management)
	 b)	 well test requirements (refer to Volume 7, Section 2: Well Test and
		Surveillance),
	 c)	 established facilities reliability and integrity management (refer to
		 Volume 7, Section 3: Facilities Reliability and Integrity Management)
		 consistent with safe operating conditions (refer to Volume 3, Section 1:
		 Health, Safety and Environment)
	 d)	a realistic development schedule, for example, FDP or Area
		 Development Plan (refer to Volume 6: Field Development)
	
	 Contractor shall submit the production potential and availability forecasts in
	 accordance with the submission requirements for both ECR and WPB
	 submissions (refer to Section 5: Enhanced Capacity Review and Section 1:
	 Work Programme & Budget (WPB) and Related Processes in this volume).
	
	 PETRONAS shall decide on the approved production rate of crude oil in each
	 petroleum field as provided for in the Contract.
	
3.2	 Submission Requirements
	 Contractor shall submit the ECR, WPB inclusive of any subsequent revisions
	 as per PETRONAS’ guidelines issued by SP, PMU (refer to Section 5:
	 Enhanced Capacity Review and Section 1: Work Programme & Budget (WPB)
	 and Related Processes in this volume).
	
	 The report shall provide the following:
	
	 a)	 performance outlook (for preceding year) on monthly basis
	 b)	 immediate year on monthly basis
	 c)	 succeeding four (4) years on quarterly basis
	 d)	 remaining years until end of field life on annual basis
	
	 The report details shall include but not limited to the following:
VOLUME 4
PLANNING AND BUDGET
30 PPGUA/3.0/042/2013
	 a)	 technical potential
	 b)	 technical potential at facilities design
	 c)	 production availability
	 d)	 planned downtime
	 e)	 unplanned downtime
	 f )	 first oil date
	 g)	 project oil type
	 h)	 initiative type
3.3	 Annual Approved Production Target
	 PETRONAS shall advise Contractor on its Contract’s annual approved
	 production level in writing by 31st December of the preceding year, in
	 respect of each subsequent ECR and WPB.
	
	 The Contract’s annual approved production target is derived from WPB
	 submission for each petroleum field and subject to national requirements
	 (if any). Contractor must execute activities as approved in the WPB.
	
	 Contractor or PETRONAS may request further clarification, no later than 1st
	 November of each year, in the following circumstances:
	
	 a)	 Contractor - to clarify any annual production target revision which
		 differs from the WPB submission figure (Contractor shall provide
		 comprehensive clarification to PETRONAS)
	 b)	 PETRONAS - to clarify the basis of the stretched production target
		 should it differ from the WPB submission figure
	
	 The total production of each year will be monitored based on PETRONAS’
	 annual approved production target.
	
3.4	 Quarterly Performance Review
	 PETRONAS shall conduct a quarterly performance review with Contractor
	 to track and monitor the production performance prior to commencement
	 of the next quarter.
	
	 In the second month of each quarter (or when advised by PETRONAS),
	 Contractor is required to submit the following information in a standard
	 reporting format as issued by PETRONAS:
	
	 a)	 a breakdown of the expected production potential and availability by
		 project and initiative type, such as base production, infill/sidetracking,
		 new development projects, work-over, well services and
		 debottlenecking for each month of the year
	 b)	 an update of the year’s major planned shutdowns and its barrel deferred
		 for each month of the year
VOLUME 4
PLANNING AND BUDGET
PPGUA/3.0/042/2013 31
	 c)	 for each quarterly review, Contractor shall also submit the outlook for the
		 next six (6) quarters’ production level which serves as input to
		 PETRONAS’ 18-month rolling forecast performance review
	
	 Table below illustrates the extent of submission by quarter:
	 All projects must be categorised according to “Initiative Type” as defined
	 by PETRONAS in its Annual ECR/WPB Reporting Guideline.
	
	 Contractor shall submit information which shall not be limited to the
	following:
	
	 a)	 basis/assumption used to derive the crude production forecast
	 b)	 reasons for variance of actual versus production approved level
	 c)	 unplanned shutdown and its barrel impact
	 d)	 issues related to production gap and provide catch up plan in cases
		 where the Year End Projection (YEP) is lower than annual approved
		 production target
	 e)	 opportunities and threats impact to YEP
		
	 Contractor shall submit the presentation materials to PMU’s meeting
	 secretariat no later than five (5) working days prior to the session.
	 3.4.1	 Submission and Format
			 a)	 The submission package shall include hardcopies and softcopies
				 of all the above data and information.
			 b)	 The format shall be Microsoft applications (e.g. PowerPoint,
				 Word, Excel) or as per PETRONAS’ electronic system.
QUARTER REQUIREMENTS
Q1 Year 1 The performance outlook of Year 1 on a monthly basis plus three (3)
quarters of the subsequent year
Q2 Year 1 The performance outlook of Year 1 on a monthly basis plus four (4)
quarters of the subsequent year
Q3 Year 1 The performance outlook of Year 1 on a monthly basis plus five (5)
quarters of the subsequent years
Q4 Year 1 The performance outlook of Year 1 on a monthly basis plus six (6)
quarters of the subsequent years
Example: Q4 2012 Quarterly Review
• The performance of 2012 on monthly basis, plus four (4) quarters in
2013 and first two (2) quarters in 2014 on quarterly basis
VOLUME 4
PLANNING AND BUDGET
32 PPGUA/3.0/042/2013
3.5	 Production Variation
	 Contractor must take all measures to comply with the annual approved
	 production level with minimal production fluctuation. However, to cater for
	 unexpected operational requirements, Contractor must endeavour to
	 make-up the deferred production (for example, through production
	 enhancement initiatives). Therefore, the possible catch up plans must be in
	 place and presented during the quarterly performance review.
	
	 Contractor must obtain approval from PETRONAS on the proposed
	 production catch-up plan if fields fall under the National Depletion Policy
	 (NDP). The NDP states that for any major fields with a total Oil Initially in Place
	 (OIIP) equal to or more than 400 MMstb, the production will be limited to a
	 ceiling of 3% of OIIP in any one (1) year.
VOLUME 4
PLANNING AND BUDGET
PPGUA/3.0/042/2013 33
Section 4: Gas Production, Condensate & Quarterly Performance Review
(QPR)
4.1	Objective
	 In the submission of annual ECR and WPB, Contractor shall submit the
	 remaining life cycle of gas production and utilisation forecast (for example
	 sales, reinjection, fuel, flaring/venting, and so on) based on supply capacity
	 (availability). The submission must include the condensate forecast for
	 each NAG field.
	
	 In the same ECR and WPB submission, Contractor shall submit the
	 remaining life cycle of AG production availability including Plant Liquid
	 Return (PLR)/liquid dropout forecast for each petroleum field. This forecast
	 shall be consistent and in accordance with the considerations stipulated in
	 Section 3: Crude Oil Annual Production Target and Quarterly Performance
	 Review (QPR) in this volume.
	
	 The production availability shall be based on:
	
	 a)	the latest reservoir engineering study and approved Reservoir
		 Management Policy (refer to Volume 7, Section 1: Well and Reservoir
		Management)
	 b)	 well test requirements (refer to Volume 7, Section 2: Well Test and
		Surveillance)
	 c)	 established facilities reliability and integrity management (refer to
		 Volume 7, Section 3: Facilities Reliability and Integrity Management)
		 consistent with safe operating conditions (refer to Volume 3, Section 1:
		 Health, Safety and Environment)
	 d)	 a realistic development schedule, such as, FDP or Area Development
		 Plan/Overall Area Development Area (refer to Volume 6: Field
		Development)
	 e)	 PETRONAS shall decide on the approved gas supply target in each
		 petroleum field as provided for in prevailing agreements (e.g. Contract,
		 Gas Supply Agreement (GSA), etc.).
	
	 Contractor shall not produce NAG other than for the purpose of gas sales
	 and gas related operational requirements, without prior approval of
	 PETRONAS unless it has been stated otherwise in the prevailing agreements
	 (e.g. Contract, GSA, etc.).
VOLUME 4
PLANNING AND BUDGET
34 PPGUA/3.0/042/2013
4.2	 Submission Requirements
	
	 4.2.1	 Non-Associated Gas (NAG) and Associated Gas (AG)
			 Contractor shall submit the ECR, WPB and any subsequent revisions in
			 a standard reporting format as per PETRONAS’ format issued by SP,
			 PMU (refer to Section 5: Enhanced Capacity Review and Section 1:
			 Work Programme & Budget and Related Processes in this volume).
	
			 The report shall consist of:
	
			 a)	 performance outlook (for the preceding year) on a monthly basis
			 b)	 first year on a monthly basis
			 c)	 succeeding four (4) years on a quarterly basis
			 d)	 remaining years until end of field life on an annual basis
	
			 The report details shall include but not limited to the following:
	
			 a)	 field capacity
			 b)	 field availability
			 c)	 gas sales/gas export- Full Well Stream (FWS)
			 d)	 gas sales availability
			 e)	 planned downtime
			 f )	 unplanned downtime
			 g)	 first gas date
			 h)	 project gas type
			 i )	 initiative type
			 j )	 reinjection for Enhanced Oil Recovery (EOR) project
			 k)	reinjection
			 l )	 fuel
			m)	gas-lift
			 n)	 flaring/venting at platform
			 o)	 flaring/venting at terminal
			 p)	 Gas Heating Value (GHV) (by field)
	 4.2.2	Condensate
			 Contractor shall include gasoline and/or Plant Liquid Return
			(PLR).
	
			 Contractor shall submit the ECR, WPB and any subsequent
			 revisions in a standard reporting format but not limited to the
			 following as per PETRONAS’ format issued by SP, PMU (refer to
			 Section 5: Enhanced Capacity Review and Section 1: Work
			 Programme & Budget (WPB) and Related Processes in this volume).
VOLUME 4
PLANNING AND BUDGET
PPGUA/3.0/042/2013 35
			 The report shall consist of:
	
			 a)	 performance outlook (for preceding year) on a monthly basis
			 b)	 the first year on a monthly basis
			 c)	 the succeeding four (4) years on a quarterly basis
			 d)	 remaining years until end of field life on an annual basis
			 The report details shall include but not limited to the following:
	
			 a)	condensate
			 b)	 gasoline/PLR/liquid drop-out (if applicable)
			 c)	 Condensate Gas Ratio (CGR)
4.3	 Annual Approved Gas Supply Target
	 PETRONAS shall advise Contractor on its approved gas supply target in
	 writing by 31st December of the preceding year in respect of each
	 subsequent ECR and WPB.
	
	 The PETRONAS’ annual approved gas supply target will be determined based
	 on WPB submitted figures. The approval will be aligned with the
	 Contractor’s delivery commitment and obligations as stipulated in the GSA.
	 Contractor shall adhere to this target and execute activities as approved in
	 the WPB.
	
	 Contractor and PETRONAS may request further clarification no later than 1st
	 November of each year in the following circumstances:
	
	 a)	 Contractor - to clarify any annual gas supply target revision that differs
		 from the WPB submission figure (Contractor to provide official,
		 comprehensive clarification to PETRONAS)
	 b)	 PETRONAS - to clarify the basis of the stretched gas supply target if it
		 differs from the WPB submission figure
	
	 Therefore, the total gas supply of each year will be monitored based on the
	 PETRONAS’ annual approved gas supply target.
VOLUME 4
PLANNING AND BUDGET
36 PPGUA/3.0/042/2013
4.4	 Quarterly Performance Review
	 PETRONAS shall conduct a quarterly performance review with Contractor
	 to track and monitor the production performance prior to commencement
	 of that quarter.
	
	 In the second month of each quarter (or as and when advised by
	 PETRONAS), Contractor is required to submit the following information in a
	 standard reporting format as issued by PETRONAS:
	
	 a)	 breakdown of expected gas production capacity, availability and gas
		 sales by project and initiative type (for example, base production, infill/
		 sidetracking, workover, well services and debottlenecking) for each
		 month of the year
	 b)	monthly gas production, utilisation and flaring/venting (where
		 applicable) for each month of the year
	 c)	 the average monthly condensate production for each month of the year
		 (where applicable)
	 d)	 an update of the year’s major planned shutdowns for each month of the
		year
	 e)	 for each quarter review, an outlook for the next six (6) quarters’ gas
		 supply level (this will provide input into PETRONAS’ 18-month rolling
		 forecast performance review)
	
	 Table below illustrates the extent of submission by quarter:
	 All projects must be categorised according to “Initiative Type” as defined by
	 PETRONAS in its annual ECR/WPB Reporting Guideline.
	
QUARTER REQUIREMENTS
Q1 Year 1 The performance outlook of Year 1 on a monthly basis plus three (3)
quarters of the subsequent year
Q2 Year 1 The performance outlook of Year 1 on a monthly basis plus four (4)
quarters of the subsequent year
Q3 Year 1 The performance outlook of Year 1 on a monthly basis plus five (5)
quarters of the subsequent years
Q4 Year 1 The performance outlook of Year 1 on a monthly basis plus six (6)
quarters of the subsequent years
Example: Q4 2012 Quarterly Review
• The performance of 2012 on a monthly basis, plus four (4) quarters
in 2013 and the first two (2) quarters in 2014 on a quarterly basis
VOLUME 4
PLANNING AND BUDGET
PPGUA/3.0/042/2013 37
	 Contractor shall provide a minimum of the following information:
	 a)	 basis/assumption used to derive the gas production capacity forecast
	 b)	 reasons for variance of actual and forecast versus WPB and/or GSA gas
		 supply capacity forecast
	 c)	 unplanned shutdown and its volume impact
	 d)	 issues and catch up plan in cases where the YEP is lower than annual
		 approved gas supply target
	 e)	 opportunities and threats impact on YEP
	
	 Contractor shall submit the presentation materials to the PMU’s meeting
	 secretariat no later than five (5) working days prior to the session.
	
	 4.4.1	 Submission and Format
			 a)	 The submission package shall be hardcopies and softcopies
				 comprising all of the above data and information.
			 b)	 The format shall be in Microsoft applications (e.g. PowerPoint,
				 Word and/or Excel) or as per PETRONAS’ electronic system.
	
4.5	 Production Variation
	 Contractor must take all possible measures to comply with the annual
	 approved target gas supply capacity forecast with minimal production
	 fluctuation. However, to cater for the unexpected operational requirements,
	 Contractor must mitigate the shortfall, for example, through production
	 enhancement initiatives. Therefore, all the possible production catch up
	 plans must be in place and presented during the quarterly performance
	review.
VOLUME 4
PLANNING AND BUDGET
38 PPGUA/3.0/042/2013
Section 5: Enhanced Capacity Review
5.1	Objective
	 Enhanced Capacity Review (ECR) is an annual exercise established for
	 Contractor to provide long term oil production, gas supply and condensate
	 production, reflecting the outcome of Contractor’s response on
	 Pre-Budget Expectation (PBE). It serves as a forecast for Contractor’s WPB.
	 This session will provide an opportunity for Contractor to discuss the
	 immediate year’s forecast and submit the long term forecast prior to the
	 official WPB submission to PETRONAS.
	
	 The long term forecast provided through ECR will serve as a baseline for
	 PETRONAS to effectively manage and plan the national oil production, gas
	 supply and condensate production target prior to annual WPB submission by
	Contractor.
	
	 The ECR discussion objectives are to:
	
	 a)	 forecast the immediate year’s plus four (4) years’ oil production, gas
		 supply (production and feed gas) and condensate production
	 b)	 discuss the gap or surplus for the immediate year’s forecast against the
		 previous year’s WPB submission
	 c)	 identify the immediate year’s opportunities and threats analysis
	 d)	 discuss the mitigation plan (activity-based) to address the gap (if any) for
		 the immediate year’s forecast for inclusion in the immediate year WPB
		submission
	 e)	 consider the immediate year’s downtime assumption for planned and
		 unplanned downtime
	 f )	 discuss the immediate year’s production enhancement, work-over,
		 debottleneck and development projects and provide planned first oil
		 and/or first gas date, annual rate and project progress
	 g)	 consider the immediate year’s flaring forecast and proposal on the
		 flaring limit
	 h)	 provide long term forecast for oil production, gas supply (production
		 and feed gas) and condensate production until end of field life
	
	 The following diagram provides an overview of the ECR annual exercise:
VOLUME 4
PLANNING AND BUDGET
PPGUA/3.0/042/2013 39
	 Figure 12: Overview of Enhanced Capacity Review Annual Exercise
5.2	 Submission Requirements
	 PETRONAS will schedule the ECR sessions with the respective Contractor in
	 conjunction with the Quarter 4 performance review organised by Petroleum
	 Operations Management (POM), PMU (normally conducted in July of each
	year).
	
	 By July of each year, Contractor shall provide the final ECR submission
	 detailing the long term oil production, gas supply (production and feed gas)
	 and condensate forecast to PETRONAS. The ECR document shall also detail
	 the proposed activities for the immediate year.
	
	 PETRONAS shall communicate its ECR expectation annually, prior to actual
	 deliberation. Contractor shall ensure that the forecast is aligned and
	 consistent with PBE and WPB proposal, where possible.
	
	 Contractor shall submit the information detailed below in Microsoft Power
	Point:
	
	 a)	 five (5) years’ oil and gas production availability, feedgas supply and
		 condensate production forecast, as follows:
		 •	 monthly forecast for immediate year
		 •	 yearly forecast for the next four (4) years
	 b)	 immediate year’s gap/surplus analysis - ECR versus previous WPB
	 c)	 immediate year’s opportunities and threats analysis
	 d)	 immediate year’s mitigation plan to address gap (if any)
	 e)	immediate year’s planned downtime and unplanned downtime
		assumptions
	 f )	 immediate year’s production enhancement, workover plan, debottleneck
		 and development projects’ first oil and gas target, annual production rate
		 and project progress
Apr May June July Aug Sept Oct Nov Dec Jan Feb
National Target Setting exercisePBE exercise
QQuuaarrtteerrllyy
PPeerrffoorrmmaannccee
RReevviieeww
EECCRR aanndd
QQuuaarrtteerrllyy
PPeerrffoorrmmaannccee
RReevviieeww
WWPPBB QQuuaarrtteerrllyy
PPeerrffoorrmmaannccee
RReevviieeww
IIssssuuaannccee ooff
CCoonnttrraaccttoorr‘s
AApppprroovveedd
PPrroodduuccttiioonn
LLeevveell
QQuuaarrtteerrllyy
PPeerrffoorrmmaannccee
RReevviieeww
Note: Pre-Budget Expectations (PBE), Work Programme & Budget (WPB) and Enhanced Capacity Review (ECR)
EEnnggaaggeemmeenntt
sseessssiioonn oonn
ttaarrggeett sseettttiinngg
((iiff rreeqquuiirreedd))
ECR exercise
VOLUME 4
PLANNING AND BUDGET
40 PPGUA/3.0/042/2013
	 g)	 the immediate year’s flaring limit
	
	 Contractor shall submit the information detailed below in Microsoft Excel:
	
	 a)	 long term oil and gas production availability, feedgas sales and
		 condensate production forecast
		 •	 monthly forecast for immediate year
		 •	 quarterly forecast for the next four (4) years
		 •	 yearly forecast for long term (beyond the fifth year)
	 b)	 Contract, field and project
		 •	 base
		 •	 build-up from previous (development, production enhancement,
			workover)
		 •	 new (development, production enhancement, workover)
	
	 All projects must be categorised according to “Initiative Type” as defined by
	 PETRONAS in its annual ECR Reporting Guideline.
5.3	 Submission and Format
	 a)	 The submission package shall include hardcopies and softcopies
		 comprising of the above items (or as advised by PETRONAS in the
		 annual ECR reporting guideline).
	 b)	 The format shall be in Microsoft applications (i.e. PowerPoint and Excel)
		 or as per PETRONAS’ electronic system.
	 Contractor shall submit the ECR presentation material to SP and/or quarterly
	 performance review meeting secretariat no later than five (5) working days
	 prior to the session.
	
	 The final ECR submission (in both Microsoft PowerPoint and Microsoft Excel)
	 must be submitted to PETRONAS by July of each year.
REQUIREMENT REMARKS
Hardcopies (Power Point) For ECR discussion
Softcopies (Power Point and Excel)
For ECR discussion and final submission.
The submission shall be addressed to the ECR
focal person via email or any other platform
as advised by PETRONAS
VOLUME 4
PLANNING AND BUDGET
PPGUA/3.0/042/2013 41
5.4	 Process Workflows
	 The following diagram illustrates the ECR process workflows:
	
	 Figure 13: Enhanced Capacity Review Processes
	
	
	
	
5.5	 Production Variation - ECR versus WPB Submission
	 This ECR submission shall be treated similar to the WPB submission and
	 Contractor must ensure the data integrity is not compromised. However,
	 PETRONAS acknowledges that production variation may differ between the
	 ECR and the WPB submissions. In these instances, Contractor shall notify
	 PETRONAS on the variation in writing as part of the WPB submission,
	 detailing the variance justification for PETRONAS’ records.
Contractor
Issuance of
reporting
requirements &
guidelines
Clarifies reporting
requirements &
guideline (if any)
and prepares
submission
Submits
submission
material to
PETRONAS
Receives and
reviews
submission
Provides feedback
(reason,
justification,
resubmission if
needed)
Yes
Accepts
submission
No
ECR
sitting
Presentation
at ECR sitting
Captures
Action
Items,
MOM sign
o
Closes action
item (to discuss
with
PETRONAS if
required)
Reflects
changes
and
submits
ECR
packages
by 31st
July
Follow up
Receives ECR
submission
END
Requires
clarification?
Provides feedback
(reason,
justification,
resubmission if
needed)
Yes
Requires
clarification?
No
Sends out
Notification
of
Acceptance
SP, PMU
VOLUME 4
PLANNING AND BUDGET
42 PPGUA/3.0/042/2013
TERM IN FULL
ABR Additional Budget Request
AG Associated Gas
ARPR Annual Review of Petroleum Resources
CAPEX Capital Expenditure
CD Compact Disc
CGR Condensate Gas Ratio
CR Contingent Resources
CRAC Cost Recovery Appeal Committee
eARPR electronic ARPR
ECR Enhanced Capacity Review
EOR Enhanced Oil Recovery
ERRC Exploration Resources Review Committee
eWPB electronic WPB (online system)
FDP Field Development Plan
FIA Final Investment Approval
FIP Facilities Improvement Plan
FRMR Field and Reservoir Management Review
FWS Full Well Stream
G&A General & Administration
G&G Geological and Geophysical
GHV Gas Heating Value
GM General Manager
GOR Gas Oil Ratio
GSA Gas Sales Agreement
HOA Head of Agreement
HSE Health, Safety and Environment
ICT Information, Communication and Technology
IIP Initially in Place
IT Information Technology
KPI Key Performance Index
M&A Management and Administration
Abbreviations
VOLUME 4
PLANNING AND BUDGET
PPGUA/3.0/042/2013 43
TERM IN FULL
MMstb Million stock tank barrels
MR Milestone Review
NAG Non-Associated Gas
NDP National Depletion Policy
OIIP Oil Initially in Place
OPEX Operating Expenditure
PBE Pre-Budget Expectation
PDR Post Drilling Review
PIIP Petroleum Initially in Place
PLR Plant Liquid Return
PMU Petroleum Management Unit
POM Petroleum Operations Management
POS Probability of Success
PR Prospective Resources
PRD Petroleum Resource Development
PREX Petroleum Resource Exploration
PRMS Petroleum Resources Management System
Q1 Quarter One (1)
Q2 Quarter Two (2)
Q3 Quarter Three (3)
Q4 Quarter Four (4)
QPR Quarterly Performance Review
RM Ringgit Malaysia
RSC Risk Service Contract
SGM Senior General Manager
SP Strategic Planning
SPE Society of Petroleum Engineers
TRC Technical Review Committee
VOWD Value of Work Done
VP, PM Vice President, Petroleum Management
WPB Work Programme & Budget
YECO Year End Carry Over
YEP Year End Projection
VOLUME 4
PLANNING AND BUDGET
44 PPGUA/3.0/042/2013
Appendix 1
ABR Format for Development Project and Infill Drilling
Description of Application:
Title
Contract
Background & ABR Scope of work:
Justification for the ABR and why the activity is not budgeted by detailed line item (e.g.:
Due to re-phasing/unplanned/acceleration/cost overrun/additional scope of work):
VOLUME 4
PLANNING AND BUDGET
PPGUA/3.0/042/2013 45
Detailed Justification: (Figures in RM’000)
Detail Design
Amount Justification Attachment
Refer Attachment.
Procurement
Amount Justification Attachment
Refer Attachment.
Fabrication
Amount Justification Attachment
Refer Attachment.
Transportation and Installation
Amount Justification Attachment
Refer Attachment.
Hook-Up and Commissioning
Amount Justification Attachment
Refer Attachment.
Project Management and Other Services (Insurance etc)
Amount Justification Attachment
Refer Attachment.
Drilling
Amount Justification Attachment
Refer Attachment.
Technical proposal and/or discussion in relation to the ABR (if any). Please provide the details
of the meeting i.e. date, members and key points agreed.
VOLUME 4
PLANNING AND BUDGET
46 PPGUA/3.0/042/2013
Status of proposal/approval (If any, such as technical proposal, well proposal, FDP, FDP
Addendum, FIA, etc. Please attach the proposal/approval)
Proposal/Approval Final Submission Date Status Attachment
Technical proposal/
well proposal/FDP/
FDP Addendum/FIA
ABR:
*Note: Refer Table 1
Quarterly budget phasing for ABR:
Budget Category Code*
Item RM’000
Latest Estimate Latest Approved
Additional Budget/
(Budget Available)
ABR
Prepared by: Endorsed by: Partner’s approval:
Signature
Name
Designation
Date
Item
RM’000
Q1 Q2 Q3 Q4 Total
VOLUME 4
PLANNING AND BUDGET
PPGUA/3.0/042/2013 47
Table 1
CAPEX Code
Exploration
Seismic A1.1
Drilling (Wildcat/
Appraisal)
A1.2
G&G A1.3
Specialised
Studies
A1.4
Other Allocated
CAPEX
A1.5
Development
Seismic A2.1
G&G A2.2
Specialised
Studies
A2.3
Project
- Engineering/
Facility
A2.4
Project
- Drilling
A2.5
Drilling
(Appraisal)
A2.6
Other Allocated
CAPEX
A2.7
Production
Maintenance
Well Workover A3.1
Modification &
Miscellaneous
A3.2
Support Services
Information
Technology
A4.2
Onshore Support A4.3
Offshore
Support
A4.4
Health, Safety &
Environment
A4.5
OPEX Code
Exploration
Seismic B1.1
G&G B1.2
Specialised
Studies
B1.3
M&A B1.4
Other Allocated
OPEX
B1.5
Development
Seismic B2.1
G&G B2.2
Specialised
Studies
B2.3
M&A B2.4
Other Allocated
OPEX
B2.5
Production
Operations
Surface
Routine
Operation
B3.1
Sub-surface
Operation
B3.2
Logistics B3.3
Maintenance B3.4
Special Studies B3.5
General
Overhead
B3.6
Others B3.7
Abandonment B4
VOLUME 4
PLANNING AND BUDGET
48 PPGUA/3.0/042/2013
Attachment:
Breakdown of the Budget:
Description
Actual as
of 31st
Dec
Year X
Year X + 1
Variance VOWD
Project
LE
RemarksApproved
WPB
ABR
Total
Exp
Approved
FIA/FDP
FACILITIES
Design
Engineering
Procurement
Fabrication
Transportation
& Installation
Hook-Up &
Commissioning
Project
Management
& Other
Services
Sub-Total
Facilities
DRILLING
Drilling
Completion
Formation
Evaluation
Rig
Operations
Logistics
Management &
Supervision
Other Services
Sub-Total
Drilling
TOTAL
VOLUME 4
PLANNING AND BUDGET
PPGUA/3.0/042/2013 49
Appendix 2
ABR Format for Other than Development Project and Infill Drilling
Description of Application:
Title
Contract
Background & ABR Scope of work:
Justification for the ABR and why the activity is not budgeted by detailed line item (e.g.: Due to
re-phasing/unplanned/acceleration/cost overrun/additional scope of work):
Technical proposal and/or discussion in relation to the ABR (if any). Please provide the details
of the meeting i.e. date, members and key points agreed.
Status of proposal/approval (If any, such as technical proposal, well proposal, FDP, FDP
Addendum, FIA, etc. Please attach the proposal/approval)
VOLUME 4
PLANNING AND BUDGET
50 PPGUA/3.0/042/2013
ABR:
*Note: Refer Table 1
Quarterly budget phasing for ABR:
Budget Category Code*
Item RM’000
Latest Estimate Latest Approved
Additional Budget/
(Budget Available)
ABR
Prepared by: Endorsed by: Partner’s approval:
Signature
Name
Designation
Date
Item
RM’000
Q1 Q2 Q3 Q4 Total
VOLUME 4
PLANNING AND BUDGET
PPGUA/3.0/042/2013 51
Table 1
CAPEX Code
Exploration
Seismic A1.1
Drilling (Wildcat/
Appraisal)
A1.2
G&G A1.3
Specialised
Studies
A1.4
Other Allocated
CAPEX
A1.5
Development
Seismic A2.1
G&G A2.2
Specialised
Studies
A2.3
Project
- Engineering/
Facility
A2.4
Project
- Drilling
A2.5
Drilling
(Appraisal)
A2.6
Other Allocated
CAPEX
A2.7
Production
Maintenance
Well Workover A3.1
Modification &
Miscellaneous
A3.2
Support Services
Information
Technology
A4.2
Onshore Support A4.3
Offshore
Support
A4.4
Health, Safety &
Environment
A4.5
OPEX Code
Exploration
Seismic B1.1
G&G B1.2
Specialised
Studies
B1.3
M&A B1.4
Other Allocated
OPEX
B1.5
Development
Seismic B2.1
G&G B2.2
Specialised
Studies
B2.3
M&A B2.4
Other Allocated
OPEX
B2.5
Production
Operations
Surface
Routine
Operation
B3.1
Sub-surface
Operation
B3.2
Logistics B3.3
Maintenance B3.4
Special Studies B3.5
General
Overhead
B3.6
Others B3.7
Abandonment B4

Petronas procedures and guidelines for planning and budgeting

  • 1.
    PETRONAS Procedures and Guidelinesfor Upstream Activities (PPGUA 3.0) © 2013 PETROLIAM NASIONAL BERHAD (PETRONAS) All rights reserved. No part of this document may be reproduced, stored in a retrieval system or transmitted in any form or by any means (electronic, mechanical, photocopying, recording or otherwise) without the permission of the copyright owner. PLANNING AND BUDGET VOLUME 4
  • 2.
    VOLUME 4 PLANNING ANDBUDGET 2 PPGUA/3.0/042/2013 4 4-5 6 6 6 6-7 7-8 8-9 9 9 9-10 11 11 11 11-12 12 12-13 14 14-15 15 15 16 16-17 17 17 17-18 18 19 19 20 20-24 24 24 25 25-26 26 Table of Contents Executive Summary Contact Information Section 1: Work Programme & Budget (WPB) and Related Processes 1.1 Work Programme & Budget (First and Annual Submission) 1.1.1 Objective 1.1.2 Approval for WPB 1.1.3 Submission Requirements 1.1.4 Submission and Format 1.2 Pre-Budget Expectation (PBE) 1.2.1 Objective 1.2.2 Submission Requirements 1.2.3 Submission of PBE Response 1.3 Additional Budget Request (ABR) 1.3.1 Objective 1.3.2 Submission Requirements 1.4 ABR Budget Tracking 1.4.1 Capital Expenditure (CAPEX) 1.4.2 Operating Expenditure (OPEX) 1.4.3 Submission and Format 1.5 Year End Carry Over (YECO) 1.5.1 Objective 1.5.2 Submission Requirements 1.5.3 Submission and Format 1.6 Appeal to WPB/ABR/YECO 1.6.1 Objective 1.6.2 Form of Appeal 1.6.3 Summary of Submission Timeline Section 2: Annual Review of Petroleum Resources (ARPR) 2.1 Objective 2.2 ARPR Final Submission 2.2.1 Submission Requirements 2.2.2 Submission and Format 2.2.3 Process Workflows 2.3 ARPR Pre-Submission Review 2.3.1 Submission Requirements 2.3.2 Submission and Format
  • 3.
    VOLUME 4 PLANNING ANDBUDGET PPGUA/3.0/042/2013 3 26 27-28 29 29 29-30 30 30-31 31 32 33 33 34 34 34-35 35 36-37 37 37 38 38-39 39-40 40 41 41 42-43 44-48 49-51 2.3.3 Process Workflows 2.4 Petroleum Resource Changes Review and Approval Section 3: Crude Oil Annual Production Target & Quarterly Performance Review (QPR) 3.1 Objective 3.2 Submission Requirements 3.3 Annual Approved Production Target 3.4 Quarterly Performance Review 3.4.1 Submission and Format 3.5 Production Variation Section 4: Gas Production, Condensate & Quarterly Performance Review (QPR) 4.1 Objective 4.2 Submission Requirements 4.2.1 Non-Associated Gas (NAG) and Associated Gas (AG) 4.2.2 Condensate 4.3 Annual Approved Gas Supply Target 4.4 Quarterly Performance Review 4.4.1 Submission and Format 4.5 Production Variation Section 5: Enhanced Capacity Review (ECR) 5.1 Objective 5.2 Submission Requirements 5.3 Submission and Format 5.4 Process Workflows 5.5 Production Variation - ECR versus WPB Submission Abbreviations Appendix 1 Appendix 2
  • 4.
    VOLUME 4 PLANNING ANDBUDGET 4 PPGUA/3.0/042/2013 Executive Summary The Planning and Budget volume is consistent with the Contract’s requirement for the submission of Work Programme & Budget (WPB). In addition, for overall planning purposes, it is fundamental that Contractor adheres to the following: a) Work Programme & Budget (WPB) and related processes b) Annual Review of Petroleum Resources (ARPR) and related practices c) Approved annual crude oil production level process d) Approved annual gas supply level process e) Enhanced Capacity Review (ECR) related procedures f ) Requirements for data submission to PETRONAS In relation to managing budget changes, Contractor shall comply with the Additional Budget Request (ABR) procedures in conducting the petroleum operation activities. The submission of production level forecast on crude oil, non-associated gas, associated gas and condensate shall be: a) based on the latest reservoir engineering study and an approved reservoir management policy b) consistent with safe operating conditions and a realistic development schedule Consideration shall be given to the need for efficient and economic exploitation of hydrocarbon resources. Contact Information All correspondence related to this volume shall be addressed to: SUBJECT CONTACT Work Programme & Budget and Related Processes Contractor shall address its official letter and submission to: General Manager Strategic Planning Petroleum Management Unit All enquiries related to administrative matters shall be addressed to: Senior Manager Business Planning Strategic Planning Petroleum Management Unit
  • 5.
    VOLUME 4 PLANNING ANDBUDGET PPGUA/3.0/042/2013 5 SUBJECT CONTACT Annual Review of Petroleum Resources (ARPR) Crude Oil Annual Production Target & Quarterly Performance Review (QPR) Enhanced Capacity Review Contractor shall address its official letters and submission to: General Manager Strategic Planning Petroleum Management Unit All enquiries related to administrative matters shall be addressed to: Senior Manager Oil Resource Planning Strategic Planning Petroleum Management Unit Gas Production, Condensate & Quarterly Performance Review (QPR) Contractor shall address its official letters and submission to: General Manager Strategic Planning Petroleum Management Unit
  • 6.
    VOLUME 4 PLANNING ANDBUDGET 6 PPGUA/3.0/042/2013 Section 1: Work Programme & Budget (WPB) and Related Processes 1.1 Work Programme & Budget (First and Annual Submission) 1.1.1 Objective The Work Programme & Budget (WPB) is submitted annually by Contractor to PETRONAS. It outlines the Contractor’s proposed annual petroleum operations, namely exploration, development and production. Each WPB shall provide details of the proposed petroleum operations, which shall include all relevant data, activities description, estimated costs and plan of upcoming year activity plus four (4) years forecast. The expenditure breakdown shall be submitted in the following order: The WPB submission to PETRONAS for approval shall be based on the following: 1.1.2 Approval for WPB PETRONAS will notify Contractor of approval or rejection of the proposed WPB by 31st December of the same year in respect of each subsequent WPB (approval may be conditional). Petroleum operations can only be carried out by Contractor once the relevant WPB has been approved in writing by PETRONAS. Below is the overview of the annual WPB related processes: EXPENDITURE REQUIREMENT BREAKDOWN Year 1 to Year 2 Quarterly Year 3 to Year 5 Annually CONDITION SUBMISSION REQUIREMENT Upon signing of new Contract Within ten (10) weeks after the execution date of the Contract or unless/otherwise specified in the Contract Throughout Contract’s tenure No later than 1st September each year for the subsequent year activity
  • 7.
    VOLUME 4 PLANNING ANDBUDGET PPGUA/3.0/042/2013 7 Figure 1: Timeline of Work Programme and Budget Related Processes 1.1.3 Submission Requirements WPB submission shall comprise of four (4) sets of documentations, updated as and when advised by PETRONAS. The documentations shall consist of: JAN PETRONAS issues WPB guidelines to Contractor FEB MARCH APR MAY JUNE JULY AUG SEPT OCT NOV DEC Annual WPB submission by 1st September PETRONAS issues decision by 31st rebmeceD Note : 1. 1st WPB shall be submitted ten (10) weeks after the execution date of the Contract 2. ABR submission shall be as and when necessary throughout the current budget year PETRONAS issues PBE guidelines to rotcartnoC Contractor submits esnopserEBP YECO submission by Contractor on 18th February of the subsequent year PETRONAS issues YECO guidelines rotcartnoCot YECO approval letter will be issued by batches commencing May subject to PETRONAS’ decision. NO. PACKAGE DETAILS SHALL INCLUDE BUT NOT LIMITED TO FORMAT APPLIES TO 1 Executive Summary Contract general background, activity overview, basis and assumption applied in the proposed WPB Microsoft applications, e.g. Word, PowerPoint Compulsory to all Contractors 2 Main Book (i) Activity and associated cost details eWPB (online system) Compulsory to all Contractors Main Book (ii) Detail on activities and expenditures not available in eWPB format, for example, drilling, facilities management, Health, Safety and Environment (HSE), Information, Communication and Technology (ICT), list of Pre-Budget Expectations (PBE) non-compliance, and other related information Microsoft applications, e.g. Word, PowerPoint, Excel Compulsory to all Contractors (where applicable)
  • 8.
    VOLUME 4 PLANNING ANDBUDGET 8 PPGUA/3.0/042/2013 1.1.4 Submission and Format WPB packages shall be submitted via hardcopy, softcopy and eWPB or as advised by PETRONAS in its annual WPB guidelines, as follows: The diagram provides an overview of the WPB process workflows: FORMAT OF SUBMISSION NO. OF COPIES Hardcopy Two (2) sets for each of the submission requirement items (where applicable) Softcopy Two (2) CDs comprising all of the submission requirement items Online (eWPB) eWPB is accessible by Contractor for data input in June. eWPB is closed on 1st September NO. PACKAGE DETAILS SHALL INCLUDE BUT NOT LIMITED TO FORMAT APPLIES TO 3 Exploration Book Exploration summary strategies, general framework, hydrocarbon plays and inventory of prospects/leads and reserves Microsoft applications, e.g. Word, PowerPoint Contractor with on-going exploration activities 4 Manpower and Training Book Manpower manning and cost summary, training for Malaysian staff Microsoft applications, e.g. Word and/ or PowerPoint Compulsory to all Contractors
  • 9.
    VOLUME 4 PLANNING ANDBUDGET PPGUA/3.0/042/2013 9 Figure 2: Work Programme & Budget Process Workflows 1.2 Pre-Budget Expectation (PBE) 1.2.1 Objective PBE is an annual submission, which commences prior to actual WPB submission. It outlines PETRONAS’ expectations of Contractor. It serves to assist Contractor in preparing the annual WPB consistent with PETRONAS’ business plans and objectives. Clarification session may be held between PETRONAS and Contractor. This session provides the opportunity for preliminary discussions on the activities and proposed budget, with a view of optimising both parties’ expectations and objectives. 1.2.2 Submission Requirements PBE comprises of general and specific expectations in relation to petroleum operations. The PBE shall include the exploration, development and production (whichever is relevant to the Contractor) that PETRONAS expects to be carried out annually and includes the four (4) years forecast. Contractor shall pursue its own initiatives to conduct petroleum operations in accordance with prudent and modern practices. The expectations formulated shall be in accordance with the respective contractual obligations. It shall incorporate the following details but not limited to: Contractor Provides feedback (reason, justification, resubmission if needed) Issues WPB guidelines No Yes Requires clarification? Clarifies WPB guidelines (if any) and prepares submission Note: WPB submission is to be mutually reviewed and endorsed with relevant Partner(s) where applicable. Submits WPB on 1st Sept or ten (10) weeks after execution date for new Contract/Submits feedback as and when required Receives and reviews WPB Finalises decision Receives decision Executes approved activity and budget END Accepts decision? Yes No Submits Appeal Receives and reviews appeal SP, PMU
  • 10.
    VOLUME 4 PLANNING ANDBUDGET 10 PPGUA/3.0/042/2013 ACTIVITY EXAMPLE OF GENERAL EXPECTATION EXAMPLE OF SPECIFIC EXPECTATION Exploration Contractor to pursue exploration activity through geological and geophysics (G&G) studies, seismic acquisition and exploration drilling, as well as explore and test new play types. Number of wells (wildcat/appraisal) to be drilled, volume of seismic acquisition and processing and type of studies. Development Ensure project total cost and first hydrocarbon date in WPB submission are aligned with Field Development Plan (FDP), Final Investment Approval (FIA) or any latest approved revision by PETRONAS. Any deviation shall require PETRONAS’ written approval. Project related activities for example, facilities engineering and drilling activity. Production Achieve targeted production by minimising unplanned downtime, undertake overall facilities management. Specific activity for: • facilities management (pipeline, topside, structures, well) • production enhancement (subsurface operations) • hydrocarbon measurement and accounting. Health, Safety and Environment Strengthen and enhance HSE performance and leadership towards achieving zero incidents, institutionalise process safety in operations. HSE KPIs target, HSE initiatives and Contractor HSE management. Drilling Achieve full compliance with drilling requirements, for example, notification of drilling programme approval. As stipulated in Volume 8: Drilling and Well Operations Abandonment/ Decommissioning Latest decommissioning cost estimates, a detail plan (if applicable) and cess payment for any applicable facilities. Cost estimates and abandonment/ decommissioning
  • 11.
    VOLUME 4 PLANNING ANDBUDGET PPGUA/3.0/042/2013 11 1.2.3 Submission of PBE Response The response to PBE shall be in writing to the General Manager of Strategic Planning (SP), Petroleum Management Unit. The following diagram illustrates the PBE process workflows: Figure 3: Pre-Budget Expectation Process Workflows 1.3 Additional Budget Request (ABR) 1.3.1 Objective An ABR provides the opportunity to address budget changes. A request for additional expenditure can be made to fund a cost increase or unplanned work because of work scope increase, work acceleration and/or change in assumption that have financial impact. The ABR must relate to the CURRENT budget year. It shall be submitted as and when necessary throughout the particular year. ABR is not required in the following instances: a) payment for late charges that have been accrued and approved in the previous Year End Carry Over (YECO), not exceeding 10% of the approved actual expenditure. b) past years’ expenditure which was neither accrued nor approved in the previous YECO (Refer to the process in Figure 5). Note: The Risk Service Contractor (RSC) shall observe its respective RSC Governance Procedure and Guideline for treatment of ABR. 1.3.2 Submission Requirements The following figure explains key submission requirements of the ABR: Contractor Submits PBE response Issues PBE No Yes *Clarifies PBE Reviews response Clarifies response END Requires clarification? *Clarification session may be held upon request Accepts PBE response? No Yes Receives PBE SP, PMU
  • 12.
    VOLUME 4 PLANNING ANDBUDGET 12 PPGUA/3.0/042/2013 Figure 4: The Key Submission Requirement of the Additional Budget Request 1.4 ABR Budget Tracking With the exception of allocated costs (for example, Information Technology (IT), manpower, training, general and administrative and shared logistic/ facilities costs), expenditures shall be monitored at Contractor’s level. Other expenditure is monitored as per Contract level, as follows: 1.4.1 Capital Expenditure (CAPEX) Timeline Approval Guidelines Requirement Determining Factor Latest estimate – Latest approved = Variance >10% of respective ABR Budget Tracking In accordance to standard ABR format • Valid and agreed activities as per agreement reached with respective PMU Line Departments • Subject to PETRONAS’ Technical Approval eg. Well proposal, FDP, FIA, FIP and etc • Conformance to PPGUA guidelines • Reasonable expenditure • Contractor to raise ABR prior to work execution • PETRONAS to respond within 60 days of ABR receipt Technical Discussion Where applicable, Contractor to initiate technical as well as budget estimation discussion with respective PMU Line Departments prior to ABR submission BUDGET CATEGORY SUB-BUDGET CATEGORY ABR BUDGET GROUP ELEMENTS Exploration Seismic (acquisition, process, reprocess, etc.) By individual programme G&G Total expenditure Specialised studies Total expenditure Drilling (wildcat/appraisal) Individual well/prospect Other allocated CAPEX Total expenditure
  • 13.
    VOLUME 4 PLANNING ANDBUDGET PPGUA/3.0/042/2013 13 BUDGET CATEGORY SUB-BUDGET CATEGORY ABR BUDGET GROUP ELEMENTS Development Seismic (acquisition, process, reprocess, etc.) By individual programme G&G Total expenditure Specialised studies Total expenditure Drilling (appraisal) Individual well/prospect Project (engineering/ facilities) Total expenditure/project Project (drilling) Drilling campaign/project Other allocated CAPEX Total expenditure Production Maintenance Well workover By programme Modification and miscellaneous Per individual project valued at RM 10 Million and above; and Tracked at the group/ consolidated level for projects less than RM 10 Million Support Services IT Total expenditure Onshore support Total expenditure Offshore support Total expenditure HSE Total expenditure
  • 14.
    VOLUME 4 PLANNING ANDBUDGET 14 PPGUA/3.0/042/2013 1.4.2 Operating Expenditure (OPEX) 1.4.3 Submission and Format a) Request for ABR shall be submitted in writing to the General Manager of Strategic Planning, Petroleum Management Unit. b) Request for approval of previous years’ unapproved expenditure shall be submitted in writing to the Senior General Manager of Petroleum Operations Management (POM), Petroleum Management Unit. c) Submissions shall comply with the ABR form and its requirements. Refer to Appendix 1 and Appendix 2. The following diagram illustrates the ABR process workflows: BUDGET CATEGORY SUB-BUDGET CATEGORY ABR BUDGET TRACKING ELEMENTS Exploration Seismic (acquisition, process, reprocess, etc.) By individual programme G&G Total expenditure Specialised studies Total expenditure Management and Administration (M&A) Total expenditure Other Allocated OPEX Total expenditure Development Seismic (acquisition, process, reprocess, etc.) By individual programme G&G Total expenditure Specialised studies Total expenditure M&A Total expenditure Other allocated OPEX Total expenditure Production Operations Surface routine operations Total expenditure Sub-surface operations Total expenditure Logistics Total expenditure Maintenance Total expenditure Special studies Total expenditure General overhead Total expenditure Other allocated OPEX Total expenditure Abandonment Individual line item Others Individual line item
  • 15.
    VOLUME 4 PLANNING ANDBUDGET PPGUA/3.0/042/2013 15 Figure 5: Additional Budget Request Process Workflows 1.5 Year End Carry Over (YECO) 1.5.1 Objective YECO is an annual submission for actual expenditure versus the latest approved WPB. It incorporates expenditure changes requested via ABR and/or appeal request. Note: “latest approved WPB” may include wherever applicable, approved WPB + submitted ABR + submitted appeal + approved carry over from previous year. There are two (2) main components of YECO: a) Year End - relates to the actual expenditure for the budget year incurred from 1st January to 31st December. b) Carry Over - relates to ongoing or incomplete approved activities and budget as at 31st December of the budget year. The spilled over activities shall be completed no later than by the end of Q1 of the subsequent budget year. The expenditure shall be on an accrual or estimate basis whichever applicable and submitted on 18th February of the subsequent year. Note: YECO is not applicable to RSC. Contractor Prepares & submits request to SGM, POM Determines requirement for additional fund No Yes Prepares submission of ABR Submits to SP Conveys the decision within 60 days upon notification subject to su cient information/justification Executes approved ABR activity Reviews and deliberates appeal with relevant PMU Line Department Expenditure in current year? Updates audit account Accept/Reject Issues decision to Contractor Decision by VP, PM END Receives and reviews request (in consultation with relevant PMU Line department ) SP, PMU POM, PMU
  • 16.
    VOLUME 4 PLANNING ANDBUDGET 16 PPGUA/3.0/042/2013 1.5.2 Submission Requirements Submission shall consist of YECO expenditure, as well as a comprehensive description and justification for variance incurred of plus or minus 10% from the approved budget. The submission package shall incorporate the following expenditure variance analyses, but not limited to: Attention: Any unbudgeted cost and variance expenditure of more than 10% without ABR may not be eligible for cost recovery, with the exception of allocated expenditure. 1.5.3 Submission and Format The YECO submission package shall be submitted via hardcopy and softcopy (or as advised by PETRONAS in its annual YECO guidelines) as follows: The following diagram illustrates the YECO process workflows: NO. EXAMPLE OF ANALYSIS OF EXPENDITURE FORMAT APPLIES TO 1 Year end and Carry over Microsoft applications, e.g. Word, PowerPoint, Excel Compulsory to all Contractor (where applicable) 2 Affiliated Service 3 IT 4 Manpower and training 5 PSC Training Commitment 6 General & Administration (G&A) 7 ABR and appeal of ABR 8 WPB appeal 9 Status of WPB conditional approval FORMAT OF SUBMISSION NO. OF COPIES Hardcopy Two (2) sets comprising of the entire submission requirement items (where applicable). Softcopy Two (2) CDs comprising of the entire submission requirement items (where applicable).
  • 17.
    VOLUME 4 PLANNING ANDBUDGET PPGUA/3.0/042/2013 17 Figure 6: Year End Carry Over Process Workflows 1.6 Appeal to WPB/ABR/YECO 1.6.1 Objective This section explains the appeal request procedures for disapproved WPB, ABR and/or YECO. 1.6.2 Form of Appeal Contractor must submit appeal request in writing which includes the following: a) a description of the disapproved activity and associated expenditure b) justification for the activity, which may include technical support, cost description and other evidences The following diagram illustrates the appeal process workflows: Contractor Provides feedback (reason, justification, resubmission if needed) Issues YECO guidelines No No Yes Requires clarification? Clarifies YECO guidelines (if any) and prepares submission Note: YECO submission is to be mutually reviewed and endorsed with relevant Partner(s) where applicable. Submits YECO on 18th Feb/ Submits feedback as and when required Receives and reviews YECO Finalises decision Receives decision Updates expenditure book END Accepts decision? Yes No Submits Appeal Receives and reviews appeal SP, PMU
  • 18.
    VOLUME 4 PLANNING ANDBUDGET 18 PPGUA/3.0/042/2013 Figure 7: Appeal Process Workflows 1.6.3 Summary of Submission Timeline Contractor CRAC (Cost Recovery Appeal Committee) Prepares and submits request to CRAC Determines appeal requirement No Yes Prepares Appeal Submits to SP Receives and reviews request (in consultation with relevant PMU Line department ) Conveys the decision subject to su cient information/justification Executes approved activity Expenditure captured by PSC Audit? Updates audit account Accept/Reject Issues decision to Contractor Decision by VP, PM END Reviews and deliberates appeal with relevant PMU Line Department SP, PMU NO. SUBMISSION SUBMISSION TIMELINE TO PETRONAS 1 YECO 18th February 2 PBE By May The actual date will be communicated to Contractor 3 WPB 1st September 4 ABR As and when required during that CURRENT budget year 5 Appeal of WPB/ABR/YECO As and when required
  • 19.
    VOLUME 4 PLANNING ANDBUDGET PPGUA/3.0/042/2013 19 Section 2: Annual Review of Petroleum Resources (ARPR) 2.1 Objective The Annual Review of Petroleum Resources (ARPR) is an annual exercise that reports the inventory level of Malaysia’s petroleum resources. It also ensures that reporting by Contractor adheres to PETRONAS’ Definitions and Guidelines for Classification of Petroleum Resources. PETRONAS established its first resources guideline in 1997. The latest revision was in October 2012 and it is aligned with the Society of Petroleum Engineers’ Petroleum Resources Management System (SPE PRMS). The resources guideline provides standardised and coherent definition, classification and reporting method for effective management of petroleum resources and business portfolios. It serves as a basis for PETRONAS’ resources portfolio management that outlines the terminology recommended for classification and estimation of quantities of petroleum (e.g. crude oil, natural gas, condensate and related substances) as at a specific date. Refer to the PETRONAS’ Definitions and Guidelines for Classification of Petroleum Resources. The following diagram gives an overview of the ARPR annual exercise: Figure 8: Overview of Annual Review of Petroleum Resources Nov Dec Jan Feb Mar Apr May Jun Jul Aug Sept Oct Nov Dec Jan ARPR exercise2 (Aug - Jan) Preceding Year AARRPPRR KKiicckk--oo AARRPPRR FFiinnaall SSuubbmmiissssiioonn Note: 1 Petroleum resources changes review and approval are conducted with PMU Technical Department (Petroleum Resource Exploration (PREX), Petroleum Resource Development (PRD) and Petroleum Operations Management (POM)) through technical meetings e.g. FDP related, drilling results, new discoveries, Petroleum Arrangement and/or field award or relinquished, Gas Sales Agreement, etc. 2 Coordinated by ARPR secretariat AARRPPRR PPrree-- ssuubbmmiissssiioonn RReevviieeww CCoommmmuunniiccaattee FFiinnaall AARRPPRR rreeqquuiirreemmeennttss Petroleum resources changes review and approval1 (Nov - Oct) Year of Reporting Final submission
  • 20.
    VOLUME 4 PLANNING ANDBUDGET 20 PPGUA/3.0/042/2013 2.2 ARPR Final Submission Contractor shall submit the ARPR report to PETRONAS by 15th January of each year. The final submission shall include petroleum resources report, tabular data, map and relevant information as specified in the ARPR requirements, for the preceding year. The ARPR data must represent the condition as at 1st January. It shall include estimates of the petroleum resources and production volume from 1st January to 31st December of the preceding year. Contractor must obtain PETRONAS’ approval for all petroleum resource changes by or prior to 31st October of each year for inclusion in the ARPR as at 1st January. 2.2.1 Submission Requirements Contractor shall submit the ARPR report and any subsequent revisions in a standard reporting format. The report shall detail petroleum resources inventory at project and reservoir level for each range of uncertainty. Contractor shall report petroleum resources estimates and reflect volume until end of field life. Contractor shall also report reserves estimates with volume up to the end of the Contract life. Contractor shall adhere to ARPR reporting requirements issued annually by the ARPR Secretariat. The reporting requirements include a minimum of the following: Management Reports and Technical Reports: A. Executive Summary: REQUIREMENTS • Summary on Contract, field and type of petroleum resources • Exploration, development and production activities • Plan and recommendation for contingent resources • Resources key performance indicator • Location map with coordinate and sub-block – fields, prospects and leads Note: The Executive Summary shall be in writing.
  • 21.
    VOLUME 4 PLANNING ANDBUDGET PPGUA/3.0/042/2013 21 B. Tabulation: 1. DISCOVERED RESOURCES Crude Oil • field status • Petroleum Initially in Place (PIIP) under reserves (low/best/high) • PIIP under contingent resources (CR) (low/best/high) • total PIIP (low/best/high) • ultimate recovery (low/best/high) • estimated ultimate recovery (low/best/ high) • production • cumulative production • reserves developed (1P/2P/3P) • reserves undeveloped (1P/2P/3P) • total reserves (1P/2P/3P) • contingent resources (CR) (1C/2C/3C) • project maturity • 2P reserves developed and undeveloped at Contract life • justification for resources revision compared to previous reporting Condensate • field status • ultimate recovery (low/best/high) • estimated ultimate recovery (low/ best/high) • production • cumulative production • reserves developed (1P/2P/3P) • reserves undeveloped (1P/2P/3P) • total reserves (1P/2P/3P) • CR (1C/2C/3C) • project maturity • 2P reserves developed and undeveloped at Contract life • justification for resources revision as compared to previous reporting
  • 22.
    VOLUME 4 PLANNING ANDBUDGET 22 PPGUA/3.0/042/2013 1. DISCOVERED RESOURCES Associated Gas: • field status • PIIP under reserves by gas cap and solution gas (low/best/high) • PIIP under CR by gas cap and solution gas (low/best/high) • total PIIP by gas cap and solution gas (low/best/high) • ultimate recovery by gas cap and solution gas (low/best/high) • estimated ultimate recovery by gas cap and solution gas (low/best/high) • production from reserves • production from CR • injection from reserves • injection from CR • cumulative production from reserves • cumulative production from CR • cumulative injection from reserves • cumulative injection from CR • reserves developed (1P/2P/3P) • reserves undeveloped (1P/2P/3P) • total reserves (1P/2P/3P) • CR by gas cap and solution gas (1C/2C/3C) • project maturity • 2P reserves developed and undeveloped at Contract life • justification for resources revision as compared to previous reporting • production by solution gas and gas cap gas from reserves and CR • reserves developed by gas cap and solution gas (1P/2P/3P) • reserves undeveloped by gas cap and solution gas (1P/2P/3P) • total reserves by gas cap and solution gas (1P/2P/3P) Non-Associated Gas (NAG) • field status • PIIP under reserves (low/best/high) • PIIP under CR (low/best/high) • total PIIP (low/best/high) • ultimate recovery (low/best/high) • estimated ultimate recovery (low/best/ high) • production from reserves • production from CR • cumulative production from reserves • cumulative production from CR • reserves developed (1P/2P/3P) • reserves undeveloped (1P/2P/3P) • total reserves (1P/2P/3P) • CR (1C/2C/3C) • project maturity • 2P reserves developed and undeveloped at Contract life • justification for resources revision as compared to previous reporting 2. PRODUCTION PROFILE Contractor shall generate a production profile until the end of field life according to project level for 2P reserves developed and undeveloped. Contractor shall submit the production profile in a similar format used for WPB submission.
  • 23.
    VOLUME 4 PLANNING ANDBUDGET PPGUA/3.0/042/2013 23 3. UNDISCOVERED RESOURCES Crude Oil, Associated Gas and Non-Associated Gas: • prospect • lead • objective • PIIP • recovery factor • un-risked prospective resources (PR) • Probability of Success (POS) • risked PR • prospect and leads detailed technical report 4. RESERVOIR PARAMETERS FOR RESERVES, CR AND PR 5. PLAN FOR CR; DETAILING PROJECT WITH SCOPE AND CR ESTIMATES 6. KEY DATA FOR EACH OIL AND GAS FIELD (DISCOVERED FIELD) • field status • sub-block information • discovery date • name, type and number of exploration wells drilled • number of platform/jacket installed • number of development wells drilled • information on specific gravity, non-hydrocarbon gas, average water depth • distance to shore and nearest facilities • name of nearest facilities • first commercial production date • sub-block expiry date • Contract date • field expiry date 7. INFORMATION ON RELINQUISHED CONTRACT AND ITS SUB-BLOCK/FIELD IN YEAR OF REPORTING C. Other data or information: 1. AS STATED IN THE CONTRACT, THE REPORT SHALL ALSO INCLUDE THE FOLLOWING: • The location, size, extend, structural and stratigraphic cross-sections of the petroleum reservoirs • Maps of scale 1:12,500 or 1:25,000 (at minimum) whichever is applicable, at each reservoir level, for the following: - structure depth map at top of reservoir quality rocks - reservoir faces to reflect the porosity and permeability distribution vertically or laterally
  • 24.
    VOLUME 4 PLANNING ANDBUDGET 24 PPGUA/3.0/042/2013 2. IN THE EVENT THAT NON-HYDROCARBON GASES ARE PRESENT: • Contractor shall report the AG and NAG IIP at actual condition and reserves, CR and PR at both actual condition and at the point of sale 2.2.2 Submission and Format Contractor to submit ARPR packages via hardcopy, softcopy and eARPR (online) or as advised by PETRONAS in its annual ARPR reporting guideline, as follows: 2.2.3 Process Workflows The following diagram illustrates the ARPR final submission review process: Figure 9: Annual Review of Petroleum Resources Final Submission Process FORMAT OF SUBMISSION NO. OF COPIES Hardcopy Two (2) sets of management and technical reports and eARPR package Softcopy Two (2) CDs of management and technical reports and eARPR package Online (eARPR) Not Applicable Note: eARPR will be accessible to Contractor for data input by October and closed on the ARPR submission date. Contractor Reflects changes from Pre- Submission in Final ARPR and submits to PETRONAS by 15th January Requires clarification? Yes Finalises decision and obtains approval from Management No Finalises ARPR Report Receives ARPR final number and follows the same process as for the following year’s exercise Provides ARPR opening balance for following year’s exercise Conducts discussion with Contractor END Receives and reviews ARPR submission Provides feedback (reason, justification, resubmission if needed) SP, PMU
  • 25.
    VOLUME 4 PLANNING ANDBUDGET PPGUA/3.0/042/2013 25 2.3 ARPR Pre-Submission Review The ARPR Pre-Submission Review is a session for PETRONAS to review Contractor’s proposal on the estimates and reclassification of petroleum resources in its Contract. PETRONAS will conduct the review session towards the end of the year prior to ARPR final submission. The review session provides an avenue for PETRONAS to clarify and ensure Contractor’s adherence to PETRONAS’ Definitions and Guidelines for Classification of Petroleum Resources in ARPR reporting and necessary technical approval on petroleum resource changes obtained PETRONAS’ approval. PETRONAS and Contractor will record any discrepancy or issue that arises during the review session and agree on the action item. Contractor shall follow up and close the action item prior to the dateline given by PETRONAS and incorporate the outcome in the final ARPR submission. PETRONAS will chair all of ARPR Pre-Submission Review sessions with Contractor.   2.3.1 Submission Requirements Contractor shall submit the ARPR Pre-Submission Review pack and any subsequent revisions in a standard reporting format. The review pack shall detail petroleum resources at field level for discovered resources and at prospects/leads level for undiscovered resources. Contractor must ensure and show that the proposed petroleum resource changes have obtained PETRONAS’ technical approval. Contractor shall report petroleum resources estimates and reflect volume until end of field life. Contractor shall adhere to ARPR reporting requirements issued annually by the ARPR Secretariat. The reporting requirements include a minimum of the following: For crude oil, NAG, AG and condensate: a) executive summary b) reclassification of resources changes c) discovered resources changes by field level for each resource type: • PIIP (best estimate/P50) • reserves (2P) • CR (2C) • recovery factor • cumulative production • production
  • 26.
    VOLUME 4 PLANNING ANDBUDGET 26 PPGUA/3.0/042/2013 • resource revision • justification for resources changes (to specify PETRONAS’ approval) d) undiscovered resources changes by prospect and lead for each resource type: • PIIP (best estimate/P50) • un-risked PR (2U) • Probability of Success (POS) • risked PR (2U) • risked volume revision • justification for resources changes (to specify PETRONAS’ approval) e) information on gas production and utilisation f) information on exploration, development and production activities g) information on field relinquishment h) detail information and data on reserves and production 2.3.2 Submission and Format Contractor to submit the ARPR Pre-Submission Review package via hardcopy and softcopy or as advised by PETRONAS in its annual ARPR reporting guideline. 2.3.3 Process Workflows The following diagram illustrates the ARPR pre-submission review process: Figure 10: Annual Review of Petroleum Resources Pre-Submission Process Contractor Reflects changes and resubmits pre-submission pack Issuance of reporting requirements & guidelines Clarifies reporting requirements & guideline (if any) and prepares submission Submits Pre- Submission material in November as advised by PETRONAS Receives and reviews Pre- Submission Requires clarification? Provides feedback (reason, justification, resubmission if needed) Yes Accepts submission No Pre- submission Review in Dec Presentation at Pre- Submission Review Technical approval cut-o 31st Oct Captures Action Items, MOM sign o Closes action item (to discuss with PETRONAS if required) Follow up Receives re- submission END SP, PMU
  • 27.
    VOLUME 4 PLANNING ANDBUDGET PPGUA/3.0/042/2013 27 2.4 Petroleum Resource Changes Review and Approval Contractor shall review and obtain the necessary technical approval on the petroleum resource changes via appropriate engagement with the relevant PMU Technical Department e.g. PREX, PRD or POM. The engagement shall be via established committees, e.g. Technical Review Committee (TRC), Field Reservoir Management Review (FRMR), Post Drilling Review (PDR), Exploration Resources Review Committee (ERRC) or any other appropriate technical committee or team as recommended by PETRONAS. Contractor must obtain PETRONAS’ approval on the proposed petroleum resources changes by or prior to 31st October of each year.  The following diagram illustrates the Petroleum Resources Maturation Workflows:
  • 28.
    VOLUME 4 PLANNING ANDBUDGET 28 PPGUA/3.0/042/2013 Figure 11: Petroleum Resources Maturation Workflows Undiscovered Resources Discovered Resources Prospective Resources Contingent Resources ProspectsLeads 6 New discovery 5 Resources require further evaluation Play 3 Resources require separate project sanction 1 Resources with completed *MR#4 subject to Host Govt. approval 2 Resources with MR#1 with Host Govt. 4 Gas Resources with no firm commitment to supply 7 Gas Resources flared/ vented 8 Resources not viable for development Development on Hold Development Not Viable Development Pending Reserves with approval obtained, pending final planning/contract Reserves producing and selling to market Reserves with approval obtained, development underway Sold & Delivered Historical Production Exploration Sub-block: PREX Development/Production Sub-block: PRD *Criteria to mature CR to Reserves for Natural Gas : i) Signed GSA, ii) Without GSA but firm intent to supply with specific volume and market are stated in Petroleum Arrangement or Head of Agreement (HOA) Reserves On Production Approved for Development Justified for Development POMM/PRD PRD/POM
  • 29.
    VOLUME 4 PLANNING ANDBUDGET PPGUA/3.0/042/2013 29 Section 3: Crude Oil Annual Production Target & Quarterly Performance Review (QPR) 3.1 Objective In the submission of annual ECR and WPB, Contractor shall submit the remaining life cycle of crude oil production potential and availability forecasts for each petroleum field. The potential and availability production shall be based on: a) the latest reservoir engineering study and approved Reservoir Management Policy (refer to Volume 7, Section 1: Well and Reservoir Management) b) well test requirements (refer to Volume 7, Section 2: Well Test and Surveillance), c) established facilities reliability and integrity management (refer to Volume 7, Section 3: Facilities Reliability and Integrity Management) consistent with safe operating conditions (refer to Volume 3, Section 1: Health, Safety and Environment) d) a realistic development schedule, for example, FDP or Area Development Plan (refer to Volume 6: Field Development) Contractor shall submit the production potential and availability forecasts in accordance with the submission requirements for both ECR and WPB submissions (refer to Section 5: Enhanced Capacity Review and Section 1: Work Programme & Budget (WPB) and Related Processes in this volume). PETRONAS shall decide on the approved production rate of crude oil in each petroleum field as provided for in the Contract. 3.2 Submission Requirements Contractor shall submit the ECR, WPB inclusive of any subsequent revisions as per PETRONAS’ guidelines issued by SP, PMU (refer to Section 5: Enhanced Capacity Review and Section 1: Work Programme & Budget (WPB) and Related Processes in this volume). The report shall provide the following: a) performance outlook (for preceding year) on monthly basis b) immediate year on monthly basis c) succeeding four (4) years on quarterly basis d) remaining years until end of field life on annual basis The report details shall include but not limited to the following:
  • 30.
    VOLUME 4 PLANNING ANDBUDGET 30 PPGUA/3.0/042/2013 a) technical potential b) technical potential at facilities design c) production availability d) planned downtime e) unplanned downtime f ) first oil date g) project oil type h) initiative type 3.3 Annual Approved Production Target PETRONAS shall advise Contractor on its Contract’s annual approved production level in writing by 31st December of the preceding year, in respect of each subsequent ECR and WPB. The Contract’s annual approved production target is derived from WPB submission for each petroleum field and subject to national requirements (if any). Contractor must execute activities as approved in the WPB. Contractor or PETRONAS may request further clarification, no later than 1st November of each year, in the following circumstances: a) Contractor - to clarify any annual production target revision which differs from the WPB submission figure (Contractor shall provide comprehensive clarification to PETRONAS) b) PETRONAS - to clarify the basis of the stretched production target should it differ from the WPB submission figure The total production of each year will be monitored based on PETRONAS’ annual approved production target. 3.4 Quarterly Performance Review PETRONAS shall conduct a quarterly performance review with Contractor to track and monitor the production performance prior to commencement of the next quarter. In the second month of each quarter (or when advised by PETRONAS), Contractor is required to submit the following information in a standard reporting format as issued by PETRONAS: a) a breakdown of the expected production potential and availability by project and initiative type, such as base production, infill/sidetracking, new development projects, work-over, well services and debottlenecking for each month of the year b) an update of the year’s major planned shutdowns and its barrel deferred for each month of the year
  • 31.
    VOLUME 4 PLANNING ANDBUDGET PPGUA/3.0/042/2013 31 c) for each quarterly review, Contractor shall also submit the outlook for the next six (6) quarters’ production level which serves as input to PETRONAS’ 18-month rolling forecast performance review Table below illustrates the extent of submission by quarter: All projects must be categorised according to “Initiative Type” as defined by PETRONAS in its Annual ECR/WPB Reporting Guideline. Contractor shall submit information which shall not be limited to the following: a) basis/assumption used to derive the crude production forecast b) reasons for variance of actual versus production approved level c) unplanned shutdown and its barrel impact d) issues related to production gap and provide catch up plan in cases where the Year End Projection (YEP) is lower than annual approved production target e) opportunities and threats impact to YEP Contractor shall submit the presentation materials to PMU’s meeting secretariat no later than five (5) working days prior to the session. 3.4.1 Submission and Format a) The submission package shall include hardcopies and softcopies of all the above data and information. b) The format shall be Microsoft applications (e.g. PowerPoint, Word, Excel) or as per PETRONAS’ electronic system. QUARTER REQUIREMENTS Q1 Year 1 The performance outlook of Year 1 on a monthly basis plus three (3) quarters of the subsequent year Q2 Year 1 The performance outlook of Year 1 on a monthly basis plus four (4) quarters of the subsequent year Q3 Year 1 The performance outlook of Year 1 on a monthly basis plus five (5) quarters of the subsequent years Q4 Year 1 The performance outlook of Year 1 on a monthly basis plus six (6) quarters of the subsequent years Example: Q4 2012 Quarterly Review • The performance of 2012 on monthly basis, plus four (4) quarters in 2013 and first two (2) quarters in 2014 on quarterly basis
  • 32.
    VOLUME 4 PLANNING ANDBUDGET 32 PPGUA/3.0/042/2013 3.5 Production Variation Contractor must take all measures to comply with the annual approved production level with minimal production fluctuation. However, to cater for unexpected operational requirements, Contractor must endeavour to make-up the deferred production (for example, through production enhancement initiatives). Therefore, the possible catch up plans must be in place and presented during the quarterly performance review. Contractor must obtain approval from PETRONAS on the proposed production catch-up plan if fields fall under the National Depletion Policy (NDP). The NDP states that for any major fields with a total Oil Initially in Place (OIIP) equal to or more than 400 MMstb, the production will be limited to a ceiling of 3% of OIIP in any one (1) year.
  • 33.
    VOLUME 4 PLANNING ANDBUDGET PPGUA/3.0/042/2013 33 Section 4: Gas Production, Condensate & Quarterly Performance Review (QPR) 4.1 Objective In the submission of annual ECR and WPB, Contractor shall submit the remaining life cycle of gas production and utilisation forecast (for example sales, reinjection, fuel, flaring/venting, and so on) based on supply capacity (availability). The submission must include the condensate forecast for each NAG field. In the same ECR and WPB submission, Contractor shall submit the remaining life cycle of AG production availability including Plant Liquid Return (PLR)/liquid dropout forecast for each petroleum field. This forecast shall be consistent and in accordance with the considerations stipulated in Section 3: Crude Oil Annual Production Target and Quarterly Performance Review (QPR) in this volume. The production availability shall be based on: a) the latest reservoir engineering study and approved Reservoir Management Policy (refer to Volume 7, Section 1: Well and Reservoir Management) b) well test requirements (refer to Volume 7, Section 2: Well Test and Surveillance) c) established facilities reliability and integrity management (refer to Volume 7, Section 3: Facilities Reliability and Integrity Management) consistent with safe operating conditions (refer to Volume 3, Section 1: Health, Safety and Environment) d) a realistic development schedule, such as, FDP or Area Development Plan/Overall Area Development Area (refer to Volume 6: Field Development) e) PETRONAS shall decide on the approved gas supply target in each petroleum field as provided for in prevailing agreements (e.g. Contract, Gas Supply Agreement (GSA), etc.). Contractor shall not produce NAG other than for the purpose of gas sales and gas related operational requirements, without prior approval of PETRONAS unless it has been stated otherwise in the prevailing agreements (e.g. Contract, GSA, etc.).
  • 34.
    VOLUME 4 PLANNING ANDBUDGET 34 PPGUA/3.0/042/2013 4.2 Submission Requirements 4.2.1 Non-Associated Gas (NAG) and Associated Gas (AG) Contractor shall submit the ECR, WPB and any subsequent revisions in a standard reporting format as per PETRONAS’ format issued by SP, PMU (refer to Section 5: Enhanced Capacity Review and Section 1: Work Programme & Budget and Related Processes in this volume). The report shall consist of: a) performance outlook (for the preceding year) on a monthly basis b) first year on a monthly basis c) succeeding four (4) years on a quarterly basis d) remaining years until end of field life on an annual basis The report details shall include but not limited to the following: a) field capacity b) field availability c) gas sales/gas export- Full Well Stream (FWS) d) gas sales availability e) planned downtime f ) unplanned downtime g) first gas date h) project gas type i ) initiative type j ) reinjection for Enhanced Oil Recovery (EOR) project k) reinjection l ) fuel m) gas-lift n) flaring/venting at platform o) flaring/venting at terminal p) Gas Heating Value (GHV) (by field) 4.2.2 Condensate Contractor shall include gasoline and/or Plant Liquid Return (PLR). Contractor shall submit the ECR, WPB and any subsequent revisions in a standard reporting format but not limited to the following as per PETRONAS’ format issued by SP, PMU (refer to Section 5: Enhanced Capacity Review and Section 1: Work Programme & Budget (WPB) and Related Processes in this volume).
  • 35.
    VOLUME 4 PLANNING ANDBUDGET PPGUA/3.0/042/2013 35 The report shall consist of: a) performance outlook (for preceding year) on a monthly basis b) the first year on a monthly basis c) the succeeding four (4) years on a quarterly basis d) remaining years until end of field life on an annual basis The report details shall include but not limited to the following: a) condensate b) gasoline/PLR/liquid drop-out (if applicable) c) Condensate Gas Ratio (CGR) 4.3 Annual Approved Gas Supply Target PETRONAS shall advise Contractor on its approved gas supply target in writing by 31st December of the preceding year in respect of each subsequent ECR and WPB. The PETRONAS’ annual approved gas supply target will be determined based on WPB submitted figures. The approval will be aligned with the Contractor’s delivery commitment and obligations as stipulated in the GSA. Contractor shall adhere to this target and execute activities as approved in the WPB. Contractor and PETRONAS may request further clarification no later than 1st November of each year in the following circumstances: a) Contractor - to clarify any annual gas supply target revision that differs from the WPB submission figure (Contractor to provide official, comprehensive clarification to PETRONAS) b) PETRONAS - to clarify the basis of the stretched gas supply target if it differs from the WPB submission figure Therefore, the total gas supply of each year will be monitored based on the PETRONAS’ annual approved gas supply target.
  • 36.
    VOLUME 4 PLANNING ANDBUDGET 36 PPGUA/3.0/042/2013 4.4 Quarterly Performance Review PETRONAS shall conduct a quarterly performance review with Contractor to track and monitor the production performance prior to commencement of that quarter. In the second month of each quarter (or as and when advised by PETRONAS), Contractor is required to submit the following information in a standard reporting format as issued by PETRONAS: a) breakdown of expected gas production capacity, availability and gas sales by project and initiative type (for example, base production, infill/ sidetracking, workover, well services and debottlenecking) for each month of the year b) monthly gas production, utilisation and flaring/venting (where applicable) for each month of the year c) the average monthly condensate production for each month of the year (where applicable) d) an update of the year’s major planned shutdowns for each month of the year e) for each quarter review, an outlook for the next six (6) quarters’ gas supply level (this will provide input into PETRONAS’ 18-month rolling forecast performance review) Table below illustrates the extent of submission by quarter: All projects must be categorised according to “Initiative Type” as defined by PETRONAS in its annual ECR/WPB Reporting Guideline. QUARTER REQUIREMENTS Q1 Year 1 The performance outlook of Year 1 on a monthly basis plus three (3) quarters of the subsequent year Q2 Year 1 The performance outlook of Year 1 on a monthly basis plus four (4) quarters of the subsequent year Q3 Year 1 The performance outlook of Year 1 on a monthly basis plus five (5) quarters of the subsequent years Q4 Year 1 The performance outlook of Year 1 on a monthly basis plus six (6) quarters of the subsequent years Example: Q4 2012 Quarterly Review • The performance of 2012 on a monthly basis, plus four (4) quarters in 2013 and the first two (2) quarters in 2014 on a quarterly basis
  • 37.
    VOLUME 4 PLANNING ANDBUDGET PPGUA/3.0/042/2013 37 Contractor shall provide a minimum of the following information: a) basis/assumption used to derive the gas production capacity forecast b) reasons for variance of actual and forecast versus WPB and/or GSA gas supply capacity forecast c) unplanned shutdown and its volume impact d) issues and catch up plan in cases where the YEP is lower than annual approved gas supply target e) opportunities and threats impact on YEP Contractor shall submit the presentation materials to the PMU’s meeting secretariat no later than five (5) working days prior to the session. 4.4.1 Submission and Format a) The submission package shall be hardcopies and softcopies comprising all of the above data and information. b) The format shall be in Microsoft applications (e.g. PowerPoint, Word and/or Excel) or as per PETRONAS’ electronic system. 4.5 Production Variation Contractor must take all possible measures to comply with the annual approved target gas supply capacity forecast with minimal production fluctuation. However, to cater for the unexpected operational requirements, Contractor must mitigate the shortfall, for example, through production enhancement initiatives. Therefore, all the possible production catch up plans must be in place and presented during the quarterly performance review.
  • 38.
    VOLUME 4 PLANNING ANDBUDGET 38 PPGUA/3.0/042/2013 Section 5: Enhanced Capacity Review 5.1 Objective Enhanced Capacity Review (ECR) is an annual exercise established for Contractor to provide long term oil production, gas supply and condensate production, reflecting the outcome of Contractor’s response on Pre-Budget Expectation (PBE). It serves as a forecast for Contractor’s WPB. This session will provide an opportunity for Contractor to discuss the immediate year’s forecast and submit the long term forecast prior to the official WPB submission to PETRONAS. The long term forecast provided through ECR will serve as a baseline for PETRONAS to effectively manage and plan the national oil production, gas supply and condensate production target prior to annual WPB submission by Contractor. The ECR discussion objectives are to: a) forecast the immediate year’s plus four (4) years’ oil production, gas supply (production and feed gas) and condensate production b) discuss the gap or surplus for the immediate year’s forecast against the previous year’s WPB submission c) identify the immediate year’s opportunities and threats analysis d) discuss the mitigation plan (activity-based) to address the gap (if any) for the immediate year’s forecast for inclusion in the immediate year WPB submission e) consider the immediate year’s downtime assumption for planned and unplanned downtime f ) discuss the immediate year’s production enhancement, work-over, debottleneck and development projects and provide planned first oil and/or first gas date, annual rate and project progress g) consider the immediate year’s flaring forecast and proposal on the flaring limit h) provide long term forecast for oil production, gas supply (production and feed gas) and condensate production until end of field life The following diagram provides an overview of the ECR annual exercise:
  • 39.
    VOLUME 4 PLANNING ANDBUDGET PPGUA/3.0/042/2013 39 Figure 12: Overview of Enhanced Capacity Review Annual Exercise 5.2 Submission Requirements PETRONAS will schedule the ECR sessions with the respective Contractor in conjunction with the Quarter 4 performance review organised by Petroleum Operations Management (POM), PMU (normally conducted in July of each year). By July of each year, Contractor shall provide the final ECR submission detailing the long term oil production, gas supply (production and feed gas) and condensate forecast to PETRONAS. The ECR document shall also detail the proposed activities for the immediate year. PETRONAS shall communicate its ECR expectation annually, prior to actual deliberation. Contractor shall ensure that the forecast is aligned and consistent with PBE and WPB proposal, where possible. Contractor shall submit the information detailed below in Microsoft Power Point: a) five (5) years’ oil and gas production availability, feedgas supply and condensate production forecast, as follows: • monthly forecast for immediate year • yearly forecast for the next four (4) years b) immediate year’s gap/surplus analysis - ECR versus previous WPB c) immediate year’s opportunities and threats analysis d) immediate year’s mitigation plan to address gap (if any) e) immediate year’s planned downtime and unplanned downtime assumptions f ) immediate year’s production enhancement, workover plan, debottleneck and development projects’ first oil and gas target, annual production rate and project progress Apr May June July Aug Sept Oct Nov Dec Jan Feb National Target Setting exercisePBE exercise QQuuaarrtteerrllyy PPeerrffoorrmmaannccee RReevviieeww EECCRR aanndd QQuuaarrtteerrllyy PPeerrffoorrmmaannccee RReevviieeww WWPPBB QQuuaarrtteerrllyy PPeerrffoorrmmaannccee RReevviieeww IIssssuuaannccee ooff CCoonnttrraaccttoorr‘s AApppprroovveedd PPrroodduuccttiioonn LLeevveell QQuuaarrtteerrllyy PPeerrffoorrmmaannccee RReevviieeww Note: Pre-Budget Expectations (PBE), Work Programme & Budget (WPB) and Enhanced Capacity Review (ECR) EEnnggaaggeemmeenntt sseessssiioonn oonn ttaarrggeett sseettttiinngg ((iiff rreeqquuiirreedd)) ECR exercise
  • 40.
    VOLUME 4 PLANNING ANDBUDGET 40 PPGUA/3.0/042/2013 g) the immediate year’s flaring limit Contractor shall submit the information detailed below in Microsoft Excel: a) long term oil and gas production availability, feedgas sales and condensate production forecast • monthly forecast for immediate year • quarterly forecast for the next four (4) years • yearly forecast for long term (beyond the fifth year) b) Contract, field and project • base • build-up from previous (development, production enhancement, workover) • new (development, production enhancement, workover) All projects must be categorised according to “Initiative Type” as defined by PETRONAS in its annual ECR Reporting Guideline. 5.3 Submission and Format a) The submission package shall include hardcopies and softcopies comprising of the above items (or as advised by PETRONAS in the annual ECR reporting guideline). b) The format shall be in Microsoft applications (i.e. PowerPoint and Excel) or as per PETRONAS’ electronic system. Contractor shall submit the ECR presentation material to SP and/or quarterly performance review meeting secretariat no later than five (5) working days prior to the session. The final ECR submission (in both Microsoft PowerPoint and Microsoft Excel) must be submitted to PETRONAS by July of each year. REQUIREMENT REMARKS Hardcopies (Power Point) For ECR discussion Softcopies (Power Point and Excel) For ECR discussion and final submission. The submission shall be addressed to the ECR focal person via email or any other platform as advised by PETRONAS
  • 41.
    VOLUME 4 PLANNING ANDBUDGET PPGUA/3.0/042/2013 41 5.4 Process Workflows The following diagram illustrates the ECR process workflows: Figure 13: Enhanced Capacity Review Processes 5.5 Production Variation - ECR versus WPB Submission This ECR submission shall be treated similar to the WPB submission and Contractor must ensure the data integrity is not compromised. However, PETRONAS acknowledges that production variation may differ between the ECR and the WPB submissions. In these instances, Contractor shall notify PETRONAS on the variation in writing as part of the WPB submission, detailing the variance justification for PETRONAS’ records. Contractor Issuance of reporting requirements & guidelines Clarifies reporting requirements & guideline (if any) and prepares submission Submits submission material to PETRONAS Receives and reviews submission Provides feedback (reason, justification, resubmission if needed) Yes Accepts submission No ECR sitting Presentation at ECR sitting Captures Action Items, MOM sign o Closes action item (to discuss with PETRONAS if required) Reflects changes and submits ECR packages by 31st July Follow up Receives ECR submission END Requires clarification? Provides feedback (reason, justification, resubmission if needed) Yes Requires clarification? No Sends out Notification of Acceptance SP, PMU
  • 42.
    VOLUME 4 PLANNING ANDBUDGET 42 PPGUA/3.0/042/2013 TERM IN FULL ABR Additional Budget Request AG Associated Gas ARPR Annual Review of Petroleum Resources CAPEX Capital Expenditure CD Compact Disc CGR Condensate Gas Ratio CR Contingent Resources CRAC Cost Recovery Appeal Committee eARPR electronic ARPR ECR Enhanced Capacity Review EOR Enhanced Oil Recovery ERRC Exploration Resources Review Committee eWPB electronic WPB (online system) FDP Field Development Plan FIA Final Investment Approval FIP Facilities Improvement Plan FRMR Field and Reservoir Management Review FWS Full Well Stream G&A General & Administration G&G Geological and Geophysical GHV Gas Heating Value GM General Manager GOR Gas Oil Ratio GSA Gas Sales Agreement HOA Head of Agreement HSE Health, Safety and Environment ICT Information, Communication and Technology IIP Initially in Place IT Information Technology KPI Key Performance Index M&A Management and Administration Abbreviations
  • 43.
    VOLUME 4 PLANNING ANDBUDGET PPGUA/3.0/042/2013 43 TERM IN FULL MMstb Million stock tank barrels MR Milestone Review NAG Non-Associated Gas NDP National Depletion Policy OIIP Oil Initially in Place OPEX Operating Expenditure PBE Pre-Budget Expectation PDR Post Drilling Review PIIP Petroleum Initially in Place PLR Plant Liquid Return PMU Petroleum Management Unit POM Petroleum Operations Management POS Probability of Success PR Prospective Resources PRD Petroleum Resource Development PREX Petroleum Resource Exploration PRMS Petroleum Resources Management System Q1 Quarter One (1) Q2 Quarter Two (2) Q3 Quarter Three (3) Q4 Quarter Four (4) QPR Quarterly Performance Review RM Ringgit Malaysia RSC Risk Service Contract SGM Senior General Manager SP Strategic Planning SPE Society of Petroleum Engineers TRC Technical Review Committee VOWD Value of Work Done VP, PM Vice President, Petroleum Management WPB Work Programme & Budget YECO Year End Carry Over YEP Year End Projection
  • 44.
    VOLUME 4 PLANNING ANDBUDGET 44 PPGUA/3.0/042/2013 Appendix 1 ABR Format for Development Project and Infill Drilling Description of Application: Title Contract Background & ABR Scope of work: Justification for the ABR and why the activity is not budgeted by detailed line item (e.g.: Due to re-phasing/unplanned/acceleration/cost overrun/additional scope of work):
  • 45.
    VOLUME 4 PLANNING ANDBUDGET PPGUA/3.0/042/2013 45 Detailed Justification: (Figures in RM’000) Detail Design Amount Justification Attachment Refer Attachment. Procurement Amount Justification Attachment Refer Attachment. Fabrication Amount Justification Attachment Refer Attachment. Transportation and Installation Amount Justification Attachment Refer Attachment. Hook-Up and Commissioning Amount Justification Attachment Refer Attachment. Project Management and Other Services (Insurance etc) Amount Justification Attachment Refer Attachment. Drilling Amount Justification Attachment Refer Attachment. Technical proposal and/or discussion in relation to the ABR (if any). Please provide the details of the meeting i.e. date, members and key points agreed.
  • 46.
    VOLUME 4 PLANNING ANDBUDGET 46 PPGUA/3.0/042/2013 Status of proposal/approval (If any, such as technical proposal, well proposal, FDP, FDP Addendum, FIA, etc. Please attach the proposal/approval) Proposal/Approval Final Submission Date Status Attachment Technical proposal/ well proposal/FDP/ FDP Addendum/FIA ABR: *Note: Refer Table 1 Quarterly budget phasing for ABR: Budget Category Code* Item RM’000 Latest Estimate Latest Approved Additional Budget/ (Budget Available) ABR Prepared by: Endorsed by: Partner’s approval: Signature Name Designation Date Item RM’000 Q1 Q2 Q3 Q4 Total
  • 47.
    VOLUME 4 PLANNING ANDBUDGET PPGUA/3.0/042/2013 47 Table 1 CAPEX Code Exploration Seismic A1.1 Drilling (Wildcat/ Appraisal) A1.2 G&G A1.3 Specialised Studies A1.4 Other Allocated CAPEX A1.5 Development Seismic A2.1 G&G A2.2 Specialised Studies A2.3 Project - Engineering/ Facility A2.4 Project - Drilling A2.5 Drilling (Appraisal) A2.6 Other Allocated CAPEX A2.7 Production Maintenance Well Workover A3.1 Modification & Miscellaneous A3.2 Support Services Information Technology A4.2 Onshore Support A4.3 Offshore Support A4.4 Health, Safety & Environment A4.5 OPEX Code Exploration Seismic B1.1 G&G B1.2 Specialised Studies B1.3 M&A B1.4 Other Allocated OPEX B1.5 Development Seismic B2.1 G&G B2.2 Specialised Studies B2.3 M&A B2.4 Other Allocated OPEX B2.5 Production Operations Surface Routine Operation B3.1 Sub-surface Operation B3.2 Logistics B3.3 Maintenance B3.4 Special Studies B3.5 General Overhead B3.6 Others B3.7 Abandonment B4
  • 48.
    VOLUME 4 PLANNING ANDBUDGET 48 PPGUA/3.0/042/2013 Attachment: Breakdown of the Budget: Description Actual as of 31st Dec Year X Year X + 1 Variance VOWD Project LE RemarksApproved WPB ABR Total Exp Approved FIA/FDP FACILITIES Design Engineering Procurement Fabrication Transportation & Installation Hook-Up & Commissioning Project Management & Other Services Sub-Total Facilities DRILLING Drilling Completion Formation Evaluation Rig Operations Logistics Management & Supervision Other Services Sub-Total Drilling TOTAL
  • 49.
    VOLUME 4 PLANNING ANDBUDGET PPGUA/3.0/042/2013 49 Appendix 2 ABR Format for Other than Development Project and Infill Drilling Description of Application: Title Contract Background & ABR Scope of work: Justification for the ABR and why the activity is not budgeted by detailed line item (e.g.: Due to re-phasing/unplanned/acceleration/cost overrun/additional scope of work): Technical proposal and/or discussion in relation to the ABR (if any). Please provide the details of the meeting i.e. date, members and key points agreed. Status of proposal/approval (If any, such as technical proposal, well proposal, FDP, FDP Addendum, FIA, etc. Please attach the proposal/approval)
  • 50.
    VOLUME 4 PLANNING ANDBUDGET 50 PPGUA/3.0/042/2013 ABR: *Note: Refer Table 1 Quarterly budget phasing for ABR: Budget Category Code* Item RM’000 Latest Estimate Latest Approved Additional Budget/ (Budget Available) ABR Prepared by: Endorsed by: Partner’s approval: Signature Name Designation Date Item RM’000 Q1 Q2 Q3 Q4 Total
  • 51.
    VOLUME 4 PLANNING ANDBUDGET PPGUA/3.0/042/2013 51 Table 1 CAPEX Code Exploration Seismic A1.1 Drilling (Wildcat/ Appraisal) A1.2 G&G A1.3 Specialised Studies A1.4 Other Allocated CAPEX A1.5 Development Seismic A2.1 G&G A2.2 Specialised Studies A2.3 Project - Engineering/ Facility A2.4 Project - Drilling A2.5 Drilling (Appraisal) A2.6 Other Allocated CAPEX A2.7 Production Maintenance Well Workover A3.1 Modification & Miscellaneous A3.2 Support Services Information Technology A4.2 Onshore Support A4.3 Offshore Support A4.4 Health, Safety & Environment A4.5 OPEX Code Exploration Seismic B1.1 G&G B1.2 Specialised Studies B1.3 M&A B1.4 Other Allocated OPEX B1.5 Development Seismic B2.1 G&G B2.2 Specialised Studies B2.3 M&A B2.4 Other Allocated OPEX B2.5 Production Operations Surface Routine Operation B3.1 Sub-surface Operation B3.2 Logistics B3.3 Maintenance B3.4 Special Studies B3.5 General Overhead B3.6 Others B3.7 Abandonment B4