Embed presentation
Download as DOCX, PPTX


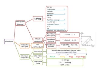
Dokumen tersebut membahas konsep-konsep penting terkait kesejahteraan nasional seperti Produk Domestik Bruto, Pendapatan Nasional Bersih, Pendapatan Nasional Nihil, dan Pendapatan Siap Dibelanjakan. Juga disebutkan beberapa metode perhitungan pendapatan seperti pendekatan pendapatan, pendekatan konsumsi, dan pendekatan produksi. Selain itu dibahas konsep pendapatan per kapita, distribusi pendapatan, dan indeks Gini untuk men
