PERFORMANCE IMPROVEMENT OF MIMO
MC CDMA SYSTEM USING EQUALIZATION,
BEAMFORMING AND RELAY
THESIS
Submitted by
N.TAMILARASAN
In partial fulfilment for the award of the degree
of
DOCTOR OF PHILOSOPHY
in
ELECTRONICS AND COMMUNICATION ENGINEERING
DEPARTMENT OF ELECTRONICS AND COMMUNICATION ENGINEERING
PONDICHERRY ENGINEERING COLLEGE
PONDICHERRY UNIVERSITY
PUDUCHERRY- 605 014
INDIA
JULY 2015
ii
Dr. L.Nithyanandan
Professor
Department of Electronics and Communication Engineering
Pondicherry Engineering College
Puducherry – 605 014.
CERTIFICATE
Certified that this thesis entitled “PERFORMANCE IMPROVEMENT
OF MIMO MC CDMA SYSTEM USING EQUALIZATION,
BEAMFORMING AND RELAY” submitted for the award of the degree of
DOCTOR OF PHILOSOPHY in ELECTRONICS AND COMMUNICATION
ENGINEERING of the Pondicherry University, Puducherry is a record of original
research work done by Shri. N. TAMILARASAN during the period of study under
my supervision and that the thesis has not previously formed the basis for the award
to the candidate of any Degree, Diploma, Associateship, Fellowship or other similar
titles. This thesis represents independent work on the part of the candidate.
Supervisor
(Dr. L. Nithyanandan)
Date:
Place: Puducherry
iii
ABSTRACT
In wireless communication system, signals are transmitted through
electromagnetic wave propagation in the atmosphere. The presence of reflectors in
the surrounding of the transmitter and the receiver creates multiple paths through
which signals are transmitted. The signals transmitted through these multiple paths
often interfere with each other and receiver receives the superposition of multiple
copies of the transmitted signal which elongates the symbol and results in inter
symbol interference (ISI). Each signal copy will experience different attenuation,
delay and phase shift while traveling from the source to the destination. This can
result in either constructive or destructive interference which is referred as fading.
To mitigate channel fading, diversity techniques which transmit and process
multiple copies of the same signal through different fading channel is often
employed. At the receiver, these different copies of the signal are effectively
combined to reconstruct the complete transmitted signal.
The multi carrier Code division multiple access (MC CDMA) combined
with themulti input and multi output (MIMO) technique has become a core
technology for future mobile radio communication system to cater millions and
millions of users with enriched services. Multipath propagation, mobility of
transmitter, receiver and local scattering cause the signal to spread in frequency,
time and angle, resulting in ISI in the received signal. Possible potential gain in
spectral efficiency is challenged by the receiver’s ability to accurately detect the
symbol in the presence of ISI. Eventhough MC CDMA mitigates the problem of
time dispersion, still it is necessary to effectively remove the amplitude/phase shift
caused by channel and to solve this problem,channel estimation based equalization
in the receiver, beam forming (BF) in the transmitter and relay in channel can be
invoked.
iv
The ISI arising in the multipath fading channels has been recognized as
the major obstacle for high speed data transmission over wireless channel.
Equalization technique is an effective means for reducing the influence of ISI.
Several combining and equalization techniques for orthogonal frequency division
multiplexing (OFDM), MC CDMA and MIMO signals have appeared in the
literature. The equal gain combining(EGC), maximum ratio combining (MRC) and
orthogonality restoring combining (ORC) suitable for single carrier communication,
if used in multi carrier system, reduces the orthogonality of user creating additional
interference in the receiver. Among the various equalization methods for OFDM,
MC CDMA and MIMO, minimum mean square error (MMSE) is considered to be a
good solution for data recovery inspite of its complexity. MMSE can effectively
utilize the diversity of the frequency selective channel and reduce the ISI. The
performance of proposed MIMO MC CDMA system with MMSE equalization is
compared with MC CDMA and MIMO MC CDMA without equalization. Further
the performance of the system is tested with different antenna configuration,
subcarriers (SCs) and different modulations.
The MMSE equalization alone is not an efficient way of reduction of ISI,
as the equalization is not carried out with the knowledge of channel impairments. To
strengthen the effect of equalization for reducing ISI, channel estimation is used to
estimate the amplitude/phase shift caused by the wireless channel impairments. A
modified pilot channel estimation (MPCE) is proposed for MIMO MC CDMA
system in which the number and position of pilots are varied dynamically based on
the channel condition. The advantage of MPCE based MMSE equalization is the
reduction of ISI with optimal pilots so as to reduce spectral loss. The MPCE based
MMSE equalization removes the effect of the wireless channel and ensures effective
symbol demodulation.
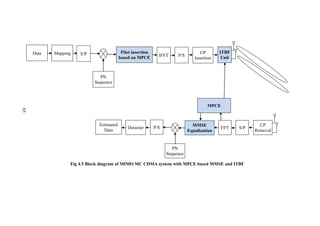
Apart from MPCE based MMSE equalization in the receiver, improved
transmit BF(ITBF) is incorporated as a preventive measure where array of antennas
are “directed” at a desired target or source by adjusting the relative gain and phase of
the array elements. By this, the antenna pattern, or beam, can be made to point in a
favoured direction and to attenuate other directions in order to reduce the effect of
v
interference source. BF improves reception quality and increases throughput in a
MIMO MC CDMA communication system. ITBF is made more effective with the
knowledge of channel information obtained from the MPCE.
To further improve the system performance, novel relays (NR) are
utilized for contiguous coverage of areas with high traffic density. A traditional
approach would be to increase the base station density. However, the network cost
scales linearly with the amount of deployed BSs whereas the amount of users and
the average revenue per user will not increase accordingly. Therefore, cost efficient
alternative deployment concepts are needed. One promising alternative deployment
is a novel relay with MPCE based equalization and ITBF to extend the high
throughput coverage of next generation mobile networks.
To summarize, this work proposes different techniques in the transmitter,
receiver and the channel to enhance the performance of MIMO MC CDMA system
through ISI reduction so that apart from increasing the capacity, quality is also
ensured.
vi
ACKNOWLEDGEMENT
With immense pleasure and deep sense of gratitude, I would like to place
on record my thanks to all those who have contributed to the successful completion
of this research work.
I am duty bound to express my deep indebtness to my supervisor and
mentor, Dr. L. Nithyanandan, Professor, Department of Electronics and
Communication Engineering, for his unflinching support, selfless motivation and
contagious enthusiasm from the inception of the research to the culmination stage.
As my supervisor, he has constantly forced me to remain focused on achieving my
goal. His observations and comments helped me to establish the overall direction of
the research and to move forward with investigation in depth.
I express my ingenious, sincere requital to Doctoral committee member
Dr. P. Dananjayan, Professor, Department of Electronics and Communication
Engineering, Pondicherry Engineering College for his immense help, unswerving
motivation and lively deliberation inspite of his busy schedule. I express my
profound gratitude and allegiance to Doctoral committee member Dr. K. Porsezian,
Professor, Department of Physics, Pondicherry University, for his magnanimous
benignity and benevolence, which has enthused me to work harder and achieve the
goal.
I am grateful to Dr. D. Govindarajulu, Principal, Pondicherry
Engineering College for his whole hearted support and for permitting me to make
use of the facilities in the college for the research work. I deem it a privilege to
record my sincere thanks to Dr. V. Prithiviraj, Former Principal, Pondicherry
Engineering College, who has taught me to think ahead and encouraged me.
I take this opportunity to thank Dr. G.Nagarajan, Professor and Head,
Department of Electronics and Communication Engineering and Dr. E Srinivasan,
vii
Former Head of the Department for allowing me to utilize the facilities in the
department for my work as and when needed. I am also thankful for their
encouragement throughout my research work.
I also thank, the Chairman and Principal of Shri Krishna College of
Engineering and Technology, Puducherry for their support and encouragement and
love given by them immensely during my research work.
With deep sense of gratitude, I wish to express my sincere thanks to my
God in heaven Thiru J. Narayanasamy and my Goddess in earth Mrs. Lakshmi
Kandham Narayanasamy for the motivation provided.
My profound gratitude is to my wife, Mrs. R. Ranjani Tamilarasan and
my child T.R. Tharanerajaan for their patience, kind heartedness and moral
support offered during the crucial period of my research
N. TAMILARASAN
viii
TABLE OF CONTENTS
CHAPTER NO. TITLE PAGE NO.
ABSTRACT iii
ACKNOWLEDGEMENT vi
LIST OF TABLES xiii
LIST OF FIGURES xiv
LIST OF ABBREVIATIONS xviii
LIST OF SYMBOLS xxi
1 INTRODUCTION 1
1.1 GENERAL 1
1.2 NEED FOR MIMO MC CDMA SYSTEM 2
1.2.1 CDMA 3
1.2.2 OFDM 4
1.2.3 Multicarrier CDMA 7
1.2.4 MIMO 8
1.3 LITERATURE SURVEY 9
1.4 OBJECTIVE OF THE RESEARCH WORK 17
1.5 THESIS ORGANIZATION 17
2 PERFORMANCE OF MIMO MC CDMA SYSTEM
WITH MMSE EQUALIZATION 19
2.1 INTRODUCTION 19
2.2 DIFFERENT TYPES OF EQUALIZATION
TECHNIQUE 20
2.2.1 Equal Gain Combining (EGC) 20
2.2.2 Maximum Ratio Combining (MRC) 20
2.2.3 Orthogonality restoring combining (ORC) 21
2.2.4 Threshold ORC (TORC) 21
ix
CHAPTER NO. TITLE PAGE NO.
2.2.5 Partial Equalization(PE) 22
2.2.6 Pre Equalization 22
2.2.7 Combined Equalization 23
2.2.8 Maximum Likelihood Sequence
Estimator (MLSE) 23
2.2.9 Maximum Likelihood Symbol by Symbol
Estimation (MLSSE) 24
2.2.10 Maximum Likelihood Detection 25
2.2.11 Minimum Mean Square Equalizer (MMSE) 25
2.3 MIMO MC CDMA SYSTEM WITH MMSE
EQUALIZATION 27
2.4 SIMULATION RESULTS AND DISCUSSION 31
2.4.1 Performance of the System with MMSE
Equalization (BPSK) 32
2.4.2 Performance of the System with MMSE
Equalization (QPSK) 35
2.5 SUMMARY 37
3 PERFORMANCE OF MIMO MC CDMA SYSTEM
WITH MPCE BASED MMSE EQUALIZATION 38
3.1 INTRODUCTION 38
3.2 TYPES OF CHANNEL ESTIMATION 39
3.2.1 Pilot Based Channel Estimation 39
3.2.2 Blind Channel Estimation 41
3.2.3 Semi Blind Channel Estimation 42
3.3 CHANNEL ESTIMATION FOR OFDM SYSTEM 42
3.4 PILOT BASED CHANNEL ESTIMATION FOR
MC CDMA SYSTEM 43
x
CHAPTER NO. TITLE PAGE NO.
3.5 MODIFIED PILOT CHANNEL ESTIMATION
(MPCE) BASED MMSE EQUALIZATION FOR
MIMO MC CDMA SYSTEM 44
3.6 SIMULATION RESULTS AND DISCUSSION 48
3.6.1 Performance of the System with MPCE
based MMSE Equalization (BPSK) 49
3.6.2 Performance of the system with MPCE
based MMSE Equalization (QPSK) 51
3.6.3 Performance of the system with MPCE based
MMSE Equalization (16 QAM) 54
3.7 SUMMARY 58
4 PERFORMANCE OF MIMO MC CDMA
SYSTEM WITH MPCE BASED MMSE
EQUALIZATION AND ITBF 59
4.1 INTRODUCTION 59
4.2 TYPES OF BEAMFORMING 61
4.2.1 Fixed Beamforming 61
4.2.2 Adaptive Beamforming 63
4.3 MIMO MC CDMA SYSTEM WITH MPCE
BASED MMSE EQUALIZATION AND ITBF 63
4.4 SIMULATION RESULTS AND DISCUSSION 66
4.4.1 Performance of the System with MPCE
based MMSE and ITBF (QPSK) 66
4.4.2 Performance of the System with MPCE
based MMSE and ITBF (16 QAM) 67
4.5 SUMMARY 71
xi
CHAPTER NO. TITLE PAGE NO.
5 PERFORMANCE OF MIMO MC CDMA SYSTEM
WITH MPCE BASED MMSE EQUALIZATION,
ITBF AND NR 72
5.1 INTRODUCTION 72
5.2 CLASSIFICATION OF RELAY SYSTEM 73
5.2.1 Single Relay System 73
5.2.2 Multiple Relay System 73
5.2.3 MIMO Multi Relay System 74
5.3 ONE WAY AND TWOWAY RELAY SYSTEM 75
5.3.1 One Way Half Duplex Mode 75
5.3.2 Two Way Half Duplex Mode 77
5.4 FULL DUPLEX TRANSMISSION 80
5.5 CLASSIFICATION OF RELAY SCHEMES 80
5.5.1 Amplify and Forward (AF) Relay 80
5.5.2 Decode and Forward (DF) Relay 81
5.5.3 Compress and Forward (CF) Relay 82
5.6 MIMO OFDM SYSTEM WITH RELAY 82
5.7 MIMO MC CDMA SYSTEM WITH MPCE BASED
MMSE EQUALIZATION, ITBF AND NR 83
5.8 SIMULATION RESULTS AND DISCUSSION 87
5.8.1 Performance of the System with MPCE based
MMSE, ITBF and NR (QPSK) 88
5.8.2 Performance of the System with MPCE based
MMSE, ITBFand NR (16QAM) 90
5.9 SUMMARY 95
xii
CHAPTER NO. TITLE PAGE NO.
6 CONCLUSION 96
6.1 RESEARCH CONTRIBUTIONS 97
6.2 SCOPE FOR FURTHER WORK 99
REFERENCES 100
LIST OF PUBLICATIONS 126
VITAE 127
xiii
LIST OF TABLES
TABLE NO. TITLE PAGE NO.
2.1 Simulation parameter of the system with MMSE equalization 31
2.2 Impact of MMSE equalization (BPSK) at target BER of 10-3
34
2.3 Impact of MMSE equalization (QPSK) at target BER of 10-3
37
3.1 Simulation parameters of the system with MPCE based
MMSE equalization 48
3.2 Impact of MPCE based MMSE equalization (BPSK) at
target BER of 10-3
51
3.3 Impact of MPCE based MMSE equalization (QPSK) at
target BER of 10-3
53
3.4 Impact of MPCE based MMSE equalization (16QAM) at
target BER of 10-3
57
4.1 Simulation parameters of the system with MPCE based
MMSE and ITBF 66
4.2 Impact of MPCE based MMSE and ITBF at target BER
of 10-3
(QPSK) 67
4.3 Impact of MPCE based MMSE and ITBF at target BER
of 10-3
(16 QAM) 71
5.1 Simulation parameter of the system with MPCE based
MMSE, ITBF and NR 88
5.2 Impact of MPCE based MMSE, ITBF and NR (QPSK) at
the target BER of 10-3
89
5.3 Impact of MPCE based MMSE, ITBF and NR (16 QAM) at
the target BER of 10-3
95
xiv
LIST OF FIGURES
FIGURE NO. TITLE PAGE NO.
1.1 Code division multiple access 4
1.2 Comparison of the bandwidth utilization for
FDM and OFDM 5
1.3 OFDM transmitter 6
1.4 OFDM receiver 6
1.5 A simple MC CDMA transmitter 7
1.6 A simple MC CDMA receiver 8
1.7 Multiple Input Multiple Output antenna system 8
2.1 Example of ISI on received pulse in a Communication system 19
2.2 Noise Enhancement in ORC 21
2.3 Noise Enhancement in MMSE 26
2.4 Simplified diagram of MMSE equalizer 28
2.5 Block diagram of MIMO MC CDMA Transmitter 29
2.6 Block diagram of MIMO MC CDMA Receiver with MMSE
Equalization 29
2.7 Performance of the system with/without MMSE
(BPSK, 16 SCs) 32
2.8 Performance of the system with/without MMSE
(BPSK, 64 SCs) 33
2.9 Performance of the system with/without MMSE
(BPSK, 128 SCs) 33
2.10 Performance of the system with/without MMSE
(QPSK, 16 SCs) 35
2.11 Performance of the system with/without MMSE
(QPSK, 64 SCs) 36
2.12 Performance of the system with/without MMSE
(QPSK, 128 SCs) 36
xv
FIGURE NO. TITLE PAGE NO.
3.1 Channel estimation procedure 39
3.2(a) Block type pilot arrangement 40
3.2(b) Comb type pilot arrangement 40
3.2(c) Irregular pilot arrangement 41
3.3 Block diagram of OFDM transceiver with pilot based
channel estimation 43
3.4 Block diagram of MC CDMA transmitter with pilot signal 44
3.5 Block diagram of MC CDMA receiver with pilot based
channel estimation 44
3.6 (a) Flow chart of MPCE (Delay spread)
(b) MPCE (Doppler spread) 45
3.7 Block diagram of modified pilot insertion based transmitter 46
3.8 Block diagram of MPCE based MMSE equalization 46
3.9 MPCE estimation procedure 47
3.10 Performance of the system with MPCE based MMSE
(BPSK, 16 SCs) 49
3.11 Performance of the system with MPCE based MMSE
(BPSK, 64 SCs) 50
3.12 Performance of the system with MPCE based MMSE
(BPSK, 128 SCs) 50
3.13 Performance of the system with MPCE based MMSE
(QPSK, 16 SCs) 52
3.14 Performance of the system with MPCE based MMSE
(QPSK, 64 SCs) 52
3.15 Performance of the system with MPCE based MMSE
(QPSK, 128 SCs) 53
3.16 Performance of the system with MPCE based MMSE
(2x2, 16 SCs, 16 QAM) 54
3.17 Performance of the system with MPCE based MMSE
(2x2, 64 SCs, 16 QAM) 55
xvi
FIGURE NO. TITLE PAGE NO.
3.18 Performance of the system with MPCE based MMSE
(2x2, 128 SCs, 16 QAM) 55
3.19 Performance of the system with MPCE based MMSE
(4x4, 16 SCs, 16 QAM) 56
3.20 Performance of the system with MPCE based MMSE
(4x4, 64 SCs, 16 QAM) 56
3.21 Performance of the system with MPCE based MMSE
(4x4, 128 SCs, 16 QAM) 57
4.1 Switched Beamforming 61
4.2 Delay and sum Beamforming 62
4.3 Beam space Beamforming 62
4.4 Flowchart of ITBF 64
4.5 Block diagram of MIMO MC CDMA system with
MPCE based MMSE and ITBF 65
4.6 Performance of 4 x 4 antennas configuration (128 SCs, QPSK) 67
4.7 Performance of 2 x 2 antennas configuration (16 SCs, 16 QAM) 68
4.8 Performance of 2 x 2 antennas configuration (64 SCs, 16 QAM) 68
4.9 Performance of 2 x 2 antennas configuration (128 SCs,16 QAM)69
4.10 Performance of 4 x 4 antennas configuration (16 SCs, 16 QAM) 69
4.11 Performance of 4 x 4 antennas configuration (64 SCs, 16 QAM) 70
4.12 Performance of 4 x 4 antennas configuration (128 SCs, 16 QAM)70
5.1 Simple three node relay 73
5.2(a) Multi relay without direct link to D 74
5.2(b) Multi relay with direct link to D 74
5.3(a) MIMO relay with direct link to D 74
5.3(b) MIMO Multi relay without direct link to D 75
5.4(a) One way half duplex module 1 76
5.4(b) One way half duplex module II 76
5.4(c) One way half duplex module III 76
5.4(d) One way half duplex module IV( Forwarding) 77
xvii
FIGURE NO. TITLE PAGE NO.
5.5(a) Two way half duplex module I 78
5.5(b) Two way half duplex module II 78
5.5(c) Two way half duplex module III 79
5.5(d) Two way half duplex module IV 79
5.6 Full duplex module 80
5.7 Comparison of AF and DF relay 82
5.8 Block Diagram of MIMO OFDM transmitter and receiver
with Relay 83
5.9 Block diagram of MIMO MC CDMA system with MPCE
based MMSE, ITBF and NR 84
5.10 MIMO MCCDMA with three Node AF relay 85
5.11 Performance of 4x1x 4 antenna configuration for 128 SCs
(QPSK) 88
5.12 Performance of 4 x 2 x 4 antenna configuration for 128 SCs
(QPSK) 89
5.13 Performance of 2 x1x 2 antenna configuration for 64 SCs
(16 QAM) 91
5.14 Performance of 2 x2x 2 antenna configuration for 64 SCs
(16 QAM) 91
5.15 Performance of 2 x1x 2 antenna configuration for 128 SCs
(16 QAM) 92
5.16 Performance of 2 x2x 2 antenna configuration for 128 SCs
(16 QAM) 92
5.17 Performance of 4 x1x 4 antenna configuration for 64 SCs
(16 QAM) 93
5.18 Performance of 4 x 2 x 4 antenna configuration for 64 SCs
(16 QAM) 93
5.19 Performance of 4 x1x 4 antenna configuration for 128 SCs
(16 QAM) 94
5.20 Performance of 4 x2x 4 antenna configuration for 128 SCs
(16 QAM) 94
xviii
LIST OF ABBREVIATIONS
AF Amplify and Forward
ANC Analog Network Coding
AWGN Additive White Gaussian Noise
BC Broadcast Channel
BEP Bit Error Probability
BER Bit Error Rate
BF Beam Forming
BPSK Binary Phase Shift keying
CDMA Code Division Multiple Access
CP Cyclic Prefix
CSI Channel State Information
D Destination
DF Decode and Forward
DFT Discrete Fourier Transform
DS Direct Sequence
DVB Digital Video Broadcasting
Eb/No Energy per Bits to Spectral Noise Density
EDGE Enhanced Data Rates for GSM Evolution
EF Estimate and Forward
EGC Equal Gain Combining
FDM Frequency Division Multiplexing
FDMA Frequency Division Multiple Access
FFT Fast Fourier Transform
GPRS General Packet Radio Service
GSM Global System for Mobile Communication
HDTV High Definition Television
ICE Ideal Channel Estimation
IFFT Inverse Fast Fourier Transform
IP Internet Packet
xix
ISI Inter Symbol Interference
ITBF Improved Transmit BF
ITU(T) International Telecommunication Union (Technical)
LS Least Square
MAI Multi Access Interference
MAP Maximum a Posteriori
MC CDMA Multicarrier Code Division Multiple Access
MIMO Multi Input and Multi Output
MISO Multiple Input Single Output
ML Maximum likelihood
MLSE Maximum Likelihood Sequence Estimator
MLSSE Maximum Likelihood Symbol by Symbol Estimation
MMS Multimedia Messaging Service
MMSE Minimum Mean Square Error
MMSEC Minimum Mean Square Error Combining
MPCE Modified Pilot Channel Estimation
MRC Maximum Ratio Combining
MSNR Maximum Signal to Noise Ratio
MT Multi Tone
NR Novel relay
OF Observe and Forward
OFDM Orthogonal Frequency Division Multiplexing
ORC Orthogonality Restoring Combining
P/S Parallel to Serial
PE Partial equalization
PN Pseudo Noise
QF Quantize and Forward
QPSK Phase Shift Keying
R Relay
RBF Random BF
S Source
S/P Serial to Parallel
xx
SC Subcarrier
SIMO Single Input Multiple Output
SINR Maximum Signal to Interference Noise Ratio
SISO Single Input Single Output
SNR Signal to Noise Ratio
STC Space Time Coding
TDD Time Division Duplexing
TDMA Time Division Multiple Access
TORC Threshold ORC
WCDMA Wideband Code Division Multiple Access
ZF Zero Forcing
1D One dimensional
1G First Generation
2D Two dimensional
2G Second Generation
3G Third Generation
4G Fourth Generation
xxi
LIST OF SYMBOLS
B(n)
Beam form vector
bk(i) ith
transmitted data bit of k th
user
cn Spreading code
d Data sequence
d(k)
Data symbol of user k
dµ Data symbols vectors
Dn Desired signal
E{.} Expectation
Eb Bit energy
f Frequency
F(n)
Amplified signal vector
Gl,l lth
diagonal element of the equalizer matrix G
Gm Subcarrier weighting coefficient
H Diagonal matrix
𝐻 𝑚
∗
mth
channel coefficient
𝐻𝑠
𝑛
Channel matrix between source and relay
𝐻(k) Channel transfer function of k th
user
Hd Channel matrix between source and destination
hi Channel coefficient of ith
transmit antenna
Hl,l lth
diagonal element of the channel matrix H
hn Subcarrier flat fading gain
Hr Channel matrix between relay and destination
ηr(t) Noise vector of the relay at time t
In Multi user interference
𝐼 𝑁 𝐶
Identity matrix
M Number of data symbols transmitted
N Processing gain
N l lth
element of the noise vector n
xxii
N0 Single sided power spectral density
Nb Number of symbols in nth
Subcarrier
Nc Subcarrier
Nd Destination or Receiving antenna
Nr Relay antenna
Ns Source ortransmitting antenna
P(n)
Precoding matrix for source signal
P{.} Probability
r Received vector
r(t) Received signal at time t
Rl lth
element of the received vector r
S l lth
element of the vector S
S(n)
(t) Signal vector at time t
S(t) Transmitter signal at time t
T
Transpose
T Bit duration
Ts Symbol duration
uTs(t) Rectangular waveform with unit amplitude
X(k) Transmitted data samples
x(n)
(t) Precoded signal vector at time t
x(t) Channel precoding matrix for source
xr(t2) Amplified signal of relay at t2
Y(k) Received signal
yd(t) Received signal at the destination at time t
YP(k) Received pilot signals
yr(t) Received signal at the relay at time t
(.)* Complex conjugation
(n)
nth
Subcarrier
||.|| Norm of a vector
∆2
(.,.) Squared Euclidean distance
αn Equalizer co efficient
β Equalization parameter with value in the range of [-1,1]
xxiii
η(t) Additive white Gaussian noise
ηd(t) Noise vector of the destination at time t
ηn Noise component
λ Threshold
σ2
Variance of the noise
φn Subcarrier fading phase
ωn Radian frequency of nth
subcarrier
1
CHAPTER 1
INTRODUCTION
1.1 GENERAL
Wireless technologies have evolved remarkably since Guglielmo Marconi
first demonstrated radio transmission in the year 1896 by controlling an electric bell
through a remote arrangement. The radio transmission has been very much useful
for the people to communicate with each other and has timely access to information
regardless of the location of individuals. This is supported by the advances in the
wireless networking technology and portable computing devices with reduction in
the size of physical device leading to the rapid development in mobile
communication infrastructure.
The first generation (1G) has been an analog based FDMA (Frequency
division multiple access) system for voice transmission only. The 2G cellular
systems uses time division multiple access (TDMA) based digital modulation
schemes with source and error correction coding techniques to improve user
capacity, voice quality and spectrum efficiency. The second generation (2G) systems
include Global System for Mobile communications (GSM), IS-54, IS-136, IS-95 and
Japan Digital Cellular. These systems were able to perfectly provide basic services
and when demand for variety of wideband services increased the evolution towards
the 3G started. The first step in this direction has been commonly accepted as 2.5G
with the development of new technologies based on the classical GSM (e.g., General
Packet Radio Service (GPRS) and Enhanced Data Rates for Global Evolution
(EDGE)).The real third generation (3G) mobile system have been developed to offer
both low and high bandwidth services like telephony, Internet access and
multimedia at any time and from anywhere through a single device. The first 3G
2
system based on the Wideband Code Division Multiple Access (WCDMA)
transmission protocol offer wideband services, such as wireless Internet services
(with peak rate of 384 Kbps) and video transmissions (with data rate up to 2Mbps).
As 3G technology and its first evolution 3.5G congested in few years,
telecommunication research community started working for the fourth generation
(4G) wireless communication. 4G solution is based on full IP convergence system to
meet the needs of high performance applications like wireless broadband access,
Multimedia Messaging Service, video chat, mobile TV, High Definition Television
(HDTV) content and Digital Video Broadcasting (DVB).The goal is to have data rates
in the range of 100-500 Mbps with premium quality and high security. In order to
realize this, it is necessary to tackle the hostile physical properties of wireless channel
in the form of rapid time variation, fading (large scale and small scale), multipath
propagation and channel interference. The interference created by user of different
cells using the same resource is called co-channel interference and interference
resulting from users of same cell is called adjacent cell interference. Counter measures
were employed to combat these impairments through spreading, space diversity and
frequency diversity. Therefore MIMO MC CDMA system is standardized by
international telecommunication unit (ITU(T)) for 4G and beyond 4G system.
1.2 NEED FOR MIMO MC CDMA SYSTEM
The performance of current wireless communication system degrades due to
excessive multi path propagation and Doppler spread. Due to delay spread bit arrives
the receiver at different times because of the different paths taken causing bit
overlap and interferes with each other resulting in ISI, which leads to distortion of
signals causing bit error at the receiver. As the data rate is increased the transmission
time for individual pulse decreases, become narrow and effect of channel delay
spread increases. ISI has been recognized as the major obstacle for high speed data
transmission over multipath wireless channel.
OFDM, a multi carrier modulation scheme splits high data rate streams into a
number of lower rate streams that are transmitted simultaneously over a number of
SC. Since the symbol duration increases in the lower rate parallel SCs, the relative
3
amount of dispersion in time caused by multipath delay spread decreases. Although
OFDM is robust to frequency selective fading, it has severe disadvantages in SC
synchronization and sensitivity to frequency offset estimation. The other main issue
of OFDM is the presence of a large number of SCs which exhibits a non constant
nature in its envelope.
Future generation is to cater more users with enriched services, CDMA has a
strong candidate to support multimedia mobile services as opposed in conventional
schemes such as TDMA/FDMA which also has the ability to cope up with the
asynchronous nature of the multimedia traffic. By employing Rake receivers CDMA
systems can coherently combine the multipath components due to the hostile frequency
selective channel and the processing gain due to spreading provides robustness to the
multi user interference. The use of conventional CDMA does not seem to be realistic
when the data rates go up to a hundred megabits per second due to severe ISI(inter
symbol interference) and the difficulty in synchronizing a fast sequence.
Further to enhance the performance, the MIMO antennas at both ends of a
wireless link helps to realize high data rate through spatial multiplexing and
drastically improve the spectral efficiency of the system and provide link reliability
in rich scattering environments through spatial diversity. In addition, the capacity of
MIMO system increases linearly with the number of transmit receive antenna pairs
without increasing transmitted power. Even though multicarrier modulation and
MIMO mitigate ISI, effectiveness of this suppression is limited and both of these two
techniques cannot work perfectly in fast fading environment [1-3]. To overcome the
problem, this work proposes equalization and channel estimation in the receiver BF in
the transmitter and relay in the network to reduce the ISI, cater more number of users
and improve the performance.
1.2.1 CDMA
In CDMA the information signals of different users are modulated by
orthogonal or non orthogonal spreading codes. The resulting spread signals
simultaneously occupy the same time and bandwidth, as shown in Fig.1.1. The
4
receiver uses the spreading code structure to separate out the different users. This
method has the feature that the unwanted signals with different code will get spread
even more by the process and appear like noise to the receiver. Some of the
properties that have made CDMA useful are: signal hiding, non interference with
existing systems, anti jam, interference rejection, information security and multipath
tolerance. Though CDMA ensure effective utilization of bandwidth, it is not capable
of transmitting data at rates of around 5 to 10 Mbps. Various studies indicate that
some sort of multi carrier modulation (MCM) scheme can only support higher data
rates and be suitable for mobile paths.
Fig.1.1 Code division multiple access
1.2.2 OFDM
OFDM is the basic MCM scheme that has been extremely used for high data
rate application. In OFDM, the available spectrum is divided into many carriers,
each one being modulated by a low rate data stream. Like FDMA, in OFDM also
[2-4] the multiple user access is achieved by subdividing the available bandwidth
into multiple narrow band channels, which are allocated to users. However, OFDM
uses the spectrum much more efficiently by spacing the channels much closer
together with no overhead as in FDMA. This is achieved by making all the carriers
orthogonal to one another, thus preventing interference between the closely spaced
carriers as shown in Fig. 1.2.
Time
Frequency
5
Fig.1.2 Comparison of the bandwidth utilization for FDM and OFDM
Each carrier in an OFDM signal has a very narrow bandwidth
(i.e. 1 kHz), thus the resulting symbol rate is low. This result in the signal having a
high tolerance to multipath delay spread, as the delay spread must be long enough to
cause significant inter symbol interference (e.g. > 100 ms). Fig.1.3 and 1.4 show a
simple OFDM transmitter and OFDM receiver respectively.
OFDM has a serious limitation of being sensitive to nonlinear amplification,
frequency and phase errors in SCs. Moreover the mobile community may not be
interested in loosing the merits of CDMA and therefore possibilities of mixing
CDMA and MCM have been initiated. Researchers have analyzed three different
combinations of OFDM and CDMA; multi carrier (MC) CDMA, MC direct
sequence (DS) CDMA and multi tone (MT) CDMA [5], out of which MC CDMA is
chosen as possible access scheme for beyond 3G mobile communication systems.
Frequency
Conventional Frequency Division Multiplex (FDM)
Frequency
Saving of bandwidth
Orthogonal Frequency Division Multiplex (OFDM)
6
Fig.1.3 OFDM transmitter
Fig.1.4 OFDM receiver
S/P
Data Symbols
1/ √T
(1/ √T) e
j 2π t / T
(1/ √T) e
j 2π (N-1) t / T
OFDM Signal
P/S
∫T
∫T
∫T
1/ √T
OFDM Signal (1/ √T) e
– j 2π / T
(1/ √T) e
- j 2π (N-1) t / T
Data Symbols
7
1.2.3 Multicarrier CDMA
The MC CDMA transmitter spreads the original data stream in the frequency
domain over different SCs [6] using a given spreading code as depicted in Fig. 1.5.
In this system the SCs convey the same information at one time. The binary data dk
are first multiplied by the spreading code (PN binary sequences) ck(i) and the bit
duration T of the data is much longer than the PN sequence chip duration Tc.
Fig.1.5 A simple MC CDMA transmitter
Normally N=T/TC may be equal to 32, 64, 128 or higher. After the necessary
encoding, the sequence that corresponds to one data bit is modulated in the band of
N modulators. A very efficient way of realizing such a modulation scheme is
through the inverse fast fourier transform (IFFT). The distance between SC is equal
to the chip rate or its multiple. The guard time/ cyclic prefix should be introduced
for each symbol in order to combat the inter symbol interference caused by the
channel and filters in the system. At the output of IFFT the pulse shaping filter
followed by a modulator shifts the whole spectrum to the desirable frequency band.
Another solution is to apply the offset IFFT that eliminates the necessity of the
above mentioned frequency shift. In the MC CDMA system, SC frequencies are
usually chosen to be orthogonal to each other, i.e., SC frequencies attempt to satisfy
the following condition:
∑dk (t)
ck (1)
ck (N)
exp (j 2πf1t)
exp (j 2πfNt)
sk (t)
8
0
cos( ) cos( ) 0,
Tc
i jt t dt for i j    (1.1)
where TC is the chip duration, ωi and ωj are ith
and jth
carrier frequencies respectively.
The basic structure of the MC CDMA mobile station receiver shown in
Fig. 1.6 contains the same blocks as that of OFDM receiver. However, the output of
fast fourier transform (FFT) is fed to k branches (one branch for each user)
containing an equalizer and a despreading block to equalize the individual channel
and receive the signal using the user‟s unique PN code.
Fig.1.6 A simple MC CDMA receiver
1.2.4 MIMO
To improve channel throughput and robustness of a radio link, multiple
antennas are employed at both the transmitter and the receiver which is known as
MIMO shown in Fig.1.7. A MIMO system with similar count of antennas at both the
transmitter and the receiver is able to multiply the system throughput linearly with
every additional antenna. MIMO often employs Spatial Multiplexing to enable
signal (coded and modulated data stream) to be transmitted across different spatial
domains.
Fig.1.7 Multiple Input Multiple Output antenna system
Tx Rx
∫T (.)
∑
∫T (.)
exp (-j 2πf1t)
exp (-j 2πfNt)
ck (1)
ck (N)
r(t)
d k, n
9
The use of multiple antennas in the receiver and/or in the transmitter
basically provides the following advantages [7].
 Array gain: Array gain is an increase in average received SNR obtained
by coherently combined signals transmitted from multiple antennas or
received by multiple antennas. In order to get array gain channel
knowledge at the transmitter or receiver is required.
 Diversity gain: Diversity gain refers to improved link reliability in
space, time, frequency or polarization. Diversity gain can be exploited in
the case of independently fading multiple channels experienced by
different antennas in order to mitigate the effect of multipath fading
 Spatial multiplexing gain: Multiplexing gain corresponds to the
increased data rate due to the ability to transmit multiple parallel data
streams over MIMO channel without increasing the bandwidth or total
transmit power. The capability to support multiple streams depends on
the rank of the channel matrix H.
As a result, the MIMO technology can be used to achieve improved system
performance, such as increased spectral efficiency, increased user throughput and
better coverage.
1.3 LITERATURE SURVEY
Today‟s wireless communication requires high data rate and good quality,
which is possible only if the received signal is not affected by channel impairments.
The diversity combining schemes are applied to combine the multipath received
signals of a diversity reception device into a single improved signal. These schemes
are applied at the receiver to mitigate the effect of channel fading on the received
signal to obtain the signal with maximum signal to noise ratio (SNR).
10
Various types of combating techniques for channel impairments are proposed
in the literature based on noise, interference and capacity for OFDM, MC CDMA
and MIMO system. The signals of different SCs are appropriately weighted and
summed using EGC [8-11], MRC [12-15], ORC or zero forcing (ZF) [16-18] and
threshold based ORC (TORC) [19]. The MRC technique represents the optimal
choice when the system is noise limited; in contrast, when the system is interference
limited, the ORC can completely eliminate MAI in the downlink transmission; yet, it
causes noise amplification in the receiver [20]. The MMSE [21-26] criterion may
also be used to derive the equalizer coefficients, whereas an even more powerful
optimization criterion is the minimum bit error ratio (MBER) criterion [27].
A lot of research studies have been dedicated to the error performance
evaluation of MC CDMA systems [28-31], and the approximation of the bit error
rate (BER) for MC CDMA with MRC, EGC, and MMSEC has been derived [28].
However, it is based on the law of large numbers, i.e. the spreading code length must
be sufficiently large. In [29], the authors have derived the exact BER of a
synchronous MC CDMA system with MRC. The BER is calculated based on a
moment generating function method with no assumption on the distribution of
multiple access interference. The BER performance of MC CDMA with MRC and
EGC has been evaluated over a Rayleigh fading channel with correlated envelopes
and phases [30]. A lower bound and a tight approximation on the BER of MC
CDMA with ORC is presented in [31].Although MRC, EGC and ORC only requires
the channel state information (CSI), the MMSE and MBER equalizers are more
complex because they exploit additional knowledge of SNR.
Partial equalization (PE) [32-34] is another technique to reduce the ISI,
where the signals are partially equalized to avoid noise and interference in the
receiver instead of complete equalization. A different approach has been proposed in
[35,36] in the form of combined equalization. This technique applies pre
equalization at the transmitter in conjunction with post equalization at the receiver
which requires channel knowledge at both the transmitter and receiver ends
increasing the complexity of the system. In [37] combined partial equalization was
discussed where partial equalization was considered at the transmitter and TORC at
11
the receiver. From the literature survey it is observed that MMSE equalization is
good choice inspite of its complexity. Many researchers concentrate only on
equalization but not on channel estimation. CSI is a prime factor for equalization to
reduce the amplitude and phase distortion.
Differential demodulation without channel estimation was used in [1] which
results in SNR loss of upto 3 dB. The channel tracking method using kalman filter
has been analyzed which results in better estimation accuracy but suffers from
computational complexity and delay [38, 39]. Various authors have reported the
effect of channel estimation error and phase noise [40-43]. Some authors have tried
channel estimation using known data at the receiver. It involves sending pilots
(symbols which are known to the receiver) with the data symbols so that the channel
can be estimated and therefore the data at the receiver.
Training sequence and optimal training based channel estimation is discussed
for MIMO system [44,45] in which with increasing number of transmitting and
receiving antennas, the length of the training sequence needs to be increased, leaving
less space for data transmission and reduced overall spectral efficiency. However the
optimal choice of training sequence is quite challenging. In [46, 47] the channel
estimation is totally avoided by introducing differential modulation at the expense of
a performance penalty, however the spectral efficiency of MIMO system depends
upon the channel estimation.
Most channel estimation methods for OFDM transmission systems have
been developed under the assumption of a slow fading channel, where the channel
transfer function is assumed stationary within one OFDM data block. In addition the
channel transfer function for the previous OFDM data block is used as the transfer
function for the present data block. In practice, the channel transfer function of a
wide band radio channel may have significant changes even within one OFDM data
block. Therefore, it is preferable to estimate channel characteristics based on the
pilot signal in each individual OFDM data block [48-50].
12
To increase the spectral efficiency less number of pilots operating in time
varying channels [51], dynamic pilot symbol arrangement with wiener filter [52] is
proposed. Channel estimation technique for MIMO OFDM is studied [53, 54],
concentrating only on OFDM but not on MIMO system. To avoid increasing the
length of pilot, optimal/training based channel estimation is discussed for MIMO
OFDM system [55-58], and MIMO CDMA [59] but real challenge is in arriving the
optimal number of pilots Incorporating pilots decreases the spectral efficiency of the
system and they usually require averaging over many symbols before obtaining a
good estimate which make the scheme inefficient for high speed data
communication.
The limitations in training based estimation techniques motivated interest in
the spectrally efficient blind approach [60-71]. They utilize certain underlying
mathematical information about the kind of data being transmitted. Existing blind
methods can be broadly categorized as statistical or deterministic: The former
methods rely on assumptions on the statistics of the input sequence [60], while the
latter make no such assumption [61]. In the first category, i.e., statistical approach,
blind channel estimation using second order statistics can potentially achieve
superior performance for a given time averaging interval than approaches based on
higher order statistics [62]. The second category, i.e., deterministic method, is
generally favored when the input statistics are unknown, or there may not be
sufficient time samples to estimate them. Several interesting deterministic methods
were discussed in [63]; however most of them are exclusively for SISO or single
carrier transmissions.
Amid second order statistics based blind approaches, subspace based
estimation are attractive since estimates can often be obtained in a simple form by
optimizing a quadratic cost function [64]. Without employing any precoder, a
subspace based method is proposed for OFDM systems by utilizing the redundancy
introduced by the cyclic prefix (CP) [65], and it is further extended for MIMO
OFDM systems in [66]. Virtual carriers (VCs) are SCs that are set to zero with no
information being transmitted, which can be used for channel estimation. Such a
13
scheme is proposed for OFDM systems [67] and further extended to MIMO OFDM
systems in [68].
Variants of the statistics based methods for example by inserting zero
padding instead of CP for each OFDM block or by introducing the so called
repetition index and remodulation on the received signal [69-71]. However, the
number of required time samples is still implicitly proportional to the size of the
IFFT in the OFDM modulator. It is also noted that deterministic approaches still
need to accumulate data samples to algebraically obtain channel estimates, and their
performance in noise improves as the number of samples increases. Therefore, as the
dimension of the parameter space is increased in the MIMO OFDM context, the
number of samples required for deterministic methods to achieve an acceptable level
of performance will also inevitably be increased. Eventhough these methods are
bandwidth efficient but are notoriously slow to converge, extremely computationally
intensive and hence are impractical to implement in real time systems.
Channel estimation based on semi blind techniques are proposed in order to
combine the advantage of pilot based channel estimation and semi blind approach
[72-76]. These methods use pilots to obtain initial CSI and blind approach methods
are used to improve the system performance. However obtaining optimal value of
pilot signals are difficult. In [73] authors develop a semi blind channel estimation
method for MIMO OFDM systems based on a specific and non redundant precoding
scheme, say, circular precoding, since the circular precoding allows channel
estimation at the receiver and simplifies the encoding scheme at the transmitter. In
[76], an efficient semi blind sparse channel estimation approach for MIMO OFDM
systems was proposed. Through the analysis of the second order statistics of the
received signal that passes through a sparse channel, a blind algorithm for obtaining
a constraint on the sparse channel vector with respect to the MSTs is developed. By
combining this blind constraint with a training based sparse LS criterion, a semi
blind solution to the estimation of the effective channel is then obtained.
14
It is possible to use the CSI for BF also, a representative MIMO technique
which is a promising solution that could be utilized to enhance throughput [77-80].
There are many available beam design algorithms for MIMO interference channels
such as interference alignment based algorithms [81-83] and sum rate targeted
algorithms [81-86]. However, most of these algorithms assume perfect CSI at
transmitters and receivers, whereas the assumption of perfect CSI is unrealistic in
practical wireless communication systems since perfect CSI is hard to obtain
practically due to channel estimation error, limited feedback or other limitations
[87]. Thus, the CSI error should be incorporated into the beam design to yield better
performance, and this is typically done under robust beam design frameworks.
One approach for multi antenna channels [88-90] is based on quantization of
the instantaneous CSI at the receiver followed by its conveyance to the transmitter
using a low rate feedback channel. This is a limited feedback approach, there are
also other approaches [91-93] which are based on feedback of partial (or statistical)
channel information. These methods, in general, do not perform well as the ones
using instantaneous feedback since they do not track the rapid fluctuations of the
channel. There are more general feedback schemes [94-96] that dynamically adapt
to the distribution of the channel, but these methods are generally too complicated to
implement in practice. In [95-97] and [98-104], the MIMO BF vector is quantized at
the receiver using a fixed codebook available at both the transmitter and the
receiver. There are two challenges in designing a MIMO BF system using quantized
feedback. One is how to design a good codebook, and the other is to decide on a BF
weight vector in a codebook efficiently. The unitary DFT matrix codebook and the
Grassmannian codebook were proposed in [97] and [89], respectively. In [101], an
iterative search algorithm that has linear complexity on average with respect to the
number of transmit antennas was proposed. Random BF(RBF) has been widely
studied due to its simplicity and lower feedback overhead, although its performance
is poorer than that of other orthogonal BF schemes that utilize full channel
information [105-108]. Since RBF uses only SINR feedback rather than the full
channel information, the feedback overhead can be efficiently reduced.
15
In MIMO OFDM, BF is performed independently on each SCs, which is
referred to as subcarrier wise beamforming [109,110], to exploit the spatial
diversity. Unfortunately, subcarrier wise beamforming induces high computational
complexity since a discrete fourier transform (DFT) operation is required for each
antenna element [111,112]. In addition, the optimized transmit weight vector for
every SC has to be fed back to the transmitter, which leads to the growth of feedback
overhead linearly in proportion to the number of SC. To reduce the overall
complexity and the feedback overhead, several schemes have been proposed for
OFDM systems with single or multiple antennas in the literature [111-115] and can
be classified as pre DFT beamforming or symbol wise beamforming which increase
the complexity of implementation because of BF operation in both transmitter and
receiver. The distributed BF schemes presented in [116-118] assume that the
transmitter, the receiver and the relay nodes all use a single antenna. As a result,
these schemes do not benefit from spatial processing at the nodes.
Relays can be deployed in wireless networks to extend coverage and improve
throughput[119]. Relays can be either full duplex or half duplex. Full duplex relays
can transmit and receive at the same time while half duplex relays cannot. Because
full duplex relays are difficult to implement, practical systems focus on half duplex
relays [120,121]. Relays are also classified based on how they process the received
signal. The most popular relay types are decode and forward (DF) [122-124] and
amplify and forward (AF) [125-127]. DF relays have higher computational
complexity due to the requirement of decoding the signals and are helpful only if
they can decode successfully the signals. Transparent to the modulation and coding
of the signals, AF relays can be used flexibly in heterogeneous networks comprising
of many nodes of different complexity or standards [114]. AF relays provide better
diversity performance and in some cases higher throughput (for example, when the
source relay channel is weak) than DF relays in single antenna half duplex relay
systems [128,129]. AF relays may be attractive in practice due their lower
complexity and faster signal processing.
MIMO techniques can be incorporated into relay systems by equipping each
node with multiple antennas to provide multiplexing and diversity gains [130].
16
Transceiver designs for traditional one way MIMO relay systems were proposed in
[131-135,155]. The optimal two way relay strategies were studied in [136,157] to
maximize achievable sum rate and to achieve optimal diversity multiplexing
tradeoff. For an analog network coding (ANC) based MIMO two way relay system
consisting of a multi antenna relay node and two single antenna source nodes, the
optimal relay BF was studied in [137,156] to characterize the achievable capacity
region, and also to minimize the mean squared error [138]. In [139] and [140], the
authors considered jointly optimizing the source and relay pre coders to maximize
sum rate for MIMO two way relay systems where all nodes are equipped with
multiple antennas. The joint optimization problem was also investigated in [141]
based on the MMSE criterion, and an iterative algorithm as well as a heuristic
algorithm based on channel parallelization was proposed therein. In [142] and [143],
the authors addressed joint source and relay optimization for multiple relay systems.
All of the above mentioned works assume perfect CSI is available. In practice, CSI
has to be estimated using pilot symbols, and channel estimation errors are inevitable
due to noise and the time varying nature of wireless channels. Hence, it is desirable
to provide robustness against channel uncertainties when designing transceiver.
Further Capacity bounds for MIMO relay channels are studied in the
literature [144,136]. Automatic repeat request techniques for MIMO relays are
proposed to achieve the optimal diversity multiplexing delay tradeoff [145] and to
improve throughput and outage probability performances [146]. MIMO relay with
multiuser linear precoding schemes in fixed relay networks have been considered in
[147,148] where CSI is assumed to be known at the transmitter. Relay gain matrix
optimization was studied in [131,132] to maximize the source destination capacity
and linear transceiver designs were proposed based on the MMSE criterion [135].
Full duplex relay discussed for MC CDMA system [149,150] is difficult to
implement due to the generation of self interference and different types of relaying
technique for MIMO OFDMA system is discussed in [151-154]. However, most of
MIMO relay techniques require high complex equalizers and also error free
forwarding at the relay to enjoy the diversity, which is impractical and thus may not
be suitable for low complexity communication environments.
17
1.4 OBJECTIVE OF THE RESEARCH WORK
Globally the demand for wireless application is increasing every year which
necessitates the design of progressive and perfect transmission of multimedia data over
wireless multipath channels. Even though, MIMO MC CDMA is chosen as the access
technique for realizing the same, quality offered by this technique fails to meet the
demands of future wireless communication system. To improve the performance of the
system, this work proposes the MPCE based MMSE equalization, ITBF and NR to
meet the quality of wireless communication such as high transmission rate, more
transmission range and transmission reliability.
1.5 THESIS ORGANIZATION
Chapter 1 provides an overview of CDMA, OFDM and MIMO techniques.
The objective of the research work, state of art survey relevant to the topic of
research and author‟s contribution in the related areas are also given. Organization
of the thesis is presented at the end of this chapter.
Chapter 2 discusses the different combining and equalization techniques. The
simulated BER performance of MIMO MC CDMA system with/without proposed
MMSE equalization under ideal channel estimation(ICE) for different antenna
configuration, SC and modulation are explained and performance of the proposed
system is compared with the existing MC CDMA system.
Chapter 3 deals with different channel estimation techniques and importance
of channel estimation for OFDM, MIMO OFDM and MIMO MC CDMA system.
Simulations are carried out for MIMO MC CDMA with MPCE based MMSE for
different antenna configuration, SC and modulation and the results are discussed in
detail.
Chapter 4 highlights BF techniques. BER Performance of MPCE based
MMSE equalization and ITBF for proposed MIMO MC CDMA is simulated and
compared with different modulation.
18
Different types of relaying performance improvement through proposed NR
technique is discussed in chapter 5. Impact of MPCE based MMSE equalization and
ITBF with NR on BER for MIMO MC CDMA is investigated through simulation.
Chapter 6 concludes the thesis by emphasizing the major aspects of the
study. A summary of major contribution and scope for further work is also included
in this chapter.
19
CHAPTER 2
PERFORMANCE OF MIMO MC CDMA SYSTEM WITH MMSE
EQUALIZATION
2.1 INTRODUCTION
Wireless communication system requires signal processing technique that
improves the link performance in hostile mobile radio environment. The mobile
radio channel is particularly dynamic due to multipath propagation and Doppler
spread. From Fig.2.1 it can be noted that rectangular multilevel pulses passing
through the channel will spread in time and the pulse for each symbol smears into
adjacent time slots due to multipath time delay spread causing ISI resulting in an
irreducible BER floor for mobile system. However, even if a mobile channel is not
frequency selective, the time varying Doppler spread due to motion creates an
irreducible BER that can be realized over a frequency selective channel. Hence ISI
has been recognized as the major obstacle to high speed data transmission over
wireless channel.
Fig.2.1 Example of ISI on received pulse in a Communication system
0
0 t
t
Ts
Sampling points
Individual pulse response
(Sum of pulse)
Inter symbol Interference
Sampling points
t
t0
0
Ts
Individual pulse response
0
0
1 0 0 0
1 0 0 0
Input Waveform
Sampling points
t
t
20
The use of OFDM and cyclic prefix mitigates the effect of time dispersion.
However, it is still necessary to remove the amplitude and phase shift caused by
multipath effect on the channel. The effect of ISI can be counteracted by different
measures such as time or frequency domain equalization. The function of equalizer
within a receiver is to compensate for the average range of expected channel
amplitude and delay variations, also it may be adaptive as the channel is generally
unknown and time varying.
2.2 DIFFERENT TYPES OF EQUALIZATION TECHNIQUE
Many different detection schemes have been proposed in the literature for
OFDM and MC CDMA signal detection [158,159,179]. Every detection technique is
characterized by its specific combining parameters. The basic detection technique
treat the signals from other users as interference and their combining parameters are
functions of multipath fading channel.
2.2.1 Equal Gain Combining (EGC)
The EGC weights equally each sub channel contribution and compensate
only the phases. In this case SCs are processed with the same amplification and
correlation is performed by the means of Walsh matrix. The EGC method would be
a suitable approach for an additive white Gaussian noise (AWGN) channel where all
transfer factors are equal but in a fading channel the transfer factors of the SCs have
different amplitudes [160-162]. For this reason the orthogonality of the Hadamard
codes is violated and interference between the information symbols in the received
signal creates large error floor.
2.2.2 Maximum Ratio Combining (MRC)
In this method the signals from all the SCs are weighted according to their
individual signal power to noise power ratios and then summed. The individual
signal should be cophased before being summed which generally requires individual
receiver and phasing circuit [163-170]. MRC produces an output SNR equal to sum
of the individual SNRs. Thus it has an advantage of producing an output with an
21
acceptable SNR even when none of the individual signals are themselves acceptable.
But this method performs well only when the signals are quite above noise level. In
this technique, if fading occurs in any one of the branches, a maximum gain is
applied to it which enhances the noise level and totally induce non orthogonality
between the codes.
2.2.3 Orthogonality Restoring Combining (ORC)
While EGC may be desirable for simplicity and MRC for combating noise,
neither of these techniques significantly exploit the coding of the SC. Good choice
is to restore the orthogonality between the sequence through ORC, which implies a
total cancellation of multiuser interference; but this method enhances the noise
because the sub channels with low SNR have higher weights as shown in
Fig.2.2.[171-173].
Fig.2.2 Noise Enhancement in ORC
2.2.4 Threshold Orc (TORC)
With TORC (or Controlled Equalization), an attempt at restoring the
orthogonality between users is made by normalizing the amplitudes of the SCs. As
the orthogonality of the users are encoded in the phase of the SCs, it is primarily
beneficial in the downlink where phase distortion for all users may be corrected and
in this, SCs above a certain threshold will be equalized and retained. This
constraint is added to prevent the amplification of SCs with small amplitudes that
may be dominated by a noise component. A threshold for amplitude of the transfer
factor is introduced to suppress the weak SCs. The bit error rate depends on the
Noise Enhancement
f
Channel Noise
f
Equalizer
f
Information
f
Information
and Noise
f
22
noise level and on interference due to SCs below the threshold. Both effects show a
different behavior. Interference depends on the probability of rejecting a SC and
dearly rises with threshold. The interference is especially responsible for the error
floor at high SNR. The noise level is reduced with rising threshold because fewer
weak SCs are accepted. At moderate and low thresholds the average noise level is
increased hence it is difficult to determine the optimum threshold in fast fading.
2.2.5 Partial Equalization (PE)
An equalizer with partial channel amplitude compensation is similar in
structure to a ORC. The only difference is that it does not force the multi user
interference to zero, instead the channel phase is fully compensated but the channel
amplitude is partially compensated [174]. In this technique coefficient Gm depends
on a parameter β as 𝐺 𝑚 =
𝐻 𝑚
∗
|𝐻 𝑚
∗ |1+𝛽, , −1 ≤ 𝛽 ≤ 1, where 𝐻 𝑚
∗
is the mth
channel co
efficient. Note that EGC, MRC and ORC can be viewed as particular cases for
which the parameter β assumes the values 0, −1 and 1 respectively. The key idea is
that if MRC and ORC are optimum in the extreme cases of noise limited and
interference limited system respectively then for each intermediate situation there
exists an optimum value of the parameter β which minimizes the mean bit error
probability (BEP) averaged over fading. The problem is to find the appropriate β
that minimizes the average bit error probability of the system and this system
compensates channel amplitude partially.
2.2.6 Pre Equalization
If information about the actual channel is a prior known at the transmitter,
pre equalization can be applied at the transmitter such that the signal at the receiver
appears non distorted and an estimation of the channel at the receiver is not
necessary. Information about the channel state can, for example, be made available
in Time division duplexing (TDD) schemes if the TDD slots are short enough such
that the channel of an uplink and a subsequent downlink slot can be considered as
constant and the transceiver can use the channel state information obtained from
previously received data.
23
An application scenario of pre equalization in a TDD mobile radio system
would be that the terminal station send pilot symbol in the uplink which are used in
the base station for channel estimation and detection of the uplink data symbol. The
estimated channel state is used for pre equalization of the downlink data to be
transmitted to the terminal station. Thus, no channel estimation is necessary in the
terminal station which reduces its complexity. Only the base station has to estimate
the channel, i.e. the complexity can be shifted to the base station.
A further application scenario of pre equalization in a TDD mobile radio
system would be that the base station send pilot symbol in the downlink to the
terminal station, which performs channel estimation. In the uplink, the terminal
station applies pre equalization with the intention to get quasi orthogonal user
signals at the base station receiver antenna. This results in a high spectral efficiency
in the uplink, since MAI can be avoided. Moreover, complex uplink channel
estimation is not necessary. The accuracy of pre equalization can be increased by
using prediction of the channel state in the transmitter where channel state
information from the past is filtered.
2.2.7 Combined Equalization
With combined equalization CSI is available at both the transmitter and
receiver. This enables pre equalization to be applied at the transmitter together with
post equalization at the receiver. The knowledge about the transmission channel can
be made available, for example, by exploiting TDD to gather CSI at transmitter
needed for pre equalization, and by performing channel estimation at Rx in order to
obtain CSI needed for post equalization.
2.2.8 Maximum Likelihood Sequence Estimator (MLSE)
The optimal equalizer with highest probability correctly detects the
transmitted sequence which is the maximum likelihood sequence estimator (MLSE).
It minimizes the sequence error probability, i.e. the data symbol vector error
probability, which is equivalent to maximizing the conditional probability  |dP r
24
that d
was transmitted given the received vector r. The estimate of d obtained with
MLSE is
 |P r dd=arg max d

(2.1)
with arg denoting the argument of the function. If the noise lN is additive white
Gaussian,
Equation (2.1) is equivalent to finding the data symbol vector d
that
minimizes the
Squared Euclidean distance between the received and all possible transmitted
sequences.
2 2
( , ) || ||r r A   d d
(2.2)
The most likely transmitted data vector is
2
min ( , )r dd=arg d

(2.3)
MLSE requires the evaluation of MK
squared Euclidean distances for the
estimation of the data symbol vector d

which will increase the complexity of the
system, if the number of user and data is increased.
2.2.9 Maximum Likelihood Symbol by Symbol Estimation (MLSSE)
The Maximum Likelihood Symbol by Symbol Estimation (MLSSE)
minimizes the symbol error probability, which is equivalent to maximizing the
conditional probability  ( )
|k
P d r that ( )k
d was transmitted given the received
sequence r.
The estimate of
( )ˆ k
d obtained by MLSSE is
 ( )
( ) ( )ˆ |k
k k
d P d

d
=arg max r
(2.4)
25
If the noise lN is additive white Gaussian the most likely transmitted data
symbol is
( )
( )
( ) 2
2
1ˆ exp ( , )k
k
k
d with same
reelization of
d r





 
  
 

d
d
=arg max d
(2.5)
The increased complexity with MLSSE compared to MLSE can be observed
in the comparison of (2.5) with (2.3). An advantage of MLSSE compared to MLSE
is that MLSSE inherently generates reliability information for detected data symbols
that can be exploited in a subsequent soft decision channel decoder.
2.2.10 Maximum Likelihood Detection
The optimum multi user detection technique exploits the maximum a
posteriori (MAP) criterion or the maximum likelihood criterion. In the previous
section, two optimum maximum likelihood detection algorithms are shown, namely
the MLSE, which optimally estimates the transmitted data sequence
(0) (1) ( 1)
( , ,...... )k T
d d d 
d and the MLSSE, which optimally estimates the transmitted
data symbol d(k)
. It is straightforward that both algorithms can be extended to a MAP
sequence estimator and to a MAP symbol by symbol estimator by taking into
account the a priori probability of the transmitted sequence and symbol respectively.
When all possible transmitted sequences and symbols respectively are equally
probable a priori, the estimator based on the MAP criterion and the one based on the
maximum likelihood criterion are identical. The possible transmitted data symbol
vectors are , 0,..... 1K
M   d , where MK
is the number of possible transmitted
data symbol vectors and M is the number of possible realizations of d(k)
.
2.2.11 Minimum Mean Square Equalizer (MMSE)
The ORC equalizer cancels all ISI but can lead to considerable noise
enhancement. The MMSE technique minimizes the expected mean squared error
between the transmitted symbol and the symbol detected at the equalizer output,
26
thereby providing better balance between ISI mitigation and noise enhancement as
shown in Fig.2.3 [175-178].
Fig.2.3 Noise Enhancement in MMSE
Equalization according to the MMSE criterion minimizes the mean square
value of the Error between the transmitted signal and the output of the equalizer.
The mean square error
,l l l l lS G R  
(2.6)
 2
l lJ E 
(2.7)
The mean square can be minimized by applying the orthogonality principle,
stating that the mean square error lJ is minimum if the equalizer coefficient ,l lG is
chosen such that the error l is orthogonal to the received signal
1
( ) ( )
0
k
k k
l
k
R H s n


 
i.e   0l lE R 

The equalization coefficient based on the MMSE criterion is
,
, 2 2
,
l l
l l
l l
H
G
H 




(2.8)
The computation of the MMSE equalization coefficients requires knowledge
about the actual variance of the noise 2
 . For SNR→ ∞, the MMSE equalizer
becomes identical to the ZF equalizer. To overcome the additional complexity for
the estimation of 2
 , a low complex sub optimum MMSE equalization can be
Noise Enhancement less than ZF
f
Information
f
Channel
f
Equalizer
f
Information
and NoiseNoise
f
27
realized. With sub optimum MMSE equalization, the equalization coefficients are
designed such that they perform optimally only in the most critical cases for which
successful transmission should be guaranteed. The variance 2
 is set equal to a
threshold λ at which the optimal MMSE equalization guarantees the maximum
acceptable BER. The equalization coefficient with sub optimal MMSE equalization
results in and requires only information about ,l lH
. The value λ has to be
determined during the system design. Among the various equalization methods for
MIMO and MC CDMA, MMSE is considered to be a good solution for data
recovery since it can effectively reduce the ISI and utilize the diversity of the
frequency selective channel.
,
, 2
,
l l
l l
l l
H
G
H 




(2.9)
2.3 MIMO MC CDMA SYSTEM WITH MMSE EQUALIZATION
From the literature survey it is observed that equalization under ICE is
carried out for OFDM and MC CDMA using single antenna. It has been observed
that in comparison with conventional single antenna system, significant capacity
gain is achievable when multiple antennas are used both at the transmitter and
receiver. Conventional equalizer techniques like EGC, MRC and ORC are suitable
for single carrier communication only. OFDM is the multicarrier technique used in
MIMO MC CDMA system and it depends on the orthogonality among SCs for
bandwidth saving and proper detection. Incorporating multiple antennas with
multiple paths causes different phase/amplitude shifts and loss of orthogonality.
EGC, MRC and ORC equalizer cannot be used for MIMO MC CDMA system as
these equalizer reduces the orthogonality of user thus creating additional
interference in the receiver and using ORC for MIMO will also increase noise in the
receiver. Increased noise/Interference weakens wireless signal which will affect the
quality of the link. In this work MMSE equalizer is proposed for MIMO MC
CDMA system, the simplified diagram of which is given in Fig.2.4. It is to be noted,
the novelty of this equalizer is that it considers different antenna signals as different
links basically and further different path of different links are considered while
equalizing the signal, which proves to be effective in counteracting the
amplitude/phase shift.
28
Fig.2.4 Simplified diagram of MMSE equalizer
Figs. 2.5 and 2.6 show the proposed model of MIMO MC CDMA transmitter
and receiver. In this system the signal from the users are multiplexed at the
transmitter and transmitted as one entity through the radio channel. In the
transmitter, data is first modulated using Binary phase shift keying (BPSK) or
quadrature phase shift keying (QPSK) modulation, multiplied by the spreading
sequence of the user and then modulated using an OFDM modulator. In the receiver,
the signals are received through multiple antennas and demodulated using FFT.
After OFDM demodulation the amplitude and phase distortions are adjusted using
MMSE equalization where the ISI is reduced improving the performance of the
system and the user data symbols are recovered by despreading with corresponding
spreading codes.
Consider a MC CDMA system having Nc SCs and s d
N N MIMO system,
the transmitted signal after modulation can be expressed as
2
1 1
( ) ( ) ( )cos( )
s c
b
sc s
N N
E
k n T s nN T
i k n
s t b i c u t iT t

  
    (2.10)
where Eb and Ts are the bit energy and symbol duration respectively, uTs(t)
represents a rectangular waveform with unit amplitude and pulse duration Ts,
bk(i) is the ith
transmitted data bit cn is the spreading code, S
N is the source(S) (or
transmitting) antenna, ωn = 2πf0+ 2π(n - 1)∆f is the frequency in radians of the nth
SC, and the frequency spacing is ∆f= 1/Ts. The received signal r(t) through
destination(D)(or receiving )antenna d
N is given by
2
1 1
. ( )cos( )( ) ( ) ( ) s
d c
b
c s T s n n
N N
E
n k nN T
i k n
u t iT tr t t h b i c  

  
     (2.11)
Transmitter
Receiver
with
MMSE
29
Fig. 2.5 Block diagram of MIMO MC CDMA transmitter
Fig. 2.6 Block diagram of MIMO MC CDMA receiver with MMSE equalization
MappingData CP
Insertion
IFFT P/S
PN
Sequence
S/P
PN
Sequence
Detector
CP
Removal
FFTP/S
MMSE
Equalization
Estimated
Data
S/P
29
30
where hn is the SC flat fading gain, φn is the SC fading phase and η(t) is AWGN with
single sided power spectral density N0. After phase compensation, the receiver
performs amplitude correction described by ( 1,.., )n cn N  , called equalizer
coefficient. In the literature, different equalizer coefficient expressions for MMSE
have been proposed for MC CDMA system [171-173]. After demodulation the
received signal on the nth
SC is given by [176]
0
( )cos( )
sT
n n n n n ny r t t dt D I      
(2.12)
where Dn is the desired signal and In is the multi user interference Components and
n
 is the noise component with zero mean and variance 0
/ 4s
N T .Denoting 1, ,n nc  ,
' ' ' '
1 2,[ , ..., ]cN    , 1 2[ , ,... ] .c
T
Ny y y y After equalization and despreading, the
decision variable 'T
U y  . Where
1
1
' y
yy b
R R 

(2.13)
Let 1, 2,
[ ..., ]c
T
N
    , 1, 2,[ ..., ]u
T
Nb b b b , d
C is a c uN N matrix with kth
column
being the spreading code for kth
user, and H is a diagonal matrix with nth
diagonal
element equals to n
h .
2
b s
c
E T
dN
y HC b  
(2.14)
Then the Gaussian distribution of the matrix 1b yR is
 1 1 2
b s
y c
E T
b dNR E b HC b   
  
 12
b s
c d
E T
N E b HC b
(2.15)
31
The matrix yy
R is
2 4
b s o s
cc
T
d d
E T N T
NN HC C H I
(2.16)
where cNI is an identity with c cN N .Substituting (2.15) and (2.16) into (2.13), the
set of equalizer coefficients for MMSE scheme for downlink as
 
12
2
1
.
c
c c
cb s b o
T
d d
N
N N
n N nE T E N
n
HC C H I h


  (2.17)
2.4 SIMULATION RESULTS AND DISCUSSION
Simulation of MC CDMA and MIMO MC CDMA system are performed
using MATLAB version 9.1 with BPSK/QPSK modulation and the simulation
parameter is shown in Table 2.1. The system is tested using 16, 64 and 128 SCs. To
understand the impact of MIMO and equalization, simulations are carried out for
2x2, 3x3 and 4x4 transmitting and receiving antenna respectively with and without
MMSE equalization
Table 2.1 Simulation Parameter of the system with MMSE Equalization
Spreading Codes Walsh Hadamard Code
Number of SCs 16/ 64 /128
Channel Rayleigh fading
Modulation BPSK / QPSK
Antennas 2x2/ 3x3/ 4x4
Equalization Technique MMSE
32
2.4.1 Performance of the system with MMSE equalization (BPSK)
Figs. 2.7, 2.8 and 2.9 show the BER performance of MIMO MC CDMA
system with MMSE and without MMSE for BPSK modulation with different
antenna configuration and SCs. In Fig. 2.7 the legend graph illustrates the BER of
MIMO MC CDMA without using MMSE and the line graph shows the BER of
MIMO MC CDMA using MMSE for 2x2 and 4x4 antennas. It can be inferred from
the graph equalization improves the performance due to the effective compensation
of amplitude/phase shifts caused by different links/different path and subsequent
reduction of ISI. It can also be noted that the increase in number of antennas
improves the performance due to the spatial diversity and multiplexing gain.
Fig.2.7 Performance of the system with/without MMSE (BPSK, 16 SCs)
0 5 10 15
10
-4
10
-3
10
-2
10
-1
10
0
E
b
/N
o
(dB)
BER
MC-CDMA
MIMO MC-CDMA (2 x 2)
MIMO MC-CDMA (4 x 4)
MIMO MC-CDMA with MMSE (2 x 2)
MIMO MC-CDMA with MMSE (4 x 4)
33
Fig.2.8 Performance of the system with/without MMSE (BPSK, 64 SCs)
Fig.2.9 Performance of the system with/without MMSE (BPSK, 128 SCs)
0 2 4 6 8 10 12 14 16
10
-4
10
-3
10
-2
10
-1
10
0
Eb
/No
(dB)
BER
MC-CDMA
MIMO MC-CDMA (2 x 2)
MIMO MC-CDMA w ith MMSE(4 x 4)
MIMO MC-CDMA w ith MMSE(2 x 2)
MIMO MC-CDMA w ith MMSE(4 x 4)
0 2 4 6 8 10 12 14 16
10
-4
10
-3
10
-2
10
-1
10
0
Eb
/No
(dB)
BER
MC-CDMA
MIMO MC-CDMA (2 x 2)
MIMO MC-CDMA (4 x 4)
MIMO MC-CDMA with MMSE (2 x 2)
MIMO MC-CDMA with MMSE (4 x 4)
34
Table 2.2 Impact of MMSE Equalization (BPSK) at target BER of 10-3
Antenna
con.
16 SC 64 SC 128 SC
without
Equalization
Eb/No (dB)
MMSE
Equalization
Eb/No (dB)
without
Equalization
Eb/No (dB)
MMSE
Equalization
Eb/No (dB)
without
Equalization
Eb/No (dB)
MMSE
Equalization
Eb/No (dB)
2 x 2 14.8 12 14 11.6 13.8 11
3 x 3 14 11 13.5 10.2 12.8 10
4 x 4 11 9 10.3 8 9.8 7.5
Figs.2.8 and 2.9 show the BER performance of the system using 64 and
128 SCs respectively. Comparing Figs. 2.7, 2.8 and 2.9, it can be inferred that the
increase in number of SCs improve the performance due to the frequency diversity
offered by the SCs. The impact of frequency and spatial diversity is depicted in the
Table 2.2. From the Table it is observed that for 16 SCs with 2x2 antenna
configuration the Energy per bits to spectral noise density (Eb/No) requirement
without equalization is 14.8 dB which is reduced to 14 dB and 13.8 dB for 64 SCs
and 128 SCs respectively. Similar behavior is also observed in 3x3 and 4x4 antenna
configuration for the target BER of 10-3
. Further the performance is enhanced by
equalization technique incorporated in the receiver, for example, Eb/No of 16 SCs
(4x4) with equalization is reduced by 2.8 dB than the system without equalization
due to reduction of ISI. The reduction of Eb/No is also observed in 64 SCs and
128 SCs i.e 2.4 dB for 64 SCs and 2.8 dB for 128 SCs.
The performance of the system is also tested with different antenna
configuration such as 2x2, 3x3 and 4x4. For 2x2(16SCs) antenna configuration the
Eb/No is 12 dB which is reduced to 11dB for 3x3 and 9 dB for 4x4 antenna
configuration. Comparing 2x2 with 4x4 antenna configuration the Eb/No is 3 dB less
at target BER of 10-3
.
35
2.4.2 Performance of the System with MMSE Equalization (QPSK)
The performance of the MIMO MC CDMA system is tested using QPSK
modulation and the numerical result is shown in the Table 2.3 when comparing
Figs. 2.7, 2.8 and 2.9 with Figs 2.10, 2.11 and 2.12 the latter figures shows slightly
lesser performance because of higher order modulation. From the Table 2.3 it is
observed that for 16 SCs (3x3) with equalization the Eb/No is 12.8 dB which
requires 2.6 dB less Eb/No than the system without equalization. For 64 SCs and
128 SCs too the Eb/No is 2.9 dB and 2.5 dB lesser respectively. The improved
performance can be obtained through different antenna diversity. For example in
2x2 (128 SCs) the Eb/No requirement with equalization is 12 dB which is reduced to
11.3 dB for 3x3 and 9.8 dB for 4x4 antenna configuration. The same improvement is
also obtained for 16 SCs and 64 SCs. From the above simulation results and
discussion, it is clear that the BER of the MIMO MC CDMA using MMSE for
BPSK and QPSK modulation is considerably reduced than the system without
equalization due to reduction of ISI in the receiver.
Fig.2.10 Performance of the system with/without MMSE (QPSK, 16 SCs)
0 2 4 6 8 10 12 14 16
10
-4
10
-3
10
-2
10
-1
10
0
Eb
/No
(dB)
BER
MC-CDMA
MIMO MC-CDMA (2 x 2)
MIMO MC-CDMA (4 x 4)
MIMO MC-CDMA with MMSE (2 x 2)
MIMO MC-CDMA with MMSE (4 x 4)
36
Fig.2.11 Performance of the system with/without MMSE (QPSK, 64 SCs)
Fig.2.12 Performance of the system with/without MMSE (QPSK, 128 SCs)
0 2 4 6 8 10 12 14 16
10
-4
10
-3
10
-2
10
-1
10
0
Eb
/No
(dB)
BER
MC-CDMA
MIMO MC-CDMA (2 x 2)
MIMO MC-CDMA (4 x 4)
MIMO MC-CDMA with MMSE (2 x 2)
MIMO MC-CDMA with MMSE (4 x 4)
0 2 4 6 8 10 12 14 16
10
-4
10
-3
10
-2
10
-1
10
0
Eb
/No
(dB)
BER
MC-CDMA
MIMO MC-CDMA (2 x 2 )
MIMO MC-CDMA (4 x 4)
MIMO MC-CDMA with MMSE (2 x 2)
MIMO MC-CDMA with MMSE (4 x 4)
37
Table 2.3. Impact of MMSE Equalization (QPSK) at target BER of 10-3
Antenna
configuration
16 SCs 64 SCs 128 SCs
without
Equalization
Eb/No (dB)
MMSE
Equalization
Eb/No (dB)
without
Equalization
Eb/No (dB)
MMSE
Equalization
Eb/No (dB)
without
Equalization
Eb/No (dB
MMSE
Equalization
Eb/No (dB)
2 x 2 16 12.8 15 12.5 14.5 12
3 x 3 14.8 12.2 14.5 11.6 13.8 11.3
4 x 4 13 10.5 12.5 10.2 12 9.8
2.5 SUMMARY
In this chapter MMSE equalization with ICE is proposed for MIMO MC
CDMA system in frequency selective fading channels and tested. Simulation is
carried out for MC CDMA system, MIMO MC CDMA system without equalization
and MIMO MC CDMA system with MMSE equalization. The proposed system
shows improved performance compared to other existing technique due to the
restoration of orthogonality and reduction of ISI through MMSE equalization. It is
inferred that the system performance can further be improved by increasing the
frequency and spatial diversity through the increase in the number of SCs and the
antennas. From the simulation results it is concluded that the performance of MIMO
MC CDMA system with MMSE equalization increases by 23.45% and 18.3% for
BPSK and QPSK respectively compared to the system without equalization.
38
CHAPTER 3
PERFORMANCE OF MIMO MC CDMA SYSTEM WITH
MPCE BASED MMSE EQUALIZATION
3.1 INTRODUCTION
In wireless system, transmitted information reaches the receiver through a
radio channel. A channel can describe everything from the source to the sink of a
radio signal which includes the physical medium (free space, fiber, waveguides etc.)
between the transmitter and the receiver through which the signal propagates. The
signals from the transmitter is usually protected by the channel coding and
interleaved against fading phenomenon after which the binary signal is modulated
and transmitted over multipath fading channel. Due to the multipath channel signals
are distorted in a variety of ways like AWGN, amplitude, frequency and phase
distortion, resulting in ISI. In order to recover the original transmitted signal at the
receiver, it is essential to be aware of channel characteristics like reflection,
refraction and diffraction to ensure successful equalization and is possible with the
help of channel estimation. The general channel estimation procedure is shown in
Fig 3.1. Channel estimation is defined as the process of characterizing the effect of
physical channel on the input sequence. Channel estimation can be avoided by using
differential modulation technique, however such system result in low data rate and
there is a penalty of 3-4 dB less SNR [180-184]. In some cases channel estimation at
the user side can be avoided if the base station performs the channel estimation and
sends a pre distorted signal [185]. However, for fast varying channels, the pre
distorted signal might not bear the current channel distortion, causing system
degradation. Hence, system with channel estimation is needed for the future high
data rate system.
39
The CSI can be obtained through training based, blind and semi blind channel
estimation techniques. The blind channel estimation is carried out by evaluating the
statistical information of the channel and certain properties of the transmitted signals
[186]. It has no overhead but is applicable only to the slow fading channel due to its
need for a long data record. In training based channel estimation algorithm, training
symbols or pilot tones that are known prior to the receiver are multiplexed along with
the data stream for channel estimation [187]. Semi blind channel technique is a
combination of blind and training technique utilizing pilots and other natural
constraints to perform channel estimation.
Fig.3.1 Channel estimation procedure
3.2 TYPES OF CHANNEL ESTIMATION
This section discusses in detail the different channel estimation techniques.
3.2.1 Pilot Based Channel Estimation
The most preferred and used method to estimate the channel and the offset in
frequency is to use pilot symbols. Pilot symbols are known to the transmitter and
receiver in advance. The basic idea with pilot symbols is that there is a strong
correlation between the pilot symbol fading and the fading of data symbols that are sent
Channel
Estimated channel
model
Channel
Estimation
Technique
Transmitted
Sequence
x(n)
Estimated
signal
𝑌(n)
Error Signal
e(n)
Actual Received
signal Y(n)
40
close to the pilot symbol in time and SC. Different types of pilot arrangements are
discussed in literature such as block type pilot, group type pilot and irregular pilot
distribution [188-191]. In block type pilot based channel estimation shown in
Fig.3.2 (a), channel estimation symbols are transmitted periodically, in which all SCs
are used as pilots. If the channel is constant during the block, there will be no channel
estimation error since the pilots are sent in all carriers.
In comb type pilot based channel estimation shown in Fig.3.2 (b), an
efficient interpolation technique is necessary in order to estimate channel at data SC
by using the channel information at pilot SCs. In Fig.3.2 (a) and 3.2 (b) the pilots are
arranged in time and frequency domain respectively. In order to increase the channel
capacity irregular pilot arrangements [2, 192] discussed by authors is shown in the
Fig. 3.2 (c).
Fig.3.2 (a) Block type pilot arrangement
Fig.3.2 (b) Comb type pilot arrangement
Time
F
r
e
q
e
n
c
y
F
r
e
q
e
n
c
y
Time
41
Fig.3.2 (c) Irregular pilot arrangement
3.2.2 Blind Channel Estimation
In pilot or training based channel estimation the transmitter sends a signal
known prior to the receiver and is used for estimating the channel condition.
However, most wireless devices will be battery powered and the transmission of
training signals will seriously affect the robustness of such devices. Moreover,
training increases the overhead of the transmitted signal, reducing the net data
transmission rate. Thus, it is sensible to use blind channel estimation method that
possibly reduces the amount of training required significantly. Typically some
special property of the transmitted signal is exploited for blind channel estimation.
Blind equalization method provides attractive solution since they do not
require any known transmitted data for channel estimation and equalization purposes
[193-196] instead they use statistical and structural properties of the communication
signals. Channel identification or equalization requires information about both the
channel amplitude and phase responses that can be acquired from the received
signal. The higher order statistical properties gives phase information however
higher order statistics and spectra may not provide a feasible approach for
constructing practical equalizers. They have a large variance and consequently large
sample sets are needed in order to obtain reliable channel estimates. Even though
this is a drawback, can be used, in fast fading channel with high data rates and low
computational complexity requirement.
F
r
e
q
e
n
c
y
Time
42
3.2.3 Semi Blind Channel Estimation
Semi blind technique uses both pilot and natural constraints to estimate the
channel. These methods use pilots to obtain an initial channel estimate and improve
it by using a variety of prior information. Thus, in addition to the pilots, semi blind
methods use the cyclic prefix [197-199], time and frequency correlation [200],
Gaussian assumption on transmitted data [201] and virtual carriers [202] for channel
estimation and subsequent data detection.
3.3 CHANNEL ESTIMATION FOR OFDM SYSTEM
There are two main problems in designing channel estimators for wireless
OFDM system. The first problem is the arrangement of pilot information and the
second problem is the design of an estimator with both low complexity and good
channel tracking ability. In general, fading channel of the OFDM system can be
viewed as a two dimensional (2D) signal (time and frequency). The optimal channel
estimator in terms of mean square error is based on 2D Wiener filter interpolation.
Unfortunately, such a 2D estimator structure is too complex for practical
implementation due to need of power delay profile and as Doppler spread is not
known in wireless environment[252-254]. The combination of high data rate and
low bit error rate in OFDM system necessitates the use of estimators that have both
low complexity and high accuracy, where the two constraints work against each
other and a good tradeoff is needed. The one dimensional (1D) channel estimations
are usually adopted in OFDM system to accomplish the tradeoff between complexity
and accuracy [203-209].
The two basic 1D channel estimations are block type pilot channel estimation
and comb type pilot channel estimation in which the pilots are inserted in the
frequency and in the time domain as shown in Fig.3.3. The estimations for the block
type pilot arrangement can be based on least square (LS), MMSE and modified
MMSE. The estimations for the comb type pilot arrangement includes the LS
estimator with 1D interpolation, the maximum likelihood (ML) estimator, and the
parametric channel modeling based estimator. Other channel estimation such as
43
estimators based on simplified 2D interpolations, the estimators based on iterative
filtering and decoding, estimators for the OFDM system with multiple transmit and
receive antennas are studied in [210-213].
Fig.3.3 Block diagram of OFDM transceiver with pilot based channel
estimation
3.4 PILOT BASED CHANNEL ESTIMATION FOR MC CDMA SYSTEM
The block diagram of MC CDMA system incorporating channel estimation
and equalization is shown in Figs.3.4 and 3.5. In the transmitter after modulation the
data stream is spread by the wideband PN sequence to form the chip level transmit
matrix. The pilot signals are added for estimating channel response in the receiver
and modulated by the IFFT. Subsequently the output samples of the IFFT are
parallel to serial (P/S) converted to form the baseband signal which is added with
cyclic prefix (CP).
Upon receiving the signal, CP is removed and FFT is performed and the pilot
symbols are used for obtaining transfer function of the channel which in turn is used
for reducing the amplitude and phase distortion using equalization. With the
knowledge of estimated channel, data symbols are recovered after despreading the
signal with help of PN sequence.
AWGN
Data Out
Channel
Estimation
Mapping
Serial to
parallel
Pilot
insert
IFFT
Add Cyclic
Prefix
Parallel
to serial
Channel
Demap
Serial to
Parallel
Remove
Cyclic
Prefix
FFT
Pilot
Extract
Parallel
to Serial
Data In
44
Fig.3.4 Block diagram of MC CDMA transmitter with pilot signal
Fig.3.5 Block diagram of MC CDMA receiver with pilot based channel
estimation
3.5 MODIFIED PILOT CHANNEL ESTIMATION (MPCE) BASED
MMSE EQUALIZATION FOR MIMO MC CDMA SYSTEM
From the literature survey it is observed that different types of equalizations
are discussed for MIMO, OFDM and MC CDMA without channel estimation to
reduce ISI. Equalization can be effected in a better way if the channel characteristics
are estimated a priori through estimation techniques. Pilot based channel estimation
is proved to be effective with less estimation error and the performance is decided
basically on the number and location of pilots. In this work, MPCE technique is
proposed and incorporated, in which, the location and number of pilots in time and
frequency domain is dynamically varied with the help of channel estimation itself.
Utmost care is taken to ensure that the pilots are Nyquist rated all the time based on
the frequency selectiveness and fastness of the fading. Also, delay spread and
Doppler spread threshold(Th) is decided based on the traffic and target BER
required. This modification shows a clear improvement in performance and is
observed through simulation. A simple flow chart of proposed MPCE is depicted in
Fig.3.6 (a) and (b).
MappingData CP
Insertion
IFFT P/S
PN
Sequence
PilotS/P
FFT
PN
Sequence
Detector
CP
Removal
P/S Equalization
Estimated
Data
S/P
Channel
Estimation
45
The equalization is modified to adjust the amplitude and phase distortion
with the help of CSI obtained from MPCE technique. Fig.3.7 and 3.8 shows the
proposed model of MIMO MC CDMA transmitter and receiver respectively with the
modified pilot channel estimation and equalization. The transmitter of MIMO MC
CDMA consists of BPSK/QPSK modulator, PN sequence spreader and OFDM
modulator. After modulating, the data stream is multiplied by a spreading sequence
and the length of this spreading code is usually identical to the number of SC. The
pilot signals are first multiplexed to the data streams then OFDM modulation is
performed which is transmitted through multiple antennas.
Fig. 3.6 (a) Flow chart of MPCE (Delay spread). (b) MPCE (Doppler spread)
NoYes
Yes
Decrease
number of pilot
Delay
spread =Th
CSI
Increase
number of pilot
Delay
spread >Th
No
NoYes
Yes
Decrease
number of pilot
Doppler
spread =Th
CSI
Increase
number of pilot
Doppler
spread >Th
No
46
Fig.3.7 Block diagram of modified pilot insertion based transmitter
Fig.3.8 Block diagram of MPCE based MMSE equalization
PN
Sequence
FFTDetector
CP
Removal
P/S MMSE
Equalization
Estimated
Data
S/P
MPCE
MappingData
PN
Sequence
Pilot insertion
based on MPCE
S/P CP
Insertion
IFFT P/S
46
47
In the receiver the signals are received through multiple antennas and
demodulated using FFT. After OFDM demodulation the user data symbols and pilot
symbols are recovered by despreading with corresponding spreading codes. The
required transfer function for channel estimation and equalization is recovered from
pilot sequence. Finally the original data stream is recovered by dividing the
received signal by channel response. At the receiver end, the demodulator processes
the channel equalized waveform and reduces each waveform to a scalar (or) a vector
that represents an estimation of the transmitted data symbol. The detector, which
follows the demodulator, decides whether the transmitted bit is 0 or 1. The received
signal after FFT is given by
( ) ( ) ( ) ( ), 0,1,.., 1cY k X k H k W k k N    (3.1)
The pilot channel estimation procedure is shown in Fig.3.9, where the
received pilot signals YP(k) are extracted from Y(k), the channel transfer function
𝐻(k) can be obtained from the information carried by 𝐻P(k) with the knowledge of
the channel responses H(k), the transmitted data samples X(k) can be recovered by
simply dividing the received signal by sample response. Finally the signals are
equalized by MPCE based MMSE technique.
Fig.3.9 MPCE estimation procedure
Pilot signal
Extraction
Pilot SC
Estimation Channel
Interpolation
Received
Signal after
FFT
Estimated
Channel
Response… … … …
Known
pilots
XP(k)
Y(k) YP(k) 𝐻P(k) 𝐻(k)
48
3.6 SIMULATION RESULTS AND DISCUSSION
MIMO MC CDMA system with diversity technique is simulated using
MATLAB with the parameters given in Table 3.1. The result shows the BER
performance with respect to Eb/No of the system with/ without MPCE based MMSE
equalization under Rayleigh fading channel. The diversity technique uses 2, 3 and 4
antennas for both transmitter and receiver. The result indicates that with diversity,
performance of the system improves in terms of BER. Along with the diversity
technique the system was tested with different SCs (16, 64, and 128) and different
modulation techniques (BPSK, QPSK & 16QAM). From the result it is observed that
when the number of SCs is increased, the performance of the system gets increased
due to reduction of ISI. As the number of SCs increases, the frequency diversity also
increases which in turn reduces the error rate.
Table 3.1 Simulation parameters of the system with MPCE based MMSE
equalization
Spreading Codes Walsh Hadamard Code
Number of SCs 16/64 /128
Channel Rayleigh fading
Modulation BPSK/QPSK/16 QAM
Antennas 2x2/ 3x3/ 4x4/2x3/3x2
Estimation/Equalization technique MPCE/MMSE
49
3.6.1 Performance of the System with MPCE Based MMSE Equalization
(BPSK)
Fig.3.10 shows the BER performance of MIMO MC CDMA with/without
MPCE based MMSE equalization for BPSK modulation with different antenna
configuration. From the graphs it is evident that the system with MMSE equalization
and pilot based channel estimation or MPCE performs better due to the reduction of
ISI. The same system is tested for different SCs also, which is shown in Fig. 3.11
and 3.12 and it is observed that the performance of the system gradually increases
due to the increase in number of SCs i.e as frequency diversity increases the ISI
reduces by reducing the depth of the fading. The detailed report of the simulation
result is shown in the Table 3.2. For 16 SCs (4x4) the Eb/No requirement is 9.7 dB at
the target BER of 10-3
which is reduced to 9.2 dB for 64 SCs and 8.4 dB for 128
SCs.
Fig.3.10 Performance of the system with MPCE based MMSE (BPSK, 16 SCs)
0 5 10 15
10
-4
10
-3
10
-2
10
-1
10
0
Eb
/No
(dB)
BER
MIMO MC-CDMA (2 x 2)
MIMO MC-CDMA (4 x 4)
MIMO MC-CDMA (2 x 2) with MMSE & MPCE
MIMO MC-CDMA (4 x 4) with MMSE & MPCE
50
Fig.3.11 Performance of the system with MPCE based MMSE (BPSK, 64 SCs)
Fig. 3.12 Performance of the system with MPCE based MMSE (BPSK, 128 SCs)
0 5 10 15
10
-4
10
-3
10
-2
10
-1
10
0
Eb
/No
(dB)
BER
MIMO MC-CDMA(2 x2 )
MIMO MC-CDMA(4 x4 )
MIMO MC-CDMAwith MMSE & MPCE (2 x2 )
MIMO MC-CDMAwith MMSE & MPCE (4 x4 )
0 5 10 15
10
-4
10
-3
10
-2
10
-1
10
0
Eb
/No
(dB)
BER
MIMO MC-CDMA (2 x 2 )
MIMO MC-CDMA (4 x 4 )
MIMO MC-CDMA with MMSE & MPCE (2 x 2 )
MIMO MC-CDMA with MMSE & MPCE (4 x 4 )
51
Table 3.2 Impact of MPCE based MMSE equalization (BPSK) at target
BER of 10-3
Antenna
confi.
16 SCs 64 SCs 128 SCs
without
Equalization
Eb/No (dB)
MPCE
based
MMSE
Eb/No (dB)
without
Equalization
Eb/No (dB)
MPCE
based
MMSE
Eb/No (dB)
without
Equalization
Eb/No (dB)
MPCE
based
MMSE
Eb/No (dB)
2 x 2 14.8 13.2 14 12.2 13.8 11.8
3 x 3 14 12.5 13.5 11.2 12.8 10.6
4 x 4 11 9.7 10.3 9.2 9.8 8.4
It is also noticed that when the number of antennas are increased, the
performance of the system is increased due to the spatial diversity. For example in
Table 3.2 ,the Eb/No of 128 SCs (2x2) is 11.8 dB and it is reduced to 10.6 dB for
3x3 antenna configuration and 8.4 dB for 4x4 antenna configuration, moreover the
similar behavior is also observed in 64 SCs and 16 SCs. From the above discussion
it is clear that the performance of the system is improved by increasing the antenna
configuration and SCs. However the system performance of MIMO MC CDMA
system with MPCE based MMSE equalization is less compared with ICE discussed
in chapter 2, however the ICE is practically not possible.
3.6.2 Performance of the System with MPCE Based MMSE Equalization
(QPSK)
The performance of the proposed system is tested for QPSK modulation and
the simulation result is shown in Figs. 3.13, 3.14 and 3.15 Table 3.3. Comparing
Figs. 3.10, 3.11, 3.12 and Table 3.2 with Figs 3.13, 3.14, 3.15 and Table 3.3, it is
evident that the system with QPSK has lesser performance due to the higher order
modulation used. However in this case also performance improves due to increase in
SC and antenna configuration.
52
Fig.3.13 Performance of the system with MPCE based MMSE (QPSK, 16 SCs)
Fig.3.14 Performance of the system with MPCE based MMSE (QPSK, 64 SCs)
0 5 10 15
10
-4
10
-3
10
-2
10
-1
10
0
Eb
/No
(dB)
BER
MIMO MC-CDMA (2 x 2 )
MIMO MC-CDMA (2 x 2 )
MIMO MC-CDMA with MMSE & MPCE (2 x 2 )
MIMO MC-CDMA with MMSE & MPCE (4 x 4 )
0 5 10 15
10
-4
10
-3
10
-2
10
-1
10
0
Eb
/No
(dB)
BER
MIMO MC-CDMA (2 x 2 )
MIMO MC-CDMA (4 x 4 )
MIMO MC-CDMA w ith MMSE& MPCE(2 x 2 )
MIMO MC-CDMA w ith MMSE& MPCE(4 x 4 )
53
Fig. 3.15 Performance of the system with MPCE based MMSE (QPSK, 128 SCs)
Table 3.3 Impact of MPCE based MMSE equalization (QPSK) at target
BER of 10-3
Antenna
confi
16 SCs 64 SCs 128 SCs
without
Equalization
Eb/No (dB)
MPCE based
MMSE
Eb/No (dB)
without
Equalization
Eb/No (dB)
MPCE based
MMSE
Eb/No (dB)
without
Equalization
Eb/No (dB)
MPCE
based
MMSE
Eb/No (dB)
2 x 2 16 14 15 13.2 14.5 12.5
3 x 3 14.8 13.2 14.5 12.1 13.8 11.8
4 x 4 13 11.8 12.5 10.4 12 10
For example in Table 3.3 the Eb/No requirement for 16 SCs (3x3) antenna
configuration is 13.2 dB and it is decreased to 12.1 dB for 64 SCs and 11.8 dB for
128 SCs. It is also observed that for 2x2 antenna configuration (64 SCs) the Eb/No
requirement is 13.2 dB and it is reduced to 12.1 dB for 3x3 and 10.4 dB for 4x4
antenna configuration.
0 5 10 15
10
-4
10
-3
10
-2
10
-1
10
0
Eb
/No
(dB)
BER
MIMO MC-CDMA (2 x 2 )
MIMO MC-CDMA (4 x 4 )
MIMO MC-CDMA with MMSE & MPCE (2 x 2 )
MIMO MC-CDMA with MMSE & MPCE (4 x 4 )
54
3.6.3 Performance of the System with MPCE Based MMSE Equalization
(16 QAM)
The performance of the MIMO MC CDMA system is tested for 16 QAM
modulation for different SCs and antenna configuration and the numerical result is
shown in Fig.3.16 to 3.21 and Table 3.4. In this case also the performance is
improved by increasing the antenna configuration and SCs but the performance of
the system with 16 QAM is less than the system with BPSK/QPSK due to higher
order modulation. From the Table it is observed that the Eb/No requirement for 16
SCs (2x2) with equalization at the target BER of 10-3
is 18.2 dB, which is reduced to
17.6 dB and 15 dB for 64 SCs and 128 SCs respectively. Similarly the Eb/No
requirement for 2x2 antenna configuration with equalization (128 SCs) is 15dB and
it is reduced to 12 dB by increasing antenna configuration as 4x4. The same is
observed for 16 SCs and 64 SCs also.
Fig.3.16 Performance of the system with MPCE based MMSE
(2x2, 16 SCs, 16 QAM)
0 5 10 15 20 25
10
-4
10
-3
10
-2
10
-1
10
0
Eb
/No
(dB)
BER
MIMO MC-CDMA
MIMO MC-CDMA with MMSE & MPCE
55
Fig.3.17 Performance of the system with MPCE based MMSE
(2x2, 64 SCs, 16 QAM)
Fig.3.18 Performance of the system with MPCE based MMSE
(2x2, 128 SCs, 16 QAM)
0 5 10 15 20 25
10
-4
10
-3
10
-2
10
-1
10
0
Eb
/No
(dB)
BER
MIMO MC-CDMA
MIMO MC-CDMA with MMSE & MPCE
0 5 10 15 20
10
-4
10
-3
10
-2
10
-1
10
0
Eb
/No
(dB)
BER
MIMO MC-CDMA
MIMO MC-CDMA with MMSE & MPCE
56
Fig.3.19 Performance of the system with MPCE based MMSE
(4x4, 16 SCs, 16 QAM)
Fig.3.20 Performance of the system with MPCE based MMSE
(4x4, 64 SCs, 16 QAM)
0 5 10 15 20
10
-4
10
-3
10
-2
10
-1
10
0
Eb
/No
(dB)
BER
MIMO MC-CDMA
MIMO MC-CDMA w ith MMSE& MPCE
0 5 10 15 20
10
-4
10
-3
10
-2
10
-1
10
0
Eb
/No
(dB)
BER
MIMO MC-CDMA
MIMO MC-CDMA with MMSE & MPCE
57
Fig.3.21 Performance of the system with MPCE based MMSE
(4x4, 128 SCs, 16 QAM)
Table 3.4 Impact of MPCE based MMSE equalization (16QAM) at target
BER of 10-3
Antenna
confi
16 SCs 64 SCs 128 SCs
without
Equalization
Eb/No (dB)
MPCE
based
MMSE
Eb/No (dB)
without
Equalization
Eb/No (dB)
MPCE
based
MMSE
Eb/No (dB)
without
Equalization
Eb/No (dB)
MPCE
based
MMSE
Eb/No (dB)
2 x 2 18.8 18.2 18.1 17.6 16 15
4 x 4 16.7 15 15.2 13.5 14.2 12
0 5 10 15 20
10
-4
10
-3
10
-2
10
-1
10
0
Eb
/No
(dB)
BER
MIMO MC-CDMA
MIMO MC-CDMA with MMSE & MPCE
58
3.7 SUMMARY
In this chapter MPCE based equalization technique is proposed for MIMO
MC CDMA system to effectively combat the ISI and ensure target BER for different
service. As the MMSE equalization with ICE is not practical (described in chapter
2), to analyze in the realistic situation the simulation is repeated with MPCE based
MMSE equalization. From the simulation result the equalization with MPCE shows
lesser performance when compared to equalization with ICE. The proposed system
is tested for different SCs, antenna configuration and Modulation technique. It is
also inferred that increase in the number of transmitting and receiving antennas and
increase in the number of SCs improves the performance due to the spatial and
frequency diversity respectively. From the numerical result it is observed that for
128 SCs (4x4) MIMO MC CDMA system with equalization based on MPCE the
Eb/No is required 2 dB less when compared to MIMO MC CDMA without
equalization for QPSK and 2.2 dB less Eb/No for 16 QAM modulation. It should
also be noted, with ICE based equalization the Eb/No requirement is 9.8 dB for
QPSK and 11.8 dB for 16 QAM which is lesser than estimation based on MPCE but
ICE cannot be practically realized.
59
CHAPTER 4
PERFORMANCE OF MIMO MC CDMA SYSTEM WITH MPCE
BASED MMSE EQUALIZATION AND ITBF
4.1 INTRODUCTION
In mobile environment the desired signal and the interference occupy the
same frequency band. Unless the signals have low correlation (like in CDMA
systems) temporal processing will not be effective in interference and noise
rejection. However the desired signal and interference arrive from different direction
and hence have different arrival time and angles of arrival. BF techniques are
designed to transmit or receive the signal to/from the preferred direction, where
multiple antennas are used to shape the overall antenna beam in a certain way to
maximize antenna gain in target direction and to suppress target dominant
interference. The main goal of BF is to increase received SNR and subsequently to
improve coverage. The useful signal in a targeted direction is enhanced by
constructive combination, whereas noise or interference are rejected by destructive
combination. For reducing ISI, channel estimation based equalization is a corrective
measure incorporated in the receiver as discussed in chapter 3. To reduce the
influence of ISI further and to improve the quality of received signal it is possible to
use BF technique as a preventive measure [249, 250].
The BF can be implemented both in transmitter and receiver through
multiple antennas [110,214]. For the receiver BF case, the received signal can be
optimally combined from different receiver antennas in order to maximize the
received SINR. The mean received SINR increases proportional to the number of
receiving antenna (Nd) and array gain by 10 log10(Nd) dB over the single antenna.
60
For the transmit BF case CSI is required and can be obtained from feedback
[92,95,215,216]. The transmit BF is based on perfect channel information that can
be designed to maximize the received SINR. The average received SINR increases
proportionally to the number of transmitting antenna(Ns) and array gain by
10 log10(Ns) dB over the single antenna. Transmit BF has attracted much attention
recently. By using partial or full knowledge of the CSI at the transmitter, transmit
BF can greatly enhance energy efficiency in wireless communications. On the
receive antenna, the received signal is,
 1 2 1 2( )
x
y h h n h h x n
x


 
     
  (4.1)
where y, is the received signal, hi are the channel coefficients seen from the ith
transmit antenna, x is the transmitted symbol and n is the noise at the receiver
antenna. When transmit BF is applied, the symbol from each transmit antenna
multiply with a complex number corresponding to the inverse of the phase of the
channel so as to ensure that the signals add constructively at the receiver. The
received signal can be expressed as
 
1
2
1 2
j
j
e
y h h x n
e




 
  
 
(4.2)
and the channel coefficients are further expressed as:
1
1 1
j
h e h

(4.3)
2
2 2
j
h e h

(4.4)
For applying BF to the simple system, set two BF parameters 1j
e 
and 2j
e 
the beam formed signal arrived at the receiver is modulus (to avoid phase difference)
of channel co-efficient and is expressed as 1 2( )y h h x n   . It is to be noted that
the effective channel coefficients add in phase, so that the effect of multiple paths is
used to an advantage, ultimately improving the strength of the received signal.
4.2 TYPES OF BEAMFORMING
61
Beamforming can be classified as fixed beamforming, switched
beamforming, delay and sum beamforming, beam space beamforming and adaptive
beamforming.
4.2.1 Fixed Beamforming
In fixed BF the interference is not completely suppressed and also it does
not perform amplitude weighting of the received signal which can be realized by
adopting either an analog approach (e.g. switched beam, delay and sum) or a digital
approach (e.g. beam space BF) where the system can be usually realized at a
reasonable cost.
Switched Beamforming
In switched beam antennas the performance of the system can be improved
by multiple fixed beams which generate a finite number of radiation patterns, thus
making one RF signal available for each possible beam as shown in Fig.4.1. The
patterns are synthesized using an RF network that combines the signals received by
the N antennas in order to form the different beams targeted towards certain
directions. The RF network (Butler matrix) is realized adopting analog phase shifters
[217-219]. An RF switch selects the signal with the highest SINR from the set of
available outputs, which will be further processed by the Low Noise Amplifier.
Fig. 4.1 Switched Beamforming
Delay and sum beamforming
Butler
Matrix
RF Switch
62
The most ancient form of spatial filtering that adopts an analog approach is
the delay and sum BF, where delays are used instead of phase shifters as shown in
Fig. 4.2 [220]. For narrowband signals this scheme is substantially equivalent to
switched beam but the delay and sum technique can also be applied to broadband
signals. Depending on the delays, the antenna array isolates the signal for certain
directions but the interference is not specifically taken into account because this
scheme does not perform any amplitude weighting.
Fig.4.2 Delay and sum Beamforming
Beam space beamforming
The two previous methods are examples of analog fixed BF. Beam space,
instead, is a fixed BF technique that adopts a digital approach. In Fig 4.3 rather than
directly weighting the signals incoming on the array elements the antenna outputs
can be first processed in order to produce a set of orthogonal multiple beams.
Fig.4.3 Beam space Beamforming
4.2.2 Adaptive Beamforming
Output
SUM
Z1
Zn
SUM
DC & ADC
DC & ADC
Beam
Selection
Beam
Selection
X1
Xn
𝑥1
𝑥 𝑛
63
Adaptive Antennas are also referred to as smart antenna systems and
represents advanced techniques able to maximize the SINR at the array output. They
find application in environments where the spatial correlation between the signal
replicas is high. The radiation pattern is dynamically controlled to perform the
electrical beam steering to a desired direction, and null steering to reject interfering
signals. In mobile radio environment, the users keep moving and hence they are time
varying. Also the parameters of the user signals vary in time due to the presence of
multipath, cochannel interference and noise associated with the channel. Fixed
weights will not track these changes in the time varying channel. An adaptive antenna
array can change its beam pattern in response to the changing signals. This kind of
antenna system usually works with some internal feedback whereby the system can
modify the antenna patterns. The weights used must be changed using adaptive
algorithms. Such algorithms are usually designed to meet prime performance criteria‟s
like MSE, ML, Maximum SNR and Maximum SINR, generating a set of equations.
These performance criteria are usually expressed as cost functions and the weights are
adapted iteratively until the cost function converges to a minimum value.
4.3 MIMO MC CDMA SYSTEM WITH MPCE BASED MMSE
EQUALIZATION AND ITBF
Even though MPCE based equalization is employed in the receiver to tackle
the effect of multipath and reduce ISI, it is better to beamform the signals from the
transmitter antennas based on CSI to further improve the quality of the received
signal. In this work, improved transmit BF (ITBF) technique is proposed, which
utilize the CSI details obtained from the modified channel estimation algorithms
discussed in Chapter 3. In the proposed ITBF technique, BF is dynamically carried out
i.e. the rate at which the BF vectors are updated matches with the rate at which
channel varies. Hence it is ensured, the moment there is a change in CSI, change in
BF vector is invoked. The logic used in ITBF is depicted in the flowchart is shown in
Fig.4.4.
No
Yes
ITBF vectors
CSI = Th
64
Fig.4.4 Flowchart of ITBF
Fig 4.5 shows the block diagram of MIMO MC CDMA system with MPCE
based equalization and ITBF. In the transmitter after modulation and spreading, the
pilot signals are added for estimating channel response in the receiver and OFDM
modulated by IFFT. The signals are beam formed through ITBF technique and
transmitted to the destination through multiple antennas. Upon receiving the signal
the channel condition is identified using pilot signal and again fed back to the
transmitter to improve the performance of the system.
65
Fig 4.5 Block diagram of MIMO MC CDMA system with MPCE based MMSE and ITBF
CP
Insertion
IFFT P/S
ITBF
Unit
Pilot insertion
based on MPCE
PN
Sequence
MappingData S/P
PN
Sequence
MMSE
Equalization
Detector
CP
Removal
FFTP/S
Estimated
Data
S/P
MPCE
65
66
4.4 SIMULATION RESULTS AND DISCUSSION
The MIMO MC CDMA system with MPCE based MMSE equalization and
ITBF is simulated for different diversity techniques using MATLAB with the
parameters given in Table 4.1. The result shows the BER performance with respect
to Eb/No for MPCE based equalization and ITBF under Rayleigh fading channel.
Performance of the system improves in terms of BER due to the antenna diversity.
The MIMO MC CDMA system is tested with different SC (16, 64, and 128) for
QPSK/16 QAM modulation and 2x2/4x4 antennas.
Table 4.1 Simulation parameters of the system with MPCE based MMSE and
ITBF
Spreading Codes Walsh Hadamard Code
Number of SCs 16/ 64 /128
Channel Rayleigh fading
Modulation QPSK/16QAM
Antennas 2x2/4x4
Equalization/Estimation MMSE/MPCE
4.4.1 Performance of the System with MPCE Based MMSE and ITBF
(QPSK)
Fig.4.6 and Table 4.2 shows the BER performance of MIMO MC
CDMA,MIMO MC CDMA with MMSE, MIMO MC CDMA with MPCE and
ITBF for QPSK modulation with 4 x 4 antenna configuration. From the result it is
evident that the system with MPCE and ITBF performs better than the system with
MPCE alone. This is the actual contribution of ITBF which ensures, at every
instant, BF is invoked dynamically to tackle the impairments of channel.
From the Table 4.2. it is observed that the Eb/No requirement for MIMO MC
CDMA system with MPCE and ITBF is 2.8 dB less compared with the system using
MPCE alone for the target BER of 10-3
due to emphasis of the signal in the
direction of desired user and reduction of the interference from other user.
67
Fig.4.6 Performance of 4 x 4 antennas configuration (128 SCs, QPSK)
Table 4.2 Impact of MPCE based MMSE and ITBF at target BER of 10-3
(QPSK)
MIMO MC CDMA system Eb/No (dB) 12
System with MPCE based MMSE equalization Eb/No (dB) 10
System with MPCE based MMSE equalization and ITBF Eb/No (dB) 7.2
4.4.2 Performance of the system with MPCE based MMSE and ITBF
(16 QAM)
The same system is tested for different SCs and antenna configuration for
16 QAM, which is shown in the Figs. 4.7 to 4.12 and Table 4.3. From the results, it
is observed that the performance of the system gradually increases due to the
frequency diversity offered by the increase in SCs. Fig. 4.10, Fig.4.11 and Fig.4.12
shows the BER performance of MIMO MC CDMA for 4x4 antenna configuration.
0 5 10 15
10
-4
10
-3
10
-2
10
-1
10
0
Eb
/No
BER
MIMO MC CDMA
MIMO MC CDMA with MPCE based MMSE
MIMO MC CDMA with MPCE based MMSE & ITBF
68
Fig.4.7 Performance of 2 x 2 antennas configuration (16 SCs, 16 QAM)
Fig.4.8 Performance of 2 x 2 antennas configuration (64 SCs, 16 QAM)
0 5 10 15 20 25
10
-4
10
-3
10
-2
10
-1
10
0
Eb
/No
(dB)
BER
MIMO MC CDMA
MIMO MC CDMA w ith MPCEbased MMSE
MIMO MC CDMA w ith MPCEbased MMSE& ITBF
0 5 10 15 20 25
10
-4
10
-3
10
-2
10
-1
10
0
Eb
/No
(dB)
BER
MIMO MC CDMA
MIMO MC CDMA w ith MPCEbased MMSE
MIMO MC CDMA w ith MPCEbased MMSE& ITBF
69
Fig.4.9 Performance of 2 x 2 antennas configuration (128 SCs, 16 QAM)
Fig.4.10 Performance of 4 x 4 antennas configuration (16 SCs, 16 QAM)
0 5 10 15 20
10
-4
10
-3
10
-2
10
-1
10
0
Eb
/No
(dB)
BER
MIMO MC CDMA
MIMO MC CDMA with MPCE based MMSE
MIMO MC CDMA with MPCE based MMSE & ITBF
0 5 10 15 20
10
-4
10
-3
10
-2
10
-1
10
0
Eb
/No
(dB)
BER
MIMO MC CDMA
MIMO MC CDMA w ith MPCEbased MMSE
MIMO MC CDMA w ith MPCEbased MMSE& ITBF
70
Fig.4.11 Performance of 4 x 4 antennas configuration (64 SCs, 16 QAM)
Fig.4.12 Performance of 4 x 4 antennas configuration (128 SCs, 16 QAM)
0 5 10 15 20
10
-4
10
-3
10
-2
10
-1
10
0
Eb
/No
(dB)
BER
MIMO MC CDMA
MIMO MC CDMA w ith MPCEbased MMSE
MIMO MC CDMA w ith MPCEbased MMSE& ITBF
0 5 10 15 20
10
-4
10
-3
10
-2
10
-1
10
0
Eb
/No
(dB)
BER
MIMO MC CDMA
MIMO MC CDMA with MPCE based MMSE
MIMO MC CDMA with MPCE based MMSE & ITBF
71
Comparing Fig. 4.7, Fig. 4.8 and Fig.4.9 with Fig. 4.10, Fig. 4.11 and
Fig.4.12, the latter figures show improved performance when the number of antenna
is increased due to the exploitation of spatial diversity. From the simulation results it
is quite clear that in all the cases the system with MPCE based MMSE equalization
and ITBF performs better. From the Table 4.3 it is noted that the Eb/No requirement
is reduced from 15 dB to 7.8 dB by increasing SCs from 16 to 128 as well as
increasing the antenna configuration from 2x2 to 4x4.
Table 4.3 Impact of MPCE based MMSE and ITBF at target BER
of 10-3
(16 QAM)
Ant.
confi.
16 SCs 64 SCs 128 SCs
MPCE based
MMSE
equalization
Eb/No (dB)
MPCE based
MMSE with
ITBF Eb/No
(dB)
MPCE based
MMSE
equalization
Eb/No (dB)
MPCE based
MMSE with
ITBF Eb/No
(dB)
MPCE based
MMSE
equalization
Eb/No (dB)
MPCE
based
MMSE
ITBF Eb/No
(dB)
2 x 2 18.2 15 17.6 14.2 15 11.8
4 x 4 15 11.7 13.5 10.3 12 7.8
4.5 SUMMARY
ITBF is incorporated in MIMO MC CDMA to effectively tackle the channel
impairments. ITBF is made dynamic to suit the nature of fast fading channel and
from the simulation result it is observed system with ITBF and MPCE based
equalization is better than the system with MPCE based equalizer alone. From the
numerical result it is observed that the performance of the system increases due to
the diversity offered by ITBF in the range of 17.58% to 21.22% for 2x2 antennas
and 22% to 35% for 4x4 antenna configuration.
72
CHAPTER 5
PERFORMANCE OF MIMO MC CDMA SYSTEM WITH MPCE
BASED MMSE EQUALIZATION, ITBF AND NR
5.1 INTRODUCTION
Equalization employed in the receiver is a corrective measure to reduce ISI,
whereas BF is a preventive measure incorporated in the Transmitter. To further
improve the performance, relaying techniques are incorporated in the channel to
increase SNR, improve coverage, reduce power requirements at mobile stations and
will effectively reduce number of base station. The source (S) transmits to the
relay (R) nodes and the signal is retransmitted to the destination (D). When there is a
direct link between S and D, the D node will receive two replicas of the same data
transmitted through two different and independent channels: the S-R-D channel and
the S-D channel. The D node combines the direct signal in the first phase and the
relayed signals in the second phase to improve the SNR.
Since the R nodes are generally placed in different physical locations, a
diversity gain can be realized due to the spatial separation of the relays which would
enforce independent fading. Cooperative communication, an alternative technique to
provide impressive performance by exploiting spatial diversity in wireless
transmission. [231-233], has attracted researchers due to its ability to extend system
coverage, enhance spectrum efficiency and reduce the need for physical deployment
of more number of base station [250]. The basic idea of cooperative communication
is that all mobile users in a wireless network can help each other to send signals to
the D cooperatively. Thus, it is inherently more reliable for the destination to receive
the transmitted information, since from a statistical point of view, the chance of
having all transmission links to the destination failing is seldom.
73
5.2 CLASSIFICATION OF RELAY SYSTEM
Based on number of relay nodes used in the communication system the relay
can be classified as single relay, multiple relay and MIMO multi relay system. Based
on transmission the relay can be classified as one way and two way relay system.
5.2.1 Single Relay System
The relays can be mobile terminals (user terminals) or fixed terminals which
are known as infrastructure relays. When there is only one R node assigned to assist
the communication between the S and the D, it is called single relay system as
shown in the Fig.5.1
Fig.5.1 Simple three node relay
5.2.2 Multiple Relay System
In multiple relay, the S communicates with the D through L relay terminals
R1, . . . , RL. All terminals are equipped with one antenna and operate in a half
duplex mode. The transmission for every information symbol happens in two
phases. In the first phase, the S transmits the signal to the D through the direct
channel and to the Rs. In the second phase, the Rs simultaneously forward their
received signals to the D. In Fig 5.2(a) due to deep large scale fading effects
produced by the long distance, the direct link is not included between the S and the
D. If communication through R is not possible, direct link is established between S
and D as shown in Fig 5.2(b).
S D
R
74
Fig.5.2(a) Multi relay without direct link to D
Fig.5.2(b) Multi relay with direct link to D
5.2.3 MIMO Multi Relay System
The combination of relaying and MIMO techniques is advantageous as it
increases the data rate in the cellular edge and extends the network coverage.
Fig 5.3(a) shows MIMO relay networks which has been extensively investigated in
[221-228]. In addition, MIMO multi relay networks also has been studied in [229,
230, 247] and it is shown in the Fig 5.3(b).
Fig.5.3(a) MIMO relay with direct link to D
D
R1
RS
RL
S D
R
R
R
S D
R
75
Fig.5.3(b) MIMO Multi relay without direct link to D
The MIMO multi relay network consists of a single S and D node, both
equipped with multi antennas and relay network consisting of parallel relays with
multi antennas. Data transfer between S to D takes two non overlapping time slots
for the data to be transmitted from the S to the D via the S-R and R-D channels.
5.3 ONE WAY AND TWO WAY RELAY SYSTEM
In One way relay system, the information is always transmitted from the S
node and the D receives the signal from S. In two way scenario, the communication
is bi directional where two users exchange information. Under this scenario, each
node is not only a S, but also the intended D of the other node.
5.3.1 One Way Half Duplex
In half duplex transmission the data transmission will flow in one direction at
a time. Different modules of one way half duplex are as follows:
In module I, during the first time slot the S communicates with the R and D
(solid lines in Fig. 5.4(a)) and in the second time slot the R communicates with the
D (dashed line). This module shows the same structure as the Broadcast Channel
(BC) during the relay receive phase. This module is used by the cooperative
transmission defined in [221,234] and also in the relay assisted transmission
described in [235].
S D
R
R
R
76
Fig.5.4(a) One way half duplex module 1
On the other hand, in module II during the first slot the S transmits to the R
(solid line in Figure 5.4(b)). It is assumed that the D is unable to receive the message
from the S in that phase. In the second time slot S and R transmits simultaneously to
the D (dashed lines). Hence in the relay transmit time slot the channel becomes a
multiple access channel.
Fig.5.4(b) One way half duplex module II
Fig.5.4(c) One way half duplex module III
Module III is the combination of module I and II. The S transmits to the R
and the D (solid lines in Figure 5.4(c)) in the first time slot. Then, in the second time
slot, the D and the R transmits to the destination (dashed lines). Notice that the R is
transmitting during the second phase, so that it cannot be aware of the signal
transmitted by the S in the second phase. This module can achieve a better spectral
efficiency than the previous modules but has disadvantage of increased system
complexity.
S D
R
S D
R
S D
R
77
Fig.5.4(d) One way half duplex module IV( Forwarding)
Module IV, the traditional forwarding module consists of a transmission
from S to R during the first time slot and a transmission from R to D in the second
time slot as in Figure 5.4(d). It should be emphasized that the half duplex relay
module discussed previously (module I, II and III) makes good use of the S-D link
in contrast to the forwarding module. Likewise, if that link presents a very bad
quality compared with the S-R and R-D link, the performance obtained by modules
I, II and III converges to the forwarding one.
5.3.2 Two Way Half Duplex Mode
The relay scheme used in one way communication system can also be used
for two way relay system with some modifications. In a typical one way relay
system, the communication is established in two approaches. A straight forward
approach is to avoid interference which deploys two successive one way relay
schemes. Since most of the wireless devices operate in half duplex transmission
mode, a two way relaying scheme requires four phases (in time or frequency) to
accomplish the exchange of symbols between the two transceivers.
Fig. 5.5 illustrates the two way relay channel which is composed of two S
nodes S1, S2 and an R node. The module I is also referred as a traditional
transmission scheduling scheme. For this transmission scheme, interference is
usually avoided by prohibiting the overlapping of signals in the same time slot. A
possible transmission schedule is given in Fig. 5.5(a). In the First time slot, the node
S1 transmits the data symbol to the R. In the second time slot the R node simply
amplifies and forwards what
S D
R
78
it has received from the first time slot to node S2. This process finishes the signal
transmission from node S1 to S2. In the third and fourth time slots, transmission is
just in the reverse direction to complete the signal transmission from S2 to S1. A total
of four time slots are needed for exchanging of data symbols in opposite directions.
Fig. 5.5(a) Two way half duplex module I
Fig. 5.5(b) Two way half duplex module II
In Module II shown in Fig.5.5 (b), during the First time slot, node S1
transmits data symbols to the R node. In the second time slot S2 transmits another
data symbols to the R node. Finally in the third time slot, the R node first combines
what it has received from those two terminals, and then forwards a scaled version of
this symbol to both nodes S2 and S1. A total of three time slots are needed, for a
throughput improvement of 33% over the traditional transmission scheduling
scheme.
Module III shown in Fig.5.5(c) is the most efficient transmission scheme and
in this module only 2 time slots are needed to complete the information exchanging
process. In the 1st
time slot, both S1 and S2 transmit data symbols to the R node.
Then, in the second time slot (the Broadcasting phase), R forwards the received
signals to both end terminals to complete this information exchanging process.
Comparing these three modules the system transmission methods are the same for
S1 S2
R
1st
2nd
4th 3rd
S1 S2
R
1st
2nd
3rd 3rd
79
every module (two way relay system without direct channel) where the maximum
diversity of all the three modules must be the same. Therefore it can be concluded
that module III always outperforms module I and module II in terms of diversity
multiplexing tradeoff.
Fig. 5.5(c) Two way half duplex module III
Fig. 5.5(d) Two way half duplex module IV
Module IV in Fig.5.5 (d) illustrates the two way relay system which contains
the direct link between the two end terminals. For this system, with the same
assumptions as the system without direct link, the operation of the module is shown
as following. In the first time slot, S1 transmits data symbols to both R and S2. In the
second time slot S2 transmits another data symbols to the R and S1. Finally, in the
third time slot, R combines the data received from the first two time slots and
forwards it to both the end terminals S1 and S2. Module IV has higher spatial
diversity than module III but when two end terminals are out of range, direct link is
not possible.
In order to achieve two way relay transmission in fewer phases, R requires a
more complicated hardware and a higher signal processing capability and the
received data from the two transceivers need to be combined at R. There are
different approaches of combining data such as superposition coding, network
coding and Lattice coding. In superposition coding, R retransmits the linear sum of
S1 S2
R
1st
1st
2nd 2nd
S1 S2
R
80
the two sets of symbols containing the decoded data of the two transceivers. Each
transceiver subtracts its own data first and then decodes the data of the other user
[236]. In network coding, R combines the data from two terminals exploiting the
XOR operation where the combined data is re modulated and retransmitted. The two
terminals will find out the desired data by XOR ing the received data with its own
transmitted data [237, 238].
5.4 FULL DUPLEX TRANSMISSION
In full duplex mode shown in Fig.5.6, R amplifies and forwards the signals
to the destination while receiving the signals from S, which saves the time and space
resources of transmission and can obviously bring in an improvement of the
capacity. As transmission and reception is simultaneous on the same frequency in
full duplex mode, practical implementations suffer a self interference and signal
leakage between transmission and reception at R.
Fig.5.6 Full duplex module
5.5 CLASSIFICATION OF RELAY SCHEMES
Author‟s in [239] has discussed about the wide variety of relay schemes.
According to the processing functionality of relay node, the cooperative
communication scheme can be classified into Amplify and Forward (AF) [245,246] ,
Decode and Forward (DF) and compress and forward (CF)[240].
5.5.1 Amplify and Forward (AF) Relay
In AF scheme, R simply captures the signal from S, amplifies it, then
retransmits a noisy version of source transmission. Therefore, AF relay can be
considered transparent to modulation and coding techniques which are performed at
S and D. Since AF relay do not need decoding, it has low complexity transceivers
T R D
81
and requires less power for processing. One of the key parameter in AF relaying
design is the amplifying gain. There are two types of amplifying gain, i.e., variable
gain which depends on the instantaneous channel fading of the received path to
choose the amplification gain and fixed gain which is constant and depends on the
fading channel statistics. Variable gain relaying generally outperforms the fixed gain
relaying system. However, the requirement of instantaneous channel information
will rise the complexity and cost of R.
While in fixed gain relaying, R uses long term statistics of inward channel
for designing the amplification gain. Therefore, fixed gain relaying does not require
the instantaneous CSI and is also known as semi blind relay. The advantage of fixed
gain relaying is R, does not need CSI from S and therefore system overhead and
complexity is less. Due to its lower complexity, the fixed gain AF relaying scheme
is preferred in the system which has a strict requirement of transmission delay.
5.5.2 Decode and Forward (DF) Relay
In DF scheme, R implements a full physical layer transceiver. R decodes the
signals received from S, reencodes the entire received signal and retransmits to the
destination. In order to achieve the maximal diversity order, R should be able to know
whether or not it has decoded correctly and then adaptively transmit the re encoded
signal based on the obtained knowledge. Generally error correction codes are used for
DF relaying to detect and correct the errors at R node. Under reasonable channel
conditions, the regenerated signal can be same as S signal when all transmission errors
between S and R are corrected by channel coding.
Fig. 5.7 compares the signal processing in AF and DF relays. As illustrated
in this figure, DF relay generates the error free retransmitted signal which is equal
to the signal transmitted by S. Such ability can be realized through some
sophisticated mechanisms, such as error detecting codes and appropriate SNR
thresholds at the relay. However, these mechanisms will increase the complexity
of the system. On the other hand, if R forwards the decoded signals blindly, the
system performance will be degraded by errors at R which are propagated to the
82
destination. Compared to DF relay, the noise and fading of the two hop channel is
accumulated with the desired signals along with the transmission path in AF relay
system. Although, AF relay does not suffer from the error propagation problem as
DF relay, no hard decision is performed on the received signal at R.
Fig. 5.7 Comparison of AF and DF relay
5.5.3 Compress and Forward (CF) Relay
Relays with CF module are also called Estimate and Forward (EF)
[241, 242], Observe and Forward (OF) [128], or Quantize and Forward (QF) [243].
CF is similar to DF module. But, unlike DF, CF goes beyond the quantization
process by applying S coding techniques on the received signal [244]. Thus, CF
module can be regarded as a hybrid solution of DF and AF modules. The received
signal is not decoded at R. But, the signal is quantized and source coded before it is
transmitted. So, the transmitted signal contains estimation errors. At the destination,
the relay estimation can be used as additional information while coding the signal
approaching through direct link.
5.6 MIMO OFDM SYSTEM WITH RELAY
The block diagram of MIMO OFDM transmitter and receiver using relay is
shown in Fig.5.8. The incoming data are first converted, coded and converted from a
serial bit streams into blocks of N complex signal samples. On each of these blocks,
an IFFT is performed. After parallel to serial conversion the data are transmitted to
S
AF
D
DF
83
receiver through R (different types of R model described in section 5.2) using
MIMO system. In the receiver to detect the original data reverse process of
transmitter takes place.
Fig.5.8 Block Diagram of MIMO OFDM transmitter and receiver with relay
5.7 MIMO MC CDMA SYSTEM WITH MPCE BASED MMSE
EQUALIZATION, ITBF AND NR
The proposed model of MIMO MC CDMA system incorporating channel
equalization, MPCE, ITBF and novel relay (NR) is shown in Fig.5.9. At the end of
OFDM modulation the signals are beam formed and transmitted to both the Relay
and destination through multiple antennas. The novelty of the proposed algorithm
lies in the selection of relay link between S and D and selection of number of
antennas based on link quality and service required. The destination node combines
the S node signal in the first phase and relayed signal in the second phase.
R
Mapping
Serial to
parallel
Pilot
insert IFFT
Add Cyclic
Prefix
Parallel
to serial
Demap
Serial to
Parallel
Remove
Cyclic Prefix
FFT
Pilot
Extract
Channel
Estimation
Parallel
to Serial
Data In
Data Out
84
Fig.5.9 Block diagram of MIMO MC CDMA system with MPCE based MMSE, ITBF and NR
Transmitter
CP
Insertion
IFFT P/S
ITBF
Unit
Pilot insertion
based on MPCE
MappingData
PN
Sequence
S/P
Detector
CP
removal
FFT S/P
PN
Sequence
P/S MMSE
Equalization
MPCE
Estimated
Data
First time slot
Second time slot
Receiver
Relay
Relay
Beam forming with
Relay selection
84
85
S 𝐵(𝑛)
𝑦𝑑
(𝑛)
(𝑡2)
𝑦𝑑
(𝑛)
(𝑡1)
𝑦𝑟
𝑛
(t1) 𝑥 𝑟
𝑛
(t2)
𝐻𝑑
(𝑛)
𝐻𝑟
(𝑛)
𝐻𝑠
(𝑛)
Fig. 5.10 shows three nodes AF relay MIMO MC CDMA system where the
S node transmits information to the destination node through R node. The S, R, and
D node are equipped with Ns, Nr and Nd antennas, respectively. The communication
process between S and D node is completed in two time slot, to avoid the
interference between direct paths and R links. In the first time slot, the signal
sequence is modulated by NC subcarriers, ( )
, 1,.....,n
b cN n N as number of symbols
in the nth
subcarrier and it is transmitted to R as well as D. In second time slot the R
transmit the amplified version of signal to D.
Fig. 5.10 MIMO MC CDMA with three node AF relay
The received signal at R and D node can be expressed as [251]
( ) ( ) ( ) ( )
( ) ( ) ( ), 1,......n n n n
r s r c
y t H x t t n N  
(5.1)
( ) ( ) ( ) ( )
( ) ( ) ( ), 1,......n n n n
d d d c
y t H x t t n N  
(5.2)
where ( ) ( ) ( )
( ) ( ), 1,...... ,n n n
cx t P s t n N  is the channel pre coding matrix for the S
signals at the nth
subcarriers. The ( )
( )n
ry t and ( )
( )n
r t are the received signal and the
noise vectors at the relay node, respectively, ( )
( )n
dy t and ( )
( )n
d t are the received signal
and the noise vectors at the destination node at time t, respectively. In the second
slot (t+1), the relay node amplifies the received signal vector at the nth
subcarrier
with an Nr × Nr matrix F(n)
and transmits the amplified signal vector to the
destination node.
86
( ) ( ) ( ) ( ) ( ) ( ) ( ) ( )( )
( ) ( ) ( 1)( 1) n n n n n n n n
r s r r d
n
d H F H x t H F t ty t     (5.3)
The total received signal at the destination node over two time slot is
expressed using expression (5.1) and (5.3) as
( )
( )
( )
( 1)
( )
( )
n
dn
n
d
y t
y t
y t
 
  
   (5.4)
( ) ( ) ( ) ( ) ( ) ( ) ( ) ( )
( ) ( ) ( )
( ) ( ) ( 1)
( ) ( )
n n n n n n n n
r s r r d
n n n
d d
F FH H x t H t t
H x t t
 

    
    
      
(5.5)
where ( )
( 1)n
dy t  is received signal at the destination node at time t+1, ( )n
rH is an
Nd × Nr MIMO channel between the relay and destination nodes, ( )n
sH is an Nr× Ns
MIMO channel matrix between the source and relay nodes, ( )n
dH is an Nd × Ns
MIMO channel matrix between the source and destination nodes, F(n)
is the
amplified signal vector at the relay node and ( )
( 1)n
d
t  is the noise vectors at the
destination node at t+1.
If BF is incorporated in the transmitter the equation (5.1 and 5.2) can be
expressed as,
( ) ( ) ( ) ( ) ( )
1 1 1( ) ( ) ( ), 1,......n n n n n
r s r c
t H x t t n Ny B   
(5.6)
( ) ( ) ( ) ( ) ( )
1 1 1( ) ( ) ( ), 1,......n n n n n
d d d c
y t H x t t n NB   
(5.7)
where B(n)
is the beam form vector, ( )
1( )n
r t and ( )
1( )n
d t are the noise vector at the
relay and destination node respectively. In the second slot (t2), the relay node
amplifies the received signal vector at the nth
subcarrier with an Nr × Nr matrix F(n)
and transmits the amplified signal vector to the destination node. It is expressed as
( ) ( ) ( )
2 1( ) ( ), 1,......n n n
r r cx t F y t n N 
(5.8)
87
The received signal vector at the nth
subcarrier of the destination node via the
S-R-D can be expressed using the expression (5.6) and (5.8) as
( ) ( ) ( ) ( )
2 2 2( ) ( ) ( )n n n n
d r r dy t H x t t 
( ) ( ) ( ) ( ) ( ) ( ) ( ) ( )
1 1 2( ) ( ) ( )n n n n n n n n
r s r r d
H H x t H t tF F  
(5.9)
The total received signal at the destination node over two time slot is
expressed using expression (5.7) and (5.9) as
( )
( )
( )
2
1
( )
( )
( )
n
dn
n
d
y t
y t
y t
 
  
  
( ) ( ) ( ) ( ) ( ) ( ) ( ) ( )
( ) ( ) ( ) ( )
1 1 2
1 1
( ) ( ) ( )
( ) ( )
n n n n n n n n
r s r r d
n n n n
d d
H F H x t H F t t
H B x t t
 

   
   
       (5.10)
where ( )
2( )n
dy t and ( )
2( )n
d t are the received signal and the noise vectors at the
destination node at time t2, respectively. Finally the signals are equalized with help
of channel estimation described in chapter 3.
5.8 SIMULATION RESULTS AND DISCUSSION
MIMO MC CDMA system with MPCE based MMSE, ITBF and NR is
simulated using MATLAB with the parameters given in Table 5.1 and BER is
evaluated by varying Eb/No. After incorporating NR, the system performance with
equalization, ITBF and NR is compared with the system with equalization and
ITBF.
88
Table 5.1 Simulation parameter of the system with MPCE based MMSE,
ITBF and NR
Spreading Codes Walsh Hadamard Code
Number of SC 64 /128
Channel Rayleigh fading
Modulation QPSK/16QAM
Antennas 2x2/4x4
Equalization/Estimation MMSE/MPCE
5.8.1 Performance of the System with MPCE Based MMSE, ITBF and NR
(QPSK)
Fig. 5.11 shows the BER performance of MIMO MC CDMA for 128 SCs
with 4x1x4 antenna configuration using QPSK modulation. The BER of the NR
with ITBF is reduced as the BF improves gain in the desired direction and rejects the
interference. Further by increasing the space diversity the simulation is repeated and
the results are depicted in Fig. 5.12 and can be inferred that the performance is
further improved due to the spatial diversity and the improvement in the reliability
of the link.
Fig. 5.11 Performance of 4 x 1 x 4 antenna configuration for 128 SCs (QPSK)
0 5 10 15
10
-4
10
-3
10
-2
10
-1
10
0
Eb
/No
(dB)
BER
MIMO MC CDMA
MIMO MC CDMAwith MPCE based MMSE
MIMO MC CDMAwith MPCE based MMSE & ITBF
MIMO MC CDMAwith MPCE based MMSE, ITBF & NR
89
Fig 5.12 Performance of 4 x 2 x 4 antenna configuration for 128 SCs (QPSK)
Table 5.2 Impact of MPCE, ITBF and NR (QPSK) at the target BER of 10-3
MIMO MC CDMA system Eb/No (dB) 12
System with MMSE Eb/No (dB) 9.8
System with MPCE based MMSE Eb/No (dB) 10
System with MPCE based MMSE and ITBF Eb/No (dB) 7.2
System with MPCE based MMSE, ITBF and NR Eb/No(dB) 4.2(Single antenna)
2.8(Two antenna)
Table 5.2 shows numerical result of MIMO MC CDMA system with MPCE
based MMSE, ITBF and NR for the target BER of 10-3
. Initially the Eb/No of the
MIMO MC CDMA system is 12 dB which is reduced to 9.8 dB using equalization
with ICE (discussed in chapter 2). Practically ICE is not possible therefore the
proposed system is tested with the actual channel estimation using pilot signal.
Hence the MPCE based MMSE increases the Eb/No requirement from 9.8 dB to
0 5 10 15
10
-4
10
-3
10
-2
10
-1
10
0
Eb
/No
BER
MIMO MC CDMA
MIMO MC CDMA with MPCE based MMSE
MIMO MC CDMA with MPCE based MMSE & ITBF
MIMO MC CDMA with MPCE based MMSE, ITBF & NR
90
10 dB. Equalization and channel estimations are carried out in the receiver when the
channel is affected by multipath fading effect. To improve the channel quality ITBF
is incorporated in the transmitter side that allows the transmitter to concentrate the
transmitted power onto a desired spatial direction; thus augmenting the received
SNR at the intended receiver and drastically reducing the interference of non desired
ones. Thus the ITBF technique reduces the Eb/No requirement from 10 dB to 7.2 dB.
The channel quality between the transmitter and receiver is improved by NR which
in turn reduces the Eb/No to 4.2 dB for NR with single antenna and 2.8 dB for NR
with two antennas. After incorporating all the techniques the Eb/No requirement is
reduced from 12 dB to 2.8 dB thus increasing the overall performance due to the
reduction of ISI, increase in SNR and improvement in link reliability.
5.8.2 Performance of the System with MPCE Based MMSE, ITBF and NR
(16QAM)
The performance of the system is also tested with 16 QAM modulation and
the simulation result is shown in the Fig.5.13 and Fig. 5.14 which depict the BER
performance of MIMO MC CDMA for 64 SCs with 2x1x2 and 2 x 2 x 2 antenna
configuration respectively. The BER of the ITBF with NR is reduced as ITBF
improves gain in the desired direction, rejects interference and relay improves the
link reliability. Further by increasing the SCs (128) the simulation is repeated and
the results are depicted in Fig. 5.15 and 5.16 where performance is further improved
due to the frequency diversity. It can also be inferred that increase in relay increases
the spatial diversity and the reliability of link which in turn improves the system
performance. Fig. 5.17, Fig.5.18, Fig 5.19 and Fig 5.20 shows the performance of
MIMO MC CDMA system for 4 x 4 antennas configuration with ITBF and NR
techniques for 64 SCs and 128 SCs respectively.
91
Fig.5.13 Performance of 2 x 1 x 2 antenna configuration for 64 SCs (16 QAM)
Fig.5.14 Performance of 2 x 2 x 2 antenna configuration for 64 SCs (16 QAM)
0 5 10 15 20 25
10
-4
10
-3
10
-2
10
-1
10
0
Eb
/No
(dB)
BER
MIMO MC CDMA
MIMO MC CDMA with MPCE based MMSE
MIMO MC CDMA with MPCE based MMSE & ITBF
MIMO MC CDMA with MPCE based MMSE,ITBF & NR
0 5 10 15 20 25
10
-4
10
-3
10
-2
10
-1
10
0
Eb
/No
(dB)
BER
MIMO MC CDMA
MIMO MC CDMA with MPCE based MMSE
MIMO MC CDMA with MPCE based MMSE & ITBF
MIMO MC CDMA with MPCE based MMSE, ITBF & NR
92
Fig. 5.15 Performance of 2 x 1 x 2 antenna configuration for 128 SCs (16 QAM)
Fig. 5.16 Performance of 2 x 2 x 2 antenna configuration for 128 SCs (16 QAM)
0 2 4 6 8 10 12 14 16 18 20
10
-4
10
-3
10
-2
10
-1
10
0
Eb
/No
(dB)
BER
MIMO MC CDMA
MIMO MC CDMA w ith MPCEbased MMSE
MIMO MC CDMA w ith MPCEbased MMSE& ITBF
MIMO MC CDMA w ith MPCEbased MMSE, ITBF & NR
0 2 4 6 8 10 12 14 16 18 20
10
-4
10
-3
10
-2
10
-1
10
0
Eb
/No
(dB)
BER
MIMO MC CDMA
MIMO MC CDMA w ith MPCEbased MMSE
MIMO MC CDMA w ith MPCEbased MMSE& ITBF
MIMO MC CDMA w ith MPCEbased MMSE, ITBF & NR
93
Fig. 5.17 Performance of 4 x 1 x 4 antenna configuration for 64 SCs (16 QAM)
Fig. 5.18 Performance of 4 x 2 x 4 antenna configuration for 64 SCs (16 QAM)
0 2 4 6 8 10 12 14 16 18
10
-4
10
-3
10
-2
10
-1
10
0
Eb
/No
(dB)
BER
MIMO MC CDMA
MIMO MC CDMA with MPCE based MMSE
MIMO MC CDMA with MPCE based MMSE & ITBF
MIMO MC CDMA with MPCE based MMSE, ITBF & NR
0 5 10 15 20
10
-4
10
-3
10
-2
10
-1
10
0
Eb
/No
(dB)
BER
MIMO MC CDMA
MIMO MC CDMA with MPCE based MMSE
MIMO MC CDMA with MPCE based MMSE & ITBF
MIMO MC CDMA with MPCE based MMSE, ITBF & NR
94
Fig. 5.19 Performance of 4 x 1 x 4 antenna configuration for 128 SCs (16 QAM)
Fig. 5.20 Performance of 4 x 2 x 4 antenna configuration for 128 SCs (16 QAM)
0 2 4 6 8 10 12 14 16 18
10
-4
10
-3
10
-2
10
-1
10
0
Eb
/No
(dB)
BER
MIMO MC CDMA
MIMO MC CDMA w ith MPCEbased MMSE
MIMO MC CDMA w ith MPCEbased MMSE& ITBF
MIMO MC CDMA w ith MPCEbased MMSE, ITBF & NR
0 2 4 6 8 10 12 14 16 18
10
-4
10
-3
10
-2
10
-1
10
0
Eb
/No
(dB)
BER
MIMO MC CDMA
MIMO MC CDMA w ith MPCEbased MMSE
MIMO MC CDMA w ith MPCEbased MMSE& ITBF
MIMO MC CDMA w ith MPCEbased MMSE, ITBF & NR
95
Table 5.3 Impact of MPCE based MMSE, ITBF and NR (16 QAM) at the
target BER of 10-3
Antenna
Confi.
MIMO
MC
CDMA
Eb/No (dB)
MIMO MC
CDMA with
MMSE
Eb/No (dB)
MIMO MC
CDMA
with MPCE
based MMSE
Eb/No (dB)
MIMO MC
CDMA with
MPCE based
MMSE and ITBF
Eb/No (dB)
MIMO MC CDMA with
MPCE based MMSE,
ITBF and NR Eb/No (dB)
1 antenna 2 antenna
2 x 2 /64 18.5 15.2 17.6 14.2 13 11.1
2 x 2/128 16 13.4 15 11.8 10.6 8.6
4 x 4 /64 15.2 12 13.5 10.3 8 7.2
4 x 4/128 14 10.8 12 7.8 6 3.8
The performance of MIMO MC CDMA with MPCE based MMSE
equalization, ITBF and NR are tested for 16 QAM and the numerical results are
shown in Table 5.3.The Eb/No requirement for a target BER of 10-3
is given for
various antenna configurations, SCs, ITBF and NR. From the table 5.3 it is noted
that the Eb/No requirement for a target BER of 10-3
is reduced from 18.5 dB to 3.8
dB due to MPCE based MMSE,ITBF, NR and increase in number of antennas and
SCs.
5.9 SUMMARY
This chapter discusses the improvement in quality of wireless link of MIMO
MC CDMA due to the incorporation of NR techniques. Improvement in
performance due to relaying is analyzed through simulation and can be inferred that
relay with single antenna improves the performance by 8.45% for 2 x 2/64 SCs,
10.16% for 2x2/128 SCs, 22.33% for 4x4/64 SCs and 23.07% for 4x4/128 SCs case.
It can also be noted, multiple antenna relays increases the performance further by
around 10% to 36.66% for different number of antennas in transmitter receiver with
different SCs for 16 QAM modulation.
96
CHAPTER 6
CONCLUSION
This chapter concludes the present work with a summary of research
contributions and highlights the merits of various techniques proposed for BER
reduction. It throws open problems for further research in this area.
The communication over wireless channel has three fundamental distinctions
from the wireline communication. The first is the large-scale and small scale fading,
second is the interference between the transmitter and receiver and the third is the
user mobility in the network. The presence of fading, interference and mobility
makes the design of wireless communication system challenging. The conventional
design focusing on the reliability of the connection needs to mitigate the fading and
multipath effects. Modern wireless system design focusing on the spectral efficiency
gains from the rich multipath environment by means of utilizing bandwidth and
spatial diversity through multicarrier modulation and MIMO communication.
However, possible potential gain in spectral efficiency is challenged by the
receiver‟s ability to accurately detect the symbol.
If ISI arises within a system, the receiver output becomes erroneous at the
decision device. This is an unfavorable result that should be reduced to the most
minimal amount possible. Error rates from ISI are minimized through the use of
equalization techniques. The performance of the equalizer depends on the quality of
the channel estimate. The channel frequency response is typically not known at the
receiver in advance and changes over time for a time varying channel. Therefore, it
is necessary to perform channel estimation at the receiver prior to equalization. It is
preferable to perform channel estimation in the frequency domain to directly obtain
the channel frequency response. This can be accomplished by transmitting a known
97
training signal. The CSI obtained from channel estimation is not only used for
equalization, but it is also possible to improve the channel quality between the
transmitter and the receiver using BF in the transmitter. A beamforming method is
proposed which helps to improve the receiver performance without degrading any
benefit of a MIMO MC CDMA. To further increase the throughput and extend the
coverage of cellular networks the relay networks can be incorporated in the MIMO
MC CDMA system.
6.1 RESEARCH CONTRIBUTIONS
The MMSE equalization technique is proposed for MIMO MC CDMA
system and the performance of the receiver is obtained through simulation and it is
compared with MC CDMA and MIMO MC CDMA system. Simulation has been
carried out for different antenna configuration (2x2, 3x3 and 4x4) and different SCs
(16, 64 and 128) for BPSK, QPSK and 16 QAM modulations.
It is inferred from the result that the performance of the MIMO MC CDMA
without equalization for QPSK (128SCs/4 x 4) modulation shows 22.6% improved
performance compared with the existing MC CDMA system due to spatial diversity.
Further the performance of proposed MIMO MC CDMA with MMSE equalization
is compared with MIMO CDMA system where the former shows18.33% improved
performance due to reduction of ISI. It can also be inferred that increase in number
of transmitting and receiving antennas and increase in number of SCs improves the
performance due to diversity and multiplexing gain.
Performance of the proposed system can still be optimized by MIMO MC
CDMA with MPCE since MIMO MC CDMA with Equalization under ICE is
practically not possible. To make the system more realistic, MPCE is incorporated
and the system performance is tested for different antenna configuration, different
SCs and modulation. As the estimation here closely matches with the realistic
situation, the performance of the MIMO MC CDMA with equalization by MPCE is
16.66 % which is 1.67% inferior than the system with equalization under ICE for
98
QPSK (128/4 x 4). However the performance is improved by increasing the antenna
diversity and frequency diversity for different modulation.
MPCE based MMSE equalization is incorporated in the receiver to improve
the system performance when the channel is affected by multipath fading. To
reduce the effect of multipath fading in the channel and to improve the link
performance, the transmitter is equipped with ITBF in which an array of antennas is
directed to the desired user, to improve the reception quality. By employing ITBF in
MIMO MC CDMA system with MPCE based MMSE equalization, the performance
increases in terms of BER. The simulation is repeated for different antenna
configuration and SCs and the result infers the performance of proposed system is
improved by 28% than the MIMO MC CDMA with equalization.
Further to improve the system performance co operative communication
through AF relay node is incorporated in the proposed system. Simulation is carried
out for MIMO MC CDMA with MPCE based MMSE equalization and ITBF using
NR with single antenna (2x1x2,4x1x4) and NR with two antennas (2x2x2,4x2x4).
From the result it is inferred that the performance of the proposed NR with single
antenna improves 41.66 % than the MIMO MC CDMA with MPCE based MMSE
equalization and ITBF. Hence the Losses and noise are due to spatial diversity and
reliability of link provided by NR.
Eventhough the proposed system has more hardware complexity due to MPCE
based MMSE equalization, ITBF and NR, it decreases the Eb/No requirement
considerably reducing the transmitter power of the network by 41.66 % . This helps
to ensure safe power density level of 0.1 µW/m2
to 100 µW/m2
stipulated by
different countries and avoids harm to the living beings, thus ensuring eco friendly
communication through reduction of electromagnetic intensity in the air.
99
6.2 SCOPE FOR FUTURE WORK
The following are some of the ideas and potential problems that might be
interesting for researchers to pursue in future.
- Efforts may be made to reduce the interference through joint transmit
and receive BF .
- It will be interesting that the performance of the proposed system can be
improved by employing BF technique in the relay nodes also.
- In the proposed system DF and CF can be deployed but it increases the
complexity. So if the complexity is reduced, DF and CF can be used
instead of AF relay in the proposed system to avoid noise propagation in
the channel.
- The proposed system consists of single relay system with multiple
antennas. To further increase the throughput and extend the coverage in
cellular network it is possible to add multiple relays with multiple
antennas.
100
REFERENCES
[1] Mohammed El Hajjar and Lajos Hanzo, “Dispensing with channel
estimation”, IEEE Vehicular Technology Magazine, vol. 5, no. 2,
pp.42-48, 2010.
[2] Benjamin R. Hamilton, Xiaoli Ma, John E. Kleider and Robert J. Baxley,
“OFDM pilot design for channel estimation with null edge subcarriers”, IEEE
Transactions on wireless communications, vol.10, no. 10, pp. 3145-3150, 2011.
[3] Francesco Montorsi and Giorgio Matteo Vitetta, “On the performance limits
of pilot based estimation of band limited frequency selective communication
channels”, IEEE Transactions on Communications, vol. 59, no. 11,
pp. 2964-2969, 2011
[4] Keller, T. and Hanzo, L., “Adaptive multicarrier modulation: A convenient
framework for time frequency processing in wireless communications”,
Proceedings of IEEE, vol. 88, pp.545-550, 2000.
[5] Slimane, S. B., “OFDM schemes with non overlapping time waveforms”,
Proceedings of 48th
IEEE Conference on Vehicular Technology VTC 98,
vol. 3, pp. 2067-2071, 1998.
[6] S. Hara and R. Prasad, “Design and performance of multicarrier CDMA
system in frequency selective rayleigh fading channels”, IEEE Transactions
on Vehicular Technology, vol. 48, no. 5, pp. 1584-1595, 1999.
[7] S. M. Alamouti, “A simple transmit diversity technique for wireless
communications”, IEEE Journal on Selected Areas in Communications,
vol. 16, no. 8, pp. 1451–1458, 1998.
[8] N. Yee and J.P. Linnartz, “BER of multi carrier CDMA in an indoor Rician
fading channel”, Proceedings of the Twenty Seventh Asilomar Conference
on Signals, Systems and Computers, vol. 1, pp. 426-430, 1993.
[9] Z. Li and M. Latva aho, “BER performance evaluation for MC CDMA
systems in Nakagami m fading”, Electronics Letters, vol. 38, no. 24,
pp.1516-1518, 2002.
101
[10] Z. Li and M. Latva aho, “Bit error rate analysis for MC-CDMA systems in
Nakagami m fading channels”, EURASIP Journal on Advances in Signal
Processing, vol. 10, pp. 1585-1594, 2004.
[11] G. K. Karagiannidis, D. A. Zogas and S. A. Kotsopoulos, “Statistical
properties of the EGC output SNR over correlated Nakagami m fading ”,
IEEE Transactions on Wireless Communications, vol. 3, no. 5,
pp. 1764-1769, 2004.
[12] Q. Shi and M. Latva aho, “Accurate bit error rate evaluation for synchronous
MC CDMA over Nakagami m fading channels using moment generating
functions”, IEEE Transactions on Wireless Communications, vol. 4, no. 2,
pp. 422-433, 2005.
[13] Z. Li and M. Latva aho, “Error probability of interleaved MC CDMA
systems with MRC receiver and correlated Nakagami m fading channels”,
IEEE Transactions on Communications, vol. 53, no. 6, pp. 919-923, 2005.
[14] Y. Feng and J. Qin, “BER of MC CDMA systems with MRC in correlated
Nakagami m fading”, Electronics Letters, vol. 41, no. 19, pp. 1069-1071,
2005.
[15] Kyung Seung Ahn, “Performance analysis of MIMO MRC system in the
presence of multiple interferers and noise over Rayleigh fading channels”,
IEEE Transactions on wireless communications, vol. 8, no. 7,
pp. 3727-3735, 2009.
[16] N. Yee and J.P. Linnartz, “Controlled equalization of multi carrier CDMA in
an indoor Rician fading channel”, Proceedings of Vehicular Technology
Conference, (VTC 1994), vol. 3, pp. 1665- 1669, 1994.
[17] Qinghua Shi and Q. T. Zhang, “Error Probability of multicarrier CDMA with
orthogonality restoring combining over Nakagami m Fading”, IEEE
Transactions on Wireless Communications, vol. 6, no. 9, pp. 3268-3275,
2007.
[18] Jieling Wang, Hong Yang and Kechu Yi, “Multipath Combining Scheme in
single Carrier transmission systems”, IEEE Communications Letters, vol. 13,
no. 9, pp. 694-696, 2009.
[19] Barbara M. Masini and Andrea Conti, “Adaptive TORC Detection for MC
CDMA wireless systems”, IEEE Transactions on Communications, vol. 57,
no.11, pp. 3460-3471, 2009.
102
[20] M. Guenach and H. Steendam, “Performance evaluation and parameter
optimization of MC CDMA”, IEEE Transactions on Vehicular Technology,
vol. 56, no. 3, pp. 1165-1175, 2007.
[21] S. L. Miller and B. J. Rainbolt, “MMSE detection of multicarrier CDMA”,
IEEE Journal on Selected Areas in Communications, vol. 18, no. 11,
pp. 2356-2362, 2000.
[22] J. Qinghua Shi, Liang Liu and Yong Liang Guan, “Fractionally spaced
frequency domain MMSE receiver for OFDM systems”, IEEE Transactions
on Vehicular Technology, vol. 59, no. 9, pp. 4400-4407, 2010.
[23] Yusung Lee, Namshik Kim and Hyuncheol Park, “Performance of MC CDM
systems with MMSEC over Rayleigh fading channels”, IEEE Transactions
on Vehicular Technology, vol. 59, no. 6, pp. 3126-3130, 2010.
[24] F. S. Ostuni, M. R. Nakhai and A. H. Aghvami, “Iterative MMSE receivers
for space time trellis coded CDMA systems in multipath fading channels”,
IEEE Transactions on Vehicular Technology, vol. 54, no. 1, pp. 163-176,
2005.
[25] W.Van thillo, F. Horlin, J. Nsenga and V. Ramon, “Low complexity linear
frequency domain equalization for continuous phase modulation”, IEEE
Transactions on Communications, vol.8, no. 3, pp.1435-1445, 2009.
[26] A.H Mehana and A. Nosratinia, “Diversity of MMSE MIMO receivers”,
IEEE Transactions on Information theory, vol.58, no.11, pp. 6788-6805,
2011.
[27] S. Chen, A. Livingstone and L. Hanzo, “Minimum bit error rate design for
space time equalization based multiuser detection”, IEEE Transactions on
Communications, vol. 54, no. 5, pp. 824-832, 2006.
[28] S. Kaiser, “Analytical performance evaluation of OFDM CDMA mobile
radio systems”, Proceedings of 1st
European Personal Mobile
Communication Conference, pp. 215-220, 1995.
[29] Q. Shi and M. Latva aho, “Exact bit error rate calculations for synchronous
MC CDMA over a Rayleigh fading channel”, IEEE Communications Letters,
vol. 6, no. 7, pp. 276-278, 2002.
103
[30] Q. Shi and M. Latva aho, “Performance analysis of MC CDMA in Rayleigh
fading channels with correlated envelopes and phases”, Proceedings of IEE
Communications, vol. 150, no. 3, pp. 214-220, 2003.
[31] K. Zhang and Y. Guan, “Simplified BER formulations for MC CDMA
systems with orthogonality restoring combining”, Proceedings of 4th
Pacific
Rim International Conference on communication, signal processing and
Multimedia, vol. 1, pp. 668-672, 2003.
[32] S. Slimane, “Partial equalization of multicarrier CDMA in frequency
selective fading channels” Proceedings of IEEE International Conference on
Communication, pp. 26-30, 2000.
[33] A. Conti, “MC CDMA bit error probability and outage minimization through
partial combining”, IEEE Communications Letters, vol. 9, no. 12,
pp. 1055-1057, 2005.
[34] A. Conti, B. Masini, F. Zabini and O. Andrisano, “On the downlink
performance of multicarrier CDMA systems with partial equalization”, IEEE
Transactions on Communications, vol. 6, no. 1, pp. 230-239, 2007.
[35] I. Cosovic, M. Schnell and A. Springer, “Combined equalization for uplink
MC CDMA in Rayleigh fading channels”, IEEE Transactions on
Communications, vol. 53, no.10, pp. 1609-1614, 2005.
[36] L. Sanguinethi, I. Cosovic and M. Morelli, “Channel estimation for MC
CDMA uplink transmissions with combined equalization”, IEEE
Transactions on Selected Areas in Communications, vol. 24, no.6,
pp. 1167-1177, 2006.
[37] A. Conti and B. Masini, “Combined partial equalization for MC CDMA
wireless systems”, IEEE Communications Letters, vol.13, no.2, pp. 884-886,
2009.
[38] Chang Yi Yang and Bor Sen Chen, “Robust MC CDMA Channel Tracking
for fast time varying multipath fading channel”, IEEE Transactions on
Vehicular Technology, vol. 59, no. 9, pp. 4658-4664, 2010.
[39] Eric Pierre Simon, Laurent Ros, Hussein Hijazi, Jin Fang, Davy Paul Gaillot
and Marion Berbineau, “Joint Carrier frequency offset and fast time varying
channel estimation for MIMO OFDM systems”, IEEE Transactions on
Vehicular Technology, vol. 60, no. 39, pp. 955-964, 2011.
104
[40] Roberto Corvaja and A. García Armada, “SINR degradation in MIMO
OFDM systems with channel estimation errors and partial phase noise
compensation”, IEEE Transactions on Wireless Communications, vol. 58,
no. 8, pp. 2199-2203, 2010.
[41] R. Corvaja and A. García Armada, “Effect of multipath and antenna diversity
in MIMO OFDM systems with imperfect channel estimation and phase noise
compensation”, Elsevier Physical Communication, vol. 1, no. 4, pp. 288-297,
2008.
[42] S. Bittner, E. Zimmermann and G. Fettweis, “Iterative phase noise mitigation
in MIMO OFDM systems with pilot aided channel Estimation”, Proceedings
of 66th
IEEE Conference on Vehicular Technology VTC 2007, pp. 1087-
1091, 2007.
[43] P. Liu, S. Songping and Y. Bar Ness, “A phase noise mitigation scheme for
MIMO WLANs with spatially correlated and imperfectly estimated
channels”, IEEE Communications Letters, vol. 10, no. 3, pp. 141-143, 2006.
[44] M. Biguesh and A. B. Gershman, “Training based MIMO channel
estimation: a study of estimator tradeoffs and optimal training signals”, IEEE
Transactions on Signal Processing, vol. 54, no. 3, pp. 884-893, 2006.
[45] X. Ma, L. Yang and G. B. Giannakis, “Optimal training for MIMO
frequency selective fading channels”, IEEE Transactions on Wireless
Communications, vol. 4, no. 2, pp. 453-466, 2005.
[46] P. Nagvanshi, E. Masry and L. Milstein, “Optimum transmit receive beam
forming with noisy channel estimates for correlated MIMO Rayleigh
channels”, IEEE Transactions on Communications, vol. 56, no. 11,
pp. 1869-1880, 2008.
[47] Yen Chih Chen and Yu T. Su, “MIMO channel estimation in correlated
fading environments”, IEEE Transactions on Wireless Communications,
vol. 9, no. 3, pp. 1108-1119, 2010.
[48] M. H. Hsieh and C. H. Wei, “Channel estimation for OFDM systems based
on comb type pilot arrangement in frequency selective fading channels”,
IEEE Transactions on Consumer Electronics, vol. 44, no. 1, pp. 217-225,
1998.
105
[49] Y. Mostofi and D. C. Cox, “ICI mitigation for pilot aided OFDM mobile
systems”, IEEE Transactions on Wireless Communications, vol. 4, no. 2,
pp. 765-774, 2005.
[50] K.C. Hung and D. W. Lin, “Optimal delay estimation for phase rotated
linearly interpolative channel estimation in OFDM and OFDMA systems”,
IEEE Signal Processing Letters, vol. 15, pp. 349-352, 2008.
[51] Kun Chien Hung and David W. Lin, “Pilot Based LMMSE channel
estimation for OFDM systems with power delay profile approximation”,
IEEE Transactions on Vehicular technology, vol. 59, no. 1, pp.150-159,
2010.
[52] R.B. Moraes and R. Sampaio Neto, “Bit error rate minimizing pilot symbol
arrangement in closed loop orthogonal frequency division multiplexing
systems”, IET Communications, vol. 5, no. 14, pp. 1999-2008, 2011.
[53] Xianhua Dai, Han Zhang and Dong Li, “Linearly time varying channel
estimation for MIMO/OFDM systems using superimposed training”, IEEE
Transactions on communications, vol. 58, no. 2, pp. 681-693, 2010.
[54] H. Minn and N. Al Naofal, “Optimal training signals for MIMO OFDM
channel estimation”, IEEE Transactions on Wireless Communications,
vol. 5, no. 5, pp. 1158-1168, 2006.
[55] I. Barhumi, G. Leus and M. Moonen, “Optimal training design for MIMO
OFDM systems in mobile wireless channels”, IEEE Transactions on Signal
Processing, vol. 5, no. 6, pp. 1615-1624 , 2003.
[56] D. Hu, L. Yang, Y. Shi and L. He, “Optimal pilot sequence design for
channel estimation in MIMO OFDM systems”, IEEE Communications
Letters, vol. 10, no.1, pp. 1-3, 2006.
[57] G. Kang, P. Hasselbach, Y. Yang, P. Zhang and A. Klein, “Pilot design for
inter cell interference mitigation in MIMO OFDM Systems”, IEEE
Communications Letters, vol. 11, no. 3 pp. 237-239, 2007.
[58] Jae Won Kang, Younghoon Whang, Hyung Yeol Lee and Kwang Soon Kim,
“Optimal pilot sequence design for multi cell MIMO OFDM Systems”, IEEE
Transactions on Wireless Communications, vol. 10, no. 10, pp.3354-3367,
2011.
106
[59] Ayman Assra, Walaa Hamouda and Amr Youssef, “A channel estimation
and data detection scheme for multiuser MIMO CDMA systems in fading
channels”, IEEE Transactions on Vehicular Technology, vol. 59, no. 6, 2010.
[60] Y. Li and Z. Ding, “Blind channel identification based on second order cyclo
stationary statistics”, IEEE International Conference on Acoustics, Speech,
Signal Processing, vol. 4, pp. 81-84, 1993.
[61] G. Xu, H. Liu, L. Tong and T.Kailath, “A least squares approach to blind
channel identification”, IEEE Transactions on Signal Processing, vol. 43,
no. 12, pp. 2982-2993, 1995.
[62] L. Tong, G. Xu, and T. Kailath, “Blind identification and equalization based
on second order statistics: A time domain approach”, IEEE Transactions on
Information Theory, vol. 40, no. 2, pp. 340-349, 1994.
[63] H. Murakami, “Blind estimation of a fractionally sampled FIR channel for
OFDM transmission using residue polynomials”, IEEE Transactions on
Signal Processing, vol. 54, no. 1, pp. 225-234, 2006.
[64] E. Moulines, P. Duhamel, J.F. Cardoso and S. Mayrargue, “Subspace
methods for the blind identification of multichannel FIR filters”, IEEE
Transactions on Signal Processing, vol. 43, no. 2, pp. 516-525, 1995.
[65] B. Muquet, M. de Courville and P. Duhamel, “Subspace based blind and
semi blind channel estimation for OFDM systems”, IEEE Transactions on
Signal Processing, vol. 50, no. 7, pp. 1699-1712, 2002.
[66] W. Bai, L.G. Jiang and H.W. Zhu, “Blind channel estimation in MIMO
OFDM systems”, IEEE Global Telecommunication Communication
Conference vol. 1, pp. 317-321, 2002.
[67] C. Li and S. Roy, “Subspace based blind channel estimation for OFDM by
exploiting virtual carriers”, IEEE Transactions on Wireless Communications,
vol.2, no.1, pp.141-150, 2003.
[68] C. Shin, R. W. Heath and E. J. Powers, “Blind channel estimation for MIMO
OFDM systems”, IEEE Transactions on Vehicular Technology, vol. 56, no.
2, pp. 670-685, 2007.
[69] B. Su and P. P. Vaidyanathan, “Subspace based blind channel identification
for cyclic prefix systems using few received blocks”, IEEE Transactions on
Signal Processing, vol. 55, no. 10, pp. 4979-4993, 2007.
107
[70] F. Gao, Y. Zeng, A. Nallanathan and T.S. Ng, “Robust subspace blind
channel estimation for cyclic prefixed MIMO OFDM systems: Algorithm,
identifiability and performance analysis”, IEEE Journal on Selected Areas
in Communication, vol. 26, no. 2, pp.378388, 2008.
[71] Chao Cheng Tu and Benoît Champagne, “Subspace based blind channel
estimation for MIMO OFDM Systems With Reduced Time Averaging”,
IEEE Transactions on Vehicular Technology, vol. 59, no. 3, pp.1539-1544,
2010.
[72] A. Medles and D. T. M. Slock, “Semiblind channel estimation for MIMO
spatial multiplexing systems”, Proceedings of 54th
IEEE Conference on
Vehicular Technology VTC 2001, vol. 2, pp.1240-1244, 2001.
[73] F. Wan, W.P. Zhu and M. N. S. Swamy, “A semiblind channel estimation
approach for MIMO OFDM systems”, IEEE Transactions on Signal
Processing, vol. 56, no. 7, pp. 2821-2834, 2008.
[74] F. Wan, W.P. Zhu and M. N. S. Swamy, “Semiblind channel estimation of
MIMO OFDM systems with pulse shaping”, IEEE International Symposium
on Circuits and Systems, pp. 125-128, 2008.
[75] F. Wan, W.P. Zhu and M. N. S. Swamy, “Semiblind most significant tap
detection for sparse channel estimation of OFDM systems”, IEEE
Transactions on Circuits System I, vol. 57, no. 3, pp. 703-713, 2010.
[76] Feng Wan, Wei Ping Zhu and M. N. S. Swamy, “Semi blind Sparse Channel
Estimation of MIMO OFDM Systems”, IEEE Transactions on Vehicular
Technology, vol. 60, no. 6, pp. 2569-2582, 2011.
[77] H. Viswanathan, S. Venkatesan and H. Huang, “Downlink capacity
evaluation of cellular networks with known interference cancellation”, IEEE
Journal on Selected Areas in Communications, vol. 21, no. 5, pp. 802-811,
2003.
[78] F. Rashid Farrokhi, L. Tassiulas and K. J. R. Liu, “Joint optimal power
control and beamforming in wireless networks using antenna arrays”, IEEE
Transactions on Communications, vol. 46, no. 10, pp. 1313-1324, 1998.
[79] S. A. Jafar and A. Goldsmith, “Transmitter optimization and optimality of
beamforming for multiple antenna systems”, IEEE Transactions on
Wireless Communications, vol. 3, no. 4, pp.1165-1175, 2004.
108
[80] Juho Park, Youngchul Sung, Donggun Kim and H. Vincent Poor, “Outage
probability and outage based robust beamforming for MIMO interference
channels with imperfect channel state information”, IEEE Transactions on
Wireless Communications, vol. 11, no. 10, pp. 3561-3573, 2012.
[81] K. Gomadam, V. R. Cadambe and S. A. Jafar, “A distributed numerical
approach to interference alignment and applications to wireless interference
networks”, IEEE Transactions on Information Theory, vol. 57, no. 6,
pp. 3309-3322, 2011.
[82] S. Peters and R. Heath, “Cooperative algorithms for MIMO interference
channels”, IEEE Transactions on Vehicular Technology, vol. 60, no. 1,
pp. 206-218, 2011.
[83] H. Yu and Y. Sung, “Least squares approach to joint beam design for
interference alignment in multiuser multi input multi output interference
channels”, IEEE Transactions on Signal Processing, vol. 58, no. 9,
pp. 4960-4966, 2010.
[84] I. Santamaria, O. Gonzalez, R. W. Heath and S. W. Peters, “Maximum sum
rate interference alignment algorithms for MIMO channels”, Proceedings of
IEEE Global TeleCommunications Conference, pp. 1-6, 2010.
[85] D. Schmidt, S. Changxin, R. Berry, M. Honig and W. Utschick, “Minimum
mean squared error interference alignment”, Proceedings of 43rd
Asilomar
Conference on Signals, Systems and Computer, pp.1106-1110, 2009.
[86] F. Negro,S. P. Shenoy, I. Ghauri and D. T. M. Slock, “Weighted sum rate
maximization in the MIMO interference channel”, Proceedings of IEEE 21st
International Symposium on Personal Indoor and Mobile Radio
Communications, pp.684-689, 2010.
[87] J. Shin and J. Moon, “Weighted sum rate maximizing transceiver design in
MIMO interference channel”, Proceedings of IEEE Transaction on Global
Telecommunications Conference, pp.1-5, 2011.
[88] A. Narula, M. J. Lopez, M. D. Trott and G. W. Wornell, “Efficient use of side
information in multiple antenna data transmission over fading channels”, IEEE
Journal on Selected Areas in Communications, vol. 16, no. 8, pp. 1423-1436,
1998.
109
[89] D. J. Love, R. W. Heath and T. Strohmer, “Grassmannian beamforming for
multiple input multiple output wireless systems”, IEEE Transactions on
Information Theory, vol. 49, no. 10, pp. 2735-2747, 2003.
[90] K. K. Mukkavilli, A. Sabharwal, E. Erkip and B. Aazhang, “On
beamforming with finite rate feedback in multiple antenna systems”, IEEE
Transactions on Information Theory, vol. 49, no. 10, pp. 2562-2579, 2003.
[91] E. Visotsky and U. Madhow, “Space time transmit pre coding with imperfect
feedback”, IEEE Transactions on Information Theory, vol. 47, no. 6,
pp. 2632- 2639, 2001.
[92] S. Zhou and G. B. Giannakis, “Optimal transmitter eigen beamforming and
space time block coding based on channel mean feedback”, IEEE
Transactions on Signal Processing, vol. 50, no. 10, pp. 2599-2613, 2002.
[93] S. Zhou and G. B. Giannakis, “Optimal transmitter eigen beamforming and
space time block coding based on channel correlations”, IEEE Transactions
on Information Theory, vol. 49, no. 8, pp. 1673-1690, 2003.
[94] B. C. Banister and J. R. Zeidler, “A simple gradient sign algorithm for
transmit antenna weight adaptation with feedback”, IEEE Transactions on
Signal Processing, vol. 51, no. 5, pp. 1156-1171, 2003.
[95] J. C. Roh and B. D. Rao, “Transmit beamforming in multiple antenna
systems with finite rate feedback: a VQ based approach”, IEEE Transactions
on Information Theory, vol. 52, no. 3, pp. 1101-1112, 2006
[96] B. Mondal and R. W. Heath, “Channel adaptive quantization for limited
feedback MIMO beamforming systems”, IEEE Transactions on Signal
Processing, vol. 54, no. 12, pp. 4731-4740, 2006.
[97] D. J. Love and R. W. Heath, “Equal gain transmission in multiple input
multiple output wireless systems”, IEEE Transactions on Communications,
vol. 51, no. 7, pp. 1102-1110, 2003.
[98] R. W. Heath, Jr. and A. Paulraj, “A simple scheme for transmit diversity
using partial channel feedback”, Proceedings of 32nd
Asilomar Conference
on Signal, System and Computers, vol. 2, pp. 1073-1078, 1998.
[99] J. Wu, H. Horing, J. Zhang and C. Xiao, “Adaptive transmit diversity with
quadrant phase constraining feedback”, Proceedings of Personal Indoor and
Mobile Radio Communication, vol. 3, pp.2262-2266, 2004.
110
[100] K. Leung, C. W. Sung, T. M. Lok and V. K. Bhargava, “An optimal phase
control algorithm for MISO systems with finite feedback”, Proceedings of
IEEE International Symposium on Information Theory, pp. 1554-1557, 2005.
[101] C. W. Sung, S. C. Ip and K. K. Leung, “A simple algorithm for closed loop
transmit diversity with a low data rate feedback channel”, Proceedings of
IEEE Pacific Rim Conference on Communications, Computers and signal
Processing, pp. 384-387, 2005.
[102] E. G. Larsson, G. Ganesan, P. Stoica and W. Wong, “On the performance of
orthogonal space time block coding with quantized feedback”, IEEE
Transactions on Communications, vol. 51, no. 7, pp. 1102-1110, 2003.
[103] S. Ekbatani and H. Jafarkhani, “Combining beamforming and space time
coding using quantized feedback”, IEEE Transactions on Wireless
Communications, vol. 7, no. 3, pp. 898-908, 2008.
[104] Young Gil Kim and Norman C. Beaulieu, “On MIMO beamforming systems
using quantized feedback”, IEEE Transactions on Communications, vol. 58,
no. 3, pp. 820-827, 2010.
[105] J. Chung, C.S. Hwang, K. Kim and Y. K. Kim, “A random beamforming
technique in MIMO systems exploiting multiuser diversity”, IEEE Journal
on Selected Areas in Communications, vol. 21, no. 5, pp. 848-855, 2003.
[106] C. Au Yeung and D. J. Love, “On the performance of random vector
quantization limited feedback beamforming in a MISO system”, IEEE
Transactions on Wireless Communications, vol. 6, no. 2, pp. 458-462, 2007.
[107] J. Vicario, R. Bosisio, C. Anton Haro and U. Spagnolini, “Beam selection
strategies for orthogonal random beamforming in sparse networks”, IEEE
Transactions on Wireless Communications, vol. 7, no. 9, pp. 3385-3396,
2008.
[108] D. Bartolome and A. Perez Neira, “Mean vs. variance trade off analysis in
multi antenna multi user channels”, IEEE Transactions on Wireless
Communications, vol. 5, no. 3, pp. 519-524, 2006.
[109] K.K.Wong, R.K. Cheng, K. Letaief and R. Murch, “Adaptive antennas at the
mobile and base stations in an OFDM/TDMA system”, IEEE Transactions
on Communications, vol. 49, no. 1, pp. 195-206, 2001.
111
[110] D. Palomar, J. Cioffi and M. Lagunas, “Joint Tx Rx beamforming design for
multicarrier MIMO channels: a unified framework for convex optimization”,
IEEE Transactions on Signal Processing, vol. 51, no. 9, pp. 2381- 2401,
2003.
[111] D. Huang and K. Letaief, “Symbol based space diversity for coded OFDM
system”, IEEE Transactions on Wireless Communications, vol. 3, no. 1,
pp. 117- 127, 2004.
[112] A. Pollok, W. Cowley and N. Letzepis, “Symbol wise beam forming for
MIMO OFDM transceivers in the presence of co channel interference and
spatial correlation”, IEEE Transactions on Wireless Communications, vol. 8,
no. 12, pp. 5755-5760, 2009.
[113] M. Okada and S. Komaki, “Pre DFT combining space diversity assisted
COFDM”, IEEE Transactions on Vehicular Technology, vol. 50, no. 2,
pp. 487-496, 2001.
[114] S. Sandhu and M. Ho, “Analog combining of multiple receive antennas with
OFDM”, Proceedings of IEEE international Conference on
Communications, vol. 5, pp. 3428-3432, 2003.
[115] J. Via, I. Santamaria, V. Elvira and R. Eickhoff, “A general criterion for
analog transmitter receiver beamforming under OFDM transmissions”, IEEE
Transactions on Signal Processing, vol. 58, no. 4, pp. 2155-2167, 2010.
[116] Y. Jing and H. Jafarkhani, “Network beamforming using relays with perfect
channel information”, IEEE Transactions on Information Theory, vol. 55,
no. 6, pp. 2499-2517, 2007.
[117] V. Havary Nassab, S. Shahbazpanahi, A. Grami and Z. Q. Luo, “Distributed
beam forming for relay networks based on second order statistics of the
channel state information”, IEEE Transactions on Signal Processing,
vol. 56, no. 9, pp. 4306-4316, 2008.
[118] S. Fazeli Dehkordy, S. Gazor and S. Shahbazpanahi, “Distributed peer to
peer multiplexing using ad hoc relay networks”, Proceedings of
International Conference Acoustics, Speech and Signal Processing,
pp. 2373-2376, 2008.
[119] R. Pabst, B. H. Walke and D. C. Schultz and P. Herhold, “Relay based
deployment concepts for wireless and mobile broadband radio”, IEEE
Communications Magazine, vol. 42, no.9, pp. 80-89, 2004.
112
[120] S. Berger, M. Kuhn, A. Wittneben, T. Unger and A. Klein, “Recent advances
in amplify and forward two hop relaying”, IEEE Communications Magazine,
vol. 47, no. 7, pp. 50-56, 2009.
[121] S. W. Peters, A. Y. Panah, K. T. Truong and R. W. Heath, “Relay
architectures for 3GPP LTE Advanced”, EURASIP Journal on Wireless
Communication and Networking, Article ID 618787, 2009.
[122] W. Lijie, Z. Haitao, Xiyong and W. Jibo, “Optimizing the performance of
OFDM based cooperative networks by relay selection, power allocation and
relay localization”, Proceedings of IEEE International Conference on Ultra
Wideband, vol. 2, pp.1-4, 2010.
[123] M. Ju, H. K. Song and I. M. Kim, “Joint relay and antenna selection in multi
antenna relay networks”, IEEE Transactions on Communications, vol. 58,
no. 12, pp. 3417-3422, 2010.
[124] V. Shah, N. B. Mehta and R. Yim, “The relay selection and transmission
trade off in cooperative communication systems”, IEEE Transactions on
Wireless Communications, vol. 9, no. 8, pp. 2505-2515, 2010
[125] R. Vaze and R. W. Heath, “To code in space and time or not in multi hop
relay channels”, IEEE Transactions on Signal Processing, vol. 57, no. 7,
pp. 2736-2747, 2009.
[126] Y. Jing and H. Jafarkhani, “Single and multiple relay selection schemes and
their achievable diversity orders”, IEEE Transactions on Wireless
Communications, vol. 8, no. 3, pp. 1414-1423, 2009.
[127] F. Li, X. Ke and L.Wang, “A relay selection scheme with limit feedback in
OFDM relay networks based on subcarrier mapping”, Proceedings of IEEE
Youth Conference on Information ,Computing and TeleCommunications,
pp. 93-96, 2010.
[128] J. N. Laneman, D. N. C. Tse and G. W. Wornell, “Cooperative diversity in
wireless networks: Efficient protocols and outage behavior”, IEEE
Transactions on Information Theory, vol. 50, no. 12, pp. 3062-3080, 2004.
[129] B. Can, H. Yomo and E. De Carvalho, “Link adaptation and selection
method for OFDM based wireless relay networks”, Journal of
Communications and Networks, vol. 9, no. 2, pp. 118-127, 2007.
113
[130] D. Tse and P. Viswanath, “Fundamentals of Wireless Communications”,
Cambridge University, 2005.
[131] X. Tang and Y. Hua, “Optimal design of non regenerative MIMO wireless
relays”, IEEE Transactions on Wireless Communications, vol. 6, no. 4,
pp. 1398-1407, 2007.
[132] O. Munoz Medina, J. Vidal and A. Agustin, “Linear transceiver design in
non regenerative relays with channel state information”, IEEE Transactions
on Signal Processing, vol. 55, no. 6, pp. 2593-2604, 2007.
[133] W. Guan and H. Luo, “Joint MMSE transceiver design in non regenerative
MIMO relay systems”, IEEE Communications Letters, vol. 12, no. 7,
pp. 517-519, 2008.
[134] R. Mo and Y. H. Chew, “MMSE based joint source and relay precoding
design for amplify and forward MIMO relay networks”, IEEE Transactions
on Wireless Communications, vol. 8, no.9, pp. 4668-4676, 2009.
[135] C. Song, K.J. Lee and I. Lee, “MMSE based transceiver designs in closed
loop non regenerative MIMO relaying systems”, IEEE Transactions on
Wireless Communications, vol. 9, no. 7, pp. 2310-2319, 2010.
[136] R. Vaze and R. W. Heath, “On the capacity and diversity multiplexing
tradeoff of the two way relay channel”, IEEE Transactions on Information
Theory, vol. 57, no. 7, pp. 4219-4234, 2011.
[137] R. Zhang, Y.C. Liang, C. C. Chai and S. Cui, “Optimal beamforming for
two way multi antenna relay channel with analogue network coding ”, IEEE
Journal on Selected Areas in Communications, vol. 27, no. 5, pp. 699-712,
2009.
[138] G. Li, Y. Wang and P. Zhang, “Optimal linear MMSE beamforming for two
way multi antenna relay systems”, IEEE Communications Letters, vol. 15,
no. 5, pp. 533-535, 2011.
[139] X. Wang and X.D. Zhang, “Optimal beamforming in MIMO two way relay
channels”, Proceedings of IEEE Global Telecommunications Conference,
pp.1-5, 2010.
[140] S. Xu and Y. Hua, “Optimal design of spatial source and relay matrices for a
non regenerative two way MIMO relay system”, IEEE Transactions on
Wireless Communications, vol. 10, no. 5, pp. 1645-1655, 2011.
114
[141] R. Wang and M. Tao, “Joint source and relay precoding design for MIMO
two way relaying based on MSE criterion”, IEEE Transactions on Signal
Processing, vol. 6, no. 3, pp. 1352-1365, 2012.
[142] K. J. Lee, H. Sung, E. Park and I. Lee, “Joint optimization for one and two
way MIMO AF multiple relay systems”, IEEE Transactions on Wireless
Communications, vol. 9, no. 12, pp. 3671-3681, 2010.
[143] Y. Rong , “Joint source and relay optimization for two way MIMO multi
relay networks”, IEEE Communications Letters, vol. 15, no.12,
pp. 1329-1331, 2011.
[144] H. Bölcskei, R. U. Nabar, O. Oyman and A. J. Paulraj, “Capacity scaling
laws in MIMO relay networks”, IEEE Transactions on Wireless
Communications, vol. 5, no. 6, pp. 1433-1444, 2006.
[145] H. E. Gamal, G. Caire and M. O. Damen, “The MIMO ARQ channel:
diversity multiplexing delay tradeoff”, IEEE Transactions on Information
Theory, vol. 52, no. 8, pp. 3601-3621, 2006.
[146] Z. El Moutaouakkil, T. Ait Idir, H. Yanikomeroglu and S. Saoudi, “Relay
ARQ strategies for single carrier MIMO broadband amplify and forward
cooperative transmission”, Proceedings of IEEE 21st
International
Symposium on Personal Indoor Mobile Radio Communications,
pp. 713-717, 2010.
[147] J. Yu, D. Liu, C. Yin and G. Yue, “Relay assisted MIMO multiuser precoding
in fixed relay networks”, Proceedings of IEEE International Conference on
Wireless Communications, Networking and Mobile Computing, pp. 881-884,
2007.
[148] R. Zhang, C. C. Chai and Y. C. Liang, “Joint beamforming and power
control for multi-antenna relay broadcast channel with QoS constraints”,
IEEE Transactions on Signal Processing, vol. 57, no. 2, pp. 726-737, 2009.
[149] Tingting Liu and Chenyang Yang, “Equivalent signal alignment based
frequency domain equalization for MC CDMA two way relay systems”,
IEEE transactions on Vehicular technology, vol. 61, no. 1, pp. 237-248,
2012.
115
[150] Tingting Liu and Chenyang Yang, “Spectral efficiency comparison between
MC CDMA two hop relay systems with different channel information”,
IEEE Transactions on Vehicular Technology, vol. 61, no. 8, pp. 3603-3614,
2012.
[151] Kyeong Jin Kim, Yijia Fan, Ronald A. Iltis, H. Vincent Poor and Moon Ho
Lee, “A reduced feedback precoder for MIMO OFDM cooperative diversity
systems”, IEEE Transactions on Vehicular Technology, vol. 61, no. 2,
pp.584-596, 2012.
[152] Tao Wang and Luc Vandendorpe, “Sum rate maximized resource allocation
in multiple DF relays aided OFDM transmission”, IEEE Journal on Selected
Areas in Communications, vol. 29, no. 8, pp.1559-1571, 2011.
[153] Derrick Wing Kwan Ng and Ernest S. Loand Robert Schober, “Secure
resource allocation and scheduling for OFDMA decode and forward relay
networks”, IEEE Transactions on Wireless Communications, vol. 10, no. 10,
pp. 3528-3540, 2011.
[154] Changick Song and Inkyu Lee, “Diversity analysis of coded beamforming in
MIMO OFDM amplify and forward relaying systems”, IEEE Transactions
on Wireless Communications, vol. 10, no. 8, pp. 2445-2450, 2011.
[155] Shun Zhang, Feifei Gao, Changxing Pei and Xiandeng He, “Segment
training based individual channel estimation in one way relay network with
power allocation”, IEEE Transactions on Wireless Communications, vol.12,
no.3, pp.1300-1309, 2013.
[156] Hyungsik Ju, Sungmook Lim, Dongkyu Kim, H. Vincent Poor and Daesik
Hong, “Full duplexity in beamforming based multi hop relay networks”,
IEEE Journal on Selected Areas in Communication, vol. 30, no. 8,
pp.1554-1565, 2012.
[157] Yue Rong, Muhammad R. A. Khandaker and Yong Xiang, “Channel
estimation of dual hop MIMO relay system via parallel factor analysis”,
IEEE Transactions on Wireless Communications, vol. 11, no. 6,
pp 2224-2236, 2012.
[158] T. Muller, H. Rohling and R. Grunheid, “Comparison of different detection
algorithms for OFDM CDMA in broadband rayleigh fading”, IEEE 45th
Vehicular Technology Conference, vol.2, pp.835-838,1995.
116
[159] Stefan Kaiser, “On the Performance of Different Detection Techniques for
OFDM CDMA in Fading Channels”, IEEE Global Telecommunication
Conference, vol.2, pp.2059-2063, 1995.
[160] Yizhi Feng and Jayin Qin, “BER of MC CDMA systems with EGC in
correlated Nakagami m fading”, IEEE Communications letters, vol. 10, no. 10,
pp.689-691, 2006.
[161] P. Loskot and N. Beaulieu. N, “A unified approach to computing error
probabilities of diversity combining schemes over correlated fading
channels”, IEEE Transactions on Wireless Communications, vol. 57, no.7,
pp. 2031-2041, 2009.
[162] Yao Ma and Jinghua Jin, “Effect of channel estimation errors on M QAM
with MRC and EGC in Nakagami fading channels”, IEEE Transactions on
Vehicular Technology, vol. 56, no. 3, pp. 1239-1250, 2009.
[163] Z. Chen, J. Yuan, and B. Vucetic, “Analysis of transmit antenna selection
maximal ratio combining in Rayleigh fading channels”, IEEE Transactions
on Vehicular Technology, vol. 54, no. 4, pp. 1312-1321, 2005.
[164] S. Thoen, L. Van der Perre, B. Gyselinckx and M. Engels, “Performance
analysis of combined transmit SC/receive MRC”, IEEE Transactions on
Communications, vol. 49, no. 1, pp. 5-8, 2001.
[165] A. F. Molisch, M. Z. Win and J. H. Winters, “Reduced complexity
transmit/receive diversity systems”, IEEE Transactions on Signal
Processing, vol. 51, no. 11, pp. 2729-2738, 2003.
[166] J. Tang and X. Zhang, “Transmit selection diversity with maximal ratio
combining for multicarrier DS CDMA wireless networks over Nakagami-m
fading channels”, IEEE Journal on Selected Areas in Communications,
vol. 24, no. 1, pp. 104-112, 2006.
[167] B. Wang, “Accurate BER of transmitter antenna selection/receiver MRC over
arbitrarily correlated Nakagami fading channels”, Proceedings of International
Conference on Acoustics, Speech and Signal Processing, vol. 4, pp.753-756,
2006.
[168] Wan Choi and Jeffrey G. Andrews, “Improved Performance Analysis for
maximal ratio combining in asynchronous CDMA channels”, IEEE
Transactions on Wireless Communication, vol. 6, no.9, pp. 3297-3305, 2007.
117
[169] Zhuo Chen, Zhanjiang Chi, Yonghui L and Branka Vucetic, “Error
performance of maximal ratio combining with transmit antenna selection in
flat Nakagami m fading channels”, IEEE Transactions on Wireless
Communications, vol. 8, no.1, pp. 424-431, 2009.
[170] J. P. Peña Martin, J. M. Romero Jerez, Gabriel Aguilera and Andrea
J.Goldsmith, “Performance comparison of MRC and IC under transmit
diversity”, IEEE Transactions on Wireless Communications, vol. 8, no.5,
pp. 2484-2493, 2009.
[171] M.B Shenouda and T.N Davidson, “A design framework for limited
feedback MIMO systems with zero forcing DFE”, IEEE Transactions on
selected Areas in Communications, vol. 26, no.8, pp. 1578-1587, 2008.
[172] N. Odhah, A, Awadallah, M. I, Dessouky and F.E. Ei Samie, “Efficient
implementation of downlink CDMA beamforming with regularized zero
forcing equalization,” Radio science conference, pp.1-8, 2009.
[173] Wei Fang, Lie Liang Yang and Lajos Hanzo, “Performance of DS-CDMA
downlink using transmitter preprocessing and relay diversity over Nakagami
m fading channels”, IEEE Transactions on Wireless Communications, vol. 8,
no. 2, pp. 678-682, 2009.
[174] Flavio Zabini, Barbara M. Masini, Andrea Cont and Lajos Hanzo, “Partial
equalization for MC CDMA systems in non ideally estimated correlated
fading”, IEEE Transactions on Vehicular technology, vol. 59, no. 8,
pp.3818-3830, 2010.
[175] R. Liu and J. Elmirghani, “Hybrid detectors for wireless orthogonal
frequency division multiplexing with code division multiplexing systems
based on reliability information”, IET Communications, vol. 4, no. 2,
pp. 154-166, 2009.
[176] Keli Zhang, Yong Liang Guan and Qinghua Shi, “Complexity reduction for
MC CDMA with MMSEC”, IEEE Transactions on Vehicular technology,
vol. 57, no. 3, pp. 1989-1993, 2008.
[177] J. Qinghua Shi, Liang Liu and Yong Liang Guan, “Fractionally spaced
frequency domain MMSE receiver for OFDM systems”, IEEE Transactions
on Vehicular Technology, vol. 59, no. 9, pp. 4400-4407, 2010.
118
[178] Yusung Lee, Namshik Kim, and Hyuncheol Park, “Performance of MC
CDM systems with MMSEC over Rayleigh fading channels”, IEEE
Transactions on Vehicular Technology, vol. 59, No. 6, pp. 3126-3130, 2010.
[179] K. Fazel and S. Kaiser, “spread spectrum communication”, Wiley, 2000.
[180] T. Himsoon, S. Weifeng and K. J. R. Liu, “Single block differential transmit
scheme for broadband wireless MIMO OFDM systems”, IEEE Transactions
on Signal Processing, vol. 54, no. 9, pp. 3305-3314, 2006.
[181] S. Weifeng and K. J. R. Liu, “Differential space frequency modulation for
MIMO OFDM systems via a „smooth‟ logical channel”, Proceedings of IEEE
Global Telecommunication Conference, vol. 2, pp.913-917, 2004.
[182] A. Cano, Ma. Xiaoli and G. B. Giannakis, “Block differential modulation
over doubly selective wireless fading channels”, IEEE Transactions on
Communications, vol. 53, no. 5, pp. 2157-2166, 2005.
[183] P. Tarasak and V. K. Bhargava, “π/4 Shifted Differential QPSK space time
block codes”, IET Electronics Letters, vol. 39, no. 18, pp.1327-1329, 2003.
[184] W. Hashim, F.Said, B. Allen, A.H Aghvami and A.F Ismail, “Performance
Comparison of Differential Space Time Signaling Schemes for OFDM
Systems”, Proceedings of IEEE 7th
International Conference on
Communication, vol.2, pp. 1-6, 2005.
[185] A. I. El Arabawy and S. C. Gupta, “Reduced mobile complexity scheme for
fast fading channel estimation in OFDM FDD mobile communication
systems”, Proceedings of IEEE International Conference on Universal
Personal Communication, vol.1, pp. 274-278, 1997.
[186] A. Petropulu, R. Zhang and R. Lin, “Blind OFDM channel estimation
through simple linear pre coding”, IEEE Transactions on Wireless
Communications, vol. 3, no.2 , pp. 647-655, 2004.
[187] Osvaldo Simeone, Yeheskel Bar Ness and Umberto Spagnolini, “Pilot based
channel estimation for OFDM systems by tracking the delay subspace”,
IEEE Transactions on Wireless Communications, vol. 3, no.1, pp.315-325,
2004.
119
[188] K. Choi, “Pilot overhead reduction in turbo coded OFDM systems
employing an iterative channel estimation under low signal to noise ratio
environments”, IET Communications, vol. 4, no. 3, pp. 312-321, 2010.
[189] Tingting Liu, Mao Wang, Yan Liang, Feng Shu, Jianxin Wang, Weixin
Sheng, and Qian Chen, “A Minimum complexity high performance channel
estimator for MIMO OFDM communications”, IEEE Transactions on
Vehicular Technology, vol. 59, no. 9, pp.4634-4639, 2010.
[190] J.P. Nair and R.V. Raja Kumar, “Improved superimposed training based
channel estimation method for closed loop multiple input multiple output
orthogonal frequency division multiplexing systems”, IET Communications,
vol. 5, no. 2, pp. 209-221, 2011.
[191] Tran N.N, Tuan H.D and Nguyen H.H, “Superimposed training designs for
spatially correlated MIMO OFDM systems”, IEEE Transactions on Wireless
Communications, vol. 9, no.3, pp. 876-880, 2008.
[192] Peter Fertl and Gerald Matz, “Channel estimation in wireless OFDM systems
with irregular pilot distribution”, IEEE Transactions on Signal Processing,
vol. 58, no. 6, pp. 3180-3194, 2010.
[193] W. Ma, B. Vo, T. Davidson and P. Ching, “Blind ML detection of
orthogonal space time block codes: efficient high performance
implementations”, IEEE Transactions on Signal Processing, vol. 54, no. 2,
pp. 738-751, 2006.
[194] N. Ammar and Z. Ding, “Blind channel identifiability for generic linear
space time block codes”, IEEE Transactions on Signal Processing, vol. 55,
no. 1, pp. 202-217, 2007.
[195] Nima Sarmadi, Shahram Shahbazpanahi and Alex B. Gershman, “Blind
channel estimation in orthogonally coded MIMO OFDM systems: a semi
definite relaxation approach”, IEEE Transactions on Signal Processing,
vol. 57, no. 6, pp.2354-2364, 2009.
[196] Vincent Choqueuse, Ali Mansour, Gilles Burel, Ludovic Collin and Koffi Yao,
“Blind channel estimation for STBC systems using higher order statistics”,
IEEE Transactions on Wireless Communications, vol. 10, no. 2, pp. 495-505,
2011.
120
[197] T. Y. AI Naffouri, “An EM based forward backward Kalman filter for the
estimation of time variant channels in OFDM”, IEEE Transactions on
Signal Processing, vol. 55, no. 7, pp. 3924- 3930, 2007.
[198] G. A. AI Rawi, T. Y. AI Naffouri, A. Bahai and 1. Cioffi, “Exploiting error
control coding and cyclic prefix in channel estimation for coded OFDM
systems”, IEEE Communications Letters, vol. 7, no. 8, pp. 388-390, 2003.
[199] T. Y.AI Naffouri and A. Quadeer, “Cyclic prefix based enhanced data
recovery recovery in OFDM”, IEEE Transactions on Signal Processing,
vol.58, no.6, pp. 3406-3410, 2009.
[200] T. Y. AI Naffouri and A. A. Quadeer, “A forward backward kalman filter
based STBC MIMO OFDM receiver”, EURASIP Journal on Advances in
Signal Processing, DOI: 10.1155/2008/158037, 2008.
[201] T. Cui and C. Tellambura, “Semi blind channel estimation and data detection
for OFDM systems over frequency selective fading channels”, IEEE
International Conference on Acoustic, Speech and Signal Processing, vol. 3,
pp. 597-600, 2005.
[202] W. Kunji, Z. Jianhua, L. Chaojun and H. Chen, “Semi blind OFDM channel
estimation using receiver diversity in the presence of virtual carriers”,
International Conference on Communication and Networking, pp. 1- 4,
2006.
[203] O. Edfors, M. Sandell, J.J Van de Beek, D. Landström and F. Sjöberg, “An
Introduction to Orthogonal Frequency Division Multiplexing”, Lulea
Tekniska University, 1996.
[204] J.J Van de Beek, O. S Edfors, M. Sandell, S. K. Wilson and O.P. Börjesson,
“On channel estimation in OFDM systems”, Proceedings of 45th
IEEE
Vehicular Technology Conference, vol. 2, pp. 815-819, 1995.
[205] O. Edfors, M. Sandell, J.J Van de Beek and S.K Wilson, “OFDM channel
estimation by singular value decomposition”, IEEE Transactions on
Communications, vol. 46, no.7, pp. 931-939, 1998.
[206] P. Strobach, “Low rank adaptive filters”, IEEE Transactions on Signal
Processing, vol. 44, no.12, pp. 2932-2947, 1996.
121
[207] S. Coleri, M. Ergen, A. Puri and A. Bahai, “Channel estimation techniques
based on pilot arrangement in OFDM systems”, IEEE Transactions on
Broadcasting, vol. 48, no. 3, pp. 223-229, 2002.
[208] J. Wu and W. Wu, “A Comparative study of robust channel estimators for
OFDM systems”, Proceedings of IEEE International Conference on
Communication Technology, pp. 1932-1935, 2003.
[209] B. Yang, K. B. Letaief, R.S. Cheng and Z. Cao, “Channel estimation for
OFDM transmission in multipath fading channels based on parametric channel
modeling”, IEEE Transactions on Communications, vol. 49, no.3,
pp. 467-479, 2001.
[210] X. Hou, S. Li, D. Liu, C. Yin and G. Yue, “On two dimensional adaptive
channel estimation in OFDM systems”, Proceedings of 60th
IEEE Vehicular
Technology Conference, vol. 1, pp. 498-502, 2004.
[211] F. Sanzi, J. Sven and J. Speidel, “A comparative study of iterative channel
estimators for mobile OFDM systems”, IEEE Transactions on Wireless
Communications, vol. 2, no. 5, pp. 849-859, 2003.
[212] Y. Li, “Simplified channel estimation for OFDM systems with multiple
transmit antennas”, IEEE Transactions on Communications, vol. 1, no.1,
pp. 67-75, 2002.
[213] G. Auer, “Channel estimation in two dimensions for OFDM systems with
multiple transmit antennas”, Proceedings of IEEE Global
Telecommunication Conference, vol.1, pp. 322-326, 2003.
[214] M. Codreanu, A. Tolli, M. Juntti and M. Latva aho, “Joint design of Tx Rx
beamformers in MIMO downlink channel”, IEEE Transactions on Signal
Processing, vol. 55, no. 9, pp. 4639-4655, 2007.
[215] Y. Isukapalli, R. Annavajjala and B. D. Rao, “Performance analysis of
transmit beamforming for MISO systems with imperfect feedback”, IEEE
Transactions on Communications, vol. 57, no. 1, pp. 222-231, 2009.
[216] Qinfei Huang, Mounir Ghogho, Ying Li, Dongtang Ma and Jibo Wei,
“Transmit Beamforming for MISO Frequency Selective Channels With Per
Antenna Power Constraint and Limited Rate Feedback”, IEEE Transactions
on Vehicular Technology, vol. 60, no. 8, pp.3726-3735, 2011.
122
[217] L.C.Godara, “Applications of antenna arrays to mobile communications.
1 performance improvement, feasibility, and system considerations”,
proceedings of the IEEE, vol. 85, no. 7, pp. 1031-1060, 1997.
[218] P.H. Lehne and M. Pettersen, “An overview of smart antenna technology for
mobile communications systems”, IEEE Communications Surveys, vol. 2,
no. 4, pp. 2-13, 1999.
[219] H.Moody, “The Systematic Design of the Butler Matrix”, IEEE Transactions
on Antennas and Propagation, vol. 12, no. 6, pp. 786-788, 1964.
[220] L.C. Godara, “Application of antenna arrays to mobile communications. II.
beam forming and direction of arrival considerations”, Proceedings of
the IEEE vol. 85, no. 8, pp. 1195-1245, 1997.
[221] E. Telatar, “Capacity of multi antenna Gaussian channels”, European
Transactions on Telecommunications, vol. 10, no. 6, pp. 585-596,
Nov. 1999.
[222] A. Goldsmith, S. A. Jafar, N. Jindal and S. Vishwanath, “Capacity limits of
MIMO channels”, IEEE Journal on Selected Areas in Communications,
vol. 51, no. 6, pp. 684-702, 2003.
[223] B. Wang, J. Zhang and A. H. Madsen, “On the capacity of MIMO relay
channels”, IEEE Transactions on Information Theory, vol. 51, no. 1,
pp. 29-43, 2005.
[224] C. Chae, T. Tang, R. W. Heath and S. Cho, “MIMO relaying with linear
processing for multiuser transmission in fixed relay networks”, IEEE
Transactions on Signal Processing, vol. 56, no. 2, pp. 727-738, 2008.
[225] H. Y. Raymond, Louie, Y. Li and B. Vucetic, “Performance analysis of
beamforming in two hop amplify and forward relay networks”, Proceeding
of IEEE International Conference on Communication, pp. 4311-4315, 2008.
[226] F. Tseng and W. Wu, “Nonlinear transceiver designs in MIMO amplify and
forward relay systems”, IEEE Transaction on Vehicular Technology, vol. 60,
no. 2, pp. 528-538, 2010.
123
[227] F. Tseng and W. Wu, “Linear MMSE transceiver design in amplify and
forward MIMO relay systems”, IEEE Transaction on Vehicular Technology,
vol. 59, no. 2, pp. 754-765, 2011.
[228] M. Peng, H. Liu, W. Wang and H. Chen, “Cooperative network coding with
MIMO transmission in wireless decode and forward relay networks”, IEEE
Transactions on Vehicular Technology, vol. 59, no. 7, pp. 3577-3588, 2010.
[229] Yang wen Liang and Robert Schober, “Cooperative amplify and forward
beamforming with multiple multi antenna relays”, IEEE Transactions on
Communications, vol. 59, no. 9, pp.2605-2615, 2011.
[230] Prathapasinghe Dharmawansa, Matthew R. McKay, Ranjan K. Mallik and
Khaled Ben Letaief, “Ergodic capacity and beamforming optimality for multi
antenna relaying with statistical CSI”, IEEE Transactions on
Communications, vol. 59, no. 8, pp.2119-2131, 2011.
[231] Peiran Wu and Robert Schober, “Cooperative beamforming for single
carrier frequency domain equalization systems with multiple relays”, IEEE
Transactions on Wireless Communications, vol. 11, no. 6, pp.2276-2286,
2012.
[232] Li Wang and Lajos Hanzo, “Dispensing with channel estimation:
differentially modulated cooperative wireless communications”, IEEE
Communications Surveys and Tutorials, vol. 14, no. 3, pp.836-857, 2012.
[233] Shengbo Zhang and Jiangzhou Wang, “Cooperative performance and
diversity gain of wireless relay networks”, IEEE Journal on Selected Areas
in Communications, vol. 30, no. 9, pp. 1623-1632, 2012.
[234] G. D. Forney and G. Ungerboeck, “Modulation and coding for linear
Gaussian channels”, IEEE Transactions on Information Theory, vol. 44,
no. 6, pp. 2384-2415, 1998.
[235] S. Le Goff, A. Glavieux and C. Berrou, “Turbo Codes and high spectral
efficiency modulation”, Proceedings of IEEE International Conference on
Communications, vol.2, pp. 645-649, 1994
[236] B. Rankov and A.Wittneben, “Spectral efficient protocols for half duplex
fading relay channels”, IEEE Journal on Selected Areas of Communication,
vol. 25, no. 2, pp. 379-389, 2007.
124
[237] P. Larsson, N. Johansson and K. Sunell, “Coded bidirectional relaying”,
Proceedings of IEEE 63rd
Vehicular Technology Conference, vol. 2,
pp. 851-855, 2006.
[238] R. Ahlswede, N. Cai, S. Li and R. Yeung, “Network information flow”,
IEEE Transactions on Information Theory, vol. 46, no. 4, pp. 1204-1216,
2000.
[239] I. Maric, G. Kramer and R. Yates, “Cooperative communications”,
Foundations and Trends in Networking, vol. 1, no. 3, pp.271-425, 2006.
[240] C. B. Norman and H. Jeremiah, “A closed form expression for the outage
probability of decode and forward relaying in dissimilar Rayleigh fading
channels”, IEEE Communications Letters, vol. 12, no. 10, pp. 813-815,
2006.
[241] T. Cover and A. E Gamal, “Capacity theorems for the relay channel”, IEEE
Transactions on Information Theory, vol. 25, no. 5, pp. 572-584, 1979.
[242] D. Soldani and S. Dixit, “Wireless relays for broadband access”, IEEE
Communications Magazine, vol. 46, no. 3, pp. 58-66, 2008.
[243] M. A. Khojastepour, A. Sabharwal and B. Aazhang, “Lower Bounds on the
Capacity of Gaussian Relay Channel”, Proceedings of 38th
Annual
Conference on Information Sciences and Systems, pp. 597-602, 2004.
[244] S. Simoens, O. Muoz Medina, J. Vidal and A. Del Coso, “Compress and
Forward Cooperative MIMO Relaying With Full Channel State
Information”, IEEE Transactions on Signal Processing, vol. 58, no. 2,
pp. 781-791, 2010.
[245] Peng Liu, Saeed Gazor, Min Kim and Dong In Kim, “Non coherent amplify
and forward cooperative networks: robust detection and performance
analysis”, IEEE Transactions on Communications, vol. 61, no. 9,
pp. 3644-3659, 2013.
[246] Luca Sanguinetti, Antonio A. D‟Amico and Yue Rong, “On the design of
amplify and forward MIMO OFDM relay systems With QoS requirements
specified as schur convex functions of the MSEs”, IEEE Transactions on
Vehicular Technology, vol. 62, no. 4, pp.1871-1877, 2013.
125
[247] U. Rashid, H.D Tuan, H.H Kha and H.H Ngugen, “Joint Optimization of
source pre coding and relay beamforming in wireless MIMO relay
Networks”, IEEE Transactions on Communications, vol. 62, no. 2,
pp.486-499, 2014.
[248] Jinho Choi, “MMSE Based distributed beamforming in cooperative relay
networks”, IEEE Transactions on Communications, vol. 59, no. 5,
pp. 1346-1356, 2011.
[249] Xiantao Sun, Qi Wang, Leonard J. Cimini, Larry J. Greenstein and Douglas
S. Chan, “ICI/ISI Aware beamforming for MIMO OFDM wireless systems”,
IEEE Transactions on Wireless Communications, vol. 11, no. 1, pp. 378-385,
2012.
[250] Changick song, Kyoung Jae Lee and Inkyu Lee, “MMSE Based MIMO
cooperative relaying Systems: Closed Form Designs and Outage Behavior”,
IEEE Journal on Selected Areas in Communications, vol. 30, no. 8,
pp. 1390-1401, 2012.
[251] Yue Rong, “Linear non regenerative multicarrier MIMO relay
communications based on MMSE criterion”, IEEE Transactions on
Communications, vol. 58, no.7, pp. 1918-1923, 2010.
[252] P. Hoeher, S. Kaiser and P. Robertson, “Two-dimensional pilot-symbol
aided channel estimation by Wiener filtering,” Proceedings of IEEE
International Conference on Acoustics, speech and Signal processing,
vol. 3, pp. 1845-1848, 1997.
[253] Muhammad Danish Nisar, Wolfgang Utschick and Thomas Hindelang,
“Maximally Robust 2-D Channel Estimation for OFDM Systems”, IEEE
Transactions on Signal Processing, vol. 58, no.6, pp. 3163-3172, 2010.
[254] Jae Kyoung Moon and Song In Choi, “Performance of channel estimation
methods for OFDM systems in a multipath fading channels”, IEEE
Transactions on Consumer Electronics, vol. 46 , no. 1, pp.161-170, 2000.
126
LIST OF PUBLICATIONS
1. N. Tamilarasan and L. Nithyanandan, “Performance of the MIMO MC
CDMA System with MMSE Equalization”, International Journal on Recent
Trends in Engineering and Technology ACEEE, vol. 6, no. 2, pp. 223-225,
Nov. 2011. (ISSN 2158-5563).
2. N. Tamilarasan and L. Nithyanandan, “Performance of MIMO MC CDMA
system with Channel estimation and MMSE Equalization”, Journal of
Theoretical and Applied Information Technology, vol. 59 no.2,
pp. 436-441, Jan. 2014. (ISSN 1992-8645).
3. N. Tamilarasan and L. Nithyanandan, “Performance of the MIMO MC
CDMA System with Beamforming”, Proceedings of the 4th
IEEE
International Conference on Computing, Communication and Networking
Technologies, pp.1-5, Jul.2013. (DOI: 10.1109/ICCCNT.2013.6726725).
4. N. Tamilarasan and L. Nithyanandan, “Performance of MIMO MC CDMA
System with Channel Estimation, Equalization and Beamforming”,
Proceedings of the International Conference on Advances in
Communication, Network, and Computing, Elsevier, pp.661-667,
Feb.2014. (ISBN 978-81-910691-7-8).
5. N. Tamilarasan and L. Nithyanandan, “Performance of MIMO
MC CDMA System with Channel Estimation, Equalization and Relay”,
Proceedings of the 1st
IEEE International Conference on Electronics,
communication and computational Engineering, pp.1166-1169, Nov.2014.
(DOI:10.1109/ICECCE.2014.7086653).
Journal Communicated
1. N. Tamilarasan and L. Nithyanandan, “Performance improvement of
MIMO MC CDMA system using beamforming and relay”.
127
VITAE
N. Tamilarasan was born in Puducherry, India in 1980. He received his
B.Tech degree in Electronics and Communication Engineering from the Pondicherry
University, Puducherry, India in 2004 and consequently his M.Tech degree from
Pondicherry University, Puducherry, India in 2006. Presently he is working as
Assistant Professor in the Department of Electronics and Communication
Engineering, Shri Krishnaa College of Engineering and Technology, Puducherry,
India. He has published 9 papers in national and international conference
proceedings and journals, inclusive of the ones listed. His area of interest includes
Wireless Communication and Computer Networking.

Performance improvement of mimo mc cdma system using equalization, beamforming and relay

  • 1.
    PERFORMANCE IMPROVEMENT OFMIMO MC CDMA SYSTEM USING EQUALIZATION, BEAMFORMING AND RELAY THESIS Submitted by N.TAMILARASAN In partial fulfilment for the award of the degree of DOCTOR OF PHILOSOPHY in ELECTRONICS AND COMMUNICATION ENGINEERING DEPARTMENT OF ELECTRONICS AND COMMUNICATION ENGINEERING PONDICHERRY ENGINEERING COLLEGE PONDICHERRY UNIVERSITY PUDUCHERRY- 605 014 INDIA JULY 2015
  • 2.
    ii Dr. L.Nithyanandan Professor Department ofElectronics and Communication Engineering Pondicherry Engineering College Puducherry – 605 014. CERTIFICATE Certified that this thesis entitled “PERFORMANCE IMPROVEMENT OF MIMO MC CDMA SYSTEM USING EQUALIZATION, BEAMFORMING AND RELAY” submitted for the award of the degree of DOCTOR OF PHILOSOPHY in ELECTRONICS AND COMMUNICATION ENGINEERING of the Pondicherry University, Puducherry is a record of original research work done by Shri. N. TAMILARASAN during the period of study under my supervision and that the thesis has not previously formed the basis for the award to the candidate of any Degree, Diploma, Associateship, Fellowship or other similar titles. This thesis represents independent work on the part of the candidate. Supervisor (Dr. L. Nithyanandan) Date: Place: Puducherry
  • 3.
    iii ABSTRACT In wireless communicationsystem, signals are transmitted through electromagnetic wave propagation in the atmosphere. The presence of reflectors in the surrounding of the transmitter and the receiver creates multiple paths through which signals are transmitted. The signals transmitted through these multiple paths often interfere with each other and receiver receives the superposition of multiple copies of the transmitted signal which elongates the symbol and results in inter symbol interference (ISI). Each signal copy will experience different attenuation, delay and phase shift while traveling from the source to the destination. This can result in either constructive or destructive interference which is referred as fading. To mitigate channel fading, diversity techniques which transmit and process multiple copies of the same signal through different fading channel is often employed. At the receiver, these different copies of the signal are effectively combined to reconstruct the complete transmitted signal. The multi carrier Code division multiple access (MC CDMA) combined with themulti input and multi output (MIMO) technique has become a core technology for future mobile radio communication system to cater millions and millions of users with enriched services. Multipath propagation, mobility of transmitter, receiver and local scattering cause the signal to spread in frequency, time and angle, resulting in ISI in the received signal. Possible potential gain in spectral efficiency is challenged by the receiver’s ability to accurately detect the symbol in the presence of ISI. Eventhough MC CDMA mitigates the problem of time dispersion, still it is necessary to effectively remove the amplitude/phase shift caused by channel and to solve this problem,channel estimation based equalization in the receiver, beam forming (BF) in the transmitter and relay in channel can be invoked.
  • 4.
    iv The ISI arisingin the multipath fading channels has been recognized as the major obstacle for high speed data transmission over wireless channel. Equalization technique is an effective means for reducing the influence of ISI. Several combining and equalization techniques for orthogonal frequency division multiplexing (OFDM), MC CDMA and MIMO signals have appeared in the literature. The equal gain combining(EGC), maximum ratio combining (MRC) and orthogonality restoring combining (ORC) suitable for single carrier communication, if used in multi carrier system, reduces the orthogonality of user creating additional interference in the receiver. Among the various equalization methods for OFDM, MC CDMA and MIMO, minimum mean square error (MMSE) is considered to be a good solution for data recovery inspite of its complexity. MMSE can effectively utilize the diversity of the frequency selective channel and reduce the ISI. The performance of proposed MIMO MC CDMA system with MMSE equalization is compared with MC CDMA and MIMO MC CDMA without equalization. Further the performance of the system is tested with different antenna configuration, subcarriers (SCs) and different modulations. The MMSE equalization alone is not an efficient way of reduction of ISI, as the equalization is not carried out with the knowledge of channel impairments. To strengthen the effect of equalization for reducing ISI, channel estimation is used to estimate the amplitude/phase shift caused by the wireless channel impairments. A modified pilot channel estimation (MPCE) is proposed for MIMO MC CDMA system in which the number and position of pilots are varied dynamically based on the channel condition. The advantage of MPCE based MMSE equalization is the reduction of ISI with optimal pilots so as to reduce spectral loss. The MPCE based MMSE equalization removes the effect of the wireless channel and ensures effective symbol demodulation. Apart from MPCE based MMSE equalization in the receiver, improved transmit BF(ITBF) is incorporated as a preventive measure where array of antennas are “directed” at a desired target or source by adjusting the relative gain and phase of the array elements. By this, the antenna pattern, or beam, can be made to point in a favoured direction and to attenuate other directions in order to reduce the effect of
  • 5.
    v interference source. BFimproves reception quality and increases throughput in a MIMO MC CDMA communication system. ITBF is made more effective with the knowledge of channel information obtained from the MPCE. To further improve the system performance, novel relays (NR) are utilized for contiguous coverage of areas with high traffic density. A traditional approach would be to increase the base station density. However, the network cost scales linearly with the amount of deployed BSs whereas the amount of users and the average revenue per user will not increase accordingly. Therefore, cost efficient alternative deployment concepts are needed. One promising alternative deployment is a novel relay with MPCE based equalization and ITBF to extend the high throughput coverage of next generation mobile networks. To summarize, this work proposes different techniques in the transmitter, receiver and the channel to enhance the performance of MIMO MC CDMA system through ISI reduction so that apart from increasing the capacity, quality is also ensured.
  • 6.
    vi ACKNOWLEDGEMENT With immense pleasureand deep sense of gratitude, I would like to place on record my thanks to all those who have contributed to the successful completion of this research work. I am duty bound to express my deep indebtness to my supervisor and mentor, Dr. L. Nithyanandan, Professor, Department of Electronics and Communication Engineering, for his unflinching support, selfless motivation and contagious enthusiasm from the inception of the research to the culmination stage. As my supervisor, he has constantly forced me to remain focused on achieving my goal. His observations and comments helped me to establish the overall direction of the research and to move forward with investigation in depth. I express my ingenious, sincere requital to Doctoral committee member Dr. P. Dananjayan, Professor, Department of Electronics and Communication Engineering, Pondicherry Engineering College for his immense help, unswerving motivation and lively deliberation inspite of his busy schedule. I express my profound gratitude and allegiance to Doctoral committee member Dr. K. Porsezian, Professor, Department of Physics, Pondicherry University, for his magnanimous benignity and benevolence, which has enthused me to work harder and achieve the goal. I am grateful to Dr. D. Govindarajulu, Principal, Pondicherry Engineering College for his whole hearted support and for permitting me to make use of the facilities in the college for the research work. I deem it a privilege to record my sincere thanks to Dr. V. Prithiviraj, Former Principal, Pondicherry Engineering College, who has taught me to think ahead and encouraged me. I take this opportunity to thank Dr. G.Nagarajan, Professor and Head, Department of Electronics and Communication Engineering and Dr. E Srinivasan,
  • 7.
    vii Former Head ofthe Department for allowing me to utilize the facilities in the department for my work as and when needed. I am also thankful for their encouragement throughout my research work. I also thank, the Chairman and Principal of Shri Krishna College of Engineering and Technology, Puducherry for their support and encouragement and love given by them immensely during my research work. With deep sense of gratitude, I wish to express my sincere thanks to my God in heaven Thiru J. Narayanasamy and my Goddess in earth Mrs. Lakshmi Kandham Narayanasamy for the motivation provided. My profound gratitude is to my wife, Mrs. R. Ranjani Tamilarasan and my child T.R. Tharanerajaan for their patience, kind heartedness and moral support offered during the crucial period of my research N. TAMILARASAN
  • 8.
    viii TABLE OF CONTENTS CHAPTERNO. TITLE PAGE NO. ABSTRACT iii ACKNOWLEDGEMENT vi LIST OF TABLES xiii LIST OF FIGURES xiv LIST OF ABBREVIATIONS xviii LIST OF SYMBOLS xxi 1 INTRODUCTION 1 1.1 GENERAL 1 1.2 NEED FOR MIMO MC CDMA SYSTEM 2 1.2.1 CDMA 3 1.2.2 OFDM 4 1.2.3 Multicarrier CDMA 7 1.2.4 MIMO 8 1.3 LITERATURE SURVEY 9 1.4 OBJECTIVE OF THE RESEARCH WORK 17 1.5 THESIS ORGANIZATION 17 2 PERFORMANCE OF MIMO MC CDMA SYSTEM WITH MMSE EQUALIZATION 19 2.1 INTRODUCTION 19 2.2 DIFFERENT TYPES OF EQUALIZATION TECHNIQUE 20 2.2.1 Equal Gain Combining (EGC) 20 2.2.2 Maximum Ratio Combining (MRC) 20 2.2.3 Orthogonality restoring combining (ORC) 21 2.2.4 Threshold ORC (TORC) 21
  • 9.
    ix CHAPTER NO. TITLEPAGE NO. 2.2.5 Partial Equalization(PE) 22 2.2.6 Pre Equalization 22 2.2.7 Combined Equalization 23 2.2.8 Maximum Likelihood Sequence Estimator (MLSE) 23 2.2.9 Maximum Likelihood Symbol by Symbol Estimation (MLSSE) 24 2.2.10 Maximum Likelihood Detection 25 2.2.11 Minimum Mean Square Equalizer (MMSE) 25 2.3 MIMO MC CDMA SYSTEM WITH MMSE EQUALIZATION 27 2.4 SIMULATION RESULTS AND DISCUSSION 31 2.4.1 Performance of the System with MMSE Equalization (BPSK) 32 2.4.2 Performance of the System with MMSE Equalization (QPSK) 35 2.5 SUMMARY 37 3 PERFORMANCE OF MIMO MC CDMA SYSTEM WITH MPCE BASED MMSE EQUALIZATION 38 3.1 INTRODUCTION 38 3.2 TYPES OF CHANNEL ESTIMATION 39 3.2.1 Pilot Based Channel Estimation 39 3.2.2 Blind Channel Estimation 41 3.2.3 Semi Blind Channel Estimation 42 3.3 CHANNEL ESTIMATION FOR OFDM SYSTEM 42 3.4 PILOT BASED CHANNEL ESTIMATION FOR MC CDMA SYSTEM 43
  • 10.
    x CHAPTER NO. TITLEPAGE NO. 3.5 MODIFIED PILOT CHANNEL ESTIMATION (MPCE) BASED MMSE EQUALIZATION FOR MIMO MC CDMA SYSTEM 44 3.6 SIMULATION RESULTS AND DISCUSSION 48 3.6.1 Performance of the System with MPCE based MMSE Equalization (BPSK) 49 3.6.2 Performance of the system with MPCE based MMSE Equalization (QPSK) 51 3.6.3 Performance of the system with MPCE based MMSE Equalization (16 QAM) 54 3.7 SUMMARY 58 4 PERFORMANCE OF MIMO MC CDMA SYSTEM WITH MPCE BASED MMSE EQUALIZATION AND ITBF 59 4.1 INTRODUCTION 59 4.2 TYPES OF BEAMFORMING 61 4.2.1 Fixed Beamforming 61 4.2.2 Adaptive Beamforming 63 4.3 MIMO MC CDMA SYSTEM WITH MPCE BASED MMSE EQUALIZATION AND ITBF 63 4.4 SIMULATION RESULTS AND DISCUSSION 66 4.4.1 Performance of the System with MPCE based MMSE and ITBF (QPSK) 66 4.4.2 Performance of the System with MPCE based MMSE and ITBF (16 QAM) 67 4.5 SUMMARY 71
  • 11.
    xi CHAPTER NO. TITLEPAGE NO. 5 PERFORMANCE OF MIMO MC CDMA SYSTEM WITH MPCE BASED MMSE EQUALIZATION, ITBF AND NR 72 5.1 INTRODUCTION 72 5.2 CLASSIFICATION OF RELAY SYSTEM 73 5.2.1 Single Relay System 73 5.2.2 Multiple Relay System 73 5.2.3 MIMO Multi Relay System 74 5.3 ONE WAY AND TWOWAY RELAY SYSTEM 75 5.3.1 One Way Half Duplex Mode 75 5.3.2 Two Way Half Duplex Mode 77 5.4 FULL DUPLEX TRANSMISSION 80 5.5 CLASSIFICATION OF RELAY SCHEMES 80 5.5.1 Amplify and Forward (AF) Relay 80 5.5.2 Decode and Forward (DF) Relay 81 5.5.3 Compress and Forward (CF) Relay 82 5.6 MIMO OFDM SYSTEM WITH RELAY 82 5.7 MIMO MC CDMA SYSTEM WITH MPCE BASED MMSE EQUALIZATION, ITBF AND NR 83 5.8 SIMULATION RESULTS AND DISCUSSION 87 5.8.1 Performance of the System with MPCE based MMSE, ITBF and NR (QPSK) 88 5.8.2 Performance of the System with MPCE based MMSE, ITBFand NR (16QAM) 90 5.9 SUMMARY 95
  • 12.
    xii CHAPTER NO. TITLEPAGE NO. 6 CONCLUSION 96 6.1 RESEARCH CONTRIBUTIONS 97 6.2 SCOPE FOR FURTHER WORK 99 REFERENCES 100 LIST OF PUBLICATIONS 126 VITAE 127
  • 13.
    xiii LIST OF TABLES TABLENO. TITLE PAGE NO. 2.1 Simulation parameter of the system with MMSE equalization 31 2.2 Impact of MMSE equalization (BPSK) at target BER of 10-3 34 2.3 Impact of MMSE equalization (QPSK) at target BER of 10-3 37 3.1 Simulation parameters of the system with MPCE based MMSE equalization 48 3.2 Impact of MPCE based MMSE equalization (BPSK) at target BER of 10-3 51 3.3 Impact of MPCE based MMSE equalization (QPSK) at target BER of 10-3 53 3.4 Impact of MPCE based MMSE equalization (16QAM) at target BER of 10-3 57 4.1 Simulation parameters of the system with MPCE based MMSE and ITBF 66 4.2 Impact of MPCE based MMSE and ITBF at target BER of 10-3 (QPSK) 67 4.3 Impact of MPCE based MMSE and ITBF at target BER of 10-3 (16 QAM) 71 5.1 Simulation parameter of the system with MPCE based MMSE, ITBF and NR 88 5.2 Impact of MPCE based MMSE, ITBF and NR (QPSK) at the target BER of 10-3 89 5.3 Impact of MPCE based MMSE, ITBF and NR (16 QAM) at the target BER of 10-3 95
  • 14.
    xiv LIST OF FIGURES FIGURENO. TITLE PAGE NO. 1.1 Code division multiple access 4 1.2 Comparison of the bandwidth utilization for FDM and OFDM 5 1.3 OFDM transmitter 6 1.4 OFDM receiver 6 1.5 A simple MC CDMA transmitter 7 1.6 A simple MC CDMA receiver 8 1.7 Multiple Input Multiple Output antenna system 8 2.1 Example of ISI on received pulse in a Communication system 19 2.2 Noise Enhancement in ORC 21 2.3 Noise Enhancement in MMSE 26 2.4 Simplified diagram of MMSE equalizer 28 2.5 Block diagram of MIMO MC CDMA Transmitter 29 2.6 Block diagram of MIMO MC CDMA Receiver with MMSE Equalization 29 2.7 Performance of the system with/without MMSE (BPSK, 16 SCs) 32 2.8 Performance of the system with/without MMSE (BPSK, 64 SCs) 33 2.9 Performance of the system with/without MMSE (BPSK, 128 SCs) 33 2.10 Performance of the system with/without MMSE (QPSK, 16 SCs) 35 2.11 Performance of the system with/without MMSE (QPSK, 64 SCs) 36 2.12 Performance of the system with/without MMSE (QPSK, 128 SCs) 36
  • 15.
    xv FIGURE NO. TITLEPAGE NO. 3.1 Channel estimation procedure 39 3.2(a) Block type pilot arrangement 40 3.2(b) Comb type pilot arrangement 40 3.2(c) Irregular pilot arrangement 41 3.3 Block diagram of OFDM transceiver with pilot based channel estimation 43 3.4 Block diagram of MC CDMA transmitter with pilot signal 44 3.5 Block diagram of MC CDMA receiver with pilot based channel estimation 44 3.6 (a) Flow chart of MPCE (Delay spread) (b) MPCE (Doppler spread) 45 3.7 Block diagram of modified pilot insertion based transmitter 46 3.8 Block diagram of MPCE based MMSE equalization 46 3.9 MPCE estimation procedure 47 3.10 Performance of the system with MPCE based MMSE (BPSK, 16 SCs) 49 3.11 Performance of the system with MPCE based MMSE (BPSK, 64 SCs) 50 3.12 Performance of the system with MPCE based MMSE (BPSK, 128 SCs) 50 3.13 Performance of the system with MPCE based MMSE (QPSK, 16 SCs) 52 3.14 Performance of the system with MPCE based MMSE (QPSK, 64 SCs) 52 3.15 Performance of the system with MPCE based MMSE (QPSK, 128 SCs) 53 3.16 Performance of the system with MPCE based MMSE (2x2, 16 SCs, 16 QAM) 54 3.17 Performance of the system with MPCE based MMSE (2x2, 64 SCs, 16 QAM) 55
  • 16.
    xvi FIGURE NO. TITLEPAGE NO. 3.18 Performance of the system with MPCE based MMSE (2x2, 128 SCs, 16 QAM) 55 3.19 Performance of the system with MPCE based MMSE (4x4, 16 SCs, 16 QAM) 56 3.20 Performance of the system with MPCE based MMSE (4x4, 64 SCs, 16 QAM) 56 3.21 Performance of the system with MPCE based MMSE (4x4, 128 SCs, 16 QAM) 57 4.1 Switched Beamforming 61 4.2 Delay and sum Beamforming 62 4.3 Beam space Beamforming 62 4.4 Flowchart of ITBF 64 4.5 Block diagram of MIMO MC CDMA system with MPCE based MMSE and ITBF 65 4.6 Performance of 4 x 4 antennas configuration (128 SCs, QPSK) 67 4.7 Performance of 2 x 2 antennas configuration (16 SCs, 16 QAM) 68 4.8 Performance of 2 x 2 antennas configuration (64 SCs, 16 QAM) 68 4.9 Performance of 2 x 2 antennas configuration (128 SCs,16 QAM)69 4.10 Performance of 4 x 4 antennas configuration (16 SCs, 16 QAM) 69 4.11 Performance of 4 x 4 antennas configuration (64 SCs, 16 QAM) 70 4.12 Performance of 4 x 4 antennas configuration (128 SCs, 16 QAM)70 5.1 Simple three node relay 73 5.2(a) Multi relay without direct link to D 74 5.2(b) Multi relay with direct link to D 74 5.3(a) MIMO relay with direct link to D 74 5.3(b) MIMO Multi relay without direct link to D 75 5.4(a) One way half duplex module 1 76 5.4(b) One way half duplex module II 76 5.4(c) One way half duplex module III 76 5.4(d) One way half duplex module IV( Forwarding) 77
  • 17.
    xvii FIGURE NO. TITLEPAGE NO. 5.5(a) Two way half duplex module I 78 5.5(b) Two way half duplex module II 78 5.5(c) Two way half duplex module III 79 5.5(d) Two way half duplex module IV 79 5.6 Full duplex module 80 5.7 Comparison of AF and DF relay 82 5.8 Block Diagram of MIMO OFDM transmitter and receiver with Relay 83 5.9 Block diagram of MIMO MC CDMA system with MPCE based MMSE, ITBF and NR 84 5.10 MIMO MCCDMA with three Node AF relay 85 5.11 Performance of 4x1x 4 antenna configuration for 128 SCs (QPSK) 88 5.12 Performance of 4 x 2 x 4 antenna configuration for 128 SCs (QPSK) 89 5.13 Performance of 2 x1x 2 antenna configuration for 64 SCs (16 QAM) 91 5.14 Performance of 2 x2x 2 antenna configuration for 64 SCs (16 QAM) 91 5.15 Performance of 2 x1x 2 antenna configuration for 128 SCs (16 QAM) 92 5.16 Performance of 2 x2x 2 antenna configuration for 128 SCs (16 QAM) 92 5.17 Performance of 4 x1x 4 antenna configuration for 64 SCs (16 QAM) 93 5.18 Performance of 4 x 2 x 4 antenna configuration for 64 SCs (16 QAM) 93 5.19 Performance of 4 x1x 4 antenna configuration for 128 SCs (16 QAM) 94 5.20 Performance of 4 x2x 4 antenna configuration for 128 SCs (16 QAM) 94
  • 18.
    xviii LIST OF ABBREVIATIONS AFAmplify and Forward ANC Analog Network Coding AWGN Additive White Gaussian Noise BC Broadcast Channel BEP Bit Error Probability BER Bit Error Rate BF Beam Forming BPSK Binary Phase Shift keying CDMA Code Division Multiple Access CP Cyclic Prefix CSI Channel State Information D Destination DF Decode and Forward DFT Discrete Fourier Transform DS Direct Sequence DVB Digital Video Broadcasting Eb/No Energy per Bits to Spectral Noise Density EDGE Enhanced Data Rates for GSM Evolution EF Estimate and Forward EGC Equal Gain Combining FDM Frequency Division Multiplexing FDMA Frequency Division Multiple Access FFT Fast Fourier Transform GPRS General Packet Radio Service GSM Global System for Mobile Communication HDTV High Definition Television ICE Ideal Channel Estimation IFFT Inverse Fast Fourier Transform IP Internet Packet
  • 19.
    xix ISI Inter SymbolInterference ITBF Improved Transmit BF ITU(T) International Telecommunication Union (Technical) LS Least Square MAI Multi Access Interference MAP Maximum a Posteriori MC CDMA Multicarrier Code Division Multiple Access MIMO Multi Input and Multi Output MISO Multiple Input Single Output ML Maximum likelihood MLSE Maximum Likelihood Sequence Estimator MLSSE Maximum Likelihood Symbol by Symbol Estimation MMS Multimedia Messaging Service MMSE Minimum Mean Square Error MMSEC Minimum Mean Square Error Combining MPCE Modified Pilot Channel Estimation MRC Maximum Ratio Combining MSNR Maximum Signal to Noise Ratio MT Multi Tone NR Novel relay OF Observe and Forward OFDM Orthogonal Frequency Division Multiplexing ORC Orthogonality Restoring Combining P/S Parallel to Serial PE Partial equalization PN Pseudo Noise QF Quantize and Forward QPSK Phase Shift Keying R Relay RBF Random BF S Source S/P Serial to Parallel
  • 20.
    xx SC Subcarrier SIMO SingleInput Multiple Output SINR Maximum Signal to Interference Noise Ratio SISO Single Input Single Output SNR Signal to Noise Ratio STC Space Time Coding TDD Time Division Duplexing TDMA Time Division Multiple Access TORC Threshold ORC WCDMA Wideband Code Division Multiple Access ZF Zero Forcing 1D One dimensional 1G First Generation 2D Two dimensional 2G Second Generation 3G Third Generation 4G Fourth Generation
  • 21.
    xxi LIST OF SYMBOLS B(n) Beamform vector bk(i) ith transmitted data bit of k th user cn Spreading code d Data sequence d(k) Data symbol of user k dµ Data symbols vectors Dn Desired signal E{.} Expectation Eb Bit energy f Frequency F(n) Amplified signal vector Gl,l lth diagonal element of the equalizer matrix G Gm Subcarrier weighting coefficient H Diagonal matrix 𝐻 𝑚 ∗ mth channel coefficient 𝐻𝑠 𝑛 Channel matrix between source and relay 𝐻(k) Channel transfer function of k th user Hd Channel matrix between source and destination hi Channel coefficient of ith transmit antenna Hl,l lth diagonal element of the channel matrix H hn Subcarrier flat fading gain Hr Channel matrix between relay and destination ηr(t) Noise vector of the relay at time t In Multi user interference 𝐼 𝑁 𝐶 Identity matrix M Number of data symbols transmitted N Processing gain N l lth element of the noise vector n
  • 22.
    xxii N0 Single sidedpower spectral density Nb Number of symbols in nth Subcarrier Nc Subcarrier Nd Destination or Receiving antenna Nr Relay antenna Ns Source ortransmitting antenna P(n) Precoding matrix for source signal P{.} Probability r Received vector r(t) Received signal at time t Rl lth element of the received vector r S l lth element of the vector S S(n) (t) Signal vector at time t S(t) Transmitter signal at time t T Transpose T Bit duration Ts Symbol duration uTs(t) Rectangular waveform with unit amplitude X(k) Transmitted data samples x(n) (t) Precoded signal vector at time t x(t) Channel precoding matrix for source xr(t2) Amplified signal of relay at t2 Y(k) Received signal yd(t) Received signal at the destination at time t YP(k) Received pilot signals yr(t) Received signal at the relay at time t (.)* Complex conjugation (n) nth Subcarrier ||.|| Norm of a vector ∆2 (.,.) Squared Euclidean distance αn Equalizer co efficient β Equalization parameter with value in the range of [-1,1]
  • 23.
    xxiii η(t) Additive whiteGaussian noise ηd(t) Noise vector of the destination at time t ηn Noise component λ Threshold σ2 Variance of the noise φn Subcarrier fading phase ωn Radian frequency of nth subcarrier
  • 24.
    1 CHAPTER 1 INTRODUCTION 1.1 GENERAL Wirelesstechnologies have evolved remarkably since Guglielmo Marconi first demonstrated radio transmission in the year 1896 by controlling an electric bell through a remote arrangement. The radio transmission has been very much useful for the people to communicate with each other and has timely access to information regardless of the location of individuals. This is supported by the advances in the wireless networking technology and portable computing devices with reduction in the size of physical device leading to the rapid development in mobile communication infrastructure. The first generation (1G) has been an analog based FDMA (Frequency division multiple access) system for voice transmission only. The 2G cellular systems uses time division multiple access (TDMA) based digital modulation schemes with source and error correction coding techniques to improve user capacity, voice quality and spectrum efficiency. The second generation (2G) systems include Global System for Mobile communications (GSM), IS-54, IS-136, IS-95 and Japan Digital Cellular. These systems were able to perfectly provide basic services and when demand for variety of wideband services increased the evolution towards the 3G started. The first step in this direction has been commonly accepted as 2.5G with the development of new technologies based on the classical GSM (e.g., General Packet Radio Service (GPRS) and Enhanced Data Rates for Global Evolution (EDGE)).The real third generation (3G) mobile system have been developed to offer both low and high bandwidth services like telephony, Internet access and multimedia at any time and from anywhere through a single device. The first 3G
  • 25.
    2 system based onthe Wideband Code Division Multiple Access (WCDMA) transmission protocol offer wideband services, such as wireless Internet services (with peak rate of 384 Kbps) and video transmissions (with data rate up to 2Mbps). As 3G technology and its first evolution 3.5G congested in few years, telecommunication research community started working for the fourth generation (4G) wireless communication. 4G solution is based on full IP convergence system to meet the needs of high performance applications like wireless broadband access, Multimedia Messaging Service, video chat, mobile TV, High Definition Television (HDTV) content and Digital Video Broadcasting (DVB).The goal is to have data rates in the range of 100-500 Mbps with premium quality and high security. In order to realize this, it is necessary to tackle the hostile physical properties of wireless channel in the form of rapid time variation, fading (large scale and small scale), multipath propagation and channel interference. The interference created by user of different cells using the same resource is called co-channel interference and interference resulting from users of same cell is called adjacent cell interference. Counter measures were employed to combat these impairments through spreading, space diversity and frequency diversity. Therefore MIMO MC CDMA system is standardized by international telecommunication unit (ITU(T)) for 4G and beyond 4G system. 1.2 NEED FOR MIMO MC CDMA SYSTEM The performance of current wireless communication system degrades due to excessive multi path propagation and Doppler spread. Due to delay spread bit arrives the receiver at different times because of the different paths taken causing bit overlap and interferes with each other resulting in ISI, which leads to distortion of signals causing bit error at the receiver. As the data rate is increased the transmission time for individual pulse decreases, become narrow and effect of channel delay spread increases. ISI has been recognized as the major obstacle for high speed data transmission over multipath wireless channel. OFDM, a multi carrier modulation scheme splits high data rate streams into a number of lower rate streams that are transmitted simultaneously over a number of SC. Since the symbol duration increases in the lower rate parallel SCs, the relative
  • 26.
    3 amount of dispersionin time caused by multipath delay spread decreases. Although OFDM is robust to frequency selective fading, it has severe disadvantages in SC synchronization and sensitivity to frequency offset estimation. The other main issue of OFDM is the presence of a large number of SCs which exhibits a non constant nature in its envelope. Future generation is to cater more users with enriched services, CDMA has a strong candidate to support multimedia mobile services as opposed in conventional schemes such as TDMA/FDMA which also has the ability to cope up with the asynchronous nature of the multimedia traffic. By employing Rake receivers CDMA systems can coherently combine the multipath components due to the hostile frequency selective channel and the processing gain due to spreading provides robustness to the multi user interference. The use of conventional CDMA does not seem to be realistic when the data rates go up to a hundred megabits per second due to severe ISI(inter symbol interference) and the difficulty in synchronizing a fast sequence. Further to enhance the performance, the MIMO antennas at both ends of a wireless link helps to realize high data rate through spatial multiplexing and drastically improve the spectral efficiency of the system and provide link reliability in rich scattering environments through spatial diversity. In addition, the capacity of MIMO system increases linearly with the number of transmit receive antenna pairs without increasing transmitted power. Even though multicarrier modulation and MIMO mitigate ISI, effectiveness of this suppression is limited and both of these two techniques cannot work perfectly in fast fading environment [1-3]. To overcome the problem, this work proposes equalization and channel estimation in the receiver BF in the transmitter and relay in the network to reduce the ISI, cater more number of users and improve the performance. 1.2.1 CDMA In CDMA the information signals of different users are modulated by orthogonal or non orthogonal spreading codes. The resulting spread signals simultaneously occupy the same time and bandwidth, as shown in Fig.1.1. The
  • 27.
    4 receiver uses thespreading code structure to separate out the different users. This method has the feature that the unwanted signals with different code will get spread even more by the process and appear like noise to the receiver. Some of the properties that have made CDMA useful are: signal hiding, non interference with existing systems, anti jam, interference rejection, information security and multipath tolerance. Though CDMA ensure effective utilization of bandwidth, it is not capable of transmitting data at rates of around 5 to 10 Mbps. Various studies indicate that some sort of multi carrier modulation (MCM) scheme can only support higher data rates and be suitable for mobile paths. Fig.1.1 Code division multiple access 1.2.2 OFDM OFDM is the basic MCM scheme that has been extremely used for high data rate application. In OFDM, the available spectrum is divided into many carriers, each one being modulated by a low rate data stream. Like FDMA, in OFDM also [2-4] the multiple user access is achieved by subdividing the available bandwidth into multiple narrow band channels, which are allocated to users. However, OFDM uses the spectrum much more efficiently by spacing the channels much closer together with no overhead as in FDMA. This is achieved by making all the carriers orthogonal to one another, thus preventing interference between the closely spaced carriers as shown in Fig. 1.2. Time Frequency
  • 28.
    5 Fig.1.2 Comparison ofthe bandwidth utilization for FDM and OFDM Each carrier in an OFDM signal has a very narrow bandwidth (i.e. 1 kHz), thus the resulting symbol rate is low. This result in the signal having a high tolerance to multipath delay spread, as the delay spread must be long enough to cause significant inter symbol interference (e.g. > 100 ms). Fig.1.3 and 1.4 show a simple OFDM transmitter and OFDM receiver respectively. OFDM has a serious limitation of being sensitive to nonlinear amplification, frequency and phase errors in SCs. Moreover the mobile community may not be interested in loosing the merits of CDMA and therefore possibilities of mixing CDMA and MCM have been initiated. Researchers have analyzed three different combinations of OFDM and CDMA; multi carrier (MC) CDMA, MC direct sequence (DS) CDMA and multi tone (MT) CDMA [5], out of which MC CDMA is chosen as possible access scheme for beyond 3G mobile communication systems. Frequency Conventional Frequency Division Multiplex (FDM) Frequency Saving of bandwidth Orthogonal Frequency Division Multiplex (OFDM)
  • 29.
    6 Fig.1.3 OFDM transmitter Fig.1.4OFDM receiver S/P Data Symbols 1/ √T (1/ √T) e j 2π t / T (1/ √T) e j 2π (N-1) t / T OFDM Signal P/S ∫T ∫T ∫T 1/ √T OFDM Signal (1/ √T) e – j 2π / T (1/ √T) e - j 2π (N-1) t / T Data Symbols
  • 30.
    7 1.2.3 Multicarrier CDMA TheMC CDMA transmitter spreads the original data stream in the frequency domain over different SCs [6] using a given spreading code as depicted in Fig. 1.5. In this system the SCs convey the same information at one time. The binary data dk are first multiplied by the spreading code (PN binary sequences) ck(i) and the bit duration T of the data is much longer than the PN sequence chip duration Tc. Fig.1.5 A simple MC CDMA transmitter Normally N=T/TC may be equal to 32, 64, 128 or higher. After the necessary encoding, the sequence that corresponds to one data bit is modulated in the band of N modulators. A very efficient way of realizing such a modulation scheme is through the inverse fast fourier transform (IFFT). The distance between SC is equal to the chip rate or its multiple. The guard time/ cyclic prefix should be introduced for each symbol in order to combat the inter symbol interference caused by the channel and filters in the system. At the output of IFFT the pulse shaping filter followed by a modulator shifts the whole spectrum to the desirable frequency band. Another solution is to apply the offset IFFT that eliminates the necessity of the above mentioned frequency shift. In the MC CDMA system, SC frequencies are usually chosen to be orthogonal to each other, i.e., SC frequencies attempt to satisfy the following condition: ∑dk (t) ck (1) ck (N) exp (j 2πf1t) exp (j 2πfNt) sk (t)
  • 31.
    8 0 cos( ) cos() 0, Tc i jt t dt for i j    (1.1) where TC is the chip duration, ωi and ωj are ith and jth carrier frequencies respectively. The basic structure of the MC CDMA mobile station receiver shown in Fig. 1.6 contains the same blocks as that of OFDM receiver. However, the output of fast fourier transform (FFT) is fed to k branches (one branch for each user) containing an equalizer and a despreading block to equalize the individual channel and receive the signal using the user‟s unique PN code. Fig.1.6 A simple MC CDMA receiver 1.2.4 MIMO To improve channel throughput and robustness of a radio link, multiple antennas are employed at both the transmitter and the receiver which is known as MIMO shown in Fig.1.7. A MIMO system with similar count of antennas at both the transmitter and the receiver is able to multiply the system throughput linearly with every additional antenna. MIMO often employs Spatial Multiplexing to enable signal (coded and modulated data stream) to be transmitted across different spatial domains. Fig.1.7 Multiple Input Multiple Output antenna system Tx Rx ∫T (.) ∑ ∫T (.) exp (-j 2πf1t) exp (-j 2πfNt) ck (1) ck (N) r(t) d k, n
  • 32.
    9 The use ofmultiple antennas in the receiver and/or in the transmitter basically provides the following advantages [7].  Array gain: Array gain is an increase in average received SNR obtained by coherently combined signals transmitted from multiple antennas or received by multiple antennas. In order to get array gain channel knowledge at the transmitter or receiver is required.  Diversity gain: Diversity gain refers to improved link reliability in space, time, frequency or polarization. Diversity gain can be exploited in the case of independently fading multiple channels experienced by different antennas in order to mitigate the effect of multipath fading  Spatial multiplexing gain: Multiplexing gain corresponds to the increased data rate due to the ability to transmit multiple parallel data streams over MIMO channel without increasing the bandwidth or total transmit power. The capability to support multiple streams depends on the rank of the channel matrix H. As a result, the MIMO technology can be used to achieve improved system performance, such as increased spectral efficiency, increased user throughput and better coverage. 1.3 LITERATURE SURVEY Today‟s wireless communication requires high data rate and good quality, which is possible only if the received signal is not affected by channel impairments. The diversity combining schemes are applied to combine the multipath received signals of a diversity reception device into a single improved signal. These schemes are applied at the receiver to mitigate the effect of channel fading on the received signal to obtain the signal with maximum signal to noise ratio (SNR).
  • 33.
    10 Various types ofcombating techniques for channel impairments are proposed in the literature based on noise, interference and capacity for OFDM, MC CDMA and MIMO system. The signals of different SCs are appropriately weighted and summed using EGC [8-11], MRC [12-15], ORC or zero forcing (ZF) [16-18] and threshold based ORC (TORC) [19]. The MRC technique represents the optimal choice when the system is noise limited; in contrast, when the system is interference limited, the ORC can completely eliminate MAI in the downlink transmission; yet, it causes noise amplification in the receiver [20]. The MMSE [21-26] criterion may also be used to derive the equalizer coefficients, whereas an even more powerful optimization criterion is the minimum bit error ratio (MBER) criterion [27]. A lot of research studies have been dedicated to the error performance evaluation of MC CDMA systems [28-31], and the approximation of the bit error rate (BER) for MC CDMA with MRC, EGC, and MMSEC has been derived [28]. However, it is based on the law of large numbers, i.e. the spreading code length must be sufficiently large. In [29], the authors have derived the exact BER of a synchronous MC CDMA system with MRC. The BER is calculated based on a moment generating function method with no assumption on the distribution of multiple access interference. The BER performance of MC CDMA with MRC and EGC has been evaluated over a Rayleigh fading channel with correlated envelopes and phases [30]. A lower bound and a tight approximation on the BER of MC CDMA with ORC is presented in [31].Although MRC, EGC and ORC only requires the channel state information (CSI), the MMSE and MBER equalizers are more complex because they exploit additional knowledge of SNR. Partial equalization (PE) [32-34] is another technique to reduce the ISI, where the signals are partially equalized to avoid noise and interference in the receiver instead of complete equalization. A different approach has been proposed in [35,36] in the form of combined equalization. This technique applies pre equalization at the transmitter in conjunction with post equalization at the receiver which requires channel knowledge at both the transmitter and receiver ends increasing the complexity of the system. In [37] combined partial equalization was discussed where partial equalization was considered at the transmitter and TORC at
  • 34.
    11 the receiver. Fromthe literature survey it is observed that MMSE equalization is good choice inspite of its complexity. Many researchers concentrate only on equalization but not on channel estimation. CSI is a prime factor for equalization to reduce the amplitude and phase distortion. Differential demodulation without channel estimation was used in [1] which results in SNR loss of upto 3 dB. The channel tracking method using kalman filter has been analyzed which results in better estimation accuracy but suffers from computational complexity and delay [38, 39]. Various authors have reported the effect of channel estimation error and phase noise [40-43]. Some authors have tried channel estimation using known data at the receiver. It involves sending pilots (symbols which are known to the receiver) with the data symbols so that the channel can be estimated and therefore the data at the receiver. Training sequence and optimal training based channel estimation is discussed for MIMO system [44,45] in which with increasing number of transmitting and receiving antennas, the length of the training sequence needs to be increased, leaving less space for data transmission and reduced overall spectral efficiency. However the optimal choice of training sequence is quite challenging. In [46, 47] the channel estimation is totally avoided by introducing differential modulation at the expense of a performance penalty, however the spectral efficiency of MIMO system depends upon the channel estimation. Most channel estimation methods for OFDM transmission systems have been developed under the assumption of a slow fading channel, where the channel transfer function is assumed stationary within one OFDM data block. In addition the channel transfer function for the previous OFDM data block is used as the transfer function for the present data block. In practice, the channel transfer function of a wide band radio channel may have significant changes even within one OFDM data block. Therefore, it is preferable to estimate channel characteristics based on the pilot signal in each individual OFDM data block [48-50].
  • 35.
    12 To increase thespectral efficiency less number of pilots operating in time varying channels [51], dynamic pilot symbol arrangement with wiener filter [52] is proposed. Channel estimation technique for MIMO OFDM is studied [53, 54], concentrating only on OFDM but not on MIMO system. To avoid increasing the length of pilot, optimal/training based channel estimation is discussed for MIMO OFDM system [55-58], and MIMO CDMA [59] but real challenge is in arriving the optimal number of pilots Incorporating pilots decreases the spectral efficiency of the system and they usually require averaging over many symbols before obtaining a good estimate which make the scheme inefficient for high speed data communication. The limitations in training based estimation techniques motivated interest in the spectrally efficient blind approach [60-71]. They utilize certain underlying mathematical information about the kind of data being transmitted. Existing blind methods can be broadly categorized as statistical or deterministic: The former methods rely on assumptions on the statistics of the input sequence [60], while the latter make no such assumption [61]. In the first category, i.e., statistical approach, blind channel estimation using second order statistics can potentially achieve superior performance for a given time averaging interval than approaches based on higher order statistics [62]. The second category, i.e., deterministic method, is generally favored when the input statistics are unknown, or there may not be sufficient time samples to estimate them. Several interesting deterministic methods were discussed in [63]; however most of them are exclusively for SISO or single carrier transmissions. Amid second order statistics based blind approaches, subspace based estimation are attractive since estimates can often be obtained in a simple form by optimizing a quadratic cost function [64]. Without employing any precoder, a subspace based method is proposed for OFDM systems by utilizing the redundancy introduced by the cyclic prefix (CP) [65], and it is further extended for MIMO OFDM systems in [66]. Virtual carriers (VCs) are SCs that are set to zero with no information being transmitted, which can be used for channel estimation. Such a
  • 36.
    13 scheme is proposedfor OFDM systems [67] and further extended to MIMO OFDM systems in [68]. Variants of the statistics based methods for example by inserting zero padding instead of CP for each OFDM block or by introducing the so called repetition index and remodulation on the received signal [69-71]. However, the number of required time samples is still implicitly proportional to the size of the IFFT in the OFDM modulator. It is also noted that deterministic approaches still need to accumulate data samples to algebraically obtain channel estimates, and their performance in noise improves as the number of samples increases. Therefore, as the dimension of the parameter space is increased in the MIMO OFDM context, the number of samples required for deterministic methods to achieve an acceptable level of performance will also inevitably be increased. Eventhough these methods are bandwidth efficient but are notoriously slow to converge, extremely computationally intensive and hence are impractical to implement in real time systems. Channel estimation based on semi blind techniques are proposed in order to combine the advantage of pilot based channel estimation and semi blind approach [72-76]. These methods use pilots to obtain initial CSI and blind approach methods are used to improve the system performance. However obtaining optimal value of pilot signals are difficult. In [73] authors develop a semi blind channel estimation method for MIMO OFDM systems based on a specific and non redundant precoding scheme, say, circular precoding, since the circular precoding allows channel estimation at the receiver and simplifies the encoding scheme at the transmitter. In [76], an efficient semi blind sparse channel estimation approach for MIMO OFDM systems was proposed. Through the analysis of the second order statistics of the received signal that passes through a sparse channel, a blind algorithm for obtaining a constraint on the sparse channel vector with respect to the MSTs is developed. By combining this blind constraint with a training based sparse LS criterion, a semi blind solution to the estimation of the effective channel is then obtained.
  • 37.
    14 It is possibleto use the CSI for BF also, a representative MIMO technique which is a promising solution that could be utilized to enhance throughput [77-80]. There are many available beam design algorithms for MIMO interference channels such as interference alignment based algorithms [81-83] and sum rate targeted algorithms [81-86]. However, most of these algorithms assume perfect CSI at transmitters and receivers, whereas the assumption of perfect CSI is unrealistic in practical wireless communication systems since perfect CSI is hard to obtain practically due to channel estimation error, limited feedback or other limitations [87]. Thus, the CSI error should be incorporated into the beam design to yield better performance, and this is typically done under robust beam design frameworks. One approach for multi antenna channels [88-90] is based on quantization of the instantaneous CSI at the receiver followed by its conveyance to the transmitter using a low rate feedback channel. This is a limited feedback approach, there are also other approaches [91-93] which are based on feedback of partial (or statistical) channel information. These methods, in general, do not perform well as the ones using instantaneous feedback since they do not track the rapid fluctuations of the channel. There are more general feedback schemes [94-96] that dynamically adapt to the distribution of the channel, but these methods are generally too complicated to implement in practice. In [95-97] and [98-104], the MIMO BF vector is quantized at the receiver using a fixed codebook available at both the transmitter and the receiver. There are two challenges in designing a MIMO BF system using quantized feedback. One is how to design a good codebook, and the other is to decide on a BF weight vector in a codebook efficiently. The unitary DFT matrix codebook and the Grassmannian codebook were proposed in [97] and [89], respectively. In [101], an iterative search algorithm that has linear complexity on average with respect to the number of transmit antennas was proposed. Random BF(RBF) has been widely studied due to its simplicity and lower feedback overhead, although its performance is poorer than that of other orthogonal BF schemes that utilize full channel information [105-108]. Since RBF uses only SINR feedback rather than the full channel information, the feedback overhead can be efficiently reduced.
  • 38.
    15 In MIMO OFDM,BF is performed independently on each SCs, which is referred to as subcarrier wise beamforming [109,110], to exploit the spatial diversity. Unfortunately, subcarrier wise beamforming induces high computational complexity since a discrete fourier transform (DFT) operation is required for each antenna element [111,112]. In addition, the optimized transmit weight vector for every SC has to be fed back to the transmitter, which leads to the growth of feedback overhead linearly in proportion to the number of SC. To reduce the overall complexity and the feedback overhead, several schemes have been proposed for OFDM systems with single or multiple antennas in the literature [111-115] and can be classified as pre DFT beamforming or symbol wise beamforming which increase the complexity of implementation because of BF operation in both transmitter and receiver. The distributed BF schemes presented in [116-118] assume that the transmitter, the receiver and the relay nodes all use a single antenna. As a result, these schemes do not benefit from spatial processing at the nodes. Relays can be deployed in wireless networks to extend coverage and improve throughput[119]. Relays can be either full duplex or half duplex. Full duplex relays can transmit and receive at the same time while half duplex relays cannot. Because full duplex relays are difficult to implement, practical systems focus on half duplex relays [120,121]. Relays are also classified based on how they process the received signal. The most popular relay types are decode and forward (DF) [122-124] and amplify and forward (AF) [125-127]. DF relays have higher computational complexity due to the requirement of decoding the signals and are helpful only if they can decode successfully the signals. Transparent to the modulation and coding of the signals, AF relays can be used flexibly in heterogeneous networks comprising of many nodes of different complexity or standards [114]. AF relays provide better diversity performance and in some cases higher throughput (for example, when the source relay channel is weak) than DF relays in single antenna half duplex relay systems [128,129]. AF relays may be attractive in practice due their lower complexity and faster signal processing. MIMO techniques can be incorporated into relay systems by equipping each node with multiple antennas to provide multiplexing and diversity gains [130].
  • 39.
    16 Transceiver designs fortraditional one way MIMO relay systems were proposed in [131-135,155]. The optimal two way relay strategies were studied in [136,157] to maximize achievable sum rate and to achieve optimal diversity multiplexing tradeoff. For an analog network coding (ANC) based MIMO two way relay system consisting of a multi antenna relay node and two single antenna source nodes, the optimal relay BF was studied in [137,156] to characterize the achievable capacity region, and also to minimize the mean squared error [138]. In [139] and [140], the authors considered jointly optimizing the source and relay pre coders to maximize sum rate for MIMO two way relay systems where all nodes are equipped with multiple antennas. The joint optimization problem was also investigated in [141] based on the MMSE criterion, and an iterative algorithm as well as a heuristic algorithm based on channel parallelization was proposed therein. In [142] and [143], the authors addressed joint source and relay optimization for multiple relay systems. All of the above mentioned works assume perfect CSI is available. In practice, CSI has to be estimated using pilot symbols, and channel estimation errors are inevitable due to noise and the time varying nature of wireless channels. Hence, it is desirable to provide robustness against channel uncertainties when designing transceiver. Further Capacity bounds for MIMO relay channels are studied in the literature [144,136]. Automatic repeat request techniques for MIMO relays are proposed to achieve the optimal diversity multiplexing delay tradeoff [145] and to improve throughput and outage probability performances [146]. MIMO relay with multiuser linear precoding schemes in fixed relay networks have been considered in [147,148] where CSI is assumed to be known at the transmitter. Relay gain matrix optimization was studied in [131,132] to maximize the source destination capacity and linear transceiver designs were proposed based on the MMSE criterion [135]. Full duplex relay discussed for MC CDMA system [149,150] is difficult to implement due to the generation of self interference and different types of relaying technique for MIMO OFDMA system is discussed in [151-154]. However, most of MIMO relay techniques require high complex equalizers and also error free forwarding at the relay to enjoy the diversity, which is impractical and thus may not be suitable for low complexity communication environments.
  • 40.
    17 1.4 OBJECTIVE OFTHE RESEARCH WORK Globally the demand for wireless application is increasing every year which necessitates the design of progressive and perfect transmission of multimedia data over wireless multipath channels. Even though, MIMO MC CDMA is chosen as the access technique for realizing the same, quality offered by this technique fails to meet the demands of future wireless communication system. To improve the performance of the system, this work proposes the MPCE based MMSE equalization, ITBF and NR to meet the quality of wireless communication such as high transmission rate, more transmission range and transmission reliability. 1.5 THESIS ORGANIZATION Chapter 1 provides an overview of CDMA, OFDM and MIMO techniques. The objective of the research work, state of art survey relevant to the topic of research and author‟s contribution in the related areas are also given. Organization of the thesis is presented at the end of this chapter. Chapter 2 discusses the different combining and equalization techniques. The simulated BER performance of MIMO MC CDMA system with/without proposed MMSE equalization under ideal channel estimation(ICE) for different antenna configuration, SC and modulation are explained and performance of the proposed system is compared with the existing MC CDMA system. Chapter 3 deals with different channel estimation techniques and importance of channel estimation for OFDM, MIMO OFDM and MIMO MC CDMA system. Simulations are carried out for MIMO MC CDMA with MPCE based MMSE for different antenna configuration, SC and modulation and the results are discussed in detail. Chapter 4 highlights BF techniques. BER Performance of MPCE based MMSE equalization and ITBF for proposed MIMO MC CDMA is simulated and compared with different modulation.
  • 41.
    18 Different types ofrelaying performance improvement through proposed NR technique is discussed in chapter 5. Impact of MPCE based MMSE equalization and ITBF with NR on BER for MIMO MC CDMA is investigated through simulation. Chapter 6 concludes the thesis by emphasizing the major aspects of the study. A summary of major contribution and scope for further work is also included in this chapter.
  • 42.
    19 CHAPTER 2 PERFORMANCE OFMIMO MC CDMA SYSTEM WITH MMSE EQUALIZATION 2.1 INTRODUCTION Wireless communication system requires signal processing technique that improves the link performance in hostile mobile radio environment. The mobile radio channel is particularly dynamic due to multipath propagation and Doppler spread. From Fig.2.1 it can be noted that rectangular multilevel pulses passing through the channel will spread in time and the pulse for each symbol smears into adjacent time slots due to multipath time delay spread causing ISI resulting in an irreducible BER floor for mobile system. However, even if a mobile channel is not frequency selective, the time varying Doppler spread due to motion creates an irreducible BER that can be realized over a frequency selective channel. Hence ISI has been recognized as the major obstacle to high speed data transmission over wireless channel. Fig.2.1 Example of ISI on received pulse in a Communication system 0 0 t t Ts Sampling points Individual pulse response (Sum of pulse) Inter symbol Interference Sampling points t t0 0 Ts Individual pulse response 0 0 1 0 0 0 1 0 0 0 Input Waveform Sampling points t t
  • 43.
    20 The use ofOFDM and cyclic prefix mitigates the effect of time dispersion. However, it is still necessary to remove the amplitude and phase shift caused by multipath effect on the channel. The effect of ISI can be counteracted by different measures such as time or frequency domain equalization. The function of equalizer within a receiver is to compensate for the average range of expected channel amplitude and delay variations, also it may be adaptive as the channel is generally unknown and time varying. 2.2 DIFFERENT TYPES OF EQUALIZATION TECHNIQUE Many different detection schemes have been proposed in the literature for OFDM and MC CDMA signal detection [158,159,179]. Every detection technique is characterized by its specific combining parameters. The basic detection technique treat the signals from other users as interference and their combining parameters are functions of multipath fading channel. 2.2.1 Equal Gain Combining (EGC) The EGC weights equally each sub channel contribution and compensate only the phases. In this case SCs are processed with the same amplification and correlation is performed by the means of Walsh matrix. The EGC method would be a suitable approach for an additive white Gaussian noise (AWGN) channel where all transfer factors are equal but in a fading channel the transfer factors of the SCs have different amplitudes [160-162]. For this reason the orthogonality of the Hadamard codes is violated and interference between the information symbols in the received signal creates large error floor. 2.2.2 Maximum Ratio Combining (MRC) In this method the signals from all the SCs are weighted according to their individual signal power to noise power ratios and then summed. The individual signal should be cophased before being summed which generally requires individual receiver and phasing circuit [163-170]. MRC produces an output SNR equal to sum of the individual SNRs. Thus it has an advantage of producing an output with an
  • 44.
    21 acceptable SNR evenwhen none of the individual signals are themselves acceptable. But this method performs well only when the signals are quite above noise level. In this technique, if fading occurs in any one of the branches, a maximum gain is applied to it which enhances the noise level and totally induce non orthogonality between the codes. 2.2.3 Orthogonality Restoring Combining (ORC) While EGC may be desirable for simplicity and MRC for combating noise, neither of these techniques significantly exploit the coding of the SC. Good choice is to restore the orthogonality between the sequence through ORC, which implies a total cancellation of multiuser interference; but this method enhances the noise because the sub channels with low SNR have higher weights as shown in Fig.2.2.[171-173]. Fig.2.2 Noise Enhancement in ORC 2.2.4 Threshold Orc (TORC) With TORC (or Controlled Equalization), an attempt at restoring the orthogonality between users is made by normalizing the amplitudes of the SCs. As the orthogonality of the users are encoded in the phase of the SCs, it is primarily beneficial in the downlink where phase distortion for all users may be corrected and in this, SCs above a certain threshold will be equalized and retained. This constraint is added to prevent the amplification of SCs with small amplitudes that may be dominated by a noise component. A threshold for amplitude of the transfer factor is introduced to suppress the weak SCs. The bit error rate depends on the Noise Enhancement f Channel Noise f Equalizer f Information f Information and Noise f
  • 45.
    22 noise level andon interference due to SCs below the threshold. Both effects show a different behavior. Interference depends on the probability of rejecting a SC and dearly rises with threshold. The interference is especially responsible for the error floor at high SNR. The noise level is reduced with rising threshold because fewer weak SCs are accepted. At moderate and low thresholds the average noise level is increased hence it is difficult to determine the optimum threshold in fast fading. 2.2.5 Partial Equalization (PE) An equalizer with partial channel amplitude compensation is similar in structure to a ORC. The only difference is that it does not force the multi user interference to zero, instead the channel phase is fully compensated but the channel amplitude is partially compensated [174]. In this technique coefficient Gm depends on a parameter β as 𝐺 𝑚 = 𝐻 𝑚 ∗ |𝐻 𝑚 ∗ |1+𝛽, , −1 ≤ 𝛽 ≤ 1, where 𝐻 𝑚 ∗ is the mth channel co efficient. Note that EGC, MRC and ORC can be viewed as particular cases for which the parameter β assumes the values 0, −1 and 1 respectively. The key idea is that if MRC and ORC are optimum in the extreme cases of noise limited and interference limited system respectively then for each intermediate situation there exists an optimum value of the parameter β which minimizes the mean bit error probability (BEP) averaged over fading. The problem is to find the appropriate β that minimizes the average bit error probability of the system and this system compensates channel amplitude partially. 2.2.6 Pre Equalization If information about the actual channel is a prior known at the transmitter, pre equalization can be applied at the transmitter such that the signal at the receiver appears non distorted and an estimation of the channel at the receiver is not necessary. Information about the channel state can, for example, be made available in Time division duplexing (TDD) schemes if the TDD slots are short enough such that the channel of an uplink and a subsequent downlink slot can be considered as constant and the transceiver can use the channel state information obtained from previously received data.
  • 46.
    23 An application scenarioof pre equalization in a TDD mobile radio system would be that the terminal station send pilot symbol in the uplink which are used in the base station for channel estimation and detection of the uplink data symbol. The estimated channel state is used for pre equalization of the downlink data to be transmitted to the terminal station. Thus, no channel estimation is necessary in the terminal station which reduces its complexity. Only the base station has to estimate the channel, i.e. the complexity can be shifted to the base station. A further application scenario of pre equalization in a TDD mobile radio system would be that the base station send pilot symbol in the downlink to the terminal station, which performs channel estimation. In the uplink, the terminal station applies pre equalization with the intention to get quasi orthogonal user signals at the base station receiver antenna. This results in a high spectral efficiency in the uplink, since MAI can be avoided. Moreover, complex uplink channel estimation is not necessary. The accuracy of pre equalization can be increased by using prediction of the channel state in the transmitter where channel state information from the past is filtered. 2.2.7 Combined Equalization With combined equalization CSI is available at both the transmitter and receiver. This enables pre equalization to be applied at the transmitter together with post equalization at the receiver. The knowledge about the transmission channel can be made available, for example, by exploiting TDD to gather CSI at transmitter needed for pre equalization, and by performing channel estimation at Rx in order to obtain CSI needed for post equalization. 2.2.8 Maximum Likelihood Sequence Estimator (MLSE) The optimal equalizer with highest probability correctly detects the transmitted sequence which is the maximum likelihood sequence estimator (MLSE). It minimizes the sequence error probability, i.e. the data symbol vector error probability, which is equivalent to maximizing the conditional probability  |dP r
  • 47.
    24 that d was transmittedgiven the received vector r. The estimate of d obtained with MLSE is  |P r dd=arg max d  (2.1) with arg denoting the argument of the function. If the noise lN is additive white Gaussian, Equation (2.1) is equivalent to finding the data symbol vector d that minimizes the Squared Euclidean distance between the received and all possible transmitted sequences. 2 2 ( , ) || ||r r A   d d (2.2) The most likely transmitted data vector is 2 min ( , )r dd=arg d  (2.3) MLSE requires the evaluation of MK squared Euclidean distances for the estimation of the data symbol vector d  which will increase the complexity of the system, if the number of user and data is increased. 2.2.9 Maximum Likelihood Symbol by Symbol Estimation (MLSSE) The Maximum Likelihood Symbol by Symbol Estimation (MLSSE) minimizes the symbol error probability, which is equivalent to maximizing the conditional probability  ( ) |k P d r that ( )k d was transmitted given the received sequence r. The estimate of ( )ˆ k d obtained by MLSSE is  ( ) ( ) ( )ˆ |k k k d P d  d =arg max r (2.4)
  • 48.
    25 If the noiselN is additive white Gaussian the most likely transmitted data symbol is ( ) ( ) ( ) 2 2 1ˆ exp ( , )k k k d with same reelization of d r              d d =arg max d (2.5) The increased complexity with MLSSE compared to MLSE can be observed in the comparison of (2.5) with (2.3). An advantage of MLSSE compared to MLSE is that MLSSE inherently generates reliability information for detected data symbols that can be exploited in a subsequent soft decision channel decoder. 2.2.10 Maximum Likelihood Detection The optimum multi user detection technique exploits the maximum a posteriori (MAP) criterion or the maximum likelihood criterion. In the previous section, two optimum maximum likelihood detection algorithms are shown, namely the MLSE, which optimally estimates the transmitted data sequence (0) (1) ( 1) ( , ,...... )k T d d d  d and the MLSSE, which optimally estimates the transmitted data symbol d(k) . It is straightforward that both algorithms can be extended to a MAP sequence estimator and to a MAP symbol by symbol estimator by taking into account the a priori probability of the transmitted sequence and symbol respectively. When all possible transmitted sequences and symbols respectively are equally probable a priori, the estimator based on the MAP criterion and the one based on the maximum likelihood criterion are identical. The possible transmitted data symbol vectors are , 0,..... 1K M   d , where MK is the number of possible transmitted data symbol vectors and M is the number of possible realizations of d(k) . 2.2.11 Minimum Mean Square Equalizer (MMSE) The ORC equalizer cancels all ISI but can lead to considerable noise enhancement. The MMSE technique minimizes the expected mean squared error between the transmitted symbol and the symbol detected at the equalizer output,
  • 49.
    26 thereby providing betterbalance between ISI mitigation and noise enhancement as shown in Fig.2.3 [175-178]. Fig.2.3 Noise Enhancement in MMSE Equalization according to the MMSE criterion minimizes the mean square value of the Error between the transmitted signal and the output of the equalizer. The mean square error ,l l l l lS G R   (2.6)  2 l lJ E  (2.7) The mean square can be minimized by applying the orthogonality principle, stating that the mean square error lJ is minimum if the equalizer coefficient ,l lG is chosen such that the error l is orthogonal to the received signal 1 ( ) ( ) 0 k k k l k R H s n     i.e   0l lE R   The equalization coefficient based on the MMSE criterion is , , 2 2 , l l l l l l H G H      (2.8) The computation of the MMSE equalization coefficients requires knowledge about the actual variance of the noise 2  . For SNR→ ∞, the MMSE equalizer becomes identical to the ZF equalizer. To overcome the additional complexity for the estimation of 2  , a low complex sub optimum MMSE equalization can be Noise Enhancement less than ZF f Information f Channel f Equalizer f Information and NoiseNoise f
  • 50.
    27 realized. With suboptimum MMSE equalization, the equalization coefficients are designed such that they perform optimally only in the most critical cases for which successful transmission should be guaranteed. The variance 2  is set equal to a threshold λ at which the optimal MMSE equalization guarantees the maximum acceptable BER. The equalization coefficient with sub optimal MMSE equalization results in and requires only information about ,l lH . The value λ has to be determined during the system design. Among the various equalization methods for MIMO and MC CDMA, MMSE is considered to be a good solution for data recovery since it can effectively reduce the ISI and utilize the diversity of the frequency selective channel. , , 2 , l l l l l l H G H      (2.9) 2.3 MIMO MC CDMA SYSTEM WITH MMSE EQUALIZATION From the literature survey it is observed that equalization under ICE is carried out for OFDM and MC CDMA using single antenna. It has been observed that in comparison with conventional single antenna system, significant capacity gain is achievable when multiple antennas are used both at the transmitter and receiver. Conventional equalizer techniques like EGC, MRC and ORC are suitable for single carrier communication only. OFDM is the multicarrier technique used in MIMO MC CDMA system and it depends on the orthogonality among SCs for bandwidth saving and proper detection. Incorporating multiple antennas with multiple paths causes different phase/amplitude shifts and loss of orthogonality. EGC, MRC and ORC equalizer cannot be used for MIMO MC CDMA system as these equalizer reduces the orthogonality of user thus creating additional interference in the receiver and using ORC for MIMO will also increase noise in the receiver. Increased noise/Interference weakens wireless signal which will affect the quality of the link. In this work MMSE equalizer is proposed for MIMO MC CDMA system, the simplified diagram of which is given in Fig.2.4. It is to be noted, the novelty of this equalizer is that it considers different antenna signals as different links basically and further different path of different links are considered while equalizing the signal, which proves to be effective in counteracting the amplitude/phase shift.
  • 51.
    28 Fig.2.4 Simplified diagramof MMSE equalizer Figs. 2.5 and 2.6 show the proposed model of MIMO MC CDMA transmitter and receiver. In this system the signal from the users are multiplexed at the transmitter and transmitted as one entity through the radio channel. In the transmitter, data is first modulated using Binary phase shift keying (BPSK) or quadrature phase shift keying (QPSK) modulation, multiplied by the spreading sequence of the user and then modulated using an OFDM modulator. In the receiver, the signals are received through multiple antennas and demodulated using FFT. After OFDM demodulation the amplitude and phase distortions are adjusted using MMSE equalization where the ISI is reduced improving the performance of the system and the user data symbols are recovered by despreading with corresponding spreading codes. Consider a MC CDMA system having Nc SCs and s d N N MIMO system, the transmitted signal after modulation can be expressed as 2 1 1 ( ) ( ) ( )cos( ) s c b sc s N N E k n T s nN T i k n s t b i c u t iT t         (2.10) where Eb and Ts are the bit energy and symbol duration respectively, uTs(t) represents a rectangular waveform with unit amplitude and pulse duration Ts, bk(i) is the ith transmitted data bit cn is the spreading code, S N is the source(S) (or transmitting) antenna, ωn = 2πf0+ 2π(n - 1)∆f is the frequency in radians of the nth SC, and the frequency spacing is ∆f= 1/Ts. The received signal r(t) through destination(D)(or receiving )antenna d N is given by 2 1 1 . ( )cos( )( ) ( ) ( ) s d c b c s T s n n N N E n k nN T i k n u t iT tr t t h b i c            (2.11) Transmitter Receiver with MMSE
  • 52.
    29 Fig. 2.5 Blockdiagram of MIMO MC CDMA transmitter Fig. 2.6 Block diagram of MIMO MC CDMA receiver with MMSE equalization MappingData CP Insertion IFFT P/S PN Sequence S/P PN Sequence Detector CP Removal FFTP/S MMSE Equalization Estimated Data S/P 29
  • 53.
    30 where hn isthe SC flat fading gain, φn is the SC fading phase and η(t) is AWGN with single sided power spectral density N0. After phase compensation, the receiver performs amplitude correction described by ( 1,.., )n cn N  , called equalizer coefficient. In the literature, different equalizer coefficient expressions for MMSE have been proposed for MC CDMA system [171-173]. After demodulation the received signal on the nth SC is given by [176] 0 ( )cos( ) sT n n n n n ny r t t dt D I       (2.12) where Dn is the desired signal and In is the multi user interference Components and n  is the noise component with zero mean and variance 0 / 4s N T .Denoting 1, ,n nc  , ' ' ' ' 1 2,[ , ..., ]cN    , 1 2[ , ,... ] .c T Ny y y y After equalization and despreading, the decision variable 'T U y  . Where 1 1 ' y yy b R R   (2.13) Let 1, 2, [ ..., ]c T N     , 1, 2,[ ..., ]u T Nb b b b , d C is a c uN N matrix with kth column being the spreading code for kth user, and H is a diagonal matrix with nth diagonal element equals to n h . 2 b s c E T dN y HC b   (2.14) Then the Gaussian distribution of the matrix 1b yR is  1 1 2 b s y c E T b dNR E b HC b        12 b s c d E T N E b HC b (2.15)
  • 54.
    31 The matrix yy Ris 2 4 b s o s cc T d d E T N T NN HC C H I (2.16) where cNI is an identity with c cN N .Substituting (2.15) and (2.16) into (2.13), the set of equalizer coefficients for MMSE scheme for downlink as   12 2 1 . c c c cb s b o T d d N N N n N nE T E N n HC C H I h     (2.17) 2.4 SIMULATION RESULTS AND DISCUSSION Simulation of MC CDMA and MIMO MC CDMA system are performed using MATLAB version 9.1 with BPSK/QPSK modulation and the simulation parameter is shown in Table 2.1. The system is tested using 16, 64 and 128 SCs. To understand the impact of MIMO and equalization, simulations are carried out for 2x2, 3x3 and 4x4 transmitting and receiving antenna respectively with and without MMSE equalization Table 2.1 Simulation Parameter of the system with MMSE Equalization Spreading Codes Walsh Hadamard Code Number of SCs 16/ 64 /128 Channel Rayleigh fading Modulation BPSK / QPSK Antennas 2x2/ 3x3/ 4x4 Equalization Technique MMSE
  • 55.
    32 2.4.1 Performance ofthe system with MMSE equalization (BPSK) Figs. 2.7, 2.8 and 2.9 show the BER performance of MIMO MC CDMA system with MMSE and without MMSE for BPSK modulation with different antenna configuration and SCs. In Fig. 2.7 the legend graph illustrates the BER of MIMO MC CDMA without using MMSE and the line graph shows the BER of MIMO MC CDMA using MMSE for 2x2 and 4x4 antennas. It can be inferred from the graph equalization improves the performance due to the effective compensation of amplitude/phase shifts caused by different links/different path and subsequent reduction of ISI. It can also be noted that the increase in number of antennas improves the performance due to the spatial diversity and multiplexing gain. Fig.2.7 Performance of the system with/without MMSE (BPSK, 16 SCs) 0 5 10 15 10 -4 10 -3 10 -2 10 -1 10 0 E b /N o (dB) BER MC-CDMA MIMO MC-CDMA (2 x 2) MIMO MC-CDMA (4 x 4) MIMO MC-CDMA with MMSE (2 x 2) MIMO MC-CDMA with MMSE (4 x 4)
  • 56.
    33 Fig.2.8 Performance ofthe system with/without MMSE (BPSK, 64 SCs) Fig.2.9 Performance of the system with/without MMSE (BPSK, 128 SCs) 0 2 4 6 8 10 12 14 16 10 -4 10 -3 10 -2 10 -1 10 0 Eb /No (dB) BER MC-CDMA MIMO MC-CDMA (2 x 2) MIMO MC-CDMA w ith MMSE(4 x 4) MIMO MC-CDMA w ith MMSE(2 x 2) MIMO MC-CDMA w ith MMSE(4 x 4) 0 2 4 6 8 10 12 14 16 10 -4 10 -3 10 -2 10 -1 10 0 Eb /No (dB) BER MC-CDMA MIMO MC-CDMA (2 x 2) MIMO MC-CDMA (4 x 4) MIMO MC-CDMA with MMSE (2 x 2) MIMO MC-CDMA with MMSE (4 x 4)
  • 57.
    34 Table 2.2 Impactof MMSE Equalization (BPSK) at target BER of 10-3 Antenna con. 16 SC 64 SC 128 SC without Equalization Eb/No (dB) MMSE Equalization Eb/No (dB) without Equalization Eb/No (dB) MMSE Equalization Eb/No (dB) without Equalization Eb/No (dB) MMSE Equalization Eb/No (dB) 2 x 2 14.8 12 14 11.6 13.8 11 3 x 3 14 11 13.5 10.2 12.8 10 4 x 4 11 9 10.3 8 9.8 7.5 Figs.2.8 and 2.9 show the BER performance of the system using 64 and 128 SCs respectively. Comparing Figs. 2.7, 2.8 and 2.9, it can be inferred that the increase in number of SCs improve the performance due to the frequency diversity offered by the SCs. The impact of frequency and spatial diversity is depicted in the Table 2.2. From the Table it is observed that for 16 SCs with 2x2 antenna configuration the Energy per bits to spectral noise density (Eb/No) requirement without equalization is 14.8 dB which is reduced to 14 dB and 13.8 dB for 64 SCs and 128 SCs respectively. Similar behavior is also observed in 3x3 and 4x4 antenna configuration for the target BER of 10-3 . Further the performance is enhanced by equalization technique incorporated in the receiver, for example, Eb/No of 16 SCs (4x4) with equalization is reduced by 2.8 dB than the system without equalization due to reduction of ISI. The reduction of Eb/No is also observed in 64 SCs and 128 SCs i.e 2.4 dB for 64 SCs and 2.8 dB for 128 SCs. The performance of the system is also tested with different antenna configuration such as 2x2, 3x3 and 4x4. For 2x2(16SCs) antenna configuration the Eb/No is 12 dB which is reduced to 11dB for 3x3 and 9 dB for 4x4 antenna configuration. Comparing 2x2 with 4x4 antenna configuration the Eb/No is 3 dB less at target BER of 10-3 .
  • 58.
    35 2.4.2 Performance ofthe System with MMSE Equalization (QPSK) The performance of the MIMO MC CDMA system is tested using QPSK modulation and the numerical result is shown in the Table 2.3 when comparing Figs. 2.7, 2.8 and 2.9 with Figs 2.10, 2.11 and 2.12 the latter figures shows slightly lesser performance because of higher order modulation. From the Table 2.3 it is observed that for 16 SCs (3x3) with equalization the Eb/No is 12.8 dB which requires 2.6 dB less Eb/No than the system without equalization. For 64 SCs and 128 SCs too the Eb/No is 2.9 dB and 2.5 dB lesser respectively. The improved performance can be obtained through different antenna diversity. For example in 2x2 (128 SCs) the Eb/No requirement with equalization is 12 dB which is reduced to 11.3 dB for 3x3 and 9.8 dB for 4x4 antenna configuration. The same improvement is also obtained for 16 SCs and 64 SCs. From the above simulation results and discussion, it is clear that the BER of the MIMO MC CDMA using MMSE for BPSK and QPSK modulation is considerably reduced than the system without equalization due to reduction of ISI in the receiver. Fig.2.10 Performance of the system with/without MMSE (QPSK, 16 SCs) 0 2 4 6 8 10 12 14 16 10 -4 10 -3 10 -2 10 -1 10 0 Eb /No (dB) BER MC-CDMA MIMO MC-CDMA (2 x 2) MIMO MC-CDMA (4 x 4) MIMO MC-CDMA with MMSE (2 x 2) MIMO MC-CDMA with MMSE (4 x 4)
  • 59.
    36 Fig.2.11 Performance ofthe system with/without MMSE (QPSK, 64 SCs) Fig.2.12 Performance of the system with/without MMSE (QPSK, 128 SCs) 0 2 4 6 8 10 12 14 16 10 -4 10 -3 10 -2 10 -1 10 0 Eb /No (dB) BER MC-CDMA MIMO MC-CDMA (2 x 2) MIMO MC-CDMA (4 x 4) MIMO MC-CDMA with MMSE (2 x 2) MIMO MC-CDMA with MMSE (4 x 4) 0 2 4 6 8 10 12 14 16 10 -4 10 -3 10 -2 10 -1 10 0 Eb /No (dB) BER MC-CDMA MIMO MC-CDMA (2 x 2 ) MIMO MC-CDMA (4 x 4) MIMO MC-CDMA with MMSE (2 x 2) MIMO MC-CDMA with MMSE (4 x 4)
  • 60.
    37 Table 2.3. Impactof MMSE Equalization (QPSK) at target BER of 10-3 Antenna configuration 16 SCs 64 SCs 128 SCs without Equalization Eb/No (dB) MMSE Equalization Eb/No (dB) without Equalization Eb/No (dB) MMSE Equalization Eb/No (dB) without Equalization Eb/No (dB MMSE Equalization Eb/No (dB) 2 x 2 16 12.8 15 12.5 14.5 12 3 x 3 14.8 12.2 14.5 11.6 13.8 11.3 4 x 4 13 10.5 12.5 10.2 12 9.8 2.5 SUMMARY In this chapter MMSE equalization with ICE is proposed for MIMO MC CDMA system in frequency selective fading channels and tested. Simulation is carried out for MC CDMA system, MIMO MC CDMA system without equalization and MIMO MC CDMA system with MMSE equalization. The proposed system shows improved performance compared to other existing technique due to the restoration of orthogonality and reduction of ISI through MMSE equalization. It is inferred that the system performance can further be improved by increasing the frequency and spatial diversity through the increase in the number of SCs and the antennas. From the simulation results it is concluded that the performance of MIMO MC CDMA system with MMSE equalization increases by 23.45% and 18.3% for BPSK and QPSK respectively compared to the system without equalization.
  • 61.
    38 CHAPTER 3 PERFORMANCE OFMIMO MC CDMA SYSTEM WITH MPCE BASED MMSE EQUALIZATION 3.1 INTRODUCTION In wireless system, transmitted information reaches the receiver through a radio channel. A channel can describe everything from the source to the sink of a radio signal which includes the physical medium (free space, fiber, waveguides etc.) between the transmitter and the receiver through which the signal propagates. The signals from the transmitter is usually protected by the channel coding and interleaved against fading phenomenon after which the binary signal is modulated and transmitted over multipath fading channel. Due to the multipath channel signals are distorted in a variety of ways like AWGN, amplitude, frequency and phase distortion, resulting in ISI. In order to recover the original transmitted signal at the receiver, it is essential to be aware of channel characteristics like reflection, refraction and diffraction to ensure successful equalization and is possible with the help of channel estimation. The general channel estimation procedure is shown in Fig 3.1. Channel estimation is defined as the process of characterizing the effect of physical channel on the input sequence. Channel estimation can be avoided by using differential modulation technique, however such system result in low data rate and there is a penalty of 3-4 dB less SNR [180-184]. In some cases channel estimation at the user side can be avoided if the base station performs the channel estimation and sends a pre distorted signal [185]. However, for fast varying channels, the pre distorted signal might not bear the current channel distortion, causing system degradation. Hence, system with channel estimation is needed for the future high data rate system.
  • 62.
    39 The CSI canbe obtained through training based, blind and semi blind channel estimation techniques. The blind channel estimation is carried out by evaluating the statistical information of the channel and certain properties of the transmitted signals [186]. It has no overhead but is applicable only to the slow fading channel due to its need for a long data record. In training based channel estimation algorithm, training symbols or pilot tones that are known prior to the receiver are multiplexed along with the data stream for channel estimation [187]. Semi blind channel technique is a combination of blind and training technique utilizing pilots and other natural constraints to perform channel estimation. Fig.3.1 Channel estimation procedure 3.2 TYPES OF CHANNEL ESTIMATION This section discusses in detail the different channel estimation techniques. 3.2.1 Pilot Based Channel Estimation The most preferred and used method to estimate the channel and the offset in frequency is to use pilot symbols. Pilot symbols are known to the transmitter and receiver in advance. The basic idea with pilot symbols is that there is a strong correlation between the pilot symbol fading and the fading of data symbols that are sent Channel Estimated channel model Channel Estimation Technique Transmitted Sequence x(n) Estimated signal 𝑌(n) Error Signal e(n) Actual Received signal Y(n)
  • 63.
    40 close to thepilot symbol in time and SC. Different types of pilot arrangements are discussed in literature such as block type pilot, group type pilot and irregular pilot distribution [188-191]. In block type pilot based channel estimation shown in Fig.3.2 (a), channel estimation symbols are transmitted periodically, in which all SCs are used as pilots. If the channel is constant during the block, there will be no channel estimation error since the pilots are sent in all carriers. In comb type pilot based channel estimation shown in Fig.3.2 (b), an efficient interpolation technique is necessary in order to estimate channel at data SC by using the channel information at pilot SCs. In Fig.3.2 (a) and 3.2 (b) the pilots are arranged in time and frequency domain respectively. In order to increase the channel capacity irregular pilot arrangements [2, 192] discussed by authors is shown in the Fig. 3.2 (c). Fig.3.2 (a) Block type pilot arrangement Fig.3.2 (b) Comb type pilot arrangement Time F r e q e n c y F r e q e n c y Time
  • 64.
    41 Fig.3.2 (c) Irregularpilot arrangement 3.2.2 Blind Channel Estimation In pilot or training based channel estimation the transmitter sends a signal known prior to the receiver and is used for estimating the channel condition. However, most wireless devices will be battery powered and the transmission of training signals will seriously affect the robustness of such devices. Moreover, training increases the overhead of the transmitted signal, reducing the net data transmission rate. Thus, it is sensible to use blind channel estimation method that possibly reduces the amount of training required significantly. Typically some special property of the transmitted signal is exploited for blind channel estimation. Blind equalization method provides attractive solution since they do not require any known transmitted data for channel estimation and equalization purposes [193-196] instead they use statistical and structural properties of the communication signals. Channel identification or equalization requires information about both the channel amplitude and phase responses that can be acquired from the received signal. The higher order statistical properties gives phase information however higher order statistics and spectra may not provide a feasible approach for constructing practical equalizers. They have a large variance and consequently large sample sets are needed in order to obtain reliable channel estimates. Even though this is a drawback, can be used, in fast fading channel with high data rates and low computational complexity requirement. F r e q e n c y Time
  • 65.
    42 3.2.3 Semi BlindChannel Estimation Semi blind technique uses both pilot and natural constraints to estimate the channel. These methods use pilots to obtain an initial channel estimate and improve it by using a variety of prior information. Thus, in addition to the pilots, semi blind methods use the cyclic prefix [197-199], time and frequency correlation [200], Gaussian assumption on transmitted data [201] and virtual carriers [202] for channel estimation and subsequent data detection. 3.3 CHANNEL ESTIMATION FOR OFDM SYSTEM There are two main problems in designing channel estimators for wireless OFDM system. The first problem is the arrangement of pilot information and the second problem is the design of an estimator with both low complexity and good channel tracking ability. In general, fading channel of the OFDM system can be viewed as a two dimensional (2D) signal (time and frequency). The optimal channel estimator in terms of mean square error is based on 2D Wiener filter interpolation. Unfortunately, such a 2D estimator structure is too complex for practical implementation due to need of power delay profile and as Doppler spread is not known in wireless environment[252-254]. The combination of high data rate and low bit error rate in OFDM system necessitates the use of estimators that have both low complexity and high accuracy, where the two constraints work against each other and a good tradeoff is needed. The one dimensional (1D) channel estimations are usually adopted in OFDM system to accomplish the tradeoff between complexity and accuracy [203-209]. The two basic 1D channel estimations are block type pilot channel estimation and comb type pilot channel estimation in which the pilots are inserted in the frequency and in the time domain as shown in Fig.3.3. The estimations for the block type pilot arrangement can be based on least square (LS), MMSE and modified MMSE. The estimations for the comb type pilot arrangement includes the LS estimator with 1D interpolation, the maximum likelihood (ML) estimator, and the parametric channel modeling based estimator. Other channel estimation such as
  • 66.
    43 estimators based onsimplified 2D interpolations, the estimators based on iterative filtering and decoding, estimators for the OFDM system with multiple transmit and receive antennas are studied in [210-213]. Fig.3.3 Block diagram of OFDM transceiver with pilot based channel estimation 3.4 PILOT BASED CHANNEL ESTIMATION FOR MC CDMA SYSTEM The block diagram of MC CDMA system incorporating channel estimation and equalization is shown in Figs.3.4 and 3.5. In the transmitter after modulation the data stream is spread by the wideband PN sequence to form the chip level transmit matrix. The pilot signals are added for estimating channel response in the receiver and modulated by the IFFT. Subsequently the output samples of the IFFT are parallel to serial (P/S) converted to form the baseband signal which is added with cyclic prefix (CP). Upon receiving the signal, CP is removed and FFT is performed and the pilot symbols are used for obtaining transfer function of the channel which in turn is used for reducing the amplitude and phase distortion using equalization. With the knowledge of estimated channel, data symbols are recovered after despreading the signal with help of PN sequence. AWGN Data Out Channel Estimation Mapping Serial to parallel Pilot insert IFFT Add Cyclic Prefix Parallel to serial Channel Demap Serial to Parallel Remove Cyclic Prefix FFT Pilot Extract Parallel to Serial Data In
  • 67.
    44 Fig.3.4 Block diagramof MC CDMA transmitter with pilot signal Fig.3.5 Block diagram of MC CDMA receiver with pilot based channel estimation 3.5 MODIFIED PILOT CHANNEL ESTIMATION (MPCE) BASED MMSE EQUALIZATION FOR MIMO MC CDMA SYSTEM From the literature survey it is observed that different types of equalizations are discussed for MIMO, OFDM and MC CDMA without channel estimation to reduce ISI. Equalization can be effected in a better way if the channel characteristics are estimated a priori through estimation techniques. Pilot based channel estimation is proved to be effective with less estimation error and the performance is decided basically on the number and location of pilots. In this work, MPCE technique is proposed and incorporated, in which, the location and number of pilots in time and frequency domain is dynamically varied with the help of channel estimation itself. Utmost care is taken to ensure that the pilots are Nyquist rated all the time based on the frequency selectiveness and fastness of the fading. Also, delay spread and Doppler spread threshold(Th) is decided based on the traffic and target BER required. This modification shows a clear improvement in performance and is observed through simulation. A simple flow chart of proposed MPCE is depicted in Fig.3.6 (a) and (b). MappingData CP Insertion IFFT P/S PN Sequence PilotS/P FFT PN Sequence Detector CP Removal P/S Equalization Estimated Data S/P Channel Estimation
  • 68.
    45 The equalization ismodified to adjust the amplitude and phase distortion with the help of CSI obtained from MPCE technique. Fig.3.7 and 3.8 shows the proposed model of MIMO MC CDMA transmitter and receiver respectively with the modified pilot channel estimation and equalization. The transmitter of MIMO MC CDMA consists of BPSK/QPSK modulator, PN sequence spreader and OFDM modulator. After modulating, the data stream is multiplied by a spreading sequence and the length of this spreading code is usually identical to the number of SC. The pilot signals are first multiplexed to the data streams then OFDM modulation is performed which is transmitted through multiple antennas. Fig. 3.6 (a) Flow chart of MPCE (Delay spread). (b) MPCE (Doppler spread) NoYes Yes Decrease number of pilot Delay spread =Th CSI Increase number of pilot Delay spread >Th No NoYes Yes Decrease number of pilot Doppler spread =Th CSI Increase number of pilot Doppler spread >Th No
  • 69.
    46 Fig.3.7 Block diagramof modified pilot insertion based transmitter Fig.3.8 Block diagram of MPCE based MMSE equalization PN Sequence FFTDetector CP Removal P/S MMSE Equalization Estimated Data S/P MPCE MappingData PN Sequence Pilot insertion based on MPCE S/P CP Insertion IFFT P/S 46
  • 70.
    47 In the receiverthe signals are received through multiple antennas and demodulated using FFT. After OFDM demodulation the user data symbols and pilot symbols are recovered by despreading with corresponding spreading codes. The required transfer function for channel estimation and equalization is recovered from pilot sequence. Finally the original data stream is recovered by dividing the received signal by channel response. At the receiver end, the demodulator processes the channel equalized waveform and reduces each waveform to a scalar (or) a vector that represents an estimation of the transmitted data symbol. The detector, which follows the demodulator, decides whether the transmitted bit is 0 or 1. The received signal after FFT is given by ( ) ( ) ( ) ( ), 0,1,.., 1cY k X k H k W k k N    (3.1) The pilot channel estimation procedure is shown in Fig.3.9, where the received pilot signals YP(k) are extracted from Y(k), the channel transfer function 𝐻(k) can be obtained from the information carried by 𝐻P(k) with the knowledge of the channel responses H(k), the transmitted data samples X(k) can be recovered by simply dividing the received signal by sample response. Finally the signals are equalized by MPCE based MMSE technique. Fig.3.9 MPCE estimation procedure Pilot signal Extraction Pilot SC Estimation Channel Interpolation Received Signal after FFT Estimated Channel Response… … … … Known pilots XP(k) Y(k) YP(k) 𝐻P(k) 𝐻(k)
  • 71.
    48 3.6 SIMULATION RESULTSAND DISCUSSION MIMO MC CDMA system with diversity technique is simulated using MATLAB with the parameters given in Table 3.1. The result shows the BER performance with respect to Eb/No of the system with/ without MPCE based MMSE equalization under Rayleigh fading channel. The diversity technique uses 2, 3 and 4 antennas for both transmitter and receiver. The result indicates that with diversity, performance of the system improves in terms of BER. Along with the diversity technique the system was tested with different SCs (16, 64, and 128) and different modulation techniques (BPSK, QPSK & 16QAM). From the result it is observed that when the number of SCs is increased, the performance of the system gets increased due to reduction of ISI. As the number of SCs increases, the frequency diversity also increases which in turn reduces the error rate. Table 3.1 Simulation parameters of the system with MPCE based MMSE equalization Spreading Codes Walsh Hadamard Code Number of SCs 16/64 /128 Channel Rayleigh fading Modulation BPSK/QPSK/16 QAM Antennas 2x2/ 3x3/ 4x4/2x3/3x2 Estimation/Equalization technique MPCE/MMSE
  • 72.
    49 3.6.1 Performance ofthe System with MPCE Based MMSE Equalization (BPSK) Fig.3.10 shows the BER performance of MIMO MC CDMA with/without MPCE based MMSE equalization for BPSK modulation with different antenna configuration. From the graphs it is evident that the system with MMSE equalization and pilot based channel estimation or MPCE performs better due to the reduction of ISI. The same system is tested for different SCs also, which is shown in Fig. 3.11 and 3.12 and it is observed that the performance of the system gradually increases due to the increase in number of SCs i.e as frequency diversity increases the ISI reduces by reducing the depth of the fading. The detailed report of the simulation result is shown in the Table 3.2. For 16 SCs (4x4) the Eb/No requirement is 9.7 dB at the target BER of 10-3 which is reduced to 9.2 dB for 64 SCs and 8.4 dB for 128 SCs. Fig.3.10 Performance of the system with MPCE based MMSE (BPSK, 16 SCs) 0 5 10 15 10 -4 10 -3 10 -2 10 -1 10 0 Eb /No (dB) BER MIMO MC-CDMA (2 x 2) MIMO MC-CDMA (4 x 4) MIMO MC-CDMA (2 x 2) with MMSE & MPCE MIMO MC-CDMA (4 x 4) with MMSE & MPCE
  • 73.
    50 Fig.3.11 Performance ofthe system with MPCE based MMSE (BPSK, 64 SCs) Fig. 3.12 Performance of the system with MPCE based MMSE (BPSK, 128 SCs) 0 5 10 15 10 -4 10 -3 10 -2 10 -1 10 0 Eb /No (dB) BER MIMO MC-CDMA(2 x2 ) MIMO MC-CDMA(4 x4 ) MIMO MC-CDMAwith MMSE & MPCE (2 x2 ) MIMO MC-CDMAwith MMSE & MPCE (4 x4 ) 0 5 10 15 10 -4 10 -3 10 -2 10 -1 10 0 Eb /No (dB) BER MIMO MC-CDMA (2 x 2 ) MIMO MC-CDMA (4 x 4 ) MIMO MC-CDMA with MMSE & MPCE (2 x 2 ) MIMO MC-CDMA with MMSE & MPCE (4 x 4 )
  • 74.
    51 Table 3.2 Impactof MPCE based MMSE equalization (BPSK) at target BER of 10-3 Antenna confi. 16 SCs 64 SCs 128 SCs without Equalization Eb/No (dB) MPCE based MMSE Eb/No (dB) without Equalization Eb/No (dB) MPCE based MMSE Eb/No (dB) without Equalization Eb/No (dB) MPCE based MMSE Eb/No (dB) 2 x 2 14.8 13.2 14 12.2 13.8 11.8 3 x 3 14 12.5 13.5 11.2 12.8 10.6 4 x 4 11 9.7 10.3 9.2 9.8 8.4 It is also noticed that when the number of antennas are increased, the performance of the system is increased due to the spatial diversity. For example in Table 3.2 ,the Eb/No of 128 SCs (2x2) is 11.8 dB and it is reduced to 10.6 dB for 3x3 antenna configuration and 8.4 dB for 4x4 antenna configuration, moreover the similar behavior is also observed in 64 SCs and 16 SCs. From the above discussion it is clear that the performance of the system is improved by increasing the antenna configuration and SCs. However the system performance of MIMO MC CDMA system with MPCE based MMSE equalization is less compared with ICE discussed in chapter 2, however the ICE is practically not possible. 3.6.2 Performance of the System with MPCE Based MMSE Equalization (QPSK) The performance of the proposed system is tested for QPSK modulation and the simulation result is shown in Figs. 3.13, 3.14 and 3.15 Table 3.3. Comparing Figs. 3.10, 3.11, 3.12 and Table 3.2 with Figs 3.13, 3.14, 3.15 and Table 3.3, it is evident that the system with QPSK has lesser performance due to the higher order modulation used. However in this case also performance improves due to increase in SC and antenna configuration.
  • 75.
    52 Fig.3.13 Performance ofthe system with MPCE based MMSE (QPSK, 16 SCs) Fig.3.14 Performance of the system with MPCE based MMSE (QPSK, 64 SCs) 0 5 10 15 10 -4 10 -3 10 -2 10 -1 10 0 Eb /No (dB) BER MIMO MC-CDMA (2 x 2 ) MIMO MC-CDMA (2 x 2 ) MIMO MC-CDMA with MMSE & MPCE (2 x 2 ) MIMO MC-CDMA with MMSE & MPCE (4 x 4 ) 0 5 10 15 10 -4 10 -3 10 -2 10 -1 10 0 Eb /No (dB) BER MIMO MC-CDMA (2 x 2 ) MIMO MC-CDMA (4 x 4 ) MIMO MC-CDMA w ith MMSE& MPCE(2 x 2 ) MIMO MC-CDMA w ith MMSE& MPCE(4 x 4 )
  • 76.
    53 Fig. 3.15 Performanceof the system with MPCE based MMSE (QPSK, 128 SCs) Table 3.3 Impact of MPCE based MMSE equalization (QPSK) at target BER of 10-3 Antenna confi 16 SCs 64 SCs 128 SCs without Equalization Eb/No (dB) MPCE based MMSE Eb/No (dB) without Equalization Eb/No (dB) MPCE based MMSE Eb/No (dB) without Equalization Eb/No (dB) MPCE based MMSE Eb/No (dB) 2 x 2 16 14 15 13.2 14.5 12.5 3 x 3 14.8 13.2 14.5 12.1 13.8 11.8 4 x 4 13 11.8 12.5 10.4 12 10 For example in Table 3.3 the Eb/No requirement for 16 SCs (3x3) antenna configuration is 13.2 dB and it is decreased to 12.1 dB for 64 SCs and 11.8 dB for 128 SCs. It is also observed that for 2x2 antenna configuration (64 SCs) the Eb/No requirement is 13.2 dB and it is reduced to 12.1 dB for 3x3 and 10.4 dB for 4x4 antenna configuration. 0 5 10 15 10 -4 10 -3 10 -2 10 -1 10 0 Eb /No (dB) BER MIMO MC-CDMA (2 x 2 ) MIMO MC-CDMA (4 x 4 ) MIMO MC-CDMA with MMSE & MPCE (2 x 2 ) MIMO MC-CDMA with MMSE & MPCE (4 x 4 )
  • 77.
    54 3.6.3 Performance ofthe System with MPCE Based MMSE Equalization (16 QAM) The performance of the MIMO MC CDMA system is tested for 16 QAM modulation for different SCs and antenna configuration and the numerical result is shown in Fig.3.16 to 3.21 and Table 3.4. In this case also the performance is improved by increasing the antenna configuration and SCs but the performance of the system with 16 QAM is less than the system with BPSK/QPSK due to higher order modulation. From the Table it is observed that the Eb/No requirement for 16 SCs (2x2) with equalization at the target BER of 10-3 is 18.2 dB, which is reduced to 17.6 dB and 15 dB for 64 SCs and 128 SCs respectively. Similarly the Eb/No requirement for 2x2 antenna configuration with equalization (128 SCs) is 15dB and it is reduced to 12 dB by increasing antenna configuration as 4x4. The same is observed for 16 SCs and 64 SCs also. Fig.3.16 Performance of the system with MPCE based MMSE (2x2, 16 SCs, 16 QAM) 0 5 10 15 20 25 10 -4 10 -3 10 -2 10 -1 10 0 Eb /No (dB) BER MIMO MC-CDMA MIMO MC-CDMA with MMSE & MPCE
  • 78.
    55 Fig.3.17 Performance ofthe system with MPCE based MMSE (2x2, 64 SCs, 16 QAM) Fig.3.18 Performance of the system with MPCE based MMSE (2x2, 128 SCs, 16 QAM) 0 5 10 15 20 25 10 -4 10 -3 10 -2 10 -1 10 0 Eb /No (dB) BER MIMO MC-CDMA MIMO MC-CDMA with MMSE & MPCE 0 5 10 15 20 10 -4 10 -3 10 -2 10 -1 10 0 Eb /No (dB) BER MIMO MC-CDMA MIMO MC-CDMA with MMSE & MPCE
  • 79.
    56 Fig.3.19 Performance ofthe system with MPCE based MMSE (4x4, 16 SCs, 16 QAM) Fig.3.20 Performance of the system with MPCE based MMSE (4x4, 64 SCs, 16 QAM) 0 5 10 15 20 10 -4 10 -3 10 -2 10 -1 10 0 Eb /No (dB) BER MIMO MC-CDMA MIMO MC-CDMA w ith MMSE& MPCE 0 5 10 15 20 10 -4 10 -3 10 -2 10 -1 10 0 Eb /No (dB) BER MIMO MC-CDMA MIMO MC-CDMA with MMSE & MPCE
  • 80.
    57 Fig.3.21 Performance ofthe system with MPCE based MMSE (4x4, 128 SCs, 16 QAM) Table 3.4 Impact of MPCE based MMSE equalization (16QAM) at target BER of 10-3 Antenna confi 16 SCs 64 SCs 128 SCs without Equalization Eb/No (dB) MPCE based MMSE Eb/No (dB) without Equalization Eb/No (dB) MPCE based MMSE Eb/No (dB) without Equalization Eb/No (dB) MPCE based MMSE Eb/No (dB) 2 x 2 18.8 18.2 18.1 17.6 16 15 4 x 4 16.7 15 15.2 13.5 14.2 12 0 5 10 15 20 10 -4 10 -3 10 -2 10 -1 10 0 Eb /No (dB) BER MIMO MC-CDMA MIMO MC-CDMA with MMSE & MPCE
  • 81.
    58 3.7 SUMMARY In thischapter MPCE based equalization technique is proposed for MIMO MC CDMA system to effectively combat the ISI and ensure target BER for different service. As the MMSE equalization with ICE is not practical (described in chapter 2), to analyze in the realistic situation the simulation is repeated with MPCE based MMSE equalization. From the simulation result the equalization with MPCE shows lesser performance when compared to equalization with ICE. The proposed system is tested for different SCs, antenna configuration and Modulation technique. It is also inferred that increase in the number of transmitting and receiving antennas and increase in the number of SCs improves the performance due to the spatial and frequency diversity respectively. From the numerical result it is observed that for 128 SCs (4x4) MIMO MC CDMA system with equalization based on MPCE the Eb/No is required 2 dB less when compared to MIMO MC CDMA without equalization for QPSK and 2.2 dB less Eb/No for 16 QAM modulation. It should also be noted, with ICE based equalization the Eb/No requirement is 9.8 dB for QPSK and 11.8 dB for 16 QAM which is lesser than estimation based on MPCE but ICE cannot be practically realized.
  • 82.
    59 CHAPTER 4 PERFORMANCE OFMIMO MC CDMA SYSTEM WITH MPCE BASED MMSE EQUALIZATION AND ITBF 4.1 INTRODUCTION In mobile environment the desired signal and the interference occupy the same frequency band. Unless the signals have low correlation (like in CDMA systems) temporal processing will not be effective in interference and noise rejection. However the desired signal and interference arrive from different direction and hence have different arrival time and angles of arrival. BF techniques are designed to transmit or receive the signal to/from the preferred direction, where multiple antennas are used to shape the overall antenna beam in a certain way to maximize antenna gain in target direction and to suppress target dominant interference. The main goal of BF is to increase received SNR and subsequently to improve coverage. The useful signal in a targeted direction is enhanced by constructive combination, whereas noise or interference are rejected by destructive combination. For reducing ISI, channel estimation based equalization is a corrective measure incorporated in the receiver as discussed in chapter 3. To reduce the influence of ISI further and to improve the quality of received signal it is possible to use BF technique as a preventive measure [249, 250]. The BF can be implemented both in transmitter and receiver through multiple antennas [110,214]. For the receiver BF case, the received signal can be optimally combined from different receiver antennas in order to maximize the received SINR. The mean received SINR increases proportional to the number of receiving antenna (Nd) and array gain by 10 log10(Nd) dB over the single antenna.
  • 83.
    60 For the transmitBF case CSI is required and can be obtained from feedback [92,95,215,216]. The transmit BF is based on perfect channel information that can be designed to maximize the received SINR. The average received SINR increases proportionally to the number of transmitting antenna(Ns) and array gain by 10 log10(Ns) dB over the single antenna. Transmit BF has attracted much attention recently. By using partial or full knowledge of the CSI at the transmitter, transmit BF can greatly enhance energy efficiency in wireless communications. On the receive antenna, the received signal is,  1 2 1 2( ) x y h h n h h x n x             (4.1) where y, is the received signal, hi are the channel coefficients seen from the ith transmit antenna, x is the transmitted symbol and n is the noise at the receiver antenna. When transmit BF is applied, the symbol from each transmit antenna multiply with a complex number corresponding to the inverse of the phase of the channel so as to ensure that the signals add constructively at the receiver. The received signal can be expressed as   1 2 1 2 j j e y h h x n e            (4.2) and the channel coefficients are further expressed as: 1 1 1 j h e h  (4.3) 2 2 2 j h e h  (4.4) For applying BF to the simple system, set two BF parameters 1j e  and 2j e  the beam formed signal arrived at the receiver is modulus (to avoid phase difference) of channel co-efficient and is expressed as 1 2( )y h h x n   . It is to be noted that the effective channel coefficients add in phase, so that the effect of multiple paths is used to an advantage, ultimately improving the strength of the received signal. 4.2 TYPES OF BEAMFORMING
  • 84.
    61 Beamforming can beclassified as fixed beamforming, switched beamforming, delay and sum beamforming, beam space beamforming and adaptive beamforming. 4.2.1 Fixed Beamforming In fixed BF the interference is not completely suppressed and also it does not perform amplitude weighting of the received signal which can be realized by adopting either an analog approach (e.g. switched beam, delay and sum) or a digital approach (e.g. beam space BF) where the system can be usually realized at a reasonable cost. Switched Beamforming In switched beam antennas the performance of the system can be improved by multiple fixed beams which generate a finite number of radiation patterns, thus making one RF signal available for each possible beam as shown in Fig.4.1. The patterns are synthesized using an RF network that combines the signals received by the N antennas in order to form the different beams targeted towards certain directions. The RF network (Butler matrix) is realized adopting analog phase shifters [217-219]. An RF switch selects the signal with the highest SINR from the set of available outputs, which will be further processed by the Low Noise Amplifier. Fig. 4.1 Switched Beamforming Delay and sum beamforming Butler Matrix RF Switch
  • 85.
    62 The most ancientform of spatial filtering that adopts an analog approach is the delay and sum BF, where delays are used instead of phase shifters as shown in Fig. 4.2 [220]. For narrowband signals this scheme is substantially equivalent to switched beam but the delay and sum technique can also be applied to broadband signals. Depending on the delays, the antenna array isolates the signal for certain directions but the interference is not specifically taken into account because this scheme does not perform any amplitude weighting. Fig.4.2 Delay and sum Beamforming Beam space beamforming The two previous methods are examples of analog fixed BF. Beam space, instead, is a fixed BF technique that adopts a digital approach. In Fig 4.3 rather than directly weighting the signals incoming on the array elements the antenna outputs can be first processed in order to produce a set of orthogonal multiple beams. Fig.4.3 Beam space Beamforming 4.2.2 Adaptive Beamforming Output SUM Z1 Zn SUM DC & ADC DC & ADC Beam Selection Beam Selection X1 Xn 𝑥1 𝑥 𝑛
  • 86.
    63 Adaptive Antennas arealso referred to as smart antenna systems and represents advanced techniques able to maximize the SINR at the array output. They find application in environments where the spatial correlation between the signal replicas is high. The radiation pattern is dynamically controlled to perform the electrical beam steering to a desired direction, and null steering to reject interfering signals. In mobile radio environment, the users keep moving and hence they are time varying. Also the parameters of the user signals vary in time due to the presence of multipath, cochannel interference and noise associated with the channel. Fixed weights will not track these changes in the time varying channel. An adaptive antenna array can change its beam pattern in response to the changing signals. This kind of antenna system usually works with some internal feedback whereby the system can modify the antenna patterns. The weights used must be changed using adaptive algorithms. Such algorithms are usually designed to meet prime performance criteria‟s like MSE, ML, Maximum SNR and Maximum SINR, generating a set of equations. These performance criteria are usually expressed as cost functions and the weights are adapted iteratively until the cost function converges to a minimum value. 4.3 MIMO MC CDMA SYSTEM WITH MPCE BASED MMSE EQUALIZATION AND ITBF Even though MPCE based equalization is employed in the receiver to tackle the effect of multipath and reduce ISI, it is better to beamform the signals from the transmitter antennas based on CSI to further improve the quality of the received signal. In this work, improved transmit BF (ITBF) technique is proposed, which utilize the CSI details obtained from the modified channel estimation algorithms discussed in Chapter 3. In the proposed ITBF technique, BF is dynamically carried out i.e. the rate at which the BF vectors are updated matches with the rate at which channel varies. Hence it is ensured, the moment there is a change in CSI, change in BF vector is invoked. The logic used in ITBF is depicted in the flowchart is shown in Fig.4.4. No Yes ITBF vectors CSI = Th
  • 87.
    64 Fig.4.4 Flowchart ofITBF Fig 4.5 shows the block diagram of MIMO MC CDMA system with MPCE based equalization and ITBF. In the transmitter after modulation and spreading, the pilot signals are added for estimating channel response in the receiver and OFDM modulated by IFFT. The signals are beam formed through ITBF technique and transmitted to the destination through multiple antennas. Upon receiving the signal the channel condition is identified using pilot signal and again fed back to the transmitter to improve the performance of the system.
  • 88.
    65 Fig 4.5 Blockdiagram of MIMO MC CDMA system with MPCE based MMSE and ITBF CP Insertion IFFT P/S ITBF Unit Pilot insertion based on MPCE PN Sequence MappingData S/P PN Sequence MMSE Equalization Detector CP Removal FFTP/S Estimated Data S/P MPCE 65
  • 89.
    66 4.4 SIMULATION RESULTSAND DISCUSSION The MIMO MC CDMA system with MPCE based MMSE equalization and ITBF is simulated for different diversity techniques using MATLAB with the parameters given in Table 4.1. The result shows the BER performance with respect to Eb/No for MPCE based equalization and ITBF under Rayleigh fading channel. Performance of the system improves in terms of BER due to the antenna diversity. The MIMO MC CDMA system is tested with different SC (16, 64, and 128) for QPSK/16 QAM modulation and 2x2/4x4 antennas. Table 4.1 Simulation parameters of the system with MPCE based MMSE and ITBF Spreading Codes Walsh Hadamard Code Number of SCs 16/ 64 /128 Channel Rayleigh fading Modulation QPSK/16QAM Antennas 2x2/4x4 Equalization/Estimation MMSE/MPCE 4.4.1 Performance of the System with MPCE Based MMSE and ITBF (QPSK) Fig.4.6 and Table 4.2 shows the BER performance of MIMO MC CDMA,MIMO MC CDMA with MMSE, MIMO MC CDMA with MPCE and ITBF for QPSK modulation with 4 x 4 antenna configuration. From the result it is evident that the system with MPCE and ITBF performs better than the system with MPCE alone. This is the actual contribution of ITBF which ensures, at every instant, BF is invoked dynamically to tackle the impairments of channel. From the Table 4.2. it is observed that the Eb/No requirement for MIMO MC CDMA system with MPCE and ITBF is 2.8 dB less compared with the system using MPCE alone for the target BER of 10-3 due to emphasis of the signal in the direction of desired user and reduction of the interference from other user.
  • 90.
    67 Fig.4.6 Performance of4 x 4 antennas configuration (128 SCs, QPSK) Table 4.2 Impact of MPCE based MMSE and ITBF at target BER of 10-3 (QPSK) MIMO MC CDMA system Eb/No (dB) 12 System with MPCE based MMSE equalization Eb/No (dB) 10 System with MPCE based MMSE equalization and ITBF Eb/No (dB) 7.2 4.4.2 Performance of the system with MPCE based MMSE and ITBF (16 QAM) The same system is tested for different SCs and antenna configuration for 16 QAM, which is shown in the Figs. 4.7 to 4.12 and Table 4.3. From the results, it is observed that the performance of the system gradually increases due to the frequency diversity offered by the increase in SCs. Fig. 4.10, Fig.4.11 and Fig.4.12 shows the BER performance of MIMO MC CDMA for 4x4 antenna configuration. 0 5 10 15 10 -4 10 -3 10 -2 10 -1 10 0 Eb /No BER MIMO MC CDMA MIMO MC CDMA with MPCE based MMSE MIMO MC CDMA with MPCE based MMSE & ITBF
  • 91.
    68 Fig.4.7 Performance of2 x 2 antennas configuration (16 SCs, 16 QAM) Fig.4.8 Performance of 2 x 2 antennas configuration (64 SCs, 16 QAM) 0 5 10 15 20 25 10 -4 10 -3 10 -2 10 -1 10 0 Eb /No (dB) BER MIMO MC CDMA MIMO MC CDMA w ith MPCEbased MMSE MIMO MC CDMA w ith MPCEbased MMSE& ITBF 0 5 10 15 20 25 10 -4 10 -3 10 -2 10 -1 10 0 Eb /No (dB) BER MIMO MC CDMA MIMO MC CDMA w ith MPCEbased MMSE MIMO MC CDMA w ith MPCEbased MMSE& ITBF
  • 92.
    69 Fig.4.9 Performance of2 x 2 antennas configuration (128 SCs, 16 QAM) Fig.4.10 Performance of 4 x 4 antennas configuration (16 SCs, 16 QAM) 0 5 10 15 20 10 -4 10 -3 10 -2 10 -1 10 0 Eb /No (dB) BER MIMO MC CDMA MIMO MC CDMA with MPCE based MMSE MIMO MC CDMA with MPCE based MMSE & ITBF 0 5 10 15 20 10 -4 10 -3 10 -2 10 -1 10 0 Eb /No (dB) BER MIMO MC CDMA MIMO MC CDMA w ith MPCEbased MMSE MIMO MC CDMA w ith MPCEbased MMSE& ITBF
  • 93.
    70 Fig.4.11 Performance of4 x 4 antennas configuration (64 SCs, 16 QAM) Fig.4.12 Performance of 4 x 4 antennas configuration (128 SCs, 16 QAM) 0 5 10 15 20 10 -4 10 -3 10 -2 10 -1 10 0 Eb /No (dB) BER MIMO MC CDMA MIMO MC CDMA w ith MPCEbased MMSE MIMO MC CDMA w ith MPCEbased MMSE& ITBF 0 5 10 15 20 10 -4 10 -3 10 -2 10 -1 10 0 Eb /No (dB) BER MIMO MC CDMA MIMO MC CDMA with MPCE based MMSE MIMO MC CDMA with MPCE based MMSE & ITBF
  • 94.
    71 Comparing Fig. 4.7,Fig. 4.8 and Fig.4.9 with Fig. 4.10, Fig. 4.11 and Fig.4.12, the latter figures show improved performance when the number of antenna is increased due to the exploitation of spatial diversity. From the simulation results it is quite clear that in all the cases the system with MPCE based MMSE equalization and ITBF performs better. From the Table 4.3 it is noted that the Eb/No requirement is reduced from 15 dB to 7.8 dB by increasing SCs from 16 to 128 as well as increasing the antenna configuration from 2x2 to 4x4. Table 4.3 Impact of MPCE based MMSE and ITBF at target BER of 10-3 (16 QAM) Ant. confi. 16 SCs 64 SCs 128 SCs MPCE based MMSE equalization Eb/No (dB) MPCE based MMSE with ITBF Eb/No (dB) MPCE based MMSE equalization Eb/No (dB) MPCE based MMSE with ITBF Eb/No (dB) MPCE based MMSE equalization Eb/No (dB) MPCE based MMSE ITBF Eb/No (dB) 2 x 2 18.2 15 17.6 14.2 15 11.8 4 x 4 15 11.7 13.5 10.3 12 7.8 4.5 SUMMARY ITBF is incorporated in MIMO MC CDMA to effectively tackle the channel impairments. ITBF is made dynamic to suit the nature of fast fading channel and from the simulation result it is observed system with ITBF and MPCE based equalization is better than the system with MPCE based equalizer alone. From the numerical result it is observed that the performance of the system increases due to the diversity offered by ITBF in the range of 17.58% to 21.22% for 2x2 antennas and 22% to 35% for 4x4 antenna configuration.
  • 95.
    72 CHAPTER 5 PERFORMANCE OFMIMO MC CDMA SYSTEM WITH MPCE BASED MMSE EQUALIZATION, ITBF AND NR 5.1 INTRODUCTION Equalization employed in the receiver is a corrective measure to reduce ISI, whereas BF is a preventive measure incorporated in the Transmitter. To further improve the performance, relaying techniques are incorporated in the channel to increase SNR, improve coverage, reduce power requirements at mobile stations and will effectively reduce number of base station. The source (S) transmits to the relay (R) nodes and the signal is retransmitted to the destination (D). When there is a direct link between S and D, the D node will receive two replicas of the same data transmitted through two different and independent channels: the S-R-D channel and the S-D channel. The D node combines the direct signal in the first phase and the relayed signals in the second phase to improve the SNR. Since the R nodes are generally placed in different physical locations, a diversity gain can be realized due to the spatial separation of the relays which would enforce independent fading. Cooperative communication, an alternative technique to provide impressive performance by exploiting spatial diversity in wireless transmission. [231-233], has attracted researchers due to its ability to extend system coverage, enhance spectrum efficiency and reduce the need for physical deployment of more number of base station [250]. The basic idea of cooperative communication is that all mobile users in a wireless network can help each other to send signals to the D cooperatively. Thus, it is inherently more reliable for the destination to receive the transmitted information, since from a statistical point of view, the chance of having all transmission links to the destination failing is seldom.
  • 96.
    73 5.2 CLASSIFICATION OFRELAY SYSTEM Based on number of relay nodes used in the communication system the relay can be classified as single relay, multiple relay and MIMO multi relay system. Based on transmission the relay can be classified as one way and two way relay system. 5.2.1 Single Relay System The relays can be mobile terminals (user terminals) or fixed terminals which are known as infrastructure relays. When there is only one R node assigned to assist the communication between the S and the D, it is called single relay system as shown in the Fig.5.1 Fig.5.1 Simple three node relay 5.2.2 Multiple Relay System In multiple relay, the S communicates with the D through L relay terminals R1, . . . , RL. All terminals are equipped with one antenna and operate in a half duplex mode. The transmission for every information symbol happens in two phases. In the first phase, the S transmits the signal to the D through the direct channel and to the Rs. In the second phase, the Rs simultaneously forward their received signals to the D. In Fig 5.2(a) due to deep large scale fading effects produced by the long distance, the direct link is not included between the S and the D. If communication through R is not possible, direct link is established between S and D as shown in Fig 5.2(b). S D R
  • 97.
    74 Fig.5.2(a) Multi relaywithout direct link to D Fig.5.2(b) Multi relay with direct link to D 5.2.3 MIMO Multi Relay System The combination of relaying and MIMO techniques is advantageous as it increases the data rate in the cellular edge and extends the network coverage. Fig 5.3(a) shows MIMO relay networks which has been extensively investigated in [221-228]. In addition, MIMO multi relay networks also has been studied in [229, 230, 247] and it is shown in the Fig 5.3(b). Fig.5.3(a) MIMO relay with direct link to D D R1 RS RL S D R R R S D R
  • 98.
    75 Fig.5.3(b) MIMO Multirelay without direct link to D The MIMO multi relay network consists of a single S and D node, both equipped with multi antennas and relay network consisting of parallel relays with multi antennas. Data transfer between S to D takes two non overlapping time slots for the data to be transmitted from the S to the D via the S-R and R-D channels. 5.3 ONE WAY AND TWO WAY RELAY SYSTEM In One way relay system, the information is always transmitted from the S node and the D receives the signal from S. In two way scenario, the communication is bi directional where two users exchange information. Under this scenario, each node is not only a S, but also the intended D of the other node. 5.3.1 One Way Half Duplex In half duplex transmission the data transmission will flow in one direction at a time. Different modules of one way half duplex are as follows: In module I, during the first time slot the S communicates with the R and D (solid lines in Fig. 5.4(a)) and in the second time slot the R communicates with the D (dashed line). This module shows the same structure as the Broadcast Channel (BC) during the relay receive phase. This module is used by the cooperative transmission defined in [221,234] and also in the relay assisted transmission described in [235]. S D R R R
  • 99.
    76 Fig.5.4(a) One wayhalf duplex module 1 On the other hand, in module II during the first slot the S transmits to the R (solid line in Figure 5.4(b)). It is assumed that the D is unable to receive the message from the S in that phase. In the second time slot S and R transmits simultaneously to the D (dashed lines). Hence in the relay transmit time slot the channel becomes a multiple access channel. Fig.5.4(b) One way half duplex module II Fig.5.4(c) One way half duplex module III Module III is the combination of module I and II. The S transmits to the R and the D (solid lines in Figure 5.4(c)) in the first time slot. Then, in the second time slot, the D and the R transmits to the destination (dashed lines). Notice that the R is transmitting during the second phase, so that it cannot be aware of the signal transmitted by the S in the second phase. This module can achieve a better spectral efficiency than the previous modules but has disadvantage of increased system complexity. S D R S D R S D R
  • 100.
    77 Fig.5.4(d) One wayhalf duplex module IV( Forwarding) Module IV, the traditional forwarding module consists of a transmission from S to R during the first time slot and a transmission from R to D in the second time slot as in Figure 5.4(d). It should be emphasized that the half duplex relay module discussed previously (module I, II and III) makes good use of the S-D link in contrast to the forwarding module. Likewise, if that link presents a very bad quality compared with the S-R and R-D link, the performance obtained by modules I, II and III converges to the forwarding one. 5.3.2 Two Way Half Duplex Mode The relay scheme used in one way communication system can also be used for two way relay system with some modifications. In a typical one way relay system, the communication is established in two approaches. A straight forward approach is to avoid interference which deploys two successive one way relay schemes. Since most of the wireless devices operate in half duplex transmission mode, a two way relaying scheme requires four phases (in time or frequency) to accomplish the exchange of symbols between the two transceivers. Fig. 5.5 illustrates the two way relay channel which is composed of two S nodes S1, S2 and an R node. The module I is also referred as a traditional transmission scheduling scheme. For this transmission scheme, interference is usually avoided by prohibiting the overlapping of signals in the same time slot. A possible transmission schedule is given in Fig. 5.5(a). In the First time slot, the node S1 transmits the data symbol to the R. In the second time slot the R node simply amplifies and forwards what S D R
  • 101.
    78 it has receivedfrom the first time slot to node S2. This process finishes the signal transmission from node S1 to S2. In the third and fourth time slots, transmission is just in the reverse direction to complete the signal transmission from S2 to S1. A total of four time slots are needed for exchanging of data symbols in opposite directions. Fig. 5.5(a) Two way half duplex module I Fig. 5.5(b) Two way half duplex module II In Module II shown in Fig.5.5 (b), during the First time slot, node S1 transmits data symbols to the R node. In the second time slot S2 transmits another data symbols to the R node. Finally in the third time slot, the R node first combines what it has received from those two terminals, and then forwards a scaled version of this symbol to both nodes S2 and S1. A total of three time slots are needed, for a throughput improvement of 33% over the traditional transmission scheduling scheme. Module III shown in Fig.5.5(c) is the most efficient transmission scheme and in this module only 2 time slots are needed to complete the information exchanging process. In the 1st time slot, both S1 and S2 transmit data symbols to the R node. Then, in the second time slot (the Broadcasting phase), R forwards the received signals to both end terminals to complete this information exchanging process. Comparing these three modules the system transmission methods are the same for S1 S2 R 1st 2nd 4th 3rd S1 S2 R 1st 2nd 3rd 3rd
  • 102.
    79 every module (twoway relay system without direct channel) where the maximum diversity of all the three modules must be the same. Therefore it can be concluded that module III always outperforms module I and module II in terms of diversity multiplexing tradeoff. Fig. 5.5(c) Two way half duplex module III Fig. 5.5(d) Two way half duplex module IV Module IV in Fig.5.5 (d) illustrates the two way relay system which contains the direct link between the two end terminals. For this system, with the same assumptions as the system without direct link, the operation of the module is shown as following. In the first time slot, S1 transmits data symbols to both R and S2. In the second time slot S2 transmits another data symbols to the R and S1. Finally, in the third time slot, R combines the data received from the first two time slots and forwards it to both the end terminals S1 and S2. Module IV has higher spatial diversity than module III but when two end terminals are out of range, direct link is not possible. In order to achieve two way relay transmission in fewer phases, R requires a more complicated hardware and a higher signal processing capability and the received data from the two transceivers need to be combined at R. There are different approaches of combining data such as superposition coding, network coding and Lattice coding. In superposition coding, R retransmits the linear sum of S1 S2 R 1st 1st 2nd 2nd S1 S2 R
  • 103.
    80 the two setsof symbols containing the decoded data of the two transceivers. Each transceiver subtracts its own data first and then decodes the data of the other user [236]. In network coding, R combines the data from two terminals exploiting the XOR operation where the combined data is re modulated and retransmitted. The two terminals will find out the desired data by XOR ing the received data with its own transmitted data [237, 238]. 5.4 FULL DUPLEX TRANSMISSION In full duplex mode shown in Fig.5.6, R amplifies and forwards the signals to the destination while receiving the signals from S, which saves the time and space resources of transmission and can obviously bring in an improvement of the capacity. As transmission and reception is simultaneous on the same frequency in full duplex mode, practical implementations suffer a self interference and signal leakage between transmission and reception at R. Fig.5.6 Full duplex module 5.5 CLASSIFICATION OF RELAY SCHEMES Author‟s in [239] has discussed about the wide variety of relay schemes. According to the processing functionality of relay node, the cooperative communication scheme can be classified into Amplify and Forward (AF) [245,246] , Decode and Forward (DF) and compress and forward (CF)[240]. 5.5.1 Amplify and Forward (AF) Relay In AF scheme, R simply captures the signal from S, amplifies it, then retransmits a noisy version of source transmission. Therefore, AF relay can be considered transparent to modulation and coding techniques which are performed at S and D. Since AF relay do not need decoding, it has low complexity transceivers T R D
  • 104.
    81 and requires lesspower for processing. One of the key parameter in AF relaying design is the amplifying gain. There are two types of amplifying gain, i.e., variable gain which depends on the instantaneous channel fading of the received path to choose the amplification gain and fixed gain which is constant and depends on the fading channel statistics. Variable gain relaying generally outperforms the fixed gain relaying system. However, the requirement of instantaneous channel information will rise the complexity and cost of R. While in fixed gain relaying, R uses long term statistics of inward channel for designing the amplification gain. Therefore, fixed gain relaying does not require the instantaneous CSI and is also known as semi blind relay. The advantage of fixed gain relaying is R, does not need CSI from S and therefore system overhead and complexity is less. Due to its lower complexity, the fixed gain AF relaying scheme is preferred in the system which has a strict requirement of transmission delay. 5.5.2 Decode and Forward (DF) Relay In DF scheme, R implements a full physical layer transceiver. R decodes the signals received from S, reencodes the entire received signal and retransmits to the destination. In order to achieve the maximal diversity order, R should be able to know whether or not it has decoded correctly and then adaptively transmit the re encoded signal based on the obtained knowledge. Generally error correction codes are used for DF relaying to detect and correct the errors at R node. Under reasonable channel conditions, the regenerated signal can be same as S signal when all transmission errors between S and R are corrected by channel coding. Fig. 5.7 compares the signal processing in AF and DF relays. As illustrated in this figure, DF relay generates the error free retransmitted signal which is equal to the signal transmitted by S. Such ability can be realized through some sophisticated mechanisms, such as error detecting codes and appropriate SNR thresholds at the relay. However, these mechanisms will increase the complexity of the system. On the other hand, if R forwards the decoded signals blindly, the system performance will be degraded by errors at R which are propagated to the
  • 105.
    82 destination. Compared toDF relay, the noise and fading of the two hop channel is accumulated with the desired signals along with the transmission path in AF relay system. Although, AF relay does not suffer from the error propagation problem as DF relay, no hard decision is performed on the received signal at R. Fig. 5.7 Comparison of AF and DF relay 5.5.3 Compress and Forward (CF) Relay Relays with CF module are also called Estimate and Forward (EF) [241, 242], Observe and Forward (OF) [128], or Quantize and Forward (QF) [243]. CF is similar to DF module. But, unlike DF, CF goes beyond the quantization process by applying S coding techniques on the received signal [244]. Thus, CF module can be regarded as a hybrid solution of DF and AF modules. The received signal is not decoded at R. But, the signal is quantized and source coded before it is transmitted. So, the transmitted signal contains estimation errors. At the destination, the relay estimation can be used as additional information while coding the signal approaching through direct link. 5.6 MIMO OFDM SYSTEM WITH RELAY The block diagram of MIMO OFDM transmitter and receiver using relay is shown in Fig.5.8. The incoming data are first converted, coded and converted from a serial bit streams into blocks of N complex signal samples. On each of these blocks, an IFFT is performed. After parallel to serial conversion the data are transmitted to S AF D DF
  • 106.
    83 receiver through R(different types of R model described in section 5.2) using MIMO system. In the receiver to detect the original data reverse process of transmitter takes place. Fig.5.8 Block Diagram of MIMO OFDM transmitter and receiver with relay 5.7 MIMO MC CDMA SYSTEM WITH MPCE BASED MMSE EQUALIZATION, ITBF AND NR The proposed model of MIMO MC CDMA system incorporating channel equalization, MPCE, ITBF and novel relay (NR) is shown in Fig.5.9. At the end of OFDM modulation the signals are beam formed and transmitted to both the Relay and destination through multiple antennas. The novelty of the proposed algorithm lies in the selection of relay link between S and D and selection of number of antennas based on link quality and service required. The destination node combines the S node signal in the first phase and relayed signal in the second phase. R Mapping Serial to parallel Pilot insert IFFT Add Cyclic Prefix Parallel to serial Demap Serial to Parallel Remove Cyclic Prefix FFT Pilot Extract Channel Estimation Parallel to Serial Data In Data Out
  • 107.
    84 Fig.5.9 Block diagramof MIMO MC CDMA system with MPCE based MMSE, ITBF and NR Transmitter CP Insertion IFFT P/S ITBF Unit Pilot insertion based on MPCE MappingData PN Sequence S/P Detector CP removal FFT S/P PN Sequence P/S MMSE Equalization MPCE Estimated Data First time slot Second time slot Receiver Relay Relay Beam forming with Relay selection 84
  • 108.
    85 S 𝐵(𝑛) 𝑦𝑑 (𝑛) (𝑡2) 𝑦𝑑 (𝑛) (𝑡1) 𝑦𝑟 𝑛 (t1) 𝑥𝑟 𝑛 (t2) 𝐻𝑑 (𝑛) 𝐻𝑟 (𝑛) 𝐻𝑠 (𝑛) Fig. 5.10 shows three nodes AF relay MIMO MC CDMA system where the S node transmits information to the destination node through R node. The S, R, and D node are equipped with Ns, Nr and Nd antennas, respectively. The communication process between S and D node is completed in two time slot, to avoid the interference between direct paths and R links. In the first time slot, the signal sequence is modulated by NC subcarriers, ( ) , 1,.....,n b cN n N as number of symbols in the nth subcarrier and it is transmitted to R as well as D. In second time slot the R transmit the amplified version of signal to D. Fig. 5.10 MIMO MC CDMA with three node AF relay The received signal at R and D node can be expressed as [251] ( ) ( ) ( ) ( ) ( ) ( ) ( ), 1,......n n n n r s r c y t H x t t n N   (5.1) ( ) ( ) ( ) ( ) ( ) ( ) ( ), 1,......n n n n d d d c y t H x t t n N   (5.2) where ( ) ( ) ( ) ( ) ( ), 1,...... ,n n n cx t P s t n N  is the channel pre coding matrix for the S signals at the nth subcarriers. The ( ) ( )n ry t and ( ) ( )n r t are the received signal and the noise vectors at the relay node, respectively, ( ) ( )n dy t and ( ) ( )n d t are the received signal and the noise vectors at the destination node at time t, respectively. In the second slot (t+1), the relay node amplifies the received signal vector at the nth subcarrier with an Nr × Nr matrix F(n) and transmits the amplified signal vector to the destination node.
  • 109.
    86 ( ) () ( ) ( ) ( ) ( ) ( ) ( )( ) ( ) ( ) ( 1)( 1) n n n n n n n n r s r r d n d H F H x t H F t ty t     (5.3) The total received signal at the destination node over two time slot is expressed using expression (5.1) and (5.3) as ( ) ( ) ( ) ( 1) ( ) ( ) n dn n d y t y t y t         (5.4) ( ) ( ) ( ) ( ) ( ) ( ) ( ) ( ) ( ) ( ) ( ) ( ) ( ) ( 1) ( ) ( ) n n n n n n n n r s r r d n n n d d F FH H x t H t t H x t t                     (5.5) where ( ) ( 1)n dy t  is received signal at the destination node at time t+1, ( )n rH is an Nd × Nr MIMO channel between the relay and destination nodes, ( )n sH is an Nr× Ns MIMO channel matrix between the source and relay nodes, ( )n dH is an Nd × Ns MIMO channel matrix between the source and destination nodes, F(n) is the amplified signal vector at the relay node and ( ) ( 1)n d t  is the noise vectors at the destination node at t+1. If BF is incorporated in the transmitter the equation (5.1 and 5.2) can be expressed as, ( ) ( ) ( ) ( ) ( ) 1 1 1( ) ( ) ( ), 1,......n n n n n r s r c t H x t t n Ny B    (5.6) ( ) ( ) ( ) ( ) ( ) 1 1 1( ) ( ) ( ), 1,......n n n n n d d d c y t H x t t n NB    (5.7) where B(n) is the beam form vector, ( ) 1( )n r t and ( ) 1( )n d t are the noise vector at the relay and destination node respectively. In the second slot (t2), the relay node amplifies the received signal vector at the nth subcarrier with an Nr × Nr matrix F(n) and transmits the amplified signal vector to the destination node. It is expressed as ( ) ( ) ( ) 2 1( ) ( ), 1,......n n n r r cx t F y t n N  (5.8)
  • 110.
    87 The received signalvector at the nth subcarrier of the destination node via the S-R-D can be expressed using the expression (5.6) and (5.8) as ( ) ( ) ( ) ( ) 2 2 2( ) ( ) ( )n n n n d r r dy t H x t t  ( ) ( ) ( ) ( ) ( ) ( ) ( ) ( ) 1 1 2( ) ( ) ( )n n n n n n n n r s r r d H H x t H t tF F   (5.9) The total received signal at the destination node over two time slot is expressed using expression (5.7) and (5.9) as ( ) ( ) ( ) 2 1 ( ) ( ) ( ) n dn n d y t y t y t         ( ) ( ) ( ) ( ) ( ) ( ) ( ) ( ) ( ) ( ) ( ) ( ) 1 1 2 1 1 ( ) ( ) ( ) ( ) ( ) n n n n n n n n r s r r d n n n n d d H F H x t H F t t H B x t t                   (5.10) where ( ) 2( )n dy t and ( ) 2( )n d t are the received signal and the noise vectors at the destination node at time t2, respectively. Finally the signals are equalized with help of channel estimation described in chapter 3. 5.8 SIMULATION RESULTS AND DISCUSSION MIMO MC CDMA system with MPCE based MMSE, ITBF and NR is simulated using MATLAB with the parameters given in Table 5.1 and BER is evaluated by varying Eb/No. After incorporating NR, the system performance with equalization, ITBF and NR is compared with the system with equalization and ITBF.
  • 111.
    88 Table 5.1 Simulationparameter of the system with MPCE based MMSE, ITBF and NR Spreading Codes Walsh Hadamard Code Number of SC 64 /128 Channel Rayleigh fading Modulation QPSK/16QAM Antennas 2x2/4x4 Equalization/Estimation MMSE/MPCE 5.8.1 Performance of the System with MPCE Based MMSE, ITBF and NR (QPSK) Fig. 5.11 shows the BER performance of MIMO MC CDMA for 128 SCs with 4x1x4 antenna configuration using QPSK modulation. The BER of the NR with ITBF is reduced as the BF improves gain in the desired direction and rejects the interference. Further by increasing the space diversity the simulation is repeated and the results are depicted in Fig. 5.12 and can be inferred that the performance is further improved due to the spatial diversity and the improvement in the reliability of the link. Fig. 5.11 Performance of 4 x 1 x 4 antenna configuration for 128 SCs (QPSK) 0 5 10 15 10 -4 10 -3 10 -2 10 -1 10 0 Eb /No (dB) BER MIMO MC CDMA MIMO MC CDMAwith MPCE based MMSE MIMO MC CDMAwith MPCE based MMSE & ITBF MIMO MC CDMAwith MPCE based MMSE, ITBF & NR
  • 112.
    89 Fig 5.12 Performanceof 4 x 2 x 4 antenna configuration for 128 SCs (QPSK) Table 5.2 Impact of MPCE, ITBF and NR (QPSK) at the target BER of 10-3 MIMO MC CDMA system Eb/No (dB) 12 System with MMSE Eb/No (dB) 9.8 System with MPCE based MMSE Eb/No (dB) 10 System with MPCE based MMSE and ITBF Eb/No (dB) 7.2 System with MPCE based MMSE, ITBF and NR Eb/No(dB) 4.2(Single antenna) 2.8(Two antenna) Table 5.2 shows numerical result of MIMO MC CDMA system with MPCE based MMSE, ITBF and NR for the target BER of 10-3 . Initially the Eb/No of the MIMO MC CDMA system is 12 dB which is reduced to 9.8 dB using equalization with ICE (discussed in chapter 2). Practically ICE is not possible therefore the proposed system is tested with the actual channel estimation using pilot signal. Hence the MPCE based MMSE increases the Eb/No requirement from 9.8 dB to 0 5 10 15 10 -4 10 -3 10 -2 10 -1 10 0 Eb /No BER MIMO MC CDMA MIMO MC CDMA with MPCE based MMSE MIMO MC CDMA with MPCE based MMSE & ITBF MIMO MC CDMA with MPCE based MMSE, ITBF & NR
  • 113.
    90 10 dB. Equalizationand channel estimations are carried out in the receiver when the channel is affected by multipath fading effect. To improve the channel quality ITBF is incorporated in the transmitter side that allows the transmitter to concentrate the transmitted power onto a desired spatial direction; thus augmenting the received SNR at the intended receiver and drastically reducing the interference of non desired ones. Thus the ITBF technique reduces the Eb/No requirement from 10 dB to 7.2 dB. The channel quality between the transmitter and receiver is improved by NR which in turn reduces the Eb/No to 4.2 dB for NR with single antenna and 2.8 dB for NR with two antennas. After incorporating all the techniques the Eb/No requirement is reduced from 12 dB to 2.8 dB thus increasing the overall performance due to the reduction of ISI, increase in SNR and improvement in link reliability. 5.8.2 Performance of the System with MPCE Based MMSE, ITBF and NR (16QAM) The performance of the system is also tested with 16 QAM modulation and the simulation result is shown in the Fig.5.13 and Fig. 5.14 which depict the BER performance of MIMO MC CDMA for 64 SCs with 2x1x2 and 2 x 2 x 2 antenna configuration respectively. The BER of the ITBF with NR is reduced as ITBF improves gain in the desired direction, rejects interference and relay improves the link reliability. Further by increasing the SCs (128) the simulation is repeated and the results are depicted in Fig. 5.15 and 5.16 where performance is further improved due to the frequency diversity. It can also be inferred that increase in relay increases the spatial diversity and the reliability of link which in turn improves the system performance. Fig. 5.17, Fig.5.18, Fig 5.19 and Fig 5.20 shows the performance of MIMO MC CDMA system for 4 x 4 antennas configuration with ITBF and NR techniques for 64 SCs and 128 SCs respectively.
  • 114.
    91 Fig.5.13 Performance of2 x 1 x 2 antenna configuration for 64 SCs (16 QAM) Fig.5.14 Performance of 2 x 2 x 2 antenna configuration for 64 SCs (16 QAM) 0 5 10 15 20 25 10 -4 10 -3 10 -2 10 -1 10 0 Eb /No (dB) BER MIMO MC CDMA MIMO MC CDMA with MPCE based MMSE MIMO MC CDMA with MPCE based MMSE & ITBF MIMO MC CDMA with MPCE based MMSE,ITBF & NR 0 5 10 15 20 25 10 -4 10 -3 10 -2 10 -1 10 0 Eb /No (dB) BER MIMO MC CDMA MIMO MC CDMA with MPCE based MMSE MIMO MC CDMA with MPCE based MMSE & ITBF MIMO MC CDMA with MPCE based MMSE, ITBF & NR
  • 115.
    92 Fig. 5.15 Performanceof 2 x 1 x 2 antenna configuration for 128 SCs (16 QAM) Fig. 5.16 Performance of 2 x 2 x 2 antenna configuration for 128 SCs (16 QAM) 0 2 4 6 8 10 12 14 16 18 20 10 -4 10 -3 10 -2 10 -1 10 0 Eb /No (dB) BER MIMO MC CDMA MIMO MC CDMA w ith MPCEbased MMSE MIMO MC CDMA w ith MPCEbased MMSE& ITBF MIMO MC CDMA w ith MPCEbased MMSE, ITBF & NR 0 2 4 6 8 10 12 14 16 18 20 10 -4 10 -3 10 -2 10 -1 10 0 Eb /No (dB) BER MIMO MC CDMA MIMO MC CDMA w ith MPCEbased MMSE MIMO MC CDMA w ith MPCEbased MMSE& ITBF MIMO MC CDMA w ith MPCEbased MMSE, ITBF & NR
  • 116.
    93 Fig. 5.17 Performanceof 4 x 1 x 4 antenna configuration for 64 SCs (16 QAM) Fig. 5.18 Performance of 4 x 2 x 4 antenna configuration for 64 SCs (16 QAM) 0 2 4 6 8 10 12 14 16 18 10 -4 10 -3 10 -2 10 -1 10 0 Eb /No (dB) BER MIMO MC CDMA MIMO MC CDMA with MPCE based MMSE MIMO MC CDMA with MPCE based MMSE & ITBF MIMO MC CDMA with MPCE based MMSE, ITBF & NR 0 5 10 15 20 10 -4 10 -3 10 -2 10 -1 10 0 Eb /No (dB) BER MIMO MC CDMA MIMO MC CDMA with MPCE based MMSE MIMO MC CDMA with MPCE based MMSE & ITBF MIMO MC CDMA with MPCE based MMSE, ITBF & NR
  • 117.
    94 Fig. 5.19 Performanceof 4 x 1 x 4 antenna configuration for 128 SCs (16 QAM) Fig. 5.20 Performance of 4 x 2 x 4 antenna configuration for 128 SCs (16 QAM) 0 2 4 6 8 10 12 14 16 18 10 -4 10 -3 10 -2 10 -1 10 0 Eb /No (dB) BER MIMO MC CDMA MIMO MC CDMA w ith MPCEbased MMSE MIMO MC CDMA w ith MPCEbased MMSE& ITBF MIMO MC CDMA w ith MPCEbased MMSE, ITBF & NR 0 2 4 6 8 10 12 14 16 18 10 -4 10 -3 10 -2 10 -1 10 0 Eb /No (dB) BER MIMO MC CDMA MIMO MC CDMA w ith MPCEbased MMSE MIMO MC CDMA w ith MPCEbased MMSE& ITBF MIMO MC CDMA w ith MPCEbased MMSE, ITBF & NR
  • 118.
    95 Table 5.3 Impactof MPCE based MMSE, ITBF and NR (16 QAM) at the target BER of 10-3 Antenna Confi. MIMO MC CDMA Eb/No (dB) MIMO MC CDMA with MMSE Eb/No (dB) MIMO MC CDMA with MPCE based MMSE Eb/No (dB) MIMO MC CDMA with MPCE based MMSE and ITBF Eb/No (dB) MIMO MC CDMA with MPCE based MMSE, ITBF and NR Eb/No (dB) 1 antenna 2 antenna 2 x 2 /64 18.5 15.2 17.6 14.2 13 11.1 2 x 2/128 16 13.4 15 11.8 10.6 8.6 4 x 4 /64 15.2 12 13.5 10.3 8 7.2 4 x 4/128 14 10.8 12 7.8 6 3.8 The performance of MIMO MC CDMA with MPCE based MMSE equalization, ITBF and NR are tested for 16 QAM and the numerical results are shown in Table 5.3.The Eb/No requirement for a target BER of 10-3 is given for various antenna configurations, SCs, ITBF and NR. From the table 5.3 it is noted that the Eb/No requirement for a target BER of 10-3 is reduced from 18.5 dB to 3.8 dB due to MPCE based MMSE,ITBF, NR and increase in number of antennas and SCs. 5.9 SUMMARY This chapter discusses the improvement in quality of wireless link of MIMO MC CDMA due to the incorporation of NR techniques. Improvement in performance due to relaying is analyzed through simulation and can be inferred that relay with single antenna improves the performance by 8.45% for 2 x 2/64 SCs, 10.16% for 2x2/128 SCs, 22.33% for 4x4/64 SCs and 23.07% for 4x4/128 SCs case. It can also be noted, multiple antenna relays increases the performance further by around 10% to 36.66% for different number of antennas in transmitter receiver with different SCs for 16 QAM modulation.
  • 119.
    96 CHAPTER 6 CONCLUSION This chapterconcludes the present work with a summary of research contributions and highlights the merits of various techniques proposed for BER reduction. It throws open problems for further research in this area. The communication over wireless channel has three fundamental distinctions from the wireline communication. The first is the large-scale and small scale fading, second is the interference between the transmitter and receiver and the third is the user mobility in the network. The presence of fading, interference and mobility makes the design of wireless communication system challenging. The conventional design focusing on the reliability of the connection needs to mitigate the fading and multipath effects. Modern wireless system design focusing on the spectral efficiency gains from the rich multipath environment by means of utilizing bandwidth and spatial diversity through multicarrier modulation and MIMO communication. However, possible potential gain in spectral efficiency is challenged by the receiver‟s ability to accurately detect the symbol. If ISI arises within a system, the receiver output becomes erroneous at the decision device. This is an unfavorable result that should be reduced to the most minimal amount possible. Error rates from ISI are minimized through the use of equalization techniques. The performance of the equalizer depends on the quality of the channel estimate. The channel frequency response is typically not known at the receiver in advance and changes over time for a time varying channel. Therefore, it is necessary to perform channel estimation at the receiver prior to equalization. It is preferable to perform channel estimation in the frequency domain to directly obtain the channel frequency response. This can be accomplished by transmitting a known
  • 120.
    97 training signal. TheCSI obtained from channel estimation is not only used for equalization, but it is also possible to improve the channel quality between the transmitter and the receiver using BF in the transmitter. A beamforming method is proposed which helps to improve the receiver performance without degrading any benefit of a MIMO MC CDMA. To further increase the throughput and extend the coverage of cellular networks the relay networks can be incorporated in the MIMO MC CDMA system. 6.1 RESEARCH CONTRIBUTIONS The MMSE equalization technique is proposed for MIMO MC CDMA system and the performance of the receiver is obtained through simulation and it is compared with MC CDMA and MIMO MC CDMA system. Simulation has been carried out for different antenna configuration (2x2, 3x3 and 4x4) and different SCs (16, 64 and 128) for BPSK, QPSK and 16 QAM modulations. It is inferred from the result that the performance of the MIMO MC CDMA without equalization for QPSK (128SCs/4 x 4) modulation shows 22.6% improved performance compared with the existing MC CDMA system due to spatial diversity. Further the performance of proposed MIMO MC CDMA with MMSE equalization is compared with MIMO CDMA system where the former shows18.33% improved performance due to reduction of ISI. It can also be inferred that increase in number of transmitting and receiving antennas and increase in number of SCs improves the performance due to diversity and multiplexing gain. Performance of the proposed system can still be optimized by MIMO MC CDMA with MPCE since MIMO MC CDMA with Equalization under ICE is practically not possible. To make the system more realistic, MPCE is incorporated and the system performance is tested for different antenna configuration, different SCs and modulation. As the estimation here closely matches with the realistic situation, the performance of the MIMO MC CDMA with equalization by MPCE is 16.66 % which is 1.67% inferior than the system with equalization under ICE for
  • 121.
    98 QPSK (128/4 x4). However the performance is improved by increasing the antenna diversity and frequency diversity for different modulation. MPCE based MMSE equalization is incorporated in the receiver to improve the system performance when the channel is affected by multipath fading. To reduce the effect of multipath fading in the channel and to improve the link performance, the transmitter is equipped with ITBF in which an array of antennas is directed to the desired user, to improve the reception quality. By employing ITBF in MIMO MC CDMA system with MPCE based MMSE equalization, the performance increases in terms of BER. The simulation is repeated for different antenna configuration and SCs and the result infers the performance of proposed system is improved by 28% than the MIMO MC CDMA with equalization. Further to improve the system performance co operative communication through AF relay node is incorporated in the proposed system. Simulation is carried out for MIMO MC CDMA with MPCE based MMSE equalization and ITBF using NR with single antenna (2x1x2,4x1x4) and NR with two antennas (2x2x2,4x2x4). From the result it is inferred that the performance of the proposed NR with single antenna improves 41.66 % than the MIMO MC CDMA with MPCE based MMSE equalization and ITBF. Hence the Losses and noise are due to spatial diversity and reliability of link provided by NR. Eventhough the proposed system has more hardware complexity due to MPCE based MMSE equalization, ITBF and NR, it decreases the Eb/No requirement considerably reducing the transmitter power of the network by 41.66 % . This helps to ensure safe power density level of 0.1 µW/m2 to 100 µW/m2 stipulated by different countries and avoids harm to the living beings, thus ensuring eco friendly communication through reduction of electromagnetic intensity in the air.
  • 122.
    99 6.2 SCOPE FORFUTURE WORK The following are some of the ideas and potential problems that might be interesting for researchers to pursue in future. - Efforts may be made to reduce the interference through joint transmit and receive BF . - It will be interesting that the performance of the proposed system can be improved by employing BF technique in the relay nodes also. - In the proposed system DF and CF can be deployed but it increases the complexity. So if the complexity is reduced, DF and CF can be used instead of AF relay in the proposed system to avoid noise propagation in the channel. - The proposed system consists of single relay system with multiple antennas. To further increase the throughput and extend the coverage in cellular network it is possible to add multiple relays with multiple antennas.
  • 123.
    100 REFERENCES [1] Mohammed ElHajjar and Lajos Hanzo, “Dispensing with channel estimation”, IEEE Vehicular Technology Magazine, vol. 5, no. 2, pp.42-48, 2010. [2] Benjamin R. Hamilton, Xiaoli Ma, John E. Kleider and Robert J. Baxley, “OFDM pilot design for channel estimation with null edge subcarriers”, IEEE Transactions on wireless communications, vol.10, no. 10, pp. 3145-3150, 2011. [3] Francesco Montorsi and Giorgio Matteo Vitetta, “On the performance limits of pilot based estimation of band limited frequency selective communication channels”, IEEE Transactions on Communications, vol. 59, no. 11, pp. 2964-2969, 2011 [4] Keller, T. and Hanzo, L., “Adaptive multicarrier modulation: A convenient framework for time frequency processing in wireless communications”, Proceedings of IEEE, vol. 88, pp.545-550, 2000. [5] Slimane, S. B., “OFDM schemes with non overlapping time waveforms”, Proceedings of 48th IEEE Conference on Vehicular Technology VTC 98, vol. 3, pp. 2067-2071, 1998. [6] S. Hara and R. Prasad, “Design and performance of multicarrier CDMA system in frequency selective rayleigh fading channels”, IEEE Transactions on Vehicular Technology, vol. 48, no. 5, pp. 1584-1595, 1999. [7] S. M. Alamouti, “A simple transmit diversity technique for wireless communications”, IEEE Journal on Selected Areas in Communications, vol. 16, no. 8, pp. 1451–1458, 1998. [8] N. Yee and J.P. Linnartz, “BER of multi carrier CDMA in an indoor Rician fading channel”, Proceedings of the Twenty Seventh Asilomar Conference on Signals, Systems and Computers, vol. 1, pp. 426-430, 1993. [9] Z. Li and M. Latva aho, “BER performance evaluation for MC CDMA systems in Nakagami m fading”, Electronics Letters, vol. 38, no. 24, pp.1516-1518, 2002.
  • 124.
    101 [10] Z. Liand M. Latva aho, “Bit error rate analysis for MC-CDMA systems in Nakagami m fading channels”, EURASIP Journal on Advances in Signal Processing, vol. 10, pp. 1585-1594, 2004. [11] G. K. Karagiannidis, D. A. Zogas and S. A. Kotsopoulos, “Statistical properties of the EGC output SNR over correlated Nakagami m fading ”, IEEE Transactions on Wireless Communications, vol. 3, no. 5, pp. 1764-1769, 2004. [12] Q. Shi and M. Latva aho, “Accurate bit error rate evaluation for synchronous MC CDMA over Nakagami m fading channels using moment generating functions”, IEEE Transactions on Wireless Communications, vol. 4, no. 2, pp. 422-433, 2005. [13] Z. Li and M. Latva aho, “Error probability of interleaved MC CDMA systems with MRC receiver and correlated Nakagami m fading channels”, IEEE Transactions on Communications, vol. 53, no. 6, pp. 919-923, 2005. [14] Y. Feng and J. Qin, “BER of MC CDMA systems with MRC in correlated Nakagami m fading”, Electronics Letters, vol. 41, no. 19, pp. 1069-1071, 2005. [15] Kyung Seung Ahn, “Performance analysis of MIMO MRC system in the presence of multiple interferers and noise over Rayleigh fading channels”, IEEE Transactions on wireless communications, vol. 8, no. 7, pp. 3727-3735, 2009. [16] N. Yee and J.P. Linnartz, “Controlled equalization of multi carrier CDMA in an indoor Rician fading channel”, Proceedings of Vehicular Technology Conference, (VTC 1994), vol. 3, pp. 1665- 1669, 1994. [17] Qinghua Shi and Q. T. Zhang, “Error Probability of multicarrier CDMA with orthogonality restoring combining over Nakagami m Fading”, IEEE Transactions on Wireless Communications, vol. 6, no. 9, pp. 3268-3275, 2007. [18] Jieling Wang, Hong Yang and Kechu Yi, “Multipath Combining Scheme in single Carrier transmission systems”, IEEE Communications Letters, vol. 13, no. 9, pp. 694-696, 2009. [19] Barbara M. Masini and Andrea Conti, “Adaptive TORC Detection for MC CDMA wireless systems”, IEEE Transactions on Communications, vol. 57, no.11, pp. 3460-3471, 2009.
  • 125.
    102 [20] M. Guenachand H. Steendam, “Performance evaluation and parameter optimization of MC CDMA”, IEEE Transactions on Vehicular Technology, vol. 56, no. 3, pp. 1165-1175, 2007. [21] S. L. Miller and B. J. Rainbolt, “MMSE detection of multicarrier CDMA”, IEEE Journal on Selected Areas in Communications, vol. 18, no. 11, pp. 2356-2362, 2000. [22] J. Qinghua Shi, Liang Liu and Yong Liang Guan, “Fractionally spaced frequency domain MMSE receiver for OFDM systems”, IEEE Transactions on Vehicular Technology, vol. 59, no. 9, pp. 4400-4407, 2010. [23] Yusung Lee, Namshik Kim and Hyuncheol Park, “Performance of MC CDM systems with MMSEC over Rayleigh fading channels”, IEEE Transactions on Vehicular Technology, vol. 59, no. 6, pp. 3126-3130, 2010. [24] F. S. Ostuni, M. R. Nakhai and A. H. Aghvami, “Iterative MMSE receivers for space time trellis coded CDMA systems in multipath fading channels”, IEEE Transactions on Vehicular Technology, vol. 54, no. 1, pp. 163-176, 2005. [25] W.Van thillo, F. Horlin, J. Nsenga and V. Ramon, “Low complexity linear frequency domain equalization for continuous phase modulation”, IEEE Transactions on Communications, vol.8, no. 3, pp.1435-1445, 2009. [26] A.H Mehana and A. Nosratinia, “Diversity of MMSE MIMO receivers”, IEEE Transactions on Information theory, vol.58, no.11, pp. 6788-6805, 2011. [27] S. Chen, A. Livingstone and L. Hanzo, “Minimum bit error rate design for space time equalization based multiuser detection”, IEEE Transactions on Communications, vol. 54, no. 5, pp. 824-832, 2006. [28] S. Kaiser, “Analytical performance evaluation of OFDM CDMA mobile radio systems”, Proceedings of 1st European Personal Mobile Communication Conference, pp. 215-220, 1995. [29] Q. Shi and M. Latva aho, “Exact bit error rate calculations for synchronous MC CDMA over a Rayleigh fading channel”, IEEE Communications Letters, vol. 6, no. 7, pp. 276-278, 2002.
  • 126.
    103 [30] Q. Shiand M. Latva aho, “Performance analysis of MC CDMA in Rayleigh fading channels with correlated envelopes and phases”, Proceedings of IEE Communications, vol. 150, no. 3, pp. 214-220, 2003. [31] K. Zhang and Y. Guan, “Simplified BER formulations for MC CDMA systems with orthogonality restoring combining”, Proceedings of 4th Pacific Rim International Conference on communication, signal processing and Multimedia, vol. 1, pp. 668-672, 2003. [32] S. Slimane, “Partial equalization of multicarrier CDMA in frequency selective fading channels” Proceedings of IEEE International Conference on Communication, pp. 26-30, 2000. [33] A. Conti, “MC CDMA bit error probability and outage minimization through partial combining”, IEEE Communications Letters, vol. 9, no. 12, pp. 1055-1057, 2005. [34] A. Conti, B. Masini, F. Zabini and O. Andrisano, “On the downlink performance of multicarrier CDMA systems with partial equalization”, IEEE Transactions on Communications, vol. 6, no. 1, pp. 230-239, 2007. [35] I. Cosovic, M. Schnell and A. Springer, “Combined equalization for uplink MC CDMA in Rayleigh fading channels”, IEEE Transactions on Communications, vol. 53, no.10, pp. 1609-1614, 2005. [36] L. Sanguinethi, I. Cosovic and M. Morelli, “Channel estimation for MC CDMA uplink transmissions with combined equalization”, IEEE Transactions on Selected Areas in Communications, vol. 24, no.6, pp. 1167-1177, 2006. [37] A. Conti and B. Masini, “Combined partial equalization for MC CDMA wireless systems”, IEEE Communications Letters, vol.13, no.2, pp. 884-886, 2009. [38] Chang Yi Yang and Bor Sen Chen, “Robust MC CDMA Channel Tracking for fast time varying multipath fading channel”, IEEE Transactions on Vehicular Technology, vol. 59, no. 9, pp. 4658-4664, 2010. [39] Eric Pierre Simon, Laurent Ros, Hussein Hijazi, Jin Fang, Davy Paul Gaillot and Marion Berbineau, “Joint Carrier frequency offset and fast time varying channel estimation for MIMO OFDM systems”, IEEE Transactions on Vehicular Technology, vol. 60, no. 39, pp. 955-964, 2011.
  • 127.
    104 [40] Roberto Corvajaand A. García Armada, “SINR degradation in MIMO OFDM systems with channel estimation errors and partial phase noise compensation”, IEEE Transactions on Wireless Communications, vol. 58, no. 8, pp. 2199-2203, 2010. [41] R. Corvaja and A. García Armada, “Effect of multipath and antenna diversity in MIMO OFDM systems with imperfect channel estimation and phase noise compensation”, Elsevier Physical Communication, vol. 1, no. 4, pp. 288-297, 2008. [42] S. Bittner, E. Zimmermann and G. Fettweis, “Iterative phase noise mitigation in MIMO OFDM systems with pilot aided channel Estimation”, Proceedings of 66th IEEE Conference on Vehicular Technology VTC 2007, pp. 1087- 1091, 2007. [43] P. Liu, S. Songping and Y. Bar Ness, “A phase noise mitigation scheme for MIMO WLANs with spatially correlated and imperfectly estimated channels”, IEEE Communications Letters, vol. 10, no. 3, pp. 141-143, 2006. [44] M. Biguesh and A. B. Gershman, “Training based MIMO channel estimation: a study of estimator tradeoffs and optimal training signals”, IEEE Transactions on Signal Processing, vol. 54, no. 3, pp. 884-893, 2006. [45] X. Ma, L. Yang and G. B. Giannakis, “Optimal training for MIMO frequency selective fading channels”, IEEE Transactions on Wireless Communications, vol. 4, no. 2, pp. 453-466, 2005. [46] P. Nagvanshi, E. Masry and L. Milstein, “Optimum transmit receive beam forming with noisy channel estimates for correlated MIMO Rayleigh channels”, IEEE Transactions on Communications, vol. 56, no. 11, pp. 1869-1880, 2008. [47] Yen Chih Chen and Yu T. Su, “MIMO channel estimation in correlated fading environments”, IEEE Transactions on Wireless Communications, vol. 9, no. 3, pp. 1108-1119, 2010. [48] M. H. Hsieh and C. H. Wei, “Channel estimation for OFDM systems based on comb type pilot arrangement in frequency selective fading channels”, IEEE Transactions on Consumer Electronics, vol. 44, no. 1, pp. 217-225, 1998.
  • 128.
    105 [49] Y. Mostofiand D. C. Cox, “ICI mitigation for pilot aided OFDM mobile systems”, IEEE Transactions on Wireless Communications, vol. 4, no. 2, pp. 765-774, 2005. [50] K.C. Hung and D. W. Lin, “Optimal delay estimation for phase rotated linearly interpolative channel estimation in OFDM and OFDMA systems”, IEEE Signal Processing Letters, vol. 15, pp. 349-352, 2008. [51] Kun Chien Hung and David W. Lin, “Pilot Based LMMSE channel estimation for OFDM systems with power delay profile approximation”, IEEE Transactions on Vehicular technology, vol. 59, no. 1, pp.150-159, 2010. [52] R.B. Moraes and R. Sampaio Neto, “Bit error rate minimizing pilot symbol arrangement in closed loop orthogonal frequency division multiplexing systems”, IET Communications, vol. 5, no. 14, pp. 1999-2008, 2011. [53] Xianhua Dai, Han Zhang and Dong Li, “Linearly time varying channel estimation for MIMO/OFDM systems using superimposed training”, IEEE Transactions on communications, vol. 58, no. 2, pp. 681-693, 2010. [54] H. Minn and N. Al Naofal, “Optimal training signals for MIMO OFDM channel estimation”, IEEE Transactions on Wireless Communications, vol. 5, no. 5, pp. 1158-1168, 2006. [55] I. Barhumi, G. Leus and M. Moonen, “Optimal training design for MIMO OFDM systems in mobile wireless channels”, IEEE Transactions on Signal Processing, vol. 5, no. 6, pp. 1615-1624 , 2003. [56] D. Hu, L. Yang, Y. Shi and L. He, “Optimal pilot sequence design for channel estimation in MIMO OFDM systems”, IEEE Communications Letters, vol. 10, no.1, pp. 1-3, 2006. [57] G. Kang, P. Hasselbach, Y. Yang, P. Zhang and A. Klein, “Pilot design for inter cell interference mitigation in MIMO OFDM Systems”, IEEE Communications Letters, vol. 11, no. 3 pp. 237-239, 2007. [58] Jae Won Kang, Younghoon Whang, Hyung Yeol Lee and Kwang Soon Kim, “Optimal pilot sequence design for multi cell MIMO OFDM Systems”, IEEE Transactions on Wireless Communications, vol. 10, no. 10, pp.3354-3367, 2011.
  • 129.
    106 [59] Ayman Assra,Walaa Hamouda and Amr Youssef, “A channel estimation and data detection scheme for multiuser MIMO CDMA systems in fading channels”, IEEE Transactions on Vehicular Technology, vol. 59, no. 6, 2010. [60] Y. Li and Z. Ding, “Blind channel identification based on second order cyclo stationary statistics”, IEEE International Conference on Acoustics, Speech, Signal Processing, vol. 4, pp. 81-84, 1993. [61] G. Xu, H. Liu, L. Tong and T.Kailath, “A least squares approach to blind channel identification”, IEEE Transactions on Signal Processing, vol. 43, no. 12, pp. 2982-2993, 1995. [62] L. Tong, G. Xu, and T. Kailath, “Blind identification and equalization based on second order statistics: A time domain approach”, IEEE Transactions on Information Theory, vol. 40, no. 2, pp. 340-349, 1994. [63] H. Murakami, “Blind estimation of a fractionally sampled FIR channel for OFDM transmission using residue polynomials”, IEEE Transactions on Signal Processing, vol. 54, no. 1, pp. 225-234, 2006. [64] E. Moulines, P. Duhamel, J.F. Cardoso and S. Mayrargue, “Subspace methods for the blind identification of multichannel FIR filters”, IEEE Transactions on Signal Processing, vol. 43, no. 2, pp. 516-525, 1995. [65] B. Muquet, M. de Courville and P. Duhamel, “Subspace based blind and semi blind channel estimation for OFDM systems”, IEEE Transactions on Signal Processing, vol. 50, no. 7, pp. 1699-1712, 2002. [66] W. Bai, L.G. Jiang and H.W. Zhu, “Blind channel estimation in MIMO OFDM systems”, IEEE Global Telecommunication Communication Conference vol. 1, pp. 317-321, 2002. [67] C. Li and S. Roy, “Subspace based blind channel estimation for OFDM by exploiting virtual carriers”, IEEE Transactions on Wireless Communications, vol.2, no.1, pp.141-150, 2003. [68] C. Shin, R. W. Heath and E. J. Powers, “Blind channel estimation for MIMO OFDM systems”, IEEE Transactions on Vehicular Technology, vol. 56, no. 2, pp. 670-685, 2007. [69] B. Su and P. P. Vaidyanathan, “Subspace based blind channel identification for cyclic prefix systems using few received blocks”, IEEE Transactions on Signal Processing, vol. 55, no. 10, pp. 4979-4993, 2007.
  • 130.
    107 [70] F. Gao,Y. Zeng, A. Nallanathan and T.S. Ng, “Robust subspace blind channel estimation for cyclic prefixed MIMO OFDM systems: Algorithm, identifiability and performance analysis”, IEEE Journal on Selected Areas in Communication, vol. 26, no. 2, pp.378388, 2008. [71] Chao Cheng Tu and Benoît Champagne, “Subspace based blind channel estimation for MIMO OFDM Systems With Reduced Time Averaging”, IEEE Transactions on Vehicular Technology, vol. 59, no. 3, pp.1539-1544, 2010. [72] A. Medles and D. T. M. Slock, “Semiblind channel estimation for MIMO spatial multiplexing systems”, Proceedings of 54th IEEE Conference on Vehicular Technology VTC 2001, vol. 2, pp.1240-1244, 2001. [73] F. Wan, W.P. Zhu and M. N. S. Swamy, “A semiblind channel estimation approach for MIMO OFDM systems”, IEEE Transactions on Signal Processing, vol. 56, no. 7, pp. 2821-2834, 2008. [74] F. Wan, W.P. Zhu and M. N. S. Swamy, “Semiblind channel estimation of MIMO OFDM systems with pulse shaping”, IEEE International Symposium on Circuits and Systems, pp. 125-128, 2008. [75] F. Wan, W.P. Zhu and M. N. S. Swamy, “Semiblind most significant tap detection for sparse channel estimation of OFDM systems”, IEEE Transactions on Circuits System I, vol. 57, no. 3, pp. 703-713, 2010. [76] Feng Wan, Wei Ping Zhu and M. N. S. Swamy, “Semi blind Sparse Channel Estimation of MIMO OFDM Systems”, IEEE Transactions on Vehicular Technology, vol. 60, no. 6, pp. 2569-2582, 2011. [77] H. Viswanathan, S. Venkatesan and H. Huang, “Downlink capacity evaluation of cellular networks with known interference cancellation”, IEEE Journal on Selected Areas in Communications, vol. 21, no. 5, pp. 802-811, 2003. [78] F. Rashid Farrokhi, L. Tassiulas and K. J. R. Liu, “Joint optimal power control and beamforming in wireless networks using antenna arrays”, IEEE Transactions on Communications, vol. 46, no. 10, pp. 1313-1324, 1998. [79] S. A. Jafar and A. Goldsmith, “Transmitter optimization and optimality of beamforming for multiple antenna systems”, IEEE Transactions on Wireless Communications, vol. 3, no. 4, pp.1165-1175, 2004.
  • 131.
    108 [80] Juho Park,Youngchul Sung, Donggun Kim and H. Vincent Poor, “Outage probability and outage based robust beamforming for MIMO interference channels with imperfect channel state information”, IEEE Transactions on Wireless Communications, vol. 11, no. 10, pp. 3561-3573, 2012. [81] K. Gomadam, V. R. Cadambe and S. A. Jafar, “A distributed numerical approach to interference alignment and applications to wireless interference networks”, IEEE Transactions on Information Theory, vol. 57, no. 6, pp. 3309-3322, 2011. [82] S. Peters and R. Heath, “Cooperative algorithms for MIMO interference channels”, IEEE Transactions on Vehicular Technology, vol. 60, no. 1, pp. 206-218, 2011. [83] H. Yu and Y. Sung, “Least squares approach to joint beam design for interference alignment in multiuser multi input multi output interference channels”, IEEE Transactions on Signal Processing, vol. 58, no. 9, pp. 4960-4966, 2010. [84] I. Santamaria, O. Gonzalez, R. W. Heath and S. W. Peters, “Maximum sum rate interference alignment algorithms for MIMO channels”, Proceedings of IEEE Global TeleCommunications Conference, pp. 1-6, 2010. [85] D. Schmidt, S. Changxin, R. Berry, M. Honig and W. Utschick, “Minimum mean squared error interference alignment”, Proceedings of 43rd Asilomar Conference on Signals, Systems and Computer, pp.1106-1110, 2009. [86] F. Negro,S. P. Shenoy, I. Ghauri and D. T. M. Slock, “Weighted sum rate maximization in the MIMO interference channel”, Proceedings of IEEE 21st International Symposium on Personal Indoor and Mobile Radio Communications, pp.684-689, 2010. [87] J. Shin and J. Moon, “Weighted sum rate maximizing transceiver design in MIMO interference channel”, Proceedings of IEEE Transaction on Global Telecommunications Conference, pp.1-5, 2011. [88] A. Narula, M. J. Lopez, M. D. Trott and G. W. Wornell, “Efficient use of side information in multiple antenna data transmission over fading channels”, IEEE Journal on Selected Areas in Communications, vol. 16, no. 8, pp. 1423-1436, 1998.
  • 132.
    109 [89] D. J.Love, R. W. Heath and T. Strohmer, “Grassmannian beamforming for multiple input multiple output wireless systems”, IEEE Transactions on Information Theory, vol. 49, no. 10, pp. 2735-2747, 2003. [90] K. K. Mukkavilli, A. Sabharwal, E. Erkip and B. Aazhang, “On beamforming with finite rate feedback in multiple antenna systems”, IEEE Transactions on Information Theory, vol. 49, no. 10, pp. 2562-2579, 2003. [91] E. Visotsky and U. Madhow, “Space time transmit pre coding with imperfect feedback”, IEEE Transactions on Information Theory, vol. 47, no. 6, pp. 2632- 2639, 2001. [92] S. Zhou and G. B. Giannakis, “Optimal transmitter eigen beamforming and space time block coding based on channel mean feedback”, IEEE Transactions on Signal Processing, vol. 50, no. 10, pp. 2599-2613, 2002. [93] S. Zhou and G. B. Giannakis, “Optimal transmitter eigen beamforming and space time block coding based on channel correlations”, IEEE Transactions on Information Theory, vol. 49, no. 8, pp. 1673-1690, 2003. [94] B. C. Banister and J. R. Zeidler, “A simple gradient sign algorithm for transmit antenna weight adaptation with feedback”, IEEE Transactions on Signal Processing, vol. 51, no. 5, pp. 1156-1171, 2003. [95] J. C. Roh and B. D. Rao, “Transmit beamforming in multiple antenna systems with finite rate feedback: a VQ based approach”, IEEE Transactions on Information Theory, vol. 52, no. 3, pp. 1101-1112, 2006 [96] B. Mondal and R. W. Heath, “Channel adaptive quantization for limited feedback MIMO beamforming systems”, IEEE Transactions on Signal Processing, vol. 54, no. 12, pp. 4731-4740, 2006. [97] D. J. Love and R. W. Heath, “Equal gain transmission in multiple input multiple output wireless systems”, IEEE Transactions on Communications, vol. 51, no. 7, pp. 1102-1110, 2003. [98] R. W. Heath, Jr. and A. Paulraj, “A simple scheme for transmit diversity using partial channel feedback”, Proceedings of 32nd Asilomar Conference on Signal, System and Computers, vol. 2, pp. 1073-1078, 1998. [99] J. Wu, H. Horing, J. Zhang and C. Xiao, “Adaptive transmit diversity with quadrant phase constraining feedback”, Proceedings of Personal Indoor and Mobile Radio Communication, vol. 3, pp.2262-2266, 2004.
  • 133.
    110 [100] K. Leung,C. W. Sung, T. M. Lok and V. K. Bhargava, “An optimal phase control algorithm for MISO systems with finite feedback”, Proceedings of IEEE International Symposium on Information Theory, pp. 1554-1557, 2005. [101] C. W. Sung, S. C. Ip and K. K. Leung, “A simple algorithm for closed loop transmit diversity with a low data rate feedback channel”, Proceedings of IEEE Pacific Rim Conference on Communications, Computers and signal Processing, pp. 384-387, 2005. [102] E. G. Larsson, G. Ganesan, P. Stoica and W. Wong, “On the performance of orthogonal space time block coding with quantized feedback”, IEEE Transactions on Communications, vol. 51, no. 7, pp. 1102-1110, 2003. [103] S. Ekbatani and H. Jafarkhani, “Combining beamforming and space time coding using quantized feedback”, IEEE Transactions on Wireless Communications, vol. 7, no. 3, pp. 898-908, 2008. [104] Young Gil Kim and Norman C. Beaulieu, “On MIMO beamforming systems using quantized feedback”, IEEE Transactions on Communications, vol. 58, no. 3, pp. 820-827, 2010. [105] J. Chung, C.S. Hwang, K. Kim and Y. K. Kim, “A random beamforming technique in MIMO systems exploiting multiuser diversity”, IEEE Journal on Selected Areas in Communications, vol. 21, no. 5, pp. 848-855, 2003. [106] C. Au Yeung and D. J. Love, “On the performance of random vector quantization limited feedback beamforming in a MISO system”, IEEE Transactions on Wireless Communications, vol. 6, no. 2, pp. 458-462, 2007. [107] J. Vicario, R. Bosisio, C. Anton Haro and U. Spagnolini, “Beam selection strategies for orthogonal random beamforming in sparse networks”, IEEE Transactions on Wireless Communications, vol. 7, no. 9, pp. 3385-3396, 2008. [108] D. Bartolome and A. Perez Neira, “Mean vs. variance trade off analysis in multi antenna multi user channels”, IEEE Transactions on Wireless Communications, vol. 5, no. 3, pp. 519-524, 2006. [109] K.K.Wong, R.K. Cheng, K. Letaief and R. Murch, “Adaptive antennas at the mobile and base stations in an OFDM/TDMA system”, IEEE Transactions on Communications, vol. 49, no. 1, pp. 195-206, 2001.
  • 134.
    111 [110] D. Palomar,J. Cioffi and M. Lagunas, “Joint Tx Rx beamforming design for multicarrier MIMO channels: a unified framework for convex optimization”, IEEE Transactions on Signal Processing, vol. 51, no. 9, pp. 2381- 2401, 2003. [111] D. Huang and K. Letaief, “Symbol based space diversity for coded OFDM system”, IEEE Transactions on Wireless Communications, vol. 3, no. 1, pp. 117- 127, 2004. [112] A. Pollok, W. Cowley and N. Letzepis, “Symbol wise beam forming for MIMO OFDM transceivers in the presence of co channel interference and spatial correlation”, IEEE Transactions on Wireless Communications, vol. 8, no. 12, pp. 5755-5760, 2009. [113] M. Okada and S. Komaki, “Pre DFT combining space diversity assisted COFDM”, IEEE Transactions on Vehicular Technology, vol. 50, no. 2, pp. 487-496, 2001. [114] S. Sandhu and M. Ho, “Analog combining of multiple receive antennas with OFDM”, Proceedings of IEEE international Conference on Communications, vol. 5, pp. 3428-3432, 2003. [115] J. Via, I. Santamaria, V. Elvira and R. Eickhoff, “A general criterion for analog transmitter receiver beamforming under OFDM transmissions”, IEEE Transactions on Signal Processing, vol. 58, no. 4, pp. 2155-2167, 2010. [116] Y. Jing and H. Jafarkhani, “Network beamforming using relays with perfect channel information”, IEEE Transactions on Information Theory, vol. 55, no. 6, pp. 2499-2517, 2007. [117] V. Havary Nassab, S. Shahbazpanahi, A. Grami and Z. Q. Luo, “Distributed beam forming for relay networks based on second order statistics of the channel state information”, IEEE Transactions on Signal Processing, vol. 56, no. 9, pp. 4306-4316, 2008. [118] S. Fazeli Dehkordy, S. Gazor and S. Shahbazpanahi, “Distributed peer to peer multiplexing using ad hoc relay networks”, Proceedings of International Conference Acoustics, Speech and Signal Processing, pp. 2373-2376, 2008. [119] R. Pabst, B. H. Walke and D. C. Schultz and P. Herhold, “Relay based deployment concepts for wireless and mobile broadband radio”, IEEE Communications Magazine, vol. 42, no.9, pp. 80-89, 2004.
  • 135.
    112 [120] S. Berger,M. Kuhn, A. Wittneben, T. Unger and A. Klein, “Recent advances in amplify and forward two hop relaying”, IEEE Communications Magazine, vol. 47, no. 7, pp. 50-56, 2009. [121] S. W. Peters, A. Y. Panah, K. T. Truong and R. W. Heath, “Relay architectures for 3GPP LTE Advanced”, EURASIP Journal on Wireless Communication and Networking, Article ID 618787, 2009. [122] W. Lijie, Z. Haitao, Xiyong and W. Jibo, “Optimizing the performance of OFDM based cooperative networks by relay selection, power allocation and relay localization”, Proceedings of IEEE International Conference on Ultra Wideband, vol. 2, pp.1-4, 2010. [123] M. Ju, H. K. Song and I. M. Kim, “Joint relay and antenna selection in multi antenna relay networks”, IEEE Transactions on Communications, vol. 58, no. 12, pp. 3417-3422, 2010. [124] V. Shah, N. B. Mehta and R. Yim, “The relay selection and transmission trade off in cooperative communication systems”, IEEE Transactions on Wireless Communications, vol. 9, no. 8, pp. 2505-2515, 2010 [125] R. Vaze and R. W. Heath, “To code in space and time or not in multi hop relay channels”, IEEE Transactions on Signal Processing, vol. 57, no. 7, pp. 2736-2747, 2009. [126] Y. Jing and H. Jafarkhani, “Single and multiple relay selection schemes and their achievable diversity orders”, IEEE Transactions on Wireless Communications, vol. 8, no. 3, pp. 1414-1423, 2009. [127] F. Li, X. Ke and L.Wang, “A relay selection scheme with limit feedback in OFDM relay networks based on subcarrier mapping”, Proceedings of IEEE Youth Conference on Information ,Computing and TeleCommunications, pp. 93-96, 2010. [128] J. N. Laneman, D. N. C. Tse and G. W. Wornell, “Cooperative diversity in wireless networks: Efficient protocols and outage behavior”, IEEE Transactions on Information Theory, vol. 50, no. 12, pp. 3062-3080, 2004. [129] B. Can, H. Yomo and E. De Carvalho, “Link adaptation and selection method for OFDM based wireless relay networks”, Journal of Communications and Networks, vol. 9, no. 2, pp. 118-127, 2007.
  • 136.
    113 [130] D. Tseand P. Viswanath, “Fundamentals of Wireless Communications”, Cambridge University, 2005. [131] X. Tang and Y. Hua, “Optimal design of non regenerative MIMO wireless relays”, IEEE Transactions on Wireless Communications, vol. 6, no. 4, pp. 1398-1407, 2007. [132] O. Munoz Medina, J. Vidal and A. Agustin, “Linear transceiver design in non regenerative relays with channel state information”, IEEE Transactions on Signal Processing, vol. 55, no. 6, pp. 2593-2604, 2007. [133] W. Guan and H. Luo, “Joint MMSE transceiver design in non regenerative MIMO relay systems”, IEEE Communications Letters, vol. 12, no. 7, pp. 517-519, 2008. [134] R. Mo and Y. H. Chew, “MMSE based joint source and relay precoding design for amplify and forward MIMO relay networks”, IEEE Transactions on Wireless Communications, vol. 8, no.9, pp. 4668-4676, 2009. [135] C. Song, K.J. Lee and I. Lee, “MMSE based transceiver designs in closed loop non regenerative MIMO relaying systems”, IEEE Transactions on Wireless Communications, vol. 9, no. 7, pp. 2310-2319, 2010. [136] R. Vaze and R. W. Heath, “On the capacity and diversity multiplexing tradeoff of the two way relay channel”, IEEE Transactions on Information Theory, vol. 57, no. 7, pp. 4219-4234, 2011. [137] R. Zhang, Y.C. Liang, C. C. Chai and S. Cui, “Optimal beamforming for two way multi antenna relay channel with analogue network coding ”, IEEE Journal on Selected Areas in Communications, vol. 27, no. 5, pp. 699-712, 2009. [138] G. Li, Y. Wang and P. Zhang, “Optimal linear MMSE beamforming for two way multi antenna relay systems”, IEEE Communications Letters, vol. 15, no. 5, pp. 533-535, 2011. [139] X. Wang and X.D. Zhang, “Optimal beamforming in MIMO two way relay channels”, Proceedings of IEEE Global Telecommunications Conference, pp.1-5, 2010. [140] S. Xu and Y. Hua, “Optimal design of spatial source and relay matrices for a non regenerative two way MIMO relay system”, IEEE Transactions on Wireless Communications, vol. 10, no. 5, pp. 1645-1655, 2011.
  • 137.
    114 [141] R. Wangand M. Tao, “Joint source and relay precoding design for MIMO two way relaying based on MSE criterion”, IEEE Transactions on Signal Processing, vol. 6, no. 3, pp. 1352-1365, 2012. [142] K. J. Lee, H. Sung, E. Park and I. Lee, “Joint optimization for one and two way MIMO AF multiple relay systems”, IEEE Transactions on Wireless Communications, vol. 9, no. 12, pp. 3671-3681, 2010. [143] Y. Rong , “Joint source and relay optimization for two way MIMO multi relay networks”, IEEE Communications Letters, vol. 15, no.12, pp. 1329-1331, 2011. [144] H. Bölcskei, R. U. Nabar, O. Oyman and A. J. Paulraj, “Capacity scaling laws in MIMO relay networks”, IEEE Transactions on Wireless Communications, vol. 5, no. 6, pp. 1433-1444, 2006. [145] H. E. Gamal, G. Caire and M. O. Damen, “The MIMO ARQ channel: diversity multiplexing delay tradeoff”, IEEE Transactions on Information Theory, vol. 52, no. 8, pp. 3601-3621, 2006. [146] Z. El Moutaouakkil, T. Ait Idir, H. Yanikomeroglu and S. Saoudi, “Relay ARQ strategies for single carrier MIMO broadband amplify and forward cooperative transmission”, Proceedings of IEEE 21st International Symposium on Personal Indoor Mobile Radio Communications, pp. 713-717, 2010. [147] J. Yu, D. Liu, C. Yin and G. Yue, “Relay assisted MIMO multiuser precoding in fixed relay networks”, Proceedings of IEEE International Conference on Wireless Communications, Networking and Mobile Computing, pp. 881-884, 2007. [148] R. Zhang, C. C. Chai and Y. C. Liang, “Joint beamforming and power control for multi-antenna relay broadcast channel with QoS constraints”, IEEE Transactions on Signal Processing, vol. 57, no. 2, pp. 726-737, 2009. [149] Tingting Liu and Chenyang Yang, “Equivalent signal alignment based frequency domain equalization for MC CDMA two way relay systems”, IEEE transactions on Vehicular technology, vol. 61, no. 1, pp. 237-248, 2012.
  • 138.
    115 [150] Tingting Liuand Chenyang Yang, “Spectral efficiency comparison between MC CDMA two hop relay systems with different channel information”, IEEE Transactions on Vehicular Technology, vol. 61, no. 8, pp. 3603-3614, 2012. [151] Kyeong Jin Kim, Yijia Fan, Ronald A. Iltis, H. Vincent Poor and Moon Ho Lee, “A reduced feedback precoder for MIMO OFDM cooperative diversity systems”, IEEE Transactions on Vehicular Technology, vol. 61, no. 2, pp.584-596, 2012. [152] Tao Wang and Luc Vandendorpe, “Sum rate maximized resource allocation in multiple DF relays aided OFDM transmission”, IEEE Journal on Selected Areas in Communications, vol. 29, no. 8, pp.1559-1571, 2011. [153] Derrick Wing Kwan Ng and Ernest S. Loand Robert Schober, “Secure resource allocation and scheduling for OFDMA decode and forward relay networks”, IEEE Transactions on Wireless Communications, vol. 10, no. 10, pp. 3528-3540, 2011. [154] Changick Song and Inkyu Lee, “Diversity analysis of coded beamforming in MIMO OFDM amplify and forward relaying systems”, IEEE Transactions on Wireless Communications, vol. 10, no. 8, pp. 2445-2450, 2011. [155] Shun Zhang, Feifei Gao, Changxing Pei and Xiandeng He, “Segment training based individual channel estimation in one way relay network with power allocation”, IEEE Transactions on Wireless Communications, vol.12, no.3, pp.1300-1309, 2013. [156] Hyungsik Ju, Sungmook Lim, Dongkyu Kim, H. Vincent Poor and Daesik Hong, “Full duplexity in beamforming based multi hop relay networks”, IEEE Journal on Selected Areas in Communication, vol. 30, no. 8, pp.1554-1565, 2012. [157] Yue Rong, Muhammad R. A. Khandaker and Yong Xiang, “Channel estimation of dual hop MIMO relay system via parallel factor analysis”, IEEE Transactions on Wireless Communications, vol. 11, no. 6, pp 2224-2236, 2012. [158] T. Muller, H. Rohling and R. Grunheid, “Comparison of different detection algorithms for OFDM CDMA in broadband rayleigh fading”, IEEE 45th Vehicular Technology Conference, vol.2, pp.835-838,1995.
  • 139.
    116 [159] Stefan Kaiser,“On the Performance of Different Detection Techniques for OFDM CDMA in Fading Channels”, IEEE Global Telecommunication Conference, vol.2, pp.2059-2063, 1995. [160] Yizhi Feng and Jayin Qin, “BER of MC CDMA systems with EGC in correlated Nakagami m fading”, IEEE Communications letters, vol. 10, no. 10, pp.689-691, 2006. [161] P. Loskot and N. Beaulieu. N, “A unified approach to computing error probabilities of diversity combining schemes over correlated fading channels”, IEEE Transactions on Wireless Communications, vol. 57, no.7, pp. 2031-2041, 2009. [162] Yao Ma and Jinghua Jin, “Effect of channel estimation errors on M QAM with MRC and EGC in Nakagami fading channels”, IEEE Transactions on Vehicular Technology, vol. 56, no. 3, pp. 1239-1250, 2009. [163] Z. Chen, J. Yuan, and B. Vucetic, “Analysis of transmit antenna selection maximal ratio combining in Rayleigh fading channels”, IEEE Transactions on Vehicular Technology, vol. 54, no. 4, pp. 1312-1321, 2005. [164] S. Thoen, L. Van der Perre, B. Gyselinckx and M. Engels, “Performance analysis of combined transmit SC/receive MRC”, IEEE Transactions on Communications, vol. 49, no. 1, pp. 5-8, 2001. [165] A. F. Molisch, M. Z. Win and J. H. Winters, “Reduced complexity transmit/receive diversity systems”, IEEE Transactions on Signal Processing, vol. 51, no. 11, pp. 2729-2738, 2003. [166] J. Tang and X. Zhang, “Transmit selection diversity with maximal ratio combining for multicarrier DS CDMA wireless networks over Nakagami-m fading channels”, IEEE Journal on Selected Areas in Communications, vol. 24, no. 1, pp. 104-112, 2006. [167] B. Wang, “Accurate BER of transmitter antenna selection/receiver MRC over arbitrarily correlated Nakagami fading channels”, Proceedings of International Conference on Acoustics, Speech and Signal Processing, vol. 4, pp.753-756, 2006. [168] Wan Choi and Jeffrey G. Andrews, “Improved Performance Analysis for maximal ratio combining in asynchronous CDMA channels”, IEEE Transactions on Wireless Communication, vol. 6, no.9, pp. 3297-3305, 2007.
  • 140.
    117 [169] Zhuo Chen,Zhanjiang Chi, Yonghui L and Branka Vucetic, “Error performance of maximal ratio combining with transmit antenna selection in flat Nakagami m fading channels”, IEEE Transactions on Wireless Communications, vol. 8, no.1, pp. 424-431, 2009. [170] J. P. Peña Martin, J. M. Romero Jerez, Gabriel Aguilera and Andrea J.Goldsmith, “Performance comparison of MRC and IC under transmit diversity”, IEEE Transactions on Wireless Communications, vol. 8, no.5, pp. 2484-2493, 2009. [171] M.B Shenouda and T.N Davidson, “A design framework for limited feedback MIMO systems with zero forcing DFE”, IEEE Transactions on selected Areas in Communications, vol. 26, no.8, pp. 1578-1587, 2008. [172] N. Odhah, A, Awadallah, M. I, Dessouky and F.E. Ei Samie, “Efficient implementation of downlink CDMA beamforming with regularized zero forcing equalization,” Radio science conference, pp.1-8, 2009. [173] Wei Fang, Lie Liang Yang and Lajos Hanzo, “Performance of DS-CDMA downlink using transmitter preprocessing and relay diversity over Nakagami m fading channels”, IEEE Transactions on Wireless Communications, vol. 8, no. 2, pp. 678-682, 2009. [174] Flavio Zabini, Barbara M. Masini, Andrea Cont and Lajos Hanzo, “Partial equalization for MC CDMA systems in non ideally estimated correlated fading”, IEEE Transactions on Vehicular technology, vol. 59, no. 8, pp.3818-3830, 2010. [175] R. Liu and J. Elmirghani, “Hybrid detectors for wireless orthogonal frequency division multiplexing with code division multiplexing systems based on reliability information”, IET Communications, vol. 4, no. 2, pp. 154-166, 2009. [176] Keli Zhang, Yong Liang Guan and Qinghua Shi, “Complexity reduction for MC CDMA with MMSEC”, IEEE Transactions on Vehicular technology, vol. 57, no. 3, pp. 1989-1993, 2008. [177] J. Qinghua Shi, Liang Liu and Yong Liang Guan, “Fractionally spaced frequency domain MMSE receiver for OFDM systems”, IEEE Transactions on Vehicular Technology, vol. 59, no. 9, pp. 4400-4407, 2010.
  • 141.
    118 [178] Yusung Lee,Namshik Kim, and Hyuncheol Park, “Performance of MC CDM systems with MMSEC over Rayleigh fading channels”, IEEE Transactions on Vehicular Technology, vol. 59, No. 6, pp. 3126-3130, 2010. [179] K. Fazel and S. Kaiser, “spread spectrum communication”, Wiley, 2000. [180] T. Himsoon, S. Weifeng and K. J. R. Liu, “Single block differential transmit scheme for broadband wireless MIMO OFDM systems”, IEEE Transactions on Signal Processing, vol. 54, no. 9, pp. 3305-3314, 2006. [181] S. Weifeng and K. J. R. Liu, “Differential space frequency modulation for MIMO OFDM systems via a „smooth‟ logical channel”, Proceedings of IEEE Global Telecommunication Conference, vol. 2, pp.913-917, 2004. [182] A. Cano, Ma. Xiaoli and G. B. Giannakis, “Block differential modulation over doubly selective wireless fading channels”, IEEE Transactions on Communications, vol. 53, no. 5, pp. 2157-2166, 2005. [183] P. Tarasak and V. K. Bhargava, “π/4 Shifted Differential QPSK space time block codes”, IET Electronics Letters, vol. 39, no. 18, pp.1327-1329, 2003. [184] W. Hashim, F.Said, B. Allen, A.H Aghvami and A.F Ismail, “Performance Comparison of Differential Space Time Signaling Schemes for OFDM Systems”, Proceedings of IEEE 7th International Conference on Communication, vol.2, pp. 1-6, 2005. [185] A. I. El Arabawy and S. C. Gupta, “Reduced mobile complexity scheme for fast fading channel estimation in OFDM FDD mobile communication systems”, Proceedings of IEEE International Conference on Universal Personal Communication, vol.1, pp. 274-278, 1997. [186] A. Petropulu, R. Zhang and R. Lin, “Blind OFDM channel estimation through simple linear pre coding”, IEEE Transactions on Wireless Communications, vol. 3, no.2 , pp. 647-655, 2004. [187] Osvaldo Simeone, Yeheskel Bar Ness and Umberto Spagnolini, “Pilot based channel estimation for OFDM systems by tracking the delay subspace”, IEEE Transactions on Wireless Communications, vol. 3, no.1, pp.315-325, 2004.
  • 142.
    119 [188] K. Choi,“Pilot overhead reduction in turbo coded OFDM systems employing an iterative channel estimation under low signal to noise ratio environments”, IET Communications, vol. 4, no. 3, pp. 312-321, 2010. [189] Tingting Liu, Mao Wang, Yan Liang, Feng Shu, Jianxin Wang, Weixin Sheng, and Qian Chen, “A Minimum complexity high performance channel estimator for MIMO OFDM communications”, IEEE Transactions on Vehicular Technology, vol. 59, no. 9, pp.4634-4639, 2010. [190] J.P. Nair and R.V. Raja Kumar, “Improved superimposed training based channel estimation method for closed loop multiple input multiple output orthogonal frequency division multiplexing systems”, IET Communications, vol. 5, no. 2, pp. 209-221, 2011. [191] Tran N.N, Tuan H.D and Nguyen H.H, “Superimposed training designs for spatially correlated MIMO OFDM systems”, IEEE Transactions on Wireless Communications, vol. 9, no.3, pp. 876-880, 2008. [192] Peter Fertl and Gerald Matz, “Channel estimation in wireless OFDM systems with irregular pilot distribution”, IEEE Transactions on Signal Processing, vol. 58, no. 6, pp. 3180-3194, 2010. [193] W. Ma, B. Vo, T. Davidson and P. Ching, “Blind ML detection of orthogonal space time block codes: efficient high performance implementations”, IEEE Transactions on Signal Processing, vol. 54, no. 2, pp. 738-751, 2006. [194] N. Ammar and Z. Ding, “Blind channel identifiability for generic linear space time block codes”, IEEE Transactions on Signal Processing, vol. 55, no. 1, pp. 202-217, 2007. [195] Nima Sarmadi, Shahram Shahbazpanahi and Alex B. Gershman, “Blind channel estimation in orthogonally coded MIMO OFDM systems: a semi definite relaxation approach”, IEEE Transactions on Signal Processing, vol. 57, no. 6, pp.2354-2364, 2009. [196] Vincent Choqueuse, Ali Mansour, Gilles Burel, Ludovic Collin and Koffi Yao, “Blind channel estimation for STBC systems using higher order statistics”, IEEE Transactions on Wireless Communications, vol. 10, no. 2, pp. 495-505, 2011.
  • 143.
    120 [197] T. Y.AI Naffouri, “An EM based forward backward Kalman filter for the estimation of time variant channels in OFDM”, IEEE Transactions on Signal Processing, vol. 55, no. 7, pp. 3924- 3930, 2007. [198] G. A. AI Rawi, T. Y. AI Naffouri, A. Bahai and 1. Cioffi, “Exploiting error control coding and cyclic prefix in channel estimation for coded OFDM systems”, IEEE Communications Letters, vol. 7, no. 8, pp. 388-390, 2003. [199] T. Y.AI Naffouri and A. Quadeer, “Cyclic prefix based enhanced data recovery recovery in OFDM”, IEEE Transactions on Signal Processing, vol.58, no.6, pp. 3406-3410, 2009. [200] T. Y. AI Naffouri and A. A. Quadeer, “A forward backward kalman filter based STBC MIMO OFDM receiver”, EURASIP Journal on Advances in Signal Processing, DOI: 10.1155/2008/158037, 2008. [201] T. Cui and C. Tellambura, “Semi blind channel estimation and data detection for OFDM systems over frequency selective fading channels”, IEEE International Conference on Acoustic, Speech and Signal Processing, vol. 3, pp. 597-600, 2005. [202] W. Kunji, Z. Jianhua, L. Chaojun and H. Chen, “Semi blind OFDM channel estimation using receiver diversity in the presence of virtual carriers”, International Conference on Communication and Networking, pp. 1- 4, 2006. [203] O. Edfors, M. Sandell, J.J Van de Beek, D. Landström and F. Sjöberg, “An Introduction to Orthogonal Frequency Division Multiplexing”, Lulea Tekniska University, 1996. [204] J.J Van de Beek, O. S Edfors, M. Sandell, S. K. Wilson and O.P. Börjesson, “On channel estimation in OFDM systems”, Proceedings of 45th IEEE Vehicular Technology Conference, vol. 2, pp. 815-819, 1995. [205] O. Edfors, M. Sandell, J.J Van de Beek and S.K Wilson, “OFDM channel estimation by singular value decomposition”, IEEE Transactions on Communications, vol. 46, no.7, pp. 931-939, 1998. [206] P. Strobach, “Low rank adaptive filters”, IEEE Transactions on Signal Processing, vol. 44, no.12, pp. 2932-2947, 1996.
  • 144.
    121 [207] S. Coleri,M. Ergen, A. Puri and A. Bahai, “Channel estimation techniques based on pilot arrangement in OFDM systems”, IEEE Transactions on Broadcasting, vol. 48, no. 3, pp. 223-229, 2002. [208] J. Wu and W. Wu, “A Comparative study of robust channel estimators for OFDM systems”, Proceedings of IEEE International Conference on Communication Technology, pp. 1932-1935, 2003. [209] B. Yang, K. B. Letaief, R.S. Cheng and Z. Cao, “Channel estimation for OFDM transmission in multipath fading channels based on parametric channel modeling”, IEEE Transactions on Communications, vol. 49, no.3, pp. 467-479, 2001. [210] X. Hou, S. Li, D. Liu, C. Yin and G. Yue, “On two dimensional adaptive channel estimation in OFDM systems”, Proceedings of 60th IEEE Vehicular Technology Conference, vol. 1, pp. 498-502, 2004. [211] F. Sanzi, J. Sven and J. Speidel, “A comparative study of iterative channel estimators for mobile OFDM systems”, IEEE Transactions on Wireless Communications, vol. 2, no. 5, pp. 849-859, 2003. [212] Y. Li, “Simplified channel estimation for OFDM systems with multiple transmit antennas”, IEEE Transactions on Communications, vol. 1, no.1, pp. 67-75, 2002. [213] G. Auer, “Channel estimation in two dimensions for OFDM systems with multiple transmit antennas”, Proceedings of IEEE Global Telecommunication Conference, vol.1, pp. 322-326, 2003. [214] M. Codreanu, A. Tolli, M. Juntti and M. Latva aho, “Joint design of Tx Rx beamformers in MIMO downlink channel”, IEEE Transactions on Signal Processing, vol. 55, no. 9, pp. 4639-4655, 2007. [215] Y. Isukapalli, R. Annavajjala and B. D. Rao, “Performance analysis of transmit beamforming for MISO systems with imperfect feedback”, IEEE Transactions on Communications, vol. 57, no. 1, pp. 222-231, 2009. [216] Qinfei Huang, Mounir Ghogho, Ying Li, Dongtang Ma and Jibo Wei, “Transmit Beamforming for MISO Frequency Selective Channels With Per Antenna Power Constraint and Limited Rate Feedback”, IEEE Transactions on Vehicular Technology, vol. 60, no. 8, pp.3726-3735, 2011.
  • 145.
    122 [217] L.C.Godara, “Applicationsof antenna arrays to mobile communications. 1 performance improvement, feasibility, and system considerations”, proceedings of the IEEE, vol. 85, no. 7, pp. 1031-1060, 1997. [218] P.H. Lehne and M. Pettersen, “An overview of smart antenna technology for mobile communications systems”, IEEE Communications Surveys, vol. 2, no. 4, pp. 2-13, 1999. [219] H.Moody, “The Systematic Design of the Butler Matrix”, IEEE Transactions on Antennas and Propagation, vol. 12, no. 6, pp. 786-788, 1964. [220] L.C. Godara, “Application of antenna arrays to mobile communications. II. beam forming and direction of arrival considerations”, Proceedings of the IEEE vol. 85, no. 8, pp. 1195-1245, 1997. [221] E. Telatar, “Capacity of multi antenna Gaussian channels”, European Transactions on Telecommunications, vol. 10, no. 6, pp. 585-596, Nov. 1999. [222] A. Goldsmith, S. A. Jafar, N. Jindal and S. Vishwanath, “Capacity limits of MIMO channels”, IEEE Journal on Selected Areas in Communications, vol. 51, no. 6, pp. 684-702, 2003. [223] B. Wang, J. Zhang and A. H. Madsen, “On the capacity of MIMO relay channels”, IEEE Transactions on Information Theory, vol. 51, no. 1, pp. 29-43, 2005. [224] C. Chae, T. Tang, R. W. Heath and S. Cho, “MIMO relaying with linear processing for multiuser transmission in fixed relay networks”, IEEE Transactions on Signal Processing, vol. 56, no. 2, pp. 727-738, 2008. [225] H. Y. Raymond, Louie, Y. Li and B. Vucetic, “Performance analysis of beamforming in two hop amplify and forward relay networks”, Proceeding of IEEE International Conference on Communication, pp. 4311-4315, 2008. [226] F. Tseng and W. Wu, “Nonlinear transceiver designs in MIMO amplify and forward relay systems”, IEEE Transaction on Vehicular Technology, vol. 60, no. 2, pp. 528-538, 2010.
  • 146.
    123 [227] F. Tsengand W. Wu, “Linear MMSE transceiver design in amplify and forward MIMO relay systems”, IEEE Transaction on Vehicular Technology, vol. 59, no. 2, pp. 754-765, 2011. [228] M. Peng, H. Liu, W. Wang and H. Chen, “Cooperative network coding with MIMO transmission in wireless decode and forward relay networks”, IEEE Transactions on Vehicular Technology, vol. 59, no. 7, pp. 3577-3588, 2010. [229] Yang wen Liang and Robert Schober, “Cooperative amplify and forward beamforming with multiple multi antenna relays”, IEEE Transactions on Communications, vol. 59, no. 9, pp.2605-2615, 2011. [230] Prathapasinghe Dharmawansa, Matthew R. McKay, Ranjan K. Mallik and Khaled Ben Letaief, “Ergodic capacity and beamforming optimality for multi antenna relaying with statistical CSI”, IEEE Transactions on Communications, vol. 59, no. 8, pp.2119-2131, 2011. [231] Peiran Wu and Robert Schober, “Cooperative beamforming for single carrier frequency domain equalization systems with multiple relays”, IEEE Transactions on Wireless Communications, vol. 11, no. 6, pp.2276-2286, 2012. [232] Li Wang and Lajos Hanzo, “Dispensing with channel estimation: differentially modulated cooperative wireless communications”, IEEE Communications Surveys and Tutorials, vol. 14, no. 3, pp.836-857, 2012. [233] Shengbo Zhang and Jiangzhou Wang, “Cooperative performance and diversity gain of wireless relay networks”, IEEE Journal on Selected Areas in Communications, vol. 30, no. 9, pp. 1623-1632, 2012. [234] G. D. Forney and G. Ungerboeck, “Modulation and coding for linear Gaussian channels”, IEEE Transactions on Information Theory, vol. 44, no. 6, pp. 2384-2415, 1998. [235] S. Le Goff, A. Glavieux and C. Berrou, “Turbo Codes and high spectral efficiency modulation”, Proceedings of IEEE International Conference on Communications, vol.2, pp. 645-649, 1994 [236] B. Rankov and A.Wittneben, “Spectral efficient protocols for half duplex fading relay channels”, IEEE Journal on Selected Areas of Communication, vol. 25, no. 2, pp. 379-389, 2007.
  • 147.
    124 [237] P. Larsson,N. Johansson and K. Sunell, “Coded bidirectional relaying”, Proceedings of IEEE 63rd Vehicular Technology Conference, vol. 2, pp. 851-855, 2006. [238] R. Ahlswede, N. Cai, S. Li and R. Yeung, “Network information flow”, IEEE Transactions on Information Theory, vol. 46, no. 4, pp. 1204-1216, 2000. [239] I. Maric, G. Kramer and R. Yates, “Cooperative communications”, Foundations and Trends in Networking, vol. 1, no. 3, pp.271-425, 2006. [240] C. B. Norman and H. Jeremiah, “A closed form expression for the outage probability of decode and forward relaying in dissimilar Rayleigh fading channels”, IEEE Communications Letters, vol. 12, no. 10, pp. 813-815, 2006. [241] T. Cover and A. E Gamal, “Capacity theorems for the relay channel”, IEEE Transactions on Information Theory, vol. 25, no. 5, pp. 572-584, 1979. [242] D. Soldani and S. Dixit, “Wireless relays for broadband access”, IEEE Communications Magazine, vol. 46, no. 3, pp. 58-66, 2008. [243] M. A. Khojastepour, A. Sabharwal and B. Aazhang, “Lower Bounds on the Capacity of Gaussian Relay Channel”, Proceedings of 38th Annual Conference on Information Sciences and Systems, pp. 597-602, 2004. [244] S. Simoens, O. Muoz Medina, J. Vidal and A. Del Coso, “Compress and Forward Cooperative MIMO Relaying With Full Channel State Information”, IEEE Transactions on Signal Processing, vol. 58, no. 2, pp. 781-791, 2010. [245] Peng Liu, Saeed Gazor, Min Kim and Dong In Kim, “Non coherent amplify and forward cooperative networks: robust detection and performance analysis”, IEEE Transactions on Communications, vol. 61, no. 9, pp. 3644-3659, 2013. [246] Luca Sanguinetti, Antonio A. D‟Amico and Yue Rong, “On the design of amplify and forward MIMO OFDM relay systems With QoS requirements specified as schur convex functions of the MSEs”, IEEE Transactions on Vehicular Technology, vol. 62, no. 4, pp.1871-1877, 2013.
  • 148.
    125 [247] U. Rashid,H.D Tuan, H.H Kha and H.H Ngugen, “Joint Optimization of source pre coding and relay beamforming in wireless MIMO relay Networks”, IEEE Transactions on Communications, vol. 62, no. 2, pp.486-499, 2014. [248] Jinho Choi, “MMSE Based distributed beamforming in cooperative relay networks”, IEEE Transactions on Communications, vol. 59, no. 5, pp. 1346-1356, 2011. [249] Xiantao Sun, Qi Wang, Leonard J. Cimini, Larry J. Greenstein and Douglas S. Chan, “ICI/ISI Aware beamforming for MIMO OFDM wireless systems”, IEEE Transactions on Wireless Communications, vol. 11, no. 1, pp. 378-385, 2012. [250] Changick song, Kyoung Jae Lee and Inkyu Lee, “MMSE Based MIMO cooperative relaying Systems: Closed Form Designs and Outage Behavior”, IEEE Journal on Selected Areas in Communications, vol. 30, no. 8, pp. 1390-1401, 2012. [251] Yue Rong, “Linear non regenerative multicarrier MIMO relay communications based on MMSE criterion”, IEEE Transactions on Communications, vol. 58, no.7, pp. 1918-1923, 2010. [252] P. Hoeher, S. Kaiser and P. Robertson, “Two-dimensional pilot-symbol aided channel estimation by Wiener filtering,” Proceedings of IEEE International Conference on Acoustics, speech and Signal processing, vol. 3, pp. 1845-1848, 1997. [253] Muhammad Danish Nisar, Wolfgang Utschick and Thomas Hindelang, “Maximally Robust 2-D Channel Estimation for OFDM Systems”, IEEE Transactions on Signal Processing, vol. 58, no.6, pp. 3163-3172, 2010. [254] Jae Kyoung Moon and Song In Choi, “Performance of channel estimation methods for OFDM systems in a multipath fading channels”, IEEE Transactions on Consumer Electronics, vol. 46 , no. 1, pp.161-170, 2000.
  • 149.
    126 LIST OF PUBLICATIONS 1.N. Tamilarasan and L. Nithyanandan, “Performance of the MIMO MC CDMA System with MMSE Equalization”, International Journal on Recent Trends in Engineering and Technology ACEEE, vol. 6, no. 2, pp. 223-225, Nov. 2011. (ISSN 2158-5563). 2. N. Tamilarasan and L. Nithyanandan, “Performance of MIMO MC CDMA system with Channel estimation and MMSE Equalization”, Journal of Theoretical and Applied Information Technology, vol. 59 no.2, pp. 436-441, Jan. 2014. (ISSN 1992-8645). 3. N. Tamilarasan and L. Nithyanandan, “Performance of the MIMO MC CDMA System with Beamforming”, Proceedings of the 4th IEEE International Conference on Computing, Communication and Networking Technologies, pp.1-5, Jul.2013. (DOI: 10.1109/ICCCNT.2013.6726725). 4. N. Tamilarasan and L. Nithyanandan, “Performance of MIMO MC CDMA System with Channel Estimation, Equalization and Beamforming”, Proceedings of the International Conference on Advances in Communication, Network, and Computing, Elsevier, pp.661-667, Feb.2014. (ISBN 978-81-910691-7-8). 5. N. Tamilarasan and L. Nithyanandan, “Performance of MIMO MC CDMA System with Channel Estimation, Equalization and Relay”, Proceedings of the 1st IEEE International Conference on Electronics, communication and computational Engineering, pp.1166-1169, Nov.2014. (DOI:10.1109/ICECCE.2014.7086653). Journal Communicated 1. N. Tamilarasan and L. Nithyanandan, “Performance improvement of MIMO MC CDMA system using beamforming and relay”.
  • 150.
    127 VITAE N. Tamilarasan wasborn in Puducherry, India in 1980. He received his B.Tech degree in Electronics and Communication Engineering from the Pondicherry University, Puducherry, India in 2004 and consequently his M.Tech degree from Pondicherry University, Puducherry, India in 2006. Presently he is working as Assistant Professor in the Department of Electronics and Communication Engineering, Shri Krishnaa College of Engineering and Technology, Puducherry, India. He has published 9 papers in national and international conference proceedings and journals, inclusive of the ones listed. His area of interest includes Wireless Communication and Computer Networking.