KESEHATAN
REPRODUKSI & KB
MODUL PRAKTIKUM
Konseling Keluarga Berencana
Pusat Pendidikan dan Pelatihan Tenaga Kesehatan
Badan Pengembangan dan Pemberdayaan Sumber Daya Manusia
Jakarta 2015
Sri Rahayu
Australia Indonesia Partnership for
Health Systems Strengthening
(AIPHSS)
SEMESTER 4
Modul Pendidikan Jarak Jauh Pendidikan Tinggi Kesehatan
i
Daftar Isi
. . . . . . . . . . . . . . . . . . . . . . . . . . . . . . . . . . . . . . . . . . . . . . . . . . . . . . . . . . . . . . . . . . . . . . . . . . .
Cover						
Daftar Isi											i
Daftar Istilah											ii
Pendahuluan 										1
	
Kegiatan Belajar 1:
	Aushan Kesehatan Reproduksi Remaja						5
Daftar Pustaka										12
Daftar Gambar										19
ii
Modul Pendidikan Jarak Jauh Jenjang Diploma 3 Program Studi Kebidanan
Daftar Istilah
. . . . . . . . . . . . . . . . . . . . . . . . . . . . . . . . . . . . . . . . . . . . . . . . . . . . . . . . . . . . . . . . . . . . . . . . . . .
ISTILAH KETERANGAN
ABPK
Alat Bantu Pengambilan Keputusan yaitu
suatu media lembar balik yang digunakan
dalam kegiatan konseling KB.
AKDR
Alat Kontrasepsi Dalam Rahim yaitu Suatu
alat untuk mencegah kehamilan yang efek-
tif, aman dan reversibel yang terbuat dari
plaslik atau logam kecil yang dimasukan
dalam uterus melalui kanalis servikalis.
IMS
Infeksi menular seksual yaitu suatu infeksi
yang penularannya melalui hubungan sek
dengan lebih dari satu pasangan
IMPLAN
Implan adalah suatu alat kontrasepsi
bawah kuit yang mengandung levonorge-
strel yang dibungkus dalam kapsul silastik
silicon ( polydimethyl siloxane ) yang berisi
hormon golongan progesterone
ISR
Infeksi Saluran Reproduksi Yaitu masuk
dan berkembangbiaknya kuman penye-
bab infeksi kedalam saluran reproduksi.
KB
Keluarga Berencana adalah gerakan un-
tuk membentuk keluarga yang sehat dan
sejahtera dengan membatasi kelahiran
KONSELING
Implan adalah proses pemberian bantuan
yang dilakukan oleh seorang ahli (disebut
konselor/pembimbing) kepada individu
yang mengalami sesuatu masalah (dise-
but konsele) yang bermuara pada terata-
sinya masalah yang dihadapi klien
Modul Pendidikan Jarak Jauh Pendidikan Tinggi Kesehatan
1
Pendahuluan
	 Selamat berjumpa para peserta Pendidikan Jarak Jauh D3 Kebidanan dengan
panduan pratikum di laboraturium khususnya tentang konseling keluarga berencena.
Pedoman pratikum ini di rancang untuk membantu Anda mempelajari langkah-langkah
konseling keluarga berencana.
	
Konseling merupakan aspek yang sangat penting dalam pelayanan Keluarga Berencana
(KB) dan Kesehatan Repoduksi. Dengan melakukan konseling berarti petugas memban-
tu klien dalam memilih dan memutuskan jenis kontrasepsi yang akan digunakan sesuai
dengan pilihannya. Disamping itu dapat membuat klien merasa lebih puas. Konseling
yang baik juga akan membantu klien dalam menggunakan kontrasepsinya lebih lama
dan meningkatkan keberhasilan Keluarga Berencana. Konseling juga akan mempen-
garuhi interaksi antara petugas dan klien karena dapat meningkatkan hubungan dan
kepercayaan yang sudah ada.
	 Konseling adalah proses yang berjalan dan meyatu dengan semua aspek pe-
layanan KB dan bukan hanya informasi yang diberikan dan dibicarakan pada satu ke-
sempatan yakni pada saat pemberian pelayanan. Tehnik konseling yang baik dan in-
formasi yang memadai harus diterapkan dan dibicarakan secara interaktif sepanjang
kunjungan klien dengan cara yang sesuai dengan budaya yang ada. Selanjutnya dengan
informasi yang lengkap dan cukup akan memberikan keleluasaan kepada klien dalam
memutuskan untuk memilih kontrasepsi ( informed choise) yang akan digunakannya.
	 Sesuai dengan peran bidan pemberi pelayanan , komunikator, dan edukator di-
tuntut untuk bisa memberikan konseling keluarga berencana. Sebelum anda merasa
yakin dan mampu memberikan pelayanan kepada calon akseptor implan tentunya ter-
lebih dahulu anda harus melakukannya dengan phantom atau model atau manekin
dibawah bimbingan instruktur yang sudah terlatih atau dengan melihat video pema-
sangan dan pencabutan implan.
	 Pedoman pratikum berisi langkah-langkah atau kegiatan yang dilakukan petugas
Modul Pendidikan Jarak Jauh Jenjang Diploma 3 Program Studi Kebidanan
2
atau klinisi pada waktu akan memberikan pelayanan pemasangan kontrasepsi Implan.
Pedoman ini ditujukan untuk:
•	 	Membantu anda mempelajari langkah-demi langkah secara benar serta sesuai
dengan apa yang perlu dilakukan.
•	 	Menilai kemajuan belajar anda secara bertahap sampai anda memperoleh keper-
cayaan diri dan keterampilan yang diinginkan.
	 Penggunaan pedoman secara terus menerus memungkinkan anda untuk meman-
tau kemajuan belajar yang telah dicapai dan mengetahui apa yang perlu diperbaiki. Da-
lam melaksanakan kegiatan ini alangkah baiknya jika mengajak teman sebaya 3 orang,
satu berperan sebagai observer , dan dua lainnya berperan sebagai klien dan suami.
Dalam menggunakan pedoman pratikum ini adalah penting bagi anda dan observer
bekerja dalam satu kelompok. Sebagai contoh, sebelum anda melakukan suatu lang-
kah kegiatan klinik Pemasangan dan Pencabutan Implan. Pertama-tama observer atau
anda mengulang kembali secara ringkas teori dan langkah –langkah yang akan dilaku-
kan dan membahas hasil yang diharapkan. Sebagai tambahan, segera setelah prosedur
klinik selesai , observer harus membahasnya kembali dengan anda. Tujuan pembaha-
san ulang adalah untuk memberikan umpan balik positip mengenai kemajuan belajar,
yang telah dicapai dan menentukan hal-hal yang perlu di perbaiki ( pengetahuan, sikap
dan ketrampilan) pada kegiatan pembelajaran selanjutnya. Pedoman pratikum ini digu-
nakan dalam usaha untuk meningkatkan ketrampilan oleh karena itu penilaian harus
dilakukan secara hati-hati dan seobyektif mungkin.
•	 Tujuan dari pratikum adalah:
	 Setelah melakukan praktikum di laboratorium Anda diharapkan dapat melakukan
konseling keluarga berencana (KB)
•	 Tempat Pratikum : ruang laboratorium
•	 Jumlah alokasi waktu :
		 Pada pratikum Kesehatan Reproduksi dan Keluarga Berencana jumlah SKS
yang di tempuh adalah 2 SKS, dimana 1 SKS setara dengan 28 jam, maka jumlah
total jam pratikum 56 jam (per hari 4 jam ) sehingga membutuhkan waktu 14 hari,
dengan pembagian waktu sebagai berikut : pratikum pemeriksaan payudara 3
hari, Konseling KB umum 3 hari, pemasangan dan pencabutan AKDR 4 hari serta
Pemasangan dan pencabutan Implan 4 hari.
•	 Pembimbing Praktik Pembelajaran Laboratorium:
		 Selama diruang laboratorium Anda akan dibimbing oleh instruktur tem-
pat anda bekerja yang berlatar belakang pendidikan minimal D3 Kebidanan dan
memiliki pengalaman bekerja minimal 2 tahun dan pernah mendapatkan pelati-
han CTU .
•	 Teknis Bimbingan:
a.	 Pada awal pembelajaran praktek laboratorium Anda akan mendapatkan penjelas-
an dan demonstrasi langkah-langkah untuk melakukan dari instruktur pengampu
mata kuliah secara klasikal.
b.	 Selanjutnya Anda akan melakukan praktek laboratorim ini dilakukan secara
Modul Pendidikan Jarak Jauh Pendidikan Tinggi Kesehatan
3
berkelompok antara 4-5 orang secara bergantian sesuai dengan kelompok yang
telah ditentukan.
c.	 Setiap orang mempunyai daftar tilik tentang perasat koseling KB yang terdapat
kemajauan pembelajaran (terlampir), selanjutnya anda beserta kelompoknya
membuat kontrak belajar .
d.	 Anda dan kelompok mengisi buku penggunaan ruang laboratorium dan peminja-
man alat
e.	 Saat awal pratikum, Anda akan mendapatkan bimbingan langsung dari instruk-
tur sesuai dengan jadwal, selanjutnya akan mendapatkan feedback dari tindakan
konseling KB yang sudah Anda lakukan melalui daftar tilik .
f.	 Untuk lebih trampil, Anda akan melakukan pratikum secara mandiri dengan
kelompok Anda dan melanjutkan penilaian mandiri melalui daftar tilik.
g.	 Anda dinyatakan trampil apabila telah mendapatkan penilaian :
	 berdasarkan tiga kriteria sebagai berikut :
	 1. Perlu perbaikan	 :	 Langkah-langka tidak dilakukan dengan benar 	
					 dan atau tidak sesuai urutannya atau ada lang	
					kah yang tidak dikerjakan
	 2. Mampu		 :	 Langkah-langkah dilakukan dengan benar dan 	
					 sesuai dengan urutannya, tetapi tidak dilakukan 	
	 	 	 	 	 secara efisien
	 3. Mahir		 	 :	 Langkah-langkah delakukan dengan efisien,
						 sesuai dengan urutannya dan tepat
	
Nilai minimal kelulusan kuliah pratikum yaitu 85.
Rumus Penilaian :
Nilai = (jumlah nilai yang diperoleh)                       	      
    	 	   (jumlah item)
•	 Tata Tertib.
Selama Anda menjalankan pembelajaran praktik laboratorium, wajib mentaati
tata tertib yang ada, antara lain:
1.	 Anda wajib mentaati peraturan yang berlaku di ruang laboratorium.
2.	 Kehadiran anda harus sesuai jadwal yang ditetapkan.
3.	 Berpenampilan sopan dan rapi, seragam putih-putih lengkap dengan atribut.
4.	 Menandatangani daftar hadir pratikum (terlampir) dan diketahui oleh fasilitator /
penanggung jawab laboratorium .
5.	 Anda wajib menaati semua peraturan laboratorium yang berlaku di institusi.
6.	 Bila Anda ada halangan tidak bisa hadir, harus meminta ijin kepada pembimbing
laboraorium. Bila sakit harus ada surat keterangan dokter, bila ijin kepentingan
lain harus melapor terlebih dulu pada instruktur penanggung jawab praktik.
	 Panduan ini dibuat agar Anda dapat melakukan pembelajaran praktik laborato-
x 100%
Modul Pendidikan Jarak Jauh Jenjang Diploma 3 Program Studi Kebidanan
4
rium dengan baik. Panduan ini merupakan panduan parktek laboraotium kedua dari 4
buku panduan untuk mata kuliah Kesehatan Reproduksi dan Keluarga Berencana.
Panduan pembelajaran pratikum ini meliputi 1 kegiatan belajar yaitu :
   Kegiatan Belajar 1 : Konseling Keluarga Berencana
	 Pembelajaran Praktik Laboratorium adalah mengaplikasikan prinsip-prinsip pe-
masangan dan pencabutan sesuai dengan wewenang bidan dengan tidak meninggal-
kan fungsi kolaborasi dan rujukan yang tepat.
Adapun langkah-langkah yang harus anda lakukan sebelum melakukan praktik klinik ini
adalah :
Agar Anda dapat memperoleh hasil belajar yang optimal, perhatikanlah petunjuk
berikut ini :
1.	 Bacalah kembali modul 3 yang terkait dengan pembelajaran konseling KB
2.	 Pahami dulu format daftar tilik tentang konseling KB
3.	 Praktik laboratorium dilaksanakan terjadwal dan berikan pedoman praktek kepa-
da fasilitator untuk mendapatkan penilaian.
4.	 Untuk mendapatkan hasil yang maksimal, lakukan praktek ulang bersama teman
Anda.
5.	 Akan lebih maksimal latihan dilakukan jika anda melihat Video tentang konseling
KB
6.	 Untuk mengetahui perkembangan capaian pembelajaran pratikum , gunakan
lembar penilaian yang sudah Anda gunakan.
7.	 Mintalah teman anda untuk melakukan penilaian sesuai dengan tanggal per-
temuan.
8.	 Setiap selesai praktek, mintalah masukan untuk perbaikan pratikum berikutnya.
9.	 Bila anda mengalami kesulitan segeralah menghubungi fasilitator anda.
10.	Pada akhir kegiatan pratikum, anda wajib mengumpulkan lembar penilaian capa-
ian pratikum.
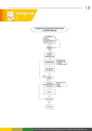
•	 Pembimbing Pratikum : Teknis Bimbingan dapat melihat alur SOP pada
	 lampiran III
Selamat belajar semoga sukses dan tidak
menemukan kesulitan !
Modul Pendidikan Jarak Jauh Pendidikan Tinggi Kesehatan
5
Kegiatan
Belajar 1
Asuhan Kesehatan Reproduksi Remaja
Tujuan Pembelajaran Umum
Tujuan Pembelajaran Khusus
Alat
Setelah melakukan praktikum di laboratorium Anda diharapkan dapat melakukan kon-
seling keluarga berencana (KB)
a)	 Melakukan konseling umum
b)	 Melakukan konseling spesifik
c)	 Melakukan konseling pra pemasangan dan pasca pemasangan
Alat Bantu Pengambilan Keputusan - KB (ABPK)
Video tentang proses konseling
Modul Pendidikan Jarak Jauh Jenjang Diploma 3 Program Studi Kebidanan
6
Uraian
Materi
A. KONSELING UMUM
1)	 Pengertian  Keluarga Berencana
Keluarga berencana adalah suatu upaya yang mengatur banyaknya jumlah kelahi-
ran sedemikian rupa sehingga bagi ibu maupun bayinya dan bagi ayah serta kel-
uarganya atau masyarakat yang bersangkutan tidak akan menimbulkan kerugian
sebagai akibat dari kelahiran tersebut.
2)	 Tujuan dari Keluarga Berencana
a)	 Mencegah kehamilan dan persalinan yang tidak diinginkan,
b)	 Mengusahakan kelahiran yang diinginkan, yang tidak akan terjadi tanpa campur
tangan ilmu kedokteran,
c)	 Pembatasan jumlah anak dalam keluarga,
d)	 Mengusahakan jarak yang baik antara kelahiran,
e)	 Memberi penerapan pada masyarakat mengenai umur yang terbaik untuk ke-
hamilan yang pertama dan kehamilan yang terakhir (20 tahun dan 35 tahun).
3)	 Manfaat KB
Untuk Ibu
•	 Perbaikan kesehatan, mencegah terjadinya kurang darah
•	 Peningkatan kesehatan mental karena mempunyai waktu banyak untuk istirahat
Modul Pendidikan Jarak Jauh Pendidikan Tinggi Kesehatan
7
Untuk Ayah
•	 Memperbaiki kesehatan fisik karena tuntutan kebutuhan lebih sedikit
•	 Peningkatan kesehatan mental karena mempunyai waktu banyak untuk istirahat
Untuk anak
•	 Perkembangan fisik menjadi lebih baik
•	 Perkembangan mental dan emosi lebih baik karena perawatan cukup dan lebih
dekat dengan ibu.
•	 Pemberian kesempatan pendidikan lebih baik
4)	 Jenis-Jenis Alat Kontrasepsi
•	 IUD
a.	 Adalah alat yang dipasang dalam rongga rahim ibu, ada yang berbentuk spi-
ral, huruf T, dan berbentuk kipas,
b.	 IUD berguna untuk mencegah pertemuan ovum. Sehingga keduanya tidak
bisa bertemu dan tidak terjadi pembuahan,
c.	 Kontaindikasi IUD :
•	 Ibu yang dicurigai hamil,
•	 Ibu yang mempunyai infeksi hamil,
•	 Ibu dengan erosi leher rahim,
•	 Ibu yang dicurigai mempunyai kanker rahim,
•	 Ibu dengan pendarahan yang tidak normal dan tidak diketahui
	penyebabnya,
•	 Ibu yang waktu haid perdarahannnya sangat hebat,
•	 Ibu yang pernah hamil diluar kandungan,
•	 Kelahiran bawaan rahim dan jaringan perut,
•	 Alergi tembaga.
d.	Keuntungan
	 Praktis, ekonomis, mudah dikontrol, aman untuk jangka panjang.
e.	 Efek samping
	 Timbul nyeri atau mules, bercak-bercak perdarahan, keputihan.
Modul Pendidikan Jarak Jauh Jenjang Diploma 3 Program Studi Kebidanan
8
•	 Pil KB
Adalah berisikan hormon esterogen dan progesterone, digunakan untuk mence-
gah terjadinya evulasi dan mengentalkan lendir mulut rahim sehingga sperma
tidak menembus kedalam rahim,
a.	 Kontaindikasi pil KB :
•	 Ibu sedang menyusui,
•	 Pernah mengidap penyakit kuning,
•	 Mengandung tumor,
•	 Kelainan jantung,
•	 Varises berat,
•	 Perdarahan yang tidak diketahui penyebabnya,
•	 Hipertensi,
•	 Penyakit gondok,
•	 Migrain.
b.	 Keuntungan :
	 Sangat mudah digunakan, cocok bagi pasangan muda yang baru menikah
untuk menunda kehamilan pertama.
c.	 Efek samping :
	 Perdarahan,berat badan naik, pusing, mual, muntah, perubahan libido, ram-
but rontok.
•	 	KB suntik
Adalah obat suntik yang hanya mengandung progesterone, digunakan untuk
mencegah lepasnya sel telur, menipiskan endometrium sehingga nidasi melekat,
pertumbuhan hasil pembuahan terlambat dan mengentalkan mulut rahim.
a.	 Kontra indikasi
•	 Wanita yang disangka hamil,
•	 Wanita dengan perdarahan yang tidak diketahui penyebabnya,
•	 Mengidap tumor,
•	 Mempunyai penyakit jantung, hipertensi, kencing manis, paru paru.
b.	 Keuntungan :
	 Praktis, efektif, aman, dan cocok untuk para ibu yang menyusui.
c.	 Efek samping :
	 Terlambat atau tidak mendapatkan haid, perdarahan diluar haid, keputihan,
jerawat, libido menurun, perubahan berat badan.
•	 Susuk KB
Adalah suatu alat yang dimasukkan kebawah kulit, misalnya pada lengan atas ba-
gian dalam, digunakan untuk mencegah ovulasi, menebalkan getah servik, mem-
buat tidak siapnya endometrium untuk nidasi dan jalannya ovum terganggu,
a. Kontra indikasi
•	 Wanita yang disangka hamil,
•	 Wanita dengan perdarahan yang tidak diketahui penyebabnya,
•	 Wanita yang mengidap tumor,
•	 Wanita yang mengidap penyakit jantung, hipertensi, kencing manis,
•	 Sedang menyusui.
Modul Pendidikan Jarak Jauh Pendidikan Tinggi Kesehatan
9
b.	 Keuntungan :
	 Praktis dan efektif selama 5 tahun
c.	 Efek samping :
	 Tidak mendapatkan haid, perdarahan, timbul jerawat,mual berat badan
menurun, migrain, libido menurun.
•	 Kondom
Adalah alat kontrasepsi terbuat dari karet yang tipis, biasanya digunakan oleh
para lelaki, digunakan untuk menghalangi masuknya sperma kedalam rahim,
a.	 Keuntungan :
	 Praktis, cukup efektif, mudah, sederhana, dapat memberi perlindungan pen-
yakit kelamin, merupakan tanggung jawab pria terhadap usaha KB
b. Efek samping :
	 Kondom bocor atau robek, menyebabkan wanita mengeluh keputihan yang
banyak dan amat berbau, terjadi infeksi ringan, sering mengeluh terhadap
karet dan dilaporkan kondom tertinggal dalam vagina dalam beberapa wak-
tu.
•	 Cara Sederhana
a. Pantangan berkala dibagi 2 :
a)	 System kalender : pantang berhubungan dianjurkan beberapa hari sebe-
lum dan sesuadah sesuai dengan perhitungan kalender
1.	 Keuntungan :
	 Cocok untuk wanita yang siklus haidnya teratur.
2.	 Efek samping :
	 Makin tidak teratur siklus haid, maka makin pendek masa yang aman
untuk berhubungan seks.
b)	 System pengukuran suhu basal badan : dilakukan sewaktu bangun pagi
hari (dalam keadaan istirahat penuh), setiap hari.
1.	 Keuntungan :
	 Mudah dilakukan, dengan cara ini masa berpantang lebih pendek.
2.	 Efek samping :
	 Merepotkan, tidak akurat bila terjadi infeksi, dan hanya dapat diper-
gunakan bila siklus haid teratur sekitar 28-30 hari
Modul Pendidikan Jarak Jauh Jenjang Diploma 3 Program Studi Kebidanan
10
LANGKAH-LANGKAH KONSELING KB
KONSELING UMUM
1.	 Mengucapkan salam
2.	 Memberikan informasi umum tentang KB. KB adalah suatu suatu upaya yang
mengatur banyaknya jumlah kelahiran.
3.	 Memberikan informasi tentang jenis alat kontrasepsi yang tersedia di pelayanan
dan menjelaskan masing-masing alat kontrasepsi dimana dan bagaimana alat
kontrasepsi tersebut digunakan, mekanisme kerja masing-masing kontrasepsi :
a.	 Pembagian alat kontrasepsi
1)	 Alat kontrasepsi hormonal
a)	Pil
	 Adalah berisikan hormon esterogen dan progesterone yang diminum
rutin setiap hari pada jam yang sama, digunakan untuk mencegah ter-
jadinya evulasi dan mengentalkan lendir mulut rahim
b)	Suntik
	 Adalah obat suntik yang hanya mengandung progesterone, digu-
nakan untuk mencegah lepasnya sel telur, menipiskan endometrium,
pertumbuhan hasil pembuahan terlambat dan mengentalkan mulut
rahim.
c)	Implant
	 Suatu alat yang dimasukkan kebawah kulit, misalnya pada lengan atas
bagian dalam, digunakan untuk mencegah ovulasi, menebalkan getah
servik, membuat tidak siapnya endometrium untuk nidasi dan jalann-
ya ovum terganggu.
2)	 Alat kontrasepsi non hormonal
a)	IUD
	 Alat yang dipasang dalam rongga rahim ibu, ada yang berbentuk spi-
ral, huruf T, dan berbentuk kipas, IUD berguna untuk mencegah per-
temuan ovum dan sperma.
b)	Kondom
	 Alat kontrasepsi terbuat dari karet yang tipis, biasanya digunakan oleh
para lelaki, digunakan untuk menghalangi masuknya sperma kedalam
rahim.
KONSELING SPESIFIK ( CONTOH AKDR)
1.	 Berikan jaminan akan kerahasiaan yang diperlukan klien
2.	 Kumpulkan data-data pribadi klien (nama, alamat dsb)
3.	 Tanyakan tujuan reproduksi (KB) yang diinginkan (apakah klien ingin mengatur
jarak kehamilan atau ingin membatasi jumlah anaknya)
4.	 Tanyakan agama/kepercayaan yang dianut klien, yang mungkin menentang peng-
gunaan salah satu metode KB
5.	 Diskusikan pertimbangan, kebutuhan dan kekhawatiran klien dengan sikap yang
simpatik
Modul Pendidikan Jarak Jauh Pendidikan Tinggi Kesehatan
11
6.	 Bantulah klien untuk memilih metode yang tepat
7.	 Jelaskan kemungkinan-kemungkinan efek samping AKDR Cu T 380 A, sampai be-
nar-benar dimengerti oleh klien
KONSELING PRA PEMASANGAN DAN SELEKSI KLIEN ( CONTOH AKDR)
1.	 Lakukan seleksi klien (anamnesis) secara cermat untuk memastikan tidak ada ma-
salah kesehatan untuk menggunakan AKDR
Riwayat Reproduksi :
•	 Tanggal haid terakhir, lama haid dan pola perdarahan haid
•	 Paritas dan riwayat persalinan yang terakhir
•	 Riwayat kehamilan ektopik
•	 Nyeri yang hebat setiap haid
•	 Anemia yang berat (Hb < 9 gr % atau Hematokrit <30)
•	 Riwayat infeksi system genitalia (ISG), Penyakit menular seksual (PMS atau
infeksi panggul
•	 Berganti-ganti pasangan (resiko ISG tinggi)
•	 Kangker serviks
•	 Jelaskan bahwa perlu dilakukan pemeriksaan fisik dan panggul dan jelaskan
apa yang akan dilakukan dan persilahkan klien untuk mengajukan pertanyaan
Pemeriksaan Panggul
•	 Pastikan klien untuk mengosongkan kandung kemihnya dan mencuci area
genitalia dengan menggunakan sabun dan air
•	 Cuci tangan dengan air bersih mengalir dan sabun, keringkan dengan kain
bersih
•	 Bantu klien untuk naik ke meja pemeriksaan
•	 Palpasi daerah perut dan periksa apakah ada nyeri, benjolan atau kelainan
lainnya di daerah supra pubik
•	 Kenakan kain penutup pada klien untuk pemeriksaan panggul
•	 Atur arah sumber cahaya untuk pemeriksaan serviks
•	 Pakai sarung tangan DTT
KONSELING PASCA PEMASANGAN (CONTOH AKDR)
1.	 Ajarkan klien bagaimana cara memeriksa sendiri benang AKDR dan kapan harus
dilakukan
2.	 Jelaskan pada klien apa yang harus dilakukan bila mengalami efek samping
3.	 Beritahu kapan klien harus datang kembali ke klinik untuk control
4.	 Ingatkan kembali masa pemekaian AKDR Cu T 380 A adalah 10 tahun
5.	 Yakinkan klien bahwa ia dapat datang ke kliniksetiap saat bila ia memerlukan kon-
sultasi, pemeriksaan medic atau bila ia menginginkan AKDR tersebut dicabut
6.	 Minta klien untuk mengulangi kembali penjelasan yang telah diberikan
7.	 Lengkapi rekam medik dan kartu AKDR untuk klien
Modul Pendidikan Jarak Jauh Jenjang Diploma 3 Program Studi Kebidanan
12
DAFTAR PUSTAKA
Saifudin,AB.2010. Buku Panduan Praktis Pelayanan Kontrasepsi, Jakarta: YBSP
Baziad, Ali,2002.Kontrasepsi Hormonal, Jakarta: YBSP
BKKBN,IBI,USAID,STRATH.ABPK KB.Jakarta
Glasier, Anna G,2005. KB dan Kesehatan Reproduksi
Manuaba, IBG,2010. Ilmu Kebidanan, Kandungan dan KB Bagi Bidan. Jakarta: EGC
Prawirohardjo,S. Ilmu Kandungan . Jakarta: YBSP
Modul Pendidikan Jarak Jauh Pendidikan Tinggi Kesehatan
13
Lampiran
1
DAFTAR TILIK
KETERAMPILAN KONSELING KB (KELUARGA BERENCANA)
Pengertian     :	 Suatu kegiatan yang dilaksanakan untuk menilai kemampuan ma-
hasiswa dalam melakukan konseling Keluarga Berencana secara
umum
Tujuan   :	 Untuk mencapai kemampauan dalam konseling KB secara umum
sebelum memberikan pelayanan KB sesuai kebutuhan Klien
Petunjuk pengisian dengan cara memberikan tanda (V) pada langkah kegiatan yang
anda kerjakan.
LANGKAH / KEGIATAN PENILAIAN
KONSELING UMUM 1 2 3
1. Mengucapkan salam
2. Memberikan informasi umum tentang KB. KB ada-
lah suatu suatu upaya yang mengatur banyaknya
jumlah kelahiran.
3. Memberikan informasi tentang jenis alat kontrasep-
si yang tersedia di pelayanan dan menjelaskan mas-
ing-masing alat kontrasepsi dimana dan bagaimana
alat kontrasepsi tersebut digunakan, mekanisme
kerja masing-masing kontrasepsi :
a.	 Pembagian alat kontrasepsi
1) Alat kontrasepsi hormonal
a)	Pil
Adalah berisikan hormon esterogen
dan progesterone yang diminum ru-
tin setiap hari pada jam yang sama,
digunakan untuk mencegah terjadin-
ya evulasi dan mengentalkan lendir
mulut rahim
Modul Pendidikan Jarak Jauh Jenjang Diploma 3 Program Studi Kebidanan
14
b)	Suntik
Adalah obat suntik yang hanya men-
gandung progesterone, digunakan
untuk mencegah lepasnya sel telur,
menipiskan endometrium, pertumbu-
han hasil pembuahan terlambat dan
mengentalkan mulut rahim.
c)	Implant
Suatu alat yang dimasukkan kebawah
kulit, misalnya pada lengan atas ba-
gian dalam, digunakan untuk mence-
gah ovulasi, menebalkan getah servik,
membuat tidak siapnya endometrium
untuk nidasi dan jalannya ovum ter-
ganggu.
2)	 Alat kontrasepsi non hormonal
a)	IUD
alat yang dipasang dalam rongga ra-
him ibu, ada yang berbentuk spiral,
huruf T, dan berbentuk kipas, IUD
berguna untuk mencegah pertemuan
ovum dan sperma.
b)	Kondom
alat kontrasepsi terbuat dari karet
yang tipis, biasanya digunakan oleh
para lelaki, digunakan untuk mengha-
langi masuknya sperma kedalam ra-
him.
KONSELING SPESIFIK (AKDR)
16.	Berikan jaminan akan kerahasiaan yang diperlu-
kan klien
17.	Kumpulkan data-data pribadi klien (nama, alamat
dsb)
18.	Tanyakan tujuan reproduksi (KB) yang diinginkan
(apakah klien ingin mengatur jarak kehamilan atau
ingin membatasi jumlah anaknya)
19.	Tanyakan agama/kepercayaan yang dianut klien,
yang mungkin menentang penggunaan salah satu
metode KB
Modul Pendidikan Jarak Jauh Pendidikan Tinggi Kesehatan
15
20.	Diskusikan pertimbangan, kebutuhan dan kekha-
watiran klien dengan sikap yang simpatik
21.	Bantulah klien untuk memilih metode yang tepat
22.	Jelaskan kemungkinan-kemungkinan efek samping
AKDR Cu T 380 A, sampai benar-benar dimengerti
oleh klien
KONSELING PRA-PEMASANGAN & SELEKSI KLIEN		
		
23.	Lakukan seleksi klien (anamnesis) secara cermat
untuk memastikan tidak ada masalah kesehatan
untuk menggunakan AKDR
Riwayat Reproduksi :
•	 Tanggal haid terakhir, lama haid dan pola
perdarahan haid
•	 Paritas dan riwayat persalinan yang terakhir
•	 Riwayat kehamilan ektopik	 	 	
	
•	 Nyeri yang hebat setiap haid
•	 Anemia yang berat (Hb < 9 gr % atau Hema-
tokrit <30)
•	 Riwayat infeksi system genitalia (ISG), Pen-
yakit menular seksual (PMS atau infeksi
panggul
•	 Berganti-ganti pasangan (resiko ISG tinggi)
•	 Kangker serviks
24.	Jelaskan bahwa perlu dilakukan pemeriksaan fisik
dan panggul dan jelaskan apa yang akan dilakukan
dan persilahkan klien untuk mengajukan per-
tanyaan
Pemeriksaan Panggul
25.	Pastikan klien untuk mengosongkan kandung ke-
mihnya dan mencuci area genitalia dengan meng-
gunakan sabun dan air
26.	Cuci tangan dengan air bersih mengalir dan sabun,
keringkan dengan kain bersih
Modul Pendidikan Jarak Jauh Jenjang Diploma 3 Program Studi Kebidanan
16
27.	Bantu klien untuk naik ke meja pemeriksaan
28.	Palpasi daerah perut dan periksa apakah ada
nyeri, benjolan atau kelainan lainnya di daerah
supra pubik
29.	Kenakan kain penutup pada klien untuk pemerik-
saan panggul
30.	Atur arah sumber cahaya untuk pemeriksaan ser-
viks
31.	Pakai sarung tangan DTT
KONSELING PASCA PEMASANGAN
32.	Ajarkan klien bagaimana cara memeriksa sendiri
benang AKDR dan kapan harus dilakukan
33.	Jelaskan pada klien apa yang harus dilakukan bila
mengalami efek samping
34.	Beritahu kapan klien harus datang kembali ke
klinik untuk control
35.	Ingatkan kembali masa pemekaian AKDR Cu T 380
A adalah 10 tahun
36.	Yakinkan klien bahwa ia dapat datang ke klinikse-
tiap saat bila ia memerlukan konsultasi, pemerik-
saan medic atau bila ia menginginkan AKDR terse-
but dicabut
37.	Minta klien untuk mengulangi kembali penjelasan
yang telah diberikan
38.	Lengkapi rekam medic dan kartu AKDR untuk klien
Modul Pendidikan Jarak Jauh Pendidikan Tinggi Kesehatan
17
Lampiran
2
Modul Pendidikan Jarak Jauh Jenjang Diploma 3 Program Studi Kebidanan
18
Lampiran
3
Modul Pendidikan Jarak Jauh Pendidikan Tinggi Kesehatan
19
Daftar
Gambar
Cover
http://4.bp.blogspot.com/-5mHwB8p-
flBM/Ua3pOcOReqI/AAAAAAAABRg/
BHjYCWNnScI/s1600/Program-Keluar-
ga-Berencana.webp
Konseling Keluarga Berencana
http://3.bp.blogspot.com/-kKdLhfPG9yA/
UY2pCYHJ4dI/AAAAAAAAAYA/0E_q2VJFf-
BA/s1600/untitled.bmp
Keluarga Berencana
http://drkennethshore.nprinc.com/
testsite/wp-content/uploads/2013/12/
therapy-counseling-family.jpg
jenis-Jenis Alat Kontrasepsi
https://novalonline.files.wordpress.
com/2013/11/alat-kontrasepsi.jpg
Hak Cipta Kementrian Republik Indonesia Bekerjasama Dengan
Australia Indonesia for Health Systems Strengthening (AIPHSS)
2015

Pedoman Praktikum 2

  • 1.
    KESEHATAN REPRODUKSI & KB MODULPRAKTIKUM Konseling Keluarga Berencana Pusat Pendidikan dan Pelatihan Tenaga Kesehatan Badan Pengembangan dan Pemberdayaan Sumber Daya Manusia Jakarta 2015 Sri Rahayu Australia Indonesia Partnership for Health Systems Strengthening (AIPHSS) SEMESTER 4
  • 2.
    Modul Pendidikan JarakJauh Pendidikan Tinggi Kesehatan i Daftar Isi . . . . . . . . . . . . . . . . . . . . . . . . . . . . . . . . . . . . . . . . . . . . . . . . . . . . . . . . . . . . . . . . . . . . . . . . . . . Cover Daftar Isi i Daftar Istilah ii Pendahuluan 1 Kegiatan Belajar 1: Aushan Kesehatan Reproduksi Remaja 5 Daftar Pustaka 12 Daftar Gambar 19
  • 3.
    ii Modul Pendidikan JarakJauh Jenjang Diploma 3 Program Studi Kebidanan Daftar Istilah . . . . . . . . . . . . . . . . . . . . . . . . . . . . . . . . . . . . . . . . . . . . . . . . . . . . . . . . . . . . . . . . . . . . . . . . . . . ISTILAH KETERANGAN ABPK Alat Bantu Pengambilan Keputusan yaitu suatu media lembar balik yang digunakan dalam kegiatan konseling KB. AKDR Alat Kontrasepsi Dalam Rahim yaitu Suatu alat untuk mencegah kehamilan yang efek- tif, aman dan reversibel yang terbuat dari plaslik atau logam kecil yang dimasukan dalam uterus melalui kanalis servikalis. IMS Infeksi menular seksual yaitu suatu infeksi yang penularannya melalui hubungan sek dengan lebih dari satu pasangan IMPLAN Implan adalah suatu alat kontrasepsi bawah kuit yang mengandung levonorge- strel yang dibungkus dalam kapsul silastik silicon ( polydimethyl siloxane ) yang berisi hormon golongan progesterone ISR Infeksi Saluran Reproduksi Yaitu masuk dan berkembangbiaknya kuman penye- bab infeksi kedalam saluran reproduksi. KB Keluarga Berencana adalah gerakan un- tuk membentuk keluarga yang sehat dan sejahtera dengan membatasi kelahiran KONSELING Implan adalah proses pemberian bantuan yang dilakukan oleh seorang ahli (disebut konselor/pembimbing) kepada individu yang mengalami sesuatu masalah (dise- but konsele) yang bermuara pada terata- sinya masalah yang dihadapi klien
  • 4.
    Modul Pendidikan JarakJauh Pendidikan Tinggi Kesehatan 1 Pendahuluan Selamat berjumpa para peserta Pendidikan Jarak Jauh D3 Kebidanan dengan panduan pratikum di laboraturium khususnya tentang konseling keluarga berencena. Pedoman pratikum ini di rancang untuk membantu Anda mempelajari langkah-langkah konseling keluarga berencana. Konseling merupakan aspek yang sangat penting dalam pelayanan Keluarga Berencana (KB) dan Kesehatan Repoduksi. Dengan melakukan konseling berarti petugas memban- tu klien dalam memilih dan memutuskan jenis kontrasepsi yang akan digunakan sesuai dengan pilihannya. Disamping itu dapat membuat klien merasa lebih puas. Konseling yang baik juga akan membantu klien dalam menggunakan kontrasepsinya lebih lama dan meningkatkan keberhasilan Keluarga Berencana. Konseling juga akan mempen- garuhi interaksi antara petugas dan klien karena dapat meningkatkan hubungan dan kepercayaan yang sudah ada. Konseling adalah proses yang berjalan dan meyatu dengan semua aspek pe- layanan KB dan bukan hanya informasi yang diberikan dan dibicarakan pada satu ke- sempatan yakni pada saat pemberian pelayanan. Tehnik konseling yang baik dan in- formasi yang memadai harus diterapkan dan dibicarakan secara interaktif sepanjang kunjungan klien dengan cara yang sesuai dengan budaya yang ada. Selanjutnya dengan informasi yang lengkap dan cukup akan memberikan keleluasaan kepada klien dalam memutuskan untuk memilih kontrasepsi ( informed choise) yang akan digunakannya. Sesuai dengan peran bidan pemberi pelayanan , komunikator, dan edukator di- tuntut untuk bisa memberikan konseling keluarga berencana. Sebelum anda merasa yakin dan mampu memberikan pelayanan kepada calon akseptor implan tentunya ter- lebih dahulu anda harus melakukannya dengan phantom atau model atau manekin dibawah bimbingan instruktur yang sudah terlatih atau dengan melihat video pema- sangan dan pencabutan implan. Pedoman pratikum berisi langkah-langkah atau kegiatan yang dilakukan petugas
  • 5.
    Modul Pendidikan JarakJauh Jenjang Diploma 3 Program Studi Kebidanan 2 atau klinisi pada waktu akan memberikan pelayanan pemasangan kontrasepsi Implan. Pedoman ini ditujukan untuk: • Membantu anda mempelajari langkah-demi langkah secara benar serta sesuai dengan apa yang perlu dilakukan. • Menilai kemajuan belajar anda secara bertahap sampai anda memperoleh keper- cayaan diri dan keterampilan yang diinginkan. Penggunaan pedoman secara terus menerus memungkinkan anda untuk meman- tau kemajuan belajar yang telah dicapai dan mengetahui apa yang perlu diperbaiki. Da- lam melaksanakan kegiatan ini alangkah baiknya jika mengajak teman sebaya 3 orang, satu berperan sebagai observer , dan dua lainnya berperan sebagai klien dan suami. Dalam menggunakan pedoman pratikum ini adalah penting bagi anda dan observer bekerja dalam satu kelompok. Sebagai contoh, sebelum anda melakukan suatu lang- kah kegiatan klinik Pemasangan dan Pencabutan Implan. Pertama-tama observer atau anda mengulang kembali secara ringkas teori dan langkah –langkah yang akan dilaku- kan dan membahas hasil yang diharapkan. Sebagai tambahan, segera setelah prosedur klinik selesai , observer harus membahasnya kembali dengan anda. Tujuan pembaha- san ulang adalah untuk memberikan umpan balik positip mengenai kemajuan belajar, yang telah dicapai dan menentukan hal-hal yang perlu di perbaiki ( pengetahuan, sikap dan ketrampilan) pada kegiatan pembelajaran selanjutnya. Pedoman pratikum ini digu- nakan dalam usaha untuk meningkatkan ketrampilan oleh karena itu penilaian harus dilakukan secara hati-hati dan seobyektif mungkin. • Tujuan dari pratikum adalah: Setelah melakukan praktikum di laboratorium Anda diharapkan dapat melakukan konseling keluarga berencana (KB) • Tempat Pratikum : ruang laboratorium • Jumlah alokasi waktu : Pada pratikum Kesehatan Reproduksi dan Keluarga Berencana jumlah SKS yang di tempuh adalah 2 SKS, dimana 1 SKS setara dengan 28 jam, maka jumlah total jam pratikum 56 jam (per hari 4 jam ) sehingga membutuhkan waktu 14 hari, dengan pembagian waktu sebagai berikut : pratikum pemeriksaan payudara 3 hari, Konseling KB umum 3 hari, pemasangan dan pencabutan AKDR 4 hari serta Pemasangan dan pencabutan Implan 4 hari. • Pembimbing Praktik Pembelajaran Laboratorium: Selama diruang laboratorium Anda akan dibimbing oleh instruktur tem- pat anda bekerja yang berlatar belakang pendidikan minimal D3 Kebidanan dan memiliki pengalaman bekerja minimal 2 tahun dan pernah mendapatkan pelati- han CTU . • Teknis Bimbingan: a. Pada awal pembelajaran praktek laboratorium Anda akan mendapatkan penjelas- an dan demonstrasi langkah-langkah untuk melakukan dari instruktur pengampu mata kuliah secara klasikal. b. Selanjutnya Anda akan melakukan praktek laboratorim ini dilakukan secara
  • 6.
    Modul Pendidikan JarakJauh Pendidikan Tinggi Kesehatan 3 berkelompok antara 4-5 orang secara bergantian sesuai dengan kelompok yang telah ditentukan. c. Setiap orang mempunyai daftar tilik tentang perasat koseling KB yang terdapat kemajauan pembelajaran (terlampir), selanjutnya anda beserta kelompoknya membuat kontrak belajar . d. Anda dan kelompok mengisi buku penggunaan ruang laboratorium dan peminja- man alat e. Saat awal pratikum, Anda akan mendapatkan bimbingan langsung dari instruk- tur sesuai dengan jadwal, selanjutnya akan mendapatkan feedback dari tindakan konseling KB yang sudah Anda lakukan melalui daftar tilik . f. Untuk lebih trampil, Anda akan melakukan pratikum secara mandiri dengan kelompok Anda dan melanjutkan penilaian mandiri melalui daftar tilik. g. Anda dinyatakan trampil apabila telah mendapatkan penilaian : berdasarkan tiga kriteria sebagai berikut : 1. Perlu perbaikan : Langkah-langka tidak dilakukan dengan benar dan atau tidak sesuai urutannya atau ada lang kah yang tidak dikerjakan 2. Mampu : Langkah-langkah dilakukan dengan benar dan sesuai dengan urutannya, tetapi tidak dilakukan secara efisien 3. Mahir : Langkah-langkah delakukan dengan efisien, sesuai dengan urutannya dan tepat Nilai minimal kelulusan kuliah pratikum yaitu 85. Rumus Penilaian : Nilai = (jumlah nilai yang diperoleh) (jumlah item) • Tata Tertib. Selama Anda menjalankan pembelajaran praktik laboratorium, wajib mentaati tata tertib yang ada, antara lain: 1. Anda wajib mentaati peraturan yang berlaku di ruang laboratorium. 2. Kehadiran anda harus sesuai jadwal yang ditetapkan. 3. Berpenampilan sopan dan rapi, seragam putih-putih lengkap dengan atribut. 4. Menandatangani daftar hadir pratikum (terlampir) dan diketahui oleh fasilitator / penanggung jawab laboratorium . 5. Anda wajib menaati semua peraturan laboratorium yang berlaku di institusi. 6. Bila Anda ada halangan tidak bisa hadir, harus meminta ijin kepada pembimbing laboraorium. Bila sakit harus ada surat keterangan dokter, bila ijin kepentingan lain harus melapor terlebih dulu pada instruktur penanggung jawab praktik. Panduan ini dibuat agar Anda dapat melakukan pembelajaran praktik laborato- x 100%
  • 7.
    Modul Pendidikan JarakJauh Jenjang Diploma 3 Program Studi Kebidanan 4 rium dengan baik. Panduan ini merupakan panduan parktek laboraotium kedua dari 4 buku panduan untuk mata kuliah Kesehatan Reproduksi dan Keluarga Berencana. Panduan pembelajaran pratikum ini meliputi 1 kegiatan belajar yaitu : Kegiatan Belajar 1 : Konseling Keluarga Berencana Pembelajaran Praktik Laboratorium adalah mengaplikasikan prinsip-prinsip pe- masangan dan pencabutan sesuai dengan wewenang bidan dengan tidak meninggal- kan fungsi kolaborasi dan rujukan yang tepat. Adapun langkah-langkah yang harus anda lakukan sebelum melakukan praktik klinik ini adalah : Agar Anda dapat memperoleh hasil belajar yang optimal, perhatikanlah petunjuk berikut ini : 1. Bacalah kembali modul 3 yang terkait dengan pembelajaran konseling KB 2. Pahami dulu format daftar tilik tentang konseling KB 3. Praktik laboratorium dilaksanakan terjadwal dan berikan pedoman praktek kepa- da fasilitator untuk mendapatkan penilaian. 4. Untuk mendapatkan hasil yang maksimal, lakukan praktek ulang bersama teman Anda. 5. Akan lebih maksimal latihan dilakukan jika anda melihat Video tentang konseling KB 6. Untuk mengetahui perkembangan capaian pembelajaran pratikum , gunakan lembar penilaian yang sudah Anda gunakan. 7. Mintalah teman anda untuk melakukan penilaian sesuai dengan tanggal per- temuan. 8. Setiap selesai praktek, mintalah masukan untuk perbaikan pratikum berikutnya. 9. Bila anda mengalami kesulitan segeralah menghubungi fasilitator anda. 10. Pada akhir kegiatan pratikum, anda wajib mengumpulkan lembar penilaian capa- ian pratikum. • Pembimbing Pratikum : Teknis Bimbingan dapat melihat alur SOP pada lampiran III Selamat belajar semoga sukses dan tidak menemukan kesulitan !
  • 8.
    Modul Pendidikan JarakJauh Pendidikan Tinggi Kesehatan 5 Kegiatan Belajar 1 Asuhan Kesehatan Reproduksi Remaja Tujuan Pembelajaran Umum Tujuan Pembelajaran Khusus Alat Setelah melakukan praktikum di laboratorium Anda diharapkan dapat melakukan kon- seling keluarga berencana (KB) a) Melakukan konseling umum b) Melakukan konseling spesifik c) Melakukan konseling pra pemasangan dan pasca pemasangan Alat Bantu Pengambilan Keputusan - KB (ABPK) Video tentang proses konseling
  • 9.
    Modul Pendidikan JarakJauh Jenjang Diploma 3 Program Studi Kebidanan 6 Uraian Materi A. KONSELING UMUM 1) Pengertian Keluarga Berencana Keluarga berencana adalah suatu upaya yang mengatur banyaknya jumlah kelahi- ran sedemikian rupa sehingga bagi ibu maupun bayinya dan bagi ayah serta kel- uarganya atau masyarakat yang bersangkutan tidak akan menimbulkan kerugian sebagai akibat dari kelahiran tersebut. 2) Tujuan dari Keluarga Berencana a) Mencegah kehamilan dan persalinan yang tidak diinginkan, b) Mengusahakan kelahiran yang diinginkan, yang tidak akan terjadi tanpa campur tangan ilmu kedokteran, c) Pembatasan jumlah anak dalam keluarga, d) Mengusahakan jarak yang baik antara kelahiran, e) Memberi penerapan pada masyarakat mengenai umur yang terbaik untuk ke- hamilan yang pertama dan kehamilan yang terakhir (20 tahun dan 35 tahun). 3) Manfaat KB Untuk Ibu • Perbaikan kesehatan, mencegah terjadinya kurang darah • Peningkatan kesehatan mental karena mempunyai waktu banyak untuk istirahat
  • 10.
    Modul Pendidikan JarakJauh Pendidikan Tinggi Kesehatan 7 Untuk Ayah • Memperbaiki kesehatan fisik karena tuntutan kebutuhan lebih sedikit • Peningkatan kesehatan mental karena mempunyai waktu banyak untuk istirahat Untuk anak • Perkembangan fisik menjadi lebih baik • Perkembangan mental dan emosi lebih baik karena perawatan cukup dan lebih dekat dengan ibu. • Pemberian kesempatan pendidikan lebih baik 4) Jenis-Jenis Alat Kontrasepsi • IUD a. Adalah alat yang dipasang dalam rongga rahim ibu, ada yang berbentuk spi- ral, huruf T, dan berbentuk kipas, b. IUD berguna untuk mencegah pertemuan ovum. Sehingga keduanya tidak bisa bertemu dan tidak terjadi pembuahan, c. Kontaindikasi IUD : • Ibu yang dicurigai hamil, • Ibu yang mempunyai infeksi hamil, • Ibu dengan erosi leher rahim, • Ibu yang dicurigai mempunyai kanker rahim, • Ibu dengan pendarahan yang tidak normal dan tidak diketahui penyebabnya, • Ibu yang waktu haid perdarahannnya sangat hebat, • Ibu yang pernah hamil diluar kandungan, • Kelahiran bawaan rahim dan jaringan perut, • Alergi tembaga. d. Keuntungan Praktis, ekonomis, mudah dikontrol, aman untuk jangka panjang. e. Efek samping Timbul nyeri atau mules, bercak-bercak perdarahan, keputihan.
  • 11.
    Modul Pendidikan JarakJauh Jenjang Diploma 3 Program Studi Kebidanan 8 • Pil KB Adalah berisikan hormon esterogen dan progesterone, digunakan untuk mence- gah terjadinya evulasi dan mengentalkan lendir mulut rahim sehingga sperma tidak menembus kedalam rahim, a. Kontaindikasi pil KB : • Ibu sedang menyusui, • Pernah mengidap penyakit kuning, • Mengandung tumor, • Kelainan jantung, • Varises berat, • Perdarahan yang tidak diketahui penyebabnya, • Hipertensi, • Penyakit gondok, • Migrain. b. Keuntungan : Sangat mudah digunakan, cocok bagi pasangan muda yang baru menikah untuk menunda kehamilan pertama. c. Efek samping : Perdarahan,berat badan naik, pusing, mual, muntah, perubahan libido, ram- but rontok. • KB suntik Adalah obat suntik yang hanya mengandung progesterone, digunakan untuk mencegah lepasnya sel telur, menipiskan endometrium sehingga nidasi melekat, pertumbuhan hasil pembuahan terlambat dan mengentalkan mulut rahim. a. Kontra indikasi • Wanita yang disangka hamil, • Wanita dengan perdarahan yang tidak diketahui penyebabnya, • Mengidap tumor, • Mempunyai penyakit jantung, hipertensi, kencing manis, paru paru. b. Keuntungan : Praktis, efektif, aman, dan cocok untuk para ibu yang menyusui. c. Efek samping : Terlambat atau tidak mendapatkan haid, perdarahan diluar haid, keputihan, jerawat, libido menurun, perubahan berat badan. • Susuk KB Adalah suatu alat yang dimasukkan kebawah kulit, misalnya pada lengan atas ba- gian dalam, digunakan untuk mencegah ovulasi, menebalkan getah servik, mem- buat tidak siapnya endometrium untuk nidasi dan jalannya ovum terganggu, a. Kontra indikasi • Wanita yang disangka hamil, • Wanita dengan perdarahan yang tidak diketahui penyebabnya, • Wanita yang mengidap tumor, • Wanita yang mengidap penyakit jantung, hipertensi, kencing manis, • Sedang menyusui.
  • 12.
    Modul Pendidikan JarakJauh Pendidikan Tinggi Kesehatan 9 b. Keuntungan : Praktis dan efektif selama 5 tahun c. Efek samping : Tidak mendapatkan haid, perdarahan, timbul jerawat,mual berat badan menurun, migrain, libido menurun. • Kondom Adalah alat kontrasepsi terbuat dari karet yang tipis, biasanya digunakan oleh para lelaki, digunakan untuk menghalangi masuknya sperma kedalam rahim, a. Keuntungan : Praktis, cukup efektif, mudah, sederhana, dapat memberi perlindungan pen- yakit kelamin, merupakan tanggung jawab pria terhadap usaha KB b. Efek samping : Kondom bocor atau robek, menyebabkan wanita mengeluh keputihan yang banyak dan amat berbau, terjadi infeksi ringan, sering mengeluh terhadap karet dan dilaporkan kondom tertinggal dalam vagina dalam beberapa wak- tu. • Cara Sederhana a. Pantangan berkala dibagi 2 : a) System kalender : pantang berhubungan dianjurkan beberapa hari sebe- lum dan sesuadah sesuai dengan perhitungan kalender 1. Keuntungan : Cocok untuk wanita yang siklus haidnya teratur. 2. Efek samping : Makin tidak teratur siklus haid, maka makin pendek masa yang aman untuk berhubungan seks. b) System pengukuran suhu basal badan : dilakukan sewaktu bangun pagi hari (dalam keadaan istirahat penuh), setiap hari. 1. Keuntungan : Mudah dilakukan, dengan cara ini masa berpantang lebih pendek. 2. Efek samping : Merepotkan, tidak akurat bila terjadi infeksi, dan hanya dapat diper- gunakan bila siklus haid teratur sekitar 28-30 hari
  • 13.
    Modul Pendidikan JarakJauh Jenjang Diploma 3 Program Studi Kebidanan 10 LANGKAH-LANGKAH KONSELING KB KONSELING UMUM 1. Mengucapkan salam 2. Memberikan informasi umum tentang KB. KB adalah suatu suatu upaya yang mengatur banyaknya jumlah kelahiran. 3. Memberikan informasi tentang jenis alat kontrasepsi yang tersedia di pelayanan dan menjelaskan masing-masing alat kontrasepsi dimana dan bagaimana alat kontrasepsi tersebut digunakan, mekanisme kerja masing-masing kontrasepsi : a. Pembagian alat kontrasepsi 1) Alat kontrasepsi hormonal a) Pil Adalah berisikan hormon esterogen dan progesterone yang diminum rutin setiap hari pada jam yang sama, digunakan untuk mencegah ter- jadinya evulasi dan mengentalkan lendir mulut rahim b) Suntik Adalah obat suntik yang hanya mengandung progesterone, digu- nakan untuk mencegah lepasnya sel telur, menipiskan endometrium, pertumbuhan hasil pembuahan terlambat dan mengentalkan mulut rahim. c) Implant Suatu alat yang dimasukkan kebawah kulit, misalnya pada lengan atas bagian dalam, digunakan untuk mencegah ovulasi, menebalkan getah servik, membuat tidak siapnya endometrium untuk nidasi dan jalann- ya ovum terganggu. 2) Alat kontrasepsi non hormonal a) IUD Alat yang dipasang dalam rongga rahim ibu, ada yang berbentuk spi- ral, huruf T, dan berbentuk kipas, IUD berguna untuk mencegah per- temuan ovum dan sperma. b) Kondom Alat kontrasepsi terbuat dari karet yang tipis, biasanya digunakan oleh para lelaki, digunakan untuk menghalangi masuknya sperma kedalam rahim. KONSELING SPESIFIK ( CONTOH AKDR) 1. Berikan jaminan akan kerahasiaan yang diperlukan klien 2. Kumpulkan data-data pribadi klien (nama, alamat dsb) 3. Tanyakan tujuan reproduksi (KB) yang diinginkan (apakah klien ingin mengatur jarak kehamilan atau ingin membatasi jumlah anaknya) 4. Tanyakan agama/kepercayaan yang dianut klien, yang mungkin menentang peng- gunaan salah satu metode KB 5. Diskusikan pertimbangan, kebutuhan dan kekhawatiran klien dengan sikap yang simpatik
  • 14.
    Modul Pendidikan JarakJauh Pendidikan Tinggi Kesehatan 11 6. Bantulah klien untuk memilih metode yang tepat 7. Jelaskan kemungkinan-kemungkinan efek samping AKDR Cu T 380 A, sampai be- nar-benar dimengerti oleh klien KONSELING PRA PEMASANGAN DAN SELEKSI KLIEN ( CONTOH AKDR) 1. Lakukan seleksi klien (anamnesis) secara cermat untuk memastikan tidak ada ma- salah kesehatan untuk menggunakan AKDR Riwayat Reproduksi : • Tanggal haid terakhir, lama haid dan pola perdarahan haid • Paritas dan riwayat persalinan yang terakhir • Riwayat kehamilan ektopik • Nyeri yang hebat setiap haid • Anemia yang berat (Hb < 9 gr % atau Hematokrit <30) • Riwayat infeksi system genitalia (ISG), Penyakit menular seksual (PMS atau infeksi panggul • Berganti-ganti pasangan (resiko ISG tinggi) • Kangker serviks • Jelaskan bahwa perlu dilakukan pemeriksaan fisik dan panggul dan jelaskan apa yang akan dilakukan dan persilahkan klien untuk mengajukan pertanyaan Pemeriksaan Panggul • Pastikan klien untuk mengosongkan kandung kemihnya dan mencuci area genitalia dengan menggunakan sabun dan air • Cuci tangan dengan air bersih mengalir dan sabun, keringkan dengan kain bersih • Bantu klien untuk naik ke meja pemeriksaan • Palpasi daerah perut dan periksa apakah ada nyeri, benjolan atau kelainan lainnya di daerah supra pubik • Kenakan kain penutup pada klien untuk pemeriksaan panggul • Atur arah sumber cahaya untuk pemeriksaan serviks • Pakai sarung tangan DTT KONSELING PASCA PEMASANGAN (CONTOH AKDR) 1. Ajarkan klien bagaimana cara memeriksa sendiri benang AKDR dan kapan harus dilakukan 2. Jelaskan pada klien apa yang harus dilakukan bila mengalami efek samping 3. Beritahu kapan klien harus datang kembali ke klinik untuk control 4. Ingatkan kembali masa pemekaian AKDR Cu T 380 A adalah 10 tahun 5. Yakinkan klien bahwa ia dapat datang ke kliniksetiap saat bila ia memerlukan kon- sultasi, pemeriksaan medic atau bila ia menginginkan AKDR tersebut dicabut 6. Minta klien untuk mengulangi kembali penjelasan yang telah diberikan 7. Lengkapi rekam medik dan kartu AKDR untuk klien
  • 15.
    Modul Pendidikan JarakJauh Jenjang Diploma 3 Program Studi Kebidanan 12 DAFTAR PUSTAKA Saifudin,AB.2010. Buku Panduan Praktis Pelayanan Kontrasepsi, Jakarta: YBSP Baziad, Ali,2002.Kontrasepsi Hormonal, Jakarta: YBSP BKKBN,IBI,USAID,STRATH.ABPK KB.Jakarta Glasier, Anna G,2005. KB dan Kesehatan Reproduksi Manuaba, IBG,2010. Ilmu Kebidanan, Kandungan dan KB Bagi Bidan. Jakarta: EGC Prawirohardjo,S. Ilmu Kandungan . Jakarta: YBSP
  • 16.
    Modul Pendidikan JarakJauh Pendidikan Tinggi Kesehatan 13 Lampiran 1 DAFTAR TILIK KETERAMPILAN KONSELING KB (KELUARGA BERENCANA) Pengertian : Suatu kegiatan yang dilaksanakan untuk menilai kemampuan ma- hasiswa dalam melakukan konseling Keluarga Berencana secara umum Tujuan : Untuk mencapai kemampauan dalam konseling KB secara umum sebelum memberikan pelayanan KB sesuai kebutuhan Klien Petunjuk pengisian dengan cara memberikan tanda (V) pada langkah kegiatan yang anda kerjakan. LANGKAH / KEGIATAN PENILAIAN KONSELING UMUM 1 2 3 1. Mengucapkan salam 2. Memberikan informasi umum tentang KB. KB ada- lah suatu suatu upaya yang mengatur banyaknya jumlah kelahiran. 3. Memberikan informasi tentang jenis alat kontrasep- si yang tersedia di pelayanan dan menjelaskan mas- ing-masing alat kontrasepsi dimana dan bagaimana alat kontrasepsi tersebut digunakan, mekanisme kerja masing-masing kontrasepsi : a. Pembagian alat kontrasepsi 1) Alat kontrasepsi hormonal a) Pil Adalah berisikan hormon esterogen dan progesterone yang diminum ru- tin setiap hari pada jam yang sama, digunakan untuk mencegah terjadin- ya evulasi dan mengentalkan lendir mulut rahim
  • 17.
    Modul Pendidikan JarakJauh Jenjang Diploma 3 Program Studi Kebidanan 14 b) Suntik Adalah obat suntik yang hanya men- gandung progesterone, digunakan untuk mencegah lepasnya sel telur, menipiskan endometrium, pertumbu- han hasil pembuahan terlambat dan mengentalkan mulut rahim. c) Implant Suatu alat yang dimasukkan kebawah kulit, misalnya pada lengan atas ba- gian dalam, digunakan untuk mence- gah ovulasi, menebalkan getah servik, membuat tidak siapnya endometrium untuk nidasi dan jalannya ovum ter- ganggu. 2) Alat kontrasepsi non hormonal a) IUD alat yang dipasang dalam rongga ra- him ibu, ada yang berbentuk spiral, huruf T, dan berbentuk kipas, IUD berguna untuk mencegah pertemuan ovum dan sperma. b) Kondom alat kontrasepsi terbuat dari karet yang tipis, biasanya digunakan oleh para lelaki, digunakan untuk mengha- langi masuknya sperma kedalam ra- him. KONSELING SPESIFIK (AKDR) 16. Berikan jaminan akan kerahasiaan yang diperlu- kan klien 17. Kumpulkan data-data pribadi klien (nama, alamat dsb) 18. Tanyakan tujuan reproduksi (KB) yang diinginkan (apakah klien ingin mengatur jarak kehamilan atau ingin membatasi jumlah anaknya) 19. Tanyakan agama/kepercayaan yang dianut klien, yang mungkin menentang penggunaan salah satu metode KB
  • 18.
    Modul Pendidikan JarakJauh Pendidikan Tinggi Kesehatan 15 20. Diskusikan pertimbangan, kebutuhan dan kekha- watiran klien dengan sikap yang simpatik 21. Bantulah klien untuk memilih metode yang tepat 22. Jelaskan kemungkinan-kemungkinan efek samping AKDR Cu T 380 A, sampai benar-benar dimengerti oleh klien KONSELING PRA-PEMASANGAN & SELEKSI KLIEN 23. Lakukan seleksi klien (anamnesis) secara cermat untuk memastikan tidak ada masalah kesehatan untuk menggunakan AKDR Riwayat Reproduksi : • Tanggal haid terakhir, lama haid dan pola perdarahan haid • Paritas dan riwayat persalinan yang terakhir • Riwayat kehamilan ektopik • Nyeri yang hebat setiap haid • Anemia yang berat (Hb < 9 gr % atau Hema- tokrit <30) • Riwayat infeksi system genitalia (ISG), Pen- yakit menular seksual (PMS atau infeksi panggul • Berganti-ganti pasangan (resiko ISG tinggi) • Kangker serviks 24. Jelaskan bahwa perlu dilakukan pemeriksaan fisik dan panggul dan jelaskan apa yang akan dilakukan dan persilahkan klien untuk mengajukan per- tanyaan Pemeriksaan Panggul 25. Pastikan klien untuk mengosongkan kandung ke- mihnya dan mencuci area genitalia dengan meng- gunakan sabun dan air 26. Cuci tangan dengan air bersih mengalir dan sabun, keringkan dengan kain bersih
  • 19.
    Modul Pendidikan JarakJauh Jenjang Diploma 3 Program Studi Kebidanan 16 27. Bantu klien untuk naik ke meja pemeriksaan 28. Palpasi daerah perut dan periksa apakah ada nyeri, benjolan atau kelainan lainnya di daerah supra pubik 29. Kenakan kain penutup pada klien untuk pemerik- saan panggul 30. Atur arah sumber cahaya untuk pemeriksaan ser- viks 31. Pakai sarung tangan DTT KONSELING PASCA PEMASANGAN 32. Ajarkan klien bagaimana cara memeriksa sendiri benang AKDR dan kapan harus dilakukan 33. Jelaskan pada klien apa yang harus dilakukan bila mengalami efek samping 34. Beritahu kapan klien harus datang kembali ke klinik untuk control 35. Ingatkan kembali masa pemekaian AKDR Cu T 380 A adalah 10 tahun 36. Yakinkan klien bahwa ia dapat datang ke klinikse- tiap saat bila ia memerlukan konsultasi, pemerik- saan medic atau bila ia menginginkan AKDR terse- but dicabut 37. Minta klien untuk mengulangi kembali penjelasan yang telah diberikan 38. Lengkapi rekam medic dan kartu AKDR untuk klien
  • 20.
    Modul Pendidikan JarakJauh Pendidikan Tinggi Kesehatan 17 Lampiran 2
  • 21.
    Modul Pendidikan JarakJauh Jenjang Diploma 3 Program Studi Kebidanan 18 Lampiran 3
  • 22.
    Modul Pendidikan JarakJauh Pendidikan Tinggi Kesehatan 19 Daftar Gambar Cover http://4.bp.blogspot.com/-5mHwB8p- flBM/Ua3pOcOReqI/AAAAAAAABRg/ BHjYCWNnScI/s1600/Program-Keluar- ga-Berencana.webp Konseling Keluarga Berencana http://3.bp.blogspot.com/-kKdLhfPG9yA/ UY2pCYHJ4dI/AAAAAAAAAYA/0E_q2VJFf- BA/s1600/untitled.bmp Keluarga Berencana http://drkennethshore.nprinc.com/ testsite/wp-content/uploads/2013/12/ therapy-counseling-family.jpg jenis-Jenis Alat Kontrasepsi https://novalonline.files.wordpress. com/2013/11/alat-kontrasepsi.jpg
  • 23.
    Hak Cipta KementrianRepublik Indonesia Bekerjasama Dengan Australia Indonesia for Health Systems Strengthening (AIPHSS) 2015