Page 1 of 7
A Randomized, Double-Blinded, Placebo Controlled Study to Assess the Effect of
Oxytocin FactorTM for Weight Loss
Dr. Tammy Hale Tucker
Healthy Focus Creative
Correspondence to
Dr. Tammy Hale Tucker
Healthy Focus Creative
870-405-8579
Page 2 of 7
Introduction
Obesity is one of the common
and serious universal health disorders.
As per World Health Organization
figures from 2008, about 1.5 billion
people are overweight worldwide, of
whom 500 million are obese and at
least 2.6 million people die every year
secondary to obesity. The incidences
of obesity have been progressively
rising throughout the world for more
than 15 years 4, 7, 11
. Given the fact that
there is a significant rise in obesity,
growth rate in other related disorders
such as diabetes, hypertension, gall
bladder disease, and heart disease will
certainly increase. While counteracting
obesity is a huge challenge, healthcare
cost associated with obesity related
disease is equally as problematic 2, 5
.
The first step to fight obesity is
changing the lifestyle by following a
healthy diet, staying physically active,
and exercising, 7, 10, 11
. The major
shortfall utilizing lifestyle modification
approach to lose weight is following
this faithfully to get long-term results.
The FDA has approved only
two medications for obesity thus far—
sibutramine and orlistat 1, 9
and this
leads to requirement of more effective
pharmacologic treatments. It has been
suggested that one of the promising
upcoming medicines that can be used
for weight loss is Oxytocin FactorTM
that is specifically engineered to
provide a support to the brain’s natural
production of oxytocin. Oxytocin is a
hormone with powerful anti-stress
effects. It suppresses blood pressure
and cortisol as it increases
Cholecystokinin and insulin. This
triggers a metabolic activity that slows
down the fat digestion process and
causes reduced uptake of calories and
reduction in appetite.
Additionally, there is
increasing evidence that suggests
oxytocin can play an important role in
weight reduction for obese, as it has
the potential in regulating energy
balance. In order to get better
understanding of how oxytocin works
in reducing weight, a preclinical study
conducted on rats demonstrated that
peripheral administration of oxytocin,
dose-dependently, reduces food intake
and body weight6
. These results further
exemplify recent indication suggesting
that oxytocin evades leptin resistance
and induce weight loss in animals
through a mechanism involving
activation of neurons in the nucleus of
the solitary tract and area postrema,
key hindbrain centers for processing
satiety-related inputs. This makes it
apparent that using oxytocin is an
exciting proposal for the indication to
treat obesity taking into account the
most difficult weight to lose with
leptin resistance. From clinical
findings point of view, a study
demonstrated oxytocin response to
insulin-induced hypoglycemia in obese
subjects before and after weight loss 3
.
Taking into consideration that
preclinical and other clinical studies
have demonstrated how oxytocin can
play a major role in losing weight; a
randomized, double-blinded, placebo
controlled study was conducted using
Oxytocin FactorTM
for 45 days to
validate this argument.
Methods and Materials
Participants: This study was
performed on a group of participants
who enrolled in the Fit For Life
Challenge 2012. The eligibility criteria
applied for this study was limited to
self-interest/goal to lose weight and
body fat of the participants. Exclusion
Page 3 of 7
criteria restricted pregnant females
from taking part in this study. This was
a 45-day study and all participants
were aged 18 or older. The total
number of the subjects was 45, of
whom 19 were randomized to receive
placebo and 26 randomized to receive
Oxytocin FactorTM
. This study was
carried out at one site and informed
consent from all participants was
obtained with written signatures. The
schedule of the study was from
February 14, 2012, with measurements
to be done at 45 days.
Trial Design: All participants selected
were randomized to receive placebo
and Oxytocin FactorTM
6 drops under
the tongue (sublingual) twice a day for
45 days. In order to avoid subjective
bias of both researcher and
participants, double-blind allocation of
treatments was used. To date, there are
no adverse reactions reported with this
product, hence no anticipated issues
were expected other than the allergic
reactions associated with ingredients in
the base. Ingredients: Synthetic
oxytocin, glycerin, purified water,
spearmint oil, and alcohol preservative.
If any adverse reaction were to occur,
the participant will be dropped and
reported to the company. All
observations associated with the use of
supplement were incorporated in the
journal.
The primary objective was to
evaluate the effect of Oxytocin
FactorTM
on weight loss, percent body
fat, and waistline with measurement
taken after 45 days. The secondary
objective was to assess subjective
feelings by getting feedback from the
participants and check for any
secondary gain from the supplement.
Results
Placebo Treatment Group
Parameters Pre Post Change Proportion change (%)
***Weight (lbs) 204.45 200.33 4.13 2.11%
Body fat (%) 41.14 38.83 2.31 5.23%
Waistline (”) 41.71 40.45 1.26 3.08%
Table 1. Analysis of changes recorded after 45 days - Placebo: n =19
(n represents number of participants in the treatment group)
Oxytocin Factor TM Treatment Group
Parameters Pre Post Change Proportion change (%)
***Weight (lbs.) 223.28 208.39 14.89 7.38%
Body fat (%) 43.50 38.78 4.72 10.85%
Waistline (”) 44.33 40.02 4.31 9.78%
Table 2. Analysis of changes recorded after 45 days – Oxytocin Factor TM
: n = 26
(n represents number of participants in the treatment group)
***The oxytocin group did not lose significantly more weight, even though the average weight loss is greater (15 vs. 4 lbs.),
because the variation within a treatment group was great. When the weight loss is expressed as a fraction of the starting weight
rather than just in absolute pounds, the finding is the same.
Page 4 of 7
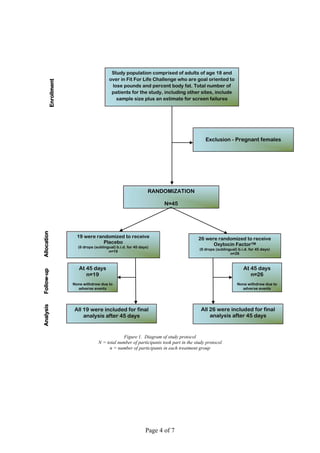
Figure 1. Diagram of study protocol
N = total number of participants took part in the study protocol
n = number of participants in each treatment group
Study population comprised of adults of age 18 and
over in Fit For Life Challenge who are goal oriented to
lose pounds and percent body fat. Total number of
patients for the study, including other sites, include
sample size plus an estimate for screen failures
Exclusion - Pregnant females
RANDOMIZATION
N=45
19 were randomized to receive
Placebo
(6 drops (sublingual) b.i.d. for 45 days)
n=19
26 were randomized to receive
Oxytocin FactorTM
(6 drops (sublingual) b.i.d. for 45 days)
n=26
All 19 were included for final
analysis after 45 days
All 26 were included for final
analysis after 45 days
At 45 days
n=26
None withdrew due to
adverse events
At 45 days
n=19
None withdrew due to
adverse events
AllocationFollow-upAnalysis
Enrollment
Page 5 of 7
Figure 2. Percent change comparison of different parameters after 45 days
Oxytocin FactorTM
produced more changes in terms of weight loss, body fat, and waistline
Results
Statistical Analysis: Six paired t-tests
were conducted for each parameter and
treatment group to determine whether
pre/post data differed. Three t-tests for
each parameter comparing the
treatment groups and three 2-way
ANOVAs to look for treatment and
time effects together, and one
MANOVA to look for overall effects
were also carried out.
Following were the inferences made
during the statistical analysis:
Were the two treatment groups the
same at the start of the experiment?
(t-tests)
To confirm this, t-tests were
conducted on both the groups. The
differences in all three measures
(weight, body fat, and waistline) were
not different, so the groups were
similar at the start of the study in these
measurements. This was what
required at the start of the experiment
and nothing was done to ensure both
the treatment groups were the same at
the beginning of the study. General
health indicated was also similar.
Did the subjects improve over the
course of the study? (paired t-tests)
Both groups of subjects showed
improvements over the course of the
study (pre vs. post) in all three
parameters measured, i.e., lower
weight, less body fat and smaller
waistlines (Tables 1 & 2) at the level
of precision indicated by the
measurements provided. This is not
surprising if all subjects were in a
weight-loss program.
Did the oxytocin group improve more
than the placebo group? (1-way
ANOVA)
Weight: When expressed as the
amount of change between pre & post
measurements, the oxytocin group did
not lose significantly more weight,
even though the average weight loss is
greater (i.e., 15 vs. 4 lbs. for oxytocin
and placebo group respectively),
because the variation within a
treatment group was great. When the
weight loss is expressed as a fraction
of the starting weight rather than just in
absolute pounds, the finding is the
same.
Body Fat: When expressed as the
absolute decrease in percentage or as
the fraction of starting body fat that
was lost, the oxytocin group showed
more improvement (greater losses, i.e.,
0.00%
5.00%
10.00%
15.00%
Weight Body fat Waistline
Placebo 2.11% 5.23% 3.08%
Oxytocin Factor 7.38% 10.85% 9.78%
2.11%
5.23%
3.08%
7.38%
10.85%
9.78%
Parameters
Proportion Change Comparison
Placebo
Oxytocin Factor
Page 6 of 7
4.72% vs. 2.31% for oxytocin and
placebo group respectively).
Waistline: When the decrease in
waistline is expressed in absolute terms
of inches or as a percentage of the
initial waistline, the oxytocin group
showed greater losses (i.e., 4.31” vs.
1.26” for oxytocin and placebo group
respectively).
When considering both the treatment
and the time period (pre & post) at
once, did these four data sets differ
from each other? (2-way ANOVA)
When both time periods were
combined to compare the treatments,
there was no difference in any of the
three measurements. This is probably
because both groups showed
improvement over time so combining
these data increased the variation,
making it harder to obtain a difference
between treatment groups if one
existed.
When both treatments were
combined to compare pre/post data,
there was no difference in any of the
three measurements. This is probably
due to the high variation obtained
when combining the treatment groups,
which could make it harder to find a
significant difference between the start
and end of the study.
None of the three
measurements showed a significant
interaction between time-period effects
and treatment effects, which is not
surprising 8
.
Discussion
Oxytocin is an anti-stress
hormone with powerful effects.
Oxytocin helps you feel more relaxed
and open in social interactions and thus
plays a major role in influencing
factors that enhance wellbeing. In
humans, oxytocin is released during
hugging and pleasant physical touch.
Oxytocin FactorTM
has been
engineered specifically to provide a
support to the brain’s natural
production of oxytocin. Oxytocin
FactorTM
helps enhance our feelings of
wellbeing and in turn helps us attain
more energy. It also aids in reducing
the intensity of our stress experience
thereby setting the grounds for weight
loss. Therefore, less stressed situations
lead to a more energized lifestyle with
better quality of living overall, and we
are more likely to benefit from healthy
food choices as well as enjoy physical
exercise.
The mathematical analysis did
not show a statistical difference
between the two groups, but this is due
to the relatively small subject number
in this study. As can be seen in the
graph, those who took the Oxytocin
FactorTM
lost more weight body fat and
inches in their waist line. A larger
study with more subjects is planned to
determine statistical significance of
Oxytocin FactorTM
as a safe and
effective weight loss tool.
References
1. Bray GA, Blackburn GL, Ferguson JM, et al. Sibutramine produces dose-related weight loss. Obes Res.
1999;7:189–98.
2. Bray GA. Obesity: a time bomb to be defused. Lancet. 1988; 352:160–1
3. Coiro V, Passeri M, Davoli C, d'Amato L, Gelmini G, Fagnoni F, Schianchi L, Bentivoglio M, Volpi
R, Chiodera P. J Endocrinol Invest. 1988 Feb;11(2):125-8
Page 7 of 7
4. Flegal KM, Carroll MD, Ogden CL, Johnson CL. Prevalence and trends in obesity among US adults,
1999–2000. JAMA. 2002;288:1723–7
5. King H, Aubert RE, Herman WH. Global burden of diabetes, 1995–2025: prevalence, numerical
estimates, and projections. Diabetes Care. 1998;21:1414–31
6. Morton GJ, Thatcher BS, Reidelberger RD, Ogimoto K, Wolden-Hanson T, Baskin DG, Schwartz
MW, Blevins JE. Am J Physiol Endocrinol Metab. 2012 Jan;302(1):E134-44. Epub 2011 Oct 18
7. NHLBI Obesity Initiative Task Force. Clinical guidelines on the identification, evaluation, and treatment
of overweight and obesity in adults—the evidence report. Obes Res. 1998; 9(Suppl 2):51S–209S
8. Oxytocin Study 2012 – statistical analysis – For Tammy Tucker, DO – By Tom Tomasi, PhD
9. Sjostrom L, Rissanen A, Andersen T, et al., for the European Multicentre Orlistat Study Group.
Randomised placebo-controlled trial of orlistat for weight loss and prevention of weight regain in obese
patients. Lancet. 1998;352:167–72
10. Thomas PR, ed. Weighing the Options: Criteria for Evaluating Weight-Management Programs.
Washington, DC: National Academy Press; 1995
11. World Health Organization. Obesity: Preventing and Managing the Global Epidemic. WHO Technical
Series Report 894. Geneva, Switzerland: World Health Organization; 2000

Oxytocin for weight loss

  • 1.
    Page 1 of7 A Randomized, Double-Blinded, Placebo Controlled Study to Assess the Effect of Oxytocin FactorTM for Weight Loss Dr. Tammy Hale Tucker Healthy Focus Creative Correspondence to Dr. Tammy Hale Tucker Healthy Focus Creative 870-405-8579
  • 2.
    Page 2 of7 Introduction Obesity is one of the common and serious universal health disorders. As per World Health Organization figures from 2008, about 1.5 billion people are overweight worldwide, of whom 500 million are obese and at least 2.6 million people die every year secondary to obesity. The incidences of obesity have been progressively rising throughout the world for more than 15 years 4, 7, 11 . Given the fact that there is a significant rise in obesity, growth rate in other related disorders such as diabetes, hypertension, gall bladder disease, and heart disease will certainly increase. While counteracting obesity is a huge challenge, healthcare cost associated with obesity related disease is equally as problematic 2, 5 . The first step to fight obesity is changing the lifestyle by following a healthy diet, staying physically active, and exercising, 7, 10, 11 . The major shortfall utilizing lifestyle modification approach to lose weight is following this faithfully to get long-term results. The FDA has approved only two medications for obesity thus far— sibutramine and orlistat 1, 9 and this leads to requirement of more effective pharmacologic treatments. It has been suggested that one of the promising upcoming medicines that can be used for weight loss is Oxytocin FactorTM that is specifically engineered to provide a support to the brain’s natural production of oxytocin. Oxytocin is a hormone with powerful anti-stress effects. It suppresses blood pressure and cortisol as it increases Cholecystokinin and insulin. This triggers a metabolic activity that slows down the fat digestion process and causes reduced uptake of calories and reduction in appetite. Additionally, there is increasing evidence that suggests oxytocin can play an important role in weight reduction for obese, as it has the potential in regulating energy balance. In order to get better understanding of how oxytocin works in reducing weight, a preclinical study conducted on rats demonstrated that peripheral administration of oxytocin, dose-dependently, reduces food intake and body weight6 . These results further exemplify recent indication suggesting that oxytocin evades leptin resistance and induce weight loss in animals through a mechanism involving activation of neurons in the nucleus of the solitary tract and area postrema, key hindbrain centers for processing satiety-related inputs. This makes it apparent that using oxytocin is an exciting proposal for the indication to treat obesity taking into account the most difficult weight to lose with leptin resistance. From clinical findings point of view, a study demonstrated oxytocin response to insulin-induced hypoglycemia in obese subjects before and after weight loss 3 . Taking into consideration that preclinical and other clinical studies have demonstrated how oxytocin can play a major role in losing weight; a randomized, double-blinded, placebo controlled study was conducted using Oxytocin FactorTM for 45 days to validate this argument. Methods and Materials Participants: This study was performed on a group of participants who enrolled in the Fit For Life Challenge 2012. The eligibility criteria applied for this study was limited to self-interest/goal to lose weight and body fat of the participants. Exclusion
  • 3.
    Page 3 of7 criteria restricted pregnant females from taking part in this study. This was a 45-day study and all participants were aged 18 or older. The total number of the subjects was 45, of whom 19 were randomized to receive placebo and 26 randomized to receive Oxytocin FactorTM . This study was carried out at one site and informed consent from all participants was obtained with written signatures. The schedule of the study was from February 14, 2012, with measurements to be done at 45 days. Trial Design: All participants selected were randomized to receive placebo and Oxytocin FactorTM 6 drops under the tongue (sublingual) twice a day for 45 days. In order to avoid subjective bias of both researcher and participants, double-blind allocation of treatments was used. To date, there are no adverse reactions reported with this product, hence no anticipated issues were expected other than the allergic reactions associated with ingredients in the base. Ingredients: Synthetic oxytocin, glycerin, purified water, spearmint oil, and alcohol preservative. If any adverse reaction were to occur, the participant will be dropped and reported to the company. All observations associated with the use of supplement were incorporated in the journal. The primary objective was to evaluate the effect of Oxytocin FactorTM on weight loss, percent body fat, and waistline with measurement taken after 45 days. The secondary objective was to assess subjective feelings by getting feedback from the participants and check for any secondary gain from the supplement. Results Placebo Treatment Group Parameters Pre Post Change Proportion change (%) ***Weight (lbs) 204.45 200.33 4.13 2.11% Body fat (%) 41.14 38.83 2.31 5.23% Waistline (”) 41.71 40.45 1.26 3.08% Table 1. Analysis of changes recorded after 45 days - Placebo: n =19 (n represents number of participants in the treatment group) Oxytocin Factor TM Treatment Group Parameters Pre Post Change Proportion change (%) ***Weight (lbs.) 223.28 208.39 14.89 7.38% Body fat (%) 43.50 38.78 4.72 10.85% Waistline (”) 44.33 40.02 4.31 9.78% Table 2. Analysis of changes recorded after 45 days – Oxytocin Factor TM : n = 26 (n represents number of participants in the treatment group) ***The oxytocin group did not lose significantly more weight, even though the average weight loss is greater (15 vs. 4 lbs.), because the variation within a treatment group was great. When the weight loss is expressed as a fraction of the starting weight rather than just in absolute pounds, the finding is the same.
  • 4.
    Page 4 of7 Figure 1. Diagram of study protocol N = total number of participants took part in the study protocol n = number of participants in each treatment group Study population comprised of adults of age 18 and over in Fit For Life Challenge who are goal oriented to lose pounds and percent body fat. Total number of patients for the study, including other sites, include sample size plus an estimate for screen failures Exclusion - Pregnant females RANDOMIZATION N=45 19 were randomized to receive Placebo (6 drops (sublingual) b.i.d. for 45 days) n=19 26 were randomized to receive Oxytocin FactorTM (6 drops (sublingual) b.i.d. for 45 days) n=26 All 19 were included for final analysis after 45 days All 26 were included for final analysis after 45 days At 45 days n=26 None withdrew due to adverse events At 45 days n=19 None withdrew due to adverse events AllocationFollow-upAnalysis Enrollment
  • 5.
    Page 5 of7 Figure 2. Percent change comparison of different parameters after 45 days Oxytocin FactorTM produced more changes in terms of weight loss, body fat, and waistline Results Statistical Analysis: Six paired t-tests were conducted for each parameter and treatment group to determine whether pre/post data differed. Three t-tests for each parameter comparing the treatment groups and three 2-way ANOVAs to look for treatment and time effects together, and one MANOVA to look for overall effects were also carried out. Following were the inferences made during the statistical analysis: Were the two treatment groups the same at the start of the experiment? (t-tests) To confirm this, t-tests were conducted on both the groups. The differences in all three measures (weight, body fat, and waistline) were not different, so the groups were similar at the start of the study in these measurements. This was what required at the start of the experiment and nothing was done to ensure both the treatment groups were the same at the beginning of the study. General health indicated was also similar. Did the subjects improve over the course of the study? (paired t-tests) Both groups of subjects showed improvements over the course of the study (pre vs. post) in all three parameters measured, i.e., lower weight, less body fat and smaller waistlines (Tables 1 & 2) at the level of precision indicated by the measurements provided. This is not surprising if all subjects were in a weight-loss program. Did the oxytocin group improve more than the placebo group? (1-way ANOVA) Weight: When expressed as the amount of change between pre & post measurements, the oxytocin group did not lose significantly more weight, even though the average weight loss is greater (i.e., 15 vs. 4 lbs. for oxytocin and placebo group respectively), because the variation within a treatment group was great. When the weight loss is expressed as a fraction of the starting weight rather than just in absolute pounds, the finding is the same. Body Fat: When expressed as the absolute decrease in percentage or as the fraction of starting body fat that was lost, the oxytocin group showed more improvement (greater losses, i.e., 0.00% 5.00% 10.00% 15.00% Weight Body fat Waistline Placebo 2.11% 5.23% 3.08% Oxytocin Factor 7.38% 10.85% 9.78% 2.11% 5.23% 3.08% 7.38% 10.85% 9.78% Parameters Proportion Change Comparison Placebo Oxytocin Factor
  • 6.
    Page 6 of7 4.72% vs. 2.31% for oxytocin and placebo group respectively). Waistline: When the decrease in waistline is expressed in absolute terms of inches or as a percentage of the initial waistline, the oxytocin group showed greater losses (i.e., 4.31” vs. 1.26” for oxytocin and placebo group respectively). When considering both the treatment and the time period (pre & post) at once, did these four data sets differ from each other? (2-way ANOVA) When both time periods were combined to compare the treatments, there was no difference in any of the three measurements. This is probably because both groups showed improvement over time so combining these data increased the variation, making it harder to obtain a difference between treatment groups if one existed. When both treatments were combined to compare pre/post data, there was no difference in any of the three measurements. This is probably due to the high variation obtained when combining the treatment groups, which could make it harder to find a significant difference between the start and end of the study. None of the three measurements showed a significant interaction between time-period effects and treatment effects, which is not surprising 8 . Discussion Oxytocin is an anti-stress hormone with powerful effects. Oxytocin helps you feel more relaxed and open in social interactions and thus plays a major role in influencing factors that enhance wellbeing. In humans, oxytocin is released during hugging and pleasant physical touch. Oxytocin FactorTM has been engineered specifically to provide a support to the brain’s natural production of oxytocin. Oxytocin FactorTM helps enhance our feelings of wellbeing and in turn helps us attain more energy. It also aids in reducing the intensity of our stress experience thereby setting the grounds for weight loss. Therefore, less stressed situations lead to a more energized lifestyle with better quality of living overall, and we are more likely to benefit from healthy food choices as well as enjoy physical exercise. The mathematical analysis did not show a statistical difference between the two groups, but this is due to the relatively small subject number in this study. As can be seen in the graph, those who took the Oxytocin FactorTM lost more weight body fat and inches in their waist line. A larger study with more subjects is planned to determine statistical significance of Oxytocin FactorTM as a safe and effective weight loss tool. References 1. Bray GA, Blackburn GL, Ferguson JM, et al. Sibutramine produces dose-related weight loss. Obes Res. 1999;7:189–98. 2. Bray GA. Obesity: a time bomb to be defused. Lancet. 1988; 352:160–1 3. Coiro V, Passeri M, Davoli C, d'Amato L, Gelmini G, Fagnoni F, Schianchi L, Bentivoglio M, Volpi R, Chiodera P. J Endocrinol Invest. 1988 Feb;11(2):125-8
  • 7.
    Page 7 of7 4. Flegal KM, Carroll MD, Ogden CL, Johnson CL. Prevalence and trends in obesity among US adults, 1999–2000. JAMA. 2002;288:1723–7 5. King H, Aubert RE, Herman WH. Global burden of diabetes, 1995–2025: prevalence, numerical estimates, and projections. Diabetes Care. 1998;21:1414–31 6. Morton GJ, Thatcher BS, Reidelberger RD, Ogimoto K, Wolden-Hanson T, Baskin DG, Schwartz MW, Blevins JE. Am J Physiol Endocrinol Metab. 2012 Jan;302(1):E134-44. Epub 2011 Oct 18 7. NHLBI Obesity Initiative Task Force. Clinical guidelines on the identification, evaluation, and treatment of overweight and obesity in adults—the evidence report. Obes Res. 1998; 9(Suppl 2):51S–209S 8. Oxytocin Study 2012 – statistical analysis – For Tammy Tucker, DO – By Tom Tomasi, PhD 9. Sjostrom L, Rissanen A, Andersen T, et al., for the European Multicentre Orlistat Study Group. Randomised placebo-controlled trial of orlistat for weight loss and prevention of weight regain in obese patients. Lancet. 1998;352:167–72 10. Thomas PR, ed. Weighing the Options: Criteria for Evaluating Weight-Management Programs. Washington, DC: National Academy Press; 1995 11. World Health Organization. Obesity: Preventing and Managing the Global Epidemic. WHO Technical Series Report 894. Geneva, Switzerland: World Health Organization; 2000