Yann-Gaël Guéhéneuc
This work is licensed under a Creative
Commons Attribution-NonCommercial-
ShareAlike 3.0 Unported License
Département de génie informatique et de génie logiciel
Gina Cody School of Engineering and Computer Science
Department of Computer Science and Software Engineering
On Reflection in OO
Programming Languages
yann-gael.gueheneuc@concordia.ca
Version 1.6
2024/01/15
2/287
Any questions/comments are welcome at
yann-gael.gueheneuc@concordia.ca
The source code is available at
http://www.ptidej.net/tutorial/javareflection
3/287
Outline
 Rationale
 Definition
 Context
– Interconnections
 Scenarios
 Theory
 Conclusion
 Appendix
– Java: Class Loading
– Python: Inheritance
4/287
Outline
 Rationale
 Definition
 Context
– Interconnections
 Scenarios
 Theory
 Conclusion
 Appendix
– Java: Class Loading
– Python: Inheritance
5/287
Use of instanceof
public abstract class Animal {
}
public class Cat extends Animal {
}
public class Dog extends Animal {
}
public class Expression {
public static String speak(final Animal anAnimal) {
final String sound;
if (anAnimal instanceof Dog) {
sound = "woof";
}
else if (anAnimal instanceof Cat) {
sound = "miaow";
}
else {
sound = "";
}
return sound;
}
public static void main(final String[] args) {
final Dog fido = new Dog();
System.out.println(Expression.speak(fido));
}
}
6/287
Use of instanceof
public abstract class Animal {
}
public class Cat extends Animal {
}
public class Dog extends Animal {
}
public class Expression {
public static String speak(final Animal anAnimal) {
final String sound;
if (anAnimal instanceof Dog) {
sound = "woof";
}
else if (anAnimal instanceof Cat) {
sound = "miaow";
}
else {
sound = "";
}
return sound;
}
public static void main(final String[] args) {
final Dog fido = new Dog();
System.out.println(Expression.speak(fido));
}
}
Must test the type of
the object at run-time
7/287
Use of instanceof
public abstract class Animal {
}
public class Cat extends Animal {
}
public class Dog extends Animal {
}
public class Expression {
public static String speak(final Animal anAnimal) {
final String sound;
if (anAnimal instanceof Dog) {
sound = "woof";
}
else if (anAnimal instanceof Cat) {
sound = "miaow";
}
else {
sound = "";
}
return sound;
}
public static void main(final String[] args) {
final Dog fido = new Dog();
System.out.println(Expression.speak(fido));
}
}
Must test the type of
the object at run-time
Breaks information
hiding of Cat and Dog
8/287
Use of instanceof
public abstract class Animal {
}
public class Cat extends Animal {
}
public class Dog extends Animal {
}
public class Expression {
public static String speak(final Animal anAnimal) {
final String sound;
if (anAnimal instanceof Dog) {
sound = "woof";
}
else if (anAnimal instanceof Cat) {
sound = "miaow";
}
else {
sound = "";
}
return sound;
}
public static void main(final String[] args) {
final Dog fido = new Dog();
System.out.println(Expression.speak(fido));
}
}
Must test the type of
the object at run-time
Breaks information
hiding of Cat and Dog
Requires
special case
9/287
Use of instanceof
 Reason
– Must bypass the compiler and virtual machine’s
choice of the method to call
– Remember that overloading is resolved by the
static type of the argument, not its run-time
type (cf. Week 2)
10/287
Use of instanceof
 Problem
“Don't repeat yourself” (DRY): “Every piece of
knowledge must have a single, unambiguous,
authoritative representation within a system.”
—Andy Hunt and Dave Thomas
(in The Pragmatic Programmer)
11/287
Use of instanceof
public abstract class Animal {
public abstract String speak();
}
public class Cat extends Animal {
@Override
public String speak() {
return "miaow";
}
}
public class Dog extends Animal {
@Override
public String speak() {
return "woof";
}
}
public class Expression {
public static void main(final String[] args) {
final Dog fido = new Dog();
System.out.println(fido.speak());
}
}
12/287
Use of instanceof
public abstract class Animal {
public abstract String speak();
}
public class Cat extends Animal {
@Override
public String speak() {
return "miaow";
}
}
public class Dog extends Animal {
@Override
public String speak() {
return "woof";
}
}
public class Expression {
public static void main(final String[] args) {
final Dog fido = new Dog();
System.out.println(fido.speak());
}
}
13/287
Use of instanceof
public class Cat {
public String speak() {
return "miaow";
}
}
public class Dog {
public String speak() {
return "woof";
}
}
public class Expression {
public static void main(final String[] args) throws
IllegalAccessException,
IllegalArgumentException,
InvocationTargetException {
final Dog fido = new Dog();
final Method[] method = Dog.class.getDeclaredMethods();
System.out.println(method[0].invoke(fido, new Object[0]));
}
}
14/287
Use of instanceof
public class Cat {
public String speak() {
return "miaow";
}
}
public class Dog {
public String speak() {
return "woof";
}
}
public class Expression {
public static void main(final String[] args) throws
IllegalAccessException,
IllegalArgumentException,
InvocationTargetException {
final Dog fido = new Dog();
final Method[] method = Dog.class.getDeclaredMethods();
System.out.println(method[0].invoke(fido, new Object[0]));
}
}
Discover method of
object of unrelated
classes
15/287
Plugins
 Plugins are external, user-defined pieces of
code loaded, used, and unloaded to benefit
from their features only when needed
 Problem
– Closed-world assumption (at compile-time and
runtime) leads to the need for a mechanism to
perform dynamic loading
16/287
Serialisation
 Serialisation is the process of translating
data structures or object state into a format
that can be stored (file, network…)
 Problem
– Information hiding prevents access to the
internals of the data structures and to the
complete object states
17/287
Debugging/Profiling
 Debugging/profiling are the processes of
monitoring the execution of a program
– To understand its behaviour
– To measure its space and time complexity
 Problem
– Accessing the internals of objects and
controlling the program to collect relevant data
18/287
Patching
 Patching is the process of changing the
behaviour of a class or an object
– To modify its behaviour
– To add new behaviour
 Problem
– Modifying the behaviour at run-time without the
need to recompile and restart the program
19/287
Outline
 Rationale
 Definition
 Context
– Interconnections
 Scenarios
 Theory
 Conclusion
 Appendix
– Java: Class Loading
– Python: Inheritance
20/287
Definition
 Reflection is the ability of a computer
program to examine and modify the
structure and behaviour of an object at
runtime
21/287
Use of instanceof
public abstract class Animal {
public abstract String speak();
}
public class Cat extends Animal {
@Override
public String speak() {
return "miaow";
}
}
public class Dog extends Animal {
@Override
public String speak() {
return "woof";
}
}
public class Expression {
public static void main(final String[] args) {
final Dog fido = new Dog();
System.out.println(fido.speak());
}
}
22/287
Use of instanceof
public abstract class Animal {
public abstract String speak();
}
public class Cat extends Animal {
@Override
public String miaow() {
return "miaow";
}
}
public class Dog extends Animal {
@Override
public String bark() {
return "woof";
}
}
public class Expression {
public static void main(final String[] args) {
final Dog fido = new Dog();
final Method[] method = Dog.class.getDeclaredMethods();
System.out.println(method[0].invoke(fido, new Object[0]));
}
}
23/287
Use of instanceof
public abstract class Animal {
public abstract String speak();
}
public class Cat extends Animal {
@Override
public String miaow() {
return "miaow";
}
}
public class Dog extends Animal {
@Override
public String bark() {
return "woof";
}
}
public class Expression {
public static void main(final String[] args) {
final Dog fido = new Dog();
final Method[] method = Dog.class.getDeclaredMethods();
System.out.println(method[0].invoke(fido, new Object[0]));
}
}
Unrelated classes
24/287
Use of instanceof
public abstract class Animal {
public abstract String speak();
}
public class Cat extends Animal {
@Override
public String miaow() {
return "miaow";
}
}
public class Dog extends Animal {
@Override
public String bark() {
return "woof";
}
}
public class Expression {
public static void main(final String[] args) {
final Dog fido = new Dog();
final Method[] method = Dog.class.getDeclaredMethods();
System.out.println(method[0].invoke(fido, new Object[0]));
}
}
Unrelated classes
Choice at run-time
25/287
Use of instanceof
public abstract class Animal {
public abstract String speak();
}
public class Cat extends Animal {
@Override
public String miaow() {
return "miaow";
}
}
public class Dog extends Animal {
@Override
public String bark() {
return "woof";
}
}
public class Expression {
public static void main(final String[] args) {
final Dog fido = new Dog();
final Method[] method = Dog.class.getDeclaredMethods();
System.out.println(method[0].invoke(fido, new Object[0]));
}
}
Unrelated classes
Choice at run-time
26/287
Outline
 Rationale
 Definition
 Context
– Interconnections
 Scenarios
 Theory
 Conclusion
 Appendix
– Java: Class Loading
– Python: Inheritance
27/287
Context
 Reflection
– Ability of a computer program to examine and
modify the structure and behaviour of an object
at runtime
28/287
Context
 Reflection
– Theoretical interest
• What is an interpreter?
Brian Cantwell Smith “Procedural Reflection in
Programming Languages” (Ph.D. thesis, 1982)
– Practical interest
• Libraries
• Frameworks
29/287
Context
 Reflection
– Theoretical interest
• What is an interpreter?
Brian Cantwell Smith “Procedural Reflection in
Programming Languages” (Ph.D. thesis, 1982)
– Practical interest
• Libraries
• Frameworks
30/287
Context
 Reflection
– Theoretical interest
• What is an interpreter?
Brian Cantwell Smith “Procedural Reflection in
Programming Languages” (Ph.D. thesis, 1982)
– Practical interest
• Libraries
• Frameworks
31/287
Context
 Libraries
– Collections of data structures and algorithms
(possibly encapsulated in classes) used to
develop and run programs
 Frameworks
– Reusable sets of libraries, tools, and
conventions used to develop and run programs
32/287
Interconnections
 Clients–Libraries/Frameworks
– Linking
– Forking
– Inter-process communication
– Subclassing
– Dynamic loading/invoking
33/287
Interconnections
 Linking
(Contrast with virtual machines)
– Typically C/C++
– Several object files (.o)
– One executable (.exe)
34/287
Interconnections
 Forking
– Typical in most
languages
– Process duplication
• Is a real duplication
• Creates a new OS
process
final StringBuffer commandLine = new StringBuffer();
commandLine.append("..DOTbindotty ");
commandLine.append(aFilePath);
final Process process =
Runtime.getRuntime().exec(commandLine.toString());
final OutputMonitor errorStreamMonitor =
new OutputMonitor(...,process.getErrorStream(),...);
errorStreamMonitor.start();
final OutputMonitor inputStreamMonitor =
new OutputMonitor(...,process.getInputStream(),...);
inputStreamMonitor.start();
try {
process.waitFor();
}
catch (final InterruptedException ie) {
ie.printStackTrace(
Output.getInstance().errorOutput());
}
if (process.exitValue() != 0) {
...
}
35/287
Interconnections
 IPC
– Typical in most languages
– Use remote procedure calls
– Use well-defined protocols
• COM
• CORBA
• XML-RPC
– Web services
36/287
Interconnections
package net.ptidej.rpc;
import java.net.URL;
import org.apache.xmlrpc.client.XmlRpcClient;
import org.apache.xmlrpc.client.XmlRpcClientConfigImpl;
public class Client {
public static void main(final String[] args)
throws Exception {
final XmlRpcClientConfigImpl config =
new XmlRpcClientConfigImpl();
config.setServerURL(
new URL("http://127.0.0.1:8080/xmlrpc"));
final XmlRpcClient client = new XmlRpcClient();
client.setConfig(config);
final Object[] params = new Object[] {
new Integer(33), new Integer(9) };
final Integer result = (Integer)
client.execute("Calculator.add", params);
System.out.println(result);
}
}
package net.ptidej.rpc;
import org.apache.xmlrpc.server.PropertyHandlerMapping;
import org.apache.xmlrpc.server.XmlRpcServer;
import org.apache.xmlrpc.webserver.WebServer;
public class Server {
public static void main(final String[] args)
throws Exception {
final WebServer webServer = new WebServer(8080);
final XmlRpcServer xmlRpcServer =
webServer.getXmlRpcServer();
final PropertyHandlerMapping phm =
new PropertyHandlerMapping();
phm.addHandler("Calculator", Calculator.class);
xmlRpcServer.setHandlerMapping(phm);
webServer.start();
}
}
package net.ptidej.rpc;
public class Calculator {
public int add(final int i1, final int i2) {
return i1 + i2;
}
public int sub(final int i1, final int i2) {
return i1 - i2;
}
}
37/287
Interconnections
 Subclassing
– Typical in most object-
oriented languages
– Structural, static relation
public class OutputMonitor extends Thread {
...
public OutputMonitor(...) {
this.setName(threadName);
this.setPriority(Thread.MAX_PRIORITY);
...
}
public void run() {
try {
int value = 0;
byte[] bytes;
char lastWrittenChar;
while ((value = this.inputStream.read()) > 0) {
synchronized (System.err) {
synchronized (System.out) {
if (value != 13 && value != 10) {
lastWrittenChar = (char) value;
...
}}
}
}
catch (final IOException ioe) {
...
38/287
Interconnections
 Subclassing
– Hooks and templates
• Hot spots = hooks
• Frozen spots = templates
– Hooks are typically abstract methods
– Templates typically use hooks
39/287
Interconnections
 Subclassing
– Hooks and templates
• JUnit
40/287
Interconnections
 Template
 Hooks
public abstract class TestCase
extends Assert implements Test {
public void runBare() throws Throwable {
setUp();
try {
runTest();
}
finally {
tearDown();
}
}
protected void setUp() throws Exception {
}
protected void tearDown() throws Exception {
}
...
}
41/287
Interconnections
 Subclassing
– Heavily used in object-oriented programs
– Heavily used in design patterns
(Only Singleton does not explicitly use subclassing)
• Abstract Factory
• Composite
• Decorator
• Observer
• Visitor
42/287
Interconnections
 Dynamic loading
– In different programming languages (but not all),
it is the possibility to load, use, and unload a
piece of code at runtime
– In Java, it is the possibility to load and unload
a class and to choose and invoke its methods
(and to access its fields…) at runtime
43/287
Interconnections
 Poor man’s profiler
– Calls the main() method of a class whose name is
given at runtime, by the user
– Displays the time spent in the called method
public final class PoorManProfiler {
public static void main(final String[] args) {
try {
final Class toBeRun = Class.forName(args[0]);
final Method mainMethod =
toBeRun.getMethod("main", new Class[] { String[].class });
final long startTime = System.currentTimeMillis();
mainMethod.invoke(null, new Object[] { new String[0] });
final long endTime = System.currentTimeMillis();
System.out.println();
System.out.println(endTime - startTime);
}
catch (final Exception e) {
e.printStackTrace();
}
}
}
44/287
Return to Reflection
 Reflection enables dynamic loading
– Reflection  dynamic loading
– Dynamic loading  Reflection
• Think of dynamically-loaded shared libraries in
C-based operating systems, such as AmigaOS,
Linux, UN*X, Windows…
⁄
45/287
Outline
 Rationale
 Definition
 Context
– Interconnections
 Scenarios
 Theory
 Conclusion
 Appendix
– Java: Class Loading
– Python: Inheritance
46/287
Scenarios
 Original problem
– Different interpretations
– Different contexts
 Four scenarios
 Three programming languages
47/287
Scenarios
 Scenario 1: invoke an arbitrary method on
an object (see the problems with
instanceof and plugins)
– Given a class C
– Given an object o, instance of C
– Identify all the methods available on o
– Invoke a method using its name foo
48/287
Scenarios
 Scenario 2: access the complete (including
private) state of an object (see the problem
with serialisation)
– Given an object o, instance of C
– Save on disk the complete state of o
– Restore from disk the object o at a later time
49/287
Scenarios
 Scenario 3: count the number of instances of
a class created at runtime (see the problem
with debugging/profiling)
– Given a class C
– Record the number of its instances ever created
– Report this number when the program ends
50/287
Scenarios
 Scenario 4: patch the method of a class to
change its behaviour (see the problem with
patching)
– Given an object o, instance of C
– Without changing o or C
– Change the behaviour of o.foo()
51/287
Scenarios Java
Smalltalk
C++
Python
52/287
Scenarios
53/287
Scenarios
 Scenario 1:
– Given a class C
– Given an object o, instance of C
– Identify all the methods available on o
– Invoke a method using its name foo
public class C {
private int i;
public C(final int anInt) {
this.i = anInt;
}
public void foo(final String s) {
System.out.print(s);
System.out.println(this.i);
}
}
54/287
Scenarios
 Scenario 1:
– Given a class C
– Given an object o, instance of C
– Identify all the methods available on o
– Invoke a method using its name foo
Identify all the methods available on o
foo
getClass
hashCode
equals
toString
notify
notifyAll
wait
wait
wait
Invoke a method using its name foo
This is foo: 42
55/287
Scenarios
 Scenario 1:
– Given a class C
– Given an object o, instance of C
– Identify all the methods available on o
– Invoke a method using its name foo
final C o = new C(42);
System.out.println("Identify all the methods available on o");
final Class<?> classOfO = o.getClass();
final Method[] methodsOfC = classOfO.getMethods();
for (int i = 0; i < methodsOfC.length; i++) {
final Method method = methodsOfC[i];
System.out.print('t');
System.out.println(method.getName());
}
System.out.println("Invoke a method using its name foo");
final Method fooMethod = classOfO.getMethod("foo", new Class[] { String.class });
fooMethod.invoke(o, new Object[] { "tThis is foo: " });
56/287
Scenarios
 Scenario 1:
– Given a class C
– Given an object o, instance of C
– Identify all the methods available on o
– Invoke a method using its name foo
Identify all the methods available on o
foo
getClass
hashCode
equals
toString
notify
notifyAll
wait
wait
wait
Invoke a method using its name foo
This is foo: 42
57/287
Scenarios
 Scenario 2:
– Given an object o, instance of C
– Save on disk the complete state of o
– Restore from disk the object o at a later time
public class C {
private int i;
public C() {
this(-1);
}
public C(final int anInt) {
this.i = anInt;
}
public void foo(final String s) {
System.out.print(s);
System.out.println(this.i);
}
}
58/287
Scenarios
 Scenario 2:
– Given an object o, instance of C
– Save on disk the complete state of o
– Restore from disk the object o at a later time
Save on disk the complete state of o
i = 42
Restore from disk the object o at a later time
This is foo on o2: 43
59/287
Scenarios
 Scenario 2:
– Given an object o, instance of C
– Save on disk the complete state of o
– Restore from disk the object o at a later time
final C o1 = new C(42);
System.out.println("Save on disk the complete state of o");
final Class<?> classOfO = o1.getClass();
final Field[] fieldsOfC = classOfO.getDeclaredFields();
for (int i = 0; i < fieldsOfC.length; i++) {
final Field field = fieldsOfC[i];
field.setAccessible(true);
System.out.print('t' + field.getName());
System.out.println(" = " + field.getInt(o1));
}
System.out.println("Restore from disk the object o at a later time");
final C o2 = (C) classOfO.newInstance();
final Field fieldiOfC = classOfO.getDeclaredField("i");
fieldiOfC.setAccessible(true);
fieldiOfC.setInt(o2, 43);
o2.foo("tThis is foo on o2: ");
60/287
Scenarios
 Scenario 2:
– Given an object o, instance of C
– Save on disk the complete state of o
– Restore from disk the object o at a later time
Save on disk the complete state of o
i = 42
Restore from disk the object o at a later time
This is foo on o2: 43
61/287
Scenarios
 Scenario 3:
– Given a class C
– Record the numbers of its instance ever created
– Report this number when the program ends
public class C {
private static int numberOfInstances;
public static int getNumberOfInstances() {
return C.numberOfInstances;
}
private int i;
public C() {
this(-1);
}
public C(final int anInt) {
C.numberOfInstances++;
this.i = anInt;
}
public void foo(final String s) {
System.out.print(s);
System.out.println(this.i);
}
}
62/287
Scenarios
 Scenario 3:
net.ptidej.reflection.scenario3.C@150bd4d
net.ptidej. reflection.scenario3.C@1bc4459
net.ptidej.reflection.scenario3.C@12b6651
3
– Given a class C
– Record the numbers of its instance ever created
– Report this number when the program ends
63/287
Scenarios
 Scenario 3:
public class Main {
public static void main(final String[] args) {
final C o1 = new C(42);
final C o2 = new C(1);
final C o3 = new C(100);
System.out.println(o1 + "n" + o2 + 'n' + o3);
System.out.println(C.getNumberOfInstances());
}
}
– Given a class C
– Record the numbers of its instance ever created
– Report this number when the program ends
64/287
Scenarios
 Scenario 3:
net.ptidej.reflection.scenario3.C@150bd4d
net.ptidej.reflection.scenario3.C@1bc4459
net.ptidej.reflection.scenario3.C@12b6651
3
– Given a class C
– Record the numbers of its instance ever created
– Report this number when the program ends
65/287
Scenarios
 Scenario 3:
net.ptidej.reflection.scenario3.C@150bd4d
net.ptidej.reflection.scenario3.C@1bc4459
net.ptidej.reflection.scenario3.C@12b6651
3
To fulfill this scenario,
we must modify C
– Given a class C
– Record the numbers of its instance ever created
– Report this number when the program ends
66/287
Scenarios
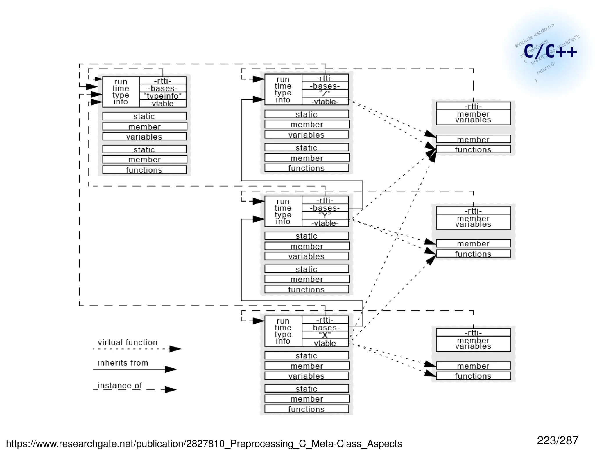
 Class Class is a metaclass
– It describes other classes
 Class Method is a class
– It describes methods
 Class Field is a class
– It describes fields
67/287
Scenarios
 Class Class is a metaclass
– It allows to reify classes
 Class Method is a class
– It allows to reify methods, these language
constructs become first-class entities
 Class Field is a class
– It allows to reify fields , these language
constructs become first-class entities
68/287
Scenarios
 Class Class is a metaclass
– It allows to reify classes
 Class Method is a class
– It allows to reify methods, these language
constructs become first-class entities
 Class Field is a class
– It allows to reify fields, these language
constructs become first-class entities
69/287
Scenarios
 Class Class is a metaclass
– It allows to reify classes
 Class Method is a class
– It allows to reify methods, these language
constructs become first-class entities
 Class Field is a class
– It allows to reify fields, these language
constructs become first-class entities
Reification is the process of
making available an implicit
construct of a language
70/287
Scenarios
 We never modified class Class
– We only used it to obtain the methods and fields
declared by particular classes, e.g., C
 We used static fields and methods to count
number of instances
71/287
Scenarios
 Scenario 4:
public interface I {
public void foo(final String s);
}
public class C implements I {
private int i;
public C(final int anInt) {
this.i = anInt;
}
public void foo(final String s) {
System.out.print(s);
System.out.println(this.i);
}
}
– Given an object o, instance of C
– Without changing o or C
– Change the behaviour of o.foo()
72/287
Scenarios
 Scenario 4:
This is o: 42
Forwarding method: "foo"
Original arguments: "This is o: "
New arguments: "THIS IS O: "
THIS IS O: 42
– Given an object o, instance of C
– Without changing o or C
– Change the behaviour of o.foo()
73/287
Scenarios
 Scenario 4:
final I o = new C(42);
o.foo("This is o: ");
final InvocationHandler handler = new InvokationHandler(o);
final I proxy =
(I) Proxy.newProxyInstance(
I.class.getClassLoader(),
new Class[] { I.class },
handler);
Assert.assertTrue(proxy instanceof I);
Assert.assertFalse(proxy instanceof C);
Assert.assertTrue(proxy.equals(o));
proxy.foo("This is o: ");
– Given an object o, instance of C
– Without changing o or C
– Change the behaviour of o.foo()
74/287
Scenarios

Scenario
4:
public class InvokationHandler implements InvocationHandler {
private final I i;
public InvokationHandler(final I aConcreteImplementationOfI) {
this.i = aConcreteImplementationOfI;
}
public Object invoke(
final Object aProxy,
final Method aMethod,
final Object[] someArgs) throws Throwable {
if (aMethod.getName().equals("foo")) {
final String arg = (String) someArgs[0];
final String newArg = arg.toUpperCase();
System.out.print("Forwarding method: "");
System.out.print(aMethod.getName());
System.out.print(""ntOriginal arguments: "");
System.out.print(arg);
System.out.print(""ntNew arguments: "");
System.out.print(newArg);
System.out.println('"');
this.i.foo(newArg);
return null;
}
else {
return aMethod.invoke(this.i, someArgs);
}
}
}
–
Given
an
object
o,
instance
of
C
–
Without
changing
o
or
C
–
Change
the
behaviour
of
o.foo()
75/287
Scenarios
 Scenario 4:
final I o = new C(42);
o.foo("This is o: ");
final InvocationHandler handler = new InvokationHandler(o);
final I proxy =
(I) Proxy.newProxyInstance(
I.class.getClassLoader(),
new Class[] { I.class },
handler);
Assert.assertTrue(proxy instanceof I);
Assert.assertFalse(proxy instanceof C);
Assert.assertTrue(proxy.equals(o));
proxy.foo("This is o: ");
– Given an object o, instance of C
– Without changing o or C
– Change the behaviour of o.foo()
76/287
Scenarios
 Scenario 4:
final I o = new C(42);
o.foo("This is o: ");
final InvocationHandler handler = new InvokationHandler(o);
final I proxy =
(I) Proxy.newProxyInstance(
I.class.getClassLoader(),
new Class[] { I.class },
handler);
Assert.assertTrue(proxy instanceof I);
Assert.assertFalse(proxy instanceof C);
Assert.assertTrue(proxy.equals(o));
proxy.foo("This is o: ");
Properties of the
proxy ensured by
the Java VM
– Given an object o, instance of C
– Without changing o or C
– Change the behaviour of o.foo()
77/287
Scenarios
78/287
Scenarios
 Smalltalk
– Everything is an object
79/287
Scenarios
 Smalltalk
– Everything is an object
– Everything is an object, really
static
80/287
Scenarios
 Smalltalk
– SmalltalkImage is the class that “represent[s]
the current image and runtime environment,
including system organization, the virtual
machine, object memory, plugins, and source
files. [Its] instance variable #globals is a
reference to the system dictionary of global
variables and class names. [Its] singleton
instance is called Smalltalk.”
81/287
Scenarios
 Smalltalk
– Object is “the root class for almost all of the
other classes in the class hierarchy. […] Class
Object provides default behavior common to
all normal objects, such as access, copying,
comparison, error handling, message sending,
and reflection. Also utility messages that all
objects should respond to are defined here.”
82/287
Scenarios
 Smalltalk
– Class “[adds] instance-specific behavior to
various class-describing objects in the system.
This typically includes messages for initializing
class variables and instance creation messages
particular to a class. There is only one instance
of a particular Metaclass, namely the class
which is being described.”
83/287
Scenarios
 Scenario 1:
– Given a class C
– Given an object o, instance of C
– Identify all the methods available on o
– Invoke a method using its name foo
Object subclass: #C
instanceVariableNames: 'i'
classVariableNames: ''
poolDictionaries: ''
category: 'CSE3009'.
C class compile: 'newWithi: anInt
^(self new) i: anInt ; yourself.'.
C compile: 'foo: aText
Transcript show: aText.
Transcript show: i.
Transcript cr.'.
C compile: 'i: anInt
i := anInt.'.
84/287
Scenarios
 Scenario 1:
– Given a class C
– Given an object o, instance of C
– Identify all the methods available on o
– Invoke a method using its name foo
Identify all the methods available on o
an IdentitySet(#handles: #longPrintString #actionMap
#hasContentsInExplorer [...] #foo: [...] #i: [...]
#creationStamp)
Invoke a method using its name foo
This is foo: 42
85/287
Scenarios
 Scenario 1:
– Given a class C
– Given an object o, instance of C
– Identify all the methods available on o
– Invoke a method using its name foo
|o|
o := C newWithi: 42.
Transcript show: 'Identify all the methods available on o' ; cr.
Transcript show: C allSelectors ; cr.
Transcript show: 'Invoke a method using its name foo' ; cr.
(C compiledMethodAt: #foo:) valueWithReceiver: o arguments: #('This is foo: ').
86/287
Scenarios
 Scenario 1:
– Given a class C
– Given an object o, instance of C
– Identify all the methods available on o
– Invoke a method using its name foo
|o|
o := C newWithi: 42.
Transcript show: 'Identify all the methods available on o' ; cr.
Transcript show: C allSelectors ; cr.
Transcript show: 'Invoke a method using its name foo' ; cr.
(C compiledMethodAt: #foo:) valueWithReceiver: o arguments: #('This is foo: ').
Simple and straightforward
87/287
Scenarios
 Scenario 2:
– Given an object o, instance of C
– Save on disk the complete state of o
– Restore from disk the object o at a later time
Object subclass: #C
instanceVariableNames: 'i'
classVariableNames: ''
poolDictionaries: ''
category: 'CSE3009'.
C class compile: 'newWithi: anInt
^(self new) i: anInt ; yourself.'.
C compile: 'foo: aText
Transcript show: aText.
Transcript show: i.
Transcript cr.'.
C compile: 'i: anInt
i := anInt.'.
88/287
Scenarios
 Scenario 2:
– Given an object o, instance of C
– Save on disk the complete state of o
– Restore from disk the object o at a later time
Save on disk the complete state of o
42
Restore from disk the object o at a later time
This is foo on o2: 43
89/287
Scenarios
 Scenario 2:
– Given an object o, instance of C
– Save on disk the complete state of o
– Restore from disk the object o at a later time
|o1 o2|
o1 := C newWithi: 42.
Transcript show: 'Save on disk the complete state of o' ; cr.
Transcript show: (o1 instVarAt: 1) ; cr.
Transcript show: 'Restore from disk the object o at a later time' ; cr.
o2 := C new.
o2 instVarNamed: 'i' put: 43.
o2 foo: 'This is foo on o2: '.
90/287
Scenarios
 Scenario 2:
– Given an object o, instance of C
– Save on disk the complete state of o
– Restore from disk the object o at a later time
|o1 o2|
o1 := C newWithi: 42.
Transcript show: 'Save on disk the complete state of o' ; cr.
Transcript show: (o1 instVarAt: 1) ; cr.
Transcript show: 'Restore from disk the object o at a later time' ; cr.
o2 := C new.
o2 instVarNamed: 'i' put: 43.
o2 foo: 'This is foo on o2: '.
Again, simple and straightforward
91/287
Scenarios
 Scenario 2:
– Pharo (a recent implementation of Smalltalk)
provides is a general object serialiser that can
serialise any object
– Uses reflection to implement these methods!
– Given an object o, instance of C
– Save on disk the complete state of o
– Restore from disk the object o at a later time
1@2 serializeToFileNamed: 'hello.fuel'.
FLMaterializer materializeFromFileNamed: 'hello.fuel'
Thanks to Marcus Denker for pointing out these helper methods
92/287
Scenarios
 Scenario 3:
Object subclass: #C
instanceVariableNames: 'i'
classVariableNames: 'NumberOfInstances'
poolDictionaries: ''
category: 'CSE3009'.
C class compile: 'newWithi: anInt
^(self new) i: anInt ; yourself.'.
C compile: 'foo: aText
Transcript show: aText.
Transcript show: i.
Transcript cr.'.
C compile: 'i: anInt
i := anInt.'.
– Given a class C
– Record the numbers of its instance ever created
– Report this number when the program ends
93/287
Scenarios
 Scenario 3:
Object subclass: #C
instanceVariableNames: 'i'
classVariableNames: 'NumberOfInstances'
poolDictionaries: ''
category: 'CSE3009'.
C class compile: 'newWithi: anInt
^(self new) i: anInt ; yourself.'.
C compile: 'foo: aText
Transcript show: aText.
Transcript show: i.
Transcript cr.'.
C compile: 'i: anInt
i := anInt.'.
– Given a class C
– Record the numbers of its instance ever created
– Report this number when the program ends
Only difference with
Scenarios 1 and 2
94/287
Scenarios
 Scenario 3:
C class compile: 'newWithi: anInt
^(self new) i: anInt ; yourself.'.
C compile: 'foo: aText
Transcript show: aText.
Transcript show: i.
Transcript cr.'.
C compile: 'i: anInt
i := anInt.'.
– Given a class C
– Record the numbers of its instance ever created
– Report this number when the program ends
95/287
Scenarios
 Scenario 3:
C class compile: 'newWithi: anInt
^(self new) i: anInt ; yourself.'.
C compile: 'foo: aText
Transcript show: aText.
Transcript show: i.
Transcript cr.'.
C compile: 'i: anInt
i := anInt.'.
Same as Scenarios 1 and 2
– Given a class C
– Record the numbers of its instance ever created
– Report this number when the program ends
96/287
Scenarios
 Scenario 3:
C class compile: 'initialize
NumberOfInstances := 0.'.
C class compile: 'new
NumberOfInstances := NumberOfInstances + 1.
^ self basicNew initialize.'.
C class compile: 'numberOfInstances
^ NumberOfInstances.'.
– Given a class C
– Record the numbers of its instance ever created
– Report this number when the program ends
97/287
Scenarios
 Scenario 3:
C class compile: 'initialize
NumberOfInstances := 0.'.
C class compile: 'new
NumberOfInstances := NumberOfInstances + 1.
^ self basicNew initialize.'.
C class compile: 'numberOfInstances
^ NumberOfInstances.'.
– Given a class C
– Record the numbers of its instance ever created
– Report this number when the program ends
“Write access” to the metaclass
98/287
Scenarios
 Scenario 3:
|o1 o2 o3|
C initialize.
o1 := C newWithi: 42.
o2 := C newWithi: 1.
o3 := C newWithi: 100.
Transcript show: o1 ; show: ' ' ; show: o2 ; show: ' ' ; show: o3 ; cr.
Transcript show: C numberOfInstances.
– Given a class C
– Record the numbers of its instance ever created
– Report this number when the program ends
99/287
Scenarios
 Scenario 3:
a C a C a C
3
– Given a class C
– Record the numbers of its instance ever created
– Report this number when the program ends
100/287
Scenarios
 Scenario 3:
a C a C a C
3
To fulfill this
scenario, we modified
C class not C
– Given a class C
– Record the numbers of its instance ever created
– Report this number when the program ends
101/287
Scenarios
 Scenario 3:
In Smalltalk, each class has one anonymous
meta-class, which can be modified
• Adding new variables and methods which are thus
class variables and class methods
• These methods apply on the class, these fields
belong to the class (thus unique)
– Given a class C
– Record the numbers of its instance ever created
– Report this number when the program ends
102/287
Scenarios
 Scenario 3:
– What about a subclass D of C?
– How would its instances be counted?
a C a C a C
3
– Given a class C
– Record the numbers of its instance ever created
– Report this number when the program ends
Thanks to Christophe Dony for suggesting this use of class vs. class instance variables
103/287
Scenarios
 Scenario 3:
– In C++ and Java: static = global
• The class variables is shared by all the instances of
its declaring class… and its subclasses!
final D o4 = new D();
// Eclipse advises to use C to call getNumberOfInstances().
System.out.println(o4);
System.out.println(D.getNumberOfInstances());
– Given a class C
– Record the numbers of its instance ever created
– Report this number when the program ends
104/287
Scenarios
 Scenario 3:
– In Smalltalk: class vs. class instance
• Class variable vs. class instance variable
– A class variable is shared by all the instance of the
class and all the instances of its subclasses
– A class instance variable is unique to each class,
inherited from the super-class, like instance variables
C class instanceVariableNames:
'IndividualClassNumberOfInstances'
– Given a class C
– Record the numbers of its instance ever created
– Report this number when the program ends
105/287
Scenarios
 Scenario 3:
– In Smalltalk: class vs. class instance
C subclass: #D
instanceVariableNames: ''
classVariableNames: ''
poolDictionaries: ''
category: 'Ptidej'.
D class compile: 'initialize
IndividualClassNumberOfInstances := 0.'.
D class compile: 'new
NumberOfInstances := NumberOfInstances + 1.
IndividualClassNumberOfInstances := IndividualClassNumberOfInstances + 1.
^ self basicNew initialize.'.
D class compile: 'numberOfInstances
^ NumberOfInstances.'.
D class compile: 'individualClassNumberOfInstances
^ IndividualClassNumberOfInstances.'.
– Given a class C
– Record the numbers of its instance ever created
– Report this number when the program ends
106/287
Scenarios
 Scenario 3:
– In Smalltalk: class vs. class instance
| o4 |
D initialize.
o4 := D new.
Transcript show: o4 ; cr.
Transcript show: C numberOfInstances ; cr.
Transcript show: D numberOfInstances ; cr.
Transcript show: D individualClassNumberOfInstances ; cr.
– Given a class C
– Record the numbers of its instance ever created
– Report this number when the program ends
a D
4
4
1
107/287
Scenarios
 Scenario 3:
– In Java: the JVM contains the world
• Possible to connect to a JVM using the Java Debug
Interface of the Java Platform Debug Architecture
• Possible to reify the classes existing in the remote
JVM and to obtain their instances
com.sun.jdi.ReferenceType.instances(long)
• Special feature of the JVM, “outside” of the normal
constructs of the language
– Given a class C
– Record the numbers of its instance ever created
– Report this number when the program ends
http://stackoverflow.com/questions/1947122/
is-there-a-simple-way-of-obtaining-all-object-instances-of-a-specific-class-in-j/1947200#1947200
108/287
Scenarios
 Scenario 3:
– In Smalltalk: the image contains the world
• Possible to ask it all the instances of a particular class
or all the instances currently in memory
Transcript show: (C allInstances size).
– Given a class C
– Record the numbers of its instance ever created
– Report this number when the program ends
Thanks to Marcus Denker for pointing out this solution
109/287
Scenarios
 Scenario 4:
– Given an object o, instance of C
– Without changing o or C
– Change the behaviour of o.foo()
Object subclass: #C
instanceVariableNames: 'i'
classVariableNames: ''
poolDictionaries: ''
category: 'CSE3009'.
C class compile: 'newWithi: anInt
^(self new) i: anInt ; yourself.'.
C compile: 'foo: aText
Transcript show: aText.
Transcript show: i.
Transcript cr.'.
C compile: 'i: anInt
i := anInt.'.
110/287
Scenarios
 Scenario 4:
– Given an object o, instance of C
– Without changing o or C
– Change the behaviour of o.foo()
This is o: 42
Intercepting message send: foo:
Original arguments: This is o:
New arguments: THIS IS O:
THIS IS O: 42
111/287
Scenarios
 Scenario 4:
Several choices
• ObjectWrappers: http://magaloma.seasidehosting.st/
Kernel#ObjectTracer
• MethodWrappers: http://pharo.gforge.inria.fr/
PBE1/PBE1ch15.html
• Reflectivity: http://scg.unibe.ch/Research/Reflectivity
• …
– Given an object o, instance of C
– Without changing o or C
– Change the behaviour of o.foo()
112/287
Scenarios
 Scenario 4:
Several choices
• ObjectWrappers: http://magaloma.seasidehosting.st/
Kernel#ObjectTracer
• MethodWrappers: http://pharo.gforge.inria.fr/
PBE1/PBE1ch15.html
• Reflectivity: http://scg.unibe.ch/Research/Reflectivity
• …
– Given an object o, instance of C
– Without changing o or C
– Change the behaviour of o.foo()
113/287
Scenarios
 Scenario 4:
– Given an object o, instance of C
– Without changing o or C
– Change the behaviour of o.foo()
| o aWrapper |
o := C newWithi: 42.
o foo: 'This is o: '.
aWrapper := WrapperForC on: o.
"o become: aWrapper."
aWrapper foo: 'This is o: '.
aWrapper xxxUnTrace.
114/287
 Scenario 4:
– Given an object o, instance of C
– Without changing o or C
– Change the behaviour of o.foo()
ObjectTracer subclass: #WrapperForC
instanceVariableNames: ''
classVariableNames: ''
poolDictionaries: ''
category: 'CSE3009'.
WrapperForC compile: 'doesNotUnderstand: aMessage
"Intercept the selector foo:"
| sel arg newArg |
sel := aMessage selector.
sel = ''foo:'' ifTrue: [
arg := (aMessage arguments) at: 1.
newArg := arg asUppercase.
Transcript show: ''Intercepting message send: '' ; show: sel ; cr.
Transcript tab ; show: ''Original arguments: '' ; show: arg ; cr.
Transcript tab ; show: ''New arguments: '' ; show: newArg ; cr.
aMessage argument: newArg.
aMessage sendTo: (self xxxViewedObject)
]
ifFalse: [
"Transcript show: aMessage."
]'.
115/287
Scenarios
 Scenario 4:
– Given an object o, instance of C
– Without changing o or C
– Change the behaviour of o.foo()
This is o: 42
Intercepting message send: foo:
Original arguments: This is o:
New arguments: THIS IS O:
THIS IS O: 42
| o aWrapper |
o := C newWithi: 42.
o foo: 'This is o: '.
aWrapper := WrapperForC on: o.
"o become: aWrapper."
aWrapper foo: 'This is o: '.
aWrapper xxxUnTrace.
116/287
Scenarios
 Scenario 4:
– We created the class WrappedForC that does
not understand many messages (as subclass
of ProtoObject)
– We wrapped an instance of WrappedForC
around o and use doesNotUnderstand: to
proxy messages
– Given an object o, instance of C
– Without changing o or C
– Change the behaviour of o.foo()
117/287
Scenarios
 Scenario 4:
– We created the class WrappedForC that does
not understand many messages (as subclass
of ProtoObject)
– We wrapped an instance of WrappedForC
around o and use doesNotUnderstand: to
proxy messages
– Given an object o, instance of C
– Without changing o or C
– Change the behaviour of o.foo()
118/287
Scenarios
 Scenario 4:
Several choices
• ObjectWrappers: http://magaloma.seasidehosting.st/
Kernel#ObjectTracer
• MethodWrappers: http://pharo.gforge.inria.fr/
PBE1/PBE1ch15.html
• Reflectivity: http://scg.unibe.ch/Research/Reflectivity
• …
– Given an object o, instance of C
– Without changing o or C
– Change the behaviour of o.foo()
119/287
Scenarios
 Reflectivity
– Marcus Denker, RMOD Team, INRIA
Lille, and others
– Extensions to the standard reflection features of
Smalltalk (both structural and behavioural)
• Structural reflection is extended by sub-method
reflection: method bodies are first-class
• Behavioural reflection is provided by Geppetto, an
implementation of Partial Behavioural Reflection
120/287
Scenarios
 Scenario 4:
– Given an object o, instance of C
– Without changing o or C
– Change the behaviour of o.foo()
Object subclass: #C
instanceVariableNames: 'i'
classVariableNames: ''
poolDictionaries: ''
category: 'CSE3009'.
C class compile: 'newWithi: anInt
^(self new) i: anInt ; yourself.'.
C compile: 'foo: aText
Transcript show: aText.
Transcript show: i.
Transcript cr.'.
C compile: 'i: anInt
i := anInt.'.
121/287
Scenarios
 Scenario 4:
– Sub-method reflection
– Given an object o, instance of C
– Without changing o or C
– Change the behaviour of o.foo()
nodes := (C>>#foo:) sends select: [:each |
((each selector ~= #show:)
or: (each arguments) size ~= 1)
ifTrue: [ false ]
ifFalse: [ (each arguments at: 1) name = 'aText'. ].
].
122/287
Scenarios
 Scenario 4:
– Meta-object
– Given an object o, instance of C
– Without changing o or C
– Change the behaviour of o.foo()
gpLink := GPLink metaObject: [:arg1 :node |
| newArg |
newArg := arg1 asUppercase.
Transcript show: 'Intercepting message send: '.
Transcript show: node ; cr.
Transcript tab ; show: 'Original arguments: '.
Transcript show: arg1 ; cr.
Transcript tab ; show: 'New arguments: '.
Transcript show: newArg ; cr.
Transcript show: newArg.
].
gpLink control: #instead.
123/287
Scenarios
 Scenario 4:
– Linking
– Given an object o, instance of C
– Without changing o or C
– Change the behaviour of o.foo()
o := C newWithi: 42.
o foo: 'This is o: '.
nodes do: [:node |
node link: gpLink].
o foo: 'This is o: '.
gpLink uninstall.
This is o: 42
Intercepting message send: foo:
Original arguments: This is o:
New arguments: THIS IS O:
THIS IS O: 42
124/287
Scenarios Java
Smalltalk
C++
Python
125/287
Scenarios
126/287
Scenarios
 Scenarios 1, 2, 3, and 4
More difficult to implement “as is”
• http://stackoverflow.com/questions/359237/why-does-
c-not-have-reflection
• http://www.open-std.org/jtc1/sc22/wg21/docs/papers/
2005/n1751.html
127/287
Scenarios
 Scenarios 1, 2, 3, and 4
Third-party solutions
• Mirror: http://kifri.fri.uniza.sk/~chochlik/mirror-
lib/html/index.html#introduction
• VisualStudio.NET: http://msdn.microsoft.com/en-
us/library/y0114hz2%28v=vs.110%29.aspx
• …
128/287
Scenarios
 Scenarios 1, 2, 3, and 4
Third-party solutions
• Mirror: http://kifri.fri.uniza.sk/~chochlik/mirror-
lib/html/index.html#introduction
• VisualStudio.NET: http://msdn.microsoft.com/en-
us/library/y0114hz2%28v=vs.110%29.aspx
• …
129/287
Scenarios
 Mirror
– Matúš Chochlík, University of Žilina,
Žilina, Slovakia
“[C]ompile-time and run-time meta-data
describing C++ constructs like namespaces,
types typedef-ined types, enums, classes
with their base classes, member variables,
constructors, member functions, etc.”
130/287
Scenarios
 Scenario 1:
– Given a class C
– Given an object o, instance of C
– Identify all the methods available on o
– Invoke a method using its name foo
namespace cse3009 {
class C {
private:
int i;
public:
C(const int _i) : i(_i) {
}
int get_i(void) const {
return this->i;
}
void set_i(const int _i) {
this->i = _i;
}
void foo(const std::string _s) const {
std::cout << _s << this->i << std::endl;
}
};
}
131/287
Scenarios
 Scenario 1:
– Given a class C
– Given an object o, instance of C
– Identify all the methods available on o
– Invoke a method using its name foo
Identify all the methods available on o
(The type of o is cse3009::C)
cse3009::C::i
cse3009::C::foo
Invoke a method using its name foo
This is foo: 42
132/287
Scenarios
 Scenario 1:
– Given a class C
– Given an object o, instance of C
– Identify all the methods available on o
– Invoke a method using its name foo
int main(void) {
cse3009::C * o = new cse3009::C(42);
std::cout << "Identify all the methods available on o" << std::endl;
identify_members(o);
std::cout << "Invoke a method using its name foo" << std::endl;
invoke_member_function(o);
return 0;
}
133/287
Scenarios
 Scenario 1:
– Given a class C
– Given an object o, instance of C
– Identify all the methods available on o
– Invoke a method using its name foo
template<typename O>
void identify_members(O * _o) {
using namespace mirror;
typedef MIRRORED_CLASS(O) meta_Class;
std::cout << "t(The type of o is " << meta_Class::full_name()
<< ")" << std::endl;
std::cout << "t";
mp::for_each_ii< all_member_variables<meta_Class> >(info_printer());
std::cout << std::endl << "t";
mp::for_each_ii< member_functions<meta_Class> >(info_printer());
std::cout << std::endl;
}
134/287
Scenarios
 Scenario 1:
– Given a class C
– Given an object o, instance of C
– Identify all the methods available on o
– Invoke a method using its name foo
template<typename O>
void invoke_member_function(O * _o) {
using namespace mirror;
typedef MIRRORED_CLASS(cse3009::C) meta_Class;
typedef mp::at_c<overloads<
mp::at_c<member_functions<meta_Class>, 0>::type>, 0>::type
meta_foo;
my_invoker_maker::invoker<meta_foo>::type invoker(
std::string("tThis is foo: "));
invoker.call_on(*_o);
}
135/287
Scenarios
 Mirror
– Provides essentially the same concepts and
features as java.lang.reflect of Java
– Uses templates and (manual) registration to
collect metadata that does not exist unless
manually created through macro preprocessing
136/287
Scenarios
 Scenario 1:
– Given a class C
– Given an object o, instance of C
– Identify all the methods available on o
– Invoke a method using its name foo
MIRROR_REG_BEGIN
MIRROR_QREG_GLOBAL_SCOPE_NAMESPACE(std)
MIRROR_REG_CLASS_BEGIN(struct, std, string)
MIRROR_REG_CLASS_END
MIRROR_QREG_GLOBAL_SCOPE_NAMESPACE(cse3009)
MIRROR_REG_CLASS_BEGIN(class, cse3009, C)
MIRROR_REG_CLASS_MEM_VARS_BEGIN
MIRROR_REG_CLASS_MEM_VAR_GET_SET(
private, _, int, i, _.get_i(), _.set_i(_i))
MIRROR_REG_CLASS_MEM_VARS_END
MIRROR_REG_MEM_FUNCTIONS_BEGIN
MIRROR_REG_MEM_OVLD_FUNC_BEGIN(foo)
MIRROR_REG_MEM_FUNCTION_BEGIN(public, _, void, foo, 1)
MIRROR_REG_MEM_FUNCTION_PARAM(std::string, _s)
MIRROR_REG_MEM_FUNCTION_END(1, _)
MIRROR_REG_MEM_OVLD_FUNC_END(foo)
MIRROR_REG_MEM_FUNCTIONS_END
MIRROR_REG_CLASS_END
MIRROR_REG_END
137/287
Scenarios
 Scenario 1:
– Given a class C
– Given an object o, instance of C
– Identify all the methods available on o
– Invoke a method using its name foo
template<class Unused>
struct my_manufacturer<std::string, Unused> {
const std::string s;
template<class ConstructionInfo>
inline my_manufacturer(const std::string _s,
const ConstructionInfo construction_info) : s(_s) {
}
void finish(std::string) const {
}
inline std::string operator()(void) const {
return s;
}
};
typedef mirror::invoker_maker<my_manufacturer, mirror::default_fact_suppliers,
my_enumerator, void> my_invoker_maker;
138/287
Scenarios
 Mirror
– Uses complex code that can be easily and
advantageously hidden in libraries
– Will possibly become part of Boost and the
standard reflection library for C++
• http://kifri.fri.uniza.sk/~chochlik/jtc1_sc22_wg21/
std_cpp_refl-latest.pdf
139/287
Scenarios
 Scenario 2:
namespace cse3009 {
class C {
private:
int i;
public:
C(const int _i) : i(_i) {
}
int get_i(void) const {
return this->i;
}
void set_i(const int _i) {
this->i = _i;
}
void foo(const std::string _s) const {
std::cout << _s << this->i << std::endl;
}
};
}
– Given an object o, instance of C
– Save on disk the complete state of o
– Restore from disk the object o at a later time
140/287
Scenarios
 Scenario 2:
– Given an object o, instance of C
– Save on disk the complete state of o
– Restore from disk the object o at a later time
Save on disk the complete state of o
(The type of o is cse3009::C)
cse3009::C::i = 42
Restore from disk the object o at a later time
43
141/287
Scenarios
 Scenario 2:
– Given an object o, instance of C
– Save on disk the complete state of o
– Restore from disk the object o at a later time
int main(void) {
cse3009::C * o = new cse3009::C(42);
std::cout << "Save on disk the complete state of o" << std::endl;
save_on_disk(o);
std::cout << "Restore from disk the object o at a later time" << std::endl;
restore_from_disk<cse3009::C>();
return 0;
}
142/287
Scenarios
 Scenario 2:
– Given an object o, instance of C
– Save on disk the complete state of o
– Restore from disk the object o at a later time
template<typename O>
void save_on_disk(O * _o) {
using namespace mirror;
typedef MIRRORED_CLASS(O)meta_Class;
std::cout << "t(The type of o is " <<
meta_Class::full_name() << ")" << std::endl << "t";
mp::for_each_ii<all_member_variables<meta_Class>>(
info_printer_variables<O>(*_o));
std::cout << std::endl;
}
143/287
Scenarios
 Scenario 2:
– Given an object o, instance of C
– Save on disk the complete state of o
– Restore from disk the object o at a later time
template<class O>
struct info_printer_variables {
O o;
inline info_printer_variables(O _o) : o(_o) {
}
template<class IterInfo>
void operator()(IterInfo) {
using namespace mirror;
std::cout << IterInfo::type::full_name()
<< " = " << IterInfo::type::get(o);
if (!IterInfo::is_last::value)
std::cout << ", ";
}
};
144/287
Scenarios
 Scenario 2:
– Given an object o, instance of C
– Save on disk the complete state of o
– Restore from disk the object o at a later time
template<class O>
struct info_printer_variables {
O o;
inline info_printer_variables(O _o) : o(_o) {
}
template<class IterInfo>
void operator()(IterInfo) {
using namespace mirror;
std::cout << IterInfo::type::full_name()
<< " = " << IterInfo::type::get(o);
if (!IterInfo::is_last::value)
std::cout << ", ";
}
};
Get the value of reflected variable
145/287
Scenarios
 Scenario 2:
– Given an object o, instance of C
– Save on disk the complete state of o
– Restore from disk the object o at a later time
template<typename O>
void restore_from_disk(void) {
using namespace mirror;
typedef typename my_factory_maker::factory<O>::type my_factory_type;
my_factory_type my_factory(43);
O o(my_factory());
std::cout << "t" << o.get_i() << std::endl;
}
146/287
Scenarios
 Scenario 2:
– Given an object o, instance of C
– Save on disk the complete state of o
– Restore from disk the object o at a later time
typedef mirror::factory_maker<
my_manufacturer,
mirror::default_fact_suppliers,
my_enumerator,
void> my_factory_maker;
147/287
Scenarios
 Scenario 2:
– Given an object o, instance of C
– Save on disk the complete state of o
– Restore from disk the object o at a later time
typedef mirror::factory_maker<
my_manufacturer,
mirror::default_fact_suppliers,
my_enumerator,
void> my_factory_maker;
Factory generating instances
of (possibly) different types
148/287
Scenarios
 Scenario 2:
– Given an object o, instance of C
– Save on disk the complete state of o
– Restore from disk the object o at a later time
template<class Unused>
struct my_manufacturer<void, Unused> {
template<typename Context>
my_manufacturer(int _value, Context) { }
void finish(int) { }
template<class ConstructionInfo>
inline int add_constructor(
int _value, ConstructionInfo) const {
return _value;
}
inline int index(void) {
return 0;
}
};
149/287
Scenarios
 Scenario 2:
– Given an object o, instance of C
– Save on disk the complete state of o
– Restore from disk the object o at a later time
template<class Unused>
struct my_manufacturer<void, Unused> {
template<typename Context>
my_manufacturer(int _value, Context) { }
void finish(int) { }
template<class ConstructionInfo>
inline int add_constructor(
int _value, ConstructionInfo) const {
return _value;
}
inline int index(void) {
return 0;
}
};
To pass on to
the constructor
150/287
template<class Product, typename IsEnum>
struct my_base_manufacturer {
Product x;
struct constr_param_name_printer {
template<class IterInfo>
inline void operator()(IterInfo) const {
if (!IterInfo::is_first::value)
std::cout << ", ";
std::cout << IterInfo::type::base_name();
}
};
struct constr_context_printer {
template<class IterInfo>
inline void operator()(IterInfo) const {
if (!IterInfo::is_first::value)
std::cout << "::";
std::cout << IterInfo::type::base_name();
}
};
template<class ConstructionInfo>
my_base_manufacturer(int tabs,
ConstructionInfo construction_info,
const Product& _x) : x(tabs) { }
void finish(int) {
}
inline Product operator()(void) {
return x;
}
};
template<class Product, class Unused>
struct my_enumerator :
my_base_manufacturer<Product, std::true_type> {
template<class ConstructionInfo>
inline my_enumerator(int tabs,
ConstructionInfo construction_info) :
my_base_manufacturer<Product, std::true_type>(
tabs, construction_info, Product()) { }
void finish(int) { }
inline Product operator()(void) {
return NULL;
}
};
template<class Product, class Unused>
struct my_manufacturer {
typedef typename mirror::factory_maker<
my_manufacturer,
mirror::default_fact_suppliers,
my_enumerator,
Unused> maker;
typename maker::template factory<Product>::type f;
template<class ConstructionInfo>
inline my_manufacturer(
int _value, ConstructionInfo construction_info) :
f(construction_info) { }
void finish(int) { }
inline Product operator()(void) {
return f();
}
};
151/287
template<class Product, typename IsEnum>
struct my_base_manufacturer {
Product x;
struct constr_param_name_printer {
template<class IterInfo>
inline void operator()(IterInfo) const {
if (!IterInfo::is_first::value)
std::cout << ", ";
std::cout << IterInfo::type::base_name();
}
};
struct constr_context_printer {
template<class IterInfo>
inline void operator()(IterInfo) const {
if (!IterInfo::is_first::value)
std::cout << "::";
std::cout << IterInfo::type::base_name();
}
};
template<class ConstructionInfo>
my_base_manufacturer(int tabs,
ConstructionInfo construction_info,
const Product& _x) : x(tabs) { }
void finish(int) {
}
inline Product operator()(void) {
return x;
}
};
template<class Product, class Unused>
struct my_enumerator :
my_base_manufacturer<Product, std::true_type> {
template<class ConstructionInfo>
inline my_enumerator(int tabs,
ConstructionInfo construction_info) :
my_base_manufacturer<Product, std::true_type>(
tabs, construction_info, Product()) { }
void finish(int) { }
inline Product operator()(void) {
return NULL;
}
};
template<class Product, class Unused>
struct my_manufacturer {
typedef typename mirror::factory_maker<
my_manufacturer,
mirror::default_fact_suppliers,
my_enumerator,
Unused> maker;
typename maker::template factory<Product>::type f;
template<class ConstructionInfo>
inline my_manufacturer(
int _value, ConstructionInfo construction_info) :
f(construction_info) { }
void finish(int) { }
inline Product operator()(void) {
return f();
}
};
Less complex than it looks!
152/287
template<class Product, typename IsEnum>
struct my_base_manufacturer {
Product x;
struct constr_param_name_printer {
template<class IterInfo>
inline void operator()(IterInfo) const {
if (!IterInfo::is_first::value)
std::cout << ", ";
std::cout << IterInfo::type::base_name();
}
};
struct constr_context_printer {
template<class IterInfo>
inline void operator()(IterInfo) const {
if (!IterInfo::is_first::value)
std::cout << "::";
std::cout << IterInfo::type::base_name();
}
};
template<class ConstructionInfo>
my_base_manufacturer(int tabs,
ConstructionInfo construction_info,
const Product& _x) : x(tabs) { }
void finish(int) {
}
inline Product operator()(void) {
return x;
}
};
template<class Product, class Unused>
struct my_enumerator :
my_base_manufacturer<Product, std::true_type> {
template<class ConstructionInfo>
inline my_enumerator(int tabs,
ConstructionInfo construction_info) :
my_base_manufacturer<Product, std::true_type>(
tabs, construction_info, Product()) { }
void finish(int) { }
inline Product operator()(void) {
return NULL;
}
};
template<class Product, class Unused>
struct my_manufacturer {
typedef typename mirror::factory_maker<
my_manufacturer,
mirror::default_fact_suppliers,
my_enumerator,
Unused> maker;
typename maker::template factory<Product>::type f;
template<class ConstructionInfo>
inline my_manufacturer(
int _value, ConstructionInfo construction_info) :
f(construction_info) { }
void finish(int) { }
inline Product operator()(void) {
return f();
}
};
Less complex than it looks!
Can be replaced by existing factories
153/287
Scenarios
 Scenario 2:
– Mirror provides many ready-to-use factories
• From strings (mirror/example/factories/tetrahedron_script.cpp)
• From a SOCI database (mirror/example/factories/tetrahedron_soci.cpp)
– Given an object o, instance of C
– Save on disk the complete state of o
– Restore from disk the object o at a later time
// make the input object for the factory
script_factory_input in;
// create a factory plugged with the script parser
script_factory_maker::factory<tetrahedron>::type f = in.data();
// make a tetrahedron object factory
soci_quick_factory_maker::factory<test::tetrahedron>::type
tetrahedron_factory = soci_fact_data(r);
while(r != e) {
test::tetrahedron t = tetrahedron_factory();
// and write it to std output
std::cout << stream::to_json::from(t, [&i](std::ostream& out) {
out << "tetrahedron_" << i; } ) << std::endl;
154/287
Scenarios
 Scenario 3:
namespace cse3009 {
class C {
private:
int i;
static int numberOfInstances;
public:
C(const int _i) : i(_i) {
numberOfInstances++;
}
...
void foo(const std::string _s) const {
std::cout << _s << this->i << std::endl;
}
static int getNumberOfInstances() {
return numberOfInstances;
}
};
}
– Given a class C
– Record the numbers of its instance ever created
– Report this number when the program ends
155/287
Scenarios
 Scenario 3:
int cse3009::C::numberOfInstances = 0;
int main(void) {
cse3009::C * o1 = new cse3009::C(42);
cse3009::C * o2 = new cse3009::C(1);
cse3009::C * o3 = new cse3009::C(100);
std::cout << o1 << std::endl << o2 << std::endl << o3 << std::endl;
std::cout << cse3009::C::getNumberOfInstances() << std::endl;
return 0;
}
– Given a class C
– Record the numbers of its instance ever created
– Report this number when the program ends
156/287
Scenarios
 Scenario 3:
0x800418f8
0x80041908
0x80041918
3
– Given a class C
– Record the numbers of its instance ever created
– Report this number when the program ends
157/287
Scenarios
 Scenario 3:
0x800418f8
0x80041908
0x80041918
3
– Given a class C
– Record the numbers of its instance ever created
– Report this number when the program ends
To fulfill this scenario, we
must modify C as in Java
158/287
Scenarios
 Scenario 4:
– Several choices
• Bjarne Stroustrup's Template:
http://www.stroustrup.com/wrapper.pdf
• Herb Sutter's Functor-based Approach:
http://channel9.msdn.com/Shows/Going+Deep/
C-and-Beyond-2012-Herb-Sutter-Concurrency-and-
Parallelism
• Ion Armagedescu’s CPatcher:
http://www.codeproject.com/Articles/34237/A-C-Style-
of-Intercepting-Functions
– Given an object o, instance of C
– Without changing o or C
– Change the behaviour of o.foo()
159/287
Scenarios
 Scenario 4:
– Several choices
• Bjarne Stroustrup's Template:
http://www.stroustrup.com/wrapper.pdf
• Herb Sutter's Functor-based Approach:
http://channel9.msdn.com/Shows/Going+Deep/
C-and-Beyond-2012-Herb-Sutter-Concurrency-and-
Parallelism
• Ion Armagedescu’s CPatcher:
http://www.codeproject.com/Articles/34237/A-C-Style-
of-Intercepting-Functions
– Given an object o, instance of C
– Without changing o or C
– Change the behaviour of o.foo()
160/287
Scenarios
 Scenario 4:
– Given an object o, instance of C
– Without changing o or C
– Change the behaviour of o.foo()
Bjarne Stroustrup's Template:
(Prefix::operator->())
This is o: 42
161/287
Scenarios
 Scenario 4:
– Given an object o, instance of C
– Without changing o or C
– Change the behaviour of o.foo()
int main(void) {
std::cout << "Bjarne Stroustrup's Template:" << std::endl;
cse3009::C o2(42);
Prefix<cse3009::C> prefixed_o2(&o2);
prefixed_o2->foo("This is o: ");
std::cout << std::endl;
return 0;
}
162/287
Scenarios
 Scenario 4:
– Given an object o, instance of C
– Without changing o or C
– Change the behaviour of o.foo()
template<class T>
class Prefix {
T* p;
public:
Prefix(T * _p) : p(_p) { }
T* operator->() {
std::cout << "(Prefix::operator->())" << std::endl;
return p;
}
};
163/287
Scenarios
 Scenario 4:
– Is similar to a proxy in Java
– Cannot easily access and modify the
arguments of the proxy’ed method call
– Makes it difficult to do something after the
original method call
– Given an object o, instance of C
– Without changing o or C
– Change the behaviour of o.foo()
164/287
Scenarios
 Scenario 4:
– Several choices
• Bjarne Stroustrup's Template:
http://www.stroustrup.com/wrapper.pdf
• Herb Sutter's Functor-based Approach:
http://channel9.msdn.com/Shows/Going+Deep/
C-and-Beyond-2012-Herb-Sutter-Concurrency-and-
Parallelism
• Ion Armagedescu’s CPatcher:
http://www.codeproject.com/Articles/34237/A-C-Style-
of-Intercepting-Functions
– Given an object o, instance of C
– Without changing o or C
– Change the behaviour of o.foo()
165/287
Scenarios
 Scenario 4:
Dependent on the compiler!
GCC v4.8.2
vs.
Microsoft Visual Studio Express 2013
– Given an object o, instance of C
– Without changing o or C
– Change the behaviour of o.foo()
Visual C++ 2013 06157-004-0441005-02428
166/287
Scenarios
 Scenario 4:
– GCC v4.8.2
In file included from ..Sourcescenario4.cpp:32:0:
..Source../CPatcher/patcher.h: In instantiation of 'void
CPatch::HookClassFunctions(T1&, T2, bool, bool) [with T1 =
void (cse3009::C::*)(std::basic_string<char>); T2 = void
(class_for_patches::*)(std::basic_string<char>)]':
..Source../CPatcher/patcher_defines.h:131:2: required
from 'CPatch::CPatch(TReturnVal (TClassSource::*&)(TArg1),
TReturnVal (TClassTarget::*)(TArg1), bool, bool) [with
TClassSource = cse3009::C; TClassTarget =
class_for_patches; TReturnVal = void; TArg1 =
std::basic_string<char>]' ..Sourcescenario4.cpp:52:61:
required from here
– Given an object o, instance of C
– Without changing o or C
– Change the behaviour of o.foo()
167/287
Scenarios
 Scenario 4:
– GCC v4.8.2
may not be legal
• http://www.codeproject.com/Articles/34237/A-C-Style-
of-Intercepting-Functions?msg=4796042
• http://stackoverflow.com/questions/1307278/casting-
between-void-and-a-pointer-to-member-function
– Given an object o, instance of C
– Without changing o or C
– Change the behaviour of o.foo()
*reinterpret_cast<long*>(&fn_funcToHook)
*reinterpret_cast<long*>(&fn_Hook)
168/287
Scenarios
 Scenario 4:
– Microsoft Visual Studio Express 2013
– Given an object o, instance of C
– Without changing o or C
– Change the behaviour of o.foo()
void(ptidej::C::*pfn_foo)(const std::string) = &ptidej::C::foo;
class proxy {
public:
void my_foo(const std::string s) {
std::cout << "Function foo() is patched!" << std::endl << std::flush;
(reinterpret_cast<ptidej::C*>(this)->*pfn_foo)(s);
}
};
int _tmain(int argc, _TCHAR* argv[]) {
CPatch patch_aclass_doSomething(pfn_foo, &proxy::my_foo);
ptidej::C o(42);
o.foo(std::string("This is o: "));
return 0;
}
169/287
Scenarios
 Scenario 4:
– Microsoft Visual Studio Express 2013
– Given an object o, instance of C
– Without changing o or C
– Change the behaviour of o.foo()
Function foo() is patched!
This is o: 42
170/287
Scenarios
 Scenario 4:
– Is similar to a proxy in Java
– Can easily access and modify the arguments
of the proxy’ed method call
– Makes it difficult to do something after the
original method call
– Given an object o, instance of C
– Without changing o or C
– Change the behaviour of o.foo()
171/287
Scenarios
172/287
Scenarios
 Scenario 1:
– Given a class C
– Given an object o, instance of C
– Identify all the methods available on o
– Invoke a method using its name foo
class C:
def __init__(self, i:int):
self._i = i
def foo(self, s:str):
print(s + str(self._i))
o = C(42)
173/287
Scenarios
 Scenario 1:
– No single way ·
– No complete way ☲
– Methods are attributes that wrap functions
• The Python interpreter checks and calls special methods
on attributes when a program accesses these attributes
– Given a class C
– Given an object o, instance of C
– Identify all the methods available on o
– Invoke a method using its name foo
https://softwareengineering.stackexchange.com/questions/206860/why-are-methods-considered-the-class-attributes-in-python
174/287
Scenarios
 Scenario 1:
– Simple way
– Given a class C
– Given an object o, instance of C
– Identify all the methods available on o
– Invoke a method using its name foo
print("Identify all the methods available on o")
for name in dir(o):
if callable(getattr(o, name)):
print(name)
print("Invoke a method using its name foo")
thefoo = getattr(o, 'foo’)
thefoo("This is foo: ")
175/287
Scenarios
 Scenario 1:
– Simple way
– Given a class C
– Given an object o, instance of C
– Identify all the methods available on o
– Invoke a method using its name foo
Identify all the methods available on o
__class__
__delattr__
__dir__
…
__init__
__init_subclass__
…
__new__
…
__str__
__subclasshook__
foo
Invoke a method using its name foo
This is foo: 42
176/287
Scenarios
 Scenario 1:
– Simple way, some explanations
– Given a class C
– Given an object o, instance of C
– Identify all the methods available on o
– Invoke a method using its name foo
print("Identify all the methods available on o")
for name in dir(o):
if callable(getattr(o, name)):
print(name)
print("Invoke a method using its name foo")
thefoo = getattr(o, 'foo’)
thefoo("This is foo: ")
177/287
Scenarios
 Scenario 1:
– Simple way, some explanations
– Given a class C
– Given an object o, instance of C
– Identify all the methods available on o
– Invoke a method using its name foo
Returns all the names
in the scope/object
print("Identify all the methods available on o")
for name in dir(o):
if callable(getattr(o, name)):
print(name)
print("Invoke a method using its name foo")
thefoo = getattr(o, 'foo’)
thefoo("This is foo: ")
178/287
Scenarios
 Scenario 1:
– Simple way, some explanations
– Given a class C
– Given an object o, instance of C
– Identify all the methods available on o
– Invoke a method using its name foo
Returns all the names
in the scope/object
Gets the attribute
with that name in o
print("Identify all the methods available on o")
for name in dir(o):
if callable(getattr(o, name)):
print(name)
print("Invoke a method using its name foo")
thefoo = getattr(o, 'foo’)
thefoo("This is foo: ")
179/287
Scenarios
 Scenario 1:
– Simple way, a problem
– Given a class C
– Given an object o, instance of C
– Identify all the methods available on o
– Invoke a method using its name foo
print("Identify all the methods available on o")
for name in dir(o):
if callable(getattr(o, name)):
print(name)
print("Invoke a method using its name foo")
thefoo = getattr(o, 'foo’)
thefoo("This is foo: ")
180/287
Scenarios
 Scenario 1:
– Simple way, a problem
– Given a class C
– Given an object o, instance of C
– Identify all the methods available on o
– Invoke a method using its name foo
Not completely dynamic
print("Identify all the methods available on o")
for name in dir(o):
if callable(getattr(o, name)):
print(name)
print("Invoke a method using its name foo")
thefoo = getattr(o, 'foo’)
thefoo("This is foo: ")
181/287
Scenarios
 Scenario 1:
– Some other ways
– Given a class C
– Given an object o, instance of C
– Identify all the methods available on o
– Invoke a method using its name foo
class C:
def __init__(self, i:int):
self._i = i
def fooNoArg(self):
print("This is foo")
def fooWithString(self, s:str):
print(s + str(self._i))
def barNoArg():
print("This is bar")
def barWithString(s:str):
print(s + "42")
o = C(42)
182/287
Scenarios
 Scenario 1:
– Some other ways
• Two questions
– How to obtain a callable attribute?
– How to execute a callable attribute?
– Given a class C
– Given an object o, instance of C
– Identify all the methods available on o
– Invoke a method using its name foo
183/287
Scenarios
 Scenario 1:
– Some other ways
• Two questions
– How to obtain a callable attribute?
– How to execute a callable attribute?
– Given a class C
– Given an object o, instance of C
– Identify all the methods available on o
– Invoke a method using its name foo
184/287
Scenarios
 Scenario 1:
– How to obtain a callable attribute?
• Methods
• Functions
– Given a class C
– Given an object o, instance of C
– Identify all the methods available on o
– Invoke a method using its name foo
185/287
Scenarios
 Scenario 1:
– How to obtain a callable attribute?
• Methods
• Functions
– Given a class C
– Given an object o, instance of C
– Identify all the methods available on o
– Invoke a method using its name foo
thefoo = getattr(o, "fooNoArg")
thefoo = getattr(o, "fooWithString")
186/287
Scenarios
 Scenario 1:
– How to obtain a callable attribute?
• Methods
• Functions
– Defined in a class
– Defined in a module
– Given a class C
– Given an object o, instance of C
– Identify all the methods available on o
– Invoke a method using its name foo
187/287
Scenarios
 Scenario 1:
– How to obtain a callable attribute?
• Methods
• Functions
– Defined in a class
– Defined in a module
– Given a class C
– Given an object o, instance of C
– Identify all the methods available on o
– Invoke a method using its name foo
thefoo = C.fooNoArg
thefoo = C.__dict__['fooNoArg']
thefoo = list(C.__dict__.values())[2]
188/287
Scenarios
 Scenario 1:
– How to obtain a callable attribute?
• Methods
• Functions
– Defined in a class
– Defined in a module
– Given a class C
– Given an object o, instance of C
– Identify all the methods available on o
– Invoke a method using its name foo
thebar = barNoArg
thebar = locals()['barNoArg']
tehbar = list(locals().values())[10]
189/287
Scenarios
 Scenario 1:
– How to obtain a callable attribute?
• Special mentions!
– Given a class C
– Given an object o, instance of C
– Identify all the methods available on o
– Invoke a method using its name foo
special = attrgetter("fooWithString")
special(o)("This is foo: ")
special = methodcaller("fooWithString", "This is foo: ")
special(o)
special = compile("""
def barNoArg():
print("This is bar")
barNoArg()""", "<string>", "exec")
exec(special)
190/287
Scenarios
 Scenario 1:
– Some other ways
• Two questions
– How to obtain a callable attribute?
– How to execute a callable attribute?
– Given a class C
– Given an object o, instance of C
– Identify all the methods available on o
– Invoke a method using its name foo
191/287
Scenarios
 Scenario 1:
– How to execute a callable attribute?
• With a string
• With a method (bound method)
• With a function (unbound method)
– Given a class C
– Given an object o, instance of C
– Identify all the methods available on o
– Invoke a method using its name foo
192/287
Scenarios
 Scenario 1:
– How to execute a callable attribute?
• With a string
• With a method (bound method)
• With a function (unbound method)
– Given a class C
– Given an object o, instance of C
– Identify all the methods available on o
– Invoke a method using its name foo
eval("o.fooNoArg()") # Or exec("o.fooNoArg()")
eval("o.fooWithString('This is foo: ')") # Or exec("o.fooWithString('This is foo: ')")
eval("barNoArg()") # Or exec("barNoArg()")
eval("barWithString('This is bar')") # Or exec("barWithString()")
https://github.com/pwwang/python-varname
193/287
Scenarios
 Scenario 1:
– How to execute a callable attribute?
• With a string
• With a method (bound method)
• With a function (unbound method)
– Given a class C
– Given an object o, instance of C
– Identify all the methods available on o
– Invoke a method using its name foo
thefoo = getattr(o, "fooNoArg")
thefoo() # Or thefoo.__call__()
thefoo = getattr(o, "fooWithString")
thefoo("This is foo: ") # Or thefoo.__call__("This is foo: ")
# Not applicable to functions
194/287
Scenarios
 Scenario 1:
– How to execute a callable attribute?
• With a string
• With a method (bound method)
• With a function (unbound method)
– Given a class C
– Given an object o, instance of C
– Identify all the methods available on o
– Invoke a method using its name foo
thefoo = C.fooNoArg
thefoo(o) # Or thefoo.__call__(o)
thefoo = C.fooWithString
thefoo(o, "This is foo: ") # Or thefoo.__call__(o, "This is foo: ")
thebar = barNoArg
thebar() # Or thebar.__call__()
thebar = barWithString
thebar("This is bar: ") # Or thebar.__call__("This is bar: ")
195/287
Scenarios
 Scenario 1:
– No complete way
• The __dict__ and __slots__ attributes are writable
• The method __getattribute__() is “[c]alled uncon-
ditionally to implement attribute accesses” and can
thus hide/provide what it wants
• Only get_referents() may be safe…
– Given a class C
– Given an object o, instance of C
– Identify all the methods available on o
– Invoke a method using its name foo
import gc
print(gc.get_referents(C))
print(gc.get_referents(o))
https://stackoverflow.com/questions/42497929/lowlevel-introspection-in-python3
[{'__module__': '__main__', '__init__’: ...]
[42, <class '__main__.C'>]
196/287
Scenarios
 Scenario 2:
– Given an object o, instance of C
– Save on disk the complete state of o
– Restore from disk the object o at a later time
Save on disk the complete state of o
o._i = 42 (int)
Restore from disk the object o at a later time
o._i = 43
197/287
Scenarios
 Scenario 2:
– Given an object o, instance of C
– Save on disk the complete state of o
– Restore from disk the object o at a later time
class C:
def __init__(self, i:int):
self._i = i
def foo(self, s:str):
print(s + str(self._i))
o = C(42)
print("Save on disk the complete state of o")
for name in vars(o):
print("o." + str(name) + " = " + str(getattr(o, name)) +
" (" + type(getattr(o, name)).__name__ + ")")
print("Restore from disk the object o at a later time")
o = C.__new__(C)
# print(o._i) # o doesn't have an attribute _i yet!
setattr(o, "_i", 43)
print(f"o._i = {o._i}")
198/287
Scenarios
 Scenario 2:
– Quite trivial because Python is a dynamic
programming language
– The methods __call__(), __new__(), and
__init__() control instantiation
– Given an object o, instance of C
– Save on disk the complete state of o
– Restore from disk the object o at a later time
199/287
Scenarios
 Scenario 3:
class C(....................................):
pass
class D():
pass
x = C()
print(C.getNumberOfInstances())
y = C()
print(C.getNumberOfInstances())
z = C()
print(C.getNumberOfInstances())
x = D()
y = D()
– Given a class C
– Record the numbers of its instance ever created
– Report this number when the program ends
200/287
Scenarios
 Scenario 3:
class C(....................................):
pass
class D():
pass
x = C()
print(C.getNumberOfInstances())
y = C()
print(C.getNumberOfInstances())
z = C()
print(C.getNumberOfInstances())
x = D()
y = D()
– Given a class C
– Record the numbers of its instance ever created
– Report this number when the program ends
1
2
3
201/287
Scenarios
 Scenario 3:
class C(....................................):
pass
class D():
pass
x = C()
print(C.getNumberOfInstances())
y = C()
print(C.getNumberOfInstances())
z = C()
print(C.getNumberOfInstances())
x = D()
y = D()
– Given a class C
– Record the numbers of its instance ever created
– Report this number when the program ends
1
2
3
The magic’s here
202/287
Scenarios
 Scenario 3:
class C(metaclass=ReferenceCountingMetaClass):
pass
class D():
pass
x = C()
print(C.getNumberOfInstances())
y = C()
print(C.getNumberOfInstances())
z = C()
print(C.getNumberOfInstances())
x = D()
y = D()
– Given a class C
– Record the numbers of its instance ever created
– Report this number when the program ends
The magic’s here
203/287
Scenarios
 Scenario 3:
– Given a class C
– Record the numbers of its instance ever created
– Report this number when the program ends
class ReferenceCountingMetaClass(type):
def __init__(self, name, bases, namespace):
self._instances = 0
def __call__(self):
newInstance = super().__call__()
self._instances = self._instances + 1
return newInstance
def getNumberOfInstances(self):
return self._instances
204/287
 Scenario 3:
Scenarios
– Given a class C
– Record the numbers of its instance ever created
– Report this number when the program ends
class ReferenceCountingMetaClass(type):
def __init__(self, name, bases, namespace):
self._instances = 0
def __call__(self):
newInstance = super().__call__()
self._instances = self._instances + 1
return newInstance
def getNumberOfInstances(self):
return self._instances
Override the __call__ metaclass instance method
Define the get…() metaclass instance method
205/287
Scenarios
 Scenario 3:
– A method declared in a class applies on the
instances of this class, i.e., objects
– A method declared in a metaclass applies on the
instances of this metaclass, i.e., classes
– Given a class C
– Record the numbers of its instance ever created
– Report this number when the program ends
206/287
Scenarios
 Scenario 3:
– The overriding of __call__ allows changing the
instantiation of a class because the instantiation
process is actually a method call
(Similar to C++, Java, or Smalltalk, the instantiation could
be done directly using cls.__new__(cls) but without the
automatic initialisation of the instance by __init__())
– Given a class C
– Record the numbers of its instance ever created
– Report this number when the program ends
x = C()
207/287
Scenarios
 Scenario 4:
– Straightforward because
• Everything is an object in Python, including methods
• Everything can be assigned anything
– Except read-only properties or other special cases
– Given an object o, instance of C
– Without changing o or C
– Change the behaviour of o.foo()
208/287
Scenarios
 Scenario 4:
– Given an object o, instance of C
– Without changing o or C
– Change the behaviour of o.foo()
class C:
def foo(self):
print("This is foo()")
def bar(self, s:str):
print(f"This is bar() with {s}")
o = C()
o.foo()
def foo2():
print("This is the new foo()")
o.foo = foo2
o.foo()
o.bar("1")
def bar2(s:str):
print(f"This is the new bar() with {s}")
o.bar = bar2
o.bar("2")
This is foo()
This is the new foo()
This is bar() with 1
This is the new bar() with 2
209/287
Scenarios
 Scenario 4:
– Special mentions!
• No final keyword in Python
But
• The concept of properties
• The __setattr__() method
– Given an object o, instance of C
– Without changing o or C
– Change the behaviour of o.foo()
210/287
Scenarios
 Scenario 4:
– The concept of properties
– Given an object o, instance of C
– Without changing o or C
– Change the behaviour of o.foo()
class C:
def __init__(self):
self._x = 42
@property
def x(self):
return self._x
o = C()
print(o.x)
o.x = 0
print(o.x)
42
Traceback (most recent call last):
File "...", line 12, in <module>
o.x = 0
^^^
AttributeError: property 'x' of 'C'
object has no setter
211/287
Scenarios
 Scenario 4:
– The __setattr__() method
– Given an object o, instance of C
– Without changing o or C
– Change the behaviour of o.foo()
class C:
def __setattr__(self, attr, value):
if hasattr(self, attr):
raise Exception("Attempting to alter read-only value")
self.__dict__[attr] = value
def foo(self):
print("This is foo()")
o = C()
o.foo()
def foo2():
print("This is the new foo()")
o.foo = foo2
o.foo()
This is foo()
Traceback (most recent call last):
File "...", line 15, in <module>
o.foo = foo2
^^^^^
File "...", line 4, in __setattr_
raise Exception("Attempting…")
212/287
Scenarios Java 



Smalltalk 



C++ 



Python 



213/287
Scenarios Java 



Smalltalk 



C++ 



Python 



214/287
Scenarios Java 



Smalltalk 



C++ 



Python 



Differences in semantics and syntax due to the difference
of runtime environments and of object models
215/287
Outline
 Rationale
 Definition
 Context
– Interconnections
 Scenarios
 Theory
 Conclusion
 Appendix
– Java: Class Loading
– Python: Inheritance
216/287
Theory
 Class
– A programming construct that encapsulates
some state (fields) and behaviours (methods)
– A construct whose instances are objects
 Metaclass
– A programming construct that encapsulates
some state (fields) and behaviours (methods)
– A construct whose instances are classes
Aristote (Ἀριστοτέλης)
*-384 †-322
217/287
Theory
 An object is an instance of a class
– A class generates an object
 A class is an instance of a metaclass
– A metaclass generates a class
 A metaclass is an instance of…
218/287
Theory
 An object is an instance of a class
– A class generates an object
 A class is an instance of a metaclass
– A metaclass generates a class
 A metaclass is an instance of…
(a) A meta-metaclass?
219/287
Theory
 An object is an instance of a class
– A class generates an object
 A class is an instance of a metaclass
– A metaclass generates a class
 A metaclass is an instance of…
(a) A meta-metaclass?
(b) Itself?
220/287
Theory
 An object is an instance of a class
– A class generates an object
 A class is an instance of a metaclass
– A metaclass generates a class
 A metaclass is an instance of…
(a) A meta-metaclass?
(b) Itself
221/287
Theory
 Typically
– The class Object is the parent of all classes,
including metaclasses
– One given metaclass is the generator of all
classes, including Object
222/287
Theory
 The object model
defines the organisation
among metaclasses,
classes, and objects
– Inheritance vs.
Instantiation
– Multiplicity, reification,
mutability
– …
 The meta-object
protocol (MOP ⧠)
defines the interactions
among metaclasses,
classes, and objects
– Create or delete a
class, method, field
– Create inheritance,
instantiation relations
– …
https://en.wikipedia.org/wiki/The_Art_of_the_Metaobject_Protocol
223/287
https://www.researchgate.net/publication/2827810_Preprocessing_C_Meta-Class_Aspects
224/287
https://www.researchgate.net/publication/246576384_Java_Reflection_in_Action
225/287
https://www.theses.fr/2000MON20072
Inheritance
Instantiation
226/287
https://blog.invisivel.net/2012/04/10/pythons-object-model-explained/
227/287
Object Models
 No, implicit, or explicit metaclass
 Same metaclass for all classes, one
metaclass per class, or different
metaclasses for different classes
 One level, two levels, or any number of
levels of metaclasses (instantiation)
 Mutability of metaclasses
228/287
MOPs ⧠
 Compare
class ReferenceCountingMetaClass(type):
def __init__(self, name, bases, namespace):
self._instances = {}
def __call__(self, *args, **kwargs):
newInstance = super().__call__(*args, **kwargs)
if self not in self._instances:
self._instances[self] = 0
self._instances[self] = self._instances[self] + 1
return newInstance
def getNumberOfInstances(self):
return self._instances[self]
class C(metaclass=ReferenceCountingMetaClass):
pass
class C {
private:
int i;
static int numberOfInstances;
public:
C(const int _i) : i(_i) {
numberOfInstances++;
}
...
static int getNumberOfInstances() {
return numberOfInstances;
}
};
229/287
Theory
 The classes
– Class
– Method
– Field
– …
reify constructs of the programming
languages, they become first-class entities,
to allow programs to manipulate these
constructs at runtime
230/287
 Instance variable ∈ C
 Instance method ∈ C
 Class variable ∈ C class
 Class method ∈ C class
 Class instance variables
– To count the numbers of
instances of subclasses of C
(D, E…) independently from
one another
Java
 Field ∈ C
 Method ∈ C
 Static field ∈ C
 Static method ∈ C
 



Smalltalk
Theory
231/287
 Instance variable ∈ C
 Instance method ∈ C
 Class variable ∈ C class
 Class method ∈ C class
 Class instance variables
– To count the numbers of
instances of subclasses of C
(D, E…) independently from
one another
Smalltalk
Theory
232/287
 Instance variable ∈ C
 Instance method ∈ C
 Class variable ∈ C class
 Class method ∈ C class
 Class instance variables
– To count the numbers of
instances of subclasses of C
(D, E…) independently from
one another
 Instance variable ∈ C
 Instance method ∈ C
 Class variable ∈ C
 Class method ∈ C
 Class instance variables ∈ C class
 Class instance methods ∈ C class
 Class class variables ∈ C class
 Class class methods ∈ C class
 Etc.
Smalltalk Python
Theory
233/287
Theory
 Not quite ·
– The decorations
@classmethod and
@staticmethod are
about bindings
– Not about the
receiver / call site
– Not the object model
(i.e., metaclasses)
Python
 Instance variable ∈ C
 Instance method ∈ C
 Class variable ∈ C
 Class method ∈ C
 Class instance variables ∈ C class
 Class instance methods ∈ C class
 Class class variables ∈ C class
 Class class methods ∈ C class
 Etc.
234/287
Theory
235/287
Practice
 Java
– public final class Class<T>
 Smalltalk
– One, unique metaclass per class
 C++
– No metaclass, really
 Python
– No overloading
– No class vs. instance methods
236/287
Practice
 In particular in Python
– Cannot have both a class and an instance
__new__() method in the same class
– The class Object defines a static (à la Python)
__new__() method that hide any __new__()
method from a metaclass
https://stackoverflow.com/questions/6760685/what-is-the-best-way-of-implementing-singleton-in-python
237/287
Practice
https://xkcd.com/974/
238/287
Theory
 Earlier, we said that reflection is of
– Theoretical interest
• What is an interpreter?
Brian Cantwell Smith “Procedural Reflection in
Programming Languages” (Ph.D. thesis, 1982)
– Practical interest
• Libraries
• Frameworks
239/287
Theory
 Earlier, we said that reflection is of
– Theoretical interest
• What is an interpreter?
Brian Cantwell Smith “Procedural Reflection in
Programming Languages” (Ph.D. thesis, 1982)
– Practical interest
• Libraries
• Frameworks
240/287
Theory
 Earlier, we said that reflection is of
– Theoretical interest
• What is an interpreter?
Brian Cantwell Smith “Procedural Reflection in
Programming Languages” (Ph.D. thesis, 1982)
– Practical interest
• Libraries
• Frameworks
A virtual machine
is an interpreter
241/287
Theory
 In Java, the metaclass is anonymous and
cannot be modified
 In Smalltalk, “[t]here is only one instance of a
particular Metaclass, namely the class which
is being described”
242/287
Theory
 Many other variations are possible
– LISP
• http://www.cliki.net/mop
– Perl 5, 6
• http://search.cpan.org/perldoc?Class::MOP
– Python
• https://www.python.org/doc/essays/metaclasses/
– MetaclassTalk – Noury Bouraqadi, Pierre Cointe
• http://csl.ensm-douai.fr/MetaclassTalk
– NeoClassTalk – Fred Rivard, Pierre Cointe
• http://c2.com/cgi/wiki?NeoClassTalk
– OpenC++ – Shigeru Chiba, Gregor Kiczales
• http://www.csg.ci.i.u-tokyo.ac.jp/~chiba/openc++.html
243/287
Theory
 A Meta Object Protocol exposes some or all
internal structure of the interpreter to the
programmer
 The MOP is (often) a set of classes and
methods that allow a program to inspect the
state of the supporting system and alter its
behaviour
244/287
Theory
 MOP can be accessible at
– Compile-time
• OpenJava
– http://www.csg.ci.i.u-tokyo.ac.jp/openjava/
– Load-time
• Javassist
– http://www.csg.ci.i.u-tokyo.ac.jp/~chiba/javassist/
– Run-time
• AspectJ
– http://eclipse.org/aspectj/
245/287
Outline
 Rationale
 Definition
 Context
– Interconnections
 Scenarios
 Theory
 Conclusion
 Appendix
– Java: Class Loading
– Python: Inheritance
246/287
Conclusion
 Scenario 1: invoke an arbitrary method on an object (see
the problems with instanceof and plugins)
 Scenario 2: access the complete (including private) state of
an object (see the problem with serialisation)
 Scenario 3: count the number of instances of a class
created at runtime (see the problem with
debugging/profiling)
 Scenario 4: modify the behaviour at run-time of a method
without the need to recompile and restart the program (see
the problem with patching)
247/287
Conclusion
 Reflection helps addressing these scenarios
– Depends on the capabilities of the programming
language and underlying execution environment
– Yields more or less elegant code
 Use reflection sparingly and purposefully
– Complexity
– Performance
248/287
Scenarios Java 



Smalltalk 



C++ 



Python 



249/287
Scenarios Java 



Smalltalk 



C++ 



Python 



Differences in semantics and syntax mostly due
to the presence (or absence) of virtual machines
250/287
Outline
 Rationale
 Definition
 Context
– Interconnections
 Scenarios
 Theory
 Conclusion
 Appendix
– Java: Class Loading
– Python: Inheritance
251/287
Java: Class Loading
 Virtual machines
– Interpreters
– Closed world
 Must
– Access resources
– Load classes
252/287
Java: Class Loading
 Virtual machines
– Interpreters
– Closed world
 Must
– Access resources
– Load classes
253/287
Java: Class Loading
 Virtual machines
– Interpreters
– Closed world
 Must
– Access resources
– Load classes
254/287
Java: Class Loading
 Example
– Given an interface ICommand
– Load at runtime a class implementing
ICommand using its binary name
• A binary name is in the form
<pckg1>.….<pckgn>.<ClassName>
– net.ptidej.reflection.java.scenario1.C
final Class<ICommand> command =
this.classLoader.loadClass(binaryName);
255/287
Java: Class Loading
http://map.sdsu.edu/geog583/images/week8.3.gif
256/287
Java: Class Loading
http://www.onjava.com/2005/01/26/graphics/Figure01_MultipleClassLoaders.JPG
https://in.pinterest.com/pin/internals-of-java-class-loading-o39reilly-media--311311392977275647/
257/287
Java: Class Loading
public class ClassLoader extends java.lang.ClassLoader {
private final String directory;
public ClassLoader(
final java.lang.ClassLoader parent,
final String directory) {
super(parent);
this.directory = directory;
}
258/287
Java: Class Loading
protected Class findClass(final String name) {
Class newClass = null;
try {
newClass = super.findClass(name);
}
catch (final ClassNotFoundException cnfe) {
final String osName =
this.directory + name.replace('.', '/') + ".class";
try {
final FileInputStream fis = new FileInputStream(osName);
newClass = this.defineClasses(name, fis);
}
catch (final ClassFormatError cfe) {
cfe.printStackTrace(Output.getInstance().errorOutput());
}
catch (final FileNotFoundException fnfe) {
// fnfe.printStackTrace();
}
}
return newClass;
}
259/287
Java: Class Loading
protected Class findClass(final String name) {
Class newClass = null;
try {
newClass = super.findClass(name);
}
catch (final ClassNotFoundException cnfe) {
final String osName =
this.directory + name.replace('.', '/') + ".class";
try {
final FileInputStream fis = new FileInputStream(osName);
newClass = this.defineClasses(name, fis);
}
catch (final ClassFormatError cfe) {
cfe.printStackTrace(Output.getInstance().errorOutput());
}
catch (final FileNotFoundException fnfe) {
// fnfe.printStackTrace();
}
}
return newClass;
}
Use the method defined in
the superclass on this CL
260/287
Java: Class Loading
private Class defineClasses(final String name, final InputStream inputStream) {
try {
int b;
int length = 0;
byte[] bytes = new byte[4];
while ((b = inputStream.read()) != -1) {
if (length == bytes.length) {
final byte[] temp = new byte[length + 4];
System.arraycopy(bytes, 0, temp, 0, length);
bytes = temp;
}
bytes[length] = (byte) b;
length++;
}
System.out.println(name);
final Class newClass = this.defineClass(name, bytes, 0, length);
return newClass;
}
catch (final IOException ioe) {
return null;
}
catch (final NoClassDefFoundError ncdfe) {
ncdfe.printStackTrace(Output.getInstance().errorOutput());
return null;
}
}
261/287
Java: Class Loading
private Class defineClasses(final String name, final InputStream inputStream) {
try {
int b;
int length = 0;
byte[] bytes = new byte[4];
while ((b = inputStream.read()) != -1) {
if (length == bytes.length) {
final byte[] temp = new byte[length + 4];
System.arraycopy(bytes, 0, temp, 0, length);
bytes = temp;
}
bytes[length] = (byte) b;
length++;
}
System.out.println(name);
final Class newClass = this.defineClass(name, bytes, 0, length);
return newClass;
}
catch (final IOException ioe) {
return null;
}
catch (final NoClassDefFoundError ncdfe) {
ncdfe.printStackTrace(Output.getInstance().errorOutput());
return null;
}
}
Use the method defined in
the superclass on this CL
262/287
Java: Class Loading
http://www.onjava.com/2005/01/26/graphics/Figure01_MultipleClassLoaders.JPG
https://analyzejava.wordpress.com/2014/09/25/java-classloader-part-5-complete-reference/
263/287
Java: Class Loading
protected Class findClass(final String name) {
Class newClass = null;
try {
newClass = this.getParent().loadClass(name);
}
catch (final ClassNotFoundException cnfe) {
final String osName =
this.directory + name.replace('.', '/') + ".class";
try {
final FileInputStream fis = new FileInputStream(osName);
newClass = this.defineClasses(name, fis);
}
catch (final ClassFormatError cfe) {
cfe.printStackTrace(Output.getInstance().errorOutput());
}
catch (final FileNotFoundException fnfe) {
// fnfe.printStackTrace();
}
}
return newClass;
}
264/287
Java: Class Loading
protected Class findClass(final String name) {
Class newClass = null;
try {
newClass = this.getParent().loadClass(name);
}
catch (final ClassNotFoundException cnfe) {
final String osName =
this.directory + name.replace('.', '/') + ".class";
try {
final FileInputStream fis = new FileInputStream(osName);
newClass = this.defineClasses(name, fis);
}
catch (final ClassFormatError cfe) {
cfe.printStackTrace(Output.getInstance().errorOutput());
}
catch (final FileNotFoundException fnfe) {
// fnfe.printStackTrace();
}
}
return newClass;
}
Ask the parent CL if it
already knows the class
265/287
Java: Class Loading
 Virtual machines must access resources and
load classes, in specific cases
– Can extend ClassLoader
– Must override (typically) method
• Class findClass(String)
– Must be careful with inheritance vs. delegation!
• super vs. getParent()
266/287
Outline
 Rationale
 Definition
 Context
– Interconnections
 Scenarios
 Theory
 Conclusion
 Appendix
– Java: Class Loading
– Python: Inheritance
267/287
Python: Inheritance
 Java
– “[The] super keyword is used to access methods of the parent class
while this is used to access methods of the current class.”
 Smalltalk
– “self is used when an object wishes to refer to itself, and super is
used to refer to the superclass of the object.”
 C++
– “this is a keyword that refers to the current instance of the class.”
– There is no super keyword in (standard) C++
 Python
– “self is a reference to the object instance […]. super allows you to
access attributes (methods, members, etc.) of an ancestor type.”
https://www.geeksforgeeks.org/super-and-this-keywords-in-java/
https://courses.cs.washington.edu/courses/cse505/99au/oo/smalltalk-concepts.html
https://www.javatpoint.com/cpp-this-pointer
https://stackoverflow.com/questions/72705781/difference-between-self-and-super
268/287
Python: Inheritance
 Single inheritance
– Java
– Smalltalk
 super refers to the (direct) superclass of a
class so an object can access the methods
and fields of the superclass of its class
269/287
Python: Inheritance
 Multiple inheritance
– C++
– Python
 Two different approaches
– C++ Ἢ
– Python ⏏
270/287
Python: Inheritance
 C++ Ἢ
– virtual keyword in
base clause
– Base initialisation in
the member
initializer list
class Object {
public:
Object(int c) {
printf("Objectn");
a = 0;
}
int a;
};
class Object1 : public virtual Object {
public:
Object1(int c) : Object(c) {
printf("Object1n");
a1 = 0;
a = 1;
}
int a1;
};
class Object2 : public virtual Object {
public:
Object2(int c) : Object(c) {
printf("Object2n");
a2= 0;
a = 2;
}
int a2;
};
class Object4 : public Object1, public Object2 { public:
Object4(int c) : Object(c), Object1(c), Object2(c) {
printf("Object4n");
a4 = 0;
a = 4;
}
int a4;
};
https://cplusplus.com/forum/general/1414/
https://cplusplus.com/forum/general/1420/
271/287
Python: Inheritance
 Python ⏏
– Method Resolution Order
• C3 algorithm
https://dl.acm.org/doi/10.1145/236337.236343
https://www.python.org/download/releases/2.3/mro/
class A:
def __init__(self):
print("A")
super().__init__()
def output(self):
print("A.output()")
class B(A):
def __init__(self):
print("B")
super().__init__()
def output(self):
print("B.output()")
super().output()
class C(B):
def __init__(self):
print("C")
super().__init__()
def output(self):
print("C.output()")
super().output()
class D(A):
def __init__(self):
print("D")
super().__init__()
def output(self):
print("D.output()")
super().output()
class E(C, D):
def __init__(self):
print("E")
super().__init__()
def output(self):
print("E.output()")
super().output()
272/287
Python: Inheritance
 Python ⏏
– Method Resolution Order
• C3 algorithm
https://dl.acm.org/doi/10.1145/236337.236343
https://www.python.org/download/releases/2.3/mro/
class A:
def __init__(self):
print("A")
super().__init__()
def output(self):
print("A.output()")
class B(A):
def __init__(self):
print("B")
super().__init__()
def output(self):
print("B.output()")
super().output()
class C(B):
def __init__(self):
print("C")
super().__init__()
def output(self):
print("C.output()")
super().output()
class D(A):
def __init__(self):
print("D")
super().__init__()
def output(self):
print("D.output()")
super().output()
class E(C, D):
def __init__(self):
print("E")
super().__init__()
def output(self):
print("E.output()")
super().output()
e = E()
e.output()
273/287
Python: Inheritance
 Python ⏏
– Method Resolution Order
• C3 algorithm
https://dl.acm.org/doi/10.1145/236337.236343
https://www.python.org/download/releases/2.3/mro/
class A:
def __init__(self):
print("A")
super().__init__()
def output(self):
print("A.output()")
class B(A):
def __init__(self):
print("B")
super().__init__()
def output(self):
print("B.output()")
super().output()
class C(B):
def __init__(self):
print("C")
super().__init__()
def output(self):
print("C.output()")
super().output()
class D(A):
def __init__(self):
print("D")
super().__init__()
def output(self):
print("D.output()")
super().output()
class E(C, D):
def __init__(self):
print("E")
super().__init__()
def output(self):
print("E.output()")
super().output()
e = E()
e.output()
E
C
B
D
A
E.output()
C.output()
B.output()
D.output()
A.output()
274/287
Python: Inheritance
 Python ⏏
– Method Resolution Order
• C3 algorithm
print(E.mro())
print(D.mro())
print(C.mro())
print(B.mro())
print(A.mro())
[<class '__main__.E'>, <class ‘….C'>, <class ‘….B'>, <class ‘….D'>, <class ‘….A'>, <class 'object'>]
[<class '__main__.D'>, <class '__main__.A'>, <class 'object'>]
[<class '__main__.C'>, <class '__main__.B'>, <class '__main__.A'>, <class 'object'>]
[<class '__main__.B'>, <class '__main__.A'>, <class 'object'>]
[<class '__main__.A'>, <class 'object'>]
275/287
Python: Inheritance
 Python ⏏
– Method Resolution Order
• C3 algorithm
class A:
def __init__(self):
print("A")
super().__init__()
def output(self):
print("A.output()")
class B(A):
def __init__(self):
print("B")
super().__init__()
def output(self):
print("B.output()")
super().output()
class C(B):
def __init__(self):
print("C")
super().__init__()
def output(self):
print("C.output()")
super().output()
class D(A):
def __init__(self):
print("D")
super().__init__()
def output(self):
print("D.output()")
super().output()
class E(C, D):
def __init__(self):
print("E")
super().__init__()
def output(self):
print("E.output()")
super().output()
276/287
Python: Inheritance
 Python ⏏
– Method Resolution Order
• C3 algorithm
e = E()
e.output()
class A:
def __init__(self):
print("A")
super().__init__()
def output(self):
print("A.output()")
class B(A):
def __init__(self):
print("B")
super().__init__()
def output(self):
print("B.output()")
super().output()
class C(B):
def __init__(self):
print("C")
super().__init__()
def output(self):
print("C.output()")
super().output()
class D(A):
def __init__(self):
print("D")
super().__init__()
def output(self):
print("D.output()")
super().output()
class E(C, D):
def __init__(self):
print("E")
super().__init__()
def output(self):
print("E.output()")
super().output()
277/287
Python: Inheritance
 Python ⏏
– Method Resolution Order
• C3 algorithm
e = E()
e.output()
class A:
def __init__(self):
print("A")
super().__init__()
def output(self):
print("A.output()")
class B(A):
def __init__(self):
print("B")
super().__init__()
def output(self):
print("B.output()")
super().output()
class C(B):
def __init__(self):
print("C")
super().__init__()
def output(self):
print("C.output()")
super().output()
class D(A):
def __init__(self):
print("D")
super().__init__()
def output(self):
print("D.output()")
super().output()
class E(C, D):
def __init__(self):
print("E")
super().__init__()
def output(self):
print("E.output()")
super().output()
E
C
B
D
A
E.output()
C.output()
B.output()
D.output()
A.output()
278/287
Python: Inheritance
 Python ⏏
– Method Resolution Order
• C3 algorithm
https://news.ycombinator.com/item?id=24255334
class A(object):
def __init__(self):
self.x = 1
class B(object):
def __init__(self):
self.y = 2
class C(A, B):
pass
print(C().y)
279/287
Python: Inheritance
 Python ⏏
– Method Resolution Order
• C3 algorithm
https://news.ycombinator.com/item?id=24255334
class A(object):
def __init__(self):
self.x = 1
class B(object):
def __init__(self):
self.y = 2
class C(A, B):
pass
print(C().y)
Traceback (most recent call last):
File “…Inheritance2.py", line 14, in <module>
print(C().y)
^^^^^
AttributeError: 'C' object has no attribute 'y'
280/287
Python: Inheritance
 Python ⏏
– Method Resolution Order
• C3 algorithm
https://news.ycombinator.com/item?id=24255334
class A(object):
def __init__(self):
super().__init__()
self.x = 1
class B(object):
def __init__(self):
self.y = 2
class C(A, B):
pass
print(C().y)
281/287
Python: Inheritance
 Python ⏏
– Method Resolution Order
• C3 algorithm
https://news.ycombinator.com/item?id=24255334
class A(object):
def __init__(self):
super().__init__()
self.x = 1
class B(object):
def __init__(self):
self.y = 2
class C(A, B):
pass
print(C().y)
2
282/287
Python: Inheritance
 Python ⏏
– Method Resolution Order
• C3 algorithm
 Breaks (at least) two principles
– Principle of least astonishment / surprise
– Principle of locality
283/287
Python: Inheritance
 Principle of least astonishment / surprise
– “Transparency is a passive quality. A program is
transparent when it is possible to form a simple
mental model of its behavior that is actually
predictive for all or most cases, because you
can see through the machinery to what is
actually going on.” – Eric Raymond
(Emphasis mine)
https://wiki.c2.com/?PrincipleOfLeastAstonishment
284/287
Python: Inheritance
 Principle of locality
– “[A]n error is local in time if it is discovered very
soon after it is created; an error is local in
space if it is identified very close (at) the site
where the error actually resides.”
(Emphasis mine)
https://beza1e1.tuxen.de/articles/principle_of_locality.html
https://wiki.c2.com/?CeeVsAdaStudy
285/287
Python: Inheritance
https://stackoverflow.com/questions/3277367/how-does-pythons-super-work-with-multiple-inheritance
286/287
Python: Inheritance
https://stackoverflow.com/questions/3277367/how-does-pythons-super-work-with-multiple-inheritance
Inheritance in Python involves explicit
delegations and an obscure algorithm
287/287
Python: Inheritance
https://stackoverflow.com/questions/3277367/how-does-pythons-super-work-with-multiple-inheritance
Inheritance in Python involves explicit
delegations and an obscure algorithm
Exercise utmost caution

On Reflection in OO Programming Languages v1.6

  • 1.
    Yann-Gaël Guéhéneuc This workis licensed under a Creative Commons Attribution-NonCommercial- ShareAlike 3.0 Unported License Département de génie informatique et de génie logiciel Gina Cody School of Engineering and Computer Science Department of Computer Science and Software Engineering On Reflection in OO Programming Languages yann-gael.gueheneuc@concordia.ca Version 1.6 2024/01/15
  • 2.
    2/287 Any questions/comments arewelcome at yann-gael.gueheneuc@concordia.ca The source code is available at http://www.ptidej.net/tutorial/javareflection
  • 3.
    3/287 Outline  Rationale  Definition Context – Interconnections  Scenarios  Theory  Conclusion  Appendix – Java: Class Loading – Python: Inheritance
  • 4.
    4/287 Outline  Rationale  Definition Context – Interconnections  Scenarios  Theory  Conclusion  Appendix – Java: Class Loading – Python: Inheritance
  • 5.
    5/287 Use of instanceof publicabstract class Animal { } public class Cat extends Animal { } public class Dog extends Animal { } public class Expression { public static String speak(final Animal anAnimal) { final String sound; if (anAnimal instanceof Dog) { sound = "woof"; } else if (anAnimal instanceof Cat) { sound = "miaow"; } else { sound = ""; } return sound; } public static void main(final String[] args) { final Dog fido = new Dog(); System.out.println(Expression.speak(fido)); } }
  • 6.
    6/287 Use of instanceof publicabstract class Animal { } public class Cat extends Animal { } public class Dog extends Animal { } public class Expression { public static String speak(final Animal anAnimal) { final String sound; if (anAnimal instanceof Dog) { sound = "woof"; } else if (anAnimal instanceof Cat) { sound = "miaow"; } else { sound = ""; } return sound; } public static void main(final String[] args) { final Dog fido = new Dog(); System.out.println(Expression.speak(fido)); } } Must test the type of the object at run-time
  • 7.
    7/287 Use of instanceof publicabstract class Animal { } public class Cat extends Animal { } public class Dog extends Animal { } public class Expression { public static String speak(final Animal anAnimal) { final String sound; if (anAnimal instanceof Dog) { sound = "woof"; } else if (anAnimal instanceof Cat) { sound = "miaow"; } else { sound = ""; } return sound; } public static void main(final String[] args) { final Dog fido = new Dog(); System.out.println(Expression.speak(fido)); } } Must test the type of the object at run-time Breaks information hiding of Cat and Dog
  • 8.
    8/287 Use of instanceof publicabstract class Animal { } public class Cat extends Animal { } public class Dog extends Animal { } public class Expression { public static String speak(final Animal anAnimal) { final String sound; if (anAnimal instanceof Dog) { sound = "woof"; } else if (anAnimal instanceof Cat) { sound = "miaow"; } else { sound = ""; } return sound; } public static void main(final String[] args) { final Dog fido = new Dog(); System.out.println(Expression.speak(fido)); } } Must test the type of the object at run-time Breaks information hiding of Cat and Dog Requires special case
  • 9.
    9/287 Use of instanceof Reason – Must bypass the compiler and virtual machine’s choice of the method to call – Remember that overloading is resolved by the static type of the argument, not its run-time type (cf. Week 2)
  • 10.
    10/287 Use of instanceof Problem “Don't repeat yourself” (DRY): “Every piece of knowledge must have a single, unambiguous, authoritative representation within a system.” —Andy Hunt and Dave Thomas (in The Pragmatic Programmer)
  • 11.
    11/287 Use of instanceof publicabstract class Animal { public abstract String speak(); } public class Cat extends Animal { @Override public String speak() { return "miaow"; } } public class Dog extends Animal { @Override public String speak() { return "woof"; } } public class Expression { public static void main(final String[] args) { final Dog fido = new Dog(); System.out.println(fido.speak()); } }
  • 12.
    12/287 Use of instanceof publicabstract class Animal { public abstract String speak(); } public class Cat extends Animal { @Override public String speak() { return "miaow"; } } public class Dog extends Animal { @Override public String speak() { return "woof"; } } public class Expression { public static void main(final String[] args) { final Dog fido = new Dog(); System.out.println(fido.speak()); } }
  • 13.
    13/287 Use of instanceof publicclass Cat { public String speak() { return "miaow"; } } public class Dog { public String speak() { return "woof"; } } public class Expression { public static void main(final String[] args) throws IllegalAccessException, IllegalArgumentException, InvocationTargetException { final Dog fido = new Dog(); final Method[] method = Dog.class.getDeclaredMethods(); System.out.println(method[0].invoke(fido, new Object[0])); } }
  • 14.
    14/287 Use of instanceof publicclass Cat { public String speak() { return "miaow"; } } public class Dog { public String speak() { return "woof"; } } public class Expression { public static void main(final String[] args) throws IllegalAccessException, IllegalArgumentException, InvocationTargetException { final Dog fido = new Dog(); final Method[] method = Dog.class.getDeclaredMethods(); System.out.println(method[0].invoke(fido, new Object[0])); } } Discover method of object of unrelated classes
  • 15.
    15/287 Plugins  Plugins areexternal, user-defined pieces of code loaded, used, and unloaded to benefit from their features only when needed  Problem – Closed-world assumption (at compile-time and runtime) leads to the need for a mechanism to perform dynamic loading
  • 16.
    16/287 Serialisation  Serialisation isthe process of translating data structures or object state into a format that can be stored (file, network…)  Problem – Information hiding prevents access to the internals of the data structures and to the complete object states
  • 17.
    17/287 Debugging/Profiling  Debugging/profiling arethe processes of monitoring the execution of a program – To understand its behaviour – To measure its space and time complexity  Problem – Accessing the internals of objects and controlling the program to collect relevant data
  • 18.
    18/287 Patching  Patching isthe process of changing the behaviour of a class or an object – To modify its behaviour – To add new behaviour  Problem – Modifying the behaviour at run-time without the need to recompile and restart the program
  • 19.
    19/287 Outline  Rationale  Definition Context – Interconnections  Scenarios  Theory  Conclusion  Appendix – Java: Class Loading – Python: Inheritance
  • 20.
    20/287 Definition  Reflection isthe ability of a computer program to examine and modify the structure and behaviour of an object at runtime
  • 21.
    21/287 Use of instanceof publicabstract class Animal { public abstract String speak(); } public class Cat extends Animal { @Override public String speak() { return "miaow"; } } public class Dog extends Animal { @Override public String speak() { return "woof"; } } public class Expression { public static void main(final String[] args) { final Dog fido = new Dog(); System.out.println(fido.speak()); } }
  • 22.
    22/287 Use of instanceof publicabstract class Animal { public abstract String speak(); } public class Cat extends Animal { @Override public String miaow() { return "miaow"; } } public class Dog extends Animal { @Override public String bark() { return "woof"; } } public class Expression { public static void main(final String[] args) { final Dog fido = new Dog(); final Method[] method = Dog.class.getDeclaredMethods(); System.out.println(method[0].invoke(fido, new Object[0])); } }
  • 23.
    23/287 Use of instanceof publicabstract class Animal { public abstract String speak(); } public class Cat extends Animal { @Override public String miaow() { return "miaow"; } } public class Dog extends Animal { @Override public String bark() { return "woof"; } } public class Expression { public static void main(final String[] args) { final Dog fido = new Dog(); final Method[] method = Dog.class.getDeclaredMethods(); System.out.println(method[0].invoke(fido, new Object[0])); } } Unrelated classes
  • 24.
    24/287 Use of instanceof publicabstract class Animal { public abstract String speak(); } public class Cat extends Animal { @Override public String miaow() { return "miaow"; } } public class Dog extends Animal { @Override public String bark() { return "woof"; } } public class Expression { public static void main(final String[] args) { final Dog fido = new Dog(); final Method[] method = Dog.class.getDeclaredMethods(); System.out.println(method[0].invoke(fido, new Object[0])); } } Unrelated classes Choice at run-time
  • 25.
    25/287 Use of instanceof publicabstract class Animal { public abstract String speak(); } public class Cat extends Animal { @Override public String miaow() { return "miaow"; } } public class Dog extends Animal { @Override public String bark() { return "woof"; } } public class Expression { public static void main(final String[] args) { final Dog fido = new Dog(); final Method[] method = Dog.class.getDeclaredMethods(); System.out.println(method[0].invoke(fido, new Object[0])); } } Unrelated classes Choice at run-time
  • 26.
    26/287 Outline  Rationale  Definition Context – Interconnections  Scenarios  Theory  Conclusion  Appendix – Java: Class Loading – Python: Inheritance
  • 27.
    27/287 Context  Reflection – Abilityof a computer program to examine and modify the structure and behaviour of an object at runtime
  • 28.
    28/287 Context  Reflection – Theoreticalinterest • What is an interpreter? Brian Cantwell Smith “Procedural Reflection in Programming Languages” (Ph.D. thesis, 1982) – Practical interest • Libraries • Frameworks
  • 29.
    29/287 Context  Reflection – Theoreticalinterest • What is an interpreter? Brian Cantwell Smith “Procedural Reflection in Programming Languages” (Ph.D. thesis, 1982) – Practical interest • Libraries • Frameworks
  • 30.
    30/287 Context  Reflection – Theoreticalinterest • What is an interpreter? Brian Cantwell Smith “Procedural Reflection in Programming Languages” (Ph.D. thesis, 1982) – Practical interest • Libraries • Frameworks
  • 31.
    31/287 Context  Libraries – Collectionsof data structures and algorithms (possibly encapsulated in classes) used to develop and run programs  Frameworks – Reusable sets of libraries, tools, and conventions used to develop and run programs
  • 32.
    32/287 Interconnections  Clients–Libraries/Frameworks – Linking –Forking – Inter-process communication – Subclassing – Dynamic loading/invoking
  • 33.
    33/287 Interconnections  Linking (Contrast withvirtual machines) – Typically C/C++ – Several object files (.o) – One executable (.exe)
  • 34.
    34/287 Interconnections  Forking – Typicalin most languages – Process duplication • Is a real duplication • Creates a new OS process final StringBuffer commandLine = new StringBuffer(); commandLine.append("..DOTbindotty "); commandLine.append(aFilePath); final Process process = Runtime.getRuntime().exec(commandLine.toString()); final OutputMonitor errorStreamMonitor = new OutputMonitor(...,process.getErrorStream(),...); errorStreamMonitor.start(); final OutputMonitor inputStreamMonitor = new OutputMonitor(...,process.getInputStream(),...); inputStreamMonitor.start(); try { process.waitFor(); } catch (final InterruptedException ie) { ie.printStackTrace( Output.getInstance().errorOutput()); } if (process.exitValue() != 0) { ... }
  • 35.
    35/287 Interconnections  IPC – Typicalin most languages – Use remote procedure calls – Use well-defined protocols • COM • CORBA • XML-RPC – Web services
  • 36.
    36/287 Interconnections package net.ptidej.rpc; import java.net.URL; importorg.apache.xmlrpc.client.XmlRpcClient; import org.apache.xmlrpc.client.XmlRpcClientConfigImpl; public class Client { public static void main(final String[] args) throws Exception { final XmlRpcClientConfigImpl config = new XmlRpcClientConfigImpl(); config.setServerURL( new URL("http://127.0.0.1:8080/xmlrpc")); final XmlRpcClient client = new XmlRpcClient(); client.setConfig(config); final Object[] params = new Object[] { new Integer(33), new Integer(9) }; final Integer result = (Integer) client.execute("Calculator.add", params); System.out.println(result); } } package net.ptidej.rpc; import org.apache.xmlrpc.server.PropertyHandlerMapping; import org.apache.xmlrpc.server.XmlRpcServer; import org.apache.xmlrpc.webserver.WebServer; public class Server { public static void main(final String[] args) throws Exception { final WebServer webServer = new WebServer(8080); final XmlRpcServer xmlRpcServer = webServer.getXmlRpcServer(); final PropertyHandlerMapping phm = new PropertyHandlerMapping(); phm.addHandler("Calculator", Calculator.class); xmlRpcServer.setHandlerMapping(phm); webServer.start(); } } package net.ptidej.rpc; public class Calculator { public int add(final int i1, final int i2) { return i1 + i2; } public int sub(final int i1, final int i2) { return i1 - i2; } }
  • 37.
    37/287 Interconnections  Subclassing – Typicalin most object- oriented languages – Structural, static relation public class OutputMonitor extends Thread { ... public OutputMonitor(...) { this.setName(threadName); this.setPriority(Thread.MAX_PRIORITY); ... } public void run() { try { int value = 0; byte[] bytes; char lastWrittenChar; while ((value = this.inputStream.read()) > 0) { synchronized (System.err) { synchronized (System.out) { if (value != 13 && value != 10) { lastWrittenChar = (char) value; ... }} } } catch (final IOException ioe) { ...
  • 38.
    38/287 Interconnections  Subclassing – Hooksand templates • Hot spots = hooks • Frozen spots = templates – Hooks are typically abstract methods – Templates typically use hooks
  • 39.
  • 40.
    40/287 Interconnections  Template  Hooks publicabstract class TestCase extends Assert implements Test { public void runBare() throws Throwable { setUp(); try { runTest(); } finally { tearDown(); } } protected void setUp() throws Exception { } protected void tearDown() throws Exception { } ... }
  • 41.
    41/287 Interconnections  Subclassing – Heavilyused in object-oriented programs – Heavily used in design patterns (Only Singleton does not explicitly use subclassing) • Abstract Factory • Composite • Decorator • Observer • Visitor
  • 42.
    42/287 Interconnections  Dynamic loading –In different programming languages (but not all), it is the possibility to load, use, and unload a piece of code at runtime – In Java, it is the possibility to load and unload a class and to choose and invoke its methods (and to access its fields…) at runtime
  • 43.
    43/287 Interconnections  Poor man’sprofiler – Calls the main() method of a class whose name is given at runtime, by the user – Displays the time spent in the called method public final class PoorManProfiler { public static void main(final String[] args) { try { final Class toBeRun = Class.forName(args[0]); final Method mainMethod = toBeRun.getMethod("main", new Class[] { String[].class }); final long startTime = System.currentTimeMillis(); mainMethod.invoke(null, new Object[] { new String[0] }); final long endTime = System.currentTimeMillis(); System.out.println(); System.out.println(endTime - startTime); } catch (final Exception e) { e.printStackTrace(); } } }
  • 44.
    44/287 Return to Reflection Reflection enables dynamic loading – Reflection  dynamic loading – Dynamic loading  Reflection • Think of dynamically-loaded shared libraries in C-based operating systems, such as AmigaOS, Linux, UN*X, Windows… ⁄
  • 45.
    45/287 Outline  Rationale  Definition Context – Interconnections  Scenarios  Theory  Conclusion  Appendix – Java: Class Loading – Python: Inheritance
  • 46.
    46/287 Scenarios  Original problem –Different interpretations – Different contexts  Four scenarios  Three programming languages
  • 47.
    47/287 Scenarios  Scenario 1:invoke an arbitrary method on an object (see the problems with instanceof and plugins) – Given a class C – Given an object o, instance of C – Identify all the methods available on o – Invoke a method using its name foo
  • 48.
    48/287 Scenarios  Scenario 2:access the complete (including private) state of an object (see the problem with serialisation) – Given an object o, instance of C – Save on disk the complete state of o – Restore from disk the object o at a later time
  • 49.
    49/287 Scenarios  Scenario 3:count the number of instances of a class created at runtime (see the problem with debugging/profiling) – Given a class C – Record the number of its instances ever created – Report this number when the program ends
  • 50.
    50/287 Scenarios  Scenario 4:patch the method of a class to change its behaviour (see the problem with patching) – Given an object o, instance of C – Without changing o or C – Change the behaviour of o.foo()
  • 51.
  • 52.
  • 53.
    53/287 Scenarios  Scenario 1: –Given a class C – Given an object o, instance of C – Identify all the methods available on o – Invoke a method using its name foo public class C { private int i; public C(final int anInt) { this.i = anInt; } public void foo(final String s) { System.out.print(s); System.out.println(this.i); } }
  • 54.
    54/287 Scenarios  Scenario 1: –Given a class C – Given an object o, instance of C – Identify all the methods available on o – Invoke a method using its name foo Identify all the methods available on o foo getClass hashCode equals toString notify notifyAll wait wait wait Invoke a method using its name foo This is foo: 42
  • 55.
    55/287 Scenarios  Scenario 1: –Given a class C – Given an object o, instance of C – Identify all the methods available on o – Invoke a method using its name foo final C o = new C(42); System.out.println("Identify all the methods available on o"); final Class<?> classOfO = o.getClass(); final Method[] methodsOfC = classOfO.getMethods(); for (int i = 0; i < methodsOfC.length; i++) { final Method method = methodsOfC[i]; System.out.print('t'); System.out.println(method.getName()); } System.out.println("Invoke a method using its name foo"); final Method fooMethod = classOfO.getMethod("foo", new Class[] { String.class }); fooMethod.invoke(o, new Object[] { "tThis is foo: " });
  • 56.
    56/287 Scenarios  Scenario 1: –Given a class C – Given an object o, instance of C – Identify all the methods available on o – Invoke a method using its name foo Identify all the methods available on o foo getClass hashCode equals toString notify notifyAll wait wait wait Invoke a method using its name foo This is foo: 42
  • 57.
    57/287 Scenarios  Scenario 2: –Given an object o, instance of C – Save on disk the complete state of o – Restore from disk the object o at a later time public class C { private int i; public C() { this(-1); } public C(final int anInt) { this.i = anInt; } public void foo(final String s) { System.out.print(s); System.out.println(this.i); } }
  • 58.
    58/287 Scenarios  Scenario 2: –Given an object o, instance of C – Save on disk the complete state of o – Restore from disk the object o at a later time Save on disk the complete state of o i = 42 Restore from disk the object o at a later time This is foo on o2: 43
  • 59.
    59/287 Scenarios  Scenario 2: –Given an object o, instance of C – Save on disk the complete state of o – Restore from disk the object o at a later time final C o1 = new C(42); System.out.println("Save on disk the complete state of o"); final Class<?> classOfO = o1.getClass(); final Field[] fieldsOfC = classOfO.getDeclaredFields(); for (int i = 0; i < fieldsOfC.length; i++) { final Field field = fieldsOfC[i]; field.setAccessible(true); System.out.print('t' + field.getName()); System.out.println(" = " + field.getInt(o1)); } System.out.println("Restore from disk the object o at a later time"); final C o2 = (C) classOfO.newInstance(); final Field fieldiOfC = classOfO.getDeclaredField("i"); fieldiOfC.setAccessible(true); fieldiOfC.setInt(o2, 43); o2.foo("tThis is foo on o2: ");
  • 60.
    60/287 Scenarios  Scenario 2: –Given an object o, instance of C – Save on disk the complete state of o – Restore from disk the object o at a later time Save on disk the complete state of o i = 42 Restore from disk the object o at a later time This is foo on o2: 43
  • 61.
    61/287 Scenarios  Scenario 3: –Given a class C – Record the numbers of its instance ever created – Report this number when the program ends public class C { private static int numberOfInstances; public static int getNumberOfInstances() { return C.numberOfInstances; } private int i; public C() { this(-1); } public C(final int anInt) { C.numberOfInstances++; this.i = anInt; } public void foo(final String s) { System.out.print(s); System.out.println(this.i); } }
  • 62.
    62/287 Scenarios  Scenario 3: net.ptidej.reflection.scenario3.C@150bd4d net.ptidej.reflection.scenario3.C@1bc4459 net.ptidej.reflection.scenario3.C@12b6651 3 – Given a class C – Record the numbers of its instance ever created – Report this number when the program ends
  • 63.
    63/287 Scenarios  Scenario 3: publicclass Main { public static void main(final String[] args) { final C o1 = new C(42); final C o2 = new C(1); final C o3 = new C(100); System.out.println(o1 + "n" + o2 + 'n' + o3); System.out.println(C.getNumberOfInstances()); } } – Given a class C – Record the numbers of its instance ever created – Report this number when the program ends
  • 64.
    64/287 Scenarios  Scenario 3: net.ptidej.reflection.scenario3.C@150bd4d net.ptidej.reflection.scenario3.C@1bc4459 net.ptidej.reflection.scenario3.C@12b6651 3 –Given a class C – Record the numbers of its instance ever created – Report this number when the program ends
  • 65.
    65/287 Scenarios  Scenario 3: net.ptidej.reflection.scenario3.C@150bd4d net.ptidej.reflection.scenario3.C@1bc4459 net.ptidej.reflection.scenario3.C@12b6651 3 Tofulfill this scenario, we must modify C – Given a class C – Record the numbers of its instance ever created – Report this number when the program ends
  • 66.
    66/287 Scenarios  Class Classis a metaclass – It describes other classes  Class Method is a class – It describes methods  Class Field is a class – It describes fields
  • 67.
    67/287 Scenarios  Class Classis a metaclass – It allows to reify classes  Class Method is a class – It allows to reify methods, these language constructs become first-class entities  Class Field is a class – It allows to reify fields , these language constructs become first-class entities
  • 68.
    68/287 Scenarios  Class Classis a metaclass – It allows to reify classes  Class Method is a class – It allows to reify methods, these language constructs become first-class entities  Class Field is a class – It allows to reify fields, these language constructs become first-class entities
  • 69.
    69/287 Scenarios  Class Classis a metaclass – It allows to reify classes  Class Method is a class – It allows to reify methods, these language constructs become first-class entities  Class Field is a class – It allows to reify fields, these language constructs become first-class entities Reification is the process of making available an implicit construct of a language
  • 70.
    70/287 Scenarios  We nevermodified class Class – We only used it to obtain the methods and fields declared by particular classes, e.g., C  We used static fields and methods to count number of instances
  • 71.
    71/287 Scenarios  Scenario 4: publicinterface I { public void foo(final String s); } public class C implements I { private int i; public C(final int anInt) { this.i = anInt; } public void foo(final String s) { System.out.print(s); System.out.println(this.i); } } – Given an object o, instance of C – Without changing o or C – Change the behaviour of o.foo()
  • 72.
    72/287 Scenarios  Scenario 4: Thisis o: 42 Forwarding method: "foo" Original arguments: "This is o: " New arguments: "THIS IS O: " THIS IS O: 42 – Given an object o, instance of C – Without changing o or C – Change the behaviour of o.foo()
  • 73.
    73/287 Scenarios  Scenario 4: finalI o = new C(42); o.foo("This is o: "); final InvocationHandler handler = new InvokationHandler(o); final I proxy = (I) Proxy.newProxyInstance( I.class.getClassLoader(), new Class[] { I.class }, handler); Assert.assertTrue(proxy instanceof I); Assert.assertFalse(proxy instanceof C); Assert.assertTrue(proxy.equals(o)); proxy.foo("This is o: "); – Given an object o, instance of C – Without changing o or C – Change the behaviour of o.foo()
  • 74.
    74/287 Scenarios  Scenario 4: public class InvokationHandlerimplements InvocationHandler { private final I i; public InvokationHandler(final I aConcreteImplementationOfI) { this.i = aConcreteImplementationOfI; } public Object invoke( final Object aProxy, final Method aMethod, final Object[] someArgs) throws Throwable { if (aMethod.getName().equals("foo")) { final String arg = (String) someArgs[0]; final String newArg = arg.toUpperCase(); System.out.print("Forwarding method: ""); System.out.print(aMethod.getName()); System.out.print(""ntOriginal arguments: ""); System.out.print(arg); System.out.print(""ntNew arguments: ""); System.out.print(newArg); System.out.println('"'); this.i.foo(newArg); return null; } else { return aMethod.invoke(this.i, someArgs); } } } – Given an object o, instance of C – Without changing o or C – Change the behaviour of o.foo()
  • 75.
    75/287 Scenarios  Scenario 4: finalI o = new C(42); o.foo("This is o: "); final InvocationHandler handler = new InvokationHandler(o); final I proxy = (I) Proxy.newProxyInstance( I.class.getClassLoader(), new Class[] { I.class }, handler); Assert.assertTrue(proxy instanceof I); Assert.assertFalse(proxy instanceof C); Assert.assertTrue(proxy.equals(o)); proxy.foo("This is o: "); – Given an object o, instance of C – Without changing o or C – Change the behaviour of o.foo()
  • 76.
    76/287 Scenarios  Scenario 4: finalI o = new C(42); o.foo("This is o: "); final InvocationHandler handler = new InvokationHandler(o); final I proxy = (I) Proxy.newProxyInstance( I.class.getClassLoader(), new Class[] { I.class }, handler); Assert.assertTrue(proxy instanceof I); Assert.assertFalse(proxy instanceof C); Assert.assertTrue(proxy.equals(o)); proxy.foo("This is o: "); Properties of the proxy ensured by the Java VM – Given an object o, instance of C – Without changing o or C – Change the behaviour of o.foo()
  • 77.
  • 78.
  • 79.
    79/287 Scenarios  Smalltalk – Everythingis an object – Everything is an object, really static
  • 80.
    80/287 Scenarios  Smalltalk – SmalltalkImageis the class that “represent[s] the current image and runtime environment, including system organization, the virtual machine, object memory, plugins, and source files. [Its] instance variable #globals is a reference to the system dictionary of global variables and class names. [Its] singleton instance is called Smalltalk.”
  • 81.
    81/287 Scenarios  Smalltalk – Objectis “the root class for almost all of the other classes in the class hierarchy. […] Class Object provides default behavior common to all normal objects, such as access, copying, comparison, error handling, message sending, and reflection. Also utility messages that all objects should respond to are defined here.”
  • 82.
    82/287 Scenarios  Smalltalk – Class“[adds] instance-specific behavior to various class-describing objects in the system. This typically includes messages for initializing class variables and instance creation messages particular to a class. There is only one instance of a particular Metaclass, namely the class which is being described.”
  • 83.
    83/287 Scenarios  Scenario 1: –Given a class C – Given an object o, instance of C – Identify all the methods available on o – Invoke a method using its name foo Object subclass: #C instanceVariableNames: 'i' classVariableNames: '' poolDictionaries: '' category: 'CSE3009'. C class compile: 'newWithi: anInt ^(self new) i: anInt ; yourself.'. C compile: 'foo: aText Transcript show: aText. Transcript show: i. Transcript cr.'. C compile: 'i: anInt i := anInt.'.
  • 84.
    84/287 Scenarios  Scenario 1: –Given a class C – Given an object o, instance of C – Identify all the methods available on o – Invoke a method using its name foo Identify all the methods available on o an IdentitySet(#handles: #longPrintString #actionMap #hasContentsInExplorer [...] #foo: [...] #i: [...] #creationStamp) Invoke a method using its name foo This is foo: 42
  • 85.
    85/287 Scenarios  Scenario 1: –Given a class C – Given an object o, instance of C – Identify all the methods available on o – Invoke a method using its name foo |o| o := C newWithi: 42. Transcript show: 'Identify all the methods available on o' ; cr. Transcript show: C allSelectors ; cr. Transcript show: 'Invoke a method using its name foo' ; cr. (C compiledMethodAt: #foo:) valueWithReceiver: o arguments: #('This is foo: ').
  • 86.
    86/287 Scenarios  Scenario 1: –Given a class C – Given an object o, instance of C – Identify all the methods available on o – Invoke a method using its name foo |o| o := C newWithi: 42. Transcript show: 'Identify all the methods available on o' ; cr. Transcript show: C allSelectors ; cr. Transcript show: 'Invoke a method using its name foo' ; cr. (C compiledMethodAt: #foo:) valueWithReceiver: o arguments: #('This is foo: '). Simple and straightforward
  • 87.
    87/287 Scenarios  Scenario 2: –Given an object o, instance of C – Save on disk the complete state of o – Restore from disk the object o at a later time Object subclass: #C instanceVariableNames: 'i' classVariableNames: '' poolDictionaries: '' category: 'CSE3009'. C class compile: 'newWithi: anInt ^(self new) i: anInt ; yourself.'. C compile: 'foo: aText Transcript show: aText. Transcript show: i. Transcript cr.'. C compile: 'i: anInt i := anInt.'.
  • 88.
    88/287 Scenarios  Scenario 2: –Given an object o, instance of C – Save on disk the complete state of o – Restore from disk the object o at a later time Save on disk the complete state of o 42 Restore from disk the object o at a later time This is foo on o2: 43
  • 89.
    89/287 Scenarios  Scenario 2: –Given an object o, instance of C – Save on disk the complete state of o – Restore from disk the object o at a later time |o1 o2| o1 := C newWithi: 42. Transcript show: 'Save on disk the complete state of o' ; cr. Transcript show: (o1 instVarAt: 1) ; cr. Transcript show: 'Restore from disk the object o at a later time' ; cr. o2 := C new. o2 instVarNamed: 'i' put: 43. o2 foo: 'This is foo on o2: '.
  • 90.
    90/287 Scenarios  Scenario 2: –Given an object o, instance of C – Save on disk the complete state of o – Restore from disk the object o at a later time |o1 o2| o1 := C newWithi: 42. Transcript show: 'Save on disk the complete state of o' ; cr. Transcript show: (o1 instVarAt: 1) ; cr. Transcript show: 'Restore from disk the object o at a later time' ; cr. o2 := C new. o2 instVarNamed: 'i' put: 43. o2 foo: 'This is foo on o2: '. Again, simple and straightforward
  • 91.
    91/287 Scenarios  Scenario 2: –Pharo (a recent implementation of Smalltalk) provides is a general object serialiser that can serialise any object – Uses reflection to implement these methods! – Given an object o, instance of C – Save on disk the complete state of o – Restore from disk the object o at a later time 1@2 serializeToFileNamed: 'hello.fuel'. FLMaterializer materializeFromFileNamed: 'hello.fuel' Thanks to Marcus Denker for pointing out these helper methods
  • 92.
    92/287 Scenarios  Scenario 3: Objectsubclass: #C instanceVariableNames: 'i' classVariableNames: 'NumberOfInstances' poolDictionaries: '' category: 'CSE3009'. C class compile: 'newWithi: anInt ^(self new) i: anInt ; yourself.'. C compile: 'foo: aText Transcript show: aText. Transcript show: i. Transcript cr.'. C compile: 'i: anInt i := anInt.'. – Given a class C – Record the numbers of its instance ever created – Report this number when the program ends
  • 93.
    93/287 Scenarios  Scenario 3: Objectsubclass: #C instanceVariableNames: 'i' classVariableNames: 'NumberOfInstances' poolDictionaries: '' category: 'CSE3009'. C class compile: 'newWithi: anInt ^(self new) i: anInt ; yourself.'. C compile: 'foo: aText Transcript show: aText. Transcript show: i. Transcript cr.'. C compile: 'i: anInt i := anInt.'. – Given a class C – Record the numbers of its instance ever created – Report this number when the program ends Only difference with Scenarios 1 and 2
  • 94.
    94/287 Scenarios  Scenario 3: Cclass compile: 'newWithi: anInt ^(self new) i: anInt ; yourself.'. C compile: 'foo: aText Transcript show: aText. Transcript show: i. Transcript cr.'. C compile: 'i: anInt i := anInt.'. – Given a class C – Record the numbers of its instance ever created – Report this number when the program ends
  • 95.
    95/287 Scenarios  Scenario 3: Cclass compile: 'newWithi: anInt ^(self new) i: anInt ; yourself.'. C compile: 'foo: aText Transcript show: aText. Transcript show: i. Transcript cr.'. C compile: 'i: anInt i := anInt.'. Same as Scenarios 1 and 2 – Given a class C – Record the numbers of its instance ever created – Report this number when the program ends
  • 96.
    96/287 Scenarios  Scenario 3: Cclass compile: 'initialize NumberOfInstances := 0.'. C class compile: 'new NumberOfInstances := NumberOfInstances + 1. ^ self basicNew initialize.'. C class compile: 'numberOfInstances ^ NumberOfInstances.'. – Given a class C – Record the numbers of its instance ever created – Report this number when the program ends
  • 97.
    97/287 Scenarios  Scenario 3: Cclass compile: 'initialize NumberOfInstances := 0.'. C class compile: 'new NumberOfInstances := NumberOfInstances + 1. ^ self basicNew initialize.'. C class compile: 'numberOfInstances ^ NumberOfInstances.'. – Given a class C – Record the numbers of its instance ever created – Report this number when the program ends “Write access” to the metaclass
  • 98.
    98/287 Scenarios  Scenario 3: |o1o2 o3| C initialize. o1 := C newWithi: 42. o2 := C newWithi: 1. o3 := C newWithi: 100. Transcript show: o1 ; show: ' ' ; show: o2 ; show: ' ' ; show: o3 ; cr. Transcript show: C numberOfInstances. – Given a class C – Record the numbers of its instance ever created – Report this number when the program ends
  • 99.
    99/287 Scenarios  Scenario 3: aC a C a C 3 – Given a class C – Record the numbers of its instance ever created – Report this number when the program ends
  • 100.
    100/287 Scenarios  Scenario 3: aC a C a C 3 To fulfill this scenario, we modified C class not C – Given a class C – Record the numbers of its instance ever created – Report this number when the program ends
  • 101.
    101/287 Scenarios  Scenario 3: InSmalltalk, each class has one anonymous meta-class, which can be modified • Adding new variables and methods which are thus class variables and class methods • These methods apply on the class, these fields belong to the class (thus unique) – Given a class C – Record the numbers of its instance ever created – Report this number when the program ends
  • 102.
    102/287 Scenarios  Scenario 3: –What about a subclass D of C? – How would its instances be counted? a C a C a C 3 – Given a class C – Record the numbers of its instance ever created – Report this number when the program ends Thanks to Christophe Dony for suggesting this use of class vs. class instance variables
  • 103.
    103/287 Scenarios  Scenario 3: –In C++ and Java: static = global • The class variables is shared by all the instances of its declaring class… and its subclasses! final D o4 = new D(); // Eclipse advises to use C to call getNumberOfInstances(). System.out.println(o4); System.out.println(D.getNumberOfInstances()); – Given a class C – Record the numbers of its instance ever created – Report this number when the program ends
  • 104.
    104/287 Scenarios  Scenario 3: –In Smalltalk: class vs. class instance • Class variable vs. class instance variable – A class variable is shared by all the instance of the class and all the instances of its subclasses – A class instance variable is unique to each class, inherited from the super-class, like instance variables C class instanceVariableNames: 'IndividualClassNumberOfInstances' – Given a class C – Record the numbers of its instance ever created – Report this number when the program ends
  • 105.
    105/287 Scenarios  Scenario 3: –In Smalltalk: class vs. class instance C subclass: #D instanceVariableNames: '' classVariableNames: '' poolDictionaries: '' category: 'Ptidej'. D class compile: 'initialize IndividualClassNumberOfInstances := 0.'. D class compile: 'new NumberOfInstances := NumberOfInstances + 1. IndividualClassNumberOfInstances := IndividualClassNumberOfInstances + 1. ^ self basicNew initialize.'. D class compile: 'numberOfInstances ^ NumberOfInstances.'. D class compile: 'individualClassNumberOfInstances ^ IndividualClassNumberOfInstances.'. – Given a class C – Record the numbers of its instance ever created – Report this number when the program ends
  • 106.
    106/287 Scenarios  Scenario 3: –In Smalltalk: class vs. class instance | o4 | D initialize. o4 := D new. Transcript show: o4 ; cr. Transcript show: C numberOfInstances ; cr. Transcript show: D numberOfInstances ; cr. Transcript show: D individualClassNumberOfInstances ; cr. – Given a class C – Record the numbers of its instance ever created – Report this number when the program ends a D 4 4 1
  • 107.
    107/287 Scenarios  Scenario 3: –In Java: the JVM contains the world • Possible to connect to a JVM using the Java Debug Interface of the Java Platform Debug Architecture • Possible to reify the classes existing in the remote JVM and to obtain their instances com.sun.jdi.ReferenceType.instances(long) • Special feature of the JVM, “outside” of the normal constructs of the language – Given a class C – Record the numbers of its instance ever created – Report this number when the program ends http://stackoverflow.com/questions/1947122/ is-there-a-simple-way-of-obtaining-all-object-instances-of-a-specific-class-in-j/1947200#1947200
  • 108.
    108/287 Scenarios  Scenario 3: –In Smalltalk: the image contains the world • Possible to ask it all the instances of a particular class or all the instances currently in memory Transcript show: (C allInstances size). – Given a class C – Record the numbers of its instance ever created – Report this number when the program ends Thanks to Marcus Denker for pointing out this solution
  • 109.
    109/287 Scenarios  Scenario 4: –Given an object o, instance of C – Without changing o or C – Change the behaviour of o.foo() Object subclass: #C instanceVariableNames: 'i' classVariableNames: '' poolDictionaries: '' category: 'CSE3009'. C class compile: 'newWithi: anInt ^(self new) i: anInt ; yourself.'. C compile: 'foo: aText Transcript show: aText. Transcript show: i. Transcript cr.'. C compile: 'i: anInt i := anInt.'.
  • 110.
    110/287 Scenarios  Scenario 4: –Given an object o, instance of C – Without changing o or C – Change the behaviour of o.foo() This is o: 42 Intercepting message send: foo: Original arguments: This is o: New arguments: THIS IS O: THIS IS O: 42
  • 111.
    111/287 Scenarios  Scenario 4: Severalchoices • ObjectWrappers: http://magaloma.seasidehosting.st/ Kernel#ObjectTracer • MethodWrappers: http://pharo.gforge.inria.fr/ PBE1/PBE1ch15.html • Reflectivity: http://scg.unibe.ch/Research/Reflectivity • … – Given an object o, instance of C – Without changing o or C – Change the behaviour of o.foo()
  • 112.
    112/287 Scenarios  Scenario 4: Severalchoices • ObjectWrappers: http://magaloma.seasidehosting.st/ Kernel#ObjectTracer • MethodWrappers: http://pharo.gforge.inria.fr/ PBE1/PBE1ch15.html • Reflectivity: http://scg.unibe.ch/Research/Reflectivity • … – Given an object o, instance of C – Without changing o or C – Change the behaviour of o.foo()
  • 113.
    113/287 Scenarios  Scenario 4: –Given an object o, instance of C – Without changing o or C – Change the behaviour of o.foo() | o aWrapper | o := C newWithi: 42. o foo: 'This is o: '. aWrapper := WrapperForC on: o. "o become: aWrapper." aWrapper foo: 'This is o: '. aWrapper xxxUnTrace.
  • 114.
    114/287  Scenario 4: –Given an object o, instance of C – Without changing o or C – Change the behaviour of o.foo() ObjectTracer subclass: #WrapperForC instanceVariableNames: '' classVariableNames: '' poolDictionaries: '' category: 'CSE3009'. WrapperForC compile: 'doesNotUnderstand: aMessage "Intercept the selector foo:" | sel arg newArg | sel := aMessage selector. sel = ''foo:'' ifTrue: [ arg := (aMessage arguments) at: 1. newArg := arg asUppercase. Transcript show: ''Intercepting message send: '' ; show: sel ; cr. Transcript tab ; show: ''Original arguments: '' ; show: arg ; cr. Transcript tab ; show: ''New arguments: '' ; show: newArg ; cr. aMessage argument: newArg. aMessage sendTo: (self xxxViewedObject) ] ifFalse: [ "Transcript show: aMessage." ]'.
  • 115.
    115/287 Scenarios  Scenario 4: –Given an object o, instance of C – Without changing o or C – Change the behaviour of o.foo() This is o: 42 Intercepting message send: foo: Original arguments: This is o: New arguments: THIS IS O: THIS IS O: 42 | o aWrapper | o := C newWithi: 42. o foo: 'This is o: '. aWrapper := WrapperForC on: o. "o become: aWrapper." aWrapper foo: 'This is o: '. aWrapper xxxUnTrace.
  • 116.
    116/287 Scenarios  Scenario 4: –We created the class WrappedForC that does not understand many messages (as subclass of ProtoObject) – We wrapped an instance of WrappedForC around o and use doesNotUnderstand: to proxy messages – Given an object o, instance of C – Without changing o or C – Change the behaviour of o.foo()
  • 117.
    117/287 Scenarios  Scenario 4: –We created the class WrappedForC that does not understand many messages (as subclass of ProtoObject) – We wrapped an instance of WrappedForC around o and use doesNotUnderstand: to proxy messages – Given an object o, instance of C – Without changing o or C – Change the behaviour of o.foo()
  • 118.
    118/287 Scenarios  Scenario 4: Severalchoices • ObjectWrappers: http://magaloma.seasidehosting.st/ Kernel#ObjectTracer • MethodWrappers: http://pharo.gforge.inria.fr/ PBE1/PBE1ch15.html • Reflectivity: http://scg.unibe.ch/Research/Reflectivity • … – Given an object o, instance of C – Without changing o or C – Change the behaviour of o.foo()
  • 119.
    119/287 Scenarios  Reflectivity – MarcusDenker, RMOD Team, INRIA Lille, and others – Extensions to the standard reflection features of Smalltalk (both structural and behavioural) • Structural reflection is extended by sub-method reflection: method bodies are first-class • Behavioural reflection is provided by Geppetto, an implementation of Partial Behavioural Reflection
  • 120.
    120/287 Scenarios  Scenario 4: –Given an object o, instance of C – Without changing o or C – Change the behaviour of o.foo() Object subclass: #C instanceVariableNames: 'i' classVariableNames: '' poolDictionaries: '' category: 'CSE3009'. C class compile: 'newWithi: anInt ^(self new) i: anInt ; yourself.'. C compile: 'foo: aText Transcript show: aText. Transcript show: i. Transcript cr.'. C compile: 'i: anInt i := anInt.'.
  • 121.
    121/287 Scenarios  Scenario 4: –Sub-method reflection – Given an object o, instance of C – Without changing o or C – Change the behaviour of o.foo() nodes := (C>>#foo:) sends select: [:each | ((each selector ~= #show:) or: (each arguments) size ~= 1) ifTrue: [ false ] ifFalse: [ (each arguments at: 1) name = 'aText'. ]. ].
  • 122.
    122/287 Scenarios  Scenario 4: –Meta-object – Given an object o, instance of C – Without changing o or C – Change the behaviour of o.foo() gpLink := GPLink metaObject: [:arg1 :node | | newArg | newArg := arg1 asUppercase. Transcript show: 'Intercepting message send: '. Transcript show: node ; cr. Transcript tab ; show: 'Original arguments: '. Transcript show: arg1 ; cr. Transcript tab ; show: 'New arguments: '. Transcript show: newArg ; cr. Transcript show: newArg. ]. gpLink control: #instead.
  • 123.
    123/287 Scenarios  Scenario 4: –Linking – Given an object o, instance of C – Without changing o or C – Change the behaviour of o.foo() o := C newWithi: 42. o foo: 'This is o: '. nodes do: [:node | node link: gpLink]. o foo: 'This is o: '. gpLink uninstall. This is o: 42 Intercepting message send: foo: Original arguments: This is o: New arguments: THIS IS O: THIS IS O: 42
  • 124.
  • 125.
  • 126.
    126/287 Scenarios  Scenarios 1,2, 3, and 4 More difficult to implement “as is” • http://stackoverflow.com/questions/359237/why-does- c-not-have-reflection • http://www.open-std.org/jtc1/sc22/wg21/docs/papers/ 2005/n1751.html
  • 127.
    127/287 Scenarios  Scenarios 1,2, 3, and 4 Third-party solutions • Mirror: http://kifri.fri.uniza.sk/~chochlik/mirror- lib/html/index.html#introduction • VisualStudio.NET: http://msdn.microsoft.com/en- us/library/y0114hz2%28v=vs.110%29.aspx • …
  • 128.
    128/287 Scenarios  Scenarios 1,2, 3, and 4 Third-party solutions • Mirror: http://kifri.fri.uniza.sk/~chochlik/mirror- lib/html/index.html#introduction • VisualStudio.NET: http://msdn.microsoft.com/en- us/library/y0114hz2%28v=vs.110%29.aspx • …
  • 129.
    129/287 Scenarios  Mirror – MatúšChochlík, University of Žilina, Žilina, Slovakia “[C]ompile-time and run-time meta-data describing C++ constructs like namespaces, types typedef-ined types, enums, classes with their base classes, member variables, constructors, member functions, etc.”
  • 130.
    130/287 Scenarios  Scenario 1: –Given a class C – Given an object o, instance of C – Identify all the methods available on o – Invoke a method using its name foo namespace cse3009 { class C { private: int i; public: C(const int _i) : i(_i) { } int get_i(void) const { return this->i; } void set_i(const int _i) { this->i = _i; } void foo(const std::string _s) const { std::cout << _s << this->i << std::endl; } }; }
  • 131.
    131/287 Scenarios  Scenario 1: –Given a class C – Given an object o, instance of C – Identify all the methods available on o – Invoke a method using its name foo Identify all the methods available on o (The type of o is cse3009::C) cse3009::C::i cse3009::C::foo Invoke a method using its name foo This is foo: 42
  • 132.
    132/287 Scenarios  Scenario 1: –Given a class C – Given an object o, instance of C – Identify all the methods available on o – Invoke a method using its name foo int main(void) { cse3009::C * o = new cse3009::C(42); std::cout << "Identify all the methods available on o" << std::endl; identify_members(o); std::cout << "Invoke a method using its name foo" << std::endl; invoke_member_function(o); return 0; }
  • 133.
    133/287 Scenarios  Scenario 1: –Given a class C – Given an object o, instance of C – Identify all the methods available on o – Invoke a method using its name foo template<typename O> void identify_members(O * _o) { using namespace mirror; typedef MIRRORED_CLASS(O) meta_Class; std::cout << "t(The type of o is " << meta_Class::full_name() << ")" << std::endl; std::cout << "t"; mp::for_each_ii< all_member_variables<meta_Class> >(info_printer()); std::cout << std::endl << "t"; mp::for_each_ii< member_functions<meta_Class> >(info_printer()); std::cout << std::endl; }
  • 134.
    134/287 Scenarios  Scenario 1: –Given a class C – Given an object o, instance of C – Identify all the methods available on o – Invoke a method using its name foo template<typename O> void invoke_member_function(O * _o) { using namespace mirror; typedef MIRRORED_CLASS(cse3009::C) meta_Class; typedef mp::at_c<overloads< mp::at_c<member_functions<meta_Class>, 0>::type>, 0>::type meta_foo; my_invoker_maker::invoker<meta_foo>::type invoker( std::string("tThis is foo: ")); invoker.call_on(*_o); }
  • 135.
    135/287 Scenarios  Mirror – Providesessentially the same concepts and features as java.lang.reflect of Java – Uses templates and (manual) registration to collect metadata that does not exist unless manually created through macro preprocessing
  • 136.
    136/287 Scenarios  Scenario 1: –Given a class C – Given an object o, instance of C – Identify all the methods available on o – Invoke a method using its name foo MIRROR_REG_BEGIN MIRROR_QREG_GLOBAL_SCOPE_NAMESPACE(std) MIRROR_REG_CLASS_BEGIN(struct, std, string) MIRROR_REG_CLASS_END MIRROR_QREG_GLOBAL_SCOPE_NAMESPACE(cse3009) MIRROR_REG_CLASS_BEGIN(class, cse3009, C) MIRROR_REG_CLASS_MEM_VARS_BEGIN MIRROR_REG_CLASS_MEM_VAR_GET_SET( private, _, int, i, _.get_i(), _.set_i(_i)) MIRROR_REG_CLASS_MEM_VARS_END MIRROR_REG_MEM_FUNCTIONS_BEGIN MIRROR_REG_MEM_OVLD_FUNC_BEGIN(foo) MIRROR_REG_MEM_FUNCTION_BEGIN(public, _, void, foo, 1) MIRROR_REG_MEM_FUNCTION_PARAM(std::string, _s) MIRROR_REG_MEM_FUNCTION_END(1, _) MIRROR_REG_MEM_OVLD_FUNC_END(foo) MIRROR_REG_MEM_FUNCTIONS_END MIRROR_REG_CLASS_END MIRROR_REG_END
  • 137.
    137/287 Scenarios  Scenario 1: –Given a class C – Given an object o, instance of C – Identify all the methods available on o – Invoke a method using its name foo template<class Unused> struct my_manufacturer<std::string, Unused> { const std::string s; template<class ConstructionInfo> inline my_manufacturer(const std::string _s, const ConstructionInfo construction_info) : s(_s) { } void finish(std::string) const { } inline std::string operator()(void) const { return s; } }; typedef mirror::invoker_maker<my_manufacturer, mirror::default_fact_suppliers, my_enumerator, void> my_invoker_maker;
  • 138.
    138/287 Scenarios  Mirror – Usescomplex code that can be easily and advantageously hidden in libraries – Will possibly become part of Boost and the standard reflection library for C++ • http://kifri.fri.uniza.sk/~chochlik/jtc1_sc22_wg21/ std_cpp_refl-latest.pdf
  • 139.
    139/287 Scenarios  Scenario 2: namespacecse3009 { class C { private: int i; public: C(const int _i) : i(_i) { } int get_i(void) const { return this->i; } void set_i(const int _i) { this->i = _i; } void foo(const std::string _s) const { std::cout << _s << this->i << std::endl; } }; } – Given an object o, instance of C – Save on disk the complete state of o – Restore from disk the object o at a later time
  • 140.
    140/287 Scenarios  Scenario 2: –Given an object o, instance of C – Save on disk the complete state of o – Restore from disk the object o at a later time Save on disk the complete state of o (The type of o is cse3009::C) cse3009::C::i = 42 Restore from disk the object o at a later time 43
  • 141.
    141/287 Scenarios  Scenario 2: –Given an object o, instance of C – Save on disk the complete state of o – Restore from disk the object o at a later time int main(void) { cse3009::C * o = new cse3009::C(42); std::cout << "Save on disk the complete state of o" << std::endl; save_on_disk(o); std::cout << "Restore from disk the object o at a later time" << std::endl; restore_from_disk<cse3009::C>(); return 0; }
  • 142.
    142/287 Scenarios  Scenario 2: –Given an object o, instance of C – Save on disk the complete state of o – Restore from disk the object o at a later time template<typename O> void save_on_disk(O * _o) { using namespace mirror; typedef MIRRORED_CLASS(O)meta_Class; std::cout << "t(The type of o is " << meta_Class::full_name() << ")" << std::endl << "t"; mp::for_each_ii<all_member_variables<meta_Class>>( info_printer_variables<O>(*_o)); std::cout << std::endl; }
  • 143.
    143/287 Scenarios  Scenario 2: –Given an object o, instance of C – Save on disk the complete state of o – Restore from disk the object o at a later time template<class O> struct info_printer_variables { O o; inline info_printer_variables(O _o) : o(_o) { } template<class IterInfo> void operator()(IterInfo) { using namespace mirror; std::cout << IterInfo::type::full_name() << " = " << IterInfo::type::get(o); if (!IterInfo::is_last::value) std::cout << ", "; } };
  • 144.
    144/287 Scenarios  Scenario 2: –Given an object o, instance of C – Save on disk the complete state of o – Restore from disk the object o at a later time template<class O> struct info_printer_variables { O o; inline info_printer_variables(O _o) : o(_o) { } template<class IterInfo> void operator()(IterInfo) { using namespace mirror; std::cout << IterInfo::type::full_name() << " = " << IterInfo::type::get(o); if (!IterInfo::is_last::value) std::cout << ", "; } }; Get the value of reflected variable
  • 145.
    145/287 Scenarios  Scenario 2: –Given an object o, instance of C – Save on disk the complete state of o – Restore from disk the object o at a later time template<typename O> void restore_from_disk(void) { using namespace mirror; typedef typename my_factory_maker::factory<O>::type my_factory_type; my_factory_type my_factory(43); O o(my_factory()); std::cout << "t" << o.get_i() << std::endl; }
  • 146.
    146/287 Scenarios  Scenario 2: –Given an object o, instance of C – Save on disk the complete state of o – Restore from disk the object o at a later time typedef mirror::factory_maker< my_manufacturer, mirror::default_fact_suppliers, my_enumerator, void> my_factory_maker;
  • 147.
    147/287 Scenarios  Scenario 2: –Given an object o, instance of C – Save on disk the complete state of o – Restore from disk the object o at a later time typedef mirror::factory_maker< my_manufacturer, mirror::default_fact_suppliers, my_enumerator, void> my_factory_maker; Factory generating instances of (possibly) different types
  • 148.
    148/287 Scenarios  Scenario 2: –Given an object o, instance of C – Save on disk the complete state of o – Restore from disk the object o at a later time template<class Unused> struct my_manufacturer<void, Unused> { template<typename Context> my_manufacturer(int _value, Context) { } void finish(int) { } template<class ConstructionInfo> inline int add_constructor( int _value, ConstructionInfo) const { return _value; } inline int index(void) { return 0; } };
  • 149.
    149/287 Scenarios  Scenario 2: –Given an object o, instance of C – Save on disk the complete state of o – Restore from disk the object o at a later time template<class Unused> struct my_manufacturer<void, Unused> { template<typename Context> my_manufacturer(int _value, Context) { } void finish(int) { } template<class ConstructionInfo> inline int add_constructor( int _value, ConstructionInfo) const { return _value; } inline int index(void) { return 0; } }; To pass on to the constructor
  • 150.
    150/287 template<class Product, typenameIsEnum> struct my_base_manufacturer { Product x; struct constr_param_name_printer { template<class IterInfo> inline void operator()(IterInfo) const { if (!IterInfo::is_first::value) std::cout << ", "; std::cout << IterInfo::type::base_name(); } }; struct constr_context_printer { template<class IterInfo> inline void operator()(IterInfo) const { if (!IterInfo::is_first::value) std::cout << "::"; std::cout << IterInfo::type::base_name(); } }; template<class ConstructionInfo> my_base_manufacturer(int tabs, ConstructionInfo construction_info, const Product& _x) : x(tabs) { } void finish(int) { } inline Product operator()(void) { return x; } }; template<class Product, class Unused> struct my_enumerator : my_base_manufacturer<Product, std::true_type> { template<class ConstructionInfo> inline my_enumerator(int tabs, ConstructionInfo construction_info) : my_base_manufacturer<Product, std::true_type>( tabs, construction_info, Product()) { } void finish(int) { } inline Product operator()(void) { return NULL; } }; template<class Product, class Unused> struct my_manufacturer { typedef typename mirror::factory_maker< my_manufacturer, mirror::default_fact_suppliers, my_enumerator, Unused> maker; typename maker::template factory<Product>::type f; template<class ConstructionInfo> inline my_manufacturer( int _value, ConstructionInfo construction_info) : f(construction_info) { } void finish(int) { } inline Product operator()(void) { return f(); } };
  • 151.
    151/287 template<class Product, typenameIsEnum> struct my_base_manufacturer { Product x; struct constr_param_name_printer { template<class IterInfo> inline void operator()(IterInfo) const { if (!IterInfo::is_first::value) std::cout << ", "; std::cout << IterInfo::type::base_name(); } }; struct constr_context_printer { template<class IterInfo> inline void operator()(IterInfo) const { if (!IterInfo::is_first::value) std::cout << "::"; std::cout << IterInfo::type::base_name(); } }; template<class ConstructionInfo> my_base_manufacturer(int tabs, ConstructionInfo construction_info, const Product& _x) : x(tabs) { } void finish(int) { } inline Product operator()(void) { return x; } }; template<class Product, class Unused> struct my_enumerator : my_base_manufacturer<Product, std::true_type> { template<class ConstructionInfo> inline my_enumerator(int tabs, ConstructionInfo construction_info) : my_base_manufacturer<Product, std::true_type>( tabs, construction_info, Product()) { } void finish(int) { } inline Product operator()(void) { return NULL; } }; template<class Product, class Unused> struct my_manufacturer { typedef typename mirror::factory_maker< my_manufacturer, mirror::default_fact_suppliers, my_enumerator, Unused> maker; typename maker::template factory<Product>::type f; template<class ConstructionInfo> inline my_manufacturer( int _value, ConstructionInfo construction_info) : f(construction_info) { } void finish(int) { } inline Product operator()(void) { return f(); } }; Less complex than it looks!
  • 152.
    152/287 template<class Product, typenameIsEnum> struct my_base_manufacturer { Product x; struct constr_param_name_printer { template<class IterInfo> inline void operator()(IterInfo) const { if (!IterInfo::is_first::value) std::cout << ", "; std::cout << IterInfo::type::base_name(); } }; struct constr_context_printer { template<class IterInfo> inline void operator()(IterInfo) const { if (!IterInfo::is_first::value) std::cout << "::"; std::cout << IterInfo::type::base_name(); } }; template<class ConstructionInfo> my_base_manufacturer(int tabs, ConstructionInfo construction_info, const Product& _x) : x(tabs) { } void finish(int) { } inline Product operator()(void) { return x; } }; template<class Product, class Unused> struct my_enumerator : my_base_manufacturer<Product, std::true_type> { template<class ConstructionInfo> inline my_enumerator(int tabs, ConstructionInfo construction_info) : my_base_manufacturer<Product, std::true_type>( tabs, construction_info, Product()) { } void finish(int) { } inline Product operator()(void) { return NULL; } }; template<class Product, class Unused> struct my_manufacturer { typedef typename mirror::factory_maker< my_manufacturer, mirror::default_fact_suppliers, my_enumerator, Unused> maker; typename maker::template factory<Product>::type f; template<class ConstructionInfo> inline my_manufacturer( int _value, ConstructionInfo construction_info) : f(construction_info) { } void finish(int) { } inline Product operator()(void) { return f(); } }; Less complex than it looks! Can be replaced by existing factories
  • 153.
    153/287 Scenarios  Scenario 2: –Mirror provides many ready-to-use factories • From strings (mirror/example/factories/tetrahedron_script.cpp) • From a SOCI database (mirror/example/factories/tetrahedron_soci.cpp) – Given an object o, instance of C – Save on disk the complete state of o – Restore from disk the object o at a later time // make the input object for the factory script_factory_input in; // create a factory plugged with the script parser script_factory_maker::factory<tetrahedron>::type f = in.data(); // make a tetrahedron object factory soci_quick_factory_maker::factory<test::tetrahedron>::type tetrahedron_factory = soci_fact_data(r); while(r != e) { test::tetrahedron t = tetrahedron_factory(); // and write it to std output std::cout << stream::to_json::from(t, [&i](std::ostream& out) { out << "tetrahedron_" << i; } ) << std::endl;
  • 154.
    154/287 Scenarios  Scenario 3: namespacecse3009 { class C { private: int i; static int numberOfInstances; public: C(const int _i) : i(_i) { numberOfInstances++; } ... void foo(const std::string _s) const { std::cout << _s << this->i << std::endl; } static int getNumberOfInstances() { return numberOfInstances; } }; } – Given a class C – Record the numbers of its instance ever created – Report this number when the program ends
  • 155.
    155/287 Scenarios  Scenario 3: intcse3009::C::numberOfInstances = 0; int main(void) { cse3009::C * o1 = new cse3009::C(42); cse3009::C * o2 = new cse3009::C(1); cse3009::C * o3 = new cse3009::C(100); std::cout << o1 << std::endl << o2 << std::endl << o3 << std::endl; std::cout << cse3009::C::getNumberOfInstances() << std::endl; return 0; } – Given a class C – Record the numbers of its instance ever created – Report this number when the program ends
  • 156.
    156/287 Scenarios  Scenario 3: 0x800418f8 0x80041908 0x80041918 3 –Given a class C – Record the numbers of its instance ever created – Report this number when the program ends
  • 157.
    157/287 Scenarios  Scenario 3: 0x800418f8 0x80041908 0x80041918 3 –Given a class C – Record the numbers of its instance ever created – Report this number when the program ends To fulfill this scenario, we must modify C as in Java
  • 158.
    158/287 Scenarios  Scenario 4: –Several choices • Bjarne Stroustrup's Template: http://www.stroustrup.com/wrapper.pdf • Herb Sutter's Functor-based Approach: http://channel9.msdn.com/Shows/Going+Deep/ C-and-Beyond-2012-Herb-Sutter-Concurrency-and- Parallelism • Ion Armagedescu’s CPatcher: http://www.codeproject.com/Articles/34237/A-C-Style- of-Intercepting-Functions – Given an object o, instance of C – Without changing o or C – Change the behaviour of o.foo()
  • 159.
    159/287 Scenarios  Scenario 4: –Several choices • Bjarne Stroustrup's Template: http://www.stroustrup.com/wrapper.pdf • Herb Sutter's Functor-based Approach: http://channel9.msdn.com/Shows/Going+Deep/ C-and-Beyond-2012-Herb-Sutter-Concurrency-and- Parallelism • Ion Armagedescu’s CPatcher: http://www.codeproject.com/Articles/34237/A-C-Style- of-Intercepting-Functions – Given an object o, instance of C – Without changing o or C – Change the behaviour of o.foo()
  • 160.
    160/287 Scenarios  Scenario 4: –Given an object o, instance of C – Without changing o or C – Change the behaviour of o.foo() Bjarne Stroustrup's Template: (Prefix::operator->()) This is o: 42
  • 161.
    161/287 Scenarios  Scenario 4: –Given an object o, instance of C – Without changing o or C – Change the behaviour of o.foo() int main(void) { std::cout << "Bjarne Stroustrup's Template:" << std::endl; cse3009::C o2(42); Prefix<cse3009::C> prefixed_o2(&o2); prefixed_o2->foo("This is o: "); std::cout << std::endl; return 0; }
  • 162.
    162/287 Scenarios  Scenario 4: –Given an object o, instance of C – Without changing o or C – Change the behaviour of o.foo() template<class T> class Prefix { T* p; public: Prefix(T * _p) : p(_p) { } T* operator->() { std::cout << "(Prefix::operator->())" << std::endl; return p; } };
  • 163.
    163/287 Scenarios  Scenario 4: –Is similar to a proxy in Java – Cannot easily access and modify the arguments of the proxy’ed method call – Makes it difficult to do something after the original method call – Given an object o, instance of C – Without changing o or C – Change the behaviour of o.foo()
  • 164.
    164/287 Scenarios  Scenario 4: –Several choices • Bjarne Stroustrup's Template: http://www.stroustrup.com/wrapper.pdf • Herb Sutter's Functor-based Approach: http://channel9.msdn.com/Shows/Going+Deep/ C-and-Beyond-2012-Herb-Sutter-Concurrency-and- Parallelism • Ion Armagedescu’s CPatcher: http://www.codeproject.com/Articles/34237/A-C-Style- of-Intercepting-Functions – Given an object o, instance of C – Without changing o or C – Change the behaviour of o.foo()
  • 165.
    165/287 Scenarios  Scenario 4: Dependenton the compiler! GCC v4.8.2 vs. Microsoft Visual Studio Express 2013 – Given an object o, instance of C – Without changing o or C – Change the behaviour of o.foo() Visual C++ 2013 06157-004-0441005-02428
  • 166.
    166/287 Scenarios  Scenario 4: –GCC v4.8.2 In file included from ..Sourcescenario4.cpp:32:0: ..Source../CPatcher/patcher.h: In instantiation of 'void CPatch::HookClassFunctions(T1&, T2, bool, bool) [with T1 = void (cse3009::C::*)(std::basic_string<char>); T2 = void (class_for_patches::*)(std::basic_string<char>)]': ..Source../CPatcher/patcher_defines.h:131:2: required from 'CPatch::CPatch(TReturnVal (TClassSource::*&)(TArg1), TReturnVal (TClassTarget::*)(TArg1), bool, bool) [with TClassSource = cse3009::C; TClassTarget = class_for_patches; TReturnVal = void; TArg1 = std::basic_string<char>]' ..Sourcescenario4.cpp:52:61: required from here – Given an object o, instance of C – Without changing o or C – Change the behaviour of o.foo()
  • 167.
    167/287 Scenarios  Scenario 4: –GCC v4.8.2 may not be legal • http://www.codeproject.com/Articles/34237/A-C-Style- of-Intercepting-Functions?msg=4796042 • http://stackoverflow.com/questions/1307278/casting- between-void-and-a-pointer-to-member-function – Given an object o, instance of C – Without changing o or C – Change the behaviour of o.foo() *reinterpret_cast<long*>(&fn_funcToHook) *reinterpret_cast<long*>(&fn_Hook)
  • 168.
    168/287 Scenarios  Scenario 4: –Microsoft Visual Studio Express 2013 – Given an object o, instance of C – Without changing o or C – Change the behaviour of o.foo() void(ptidej::C::*pfn_foo)(const std::string) = &ptidej::C::foo; class proxy { public: void my_foo(const std::string s) { std::cout << "Function foo() is patched!" << std::endl << std::flush; (reinterpret_cast<ptidej::C*>(this)->*pfn_foo)(s); } }; int _tmain(int argc, _TCHAR* argv[]) { CPatch patch_aclass_doSomething(pfn_foo, &proxy::my_foo); ptidej::C o(42); o.foo(std::string("This is o: ")); return 0; }
  • 169.
    169/287 Scenarios  Scenario 4: –Microsoft Visual Studio Express 2013 – Given an object o, instance of C – Without changing o or C – Change the behaviour of o.foo() Function foo() is patched! This is o: 42
  • 170.
    170/287 Scenarios  Scenario 4: –Is similar to a proxy in Java – Can easily access and modify the arguments of the proxy’ed method call – Makes it difficult to do something after the original method call – Given an object o, instance of C – Without changing o or C – Change the behaviour of o.foo()
  • 171.
  • 172.
    172/287 Scenarios  Scenario 1: –Given a class C – Given an object o, instance of C – Identify all the methods available on o – Invoke a method using its name foo class C: def __init__(self, i:int): self._i = i def foo(self, s:str): print(s + str(self._i)) o = C(42)
  • 173.
    173/287 Scenarios  Scenario 1: –No single way · – No complete way ☲ – Methods are attributes that wrap functions • The Python interpreter checks and calls special methods on attributes when a program accesses these attributes – Given a class C – Given an object o, instance of C – Identify all the methods available on o – Invoke a method using its name foo https://softwareengineering.stackexchange.com/questions/206860/why-are-methods-considered-the-class-attributes-in-python
  • 174.
    174/287 Scenarios  Scenario 1: –Simple way – Given a class C – Given an object o, instance of C – Identify all the methods available on o – Invoke a method using its name foo print("Identify all the methods available on o") for name in dir(o): if callable(getattr(o, name)): print(name) print("Invoke a method using its name foo") thefoo = getattr(o, 'foo’) thefoo("This is foo: ")
  • 175.
    175/287 Scenarios  Scenario 1: –Simple way – Given a class C – Given an object o, instance of C – Identify all the methods available on o – Invoke a method using its name foo Identify all the methods available on o __class__ __delattr__ __dir__ … __init__ __init_subclass__ … __new__ … __str__ __subclasshook__ foo Invoke a method using its name foo This is foo: 42
  • 176.
    176/287 Scenarios  Scenario 1: –Simple way, some explanations – Given a class C – Given an object o, instance of C – Identify all the methods available on o – Invoke a method using its name foo print("Identify all the methods available on o") for name in dir(o): if callable(getattr(o, name)): print(name) print("Invoke a method using its name foo") thefoo = getattr(o, 'foo’) thefoo("This is foo: ")
  • 177.
    177/287 Scenarios  Scenario 1: –Simple way, some explanations – Given a class C – Given an object o, instance of C – Identify all the methods available on o – Invoke a method using its name foo Returns all the names in the scope/object print("Identify all the methods available on o") for name in dir(o): if callable(getattr(o, name)): print(name) print("Invoke a method using its name foo") thefoo = getattr(o, 'foo’) thefoo("This is foo: ")
  • 178.
    178/287 Scenarios  Scenario 1: –Simple way, some explanations – Given a class C – Given an object o, instance of C – Identify all the methods available on o – Invoke a method using its name foo Returns all the names in the scope/object Gets the attribute with that name in o print("Identify all the methods available on o") for name in dir(o): if callable(getattr(o, name)): print(name) print("Invoke a method using its name foo") thefoo = getattr(o, 'foo’) thefoo("This is foo: ")
  • 179.
    179/287 Scenarios  Scenario 1: –Simple way, a problem – Given a class C – Given an object o, instance of C – Identify all the methods available on o – Invoke a method using its name foo print("Identify all the methods available on o") for name in dir(o): if callable(getattr(o, name)): print(name) print("Invoke a method using its name foo") thefoo = getattr(o, 'foo’) thefoo("This is foo: ")
  • 180.
    180/287 Scenarios  Scenario 1: –Simple way, a problem – Given a class C – Given an object o, instance of C – Identify all the methods available on o – Invoke a method using its name foo Not completely dynamic print("Identify all the methods available on o") for name in dir(o): if callable(getattr(o, name)): print(name) print("Invoke a method using its name foo") thefoo = getattr(o, 'foo’) thefoo("This is foo: ")
  • 181.
    181/287 Scenarios  Scenario 1: –Some other ways – Given a class C – Given an object o, instance of C – Identify all the methods available on o – Invoke a method using its name foo class C: def __init__(self, i:int): self._i = i def fooNoArg(self): print("This is foo") def fooWithString(self, s:str): print(s + str(self._i)) def barNoArg(): print("This is bar") def barWithString(s:str): print(s + "42") o = C(42)
  • 182.
    182/287 Scenarios  Scenario 1: –Some other ways • Two questions – How to obtain a callable attribute? – How to execute a callable attribute? – Given a class C – Given an object o, instance of C – Identify all the methods available on o – Invoke a method using its name foo
  • 183.
    183/287 Scenarios  Scenario 1: –Some other ways • Two questions – How to obtain a callable attribute? – How to execute a callable attribute? – Given a class C – Given an object o, instance of C – Identify all the methods available on o – Invoke a method using its name foo
  • 184.
    184/287 Scenarios  Scenario 1: –How to obtain a callable attribute? • Methods • Functions – Given a class C – Given an object o, instance of C – Identify all the methods available on o – Invoke a method using its name foo
  • 185.
    185/287 Scenarios  Scenario 1: –How to obtain a callable attribute? • Methods • Functions – Given a class C – Given an object o, instance of C – Identify all the methods available on o – Invoke a method using its name foo thefoo = getattr(o, "fooNoArg") thefoo = getattr(o, "fooWithString")
  • 186.
    186/287 Scenarios  Scenario 1: –How to obtain a callable attribute? • Methods • Functions – Defined in a class – Defined in a module – Given a class C – Given an object o, instance of C – Identify all the methods available on o – Invoke a method using its name foo
  • 187.
    187/287 Scenarios  Scenario 1: –How to obtain a callable attribute? • Methods • Functions – Defined in a class – Defined in a module – Given a class C – Given an object o, instance of C – Identify all the methods available on o – Invoke a method using its name foo thefoo = C.fooNoArg thefoo = C.__dict__['fooNoArg'] thefoo = list(C.__dict__.values())[2]
  • 188.
    188/287 Scenarios  Scenario 1: –How to obtain a callable attribute? • Methods • Functions – Defined in a class – Defined in a module – Given a class C – Given an object o, instance of C – Identify all the methods available on o – Invoke a method using its name foo thebar = barNoArg thebar = locals()['barNoArg'] tehbar = list(locals().values())[10]
  • 189.
    189/287 Scenarios  Scenario 1: –How to obtain a callable attribute? • Special mentions! – Given a class C – Given an object o, instance of C – Identify all the methods available on o – Invoke a method using its name foo special = attrgetter("fooWithString") special(o)("This is foo: ") special = methodcaller("fooWithString", "This is foo: ") special(o) special = compile(""" def barNoArg(): print("This is bar") barNoArg()""", "<string>", "exec") exec(special)
  • 190.
    190/287 Scenarios  Scenario 1: –Some other ways • Two questions – How to obtain a callable attribute? – How to execute a callable attribute? – Given a class C – Given an object o, instance of C – Identify all the methods available on o – Invoke a method using its name foo
  • 191.
    191/287 Scenarios  Scenario 1: –How to execute a callable attribute? • With a string • With a method (bound method) • With a function (unbound method) – Given a class C – Given an object o, instance of C – Identify all the methods available on o – Invoke a method using its name foo
  • 192.
    192/287 Scenarios  Scenario 1: –How to execute a callable attribute? • With a string • With a method (bound method) • With a function (unbound method) – Given a class C – Given an object o, instance of C – Identify all the methods available on o – Invoke a method using its name foo eval("o.fooNoArg()") # Or exec("o.fooNoArg()") eval("o.fooWithString('This is foo: ')") # Or exec("o.fooWithString('This is foo: ')") eval("barNoArg()") # Or exec("barNoArg()") eval("barWithString('This is bar')") # Or exec("barWithString()") https://github.com/pwwang/python-varname
  • 193.
    193/287 Scenarios  Scenario 1: –How to execute a callable attribute? • With a string • With a method (bound method) • With a function (unbound method) – Given a class C – Given an object o, instance of C – Identify all the methods available on o – Invoke a method using its name foo thefoo = getattr(o, "fooNoArg") thefoo() # Or thefoo.__call__() thefoo = getattr(o, "fooWithString") thefoo("This is foo: ") # Or thefoo.__call__("This is foo: ") # Not applicable to functions
  • 194.
    194/287 Scenarios  Scenario 1: –How to execute a callable attribute? • With a string • With a method (bound method) • With a function (unbound method) – Given a class C – Given an object o, instance of C – Identify all the methods available on o – Invoke a method using its name foo thefoo = C.fooNoArg thefoo(o) # Or thefoo.__call__(o) thefoo = C.fooWithString thefoo(o, "This is foo: ") # Or thefoo.__call__(o, "This is foo: ") thebar = barNoArg thebar() # Or thebar.__call__() thebar = barWithString thebar("This is bar: ") # Or thebar.__call__("This is bar: ")
  • 195.
    195/287 Scenarios  Scenario 1: –No complete way • The __dict__ and __slots__ attributes are writable • The method __getattribute__() is “[c]alled uncon- ditionally to implement attribute accesses” and can thus hide/provide what it wants • Only get_referents() may be safe… – Given a class C – Given an object o, instance of C – Identify all the methods available on o – Invoke a method using its name foo import gc print(gc.get_referents(C)) print(gc.get_referents(o)) https://stackoverflow.com/questions/42497929/lowlevel-introspection-in-python3 [{'__module__': '__main__', '__init__’: ...] [42, <class '__main__.C'>]
  • 196.
    196/287 Scenarios  Scenario 2: –Given an object o, instance of C – Save on disk the complete state of o – Restore from disk the object o at a later time Save on disk the complete state of o o._i = 42 (int) Restore from disk the object o at a later time o._i = 43
  • 197.
    197/287 Scenarios  Scenario 2: –Given an object o, instance of C – Save on disk the complete state of o – Restore from disk the object o at a later time class C: def __init__(self, i:int): self._i = i def foo(self, s:str): print(s + str(self._i)) o = C(42) print("Save on disk the complete state of o") for name in vars(o): print("o." + str(name) + " = " + str(getattr(o, name)) + " (" + type(getattr(o, name)).__name__ + ")") print("Restore from disk the object o at a later time") o = C.__new__(C) # print(o._i) # o doesn't have an attribute _i yet! setattr(o, "_i", 43) print(f"o._i = {o._i}")
  • 198.
    198/287 Scenarios  Scenario 2: –Quite trivial because Python is a dynamic programming language – The methods __call__(), __new__(), and __init__() control instantiation – Given an object o, instance of C – Save on disk the complete state of o – Restore from disk the object o at a later time
  • 199.
    199/287 Scenarios  Scenario 3: classC(....................................): pass class D(): pass x = C() print(C.getNumberOfInstances()) y = C() print(C.getNumberOfInstances()) z = C() print(C.getNumberOfInstances()) x = D() y = D() – Given a class C – Record the numbers of its instance ever created – Report this number when the program ends
  • 200.
    200/287 Scenarios  Scenario 3: classC(....................................): pass class D(): pass x = C() print(C.getNumberOfInstances()) y = C() print(C.getNumberOfInstances()) z = C() print(C.getNumberOfInstances()) x = D() y = D() – Given a class C – Record the numbers of its instance ever created – Report this number when the program ends 1 2 3
  • 201.
    201/287 Scenarios  Scenario 3: classC(....................................): pass class D(): pass x = C() print(C.getNumberOfInstances()) y = C() print(C.getNumberOfInstances()) z = C() print(C.getNumberOfInstances()) x = D() y = D() – Given a class C – Record the numbers of its instance ever created – Report this number when the program ends 1 2 3 The magic’s here
  • 202.
    202/287 Scenarios  Scenario 3: classC(metaclass=ReferenceCountingMetaClass): pass class D(): pass x = C() print(C.getNumberOfInstances()) y = C() print(C.getNumberOfInstances()) z = C() print(C.getNumberOfInstances()) x = D() y = D() – Given a class C – Record the numbers of its instance ever created – Report this number when the program ends The magic’s here
  • 203.
    203/287 Scenarios  Scenario 3: –Given a class C – Record the numbers of its instance ever created – Report this number when the program ends class ReferenceCountingMetaClass(type): def __init__(self, name, bases, namespace): self._instances = 0 def __call__(self): newInstance = super().__call__() self._instances = self._instances + 1 return newInstance def getNumberOfInstances(self): return self._instances
  • 204.
    204/287  Scenario 3: Scenarios –Given a class C – Record the numbers of its instance ever created – Report this number when the program ends class ReferenceCountingMetaClass(type): def __init__(self, name, bases, namespace): self._instances = 0 def __call__(self): newInstance = super().__call__() self._instances = self._instances + 1 return newInstance def getNumberOfInstances(self): return self._instances Override the __call__ metaclass instance method Define the get…() metaclass instance method
  • 205.
    205/287 Scenarios  Scenario 3: –A method declared in a class applies on the instances of this class, i.e., objects – A method declared in a metaclass applies on the instances of this metaclass, i.e., classes – Given a class C – Record the numbers of its instance ever created – Report this number when the program ends
  • 206.
    206/287 Scenarios  Scenario 3: –The overriding of __call__ allows changing the instantiation of a class because the instantiation process is actually a method call (Similar to C++, Java, or Smalltalk, the instantiation could be done directly using cls.__new__(cls) but without the automatic initialisation of the instance by __init__()) – Given a class C – Record the numbers of its instance ever created – Report this number when the program ends x = C()
  • 207.
    207/287 Scenarios  Scenario 4: –Straightforward because • Everything is an object in Python, including methods • Everything can be assigned anything – Except read-only properties or other special cases – Given an object o, instance of C – Without changing o or C – Change the behaviour of o.foo()
  • 208.
    208/287 Scenarios  Scenario 4: –Given an object o, instance of C – Without changing o or C – Change the behaviour of o.foo() class C: def foo(self): print("This is foo()") def bar(self, s:str): print(f"This is bar() with {s}") o = C() o.foo() def foo2(): print("This is the new foo()") o.foo = foo2 o.foo() o.bar("1") def bar2(s:str): print(f"This is the new bar() with {s}") o.bar = bar2 o.bar("2") This is foo() This is the new foo() This is bar() with 1 This is the new bar() with 2
  • 209.
    209/287 Scenarios  Scenario 4: –Special mentions! • No final keyword in Python But • The concept of properties • The __setattr__() method – Given an object o, instance of C – Without changing o or C – Change the behaviour of o.foo()
  • 210.
    210/287 Scenarios  Scenario 4: –The concept of properties – Given an object o, instance of C – Without changing o or C – Change the behaviour of o.foo() class C: def __init__(self): self._x = 42 @property def x(self): return self._x o = C() print(o.x) o.x = 0 print(o.x) 42 Traceback (most recent call last): File "...", line 12, in <module> o.x = 0 ^^^ AttributeError: property 'x' of 'C' object has no setter
  • 211.
    211/287 Scenarios  Scenario 4: –The __setattr__() method – Given an object o, instance of C – Without changing o or C – Change the behaviour of o.foo() class C: def __setattr__(self, attr, value): if hasattr(self, attr): raise Exception("Attempting to alter read-only value") self.__dict__[attr] = value def foo(self): print("This is foo()") o = C() o.foo() def foo2(): print("This is the new foo()") o.foo = foo2 o.foo() This is foo() Traceback (most recent call last): File "...", line 15, in <module> o.foo = foo2 ^^^^^ File "...", line 4, in __setattr_ raise Exception("Attempting…")
  • 212.
    212/287 Scenarios Java     Smalltalk    C++     Python    
  • 213.
    213/287 Scenarios Java     Smalltalk    C++     Python    
  • 214.
    214/287 Scenarios Java     Smalltalk    C++     Python     Differences in semantics and syntax due to the difference of runtime environments and of object models
  • 215.
    215/287 Outline  Rationale  Definition Context – Interconnections  Scenarios  Theory  Conclusion  Appendix – Java: Class Loading – Python: Inheritance
  • 216.
    216/287 Theory  Class – Aprogramming construct that encapsulates some state (fields) and behaviours (methods) – A construct whose instances are objects  Metaclass – A programming construct that encapsulates some state (fields) and behaviours (methods) – A construct whose instances are classes Aristote (Ἀριστοτέλης) *-384 †-322
  • 217.
    217/287 Theory  An objectis an instance of a class – A class generates an object  A class is an instance of a metaclass – A metaclass generates a class  A metaclass is an instance of…
  • 218.
    218/287 Theory  An objectis an instance of a class – A class generates an object  A class is an instance of a metaclass – A metaclass generates a class  A metaclass is an instance of… (a) A meta-metaclass?
  • 219.
    219/287 Theory  An objectis an instance of a class – A class generates an object  A class is an instance of a metaclass – A metaclass generates a class  A metaclass is an instance of… (a) A meta-metaclass? (b) Itself?
  • 220.
    220/287 Theory  An objectis an instance of a class – A class generates an object  A class is an instance of a metaclass – A metaclass generates a class  A metaclass is an instance of… (a) A meta-metaclass? (b) Itself
  • 221.
    221/287 Theory  Typically – Theclass Object is the parent of all classes, including metaclasses – One given metaclass is the generator of all classes, including Object
  • 222.
    222/287 Theory  The objectmodel defines the organisation among metaclasses, classes, and objects – Inheritance vs. Instantiation – Multiplicity, reification, mutability – …  The meta-object protocol (MOP ⧠) defines the interactions among metaclasses, classes, and objects – Create or delete a class, method, field – Create inheritance, instantiation relations – … https://en.wikipedia.org/wiki/The_Art_of_the_Metaobject_Protocol
  • 223.
  • 224.
  • 225.
  • 226.
  • 227.
    227/287 Object Models  No,implicit, or explicit metaclass  Same metaclass for all classes, one metaclass per class, or different metaclasses for different classes  One level, two levels, or any number of levels of metaclasses (instantiation)  Mutability of metaclasses
  • 228.
    228/287 MOPs ⧠  Compare classReferenceCountingMetaClass(type): def __init__(self, name, bases, namespace): self._instances = {} def __call__(self, *args, **kwargs): newInstance = super().__call__(*args, **kwargs) if self not in self._instances: self._instances[self] = 0 self._instances[self] = self._instances[self] + 1 return newInstance def getNumberOfInstances(self): return self._instances[self] class C(metaclass=ReferenceCountingMetaClass): pass class C { private: int i; static int numberOfInstances; public: C(const int _i) : i(_i) { numberOfInstances++; } ... static int getNumberOfInstances() { return numberOfInstances; } };
  • 229.
    229/287 Theory  The classes –Class – Method – Field – … reify constructs of the programming languages, they become first-class entities, to allow programs to manipulate these constructs at runtime
  • 230.
    230/287  Instance variable∈ C  Instance method ∈ C  Class variable ∈ C class  Class method ∈ C class  Class instance variables – To count the numbers of instances of subclasses of C (D, E…) independently from one another Java  Field ∈ C  Method ∈ C  Static field ∈ C  Static method ∈ C      Smalltalk Theory
  • 231.
    231/287  Instance variable∈ C  Instance method ∈ C  Class variable ∈ C class  Class method ∈ C class  Class instance variables – To count the numbers of instances of subclasses of C (D, E…) independently from one another Smalltalk Theory
  • 232.
    232/287  Instance variable∈ C  Instance method ∈ C  Class variable ∈ C class  Class method ∈ C class  Class instance variables – To count the numbers of instances of subclasses of C (D, E…) independently from one another  Instance variable ∈ C  Instance method ∈ C  Class variable ∈ C  Class method ∈ C  Class instance variables ∈ C class  Class instance methods ∈ C class  Class class variables ∈ C class  Class class methods ∈ C class  Etc. Smalltalk Python Theory
  • 233.
    233/287 Theory  Not quite· – The decorations @classmethod and @staticmethod are about bindings – Not about the receiver / call site – Not the object model (i.e., metaclasses) Python  Instance variable ∈ C  Instance method ∈ C  Class variable ∈ C  Class method ∈ C  Class instance variables ∈ C class  Class instance methods ∈ C class  Class class variables ∈ C class  Class class methods ∈ C class  Etc.
  • 234.
  • 235.
    235/287 Practice  Java – publicfinal class Class<T>  Smalltalk – One, unique metaclass per class  C++ – No metaclass, really  Python – No overloading – No class vs. instance methods
  • 236.
    236/287 Practice  In particularin Python – Cannot have both a class and an instance __new__() method in the same class – The class Object defines a static (à la Python) __new__() method that hide any __new__() method from a metaclass https://stackoverflow.com/questions/6760685/what-is-the-best-way-of-implementing-singleton-in-python
  • 237.
  • 238.
    238/287 Theory  Earlier, wesaid that reflection is of – Theoretical interest • What is an interpreter? Brian Cantwell Smith “Procedural Reflection in Programming Languages” (Ph.D. thesis, 1982) – Practical interest • Libraries • Frameworks
  • 239.
    239/287 Theory  Earlier, wesaid that reflection is of – Theoretical interest • What is an interpreter? Brian Cantwell Smith “Procedural Reflection in Programming Languages” (Ph.D. thesis, 1982) – Practical interest • Libraries • Frameworks
  • 240.
    240/287 Theory  Earlier, wesaid that reflection is of – Theoretical interest • What is an interpreter? Brian Cantwell Smith “Procedural Reflection in Programming Languages” (Ph.D. thesis, 1982) – Practical interest • Libraries • Frameworks A virtual machine is an interpreter
  • 241.
    241/287 Theory  In Java,the metaclass is anonymous and cannot be modified  In Smalltalk, “[t]here is only one instance of a particular Metaclass, namely the class which is being described”
  • 242.
    242/287 Theory  Many othervariations are possible – LISP • http://www.cliki.net/mop – Perl 5, 6 • http://search.cpan.org/perldoc?Class::MOP – Python • https://www.python.org/doc/essays/metaclasses/ – MetaclassTalk – Noury Bouraqadi, Pierre Cointe • http://csl.ensm-douai.fr/MetaclassTalk – NeoClassTalk – Fred Rivard, Pierre Cointe • http://c2.com/cgi/wiki?NeoClassTalk – OpenC++ – Shigeru Chiba, Gregor Kiczales • http://www.csg.ci.i.u-tokyo.ac.jp/~chiba/openc++.html
  • 243.
    243/287 Theory  A MetaObject Protocol exposes some or all internal structure of the interpreter to the programmer  The MOP is (often) a set of classes and methods that allow a program to inspect the state of the supporting system and alter its behaviour
  • 244.
    244/287 Theory  MOP canbe accessible at – Compile-time • OpenJava – http://www.csg.ci.i.u-tokyo.ac.jp/openjava/ – Load-time • Javassist – http://www.csg.ci.i.u-tokyo.ac.jp/~chiba/javassist/ – Run-time • AspectJ – http://eclipse.org/aspectj/
  • 245.
    245/287 Outline  Rationale  Definition Context – Interconnections  Scenarios  Theory  Conclusion  Appendix – Java: Class Loading – Python: Inheritance
  • 246.
    246/287 Conclusion  Scenario 1:invoke an arbitrary method on an object (see the problems with instanceof and plugins)  Scenario 2: access the complete (including private) state of an object (see the problem with serialisation)  Scenario 3: count the number of instances of a class created at runtime (see the problem with debugging/profiling)  Scenario 4: modify the behaviour at run-time of a method without the need to recompile and restart the program (see the problem with patching)
  • 247.
    247/287 Conclusion  Reflection helpsaddressing these scenarios – Depends on the capabilities of the programming language and underlying execution environment – Yields more or less elegant code  Use reflection sparingly and purposefully – Complexity – Performance
  • 248.
    248/287 Scenarios Java     Smalltalk    C++     Python    
  • 249.
    249/287 Scenarios Java     Smalltalk    C++     Python     Differences in semantics and syntax mostly due to the presence (or absence) of virtual machines
  • 250.
    250/287 Outline  Rationale  Definition Context – Interconnections  Scenarios  Theory  Conclusion  Appendix – Java: Class Loading – Python: Inheritance
  • 251.
    251/287 Java: Class Loading Virtual machines – Interpreters – Closed world  Must – Access resources – Load classes
  • 252.
    252/287 Java: Class Loading Virtual machines – Interpreters – Closed world  Must – Access resources – Load classes
  • 253.
    253/287 Java: Class Loading Virtual machines – Interpreters – Closed world  Must – Access resources – Load classes
  • 254.
    254/287 Java: Class Loading Example – Given an interface ICommand – Load at runtime a class implementing ICommand using its binary name • A binary name is in the form <pckg1>.….<pckgn>.<ClassName> – net.ptidej.reflection.java.scenario1.C final Class<ICommand> command = this.classLoader.loadClass(binaryName);
  • 255.
  • 256.
  • 257.
    257/287 Java: Class Loading publicclass ClassLoader extends java.lang.ClassLoader { private final String directory; public ClassLoader( final java.lang.ClassLoader parent, final String directory) { super(parent); this.directory = directory; }
  • 258.
    258/287 Java: Class Loading protectedClass findClass(final String name) { Class newClass = null; try { newClass = super.findClass(name); } catch (final ClassNotFoundException cnfe) { final String osName = this.directory + name.replace('.', '/') + ".class"; try { final FileInputStream fis = new FileInputStream(osName); newClass = this.defineClasses(name, fis); } catch (final ClassFormatError cfe) { cfe.printStackTrace(Output.getInstance().errorOutput()); } catch (final FileNotFoundException fnfe) { // fnfe.printStackTrace(); } } return newClass; }
  • 259.
    259/287 Java: Class Loading protectedClass findClass(final String name) { Class newClass = null; try { newClass = super.findClass(name); } catch (final ClassNotFoundException cnfe) { final String osName = this.directory + name.replace('.', '/') + ".class"; try { final FileInputStream fis = new FileInputStream(osName); newClass = this.defineClasses(name, fis); } catch (final ClassFormatError cfe) { cfe.printStackTrace(Output.getInstance().errorOutput()); } catch (final FileNotFoundException fnfe) { // fnfe.printStackTrace(); } } return newClass; } Use the method defined in the superclass on this CL
  • 260.
    260/287 Java: Class Loading privateClass defineClasses(final String name, final InputStream inputStream) { try { int b; int length = 0; byte[] bytes = new byte[4]; while ((b = inputStream.read()) != -1) { if (length == bytes.length) { final byte[] temp = new byte[length + 4]; System.arraycopy(bytes, 0, temp, 0, length); bytes = temp; } bytes[length] = (byte) b; length++; } System.out.println(name); final Class newClass = this.defineClass(name, bytes, 0, length); return newClass; } catch (final IOException ioe) { return null; } catch (final NoClassDefFoundError ncdfe) { ncdfe.printStackTrace(Output.getInstance().errorOutput()); return null; } }
  • 261.
    261/287 Java: Class Loading privateClass defineClasses(final String name, final InputStream inputStream) { try { int b; int length = 0; byte[] bytes = new byte[4]; while ((b = inputStream.read()) != -1) { if (length == bytes.length) { final byte[] temp = new byte[length + 4]; System.arraycopy(bytes, 0, temp, 0, length); bytes = temp; } bytes[length] = (byte) b; length++; } System.out.println(name); final Class newClass = this.defineClass(name, bytes, 0, length); return newClass; } catch (final IOException ioe) { return null; } catch (final NoClassDefFoundError ncdfe) { ncdfe.printStackTrace(Output.getInstance().errorOutput()); return null; } } Use the method defined in the superclass on this CL
  • 262.
  • 263.
    263/287 Java: Class Loading protectedClass findClass(final String name) { Class newClass = null; try { newClass = this.getParent().loadClass(name); } catch (final ClassNotFoundException cnfe) { final String osName = this.directory + name.replace('.', '/') + ".class"; try { final FileInputStream fis = new FileInputStream(osName); newClass = this.defineClasses(name, fis); } catch (final ClassFormatError cfe) { cfe.printStackTrace(Output.getInstance().errorOutput()); } catch (final FileNotFoundException fnfe) { // fnfe.printStackTrace(); } } return newClass; }
  • 264.
    264/287 Java: Class Loading protectedClass findClass(final String name) { Class newClass = null; try { newClass = this.getParent().loadClass(name); } catch (final ClassNotFoundException cnfe) { final String osName = this.directory + name.replace('.', '/') + ".class"; try { final FileInputStream fis = new FileInputStream(osName); newClass = this.defineClasses(name, fis); } catch (final ClassFormatError cfe) { cfe.printStackTrace(Output.getInstance().errorOutput()); } catch (final FileNotFoundException fnfe) { // fnfe.printStackTrace(); } } return newClass; } Ask the parent CL if it already knows the class
  • 265.
    265/287 Java: Class Loading Virtual machines must access resources and load classes, in specific cases – Can extend ClassLoader – Must override (typically) method • Class findClass(String) – Must be careful with inheritance vs. delegation! • super vs. getParent()
  • 266.
    266/287 Outline  Rationale  Definition Context – Interconnections  Scenarios  Theory  Conclusion  Appendix – Java: Class Loading – Python: Inheritance
  • 267.
    267/287 Python: Inheritance  Java –“[The] super keyword is used to access methods of the parent class while this is used to access methods of the current class.”  Smalltalk – “self is used when an object wishes to refer to itself, and super is used to refer to the superclass of the object.”  C++ – “this is a keyword that refers to the current instance of the class.” – There is no super keyword in (standard) C++  Python – “self is a reference to the object instance […]. super allows you to access attributes (methods, members, etc.) of an ancestor type.” https://www.geeksforgeeks.org/super-and-this-keywords-in-java/ https://courses.cs.washington.edu/courses/cse505/99au/oo/smalltalk-concepts.html https://www.javatpoint.com/cpp-this-pointer https://stackoverflow.com/questions/72705781/difference-between-self-and-super
  • 268.
    268/287 Python: Inheritance  Singleinheritance – Java – Smalltalk  super refers to the (direct) superclass of a class so an object can access the methods and fields of the superclass of its class
  • 269.
    269/287 Python: Inheritance  Multipleinheritance – C++ – Python  Two different approaches – C++ Ἢ – Python ⏏
  • 270.
    270/287 Python: Inheritance  C++Ἢ – virtual keyword in base clause – Base initialisation in the member initializer list class Object { public: Object(int c) { printf("Objectn"); a = 0; } int a; }; class Object1 : public virtual Object { public: Object1(int c) : Object(c) { printf("Object1n"); a1 = 0; a = 1; } int a1; }; class Object2 : public virtual Object { public: Object2(int c) : Object(c) { printf("Object2n"); a2= 0; a = 2; } int a2; }; class Object4 : public Object1, public Object2 { public: Object4(int c) : Object(c), Object1(c), Object2(c) { printf("Object4n"); a4 = 0; a = 4; } int a4; }; https://cplusplus.com/forum/general/1414/ https://cplusplus.com/forum/general/1420/
  • 271.
    271/287 Python: Inheritance  Python⏏ – Method Resolution Order • C3 algorithm https://dl.acm.org/doi/10.1145/236337.236343 https://www.python.org/download/releases/2.3/mro/ class A: def __init__(self): print("A") super().__init__() def output(self): print("A.output()") class B(A): def __init__(self): print("B") super().__init__() def output(self): print("B.output()") super().output() class C(B): def __init__(self): print("C") super().__init__() def output(self): print("C.output()") super().output() class D(A): def __init__(self): print("D") super().__init__() def output(self): print("D.output()") super().output() class E(C, D): def __init__(self): print("E") super().__init__() def output(self): print("E.output()") super().output()
  • 272.
    272/287 Python: Inheritance  Python⏏ – Method Resolution Order • C3 algorithm https://dl.acm.org/doi/10.1145/236337.236343 https://www.python.org/download/releases/2.3/mro/ class A: def __init__(self): print("A") super().__init__() def output(self): print("A.output()") class B(A): def __init__(self): print("B") super().__init__() def output(self): print("B.output()") super().output() class C(B): def __init__(self): print("C") super().__init__() def output(self): print("C.output()") super().output() class D(A): def __init__(self): print("D") super().__init__() def output(self): print("D.output()") super().output() class E(C, D): def __init__(self): print("E") super().__init__() def output(self): print("E.output()") super().output() e = E() e.output()
  • 273.
    273/287 Python: Inheritance  Python⏏ – Method Resolution Order • C3 algorithm https://dl.acm.org/doi/10.1145/236337.236343 https://www.python.org/download/releases/2.3/mro/ class A: def __init__(self): print("A") super().__init__() def output(self): print("A.output()") class B(A): def __init__(self): print("B") super().__init__() def output(self): print("B.output()") super().output() class C(B): def __init__(self): print("C") super().__init__() def output(self): print("C.output()") super().output() class D(A): def __init__(self): print("D") super().__init__() def output(self): print("D.output()") super().output() class E(C, D): def __init__(self): print("E") super().__init__() def output(self): print("E.output()") super().output() e = E() e.output() E C B D A E.output() C.output() B.output() D.output() A.output()
  • 274.
    274/287 Python: Inheritance  Python⏏ – Method Resolution Order • C3 algorithm print(E.mro()) print(D.mro()) print(C.mro()) print(B.mro()) print(A.mro()) [<class '__main__.E'>, <class ‘….C'>, <class ‘….B'>, <class ‘….D'>, <class ‘….A'>, <class 'object'>] [<class '__main__.D'>, <class '__main__.A'>, <class 'object'>] [<class '__main__.C'>, <class '__main__.B'>, <class '__main__.A'>, <class 'object'>] [<class '__main__.B'>, <class '__main__.A'>, <class 'object'>] [<class '__main__.A'>, <class 'object'>]
  • 275.
    275/287 Python: Inheritance  Python⏏ – Method Resolution Order • C3 algorithm class A: def __init__(self): print("A") super().__init__() def output(self): print("A.output()") class B(A): def __init__(self): print("B") super().__init__() def output(self): print("B.output()") super().output() class C(B): def __init__(self): print("C") super().__init__() def output(self): print("C.output()") super().output() class D(A): def __init__(self): print("D") super().__init__() def output(self): print("D.output()") super().output() class E(C, D): def __init__(self): print("E") super().__init__() def output(self): print("E.output()") super().output()
  • 276.
    276/287 Python: Inheritance  Python⏏ – Method Resolution Order • C3 algorithm e = E() e.output() class A: def __init__(self): print("A") super().__init__() def output(self): print("A.output()") class B(A): def __init__(self): print("B") super().__init__() def output(self): print("B.output()") super().output() class C(B): def __init__(self): print("C") super().__init__() def output(self): print("C.output()") super().output() class D(A): def __init__(self): print("D") super().__init__() def output(self): print("D.output()") super().output() class E(C, D): def __init__(self): print("E") super().__init__() def output(self): print("E.output()") super().output()
  • 277.
    277/287 Python: Inheritance  Python⏏ – Method Resolution Order • C3 algorithm e = E() e.output() class A: def __init__(self): print("A") super().__init__() def output(self): print("A.output()") class B(A): def __init__(self): print("B") super().__init__() def output(self): print("B.output()") super().output() class C(B): def __init__(self): print("C") super().__init__() def output(self): print("C.output()") super().output() class D(A): def __init__(self): print("D") super().__init__() def output(self): print("D.output()") super().output() class E(C, D): def __init__(self): print("E") super().__init__() def output(self): print("E.output()") super().output() E C B D A E.output() C.output() B.output() D.output() A.output()
  • 278.
    278/287 Python: Inheritance  Python⏏ – Method Resolution Order • C3 algorithm https://news.ycombinator.com/item?id=24255334 class A(object): def __init__(self): self.x = 1 class B(object): def __init__(self): self.y = 2 class C(A, B): pass print(C().y)
  • 279.
    279/287 Python: Inheritance  Python⏏ – Method Resolution Order • C3 algorithm https://news.ycombinator.com/item?id=24255334 class A(object): def __init__(self): self.x = 1 class B(object): def __init__(self): self.y = 2 class C(A, B): pass print(C().y) Traceback (most recent call last): File “…Inheritance2.py", line 14, in <module> print(C().y) ^^^^^ AttributeError: 'C' object has no attribute 'y'
  • 280.
    280/287 Python: Inheritance  Python⏏ – Method Resolution Order • C3 algorithm https://news.ycombinator.com/item?id=24255334 class A(object): def __init__(self): super().__init__() self.x = 1 class B(object): def __init__(self): self.y = 2 class C(A, B): pass print(C().y)
  • 281.
    281/287 Python: Inheritance  Python⏏ – Method Resolution Order • C3 algorithm https://news.ycombinator.com/item?id=24255334 class A(object): def __init__(self): super().__init__() self.x = 1 class B(object): def __init__(self): self.y = 2 class C(A, B): pass print(C().y) 2
  • 282.
    282/287 Python: Inheritance  Python⏏ – Method Resolution Order • C3 algorithm  Breaks (at least) two principles – Principle of least astonishment / surprise – Principle of locality
  • 283.
    283/287 Python: Inheritance  Principleof least astonishment / surprise – “Transparency is a passive quality. A program is transparent when it is possible to form a simple mental model of its behavior that is actually predictive for all or most cases, because you can see through the machinery to what is actually going on.” – Eric Raymond (Emphasis mine) https://wiki.c2.com/?PrincipleOfLeastAstonishment
  • 284.
    284/287 Python: Inheritance  Principleof locality – “[A]n error is local in time if it is discovered very soon after it is created; an error is local in space if it is identified very close (at) the site where the error actually resides.” (Emphasis mine) https://beza1e1.tuxen.de/articles/principle_of_locality.html https://wiki.c2.com/?CeeVsAdaStudy
  • 285.
  • 286.
  • 287.