Copyright © 2014, Oracle and/or its affiliates. All rights reserved.Copyright © 2014, Oracle and/or its affiliates. All rights reserved. Insert Information Protection Policy Classification from Slide 12!1
Copyright © 2014, Oracle and/or its affiliates. All rights reserved. Insert Information Protection Policy Classification from Slide 12!2
MySQL Tech Day, Paris
Performance Schema & MySQL sys
Mark Leith

Senior Software Development Manager
MySQL @ Oracle
Copyright © 2014, Oracle and/or its affiliates. All rights reserved.!3
Program Agenda
▪ What is Performance Schema anyway?
▪ Performance Schema Configuration
▪ Profiling General Instance Activity
▪ Profiling Statement Activity
▪ Improvements made to date in MySQL 5.7
▪ The MySQL SYS Schema
▪ Things still to come
Copyright © 2014, Oracle and/or its affiliates. All rights reserved.!4
Know Your Audience
▪ Using 5.1 (yes, still)?
▪ Using 5.5 (but I’ll upgrade soon, honest)?
▪ Using 5.6?
▪ Using … 5.7?
▪ Used Performance Schema?
▪ #monitoringlove
▪ #monitoringhate
Copyright © 2014, Oracle and/or its affiliates. All rights reserved.!5
What is Performance Schema anyway?
Copyright © 2014, Oracle and/or its affiliates. All rights reserved.!6
What is Performance Schema anyway?
▪ Introduced in MySQL 5.5
▪ A storage engine, built for recording instrumentation
– PERFORMANCE_SCHEMA
– Manages fixed buffers in memory with lock free hashes
– Real engine, unlike INFORMATION_SCHEMA
▪ A database schema to expose the instrumentation
– performance_schema
▪ A set of interfaces in the MySQL Server wrapping calls to trace
– i.e. pthread_mutex_lock() -> mysql_mutex_lock()
Copyright © 2014, Oracle and/or its affiliates. All rights reserved.!7
What is Performance Schema anyway?
▪ Records latency of events that happen within the server
▪ All latency exposed to picosecond (a trillionth of a second) precision
▪ Though may be tracked at different precisions internally
▪ Also tracks other information as appropriate
▪ Bytes, source position, object metadata, etc.
Copyright © 2014, Oracle and/or its affiliates. All rights reserved.!8
Performance Schema in MySQL 5.5
▪ 17 Tables
▪ 222 Instruments
Instrument Event Class
File IO wait/io/file/%
Mutexes wait/synch/mutex/%
Read/Write
Locks
wait/synch/rwlock/%
Conditions wait/synch/cond/%
Copyright © 2014, Oracle and/or its affiliates. All rights reserved.!9
Performance Schema in MySQL 5.5
Copyright © 2014, Oracle and/or its affiliates. All rights reserved.!10
Performance Schema in MySQL 5.5
▪ Laid out the framework for instrumentation
▪ Focused early on low level instruments
– Prove it could handle load, build from ground up
▪ Not turned on by default, had some overhead issues
Copyright © 2014, Oracle and/or its affiliates. All rights reserved.!11
Wait Events
mysql> select * from events_waits_history_long where event_name like 'wait/io/table/%'G!
*************************** 1. row ***************************!
THREAD_ID: 137746!
EVENT_ID: 3604!
END_EVENT_ID: 3604!
EVENT_NAME: wait/io/table/sql/handler!
SOURCE: handler.cc:2568!
TIMER_START: 17101711846046490!
TIMER_END: 17101711857643010!
TIMER_WAIT: 11596520!
SPINS: NULL!
OBJECT_SCHEMA: mem__events!
OBJECT_NAME: events!
INDEX_NAME: PRIMARY!
OBJECT_TYPE: TABLE!
OBJECT_INSTANCE_BEGIN: 140246283168288!
NESTING_EVENT_ID: 3603!
NESTING_EVENT_TYPE: STAGE!
OPERATION: fetch!
NUMBER_OF_BYTES: NULL!
FLAGS: NULL
Event Context
Event type and origin
Timing (~11.5 microseconds)
Database object info
Object type
Whether the event was nested
Further info as appropriate
Copyright © 2014, Oracle and/or its affiliates. All rights reserved.!12
Performance Schema in MySQL 5.6
▪ Fixed lots of performance issues
▪ Focused on bringing the instrumentation to the DBA / Developer
▪ Statements / Statement Digests
▪ Execution Stages
▪ Object tracking (table / index IO, table locks)
▪ Network IO
▪ Turned on by default, with a subset of instrumentation disabled
Copyright © 2014, Oracle and/or its affiliates. All rights reserved.!13
Performance Schema in MySQL 5.6
▪ 52 Tables (+35)
▪ 545 Instruments (+323)
Instrument
Type
Event Class
Statements statement/%
Stages stage/%
Table IO wait/io/table/%
Table Locks wait/lock/table/%
Network IO wait/io/socket/%
Idle Timing idle
Copyright © 2014, Oracle and/or its affiliates. All rights reserved.!14
Performance Schema in MySQL 5.6
Copyright © 2014, Oracle and/or its affiliates. All rights reserved.Copyright © 2014, Oracle and/or its affiliates. All rights reserved. Insert Information Protection Policy Classification from Slide 12!15
“I really think Performance Schema overhead is reasonable for most
workloads. …
On my old server I got some 20.2K QPS with Performance Schema
Disabled and 19.4 QPS with Performance Schema enabled which is
overhead of less than 5%.
For most workloads paying 5% to have insight about what is
happening with the system is a very fair trade.”
▪ Peter Zaitsev, CEO, Percona
http://www.mysqlperformanceblog.com/2014/02/11/performance_schema-vs-slow-query-log/
Copyright © 2014, Oracle and/or its affiliates. All rights reserved.!16
Statement & Stage Events (5.6)
!
▪ Statements have two types of event
▪ SQL Statements statement/sql/%
▪ Protocol Commands statement/com/%
▪ Stages are the thread states. Like SHOW PROFILE output, but
available across connections
▪ Mostly one form stage/sql/%
▪ Apart from .. stage/mysys/Waiting for table level lock
Copyright © 2014, Oracle and/or its affiliates. All rights reserved.!17
Stage Events
mysql> select * from events_stages_history limit 2G!
*************************** 1. row ***************************!
THREAD_ID: 23!
EVENT_ID: 18898!
END_EVENT_ID: 18898!
EVENT_NAME: stage/sql/Master has sent all binlog to slave; waiting for more updates!
SOURCE: rpl_binlog_sender.cc:420!
TIMER_START: 87465041640516000!
TIMER_END: 87465045562629000!
TIMER_WAIT: 3922113000!
NESTING_EVENT_ID: 10!
NESTING_EVENT_TYPE: STATEMENT!
*************************** 2. row ***************************!
THREAD_ID: 23!
EVENT_ID: 18899!
END_EVENT_ID: 18900!
EVENT_NAME: stage/sql/Sending binlog event to slave!
SOURCE: rpl_binlog_sender.cc:432!
TIMER_START: 87465045562629000!
TIMER_END: 87465045593812000!
TIMER_WAIT: 31183000!
NESTING_EVENT_ID: 10!
NESTING_EVENT_TYPE: STATEMENT
Copyright © 2014, Oracle and/or its affiliates. All rights reserved.!18
Statement Events
mysql> select * from events_statements_history_long limit 1G!
*************************** 1. row ***************************!
THREAD_ID: 138683!
EVENT_ID: 11268!
END_EVENT_ID: 11295!
EVENT_NAME: statement/sql/update!
SOURCE: socket_connection.cc:94!
TIMER_START: 87644080265364000!
TIMER_END: 87644080504810000!
TIMER_WAIT: 239446000!
LOCK_TIME: 63000000!
SQL_TEXT: /* mem dbpool.default */ update `mem__inventory`.`Agent` set
`hasHostname`=1400665852927, `hasReachable`=1400665852927, `timestamp`=1400665852927,
`hasVersion`=1400665852927 where hid=x'FA8FDC4C1BC344A0899DAB320757CDF2'!
DIGEST: cc389abfcb093ae95cacfe42ed085191!
DIGEST_TEXT: UPDATE `mem__inventory` . `Agent` SET `hasHostname` = ? , `hasReachable` = ? ,
`timestamp` = ? , `hasVersion` = ? WHERE `hid` = ?!
CURRENT_SCHEMA: mem!
OBJECT_TYPE: NULL!
OBJECT_SCHEMA: NULL!
OBJECT_NAME: NULL!
OBJECT_INSTANCE_BEGIN: NULL!
…………
Copyright © 2014, Oracle and/or its affiliates. All rights reserved.!19
Statement Events (cont.)
mysql> select * from events_statements_history_long limit 1G!
*************************** 1. row ***************************!
……!
MYSQL_ERRNO: 0!
RETURNED_SQLSTATE: 00000!
MESSAGE_TEXT: Rows matched: 1 Changed: 1 Warnings: 0!
ERRORS: 0!
WARNINGS: 0!
ROWS_AFFECTED: 1!
ROWS_SENT: 0!
ROWS_EXAMINED: 1!
CREATED_TMP_DISK_TABLES: 0!
CREATED_TMP_TABLES: 0!
SELECT_FULL_JOIN: 0!
SELECT_FULL_RANGE_JOIN: 0!
SELECT_RANGE: 0!
SELECT_RANGE_CHECK: 0!
SELECT_SCAN: 0!
SORT_MERGE_PASSES: 0!
SORT_RANGE: 0!
SORT_ROWS: 0!
SORT_SCAN: 0
NO_INDEX_USED: 0!
NO_GOOD_INDEX_USED: 0!
NESTING_EVENT_ID: 11248!
NESTING_EVENT_TYPE: TRANSACTION!
NESTING_EVENT_LEVEL: 0
Copyright © 2014, Oracle and/or its affiliates. All rights reserved.!20
Performance Schema Table Types
Setup Tables
▪ Used to define certain
configuration dynamically
▪ Can perform DML against these
tables
mysql> select table_name!
-> from information_schema.tables!
-> where table_schema like 'perf%'!
-> and table_name like 'setup%';!
+-------------------+!
| table_name |!
+-------------------+!
| setup_actors |!
| setup_consumers |!
| setup_instruments |!
| setup_objects |!
| setup_timers |!
+-------------------+
Copyright © 2014, Oracle and/or its affiliates. All rights reserved.!21
Performance Schema Table Types
Raw Data Tables
▪ Expose events, objects, or
instances of instruments in a raw
manner
▪ Allow seeing a (brief) history of
raw event metrics as well
+-------------------------------------------+!
| table_name |!
+-------------------------------------------+!
| accounts |!
| cond_instances |!
| events_stages_current |!
| events_stages_history |!
| events_stages_history_long |!
| events_statements_current |!
| events_statements_history |!
| events_statements_history_long |!
| events_waits_current |!
| events_waits_history |!
| events_waits_history_long |!
| file_instances |!
| host_cache |!
| hosts |!
| mutex_instances |!
| performance_timers |!
| rwlock_instances |!
| session_account_connect_attrs |!
| session_connect_attrs |!
| socket_instances |!
| threads |!
| users |!
+-------------------------------------------+
Copyright © 2014, Oracle and/or its affiliates. All rights reserved.!22
Performance Schema Table Types
Summary Tables
▪ Summarise event information
over multiple dimensions
▪ Useful for longer term monitoring
of activity
+------------------------------------------------------+!
| table_name |!
+------------------------------------------------------+!
| events_stages_summary_by_account_by_event_name |!
| events_stages_summary_by_host_by_event_name |!
| events_stages_summary_by_thread_by_event_name |!
| events_stages_summary_by_user_by_event_name |!
| events_stages_summary_global_by_event_name |!
| events_statements_summary_by_account_by_event_name |!
| events_statements_summary_by_digest |!
| events_statements_summary_by_host_by_event_name |!
| events_statements_summary_by_program |!
| events_statements_summary_by_thread_by_event_name |!
| events_statements_summary_by_user_by_event_name |!
| events_statements_summary_global_by_event_name |!
| events_waits_summary_by_account_by_event_name |!
| events_waits_summary_by_host_by_event_name |!
| events_waits_summary_by_instance |!
| events_waits_summary_by_thread_by_event_name |!
| events_waits_summary_by_user_by_event_name |!
| events_waits_summary_global_by_event_name |!
| file_summary_by_event_name |!
| file_summary_by_instance |!
| objects_summary_global_by_type |!
| socket_summary_by_event_name |!
| socket_summary_by_instance |!
| table_io_waits_summary_by_index_usage |!
| table_io_waits_summary_by_table |!
| table_lock_waits_summary_by_table |!
+------------------------------------------------------+
Copyright © 2014, Oracle and/or its affiliates. All rights reserved.!23
Performance Schema Configuration
Copyright © 2014, Oracle and/or its affiliates. All rights reserved.!24
Performance Schema Configuration
▪ There are three distinct types of configuration
▪ A way to configure how much memory to allocate for instruments
▪ Set with various system variables in options files, not dynamic
▪ A way to enable/disable instrumentation at startup
▪ Again set with options files, only available as of 5.6
▪ A way to enable/disable instrumentation dynamically
▪ Set by updating the various setup_% tables dynamically
Copyright © 2014, Oracle and/or its affiliates. All rights reserved.!25
Performance Configuration
History / Summary Size
▪ Define total rows per type
▪ The %_history_size are per-thread
▪ The %_history_long_size are total
rows
▪ Only settable in my.[cnf|ini]
mysql> select variable_name,!
-> variable_value!
-> from information_schema.global_variables!
-> where variable_name like 'perf%'!
-> and variable_name not like '%instances'!
-> and variable_name not like '%classes'!
-> order by variable_name;!
+--------------------------------------------------------+----------------
| variable_name | variable_value
+--------------------------------------------------------+----------------
| PERFORMANCE_SCHEMA | ON
| PERFORMANCE_SCHEMA_ACCOUNTS_SIZE | 100
| PERFORMANCE_SCHEMA_DIGESTS_SIZE | 5000
| PERFORMANCE_SCHEMA_EVENTS_STAGES_HISTORY_LONG_SIZE | 1000
| PERFORMANCE_SCHEMA_EVENTS_STAGES_HISTORY_SIZE | 10
| PERFORMANCE_SCHEMA_EVENTS_STATEMENTS_HISTORY_LONG_SIZE | 1000
| PERFORMANCE_SCHEMA_EVENTS_STATEMENTS_HISTORY_SIZE | 10
| PERFORMANCE_SCHEMA_EVENTS_WAITS_HISTORY_LONG_SIZE | 1000
| PERFORMANCE_SCHEMA_EVENTS_WAITS_HISTORY_SIZE | 10
| PERFORMANCE_SCHEMA_HOSTS_SIZE | 100
| PERFORMANCE_SCHEMA_MAX_FILE_HANDLES | 32768
| PERFORMANCE_SCHEMA_MAX_TABLE_HANDLES | 732
| PERFORMANCE_SCHEMA_SESSION_CONNECT_ATTRS_SIZE | 512
| PERFORMANCE_SCHEMA_SETUP_ACTORS_SIZE | 100
| PERFORMANCE_SCHEMA_SETUP_OBJECTS_SIZE | 100
| PERFORMANCE_SCHEMA_USERS_SIZE | 100
+--------------------------------------------------------+----------------
Copyright © 2014, Oracle and/or its affiliates. All rights reserved.!26
Performance Configuration
Max Classes / Instances
▪ Classes count instrument
implementations, i.e:
▪ “wait/io/file/sql/binlog”
▪ Instances are the different runtime
instances of those things, i.e:
▪ “/data/logs/binlog.000123”
mysql> select variable_name, variable_value!
-> from information_schema.global_variables!
-> where variable_name like 'perf%classes'!
-> or variable_name like 'perf%instances'!
-> order by variable_name;!
+------------------------------------------------------+----------------+!
| variable_name | variable_value |!
+------------------------------------------------------+----------------+!
| PERFORMANCE_SCHEMA_MAX_COND_CLASSES | 80 |!
| PERFORMANCE_SCHEMA_MAX_COND_INSTANCES | 946 |!
| PERFORMANCE_SCHEMA_MAX_FILE_CLASSES | 50 |!
| PERFORMANCE_SCHEMA_MAX_FILE_INSTANCES | 2170 |!
| PERFORMANCE_SCHEMA_MAX_MUTEX_CLASSES | 200 |!
| PERFORMANCE_SCHEMA_MAX_MUTEX_INSTANCES | 4586 |!
| PERFORMANCE_SCHEMA_MAX_RWLOCK_CLASSES | 40 |!
| PERFORMANCE_SCHEMA_MAX_RWLOCK_INSTANCES | 3283 |!
| PERFORMANCE_SCHEMA_MAX_SOCKET_CLASSES | 10 |!
| PERFORMANCE_SCHEMA_MAX_SOCKET_INSTANCES | 86 |!
| PERFORMANCE_SCHEMA_MAX_STAGE_CLASSES | 150 |!
| PERFORMANCE_SCHEMA_MAX_STATEMENT_CLASSES | 189 |!
| PERFORMANCE_SCHEMA_MAX_TABLE_INSTANCES | 569 |!
| PERFORMANCE_SCHEMA_MAX_THREAD_CLASSES | 50 |!
| PERFORMANCE_SCHEMA_MAX_THREAD_INSTANCES | 143 |!
+------------------------------------------------------+----------------+
Copyright © 2014, Oracle and/or its affiliates. All rights reserved.!27
Performance Configuration
Max Classes / Instances
▪ Monitor the %_lost status variables
opposite to see whether these
need tweaking
▪ You will generally not need to
modify classes, only when loading
new plugins
mysql> select variable_name, variable_value!
-> from information_schema.global_status!
-> where variable_name like 'perf%classes_lost'!
-> or variable_name like 'perf%instances_lost'!
-> order by variable_name;!
+-------------------------------------------+----------------+!
| variable_name | variable_value |!
+-------------------------------------------+----------------+!
| PERFORMANCE_SCHEMA_COND_CLASSES_LOST | 0 |!
| PERFORMANCE_SCHEMA_COND_INSTANCES_LOST | 0 |!
| PERFORMANCE_SCHEMA_FILE_CLASSES_LOST | 0 |!
| PERFORMANCE_SCHEMA_FILE_INSTANCES_LOST | 0 |!
| PERFORMANCE_SCHEMA_MUTEX_CLASSES_LOST | 0 |!
| PERFORMANCE_SCHEMA_MUTEX_INSTANCES_LOST | 0 |!
| PERFORMANCE_SCHEMA_RWLOCK_CLASSES_LOST | 0 |!
| PERFORMANCE_SCHEMA_RWLOCK_INSTANCES_LOST | 0 |!
| PERFORMANCE_SCHEMA_SOCKET_CLASSES_LOST | 0 |!
| PERFORMANCE_SCHEMA_SOCKET_INSTANCES_LOST | 0 |!
| PERFORMANCE_SCHEMA_STAGE_CLASSES_LOST | 0 |!
| PERFORMANCE_SCHEMA_STATEMENT_CLASSES_LOST | 0 |!
| PERFORMANCE_SCHEMA_TABLE_INSTANCES_LOST | 0 |!
| PERFORMANCE_SCHEMA_THREAD_CLASSES_LOST | 0 |!
| PERFORMANCE_SCHEMA_THREAD_INSTANCES_LOST | 0 |!
+-------------------------------------------+----------------+
Copyright © 2014, Oracle and/or its affiliates. All rights reserved.!28
Performance Configuration
setup_instruments
▪ Turn on/off individual instruments,
or whether to just count and not
time events
▪ Use UPDATE to modify
dynamically
mysql> select * from setup_instruments limit 5;!
+-------------------------------------------------------+---------+-------
| NAME | ENABLED | TIMED
+-------------------------------------------------------+---------+-------
| wait/synch/mutex/sql/TC_LOG_MMAP::LOCK_tc | NO | NO
| wait/synch/mutex/sql/LOCK_des_key_file | NO | NO
| wait/synch/mutex/sql/MYSQL_BIN_LOG::LOCK_commit | NO | NO
| wait/synch/mutex/sql/MYSQL_BIN_LOG::LOCK_commit_queue | NO | NO
| wait/synch/mutex/sql/MYSQL_BIN_LOG::LOCK_done | NO | NO
+-------------------------------------------------------+---------+-------
5 rows in set (0.00 sec)!
!mysql> update setup_instruments!
-> set enabled = 'yes', timed = 'yes'!
-> where name like '%MYSQL_BIN_LOG%';!
Query OK, 16 rows affected (0.00 sec)!
Rows matched: 16 Changed: 16 Warnings: 0!
!mysql> select * from setup_instruments limit 5;!
+-------------------------------------------------------+---------+-------
| NAME | ENABLED | TIMED
+-------------------------------------------------------+---------+-------
| wait/synch/mutex/sql/TC_LOG_MMAP::LOCK_tc | NO | NO
| wait/synch/mutex/sql/LOCK_des_key_file | NO | NO
| wait/synch/mutex/sql/MYSQL_BIN_LOG::LOCK_commit | YES | YES
| wait/synch/mutex/sql/MYSQL_BIN_LOG::LOCK_commit_queue | YES | YES
| wait/synch/mutex/sql/MYSQL_BIN_LOG::LOCK_done | YES | YES
+-------------------------------------------------------+---------+-------
Copyright © 2014, Oracle and/or its affiliates. All rights reserved.!29
Performance Configuration
setup_consumers
▪ Define how much to record, either
in history, or summaries (by
enabling the %_current for the
class of event)
mysql> select * from setup_consumers;!
+----------------------------------+---------+!
| NAME | ENABLED |!
+----------------------------------+---------+!
| events_stages_current | NO |!
| events_stages_history | NO |!
| events_stages_history_long | NO |!
| events_statements_current | YES |!
| events_statements_history | NO |!
| events_statements_history_long | NO |!
| events_transactions_current | NO |!
| events_transactions_history | NO |!
| events_transactions_history_long | NO |!
| events_waits_current | NO |!
| events_waits_history | NO |!
| events_waits_history_long | NO |!
| global_instrumentation | YES |!
| thread_instrumentation | YES |!
| statements_digest | YES |!
+----------------------------------+---------+
Copyright © 2014, Oracle and/or its affiliates. All rights reserved.!30
Performance Schema Consumer Hierarchy
Copyright © 2014, Oracle and/or its affiliates. All rights reserved.!31
Performance Configuration
setup_objects (5.6)
▪ Define exactly which database
objects to monitor
▪ Filters standard databases by
default
▪ Allows explicit enable/disable,
matches on most specific
mysql> select * from setup_objects;!
+-------------+--------------------+-------------+---------+-------+!
| OBJECT_TYPE | OBJECT_SCHEMA | OBJECT_NAME | ENABLED | TIMED |!
+-------------+--------------------+-------------+---------+-------+!
| TABLE | mysql | % | NO | NO |!
| TABLE | performance_schema | % | NO | NO |!
| TABLE | information_schema | % | NO | NO |!
| TABLE | % | % | YES | YES |!
+-------------+--------------------+-------------+---------+-------+!
4 rows in set (0.00 sec)!
!mysql> insert into setup_objects!
-> values ('TABLE', 'foo', 'bar', 'no', 'no');!
Query OK, 1 row affected (0.01 sec)!
!mysql> select * from setup_objects;!
+-------------+--------------------+-------------+---------+-------+!
| OBJECT_TYPE | OBJECT_SCHEMA | OBJECT_NAME | ENABLED | TIMED |!
+-------------+--------------------+-------------+---------+-------+!
| TABLE | mysql | % | NO | NO |!
| TABLE | performance_schema | % | NO | NO |!
| TABLE | information_schema | % | NO | NO |!
| TABLE | % | % | YES | YES |!
| TABLE | foo | bar | NO | NO |!
+-------------+--------------------+-------------+---------+-------+
Copyright © 2014, Oracle and/or its affiliates. All rights reserved.!32
Performance Configuration
setup_actors (5.6)
▪ Define exactly which users to
monitor
▪ By default monitors all connections
(% is wildcard)
▪ Modifications only apply to new
connections
mysql> select * from setup_actors;!
+------+------+------+!
| HOST | USER | ROLE |!
+------+------+------+!
| % | % | % |!
+------+------+------+!
1 row in set (0.00 sec)!
!
mysql> delete from setup_actors;!
Query OK, 1 row affected (0.00 sec)!
!
mysql> insert into setup_actors!
-> values ('%', 'mark', '%');!
Query OK, 1 row affected (0.00 sec)!
!
mysql> select * from setup_actors;!
+------+------+------+!
| HOST | USER | ROLE |!
+------+------+------+!
| % | mark | % |!
+------+------+------+!
1 row in set (0.00 sec)
Copyright © 2014, Oracle and/or its affiliates. All rights reserved.!33
Performance Schema Options Files Config
▪ As of 5.6, allows altering configuration at start up
▪ Enabling / disabling instrumentation
▪ performance_schema_instrument = ‘instrument_name=value’
▪ Value = [on|1|true] | [off|0|false] | counted
▪ instrument_name can have wildcards (‘wait/synch/mutex/%=off’)
▪ Enabling / disabling consumers
▪ performance_schema_consumer_consumer_name=value
▪ Value = [on|1|true] | [off|0|false]
Copyright © 2014, Oracle and/or its affiliates. All rights reserved.!34
Profiling General Instance Activity
Copyright © 2014, Oracle and/or its affiliates. All rights reserved.!35
Profiling Considerations
▪ It is easy to just enable everything, but there are overhead concerns
▪ On busy systems mutexes can be locked millions of times per second
▪ It is best to just pick higher latency event types
▪ Statements, Stages, Table IO, File IO, maybe Network IO
▪ It is good to enable all %_current consumers, and statement history
▪ For concurrency/profiling debugging toggle other instruments on an
as needed basis
Copyright © 2014, Oracle and/or its affiliates. All rights reserved.!36
Profiling Types
▪ Once you’ve narrowed down what you’re interested in, there are two
ways to start monitoring
▪ View raw data in the summary views
▪ Gives you an overall picture of usage on the instance
▪ Snapshot data, and compute deltas over time
▪ Gives you an idea of the rates of change for the events
Copyright © 2014, Oracle and/or its affiliates. All rights reserved.!37
Analyzing Global Waits
▪ Some waits can include other waits
▪ Table IO latency may also include some mutex and file IO latency
▪ Wait times include concurrency across all threads
▪ Do not assume you can sum all events in global tables and compare
to wall clock times
Copyright © 2014, Oracle and/or its affiliates. All rights reserved.!38
Top Waits By Latency
mysql> select event_name,!
-> count_star as count,!
-> sys.format_time(sum_timer_wait) as total_latency,!
-> sys.format_time(avg_timer_wait) as avg_latency,!
-> sys.format_time(max_timer_wait) as max_latency!
-> from events_waits_summary_global_by_event_name!
-> where event_name != 'idle'!
-> order by sum_timer_wait desc limit 5;!
+--------------------------------------+----------+---------------+-------------+-------------+!
| event_name | count | total_latency | avg_latency | max_latency |!
+--------------------------------------+----------+---------------+-------------+-------------+!
| wait/io/table/sql/handler | 21888502 | 1.27h | 208.06 us | 2.21 s |!
| wait/io/file/innodb/innodb_data_file | 4276800 | 00:48:12.49 | 676.32 us | 1.49 s |!
| wait/io/file/innodb/innodb_log_file | 1948199 | 00:25:24.36 | 782.45 us | 1.30 s |!
| wait/io/file/myisam/kfile | 4566406 | 00:13:45.92 | 180.87 us | 1.17 s |!
| wait/io/file/myisam/dfile | 1277589 | 00:05:46.23 | 271.01 us | 1.18 s |!
+--------------------------------------+----------+---------------+-------------+-------------+
Copyright © 2014, Oracle and/or its affiliates. All rights reserved.!39
Analyzing Global Waits
▪ Some mutex events that can affect global concurrency (if high in list):
▪ wait/synch/mutex/innodb/buf_pool_mutex
▪ Increase innodb_buffer_pool_instances
▪ wait/synch/mutex/sql/Query_cache::structure_guard_mutex
▪ Look in to disabling the Query Cache
▪ wait/synch/mutex/myisam/MYISAM_SHARE::intern_lock
▪ Use Innodb …
Copyright © 2014, Oracle and/or its affiliates. All rights reserved.!40
Analyzing Global Waits
▪ Some File IO events to watch for (if high in list):
▪ wait/io/file/sql/FRM
▪ Tune table_open_cache / table_definition_cache
▪ wait/io/file/sql/file_parser (view definition parsing)
▪ If high on 5.5, upgrade to 5.6, (which can cache these like tables)
▪ wait/io/file/sql/query_log and wait/io/file/sql/slow_log
▪ Disable the general
▪ Disable or tune what is logged to the slow log (decent long_query_time)
Copyright © 2014, Oracle and/or its affiliates. All rights reserved.!41
Top Files By Total IO
mysql> select sys.format_path(file_name) as file,!
-> count_read,!
-> sys.format_bytes(sum_number_of_bytes_read) as total_read,!
-> sys.format_bytes(IFNULL(sum_number_of_bytes_read / count_read, 0)) as avg_read,!
-> count_write,!
-> sys.format_bytes(sum_number_of_bytes_write) as total_written,!
-> sys.format_bytes(IFNULL(sum_number_of_bytes_write / count_write, 0)) as avg_write,!
-> sys.format_bytes(sum_number_of_bytes_read + sum_number_of_bytes_write) as total,!
-> IFNULL(ROUND(100-((sum_number_of_bytes_read/(sum_number_of_bytes_read + sum_number_of_bytes_write))*100), 2), 0.00) as write_pct!
-> from file_summary_by_instance!
-> order by (sum_number_of_bytes_read + sum_number_of_bytes_write) desc limit 5;!
+----------------------------------+------------+------------+-----------+-------------+---------------+-----------+-------------+-----------+
| file | count_read | total_read | avg_read | count_write | total_written | avg_write | total | write_pct |
+----------------------------------+------------+------------+-----------+-------------+---------------+-----------+-------------+-----------+
| @@datadir/ibdata1 | 888 | 15.84 MiB | 18.27 KiB | 1089824 | 61.99 GiB | 59.64 KiB | 62.00 GiB | 99.98 |
| @@datadir/mem__events/events.ibd | 114 | 1.80 MiB | 16.14 KiB | 117370 | 2.14 GiB | 19.14 KiB | 2.14 GiB | 99.92 |
| @@datadir/cerberus-bin.000010 | 296103 | 1.01 GiB | 3.59 KiB | 362852 | 1.00 GiB | 2.89 KiB | 2.01 GiB | 49.63 |
| @@datadir/ib_logfile0 | 6 | 68.00 KiB | 11.33 KiB | 506837 | 1.46 GiB | 3.03 KiB | 1.46 GiB | 100.00 |
| @@datadir/ib_logfile1 | 0 | 0 bytes | 0 bytes | 476961 | 1.45 GiB | 3.19 KiB | 1.45 GiB | 100.00 |
+----------------------------------+------------+------------+-----------+-------------+---------------+-----------+-------------+-----------+
High IO on InnoDB per-tablespace tables can
show candidates for a separate mountpoint/disk
using “DATA DIRECTORY” in CREATE TABLE
Copyright © 2014, Oracle and/or its affiliates. All rights reserved.!42
Analyzing User Activity
▪ All event_% summaries are exposed with a number of dimensions
▪ To analyze connection activity you can do this in 4 ways
▪ By User
▪ By Host
▪ By Account (User@Host)
▪ By Thread
▪ The follow examples are by user, but could be replaced with the host,
account or thread summary views
Copyright © 2014, Oracle and/or its affiliates. All rights reserved.!43
Top Users By Statement Latency
mysql> select user,!
-> sum(count_star) as statements,!
-> sys.format_time(sum(sum_timer_wait)) as total_latency,!
-> sys.format_time(sum(sum_timer_wait) / sum(count_star)) as avg_latency!
-> from events_statements_summary_by_user_by_event_name!
-> where user is not null!
-> group by user!
-> order by sum(sum_timer_wait) desc;!
+------+------------+---------------+-------------+!
| user | statements | total_latency | avg_latency |!
+------+------------+---------------+-------------+!
| root | 7229032 | 15.17h | 7.55 ms |!
| mark | 3072 | 1.77 s | 575.29 us |!
+------+------------+---------------+-------------+!
Copyright © 2014, Oracle and/or its affiliates. All rights reserved.!44
Top Users By IO Latency
mysql> select user, sum(count_star) as count,!
-> sys.format_time(sum(sum_timer_wait)) as total_latency!
-> from events_waits_summary_by_user_by_event_name!
-> where event_name like 'wait/io/file/%'!
-> and user is not null!
-> group by user!
-> order by sum(sum_timer_wait) desc;!
+------+----------+---------------+!
| user | count | total_latency |!
+------+----------+---------------+!
| root | 10892980 | 00:46:19.67 |!
| mark | 20043 | 346.79 ms |!
+------+----------+---------------+!
Replace with some other
pattern here for “Top user by
wait class”
Copyright © 2014, Oracle and/or its affiliates. All rights reserved.!45
Top Users By Connections
mysql> select * from users where user is not null order by current_connections desc;!
+------+---------------------+-------------------+!
| USER | CURRENT_CONNECTIONS | TOTAL_CONNECTIONS |!
+------+---------------------+-------------------+!
| root | 8 | 151655 |!
| mark | 1 | 1 |!
+------+---------------------+-------------------+!
2 rows in set (0.00 sec)!
!
mysql> select * from accounts where user is not null order by current_connections desc;!
+------+-----------+---------------------+-------------------+!
| USER | HOST | CURRENT_CONNECTIONS | TOTAL_CONNECTIONS |!
+------+-----------+---------------------+-------------------+!
| root | localhost | 39 | 151698 |!
| mark | localhost | 1 | 1 |!
+------+-----------+---------------------+-------------------+!
2 rows in set (0.00 sec)
Copyright © 2014, Oracle and/or its affiliates. All rights reserved.!46
User Statement Activity
mysql> select *!
-> from events_statements_summary_by_user_by_event_name!
-> where user is not null!
-> order by user, sum_timer_wait desc limit 20G!
*************************** 1. row ***************************!
USER: mark!
EVENT_NAME: statement/sql/select!
COUNT_STAR: 4!
SUM_TIMER_WAIT: 1692883853000!
MIN_TIMER_WAIT: 88330000!
AVG_TIMER_WAIT: 423220963000!
MAX_TIMER_WAIT: 1692583043000!
SUM_LOCK_TIME: 408000000!
SUM_ERRORS: 0!
SUM_WARNINGS: 0!
SUM_ROWS_AFFECTED: 0!
SUM_ROWS_SENT: 212!
SUM_ROWS_EXAMINED: 15067!
SUM_CREATED_TMP_DISK_TABLES: 3!
SUM_CREATED_TMP_TABLES: 4
SUM_SELECT_FULL_JOIN: 0!
SUM_SELECT_FULL_RANGE_JOIN: 0!
SUM_SELECT_RANGE: 0!
SUM_SELECT_RANGE_CHECK: 0!
SUM_SELECT_SCAN: 2!
SUM_SORT_MERGE_PASSES: 6!
SUM_SORT_RANGE: 0!
SUM_SORT_ROWS: 6458!
SUM_SORT_SCAN: 2!
SUM_NO_INDEX_USED: 1!
SUM_NO_GOOD_INDEX_USED: 0
Summarized by
statement type, e.g:
!
statement/sql/select
statement/sql/update
Copyright © 2014, Oracle and/or its affiliates. All rights reserved.!47
User Top Stages
mysql> select user, event_name as stage,!
-> count_star as total,!
-> sys.format_time(sum_timer_wait) as total_latency,!
-> sys.format_time(avg_timer_wait) as avg_latency,!
-> sys.format_time(max_timer_wait) as max_latency!
-> from events_stages_summary_by_user_by_event_name!
-> where sum_timer_wait > 0!
-> order by user, sum_timer_wait desc;!
+------+--------------------------------+--------+---------------+-------------+-------------+!
| user | stage | total | total_latency | avg_latency | max_latency |!
+------+--------------------------------+--------+---------------+-------------+-------------+!
| root | stage/sql/starting | 591184 | 00:47:52.47 | 4.86 ms | 3.96 s |!
| root | stage/sql/update | 193940 | 00:15:00.84 | 4.64 ms | 4.02 s |!
| root | stage/sql/updating | 50334 | 00:01:41.38 | 2.01 ms | 2.35 s |!
| root | stage/sql/statistics | 73869 | 00:01:41.38 | 1.37 ms | 4.54 s |!
| root | stage/sql/Sending data | 73211 | 00:01:38.31 | 1.34 ms | 1.04 s |!
| root | stage/sql/Opening tables | 404230 | 00:01:23.48 | 206.51 us | 473.72 ms |!
| root | stage/sql/closing tables | 567351 | 00:01:13.40 | 129.38 us | 79.52 ms |!
| root | stage/sql/removing tmp table | 11603 | 56.87 s | 4.90 ms | 964.17 ms |!
| root | stage/sql/freeing items | 567520 | 19.75 s | 34.80 us | 219.19 ms |!
| root | stage/sql/init | 316805 | 8.26 s | 26.06 us | 217.54 ms |!
………
Copyright © 2014, Oracle and/or its affiliates. All rights reserved.!48
Analyzing Table Activity
▪ 3 summary views have been added to 5.6 on top of Table IO
▪ objects_summary_global_by_type
▪ A high level aggregate view of database object latency
▪ table_io_waits_summary_by_table
▪ A detailed aggregate by table, breaking down reads, writes, etc.
▪ table_io_waits_summary_by_index_usage
▪ Further breaking down usage per index
Copyright © 2014, Oracle and/or its affiliates. All rights reserved.!49
Top Tables By Latency
mysql> select object_schema,!
-> object_name,!
-> count_star,!
-> sys.format_time(sum_timer_wait) as total_latency,!
-> sys.format_time(sum_timer_wait / count_star) as avg_latency,!
-> sys.format_time(max_timer_wait) as max_latency!
-> from objects_summary_global_by_type!
-> order by sum_timer_wait desc limit 5;!
+------------------+-------------------+------------+---------------+-------------+-------------+!
| object_schema | object_name | count_star | total_latency | avg_latency | max_latency |!
+------------------+-------------------+------------+---------------+-------------+-------------+!
| mem__inventory | mysqlserver | 1049496 | 00:04:48.32 | 274.72 us | 1.50 s |!
| mem__events | events | 227939 | 00:01:00.50 | 265.41 us | 2.15 s |!
| mem__events | event_chain_heads | 328664 | 50.80 s | 154.57 us | 2.21 s |!
| mem__inventory | agent | 442751 | 44.82 s | 101.23 us | 1.69 s |!
| mem__instruments | fsstatistics | 2233484 | 16.53 s | 7.40 us | 269.27 ms |!
+------------------+-------------------+------------+---------------+-------------+-------------+
Less events, yet higher latency, is
a sign that there could be
concurrency issues
Copyright © 2014, Oracle and/or its affiliates. All rights reserved.!50
Table Usage Detailed Breakdown
!mysql> select object_schema, object_name,!
-> count_fetch as selects, sys.format_time(sum_timer_fetch) as select_latency,!
-> count_insert as inserts, sys.format_time(sum_timer_insert) as insert_latency,!
-> count_update as updates, sys.format_time(sum_timer_update) as update_latency,!
-> count_delete as deletes, sys.format_time(sum_timer_delete) as delete_latency!
-> from table_io_waits_summary_by_table!
-> order by sum_timer_wait desc limit 10;!
+------------------+-------------------+---------+----------------+---------+----------------+---------+----------------+---------+----------------+!
| object_schema | object_name | selects | select_latency | inserts | insert_latency | updates | update_latency | deletes | delete_latency |!
+------------------+-------------------+---------+----------------+---------+----------------+---------+----------------+---------+----------------+!
| mem__inventory | mysqlserver | 418518 | 00:04:32.21 | 0 | 0 ps | 48534 | 15.51 s | 0 | 0 ps |!
| mem__events | events | 58512 | 5.54 s | 2701 | 4.01 s | 52414 | 50.83 s | 0 | 0 ps |!
| mem__events | event_chain_heads | 156194 | 6.93 s | 78 | 59.75 ms | 52366 | 43.60 s | 0 | 0 ps |!
| mem__inventory | agent | 188113 | 40.06 s | 0 | 0 ps | 6998 | 4.54 s | 0 | 0 ps |!
| mem__instruments | fsstatistics | 2222058 | 15.12 s | 1517 | 1.37 s | 1 | 72.69 us | 0 | 0 ps |!
| mem__instruments | qrtidata | 2771546 | 2.57 s | 3030 | 12.52 s | 0 | 0 ps | 0 | 0 ps |!
| mem__inventory | network | 91187 | 2.24 s | 0 | 0 ps | 11864 | 8.42 s | 0 | 0 ps |!
| mem__inventory | os | 79736 | 6.08 s | 0 | 0 ps | 8827 | 4.07 s | 0 | 0 ps |!
| mem__inventory | networking | 99114 | 4.24 s | 0 | 0 ps | 5928 | 5.54 s | 0 | 0 ps |!
| mem__inventory | environment | 100445 | 5.29 s | 0 | 0 ps | 6540 | 2.53 s | 0 | 0 ps |!
+------------------+-------------------+---------+----------------+---------+----------------+---------+----------------+---------+----------------+
Copyright © 2014, Oracle and/or its affiliates. All rights reserved.!51
Analyzing Table Activity
Tables with full scans
▪ Search in
table_io_waits_summary_by_index_usage
where index_name is null
▪ This is a catch all row for rows that
are read without indexes
mysql> select concat(object_schema, '.', object_name) as object,!
-> count_read as rows_scanned,!
-> sys.format_time(sum_timer_wait) as latency!
-> from table_io_waits_summary_by_index_usage!
-> where index_name is null!
-> and count_read > 0!
-> order by sum_timer_wait desc limit 20;!
+---------------------------------------+--------------+-----------
| object | rows_scanned | latency
+---------------------------------------+--------------+-----------
| mem__instruments.qrtidata | 2735434 | 14.56 s
| mem__instruments.databaseactivitydata | 2735633 | 4.68 s
| mem__instruments.diskiototaldata | 31813 | 3.26 s
| mem__instruments.connectionsdata | 2530816 | 3.17 s
| mem__inventory.agent | 117544 | 2.89 s
| mem__instruments.fsstatistics | 738626 | 2.69 s
| mem__instruments.diskioopstotaldata | 25955 | 2.43 s
| mem__inventory.environment | 42549 | 1.55 s
| mem__enterprise.whats_new_entries | 1453 | 1.16 s
| mem__inventory.networking | 42549 | 559.14 ms
+---------------------------------------+--------------+-----------
Copyright © 2014, Oracle and/or its affiliates. All rights reserved.!52
Analyzing Table Activity
Unused Indexes
▪ Search in
table_io_waits_summary_by_index_usage
where count_star = 0
▪ You should ensure you have
representative time frame before
taking any actions!
mysql> select object_schema,!
-> object_name,!
-> index_name!
-> from table_io_waits_summary_by_index_usage!
-> where index_name is not null!
-> and count_star = 0!
-> order by object_schema, object_name limit 10;!
+-------------------+---------------------+------------+!
| object_schema | object_name | index_name |!
+-------------------+---------------------+------------+!
| mem__advisors | advisor_initialized | PRIMARY |!
| mem__advisors | advisor_schedules | PRIMARY |!
| mem__advisors | app_identity_path | PRIMARY |!
| mem__advisor_text | template_meta | PRIMARY |!
| mem__bean_config | plists | path |!
| mem__bean_config | plists | PRIMARY |!
| mem__bean_config | plist_name_values | PRIMARY |!
| mem__config | asset_notes | PRIMARY |!
| mem__config | group_selections | PRIMARY |!
| mem__config | group_selections | name |!
+-------------------+---------------------+------------+
Copyright © 2014, Oracle and/or its affiliates. All rights reserved.!53
Host Cache Usage and Errors
▪ New host_cache view within 5.6, exposing hosts in the host cache
▪ Counts errors, by the type of error that can occur
▪ Can show when errors started happening
▪ Compare the sum_connect_errors counter to the
max_connect_errors system variable
Copyright © 2014, Oracle and/or its affiliates. All rights reserved.!54
host_cachemysql> desc host_cache;!
+--------------------------------------------+------------------+------+-----+---------------------+-------+!
| Field | Type | Null | Key | Default | Extra |!
+--------------------------------------------+------------------+------+-----+---------------------+-------+!
| IP | varchar(64) | NO | | NULL | |!
| HOST | varchar(255) | YES | | NULL | |!
| HOST_VALIDATED | enum('YES','NO') | NO | | NULL | |!
| SUM_CONNECT_ERRORS | bigint(20) | NO | | NULL | |!
| COUNT_HOST_BLOCKED_ERRORS | bigint(20) | NO | | NULL | |!
| COUNT_NAMEINFO_TRANSIENT_ERRORS | bigint(20) | NO | | NULL | |!
| COUNT_NAMEINFO_PERMANENT_ERRORS | bigint(20) | NO | | NULL | |!
| COUNT_FORMAT_ERRORS | bigint(20) | NO | | NULL | |!
| COUNT_ADDRINFO_TRANSIENT_ERRORS | bigint(20) | NO | | NULL | |!
| COUNT_ADDRINFO_PERMANENT_ERRORS | bigint(20) | NO | | NULL | |!
| COUNT_FCRDNS_ERRORS | bigint(20) | NO | | NULL | |!
| COUNT_HOST_ACL_ERRORS | bigint(20) | NO | | NULL | |!
| COUNT_NO_AUTH_PLUGIN_ERRORS | bigint(20) | NO | | NULL | |!
| COUNT_AUTH_PLUGIN_ERRORS | bigint(20) | NO | | NULL | |!
| COUNT_HANDSHAKE_ERRORS | bigint(20) | NO | | NULL | |!
| COUNT_PROXY_USER_ERRORS | bigint(20) | NO | | NULL | |!
| COUNT_PROXY_USER_ACL_ERRORS | bigint(20) | NO | | NULL | |!
| COUNT_AUTHENTICATION_ERRORS | bigint(20) | NO | | NULL | |!
| COUNT_SSL_ERRORS | bigint(20) | NO | | NULL | |!
| COUNT_MAX_USER_CONNECTIONS_ERRORS | bigint(20) | NO | | NULL | |!
| COUNT_MAX_USER_CONNECTIONS_PER_HOUR_ERRORS | bigint(20) | NO | | NULL | |!
| COUNT_DEFAULT_DATABASE_ERRORS | bigint(20) | NO | | NULL | |!
| COUNT_INIT_CONNECT_ERRORS | bigint(20) | NO | | NULL | |!
| COUNT_LOCAL_ERRORS | bigint(20) | NO | | NULL | |!
| COUNT_UNKNOWN_ERRORS | bigint(20) | NO | | NULL | |!
| FIRST_SEEN | timestamp | NO | | 0000-00-00 00:00:00 | |!
| LAST_SEEN | timestamp | NO | | 0000-00-00 00:00:00 | |!
| FIRST_ERROR_SEEN | timestamp | YES | | 0000-00-00 00:00:00 | |!
| LAST_ERROR_SEEN | timestamp | YES | | 0000-00-00 00:00:00 | |
Copyright © 2014, Oracle and/or its affiliates. All rights reserved.!55
Computing Rates Of Change
▪ To look at how things change over time, you have a couple of options
▪ Record the events you are interested in within persistent history tables
▪ Get current stats from performance_schema, the last rows of history,
compute the time delta and event count deltas, store new deltas along
with the raw values
▪ Or use some tool like MySQL Enterprise Monitor
▪ Read the tables regularly, and run TRUNCATE TABLE on them
immediately afterwards
▪ Some users have done this by dumping local traces to files on
disk, and resetting stats every 15 minutes, for example
Copyright © 2014, Oracle and/or its affiliates. All rights reserved.!56
Computing Rates Of Change
▪ For an example, the following event tracks the time spent waiting in
the replication SQL thread for new events to be written to the relay log
by the IO thread
▪ wait/synch/cond/sql/MYSQL_RELAY_LOG::update_cond
▪ This is essentially the SQL thread idle time, for a single SQL thread, if
we snapshot this over time, we can find overall busy time
Copyright © 2014, Oracle and/or its affiliates. All rights reserved.!57
Slave SQL Load Average
▪ An example of monitoring this event over time
!
http://www.markleith.co.uk/2012/07/24/a-mysql-replication-load-average-with-performance-schema/
Copyright © 2014, Oracle and/or its affiliates. All rights reserved.!58
Slave SQL Load Average
http://www.markleith.co.uk/2012/07/24/a-mysql-replication-load-average-with-performance-schema/
Copyright © 2014, Oracle and/or its affiliates. All rights reserved.!59
Computing Rates Of Change
▪ If interested in calculating percentages, copy the approach shown in
the replication load average – you have to take in to account waiting
100% on other events, or just this event, etc.
▪ Note, this method can not be used generally, you have to be able to
correlate it to specific thread(s)
▪ As latency is per thread, and you have to compare to a known
time delta, summary views do not give this to you (you don’t get
thread counts per interval)
▪ Should still compute the deltas for global events however, for
event throughput / latency statistics over time
!
Copyright © 2014, Oracle and/or its affiliates. All rights reserved.!60
Profiling Statement Activity
Copyright © 2014, Oracle and/or its affiliates. All rights reserved.!61
Statement Profiling Options
▪ The new instrumentation in 5.6 gives many options
▪ See statements running currently with events_statements_current
▪ Summary views by user, host, account
▪ Statement histories within events_statements_history% tables
▪ A normalized view within events_statements_summary_by_digest
Copyright © 2014, Oracle and/or its affiliates. All rights reserved.!62
Currently Executing Statements
mysql> select * from events_statements_current where timer_end is nullG!
*************************** 8. row ***************************!
THREAD_ID: 156945!
EVENT_ID: 15312!
END_EVENT_ID: NULL!
EVENT_NAME: statement/sql/select!
SOURCE: socket_connection.cc:94!
TIMER_START: 99343994725205000!
TIMER_END: NULL!
TIMER_WAIT: NULL!
LOCK_TIME: 145000000!
SQL_TEXT: /* mem dbpool.ui */ select normalized0_.round_robin_bin as round1_1256_, /* ..snip .. */!
DIGEST: NULL!
DIGEST_TEXT: NULL!
CURRENT_SCHEMA: mem!
OBJECT_TYPE: NULL!
OBJECT_SCHEMA: NULL!
OBJECT_NAME: NULL!
OBJECT_INSTANCE_BEGIN: NULL!
MYSQL_ERRNO: 0!
RETURNED_SQLSTATE: NULL!
MESSAGE_TEXT: NULL!
ERRORS: 0!
WARNINGS: 0!
ROWS_AFFECTED: 0!
ROWS_SENT: 27!
ROWS_EXAMINED: 0!
CREATED_TMP_DISK_TABLES: 0!
CREATED_TMP_TABLES: 0
SELECT_FULL_JOIN: 0!
SELECT_FULL_RANGE_JOIN: 0!
SELECT_RANGE: 1!
SELECT_RANGE_CHECK: 0!
SELECT_SCAN: 0!
SORT_MERGE_PASSES: 0!
SORT_RANGE: 0!
SORT_ROWS: 0!
SORT_SCAN: 0!
NO_INDEX_USED: 0!
NO_GOOD_INDEX_USED: 0!
NESTING_EVENT_ID: NULL!
NESTING_EVENT_TYPE: NULL!
NESTING_EVENT_LEVEL: 0
All counters are live, and
increment whilst the statements
execute
Copyright © 2014, Oracle and/or its affiliates. All rights reserved.!63
Per Thread Statement History
mysql> select thread_id,!
-> sys.format_statement(sql_text) as stmt,!
-> sys.format_time(timer_wait) as latency!
-> from events_statements_history!
-> order by thread_id, event_id;!
+-----------+-------------------------------------------------------------------+-----------+!
| thread_id | stmt | latency |!
+-----------+-------------------------------------------------------------------+-----------+!
...!
| 158162 | /* mem dbpool.default */ commit | 5.39 ms |!
| 158162 | /* mem dbpool.default */ inser ... currentlyOpen), currentlyOpen) | 1.25 ms |!
| 158162 | /* mem dbpool.default */ commit | 9.69 ms |!
| 158162 | /* mem dbpool.default */ inser ... , VALUES(lastSeen)), lastSeen) | 259.75 us |!
| 158162 | /* mem dbpool.default */ inser ... (bytesTotal), bytesTotal), col | 383.05 us |!
| 158162 | /* mem dbpool.default */ commit | 51.41 ms |!
| 158162 | /* mem dbpool.default */ inser ... ullScan), rowsReadviaFullScan) | 147.04 ms |!
| 158162 | /* mem dbpool.default */ commit | 33.87 ms |!
| 158162 | /* mem dbpool.default */ inser ... ALUES(indexUsage), indexUsage) | 1.10 ms |!
| 158162 | /* mem dbpool.default */ commit | 14.78 ms |!
...!
+-----------+-------------------------------------------------------------------+-----------+!
370 rows in set (0.17 sec)
Also has same columns as
events_statements_current
Copyright © 2014, Oracle and/or its affiliates. All rights reserved.!64
Statement Digests
▪ A new summary view introduced in 5.6
▪ Aggregates statistics based on normalised statements
▪ Can be used to drill in to your problem statements instead of using the
slow query log (with less contention, and no need for post-processing)
▪ Each statement gets an MD5 ‘DIGEST’, that is also available to link in
to events_statements_history% etc. for raw per-query statistics
Copyright © 2014, Oracle and/or its affiliates. All rights reserved.!65
events_statements_summary_by_digest
mysql> desc events_statements_summary_by_digest;!
+-----------------------------+---------------------+------+-----+---------------------+-------+!
| Field | Type | Null | Key | Default | Extra |!
+-----------------------------+---------------------+------+-----+---------------------+-------+!
| SCHEMA_NAME | varchar(64) | YES | | NULL | |!
| DIGEST | varchar(32) | YES | | NULL | |!
| DIGEST_TEXT | longtext | YES | | NULL | |!
| COUNT_STAR | bigint(20) unsigned | NO | | NULL | |!
| SUM_TIMER_WAIT | bigint(20) unsigned | NO | | NULL | |!
| MIN_TIMER_WAIT | bigint(20) unsigned | NO | | NULL | |!
| AVG_TIMER_WAIT | bigint(20) unsigned | NO | | NULL | |!
| MAX_TIMER_WAIT | bigint(20) unsigned | NO | | NULL | |!
| SUM_LOCK_TIME | bigint(20) unsigned | NO | | NULL | |!
| SUM_ERRORS | bigint(20) unsigned | NO | | NULL | |!
| SUM_WARNINGS | bigint(20) unsigned | NO | | NULL | |!
| SUM_ROWS_AFFECTED | bigint(20) unsigned | NO | | NULL | |!
| SUM_ROWS_SENT | bigint(20) unsigned | NO | | NULL | |!
| SUM_ROWS_EXAMINED | bigint(20) unsigned | NO | | NULL | |!
| SUM_CREATED_TMP_DISK_TABLES | bigint(20) unsigned | NO | | NULL | |!
| SUM_CREATED_TMP_TABLES | bigint(20) unsigned | NO | | NULL | |!
| SUM_SELECT_FULL_JOIN | bigint(20) unsigned | NO | | NULL | |!
| SUM_SELECT_FULL_RANGE_JOIN | bigint(20) unsigned | NO | | NULL | |!
| SUM_SELECT_RANGE | bigint(20) unsigned | NO | | NULL | |!
| SUM_SELECT_RANGE_CHECK | bigint(20) unsigned | NO | | NULL | |!
| SUM_SELECT_SCAN | bigint(20) unsigned | NO | | NULL | |!
| SUM_SORT_MERGE_PASSES | bigint(20) unsigned | NO | | NULL | |!
| SUM_SORT_RANGE | bigint(20) unsigned | NO | | NULL | |!
| SUM_SORT_ROWS | bigint(20) unsigned | NO | | NULL | |!
| SUM_SORT_SCAN | bigint(20) unsigned | NO | | NULL | |!
| SUM_NO_INDEX_USED | bigint(20) unsigned | NO | | NULL | |!
| SUM_NO_GOOD_INDEX_USED | bigint(20) unsigned | NO | | NULL | |!
| FIRST_SEEN | timestamp | NO | | 0000-00-00 00:00:00 | |!
| LAST_SEEN | timestamp | NO | | 0000-00-00 00:00:00 | |
Copyright © 2014, Oracle and/or its affiliates. All rights reserved.!66
Statement Normalization
▪ Normalization folds certain constructs of statements
▪ Strip whitespace / comments
▪ Replace literals with ?
▪ “WHERE foo = 1” becomes “WHERE foo = ?”
▪ Fold lists of things
▪ “IN (1,2,3)” becomes “IN (…)”
▪ Fold multi-row inserts
▪ “VALUES (1), (2), (3)” becomes “VALUES (?) /*, … */”
!
Copyright © 2014, Oracle and/or its affiliates. All rights reserved.!67
Statement Digest Output
mysql> select * from events_statements_summary_by_digest order by sum_timer_wait desc limit 5G!
...!
*************************** 4. row ***************************!
SCHEMA_NAME: mem!
DIGEST: 5f41a0036bae4fa1c79339c1c7da3c9e!
DIGEST_TEXT: SELECT DISTINCTROW `agent0_` . `hid` AS `hid1239_` ...!
COUNT_STAR: 64136!
SUM_TIMER_WAIT: 1835031591954000!
MIN_TIMER_WAIT: 209280000!
AVG_TIMER_WAIT: 28611569000!
MAX_TIMER_WAIT: 4050621865000!
SUM_LOCK_TIME: 31388434000000!
SUM_ERRORS: 0!
SUM_WARNINGS: 0!
SUM_ROWS_AFFECTED: 0!
SUM_ROWS_SENT: 64133!
SUM_ROWS_EXAMINED: 187363!
SUM_CREATED_TMP_DISK_TABLES: 59624!
SUM_CREATED_TMP_TABLES: 59624!
SUM_SELECT_FULL_JOIN: 0!
SUM_SELECT_FULL_RANGE_JOIN: 0!
SUM_SELECT_RANGE: 0!
SUM_SELECT_RANGE_CHECK: 0!
SUM_SELECT_SCAN: 59625!
SUM_SORT_MERGE_PASSES: 0!
SUM_SORT_RANGE: 0!
SUM_SORT_ROWS: 0!
SUM_SORT_SCAN: 0!
SUM_NO_INDEX_USED: 59625!
SUM_NO_GOOD_INDEX_USED: 0!
FIRST_SEEN: 2014-05-20 11:26:54!
LAST_SEEN: 2014-05-21 14:50:54
Copyright © 2014, Oracle and/or its affiliates. All rights reserved.!68
Statements With Temporary Tables
mysql> select sys.format_statement(digest_text) as stmt,!
-> count_star as total,!
-> sum_created_tmp_tables as in_memory,!
-> sum_created_tmp_disk_tables as on_disk,!
-> round(sum_created_tmp_tables / count_star) as avg_per_stmt,!
-> round((sum_created_tmp_disk_tables/sum_created_tmp_tables) * 100) as to_disk_pct!
-> from events_statements_summary_by_digest!
-> where sum_created_tmp_tables > 0!
-> order by sum_created_tmp_disk_tables desc, sum_created_tmp_tables desc limit 5;!
+-------------------------------------------------------------------+-------+-----------+---------+--------------+-------------+!
| stmt | total | in_memory | on_disk | avg_per_stmt | to_disk_pct |!
+-------------------------------------------------------------------+-------+-----------+---------+--------------+-------------+!
| SELECT DISTINCTROW `agent0_` . ... gent` `agent0_` INNER JOIN ... | 64668 | 60116 | 60116 | 1 | 100 |!
| SELECT DISTINCTROW `mysqlconne ... conne0_` . `socketPath` AS ... | 5605 | 5604 | 5604 | 1 | 100 |!
| SELECT * FROM ( SELECT digest ... ed AS `noIndexUsedCount` , ... | 1431 | 10017 | 4293 | 7 | 43 |!
| SELECT `s` . `identityId` , `s ... `subject_id` = `s` . `id` ... | 1406 | 4218 | 2812 | 3 | 67 |!
| SELECT plugin_name FROM inform ... atus = ? ORDER BY plugin_name | 1726 | 1726 | 1726 | 1 | 100 |!
+-------------------------------------------------------------------+-------+-----------+---------+--------------+-------------+!
5 rows in set (0.01 sec)
Copyright © 2014, Oracle and/or its affiliates. All rights reserved.!69
Statements With Full Table Scans
mysql> select sys.format_statement(digest_text) as stmt,!
-> count_star as total,!
-> sum_no_index_used as scan_count,!
-> round((sum_no_index_used/count_star) * 100) as scan_pct,!
-> sum_rows_examined as rows_scanned!
-> from events_statements_summary_by_digest!
-> where digest_text like 'select%'!
-> and (sum_no_index_used > 0 OR sum_no_good_index_used > 0)!
-> order by rows_scanned desc limit 5;!
+-------------------------------------------------------------------+-------+------------+----------+--------------+!
| stmt | total | scan_count | scan_pct | rows_scanned |!
+-------------------------------------------------------------------+-------+------------+----------+--------------+!
| SELECT `hid` , TIMESTAMP , `en ... DIV ? AS `slice` , `hid` , ... | 4258 | 4257 | 100 | 31644768 |!
| SELECT TIMESTAMP , SUM ( `sele ... by_bucket` GROUP BY TIMESTAMP | 807 | 807 | 100 | 4657959 |!
| SELECT TIMESTAMP , SUM ( `opti ... by_bucket` GROUP BY TIMESTAMP | 807 | 807 | 100 | 4656726 |!
| SELECT TIMESTAMP , SUM ( `tota ... by_bucket` GROUP BY TIMESTAMP | 807 | 807 | 100 | 4454821 |!
| SELECT * FROM ( SELECT digest ... ed AS `noIndexUsedCount` , ... | 1434 | 1434 | 100 | 3874018 |!
+-------------------------------------------------------------------+-------+------------+----------+--------------+
Copyright © 2014, Oracle and/or its affiliates. All rights reserved.!70
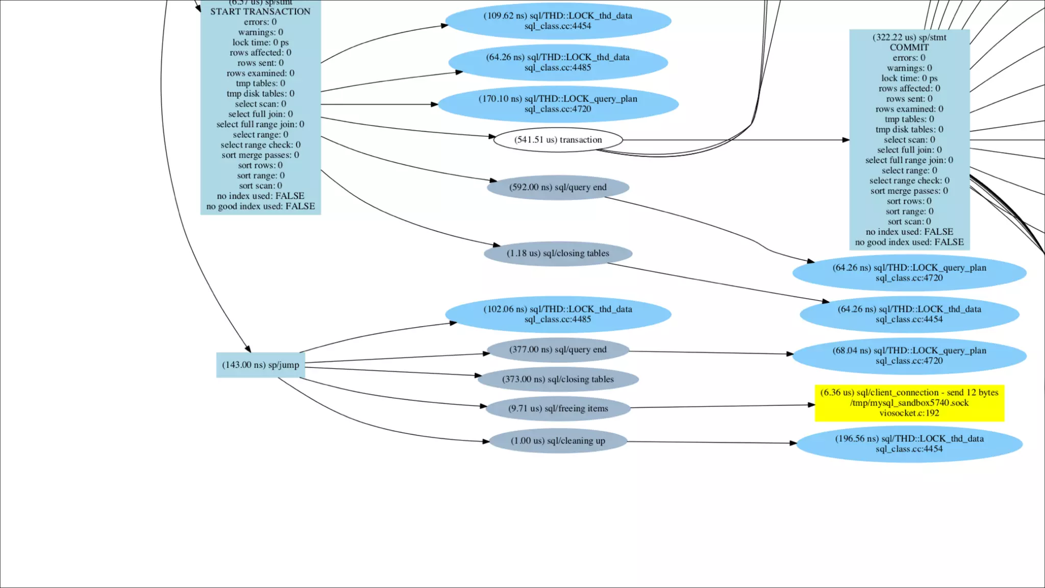
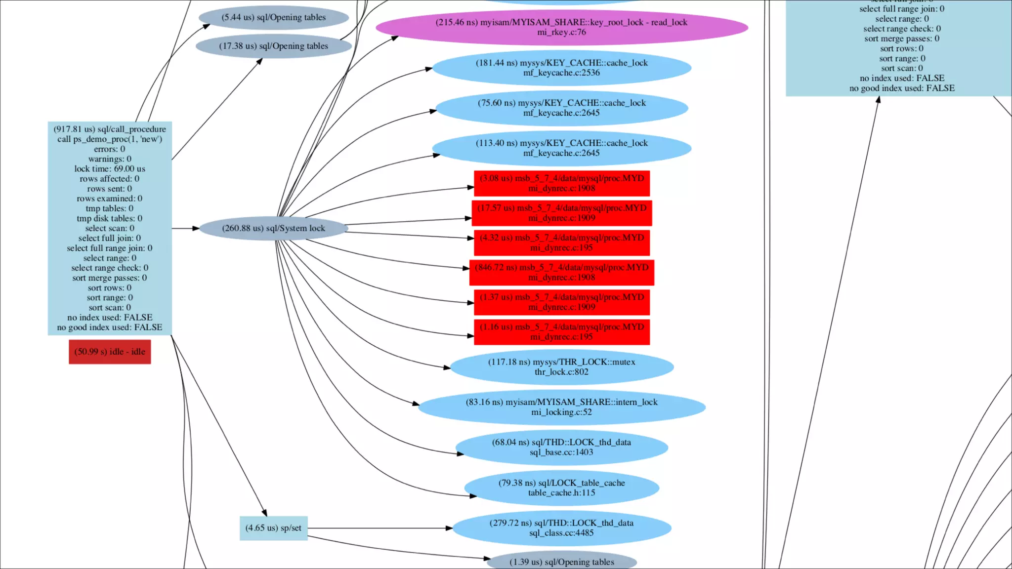
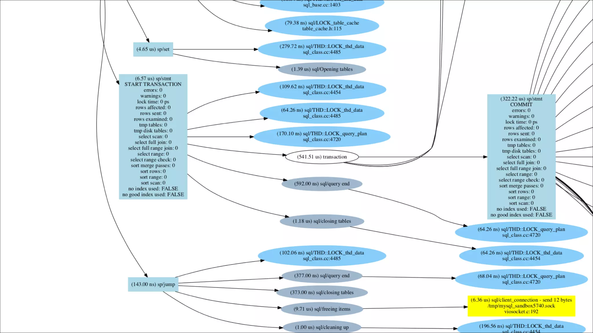
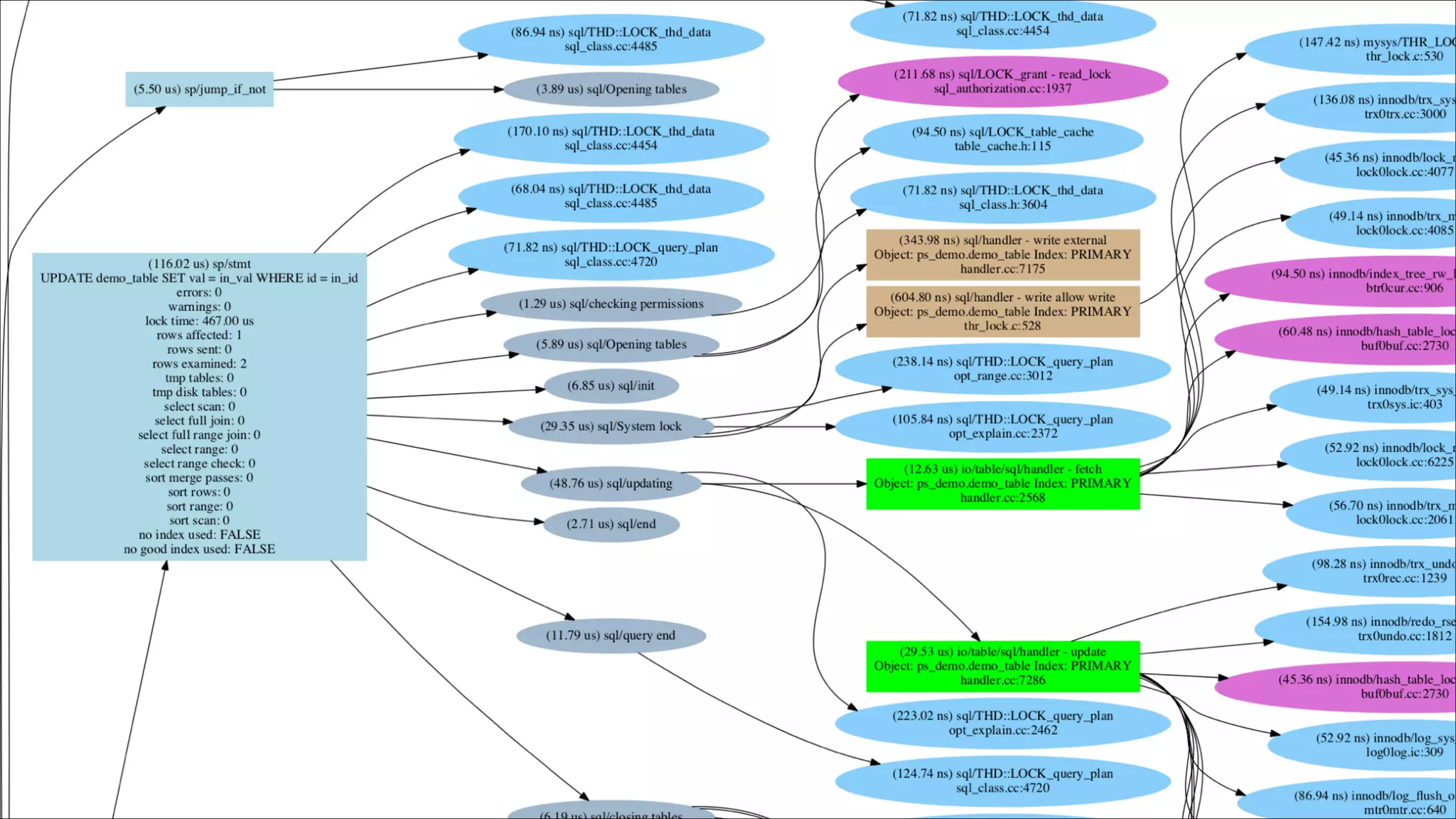
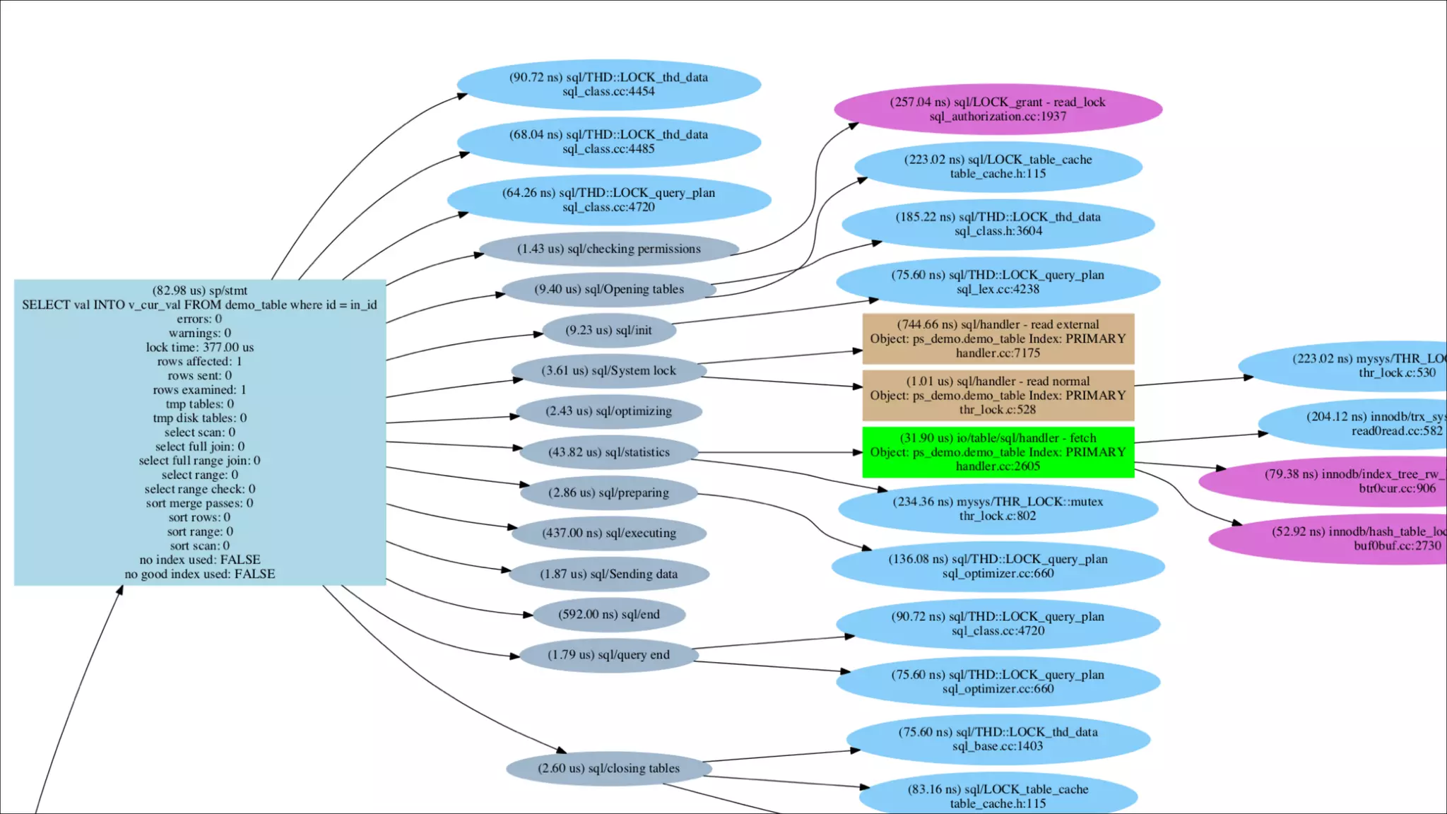
Tracing Individual Statement Activity
▪ By taking all available data within the %_history_long tables, we can
build a complete picture of where latency lines within statements
▪ We can link the histories of Statements, Stages and Waits using the
event_id and nesting_event_id columns, which define hierarchy
!
!
Copyright © 2014, Oracle and/or its affiliates. All rights reserved.!71
Tracing Individual Statement Activity
Copyright © 2014, Oracle and/or its affiliates. All rights reserved.!72
This means we can graph their relationships!
Copyright © 2014, Oracle and/or its affiliates. All rights reserved.!73
Tracing Individual Statement Activity
Copyright © 2014, Oracle and/or its affiliates. All rights reserved.!74
Tracing Individual Statement Activity
▪ This is only really effective on development / test systems, production
systems with high concurrency / throughput age history very quickly,
and turning the %_history_long tables on with all instrumentation on is
not recommend generally
▪ Good to disable all other threads, or all actors, and just enable a
single thread in development / test environments, to get a full trace
▪ Procedure to dump the graph data is available within the MySQL
SYS schema
!
!
Copyright © 2014, Oracle and/or its affiliates. All rights reserved.!75
Improvements made to date in MySQL 5.7
Copyright © 2014, Oracle and/or its affiliates. All rights reserved.Copyright © 2014, Oracle and/or its affiliates. All rights reserved. Insert Information Protection Policy Classification from Slide 12
Insert Picture Here
!76
▪ Memory Usage
▪ Metadata Locking
▪ Replication Configuration & Status
▪ Prepared Statements
▪ Transactions
▪ Stored Programs
Copyright © 2014, Oracle and/or its affiliates. All rights reserved.!77
Improvements made to date in MySQL 5.7
▪ 75 Tables (+23)
▪ 784 Instruments (+239)
Instrument Type Event Class
Transactions transaction
Memory memory/%
Metadata Locks wait/lock/metadata/%
Copyright © 2014, Oracle and/or its affiliates. All rights reserved.!78
Improvements made to date in MySQL 5.7
Copyright © 2014, Oracle and/or its affiliates. All rights reserved.!79
WL#3249!
PERFORMANCE SCHEMA, Instrument memory usage
Copyright © 2014, Oracle and/or its affiliates. All rights reserved.Copyright © 2014, Oracle and/or its affiliates. All rights reserved. Insert Information Protection Policy Classification from Slide 12!80
“Understanding where MySQL can allocate memory can help us to find
the cause in most cases. It is not as straightforward as it should be and
I’m very hopeful future releases of MySQL, MariaDB or Drizzle bring
improvements in this space allowing us to see directly for what
purpose memory is allocated and so detect all kinds of memory usage
problems easier.”
▪ Peter Zaitsev, CEO, Percona
http://www.mysqlperformanceblog.com/2012/03/21/troubleshooting-mysql-memory-usage/
Copyright © 2014, Oracle and/or its affiliates. All rights reserved.!81
Instrument memory usage
▪ Added 212 different memory instrumentation types so far
▪ Records current, high and low water marks of allocations
▪ Does not track latency of memory allocation
▪ 5 new tables
▪ memory_summary_by_account_by_event_name
▪ memory_summary_by_host_by_event_name
▪ memory_summary_by_thread_by_event_name
▪ memory_summary_by_user_by_event_name
▪ memory_summary_global_by_event_name
Copyright © 2014, Oracle and/or its affiliates. All rights reserved.!82
Instrument memory usage - global summary
mysql> SELECT * FROM sys.memory_global_by_current_allocatedG!
*************************** 1. row ***************************!
event_name: memory/performance_schema/internal_buffers!
current_count: 60!
current_alloc: 497.00 MiB!
current_avg_alloc: 8.28 MiB!
high_count: 60!
high_alloc: 497.00 MiB!
high_avg_alloc: 8.28 MiB!
*************************** 2. row ***************************!
event_name: memory/mysys/KEY_CACHE!
current_count: 3!
current_alloc: 8.00 MiB!
current_avg_alloc: 2.67 MiB!
high_count: 3!
high_alloc: 8.00 MiB!
high_avg_alloc: 2.67 MiB
Copyright © 2014, Oracle and/or its affiliates. All rights reserved.!83
Instrument memory usage - thread summaries
mysql> select * from memory_by_thread_by_current_allocatedG!
*************************** 1. row ***************************!
user: sql/main!
current_count: 2407!
current_alloc: 10.89 MiB!
current_avg_alloc: 4.63 KiB!
current_max_alloc: 8.00 MiB!
total_allocated: 30.55 MiB!
thread_id: 1!
*************************** 2. row ***************************!
user: mem@localhost!
current_count: 1914!
current_alloc: 1.50 MiB!
current_avg_alloc: 824 bytes!
current_max_alloc: 816.67 KiB!
total_allocated: 9.25 GiB!
thread_id: 4336
Copyright © 2014, Oracle and/or its affiliates. All rights reserved.!84
Instrument memory usage - thread details
mysql> SELECT event_name,!
-> sys.format_bytes(current_number_of_bytes_used) AS current_used!
-> FROM performance_schema.memory_summary_by_thread_by_event_name!
-> WHERE thread_id = 24!
-> ORDER BY current_number_of_bytes_used DESC;!
+-----------------------------------------------------+--------------+!
| event_name | current_used |!
+-----------------------------------------------------+--------------+!
| memory/sql/Filesort_buffer::sort_keys | 255.94 KiB |!
| memory/sql/sp_head::main_mem_root | 103.64 KiB |!
| memory/mysys/IO_CACHE | 64.05 KiB |!
| memory/mysys/lf_dynarray | 46.17 KiB |!
| memory/mysys/array_buffer | 24.20 KiB |!
| memory/sql/thd::main_mem_root | 23.95 KiB |!
| memory/sql/String::value | 16.13 KiB |!
| memory/sql/TABLE | 9.44 KiB |!
| memory/sql/TABLE_SHARE::mem_root | 8.70 KiB |!
| memory/myisam/MI_INFO | 7.07 KiB |!
| memory/sql/THD::transactions::mem_root | 4.02 KiB |!
| memory/myisam/MYISAM_SHARE | 3.29 KiB |!
…
Copyright © 2014, Oracle and/or its affiliates. All rights reserved.!85
Instrument memory usage - other details
!
▪ Disabled by default
!
!
!
!
▪ Still requires InnoDB instrumentation
UPDATE setup_instruments
SET enabled = ‘YES’
WHERE name LIKE ‘memory/%’;
Copyright © 2014, Oracle and/or its affiliates. All rights reserved.!86
WL#5879!
PERFORMANCE SCHEMA, MDL lock instrumentation
Copyright © 2014, Oracle and/or its affiliates. All rights reserved.Copyright © 2014, Oracle and/or its affiliates. All rights reserved. Insert Information Protection Policy Classification from Slide 12!87
“Unfortunately, it’s unlikely that I’ll be able to create a reproducible test
case, because there’s no way to actually see what is happening. I
hope that a future version of MySQL will include a more
comprehensive set of tables for inspecting locks, requests, and waits
at all layers of the server.”
▪ Baron Schwartz, CEO, VividCortex
http://www.xaprb.com/blog/2012/08/28/debugging-metadata-locking-in-mysql-5-5/
Copyright © 2014, Oracle and/or its affiliates. All rights reserved.!88
MDL Lock Instrumentation
▪ Added the wait/lock/metadata/sql/mdl instrument
▪ 2 new tables
▪ metadata_locks
▪ table_handles
Copyright © 2014, Oracle and/or its affiliates. All rights reserved.!89
Metadata Locks Table Structure
+-----------------------+---------------------+------+-----+---------+-------+!
| Field | Type | Null | Key | Default | Extra |!
+-----------------------+---------------------+------+-----+---------+-------+!
| OBJECT_TYPE | varchar(64) | NO | | NULL | |!
| OBJECT_SCHEMA | varchar(64) | YES | | NULL | |!
| OBJECT_NAME | varchar(64) | YES | | NULL | |!
| OBJECT_INSTANCE_BEGIN | bigint(20) unsigned | NO | | NULL | |!
| LOCK_TYPE | varchar(32) | NO | | NULL | |!
| LOCK_DURATION | varchar(32) | NO | | NULL | |!
| LOCK_STATUS | varchar(32) | NO | | NULL | |!
| SOURCE | varchar(64) | YES | | NULL | |!
| OWNER_THREAD_ID | bigint(20) unsigned | YES | | NULL | |!
| OWNER_EVENT_ID | bigint(20) unsigned | YES | | NULL | |!
+-----------------------+---------------------+------+-----+---------+-------+
Copyright © 2014, Oracle and/or its affiliates. All rights reserved.!90
MDL Lock Instrumentation
▪ OBJECT_TYPE
▪ GLOBAL, SCHEMA, TABLE, FUNCTION, PROCEDURE, TRIGGER, EVENT,
COMMIT
▪ LOCK_TYPE
▪ INTENTION_EXCLUSIVE, SHARED, SHARED_HIGH_PRIO,
SHARED_READ, SHARED_WRITE, SHARED_UPGRADABLE,
SHARED_NO_WRITE, SHARED_NO_READ_WRITE, EXCLUSIVE
▪ LOCK_DURATION
▪ STATEMENT, TRANSACTION, EXPLICIT
▪ LOCK_STATUS
▪ PENDING, GRANTED, VICTIM, TIMEOUT, KILLED
Copyright © 2014, Oracle and/or its affiliates. All rights reserved.!91
Metadata Locks Table Structure
mysql> select object_type as scope, object_schema, object_name, lock_type, lock_duration, lock_status!
-> from metadata_locks!
-> order by object_type = 'global' desc, object_type = 'schema' desc,!
-> object_type = 'table' desc, object_type = 'commit' desc;!
+--------+--------------------+----------------+---------------------+---------------+-------------+!
| scope | object_schema | object_name | lock_type | lock_duration | lock_status |!
+--------+--------------------+----------------+---------------------+---------------+-------------+!
| GLOBAL | NULL | NULL | SHARED | EXPLICIT | GRANTED |!
| GLOBAL | NULL | NULL | INTENTION_EXCLUSIVE | STATEMENT | PENDING |!
| GLOBAL | NULL | NULL | INTENTION_EXCLUSIVE | STATEMENT | PENDING |!
| GLOBAL | NULL | NULL | INTENTION_EXCLUSIVE | STATEMENT | PENDING |!
| GLOBAL | NULL | NULL | INTENTION_EXCLUSIVE | STATEMENT | PENDING |!
| GLOBAL | NULL | NULL | INTENTION_EXCLUSIVE | STATEMENT | PENDING |!
| GLOBAL | NULL | NULL | INTENTION_EXCLUSIVE | STATEMENT | PENDING |!
| GLOBAL | NULL | NULL | INTENTION_EXCLUSIVE | STATEMENT | PENDING |!
|!
| TABLE | mem__events | action_logs | SHARED_READ | TRANSACTION | GRANTED |!
| TABLE | mem__events | events | SHARED_READ | TRANSACTION | GRANTED |!
| TABLE | performance_schema | metadata_locks | SHARED_READ | TRANSACTION | GRANTED |!
| COMMIT | NULL | NULL | SHARED | EXPLICIT | GRANTED |!
+--------+--------------------+----------------+---------------------+---------------+-------------+
Copyright © 2014, Oracle and/or its affiliates. All rights reserved.!92
WL#3656!
PERFORMANCE SCHEMA table for!
SHOW SLAVE STATUS
Copyright © 2014, Oracle and/or its affiliates. All rights reserved.!93
Replication Instrumentation
▪ 6 new tables
▪ replication_connection_configuration
▪ replication_connection_status
▪ replication_execute_configuration
▪ replication_execute_status
▪ replication_execute_status_by_coordinator
▪ replication_execute_status_by_worker
Copyright © 2014, Oracle and/or its affiliates. All rights reserved.!94
Replication Instrumentation
Copyright © 2014, Oracle and/or its affiliates. All rights reserved.!95
Replication Connection Configuration
mysql> select * from performance_schema.replication_connection_configurationG
*************************** 1. row ***************************!
HOST: 127.0.0.1!
PORT: 3306!
USER: rpl!
NETWORK_INTERFACE:!
AUTO_POSITION: 1!
SSL_ALLOWED: YES!
SSL_CA_FILE:!
SSL_CA_PATH:!
SSL_CERTIFICATE:!
SSL_CIPHER:!
SSL_KEY:!
SSL_VERIFY_SERVER_CERTIFICATE: YES!
SSL_CRL_FILE:!
SSL_CRL_PATH:!
CONNECTION_RETRY_INTERVAL: 40!
CONNECTION_RETRY_COUNT: 10
Copyright © 2014, Oracle and/or its affiliates. All rights reserved.!96
Replication Connection Status
mysql> select * from replication_connection_statusG!
*************************** 1. row ***************************!
SOURCE_UUID:!
THREAD_ID: NULL!
SERVICE_STATE: CONNECTING!
RECEIVED_TRANSACTION_SET:!
LAST_ERROR_NUMBER: 1045!
LAST_ERROR_MESSAGE: error connecting to master 'repl@localhost:
5613' - retry-time: 60 retries: 1!
LAST_ERROR_TIMESTAMP: 2014-04-02 05:41:20
Copyright © 2014, Oracle and/or its affiliates. All rights reserved.!97
Replication Execute Status
mysql> select * from replication_execute_status;!
+---------------+-----------------+!
| SERVICE_STATE | REMAINING_DELAY |!
+---------------+-----------------+!
| ON | NULL |!
+---------------+-----------------+
▪ Very high level overview of status
Copyright © 2014, Oracle and/or its affiliates. All rights reserved.!98
Replication Coordinator Status
mysql> select * from replication_execute_status_by_coordinatorG!
*************************** 1. row ***************************!
THREAD_ID: 1281!
SERVICE_STATE: ON!
LAST_ERROR_NUMBER: 0!
LAST_ERROR_MESSAGE:!
LAST_ERROR_TIMESTAMP: 0000-00-00 00:00:00
▪ Status of Coordinator thread in multi-threaded replication
Copyright © 2014, Oracle and/or its affiliates. All rights reserved.!99
Replication Worker Status
mysql> select * from replication_execute_status_by_worker;!
+-----------+-----------+---------------+-----------------------------------------+-------------------+--------------------+----------------------+!
| WORKER_ID | THREAD_ID | SERVICE_STATE | LAST_SEEN_TRANSACTION | LAST_ERROR_NUMBER | LAST_ERROR_MESSAGE | LAST_ERROR_TIMESTAMP |!
+-----------+-----------+---------------+-----------------------------------------+-------------------+--------------------+----------------------+!
| 1 | 1282 | ON | | 0 | | 0000-00-00 00:00:00 |!
| 2 | 1283 | ON | | 0 | | 0000-00-00 00:00:00 |!
| 3 | 1284 | ON | | 0 | | 0000-00-00 00:00:00 |!
| 4 | 1285 | ON | | 0 | | 0000-00-00 00:00:00 |!
| 5 | 1286 | ON | | 0 | | 0000-00-00 00:00:00 |!
| 6 | 1287 | ON | | 0 | | 0000-00-00 00:00:00 |!
| 7 | 1288 | ON | | 0 | | 0000-00-00 00:00:00 |!
| 8 | 1289 | ON | 181f2b36-a0b4-11e3-9ac7-1025863574a7:16 | 0 | | 0000-00-00 00:00:00 |!
+-----------+-----------+---------------+-----------------------------------------+-------------------+--------------------+----------------------+
▪ Status of worker threads within multi-threaded replication
Copyright © 2014, Oracle and/or its affiliates. All rights reserved.!100
WL#5768!
PERFORMANCE SCHEMA, prepared statements
instrumentation
Copyright © 2014, Oracle and/or its affiliates. All rights reserved.!101
Prepared Statement Instrumentation
▪ Instrumentation depends on already existing statement instruments
▪ statement/com/prepare, statement/com/execute
▪ statement/sql/prepare_sql, statement/sql/execute_sql
▪ 1 new table
▪ prepared_statements_instances
Copyright © 2014, Oracle and/or its affiliates. All rights reserved.!102
Prepared Statement Instances
mysql> select * from performance_schema.prepared_statements_instancesG!
*************************** 1. row ***************************!
OBJECT_INSTANCE_BEGIN: 140198306602144!
STATEMENT_ID: 1!
STATEMENT_NAME: stmt1!
SQL_TEXT: select * from test.t1!
OWNER_THREAD_ID: 54003!
OWNER_EVENT_ID: 935!
OWNER_OBJECT_TYPE: NULL!
OWNER_OBJECT_SCHEMA: NULL!
OWNER_OBJECT_NAME: NULL!
TIMER_PREPARE: 15386274000!
COUNT_REPREPARE: 0!
COUNT_EXECUTE: 1!
SUM_TIMER_EXECUTE: 217699000!
MIN_TIMER_EXECUTE: 217699000!
AVG_TIMER_EXECUTE: 217699000!
MAX_TIMER_EXECUTE: 217699000
SUM_LOCK_TIME: 0!
SUM_ERRORS: 0!
SUM_WARNINGS: 0!
SUM_ROWS_AFFECTED: 0!
SUM_ROWS_SENT: 0!
SUM_ROWS_EXAMINED: 0!
SUM_CREATED_TMP_DISK_TABLES: 0!
SUM_CREATED_TMP_TABLES: 0!
SUM_SELECT_FULL_JOIN: 0!
SUM_SELECT_FULL_RANGE_JOIN: 0!
SUM_SELECT_RANGE: 0!
SUM_SELECT_RANGE_CHECK: 0!
SUM_SELECT_SCAN: 0!
SUM_SORT_MERGE_PASSES: 0!
SUM_SORT_RANGE: 0!
SUM_SORT_ROWS: 0!
SUM_SORT_SCAN: 0!
SUM_NO_INDEX_USED: 0!
SUM_NO_GOOD_INDEX_USED: 0
Copyright © 2014, Oracle and/or its affiliates. All rights reserved.!103
WL#5864!
PERFORMANCE SCHEMA, instrument
TRANSACTIONS
Copyright © 2014, Oracle and/or its affiliates. All rights reserved.!104
Transaction Instrumentation
▪ Added the transaction instrument
▪ 8 new tables
▪ events_transactions_current
▪ events_transactions_history
▪ events_transactions_history_long
▪ events_transactions_summary_by_account_by_event_name
▪ events_transactions_summary_by_host_by_event_name
▪ events_transactions_summary_by_thread_by_event_name
▪ events_transactions_summary_by_user_by_event_name
▪ events_transactions_summary_global_by_event_name
Copyright © 2014, Oracle and/or its affiliates. All rights reserved.!105
Transaction Instrumentation
▪ Exposes details of transactions in raw or summary views
▪ Show details such as
▪ Transaction latency
▪ Isolation levels
▪ Auto commit
▪ Savepoint info
▪ GTID or transaction IDs
▪ Link transactions to the statements within the transactions
Copyright © 2014, Oracle and/or its affiliates. All rights reserved.!106
Current Transaction Details
mysql> select * from events_transactions_currentG!
*************************** 1. row ***************************!
THREAD_ID: 1!
EVENT_ID: 23733!
END_EVENT_ID: 23742!
EVENT_NAME: transaction!
STATE: COMMITTED!
TRX_ID: 281479898269256!
GTID: NULL!
XID: NULL!
XA_STATE: NULL!
SOURCE: handler.cc:1246!
TIMER_START: 31140612726000!
TIMER_END: 31140647445000!
TIMER_WAIT: 34719000
ACCESS_MODE: READ WRITE!
ISOLATION_LEVEL: REPEATABLE READ!
AUTOCOMMIT: YES!
NUMBER_OF_SAVEPOINTS: 0!
NUMBER_OF_ROLLBACK_TO_SAVEPOINT: 0!
NUMBER_OF_RELEASE_SAVEPOINT: 0!
OBJECT_INSTANCE_BEGIN: NULL!
NESTING_EVENT_ID: NULL!
NESTING_EVENT_TYPE: NULL
Copyright © 2014, Oracle and/or its affiliates. All rights reserved.!107
Transaction Summary - per user
mysql> select * from events_transactions_summary_by_user_by_event_nameG!
*************************** 1. row ***************************!
USER: mem!
EVENT_NAME: transaction!
COUNT_STAR: 400044!
SUM_TIMER_WAIT: 21208048458267000!
MIN_TIMER_WAIT: 160744000!
AVG_TIMER_WAIT: 53014289000!
MAX_TIMER_WAIT: 24028520397000!
COUNT_READ_WRITE: 400044!
SUM_TIMER_READ_WRITE: 21208048458267000!
MIN_TIMER_READ_WRITE: 160744000!
AVG_TIMER_READ_WRITE: 53014289000!
MAX_TIMER_READ_WRITE: 24028520397000!
COUNT_READ_ONLY: 0!
SUM_TIMER_READ_ONLY: 0!
MIN_TIMER_READ_ONLY: 0!
AVG_TIMER_READ_ONLY: 0!
MAX_TIMER_READ_ONLY: 0
Copyright © 2014, Oracle and/or its affiliates. All rights reserved.!108
WL#5766!
PERFORMANCE SCHEMA, stored programs
instrumentation
Copyright © 2014, Oracle and/or its affiliates. All rights reserved.!109
Stored Program Instrumentation
▪ Tracks Stored Procedures, Stored Functions, Triggers and Events
▪ Added 16 new statement/sp/% instruments
▪ Expose the different work flows that stored programs use, such as
cursor operations, workflow controls etc.
▪ Integrated in to the normal statement instrumentation
▪ 1 new tables
▪ events_statements_summary_by_program
Copyright © 2014, Oracle and/or its affiliates. All rights reserved.!110
Stored Program Summary
mysql> select * from events_statements_summary_by_programG!
*************************** 1. row ***************************!
OBJECT_TYPE: PROCEDURE!
OBJECT_SCHEMA: ps_demo!
OBJECT_NAME: ps_demo_proc!
COUNT_STAR: 1!
SUM_TIMER_WAIT: 6970931000!
MIN_TIMER_WAIT: 6970931000!
AVG_TIMER_WAIT: 6970931000!
MAX_TIMER_WAIT: 6970931000!
COUNT_STATEMENTS: 5!
SUM_STATEMENTS_WAIT: 6802181000!
MIN_STATEMENTS_WAIT: 16372000!
AVG_STATEMENTS_WAIT: 1360436000!
MAX_STATEMENTS_WAIT: 6484366000!
SUM_LOCK_TIME: 176401000000!
SUM_ERRORS: 0!
SUM_WARNINGS: 0!
SUM_ROWS_AFFECTED: 1!
SUM_ROWS_SENT: 0
SUM_ROWS_EXAMINED: 1!
SUM_CREATED_TMP_DISK_TABLES: 0!
SUM_CREATED_TMP_TABLES: 0!
SUM_SELECT_FULL_JOIN: 0!
SUM_SELECT_FULL_RANGE_JOIN: 0!
SUM_SELECT_RANGE: 0!
SUM_SELECT_RANGE_CHECK: 0!
SUM_SELECT_SCAN: 0!
SUM_SORT_MERGE_PASSES: 0!
SUM_SORT_RANGE: 0!
SUM_SORT_ROWS: 0!
SUM_SORT_SCAN: 0!
SUM_NO_INDEX_USED: 0!
SUM_NO_GOOD_INDEX_USED: 0
Copyright © 2014, Oracle and/or its affiliates. All rights reserved.!111
Stored Program Instrumentation
▪ Like Transaction instrumentation, stored programs link to the
statements within them, or even link to transactions within them,
which in turn link to their statements
Copyright © 2014, Oracle and/or its affiliates. All rights reserved.!112
Full Hierarchy of New Instrumentation
Copyright © 2014, Oracle and/or its affiliates. All rights reserved. Insert Information Protection Policy Classification from Slide 12!113
Copyright © 2014, Oracle and/or its affiliates. All rights reserved. Insert Information Protection Policy Classification from Slide 12!114
Copyright © 2014, Oracle and/or its affiliates. All rights reserved. Insert Information Protection Policy Classification from Slide 12!115
Copyright © 2014, Oracle and/or its affiliates. All rights reserved. Insert Information Protection Policy Classification from Slide 12!116
Copyright © 2014, Oracle and/or its affiliates. All rights reserved. Insert Information Protection Policy Classification from Slide 12!117
Copyright © 2014, Oracle and/or its affiliates. All rights reserved. Insert Information Protection Policy Classification from Slide 12!118
Copyright © 2014, Oracle and/or its affiliates. All rights reserved. Insert Information Protection Policy Classification from Slide 12!119
The MySQL SYS Schema
Copyright © 2014, Oracle and/or its affiliates. All rights reserved.!120
MySQL SYS Schema Overview
▪ Originally called “ps_helper”
▪ Started as a collection of views, procedures and functions, designed
to make reading raw Performance Schema data easier
▪ Implements many of the common DBA and Developer use cases,
including many of those shown already
▪ Now bundled within MySQL Workbench 6.1
▪ Available on GitHub
▪ https://github.com/MarkLeith/mysql-sys
Copyright © 2014, Oracle and/or its affiliates. All rights reserved.!121
Loading MySQL SYS
$ git clone https://github.com/MarkLeith/mysql-sys.git /tmp/mysql-sys
$ cd /tmp/mysql-sys
$ mysql -u user -p < sys_<version>.sql
!
<version> can be 56 or 57, for 5.6 and 5.7 respectively
Copyright © 2014, Oracle and/or its affiliates. All rights reserved.!122
Loading MySQL SYS
▪ Once loaded creates a new “sys” schema containing all objects
mysql> select object_type, count!
-> from sys.schema_object_overview!
-> where db = 'sys';!
+-------------+-------+!
| object_type | count |!
+-------------+-------+!
| PROCEDURE | 16 |!
| FUNCTION | 8 |!
| VIEW | 71 |!
+-------------+-------+
Copyright © 2014, Oracle and/or its affiliates. All rights reserved.!123
MySQL SYS Functions
▪ Make the raw data more readable to a human
▪ format_time() / format_bytes()
▪ Compress data for CLI output
▪ format_statement() / format_path()
▪ Extract some data to assist with JOIN in certain cases
▪ extract_[schema|table]_from_file_name()
▪ Other functions
▪ ps_is_account_enabled() / ps_thread_stack()
Copyright © 2014, Oracle and/or its affiliates. All rights reserved.!124
MySQL SYS Views
▪ Reference set of views solving various admin use cases
▪ Build upon both Performance Schema and INFORMATION_SCHEMA
▪ Both formatted and raw views are available
▪ All raw views are prefixed with x$
▪ Allows tooling to poll raw views, but humans to use normal ones
Copyright © 2014, Oracle and/or its affiliates. All rights reserved.!125
User Summary Views
▪ High level user overview
▪ Breakdowns of IO usage
▪ Drill in to stages per user
▪ Drill in to statement details per
user
mysql> show tables like 'user%';!
+-----------------------------------+!
| Tables_in_sys (user%) |!
+-----------------------------------+!
| user_summary |!
| user_summary_by_file_io |!
| user_summary_by_file_io_type |!
| user_summary_by_stages |!
| user_summary_by_statement_latency |!
| user_summary_by_statement_type |!
+-----------------------------------+
Copyright © 2014, Oracle and/or its affiliates. All rights reserved.!126
User Summary (5.7)
mysql> select * from user_summaryG!
*************************** 1. row ***************************!
user: mark!
statements: 3072!
statement_latency: 1.77 s!
statement_avg_latency: 575.29 us!
table_scans: 7!
file_ios: 20043!
file_io_latency: 346.79 ms!
current_connections: 1!
total_connections: 1!
unique_hosts: 1!
current_memory: 515.81 KiB!
total_memory_allocated: 30.69 MiB
Copyright © 2014, Oracle and/or its affiliates. All rights reserved.!127
User File IO Summary
mysql> select * from user_summary_by_file_io_type where user != 'background';!
+------+--------------------------------------+---------+-------------+-------------+!
| user | event_name | total | latency | max_latency |!
+------+--------------------------------------+---------+-------------+-------------+!
| mark | wait/io/file/myisam/dfile | 19540 | 215.20 ms | 120.79 ms |!
| mark | wait/io/file/myisam/kfile | 501 | 131.58 ms | 57.74 ms |!
| mark | wait/io/file/sql/dbopt | 2 | 17.29 us | 9.17 us |!
| root | wait/io/file/innodb/innodb_log_file | 2079432 | 00:28:27.62 | 1.30 s |!
| root | wait/io/file/myisam/kfile | 5195927 | 00:17:07.33 | 1.17 s |!
| root | wait/io/file/myisam/dfile | 1533813 | 00:07:27.59 | 1.18 s |!
| root | wait/io/file/sql/binlog | 3517008 | 00:03:07.34 | 1.42 s |!
| root | wait/io/file/innodb/innodb_data_file | 20720 | 00:02:37.81 | 492.23 ms |!
| root | wait/io/file/sql/FRM | 41412 | 3.17 s | 80.43 ms |!
| root | wait/io/file/sql/dbopt | 110993 | 1.23 s | 63.27 ms |!
| root | wait/io/file/sql/binlog_index | 80 | 1.16 s | 439.79 ms |!
| root | wait/io/file/csv/metadata | 16 | 175.97 ms | 79.53 ms |!
| root | wait/io/file/archive/data | 3345 | 18.35 ms | 5.05 ms |!
| root | wait/io/file/sql/file_parser | 142 | 5.80 ms | 331.82 us |!
| root | wait/io/file/sql/misc | 99 | 760.67 us | 25.19 us |!
| root | wait/io/file/csv/data | 6 | 596.99 us | 348.11 us |!
+------+--------------------------------------+---------+-------------+-------------+
Copyright © 2014, Oracle and/or its affiliates. All rights reserved.!128
User Statement Latency Summary
mysql> select * from user_summary_by_statement_latency where user != 'background';!
+------+---------+---------------+-------------+--------------+-----------+---------------+---------------+------------+
| user | total | total_latency | max_latency | lock_latency | rows_sent | rows_examined | rows_affected | full_scans |
+------+---------+---------------+-------------+--------------+-----------+---------------+---------------+------------+
| root | 8322401 | 19.37h | 00:07:08.11 | 00:40:26.25 | 10110692 | 68391445 | 4198113 | 189531 |
| mark | 3072 | 1.77 s | 1.73 s | 1.96 ms | 534 | 15389 | 0 | 7 |
+------+---------+---------------+-------------+--------------+-----------+---------------+---------------+------------+
Copyright © 2014, Oracle and/or its affiliates. All rights reserved.!129
User Statement Type Summary
mysql> select * from user_summary_by_statement_type where user != 'background';!
+------+-----------------------+---------+---------------+-------------+--------------+-----------+---------------+---------------+------------+!
| user | statement | total | total_latency | max_latency | lock_latency | rows_sent | rows_examined | rows_affected | full_scans |!
+------+-----------------------+---------+---------------+-------------+--------------+-----------+---------------+---------------+------------+!
| mark | select | 4 | 1.69 s | 1.69 s | 408.00 us | 212 | 15067 | 0 | 1 |!
| mark | Field List | 146 | 67.91 ms | 40.02 ms | 1.11 ms | 0 | 0 | 0 | 0 |!
| mark | jump_if_not | 2496 | 2.68 ms | 7.07 us | 0 ps | 0 | 0 | 0 | 0 |!
| mark | show_tables | 4 | 1.70 ms | 545.41 us | 296.00 us | 292 | 292 | 0 | 4 |!
| mark | freturn | 418 | 1.15 ms | 9.29 us | 0 ps | 0 | 0 | 0 | 0 |!
| mark | show_databases | 2 | 849.40 us | 431.05 us | 146.00 us | 30 | 30 | 0 | 2 |!
| mark | Init DB | 2 | 114.95 us | 59.58 us | 0 ps | 0 | 0 | 0 | 0 |!
| root | commit | 2463190 | 13.33h | 12.18 s | 0 ps | 0 | 0 | 0 | 0 |!
| root | insert | 2501839 | 3.78h | 6.64 s | 00:31:18.63 | 192 | 0 | 3674716 | 0 |!
| root | select | 1119999 | 1.74h | 16.34 s | 00:07:42.99 | 6187336 | 63933992 | 0 | 163913 |!
| root | update | 494217 | 00:15:23.09 | 4.83 s | 00:01:05.05 | 126 | 496604 | 495334 | 0 |!
| root | Binlog Dump GTID | 1 | 00:06:12.69 | 00:06:12.69 | 0 ps | 0 | 0 | 0 | 0 |!
| root | delete | 206176 | 00:01:59.54 | 2.22 s | 6.69 s | 12 | 20201 | 20203 | 0 |!
| root | set_option | 1068360 | 00:01:10.73 | 45.37 ms | 0 ps | 0 | 0 | 0 | 0 |!
| root | show_engine_status | 2222 | 46.62 s | 4.96 s | 0 ps | 0 | 0 | 0 | 0 |!
| root | rollback | 64527 | 26.21 s | 407.15 ms | 0 ps | 0 | 0 | 0 | 0 |!
| root | show_variables | 11219 | 12.28 s | 255.00 ms | 1.19 s | 2542172 | 2542172 | 0 | 11219 |!
| root | show_binlogs | 1850 | 8.96 s | 1.64 s | 0 ps | 0 | 0 | 0 | 0 |!
| root | show_tables | 4250 | 6.86 s | 123.34 ms | 182.80 ms | 5277 | 5277 | 0 | 4250 |!
| root | show_status | 5485 | 6.50 s | 242.60 ms | 581.02 ms | 1331264 | 1331264 | 0 | 5485 |!
Copyright © 2014, Oracle and/or its affiliates. All rights reserved.!130
IO Summary Views
▪ IO breakdown by thread
▪ Global summaries by file and wait
class, by both bytes and latency
▪ Stream of last raw file IO stats
mysql> show tables like 'io_%';!
+------------------------------+!
| Tables_in_sys (io_%) |!
+------------------------------+!
| io_by_thread_by_latency |!
| io_global_by_file_by_bytes |!
| io_global_by_file_by_latency |!
| io_global_by_wait_by_bytes |!
| io_global_by_wait_by_latency |!
| latest_file_io |!
+------------------------------+
Copyright © 2014, Oracle and/or its affiliates. All rights reserved.!131
IO Per Thread Summary
mysql> select * from io_by_thread_by_latency;!
+---------------------+---------+---------------+-------------+-------------+-------------+-----------+----------------+!
| user | total | total_latency | min_latency | avg_latency | max_latency | thread_id | processlist_id |!
+---------------------+---------+---------------+-------------+-------------+-------------+-----------+----------------+!
| io_write_thread | 1270599 | 00:28:51.42 | 1.46 us | 1.36 ms | 1.39 s | 9 | NULL |!
| page_cleaner_thread | 3356577 | 00:21:01.53 | 410.93 ns | 2.08 ms | 1.49 s | 19 | NULL |!
| io_write_thread | 338216 | 00:14:31.16 | 1.67 us | 2.58 ms | 1.17 s | 12 | NULL |!
| io_log_thread | 47023 | 00:04:06.10 | 3.65 us | 5.23 ms | 538.77 ms | 4 | NULL |!
| io_write_thread | 290066 | 00:02:20.99 | 2.78 us | 486.07 us | 703.20 ms | 10 | NULL |!
| io_write_thread | 221417 | 00:02:12.64 | 1.85 us | 599.05 us | 773.64 ms | 11 | NULL |!
| root@localhost | 587531 | 00:02:03.29 | 444.86 ns | 200.24 us | 372.09 ms | 2515 | 2495 |!
| io_read_thread | 5102 | 00:01:09.66 | 12.24 us | 13.65 ms | 281.13 ms | 5 | NULL |!
| srv_master_thread | 55199 | 58.11 s | 693.68 ns | 1.40 ms | 504.03 ms | 17 | NULL |!
| root@localhost | 1622373 | 41.20 s | 486.33 ns | 25.40 us | 359.49 ms | 23 | 3 |!
| io_read_thread | 2401 | 37.27 s | 11.86 us | 15.52 ms | 258.97 ms | 6 | NULL |!
| io_read_thread | 2156 | 35.73 s | 12.02 us | 16.57 ms | 284.81 ms | 8 | NULL |!
| io_read_thread | 1719 | 29.19 s | 11.37 us | 16.98 ms | 269.93 ms | 7 | NULL |!
| srv_purge_thread | 3874 | 12.16 s | 433.55 ns | 3.14 ms | 246.79 ms | 18 | NULL |!
| main | 11083 | 3.12 s | 588.12 ns | 547.21 us | 234.02 ms | 1 | NULL |!
| root@localhost | 5985 | 1.48 s | 625.82 ns | 1.06 ms | 239.17 ms | 137759 | 137739 |!
| root@localhost | 157 | 434.38 ms | 497.64 ns | 8.09 ms | 205.84 ms | 178521 | 178501 |!
| mark@localhost | 20043 | 346.79 ms | 418.47 ns | 94.10 us | 120.79 ms | 150606 | 150586 |!
| root@localhost | 138 | 204.72 ms | 486.33 ns | 2.68 ms | 86.54 ms | 178524 | 178504 |!
| root@localhost | 415 | 126.43 ms | 471.25 ns | 195.15 us | 37.21 ms | 178269 | 178249 |!
| root@localhost | 9 | 106.21 ms | 6.40 us | 8.85 ms | 103.88 ms | 178522 | 178502 |!
+---------------------+---------+---------------+-------------+-------------+-------------+-----------+----------------+!
21 rows in set (0.02 sec)
Copyright © 2014, Oracle and/or its affiliates. All rights reserved.!132
IO Per File Summaries
mysql> select * from io_global_by_file_by_latency limit 1G!
*************************** 1. row ***************************!
file: @@datadir/ibdata1!
total: 1395714!
total_latency: 00:28:53.06!
count_read: 1006!
read_latency: 4.51 s!
count_write: 1326529!
write_latency: 33.39 s!
count_misc: 68179!
misc_latency: 00:28:15.16!
!
mysql> select * from io_global_by_file_by_bytes limit 1G!
*************************** 1. row ***************************!
file: @@datadir/ibdata1!
count_read: 1006!
total_read: 17.69 MiB!
avg_read: 18.00 KiB!
count_write: 1327221!
total_written: 77.82 GiB!
avg_write: 61.48 KiB!
total: 77.84 GiB!
write_pct: 99.98
Copyright © 2014, Oracle and/or its affiliates. All rights reserved.!133
Latest File IO
mysql> select * from latest_file_io;!
+-----------------------------+----------------------------------+-----------+-----------+-----------+!
| thread | file | latency | operation | requested |!
+-----------------------------+----------------------------------+-----------+-----------+-----------+!
| root@localhost:63153:179371 | @@datadir/ib_logfile1 | 7.16 us | lock | NULL |!
| root@localhost:63153:179371 | @@datadir/ib_logfile1 | 6.16 us | write | 1.50 KiB |!
| root@localhost:63153:179371 | @@datadir/ib_logfile1 | 14.36 ms | sync | NULL |!
| root@localhost:63153:179371 | @@datadir/cerberus-bin.000012 | 28.25 us | write | 905 bytes |!
| root@localhost:63177:179394 | @@datadir/ib_logfile1 | 15.25 us | write | 1.00 KiB |!
| root@localhost:57487:3 | @@datadir/cerberus-bin.000012 | 32.12 us | read | 905 bytes |!
| root@localhost:63177:179394 | @@datadir/ib_logfile1 | 6.65 us | write | 1.00 KiB |!
| root@localhost:63177:179394 | @@datadir/ib_logfile1 | 213.32 us | sync | NULL |!
| root@localhost:63177:179394 | @@datadir/ib_logfile1 | 17.27 us | write | 1.00 KiB |!
| root@localhost:63177:179394 | @@datadir/ib_logfile1 | 286.01 us | sync | NULL |!
| root@localhost:63177:179394 | @@datadir/cerberus-bin.000012 | 18.77 us | write | 601 bytes |!
| root@localhost:57487:3 | @@datadir/cerberus-bin.000012 | 7.55 us | read | 601 bytes |!
| root@localhost:63177:179394 | @@datadir/ib_logfile1 | 10.67 us | write | 1.00 KiB |!
| root@localhost:63177:179394 | @@datadir/ib_logfile1 | 200.28 us | sync | NULL |!
| root@localhost:63177:179394 | @@datadir/cerberus-bin.000012 | 12.91 us | write | 601 bytes |!
| root@localhost:57487:3 | @@datadir/cerberus-bin.000012 | 6.47 us | read | 601 bytes |!
| root@localhost:63177:179394 | @@datadir/ib_logfile1 | 9.22 us | write | 1.50 KiB |!
……
Copyright © 2014, Oracle and/or its affiliates. All rights reserved.!134
Schema Analysis Views
▪ Object overview
▪ Table usage stats
▪ Index usage stats
mysql> show tables like 'schema%';!
+-------------------------------------+!
| Tables_in_sys (schema%) |!
+-------------------------------------+!
| schema_index_statistics |!
| schema_object_overview |!
| schema_table_statistics |!
| schema_table_statistics_with_buffer |!
| schema_tables_with_full_table_scans |!
| schema_unused_indexes |!
+-------------------------------------+
Copyright © 2014, Oracle and/or its affiliates. All rights reserved.!135
Schema Object Overview
mysql> select * from schema_object_overview;!
+-------------------------+---------------+-------+!
| db | object_type | count |!
+-------------------------+---------------+-------+!
| information_schema | SYSTEM VIEW | 60 |!
| mem__advisors | BASE TABLE | 3 |!
| mem__advisors | INDEX (BTREE) | 5 |!
| mem__advisor_text | BASE TABLE | 2 |!
| mem__advisor_text | INDEX (BTREE) | 5 |!
| mem__bean_config | BASE TABLE | 4 |!
| mem__bean_config | INDEX (BTREE) | 6 |!
| mem__config | BASE TABLE | 12 |!
| mem__config | INDEX (BTREE) | 21 |!
| mem__enterprise | BASE TABLE | 2 |!
| mem__enterprise | INDEX (BTREE) | 3 |!
| mem__events | BASE TABLE | 32 |!
| mem__events | INDEX (BTREE) | 69 |!
| mem__instruments | BASE TABLE | 117 |!
| mem__instruments | INDEX (BTREE) | 582 |
Copyright © 2014, Oracle and/or its affiliates. All rights reserved.!136
Table statistics
mysql> select * from schema_table_statistics limit 1G!
*************************** 1. row ***************************!
table_schema: mem__quan!
table_name: normalized_statements_by_server_by_schema_data!
total_latency: 00:55:07.80!
rows_fetched: 239685!
fetch_latency: 17.10 s!
rows_inserted: 1102895!
insert_latency: 00:52:18.10!
rows_updated: 55910!
update_latency: 00:02:28.62!
rows_deleted: 17899!
delete_latency: 3.98 s!
io_read_requests: 20639!
io_read: 324.94 MiB!
io_read_latency: 00:03:04.10!
io_write_requests: 1965973!
io_write: 40.36 GiB!
io_write_latency: 25.46 s!
io_misc_requests: 18217!
io_misc_latency: 00:14:06.02
Copyright © 2014, Oracle and/or its affiliates. All rights reserved.!137
Index statistics
mysql> select * from schema_index_statistics limit 1G!
*************************** 1. row ***************************!
table_schema: mem__inventory!
table_name: mysqlconnectionconfiguration!
index_name: PRIMARY!
rows_selected: 131399!
select_latency: 00:07:05.03!
rows_inserted: 0!
insert_latency: 0 ps!
rows_updated: 41608!
update_latency: 21.96 s!
rows_deleted: 0!
delete_latency: 0 ps
Copyright © 2014, Oracle and/or its affiliates. All rights reserved.!138
InnoDB Buffer Usage Views
▪ Buffer usage by schema
▪ Buffer usage by table
mysql> show tables like 'innodb%';!
+-------------------------------+!
| Tables_in_sys (innodb%) |!
+-------------------------------+!
| innodb_buffer_stats_by_schema |!
| innodb_buffer_stats_by_table |!
+-------------------------------+
Copyright © 2014, Oracle and/or its affiliates. All rights reserved.!139
Buffer Usage By Schema
mysql> select * from innodb_buffer_stats_by_schema;!
+------------------+------------+------------+-------+--------------+-----------+-------------+!
| object_schema | allocated | data | pages | pages_hashed | pages_old | rows_cached |!
+------------------+------------+------------+-------+--------------+-----------+-------------+!
| mem__quan | 69.94 MiB | 45.39 MiB | 4476 | 4476 | 4476 | 123226 |!
| mem__instruments | 20.70 MiB | 10.75 MiB | 1325 | 1325 | 1325 | 82812 |!
| mem__events | 3.08 MiB | 2.09 MiB | 197 | 197 | 197 | 3411 |!
| mem__inventory | 1.34 MiB | 52.49 KiB | 86 | 86 | 86 | 18 |!
| mysql | 432.00 KiB | 251.34 KiB | 27 | 27 | 27 | 2252 |!
| mem__config | 144.00 KiB | 3.86 KiB | 9 | 9 | 9 | 29 |!
+------------------+------------+------------+-------+--------------+-----------+-------------+
Copyright © 2014, Oracle and/or its affiliates. All rights reserved.!140
Buffer Usage By Table
mysql> select * from innodb_buffer_stats_by_table limit 20;!
+------------------+------------------------------------------------+------------+------------+-------+--------------+-----------+-------------+!
| object_schema | object_name | allocated | data | pages | pages_hashed | pages_old | rows_cached |!
+------------------+------------------------------------------------+------------+------------+-------+--------------+-----------+-------------+!
| mem__quan | normalized_statements_by_server_by_schema_data | 49.97 MiB | 33.12 MiB | 3198 | 3198 | 3198 | 238845 |!
| mem__quan | example_statements | 15.95 MiB | 9.71 MiB | 1021 | 1021 | 1021 | 32435 |!
| mem__events | events | 2.75 MiB | 1.97 MiB | 176 | 176 | 176 | 5044 |!
| mem__quan | normalized_statements | 2.19 MiB | 1.42 MiB | 140 | 140 | 140 | 2297 |!
| mem__quan | normalized_statements_by_server_by_schema | 1.06 MiB | 693.58 KiB | 68 | 68 | 68 | 3840 |!
| mem__instruments | innodbundologsdata | 1.05 MiB | 754.07 KiB | 67 | 67 | 67 | 5529 |!
| mem__instruments | fsstatistics | 736.00 KiB | 603.64 KiB | 46 | 46 | 46 | 2092 |!
| mem__instruments | networktrafficadvisor_networktraffic | 496.00 KiB | 291.38 KiB | 31 | 31 | 31 | 1160 |!
| mysql | innodb_index_stats | 384.00 KiB | 230.37 KiB | 24 | 24 | 24 | 1986 |!
| mem__quan | explains | 368.00 KiB | 274.42 KiB | 23 | 23 | 23 | 333 |!
| mem__instruments | innodbchangebufferusagedata | 272.00 KiB | 126.94 KiB | 17 | 17 | 17 | 1104 |!
| mem__instruments | rowscanratiodata | 272.00 KiB | 141.18 KiB | 17 | 17 | 17 | 1207 |!
| mem__instruments | connectionsmaxdata | 256.00 KiB | 150.98 KiB | 16 | 16 | 16 | 1262 |!
| mem__instruments | innodbopenfilesdata | 256.00 KiB | 145.30 KiB | 16 | 16 | 16 | 1170 |!
| mem__instruments | myisamkeybufferusagedata | 256.00 KiB | 155.60 KiB | 16 | 16 | 16 | 1192 |!
| mem__instruments | connectionsdata | 240.00 KiB | 129.12 KiB | 15 | 15 | 15 | 1106 |!
| mem__instruments | diskioopstotaldata | 240.00 KiB | 143.94 KiB | 15 | 15 | 15 | 533 |!
| mem__instruments | diskiototaldata | 240.00 KiB | 143.94 KiB | 15 | 15 | 15 | 533 |!
| mem__instruments | innodbchangebufferactivitydata | 240.00 KiB | 124.43 KiB | 15 | 15 | 15 | 1003 |!
| mem__instruments | innodbcheckpointagedata | 240.00 KiB | 122.65 KiB | 15 | 15 | 15 | 1052 |!
+------------------+------------------------------------------------+------------+------------+-------+--------------+-----------+-------------+
Copyright © 2014, Oracle and/or its affiliates. All rights reserved.!141
Statement Analysis Views
▪ Statement overview
▪ Find statements by errors, full
scans, sorting, temporary tables
▪ Find the statements with the
longest runtimes
!
mysql> show tables like 'statement%';!
+---------------------------------------------+!
| Tables_in_sys (statement%) |!
+---------------------------------------------+!
| statement_analysis |!
| statements_with_errors_or_warnings |!
| statements_with_full_table_scans |!
| statements_with_runtimes_in_95th_percentile |!
| statements_with_sorting |!
| statements_with_temp_tables |!
+---------------------------------------------+
Copyright © 2014, Oracle and/or its affiliates. All rights reserved.!142
Statement Analysis
mysql> select * from statement_analysis limit 11G!
*************************** 1. row ***************************!
query: INSERT INTO `mem__quan` . `nor ... nDuration` = IF ( VALUES ( ...!
db: mem!
full_scan:!
exec_count: 1110067!
err_count: 0!
warn_count: 0!
total_latency: 1.93h!
max_latency: 5.03 s!
avg_latency: 6.27 ms!
lock_latency: 00:18:29.18!
rows_sent: 0!
rows_sent_avg: 0!
rows_examined: 0!
rows_examined_avg: 0!
tmp_tables: 0!
tmp_disk_tables: 0!
rows_sorted: 0!
sort_merge_passes: 0!
digest: d48316a218e95b1b8b72db5e6b177788!
first_seen: 2014-05-20 10:42:17
Copyright © 2014, Oracle and/or its affiliates. All rights reserved.!143
Statement With Errors And Warnings
mysql> select * from statements_with_errors_or_warnings limit 1G!
*************************** 1. row ***************************!
query: CREATE TEMPORARY TABLE IF NOT ... _logs` ( `id` INT8 NOT NULL )!
db: mem!
exec_count: 1725!
errors: 1725!
error_pct: 100.0000!
warnings: 0!
warning_pct: 0.0000!
first_seen: 2014-05-20 10:42:32!
last_seen: 2014-05-21 18:39:22!
digest: 51fb979dbc3910a6294c7cdabd7839c3
Copyright © 2014, Oracle and/or its affiliates. All rights reserved.!144
Statement With Sorting
mysql> select * from statements_with_sorting limit 1G!
*************************** 1. row ***************************!
query: SELECT `s` . `identityId` , `s ... `subject_id` = `s` . `id` ...!
db: mem!
exec_count: 1406!
total_latency: 00:03:01.22!
sort_merge_passes: 0!
avg_sort_merges: 0!
sorts_using_scans: 1406!
sort_using_range: 1406!
rows_sorted: 39865!
avg_rows_sorted: 28!
first_seen: 2014-05-20 10:42:08!
last_seen: 2014-05-21 14:04:02!
digest: 9972d1d2cc12b92fe938ec5bd74d2f1d
Copyright © 2014, Oracle and/or its affiliates. All rights reserved.!145
Wait Analysis Views
▪ Wait summaries by class and per
instrument globally
▪ Wait details per user
!
mysql> show tables like 'wait%';!
+------------------------------------+!
| Tables_in_sys (wait%) |!
+------------------------------------+!
| wait_classes_global_by_avg_latency |!
| wait_classes_global_by_latency |!
| waits_by_user_by_latency |!
| waits_global_by_latency |!
+------------------------------------+
Copyright © 2014, Oracle and/or its affiliates. All rights reserved.!146
Global Wait Summary
mysql> select * from waits_global_by_latency;!
+------------------------------------------------------+----------+---------------+-------------+-------------+!
| events | total | total_latency | avg_latency | max_latency |!
+------------------------------------------------------+----------+---------------+-------------+-------------+!
| wait/io/table/sql/handler | 24196659 | 1.75h | 259.72 us | 2.29 s |!
| wait/io/file/innodb/innodb_data_file | 5964255 | 1.36h | 822.01 us | 1.49 s |!
| wait/io/file/innodb/innodb_log_file | 2272647 | 00:36:41.37 | 968.64 us | 1.30 s |!
| wait/io/file/myisam/kfile | 5463587 | 00:18:14.16 | 200.26 us | 1.17 s |!
| wait/io/file/myisam/dfile | 1715187 | 00:08:00.18 | 279.96 us | 1.18 s |!
| wait/io/file/sql/binlog | 3722079 | 00:03:23.71 | 54.73 us | 1.42 s |!
| wait/lock/table/sql/handler | 10074274 | 00:01:56.63 | 11.58 us | 186.90 ms |!
| wait/io/socket/sql/client_connection | 3879827 | 25.36 s | 6.54 us | 219.25 ms |!
| wait/io/file/sql/FRM | 43994 | 3.27 s | 74.35 us | 80.43 ms |!
| wait/io/file/sql/dbopt | 116765 | 1.29 s | 11.03 us | 63.27 ms |!
| wait/io/file/sql/binlog_index | 95 | 1.20 s | 12.67 ms | 439.79 ms |!
| wait/io/file/csv/metadata | 32 | 577.39 ms | 18.04 ms | 245.23 ms |!
| wait/synch/mutex/sql/THD::LOCK_thd_data | 10300455 | 221.84 ms | 21.49 ns | 12.62 ms |!
| wait/synch/mutex/sql/THD::LOCK_query_plan | 5656929 | 168.50 ms | 29.78 ns | 11.89 ms |!
| wait/io/file/archive/data | 3533 | 19.11 ms | 5.41 us | 5.05 ms |!
| wait/io/file/mysys/cnf | 5 | 3.75 ms | 750.59 us | 3.60 ms |!
| wait/synch/mutex/myisam/MYISAM_SHARE::intern_lock | 88257 | 2.20 ms | 24.88 ns | 361.49 us |!
| wait/io/file/sql/ERRMSG | 5 | 1.14 ms | 227.99 us | 502.64 us |!
| wait/io/file/csv/data | 12 | 1.03 ms | 85.56 us | 348.11 us |!
……
Copyright © 2014, Oracle and/or its affiliates. All rights reserved.!147
User Wait Summary
mysql> select * from waits_by_user_by_latency;!
+------+------------------------------------------------------+----------+---------------+-------------+-------------+!
| user | event | total | total_latency | avg_latency | max_latency |!
+------+------------------------------------------------------+----------+---------------+-------------+-------------+!
| mark | wait/io/file/myisam/dfile | 19540 | 215.20 ms | 11.01 us | 120.79 ms |!
| mark | wait/io/file/myisam/kfile | 501 | 131.58 ms | 262.63 us | 57.74 ms |!
| mark | wait/io/file/sql/dbopt | 2 | 17.29 us | 8.64 us | 9.17 us |!
| root | wait/io/table/sql/handler | 24189319 | 1.74h | 258.77 us | 2.29 s |!
| root | wait/io/file/innodb/innodb_log_file | 2162650 | 00:30:52.87 | 856.76 us | 1.30 s |!
| root | wait/io/file/myisam/kfile | 5460992 | 00:18:12.83 | 200.11 us | 1.17 s |!
| root | wait/io/file/myisam/dfile | 1694624 | 00:07:59.50 | 282.95 us | 1.18 s |!
| root | wait/io/file/sql/binlog | 3711637 | 00:03:23.16 | 54.74 us | 1.42 s |!
| root | wait/io/file/innodb/innodb_data_file | 22577 | 00:03:05.73 | 8.23 ms | 492.23 ms |!
| root | wait/lock/table/sql/handler | 10069000 | 00:01:56.59 | 11.58 us | 186.90 ms |!
| root | wait/io/socket/sql/client_connection | 3858476 | 25.36 s | 6.57 us | 219.25 ms |!
| root | wait/io/file/sql/FRM | 42701 | 3.18 s | 74.52 us | 80.43 ms |!
| root | wait/io/file/sql/dbopt | 116693 | 1.29 s | 11.03 us | 63.27 ms |!
| root | wait/io/file/sql/binlog_index | 80 | 1.16 s | 14.47 ms | 439.79 ms |!
| root | wait/io/file/csv/metadata | 32 | 577.39 ms | 18.04 ms | 245.23 ms |!
| root | wait/synch/mutex/sql/THD::LOCK_thd_data | 10280287 | 221.84 ms | 21.49 ns | 12.62 ms |!
| root | wait/synch/mutex/sql/THD::LOCK_query_plan | 5642052 | 168.50 ms | 29.78 ns | 11.89 ms |!
| root | wait/io/file/archive/data | 3529 | 19.09 ms | 5.41 us | 5.05 ms |!
……
Copyright © 2014, Oracle and/or its affiliates. All rights reserved.!148
MySQL SYS Procedures - P_S Analysis Helpers
▪ Dump the data to create a graph dot file for a thread trace
▪ ps_trace_thread()
▪ Look in the statement history table trying to capture more info
▪ ps_trace_statement_digest()
▪ Reset all summary data
▪ ps_truncate_all_tables()
Copyright © 2014, Oracle and/or its affiliates. All rights reserved.!149
Tracing Statement Digests
▪ ps_trace_statement_digest() analyzes live traffic looking for certain
statement digest
▪ Captures statistics on each matching statement it finds
▪ Returns a report of the statistics
▪ An overall summary
▪ A break down for the longest running example
▪ An EXPLAIN (if the statement is not truncated)
Copyright © 2014, Oracle and/or its affiliates. All rights reserved.!150
Tracing Statement Digests
▪ ps_trace_statement_digest() parameters
▪ in_digest The statement digest to analyze
▪ in_runtime How long to run analysis for
▪ in_interval How often to snapshot for data
▪ in_start_fresh Whether to truncate p_s tables first
▪ in_auto_enable Whether to auto enable required config
Copyright © 2014, Oracle and/or its affiliates. All rights reserved.!151
Tracing Statement Digests Example
mysql> call analyze_statement_digest('6134e9d6f25eb8e6cddf11f6938f202a', 60, 1, true, true);
+--------------------+
| SUMMARY STATISTICS |
+--------------------+
| SUMMARY STATISTICS |
+--------------------+
1 row in set (59.93 sec)
!
+------------+-----------+-----------+-----------+---------------+------------+------------+
| executions | exec_time | lock_time | rows_sent | rows_examined | tmp_tables | full_scans |
+------------+-----------+-----------+-----------+---------------+------------+------------+
| 360 | 1.41 s | 138.39 ms | 720 | 0 | 0 | 0 |
+------------+-----------+-----------+-----------+---------------+------------+------------+
1 row in set (59.93 sec)
!
+--------------------------------+-------+-----------+
| event_name | count | latency |
+--------------------------------+-------+-----------+
| stage/sql/Sending data | 14 | 1.10 s |
| stage/sql/update | 198 | 667.34 ms |
| stage/sql/removing tmp table | 9 | 240.48 ms |
...
!
Copyright © 2014, Oracle and/or its affiliates. All rights reserved.!152
Tracing Statement Digests Example
+---------------------------+
| LONGEST RUNNING STATEMENT |
+---------------------------+
| LONGEST RUNNING STATEMENT |
+---------------------------+
1 row in set (59.95 sec)
!
+-----------+-----------+-----------+-----------+---------------+------------+-----------+
| thread_id | exec_time | lock_time | rows_sent | rows_examined | tmp_tables | full_scan |
+-----------+-----------+-----------+-----------+---------------+------------+-----------+
| 23277 | 77.64 ms | 97.00 us | 2 | 0 | 0 | 0 |
+-----------+-----------+-----------+-----------+---------------+------------+-----------+
1 row in set (59.95 sec)
!
+-------------------------------------------------------------------------------------------+
| sql_text |
+-------------------------------------------------------------------------------------------+
| /* mem dbpool.default */ insert into `mem__quan`.`normalized_statements_by_server_by_schema`
(firstSeen, lastSeen, normalized_statement_id, `schema`, server, id) values (1378983745000,
1378998600000, x'808ACEB88FC4B45BC47C4FE9D86C7F26', 'mem', '753c939e-1b99-11e3-b6d4-
bc761a1f4f2f', x'7CFE81F98B1E3FE0895D1AA2C39B326D') ON DUPLICATE KEY UPDATE ...
+-------------------------------------------------------------------------------------------+
...
!
Copyright © 2014, Oracle and/or its affiliates. All rights reserved.!153
Tracing Statement Digests Example
+--------------------------------+----------+
| event_name | latency |
+--------------------------------+----------+
| stage/sql/init | 10.41 ms |
| stage/sql/checking permissions | 2.35 us |
| stage/sql/Opening tables | 10.32 us |
| stage/sql/init | 13.53 us |
| stage/sql/System lock | 3.66 us |
| stage/sql/update | 61.74 ms |
| stage/sql/end | 1.11 us |
| stage/sql/query end | 1.31 us |
| stage/sql/closing tables | 5.44 ms |
| stage/sql/freeing items | 23.31 us |
+--------------------------------+----------+
10 rows in set (59.99 sec)
!+----+-------------+-------+------+---------------+------+---------+------+------+----------------+
| id | select_type | table | type | possible_keys | key | key_len | ref | rows | Extra |
+----+-------------+-------+------+---------------+------+---------+------+------+----------------+
| 1 | SIMPLE | NULL | NULL | NULL | NULL | NULL | NULL | NULL | No tables used |
+----+-------------+-------+------+---------------+------+---------+------+------+----------------+
...
!
Copyright © 2014, Oracle and/or its affiliates. All rights reserved.!154
Tracing Threads
▪ ps_trace_thread() monitors a specific thread for a period
▪ Captures as much information on the thread activity as possible
▪ Returns a “dot” formatted file, that can graph the event hierarchy as
previously seen
▪ http://en.wikipedia.org/wiki/DOT_(graph_description_language)
Copyright © 2014, Oracle and/or its affiliates. All rights reserved.!155
Tracing Threads
▪ ps_trace_thread() parameters
▪ in_thread_id The thread to analyze
▪ in_outfile The file to dump the data to (INTO OUTFILE)
▪ in_max_runtime How long to run analysis for
▪ in_interval How often to snapshot for data
▪ in_start_fresh Whether to truncate p_s tables first
▪ in_auto_setup Whether to auto enable required config
▪ in_debug Whether to also print debug info (source info)
Copyright © 2014, Oracle and/or its affiliates. All rights reserved.!156
Tracing Threads Example
mysql> call dump_thread_stack(27768, '/tmp/stack_27768.dot', 60, 0.1, true, true, true);
+------------------------------------------------+
| Info |
+------------------------------------------------+
| Data collection starting for THREAD_ID = 27768 |
+------------------------------------------------+
1 row in set (4.82 sec)
!+---------------------------------------------+
| Info |
+---------------------------------------------+
| Stack trace written to /tmp/stack_27768.dot |
+---------------------------------------------+
1 row in set (60.90 sec)
!+--------------------------------------------------------+
| Convert to PDF |
+--------------------------------------------------------+
| dot -Tpdf -o /tmp/stack_27768.pdf /tmp/stack_27768.dot |
+--------------------------------------------------------+
1 row in set (60.90 sec)
!+--------------------------------------------------------+
| Convert to PNG |
+--------------------------------------------------------+
| dot -Tpng -o /tmp/stack_27768.png /tmp/stack_27768.dot |
+--------------------------------------------------------+
1 row in set (60.90 sec)+
!!
Copyright © 2014, Oracle and/or its affiliates. All rights reserved.!157
Tracing Threads Dot Format
cerberus:~ mark$ more Documents/statement_graphs/deletes.dot!
digraph events {!
graph [rankdir=LR, nodesep="0.10"];!
node [label="N"];!
graph [bb="0,0,1860,17476"];!
1 [label="(0.20μ) mysys/THR_LOCK_threadsn", style=filled, color=lightskyblue, pos="209,18", width="3.19", height="0.50"];!
2 [label="(0.18μ) sql/THD::LOCK_thd_datan", style=filled, color=lightskyblue, pos="209,61", width="3.06", height="0.50"];!
3 [label="(0.24μ) sql/hash_filo::lockn", style=filled, color=lightskyblue, pos="209,104", width="2.42", height=“0.50"];!
4 [label="(0.31μ) sql/LOGGER::LOCK_logger - read_lockn", style=filled, color=orchid, pos="209,147", width="4.22",
height="0.50"];!
5 [label="(0.08μ) sql/LOG::LOCK_logn", style=filled, color=lightskyblue, pos="209,190", width="2.64", height="0.50"];!
6 [label="(12.97μ) wait/io/file/sql/query_log - write 49 bytesn/Users/mark/mysql/lp-mysql-trunk/mysql-test/var/mysqld.1/
mysqld.logn", style=filled, color=red, shape=box, pos="209,235", width="5.78", height="0.56"];!
7 [label="(176.14μ) sql/selectnselect @@version_comment limit 1nerrors: 0nwarnings: 0nlock time: 0.00μnrows affected:
0nrows sent:!
209,18", width="3.19", height="0.50"];mp disk tables: 0nselect scan: 0nselect full join: :!
2 [label="(0.18μ) sql/THD::LOCK_thd_datan", style=filled, color=lightskyblue, pos="209,61", width="3.06", height="0.50"];!
3 [label="(0.24μ) sql/hash_filo::lockn", style=filled, color=lightskyblue, pos="209,104", width="2.42", height="0.50"];!
4 [label="(0.31μ) sql/LOGGER::LOCK_logger - read_lockn", style=filled, color=orchid, pos="209,147", width="4.22",
height="0.50"];!
5 [label="(0.08μ) sql/LOG::LOCK_logn", style=filled, color=lightskyblue, pos="209,190", width="2.64", height="0.50"];!
……!
Copyright © 2014, Oracle and/or its affiliates. All rights reserved.!158
Tracing Statement Output
Copyright © 2014, Oracle and/or its affiliates. All rights reserved.!159
MySQL SYS Procedures - P_S Setup Helpers
▪ ps_setup_show_disabled() / ps_setup_show_enabled()
▪ ps_setup_disable_thread() / ps_setup_enable_thread()
▪ ps_setup_disable_background_threads() /
ps_setup_enable_background_threads()
▪ ps_setup_disable_instrument() / ps_setup_enable_instrument()
▪ ps_setup_disable_consumer() / ps_setup_enable_consumer()
▪ ps_setup_save() / ps_setup_reload_saved()
▪ ps_setup_reset_to_default()
▪ ps_truncate_all_tables()
Copyright © 2014, Oracle and/or its affiliates. All rights reserved.!160
Things still to come
Copyright © 2014, Oracle and/or its affiliates. All rights reserved.!161
Status / Variable Instrumentation
▪ Deprecate I_S.[GLOBAL|SESSION]_[STATUS|VARIABLES]
▪ Replace with tables that show true state / aggregates
▪ Per thread, user, host, account
▪ See session statistics or configuration individually
▪ Improve SHOW commands to only show appropriate variables
▪ SHOW SESSION STATUS to only show session specific items
▪ Backwards compatibility switch available
▪ Less internal mutex contention for polling status
Copyright © 2014, Oracle and/or its affiliates. All rights reserved.!162
Further Replication Statistics
▪ Redesigned lag monitoring
▪ Consistently check lag across a replication chain
▪ Further statistics on load of the replication threads
▪ Queue lengths
▪ Event counting
▪ Busy times
Copyright © 2014, Oracle and/or its affiliates. All rights reserved.!163
Stage Progress Tracking
▪ View the progress of longer stages of execution
▪ Extends stage tables with “estimate” and “completed” columns
▪ Bounded (“estimated”) or unbounded (only “completed” filled in)
▪ Units depend on stage
▪ stage/sql/copy to tmp table - 130 (rows) completed
Copyright © 2014, Oracle and/or its affiliates. All rights reserved.!164
Continued focus …
▪ On performance!
▪ On filling missing instrumentation points!
▪ On consolidating instrumentation within Performance schema!
Copyright © 2014, Oracle and/or its affiliates. All rights reserved.!165
The preceding is intended to outline our general product direction. It is
intended for information purposes only, and may not be incorporated
into any contract.
It is not a commitment to deliver any material, code, or functionality,
and should not be relied upon in making purchasing decisions. The
development, release, and timing of any features or functionality
described for Oracle’s products remains at the sole discretion of
Oracle.
Copyright © 2014, Oracle and/or its affiliates. All rights reserved. Insert Information Protection Policy Classification from Slide 12!166
Copyright © 2014, Oracle and/or its affiliates. All rights reserved. Insert Information Protection Policy Classification from Slide 12!167

Mysql tech day_paris_ps_and_sys

  • 1.
    Copyright © 2014,Oracle and/or its affiliates. All rights reserved.Copyright © 2014, Oracle and/or its affiliates. All rights reserved. Insert Information Protection Policy Classification from Slide 12!1
  • 2.
    Copyright © 2014,Oracle and/or its affiliates. All rights reserved. Insert Information Protection Policy Classification from Slide 12!2 MySQL Tech Day, Paris Performance Schema & MySQL sys Mark Leith
 Senior Software Development Manager MySQL @ Oracle
  • 3.
    Copyright © 2014,Oracle and/or its affiliates. All rights reserved.!3 Program Agenda ▪ What is Performance Schema anyway? ▪ Performance Schema Configuration ▪ Profiling General Instance Activity ▪ Profiling Statement Activity ▪ Improvements made to date in MySQL 5.7 ▪ The MySQL SYS Schema ▪ Things still to come
  • 4.
    Copyright © 2014,Oracle and/or its affiliates. All rights reserved.!4 Know Your Audience ▪ Using 5.1 (yes, still)? ▪ Using 5.5 (but I’ll upgrade soon, honest)? ▪ Using 5.6? ▪ Using … 5.7? ▪ Used Performance Schema? ▪ #monitoringlove ▪ #monitoringhate
  • 5.
    Copyright © 2014,Oracle and/or its affiliates. All rights reserved.!5 What is Performance Schema anyway?
  • 6.
    Copyright © 2014,Oracle and/or its affiliates. All rights reserved.!6 What is Performance Schema anyway? ▪ Introduced in MySQL 5.5 ▪ A storage engine, built for recording instrumentation – PERFORMANCE_SCHEMA – Manages fixed buffers in memory with lock free hashes – Real engine, unlike INFORMATION_SCHEMA ▪ A database schema to expose the instrumentation – performance_schema ▪ A set of interfaces in the MySQL Server wrapping calls to trace – i.e. pthread_mutex_lock() -> mysql_mutex_lock()
  • 7.
    Copyright © 2014,Oracle and/or its affiliates. All rights reserved.!7 What is Performance Schema anyway? ▪ Records latency of events that happen within the server ▪ All latency exposed to picosecond (a trillionth of a second) precision ▪ Though may be tracked at different precisions internally ▪ Also tracks other information as appropriate ▪ Bytes, source position, object metadata, etc.
  • 8.
    Copyright © 2014,Oracle and/or its affiliates. All rights reserved.!8 Performance Schema in MySQL 5.5 ▪ 17 Tables ▪ 222 Instruments Instrument Event Class File IO wait/io/file/% Mutexes wait/synch/mutex/% Read/Write Locks wait/synch/rwlock/% Conditions wait/synch/cond/%
  • 9.
    Copyright © 2014,Oracle and/or its affiliates. All rights reserved.!9 Performance Schema in MySQL 5.5
  • 10.
    Copyright © 2014,Oracle and/or its affiliates. All rights reserved.!10 Performance Schema in MySQL 5.5 ▪ Laid out the framework for instrumentation ▪ Focused early on low level instruments – Prove it could handle load, build from ground up ▪ Not turned on by default, had some overhead issues
  • 11.
    Copyright © 2014,Oracle and/or its affiliates. All rights reserved.!11 Wait Events mysql> select * from events_waits_history_long where event_name like 'wait/io/table/%'G! *************************** 1. row ***************************! THREAD_ID: 137746! EVENT_ID: 3604! END_EVENT_ID: 3604! EVENT_NAME: wait/io/table/sql/handler! SOURCE: handler.cc:2568! TIMER_START: 17101711846046490! TIMER_END: 17101711857643010! TIMER_WAIT: 11596520! SPINS: NULL! OBJECT_SCHEMA: mem__events! OBJECT_NAME: events! INDEX_NAME: PRIMARY! OBJECT_TYPE: TABLE! OBJECT_INSTANCE_BEGIN: 140246283168288! NESTING_EVENT_ID: 3603! NESTING_EVENT_TYPE: STAGE! OPERATION: fetch! NUMBER_OF_BYTES: NULL! FLAGS: NULL Event Context Event type and origin Timing (~11.5 microseconds) Database object info Object type Whether the event was nested Further info as appropriate
  • 12.
    Copyright © 2014,Oracle and/or its affiliates. All rights reserved.!12 Performance Schema in MySQL 5.6 ▪ Fixed lots of performance issues ▪ Focused on bringing the instrumentation to the DBA / Developer ▪ Statements / Statement Digests ▪ Execution Stages ▪ Object tracking (table / index IO, table locks) ▪ Network IO ▪ Turned on by default, with a subset of instrumentation disabled
  • 13.
    Copyright © 2014,Oracle and/or its affiliates. All rights reserved.!13 Performance Schema in MySQL 5.6 ▪ 52 Tables (+35) ▪ 545 Instruments (+323) Instrument Type Event Class Statements statement/% Stages stage/% Table IO wait/io/table/% Table Locks wait/lock/table/% Network IO wait/io/socket/% Idle Timing idle
  • 14.
    Copyright © 2014,Oracle and/or its affiliates. All rights reserved.!14 Performance Schema in MySQL 5.6
  • 15.
    Copyright © 2014,Oracle and/or its affiliates. All rights reserved.Copyright © 2014, Oracle and/or its affiliates. All rights reserved. Insert Information Protection Policy Classification from Slide 12!15 “I really think Performance Schema overhead is reasonable for most workloads. … On my old server I got some 20.2K QPS with Performance Schema Disabled and 19.4 QPS with Performance Schema enabled which is overhead of less than 5%. For most workloads paying 5% to have insight about what is happening with the system is a very fair trade.” ▪ Peter Zaitsev, CEO, Percona http://www.mysqlperformanceblog.com/2014/02/11/performance_schema-vs-slow-query-log/
  • 16.
    Copyright © 2014,Oracle and/or its affiliates. All rights reserved.!16 Statement & Stage Events (5.6) ! ▪ Statements have two types of event ▪ SQL Statements statement/sql/% ▪ Protocol Commands statement/com/% ▪ Stages are the thread states. Like SHOW PROFILE output, but available across connections ▪ Mostly one form stage/sql/% ▪ Apart from .. stage/mysys/Waiting for table level lock
  • 17.
    Copyright © 2014,Oracle and/or its affiliates. All rights reserved.!17 Stage Events mysql> select * from events_stages_history limit 2G! *************************** 1. row ***************************! THREAD_ID: 23! EVENT_ID: 18898! END_EVENT_ID: 18898! EVENT_NAME: stage/sql/Master has sent all binlog to slave; waiting for more updates! SOURCE: rpl_binlog_sender.cc:420! TIMER_START: 87465041640516000! TIMER_END: 87465045562629000! TIMER_WAIT: 3922113000! NESTING_EVENT_ID: 10! NESTING_EVENT_TYPE: STATEMENT! *************************** 2. row ***************************! THREAD_ID: 23! EVENT_ID: 18899! END_EVENT_ID: 18900! EVENT_NAME: stage/sql/Sending binlog event to slave! SOURCE: rpl_binlog_sender.cc:432! TIMER_START: 87465045562629000! TIMER_END: 87465045593812000! TIMER_WAIT: 31183000! NESTING_EVENT_ID: 10! NESTING_EVENT_TYPE: STATEMENT
  • 18.
    Copyright © 2014,Oracle and/or its affiliates. All rights reserved.!18 Statement Events mysql> select * from events_statements_history_long limit 1G! *************************** 1. row ***************************! THREAD_ID: 138683! EVENT_ID: 11268! END_EVENT_ID: 11295! EVENT_NAME: statement/sql/update! SOURCE: socket_connection.cc:94! TIMER_START: 87644080265364000! TIMER_END: 87644080504810000! TIMER_WAIT: 239446000! LOCK_TIME: 63000000! SQL_TEXT: /* mem dbpool.default */ update `mem__inventory`.`Agent` set `hasHostname`=1400665852927, `hasReachable`=1400665852927, `timestamp`=1400665852927, `hasVersion`=1400665852927 where hid=x'FA8FDC4C1BC344A0899DAB320757CDF2'! DIGEST: cc389abfcb093ae95cacfe42ed085191! DIGEST_TEXT: UPDATE `mem__inventory` . `Agent` SET `hasHostname` = ? , `hasReachable` = ? , `timestamp` = ? , `hasVersion` = ? WHERE `hid` = ?! CURRENT_SCHEMA: mem! OBJECT_TYPE: NULL! OBJECT_SCHEMA: NULL! OBJECT_NAME: NULL! OBJECT_INSTANCE_BEGIN: NULL! …………
  • 19.
    Copyright © 2014,Oracle and/or its affiliates. All rights reserved.!19 Statement Events (cont.) mysql> select * from events_statements_history_long limit 1G! *************************** 1. row ***************************! ……! MYSQL_ERRNO: 0! RETURNED_SQLSTATE: 00000! MESSAGE_TEXT: Rows matched: 1 Changed: 1 Warnings: 0! ERRORS: 0! WARNINGS: 0! ROWS_AFFECTED: 1! ROWS_SENT: 0! ROWS_EXAMINED: 1! CREATED_TMP_DISK_TABLES: 0! CREATED_TMP_TABLES: 0! SELECT_FULL_JOIN: 0! SELECT_FULL_RANGE_JOIN: 0! SELECT_RANGE: 0! SELECT_RANGE_CHECK: 0! SELECT_SCAN: 0! SORT_MERGE_PASSES: 0! SORT_RANGE: 0! SORT_ROWS: 0! SORT_SCAN: 0 NO_INDEX_USED: 0! NO_GOOD_INDEX_USED: 0! NESTING_EVENT_ID: 11248! NESTING_EVENT_TYPE: TRANSACTION! NESTING_EVENT_LEVEL: 0
  • 20.
    Copyright © 2014,Oracle and/or its affiliates. All rights reserved.!20 Performance Schema Table Types Setup Tables ▪ Used to define certain configuration dynamically ▪ Can perform DML against these tables mysql> select table_name! -> from information_schema.tables! -> where table_schema like 'perf%'! -> and table_name like 'setup%';! +-------------------+! | table_name |! +-------------------+! | setup_actors |! | setup_consumers |! | setup_instruments |! | setup_objects |! | setup_timers |! +-------------------+
  • 21.
    Copyright © 2014,Oracle and/or its affiliates. All rights reserved.!21 Performance Schema Table Types Raw Data Tables ▪ Expose events, objects, or instances of instruments in a raw manner ▪ Allow seeing a (brief) history of raw event metrics as well +-------------------------------------------+! | table_name |! +-------------------------------------------+! | accounts |! | cond_instances |! | events_stages_current |! | events_stages_history |! | events_stages_history_long |! | events_statements_current |! | events_statements_history |! | events_statements_history_long |! | events_waits_current |! | events_waits_history |! | events_waits_history_long |! | file_instances |! | host_cache |! | hosts |! | mutex_instances |! | performance_timers |! | rwlock_instances |! | session_account_connect_attrs |! | session_connect_attrs |! | socket_instances |! | threads |! | users |! +-------------------------------------------+
  • 22.
    Copyright © 2014,Oracle and/or its affiliates. All rights reserved.!22 Performance Schema Table Types Summary Tables ▪ Summarise event information over multiple dimensions ▪ Useful for longer term monitoring of activity +------------------------------------------------------+! | table_name |! +------------------------------------------------------+! | events_stages_summary_by_account_by_event_name |! | events_stages_summary_by_host_by_event_name |! | events_stages_summary_by_thread_by_event_name |! | events_stages_summary_by_user_by_event_name |! | events_stages_summary_global_by_event_name |! | events_statements_summary_by_account_by_event_name |! | events_statements_summary_by_digest |! | events_statements_summary_by_host_by_event_name |! | events_statements_summary_by_program |! | events_statements_summary_by_thread_by_event_name |! | events_statements_summary_by_user_by_event_name |! | events_statements_summary_global_by_event_name |! | events_waits_summary_by_account_by_event_name |! | events_waits_summary_by_host_by_event_name |! | events_waits_summary_by_instance |! | events_waits_summary_by_thread_by_event_name |! | events_waits_summary_by_user_by_event_name |! | events_waits_summary_global_by_event_name |! | file_summary_by_event_name |! | file_summary_by_instance |! | objects_summary_global_by_type |! | socket_summary_by_event_name |! | socket_summary_by_instance |! | table_io_waits_summary_by_index_usage |! | table_io_waits_summary_by_table |! | table_lock_waits_summary_by_table |! +------------------------------------------------------+
  • 23.
    Copyright © 2014,Oracle and/or its affiliates. All rights reserved.!23 Performance Schema Configuration
  • 24.
    Copyright © 2014,Oracle and/or its affiliates. All rights reserved.!24 Performance Schema Configuration ▪ There are three distinct types of configuration ▪ A way to configure how much memory to allocate for instruments ▪ Set with various system variables in options files, not dynamic ▪ A way to enable/disable instrumentation at startup ▪ Again set with options files, only available as of 5.6 ▪ A way to enable/disable instrumentation dynamically ▪ Set by updating the various setup_% tables dynamically
  • 25.
    Copyright © 2014,Oracle and/or its affiliates. All rights reserved.!25 Performance Configuration History / Summary Size ▪ Define total rows per type ▪ The %_history_size are per-thread ▪ The %_history_long_size are total rows ▪ Only settable in my.[cnf|ini] mysql> select variable_name,! -> variable_value! -> from information_schema.global_variables! -> where variable_name like 'perf%'! -> and variable_name not like '%instances'! -> and variable_name not like '%classes'! -> order by variable_name;! +--------------------------------------------------------+---------------- | variable_name | variable_value +--------------------------------------------------------+---------------- | PERFORMANCE_SCHEMA | ON | PERFORMANCE_SCHEMA_ACCOUNTS_SIZE | 100 | PERFORMANCE_SCHEMA_DIGESTS_SIZE | 5000 | PERFORMANCE_SCHEMA_EVENTS_STAGES_HISTORY_LONG_SIZE | 1000 | PERFORMANCE_SCHEMA_EVENTS_STAGES_HISTORY_SIZE | 10 | PERFORMANCE_SCHEMA_EVENTS_STATEMENTS_HISTORY_LONG_SIZE | 1000 | PERFORMANCE_SCHEMA_EVENTS_STATEMENTS_HISTORY_SIZE | 10 | PERFORMANCE_SCHEMA_EVENTS_WAITS_HISTORY_LONG_SIZE | 1000 | PERFORMANCE_SCHEMA_EVENTS_WAITS_HISTORY_SIZE | 10 | PERFORMANCE_SCHEMA_HOSTS_SIZE | 100 | PERFORMANCE_SCHEMA_MAX_FILE_HANDLES | 32768 | PERFORMANCE_SCHEMA_MAX_TABLE_HANDLES | 732 | PERFORMANCE_SCHEMA_SESSION_CONNECT_ATTRS_SIZE | 512 | PERFORMANCE_SCHEMA_SETUP_ACTORS_SIZE | 100 | PERFORMANCE_SCHEMA_SETUP_OBJECTS_SIZE | 100 | PERFORMANCE_SCHEMA_USERS_SIZE | 100 +--------------------------------------------------------+----------------
  • 26.
    Copyright © 2014,Oracle and/or its affiliates. All rights reserved.!26 Performance Configuration Max Classes / Instances ▪ Classes count instrument implementations, i.e: ▪ “wait/io/file/sql/binlog” ▪ Instances are the different runtime instances of those things, i.e: ▪ “/data/logs/binlog.000123” mysql> select variable_name, variable_value! -> from information_schema.global_variables! -> where variable_name like 'perf%classes'! -> or variable_name like 'perf%instances'! -> order by variable_name;! +------------------------------------------------------+----------------+! | variable_name | variable_value |! +------------------------------------------------------+----------------+! | PERFORMANCE_SCHEMA_MAX_COND_CLASSES | 80 |! | PERFORMANCE_SCHEMA_MAX_COND_INSTANCES | 946 |! | PERFORMANCE_SCHEMA_MAX_FILE_CLASSES | 50 |! | PERFORMANCE_SCHEMA_MAX_FILE_INSTANCES | 2170 |! | PERFORMANCE_SCHEMA_MAX_MUTEX_CLASSES | 200 |! | PERFORMANCE_SCHEMA_MAX_MUTEX_INSTANCES | 4586 |! | PERFORMANCE_SCHEMA_MAX_RWLOCK_CLASSES | 40 |! | PERFORMANCE_SCHEMA_MAX_RWLOCK_INSTANCES | 3283 |! | PERFORMANCE_SCHEMA_MAX_SOCKET_CLASSES | 10 |! | PERFORMANCE_SCHEMA_MAX_SOCKET_INSTANCES | 86 |! | PERFORMANCE_SCHEMA_MAX_STAGE_CLASSES | 150 |! | PERFORMANCE_SCHEMA_MAX_STATEMENT_CLASSES | 189 |! | PERFORMANCE_SCHEMA_MAX_TABLE_INSTANCES | 569 |! | PERFORMANCE_SCHEMA_MAX_THREAD_CLASSES | 50 |! | PERFORMANCE_SCHEMA_MAX_THREAD_INSTANCES | 143 |! +------------------------------------------------------+----------------+
  • 27.
    Copyright © 2014,Oracle and/or its affiliates. All rights reserved.!27 Performance Configuration Max Classes / Instances ▪ Monitor the %_lost status variables opposite to see whether these need tweaking ▪ You will generally not need to modify classes, only when loading new plugins mysql> select variable_name, variable_value! -> from information_schema.global_status! -> where variable_name like 'perf%classes_lost'! -> or variable_name like 'perf%instances_lost'! -> order by variable_name;! +-------------------------------------------+----------------+! | variable_name | variable_value |! +-------------------------------------------+----------------+! | PERFORMANCE_SCHEMA_COND_CLASSES_LOST | 0 |! | PERFORMANCE_SCHEMA_COND_INSTANCES_LOST | 0 |! | PERFORMANCE_SCHEMA_FILE_CLASSES_LOST | 0 |! | PERFORMANCE_SCHEMA_FILE_INSTANCES_LOST | 0 |! | PERFORMANCE_SCHEMA_MUTEX_CLASSES_LOST | 0 |! | PERFORMANCE_SCHEMA_MUTEX_INSTANCES_LOST | 0 |! | PERFORMANCE_SCHEMA_RWLOCK_CLASSES_LOST | 0 |! | PERFORMANCE_SCHEMA_RWLOCK_INSTANCES_LOST | 0 |! | PERFORMANCE_SCHEMA_SOCKET_CLASSES_LOST | 0 |! | PERFORMANCE_SCHEMA_SOCKET_INSTANCES_LOST | 0 |! | PERFORMANCE_SCHEMA_STAGE_CLASSES_LOST | 0 |! | PERFORMANCE_SCHEMA_STATEMENT_CLASSES_LOST | 0 |! | PERFORMANCE_SCHEMA_TABLE_INSTANCES_LOST | 0 |! | PERFORMANCE_SCHEMA_THREAD_CLASSES_LOST | 0 |! | PERFORMANCE_SCHEMA_THREAD_INSTANCES_LOST | 0 |! +-------------------------------------------+----------------+
  • 28.
    Copyright © 2014,Oracle and/or its affiliates. All rights reserved.!28 Performance Configuration setup_instruments ▪ Turn on/off individual instruments, or whether to just count and not time events ▪ Use UPDATE to modify dynamically mysql> select * from setup_instruments limit 5;! +-------------------------------------------------------+---------+------- | NAME | ENABLED | TIMED +-------------------------------------------------------+---------+------- | wait/synch/mutex/sql/TC_LOG_MMAP::LOCK_tc | NO | NO | wait/synch/mutex/sql/LOCK_des_key_file | NO | NO | wait/synch/mutex/sql/MYSQL_BIN_LOG::LOCK_commit | NO | NO | wait/synch/mutex/sql/MYSQL_BIN_LOG::LOCK_commit_queue | NO | NO | wait/synch/mutex/sql/MYSQL_BIN_LOG::LOCK_done | NO | NO +-------------------------------------------------------+---------+------- 5 rows in set (0.00 sec)! !mysql> update setup_instruments! -> set enabled = 'yes', timed = 'yes'! -> where name like '%MYSQL_BIN_LOG%';! Query OK, 16 rows affected (0.00 sec)! Rows matched: 16 Changed: 16 Warnings: 0! !mysql> select * from setup_instruments limit 5;! +-------------------------------------------------------+---------+------- | NAME | ENABLED | TIMED +-------------------------------------------------------+---------+------- | wait/synch/mutex/sql/TC_LOG_MMAP::LOCK_tc | NO | NO | wait/synch/mutex/sql/LOCK_des_key_file | NO | NO | wait/synch/mutex/sql/MYSQL_BIN_LOG::LOCK_commit | YES | YES | wait/synch/mutex/sql/MYSQL_BIN_LOG::LOCK_commit_queue | YES | YES | wait/synch/mutex/sql/MYSQL_BIN_LOG::LOCK_done | YES | YES +-------------------------------------------------------+---------+-------
  • 29.
    Copyright © 2014,Oracle and/or its affiliates. All rights reserved.!29 Performance Configuration setup_consumers ▪ Define how much to record, either in history, or summaries (by enabling the %_current for the class of event) mysql> select * from setup_consumers;! +----------------------------------+---------+! | NAME | ENABLED |! +----------------------------------+---------+! | events_stages_current | NO |! | events_stages_history | NO |! | events_stages_history_long | NO |! | events_statements_current | YES |! | events_statements_history | NO |! | events_statements_history_long | NO |! | events_transactions_current | NO |! | events_transactions_history | NO |! | events_transactions_history_long | NO |! | events_waits_current | NO |! | events_waits_history | NO |! | events_waits_history_long | NO |! | global_instrumentation | YES |! | thread_instrumentation | YES |! | statements_digest | YES |! +----------------------------------+---------+
  • 30.
    Copyright © 2014,Oracle and/or its affiliates. All rights reserved.!30 Performance Schema Consumer Hierarchy
  • 31.
    Copyright © 2014,Oracle and/or its affiliates. All rights reserved.!31 Performance Configuration setup_objects (5.6) ▪ Define exactly which database objects to monitor ▪ Filters standard databases by default ▪ Allows explicit enable/disable, matches on most specific mysql> select * from setup_objects;! +-------------+--------------------+-------------+---------+-------+! | OBJECT_TYPE | OBJECT_SCHEMA | OBJECT_NAME | ENABLED | TIMED |! +-------------+--------------------+-------------+---------+-------+! | TABLE | mysql | % | NO | NO |! | TABLE | performance_schema | % | NO | NO |! | TABLE | information_schema | % | NO | NO |! | TABLE | % | % | YES | YES |! +-------------+--------------------+-------------+---------+-------+! 4 rows in set (0.00 sec)! !mysql> insert into setup_objects! -> values ('TABLE', 'foo', 'bar', 'no', 'no');! Query OK, 1 row affected (0.01 sec)! !mysql> select * from setup_objects;! +-------------+--------------------+-------------+---------+-------+! | OBJECT_TYPE | OBJECT_SCHEMA | OBJECT_NAME | ENABLED | TIMED |! +-------------+--------------------+-------------+---------+-------+! | TABLE | mysql | % | NO | NO |! | TABLE | performance_schema | % | NO | NO |! | TABLE | information_schema | % | NO | NO |! | TABLE | % | % | YES | YES |! | TABLE | foo | bar | NO | NO |! +-------------+--------------------+-------------+---------+-------+
  • 32.
    Copyright © 2014,Oracle and/or its affiliates. All rights reserved.!32 Performance Configuration setup_actors (5.6) ▪ Define exactly which users to monitor ▪ By default monitors all connections (% is wildcard) ▪ Modifications only apply to new connections mysql> select * from setup_actors;! +------+------+------+! | HOST | USER | ROLE |! +------+------+------+! | % | % | % |! +------+------+------+! 1 row in set (0.00 sec)! ! mysql> delete from setup_actors;! Query OK, 1 row affected (0.00 sec)! ! mysql> insert into setup_actors! -> values ('%', 'mark', '%');! Query OK, 1 row affected (0.00 sec)! ! mysql> select * from setup_actors;! +------+------+------+! | HOST | USER | ROLE |! +------+------+------+! | % | mark | % |! +------+------+------+! 1 row in set (0.00 sec)
  • 33.
    Copyright © 2014,Oracle and/or its affiliates. All rights reserved.!33 Performance Schema Options Files Config ▪ As of 5.6, allows altering configuration at start up ▪ Enabling / disabling instrumentation ▪ performance_schema_instrument = ‘instrument_name=value’ ▪ Value = [on|1|true] | [off|0|false] | counted ▪ instrument_name can have wildcards (‘wait/synch/mutex/%=off’) ▪ Enabling / disabling consumers ▪ performance_schema_consumer_consumer_name=value ▪ Value = [on|1|true] | [off|0|false]
  • 34.
    Copyright © 2014,Oracle and/or its affiliates. All rights reserved.!34 Profiling General Instance Activity
  • 35.
    Copyright © 2014,Oracle and/or its affiliates. All rights reserved.!35 Profiling Considerations ▪ It is easy to just enable everything, but there are overhead concerns ▪ On busy systems mutexes can be locked millions of times per second ▪ It is best to just pick higher latency event types ▪ Statements, Stages, Table IO, File IO, maybe Network IO ▪ It is good to enable all %_current consumers, and statement history ▪ For concurrency/profiling debugging toggle other instruments on an as needed basis
  • 36.
    Copyright © 2014,Oracle and/or its affiliates. All rights reserved.!36 Profiling Types ▪ Once you’ve narrowed down what you’re interested in, there are two ways to start monitoring ▪ View raw data in the summary views ▪ Gives you an overall picture of usage on the instance ▪ Snapshot data, and compute deltas over time ▪ Gives you an idea of the rates of change for the events
  • 37.
    Copyright © 2014,Oracle and/or its affiliates. All rights reserved.!37 Analyzing Global Waits ▪ Some waits can include other waits ▪ Table IO latency may also include some mutex and file IO latency ▪ Wait times include concurrency across all threads ▪ Do not assume you can sum all events in global tables and compare to wall clock times
  • 38.
    Copyright © 2014,Oracle and/or its affiliates. All rights reserved.!38 Top Waits By Latency mysql> select event_name,! -> count_star as count,! -> sys.format_time(sum_timer_wait) as total_latency,! -> sys.format_time(avg_timer_wait) as avg_latency,! -> sys.format_time(max_timer_wait) as max_latency! -> from events_waits_summary_global_by_event_name! -> where event_name != 'idle'! -> order by sum_timer_wait desc limit 5;! +--------------------------------------+----------+---------------+-------------+-------------+! | event_name | count | total_latency | avg_latency | max_latency |! +--------------------------------------+----------+---------------+-------------+-------------+! | wait/io/table/sql/handler | 21888502 | 1.27h | 208.06 us | 2.21 s |! | wait/io/file/innodb/innodb_data_file | 4276800 | 00:48:12.49 | 676.32 us | 1.49 s |! | wait/io/file/innodb/innodb_log_file | 1948199 | 00:25:24.36 | 782.45 us | 1.30 s |! | wait/io/file/myisam/kfile | 4566406 | 00:13:45.92 | 180.87 us | 1.17 s |! | wait/io/file/myisam/dfile | 1277589 | 00:05:46.23 | 271.01 us | 1.18 s |! +--------------------------------------+----------+---------------+-------------+-------------+
  • 39.
    Copyright © 2014,Oracle and/or its affiliates. All rights reserved.!39 Analyzing Global Waits ▪ Some mutex events that can affect global concurrency (if high in list): ▪ wait/synch/mutex/innodb/buf_pool_mutex ▪ Increase innodb_buffer_pool_instances ▪ wait/synch/mutex/sql/Query_cache::structure_guard_mutex ▪ Look in to disabling the Query Cache ▪ wait/synch/mutex/myisam/MYISAM_SHARE::intern_lock ▪ Use Innodb …
  • 40.
    Copyright © 2014,Oracle and/or its affiliates. All rights reserved.!40 Analyzing Global Waits ▪ Some File IO events to watch for (if high in list): ▪ wait/io/file/sql/FRM ▪ Tune table_open_cache / table_definition_cache ▪ wait/io/file/sql/file_parser (view definition parsing) ▪ If high on 5.5, upgrade to 5.6, (which can cache these like tables) ▪ wait/io/file/sql/query_log and wait/io/file/sql/slow_log ▪ Disable the general ▪ Disable or tune what is logged to the slow log (decent long_query_time)
  • 41.
    Copyright © 2014,Oracle and/or its affiliates. All rights reserved.!41 Top Files By Total IO mysql> select sys.format_path(file_name) as file,! -> count_read,! -> sys.format_bytes(sum_number_of_bytes_read) as total_read,! -> sys.format_bytes(IFNULL(sum_number_of_bytes_read / count_read, 0)) as avg_read,! -> count_write,! -> sys.format_bytes(sum_number_of_bytes_write) as total_written,! -> sys.format_bytes(IFNULL(sum_number_of_bytes_write / count_write, 0)) as avg_write,! -> sys.format_bytes(sum_number_of_bytes_read + sum_number_of_bytes_write) as total,! -> IFNULL(ROUND(100-((sum_number_of_bytes_read/(sum_number_of_bytes_read + sum_number_of_bytes_write))*100), 2), 0.00) as write_pct! -> from file_summary_by_instance! -> order by (sum_number_of_bytes_read + sum_number_of_bytes_write) desc limit 5;! +----------------------------------+------------+------------+-----------+-------------+---------------+-----------+-------------+-----------+ | file | count_read | total_read | avg_read | count_write | total_written | avg_write | total | write_pct | +----------------------------------+------------+------------+-----------+-------------+---------------+-----------+-------------+-----------+ | @@datadir/ibdata1 | 888 | 15.84 MiB | 18.27 KiB | 1089824 | 61.99 GiB | 59.64 KiB | 62.00 GiB | 99.98 | | @@datadir/mem__events/events.ibd | 114 | 1.80 MiB | 16.14 KiB | 117370 | 2.14 GiB | 19.14 KiB | 2.14 GiB | 99.92 | | @@datadir/cerberus-bin.000010 | 296103 | 1.01 GiB | 3.59 KiB | 362852 | 1.00 GiB | 2.89 KiB | 2.01 GiB | 49.63 | | @@datadir/ib_logfile0 | 6 | 68.00 KiB | 11.33 KiB | 506837 | 1.46 GiB | 3.03 KiB | 1.46 GiB | 100.00 | | @@datadir/ib_logfile1 | 0 | 0 bytes | 0 bytes | 476961 | 1.45 GiB | 3.19 KiB | 1.45 GiB | 100.00 | +----------------------------------+------------+------------+-----------+-------------+---------------+-----------+-------------+-----------+ High IO on InnoDB per-tablespace tables can show candidates for a separate mountpoint/disk using “DATA DIRECTORY” in CREATE TABLE
  • 42.
    Copyright © 2014,Oracle and/or its affiliates. All rights reserved.!42 Analyzing User Activity ▪ All event_% summaries are exposed with a number of dimensions ▪ To analyze connection activity you can do this in 4 ways ▪ By User ▪ By Host ▪ By Account (User@Host) ▪ By Thread ▪ The follow examples are by user, but could be replaced with the host, account or thread summary views
  • 43.
    Copyright © 2014,Oracle and/or its affiliates. All rights reserved.!43 Top Users By Statement Latency mysql> select user,! -> sum(count_star) as statements,! -> sys.format_time(sum(sum_timer_wait)) as total_latency,! -> sys.format_time(sum(sum_timer_wait) / sum(count_star)) as avg_latency! -> from events_statements_summary_by_user_by_event_name! -> where user is not null! -> group by user! -> order by sum(sum_timer_wait) desc;! +------+------------+---------------+-------------+! | user | statements | total_latency | avg_latency |! +------+------------+---------------+-------------+! | root | 7229032 | 15.17h | 7.55 ms |! | mark | 3072 | 1.77 s | 575.29 us |! +------+------------+---------------+-------------+!
  • 44.
    Copyright © 2014,Oracle and/or its affiliates. All rights reserved.!44 Top Users By IO Latency mysql> select user, sum(count_star) as count,! -> sys.format_time(sum(sum_timer_wait)) as total_latency! -> from events_waits_summary_by_user_by_event_name! -> where event_name like 'wait/io/file/%'! -> and user is not null! -> group by user! -> order by sum(sum_timer_wait) desc;! +------+----------+---------------+! | user | count | total_latency |! +------+----------+---------------+! | root | 10892980 | 00:46:19.67 |! | mark | 20043 | 346.79 ms |! +------+----------+---------------+! Replace with some other pattern here for “Top user by wait class”
  • 45.
    Copyright © 2014,Oracle and/or its affiliates. All rights reserved.!45 Top Users By Connections mysql> select * from users where user is not null order by current_connections desc;! +------+---------------------+-------------------+! | USER | CURRENT_CONNECTIONS | TOTAL_CONNECTIONS |! +------+---------------------+-------------------+! | root | 8 | 151655 |! | mark | 1 | 1 |! +------+---------------------+-------------------+! 2 rows in set (0.00 sec)! ! mysql> select * from accounts where user is not null order by current_connections desc;! +------+-----------+---------------------+-------------------+! | USER | HOST | CURRENT_CONNECTIONS | TOTAL_CONNECTIONS |! +------+-----------+---------------------+-------------------+! | root | localhost | 39 | 151698 |! | mark | localhost | 1 | 1 |! +------+-----------+---------------------+-------------------+! 2 rows in set (0.00 sec)
  • 46.
    Copyright © 2014,Oracle and/or its affiliates. All rights reserved.!46 User Statement Activity mysql> select *! -> from events_statements_summary_by_user_by_event_name! -> where user is not null! -> order by user, sum_timer_wait desc limit 20G! *************************** 1. row ***************************! USER: mark! EVENT_NAME: statement/sql/select! COUNT_STAR: 4! SUM_TIMER_WAIT: 1692883853000! MIN_TIMER_WAIT: 88330000! AVG_TIMER_WAIT: 423220963000! MAX_TIMER_WAIT: 1692583043000! SUM_LOCK_TIME: 408000000! SUM_ERRORS: 0! SUM_WARNINGS: 0! SUM_ROWS_AFFECTED: 0! SUM_ROWS_SENT: 212! SUM_ROWS_EXAMINED: 15067! SUM_CREATED_TMP_DISK_TABLES: 3! SUM_CREATED_TMP_TABLES: 4 SUM_SELECT_FULL_JOIN: 0! SUM_SELECT_FULL_RANGE_JOIN: 0! SUM_SELECT_RANGE: 0! SUM_SELECT_RANGE_CHECK: 0! SUM_SELECT_SCAN: 2! SUM_SORT_MERGE_PASSES: 6! SUM_SORT_RANGE: 0! SUM_SORT_ROWS: 6458! SUM_SORT_SCAN: 2! SUM_NO_INDEX_USED: 1! SUM_NO_GOOD_INDEX_USED: 0 Summarized by statement type, e.g: ! statement/sql/select statement/sql/update
  • 47.
    Copyright © 2014,Oracle and/or its affiliates. All rights reserved.!47 User Top Stages mysql> select user, event_name as stage,! -> count_star as total,! -> sys.format_time(sum_timer_wait) as total_latency,! -> sys.format_time(avg_timer_wait) as avg_latency,! -> sys.format_time(max_timer_wait) as max_latency! -> from events_stages_summary_by_user_by_event_name! -> where sum_timer_wait > 0! -> order by user, sum_timer_wait desc;! +------+--------------------------------+--------+---------------+-------------+-------------+! | user | stage | total | total_latency | avg_latency | max_latency |! +------+--------------------------------+--------+---------------+-------------+-------------+! | root | stage/sql/starting | 591184 | 00:47:52.47 | 4.86 ms | 3.96 s |! | root | stage/sql/update | 193940 | 00:15:00.84 | 4.64 ms | 4.02 s |! | root | stage/sql/updating | 50334 | 00:01:41.38 | 2.01 ms | 2.35 s |! | root | stage/sql/statistics | 73869 | 00:01:41.38 | 1.37 ms | 4.54 s |! | root | stage/sql/Sending data | 73211 | 00:01:38.31 | 1.34 ms | 1.04 s |! | root | stage/sql/Opening tables | 404230 | 00:01:23.48 | 206.51 us | 473.72 ms |! | root | stage/sql/closing tables | 567351 | 00:01:13.40 | 129.38 us | 79.52 ms |! | root | stage/sql/removing tmp table | 11603 | 56.87 s | 4.90 ms | 964.17 ms |! | root | stage/sql/freeing items | 567520 | 19.75 s | 34.80 us | 219.19 ms |! | root | stage/sql/init | 316805 | 8.26 s | 26.06 us | 217.54 ms |! ………
  • 48.
    Copyright © 2014,Oracle and/or its affiliates. All rights reserved.!48 Analyzing Table Activity ▪ 3 summary views have been added to 5.6 on top of Table IO ▪ objects_summary_global_by_type ▪ A high level aggregate view of database object latency ▪ table_io_waits_summary_by_table ▪ A detailed aggregate by table, breaking down reads, writes, etc. ▪ table_io_waits_summary_by_index_usage ▪ Further breaking down usage per index
  • 49.
    Copyright © 2014,Oracle and/or its affiliates. All rights reserved.!49 Top Tables By Latency mysql> select object_schema,! -> object_name,! -> count_star,! -> sys.format_time(sum_timer_wait) as total_latency,! -> sys.format_time(sum_timer_wait / count_star) as avg_latency,! -> sys.format_time(max_timer_wait) as max_latency! -> from objects_summary_global_by_type! -> order by sum_timer_wait desc limit 5;! +------------------+-------------------+------------+---------------+-------------+-------------+! | object_schema | object_name | count_star | total_latency | avg_latency | max_latency |! +------------------+-------------------+------------+---------------+-------------+-------------+! | mem__inventory | mysqlserver | 1049496 | 00:04:48.32 | 274.72 us | 1.50 s |! | mem__events | events | 227939 | 00:01:00.50 | 265.41 us | 2.15 s |! | mem__events | event_chain_heads | 328664 | 50.80 s | 154.57 us | 2.21 s |! | mem__inventory | agent | 442751 | 44.82 s | 101.23 us | 1.69 s |! | mem__instruments | fsstatistics | 2233484 | 16.53 s | 7.40 us | 269.27 ms |! +------------------+-------------------+------------+---------------+-------------+-------------+ Less events, yet higher latency, is a sign that there could be concurrency issues
  • 50.
    Copyright © 2014,Oracle and/or its affiliates. All rights reserved.!50 Table Usage Detailed Breakdown !mysql> select object_schema, object_name,! -> count_fetch as selects, sys.format_time(sum_timer_fetch) as select_latency,! -> count_insert as inserts, sys.format_time(sum_timer_insert) as insert_latency,! -> count_update as updates, sys.format_time(sum_timer_update) as update_latency,! -> count_delete as deletes, sys.format_time(sum_timer_delete) as delete_latency! -> from table_io_waits_summary_by_table! -> order by sum_timer_wait desc limit 10;! +------------------+-------------------+---------+----------------+---------+----------------+---------+----------------+---------+----------------+! | object_schema | object_name | selects | select_latency | inserts | insert_latency | updates | update_latency | deletes | delete_latency |! +------------------+-------------------+---------+----------------+---------+----------------+---------+----------------+---------+----------------+! | mem__inventory | mysqlserver | 418518 | 00:04:32.21 | 0 | 0 ps | 48534 | 15.51 s | 0 | 0 ps |! | mem__events | events | 58512 | 5.54 s | 2701 | 4.01 s | 52414 | 50.83 s | 0 | 0 ps |! | mem__events | event_chain_heads | 156194 | 6.93 s | 78 | 59.75 ms | 52366 | 43.60 s | 0 | 0 ps |! | mem__inventory | agent | 188113 | 40.06 s | 0 | 0 ps | 6998 | 4.54 s | 0 | 0 ps |! | mem__instruments | fsstatistics | 2222058 | 15.12 s | 1517 | 1.37 s | 1 | 72.69 us | 0 | 0 ps |! | mem__instruments | qrtidata | 2771546 | 2.57 s | 3030 | 12.52 s | 0 | 0 ps | 0 | 0 ps |! | mem__inventory | network | 91187 | 2.24 s | 0 | 0 ps | 11864 | 8.42 s | 0 | 0 ps |! | mem__inventory | os | 79736 | 6.08 s | 0 | 0 ps | 8827 | 4.07 s | 0 | 0 ps |! | mem__inventory | networking | 99114 | 4.24 s | 0 | 0 ps | 5928 | 5.54 s | 0 | 0 ps |! | mem__inventory | environment | 100445 | 5.29 s | 0 | 0 ps | 6540 | 2.53 s | 0 | 0 ps |! +------------------+-------------------+---------+----------------+---------+----------------+---------+----------------+---------+----------------+
  • 51.
    Copyright © 2014,Oracle and/or its affiliates. All rights reserved.!51 Analyzing Table Activity Tables with full scans ▪ Search in table_io_waits_summary_by_index_usage where index_name is null ▪ This is a catch all row for rows that are read without indexes mysql> select concat(object_schema, '.', object_name) as object,! -> count_read as rows_scanned,! -> sys.format_time(sum_timer_wait) as latency! -> from table_io_waits_summary_by_index_usage! -> where index_name is null! -> and count_read > 0! -> order by sum_timer_wait desc limit 20;! +---------------------------------------+--------------+----------- | object | rows_scanned | latency +---------------------------------------+--------------+----------- | mem__instruments.qrtidata | 2735434 | 14.56 s | mem__instruments.databaseactivitydata | 2735633 | 4.68 s | mem__instruments.diskiototaldata | 31813 | 3.26 s | mem__instruments.connectionsdata | 2530816 | 3.17 s | mem__inventory.agent | 117544 | 2.89 s | mem__instruments.fsstatistics | 738626 | 2.69 s | mem__instruments.diskioopstotaldata | 25955 | 2.43 s | mem__inventory.environment | 42549 | 1.55 s | mem__enterprise.whats_new_entries | 1453 | 1.16 s | mem__inventory.networking | 42549 | 559.14 ms +---------------------------------------+--------------+-----------
  • 52.
    Copyright © 2014,Oracle and/or its affiliates. All rights reserved.!52 Analyzing Table Activity Unused Indexes ▪ Search in table_io_waits_summary_by_index_usage where count_star = 0 ▪ You should ensure you have representative time frame before taking any actions! mysql> select object_schema,! -> object_name,! -> index_name! -> from table_io_waits_summary_by_index_usage! -> where index_name is not null! -> and count_star = 0! -> order by object_schema, object_name limit 10;! +-------------------+---------------------+------------+! | object_schema | object_name | index_name |! +-------------------+---------------------+------------+! | mem__advisors | advisor_initialized | PRIMARY |! | mem__advisors | advisor_schedules | PRIMARY |! | mem__advisors | app_identity_path | PRIMARY |! | mem__advisor_text | template_meta | PRIMARY |! | mem__bean_config | plists | path |! | mem__bean_config | plists | PRIMARY |! | mem__bean_config | plist_name_values | PRIMARY |! | mem__config | asset_notes | PRIMARY |! | mem__config | group_selections | PRIMARY |! | mem__config | group_selections | name |! +-------------------+---------------------+------------+
  • 53.
    Copyright © 2014,Oracle and/or its affiliates. All rights reserved.!53 Host Cache Usage and Errors ▪ New host_cache view within 5.6, exposing hosts in the host cache ▪ Counts errors, by the type of error that can occur ▪ Can show when errors started happening ▪ Compare the sum_connect_errors counter to the max_connect_errors system variable
  • 54.
    Copyright © 2014,Oracle and/or its affiliates. All rights reserved.!54 host_cachemysql> desc host_cache;! +--------------------------------------------+------------------+------+-----+---------------------+-------+! | Field | Type | Null | Key | Default | Extra |! +--------------------------------------------+------------------+------+-----+---------------------+-------+! | IP | varchar(64) | NO | | NULL | |! | HOST | varchar(255) | YES | | NULL | |! | HOST_VALIDATED | enum('YES','NO') | NO | | NULL | |! | SUM_CONNECT_ERRORS | bigint(20) | NO | | NULL | |! | COUNT_HOST_BLOCKED_ERRORS | bigint(20) | NO | | NULL | |! | COUNT_NAMEINFO_TRANSIENT_ERRORS | bigint(20) | NO | | NULL | |! | COUNT_NAMEINFO_PERMANENT_ERRORS | bigint(20) | NO | | NULL | |! | COUNT_FORMAT_ERRORS | bigint(20) | NO | | NULL | |! | COUNT_ADDRINFO_TRANSIENT_ERRORS | bigint(20) | NO | | NULL | |! | COUNT_ADDRINFO_PERMANENT_ERRORS | bigint(20) | NO | | NULL | |! | COUNT_FCRDNS_ERRORS | bigint(20) | NO | | NULL | |! | COUNT_HOST_ACL_ERRORS | bigint(20) | NO | | NULL | |! | COUNT_NO_AUTH_PLUGIN_ERRORS | bigint(20) | NO | | NULL | |! | COUNT_AUTH_PLUGIN_ERRORS | bigint(20) | NO | | NULL | |! | COUNT_HANDSHAKE_ERRORS | bigint(20) | NO | | NULL | |! | COUNT_PROXY_USER_ERRORS | bigint(20) | NO | | NULL | |! | COUNT_PROXY_USER_ACL_ERRORS | bigint(20) | NO | | NULL | |! | COUNT_AUTHENTICATION_ERRORS | bigint(20) | NO | | NULL | |! | COUNT_SSL_ERRORS | bigint(20) | NO | | NULL | |! | COUNT_MAX_USER_CONNECTIONS_ERRORS | bigint(20) | NO | | NULL | |! | COUNT_MAX_USER_CONNECTIONS_PER_HOUR_ERRORS | bigint(20) | NO | | NULL | |! | COUNT_DEFAULT_DATABASE_ERRORS | bigint(20) | NO | | NULL | |! | COUNT_INIT_CONNECT_ERRORS | bigint(20) | NO | | NULL | |! | COUNT_LOCAL_ERRORS | bigint(20) | NO | | NULL | |! | COUNT_UNKNOWN_ERRORS | bigint(20) | NO | | NULL | |! | FIRST_SEEN | timestamp | NO | | 0000-00-00 00:00:00 | |! | LAST_SEEN | timestamp | NO | | 0000-00-00 00:00:00 | |! | FIRST_ERROR_SEEN | timestamp | YES | | 0000-00-00 00:00:00 | |! | LAST_ERROR_SEEN | timestamp | YES | | 0000-00-00 00:00:00 | |
  • 55.
    Copyright © 2014,Oracle and/or its affiliates. All rights reserved.!55 Computing Rates Of Change ▪ To look at how things change over time, you have a couple of options ▪ Record the events you are interested in within persistent history tables ▪ Get current stats from performance_schema, the last rows of history, compute the time delta and event count deltas, store new deltas along with the raw values ▪ Or use some tool like MySQL Enterprise Monitor ▪ Read the tables regularly, and run TRUNCATE TABLE on them immediately afterwards ▪ Some users have done this by dumping local traces to files on disk, and resetting stats every 15 minutes, for example
  • 56.
    Copyright © 2014,Oracle and/or its affiliates. All rights reserved.!56 Computing Rates Of Change ▪ For an example, the following event tracks the time spent waiting in the replication SQL thread for new events to be written to the relay log by the IO thread ▪ wait/synch/cond/sql/MYSQL_RELAY_LOG::update_cond ▪ This is essentially the SQL thread idle time, for a single SQL thread, if we snapshot this over time, we can find overall busy time
  • 57.
    Copyright © 2014,Oracle and/or its affiliates. All rights reserved.!57 Slave SQL Load Average ▪ An example of monitoring this event over time ! http://www.markleith.co.uk/2012/07/24/a-mysql-replication-load-average-with-performance-schema/
  • 58.
    Copyright © 2014,Oracle and/or its affiliates. All rights reserved.!58 Slave SQL Load Average http://www.markleith.co.uk/2012/07/24/a-mysql-replication-load-average-with-performance-schema/
  • 59.
    Copyright © 2014,Oracle and/or its affiliates. All rights reserved.!59 Computing Rates Of Change ▪ If interested in calculating percentages, copy the approach shown in the replication load average – you have to take in to account waiting 100% on other events, or just this event, etc. ▪ Note, this method can not be used generally, you have to be able to correlate it to specific thread(s) ▪ As latency is per thread, and you have to compare to a known time delta, summary views do not give this to you (you don’t get thread counts per interval) ▪ Should still compute the deltas for global events however, for event throughput / latency statistics over time !
  • 60.
    Copyright © 2014,Oracle and/or its affiliates. All rights reserved.!60 Profiling Statement Activity
  • 61.
    Copyright © 2014,Oracle and/or its affiliates. All rights reserved.!61 Statement Profiling Options ▪ The new instrumentation in 5.6 gives many options ▪ See statements running currently with events_statements_current ▪ Summary views by user, host, account ▪ Statement histories within events_statements_history% tables ▪ A normalized view within events_statements_summary_by_digest
  • 62.
    Copyright © 2014,Oracle and/or its affiliates. All rights reserved.!62 Currently Executing Statements mysql> select * from events_statements_current where timer_end is nullG! *************************** 8. row ***************************! THREAD_ID: 156945! EVENT_ID: 15312! END_EVENT_ID: NULL! EVENT_NAME: statement/sql/select! SOURCE: socket_connection.cc:94! TIMER_START: 99343994725205000! TIMER_END: NULL! TIMER_WAIT: NULL! LOCK_TIME: 145000000! SQL_TEXT: /* mem dbpool.ui */ select normalized0_.round_robin_bin as round1_1256_, /* ..snip .. */! DIGEST: NULL! DIGEST_TEXT: NULL! CURRENT_SCHEMA: mem! OBJECT_TYPE: NULL! OBJECT_SCHEMA: NULL! OBJECT_NAME: NULL! OBJECT_INSTANCE_BEGIN: NULL! MYSQL_ERRNO: 0! RETURNED_SQLSTATE: NULL! MESSAGE_TEXT: NULL! ERRORS: 0! WARNINGS: 0! ROWS_AFFECTED: 0! ROWS_SENT: 27! ROWS_EXAMINED: 0! CREATED_TMP_DISK_TABLES: 0! CREATED_TMP_TABLES: 0 SELECT_FULL_JOIN: 0! SELECT_FULL_RANGE_JOIN: 0! SELECT_RANGE: 1! SELECT_RANGE_CHECK: 0! SELECT_SCAN: 0! SORT_MERGE_PASSES: 0! SORT_RANGE: 0! SORT_ROWS: 0! SORT_SCAN: 0! NO_INDEX_USED: 0! NO_GOOD_INDEX_USED: 0! NESTING_EVENT_ID: NULL! NESTING_EVENT_TYPE: NULL! NESTING_EVENT_LEVEL: 0 All counters are live, and increment whilst the statements execute
  • 63.
    Copyright © 2014,Oracle and/or its affiliates. All rights reserved.!63 Per Thread Statement History mysql> select thread_id,! -> sys.format_statement(sql_text) as stmt,! -> sys.format_time(timer_wait) as latency! -> from events_statements_history! -> order by thread_id, event_id;! +-----------+-------------------------------------------------------------------+-----------+! | thread_id | stmt | latency |! +-----------+-------------------------------------------------------------------+-----------+! ...! | 158162 | /* mem dbpool.default */ commit | 5.39 ms |! | 158162 | /* mem dbpool.default */ inser ... currentlyOpen), currentlyOpen) | 1.25 ms |! | 158162 | /* mem dbpool.default */ commit | 9.69 ms |! | 158162 | /* mem dbpool.default */ inser ... , VALUES(lastSeen)), lastSeen) | 259.75 us |! | 158162 | /* mem dbpool.default */ inser ... (bytesTotal), bytesTotal), col | 383.05 us |! | 158162 | /* mem dbpool.default */ commit | 51.41 ms |! | 158162 | /* mem dbpool.default */ inser ... ullScan), rowsReadviaFullScan) | 147.04 ms |! | 158162 | /* mem dbpool.default */ commit | 33.87 ms |! | 158162 | /* mem dbpool.default */ inser ... ALUES(indexUsage), indexUsage) | 1.10 ms |! | 158162 | /* mem dbpool.default */ commit | 14.78 ms |! ...! +-----------+-------------------------------------------------------------------+-----------+! 370 rows in set (0.17 sec) Also has same columns as events_statements_current
  • 64.
    Copyright © 2014,Oracle and/or its affiliates. All rights reserved.!64 Statement Digests ▪ A new summary view introduced in 5.6 ▪ Aggregates statistics based on normalised statements ▪ Can be used to drill in to your problem statements instead of using the slow query log (with less contention, and no need for post-processing) ▪ Each statement gets an MD5 ‘DIGEST’, that is also available to link in to events_statements_history% etc. for raw per-query statistics
  • 65.
    Copyright © 2014,Oracle and/or its affiliates. All rights reserved.!65 events_statements_summary_by_digest mysql> desc events_statements_summary_by_digest;! +-----------------------------+---------------------+------+-----+---------------------+-------+! | Field | Type | Null | Key | Default | Extra |! +-----------------------------+---------------------+------+-----+---------------------+-------+! | SCHEMA_NAME | varchar(64) | YES | | NULL | |! | DIGEST | varchar(32) | YES | | NULL | |! | DIGEST_TEXT | longtext | YES | | NULL | |! | COUNT_STAR | bigint(20) unsigned | NO | | NULL | |! | SUM_TIMER_WAIT | bigint(20) unsigned | NO | | NULL | |! | MIN_TIMER_WAIT | bigint(20) unsigned | NO | | NULL | |! | AVG_TIMER_WAIT | bigint(20) unsigned | NO | | NULL | |! | MAX_TIMER_WAIT | bigint(20) unsigned | NO | | NULL | |! | SUM_LOCK_TIME | bigint(20) unsigned | NO | | NULL | |! | SUM_ERRORS | bigint(20) unsigned | NO | | NULL | |! | SUM_WARNINGS | bigint(20) unsigned | NO | | NULL | |! | SUM_ROWS_AFFECTED | bigint(20) unsigned | NO | | NULL | |! | SUM_ROWS_SENT | bigint(20) unsigned | NO | | NULL | |! | SUM_ROWS_EXAMINED | bigint(20) unsigned | NO | | NULL | |! | SUM_CREATED_TMP_DISK_TABLES | bigint(20) unsigned | NO | | NULL | |! | SUM_CREATED_TMP_TABLES | bigint(20) unsigned | NO | | NULL | |! | SUM_SELECT_FULL_JOIN | bigint(20) unsigned | NO | | NULL | |! | SUM_SELECT_FULL_RANGE_JOIN | bigint(20) unsigned | NO | | NULL | |! | SUM_SELECT_RANGE | bigint(20) unsigned | NO | | NULL | |! | SUM_SELECT_RANGE_CHECK | bigint(20) unsigned | NO | | NULL | |! | SUM_SELECT_SCAN | bigint(20) unsigned | NO | | NULL | |! | SUM_SORT_MERGE_PASSES | bigint(20) unsigned | NO | | NULL | |! | SUM_SORT_RANGE | bigint(20) unsigned | NO | | NULL | |! | SUM_SORT_ROWS | bigint(20) unsigned | NO | | NULL | |! | SUM_SORT_SCAN | bigint(20) unsigned | NO | | NULL | |! | SUM_NO_INDEX_USED | bigint(20) unsigned | NO | | NULL | |! | SUM_NO_GOOD_INDEX_USED | bigint(20) unsigned | NO | | NULL | |! | FIRST_SEEN | timestamp | NO | | 0000-00-00 00:00:00 | |! | LAST_SEEN | timestamp | NO | | 0000-00-00 00:00:00 | |
  • 66.
    Copyright © 2014,Oracle and/or its affiliates. All rights reserved.!66 Statement Normalization ▪ Normalization folds certain constructs of statements ▪ Strip whitespace / comments ▪ Replace literals with ? ▪ “WHERE foo = 1” becomes “WHERE foo = ?” ▪ Fold lists of things ▪ “IN (1,2,3)” becomes “IN (…)” ▪ Fold multi-row inserts ▪ “VALUES (1), (2), (3)” becomes “VALUES (?) /*, … */” !
  • 67.
    Copyright © 2014,Oracle and/or its affiliates. All rights reserved.!67 Statement Digest Output mysql> select * from events_statements_summary_by_digest order by sum_timer_wait desc limit 5G! ...! *************************** 4. row ***************************! SCHEMA_NAME: mem! DIGEST: 5f41a0036bae4fa1c79339c1c7da3c9e! DIGEST_TEXT: SELECT DISTINCTROW `agent0_` . `hid` AS `hid1239_` ...! COUNT_STAR: 64136! SUM_TIMER_WAIT: 1835031591954000! MIN_TIMER_WAIT: 209280000! AVG_TIMER_WAIT: 28611569000! MAX_TIMER_WAIT: 4050621865000! SUM_LOCK_TIME: 31388434000000! SUM_ERRORS: 0! SUM_WARNINGS: 0! SUM_ROWS_AFFECTED: 0! SUM_ROWS_SENT: 64133! SUM_ROWS_EXAMINED: 187363! SUM_CREATED_TMP_DISK_TABLES: 59624! SUM_CREATED_TMP_TABLES: 59624! SUM_SELECT_FULL_JOIN: 0! SUM_SELECT_FULL_RANGE_JOIN: 0! SUM_SELECT_RANGE: 0! SUM_SELECT_RANGE_CHECK: 0! SUM_SELECT_SCAN: 59625! SUM_SORT_MERGE_PASSES: 0! SUM_SORT_RANGE: 0! SUM_SORT_ROWS: 0! SUM_SORT_SCAN: 0! SUM_NO_INDEX_USED: 59625! SUM_NO_GOOD_INDEX_USED: 0! FIRST_SEEN: 2014-05-20 11:26:54! LAST_SEEN: 2014-05-21 14:50:54
  • 68.
    Copyright © 2014,Oracle and/or its affiliates. All rights reserved.!68 Statements With Temporary Tables mysql> select sys.format_statement(digest_text) as stmt,! -> count_star as total,! -> sum_created_tmp_tables as in_memory,! -> sum_created_tmp_disk_tables as on_disk,! -> round(sum_created_tmp_tables / count_star) as avg_per_stmt,! -> round((sum_created_tmp_disk_tables/sum_created_tmp_tables) * 100) as to_disk_pct! -> from events_statements_summary_by_digest! -> where sum_created_tmp_tables > 0! -> order by sum_created_tmp_disk_tables desc, sum_created_tmp_tables desc limit 5;! +-------------------------------------------------------------------+-------+-----------+---------+--------------+-------------+! | stmt | total | in_memory | on_disk | avg_per_stmt | to_disk_pct |! +-------------------------------------------------------------------+-------+-----------+---------+--------------+-------------+! | SELECT DISTINCTROW `agent0_` . ... gent` `agent0_` INNER JOIN ... | 64668 | 60116 | 60116 | 1 | 100 |! | SELECT DISTINCTROW `mysqlconne ... conne0_` . `socketPath` AS ... | 5605 | 5604 | 5604 | 1 | 100 |! | SELECT * FROM ( SELECT digest ... ed AS `noIndexUsedCount` , ... | 1431 | 10017 | 4293 | 7 | 43 |! | SELECT `s` . `identityId` , `s ... `subject_id` = `s` . `id` ... | 1406 | 4218 | 2812 | 3 | 67 |! | SELECT plugin_name FROM inform ... atus = ? ORDER BY plugin_name | 1726 | 1726 | 1726 | 1 | 100 |! +-------------------------------------------------------------------+-------+-----------+---------+--------------+-------------+! 5 rows in set (0.01 sec)
  • 69.
    Copyright © 2014,Oracle and/or its affiliates. All rights reserved.!69 Statements With Full Table Scans mysql> select sys.format_statement(digest_text) as stmt,! -> count_star as total,! -> sum_no_index_used as scan_count,! -> round((sum_no_index_used/count_star) * 100) as scan_pct,! -> sum_rows_examined as rows_scanned! -> from events_statements_summary_by_digest! -> where digest_text like 'select%'! -> and (sum_no_index_used > 0 OR sum_no_good_index_used > 0)! -> order by rows_scanned desc limit 5;! +-------------------------------------------------------------------+-------+------------+----------+--------------+! | stmt | total | scan_count | scan_pct | rows_scanned |! +-------------------------------------------------------------------+-------+------------+----------+--------------+! | SELECT `hid` , TIMESTAMP , `en ... DIV ? AS `slice` , `hid` , ... | 4258 | 4257 | 100 | 31644768 |! | SELECT TIMESTAMP , SUM ( `sele ... by_bucket` GROUP BY TIMESTAMP | 807 | 807 | 100 | 4657959 |! | SELECT TIMESTAMP , SUM ( `opti ... by_bucket` GROUP BY TIMESTAMP | 807 | 807 | 100 | 4656726 |! | SELECT TIMESTAMP , SUM ( `tota ... by_bucket` GROUP BY TIMESTAMP | 807 | 807 | 100 | 4454821 |! | SELECT * FROM ( SELECT digest ... ed AS `noIndexUsedCount` , ... | 1434 | 1434 | 100 | 3874018 |! +-------------------------------------------------------------------+-------+------------+----------+--------------+
  • 70.
    Copyright © 2014,Oracle and/or its affiliates. All rights reserved.!70 Tracing Individual Statement Activity ▪ By taking all available data within the %_history_long tables, we can build a complete picture of where latency lines within statements ▪ We can link the histories of Statements, Stages and Waits using the event_id and nesting_event_id columns, which define hierarchy ! !
  • 71.
    Copyright © 2014,Oracle and/or its affiliates. All rights reserved.!71 Tracing Individual Statement Activity
  • 72.
    Copyright © 2014,Oracle and/or its affiliates. All rights reserved.!72 This means we can graph their relationships!
  • 73.
    Copyright © 2014,Oracle and/or its affiliates. All rights reserved.!73 Tracing Individual Statement Activity
  • 74.
    Copyright © 2014,Oracle and/or its affiliates. All rights reserved.!74 Tracing Individual Statement Activity ▪ This is only really effective on development / test systems, production systems with high concurrency / throughput age history very quickly, and turning the %_history_long tables on with all instrumentation on is not recommend generally ▪ Good to disable all other threads, or all actors, and just enable a single thread in development / test environments, to get a full trace ▪ Procedure to dump the graph data is available within the MySQL SYS schema ! !
  • 75.
    Copyright © 2014,Oracle and/or its affiliates. All rights reserved.!75 Improvements made to date in MySQL 5.7
  • 76.
    Copyright © 2014,Oracle and/or its affiliates. All rights reserved.Copyright © 2014, Oracle and/or its affiliates. All rights reserved. Insert Information Protection Policy Classification from Slide 12 Insert Picture Here !76 ▪ Memory Usage ▪ Metadata Locking ▪ Replication Configuration & Status ▪ Prepared Statements ▪ Transactions ▪ Stored Programs
  • 77.
    Copyright © 2014,Oracle and/or its affiliates. All rights reserved.!77 Improvements made to date in MySQL 5.7 ▪ 75 Tables (+23) ▪ 784 Instruments (+239) Instrument Type Event Class Transactions transaction Memory memory/% Metadata Locks wait/lock/metadata/%
  • 78.
    Copyright © 2014,Oracle and/or its affiliates. All rights reserved.!78 Improvements made to date in MySQL 5.7
  • 79.
    Copyright © 2014,Oracle and/or its affiliates. All rights reserved.!79 WL#3249! PERFORMANCE SCHEMA, Instrument memory usage
  • 80.
    Copyright © 2014,Oracle and/or its affiliates. All rights reserved.Copyright © 2014, Oracle and/or its affiliates. All rights reserved. Insert Information Protection Policy Classification from Slide 12!80 “Understanding where MySQL can allocate memory can help us to find the cause in most cases. It is not as straightforward as it should be and I’m very hopeful future releases of MySQL, MariaDB or Drizzle bring improvements in this space allowing us to see directly for what purpose memory is allocated and so detect all kinds of memory usage problems easier.” ▪ Peter Zaitsev, CEO, Percona http://www.mysqlperformanceblog.com/2012/03/21/troubleshooting-mysql-memory-usage/
  • 81.
    Copyright © 2014,Oracle and/or its affiliates. All rights reserved.!81 Instrument memory usage ▪ Added 212 different memory instrumentation types so far ▪ Records current, high and low water marks of allocations ▪ Does not track latency of memory allocation ▪ 5 new tables ▪ memory_summary_by_account_by_event_name ▪ memory_summary_by_host_by_event_name ▪ memory_summary_by_thread_by_event_name ▪ memory_summary_by_user_by_event_name ▪ memory_summary_global_by_event_name
  • 82.
    Copyright © 2014,Oracle and/or its affiliates. All rights reserved.!82 Instrument memory usage - global summary mysql> SELECT * FROM sys.memory_global_by_current_allocatedG! *************************** 1. row ***************************! event_name: memory/performance_schema/internal_buffers! current_count: 60! current_alloc: 497.00 MiB! current_avg_alloc: 8.28 MiB! high_count: 60! high_alloc: 497.00 MiB! high_avg_alloc: 8.28 MiB! *************************** 2. row ***************************! event_name: memory/mysys/KEY_CACHE! current_count: 3! current_alloc: 8.00 MiB! current_avg_alloc: 2.67 MiB! high_count: 3! high_alloc: 8.00 MiB! high_avg_alloc: 2.67 MiB
  • 83.
    Copyright © 2014,Oracle and/or its affiliates. All rights reserved.!83 Instrument memory usage - thread summaries mysql> select * from memory_by_thread_by_current_allocatedG! *************************** 1. row ***************************! user: sql/main! current_count: 2407! current_alloc: 10.89 MiB! current_avg_alloc: 4.63 KiB! current_max_alloc: 8.00 MiB! total_allocated: 30.55 MiB! thread_id: 1! *************************** 2. row ***************************! user: mem@localhost! current_count: 1914! current_alloc: 1.50 MiB! current_avg_alloc: 824 bytes! current_max_alloc: 816.67 KiB! total_allocated: 9.25 GiB! thread_id: 4336
  • 84.
    Copyright © 2014,Oracle and/or its affiliates. All rights reserved.!84 Instrument memory usage - thread details mysql> SELECT event_name,! -> sys.format_bytes(current_number_of_bytes_used) AS current_used! -> FROM performance_schema.memory_summary_by_thread_by_event_name! -> WHERE thread_id = 24! -> ORDER BY current_number_of_bytes_used DESC;! +-----------------------------------------------------+--------------+! | event_name | current_used |! +-----------------------------------------------------+--------------+! | memory/sql/Filesort_buffer::sort_keys | 255.94 KiB |! | memory/sql/sp_head::main_mem_root | 103.64 KiB |! | memory/mysys/IO_CACHE | 64.05 KiB |! | memory/mysys/lf_dynarray | 46.17 KiB |! | memory/mysys/array_buffer | 24.20 KiB |! | memory/sql/thd::main_mem_root | 23.95 KiB |! | memory/sql/String::value | 16.13 KiB |! | memory/sql/TABLE | 9.44 KiB |! | memory/sql/TABLE_SHARE::mem_root | 8.70 KiB |! | memory/myisam/MI_INFO | 7.07 KiB |! | memory/sql/THD::transactions::mem_root | 4.02 KiB |! | memory/myisam/MYISAM_SHARE | 3.29 KiB |! …
  • 85.
    Copyright © 2014,Oracle and/or its affiliates. All rights reserved.!85 Instrument memory usage - other details ! ▪ Disabled by default ! ! ! ! ▪ Still requires InnoDB instrumentation UPDATE setup_instruments SET enabled = ‘YES’ WHERE name LIKE ‘memory/%’;
  • 86.
    Copyright © 2014,Oracle and/or its affiliates. All rights reserved.!86 WL#5879! PERFORMANCE SCHEMA, MDL lock instrumentation
  • 87.
    Copyright © 2014,Oracle and/or its affiliates. All rights reserved.Copyright © 2014, Oracle and/or its affiliates. All rights reserved. Insert Information Protection Policy Classification from Slide 12!87 “Unfortunately, it’s unlikely that I’ll be able to create a reproducible test case, because there’s no way to actually see what is happening. I hope that a future version of MySQL will include a more comprehensive set of tables for inspecting locks, requests, and waits at all layers of the server.” ▪ Baron Schwartz, CEO, VividCortex http://www.xaprb.com/blog/2012/08/28/debugging-metadata-locking-in-mysql-5-5/
  • 88.
    Copyright © 2014,Oracle and/or its affiliates. All rights reserved.!88 MDL Lock Instrumentation ▪ Added the wait/lock/metadata/sql/mdl instrument ▪ 2 new tables ▪ metadata_locks ▪ table_handles
  • 89.
    Copyright © 2014,Oracle and/or its affiliates. All rights reserved.!89 Metadata Locks Table Structure +-----------------------+---------------------+------+-----+---------+-------+! | Field | Type | Null | Key | Default | Extra |! +-----------------------+---------------------+------+-----+---------+-------+! | OBJECT_TYPE | varchar(64) | NO | | NULL | |! | OBJECT_SCHEMA | varchar(64) | YES | | NULL | |! | OBJECT_NAME | varchar(64) | YES | | NULL | |! | OBJECT_INSTANCE_BEGIN | bigint(20) unsigned | NO | | NULL | |! | LOCK_TYPE | varchar(32) | NO | | NULL | |! | LOCK_DURATION | varchar(32) | NO | | NULL | |! | LOCK_STATUS | varchar(32) | NO | | NULL | |! | SOURCE | varchar(64) | YES | | NULL | |! | OWNER_THREAD_ID | bigint(20) unsigned | YES | | NULL | |! | OWNER_EVENT_ID | bigint(20) unsigned | YES | | NULL | |! +-----------------------+---------------------+------+-----+---------+-------+
  • 90.
    Copyright © 2014,Oracle and/or its affiliates. All rights reserved.!90 MDL Lock Instrumentation ▪ OBJECT_TYPE ▪ GLOBAL, SCHEMA, TABLE, FUNCTION, PROCEDURE, TRIGGER, EVENT, COMMIT ▪ LOCK_TYPE ▪ INTENTION_EXCLUSIVE, SHARED, SHARED_HIGH_PRIO, SHARED_READ, SHARED_WRITE, SHARED_UPGRADABLE, SHARED_NO_WRITE, SHARED_NO_READ_WRITE, EXCLUSIVE ▪ LOCK_DURATION ▪ STATEMENT, TRANSACTION, EXPLICIT ▪ LOCK_STATUS ▪ PENDING, GRANTED, VICTIM, TIMEOUT, KILLED
  • 91.
    Copyright © 2014,Oracle and/or its affiliates. All rights reserved.!91 Metadata Locks Table Structure mysql> select object_type as scope, object_schema, object_name, lock_type, lock_duration, lock_status! -> from metadata_locks! -> order by object_type = 'global' desc, object_type = 'schema' desc,! -> object_type = 'table' desc, object_type = 'commit' desc;! +--------+--------------------+----------------+---------------------+---------------+-------------+! | scope | object_schema | object_name | lock_type | lock_duration | lock_status |! +--------+--------------------+----------------+---------------------+---------------+-------------+! | GLOBAL | NULL | NULL | SHARED | EXPLICIT | GRANTED |! | GLOBAL | NULL | NULL | INTENTION_EXCLUSIVE | STATEMENT | PENDING |! | GLOBAL | NULL | NULL | INTENTION_EXCLUSIVE | STATEMENT | PENDING |! | GLOBAL | NULL | NULL | INTENTION_EXCLUSIVE | STATEMENT | PENDING |! | GLOBAL | NULL | NULL | INTENTION_EXCLUSIVE | STATEMENT | PENDING |! | GLOBAL | NULL | NULL | INTENTION_EXCLUSIVE | STATEMENT | PENDING |! | GLOBAL | NULL | NULL | INTENTION_EXCLUSIVE | STATEMENT | PENDING |! | GLOBAL | NULL | NULL | INTENTION_EXCLUSIVE | STATEMENT | PENDING |! |! | TABLE | mem__events | action_logs | SHARED_READ | TRANSACTION | GRANTED |! | TABLE | mem__events | events | SHARED_READ | TRANSACTION | GRANTED |! | TABLE | performance_schema | metadata_locks | SHARED_READ | TRANSACTION | GRANTED |! | COMMIT | NULL | NULL | SHARED | EXPLICIT | GRANTED |! +--------+--------------------+----------------+---------------------+---------------+-------------+
  • 92.
    Copyright © 2014,Oracle and/or its affiliates. All rights reserved.!92 WL#3656! PERFORMANCE SCHEMA table for! SHOW SLAVE STATUS
  • 93.
    Copyright © 2014,Oracle and/or its affiliates. All rights reserved.!93 Replication Instrumentation ▪ 6 new tables ▪ replication_connection_configuration ▪ replication_connection_status ▪ replication_execute_configuration ▪ replication_execute_status ▪ replication_execute_status_by_coordinator ▪ replication_execute_status_by_worker
  • 94.
    Copyright © 2014,Oracle and/or its affiliates. All rights reserved.!94 Replication Instrumentation
  • 95.
    Copyright © 2014,Oracle and/or its affiliates. All rights reserved.!95 Replication Connection Configuration mysql> select * from performance_schema.replication_connection_configurationG *************************** 1. row ***************************! HOST: 127.0.0.1! PORT: 3306! USER: rpl! NETWORK_INTERFACE:! AUTO_POSITION: 1! SSL_ALLOWED: YES! SSL_CA_FILE:! SSL_CA_PATH:! SSL_CERTIFICATE:! SSL_CIPHER:! SSL_KEY:! SSL_VERIFY_SERVER_CERTIFICATE: YES! SSL_CRL_FILE:! SSL_CRL_PATH:! CONNECTION_RETRY_INTERVAL: 40! CONNECTION_RETRY_COUNT: 10
  • 96.
    Copyright © 2014,Oracle and/or its affiliates. All rights reserved.!96 Replication Connection Status mysql> select * from replication_connection_statusG! *************************** 1. row ***************************! SOURCE_UUID:! THREAD_ID: NULL! SERVICE_STATE: CONNECTING! RECEIVED_TRANSACTION_SET:! LAST_ERROR_NUMBER: 1045! LAST_ERROR_MESSAGE: error connecting to master 'repl@localhost: 5613' - retry-time: 60 retries: 1! LAST_ERROR_TIMESTAMP: 2014-04-02 05:41:20
  • 97.
    Copyright © 2014,Oracle and/or its affiliates. All rights reserved.!97 Replication Execute Status mysql> select * from replication_execute_status;! +---------------+-----------------+! | SERVICE_STATE | REMAINING_DELAY |! +---------------+-----------------+! | ON | NULL |! +---------------+-----------------+ ▪ Very high level overview of status
  • 98.
    Copyright © 2014,Oracle and/or its affiliates. All rights reserved.!98 Replication Coordinator Status mysql> select * from replication_execute_status_by_coordinatorG! *************************** 1. row ***************************! THREAD_ID: 1281! SERVICE_STATE: ON! LAST_ERROR_NUMBER: 0! LAST_ERROR_MESSAGE:! LAST_ERROR_TIMESTAMP: 0000-00-00 00:00:00 ▪ Status of Coordinator thread in multi-threaded replication
  • 99.
    Copyright © 2014,Oracle and/or its affiliates. All rights reserved.!99 Replication Worker Status mysql> select * from replication_execute_status_by_worker;! +-----------+-----------+---------------+-----------------------------------------+-------------------+--------------------+----------------------+! | WORKER_ID | THREAD_ID | SERVICE_STATE | LAST_SEEN_TRANSACTION | LAST_ERROR_NUMBER | LAST_ERROR_MESSAGE | LAST_ERROR_TIMESTAMP |! +-----------+-----------+---------------+-----------------------------------------+-------------------+--------------------+----------------------+! | 1 | 1282 | ON | | 0 | | 0000-00-00 00:00:00 |! | 2 | 1283 | ON | | 0 | | 0000-00-00 00:00:00 |! | 3 | 1284 | ON | | 0 | | 0000-00-00 00:00:00 |! | 4 | 1285 | ON | | 0 | | 0000-00-00 00:00:00 |! | 5 | 1286 | ON | | 0 | | 0000-00-00 00:00:00 |! | 6 | 1287 | ON | | 0 | | 0000-00-00 00:00:00 |! | 7 | 1288 | ON | | 0 | | 0000-00-00 00:00:00 |! | 8 | 1289 | ON | 181f2b36-a0b4-11e3-9ac7-1025863574a7:16 | 0 | | 0000-00-00 00:00:00 |! +-----------+-----------+---------------+-----------------------------------------+-------------------+--------------------+----------------------+ ▪ Status of worker threads within multi-threaded replication
  • 100.
    Copyright © 2014,Oracle and/or its affiliates. All rights reserved.!100 WL#5768! PERFORMANCE SCHEMA, prepared statements instrumentation
  • 101.
    Copyright © 2014,Oracle and/or its affiliates. All rights reserved.!101 Prepared Statement Instrumentation ▪ Instrumentation depends on already existing statement instruments ▪ statement/com/prepare, statement/com/execute ▪ statement/sql/prepare_sql, statement/sql/execute_sql ▪ 1 new table ▪ prepared_statements_instances
  • 102.
    Copyright © 2014,Oracle and/or its affiliates. All rights reserved.!102 Prepared Statement Instances mysql> select * from performance_schema.prepared_statements_instancesG! *************************** 1. row ***************************! OBJECT_INSTANCE_BEGIN: 140198306602144! STATEMENT_ID: 1! STATEMENT_NAME: stmt1! SQL_TEXT: select * from test.t1! OWNER_THREAD_ID: 54003! OWNER_EVENT_ID: 935! OWNER_OBJECT_TYPE: NULL! OWNER_OBJECT_SCHEMA: NULL! OWNER_OBJECT_NAME: NULL! TIMER_PREPARE: 15386274000! COUNT_REPREPARE: 0! COUNT_EXECUTE: 1! SUM_TIMER_EXECUTE: 217699000! MIN_TIMER_EXECUTE: 217699000! AVG_TIMER_EXECUTE: 217699000! MAX_TIMER_EXECUTE: 217699000 SUM_LOCK_TIME: 0! SUM_ERRORS: 0! SUM_WARNINGS: 0! SUM_ROWS_AFFECTED: 0! SUM_ROWS_SENT: 0! SUM_ROWS_EXAMINED: 0! SUM_CREATED_TMP_DISK_TABLES: 0! SUM_CREATED_TMP_TABLES: 0! SUM_SELECT_FULL_JOIN: 0! SUM_SELECT_FULL_RANGE_JOIN: 0! SUM_SELECT_RANGE: 0! SUM_SELECT_RANGE_CHECK: 0! SUM_SELECT_SCAN: 0! SUM_SORT_MERGE_PASSES: 0! SUM_SORT_RANGE: 0! SUM_SORT_ROWS: 0! SUM_SORT_SCAN: 0! SUM_NO_INDEX_USED: 0! SUM_NO_GOOD_INDEX_USED: 0
  • 103.
    Copyright © 2014,Oracle and/or its affiliates. All rights reserved.!103 WL#5864! PERFORMANCE SCHEMA, instrument TRANSACTIONS
  • 104.
    Copyright © 2014,Oracle and/or its affiliates. All rights reserved.!104 Transaction Instrumentation ▪ Added the transaction instrument ▪ 8 new tables ▪ events_transactions_current ▪ events_transactions_history ▪ events_transactions_history_long ▪ events_transactions_summary_by_account_by_event_name ▪ events_transactions_summary_by_host_by_event_name ▪ events_transactions_summary_by_thread_by_event_name ▪ events_transactions_summary_by_user_by_event_name ▪ events_transactions_summary_global_by_event_name
  • 105.
    Copyright © 2014,Oracle and/or its affiliates. All rights reserved.!105 Transaction Instrumentation ▪ Exposes details of transactions in raw or summary views ▪ Show details such as ▪ Transaction latency ▪ Isolation levels ▪ Auto commit ▪ Savepoint info ▪ GTID or transaction IDs ▪ Link transactions to the statements within the transactions
  • 106.
    Copyright © 2014,Oracle and/or its affiliates. All rights reserved.!106 Current Transaction Details mysql> select * from events_transactions_currentG! *************************** 1. row ***************************! THREAD_ID: 1! EVENT_ID: 23733! END_EVENT_ID: 23742! EVENT_NAME: transaction! STATE: COMMITTED! TRX_ID: 281479898269256! GTID: NULL! XID: NULL! XA_STATE: NULL! SOURCE: handler.cc:1246! TIMER_START: 31140612726000! TIMER_END: 31140647445000! TIMER_WAIT: 34719000 ACCESS_MODE: READ WRITE! ISOLATION_LEVEL: REPEATABLE READ! AUTOCOMMIT: YES! NUMBER_OF_SAVEPOINTS: 0! NUMBER_OF_ROLLBACK_TO_SAVEPOINT: 0! NUMBER_OF_RELEASE_SAVEPOINT: 0! OBJECT_INSTANCE_BEGIN: NULL! NESTING_EVENT_ID: NULL! NESTING_EVENT_TYPE: NULL
  • 107.
    Copyright © 2014,Oracle and/or its affiliates. All rights reserved.!107 Transaction Summary - per user mysql> select * from events_transactions_summary_by_user_by_event_nameG! *************************** 1. row ***************************! USER: mem! EVENT_NAME: transaction! COUNT_STAR: 400044! SUM_TIMER_WAIT: 21208048458267000! MIN_TIMER_WAIT: 160744000! AVG_TIMER_WAIT: 53014289000! MAX_TIMER_WAIT: 24028520397000! COUNT_READ_WRITE: 400044! SUM_TIMER_READ_WRITE: 21208048458267000! MIN_TIMER_READ_WRITE: 160744000! AVG_TIMER_READ_WRITE: 53014289000! MAX_TIMER_READ_WRITE: 24028520397000! COUNT_READ_ONLY: 0! SUM_TIMER_READ_ONLY: 0! MIN_TIMER_READ_ONLY: 0! AVG_TIMER_READ_ONLY: 0! MAX_TIMER_READ_ONLY: 0
  • 108.
    Copyright © 2014,Oracle and/or its affiliates. All rights reserved.!108 WL#5766! PERFORMANCE SCHEMA, stored programs instrumentation
  • 109.
    Copyright © 2014,Oracle and/or its affiliates. All rights reserved.!109 Stored Program Instrumentation ▪ Tracks Stored Procedures, Stored Functions, Triggers and Events ▪ Added 16 new statement/sp/% instruments ▪ Expose the different work flows that stored programs use, such as cursor operations, workflow controls etc. ▪ Integrated in to the normal statement instrumentation ▪ 1 new tables ▪ events_statements_summary_by_program
  • 110.
    Copyright © 2014,Oracle and/or its affiliates. All rights reserved.!110 Stored Program Summary mysql> select * from events_statements_summary_by_programG! *************************** 1. row ***************************! OBJECT_TYPE: PROCEDURE! OBJECT_SCHEMA: ps_demo! OBJECT_NAME: ps_demo_proc! COUNT_STAR: 1! SUM_TIMER_WAIT: 6970931000! MIN_TIMER_WAIT: 6970931000! AVG_TIMER_WAIT: 6970931000! MAX_TIMER_WAIT: 6970931000! COUNT_STATEMENTS: 5! SUM_STATEMENTS_WAIT: 6802181000! MIN_STATEMENTS_WAIT: 16372000! AVG_STATEMENTS_WAIT: 1360436000! MAX_STATEMENTS_WAIT: 6484366000! SUM_LOCK_TIME: 176401000000! SUM_ERRORS: 0! SUM_WARNINGS: 0! SUM_ROWS_AFFECTED: 1! SUM_ROWS_SENT: 0 SUM_ROWS_EXAMINED: 1! SUM_CREATED_TMP_DISK_TABLES: 0! SUM_CREATED_TMP_TABLES: 0! SUM_SELECT_FULL_JOIN: 0! SUM_SELECT_FULL_RANGE_JOIN: 0! SUM_SELECT_RANGE: 0! SUM_SELECT_RANGE_CHECK: 0! SUM_SELECT_SCAN: 0! SUM_SORT_MERGE_PASSES: 0! SUM_SORT_RANGE: 0! SUM_SORT_ROWS: 0! SUM_SORT_SCAN: 0! SUM_NO_INDEX_USED: 0! SUM_NO_GOOD_INDEX_USED: 0
  • 111.
    Copyright © 2014,Oracle and/or its affiliates. All rights reserved.!111 Stored Program Instrumentation ▪ Like Transaction instrumentation, stored programs link to the statements within them, or even link to transactions within them, which in turn link to their statements
  • 112.
    Copyright © 2014,Oracle and/or its affiliates. All rights reserved.!112 Full Hierarchy of New Instrumentation
  • 113.
    Copyright © 2014,Oracle and/or its affiliates. All rights reserved. Insert Information Protection Policy Classification from Slide 12!113
  • 114.
    Copyright © 2014,Oracle and/or its affiliates. All rights reserved. Insert Information Protection Policy Classification from Slide 12!114
  • 115.
    Copyright © 2014,Oracle and/or its affiliates. All rights reserved. Insert Information Protection Policy Classification from Slide 12!115
  • 116.
    Copyright © 2014,Oracle and/or its affiliates. All rights reserved. Insert Information Protection Policy Classification from Slide 12!116
  • 117.
    Copyright © 2014,Oracle and/or its affiliates. All rights reserved. Insert Information Protection Policy Classification from Slide 12!117
  • 118.
    Copyright © 2014,Oracle and/or its affiliates. All rights reserved. Insert Information Protection Policy Classification from Slide 12!118
  • 119.
    Copyright © 2014,Oracle and/or its affiliates. All rights reserved. Insert Information Protection Policy Classification from Slide 12!119 The MySQL SYS Schema
  • 120.
    Copyright © 2014,Oracle and/or its affiliates. All rights reserved.!120 MySQL SYS Schema Overview ▪ Originally called “ps_helper” ▪ Started as a collection of views, procedures and functions, designed to make reading raw Performance Schema data easier ▪ Implements many of the common DBA and Developer use cases, including many of those shown already ▪ Now bundled within MySQL Workbench 6.1 ▪ Available on GitHub ▪ https://github.com/MarkLeith/mysql-sys
  • 121.
    Copyright © 2014,Oracle and/or its affiliates. All rights reserved.!121 Loading MySQL SYS $ git clone https://github.com/MarkLeith/mysql-sys.git /tmp/mysql-sys $ cd /tmp/mysql-sys $ mysql -u user -p < sys_<version>.sql ! <version> can be 56 or 57, for 5.6 and 5.7 respectively
  • 122.
    Copyright © 2014,Oracle and/or its affiliates. All rights reserved.!122 Loading MySQL SYS ▪ Once loaded creates a new “sys” schema containing all objects mysql> select object_type, count! -> from sys.schema_object_overview! -> where db = 'sys';! +-------------+-------+! | object_type | count |! +-------------+-------+! | PROCEDURE | 16 |! | FUNCTION | 8 |! | VIEW | 71 |! +-------------+-------+
  • 123.
    Copyright © 2014,Oracle and/or its affiliates. All rights reserved.!123 MySQL SYS Functions ▪ Make the raw data more readable to a human ▪ format_time() / format_bytes() ▪ Compress data for CLI output ▪ format_statement() / format_path() ▪ Extract some data to assist with JOIN in certain cases ▪ extract_[schema|table]_from_file_name() ▪ Other functions ▪ ps_is_account_enabled() / ps_thread_stack()
  • 124.
    Copyright © 2014,Oracle and/or its affiliates. All rights reserved.!124 MySQL SYS Views ▪ Reference set of views solving various admin use cases ▪ Build upon both Performance Schema and INFORMATION_SCHEMA ▪ Both formatted and raw views are available ▪ All raw views are prefixed with x$ ▪ Allows tooling to poll raw views, but humans to use normal ones
  • 125.
    Copyright © 2014,Oracle and/or its affiliates. All rights reserved.!125 User Summary Views ▪ High level user overview ▪ Breakdowns of IO usage ▪ Drill in to stages per user ▪ Drill in to statement details per user mysql> show tables like 'user%';! +-----------------------------------+! | Tables_in_sys (user%) |! +-----------------------------------+! | user_summary |! | user_summary_by_file_io |! | user_summary_by_file_io_type |! | user_summary_by_stages |! | user_summary_by_statement_latency |! | user_summary_by_statement_type |! +-----------------------------------+
  • 126.
    Copyright © 2014,Oracle and/or its affiliates. All rights reserved.!126 User Summary (5.7) mysql> select * from user_summaryG! *************************** 1. row ***************************! user: mark! statements: 3072! statement_latency: 1.77 s! statement_avg_latency: 575.29 us! table_scans: 7! file_ios: 20043! file_io_latency: 346.79 ms! current_connections: 1! total_connections: 1! unique_hosts: 1! current_memory: 515.81 KiB! total_memory_allocated: 30.69 MiB
  • 127.
    Copyright © 2014,Oracle and/or its affiliates. All rights reserved.!127 User File IO Summary mysql> select * from user_summary_by_file_io_type where user != 'background';! +------+--------------------------------------+---------+-------------+-------------+! | user | event_name | total | latency | max_latency |! +------+--------------------------------------+---------+-------------+-------------+! | mark | wait/io/file/myisam/dfile | 19540 | 215.20 ms | 120.79 ms |! | mark | wait/io/file/myisam/kfile | 501 | 131.58 ms | 57.74 ms |! | mark | wait/io/file/sql/dbopt | 2 | 17.29 us | 9.17 us |! | root | wait/io/file/innodb/innodb_log_file | 2079432 | 00:28:27.62 | 1.30 s |! | root | wait/io/file/myisam/kfile | 5195927 | 00:17:07.33 | 1.17 s |! | root | wait/io/file/myisam/dfile | 1533813 | 00:07:27.59 | 1.18 s |! | root | wait/io/file/sql/binlog | 3517008 | 00:03:07.34 | 1.42 s |! | root | wait/io/file/innodb/innodb_data_file | 20720 | 00:02:37.81 | 492.23 ms |! | root | wait/io/file/sql/FRM | 41412 | 3.17 s | 80.43 ms |! | root | wait/io/file/sql/dbopt | 110993 | 1.23 s | 63.27 ms |! | root | wait/io/file/sql/binlog_index | 80 | 1.16 s | 439.79 ms |! | root | wait/io/file/csv/metadata | 16 | 175.97 ms | 79.53 ms |! | root | wait/io/file/archive/data | 3345 | 18.35 ms | 5.05 ms |! | root | wait/io/file/sql/file_parser | 142 | 5.80 ms | 331.82 us |! | root | wait/io/file/sql/misc | 99 | 760.67 us | 25.19 us |! | root | wait/io/file/csv/data | 6 | 596.99 us | 348.11 us |! +------+--------------------------------------+---------+-------------+-------------+
  • 128.
    Copyright © 2014,Oracle and/or its affiliates. All rights reserved.!128 User Statement Latency Summary mysql> select * from user_summary_by_statement_latency where user != 'background';! +------+---------+---------------+-------------+--------------+-----------+---------------+---------------+------------+ | user | total | total_latency | max_latency | lock_latency | rows_sent | rows_examined | rows_affected | full_scans | +------+---------+---------------+-------------+--------------+-----------+---------------+---------------+------------+ | root | 8322401 | 19.37h | 00:07:08.11 | 00:40:26.25 | 10110692 | 68391445 | 4198113 | 189531 | | mark | 3072 | 1.77 s | 1.73 s | 1.96 ms | 534 | 15389 | 0 | 7 | +------+---------+---------------+-------------+--------------+-----------+---------------+---------------+------------+
  • 129.
    Copyright © 2014,Oracle and/or its affiliates. All rights reserved.!129 User Statement Type Summary mysql> select * from user_summary_by_statement_type where user != 'background';! +------+-----------------------+---------+---------------+-------------+--------------+-----------+---------------+---------------+------------+! | user | statement | total | total_latency | max_latency | lock_latency | rows_sent | rows_examined | rows_affected | full_scans |! +------+-----------------------+---------+---------------+-------------+--------------+-----------+---------------+---------------+------------+! | mark | select | 4 | 1.69 s | 1.69 s | 408.00 us | 212 | 15067 | 0 | 1 |! | mark | Field List | 146 | 67.91 ms | 40.02 ms | 1.11 ms | 0 | 0 | 0 | 0 |! | mark | jump_if_not | 2496 | 2.68 ms | 7.07 us | 0 ps | 0 | 0 | 0 | 0 |! | mark | show_tables | 4 | 1.70 ms | 545.41 us | 296.00 us | 292 | 292 | 0 | 4 |! | mark | freturn | 418 | 1.15 ms | 9.29 us | 0 ps | 0 | 0 | 0 | 0 |! | mark | show_databases | 2 | 849.40 us | 431.05 us | 146.00 us | 30 | 30 | 0 | 2 |! | mark | Init DB | 2 | 114.95 us | 59.58 us | 0 ps | 0 | 0 | 0 | 0 |! | root | commit | 2463190 | 13.33h | 12.18 s | 0 ps | 0 | 0 | 0 | 0 |! | root | insert | 2501839 | 3.78h | 6.64 s | 00:31:18.63 | 192 | 0 | 3674716 | 0 |! | root | select | 1119999 | 1.74h | 16.34 s | 00:07:42.99 | 6187336 | 63933992 | 0 | 163913 |! | root | update | 494217 | 00:15:23.09 | 4.83 s | 00:01:05.05 | 126 | 496604 | 495334 | 0 |! | root | Binlog Dump GTID | 1 | 00:06:12.69 | 00:06:12.69 | 0 ps | 0 | 0 | 0 | 0 |! | root | delete | 206176 | 00:01:59.54 | 2.22 s | 6.69 s | 12 | 20201 | 20203 | 0 |! | root | set_option | 1068360 | 00:01:10.73 | 45.37 ms | 0 ps | 0 | 0 | 0 | 0 |! | root | show_engine_status | 2222 | 46.62 s | 4.96 s | 0 ps | 0 | 0 | 0 | 0 |! | root | rollback | 64527 | 26.21 s | 407.15 ms | 0 ps | 0 | 0 | 0 | 0 |! | root | show_variables | 11219 | 12.28 s | 255.00 ms | 1.19 s | 2542172 | 2542172 | 0 | 11219 |! | root | show_binlogs | 1850 | 8.96 s | 1.64 s | 0 ps | 0 | 0 | 0 | 0 |! | root | show_tables | 4250 | 6.86 s | 123.34 ms | 182.80 ms | 5277 | 5277 | 0 | 4250 |! | root | show_status | 5485 | 6.50 s | 242.60 ms | 581.02 ms | 1331264 | 1331264 | 0 | 5485 |!
  • 130.
    Copyright © 2014,Oracle and/or its affiliates. All rights reserved.!130 IO Summary Views ▪ IO breakdown by thread ▪ Global summaries by file and wait class, by both bytes and latency ▪ Stream of last raw file IO stats mysql> show tables like 'io_%';! +------------------------------+! | Tables_in_sys (io_%) |! +------------------------------+! | io_by_thread_by_latency |! | io_global_by_file_by_bytes |! | io_global_by_file_by_latency |! | io_global_by_wait_by_bytes |! | io_global_by_wait_by_latency |! | latest_file_io |! +------------------------------+
  • 131.
    Copyright © 2014,Oracle and/or its affiliates. All rights reserved.!131 IO Per Thread Summary mysql> select * from io_by_thread_by_latency;! +---------------------+---------+---------------+-------------+-------------+-------------+-----------+----------------+! | user | total | total_latency | min_latency | avg_latency | max_latency | thread_id | processlist_id |! +---------------------+---------+---------------+-------------+-------------+-------------+-----------+----------------+! | io_write_thread | 1270599 | 00:28:51.42 | 1.46 us | 1.36 ms | 1.39 s | 9 | NULL |! | page_cleaner_thread | 3356577 | 00:21:01.53 | 410.93 ns | 2.08 ms | 1.49 s | 19 | NULL |! | io_write_thread | 338216 | 00:14:31.16 | 1.67 us | 2.58 ms | 1.17 s | 12 | NULL |! | io_log_thread | 47023 | 00:04:06.10 | 3.65 us | 5.23 ms | 538.77 ms | 4 | NULL |! | io_write_thread | 290066 | 00:02:20.99 | 2.78 us | 486.07 us | 703.20 ms | 10 | NULL |! | io_write_thread | 221417 | 00:02:12.64 | 1.85 us | 599.05 us | 773.64 ms | 11 | NULL |! | root@localhost | 587531 | 00:02:03.29 | 444.86 ns | 200.24 us | 372.09 ms | 2515 | 2495 |! | io_read_thread | 5102 | 00:01:09.66 | 12.24 us | 13.65 ms | 281.13 ms | 5 | NULL |! | srv_master_thread | 55199 | 58.11 s | 693.68 ns | 1.40 ms | 504.03 ms | 17 | NULL |! | root@localhost | 1622373 | 41.20 s | 486.33 ns | 25.40 us | 359.49 ms | 23 | 3 |! | io_read_thread | 2401 | 37.27 s | 11.86 us | 15.52 ms | 258.97 ms | 6 | NULL |! | io_read_thread | 2156 | 35.73 s | 12.02 us | 16.57 ms | 284.81 ms | 8 | NULL |! | io_read_thread | 1719 | 29.19 s | 11.37 us | 16.98 ms | 269.93 ms | 7 | NULL |! | srv_purge_thread | 3874 | 12.16 s | 433.55 ns | 3.14 ms | 246.79 ms | 18 | NULL |! | main | 11083 | 3.12 s | 588.12 ns | 547.21 us | 234.02 ms | 1 | NULL |! | root@localhost | 5985 | 1.48 s | 625.82 ns | 1.06 ms | 239.17 ms | 137759 | 137739 |! | root@localhost | 157 | 434.38 ms | 497.64 ns | 8.09 ms | 205.84 ms | 178521 | 178501 |! | mark@localhost | 20043 | 346.79 ms | 418.47 ns | 94.10 us | 120.79 ms | 150606 | 150586 |! | root@localhost | 138 | 204.72 ms | 486.33 ns | 2.68 ms | 86.54 ms | 178524 | 178504 |! | root@localhost | 415 | 126.43 ms | 471.25 ns | 195.15 us | 37.21 ms | 178269 | 178249 |! | root@localhost | 9 | 106.21 ms | 6.40 us | 8.85 ms | 103.88 ms | 178522 | 178502 |! +---------------------+---------+---------------+-------------+-------------+-------------+-----------+----------------+! 21 rows in set (0.02 sec)
  • 132.
    Copyright © 2014,Oracle and/or its affiliates. All rights reserved.!132 IO Per File Summaries mysql> select * from io_global_by_file_by_latency limit 1G! *************************** 1. row ***************************! file: @@datadir/ibdata1! total: 1395714! total_latency: 00:28:53.06! count_read: 1006! read_latency: 4.51 s! count_write: 1326529! write_latency: 33.39 s! count_misc: 68179! misc_latency: 00:28:15.16! ! mysql> select * from io_global_by_file_by_bytes limit 1G! *************************** 1. row ***************************! file: @@datadir/ibdata1! count_read: 1006! total_read: 17.69 MiB! avg_read: 18.00 KiB! count_write: 1327221! total_written: 77.82 GiB! avg_write: 61.48 KiB! total: 77.84 GiB! write_pct: 99.98
  • 133.
    Copyright © 2014,Oracle and/or its affiliates. All rights reserved.!133 Latest File IO mysql> select * from latest_file_io;! +-----------------------------+----------------------------------+-----------+-----------+-----------+! | thread | file | latency | operation | requested |! +-----------------------------+----------------------------------+-----------+-----------+-----------+! | root@localhost:63153:179371 | @@datadir/ib_logfile1 | 7.16 us | lock | NULL |! | root@localhost:63153:179371 | @@datadir/ib_logfile1 | 6.16 us | write | 1.50 KiB |! | root@localhost:63153:179371 | @@datadir/ib_logfile1 | 14.36 ms | sync | NULL |! | root@localhost:63153:179371 | @@datadir/cerberus-bin.000012 | 28.25 us | write | 905 bytes |! | root@localhost:63177:179394 | @@datadir/ib_logfile1 | 15.25 us | write | 1.00 KiB |! | root@localhost:57487:3 | @@datadir/cerberus-bin.000012 | 32.12 us | read | 905 bytes |! | root@localhost:63177:179394 | @@datadir/ib_logfile1 | 6.65 us | write | 1.00 KiB |! | root@localhost:63177:179394 | @@datadir/ib_logfile1 | 213.32 us | sync | NULL |! | root@localhost:63177:179394 | @@datadir/ib_logfile1 | 17.27 us | write | 1.00 KiB |! | root@localhost:63177:179394 | @@datadir/ib_logfile1 | 286.01 us | sync | NULL |! | root@localhost:63177:179394 | @@datadir/cerberus-bin.000012 | 18.77 us | write | 601 bytes |! | root@localhost:57487:3 | @@datadir/cerberus-bin.000012 | 7.55 us | read | 601 bytes |! | root@localhost:63177:179394 | @@datadir/ib_logfile1 | 10.67 us | write | 1.00 KiB |! | root@localhost:63177:179394 | @@datadir/ib_logfile1 | 200.28 us | sync | NULL |! | root@localhost:63177:179394 | @@datadir/cerberus-bin.000012 | 12.91 us | write | 601 bytes |! | root@localhost:57487:3 | @@datadir/cerberus-bin.000012 | 6.47 us | read | 601 bytes |! | root@localhost:63177:179394 | @@datadir/ib_logfile1 | 9.22 us | write | 1.50 KiB |! ……
  • 134.
    Copyright © 2014,Oracle and/or its affiliates. All rights reserved.!134 Schema Analysis Views ▪ Object overview ▪ Table usage stats ▪ Index usage stats mysql> show tables like 'schema%';! +-------------------------------------+! | Tables_in_sys (schema%) |! +-------------------------------------+! | schema_index_statistics |! | schema_object_overview |! | schema_table_statistics |! | schema_table_statistics_with_buffer |! | schema_tables_with_full_table_scans |! | schema_unused_indexes |! +-------------------------------------+
  • 135.
    Copyright © 2014,Oracle and/or its affiliates. All rights reserved.!135 Schema Object Overview mysql> select * from schema_object_overview;! +-------------------------+---------------+-------+! | db | object_type | count |! +-------------------------+---------------+-------+! | information_schema | SYSTEM VIEW | 60 |! | mem__advisors | BASE TABLE | 3 |! | mem__advisors | INDEX (BTREE) | 5 |! | mem__advisor_text | BASE TABLE | 2 |! | mem__advisor_text | INDEX (BTREE) | 5 |! | mem__bean_config | BASE TABLE | 4 |! | mem__bean_config | INDEX (BTREE) | 6 |! | mem__config | BASE TABLE | 12 |! | mem__config | INDEX (BTREE) | 21 |! | mem__enterprise | BASE TABLE | 2 |! | mem__enterprise | INDEX (BTREE) | 3 |! | mem__events | BASE TABLE | 32 |! | mem__events | INDEX (BTREE) | 69 |! | mem__instruments | BASE TABLE | 117 |! | mem__instruments | INDEX (BTREE) | 582 |
  • 136.
    Copyright © 2014,Oracle and/or its affiliates. All rights reserved.!136 Table statistics mysql> select * from schema_table_statistics limit 1G! *************************** 1. row ***************************! table_schema: mem__quan! table_name: normalized_statements_by_server_by_schema_data! total_latency: 00:55:07.80! rows_fetched: 239685! fetch_latency: 17.10 s! rows_inserted: 1102895! insert_latency: 00:52:18.10! rows_updated: 55910! update_latency: 00:02:28.62! rows_deleted: 17899! delete_latency: 3.98 s! io_read_requests: 20639! io_read: 324.94 MiB! io_read_latency: 00:03:04.10! io_write_requests: 1965973! io_write: 40.36 GiB! io_write_latency: 25.46 s! io_misc_requests: 18217! io_misc_latency: 00:14:06.02
  • 137.
    Copyright © 2014,Oracle and/or its affiliates. All rights reserved.!137 Index statistics mysql> select * from schema_index_statistics limit 1G! *************************** 1. row ***************************! table_schema: mem__inventory! table_name: mysqlconnectionconfiguration! index_name: PRIMARY! rows_selected: 131399! select_latency: 00:07:05.03! rows_inserted: 0! insert_latency: 0 ps! rows_updated: 41608! update_latency: 21.96 s! rows_deleted: 0! delete_latency: 0 ps
  • 138.
    Copyright © 2014,Oracle and/or its affiliates. All rights reserved.!138 InnoDB Buffer Usage Views ▪ Buffer usage by schema ▪ Buffer usage by table mysql> show tables like 'innodb%';! +-------------------------------+! | Tables_in_sys (innodb%) |! +-------------------------------+! | innodb_buffer_stats_by_schema |! | innodb_buffer_stats_by_table |! +-------------------------------+
  • 139.
    Copyright © 2014,Oracle and/or its affiliates. All rights reserved.!139 Buffer Usage By Schema mysql> select * from innodb_buffer_stats_by_schema;! +------------------+------------+------------+-------+--------------+-----------+-------------+! | object_schema | allocated | data | pages | pages_hashed | pages_old | rows_cached |! +------------------+------------+------------+-------+--------------+-----------+-------------+! | mem__quan | 69.94 MiB | 45.39 MiB | 4476 | 4476 | 4476 | 123226 |! | mem__instruments | 20.70 MiB | 10.75 MiB | 1325 | 1325 | 1325 | 82812 |! | mem__events | 3.08 MiB | 2.09 MiB | 197 | 197 | 197 | 3411 |! | mem__inventory | 1.34 MiB | 52.49 KiB | 86 | 86 | 86 | 18 |! | mysql | 432.00 KiB | 251.34 KiB | 27 | 27 | 27 | 2252 |! | mem__config | 144.00 KiB | 3.86 KiB | 9 | 9 | 9 | 29 |! +------------------+------------+------------+-------+--------------+-----------+-------------+
  • 140.
    Copyright © 2014,Oracle and/or its affiliates. All rights reserved.!140 Buffer Usage By Table mysql> select * from innodb_buffer_stats_by_table limit 20;! +------------------+------------------------------------------------+------------+------------+-------+--------------+-----------+-------------+! | object_schema | object_name | allocated | data | pages | pages_hashed | pages_old | rows_cached |! +------------------+------------------------------------------------+------------+------------+-------+--------------+-----------+-------------+! | mem__quan | normalized_statements_by_server_by_schema_data | 49.97 MiB | 33.12 MiB | 3198 | 3198 | 3198 | 238845 |! | mem__quan | example_statements | 15.95 MiB | 9.71 MiB | 1021 | 1021 | 1021 | 32435 |! | mem__events | events | 2.75 MiB | 1.97 MiB | 176 | 176 | 176 | 5044 |! | mem__quan | normalized_statements | 2.19 MiB | 1.42 MiB | 140 | 140 | 140 | 2297 |! | mem__quan | normalized_statements_by_server_by_schema | 1.06 MiB | 693.58 KiB | 68 | 68 | 68 | 3840 |! | mem__instruments | innodbundologsdata | 1.05 MiB | 754.07 KiB | 67 | 67 | 67 | 5529 |! | mem__instruments | fsstatistics | 736.00 KiB | 603.64 KiB | 46 | 46 | 46 | 2092 |! | mem__instruments | networktrafficadvisor_networktraffic | 496.00 KiB | 291.38 KiB | 31 | 31 | 31 | 1160 |! | mysql | innodb_index_stats | 384.00 KiB | 230.37 KiB | 24 | 24 | 24 | 1986 |! | mem__quan | explains | 368.00 KiB | 274.42 KiB | 23 | 23 | 23 | 333 |! | mem__instruments | innodbchangebufferusagedata | 272.00 KiB | 126.94 KiB | 17 | 17 | 17 | 1104 |! | mem__instruments | rowscanratiodata | 272.00 KiB | 141.18 KiB | 17 | 17 | 17 | 1207 |! | mem__instruments | connectionsmaxdata | 256.00 KiB | 150.98 KiB | 16 | 16 | 16 | 1262 |! | mem__instruments | innodbopenfilesdata | 256.00 KiB | 145.30 KiB | 16 | 16 | 16 | 1170 |! | mem__instruments | myisamkeybufferusagedata | 256.00 KiB | 155.60 KiB | 16 | 16 | 16 | 1192 |! | mem__instruments | connectionsdata | 240.00 KiB | 129.12 KiB | 15 | 15 | 15 | 1106 |! | mem__instruments | diskioopstotaldata | 240.00 KiB | 143.94 KiB | 15 | 15 | 15 | 533 |! | mem__instruments | diskiototaldata | 240.00 KiB | 143.94 KiB | 15 | 15 | 15 | 533 |! | mem__instruments | innodbchangebufferactivitydata | 240.00 KiB | 124.43 KiB | 15 | 15 | 15 | 1003 |! | mem__instruments | innodbcheckpointagedata | 240.00 KiB | 122.65 KiB | 15 | 15 | 15 | 1052 |! +------------------+------------------------------------------------+------------+------------+-------+--------------+-----------+-------------+
  • 141.
    Copyright © 2014,Oracle and/or its affiliates. All rights reserved.!141 Statement Analysis Views ▪ Statement overview ▪ Find statements by errors, full scans, sorting, temporary tables ▪ Find the statements with the longest runtimes ! mysql> show tables like 'statement%';! +---------------------------------------------+! | Tables_in_sys (statement%) |! +---------------------------------------------+! | statement_analysis |! | statements_with_errors_or_warnings |! | statements_with_full_table_scans |! | statements_with_runtimes_in_95th_percentile |! | statements_with_sorting |! | statements_with_temp_tables |! +---------------------------------------------+
  • 142.
    Copyright © 2014,Oracle and/or its affiliates. All rights reserved.!142 Statement Analysis mysql> select * from statement_analysis limit 11G! *************************** 1. row ***************************! query: INSERT INTO `mem__quan` . `nor ... nDuration` = IF ( VALUES ( ...! db: mem! full_scan:! exec_count: 1110067! err_count: 0! warn_count: 0! total_latency: 1.93h! max_latency: 5.03 s! avg_latency: 6.27 ms! lock_latency: 00:18:29.18! rows_sent: 0! rows_sent_avg: 0! rows_examined: 0! rows_examined_avg: 0! tmp_tables: 0! tmp_disk_tables: 0! rows_sorted: 0! sort_merge_passes: 0! digest: d48316a218e95b1b8b72db5e6b177788! first_seen: 2014-05-20 10:42:17
  • 143.
    Copyright © 2014,Oracle and/or its affiliates. All rights reserved.!143 Statement With Errors And Warnings mysql> select * from statements_with_errors_or_warnings limit 1G! *************************** 1. row ***************************! query: CREATE TEMPORARY TABLE IF NOT ... _logs` ( `id` INT8 NOT NULL )! db: mem! exec_count: 1725! errors: 1725! error_pct: 100.0000! warnings: 0! warning_pct: 0.0000! first_seen: 2014-05-20 10:42:32! last_seen: 2014-05-21 18:39:22! digest: 51fb979dbc3910a6294c7cdabd7839c3
  • 144.
    Copyright © 2014,Oracle and/or its affiliates. All rights reserved.!144 Statement With Sorting mysql> select * from statements_with_sorting limit 1G! *************************** 1. row ***************************! query: SELECT `s` . `identityId` , `s ... `subject_id` = `s` . `id` ...! db: mem! exec_count: 1406! total_latency: 00:03:01.22! sort_merge_passes: 0! avg_sort_merges: 0! sorts_using_scans: 1406! sort_using_range: 1406! rows_sorted: 39865! avg_rows_sorted: 28! first_seen: 2014-05-20 10:42:08! last_seen: 2014-05-21 14:04:02! digest: 9972d1d2cc12b92fe938ec5bd74d2f1d
  • 145.
    Copyright © 2014,Oracle and/or its affiliates. All rights reserved.!145 Wait Analysis Views ▪ Wait summaries by class and per instrument globally ▪ Wait details per user ! mysql> show tables like 'wait%';! +------------------------------------+! | Tables_in_sys (wait%) |! +------------------------------------+! | wait_classes_global_by_avg_latency |! | wait_classes_global_by_latency |! | waits_by_user_by_latency |! | waits_global_by_latency |! +------------------------------------+
  • 146.
    Copyright © 2014,Oracle and/or its affiliates. All rights reserved.!146 Global Wait Summary mysql> select * from waits_global_by_latency;! +------------------------------------------------------+----------+---------------+-------------+-------------+! | events | total | total_latency | avg_latency | max_latency |! +------------------------------------------------------+----------+---------------+-------------+-------------+! | wait/io/table/sql/handler | 24196659 | 1.75h | 259.72 us | 2.29 s |! | wait/io/file/innodb/innodb_data_file | 5964255 | 1.36h | 822.01 us | 1.49 s |! | wait/io/file/innodb/innodb_log_file | 2272647 | 00:36:41.37 | 968.64 us | 1.30 s |! | wait/io/file/myisam/kfile | 5463587 | 00:18:14.16 | 200.26 us | 1.17 s |! | wait/io/file/myisam/dfile | 1715187 | 00:08:00.18 | 279.96 us | 1.18 s |! | wait/io/file/sql/binlog | 3722079 | 00:03:23.71 | 54.73 us | 1.42 s |! | wait/lock/table/sql/handler | 10074274 | 00:01:56.63 | 11.58 us | 186.90 ms |! | wait/io/socket/sql/client_connection | 3879827 | 25.36 s | 6.54 us | 219.25 ms |! | wait/io/file/sql/FRM | 43994 | 3.27 s | 74.35 us | 80.43 ms |! | wait/io/file/sql/dbopt | 116765 | 1.29 s | 11.03 us | 63.27 ms |! | wait/io/file/sql/binlog_index | 95 | 1.20 s | 12.67 ms | 439.79 ms |! | wait/io/file/csv/metadata | 32 | 577.39 ms | 18.04 ms | 245.23 ms |! | wait/synch/mutex/sql/THD::LOCK_thd_data | 10300455 | 221.84 ms | 21.49 ns | 12.62 ms |! | wait/synch/mutex/sql/THD::LOCK_query_plan | 5656929 | 168.50 ms | 29.78 ns | 11.89 ms |! | wait/io/file/archive/data | 3533 | 19.11 ms | 5.41 us | 5.05 ms |! | wait/io/file/mysys/cnf | 5 | 3.75 ms | 750.59 us | 3.60 ms |! | wait/synch/mutex/myisam/MYISAM_SHARE::intern_lock | 88257 | 2.20 ms | 24.88 ns | 361.49 us |! | wait/io/file/sql/ERRMSG | 5 | 1.14 ms | 227.99 us | 502.64 us |! | wait/io/file/csv/data | 12 | 1.03 ms | 85.56 us | 348.11 us |! ……
  • 147.
    Copyright © 2014,Oracle and/or its affiliates. All rights reserved.!147 User Wait Summary mysql> select * from waits_by_user_by_latency;! +------+------------------------------------------------------+----------+---------------+-------------+-------------+! | user | event | total | total_latency | avg_latency | max_latency |! +------+------------------------------------------------------+----------+---------------+-------------+-------------+! | mark | wait/io/file/myisam/dfile | 19540 | 215.20 ms | 11.01 us | 120.79 ms |! | mark | wait/io/file/myisam/kfile | 501 | 131.58 ms | 262.63 us | 57.74 ms |! | mark | wait/io/file/sql/dbopt | 2 | 17.29 us | 8.64 us | 9.17 us |! | root | wait/io/table/sql/handler | 24189319 | 1.74h | 258.77 us | 2.29 s |! | root | wait/io/file/innodb/innodb_log_file | 2162650 | 00:30:52.87 | 856.76 us | 1.30 s |! | root | wait/io/file/myisam/kfile | 5460992 | 00:18:12.83 | 200.11 us | 1.17 s |! | root | wait/io/file/myisam/dfile | 1694624 | 00:07:59.50 | 282.95 us | 1.18 s |! | root | wait/io/file/sql/binlog | 3711637 | 00:03:23.16 | 54.74 us | 1.42 s |! | root | wait/io/file/innodb/innodb_data_file | 22577 | 00:03:05.73 | 8.23 ms | 492.23 ms |! | root | wait/lock/table/sql/handler | 10069000 | 00:01:56.59 | 11.58 us | 186.90 ms |! | root | wait/io/socket/sql/client_connection | 3858476 | 25.36 s | 6.57 us | 219.25 ms |! | root | wait/io/file/sql/FRM | 42701 | 3.18 s | 74.52 us | 80.43 ms |! | root | wait/io/file/sql/dbopt | 116693 | 1.29 s | 11.03 us | 63.27 ms |! | root | wait/io/file/sql/binlog_index | 80 | 1.16 s | 14.47 ms | 439.79 ms |! | root | wait/io/file/csv/metadata | 32 | 577.39 ms | 18.04 ms | 245.23 ms |! | root | wait/synch/mutex/sql/THD::LOCK_thd_data | 10280287 | 221.84 ms | 21.49 ns | 12.62 ms |! | root | wait/synch/mutex/sql/THD::LOCK_query_plan | 5642052 | 168.50 ms | 29.78 ns | 11.89 ms |! | root | wait/io/file/archive/data | 3529 | 19.09 ms | 5.41 us | 5.05 ms |! ……
  • 148.
    Copyright © 2014,Oracle and/or its affiliates. All rights reserved.!148 MySQL SYS Procedures - P_S Analysis Helpers ▪ Dump the data to create a graph dot file for a thread trace ▪ ps_trace_thread() ▪ Look in the statement history table trying to capture more info ▪ ps_trace_statement_digest() ▪ Reset all summary data ▪ ps_truncate_all_tables()
  • 149.
    Copyright © 2014,Oracle and/or its affiliates. All rights reserved.!149 Tracing Statement Digests ▪ ps_trace_statement_digest() analyzes live traffic looking for certain statement digest ▪ Captures statistics on each matching statement it finds ▪ Returns a report of the statistics ▪ An overall summary ▪ A break down for the longest running example ▪ An EXPLAIN (if the statement is not truncated)
  • 150.
    Copyright © 2014,Oracle and/or its affiliates. All rights reserved.!150 Tracing Statement Digests ▪ ps_trace_statement_digest() parameters ▪ in_digest The statement digest to analyze ▪ in_runtime How long to run analysis for ▪ in_interval How often to snapshot for data ▪ in_start_fresh Whether to truncate p_s tables first ▪ in_auto_enable Whether to auto enable required config
  • 151.
    Copyright © 2014,Oracle and/or its affiliates. All rights reserved.!151 Tracing Statement Digests Example mysql> call analyze_statement_digest('6134e9d6f25eb8e6cddf11f6938f202a', 60, 1, true, true); +--------------------+ | SUMMARY STATISTICS | +--------------------+ | SUMMARY STATISTICS | +--------------------+ 1 row in set (59.93 sec) ! +------------+-----------+-----------+-----------+---------------+------------+------------+ | executions | exec_time | lock_time | rows_sent | rows_examined | tmp_tables | full_scans | +------------+-----------+-----------+-----------+---------------+------------+------------+ | 360 | 1.41 s | 138.39 ms | 720 | 0 | 0 | 0 | +------------+-----------+-----------+-----------+---------------+------------+------------+ 1 row in set (59.93 sec) ! +--------------------------------+-------+-----------+ | event_name | count | latency | +--------------------------------+-------+-----------+ | stage/sql/Sending data | 14 | 1.10 s | | stage/sql/update | 198 | 667.34 ms | | stage/sql/removing tmp table | 9 | 240.48 ms | ... !
  • 152.
    Copyright © 2014,Oracle and/or its affiliates. All rights reserved.!152 Tracing Statement Digests Example +---------------------------+ | LONGEST RUNNING STATEMENT | +---------------------------+ | LONGEST RUNNING STATEMENT | +---------------------------+ 1 row in set (59.95 sec) ! +-----------+-----------+-----------+-----------+---------------+------------+-----------+ | thread_id | exec_time | lock_time | rows_sent | rows_examined | tmp_tables | full_scan | +-----------+-----------+-----------+-----------+---------------+------------+-----------+ | 23277 | 77.64 ms | 97.00 us | 2 | 0 | 0 | 0 | +-----------+-----------+-----------+-----------+---------------+------------+-----------+ 1 row in set (59.95 sec) ! +-------------------------------------------------------------------------------------------+ | sql_text | +-------------------------------------------------------------------------------------------+ | /* mem dbpool.default */ insert into `mem__quan`.`normalized_statements_by_server_by_schema` (firstSeen, lastSeen, normalized_statement_id, `schema`, server, id) values (1378983745000, 1378998600000, x'808ACEB88FC4B45BC47C4FE9D86C7F26', 'mem', '753c939e-1b99-11e3-b6d4- bc761a1f4f2f', x'7CFE81F98B1E3FE0895D1AA2C39B326D') ON DUPLICATE KEY UPDATE ... +-------------------------------------------------------------------------------------------+ ... !
  • 153.
    Copyright © 2014,Oracle and/or its affiliates. All rights reserved.!153 Tracing Statement Digests Example +--------------------------------+----------+ | event_name | latency | +--------------------------------+----------+ | stage/sql/init | 10.41 ms | | stage/sql/checking permissions | 2.35 us | | stage/sql/Opening tables | 10.32 us | | stage/sql/init | 13.53 us | | stage/sql/System lock | 3.66 us | | stage/sql/update | 61.74 ms | | stage/sql/end | 1.11 us | | stage/sql/query end | 1.31 us | | stage/sql/closing tables | 5.44 ms | | stage/sql/freeing items | 23.31 us | +--------------------------------+----------+ 10 rows in set (59.99 sec) !+----+-------------+-------+------+---------------+------+---------+------+------+----------------+ | id | select_type | table | type | possible_keys | key | key_len | ref | rows | Extra | +----+-------------+-------+------+---------------+------+---------+------+------+----------------+ | 1 | SIMPLE | NULL | NULL | NULL | NULL | NULL | NULL | NULL | No tables used | +----+-------------+-------+------+---------------+------+---------+------+------+----------------+ ... !
  • 154.
    Copyright © 2014,Oracle and/or its affiliates. All rights reserved.!154 Tracing Threads ▪ ps_trace_thread() monitors a specific thread for a period ▪ Captures as much information on the thread activity as possible ▪ Returns a “dot” formatted file, that can graph the event hierarchy as previously seen ▪ http://en.wikipedia.org/wiki/DOT_(graph_description_language)
  • 155.
    Copyright © 2014,Oracle and/or its affiliates. All rights reserved.!155 Tracing Threads ▪ ps_trace_thread() parameters ▪ in_thread_id The thread to analyze ▪ in_outfile The file to dump the data to (INTO OUTFILE) ▪ in_max_runtime How long to run analysis for ▪ in_interval How often to snapshot for data ▪ in_start_fresh Whether to truncate p_s tables first ▪ in_auto_setup Whether to auto enable required config ▪ in_debug Whether to also print debug info (source info)
  • 156.
    Copyright © 2014,Oracle and/or its affiliates. All rights reserved.!156 Tracing Threads Example mysql> call dump_thread_stack(27768, '/tmp/stack_27768.dot', 60, 0.1, true, true, true); +------------------------------------------------+ | Info | +------------------------------------------------+ | Data collection starting for THREAD_ID = 27768 | +------------------------------------------------+ 1 row in set (4.82 sec) !+---------------------------------------------+ | Info | +---------------------------------------------+ | Stack trace written to /tmp/stack_27768.dot | +---------------------------------------------+ 1 row in set (60.90 sec) !+--------------------------------------------------------+ | Convert to PDF | +--------------------------------------------------------+ | dot -Tpdf -o /tmp/stack_27768.pdf /tmp/stack_27768.dot | +--------------------------------------------------------+ 1 row in set (60.90 sec) !+--------------------------------------------------------+ | Convert to PNG | +--------------------------------------------------------+ | dot -Tpng -o /tmp/stack_27768.png /tmp/stack_27768.dot | +--------------------------------------------------------+ 1 row in set (60.90 sec)+ !!
  • 157.
    Copyright © 2014,Oracle and/or its affiliates. All rights reserved.!157 Tracing Threads Dot Format cerberus:~ mark$ more Documents/statement_graphs/deletes.dot! digraph events {! graph [rankdir=LR, nodesep="0.10"];! node [label="N"];! graph [bb="0,0,1860,17476"];! 1 [label="(0.20μ) mysys/THR_LOCK_threadsn", style=filled, color=lightskyblue, pos="209,18", width="3.19", height="0.50"];! 2 [label="(0.18μ) sql/THD::LOCK_thd_datan", style=filled, color=lightskyblue, pos="209,61", width="3.06", height="0.50"];! 3 [label="(0.24μ) sql/hash_filo::lockn", style=filled, color=lightskyblue, pos="209,104", width="2.42", height=“0.50"];! 4 [label="(0.31μ) sql/LOGGER::LOCK_logger - read_lockn", style=filled, color=orchid, pos="209,147", width="4.22", height="0.50"];! 5 [label="(0.08μ) sql/LOG::LOCK_logn", style=filled, color=lightskyblue, pos="209,190", width="2.64", height="0.50"];! 6 [label="(12.97μ) wait/io/file/sql/query_log - write 49 bytesn/Users/mark/mysql/lp-mysql-trunk/mysql-test/var/mysqld.1/ mysqld.logn", style=filled, color=red, shape=box, pos="209,235", width="5.78", height="0.56"];! 7 [label="(176.14μ) sql/selectnselect @@version_comment limit 1nerrors: 0nwarnings: 0nlock time: 0.00μnrows affected: 0nrows sent:! 209,18", width="3.19", height="0.50"];mp disk tables: 0nselect scan: 0nselect full join: :! 2 [label="(0.18μ) sql/THD::LOCK_thd_datan", style=filled, color=lightskyblue, pos="209,61", width="3.06", height="0.50"];! 3 [label="(0.24μ) sql/hash_filo::lockn", style=filled, color=lightskyblue, pos="209,104", width="2.42", height="0.50"];! 4 [label="(0.31μ) sql/LOGGER::LOCK_logger - read_lockn", style=filled, color=orchid, pos="209,147", width="4.22", height="0.50"];! 5 [label="(0.08μ) sql/LOG::LOCK_logn", style=filled, color=lightskyblue, pos="209,190", width="2.64", height="0.50"];! ……!
  • 158.
    Copyright © 2014,Oracle and/or its affiliates. All rights reserved.!158 Tracing Statement Output
  • 159.
    Copyright © 2014,Oracle and/or its affiliates. All rights reserved.!159 MySQL SYS Procedures - P_S Setup Helpers ▪ ps_setup_show_disabled() / ps_setup_show_enabled() ▪ ps_setup_disable_thread() / ps_setup_enable_thread() ▪ ps_setup_disable_background_threads() / ps_setup_enable_background_threads() ▪ ps_setup_disable_instrument() / ps_setup_enable_instrument() ▪ ps_setup_disable_consumer() / ps_setup_enable_consumer() ▪ ps_setup_save() / ps_setup_reload_saved() ▪ ps_setup_reset_to_default() ▪ ps_truncate_all_tables()
  • 160.
    Copyright © 2014,Oracle and/or its affiliates. All rights reserved.!160 Things still to come
  • 161.
    Copyright © 2014,Oracle and/or its affiliates. All rights reserved.!161 Status / Variable Instrumentation ▪ Deprecate I_S.[GLOBAL|SESSION]_[STATUS|VARIABLES] ▪ Replace with tables that show true state / aggregates ▪ Per thread, user, host, account ▪ See session statistics or configuration individually ▪ Improve SHOW commands to only show appropriate variables ▪ SHOW SESSION STATUS to only show session specific items ▪ Backwards compatibility switch available ▪ Less internal mutex contention for polling status
  • 162.
    Copyright © 2014,Oracle and/or its affiliates. All rights reserved.!162 Further Replication Statistics ▪ Redesigned lag monitoring ▪ Consistently check lag across a replication chain ▪ Further statistics on load of the replication threads ▪ Queue lengths ▪ Event counting ▪ Busy times
  • 163.
    Copyright © 2014,Oracle and/or its affiliates. All rights reserved.!163 Stage Progress Tracking ▪ View the progress of longer stages of execution ▪ Extends stage tables with “estimate” and “completed” columns ▪ Bounded (“estimated”) or unbounded (only “completed” filled in) ▪ Units depend on stage ▪ stage/sql/copy to tmp table - 130 (rows) completed
  • 164.
    Copyright © 2014,Oracle and/or its affiliates. All rights reserved.!164 Continued focus … ▪ On performance! ▪ On filling missing instrumentation points! ▪ On consolidating instrumentation within Performance schema!
  • 165.
    Copyright © 2014,Oracle and/or its affiliates. All rights reserved.!165 The preceding is intended to outline our general product direction. It is intended for information purposes only, and may not be incorporated into any contract. It is not a commitment to deliver any material, code, or functionality, and should not be relied upon in making purchasing decisions. The development, release, and timing of any features or functionality described for Oracle’s products remains at the sole discretion of Oracle.
  • 166.
    Copyright © 2014,Oracle and/or its affiliates. All rights reserved. Insert Information Protection Policy Classification from Slide 12!166
  • 167.
    Copyright © 2014,Oracle and/or its affiliates. All rights reserved. Insert Information Protection Policy Classification from Slide 12!167