6
Mục lục
Chƣơng 1. TỔNG QUAN VỀ CƠ SỞ KHOA HỌC MÔI TRƢỜNG.................................8
1.1.........................................................................................................Các khái niệm cơ bản 8
1.2.Hệ sinh thái....................................................................................................................12
1.2.1. Khái niệm, Cấu trúc và cơ chế hoạt động của hệ sinh thái.....................................12
1.2.2. Ảnh hưởng của các nhân tố sinh thái lên con người ...............................................14
1.2.3 Hệ sinh thái đô thị và xu hướng tiếp cận hiện đại....................................................16
1.3. Ô nhiễm môi trƣờng không khí ..................................................................................19
1.3.1 Khái niệm, phân loại ô nhiễm môi trường khí..........................................................19
1.3.2. Các chỉ tiêu đánh giá chất lượng môi trường khí....................................................19
1.3.3. Các nguồn phát thải và thông số ô nhiễm không khí trong xây dựng:....................21
1.3.4 Tác động của các chất ô nhiễm không khí đến sức khỏe con người.........................22
1.3.5 Quy chuẩn kỹ thuật quốc gia về khí thải(trình chiếu slide files QCVN)...................24
1.4 Ô nhiễm tiếng ồn ...........................................................................................................24
1.4.1 Khái niệm và phân loại ô nhiễm tiếng ồn...............................................................24
1.4.2 Nguồn phát sinh và thông số ô nhiễm ....................................................................24
1.4.3 Tác hại của ô nhiễm tiếng ồn đến sức khỏe cộng cồng .........................................26
1.5 Ô nhiễm môi trƣờng nƣớc............................................................................................28
1.6 Pháp luật và chính sách bảo vệ môi trƣờng................................................................33
Chƣơng 2: BẢO VỆ MÔI TRƢỜNG TRONG TRIỂN KHAI DỰ ÁN XÂY DỰNG
CÔNG TRÌNH........................................................................................................................34
2.1. Ô nhiễm môi trƣờng trong triển khai dự án xây dựng công trình..........................34
2.2. Ô nhiễm môi trƣờng ở các giai đoạn triển khai dự án XD công trình – các biện
pháp chống ô nhiễm. ...........................................................................................................35
2.3. Các giải pháp chống ô nhiễm bảo vệ môi trƣờng trong thiết kế kỹ thuật và tổ
chức thi công........................................................................................................................45
2.3.1. Chống ô nhiễm bảo vệ môi trường trong thiết kế kỹ thuật thi công.....................45
2.3.2. Chống ô nhiễm bảo vệ môi trường trong thiết kế tổ chức thi công......................46
Chƣơng 3: ĐÁNH GIÁ TÁC ĐỘNG MÔI TRƢỜNG CÁC CÔNG TRÌNH VÀ DỰ ÁN
XÂY DỰNG.............................................................................................................................49
3.1. Khái niệm tác động môi trƣờng..................................................................................49
3.1.1. Khái niệm................................................................................................................49
3.1.2. Phân loại tác động môi trường ..............................................................................49
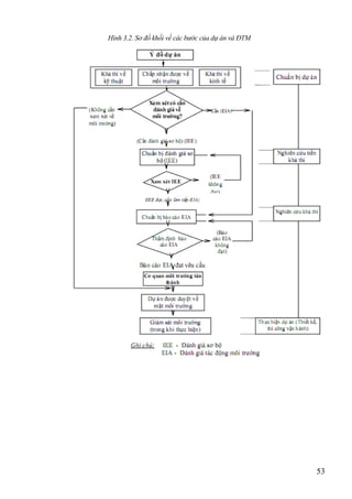
3.1.3. Đánh giá tác động môi trường (ĐTM)...................................................................50
3.2. Các phƣơng pháp ĐTM...............................................................................................54
3.2.1. Phương pháp chập bản đồ:....................................................................................54
3.2.2. Phương pháp lập bảng liệt kê (Check list): ...........................................................54
3.2.3. Phương pháp ma trận (Matrix): ............................................................................55
3.2.4. Phương pháp mạng lưới (Networks):....................................................................55
3.2.5. Phương pháp đánh giá nhanh (rapid Assessment):..............................................55
3.2.6. Phương pháp mô hình hóa (Modeling):................................................................55
3.2.7. Phương pháp sử dụng chỉ thị và chỉ số môi trường: ............................................56
3.2.8. Phương pháp viễn thám và GIS: ...........................................................................57
7
3.2.9. Phương pháp so sánh:............................................................................................57
3.2.10. Phương pháp chuyên gia: ....................................................................................57
3.2.11. Phương pháp tham vấn cộng đồng......................................................................57
3.3. Căn cứ pháp lý và kỹ thuật liên quan đến ĐTM ở Việt Nam ..................................57
3.3.1. Căn cứ pháp lý........................................................................................................57
3.3.2. Các tiêu chuẩn, quy chuẩn kỹ thuật quốc gia về môi trường...............................58
8
Chƣơng 1. TỔNG QUAN VỀ CƠ SỞ KHOA HỌC MÔI TRƢỜNG
1.1.Các khái niệm cơ bản
1.1.1 Giải thích một số thuật ngữ
- Môi trƣờng: là hệ thống các yếu tố vật chất tự nhiên và nhân tạo có tác động đối với
sự tồn tại của con người và sinh vật (Luật Bảo vệ môi trường 2014)
- Môi trƣờng tự nhiên bao gồm các nhân tố thiên nhiên như vật lý, hoá học, sinh học,
tồn tại ngoài ý muốn của con người, nhưng cũng ít nhiều chịu tác động của con người.
- Môi trƣờng xã hội là tổng thể các quan hệ giữa người với người. Đó là những luật lệ,
thể chế, cam kết, quy định, ước định... ở các cấp khác.Môi trường xã hội định hướng
hoạt động của con người theo một khuôn khổ nhất định, tạo nên sức mạnh tập thể thuận
lợi cho sự phát triển, làm cho cuộc sống của con người khác với các sinh vật khác.
- Khoa häc m«i tr-êng (KHMT) lµ ngµnh khoa häc nghiªn cøu mèi quan hÖ vµ t-¬ng
t¸c qua l¹i gi÷a con ng-êi víi con ng-êi, gi÷a con ng-êi víi thÕ giíi sinh vËt vµ MT vËt
lý xung quanh nh»m môc ®Ých BVMT sèng cña con ng-êi trªn T§.-
- Ô nhiễm môi trƣờng: là sự biến đổi các thành phần môi trường, gây ảnh hưởng xấu
đến con người, sinh vật và hệ sinh thái.
- Chỉ thị môi trƣờng: là một hoặc một tập hợp các thông số môi trường (tác nhân vật
lý, hoá học, sinh học...) chỉ ra đặc trưng nào đó của môi trường.
- Quan trắc môi trƣờng: là quá trình theo dõi có hệ thống về môi trường, các yếu tố
tác động lên môi trường nhằm cung cấp thông tin phục vụ đánh giá hiện trạng, diễn
biến chất lượng môi trường và các tác động xấu đối với môi trường.
- Đánh giá tác động môi trƣờng:
- Quy hoạch bảo vệ môi trƣờng:
- Quy hoạch xây dựng vùng: là việc tổ chức hệ thống điểm dân cư, hệ thống công
trình hạ tầng kỹ thuật, hạ tầng xã hội trong địa giới hành chính của một tỉnh hoặc liên
tỉnh.
- Quy hoạch chung xây dựng đô thị: là việc tổ chức không gian đô thị , các công trình
hạ tầng kỹ thuật, hạ tầng xã hội đô thị phù hợp với quy hoạch tổng thể phát triển kinh tế
xã hội, quy hoạch phát triển ngành, bảo đảm quốc phòng, an ninh của từng vùng và của
quốc gia.
- Quy hoạch chi tiết xây dựng đô thị: là cụ thể hoá nội dung của quy hoạch chung xây
dựng đô thị, là cơ sở pháp lý để quản lý xây dựng công trình, cung cấp thông tin, cấp
giấy phép xây dựng công trình, giao đất, cho thuê đất để triển khai các dự án đầu tư.
- Quy hoạch xây dựng điểm dân cƣ nông thôn: là tổ chức không gian, hệ thống công
trình hạ tầng kỹ thuật, hạ tầng xã hội của điểm dân cư nông thôn.
9
- Hệ thống công trình hạ tầng kỹ thuật: bao gồm hệ thống giao thông, thông tin liên
lạc, cung cấp năng lượng, chiếu sáng công cộng, cấp nước, thoát nước, xử lý chất thải
và các công trình khác.
- Tiêu chuẩn/quy chuẩn môi trƣờng: là những chuẩn mức, giới hạn cho phép, được
quy định dùng làm căn cứ để quản lý môi trường
- Sức chịu tải của môi trƣờng là giới hạn cho phép mà môi trường có thể tiếp nhận và
hấp thụ các chất gây ô nhiễm.
- Thông tin về môi trƣờng bao gồm số liệu, dữ liệu về các thành phần môi trường, về
trữ lượng, giá trị sinh thái, giá trị kinh tế của các nguồn tài nguyên thiên nhiên; về các
tác động đối với môi trường; về chất thải; về mức độ môi trường bị ô nhiễm, suy thoái
và thông tin về các vấn đề môi trường khác.
- Sự cố môi trƣờng: là tai biến hoặc rủi ro xảy ra trong quá trình hoạt động của con
người hoặc biến đổi thất thường của tự nhiên, gây ô nhiễm, suy thoái hoặc biến đổi môi
trường nghiêm trọng.
- Suy thoái môi trƣờng: là sự suy giảm về chất lượng và số lượng các thành phần môi
trường, gây ảnh hưởng xấu đối với con người, sinh vật và hệ sinh thái.
- Thảm họa môi trƣờng:
- Chất thải là vật chất ở thể rắn, lỏng hoặc khí được thải ra từ sản xuất, kinh doanh,
dịch vụ, sinh hoạt hoặc hoạt động khác.
- Chất thải nguy hại là chất thải có chứa một trong các yếu tố: độc hại, phóng xạ, dễ
cháy, dễ nổ, dễ gây ăn mòn, dễ lây nhiễm, gây ngộ độc cho người hoặc động vật hoặc
đặc tính nguy hại khác.
- Quản lý chất thải là hoạt động phân loại, thu gom, lưu giữ, vận chuyển, giảm thiểu,
tái sử dụng, tái chế, xử lý, tiêu huỷ, thải loại chất thải.
- Đa dạng sinh học: là sự phong phú về nguồn gen, loài sinh vật và hệ sinh thái.
- An toàn sinh học: theo Nghị định thư Cartagena về An toàn sinh học thuộc Công ước
Đa dạng sinh học, khái niệm này chỉ sự bảo vệ tính toàn vẹn sinh học. Đối tượng của
các chiến lược an toàn sinh học bao gồm biện pháp bảo vệ môi trường sinh thái và sức
khỏe con người bao gồm :- Đảm bảo an toàn trong việc di chuyển sinh vật giữa các
vùng sinh thái.- Hạn chế nguy cơ, tác hại có thể sảy ra do virus hoặc sinh vật biến đổi
di truyền, prion (hội chứng xốp não - bệnh bò điên), hạn chế nguy cơ nhiễm khuẩn
trong thực phẩm - Đảm bảo an toàn trong sử dụng các mô hay cơ quan có nguồn gốc
sinh vật, sản phẩm trong liệu pháp di truyền, các loại virus, đảm bảo an toàn phòng thí
nghiệm - Theo dõi nồng độ của nitrate trong nước, hóa chất thuộc nhóm
polychlorinated biphenyl (các PCB ảnh hưởng đến sinh sản).- khả năng và biện pháp
phòng chống vi sinh vật gây hại (nếu có) trong vũ trụ được gọi là an toàn sinh học mức
độ 5
10
- Biến đổi khí hậu: Sự thay đổi của khí hậu (định nghĩa của Công ước khí hậu) được
quy trực tiếp hay gián tiếp là do hoạt động của con người làm thay đổi thành phần của
khí quyển toàn cầu và đóng góp thêm vào sự biến động khí hậu tự nhiên trong các thời
gian có thể so sánh được. Biến đổi khí hậu xác định sự khác biệt giữa các giá trị trung
bình dài hạn của một tham số hay thống kê khí hậu. Trong đó, trung bình được thực
hiện trong một khoảng thời gian xác định, thường là vài thập kỷ
- Phát triển bền vững: là phát triển đáp ứng được nhu cầu của thế hệ hiện tại mà
không làm tổn hại đến khả năng đáp ứng nhu cầu đó của các thế hệ tương lai trên cơ sở
kết hợp chặt chẽ, hài hoà giữa tăng trưởng kinh tế, bảo đảm tiến bộ xã hội và bảo vệ
môi trường
1.1.2 Các chức năng cơ bản của môi trƣờng
* Nơi sinh sống của con người và các sinh vật khác .
* Cung cấp nguyên liệu cho các hoạt động kinh tế; cung cấp các tiện ích cho mỗi cá nhân;
cung cấp các dịch vụ cho cuộc sống.
* Tiếp nhận các loại chất thải. Chức năng này chứng tỏ khả năng của môi trường trong việc
vận chuyển, pha loãng, đồng hóa và phân hủy giảm độc tính của chất thải .
* Là nơi lưu trữ và cung cấp thông tin.
* Cung cấp các chỉ thị không gian và tạm thời mang tính chất báo động sớm các nguy hiểm
đối với con người và sinh vật sống trên trái đất như các phản ứng sinh lý của cơ thể sống
trước khi xẩy ra các hiện tượng thiên nhiên đặc biệt như bão, động đất, v.v.
* Lưu trữ và cung cấp cho con người sự đa dạng sinh học.
1.1.3 Phƣơng pháp và nhiệm vụ nghiên cứu Khoa học môi trƣờng
Phương pháp nghiên cứu Khoa học môi trường
Việc khai thác quá mức không gian và các dạng tài nguyên thiên nhiên có thể làm cho chất
lượng MT mất đi khả năng tự phục hồi, tăng tần suất suy thoái và thảm họa MT.
Thùc tÕ cho thÊy, hÇu hÕt c¸c vÊn ®Ò MT lµ rÊt phøc t¹p vµ kh«ng chØ gi¶i quyÕt ®¬n thuÇn
b»ng c¸c khoa häc, c«ng nghÖ riªng rÏ, sö dông vµ phèi hîp th«ng tin tõ nhiÒu lÜnh vùc: sinh
häc, ho¸ häc, ®Þa chÊt, thæ nh-ìng, vËt lý, kinh tÕ, x· héi häc, khoa häc qu¶n lý vµ chÝnh
trÞ,..®Ó tËp trung vµo c¸c nhiÖm vô sau:
- Nghiªn cøu ®Æc ®iÓm cña c¸c thµnh phÇn MT (tù nhiªn hoÆc nh©n t¹o) cã ¶nh h-ëng hoÆc
chÞu ¶nh h-ëng bëi con ng-êi, n-íc, kh«ng khÝ, ®Êt, sinh vËt, hÖ sinh th¸i (HST), khu c«ng
nghiÖp, ®« thÞ, n«ng th«n.
- Nghiªn cøu c«ng nghÖ, kü thuËt xö lý « nhiÔm môi trường, suy thoái môi trường và
phòng chống tai biến, thảm họa môi trường
11
- Nghiªn cøu tæng hîp c¸c biÖn ph¸p qu¶n lý vÒ khoa häc kinh tÕ, luËt ph¸p, x· héi
nh»m BVMT vµ ph¸t triÓn bÒn v÷ng (PTBV).
- Nghiªn cøu vÒ ph-¬ng ph¸p nh- m« h×nh ho¸, ph©n tÝch ho¸ häc,vËt lý, sinh häc phôc
vô cho 3 néi dung trªn.
1.1.4 Đặc điểm cơ bản của các vấn đề môi trƣờng
Ngoại ứng: Các vấn đề môi trường có thể được xem xét như là các vấn đề của "ngoại
ứng", nghĩa là các hiệu ứng không được đề cập tới trên thị trường giao dịch. Ngoại ứng
được xem là các hàng hóa không có chủ sở hữu xác định.
Các hiệu ứng khuếch tán: Khoảng cách lớn thường tách các ảnh hưởng khỏi nguồn
của nó. Ta có thể đưa ra nhiều ví dụ khác liên quan đến một dòng sông, một lưu vực.
Tính chất bất bình đẳng : Mặc dù ô nhiễm thường phân tán, song lợi nhuận và lợi ích
thì lại tập trung. Sự không công bằng xuất hiện giữa những người tìm cách khai thác tài
nguyên môi trường như là một loại hàng hóa công cộng và người phải trả giá (thường là
những người nghèo).
Trễ thời gian: Các nhà quy hoạch thường chú ý tới các khoảng thời gian trung bình và
dài hạn trong tương lai; mà khoảng thời gian đó có thể không đủ với một số vấn đề môi
trường. Chu kỳ sinh học thường dài hơn so với thời gian quy hoạch là 10-20 năm, các
hiệu ứng về sức khỏe thường kéo dài một thế hệ hay hơn, chu kỳ địa chất tính theo triệu
năm.Điều này khiến cho việc nghiên cứu mối quan hệ nguyên nhân-hiệu ứng gặp khó
khăn.
Tăng trƣởng lũy thừa: Sự hiểu biết không đầy đủ về quy luật "tăng trưởng theo hàm
số mũ" là một vấn đề môi trường. Trái đất của chúng ta với 5 tỉ người có thể đã đầy
một nửa; còn quá ít thời gian để xoay xở. Vấn đề là phải biết tạo ra những hành động
tập thể và có tính chất phòng ngừa cao.
Hiệu ứng tích lũy: Tập trung sự chú ý chủ yếu vào những dự án hay các hiệu ứng đơn
lẻ có thể sẽ bỏ qua các ảnh hưởng tăng dần mạng tính tích luỹ đối với môi trường. Môi
trường đô thị ngày càng bị suy thoái do con người có xu hướng thích nghi với những sự
thay đổi nhỏ dần dần và phân tán.
Hiệu ứng "cộng hƣởng" là hiệu ứng khi hai hoặc nhiều hơn tác nhân gây nên những
ảnh hưởng lớn hơn so với ảnh hưởng của từng tác nhân riêng biệt cộng lại. Ví dụ SO2
và NOx riêng biệt thì ít nguy hiểm nhưng khi có năng lượng quang hóa từ mặt trời và
hơi ẩm trong không khí thì chúng tạo thành "sương mù" và mức độ nguy hiểm của
chúng tăng lên rất nhiều.
Tiếp cận vấn đề môi trƣờng theo giai đoạn : Các hệ thống môi trường hoạt động phụ
thuộc một cách phức tạp, cho dù chúng ta nhận thức nó và giải quyết nó thế nào. Vì vậy
càng phức tạp thì càng cần phải mềm dẻo; khả năng thích ứng càng cần phải cao hơn.
12
Tính địa phƣơng: Sự khác biệt giữa các vấn đề môi trường ở Việt Nam và các vấn đề
môi trường của các nước khác trên thế giới phải được thể hiện thông qua các giải pháp
có tính địa phương (bản địa)
Hình 1.1. Mối quan hệ giữa môi trường với hệ thống kinh tế
Hoạt động phát triển luôn luôn dựa trên nền tảng môi trường, gắn chặt với việc khai thác các
dạng tài nguyên thiên nhiên từ môi trường và đổ thải các dạng chất thải khác nhau vào môi
trường.Sự phát triển mạnh mẽ trong vài thế kỷ qua nhằm đáp ứng nhu cầu to lớn của con
người do sự bùng nổ dân số đã làm cho nguồn tài nguyên thiên nhiên hữu hạn của trái đất bị
suy giảm một cách nhanh chóng, môi trường bị ô nhiễm, gây ra những xáo trộn lớn không
mong muốn trong cân bằng sinh thái, sinh quyển và làm ảnh hưởng đến thể chất, tinh thần
của con người (IUCN, UNEP & WWF, 1993).
1.2.Hệ sinh thái
1.2.1. Khái niệm, Cấu trúc và cơ chế hoạt động của hệ sinh thái
Khái niệm hệ sinh thái được A.G. Tansley đưa ra lần đầu tiên vào năm 1935:”Hệ sinh thái là
hệ gồm các quần xã sinh vật và ngoại cảnh của chúng, trong đó có cả con người” .Ao là một
ví dụ điển hình về một hệ sinh thái đơn giản. Các thành phần cơ bản của hệ sinh thái ao nhỏ
bao gồm: Các chất vô sinh (các thành phần hữu cơ và vô cơ như nước, CO2, ôxy cùng với
các chất dinh dưỡng khác như canxi, muối khoáng); Sinh vật sản xuất: (a) thực vật lớn có rễ
bám hoặc sống nổi, chủ yếu là đối với các ao cạn; (b) thực vật sống trôi nổi (thường là tảo);
Sinh vật tiêu thụ (nhiều loài động vật phù du ăn các thực vật phù du, có nhiều loài ăn cỏ,
tương tự, có nhiều loài động vật ăn côn trùng, động vật ăn thịt, động vật ăn mùn bã); Sinh vật
phân hủy (vi khuẩn và nấm).
M«i tr-êng
M«i tr-êng
C¸c nhµ s¶n xuÊt
(C«ng ty, chÝnh phñ)
C¸c nhµ tiªu thô
(Gia ®×nh, chÝnh phñ)
Søc lao ®éng, ®Êt ®ai,
vèn
Tr¶ l-¬ng, thuª nh©n
c«ng, gi¸m s¸t
Hµng hãa vµ dÞch vô
ChÊt tån d-
§Çu vµo ChÊt tån d-
Tr¶ tiÒn
13
Một khía cạnh quan trọng khác là các hệ sinh thái có thể có kích thước bất kỳ, Mọi cấp hệ
sinh thái đều là các hệ thống mở. Tuy nhiên, các hệ sinh thái đều có những đặc điểm cơ bản
về cấu trúc và chức năng; đều có các thành phần vô sinh (abiotic), hữu sinh (biotic); giữa
chúng có sự trao đổi vật chất, năng lượng và thông tin.
Các khu vực được hình thành trên cơ sở các ranh giới tự nhiên đó được gọi là vùng sinh học.
Đó là một phần của bề mặt trái đất, mà biên giới của nó được quy định bằng các đặc điểm tự
nhiên hơn là do con người quy định; phân biệt với các vùng khác bằng các đặc điểm của hệ
thực vật, động vật, nước, khí hậu, đất, địa mạo và sự định cư cũng như văn hóa của con
người." (Clair Reiniger, 1996).
Quần thể là một nhóm cá thể của một loài, khác nhau về kích thước, lứa tuổi và giới tính.
Các cá thể này phân bố trong vùng phân bố của loài; chúng tự giao phối với nhau để tạo nên
những cá thể mới.
Quần xã là tập hợp nhiều quần thể sinh vật cùng tồn tại trong một không gian nhất định.
Chuỗi thức ăn lưới thức ăn. Nhiều dạng tổ chức thức ăn được gọi là chuỗi thức ăn. Các sinh
vật chiếm cứ mức thấp nhất trong chuỗi thức ăn được nuôi dưỡng từ các thành phần không
sống trong hệ sinh thái. Trong các kiểu hệ sinh thái khác nhau, quan hệ dinh dưỡng Do đó
các chuỗi thức ăn liên kết chéo nhau, hợp thành mạng lưới thức ăn.
Nơi sống. Nơi sống là khoảng không gian có sinh vật chiếm cứ. Mỗi loài đều cần có nơi cư
trú mà tại đó có khả năng đáp ứng đầy đủ nhu cầu về thức ăn, không gian sống và các yếu tố
đảm bảo cho sự sinh tồn.
Ổ sinh thái. Whittaker, Lewin và Root (1973) đã chỉ ra rằng thuật ngữ “ổ sinh thái" được sử
dụng cho một trong các nghĩa sau: thứ nhất đó là vai trò của một loài trong một quần xã
(khái niệm liên quan đến chức năng); hai là chỉ quan hệ trong sự phân bố của một loài nào đó
trong môi trường hay quần xã (khái niệm theo sinh cảnh); hoặc là sự kết hợp của cả hai quan
niệm này. Bằng cách đó, hệ sinh thái có xu hướng tương đối ổn định về số lượng quần thể
các loài và tương đối ổn định về mạng lưới thức ăn.
Bậc dinh dưỡng và tháp sinh thái. Bậc dinh dưỡng bao gồm những mắt xích thức ăn thuộc
một nhóm sắp xếp theo các thành phần của chuỗi thức ăn như sinh vật sản xuất, sinh vật tiêu
thụ cấp 1, sinh vật tiêu thụ cấp 2 v.v...
Khái niệm bậc dinh dưỡng cho ta giới hạn để mô tả và phân tích các hệ sinh thái với bất kỳ
kiểu dạng hay quy mô nào mà trong đó bao gồm các loài khác nhau nhưng đều dựa trên cấu
trúc quan hệ hữu hiệu. Elton (1927) nhận xét rằng "các động vật ở các bậc dưới của chuỗi
thức ăn thì tương đối phong phú, trong khi đó các loài ở cuối thường tương đối ít về số lượng
và có sự giảm liên tục giữa hai bậc dinh dưỡng liền kề". Khi phân tích số lượng cá thể hay
sinh khối hoặc năng lượng theo các bậc dinh dưỡng từ thấp lên cao thì thấy bao giờ chúng
cũng sắp xếp theo dạng hình tháp. Có ba loại tháp sinh thái : tháp số lượng, tháp sinh khối và
tháp năng lượng.
Sự vận chuyển của vật chất và năng lượng tuân theo những quy luật thống nhất của tự nhiên.
14
Các chất dinh dưỡng bao gồm các chất vô cơ và hữu cơ cấu tạo từ các nguyên tố cơ bản như
C, N, P và nước di chuyển một cách tuần hoàn qua rất nhiều giai đoạn khác nhau thông qua
nhiều quá trình biến đổi lý, hóa, sinh phức tạp - thường được gọi là chu trình sinh - địa - hóa.
Năng lượng đảm bảo cho việc sử dụng trong các hệ sinh thái biểu thị ở các dạng và trạng thái
khác nhau: năng lượng bức xạ; năng lượng hóa học; năng lượng nhiệt và động năng.
Năng suất là lượng vật chất mà sinh vật có thể lấy từ các thành phần không sống để sử dụng
và tạo ra sinh khối; là một trong những đặc trưng quan trọng nhất của hệ sinh thái dưới cách
nhìn nhận về khai thác và quản lý, có thể dùng để so sánh các hệ sinh thái khác nhau cũng
như phát hiện các nhân tố giới hạn.
Diễn thế sinh thái và cân bằng hệ sinh thái
Sự thay đổi liên tiếp các đặc điểm trong một quần xã gọi là diễn thế sinh thái, hoặc diễn thế
sinh thái là sự thay đổi không ngừng của các quần thể tự nhiên trong quần xã
1.2.2. Ảnh hưởng của các nhân tố sinh thái lên con người
1.2.2.1. Nhu cầu về dinh dƣỡng của con ngƣời
Chúng ta cần ăn đủ lượng và chất để hoạt động bình thường gọi là khẩu phần với đủ lượng
tinh bột đường, chất đạm, chất béo, vitamin và chất khoáng. Cơ thể người có thể tổng hợp
các phân tử cho cơ thể, nhưng có những chất mà cơ thể không thể tổng hợp được, gọi là chất
thiết yếu (essential nutrients). Chúng bao gồm các acid amin thiết yếu, acid béo thiết yếu,
vitamin và muối khoáng.
1.2.2.2. Các độc tố tự nhiên trong thức ăn
Trong thức ăn có thể có các chất độc tự nhiên hay nhân tạo. ở đây cần nhắc lại rằng một chất
độc rất khó định nghĩa vì tất cả đều tùy thuộc vào liều lượng của nó.
a. Độc tố tự nhiên trong thức ăn
Bảng 1.1. Các loại chất độc trong thức ăn
CHẤT ĐỘC TỰ NHIÊN
Sẵn có ( inherent) Thường có trong thức ăn và tác động khi người ăn đủ liều
như solanine trong khoai tây
Độc tố do điều kiện bất thường
của sinh vật dùng làm thức ăn
Như thịt vòm nhiễm chất độc thần kinh hay mật của các loại
ong hút mật hoa Rhododendron hay Azalea
Người tiêu dùng mẫn cảm bất
thường
Dị ứng với thực phẩm đặc biệt dị ứng với vài loại hải sản
Nhiễm độc bởi vi khuẩn gây
bệnh
Bệnh cấp tính, thường là bệnh đường ruột như độc tô útiết
bởi Staphyllococcus aureus hay Clotridium botulinum
15
Độc tố nấm Thức ăn bị mốc và hư như aflatoxin B1 từ Aspergillus flavus
là chất gây ung thư gan
Chất gây đột biến và ung thư Do cách nướng, nhúng mỡ, hay chiên thịt và cá
NHIỄM ĐỘC HÓA HỌC
Chất phụ gia không muốn có
Hóa chất dùng trong nông
nghiệp và chăn nuôi
Như thuốc trừ nấm trên ngũ cốc, thuốc trừ sâu trên rau trái,
kháng sinh và kích thích tố cho động vật
Ô nhiễm môi trường Như thủy ngân hữu cơ, cadmium, chì, nhôm, PCB, rò rỉ
phóng xạ có thể ảnh hưởng một nấc nào đó của chuỗi thức ăn
Chất phụ gia thực phẩm
Chất bảo quản, chất tạo bọt,
mùi, màu
Vài chất đã được sử dụng hàng thế kỷ nay; nhiều chất có
nguồn gốc tự nhiên và dùng với lượng nhỏ; đa số đã được
thử nghiệm kỹ
(theo Walker, 1993)
b. Độc tố nhân tạo trong thức ăn
Chúng có tác động dược học cấp tính hay mãn tính, có trong thực vật như cơ chế tự vệ chống
lại các động vật ăn chúng. Còn động vật cũng có các phản ứng sinh hóa và các đáp ứng tế
bào nhằm đối phó với chất độc hoặc vô hiệu hóa một phần ảnh hưởng có hại. Trong nhiều
trường hợp, các độc tố trong thức ăn có thể gây ngộ độc ở mức độ nghiêm trọng khác nhau,
đôi khi dẫn tới tử vong.
Bảng 1.2. Các độc tố tự nhiên trong thức ăn và tác động lên người
NGUỒN GỐC HOẠT CHẤT TÁC ĐỘNG
Chuối và vài trái
cây khác
5-Hydroytriptamin;
adrenalin; noradrenalin
Ảnh hưởng lên hệ thần kinh trung ương và
ngọai biên
Vài loại phô-mai Tyramin Tăng huyết áp, tănh họạt động của chất ức
chế men monoamine oxidase
Vòm Do ăn Gonyaulus, động vật
đơn bào là thức ăn cuả vòm
Ngứa, tê, yếu cơ, tê liệt hô hấp
Hột thiên tuế Methylazoxymethanol
(cycasin)
Hại gan, ung thư
Vài loại cá thịt và
phômai
Nitrosamines Ung thư
16
Dầu mù tạt Sanguinines Phù thủng
Trái đậu Haemagglutinins Hại hồng cầu và tế bào ruột
Vài loại đậu Vicin
b- Aminopropionitrile
b- N- Oxalyl- amino- L-
alnin
Haemolytic anaemia (Favism)
Đi đôi với sự thành lập collagen
Tác dụng độc với hệ thần kinh, lathysism
Trái ackee
(Blighia sapida)
a- Amino- b- methylene Nôn mửa, Hypoglycaenia
Hột bắp cải và
vài cây họ cải
khác
Glucosinolates, thiocyanate Lớn tuyến giáp trạng vì glucosinolates cần
sự tạo thyroxin, thiocyanate giảm sự tập
trung iod trong tuyến giáp trạng
Khoai tây xanh Solanie, các sapotoxines
khác
Rối loại đường ruột
Nhiều loại cá Thay đổi, do vài cơ quan
hay vào các mùa khác nhau
Chủ yếu độc cho hệ thần kinh
Nhiều loại nấm Độc tố nấm Chủ yếu độc cho hệ thần kinh và gan
(Theo Walker, 1993)
1.2.3 Hệ sinh thái đô thị và xu hướng tiếp cận hiện đại
Hệ sinh thái đô thị Là một tổng thể tích hợp bao gồm 3 phân hệ: tự nhiên, kinh tế xã hội, kỹ
thuật công nghệ
17
Đô thị sinh thái
Năm 1975, Richard Register đã sáng lập ra tổ chức “Sinh thái đô thị - Urban Ecology” tại
Berkeley, California và hoạt động phi lợi nhuận với mục đích chính là tái cơ cấu lại quy
hoạch đô thị cho phù hợp với tự nhiên. Hội nghị Quốc tế lần thứ nhất về đô thị sinh thái được
tổ chức vào năm 1990 tại Berkeley thu hút được hơn 700 đại biểu từ khắp nơi trên thế giới
thảo luận về vấn đề đô thị và đưa ra một mô hình thành phố được xây dựng theo quan điểm
sinh thái. Sau hơn 20 năm hoạt động, tổ chức Urban Ecology đã đưa ra 10 nguyên tắc cơ bản
để có thể tiến tới một đô thị sinh thái:
 Chú ý xem xét đến quyền sử dụng đất tại các điểm nút giao thông nhằm có được thoả
thuận với lợi ích chung cho cả cộng đồng.
 Phân cấp mức ưu tiên giao thông đối với người đi bộ, xe đạp hay ô tô đồng thời quy định
rõ khu vực hoạt động nhất định với mỗi loại hình giao thông.
 Khôi phục lại hiện trạng môi trường đô thị dặc biệt tại các con kênh, rạch chảy qua thành
phố và nhất là các vùng đất ngập nước.
 Thiết kế và áp dụng mô hình ngôi nhà sao cho vừa tao nhã, tiện lợi, kinh tế nhưng vẫn
mang đậm bản sắc dân tộc.
 Đảm bảo công bằng xã hội, tạo cơ hội phát triển hơn cho người phụ nữ, người da màu và
những người khuyết tật.
 Hỗ trợ phát triển nông nghiệp bản địa, xúc tiến các dự án xanh hoá đô thị, phát triển các
hội làm vườn.
 Thúc đẩy tái sử dụng, khuyến khích áp dụng công nghệ mới đồng thời bảo tồn thiên
nhiên, giảm thiểu ô nhiễm và rác thải.
 Kêu gọi đầu tư vào các hoạt động xanh, hạn chế các hoạt động gây ô nhiễm và tạo ra chất
thải nguy hại.
 Thúc đẩy việc sử dụng năng lượng một cách tiết kiệm, tránh lãng phí.
 Tăng cường hiểu biết của mọi người về môi trường khu vực họ đang sống thông qua các
nhà hoạt động xã hội, các dự án nâng cao nhận thức về phát triển bền vững.
Đô thị hữu cơ
Nếu cao vấn đề hài hoà giữa con người và thiên nhiên là yếu tố đóng vai trò rất quan trọng.
với các chỉ tiêu như: i,việc xây dựng các ngôi nhà không giống nhau nhưng lại là một phần
của kiến trúc. ii, đường phố chủ yếu cho người đi bộ và mọi người đều có thể tiết kiệm thời
gian và công sức nhất.iii, yếu tố thiên nhiên không thể thiếu được trong quy hoạch đô thị. Hệ
thống đài phun nước, cây xanh phải được trồng trên các đường phố và trên các diện tích công
cộng, tái chế và tái sử dụng các chất thải. Sử dụng tài nguyên hợp lý và cần thiết phải sử
dụng một cách hợp lý diên tích đất khu vực ngoại thành và các khu lân cận nhằm giúp đỡ và
hạn chế sức ép lên đô thị.
18
Mô hình này thường thấy ở các lãnh địa trong quá khứ, tuy nhiên phần lớn tính chất của nó
đã bị thay đổi hay biến mất và chúng ta chỉ có thể đúc rút kinh nghiệm kết hợp với khoa học
kỹ thuật hiện đại để xây dựng một đô thị xanh trong tương lai trên nền tảng đô thị cữu cơ.
Điều kiện quan trọng chính là mối liên quan giữa thiên nhiên đối với đô thị và vai trò của
cộng đồng trong các công đoạn xây dựng lên đô thị xanh.Các quá trình tự nhiên bao gồm các
môi trường nước, đất, không khí cũng như động thực vật sống phải là một bộ phận cấu thành
nên đô thị, chúng là những giá trị phi thị trường mà nếu lạm dụng thì chúng ta sẽ phải trả giá.
Gần đây chúng ta đã và đang cố gắng cải tiến hệ thống thoát nước và tái sử dụng các chất
thải làm phân bón hữu cơ hay tìm ra mức tối thiểu về yêu cầu chất lượng không khí, tìm ra
khả năng tải hay khả năng chịu đựng của các con sông, các hồ hay các lưc vực mà đô thị xây
dựng trên đó.Bằng việc hiểu rõ hơn về hệ sinh thái bản địa con người có thể tác động vào đó
làm cho các đô thị trở lên hữu cơ hơn.
Mô hình thành phố kinh tế - sinh thái ECO2 Cities.
Thành phố kinh tế và sinh thái (Eco2) là một chương trình của Ngân hàng Thế giới nhằm hỗ
trợ các thành phố và vùng đô thị đạt được đồng thời tính bền vững về kinh tế và sinh thái cao
hơn, với mục tiêu tăng trưởng về xã hội và nâng cao sức khỏe con người. Chương trình cung
cấp cho các thành phố và vùng đô thị một khuôn khổ quy hoạch, quản lý và đầu tư vào các
hệ thống đô thị bền vững có tính tích hợp, đa chức năng và đem lại lợi ích trong dài hạn.
Khuôn khổ thành phố Eco2 được xây dựng với 4 nguyên tắc chính:
1. Nguyên tắc 1: Cách tiếp cận đô thị: tập trung vào sự cần thiết đảm bảo năng lực lãnh đạo,
sự ra quyết định của các thành phố và các định chế quy hoạch vùng, tăng cường các nguồn
lực sinh thái, văn hóa và lịch sử độc đáo của mỗi thành phố
2. Nguyên tắc 2: Cơ sở cho việc hợp tác và ra quyết định: tập trung vào kết hợp lợi ích của
đô thị hóa với thúc đẩy nguồn lực của các bên có liên quan. Giúp cho người ra quyết định
phát triển đô thị công bằng, toàn diện, trao quyền cho tất cả các bên liên quan.
3. Nguyên tắc 3: Cách tiếp cận một hệ thống: với cách nhìn nhận thành phố là một tổng thể,
nguyên tắc này tạo ra “thành phố có thể tái tạo nguồn lực và đa chức năng”. Các ngành phối
hợp với nhau trong phạm vi hành chính để vận hành thành phố hiệu quả.
4. Nguyên tắc 4: Một khuôn khổ đầu tư coi trọng tính bền vững và phục hồi: tập trung mở
rộng phạm vi và kéo dài khung thời gian trong đó các phương án, kế hoạch đầu tư được đánh
giá chi phí, lợi ích và rủi ro. Nguyên tắc này hỗ trợ các cách tiếp cận ra quyết định coi trọng
giá trị tự nhiên, văn hóa, xã hội.
Cách tiếp cận Thành phố Eco2 đang được triển khai ở khu vực Đông Á với 3 cấp tham gia:
1. Tăng cường tầm nhìn dài hạn các thành phố thông qua việc xây dựng thống nhất Bộ chỉ số
tổng thể của thành phố; Chiến lược quản lý thích ứng và điều chỉnh cho phù hợp giữa Kế
hoạch và Đầu tư.
19
2. Củng cố các hệ thống Lập quy hoạch: sẽ đưa ra khuôn khổ để củng cố thể chế (đào kỹ
năng và năng lực cho cán bộ), chuẩn bị khung thời gian và ngân sách cho: i)Dữ liệu (thu
thập,quản lý cơ sở dữ liệu); ii) Phương pháp và công cụ phân tích dữ liệu; iii) Ứng dụng
phân tích vào quá trình ra quyết định
3. Các chương trình và dự án xúc tác: cần tập trung đầu tư cho những chương trình có tiềm
năng tạo ra “Thời khắc thay đổi quan trọng” những can thiệp ở cấp này được phát triển dựa
trên đánh giá vĩ mô và hỗ trợ kỹ thuật trong chương trình. Trong đó ưu tiên đầu tư cho xây
dựng năng lực và Đầu tư và cở hạ tầng chiến lược.
Khi áp dụng khuôn khổ Eco2 vào cấp dự án thì mục đích phải tăng gấp đôi : i)nhằm đảm bảo
tất cả các Nguyên tắc của Eco2 được áp dụng cho dự án; ii)nhằm đảm bảo rằng dự án được
sử dụng như một điểm khởi đầu cho mục tiêu phát triển dài hạn và có hệ thống.
Định hƣớng Quy hoạch tổng thể phát triển đô thị Việt Nam đến năm 2030 tầm nhìn
2050
1.3. Ô nhiễm môi trƣờng không khí
1.3.1 Khái niệm, phân loại ô nhiễm môi trường khí
Khái niệm: Ô nhiễm không khí là sự có mặt một chất lạ hoặc một sự biến đổi quan trọng
trong thành phần không khí, làm cho không khí không sạch hoặc gây ra sự toả mùi, có mùi
khó chịu, giảm tầm nhìn xa (do bụi). Đối với môi trường không khí trong nhà cần phải kể
thêm các yếu tố vi khí hậu như nhiệt độ, độ ẩm, bức xạ, gió.
Phân loại theo sự hình thành chất ô nhiễm
- Chất ô nhiễm sơ cấp: là chất trực tiếp từ nguồn ô nhiễm thải vào không khí.
- Chất ô nhiễm thứ cấp : chất sau khi ra khỏi nguồn bị thay đổi cấu tạo hoá học do tác động
quang hoá hay hoá lý. Như khí ozon (O3), sunfuarơ (SO3), …
Một số phản ứng tạo thành các chất ô nhiễm thứ cấp tiêu biểu:
- Ozon được tạo thành nhờ phản ứng quang hoá. O2 + O → O3. Điều kiện có ánh sáng
bước sóng λ = 242nm.
- SO3 tạo thành từ SO2 do phản ứng quang hoá có mặt xúc tác oxit kim loại khi SO2
bám trên chất rắn. SO2 + ½ O2 → SO3.
- NO được tạo thành từ phản ứng nitơ và oxy khi có sự phóng điện trong khí quyển
(sét) và nhiệt độ cao. N2 + O2 → 2NO
- Hợp chất PeroxyAxetyl Nitrat (PAN) tạo thành từ phản ứng quang hoá của NO2, NO,
với các gốc hydrocacbon.
1.3.2. Các chỉ tiêu đánh giá chất lượng môi trường khí
20
a/.Bụi. Là kết quả của sự bẻ gẫy các nguyên vật liệu rắn dưới ảnh hưởng của các lực tự
nhiên hoặc các tác động cơ học khác. Bụi thường được sinh ra từ các trục đường giao thông,
các mỏ, trong sản xuất công nghiệp như (quá trình đất nhiên liệu, phân xưởng đúc, nhà máy
dệt, các thao tác nghiền, các quá trình vận chuyển nguyên vật liệu,...). Dựa vào kích thước
hạt, người ta phân chia thành các loại bụi như sau:
- Bụi nặng (còn gọi là bụi lắng đọng) là loại bụi có đường kính d > 100m.
Dưới tác dụng của lực trọng trường, loại bụi này thường có vận tốc rơi lớn hơn không (Wr >
0). Các loại bụi nặng như bụi đất, đá, bụi kim loại: (đồng, chì sắt,kẽm , niken, thiếc,
cadmi.v.v.).
- Bụi lơ lửng: là loại bụi có đường kính d 100m. Loại bụi này chịu ảnh hưởng không
đáng kể của lực trọng trường, có thể xem như Wr= 0 vì vậy chúng thường bay lơ lửng trong
không gian trong một thời gian rất lâu tương tự như các phân tử khí khác. Vì vậy được gọi là
bụi lơ lửng ví dụ bụi rắn, bụi lỏng, bụi vi sinh vật, bụi nitrat, bụi sulfat, các phân tử cacbon,
solkhí, muội, khói, sương mù, phấn hoa.v.v.Bụi hô hấp (còn gọi là bụi phổi) là bụi lơ lửng có
đường kính d <10m (pM10). Với kích thước bé, loại bụi này xuyên qua mũi và xâm nhập
vào trong phổi (bụi phổi).Các chất ô nhiễm nhân tạo chính dạng hơi, khí trong môi trường
không khí bao gồm:
- Oxit nitơ NOx (ni tơ 0xyt - NO, nitơ đioxyt - N02 ); oxit cacbon COx (CO); dioxit lưu
huỳnh (SO2); H2S, các loại khí halogen (clo, brom, iot), v.v. )
- Các hợp chất flo;
- Các chất tổng hợp xăng.
c/. Sương mù.
Sương bao gồm các giọt lỏng có kích thước từ 0,3 đến 5 µm và được hình thành do ngưng tụ
hơi hoặc khi phun chất lỏng vào không khí. Mù có thể tạo ra từ các chất lỏng dưới ảnh hưởng
của các tác động cơ học, tạo ra ở dạng phán tán hoặc do sự bay hơi và ngưng tụ của các
hơi.Mù thường gặp trong các ngành công nghiệp xây dựng như mạ, phun sơn cửa đi, cửa số,
tủ làm việc và các thiết bị nội thất khác. Trong thiên nhiên thỉnh thoảng thường có hiện
tượng "trời mù", nếu bầu không khí bị ô nhiễm nặng thì có thể xảy ra hiện tượng mù axít rất
nguy hiểm.
d/. Khói.
Khói là các hạt rắn có kích thước bé nhỏ từ 0,1 đến 5 µm sinh ra từ sự đốt cháy các nguyên
liệu cacbon, một trong những tác nhân gây ô nhiễm môi trường khí và hiệu ứng nhà kính.
Trong hoạt động xây dựng khói hàn được xem là rất nguy hiểm.
e/.Ô nhiễm vật lý: ồn, nhiệt, phóng xạ, ánh sáng từ các máy hàn trong hoạt động xây dựng…

21
1.3.3. Các nguồn phát thải và thông số ô nhiễm không khí trong xây dựng:
a/. Các nguồn phát thải ô nhiễm không khí trong xây dựng:
Có ba loại nguồn phát thải ô nhiễm không khí trong xây dựng:
● Nguồn đường:
Các con đường dành cho các phương tiện cơ giới chuyển vật liệu xây dựng. Chúng tạo ra các
chất ô nhiễm không khí gồm bụi, oxit cacbon (CO, CO2), dioxit lưu huỳnh (SO2), oxit nitơ
(NOx), hydrocacbon, tetraetyl chì. Bụi sinh ra do cuốn đất cát từ đường khi lưu thông và bụi
sinh ra trong khói thải của xe (bụi hơi chì và tàn khói) Đặc điểm nổi bật của nguồn đường là
nguồn ô nhiễm chủ yếu đối với hai bên đường. Khả năng khuếch tán các chất ô nhiễm phụ
thuộc vào mặt cắt đường và quy hoạch kiến trúc cảnh quan cây xanh dọc theo tuyến.
● Nguồn điểm:
Ống khói của các nguồn đốt riêng lẻ: ống khói từ các nhà máy sản xuất ximăng, lò đốt gạch
ngói, đặc biệt là các lò đốt gạch thủ công. Bụi phát sinh từ các hoạt động phá dỡ công
trình, vận chuyển phế thải xây dựng theo chiều ngang và chiều thẳng đứng; từ các công trình
khai thác, sản xuất vật liệu xây dựng; các hoạt động khai thác đá xây dựng, hoạt động của
máy móc thi công ..
● Nguồn diện:
Trong khu công nghiệp tập trung nhiều nhà máy có ống thải khí, đường ô tô nội thành, nhà
ga, cảng, sân bay...và các khu vực khai thác vật liệu xây dựng.
b/. Các chất ô nhiễm đặc trƣng ngành công nghiệp vật liệu xây dựng
Trong môi trường xây dựng, ngành công nghiệp vật liệu xây dựng phát thải ra nhiều
chất ô nhiễm môi trường khí đặc trưng như: bụi từ các công trình khai thác đá, bụi phát sinh
từ khâu phá dỡ công trình, do các phương tiện vận chuyển vật liệu xây dựng; khói hàn, ánh
sáng từ hoạt động hàn các cấu kiện xây dựng; tiếng ồn do khoan cắt bê tông, cắt đá ốp lát,...
Bảng 1.3 Các chất ô nhiễm đặc trưng ngành công nghiệp vật liệu xây dựng.
STT Ngành sản xuất Nguồn sinh ra chất ô
nhiễm
Các chất ô nhiễm đặc trƣng
1 Khai thác vật liệu xây
dựng
Các mỏ khai thác đá xây
dựng: khoan đá, nổ mìn
phá đá, nghiền, sàng, vận
chuyển đá và vật liệu xây
dựng
Bụi, CO, CO2, SO2, NOx
2 Sản xuất xi măng, vật
liệu xây dựng
Khu vực nghiền dập, lò
quay
Bụi, CO, CO2, SO2, NOx, HF
22
3 Gốm sứ, thuỷ tinh, - Lò nung gốm sứ
- Lò nấu thủy tinh
Bụi, COx, HF
4 Keo, sơn, vecni phun sơn, đánh vécni cửa
đi, cửa sổ, đồ dùng nội
thất
Bụi, hợp chất hữu cơ
5 Sản xuất nhựa, cao
su, chất dẻo
Lò nấu
Tạo khuôn
Bụi, mùi hôi, hợp chất lưu
huỳnh
6 Luyện gang Lò nấu
Lò luyện
Bụi chứa kim loại nặng, SO2,
NOx, COx (CO, CO2), HCl,
HF
Bụi (Pb, Zn, As, H2S, HCN,
CO)
7 Luyện thép Buồng thổi oxy Bụi mịn (khói nâu) chứa oxyt
S
8 Phân xưởng đúc Lò đúc
Tạo khuôn
Bụi, CO, chất hữu cơ, mùi
9 Tôn mạ kẽm mạ, tạo khuôn Bụi kim loại, NH3, HCl, SO2
1.3.4 Tác động của các chất ô nhiễm không khí đến sức khỏe con người
Ô nhiễm môi trường không khí đã tác động tiêu cực đến môi trường và sức khỏe con người:
ảnh hưởng tới hệ hô hấp, hòa tan trong lớp màng của mắt, miệng, mũi, cổ họng gây khó thở,
loét niêm mạc, gây tổn thương phổi, màng phổi; chất CO kết hợp với hồng cầu trong máu
thành chất không vận chuyển oxy. ảnh hưởng tới hệ thần kinh trung ương, ảnh hưởng tới da,
quá trình trao đổi chất và tổn thương gan, thận, trung ương thần kinh và các mô mỡ trong cơ
thể.
Bảng 1.4. Tác hại đối với sức khỏe con người của một số chất ô nhiễm
Chất ÔN Tác hại
SO2 Khí không màu, có vị axit từ nồng độ 0,6mg/m3
, ảnh hưởng tới hệ hô hấp,
hòa tan trong lớp màng của mắt, miệng, mũi, cổ họng; gây khó thở, loét
niêm mạc
SO2 + bụi Tăng tác hại của SO2. Những hơi khí xâm nhập vào sâu bên trong cơ quan
hô hấp, tạo H2SO4, tăng thêm các bệnh hô hấp, gây tổn thương phổi, màng
phổi.
NO2 Màu nâu, có mùi từ nồng độ 0,2mg/m3
, tính axit, khí gây viêm loát đường
23
hô hấp, hòa tan vào màng nhờn, gây bệnh đường hô hấp.
NO Không màu, không mùi, ít tan trong nước, tạo với hồng cầu trong máu
thành chất không vận chuyển oxy, dễ bị OXH thành NO2 và gây tác hại như
NO2
CO Khí không mùi, kết hợp với hồng cầu trong máu thành chất không vận
chuyển oxy. ảnh hưởng tới hệ thần kinh trung ương
O3 Không màu (ở nồng độ cao có màu xanh), có mùi từ nồng độ 0,05mg/m3
,
có tính OXH mạnh, tính ăn mòn mạnh đối với hệ hô hấp, ít tan trong nước,
ảnh hưởng tới hoạt động của phổi do OXH các protein, axit amin, men,
mỡ… giảm khả năng miễn dịch, gây ho, đau mắt. Ozon là thành phần của
khói quang hóa gây ô nhiễm
H2S Khí không màu, có mùi trứng thối. Từ nồng độ 1,6 - g/m3
gây khó thở,
loét giác mạc, đường hô hấp, ảnh hưởng tới thần kinh, mệt mỏi, nhức đầu,
mất ngủ.
Các hợp
chất
halogen
Có rất nhiều chất, một số rất độc, ảnh hưởng tới da, tới quá trình trao đổi
chất và hại các bộ phận như gan, thận, ảnh hưởng tới trung ương thần kinh
và các mô mỡ trong cơ thể
Cl2, HCl Khí Cl2 màu vàng lục, có mùi từ nồng độ 0,15 – 0,3mg/m3
. Khí HCl không
màu. Gây nhiễm độc đường hô hấp, hấp thụ ở lớp màng nhày, mũi, phổi,
miệng, mặt… có thể gây chết ngời ở nồng độ cao. Dễ phân tán ở diện rộng
HF Chất OXH mạnh, làm rối loạn cân bằng Ca, gây bệnh sụn xương và răng,
ngộ độc cây trồng. Dễ phân tán ở diện rộng.
HCHO Không màu, có mùi mạnh, gây loét mắt và đường hô hấp. Nghi ngờ đây là
nguyên nhân gây bệnh ung thư.
Keton,
phenol,
mercaptan
Mùi mạnh, gây viêm loét mắt và hệ hô hấp (sinh ra từ các quá trình cháy
không hoàn toàn các chất hữu cơ, dầu mỡ)
Benzen Không màu, mùi nhẹ đặc trng, gây ô nhiễm không khí ở dạng hơi benzen,
thâm nhập qua đường hô hấp, gây viêm phổi. Tồn tại trong mỡ và khớp,
ảnh hởng tới chuyển hóa của gan, nhiễm độc hệ thống tạo máu, gây bệnh
ung thư nghề nghiệp
PAH Nhiều hơn 100 loại khác nhau sinh ra do quá trình cháy không hoàn toàn,
thường bị các hạt bụi hấp thụ (trong khói thuốc là hay trong mồ hóng). Một
số chất này có khả năng gây bệnh ung thư, tiêu biểu là benzôpyren
Mồ hóng Bụi than mịn có hấp phụ PAH, sẽ mang PAH vào đường hô hấp. Mồ hóng
24
sinh ra từ động cơ diezen, bị nghi là nguyên nhân gây ung thư
Pb Tồn tại ở dạng bụi, ảnh hưởng tới hoạt động trao đổi chất và não, đặc biệt
với trẻ nhỏ, tồn tại trong khớp xương
Cd Tồn tại ở dạng bụi, gây phản ứng thiếu vitamin và chất khoáng, ảnh hưởng
tới hoạt động của thận nếu nhiễm độc lâu
Tro Những hạt bụi dạng sợi. Nhiễm độc tro lâu dài sẽ gây bệnh bụi và ung thư
phổi.
1.3.5 Quy chuẩn kỹ thuật quốc gia về khí thải(trình chiếu slide files QCVN)
1.4 Ô nhiễm tiếng ồn
1.4.1 Khái niệm và phân loại ô nhiễm tiếng ồn
Tiếng ồn được coi là một dạng ô nhiễm do nó có tác động nguy hại đến sức khỏe cộng đồng,
gây giảm khả năng nghe, gây phiền phức, gây căng thẳng tâm lý. Có thể hiểu đơn giản tiếng
ồn là âm thanh không có giá trị, không phù hợp với mong muốn của người nghe.
Tiếng ồn là một dạng ô nhiễm rất phổ biến trong đô thị phần lớn là từ các tuyến đường giao
thông, các tụ điểm dân cư, từ các công trình xây dựng, các hoạt động công nghiệp .v.v. Tiếng
ồn được định nghĩa là tập hợp của những âm thanh tạp loạn với các tần số và cường độ âm
rất khác nhau và gây cảm giác khó chịu cho người nghe. Có thể một âm thanh hay đối với
nguời này nhưng lại trở thành tiếng ồn khó chịu đối với người khác. Thậm chí cùng một âm
thanh (một bản nhạc) và cùng một người nghe nhưng khi thì cảm thấy khó chịu và khi thì
cảm thấy thích thú (phụ thuộc vào trạng thái tình cảm). Nói cách khác, định nghĩa tiếng ồn
có tính tương đối và thật khó đánh giá nguồn tiếng ồn nào gây ảnh hưởng xấu hơn.
1.4.2 Nguồn phát sinh và thông số ô nhiễm
Nguồn phát sinh tiếng ồn và rung trong xây dựng
- Tiếng ồn giao thông là nguồn ồn phổ biến. Tiếng ồn giao thông là tổng hợp của các tiếng
ồn do hoạt động của động cơ, rung động của các bộ phận xe, ống xả khói, đóng cửa xe, rít
phanh của các phương tiện giao thông chuyên chở vật liệu xây dựng khi lưu thông trên
đường bộ như ôtô chở cát, đá, sỏi, xi măng, sắt thép, bê tông…, đặc biệt là khi bộ phận giảm
thanh không được chú ý bảo trì và vận hành đúng quy cách.
- Tiếng ồn phát sinh từ các cơ sở khai thác, sản xuất vật liệu xây dựng như nổ mìn phá đá,
khoan phá đá, máy nghiền, máy sàng,...
25
- Ở các công trình xây dựng trong khu dân cư, tiếng ồn sinh ra do các hoạt động của máy
xúc, máy ủi, máy khoan đá, máy đập bê tông, cưa, máy nén, búa máy, máy trộn bê tông, máy
cắt gạch đá ốp lát, khoan tường…
- Tiếng ồn va chạm. Tiếng ồn do va chạm có thể truyền qua tường, sàn bê tông và lan đến
các căn hộ bên cạnh. Tiếng ồn va chạm có thể là tiếng bước chân, tiếng đóng đinh…tiếng ồn
do chuyển động của viên bi bị mòn trong ổ đỡ của các thiết bị xây dựng…
-Nguồn gây rung động trong giai đoạn xây dựng chủ yếu là từ các máy móc và xe
chở vật liệu và phế thải. Ngoài ra, rung động còn do các hoạt động thi công và phục vụ
thi công như nổ mìn, đóng ép cọc, khoan đào, san lấp,... Bảng 4.2. liệt kê các nguồn gây rung
động của một số loại máy móc điển hình.
- Việc sử dụng các xe tải nặng để vận chuyển nguyên vật liệu xây dựng và các
thiết bị máy móc nêu trên sẽ không chỉ gây ô nhiễm tiếng ồn mà còn tạo ra một độ
rung tại khu vực thi công cũng như tại các khu vực lân cận. Nhưng các tác động này
chủ yếu xảy ra trên bề mặt và tốc độ làn truyền không cao nên ảnh hưởng của rung đến môi
trường là nhỏ và không đáng kể.
Tiếng ồn từ thi công xây dựng.
Tiếng ồn từ các nơi thi công xây dựng nói chung là xấu hơn rất nhiều so với tiếng ồn từ
các nhà máy. Thứ nhất là vì người ta xây dựng nhà cửa, cầu cống, đường sá ở khắp nơi,
không kiểm soát được. Hai là vì thiết bị dùng trong thi công xây dựng thường gây tiếng ồn
lớn như trong bảng dưới đây.
Bảng 2.4. Tiếng ồn của các máy xây dựng.
Thiết bị Mức tiếng ồn ở điểm cách máy 16m (dBA)
Máy ủi
Máy khoan đá
Máy đập bê tông
Máy cưa tay
Máy nén diezen có vòng quay rộng
Máy đóng cọc búa 1,5T
Máy trộn bê tông
93
87
85
82
80
75
75
Tăng hoặc giảm khoảng cách giữa người nghe và máy gấp đôi thì sẽ tăng hoặc giảm tiếng ồn
là 6dB. Ví dụ như ồn ở 7,5 m cách máy ủi, máy kéo là 99dB, trong khi đó mức ồn ở cách
30m cũng đối với máy đó là 87dB (giảm 12 dBA).
Đóng cọc là một loại gây tiếng ồn lớn trong thi công xây dựng. Riêng phần búa đập đã gây
mức ồn ở khoảng cách 15m là 70dB.
26
Tiếng ồn của trang thiêt bị gây ra ở trong khu xây dựng còn được tăng lên so với khu trống
trải, vì có bổ sung âm phản xạ của các công trình lân cận. Có thể giảm mức ồn thiết bị xây
dựng bằng cách dùng bọc giảm âm, nó có thể giảm bớt tiếng ồn tới 12dB. Dùng đệm cao su
hay là bộ giảm âm có thê giảm tiếng ồn khoảng 4 - 6dB. Một biện pháp làm giảm tiếng ồn
thiết bị xây dựng là quây tường xung quanh cũng có thể giảm được 4 –10 dB.
Các chỉ tiêu đánh giá ô nhiễm tiếng ồn trong xây dựng
- Tần số âm thanh, ;
- Cường độ âm thanh, tính theo (dBA, tính theo khoảng cách từ nguồn phát sinh ồn);
- Đối tượng và hoàn cảnh chịu tác động của tiếng ồn như: khu bệnh viện, khu nghỉ
ngơi yên tĩnh; khu dân cư đông người, cơ quan, trường học, ...ban đêm, ban ngày,...
1.4.3 Tác hại của ô nhiễm tiếng ồn đến sức khỏe cộng cồng
Tiếng ồn gây ảnh hưởng xấu tới hầu hết các bộ phận trong cơ thể con người. Tiếng ồn còn
gây những vấn đề xã hội xung đột trong xã hội, trong gia đình, ở các nơi công cộng.
Tiếng ồn ảnh hưởng đến con người không chỉ hoàn toàn phụ thuộc vào tính chất vật lý mà
chủ yếu phụ thuộc vào sự cảm thụ tâm lý của con người. Nhìn chung, bất cứ tiếng ồn nào có
trong môi trường đều là ô nhiễm vì nó hạ thấp chất lượng cuộc sống. Tiếng ồn tác động lên
con người ở 3 mức:
- Tác động về mặt cơ học: như che lấp âm thanh cần nghe
- Tác động về mặt sinh học: chủ yếu là đối với thính giác và các hệ thần kinh, cũng
có thể gây ra bệnh tim mạch và ảnh hưởng đến thai nhi. Tiếp xúc với ồn dẫn tới bệnh điếc.
Tiến triển bệnh với biểu hiện giai đoạn đầu là thích nghi (sức nghe kém, không nghe thấy
tiếng động nhỏ), giai đoạn thứ hai là giai đoạn mệt mỏi (làm việc tai bị nghễnh ngãng, sau
khi ngưng tiếp xúc với tiếng ồn một thời gian vài tiếng có thể lâu hơn mới phục hồi thính
giác); giai đoạn cuối cùng tai trong bị tổn thương, dây thần kinh thính giác teo lại, người
bệnh không nghe được tiếng nói chuyện.
- Tác động lên các hoạt động xã hội: gây xung đột với những người xung quanh.
Tiếng ồn có tác động xấu đối với con người thông qua một số thể hiện sau đây:
- Thường xuyên quấy rầy giấc ngủ: Vào ban đêm, nếu tiếng ồn vượt 45dBA thường
xuyên, con người có thể bị mất ngủ, khó ngủ, hoặc giấc ngủ không sâu do bị đánh thức bởi
mức cường độ âm thanh cao. Sau khi ngủ, nếu bị tiếng ồn đánh thức sẽ gây nên tâm lí khó
chịu. Thiếu ngủ sẽ gây nên những tác động nặng nề về tâm sinh lý đối với cuộc sống con
người.
- Tác dụng đối với thính giác: Thính giác chỉ bị ảnh hưởng nếu như âm thanh quá to,
khoảng từ 100 dB trở lên. Nếu tiếp xúc thường xuyên với tiếng ồn ở mức cao, thính giác
27
giảm sút rõ rệt. Tiếng ồn nếu quá mạnh có thể gây chói tai, đau tai, thậm chí làm đứt màng
nhĩ.
- Tác dụng đối với thông tin: Ở những nơi quá ồn, việc trao đổi thông tin cũng bị ảnh
hưởng chất lượng. Ở mức ồn 70 dB là đã có tác động xấu đối với trao đổi thông tin công
cộng. Mức cường độ âm thanh lớn nhất mà có thể không gây tác động đến trao đổi thông tin
vào khoảng 55dB. Ví dụ, trạm điện thoại công cộng nếu đặt gần nhà máy xay xát thì tiếng ồn
lớn sẽ làm khó nghe, không ai muốn đến gọi. Việc trao đổi thông tin rất quan trọng đối với
cácdoanh nghiệp, trong công tác quản lý, giáo dục.
- Tác dụng đối với thể lực, đối với tâm thần và hiệu quả làm việc của con người:
Tiếng ồn còn có thể làm suy yếu về thể lực, suy nhược thần kinh và làm giảm hiệu quả làm
việc đối với một số người. Nếu tiếng ồn đạt tới 100 dB thì nó không chỉ gây bệnh tâm thần
mà còn gây tổn thương đối với phần tai trong. Đặc biệt, một số người có thể khó chịu ngay
cả với những tiếng thầm thì, hoặc tiếng tích tắc của đồng hồ. Tiếng ồn có thể làm gián đoạn
suy nghĩ, do đó sẽ làm giảm hiệu quả công tác. Tất cả các tác động này dẫn đến những biểu
hiện xấu về tâm lý, sinh lý, bệnh lý, ảnh hưởng đến hiệu quả lao động, có nghĩa là ảnh hưởng
đến cuộc sống của con người.
Bảng 2.5. Tác hại của tiếng ồn cường độ cao đối với sức khoẻ con người.
Mức tiếng ồn (dB) Tác động đến ngƣời nghe
0
100
110
120
130 –135
140
145
150
160
190
Ngưỡng nghe thấy
Bắt đầu làm đổi nhịp đập tim
Kích thích mạnh màng nhĩ
Ngưỡng chói tai
Gây bệnh thần kinh và nôn mửa, làm yếu xúc giác và cơ bắp
Đau chói tai, nguyên nhân gây bệnh mất trí , điên.
Giới hạn cực hạn mà con người có thể chịu được đối với tiếng ồn
Nếu chịu đựng lâu sẽ bị thủng màng nhĩ.
Nếu tiếp xúc lâu sẽ gây hậu quả nguy hiểm lâu dài.
Chỉ cần tiếp xúc ít đã gây nguy hiểm lớn và lâu dài.
1.4.4 Quy chuẩn kỹ thuật quốc gia về quản lý chất lượng môi trường đất (trình chiếu
slide files QCVN)
28
1.5 Ô nhiễm môi trƣờng nƣớc
1.5.1 Khái niệm và nguyên nhân ô nhiễm môi trường nước
Nước bị coi là ô nhiễm khi thành phần của nước bị thay đổi hoặc bị huỷ hoại làm cho nước
không thể sử dụng được trong mọi hoạt động của con người và sinh vật.
Các khuynh hướng thay đổi chất lượng và gây ô nhiễm nguồn nước mặt, nước ngầm do hoạt
động khai thác, sản xuất vật liệu xây dựng và hoạt động xây dựng công trình là:
- Khai thác cát dưới lòng sông không những làm thay đổi địa hình lòng sông, làm sói
lở hai bờ sông mà còn làm tăng độ đục dòng sông, tổng hàm lượng SS tăng;
- Độ pH tăng: Tại các cơ sở sản xuất vật liệu xây dựng, tại các công trình xây dựng
đều dùng xi măng, để sản xuất xi măng người ta dùng đá vôi với thành phần can xi là chủ
yếu.Do đó khi bị rửa trôi sẽ làm tăng độ pH của nước.
- Tăng độ đục (Giảm độ trong của nước), tổng hàm lượng SS trong nước tăng;
- Tăng hàm lượng dầu mỡ trong nước khi rửa xe, vệ sinh xe và các thiết bị xây dựng;
1.5.2 Nguồn phát sinh và thông số ô nhiễm môi trường nước trong xây dựng.
Các nguồn gây ô nhiễm môi trƣờng nƣớc trong xây dựng
a/. Nước thải sinh hoạt:
- Nước thải sinh hoạt phát sinh từ khu vực lán trại của công nhân;
- Nước thải sinh hoạt từ các khu vực có người ở, khu vực làm việc của CBCNV ban điều
hành và quản lý dự án;Nước thải sinh hoạt chủ yếu chứa các loại vi khuẩn (Coliform), các
chất hữu cơ BOD5, COD, nitơ, phôt pho, chất rắn lơ lửng. Các chất này là tác nhân gây ô
nhiễm môi trường nước.
b/. Nước thải công nghiệp XD:
- Nước làm nguội máy và các thiết bị xây dựng khi chảy xuống đất có thể cuốn theo cả dầu
máy, dầu nhờn,....
- Nước thải công nghiệp phát sinh từ khu vực bảo trì, sửa chữa máy móc thiết bị xây dựng:
Dầu mỡ từ các máy móc, thiết bị xây dựng là chất lỏng khó tan trong nước, tan trong các
dung môi hữu cơ. Dầu mỡ có thành phần hóa học rất phức tạp. Độc tính và tác động sinh thái
của dầu mỡ phụ thuộc vào từng loại dầu. Các loại dầu nhiên liệu dùng cho máy móc, thiết bị
xây dựng như (dầu DO, FO) và một số sản phẩm dầu mỡ còn chứa các chất độc như
hydrocacbon thơm đa vòng (PAH), polyclobiphenyl (PCB), kim loại (chì). Do đó dầu mỡ có
độc tính cao và tương đối bền vững trong môi trường nước.
- Nước thải trạm trộn bê tông, nước rửa xe bê tông, rửa ôtô và các máy móc thiết bị xây dựng
khác;
- Nước mưa chảy tràn trên mặt đất công trường xây dựng;
29
- Trong xây dựng, các nguồn ô nhiễm nước từ các hoạt động khai thác vật liệu xây dựng như:
khai thác cát dưới lòng sông không những gây sói mòn lòng sông, thay đối diện mạo lòng
sông, sạt lở bờ sông mà còn làm đục nguồn nước sông. Nước bị nhiễm bẩn từ các hoạt động
rửa đá sỏi; nước chảy tràn từ khâu trộn vữa ximăng, tưới mái bê tông.
Đặc điểm thành phần, tính chất nƣớc thải vệ sinh xe trộn bê tông tƣơi.
+ Độ đục, SS cao: do chảy qua xi măng, cát, bụi rửa trôi từ rửa xe.
+ pH cao: vì gốc của xi măng thì thành phần canxi chiếm chủ yếu, do đó khi bị rửa trôi thì
chắc chắn pH cao.
+ Dầu mỡ: từ nước rửa xe, hầu hết các xe vận chuyển vật liệu xây dựng đều dính dầu mỡ .
Một số chỉ tiêu chính để đánh giá chất lƣợng nƣớc thải xây dựng.
1. Độ pH.
Độ pH là một chỉ tiêu cơ bản để đánh giá chất lượng của nước cấp và nước thoát. Nó là đại
lượng đặc trưng cho tính chất của môi trường lỏng và được tính theo công thức sau:
pH= - lgC+
H
trong đó: C+
H nồng độ ion-gam/l của ion H+
.
- Môi trường axít có độ pH < 7.
- Môi trường trung tính (nước nguyên chất) có độ pH = 7.
- Môi trường bazơ có độ pH > 7.
- Môi trường có độ pH càng gần 7 thì chất lượng môi trường càng tốt. Môi trường
càng có tính axít, hoặc bazơ thì chất luợng môi trường càng xấu và càng ảnh hưởng tới cuộc
sống của người, động vật, thực vật và các vật liệu.
Trong nước thải xây dựng, nước thải phát sinh từ các nhà máy xi măng, trạm trộn bê
tông,...thường có lẫn nước xi măng, hàm lượng Ca lớn, nước thải có tính kiềm, pH cao
2. Hàm lƣợng chất rắn.
Tổng lượng chất rắn là tính chất vật lý đặc trưng quan trọng của nước thải, nó bao gồm chất
rắn nổi, chất rắn lơ lửng (hay huyền phù), chất rắn keo và chất rắn hòa tan.
Bảng 2.7. Kích thước, các loại chất rắn trong nước
Loại chất rắn Kích thƣớc hạt : m
Chất rắn tan  10 -5
 10 -3
Chất rắn keo 10 –3
 1,2
Chất rắn lơ lửng 1,2   100
30
a. Tổng lượng chất rắn (TS - totalsolid) được xác định là phần còn lại sau khi cho bay hơi
mẫu nước thải trên bếp cách thủy, tiếp đó sấy khô ở nhiệt độ 103 o
C cho tới khi khối lượng
không đổi. Đơn vị tính là mg/ l.
b. Chất rắn lơ lửng (chất rắn huyền phù) (SS=suspended solid): là chất rắn ở dạng lơ lửng
trong nước. Được xác định bởi phần còn lại trên giấy lọc sợi thủy tinh khi lọc một lít mẫu
nước rồi sấy khô ở nhiệt độ từ l03 đến l05 o
C , tới khi khối lượng không đổi. Đơn vị tính là
mg/1.
c. Chất rắn tan (DS = dissolved solid) : được xác định bằng hiệu số giữa tổng lượng chất rắn
và chất rắn lơ lửng:
DS = TS - SS
3. Hàm lƣợng oxy hòa tan (DO - dissolved oxygen)
Một trong những chỉ tiêu quan trọng nhất của nước là hàm lượng oxy hòa tan vì ôxy không
thể thiếu được đối với tất cả các cơ thể sống trên cạn cũng như dưới nước. Nó duy trì quá
trình trao đổi chất, sinh ra năng lượng cho sự sinh trưởng, sinh sản và tái sản xuất lại. Ôxy là
loại khí khó hòa tan trong nước, không tác dụng với nước về mặt hóa học độ hòa tan của nó
phụ thuộc vào các yếu tố như áp suất, nhiệt độ và các đặc tính của nước (các thành phần hóa
học, vi sinh, thuỷ sinh sống trong nước...). Nồng độ bão hòa của ôxy trong nước thường có
giá trị trong khoảng 8 - 15mg/l (ở nhiệt dộ từ 35 o Cđến O o C).
Việc xác định thông số về hàm lượng oxy hòa tan có ý nghĩa quan trọng trong việc duy trì
điều kiện hiếu khí của nước tự nhiên và quá trình phân huỷ hiếu khí trong quá trình xử lý
nước thải. Mặt khác hàm lượng ôxy hòa tan còn là cơ sở của phép phân tích xác định nhu
cầu oxy sinh hóa. Đó là thông số quan trọng để đánh giá mức độ ô nhiễm của nước thải đô
thị Ngoài ra ôxy còn là yếu tố quan trọng trong kiểm soát ăn mòn sắt thép, đặc biệt là hệ
thống đường ống phân phối nước.
4. Nhu cầu oxy sinh hóa (BOD - biochemical oxygen demand)
Nhu cầu oxy sinh hóa là chỉ tiêu thông dụng nhất để xác đinh mức độ ô nhiễm của nước thải
đô thị và chất thải hữu cơ của công nghiệp và là thông số cơ bản để đánh giá mức độ ô
nhiễm của nguồn nước đô thị và khu công nghiệp. BOD được định nghĩa là lượng oxy, tính
bằng miligam, hoặc gam, dùng để oxy hóa các chất hữu cơ nhờ vi khuẩn hiếu khí ở điều kiện
20o C. BOD có ý nghĩa biểu thị lượng các chất hữu cơ trong nước có thể bị phân huỷ bằng
các vi sinh vật.
Trong thực tế người ta không thể xác định lượng oxy cần thiết để phân huỷ hòan toàn chất
hữu cơ vì như thế tốn quá nhiều thời gian (mất 20 ngày), mà chỉ xác ịinh lượng ôxy cần thiết
trong 5 ngày đầu ở nhiệt độ ủ 20 o C, ký hiệu BOD5 ,vì lúc này đã có khoảng 70 đến 80%
các chất hữu cơ đã bị oxy hóa. Đơn vị tính là mg/l.
31
5. Nhu cầu oxy hóa học (COD = chemical oxygen demand)
Chỉ số COD được định nghĩa là lượng oxy cần thiết tính bằng gam hoặc miligam cho quá
trình oxy hóa học các chất hữu cơ trong mẫu nước thành cacbonic và nước. Chỉ số COD biểu
thị lượng chất hữu cơ có thể oxy hóa bằng hoá học, bao gồm cả lượng các chất hữu cơ không
thể bị ôxy hóa bằng vi sinh vật, do đó giá trị COD cao hơn BOD.
Phép phân tích COD có ưu điểm là cho kết quả nhanh (hết khoảng 3h) nếu đã khắc phục
được nhược điểm của phép đo BOD. Ngoài COD và BOD người ta còn dùng một và thông
số khác để đo hàm lượng các chất hữu cơ trong nước như tổng cacbon hữu cơ (total organic
carbon TOC) và nhu cầu oxy theo lý thuyết (theoretical oxygen demand, thOD). TOC chỉ
được dùng khi hàm lượng các chất hữu cơ trong nước rất nhỏ. Còn ThOD chính là lượng oxy
cần thiết để oxy hóa hoàn toàn phần hữu cơ trong chất thải thành cacbonic và nước và chỉ có
thể tính được khi biết công thức hóa học của các chất hữu cơ. Vì thành phần của nước thải
rất phức tạp nên không thể tính được nhu cầu oxy theo lý thuyết. Trong thực tế thông số này
có thể tình gần đúng trên cơ sở thông số COD. Từ đó cho ta thấy luôn có dãy:
ThOD> COD >BOD cuối > BOD5
6. Các chất dinh dƣỡng.
a. Hàm lượng nitơ trong nước.
Nitơ và phospho là những nguyên tố chính cần thiết cho các sinh vật nguyên sinh và thực
vật phát triển, chúng được biết tới như là những chất dinh dưỡng hoặc kích thích sinh học.
Nitơ có thể tồn tại ở các dạng chính sau: nitơ hữu cơ, amoniac, nitrit, nitrat.
Vì ni tơ là nguyên tố chính xây dựng tế bào tổng hợp protein nên số liệu về chỉ tiêu nitơ sẽ
rất cần thiết, để xác định khả năng có thể xử lý một loại nước thải nào đó bằng các quá trình
sinh học. Trong trường hợp không đủ nitơ, có thể bổ sung thêm để chất thải đó trở nên có
khả năng xử lý bằng phương pháp sinh học (ví dụ pha thêm nước thải sinh hoạt).
Chỉ tiêu hàm lượng nitơ trong nước cũng được xem là chất chỉ thị tình trạng ô nhiễm của
nước vì NH3 tự do là sản phẩm phân huỷ các chất protein. Nitơ không những chỉ có thể gây
ra các vấn đề phì dưỡng (eutrophication) nở hoa - bùng nổ tảo, mà khi lượng nitrat trong
nước cấp cho sinh hoạt vượt quá 45mg NO-3/ l cũng có thể gây ra mối đe dọa nghiêm trọng
đối với sức khỏe con người loại vi khuẩn ở ruột có thể chuyển hóa nitrat thành nitrit. Nitrit
này có ái lực với hồng cầu trong máu mạnh hơn oxy, khi nó thay thế oxy sẽ tạo thành
methemogobin. Hợp chất này gây ra bệnh xanh xao, thiếu máu, thậm chí có thể gây tử vong.
b. Hàm lượng phospho trong nước.
Nguyên tố này là một trong những nhân tố chính gây ra sự bùng nổ của tảo (phì dữơng) trong
một số nguồn nước mặt. Phospho trong nước và nước thải thường tồn tại ở các dạng
orthophosphat (PO-4,HPO2-4, H2PO4, H3 PO4), polyphosphat (Na3 (PO3)6) và phosphat
hữu cơ. Chỉ tiêu phospho có ý nghĩa quan trọng trong cấp nước, kiểm soát sự hình thành cặn
rỉ và ăn mòn và xử lý nước thải bằng các phương pháp sinh học.
32
7. Các kim loại nặng.
Hầu hết kim loại nặng tồn tại trong nước ở dạng ion là có nguồn gốc phát sinh do con người.
Các chất này bao gồm: arsen, bari, cadimi, crom, đồng, chì, thủy ngân, niken, selen, bạc và
kẽm (do các hoạt động phun sơn, đánh véc ni cửa đi, cửa số, thiết bị nội thất,...), thủy ngân
và kẽm v.v. Do chúng không thể phân hủy nên các kim loại nặng tích tụ trong các chuỗi thức
ăn của hệ sinh thái. Quá trình này bắt đầu với nồng độ thấp của các kim loại nặng tồn tại
trong nước hoặc cặn lắng, rồi sau đó được tích tụ nhanh trong các thực vật và động vật. Cuối
cùng đến sinh vật bậc cao nhất trong chuỗi thức ăn, nồng độ kim loại nặng đủ lớn để gây ra
độc hại.
8. Dầu mỡ.
Dầu mỡ là chất lỏng khó tan trong nước, tan trong các dung môi hữu cơ. Dầu mỡ có thành
phần hóa học rất phức tạp. Độc tính và tác động sinh thái của dầu mỡ phụ thuộc vào từng
loại dầu. Dầu thô có chứa hàng ngàn phân tử khác nhau nhưng phần lớn là các hydrocacbon
có số cacbon từ 4 đến 26. Trong dầu thô còn có các hợp chất lưu huỳnh, nitơ, kim loại (như
vanadi). Các loại dầu nhiên liệu sau khi tinh chế (dầu DO, FO) và một số sản phẩm dầu mỡ
còn chứa các chất độc như hydrocacbon thơm đa vòng (PAH), polyclobiphenyl (PCB), kim
loại (chì). Do đó dầu mỡ có độc tính cao và tương đối bền vững trong môi trường nước.
Cuộc sống của hầu hết các loài động, thực vật đều bị tác động xấu do nước bị ô nhiễm dầu
mỡ. Các loại thủy sinh và cây ngập nước dễ bị chết do dầu mỡ ngăn cản quá trình hô hấp,
quang hợp và cung cấp dinh dưỡng. Các loài tảo kém nhạy cảm với tác động trực tiếp của
dầu so với các loài thủy sinh khác, tuy nhiên tảo lại nhạy cảm với các tác động thứ cấp.
Trong điều kiện ô nhiễm dầu trong nguồn nước, một số loài tảo lại phát triển mạnh.
9. Màu.
Nước tự nhiên có thể có màu vì các lý do sau:
- Các chất hữu cơ trong cây cỏ bị phân rã.
- Nước có sắt và mangan dạng keo hoặc dạng hòa tan:
- Nước có chất thải công nghiệp (chứa crom, tanin, lignin)
Màu thực của nước là màu được tạo nên do các chất hòa tan hoặc ở dạng hạt keo.
Màu bên ngoài của nước là màu do các chất lơ lửng trong nước tạo nên. Trong thực tế người
ta xác định màu thực cua nước, nghĩa là sau khi đã lọc bỏ các chất không tan.
10. Mùi.
Nước có mùi là do các nguyên nhân:
- Có chất hữu cơ từ cống rãnh khu dân cư, xí nghiệp chế biến thực phẩm.
- Có nước thải công nghiệp hóa chất, chế biến dầu mỡ:
- Có các sản phẩm từ sự phân hủy cây cỏ, rong, tảo, động vật.
33
Mùi thường gây khó chịu cho con người.
1.5.3 Tác hại của ô nhiễm nước đến sức khỏe cộng cồng
Nước bị ô nhiễm không những tăng độ đục, giảm độ trong, khi các chất thải bi ̣phân hủy, các
kim loại nặng và các chất độc trong nước sẽ gây ung thư , khốí u. Flo, íôt là các vi lượng
trong nước, thiếu nó sẽ gây sâu răng, bướu cổ, thừa sẽ làm hỏng men răng, gây sún răng,...
1.5.4 Quy chuẩn kỹ thuật quốc gia về quản lý chất lượng môi trường nước
1.6 Pháp luật và chính sách bảo vệ môi
1.6.1 Luật Bảo vệ môi trường 2014
1.6.2 Luật Tài nguyên nước 2013
1.6.3 Luật Xây dựng 2013
1.6.4 Luật Quy hoạch
1.6.5 Các thông tư và Nghị định hướng dẫn thực hiện các văn bản Luật
34
Chƣơng 2: BẢO VỆ MÔI TRƢỜNG TRONG TRIỂN KHAI DỰ ÁN XÂY DỰNG
CÔNG TRÌNH
2.1. Ô nhiễm môi trƣờng trong triển khai dự án xây dựng công trình.
2.1.1.Những đặc thù của thi công xây dựng công trình hiện nay.
HiÖn nay chóng ta ®ang b-íc vµo mét thêi kú ®Çu cña ph¸t triÓn kinh tÕ, víi c¬ chÕ thÞ
tr-êng, nhiÒu thµnh phÇn kinh tÕ cïng tån t¹i, nã ®· thóc ®Èy sù ph¸t triÓn h¬n n÷a cña c¸c
ngµnh nghÒ trong c¬ cÊu kinh tÕ ®Þnh h-íng XHCN. Ngµnh XDCB còng ®ang trªn ®µ ph¸t
triÓn m¹nh mÏ, sù ph¸t triÓn râ nÐt nhÊt lµ sù thay ®æi c«ng nghÖ x©y dùng: Tõ c«ng nghÖ XD
kÐm ph¸t triÓn ®· chuyÓn sang thêi kú sö dông c¸c c«ng nghÖ hiÖn ®¹i ®Ó ®¸p øng ®-îc víi
®Æc ®iÓm cña c¸c c«ng tr×nh XD hiÖn nay lµ cao tÇng, kiÕn tróc ®a d¹ng phong phó: vÝ dô nh-
c¸c c«ng tr×nh ë c¸c khu chung c- cao tÇng trªn Tp Hµ néi, Tp Hå chÝ Minh .v.v c«ng tr×nh
cÇu d©y v¨ng Mü ThuËn, cÇu d©y v¨ng B·i Ch¸y H¹ Long.v.v C¸c c«ng tr×nh giao th«ng víi
nhiÒu c©y cÇu ®-êng bé thi c«ng theo ph-¬ng ph¸p ®óc hÉng.v.v. ®· ®em l¹i cho bøc tranh
XD cña ®Êt n-íc chóng ta mét phong c¶nh míi ®Çy søc sèng.
Nh-ng mÆt tr¸i cña sù ph¸t triÓn m¹nh mÏ c«ng nghÖ XD hiÖn ®¹i lµ kÐo theo sù « nhiÔm
m«i tr-êng gia t¨ng, nã gãp phÇn lµm cho sù « nhiÔm m«i tr-êng ph¸t triÓn trªn diÖn réng,
møc ®é « nhiÔm kh«ng khÝ, n-íc, chÊt th¶i r¾n, bôi, khãi, tiÕng ån .v.v. cµng trÇm träng. NÕu
kh«ng cã biÖn ph¸p ®ång bé vµ cÊp b¸ch nã sÏ g©y ra hËu qu¶ rÊt lín cho m«i tr-êng.
C¸c c«ng tr×nh XD lµ c¸c dù ¸n míi n»m trªn diÖn tÝch réng xa khu d©n c-:
Nh÷ng c«ng tr×nh nµy th-êng lµ c¸c dù ¸n khu c«ng nghiÖp míi nh- khu c«ng nghiÖp b¾c
Th¨ng Long Hµ néi, khu c«ng nghiÖp Sµi §ång, khu c«ng nghiÖp Thuþ V©n Phó thä.v.v.
Nh÷ng dù ¸n nµy khi triÓn khai còng ®Ó l¹i nh÷ng vÊn ®Ò vÒ « nhiÔm míi cho khu vùc XD:
bïn ®Êt r¬i v·i, bôi, khãi xe m¸y, tiÕng ån do thiÕt bÞ.v.v. Nh-ng do ®-îc triÓn khai trªn mét
diÖn tÝch réng nªn chóng ta thÊy møc ®é « nhiÔm cã vÎ mê nh¹t h¬n, lo·ng h¬n, c¶m gi¸c
nh- Ýt ¶nh h-ëng ®Õn cuéc sèng cña c¸c khu d©n c- h¬n. Thùc chÊt møc ®é « nhiÔm lµ rÊt lín
nh-ng nã ®-îc chia cho mét diÖn tÝch réng nªn chóng ta c¶m gi¸c lµ kh«ng ®¸ng kÓ.
C¸c c«ng tr×nh lµ c¸c dù ¸n XD c¶i t¹o, xen cÊy n»m trªn diÖn tÝch hÑp, trong thµnh phè,
thÞ trÊn, thÞ x·, liÒn kÒ khu d©n c-:
Lo¹i c«ng tr×nh nµy chiÕm mét khèi l-îng lín trong tæng sè c¸c dù ¸n XD c«ng tr×nh.
Mäi qu¸ tr×nh thi c«ng triÓn khai dù ¸n ®-îc thùc hiÖn trªn mét diÖn tÝch hÑp, s¸t khu d©n c-,
thËm chÝ cã nhiÒu c«ng tr×nh ph¶i qu©y c¶ mét phÇn ®-êng hÌ phè phôc vô cho thi c«ng.
Nh÷ng dù ¸n lo¹i nµy lµ kh«ng thÓ tr¸nh khái trong qu¸ tr×nh ph¸t triÓn cña c¸c thµnh phè, thÞ
x· víi c¸c n-íc ®ang ph¸t triÓn. §Ëp c«ng tr×nh cò, x©y c«ng tr×nh míi, cø liªn tôc nh- vËy
trong mét thêi gian dµi lµm thay da ®æi thÞt bé mÆt ®« thÞ ®Êt n-íc. Nh-ng còng chÝnh lo¹i dù
¸n nµy ®· g©y ra qu¸ nhiÒu « nhiÔm cho khu d©n c-, cho c¸c ®« thÞ nãi chung. Nã ®ang lµ
mét bµi to¸n khã cho c¸c nhµ qu¶n lý m«i tr-êng, c¬ quan chÝnh quyÒn c¸c cÊp cña ®Þa
ph-¬ng. VÊn ®Ò vÒ bôi, n-íc th¶i, bïn ®Êt, r¸c th¶i x©y dùng, dÇu mì xe m¸y x©y dùng, tiÕng
ån ®ang lµ vÊn ®Ò nan gi¶i cña c¸c ®« thÞ hiÖn nay. Chóng ta cÇn cã biÖn ph¸p cÊp b¸ch, ®ång
bé, kiªn quyÕt, ®Ó gi¶m thiÓu « nhiÔm, t¹o cho con ng-êi trªn c¸c khu d©n c-, c¸c khu ®« thÞ
cã cuéc sèng tèt h¬n.
35
C«ng nghÖ thi c«ng hiÖn ®¹i:
C«ng nghÖ thi c«ng hiÖn ®¹i ®· mang l¹i sù ph¸t triÓn m¹nh mÏ cña c«ng t¸c thi c«ng
c«ng tr×nh, cã c«ng nghÖ hiÖn ®¹i chóng ta míi cã thÓ thi c«ng ®-îc c¸c c«ng tr×nh cao tÇng,
c¸c c«ng tr×nh cÇu, c¶ng hiÖn ®¹i, nh-ng c«ng nghÖ thi c«ng hiÖn ®¹i còng ®em l¹i cho chóng
ta nhiÒu phiÒn to¸i vÒ « nhiÔm: bïn ®Êt, bôi, r¸c th¶i x©y dùng, tiÕng ån.v.v. ChÝnh v× vËy mµ
®i ®«i víi viÖc thi c«ng c«ng tr×nh b»ng c¸c c«ng nghÖ hiÖn ®¹i chóng ta cÇn ph¶i cã c¸c gi¶i
ph¸p chèng « nhiÔm ®ång bé, triÖt ®Ó míi cã thÓ gi¶m thiÓu « nhiÔm m«i tr-êng, h¹n chÕ g©y
t¸c h¹i ®Õn m«i tr-êng khu d©n c- mµ c«ng tr×nh ®ang x©y dùng.
2.1.2.Sự tác động của thi công công trình với môi trường.
Thi c«ng c«ng tr×nh lµ mét qu¸ tr×nh sö dông c¸c c«ng nghÖ, m¸y mãc thiÕt bÞ hiÖn ®¹i,
nh©n c«ng vµ vËt liÖu ®Ó ®-a ®å ¸n thiÕt kÕ nãi chung thµnh c«ng tr×nh thùc tÕ. Thi c«ng c«ng
tr×nh lµ mét qu¸ tr×nh phøc t¹p, nã ®ßi hái sù hîp t¸c cña nhiÒu ngµnh nghÒ, nhiÒu thµnh phÇn
lao ®éng cïng tham gia ®Ó cho ra s¶n phÈm, mÆt kh¸c nã còng t¸c ®éng tíi nhiÒu mÆt cña x·
héi trong ®ã cã vÊn ®Ò m«i tr-êng.
S¶n xuÊt x©y dùng th-êng ®-îc thùc hiÖn trong mét thêi gian dµi tõ vµi th¸ng ®Õn vµi n¨m
do ®ã nÕu x¶y ra « nhiÔm m«i tr-êng th× sù t¸c ®éng cña nã tíi ®êi sèng céng ®ång lµ kh«ng
nhá. ¤ nhiÔm m«i tr-êng do s¶n xuÊt XD g©y ra t¸c ®éng trùc tiÕp tíi hÇu hÕt c¸c h×nh thøc
m«i tr-êng: c¸c lo¹i bôi, bïn ®Êt, khÝ th¶i, dÇu mì, n-íc th¶i, tiÕng ån, r¸c th¶i x©y dùng.v.v
t¸c ®éng tíi m«i tr-êng kh«ng khÝ, m«i tr-êng n-íc, m«i tr-êng tiÕng ån, m«i tr-êng
®Êt.v.v.cña toµn bé ®êi sèng x· héi. V× vËy thùc hiÖn tèt BVMT trong SXXD lµ mét viÖc lµm
kh«ng thÓ tr× ho·n, nã cã tÝnh cÊp thiÕt cao trong thêi ®iÓm hiÖn nay. Thi c«ng x©y dùng c«ng
tr×nh th-êng diÔn ra th-êng xuyªn, liªn tôc, nã th-êng tån t¹i song song víi ®êi sèng x· héi
b×nh th-êng trªn c¸c khu d©n c-, c¸c khu ®« thÞ, nhÊt lµ trong giai ®o¹n ph¸t triÓn chung nh-
hiÖn nay. Chóng ta kh«ng thÓ lo¹i bá nã, kh«ng thÓ t¸ch riªng nã ra khái ®êi s«ng x· héi
b×nh th-êng: bëi v× ®êi sèng XH b×nh th-êng chÝnh lµ sù kÕ thõa c¸i cò vµ sù tiÕp nhËn c¸i
míi, c¸i ph¸t triÓn phï hîp víi xu thÕ chung cña x· héi vµ thÕ giíi. ChÝnh v× vËy mµ chóng ta
chØ cã thÓ ®¶m b¶o BVMT tèt, khi chóng ta ®-îc gi¸c ngé vÒ m«i tr-êng, hiÓu biÕt vÒ m«i
tr-êng, cã ý thøc thùc hiÖn tèt c¸c vÊn ®Ò vÒ BVMT nãi chung vµ trong XD nãi riªng.
Thùc tÕ c«ng t¸c BVMT trong x©y dùng hiÖn nay ®ang diÔn ra rÊt phøc t¹p vµ cã chiÒu
h-íng xÊu cho m«i tr-êng. C¸c c«ng tr-êng më ra lµ kÐo theo mét lo¹t c¸c vÊn ®Ò vÒ «
nhiÔm: Bïn ®Êt, n-íc th¶i, bôi dµy ®Æc, dÇu mì, r¸c th¶i x©y dùng.v.v Chóng ta ®· vµ ®ang
kh¾c phôc nh-ng còng ch-a ®em l¹i hiÖu qu¶ râ rÖt. C¸c thµnh phè lín nh- Hµ Néi, Tp Hå
chÝ Minh ®ang lµ nh÷ng ®iÓm nãng vÒ MT trong XD hiÖn nay.
2.2. Ô nhiễm môi trƣờng ở các giai đoạn triển khai dự án XD công trình – các biện
pháp chống ô nhiễm.
Trong qu¸ tr×nh triÓn khai dù ¸n XD, tuú theo tõng giai ®o¹n thi c«ng mµ sù « nhiÔm m«i
tr-êng cã kh¸c nhau, møc ®é kh¸c nhau.
2.2.1. Giai đoạn đền bù, giải phóng mặt bằng.
36
¥ giai ®o¹n nµy c«ng t¸c chñ yÕu lµ ®Òn bï vµ gi¶i phãng mÆt b»ng theo quy ho¹ch, tr¶
l¹i MB cho x©y dùng. Giai ®o¹n nµy cã mét sè Ýt dù ¸n lµ ®· hoµn tÊt trong mét thêi gian
ng¾n khi ®iÒu kiÖn MB kh«ng phøc t¹p, ®Òn bï nhanh, gi¶i phãng mÆt b»ng nhanh. Nh-ng
®¹i ®a sè c¸c dù ¸n giai ®o¹n gi¶i phãng mÆt b»ng rÊt chËm, kÐo dµi nh- ë Hµ Néi tr-êng hîp
gi¶i phãng mÆt b»ng ®Ó XD cÇu v-ît Ng· T- Väng, cÇu v-ît Ng· T- Së, ®-êng vµnh ®ai 2
L¸ng – Ph¸p V©n kÐo dµi trong 2, 3 n¨m, mét sè chç ®· gi¶i to¶, ph¸ dì ngæn ngang, cßn l¹i
®a sè kh«ng gi¶i to¶ ®-îc, ng-êi d©n lîi dông ®æ r¸c th¶i lªn ®ã lµm cho bïn ®Êt r¸c th¶i
ngËp ngôa, tån t¹i trong mét thêi gian dµi.
Nh÷ng dù ¸n ®-îc thùc hiÖn tèt, gi¶i to¶ nhanh, qu¸ tr×nh ph¸ dì c«ng tr×nh cò tiÕn hµnh
th× sù « nhiÔm m«i tr-êng còng b¾t ®Çu: bôi mï mÞt, g¹ch vì, vËt liÖu phÕ th¶i, tiÕng ån, c©y
cèi chÆt ngæn ngang.v.v. Sù « nhiÔm nµy tr¶i dµi theo chiÒu dµi vµ chiÒu réng c«ng tr×nh, cã
thÓ kÐo dµi hµng th¸ng, còng cã khi kÐo d¹i vµi th¸ng trêi. Sù « nhiÔm kh«ng chØ bã hÑp
trong ph¹m vi diÖn tÝch dù ¸n mµ cã khi cßn lan to¶ c¶ ra m«i tr-êng xung quanh, lµm ¶nh
h-ëng ®Õn m«i tr-êng chung trong mét thêi gian dµi.
ChÝnh v× vËy biÖn ph¸p gi¶m thiÓu « nhiÔm trong giai ®o¹n nµy lµ cÇn khÈn tr-¬ng gi¶i
phãng mÆt b»ng cµng nhanh cµng tèt (nÕu ®iÒu kiÖn cho phÐp). NÕu kh«ng thÓ gi¶i phãng
mÆt b»ng nhanh th× cÇn khoanh vïng nh÷ng c«ng tr×nh gi¶i phãng sím ®Ó cã biÖn ph¸p rµo
ch¾n kh«ng cho ®æ r¸c th¶i lªn c¸c vÞ trÝ ®· ®-îc gi¶i phãng. Chç nµo ®· ®-îc gi¶i phãng
ph¶i thu dän s¹ch sÏ c¸c phÕ liÖu ®-a ®i n¬i kh¸c, giai ®o¹n bèc dì vËt liÖu cÇn t-íi n-íc cho
Èm VL phÕ th¶i chèng bôi cho khu vùc, c¸c xe chë VL phÕ th¶i cÇn che ®Ëy cÈn thËn ®Ó tr¸nh
r¬i v·i trªn ®-êng vËn chuyÓn vµ kh«ng g©y bôi khi vËn chuyÓn.
Víi nh÷ng dù ¸n mµ c«ng t¸c gi¶i phãng mÆt b»ng gÆp nhiÒu khã kh¨n, trËm trÔ trong
c«ng t¸c ®Òn bï, c¸c hé d©n di dêi chËm cã thÓ kÐo dµi hµng n¨m th× viÖc b¶o vÖ m«i tr-êng
trªn mÆt b»ng ®· ®-îc gi¶i phãng cÇn ph¶i lµ ®ång bé:
-Tuyªn truyÒn, gi¸o dôc, vËn ®éng ng-êi d©n xung quanh thùc hiÖn tèt viÖc vÖ sinh c«ng
céng, kh«ng ®æ r¸c th¶i, kh«ng cho vËt nu«i phãng uÕ bõa b·i lªn mÆt b»ng ®· ®-îc gi¶i
phãng.
- Dïng c¸c tÊm t«n, nhùa.v.v. qu©y kÝn xung quanh c¸c vÞ trÝ mÆt b»ng ®· ®-îc gi¶i phãng.
- T-íi n-íc gi÷ Èm cho mÆt b»ng chèng bôi.
- Yªu cÇu c¸c ®¬n vÞ chÝnh quyÒn ®Þa ph-¬ng, c¸c tæ chøc ®oµn thÓ khu vùc cïng tham gia
vµo c«ng t¸c BVMT khu vùc.
Víi c¸c mÆt b»ng cã chÆt ph¸ c¸c c©y xanh ®Ó gi¶i phãng MB th× sau khi chÆt ph¸ c©y xanh
cÇn thu dän ngay c¸c cµnh l¸ , rÔ c©y ®-a ®i n¬i kh¸c tr¸nh v-¬ng v·i trªn mÆt b»ng. Kh«ng
cho phÐp ng-êi d©n vµo ®¸nh gèc c©y sÏ lµm nham nhë mÆt b»ng ,®Êt c¸t ®µo lªn sÏ g©y bôi
cho m«i tr-êng.
2.2.2. Giai đoạn san lấp mặt bằng.
Sau khi gi¶i phãng mÆt b»ng, tuú theo yªu cÇu cña dù ¸n mµ cã thÓ cÇn san ñi mÆt b»ng
theo mét sè tr-êng hîp sau:
37
+ LÊp ®Êt hoÆc c¸t t«n cao mÆt b»ng theo cèt thiÕt kÕ.
+ ChØ ñi mÆt b»ng b»ng ph¼ng lµ ®-îc.
+ Dïng c¸c lo¹i m¸y lµm ®Êt b¹t ®åi nói t¹o mÆt b»ng x©y dùng.
Trong giai ®o¹n nµy tuú theo biÖn ph¸p san ñi mÆt b»ng mµ møc ®é « nhiÔm cã kh¸c nhau:
a. LÊp ®Êt hoÆc c¸t t«n cao mÆt b»ng theo cèt thiÕt kÕ.
Tr-êng hîp nµy ph¶i dïng nhiÒu xe vËn chuyÓn ®Êt, c¸t tõ n¬i kh¸c ®Õn c«ng tr-êng san
lÊp mÆt b»ng. Xe chë ®Êt c¸t sÏ t¹o ra trªn mÆt b»ng vµ khu l©n cËn mét sù « nhiÔm kh«ng
khÝ nÆng nÒ do bôi ®Êt r¬i v·i hµng ngµy. NhiÒu n¬i bôi dµy ®Æc b¸m c¶ vµo c©y cèi, ng-êi ®i
®-êng, khiÕn ng-êi qua l¹i rÊt khã thë. Khi m-a xuèng c¸c líp bôi nµy biÕn thµnh mét thø
bïn s¸nh ®Æc cuèn theo dßng n-íc nhuém ®á c¶c mét qu·ng ®-êng dµi. NhiÒu dù ¸n cã thÓ
dïng tµu hót c¸t s«ng ®-a qua nhiÒu khu d©n c- ®Ó lÊp mÆt b»ng (Khu c«ng nghiÖp B¾c
Th¨ng Long), biÖn ph¸p nµy møc ®é « nhiÔm cã thÓ Ýt h¬n nh-ng nhiÒu n¬i c¸t r¬i v·i còng
t¹o ra sù « nhiÔm bôi cho khu vùc.
Víi tr-êng hîp nµy biÖn ph¸p xö lý nh- sau:
- Xe vËn chuyÓn ®Êt c¸t tõ n¬i khai th¸c vÒ c«ng tr×nh b¾t buéc ph¶i cã tÊm che ch¾n, n¾p ®Ëy
tr¸nh r¬i v·i ®Êt c¸t trªn ®-êng.
- Khi xe ra khái n¬i khai th¸c ®Êt c¸t hoÆc sau khi ®æ ®Êt xong vµo MB nÒn ph¶i cã vßi n-íc
röa s¹ch xe khi chuÈn bÞ l-u th«ng trªn ®-êng.
- Trong qu¸ tr×nh san ñi, ®Çm ®Êt trªn MB cÇn thùc hiÖn nghiªm tóc quy tr×nh t-íi n-íc ®Ó
chèng bôi cho khu d©n c- vµ t¹o ®iÒu kiÖn ®Çm ®Êt thuËn lîi.
b. ChØ san ñi mÆt b»ng b»ng ph¼ng tr-íc khi thi c«ng mãng.
Tr-êng hîp nµy chØ cÇn dïng m¸y ñi, c¸c lo¹i m¸y lµm ®Êt san lÊp s¬ bé t¹o mÆt b»ng. Víi
h×nh thøc san ñi mÆt b»ng nh- trªn, møc ®é « nhiÔm kh«ng qu¸ nghiªm träng, nã cã thÓ g©y
ra bôi cho khu d©n c- ë møc ®é nhÑ h¬n. §Ó kh¾c phôc t×nh tr¹ng « nhiÔm trªn cã thÓ dïng
gi¶i ph¸p t-íi n-íc Èm cho mÆt b»ng tr-íc khi san ñi, khi kh« l¹i t-íi Èm mÆt b»ng, cø tiÕp
tôc nh- vËy cho ®Õn khi san ñi mÆt b»ng xong.
c. Dïng c¸c lo¹i m¸y lµm ®Êt b¹t ®åi nói t¹o mÆt b»ng x©y dùng.
Tr-êng hîp nµy khi mÆt b»ng cÇn san ñi lµ c«ng tr×nh d©n dông hoÆc c«ng nghiÖp lo¹i nhá
vµ võa, chñ yÕu dïng c¸c lo¹i m¸y lµm ®Êt nh- m¸y ñi, c¹p chuyÓn, xe chë ®Êt, ®µo gÇu
nghÞch .v.v ®Ó lµm ®Êt. §Êt ®µo cã thÓ vËn chuyÓn trong mét ph¹m vi hÑp cña mÆt b»ng tõ
taluy d-¬ng ®Õn ®æ ë taluy ©m, ®Êt ®µo lªn th-êng Èm do vËy Ýt t¹o bôi cho mÆt b»ng vµ khu
vùc. Khi ®Êt ®µo ®-îc vËn chuyÓn tíi n¬i ®æ mét qu·ng ®-êng xa h¬n th× cã thÓ g©y r¬i v·i
lµm « nhiÔm mét khu nµo ®ã trªn mÆt b»ng. Víi tr-êng hîp nµy cÇn cã biÖn ph¸p che ch¾n
xe vËn chuyÓn ®Êt, h¹n chÕ r¬i v·i trªn mÆt b»ng. NÕu thi c«ng vµo mïa hanh kh«, sau mét
vµi ngµy ®Êt cã thÓ kh« g©y bôi cho khu d©n c- ta cã thÓ t-íi n-íc lµm Èm mÆt b»ng chèng
bôi cho khu d©n c-.
38
Tr-êng hîp mÆt b»ng san ñi lµ nÒn ®-êng bé, ®-êng s¾t, nã sÏ tr¶i dµi trªn mét ®o¹n chiÒu
dµi tuyÕn ®-êng. §Êt c¸t ®-îc vËn chuyÓn trªn qu·ng ®-êng dµi nh- vËy sÏ r¬i v·i nhiÒu vµ
lµm cho møc ®é « nhiÔm do bïn ®Êt, do bôi sÏ nhiÒu h¬n, ¶nh h-ëng tíi c¶c mét khu d©n c-
lín däc tuyÕn ®-êng. Tr-êng hîp nµy cÇn ph¶i tu©n thñ nghiªm ngÆt c¸c biÖn ph¸p BVMT
b»ng c¸ch che ch¾n xe vËn chuyÓn ®Êt, tr¸nh r¬i v·i tíi møc thÊp nhÊt. Khi cã r¬i v·i cÇn thu
dän c¸c ®èng ®Êt r¬i v·i lín, ®ång thêi dïng xe tÐc chë n-íc t-íi th-êng xuyªn ®¶m b¶o ®ñ
Èm cho mÆt b»ng chèng bôi cho khu d©n c-.
2.2.3. Giai đoạn thi công phần ngầm.
I. Giai ®o¹n thi c«ng cäc cho c«ng tr×nh.
Cã nhiÒu lo¹i cäc ®-îc thi c«ng trªn c¸c c«ng tr×nh: cäc ®ãng, cäc Ðp, cäc khoan nhåi, cäc
barÐt.v.v. Tuú theo lo¹i cäc mµ møc ®é « nhiÔm m«i tr-êng trong thi c«ng ë møc ®é kh¸c
nhau:
1. Cäc ®ãng, cäc Ðp BTCT:
C¸c lo¹i cäc nµy ®-îc thi c«ng b»ng bóa m¸y ®ãng cäc, hoÆc m¸y Ðp cäc, nã kh«ng g©y
nhiÒu « nhiÔm cho m«i tr-êng, nh-ng qu¸ tr×nh thi c«ng nµy th-êng g©y ra tiÕng ån lín, khãi
®en x¶ mï mÞt, chÊn ®éng khu vùc xung quanh do m¸y ®ãng cäc t¹o nªn. NÕu sè l-îng m¸y
®ãng cäc nhiÒu ( nh- khu ®« thÞ Mü §×nh) nã cßn th¶i ra nhiÒu dÇu mì g©y « nhiÔm khu vùc
m¸y lµm viÖc, khi m-a dÇu mì cã thÓ ch¶y theo dßng n-íc vµo c¸c cèng tho¸t xung quanh
g©y « nhiÔm mét vïng réng.
BiÖn ph¸p xö lý:
ChØ nªn dïng m¸y ®ãng cäc khi c«ng tr×nh XD n»m xa khu d©n c- , nã võa gi¶m chÊn
®éng cho c¸c c«ng tr×nh l©n cËn võa kh«ng g©y « nhiÔm m«i tr-êng trùc tiÕp cho khu vùc
xung quanh.
- Dïng c¸c tÊm ch¾n b»ng nhùa bao quanh c«ng tr-êng cao kho¶ng 2m nã còng gi¶m ®-îc
tiÕng ån 8- 10 dB do m¸y ®ãng cäc t¹o ra.
- Khai th«ng dßng ch¶y cña c¸c m-¬ng tiªu n-íc néi bé c«ng tr-êng, ®Ó thu n-íc vÒ hè thu
n-íc n»m trªn vÞ trÝ thÊp nhÊt cña mÆt b»ng vµ cã biÖn ph¸p khö dÇu mì tr-íc khi ®æ n-íc ra
cèng tiªu n-íc khu vùc.
2. Cäc khoan nhåi, cäc barÐt:
Thi c«ng cäc khoan nhåi, cäc barÐt rÊt phøc t¹p nã tr¶i qua nhiÒu c«ng ®o¹n kh¸c nhau
trong ®ã c«ng ®o¹n khoan t¹o lç ®èi víi cäc khoan nhåi, hoÆc thi c«ng ®µo ®Êt ë cäc barÐt
th-êng ph¶i ®µo ®Êt trong m«i tr-êng bentonite lµ mét lo¹i dung dÞch sÐt cã t¸c dông chèng
sôt lë thµnh hè ®µo. Trong vµ sau qu¸ tr×nh thi c«ng cäc mÆt b»ng thi c«ng cã thÓ ®äng mét
líp bïn th¶i cña dung dÞch sÐt vµ cÆn l¾ng do qu¸ tr×nh thæi röa hè khoan, ®æ bª t«ng cäc t¹o
ra. NhiÒu c«ng tr×nh thi c«ng nh- c«ng tr-êng thi c«ng mè cÇu v-ît “ CÇu GiÊy “ trong khi
thi c«ng cäc khoan nhåi bïn lo·ng ®· ®äng ®Çy trªn mÆt b»ng dµy ®Õn 15cm nhiÒu chç ch¶y
trµn c¶ ra khu d©n c- bªn c¹nh lµm « nhiÔm c¶ mét ®o¹n ®-êng dµi.
39
§Ó kh¾c phôc t×nh tr¹ng nµy cÇn thùc hiÖn nghiªm tóc c¸c quy tr×nh thi c«ng cäc khoan
nhåi, cäc barÐt:
- NhÊt thiÕt khi thi c«ng cäc cÇn l¾p bÓ thu håi bentonite ngoµi èng v¸ch ®Ó khi
bentonite trµn ra ph¶i ®-îc dÉn vÒ bÓ chøa chung tr¸nh ch¶y trµn trªn mÆt b»ng g©y «
nhiÔm mÆt b»ng Sau khi läc cÆn l¾ng bentonite ®-îc ®-a vÒ xö dông l¹i cßn c¸c bïn
®Êt, c¸t th¶i ph¶i ®-îc thu gom ®-a lªn xe trë ®i n¬i ®æ.
- Tr¸nh cho mÆt b»ng thi c«ng bÞ lÇy thôc do xe m¸y thi c«ng cäc khoan nhåi, cã thÓ
dïng c¸c tÊm thÐp dµy 2,5-5cm lãt trªn mÆt b»ng t¹o thuËn lîi cho m¸y thi c«ng vµ
tr¸nh h- háng mÆt b»ng g©y ra bïn ®Êt lo·ng ch¶y ra bªn ngoµi lµm « nhiÔm m«i
tr-êng.
- C¸c xe chë ®Êt c¸t, cÇn cã che ch¾n tr¸nh r¬i v·i, nÕu xe qu¸ bÈn cÇn röa tr-íc khi xe
ra khái c«ng tr-êng.
II.Giai ®o¹n thi c«ng mãng cho c«ng tr×nh.
¥ giai ®o¹n thi c«ng mãng cho c«ng tr×nh, kh¶ n¨ng g©y « nhiÔm m«i tr-êng lµ rÊt lín.
Thi c«ng mãng cho c«ng tr×nh th-êng tr¶i qua c¸c giai ®o¹n sau:
+ §µo ®Êt hè mãng.
+ Bª t«ng lãt mãng, gia c«ng l¾p dùng cèt thÐp, v¸n khu«n mãng.
+ §æ bª t«ng mãng.
1. §µo ®Êt hè mãng.
Hè mãng cã thÓ lµ hè mãng s©u hoÆc n«ng. NÕu lµ hè mãng n«ng cã thÓ dïng m¸y ñi,
m¸y ®µo gÇu nghÞch ®Ó ®µo, víi c¸c lo¹i hè ®µo nµy m¸y th-êng ho¹t ®éng réng h¬n mÆt
b»ng c«ng tr×nh míi cã thÓ ®µo vµ vËn chuyÓn ®Êt ra ngoµi ®-îc v× vËy th-êng g©y r¬i v·i ®Êt
ra bªn ngoµi, lµm « nhiÔm bïn ®Êt, bôi cho mét khu vùc
40
-40700
Bentonite
BÓ thu håi
®-îc nhÊc dÇn
lªn khi èng ®æ
èng ®æ bª t«ng
¤ t« trén bª t«ng
M¸ng ®æ bª t«ng (SB-92B)
KamAZ-5511
Van tr-ît
E2508
d©n c-. §Ó kh¾c phôc t×nh tr¹ng nµy, cÇn cã biÖn ph¸p ®µo ®Êt phï hîp, qu©y kÝn khu vùc
®µo ®Êt h¹n chÕ g©y r¬i v·i ®Êt ra bªn ngoµi, tr-êng hîp ®Êt ph¶i vËn chuyÓn ®i n¬i kh¸c, c¸c
xe vËn chuyÓn nhÊt thiÕt ph¶i ®-îc che ch¾n cÈn thËn, cã thÓ bè trÝ vêi n-íc röa xe tr-íc khi
xe ®-a ®Êt ra khái mÆt b»ng. C¸c n-íc th¶i bÈn cÇn cã r·nh thu n-íc vµo hè thu n-íc néi bé
c«ng tr-êng, sau khi ®Êt c¸t ®äng l¹i ë hè thu n-íc sÏ ®-îc tho¸t ra cèng ngÇm cña thµnh phè
hoÆc m-¬ng th¶i cña khu d©n c-. Khi thi c«ng ®µo ®Êt vµo mïa hanh kh«, ®Êt c¸t kh« cã thÓ
t-íi n-íc t¨ng ®é Èm chèng bôi khi vËn chuyÓn.
Víi tr-êng hîp c¸c hè ®µo lµ c¸c hè s©u: cã thÓ 5-6 m, còng cã thÓ 30m, c¸c lo¹i hè mãng
nµy th-êng lµ ph¶i thi c«ng trong thêi gian t-¬ng ®èi dµi v× vËy nÕu kh«ng cã biÖn ph¸p hîp
lý cã thÓ g©y « nhiÔm rÊt nhiÒu cho m«i tr-êng.
41
§µo ®Êt cho hè mãng s©u.
Víi chiÒu s©u t-¬ng ®èi lín nªn th-êng ph¶i dïng cäc cõ ®Ó chèng ®ì thµnh hè ®µo, m¸y
®µo cã thÓ ph¶i ®øng d-íi hè ®µo ®Êt, cã thÓ sö dông cÇn trôc ®-a ®Êt lªn xe vËn chuyÓn, nÕu
mùc n-íc ngÇm cao cßn ph¶i dïng b¬m hót n-íc ®Ó h¹ mùc n-íc ngÇm. §Ó chèng ®Êt r¬i v·i
cã thÓ ¸p dông biÖn ph¸p ®· nªu ë trªn, cßn víi n-íc ngÇm cÇn ph¶i t×m vÞ trÝ tiÕp nhËn n-íc
b¬m ®i, cã thÓ b¬m n-íc vµo c¸c hè thu n-íc néi bé c«ng tr-êng, sau khi l¾ng cÆn bïn ®Êt
n-íc míi ®-îc ®æ vµo cèng tiªu n-íc cña thµnh phè ®-a ®i n¬i kh¸c. NÕu lµ khu d©n c-
ngoµi thµnh phè kh«ng cã hè thu n-íc th× cã thÓ b¬m n-íc vµo c¸c m-¬ng tiªu tho¸t n-íc
cña khu d©n c- nh-ng chó ý kh«ng ®Ó ®Êt c¸t cuèn theo dßng n-íc b¬m lÊp ®Çy c¸c m-¬ng
tiªu n-íc lµm óng ngËp n-íc bÈn g©y « nhiÔm khu d©n c-. Kh«ng ®Ó n-íc ch¶y trµn trªn mÆt
®-êng g©y nguy hiÓm cho ng-êi ®i l¹i vµ g©y « nhiÔm m«i tr-êng.
- NÕu dÇu mì xe m¸y thi c«ng th¶i ra nhiÒu th× cÇn cã biÖn ph¸p khö dÇu mì tr-íc khi
®æ n-íc ra ngoµi cèng tiªu khu vùc.
- Bao che xung quanh c«ng tr-êng b»ng c¸c tÊm nhùa xèp cao >2m ®Ó h¹n chÕ bôi,
khãi, tiÕng ån ra bªn ngoµi.
2. Thi c«ng bª t«ng mãng.
¥ giai ®o¹n thi c«ng bª t«ng mãng gåm c¸c c«ng ®o¹n:
- Gia c«ng l¾p dùng cèt thÐp.
- Gia c«ng l¾p dùng v¸n khu«n mãng.
mùc n-íc ngÇm ban ®Çu
sau khi b¬m hót n-íc
®-êng cong gi¶m ¸p
cäc t-êng cõ
BiÖn ph¸p ®µo ®Êt vµ vËn chuyÓn ®Êt cho hè mãng cã tÇng hÇm
kÝch th-íc hè mãng réng : §µo ®Êt b»ng m¸y ®Õn cèt ®¸y dÇm gi»ng , ®µi mãng ®µo b»ng thñ c«ng .
giÕng ®iÓm
thanh neo t-êng cõ
§¸y dÇm gi»ng
§µi mãng ®µo
thñ c«ng
M¸y ®µo ®Õn
42
- §æ bª t«ng mãng.
Tuú theo ®Æc ®iÓm cña tõng c«ng tr×nh, quy m« c«ng tr×nh mµ møc ®é phøc t¹p cña quy
tr×nh kü thuËt thi c«ng cã kh¸c nhau. C«ng tr×nh quy m« cµng lín, c«ng nghÖ thi c«ng cµng
hiÖn ®¹i th× møc ®é phøc t¹p cña qu¸ tr×nh thi c«ng cµng cao, ®ång thêi nguy c¬ g©y « nhiÔm
m«i tr-êng cµng lín.
§Ó gi¶m thiÓu « nhiÔm m«i tr-êng trong giai ®o¹n thi c«ng nµy, trong tõng c«ng ®o¹n thi
c«ng ph¶i triÖt ®Ó thùc hiÖn c¸c quy tr×nh thi c«ng chung vµ riªng míi cã thÓ h¹n chÕ ®-îc «
nhiÔm:
* Giai ®o¹n gia c«ng l¾p dùng cèt thÐp mãng.
¥ giai ®o¹n nµy chñ yÕu lµ c¸c vËt liÖu Ýt g©y « nhiÔm m«i tr-êng: s¾t thÐp, d©y thÐp, thÐp
thanh.v.v. C¸c c«ng viÖc còng Ýt g©y « nhiÔm m«i tr-êng, cã thÓ gäi c«ng viÖc gia c«ng l¾p
dùng cèt thÐp lµ nh÷ng c«ng viÖc t-¬ng ®èi s¹ch. MÆc dï vËy trong gia c«ng cèt thÐp còng cã
mét sè c«ng viÖc cÇn ph¶i chó träng tíi vÊn ®Ò m«i tr-êng:
Khi lµm s¹ch cèt thÐp b»ng ho¸ chÊt (H2SO4 lo·ng 1 ngµn vµ bazo) cÇn ph¶i cã biÖn ph¸p
thu gom ho¸ chÊt sau sö dông, tr¸nh ®Ó ch¶y ra mÆt b»ng nã sÏ ch¶y vµo c¸c hÖ thèng tiªu
n-íc cña khu vùc l©n cËn lµm « nhiÔm m«i tr-êng.
NÕu hµn c¸c cèt thÐp b»ng khÝ acetilen cÇn cã biÖn ph¸p gi¶m thiÓu khÝ acetilen g©y ¶nh
h-ëng tíi m«i tr-êng, nªn bè trÝ vÞ trÝ hµn ë cuèi giã ®Ó gi¶m møc ®é « nhiÔm m«i tr-êng.
* Giai ®o¹n gia c«ng l¾p dùng v¸n khu«n mãng.
Giai ®o¹n nµy còng Ýt g©y « nhiÔm v× h×nh thøc c«ng viÖc kh«ng sö dông nhiÒu vËt liÖu g©y
« nhiÔm m«i tr-êng. Tuú theo ®iÒu kiÖn vµ yªu cÇu c«ng tr×nh ng-êi ta cã thÓ sö dông v¸n
khu«n thÐp ®Þnh h×nh hoÆc v¸n khu«n gç, hÖ thèng chèng ®ì cã thÓ dïng gç hoÆc thÐp.
- NÕu dïng v¸n khu«n thÐp ®Þnh h×nh khi l¾p dùng vµ tr-íc khi ®æ bª t«ng dïng s¬n chèng
dÝnh, dÇu chèng dÝnh cho bÒ mÆt v¸n khu«n .v.v. cÇn l-u ý kh«ng ®Ó r¬i v·i c¸c vËt liÖu ®ã
trªn mÆt b»ng, nÕu r¬i v·i ph¶i thu dän ngay tr¸nh ®Ó ch¶y trµn trªn mÆt ®Êt cã thÓ g©y «
nhiÔm ®Êt vµ nguån n-íc xung quanh. V¸n khu«n th¸o dì xuèng ph¶i ®-a vµo kho cã m¸i
che, kh«ng ®Ó ngoµi m-a c¸c chÊt chèng dÝnh cã thÓ theo dßng n-íc lµm « nhiÔm m«i tr-êng
xung quanh.
- NÕu dïng v¸n khu«n gç cÇn chó ý khi gia c«ng l¾p dùng c¸c ®Çu mÈu gç r¬i v·i trªn mÆt
b»ng cÇn ph¶i thu gom s¹ch tËp trung vµo mét vÞ trÝ ®Ó ®-a ®i n¬i kh¸c thiªu huû, tr¸nh t¹o ra
mét l-îng r¸c th¶i r¾n do thi c«ng t¹o nªn. Qu¸ tr×nh gia c«ng l¾p dùng v¸n khu«n gç cã thÓ
g©y ra bôi v× bª t«ng b¸m dÝnh vµo bÒ mÆt v¸n khu«n, cã thÓ t-íi Èm v¸n khu«n ®Ó gi¶m bôi
cho m«i tr-êng.
* Giai ®o¹n ®æ bª t«ng mãng.
§©y lµ giai ®o¹n thi c«ng cã kh¶ n¨ng g©y nhiÒu « nhiÔm cho m«i tr-êng, v× vËy cÇn chó
träng c¸c quy tr×nh quy ph¹m thi c«ng, cè g¾ng gi¶m tíi møc thÊp nhÊt nh÷ng t¸c nh©n g©y «
nhiÔm míi cã thÓ h¹n chÕ « nhiÔm m«i tr-êng. Th-êng cã hai tr-êng hîp:
43
+ Tr-êng hîp 1: Mua bª t«ng th-¬ng phÈm cña c¸c xÝ nghiÖp s¶n xuÊt BT ë bªn ngoµi c«ng
tr-êng, vËn chuyÓn b»ng xe chuyªn dïng ®æ vµo kÕt cÊu b»ng cÇn trôc hoÆc b»ng b¬m.
Tr-êng hîp nµy Ýt g©y « nhiÔm m«i tr-êng h¬n nh-ng cÇn chó ý tíi hai t¸c nh©n cã thÓ g©y «
nhiÔm:
- Bª t«ng r¬i v·i trªn mÆt b»ng khi ®æ bª t«ng.
- TiÕng ån do m¸y b¬m, m¸y ®Çm, xe vËn chuyÓn bª t«ng g©y nªn.
§Ó kh¾c phôc nh÷ng t¸c nh©n trªn cã thÓ ¸p dông biÖn ph¸p sau:
- §Ó tr¸nh r¬i v·i BT: Khi ®æ BT tõ xe vËn chuyÓn vµo thïng chøa hoÆc m¸y b¬m cã
thÓ tr¶i tÊm nhùa xuèng d-íi ®Êt ®Ó dÔ dµng thu gom ®æ l¹i vµo m¸y b¬m( hoÆc thïng
chøa).
- §Ó gi¶m tiÕng ån do c¸c m¸y thi c«ng g©y nªn ta còng cã thÓ ¸p dông c¸c gi¶i ph¸p
®· nªu trªn: qu©y xung quanh mÆt b»ng b»ng c¸c tÊm v¶i nhùa cao > 2m, h¹n chÕ
tiÕng ån.
+ Tr-êng hîp 2: Dïng m¸y trén t¹i hiÖn tr-êng, vËn chuyÓn bª t«ng b»ng thñ c«ng, hoÆc
b»ng cÇn trôc(cè ®Þnh hoÆc di ®éng). Tr-êng hîp nµy cã thÓ g©y ra « nhiÔm m«i tr-êng rÊt
lín do hai nguån sau:
- ¤ nhiÔm kh«ng khÝ do bôi xi m¨ng, c¸t , ®¸ trong qu¸ tr×nh trén bª t«ng g©y nªn.
- ¤ nhiÔm tiÕng ån do c¸c m¸y trén bª t«ng, m¸y ®Çm, m¸y vËn chuyÓn bª t«ng g©y
nªn.
- Bª t«ng r¬i v·i trªn mÆt b»ng khi vËn chuyÓn ®æ bª t«ng.
BiÖn ph¸p chèng « nhiÔm:
- §Ó chèng tiÕng ån cã thÓ ¸p dông biÖn ph¸p ®· nªu trªn.
- §Ó chèng bôi cã mét sã c¸ch gi¶i quyÕt sau:
+ T-íi Èm c¸t nÕu c¸t qu¸ kh«.
+ Khi ®æ xi m¨ng vµo thïng trén cã thÓ dïng c¸t nhanh chãng lÊp lªn chç xi m¨ng võa
®æ ®Ó h¹n chÕ bôi.
+ T-íi Èm ®¸ tr-íc khi trén gi¶m bôi cho m«i tr-êng.
§Ó tr¸nh r¬i v·i bª t«ng khi vËn chuyÓn BT tíi n¬i ®æ, c¸c ph-¬ng tiÖn vËn chuyÓn ph¶i kÝn,
lãt v¸n lµm ®-êng cho xe ®i (nÕu vËn chuyÓn b»ng xe c¶i tiÕn, xe cót kÝt) h¹n chÕ r¬i v·i BT.
Kh«ng chë qu¸ ®Çy sÏ r¬i v·i nhiÒu trªn mÆt b»ng.
Trong khi thi c«ng mãng nÕu mùc n-íc ngÇm qu¸ cao cÇn ph¶i b¬m hót n-íc liªn tôc trong
qu¸ tr×nh thi c«ng th× chó ý n-íc b¬m lªn ph¶i tËp trung vµo hè thu n-íc ®Ó l¾ng bïn ®Êt, khö
dÇu mì tr-íc khi ®æ n-íc th¶i ra cèng tiªu khu vùc.
3. Thi c«ng lÊp ®Êt mãng c«ng tr×nh.
44
Tuú theo tõng c«ng tr×nh: cã hoÆc kh«ng cã tÇng hÇm, ®é s©u cña mãng.v.v mµ biÖn ph¸p
lÊp mãng t«n nÒn c«ng tr×nh cã kh¸c nhau. Cã thÓ dïng ®Êt cña c«ng tr×nh ®µo lªn ®Ó lÊp
mãng hoÆc cã thÓ ®-a c¸t n¬i kh¸c vÒ lÊp mãng. Trong giai ®o¹n nµy chñ yÕu ph¶i chuyªn
chë ®Êt c¸t lÊp mãng c«ng tr×nh, v× vËy « nhiÔm nãi chung lµ bôi ®Êt c¸t khi chuyªn chë, r¬i
v·i ®Êt c¸t trªn ®-êng.v.v BiÖn ph¸p chèng « nhiÔm còng gièng nh- c¸c tr-êng hîp trªn khi
t¸c nh©n g©y « nhiÔm chung lµ ®Êt c¸t.
III. Thi c«ng phÇn th©n c«ng tr×nh.
Thi c«ng phÇn th©n c«ng tr×nh cã thÓ chia ra lµm ba phÇn viÖc chÝnh:
-Thi c«ng phÇn th«: ®æ BT khung sµn c¸c tÇng c«ng tr×nh. X©y t-êng chÌn khung.
- Thi c«ng hoµn thiÖn bªn trong, bªn ngoµi c«ng tr×nh.
- S¬n v«i toµn bé c«ng tr×nh.
1.Thi c«ng phÇn th«:
Qu¸ tr×nh ®æ bª t«ng kÕt cÊu khung c¸c tÇng, t¸c nh©n g©y « nhiÔm gièng nh- giai ®o¹n thi
c«ng bª t«ng mãng do vËy ta cã thÓ ¸p dông c¸c biÖn ph¸p chèng « nhiÔm m«i tr-êng còng
gièng nh- c¸c giai ®o¹n thi c«ng bª t«ng mãng. Nh-ng cÇn l-u ý lµ thi c«ng phÇn th©n c«ng
tr×nh th-êng lµm trªn cao do vËy vÊn ®Ò « nhiÔm m«i tr-êng do bôi lµ rÊt lín, nã cã thÓ ph¸t
t¸n bôi ®i rÊt xa lµm ¶nh h-ëng c¶ mét khu vùc réng. V× vËy khi thi c«ng phÇn th©n c«ng
tr×nh ta cã thÓ dïng biÖn ph¸p l¾p dùng gi¸o ngoµi cho toµn bé chu vi c«ng tr×nh, bªn ngoµi
hÖ gi¸o dïng c¸c tÊm v¶i nhùa che ch¾n toµn bé c«ng tr×nh: nã võa cã t¸c dông t¨ng ®é an
toµn cho c«ng nh©n lµm viÖc trªn cao, võa chèng bôi cho khu vùc d©n c- xung quanh.
* C«ng t¸c x©y t-êng chÌn khung th-êng cã khèi l-îng kh¸ lín, hai lo¹i vËt liÖu chÝnh trong
giai ®o¹n nµy lµ g¹ch vµ v÷a x©y, trong ®ã v÷a x©y cã thÓ lµ v÷a xi m¨ng hoÆc v÷a tam hîp.
T¸c nh©n g©y « nhiÔm m«i tr-êng trong c«ng t¸c nµy chÝnh lµ bôi cã thÓ ph¸t sinh trong c¸c
kh©u vËn chuyÓn g¹ch, vËn chuyÓn c¸t, xi m¨ng, trén v÷a. §Ó chèng « nhiÔm do bôi trong
c¸c kh©u trªn ta cã thÓ ¸p dông biÖn ph¸p sau:
- T-íi Èm g¹ch tr-íc khi vËn chuyÓn ®Õn chç x©y.
- NÕu c¸t qu¸ kh« cã thÓ t-íi Èm c¸t tr-íc khi trén.
- Khi n¹p vËt liÖu vµo thïng trén v÷a x©y, ®æ xi m¨ng ra kÕt hîp hÊt c¸t chïm lªn
chèng bôi do xi m¨ng g©y nªn.
2. Thi c«ng hoµn thiÖn bªn trong vµ bªn ngoµi c«ng tr×nh.
Thi c«ng hoµn thiÖn c«ng tr×nh th-êng bao gåm c¸c c«ng viÖc: tr¸t trong ngoµi, tr¸t
granit« trang trÝ, èp g¹ch ®¸ c¸c kÕt cÊu, l¸t nÒn toµn bé c«ng tr×nh.v.v. Trong c«ng t¸c nµy
c¸c thao t¸c ®ôc ®Ïo chuÈn bÞ mÆt tr¸t, dän mÆt nÒn tr-íc khi l¸t, t«n nÒn theo cèt thiÕt
kÕ.v.v. c¸c thao t¸c ®ã th-êng th¶i ra mét l-îng r¸c th¶i r¾n kh¸ lín dån ®èng xuèng ch©n
c«ng tr×nh: v÷a, g¹ch vì, ®Çu mÈu gç, ®Êt c¸t... ¤ nhiÔm do bôi tõ c¸c r¸c th¶i x©y dùng th¶i
ra, céng víi mét khèi l-îng r¸c th¶i rÊt lín còng lµ mét vÊn ®Ò cÇn ®-îc gi¶i quyÕt mét c¸ch
hîp lý, triÖt ®Ó tr¸nh g©y « nhiÔm m«i tr-êng.
45
§Ó chèng bôi cho c«ng tr-êng vµ khu vùc xung quanh cã thÓ ¸p dông biÖn ph¸p:
- Che ch¾n toµn bé c«ng tr×nh b»ng c¸c tÊm nhùa ®Ó chèng bôi ph¸t t¸n.
- Gi¶i phãng toµn bé c¸c phÕ th¶i ®-îc th¶i ra trong c«ng t¸c hoµn thiÖn b»ng c¸ch thu
gom trªn tõng vÞ trÝ lµm viÖc, t-íi Èm, vËn chuyÓn xuèng b»ng th¨ng t¶i hoÆc cÇn trôc, kh«ng
®-îc ®Èy tõ trªn cao xuèng tõ c¸c cöa sæ, cöa ®i.
- R¸c th¶i nµy ph¶i chuyÓn ®i khái mÆt b»ng cµng sím cµng tèt, khi vËn chuyÓn phÕ th¶i ra
ngoµi cÇn che ch¾n kÝn ph-¬ng tiÖn vËn chuyÓn vµ t-íi Èm phÕ th¶i chèng bôi trong khi xe
l-u th«ng trªn ®-êng.
3. Thi c«ng s¬n v«i toµn bé c«ng tr×nh.
C«ng t¸c s¬n v«i cho c«ng tr×nh th-êng kh«ng cã nh÷ng biÓu hiÖn râ rÖt vÒ t¸c nh©n g©y «
nhiÔm m«i tr-êng. Møc ®é g©y « nhiÔm còng mê nh¹t h¬n, nh-ng trong c«ng t¸c nµy th-êng
dïng c¸c vËt liÖu nh-:
- S¬n n-íc dïng s¬n t-êng trÇn vµ c¸c kÕt cÊu.
- S¬n chèng rØ cho kÕt cÊu thÐp.
- S¬n c¸c lo¹i ®Ó lµm ®Ñp bÒ mÆt c¸c kÕt cÊu.
- C¸c phô gia, dung m«i dïng pha s¬n ë d¹ng bét hoÆc láng.v.v.
Víi c¸c vËt liÖu nh- trªn trong qu¸ tr×nh thi c«ng s¬n v«i cÇn chó ý b¶o ®¶m kh«ng g©y «
nhiÔm m«i tr-êng trong c¸c kh©u sau:
- Khi pha s¬n b»ng c¸c dung m«i kh«ng ®-îc ®æ c¸c cÆn dung m«i lªn mÆt ®Êt nã sÏ ngÊm
vµo ®Êt hoÆc tr«i theo dßng n-íc g©y « nhiÔm m«i tr-êng.
- Kh«ng ®æ c¸c n-íc röa thïng s¬n vµo c¸c cèng r·nh khu vùc, c¸c vá hép s¬n cÇn thu gom
®-a ®i n¬i kh¸c kh«ng vít bõa b·i trªn mÆt b»ng.
- Mïi s¬n, mïi dung m«i pha s¬n th-êng g©y c¶m gi¸c khã chÞu cho c«ng nh©n vµ khu vùc
xung quanh, do ®ã cÇn chó ý h-íng giã khi bè trÝ s¬n kÕt cÊu, nªn bè trÝ c¸c tæ s¬n lµm ë
phÝa cuèi giã h¹n chÕ mïi s¬n g©y « nhiÔm.
2.3. Các giải pháp chống ô nhiễm bảo vệ môi trƣờng trong thiết kế kỹ thuật và tổ chức
thi công.
2.3.1. Chống ô nhiễm bảo vệ môi trường trong thiết kế kỹ thuật thi công.
Trong qu¸ tr×nh thi c«ng c«ng tr×nh, gi¶i ph¸p kü thuËt thi c«ng cã ¶nh h-ëng rÊt lín ®Õn
vÊn ®Ò « nhiÔm m«i tr-êng x©y dùng. Mét biÖn ph¸p kü thuËt thi c«ng tèt , hîp lý, cã quan
t©m tíi b¶o vÖ m«i tr-êng trong gi¶i ph¸p kü thuËt lu«n lu«n lµ mét môc tiªu cho c¸c nhµ s¶n
xuÊt x©y dùng. VËy biÖn ph¸p kü thuËt thi c«ng lµ g×?
BiÖn ph¸p kü thuËt thi c«ng lµ c¸c gi¶i ph¸p kü thuËt cô thÓ ®Ó triÓn khai x©y dùng c¸c bé
phËn c«ng tr×nh, cña toµn bé c«ng tr×nh hay triÓn khai x©y dùng mét nhãm h¹ng môc c«ng
tr×nh.
46
VÝ dô:
Thi c«ng cäc khoan nhåi cho cÇu Mü ThuËn s©u 100m b»ng ph-¬ng ph¸p khoan ®µo ®Êt
trong m«i tr-êng bentonite gi÷ thµnh ®Êt vµ èng v¸ch chèng sËp v¸ch hè ®µo.
Thi c«ng èng khãi BTCT nhµ m¸y nhiÖt ®iÖn Ph¶ L¹i b»ng ph-¬ng ph¸p dïng v¸n khu«n
tr-ît.
Thi c«ng ®µi n-íc Hµ néi b»ng ph-¬ng ph¸p kÝch kÐo.v.v.
 Tr-íc khi thi c«ng x©y dùng c«ng tr×nh bao giê còng ph¶i thiÕt kÕ biÖn ph¸p kü thuËt thi
c«ng, biÖn ph¸p ®ã ®-îc duyÖt míi triÓn khai thi c«ng XD c«ng tr×nh. V× vËy ngay tõ khi
thiÕt kÕ biÖn ph¸p kü thuËt thi c«ng chóng ta ®· ph¶i quan t©m tíi vÊn ®Ò m«i tr-êng, gi¶i
quyÕt vÊn ®Ò m«i tr-êng ngay ë c¸c kh©u sö dông m¸y mãc thiÕt bÞ thi c«ng, biÖn ph¸p triÓn
khai thi c«ng mét kÕt cÊu cô thÓ.
VÝ dô:
* C«ng tr×nh A n»m xen kÏ trong khu d©n c- cã nªn dïng biÖn ph¸p ®ãng cäc kh«ng? Nã
sÏ g©y chÊn ®éng cho c«ng tr×nh l©n cËn, g©y tiÕng ån lín cho khu d©n c- xung quanh. Cuèi
cïng quyÕt ®Þnh chän gi¶i ph¸p cäc Ðp.
* §µo ®Êt hè mãng n«ng dïng m¸y ñi ®Ó ®µo cã ®-îc kh«ng? M¸y ñi ph¶i ®µo réng h¬n
mÆt b»ng c«ng tr×nh ra c¸c phÝa, ®Êt kh«ng trùc tiÕp ®æ lªn xe ®-îc mµ ph¶i ®æ ®èng trªn bê
xung quanh hè ®µo, cã thÓ g©y bôi, bïn ®Êt ch¶y trµn trªn mÆt b»ng g©y « nhiÔm m«i tr-êng.
Cuèi cïng chän m¸y ®µo gÇu nghÞch ®Ó ®µo ®Êt, thao t¸c ®µo nhanh gän, ®Êt ®µo ®æ lªn xe
®-a ®i n¬i kh¸c..v.v.
 Nh- vËy chän lo¹i m¸y g× , v¸n khu«n g×, ®æ bª t«ng theo ph-¬ng ph¸p nµo, ®µo ®Êt c«ng
tr×nh ra sao, ®Òu ph¶i quan t©m tíi vÊn ®Ò « nhiÔm m«i tr-êng: n-íc, bôi, tiÕng ån, ®Êt , r¸c
th¶i míi cã thÓ gi¶i quyÕt triÖt ®Ó vÊn ®Ò « nhiÔm m«i tr-êng. NÕu xem nhÑ b¶o vÖ m«i
tr-êng trong giai ®o¹n thiÕt kÕ kü thuËt thi c«ng th× nh÷ng gi¶i ph¸p chèng « nhiÔm trong qu¸
tr×nh triÓn khai dù ¸n chØ lµ c¸ch gi¶i quyÕt phÇn ngän, mét c¸ch gi¶i quyÕt hËu qu¶ mµ th«i.
2.3.2. Chống ô nhiễm bảo vệ môi trường trong thiết kế tổ chức thi công.
I/. Chèng « nhiÔm b¶o vÖ m«i tr-êng trong thiÕt kÕ tiÕn ®é thi c«ng.
TiÕn ®é thi c«ng lµ mét thiÕt kÕ tæ chøc thi c«ng mµ dùa vµo ®ã ®Ó ®iÒu hµnh s¶n xuÊt tõng
c«ng viÖc cô thÓ, mét qu¸ tr×nh s¶n xuÊt trªn c«ng tr-êng. TiÕn ®é thi c«ng thÓ hiÖn mét d©y
chuyÒn, mét tËp hîp d©y chuyÒn s¶n xuÊt thi c«ng x©y dùng c«ng tr×nh. V× vËy nÕu thiÐt kÕ
tiÕn ®é thi c«ng hîp lý, cã quan t©m tíi vÊn ®Ò m«i tr-êng th× c¸c gi¶i ph¸p chèng « nhiÔm
míi ®¹t hiÖu qu¶ cao, nÕu kh«ng mäi biÖn ph¸p chèng « nhiÔm trong qu¸ tr×nh s¶n xuÊt sau
nµy chØ lµ c¸ch gi¶i quyÕt thiÕu triÖt ®Ó, hiÖu qu¶ thÊp.
47
- Khi thiÕt kÕ T§TC bè trÝ c¸c c«ng viÖc cÇn quan t©m ®Õn ¶nh h-ëng cña thêi tiÕt ®Õn
thi c«ng, ®Õn m«i tr-êng khu vùc triÓn khai dù ¸n.Thi c«ng ®µo ®Êt nÕu triÓn khai vµo
mïa m-a sÏ gÆp rÊt nhiÒu khã kh¨n vÒ thao t¸c ®µo ®Êt, vËn chuyÓn ®Êt: bïn ®Êt, tr¬n
tr-ît, n-íc m-a ch¶y trµn, n-íc ngÇm cao g©y « nhiÔm m«i tr-êng nÆng nÒ, nÕu thi
c«ng vµo mïa kh« sÏ hiÖu qu¶ h¬n.
- Mïa kh« hanh c¸c phÕ th¶i x©y dùng dÔ g©y « nhiÔm bôi cho c«ng tr-êng vµ xung
quanh, khi bè trÝ c¸c d©y chuyÒn SX cã thÓ gi¶m bít nh©n c«ng, gi¶m bít nhÞp ®é s¶n
xuÊt cña c¸c c«ng viÖc s¶n sinh ra nhiÒu phÕ th¶i ®Ó dÔ thu gom, gi¶m thiÓu « nhiÔm
bôi cho m«i tr-êng.
Nh- vËy trong thiÕt kÕ tiÕn ®é thi c«ng, cÇn ®iÒu hµnh SX, bè trÝ d©y chuyÒn SX cÇn quan
t©m tíi c«ng t¸c b¶o vÖ m«i tr-êng trong tõng c«ng viÖc cô thÓ, qu¸ tr×nh SX cô thÓ d-íi con
m¾t b¶o vÖ m«i tr-êng th× qu¸ tr×nh s¶n xuÊt ®ã sÏ ®em l¹i hiÖu qu¶ cao c¶ vÒ yÕu tè kinh tÕ
vµ m«i tr-êng.
II/. Chèng « nhiÔm b¶o vÖ m«i tr-êng trong thiÕt kÕ tæng mÆt b»ng thi c«ng.
Tæng mÆt b»ng thi c«ng lµ mÆt b»ng thÓ hiÖn mét giai ®o¹n hoÆc toµn bé qu¸ tr×nh thi
c«ng c«ng tr×nh. Trªn TMB thi c«ng thÓ hiÖn vÞ trÝ c«ng tr×nh chÝnh cÇn thi c«ng, c¸c thiÕt bÞ
thi c«ng, c¸c l¸n tr¹i ë vµ lµm viÖc cña CBCNV, c¸c kho b·i cÊt chøa nguyªn vËt liÖu, c¸c
x-ëng s¶n xuÊt, hÖ thèng ®-êng cung cÊp ®iÖn t¹m, n-íc t¹m phôc vô thi c«ng, hÖ thèng
®-êng giao th«ng trªn c«ng tr-êng.v.v.
ThiÕt kÕ TMB thi c«ng cã ¶nh h-ëng rÊt lín, ¶nh h-ëng trùc tiÕp ®Õn chèng « nhiÔm b¶o vÖ
m«i tr-êng. NÕu thiÕt kÕ TMB thi c«ng kh«ng tèt sÏ lµm cho vÊn ®Ò « nhiÔm kh«ng nh÷ng
kh«ng gi¶i quyÕt ®-îc mµ cã thÓ cßn lµm cho nã trë nªn trÇm träng h¬n. Theo mét khÝa c¹nh
nµo ®ã, ¶nh h-ëng cña TMBTC tíi m«i tr-êng cßn râ nÐt h¬n tiÕn ®é thi c«ng. ChÝnh v× vËy
mµ khi thiÕt kÕ TMBTC cÇn n¾m râ ®Æc ®iÓm kiÕn tróc, kü thuËt chung cña c«ng tr×nh, cÇn
ph¶i n¾m râ c¸c ®Æc ®iÓm vÒ ®Þa chÊt, thuû v¨n cña c«ng tr×nh, h-íng giã chñ ®¹o t¹i thêi
®iÓm thi c«ng c«ng tr×nh, ®-êng x¸ vËn chuyÓn vËt t- thiÕt bÞ vµo c«ng tr×nh.v.v. ®Ó tõ ®ã cã
c¸c gi¶i ph¸p hîp lý trong thiÕt kÕ TMBTC, gi¶m thiÓu « nhiÔm m«i tr-êng. Khi thiÕt kÕ
TMBTC cÇn chó ý c¸c ®iÓm sau ®©y:
- Theo h-íng giã chñ ®¹o chóng ta cÇn xÕp c¸c c«ng tr×nh nhµ ë, nhµ lµm viÖc cña
CBCNV ë phÝa ®Çu giã, t¹o ®iÒu kiÖn thuËn lîi vÒ yÕu tè vi khÝ hËu cho sinh ho¹t vµ
lµm viÖc cña hä trªn c«ng tr-êng.
- C¸c b·i tËp kÕt g¹ch cÇn bè trÝ gÇn ph-¬ng tiÖn vËn chuyÓn lªn cao (th¨ng t¶i, cÇn
trôc th¸p..), c¸c b¸i c¸t, ®¸ cÇn bè trÝ gÇn m¸y trén bª t«ng, trén v÷a, nÕu ®iÒu kiÖn
cho phÐp th× nªn bè trÝ c¸c b·i c¸t ®¸ ë phÝa cuèi giã tr¸nh g©y bôi cho c«ng tr-êng.
- Khu trung t©m s¶n xuÊt, cô thÓ h¬n lµ c¸c tr¹m trén BT, trén v÷a th-êng hay g©y ra
nhiÒu bôi khãi vµ tiÕng ån nªn bè trÝ cuèi giã( nÕu cã thÓ ®-îc), ®Ó gi¶m « nhiÔm bôi
vµ tiÕng ån cho m«i tr-êng.
- C¸c x-ëng gia c«ng c¬ khÝ, thÐp Ýt g©y ra bôi khãi cã thÓ bè trÝ tuú ý, nh-ng nªn bè trÝ
®Çu giã, gÇn ®-êng giao th«ng, t¹o ®iÒu kiÖn thuËn lîi cho CN lµm viÖc.
48
- C¸c x-ëng gia c«ng gç g©y nhiÒu bôi, tiÕng ån, ngoµi ra cã thÓ cßn g©y ®éc h¹i do
thuèc ng©m tÈm chèng mèi mät trong kh©u xö lý b¶o qu¶n gç g©y nªn. Víi c«ng
tr×nh nµy nhÊt thiÕt ph¶i bè trÝ cuèi giã, c¸ch xa khu s¶n xuÊt chÝnh, cã bè trÝ qu¹t giã,
hót bôi ®Ó gi¶m « nhiÔm bôi, tiÕng ån cho m«i tr-êng.
- C¸c lß nÊu bitum, chÕ t¹o bª t«ng atphan, s©n ®óc bª t«ng bät, bª t«ng chÞu axit .v.v
cÇn b« trÝ gÇn ®-êng giao th«ng ®Ó dÔ dµng tËp kÕt nguyªn vËt liÖu, nh-ng cÇn bè trÝ
cuèi giã, bè trÝ t¸ch biÖt víi khu s¶n xu©t chÝnh cña c«ng tr-êng, h¹n chÕ « nhiÔm bôi,
khãi, ho¸ chÊt cho c«ng tr-êng vµ khu d©n c-.
- C¸c kho chuyªn dïng nh- kho ho¸ chÊt, kho thuèc næ, kho x¨ng dÇu, mì.v.v. ®Òu lµ
nh÷ng chÊt ®éc h¹i, cã thÓ g©y « nhiÔm m¹nh cho m«i tr-êng xung quanh, v× vËy cÇn
quan t©m ®Æc biÖt ®Õn c¸c lo¹i kho b·i nµy. Chóng cÇn ®-îc bè trÝ thµnh mét khu
riªng biÖt, phÝa cuèi giã, cã c¸c rµo ch¾n b»ng c¸c tÊm t«n cao >2m ®Ó h¹n chÕ «
nhiÔm cho m«i tr-êng. N-íc m-a ch¶y qua c¸c kho nµy (nÕu kho chøa ngoµi trêi) cÇn
®ù¬c dÉn vÒ mét hè thu riªng ®Ó xö lý dÇu, mì, ho¸ chÊt tr-íc khi ®æ chóng ra m-¬ng
tiªu n-íc bªn ngoµi khu vùc thi c«ng.
- C¸c b·i xe m¸y cña c«ng tr-êng th-êng cã mét l-îng dÇu mì th¶i ra trong khi söa
ch÷a m¸y thi c«ng, v× vËy n-íc m-a qua khu vùc nµy hoÆc n-íc röa xe, t¾m giÆt cña
CN cÇn ®-a vÒ hè thu riªng ®Ó xö lý nh- tr-êng hîp trªn.
- Trªn TMBTC cÇn bè trÝ hÖ thèng tiªu n-íc m-a, thu n-íc vÒ phÝa thÊp cña TMB ®Ó
l¾ng bïn ®Êt tr-íc khi ®æ n-íc ra cèng tiªu chung. MÆt kh¸c mÆt b»ng ®-îc tiªu n-íc
tèt sÏ tr¸nh lÇy thôc, kh«ng g©y bÈn xe cé khi l-u th«ng, h¹n chÕ « nhiÔm m«i tr-êng.
- Trong thiÕt kÕ tæng mÆt b»ng cÇn chó ý tíi m«i tr-êng d©n c- xung quanh, c¸c l¸n tr¹i
kho b·i, x-ëng s¶n xuÊt, trung t©m s¶n xuÊt, khi bè trÝ chó ý kh«ng nh÷ng ®¶m b¶o
®-îc yÕu tè vÖ sinh m«i tr-êng bªn trong khu vùc thi c«ng mµ cßn ph¶i ®¶m b¶o cho
m«i tr-êng bªn ngoµi khu vùc thi c«ng, nÕu kh«ng thÓ bè trÝ hîp lý ®-îc th× cÇn cã
biÖn ph¸p kh¾c phôc kÌm theo gi¶i ph¸p tæng mÆt b»ng.
49
Chƣơng 3: ĐÁNH GIÁ TÁC ĐỘNG MÔI TRƢỜNG CÁC CÔNG TRÌNH
VÀ DỰ ÁN XÂY DỰNG
3.1. Khái niệm tác động môi trƣờng
3.1.1. Khái niệm
Các dự án xây dựng thường tạo ra các tác động tiêu cực, có tính cục bộ về môi trường, kinh tế
và xã hội đối với cộng đồng vùng bị di dời và các hệ sinh thái lân cận với công trình. Vì vậy các
dự án (đặc biệt là nhóm các dự án ODA) trong giai đoạn nghiên cứu tiền khả thi đều phải đáp
ứng yêu cầu sàng lọc và đánh giá mức độ tác động môi trường cho các phương án nhằm tìm ra
những phương án tối ưu cả về kinh tế kỹ thuật và môi trường phục vụ mục tiêu phát triển bền
vững.
Như vậy, có thể hiểu tác động môi trường là sự thay đổi các điều kiện môi trường hoặc tạo ra
các điều kiện môi trường mới và các điều kiện mới này có thể có lợi, có hại, sinh ra trực tiếp
hay gián tiếp từ một hay nhiều hoạt động liên quan đến việc thực hiện dự án.
Tác động môi trường không phải là các hoạt động ảnh hưởng tới môi trường (việc đào hố
móng trụ cầu) mà là những ảnh hưởng tới chất lượng các hợp phần môi trường do hoạt động
đó gây ra (làm đục dòng nước, gây tiếng ồn, tăng độ bụi).
3.1.2. Phân loại tác động môi trường
Các loại tác động môi trường có thể được phân loại như sau:
* Phân loại theo bản chất của tác động:
- Tác động trực tiếp: là các tác động sinh ra trực tiếp từ một hay nhiều hoạt động liên
quan đến dự án. Ví dụ như việc nạo vét lòng sông làm thay đổi chế độ dòng chảy; quá
trình thi công cầu cống: phá bỏ thảm thực vật, thay đổi dòng chảy ngầm, tăng ngập
úng, xói mòn cục bộ
- Tác động gián tiếp: là các hoạt động (kết quả của) do các tác độn trực tiếp của dự án
gây ra. Ví dụ như chuyển đổi sử dụng đất, suy giảm tài nguyên sinh vật. Các tác động gián tiếp
thường khó phát hiện nhưng gây ra các hậu qủa lớn hơn so với tác động trực tiếp.
* Phân loại theo tính chất thời gian của tác động:
- Tác động tạm thời: là các hoạt động chỉ có tính chất nhất thời, xảy ra trong thời gian
ngắn. Ví dụ như việc thi công móng trụ cầu làm dòng nước đục, gây ra tiếng ồn trong
một khoảng thời gian nhất định. Các tác động tạm thời thường ít gây nguy hiểm hơn các
tác động lâu dài.
- Tác động lâu dài: là các tác động xảy ra trong thời gian dài, từ khi thực hiện dự án cho
đến khi dự án kết thúc và cả quá trình hoạt động sau dự án. Ví dụ như tiếng ồn và khói bụi
50
gây ra bởi các phương tiện giao thông vận tải của một con đường cao tốc.
* Phân loại theo kết quả của tác động:
- Tác động tích cực: là các tác động có lợi cho môi trường, được sinh ra do quá trình
thực hiện dự án. Thường là các tác động tích cực đối với môi trường nhân văn như tạo công
ăn việc làm, giảm tai nạn giao thông, thúc đẩy phát triển kinh tế xã hội, vv...
- Tác động tiêu cực: là các tác động có hại, gây bất lợi cho môi trường; ô nhiễm môi
trường, ô nhiễm không khí, nguồn nước
3.1.3. Đánh giá tác động môi trường (ĐTM)
a. Khái niệm ĐTM
Đánh giá tác động môi trường (ĐTM) là một cách tiếp cận mới trong quản lý môi trường được
các nhà môi trường trên Thế giới đưa ra trong những năm thập kỷ 70 của thế kỷ trước. Đến
nay, ĐTM đã có những bước phát triển đáng kể và đã trở thành một bộ môn khoa học riêng
được nhiều người quan tâm nghiên cứu để tiếp tục phát triển và hoàn thiện. Dưới các góc độ
khác nhau, người ta đã đưa ra các khái niệm, định nghĩa khác nhau về ĐTM.
Tại điều 3, chương I, Luật Bảo vệ môi trường Việt Nam (2014) qui định rõ:
"Đánh giá tác động môi trường là việc phân tích, dự báo các tác động đến môi trường
của dự án đầu tư cụ thể để đưa ra các biện pháp bảo vệ môi trường khi triển khai dự án đó".
b. Mục đích, vai trò và ý nghĩa của ĐTM
* Mục đích của ĐTM
- Góp thêm tư liệu khoa học cần thiết cho việc quyết định hành động phát triển của một
dựán.
- ĐTM xem xét nhiều phương án thực hiện khác nhau của các hoạt động phát triển.
Đối chiếu, so sánh và phân tích những thuận lợi hoặc khó khăn của hoạt động đó. Từ đó kiến
nghị lựa chọn phương án tối ưu.
- ĐTM giúp cho công tác xây dựng đường lối, chiến lược, qui hoạch, kế hoạch bảo vệ
môi trường.
- ĐTM theo dõi các diễn biến môi trường bị tác động theo dự báo ban đầu sau khi dự án
đi vào hoạt động. Thường xuyên theo dõi, kiểm tra bằng các hoạt động quan trắc, giám sát
môi trường định kỳ và đề xuất điều chỉnh kịp thời.
* Vai trò của ĐTM
- Vai trò định hướng: ĐTM có tác dụng định hướng cho các cơ quan quản lý nhà nước,
các chủ đầu tư quan điểm chính xác về một dự án phát triển và xây dựng KCNTT trên mọi
mặt trong đó tác động môi trường như một bộ phận cấu thành của dự án.
- Vai trò hỗ trợ: ĐTM có tác dụng hỗ trợ cho dự án trong việc chọn địa điểm, chọn quy
51
trình công nghệ thích hợp sao cho phát huy tăng cừơng mặt tác động tích cực của dự án và
hạn chế tác động tiêu cực của dự án tới môi trường tự nhiên và xã hội.
- Vai trò dự báo: ĐTM giúp cho các nhà quản lý phòng ngừa trước những tác động
đến môi trường sẽ có thể xảy ra trong tương lai. Từ đó có các biện pháp hữu hiệu có thể
ngăn chặn những thảm hoạ có thể xảy ra.
* Ý nghĩa của ĐTM
ĐTM là một công cụ kết hợp chặt chẽ với kế hoạch bảo vệ và nâng cao chất lượng môi
trường. Nó chính là một "dự án trong dự án", cụ thể như sau:
- ĐTM chỉ ra những tác động có thể cả mặt tích cực lẫn tiêu cực của một dự án.Khi đã
có thông tin đầu vào về các chỉ tiêu hoạt động của một dự án, ĐTM sẽ chỉ ra được các kết quả
tác động về mặt môi trường bao gồm cả môi trường tự nhiên và môi trường sống của con
người. Sự tác động này bao gồm cả ngắn hạn và dài hạn.
- ĐTM cung cấp cho dự án đã trình bày khả năng giảm nhẹ hoặc bù đắp những tác
động tiêu cực của dự án, giảm thiểu sự phá huỷ môi trường tới mức thấp nhất. Lựa chọn hoặc
hiệu chỉnh dự án hoặc tăng cường bảo vệ môi trường bằng các biện pháp giảm số lượng và
mức độ tác động tiêu cực, tăng cường và nâng cao những tác động tích cực.
- ĐTM sẽ đưa ra giải pháp đo mức độ thực thi dự án trên phương diện bảo vệ môi trường.
ĐTM sẽ cung cấp một chương trình quan trắc cho việc tác động của dự án đến môi trường.
- ĐTM chia ra làm hai nhiệm vụ khảo sát môi trường ban đầu và đánh giá tác động môi
trường. Việc khảo sát môi trường cung cấp cho dự án toàn bộ những thông tin về môi trường của
vùng dự án tác động tới mà trong ĐTM chi tiết sẽ phải trình bày. Nhiệm vụ ĐTM là phải đánh
giá đầy đủ, chi tiết các thành phần môi trường của vùng lập dự án, dự báo các ảnh hưởng có thể có
khi dự án bắt đầu thi công hoặc đi vào vận hành.
c. Nội dung ĐTM
Đánh giá tác động môi trường phải gắn liền với các dự án đầu tư, các kế hoạch, chính
sách phát triển vùng hoặc khu vực. Đánh giá tác động môi trường là một yêu cầu cần phải có
khi xét duyệt một dự án, đồng thời nó cũng là một quá trình liên tục thông qua chu kỳ dự án.
Nội dung ĐTM cụ thể phụ thuộc vào nội dung và tính chất của các dự án phát triển
hay các công trình xây dựng. Các hoạt động phát triển tác động vào các yếu tố môi trường
đòi hỏi các yêu cầu và mức độ khác nhau. Tuỳ thuộc tính chất của dự án mà chúng ta xây
dựng nội dung ĐTM phù hợp. Nội dung chính thức của ĐTM là bản báo cáo ĐTM. Các nội
dung trong báo cáo bao gồm:
- Mô tả sơ lược về dự án: mục tiêu, nội dung hoạt động, tiến độ thực hiện của dự án, lợi
ích kinh tế - xã hội của dự án.
- Mô tả địa điểm nơi thực hiện dự án.
- Xác định phạm vi tác động (điều kiện biên) và ảnh hưởng môi trường của dự án.
52
- Mô tả hiện trạng tài nguyên và môi trường nơi thực hiện dự án.
- Đánh giá những tác động tới môi trường (đất, nước, không khí, hệ sinh thái...) có thể
xảy ra trong và sau khi thực hiện dự án.
- Dự báo những biến đổi các nhân tố môi trường xảy ra trong quá trình thực hiện và đi
vào hoạt động của dự án.
- Đề xuất các giải pháp giảm thiểu, phòng tránh, điều chỉnh và xử lý.
- Dự báo và đánh giá rủi ro.
- Đánh giá tác động xã hội.
- Phân tích lợi ích, chi phí mở rộng mà dự án đem lại.
- So sánh, đối chiếu các phương án hoạt động khác nhau.
- Kết luận và kiến nghị chương trình quản lý và quan trắc môi trường từ khi dự án bắt
đầu thực hiện đến thời kỳ vận hành lâu dài sau này của dự án.
Nội dung và kết quả của báo cáo ĐTM được chuyển lên cấp có thẩm quyền thẩm định và phê
duyệt.
d. Mối quan hệ giữa ĐTM và chu kỳ dự án
Mối quan hệ của các bước dự án và ĐTM cũng như sơ đồ đánh giá ĐTM và chu kỳ dự
án được mô tả tại
53
Hình 3.2. Sơ đồ khối về các bước của dự án và ĐTM
54
Hình 3.3. Chu kỳ của một dựa án và các yêu cầu thực hiện ĐTM
3.2. Các phƣơng pháp ĐTM
ĐTM là môn khoa học đa ngành, do vậy, muốn dự báo và đánh giá đúng các tác động
chính của dự án đến môi trường tự nhiên và KT-XH cần phải có các phương pháp khoa học
có tính tổng hợp. Dựa vào đặc điểm của dự án và dựa vào đặc điểm môi trường, các nhà
khoa học đã sử dụng nhiều phương pháp dự báo với mức độ định tính hoặc định lượng khác
nhau.
Mỗi phương pháp đều có điểm mạnh và điểm yếu. Việc lựa chọn phương pháp cần
dựa vào yêu cầu về mức độ chi tiết của ĐTM, kiến thức, kinh nghiệm của người thực hiện
ĐTM. Trong nhiều trường hợp phải kết hợp tất cả các phương pháp trong nghiên cứu ĐTM
cho một dự án, đặc biệt các dự án có qui mô lớn và có khả năng tạo nhiều tác động thứ cấp.
3.2.1. Phương pháp chập bản đồ:
Phương pháp này nhằm xem xét sơ bộ các tác động của dự án đến từng thành phần
môi trường trong vùng, từ đó định hướng nghiên cứu tiếp theo. Phương pháp chập bản đồ
dựa trên nguyên tắc so sánh các bản đồ chuyên ngành (bản đồ dịa hình, bản đồ thảm thực
vật, bản đồ thổ nhưỡng, bản đồ sử dụng đất, bản đồ phân bố dòng chảy mặt, bản đồ địa chất,
bản đồ địa mạo, bản đồ phân bố dân cư…) với các bản đồ môi trường cùng tỷ lệ. Hiện nay
kỹ thuật GIS (Hệ thông tin địa lý) cho phép thực hiện phương pháp này một cách nhanh
chóng và chính xác.
- Phương pháp chồng bản đồ đơn giản, nhưng yêu cầu phải có số liệu điều tra về
vùng dự án đầy đủ, chi tiết và chính xác.
- Phương pháp thống kê: Nhằm thu thập và xử lý các số liệu về điều kiện khí tượng,
thủy văn, kinh tế xã hội tại khu vực xây dựng Dự án.
3.2.2. Phương pháp lập bảng liệt kê (Check list):
Phương pháp này dựa trên việc lập bảng thể hiện mối quan hệ giữa các hoạt động của
dự án với các thông số môi trường có khả năng chịu tác động bởi dự án nhằm mục tiêu nhận
55
dạng tác động môi trường. Một bảng kiểm tra được xây dựng tốt sẽ bao quát được tất cả các
vấn đề môi trường của dự án, cho phép đánh giá sơ bộ mức độ tác động và định hướng các
tác động cơ bản nhất cần được đánh giá chi tiết.
Đối với phương pháp này, có 2 loại bảng liệt kê phổ biến nhất gồm bảng liệt kê đơn
giản và bảng liệt đánh giá sơ bộ mức độ tác động.
- Bảng liệt kê đơn giản: được trình bày dưới dạng các câu hỏi với việc liệt kê đầy đủ
các vấn đề môi trường liên quan đến dự án. Trên cơ sở các câu hỏi này, các chuyên gia
nghiên cứu ĐTM với khả năng, kiến thức của mình cần trả lời các câu hỏi này ở mức độ
nhận định, nêu vấn đề. Bảng liệt kê này là một công cụ tốt để sàng lọc các loại tác động môi
trường của dự án từ đó định hướng cho việc tập trung nghiên cứu các tác động chính.
- Bảng liệt kê đánh giá sơ bộ mức độ tác động: nguyên tắc lập bảng cũng tương tự
như bảng liệt kê đơn giản, song việc đánh giá tác động được xác định theo các mức độ khác
nhau, thông thường là tác động không rõ rệt, tác động rõ rệt và tác động mạnh. Việc xác định
này tuy vậy vẫn chỉ có tính chất phán đoán dựa vào kiến thức và kinh nghiệm của chuyên
gia, chưa sử dụng các phương pháp tính toán định lượng.
Như vậy, lập bảng liệt kê là một phương pháp đơn giản, nhưng hiệu quả không chỉ
cho việc nhận dạng các tác động mà còn là một bảng tổng hợp tài liệu đã có, đồng thời giúp
cho việc định hướng bổ sung tài liệu cần thiết cho nghiên cứu ĐTM. Như vậy, phải thấy
rằng, hiệu quả của phương pháp này phụ thuộc rất nhiều vào việc lựa chọn chuyên gia và
trình độ, kinh nghiệm của các chuyên gia đó.
3.2.3. Phương pháp ma trận (Matrix):
Phương pháp ma trận là sự phát triển ứng dụng của bảng liệt kê. Bảng ma trận cũng
dựa trên nguyên tắc cơ bản tương tự đó là sự đối chiếu từng hoạt động của dự án với từng
thông số hoặc thành phần môi trường để đánh giá mối quan hệ nguyên nhân – hậu quả ở mức
độ định lượng cao hơn với việc cho điểm mức độ tác động theo thang điểm từ 1 đến 5 hoặc
từ 1 đến 10. Tổng số điểm phản ánh thành phần môi trường hoặc thông số môi trường nào bị
tác động mạnh nhất. Mặc dù vậy, phương pháp này cũng vẫn chưa lượng hóa được quy mô,
cường độ tác động.
3.2.4. Phương pháp mạng lưới (Networks):
Phương pháp này dựa trên việc xác định mối quan hệ tương hỗ giữa nguồn tác động
và các yếu tố môi trường bị tác động được diễn giải theo nguyên lý nguyên nhân và hậu quả.
Bằng phương pháp này có thể xác định được các tác động trực tiếp (sơ cấp) và chuỗi các tác
động gián tiếp (thứ cấp). Phương pháp này được thể hiện qua sơ đồ mạng lưới dưới nhiều
dạng khác nhau.
3.2.5. Phương pháp đánh giá nhanh (rapid Assessment):
Là phương pháp dùng để xác định nhanh tải lượng, nồng độ các chất ô nhiễm trong
khí thải, nước thải, mức độ gây ồn, rung động phát sinh từ hoạt động của dự án. Việc tính tải
lượng chất ô nhiễm được dựa trên các hệ số ô nhiễm. Thông thường và phổ biến hơn cả là
việc sử dụng các hệ số ô nhiễm do Tổ chức Y tế thế giới (WHO) và của Cơ quan Môi trường
Mỹ (USEPA) thiết lập.
3.2.6. Phương pháp mô hình hóa (Modeling):
56
Phương pháp này là cách tiếp cận toán học mô phỏng diễn biến quá trình chuyển hóa,
biến đổi (phân tán hoặc pha loãng) trong thực tế về thành phần và khối lượng của các chất ô
nhiễm trong không gian và theo thời gian. Đây là một phương pháp có mức độ định lượng và
độ tin cậy cao cho việc mô phỏng các quá trình vật lý, sinh học trong tự nhiên và dự báo tác
động môi trường, kiểm soát các nguồn gây ô nhiễm.
Các mô hình đang được áp dụng rộng rãi trong định lượng tác động môi trường gồm:
- Các mô hình chất lượng không khí: dự báo phát tán bụi, SO2, NOx, CO từ ống khói;
- Các mô hình chất lượng nước: Dự báo phát tán ô nhiễm hữu cơ (DO, BOD) theo
dòng sông và theo thời gian; Dự báo phát tán ô nhiễm dinh dưỡng (N, P) theo dòng sông và
theo thời gian; Dự báo phát tán các chất độc bền vững (kim loại nặng, hydrocacbon đa vòng
thơm) từ nguồn thải; Dự báo ô nhiễm hồ chứa (ô nhiễm hữu cơ, phú dưỡng hóa…); Dự
báo xâm nhập mặt và phân tán chất ô nhiễm trong nước dưới đất; Dự báo xâm nhập mặn vào
sông, nước dưới đất; Dự báo lan truyền ô nhiễm nhiệt trong sông, biển;
- Các mô hình dự báo lan truyền dầu; Các mô hình dự báo bồi lắng, xói lở bờ sông,
hồ, biển;
- Các mô hình dự báo lan truyền độ ồn;
- Các mô hình dự báo lan truyền chấn động;
- Các mô hình dự báo địa chấn.
Những lưu ý trong việc sử dụng phương pháp này là: phải lựa chon đúng mô hình có
thể mô phỏng gần đúng với điều kiện tự nhiên của vùng nghiên cứu; số liệu đầu vào phải đầy
đủ, chính xác; cần kiểm chứng kết quả dự báo với thực tế.
3.2.7. Phương pháp sử dụng chỉ thị và chỉ số môi trường:
- Phương pháp chỉ thị môi trường: là một hoặc tập hợp các thông số môi trường đặc
trưng của môi trường khu vực. Việc dự báo, đánh giá tác động của dự án dựa trên việc phân
tích, tính toán những thay đổi về nồng độ, hàm lượng, tải lượng (pollution load) của các
thông số chỉ thị này.
Ví dụ:
+ Về các chỉ thị môi trường đánh giá chất lượng nước: DO, BOD, COD (ô nhiễm hữu
cơ; NH4
+
, NO2
-
, NO3
-
, tổng N, tổng P (ô nhiễm chất dinh dưỡng); EC, Cl-
(nhiễm mặn)…
+ Về chỉ thị môi trường đánh giá chất lượng không khí: Bụi, SO2, CO, VOC (đốt
nhiên liệu hóa thạch; CH4, H2S, mùi (bãi rác).
- Phương pháp chỉ số môi trường (environmental index): là sự phân cấp hóa theo số
học hoặc theo khả năng mô tả lượng lớn các số liệu, thông tin về môi trường nhằm đơn giản
hóa các thông tin này.
Chỉ số môi trường thường được sử dụng gồm:
+ Các chỉ số môi trường vật lý: chỉ số chất lượng không khí (AQI), chỉ số chất lượng
nước (WQI), chỉ số tiêu chuẩn ô nhiễm (PSI);
+ Các chỉ số sinh học: Chỉ số ô nhiễm nước về sinh học (saprobic index); chỉ số đa
dạng sinh học (diversity index); chỉ số động vật đáy (BSI);
+ Các chỉ số về kinh tế, xã hội: chỉ số phát triển nhân lực (HDI); chỉ số tăng trưởng
kinh tế theo tổng thu nhập quốc nội (GDP); chỉ số thu nhạp quốc dân theo đầu người
(GDP/capita).
57
Ở Việt Nam năm 1999 đã đưa ra bộ chỉ thị về phát triển bền vững gồm 4 chỉ số về
kinh tế, 15 chỉ số về xã hội và 10 chỉ số về môi trường.
3.2.8. Phương pháp viễn thám và GIS:
Phương pháp viễn thám dựa trên cơ sở giải đoán các ảnh vệ tinh tại khu vực dự án,
kết hợp sử dụng các phần mềm GIS (Acview, Mapinfor, ...) có thể đánh giá được một cách
tổng thể hiện trạng tài nguyên thiên nhiên, hiện trạng thảm thực vật, cây trồng, đất và sử
dụng đất cùng với các yếu tố tự nhiên và các hoạt động kinh tế khác.
3.2.9. Phương pháp so sánh:
Dùng để đánh giá các tác động trên cơ sở các Tiêu chuẩn, Quy chuẩn kỹ thuật quốc
gia về môi trường;
3.2.10. Phương pháp chuyên gia:
Là phương pháp sử dụng đội ngũ các chuyên gia có trình độ chuyên môn phù hợp và
kinh nghiệm để ĐTM.
3.2.11. Phương pháp tham vấn cộng đồng
Phương pháp này sử dụng trong quá trình phỏng vấn lãnh đạo và nhân dân địa
phương tại nơi thực hiện Dự án để thu thập các thông tin cần thiết cho công tác ĐTM.
3.3. Căn cứ pháp lý và kỹ thuật liên quan đến ĐTM ở Việt Nam
3.3.1. Căn cứ pháp lý
a. Căn cứ pháp lý liên quan đến ĐTM
- Luật Bảo vệ môi trường 2014 được Quốc hội nước CHXHCN Việt Nam thông qua
ngày 23 tháng 6 năm 2014 và có hiệu lực từ ngày 1 tháng 1 năm 2015
- Nghị định số 19/2015/NĐ-CP hướng dẫn Luật Bảo vệ môi trường ban hành ngày 9
tháng 3 năm 2015, có hiệu lực từ ngày 01 tháng 4 năm 2015 của Chính phủ về việc quy định
chi tiết và hướng dẫn thi hành một số điều của Luật Bảo vệ môi trường;
- Nghị định 29/2011/NĐ-CP ngày 18/04/2011 của Chính phủ quy định về đánh giá
môi trường chiến lược, đánh giá tác động môi trường, cam kết bảo vệ môi trường;
- Thông tư số 26/2011/TT-BTNMT ngày 18 tháng 07 năm 2011 của Bộ Tài nguyên
và Môi trường hướng dẫn về đánh giá môi trường chiến lược, đánh giá tác động môi trường
và cam kết bảo vệ môi trường;
- Nghị định 179/2013/NĐ-CP quy định về xử phạt vi phạm hành chính trong lĩnh vực
bảo vệ môi trường;
- Thông tư số 08/2009/TT-BTNMT ngày 15 tháng 7 năm 2009 của Bộ Tài nguyên và
Môi trường quy định về quản lý và BVMT khu kinh tế, khu công nghệ cao, khu công nghiệp
và cụm công nghiệp.
b. Căn cứ pháp lý liên quan đến quản lý chất thải
- Nghị định 25/2013/NĐ-CP về phí bảo vệ môi trường đối với nước thải;
58
- Nghị định số 59/2007/NĐ-CP ngày 09 tháng 4 năm 2007 của Chính phủ về quản lý
chất thải rắn;
- Thông tư số 63/2013/TTLT-BTC-BTNMT ngày 15 tháng 5 năm 2013 của Bộ
trưởng Bộ Tài nguyên và Môi trường về hướng dẫn thực hiện Nghị định số 25/2013/NĐ-CP
của Chính phủ về thu phí bảo vệ môi trường đối với nước thải;
- Thông tư số 12/2011/TT-BTNMT ngày 14 tháng 4 năm 2011 của Bộ Tài nguyên và
Môi trường hướng dẫn về quy định quản lý CTNH;
- Quyết định số 152/1999/QĐ-TTg ngày 10 tháng 7 năm 1999 của Thủ tướng Chính
phủ phê duyệt Chiến lược quản lý chất thải rắn tại các đô thị và KCN Việt Nam đến năm
2020;
c. Căn cứ pháp lý liên quan đến quản lý tài nguyên nước
- Luật Tài nguyên nước số 17/2012/QH13 được Quốc hội nước CHXHCN Việt Nam
thông qua ngày 21 tháng 6 năm 2012;
- Nghị định 201/2013/NĐ-CP hướng dẫn Luật tài nguyên nước;
- Thông tư 27/2014/TT-BTNMT về việc đăng ký khai thác nước dưới đất, mẫu hồ sơ
cấp, gia hạn, điều chỉnh, cấp lại giấy phép tài nguyên nước do bộ trường Bộ Tài nguyên và
Môi trường ban hành;
- Thông tư số 02/2009/TT-BTNMT ngày 19 tháng 3 năm 2009 của Bộ Tài nguyên và
Môi trường quy định về đánh giá khả năng tiếp nhận nước thải của nguồn nước;
d. Các văn bản ban hành tiêu chuẩn, quy chuẩn kỹ thuật quốc gia về môi trường
- Thông tư 16/2009/TT-BTNMT quy định quy chuẩn kỹ thuật quốc gia về môi trường
do Bộ trưởng Bộ Tài nguyên và Môi trường ban hành;
- Quyết định số 04/2008/QĐ-BTNMT ngày 18 tháng 7 năm 2008 của Bộ trưởng Bộ
Tài nguyên và Môi trường về việc ban hành Quy chuẩn kỹ thuật quốc gia về môi trường;
- Quyết định số 16/2008/QĐ-BTNMT ngày 31 tháng 12 năm 2008 của Bộ trưởng Bộ
Tài nguyên và Môi trường về việc ban hành quy chuẩn kỹ thuật quốc gia về môi trường;
- Thông tư số 16/2009/TT-BTNMT ngày 07 tháng 11 năm 2009 của Bộ Tài nguyên
và Môi trường quy định Quy chuẩn kỹ thuật quốc gia về môi trường;
- Thông tư số 25/2009/TT-BTNMT ngày 16 tháng 11 năm 2009 của Bộ Tài nguyên
và Môi trường quy định Quy chuẩn kỹ thuật quốc gia về môi trường.
e. Các văn bản liên quan khác
- Nghị định 80/2014/NĐ-CP về thoát nước và xử lý nước thải;
- Nghị định số 29/2008/NĐ-CP ngày 14 tháng 3 năm 2008 của Chính phủ Quy định
về khu công nghiệp, khu chế xuất và khu kinh tế.
3.3.2. Các tiêu chuẩn, quy chuẩn kỹ thuật quốc gia về môi trường
a. Về chất lượng môi trường không khí
- QCVN 05:2009/BTNMT - Quy chuẩn kỹ thuật quốc gia về chất lượng không khí
xung quanh;
- QCVN 06:2009/BTNMT - Quy chuẩn kỹ thuật quốc gia về một số chất độc hại trong
không khí xung quanh;
- QCVN 26:2010/BTNMT : Về tiếng ồn;
59
- Quy chuẩn kỹ thuật Quốc gia QCVN 27:2010/BTNMT về độ rung do Bộ trưởng Bộ
Tài nguyên và Môi trường ban hành
b. Về chất lượng môi trường nước
- QCVN 08/2008/TNMT - Quy chuẩn kỹ thuật quốc gia về chất lượng nước mặt.
- QCVN 09/2008/TNMT - Quy chuẩn kỹ thuật quốc gia về chất lượng nước ngầm.
- QCVN 10/2008/TNMT - Quy chuẩn kỹ thuật quốc gia về chất lượng nước biển ven
bờ
c. Về chất lượng môi trường đất
- QCVN 03:2008/BTNMT - Quy chuẩn kỹ thuật quốc gia về giới hạn cho phép của kim
loại nặng trong đất;
- QCVN 15:2008/BTNMT - Quy chuẩn kỹ thuật quốc gia về dư lượng hoá chất bảo vệ
thực vật trong đất.
d. Về khí thải công nghiệp
- QCVN 02/2008/TNMT - Quy chuẩn kỹ thuật quốc gia về khí thải lò đốt chất thải rắn
y tế;
- QCVN 19:2009/BTNMT - Quy chuẩn kỹ thuật quốc gia về khí thải công nghiệp đối
với bụi và các chất vô cơ ;
- QCVN 20:2009/BTNMT - Quy chuẩn kỹ thuật quốc gia về khí thải công nghiệp đối
với một số chất hữu cơ;
- QCVN 21:2009/BTNMT - Quy chuẩn kỹ thuật quốc gia về khí thải công nghiệp sản
xuất phân bón hóa học;
- QCVN 22:2009/BTNMT - Quy chuẩn kỹ thuật quốc gia về khí thải công nghiệp nhiệt
điện;
- QCVN 23:2009/BTNMT - Quy chuẩn kỹ thuật quốc gia về khí thải công nghiệp sản
xuất xi măng;
e. Về nước thải sinh hoạt và công nghiệp
- QCVN 01:2008/BTNMT-Quy chuẩn kỹ thuật quốc gia về nước thải công nghiệp chế
biến cao su thiên nhiên.
- QCVN 11/2008/TNMT - Quy chuẩn kỹ thuật quốc gia về nước thải chế biến thuỷ sản.
- QCVN 12/2008/TNMT - Quy chuẩn kỹ thuật quốc gia về nước thải công nghiệp sản
xuất giấy và bột giấy.
- QCVN 13/2008/TNMT - Quy chuẩn kỹ thuật quốc gia về nước thải công nghiệp dệt
may.
- QCVN 14/2008/TNMT - Quy chuẩn kỹ thuật quốc gia về nước thải sinh hoạt.
- QCVN 24:2009/BTNMT - Quy chuẩn kỹ thuật quốc gia về nước thải công nghiệp.
- QCVN 25:2009/BTNMT - Quy chuẩn kỹ thuật quốc gia về nước thải của bãi chôn lấp
chất thải rắn;

Mt t rong xay dung

  • 1.
    6 Mục lục Chƣơng 1.TỔNG QUAN VỀ CƠ SỞ KHOA HỌC MÔI TRƢỜNG.................................8 1.1.........................................................................................................Các khái niệm cơ bản 8 1.2.Hệ sinh thái....................................................................................................................12 1.2.1. Khái niệm, Cấu trúc và cơ chế hoạt động của hệ sinh thái.....................................12 1.2.2. Ảnh hưởng của các nhân tố sinh thái lên con người ...............................................14 1.2.3 Hệ sinh thái đô thị và xu hướng tiếp cận hiện đại....................................................16 1.3. Ô nhiễm môi trƣờng không khí ..................................................................................19 1.3.1 Khái niệm, phân loại ô nhiễm môi trường khí..........................................................19 1.3.2. Các chỉ tiêu đánh giá chất lượng môi trường khí....................................................19 1.3.3. Các nguồn phát thải và thông số ô nhiễm không khí trong xây dựng:....................21 1.3.4 Tác động của các chất ô nhiễm không khí đến sức khỏe con người.........................22 1.3.5 Quy chuẩn kỹ thuật quốc gia về khí thải(trình chiếu slide files QCVN)...................24 1.4 Ô nhiễm tiếng ồn ...........................................................................................................24 1.4.1 Khái niệm và phân loại ô nhiễm tiếng ồn...............................................................24 1.4.2 Nguồn phát sinh và thông số ô nhiễm ....................................................................24 1.4.3 Tác hại của ô nhiễm tiếng ồn đến sức khỏe cộng cồng .........................................26 1.5 Ô nhiễm môi trƣờng nƣớc............................................................................................28 1.6 Pháp luật và chính sách bảo vệ môi trƣờng................................................................33 Chƣơng 2: BẢO VỆ MÔI TRƢỜNG TRONG TRIỂN KHAI DỰ ÁN XÂY DỰNG CÔNG TRÌNH........................................................................................................................34 2.1. Ô nhiễm môi trƣờng trong triển khai dự án xây dựng công trình..........................34 2.2. Ô nhiễm môi trƣờng ở các giai đoạn triển khai dự án XD công trình – các biện pháp chống ô nhiễm. ...........................................................................................................35 2.3. Các giải pháp chống ô nhiễm bảo vệ môi trƣờng trong thiết kế kỹ thuật và tổ chức thi công........................................................................................................................45 2.3.1. Chống ô nhiễm bảo vệ môi trường trong thiết kế kỹ thuật thi công.....................45 2.3.2. Chống ô nhiễm bảo vệ môi trường trong thiết kế tổ chức thi công......................46 Chƣơng 3: ĐÁNH GIÁ TÁC ĐỘNG MÔI TRƢỜNG CÁC CÔNG TRÌNH VÀ DỰ ÁN XÂY DỰNG.............................................................................................................................49 3.1. Khái niệm tác động môi trƣờng..................................................................................49 3.1.1. Khái niệm................................................................................................................49 3.1.2. Phân loại tác động môi trường ..............................................................................49 3.1.3. Đánh giá tác động môi trường (ĐTM)...................................................................50 3.2. Các phƣơng pháp ĐTM...............................................................................................54 3.2.1. Phương pháp chập bản đồ:....................................................................................54 3.2.2. Phương pháp lập bảng liệt kê (Check list): ...........................................................54 3.2.3. Phương pháp ma trận (Matrix): ............................................................................55 3.2.4. Phương pháp mạng lưới (Networks):....................................................................55 3.2.5. Phương pháp đánh giá nhanh (rapid Assessment):..............................................55 3.2.6. Phương pháp mô hình hóa (Modeling):................................................................55 3.2.7. Phương pháp sử dụng chỉ thị và chỉ số môi trường: ............................................56 3.2.8. Phương pháp viễn thám và GIS: ...........................................................................57
  • 2.
    7 3.2.9. Phương phápso sánh:............................................................................................57 3.2.10. Phương pháp chuyên gia: ....................................................................................57 3.2.11. Phương pháp tham vấn cộng đồng......................................................................57 3.3. Căn cứ pháp lý và kỹ thuật liên quan đến ĐTM ở Việt Nam ..................................57 3.3.1. Căn cứ pháp lý........................................................................................................57 3.3.2. Các tiêu chuẩn, quy chuẩn kỹ thuật quốc gia về môi trường...............................58
  • 3.
    8 Chƣơng 1. TỔNGQUAN VỀ CƠ SỞ KHOA HỌC MÔI TRƢỜNG 1.1.Các khái niệm cơ bản 1.1.1 Giải thích một số thuật ngữ - Môi trƣờng: là hệ thống các yếu tố vật chất tự nhiên và nhân tạo có tác động đối với sự tồn tại của con người và sinh vật (Luật Bảo vệ môi trường 2014) - Môi trƣờng tự nhiên bao gồm các nhân tố thiên nhiên như vật lý, hoá học, sinh học, tồn tại ngoài ý muốn của con người, nhưng cũng ít nhiều chịu tác động của con người. - Môi trƣờng xã hội là tổng thể các quan hệ giữa người với người. Đó là những luật lệ, thể chế, cam kết, quy định, ước định... ở các cấp khác.Môi trường xã hội định hướng hoạt động của con người theo một khuôn khổ nhất định, tạo nên sức mạnh tập thể thuận lợi cho sự phát triển, làm cho cuộc sống của con người khác với các sinh vật khác. - Khoa häc m«i tr-êng (KHMT) lµ ngµnh khoa häc nghiªn cøu mèi quan hÖ vµ t-¬ng t¸c qua l¹i gi÷a con ng-êi víi con ng-êi, gi÷a con ng-êi víi thÕ giíi sinh vËt vµ MT vËt lý xung quanh nh»m môc ®Ých BVMT sèng cña con ng-êi trªn T§.- - Ô nhiễm môi trƣờng: là sự biến đổi các thành phần môi trường, gây ảnh hưởng xấu đến con người, sinh vật và hệ sinh thái. - Chỉ thị môi trƣờng: là một hoặc một tập hợp các thông số môi trường (tác nhân vật lý, hoá học, sinh học...) chỉ ra đặc trưng nào đó của môi trường. - Quan trắc môi trƣờng: là quá trình theo dõi có hệ thống về môi trường, các yếu tố tác động lên môi trường nhằm cung cấp thông tin phục vụ đánh giá hiện trạng, diễn biến chất lượng môi trường và các tác động xấu đối với môi trường. - Đánh giá tác động môi trƣờng: - Quy hoạch bảo vệ môi trƣờng: - Quy hoạch xây dựng vùng: là việc tổ chức hệ thống điểm dân cư, hệ thống công trình hạ tầng kỹ thuật, hạ tầng xã hội trong địa giới hành chính của một tỉnh hoặc liên tỉnh. - Quy hoạch chung xây dựng đô thị: là việc tổ chức không gian đô thị , các công trình hạ tầng kỹ thuật, hạ tầng xã hội đô thị phù hợp với quy hoạch tổng thể phát triển kinh tế xã hội, quy hoạch phát triển ngành, bảo đảm quốc phòng, an ninh của từng vùng và của quốc gia. - Quy hoạch chi tiết xây dựng đô thị: là cụ thể hoá nội dung của quy hoạch chung xây dựng đô thị, là cơ sở pháp lý để quản lý xây dựng công trình, cung cấp thông tin, cấp giấy phép xây dựng công trình, giao đất, cho thuê đất để triển khai các dự án đầu tư. - Quy hoạch xây dựng điểm dân cƣ nông thôn: là tổ chức không gian, hệ thống công trình hạ tầng kỹ thuật, hạ tầng xã hội của điểm dân cư nông thôn.
  • 4.
    9 - Hệ thốngcông trình hạ tầng kỹ thuật: bao gồm hệ thống giao thông, thông tin liên lạc, cung cấp năng lượng, chiếu sáng công cộng, cấp nước, thoát nước, xử lý chất thải và các công trình khác. - Tiêu chuẩn/quy chuẩn môi trƣờng: là những chuẩn mức, giới hạn cho phép, được quy định dùng làm căn cứ để quản lý môi trường - Sức chịu tải của môi trƣờng là giới hạn cho phép mà môi trường có thể tiếp nhận và hấp thụ các chất gây ô nhiễm. - Thông tin về môi trƣờng bao gồm số liệu, dữ liệu về các thành phần môi trường, về trữ lượng, giá trị sinh thái, giá trị kinh tế của các nguồn tài nguyên thiên nhiên; về các tác động đối với môi trường; về chất thải; về mức độ môi trường bị ô nhiễm, suy thoái và thông tin về các vấn đề môi trường khác. - Sự cố môi trƣờng: là tai biến hoặc rủi ro xảy ra trong quá trình hoạt động của con người hoặc biến đổi thất thường của tự nhiên, gây ô nhiễm, suy thoái hoặc biến đổi môi trường nghiêm trọng. - Suy thoái môi trƣờng: là sự suy giảm về chất lượng và số lượng các thành phần môi trường, gây ảnh hưởng xấu đối với con người, sinh vật và hệ sinh thái. - Thảm họa môi trƣờng: - Chất thải là vật chất ở thể rắn, lỏng hoặc khí được thải ra từ sản xuất, kinh doanh, dịch vụ, sinh hoạt hoặc hoạt động khác. - Chất thải nguy hại là chất thải có chứa một trong các yếu tố: độc hại, phóng xạ, dễ cháy, dễ nổ, dễ gây ăn mòn, dễ lây nhiễm, gây ngộ độc cho người hoặc động vật hoặc đặc tính nguy hại khác. - Quản lý chất thải là hoạt động phân loại, thu gom, lưu giữ, vận chuyển, giảm thiểu, tái sử dụng, tái chế, xử lý, tiêu huỷ, thải loại chất thải. - Đa dạng sinh học: là sự phong phú về nguồn gen, loài sinh vật và hệ sinh thái. - An toàn sinh học: theo Nghị định thư Cartagena về An toàn sinh học thuộc Công ước Đa dạng sinh học, khái niệm này chỉ sự bảo vệ tính toàn vẹn sinh học. Đối tượng của các chiến lược an toàn sinh học bao gồm biện pháp bảo vệ môi trường sinh thái và sức khỏe con người bao gồm :- Đảm bảo an toàn trong việc di chuyển sinh vật giữa các vùng sinh thái.- Hạn chế nguy cơ, tác hại có thể sảy ra do virus hoặc sinh vật biến đổi di truyền, prion (hội chứng xốp não - bệnh bò điên), hạn chế nguy cơ nhiễm khuẩn trong thực phẩm - Đảm bảo an toàn trong sử dụng các mô hay cơ quan có nguồn gốc sinh vật, sản phẩm trong liệu pháp di truyền, các loại virus, đảm bảo an toàn phòng thí nghiệm - Theo dõi nồng độ của nitrate trong nước, hóa chất thuộc nhóm polychlorinated biphenyl (các PCB ảnh hưởng đến sinh sản).- khả năng và biện pháp phòng chống vi sinh vật gây hại (nếu có) trong vũ trụ được gọi là an toàn sinh học mức độ 5
  • 5.
    10 - Biến đổikhí hậu: Sự thay đổi của khí hậu (định nghĩa của Công ước khí hậu) được quy trực tiếp hay gián tiếp là do hoạt động của con người làm thay đổi thành phần của khí quyển toàn cầu và đóng góp thêm vào sự biến động khí hậu tự nhiên trong các thời gian có thể so sánh được. Biến đổi khí hậu xác định sự khác biệt giữa các giá trị trung bình dài hạn của một tham số hay thống kê khí hậu. Trong đó, trung bình được thực hiện trong một khoảng thời gian xác định, thường là vài thập kỷ - Phát triển bền vững: là phát triển đáp ứng được nhu cầu của thế hệ hiện tại mà không làm tổn hại đến khả năng đáp ứng nhu cầu đó của các thế hệ tương lai trên cơ sở kết hợp chặt chẽ, hài hoà giữa tăng trưởng kinh tế, bảo đảm tiến bộ xã hội và bảo vệ môi trường 1.1.2 Các chức năng cơ bản của môi trƣờng * Nơi sinh sống của con người và các sinh vật khác . * Cung cấp nguyên liệu cho các hoạt động kinh tế; cung cấp các tiện ích cho mỗi cá nhân; cung cấp các dịch vụ cho cuộc sống. * Tiếp nhận các loại chất thải. Chức năng này chứng tỏ khả năng của môi trường trong việc vận chuyển, pha loãng, đồng hóa và phân hủy giảm độc tính của chất thải . * Là nơi lưu trữ và cung cấp thông tin. * Cung cấp các chỉ thị không gian và tạm thời mang tính chất báo động sớm các nguy hiểm đối với con người và sinh vật sống trên trái đất như các phản ứng sinh lý của cơ thể sống trước khi xẩy ra các hiện tượng thiên nhiên đặc biệt như bão, động đất, v.v. * Lưu trữ và cung cấp cho con người sự đa dạng sinh học. 1.1.3 Phƣơng pháp và nhiệm vụ nghiên cứu Khoa học môi trƣờng Phương pháp nghiên cứu Khoa học môi trường Việc khai thác quá mức không gian và các dạng tài nguyên thiên nhiên có thể làm cho chất lượng MT mất đi khả năng tự phục hồi, tăng tần suất suy thoái và thảm họa MT. Thùc tÕ cho thÊy, hÇu hÕt c¸c vÊn ®Ò MT lµ rÊt phøc t¹p vµ kh«ng chØ gi¶i quyÕt ®¬n thuÇn b»ng c¸c khoa häc, c«ng nghÖ riªng rÏ, sö dông vµ phèi hîp th«ng tin tõ nhiÒu lÜnh vùc: sinh häc, ho¸ häc, ®Þa chÊt, thæ nh-ìng, vËt lý, kinh tÕ, x· héi häc, khoa häc qu¶n lý vµ chÝnh trÞ,..®Ó tËp trung vµo c¸c nhiÖm vô sau: - Nghiªn cøu ®Æc ®iÓm cña c¸c thµnh phÇn MT (tù nhiªn hoÆc nh©n t¹o) cã ¶nh h-ëng hoÆc chÞu ¶nh h-ëng bëi con ng-êi, n-íc, kh«ng khÝ, ®Êt, sinh vËt, hÖ sinh th¸i (HST), khu c«ng nghiÖp, ®« thÞ, n«ng th«n. - Nghiªn cøu c«ng nghÖ, kü thuËt xö lý « nhiÔm môi trường, suy thoái môi trường và phòng chống tai biến, thảm họa môi trường
  • 6.
    11 - Nghiªn cøutæng hîp c¸c biÖn ph¸p qu¶n lý vÒ khoa häc kinh tÕ, luËt ph¸p, x· héi nh»m BVMT vµ ph¸t triÓn bÒn v÷ng (PTBV). - Nghiªn cøu vÒ ph-¬ng ph¸p nh- m« h×nh ho¸, ph©n tÝch ho¸ häc,vËt lý, sinh häc phôc vô cho 3 néi dung trªn. 1.1.4 Đặc điểm cơ bản của các vấn đề môi trƣờng Ngoại ứng: Các vấn đề môi trường có thể được xem xét như là các vấn đề của "ngoại ứng", nghĩa là các hiệu ứng không được đề cập tới trên thị trường giao dịch. Ngoại ứng được xem là các hàng hóa không có chủ sở hữu xác định. Các hiệu ứng khuếch tán: Khoảng cách lớn thường tách các ảnh hưởng khỏi nguồn của nó. Ta có thể đưa ra nhiều ví dụ khác liên quan đến một dòng sông, một lưu vực. Tính chất bất bình đẳng : Mặc dù ô nhiễm thường phân tán, song lợi nhuận và lợi ích thì lại tập trung. Sự không công bằng xuất hiện giữa những người tìm cách khai thác tài nguyên môi trường như là một loại hàng hóa công cộng và người phải trả giá (thường là những người nghèo). Trễ thời gian: Các nhà quy hoạch thường chú ý tới các khoảng thời gian trung bình và dài hạn trong tương lai; mà khoảng thời gian đó có thể không đủ với một số vấn đề môi trường. Chu kỳ sinh học thường dài hơn so với thời gian quy hoạch là 10-20 năm, các hiệu ứng về sức khỏe thường kéo dài một thế hệ hay hơn, chu kỳ địa chất tính theo triệu năm.Điều này khiến cho việc nghiên cứu mối quan hệ nguyên nhân-hiệu ứng gặp khó khăn. Tăng trƣởng lũy thừa: Sự hiểu biết không đầy đủ về quy luật "tăng trưởng theo hàm số mũ" là một vấn đề môi trường. Trái đất của chúng ta với 5 tỉ người có thể đã đầy một nửa; còn quá ít thời gian để xoay xở. Vấn đề là phải biết tạo ra những hành động tập thể và có tính chất phòng ngừa cao. Hiệu ứng tích lũy: Tập trung sự chú ý chủ yếu vào những dự án hay các hiệu ứng đơn lẻ có thể sẽ bỏ qua các ảnh hưởng tăng dần mạng tính tích luỹ đối với môi trường. Môi trường đô thị ngày càng bị suy thoái do con người có xu hướng thích nghi với những sự thay đổi nhỏ dần dần và phân tán. Hiệu ứng "cộng hƣởng" là hiệu ứng khi hai hoặc nhiều hơn tác nhân gây nên những ảnh hưởng lớn hơn so với ảnh hưởng của từng tác nhân riêng biệt cộng lại. Ví dụ SO2 và NOx riêng biệt thì ít nguy hiểm nhưng khi có năng lượng quang hóa từ mặt trời và hơi ẩm trong không khí thì chúng tạo thành "sương mù" và mức độ nguy hiểm của chúng tăng lên rất nhiều. Tiếp cận vấn đề môi trƣờng theo giai đoạn : Các hệ thống môi trường hoạt động phụ thuộc một cách phức tạp, cho dù chúng ta nhận thức nó và giải quyết nó thế nào. Vì vậy càng phức tạp thì càng cần phải mềm dẻo; khả năng thích ứng càng cần phải cao hơn.
  • 7.
    12 Tính địa phƣơng:Sự khác biệt giữa các vấn đề môi trường ở Việt Nam và các vấn đề môi trường của các nước khác trên thế giới phải được thể hiện thông qua các giải pháp có tính địa phương (bản địa) Hình 1.1. Mối quan hệ giữa môi trường với hệ thống kinh tế Hoạt động phát triển luôn luôn dựa trên nền tảng môi trường, gắn chặt với việc khai thác các dạng tài nguyên thiên nhiên từ môi trường và đổ thải các dạng chất thải khác nhau vào môi trường.Sự phát triển mạnh mẽ trong vài thế kỷ qua nhằm đáp ứng nhu cầu to lớn của con người do sự bùng nổ dân số đã làm cho nguồn tài nguyên thiên nhiên hữu hạn của trái đất bị suy giảm một cách nhanh chóng, môi trường bị ô nhiễm, gây ra những xáo trộn lớn không mong muốn trong cân bằng sinh thái, sinh quyển và làm ảnh hưởng đến thể chất, tinh thần của con người (IUCN, UNEP & WWF, 1993). 1.2.Hệ sinh thái 1.2.1. Khái niệm, Cấu trúc và cơ chế hoạt động của hệ sinh thái Khái niệm hệ sinh thái được A.G. Tansley đưa ra lần đầu tiên vào năm 1935:”Hệ sinh thái là hệ gồm các quần xã sinh vật và ngoại cảnh của chúng, trong đó có cả con người” .Ao là một ví dụ điển hình về một hệ sinh thái đơn giản. Các thành phần cơ bản của hệ sinh thái ao nhỏ bao gồm: Các chất vô sinh (các thành phần hữu cơ và vô cơ như nước, CO2, ôxy cùng với các chất dinh dưỡng khác như canxi, muối khoáng); Sinh vật sản xuất: (a) thực vật lớn có rễ bám hoặc sống nổi, chủ yếu là đối với các ao cạn; (b) thực vật sống trôi nổi (thường là tảo); Sinh vật tiêu thụ (nhiều loài động vật phù du ăn các thực vật phù du, có nhiều loài ăn cỏ, tương tự, có nhiều loài động vật ăn côn trùng, động vật ăn thịt, động vật ăn mùn bã); Sinh vật phân hủy (vi khuẩn và nấm). M«i tr-êng M«i tr-êng C¸c nhµ s¶n xuÊt (C«ng ty, chÝnh phñ) C¸c nhµ tiªu thô (Gia ®×nh, chÝnh phñ) Søc lao ®éng, ®Êt ®ai, vèn Tr¶ l-¬ng, thuª nh©n c«ng, gi¸m s¸t Hµng hãa vµ dÞch vô ChÊt tån d- §Çu vµo ChÊt tån d- Tr¶ tiÒn
  • 8.
    13 Một khía cạnhquan trọng khác là các hệ sinh thái có thể có kích thước bất kỳ, Mọi cấp hệ sinh thái đều là các hệ thống mở. Tuy nhiên, các hệ sinh thái đều có những đặc điểm cơ bản về cấu trúc và chức năng; đều có các thành phần vô sinh (abiotic), hữu sinh (biotic); giữa chúng có sự trao đổi vật chất, năng lượng và thông tin. Các khu vực được hình thành trên cơ sở các ranh giới tự nhiên đó được gọi là vùng sinh học. Đó là một phần của bề mặt trái đất, mà biên giới của nó được quy định bằng các đặc điểm tự nhiên hơn là do con người quy định; phân biệt với các vùng khác bằng các đặc điểm của hệ thực vật, động vật, nước, khí hậu, đất, địa mạo và sự định cư cũng như văn hóa của con người." (Clair Reiniger, 1996). Quần thể là một nhóm cá thể của một loài, khác nhau về kích thước, lứa tuổi và giới tính. Các cá thể này phân bố trong vùng phân bố của loài; chúng tự giao phối với nhau để tạo nên những cá thể mới. Quần xã là tập hợp nhiều quần thể sinh vật cùng tồn tại trong một không gian nhất định. Chuỗi thức ăn lưới thức ăn. Nhiều dạng tổ chức thức ăn được gọi là chuỗi thức ăn. Các sinh vật chiếm cứ mức thấp nhất trong chuỗi thức ăn được nuôi dưỡng từ các thành phần không sống trong hệ sinh thái. Trong các kiểu hệ sinh thái khác nhau, quan hệ dinh dưỡng Do đó các chuỗi thức ăn liên kết chéo nhau, hợp thành mạng lưới thức ăn. Nơi sống. Nơi sống là khoảng không gian có sinh vật chiếm cứ. Mỗi loài đều cần có nơi cư trú mà tại đó có khả năng đáp ứng đầy đủ nhu cầu về thức ăn, không gian sống và các yếu tố đảm bảo cho sự sinh tồn. Ổ sinh thái. Whittaker, Lewin và Root (1973) đã chỉ ra rằng thuật ngữ “ổ sinh thái" được sử dụng cho một trong các nghĩa sau: thứ nhất đó là vai trò của một loài trong một quần xã (khái niệm liên quan đến chức năng); hai là chỉ quan hệ trong sự phân bố của một loài nào đó trong môi trường hay quần xã (khái niệm theo sinh cảnh); hoặc là sự kết hợp của cả hai quan niệm này. Bằng cách đó, hệ sinh thái có xu hướng tương đối ổn định về số lượng quần thể các loài và tương đối ổn định về mạng lưới thức ăn. Bậc dinh dưỡng và tháp sinh thái. Bậc dinh dưỡng bao gồm những mắt xích thức ăn thuộc một nhóm sắp xếp theo các thành phần của chuỗi thức ăn như sinh vật sản xuất, sinh vật tiêu thụ cấp 1, sinh vật tiêu thụ cấp 2 v.v... Khái niệm bậc dinh dưỡng cho ta giới hạn để mô tả và phân tích các hệ sinh thái với bất kỳ kiểu dạng hay quy mô nào mà trong đó bao gồm các loài khác nhau nhưng đều dựa trên cấu trúc quan hệ hữu hiệu. Elton (1927) nhận xét rằng "các động vật ở các bậc dưới của chuỗi thức ăn thì tương đối phong phú, trong khi đó các loài ở cuối thường tương đối ít về số lượng và có sự giảm liên tục giữa hai bậc dinh dưỡng liền kề". Khi phân tích số lượng cá thể hay sinh khối hoặc năng lượng theo các bậc dinh dưỡng từ thấp lên cao thì thấy bao giờ chúng cũng sắp xếp theo dạng hình tháp. Có ba loại tháp sinh thái : tháp số lượng, tháp sinh khối và tháp năng lượng. Sự vận chuyển của vật chất và năng lượng tuân theo những quy luật thống nhất của tự nhiên.
  • 9.
    14 Các chất dinhdưỡng bao gồm các chất vô cơ và hữu cơ cấu tạo từ các nguyên tố cơ bản như C, N, P và nước di chuyển một cách tuần hoàn qua rất nhiều giai đoạn khác nhau thông qua nhiều quá trình biến đổi lý, hóa, sinh phức tạp - thường được gọi là chu trình sinh - địa - hóa. Năng lượng đảm bảo cho việc sử dụng trong các hệ sinh thái biểu thị ở các dạng và trạng thái khác nhau: năng lượng bức xạ; năng lượng hóa học; năng lượng nhiệt và động năng. Năng suất là lượng vật chất mà sinh vật có thể lấy từ các thành phần không sống để sử dụng và tạo ra sinh khối; là một trong những đặc trưng quan trọng nhất của hệ sinh thái dưới cách nhìn nhận về khai thác và quản lý, có thể dùng để so sánh các hệ sinh thái khác nhau cũng như phát hiện các nhân tố giới hạn. Diễn thế sinh thái và cân bằng hệ sinh thái Sự thay đổi liên tiếp các đặc điểm trong một quần xã gọi là diễn thế sinh thái, hoặc diễn thế sinh thái là sự thay đổi không ngừng của các quần thể tự nhiên trong quần xã 1.2.2. Ảnh hưởng của các nhân tố sinh thái lên con người 1.2.2.1. Nhu cầu về dinh dƣỡng của con ngƣời Chúng ta cần ăn đủ lượng và chất để hoạt động bình thường gọi là khẩu phần với đủ lượng tinh bột đường, chất đạm, chất béo, vitamin và chất khoáng. Cơ thể người có thể tổng hợp các phân tử cho cơ thể, nhưng có những chất mà cơ thể không thể tổng hợp được, gọi là chất thiết yếu (essential nutrients). Chúng bao gồm các acid amin thiết yếu, acid béo thiết yếu, vitamin và muối khoáng. 1.2.2.2. Các độc tố tự nhiên trong thức ăn Trong thức ăn có thể có các chất độc tự nhiên hay nhân tạo. ở đây cần nhắc lại rằng một chất độc rất khó định nghĩa vì tất cả đều tùy thuộc vào liều lượng của nó. a. Độc tố tự nhiên trong thức ăn Bảng 1.1. Các loại chất độc trong thức ăn CHẤT ĐỘC TỰ NHIÊN Sẵn có ( inherent) Thường có trong thức ăn và tác động khi người ăn đủ liều như solanine trong khoai tây Độc tố do điều kiện bất thường của sinh vật dùng làm thức ăn Như thịt vòm nhiễm chất độc thần kinh hay mật của các loại ong hút mật hoa Rhododendron hay Azalea Người tiêu dùng mẫn cảm bất thường Dị ứng với thực phẩm đặc biệt dị ứng với vài loại hải sản Nhiễm độc bởi vi khuẩn gây bệnh Bệnh cấp tính, thường là bệnh đường ruột như độc tô útiết bởi Staphyllococcus aureus hay Clotridium botulinum
  • 10.
    15 Độc tố nấmThức ăn bị mốc và hư như aflatoxin B1 từ Aspergillus flavus là chất gây ung thư gan Chất gây đột biến và ung thư Do cách nướng, nhúng mỡ, hay chiên thịt và cá NHIỄM ĐỘC HÓA HỌC Chất phụ gia không muốn có Hóa chất dùng trong nông nghiệp và chăn nuôi Như thuốc trừ nấm trên ngũ cốc, thuốc trừ sâu trên rau trái, kháng sinh và kích thích tố cho động vật Ô nhiễm môi trường Như thủy ngân hữu cơ, cadmium, chì, nhôm, PCB, rò rỉ phóng xạ có thể ảnh hưởng một nấc nào đó của chuỗi thức ăn Chất phụ gia thực phẩm Chất bảo quản, chất tạo bọt, mùi, màu Vài chất đã được sử dụng hàng thế kỷ nay; nhiều chất có nguồn gốc tự nhiên và dùng với lượng nhỏ; đa số đã được thử nghiệm kỹ (theo Walker, 1993) b. Độc tố nhân tạo trong thức ăn Chúng có tác động dược học cấp tính hay mãn tính, có trong thực vật như cơ chế tự vệ chống lại các động vật ăn chúng. Còn động vật cũng có các phản ứng sinh hóa và các đáp ứng tế bào nhằm đối phó với chất độc hoặc vô hiệu hóa một phần ảnh hưởng có hại. Trong nhiều trường hợp, các độc tố trong thức ăn có thể gây ngộ độc ở mức độ nghiêm trọng khác nhau, đôi khi dẫn tới tử vong. Bảng 1.2. Các độc tố tự nhiên trong thức ăn và tác động lên người NGUỒN GỐC HOẠT CHẤT TÁC ĐỘNG Chuối và vài trái cây khác 5-Hydroytriptamin; adrenalin; noradrenalin Ảnh hưởng lên hệ thần kinh trung ương và ngọai biên Vài loại phô-mai Tyramin Tăng huyết áp, tănh họạt động của chất ức chế men monoamine oxidase Vòm Do ăn Gonyaulus, động vật đơn bào là thức ăn cuả vòm Ngứa, tê, yếu cơ, tê liệt hô hấp Hột thiên tuế Methylazoxymethanol (cycasin) Hại gan, ung thư Vài loại cá thịt và phômai Nitrosamines Ung thư
  • 11.
    16 Dầu mù tạtSanguinines Phù thủng Trái đậu Haemagglutinins Hại hồng cầu và tế bào ruột Vài loại đậu Vicin b- Aminopropionitrile b- N- Oxalyl- amino- L- alnin Haemolytic anaemia (Favism) Đi đôi với sự thành lập collagen Tác dụng độc với hệ thần kinh, lathysism Trái ackee (Blighia sapida) a- Amino- b- methylene Nôn mửa, Hypoglycaenia Hột bắp cải và vài cây họ cải khác Glucosinolates, thiocyanate Lớn tuyến giáp trạng vì glucosinolates cần sự tạo thyroxin, thiocyanate giảm sự tập trung iod trong tuyến giáp trạng Khoai tây xanh Solanie, các sapotoxines khác Rối loại đường ruột Nhiều loại cá Thay đổi, do vài cơ quan hay vào các mùa khác nhau Chủ yếu độc cho hệ thần kinh Nhiều loại nấm Độc tố nấm Chủ yếu độc cho hệ thần kinh và gan (Theo Walker, 1993) 1.2.3 Hệ sinh thái đô thị và xu hướng tiếp cận hiện đại Hệ sinh thái đô thị Là một tổng thể tích hợp bao gồm 3 phân hệ: tự nhiên, kinh tế xã hội, kỹ thuật công nghệ
  • 12.
    17 Đô thị sinhthái Năm 1975, Richard Register đã sáng lập ra tổ chức “Sinh thái đô thị - Urban Ecology” tại Berkeley, California và hoạt động phi lợi nhuận với mục đích chính là tái cơ cấu lại quy hoạch đô thị cho phù hợp với tự nhiên. Hội nghị Quốc tế lần thứ nhất về đô thị sinh thái được tổ chức vào năm 1990 tại Berkeley thu hút được hơn 700 đại biểu từ khắp nơi trên thế giới thảo luận về vấn đề đô thị và đưa ra một mô hình thành phố được xây dựng theo quan điểm sinh thái. Sau hơn 20 năm hoạt động, tổ chức Urban Ecology đã đưa ra 10 nguyên tắc cơ bản để có thể tiến tới một đô thị sinh thái:  Chú ý xem xét đến quyền sử dụng đất tại các điểm nút giao thông nhằm có được thoả thuận với lợi ích chung cho cả cộng đồng.  Phân cấp mức ưu tiên giao thông đối với người đi bộ, xe đạp hay ô tô đồng thời quy định rõ khu vực hoạt động nhất định với mỗi loại hình giao thông.  Khôi phục lại hiện trạng môi trường đô thị dặc biệt tại các con kênh, rạch chảy qua thành phố và nhất là các vùng đất ngập nước.  Thiết kế và áp dụng mô hình ngôi nhà sao cho vừa tao nhã, tiện lợi, kinh tế nhưng vẫn mang đậm bản sắc dân tộc.  Đảm bảo công bằng xã hội, tạo cơ hội phát triển hơn cho người phụ nữ, người da màu và những người khuyết tật.  Hỗ trợ phát triển nông nghiệp bản địa, xúc tiến các dự án xanh hoá đô thị, phát triển các hội làm vườn.  Thúc đẩy tái sử dụng, khuyến khích áp dụng công nghệ mới đồng thời bảo tồn thiên nhiên, giảm thiểu ô nhiễm và rác thải.  Kêu gọi đầu tư vào các hoạt động xanh, hạn chế các hoạt động gây ô nhiễm và tạo ra chất thải nguy hại.  Thúc đẩy việc sử dụng năng lượng một cách tiết kiệm, tránh lãng phí.  Tăng cường hiểu biết của mọi người về môi trường khu vực họ đang sống thông qua các nhà hoạt động xã hội, các dự án nâng cao nhận thức về phát triển bền vững. Đô thị hữu cơ Nếu cao vấn đề hài hoà giữa con người và thiên nhiên là yếu tố đóng vai trò rất quan trọng. với các chỉ tiêu như: i,việc xây dựng các ngôi nhà không giống nhau nhưng lại là một phần của kiến trúc. ii, đường phố chủ yếu cho người đi bộ và mọi người đều có thể tiết kiệm thời gian và công sức nhất.iii, yếu tố thiên nhiên không thể thiếu được trong quy hoạch đô thị. Hệ thống đài phun nước, cây xanh phải được trồng trên các đường phố và trên các diện tích công cộng, tái chế và tái sử dụng các chất thải. Sử dụng tài nguyên hợp lý và cần thiết phải sử dụng một cách hợp lý diên tích đất khu vực ngoại thành và các khu lân cận nhằm giúp đỡ và hạn chế sức ép lên đô thị.
  • 13.
    18 Mô hình nàythường thấy ở các lãnh địa trong quá khứ, tuy nhiên phần lớn tính chất của nó đã bị thay đổi hay biến mất và chúng ta chỉ có thể đúc rút kinh nghiệm kết hợp với khoa học kỹ thuật hiện đại để xây dựng một đô thị xanh trong tương lai trên nền tảng đô thị cữu cơ. Điều kiện quan trọng chính là mối liên quan giữa thiên nhiên đối với đô thị và vai trò của cộng đồng trong các công đoạn xây dựng lên đô thị xanh.Các quá trình tự nhiên bao gồm các môi trường nước, đất, không khí cũng như động thực vật sống phải là một bộ phận cấu thành nên đô thị, chúng là những giá trị phi thị trường mà nếu lạm dụng thì chúng ta sẽ phải trả giá. Gần đây chúng ta đã và đang cố gắng cải tiến hệ thống thoát nước và tái sử dụng các chất thải làm phân bón hữu cơ hay tìm ra mức tối thiểu về yêu cầu chất lượng không khí, tìm ra khả năng tải hay khả năng chịu đựng của các con sông, các hồ hay các lưc vực mà đô thị xây dựng trên đó.Bằng việc hiểu rõ hơn về hệ sinh thái bản địa con người có thể tác động vào đó làm cho các đô thị trở lên hữu cơ hơn. Mô hình thành phố kinh tế - sinh thái ECO2 Cities. Thành phố kinh tế và sinh thái (Eco2) là một chương trình của Ngân hàng Thế giới nhằm hỗ trợ các thành phố và vùng đô thị đạt được đồng thời tính bền vững về kinh tế và sinh thái cao hơn, với mục tiêu tăng trưởng về xã hội và nâng cao sức khỏe con người. Chương trình cung cấp cho các thành phố và vùng đô thị một khuôn khổ quy hoạch, quản lý và đầu tư vào các hệ thống đô thị bền vững có tính tích hợp, đa chức năng và đem lại lợi ích trong dài hạn. Khuôn khổ thành phố Eco2 được xây dựng với 4 nguyên tắc chính: 1. Nguyên tắc 1: Cách tiếp cận đô thị: tập trung vào sự cần thiết đảm bảo năng lực lãnh đạo, sự ra quyết định của các thành phố và các định chế quy hoạch vùng, tăng cường các nguồn lực sinh thái, văn hóa và lịch sử độc đáo của mỗi thành phố 2. Nguyên tắc 2: Cơ sở cho việc hợp tác và ra quyết định: tập trung vào kết hợp lợi ích của đô thị hóa với thúc đẩy nguồn lực của các bên có liên quan. Giúp cho người ra quyết định phát triển đô thị công bằng, toàn diện, trao quyền cho tất cả các bên liên quan. 3. Nguyên tắc 3: Cách tiếp cận một hệ thống: với cách nhìn nhận thành phố là một tổng thể, nguyên tắc này tạo ra “thành phố có thể tái tạo nguồn lực và đa chức năng”. Các ngành phối hợp với nhau trong phạm vi hành chính để vận hành thành phố hiệu quả. 4. Nguyên tắc 4: Một khuôn khổ đầu tư coi trọng tính bền vững và phục hồi: tập trung mở rộng phạm vi và kéo dài khung thời gian trong đó các phương án, kế hoạch đầu tư được đánh giá chi phí, lợi ích và rủi ro. Nguyên tắc này hỗ trợ các cách tiếp cận ra quyết định coi trọng giá trị tự nhiên, văn hóa, xã hội. Cách tiếp cận Thành phố Eco2 đang được triển khai ở khu vực Đông Á với 3 cấp tham gia: 1. Tăng cường tầm nhìn dài hạn các thành phố thông qua việc xây dựng thống nhất Bộ chỉ số tổng thể của thành phố; Chiến lược quản lý thích ứng và điều chỉnh cho phù hợp giữa Kế hoạch và Đầu tư.
  • 14.
    19 2. Củng cốcác hệ thống Lập quy hoạch: sẽ đưa ra khuôn khổ để củng cố thể chế (đào kỹ năng và năng lực cho cán bộ), chuẩn bị khung thời gian và ngân sách cho: i)Dữ liệu (thu thập,quản lý cơ sở dữ liệu); ii) Phương pháp và công cụ phân tích dữ liệu; iii) Ứng dụng phân tích vào quá trình ra quyết định 3. Các chương trình và dự án xúc tác: cần tập trung đầu tư cho những chương trình có tiềm năng tạo ra “Thời khắc thay đổi quan trọng” những can thiệp ở cấp này được phát triển dựa trên đánh giá vĩ mô và hỗ trợ kỹ thuật trong chương trình. Trong đó ưu tiên đầu tư cho xây dựng năng lực và Đầu tư và cở hạ tầng chiến lược. Khi áp dụng khuôn khổ Eco2 vào cấp dự án thì mục đích phải tăng gấp đôi : i)nhằm đảm bảo tất cả các Nguyên tắc của Eco2 được áp dụng cho dự án; ii)nhằm đảm bảo rằng dự án được sử dụng như một điểm khởi đầu cho mục tiêu phát triển dài hạn và có hệ thống. Định hƣớng Quy hoạch tổng thể phát triển đô thị Việt Nam đến năm 2030 tầm nhìn 2050 1.3. Ô nhiễm môi trƣờng không khí 1.3.1 Khái niệm, phân loại ô nhiễm môi trường khí Khái niệm: Ô nhiễm không khí là sự có mặt một chất lạ hoặc một sự biến đổi quan trọng trong thành phần không khí, làm cho không khí không sạch hoặc gây ra sự toả mùi, có mùi khó chịu, giảm tầm nhìn xa (do bụi). Đối với môi trường không khí trong nhà cần phải kể thêm các yếu tố vi khí hậu như nhiệt độ, độ ẩm, bức xạ, gió. Phân loại theo sự hình thành chất ô nhiễm - Chất ô nhiễm sơ cấp: là chất trực tiếp từ nguồn ô nhiễm thải vào không khí. - Chất ô nhiễm thứ cấp : chất sau khi ra khỏi nguồn bị thay đổi cấu tạo hoá học do tác động quang hoá hay hoá lý. Như khí ozon (O3), sunfuarơ (SO3), … Một số phản ứng tạo thành các chất ô nhiễm thứ cấp tiêu biểu: - Ozon được tạo thành nhờ phản ứng quang hoá. O2 + O → O3. Điều kiện có ánh sáng bước sóng λ = 242nm. - SO3 tạo thành từ SO2 do phản ứng quang hoá có mặt xúc tác oxit kim loại khi SO2 bám trên chất rắn. SO2 + ½ O2 → SO3. - NO được tạo thành từ phản ứng nitơ và oxy khi có sự phóng điện trong khí quyển (sét) và nhiệt độ cao. N2 + O2 → 2NO - Hợp chất PeroxyAxetyl Nitrat (PAN) tạo thành từ phản ứng quang hoá của NO2, NO, với các gốc hydrocacbon. 1.3.2. Các chỉ tiêu đánh giá chất lượng môi trường khí
  • 15.
    20 a/.Bụi. Là kếtquả của sự bẻ gẫy các nguyên vật liệu rắn dưới ảnh hưởng của các lực tự nhiên hoặc các tác động cơ học khác. Bụi thường được sinh ra từ các trục đường giao thông, các mỏ, trong sản xuất công nghiệp như (quá trình đất nhiên liệu, phân xưởng đúc, nhà máy dệt, các thao tác nghiền, các quá trình vận chuyển nguyên vật liệu,...). Dựa vào kích thước hạt, người ta phân chia thành các loại bụi như sau: - Bụi nặng (còn gọi là bụi lắng đọng) là loại bụi có đường kính d > 100m. Dưới tác dụng của lực trọng trường, loại bụi này thường có vận tốc rơi lớn hơn không (Wr > 0). Các loại bụi nặng như bụi đất, đá, bụi kim loại: (đồng, chì sắt,kẽm , niken, thiếc, cadmi.v.v.). - Bụi lơ lửng: là loại bụi có đường kính d 100m. Loại bụi này chịu ảnh hưởng không đáng kể của lực trọng trường, có thể xem như Wr= 0 vì vậy chúng thường bay lơ lửng trong không gian trong một thời gian rất lâu tương tự như các phân tử khí khác. Vì vậy được gọi là bụi lơ lửng ví dụ bụi rắn, bụi lỏng, bụi vi sinh vật, bụi nitrat, bụi sulfat, các phân tử cacbon, solkhí, muội, khói, sương mù, phấn hoa.v.v.Bụi hô hấp (còn gọi là bụi phổi) là bụi lơ lửng có đường kính d <10m (pM10). Với kích thước bé, loại bụi này xuyên qua mũi và xâm nhập vào trong phổi (bụi phổi).Các chất ô nhiễm nhân tạo chính dạng hơi, khí trong môi trường không khí bao gồm: - Oxit nitơ NOx (ni tơ 0xyt - NO, nitơ đioxyt - N02 ); oxit cacbon COx (CO); dioxit lưu huỳnh (SO2); H2S, các loại khí halogen (clo, brom, iot), v.v. ) - Các hợp chất flo; - Các chất tổng hợp xăng. c/. Sương mù. Sương bao gồm các giọt lỏng có kích thước từ 0,3 đến 5 µm và được hình thành do ngưng tụ hơi hoặc khi phun chất lỏng vào không khí. Mù có thể tạo ra từ các chất lỏng dưới ảnh hưởng của các tác động cơ học, tạo ra ở dạng phán tán hoặc do sự bay hơi và ngưng tụ của các hơi.Mù thường gặp trong các ngành công nghiệp xây dựng như mạ, phun sơn cửa đi, cửa số, tủ làm việc và các thiết bị nội thất khác. Trong thiên nhiên thỉnh thoảng thường có hiện tượng "trời mù", nếu bầu không khí bị ô nhiễm nặng thì có thể xảy ra hiện tượng mù axít rất nguy hiểm. d/. Khói. Khói là các hạt rắn có kích thước bé nhỏ từ 0,1 đến 5 µm sinh ra từ sự đốt cháy các nguyên liệu cacbon, một trong những tác nhân gây ô nhiễm môi trường khí và hiệu ứng nhà kính. Trong hoạt động xây dựng khói hàn được xem là rất nguy hiểm. e/.Ô nhiễm vật lý: ồn, nhiệt, phóng xạ, ánh sáng từ các máy hàn trong hoạt động xây dựng… 
  • 16.
    21 1.3.3. Các nguồnphát thải và thông số ô nhiễm không khí trong xây dựng: a/. Các nguồn phát thải ô nhiễm không khí trong xây dựng: Có ba loại nguồn phát thải ô nhiễm không khí trong xây dựng: ● Nguồn đường: Các con đường dành cho các phương tiện cơ giới chuyển vật liệu xây dựng. Chúng tạo ra các chất ô nhiễm không khí gồm bụi, oxit cacbon (CO, CO2), dioxit lưu huỳnh (SO2), oxit nitơ (NOx), hydrocacbon, tetraetyl chì. Bụi sinh ra do cuốn đất cát từ đường khi lưu thông và bụi sinh ra trong khói thải của xe (bụi hơi chì và tàn khói) Đặc điểm nổi bật của nguồn đường là nguồn ô nhiễm chủ yếu đối với hai bên đường. Khả năng khuếch tán các chất ô nhiễm phụ thuộc vào mặt cắt đường và quy hoạch kiến trúc cảnh quan cây xanh dọc theo tuyến. ● Nguồn điểm: Ống khói của các nguồn đốt riêng lẻ: ống khói từ các nhà máy sản xuất ximăng, lò đốt gạch ngói, đặc biệt là các lò đốt gạch thủ công. Bụi phát sinh từ các hoạt động phá dỡ công trình, vận chuyển phế thải xây dựng theo chiều ngang và chiều thẳng đứng; từ các công trình khai thác, sản xuất vật liệu xây dựng; các hoạt động khai thác đá xây dựng, hoạt động của máy móc thi công .. ● Nguồn diện: Trong khu công nghiệp tập trung nhiều nhà máy có ống thải khí, đường ô tô nội thành, nhà ga, cảng, sân bay...và các khu vực khai thác vật liệu xây dựng. b/. Các chất ô nhiễm đặc trƣng ngành công nghiệp vật liệu xây dựng Trong môi trường xây dựng, ngành công nghiệp vật liệu xây dựng phát thải ra nhiều chất ô nhiễm môi trường khí đặc trưng như: bụi từ các công trình khai thác đá, bụi phát sinh từ khâu phá dỡ công trình, do các phương tiện vận chuyển vật liệu xây dựng; khói hàn, ánh sáng từ hoạt động hàn các cấu kiện xây dựng; tiếng ồn do khoan cắt bê tông, cắt đá ốp lát,... Bảng 1.3 Các chất ô nhiễm đặc trưng ngành công nghiệp vật liệu xây dựng. STT Ngành sản xuất Nguồn sinh ra chất ô nhiễm Các chất ô nhiễm đặc trƣng 1 Khai thác vật liệu xây dựng Các mỏ khai thác đá xây dựng: khoan đá, nổ mìn phá đá, nghiền, sàng, vận chuyển đá và vật liệu xây dựng Bụi, CO, CO2, SO2, NOx 2 Sản xuất xi măng, vật liệu xây dựng Khu vực nghiền dập, lò quay Bụi, CO, CO2, SO2, NOx, HF
  • 17.
    22 3 Gốm sứ,thuỷ tinh, - Lò nung gốm sứ - Lò nấu thủy tinh Bụi, COx, HF 4 Keo, sơn, vecni phun sơn, đánh vécni cửa đi, cửa sổ, đồ dùng nội thất Bụi, hợp chất hữu cơ 5 Sản xuất nhựa, cao su, chất dẻo Lò nấu Tạo khuôn Bụi, mùi hôi, hợp chất lưu huỳnh 6 Luyện gang Lò nấu Lò luyện Bụi chứa kim loại nặng, SO2, NOx, COx (CO, CO2), HCl, HF Bụi (Pb, Zn, As, H2S, HCN, CO) 7 Luyện thép Buồng thổi oxy Bụi mịn (khói nâu) chứa oxyt S 8 Phân xưởng đúc Lò đúc Tạo khuôn Bụi, CO, chất hữu cơ, mùi 9 Tôn mạ kẽm mạ, tạo khuôn Bụi kim loại, NH3, HCl, SO2 1.3.4 Tác động của các chất ô nhiễm không khí đến sức khỏe con người Ô nhiễm môi trường không khí đã tác động tiêu cực đến môi trường và sức khỏe con người: ảnh hưởng tới hệ hô hấp, hòa tan trong lớp màng của mắt, miệng, mũi, cổ họng gây khó thở, loét niêm mạc, gây tổn thương phổi, màng phổi; chất CO kết hợp với hồng cầu trong máu thành chất không vận chuyển oxy. ảnh hưởng tới hệ thần kinh trung ương, ảnh hưởng tới da, quá trình trao đổi chất và tổn thương gan, thận, trung ương thần kinh và các mô mỡ trong cơ thể. Bảng 1.4. Tác hại đối với sức khỏe con người của một số chất ô nhiễm Chất ÔN Tác hại SO2 Khí không màu, có vị axit từ nồng độ 0,6mg/m3 , ảnh hưởng tới hệ hô hấp, hòa tan trong lớp màng của mắt, miệng, mũi, cổ họng; gây khó thở, loét niêm mạc SO2 + bụi Tăng tác hại của SO2. Những hơi khí xâm nhập vào sâu bên trong cơ quan hô hấp, tạo H2SO4, tăng thêm các bệnh hô hấp, gây tổn thương phổi, màng phổi. NO2 Màu nâu, có mùi từ nồng độ 0,2mg/m3 , tính axit, khí gây viêm loát đường
  • 18.
    23 hô hấp, hòatan vào màng nhờn, gây bệnh đường hô hấp. NO Không màu, không mùi, ít tan trong nước, tạo với hồng cầu trong máu thành chất không vận chuyển oxy, dễ bị OXH thành NO2 và gây tác hại như NO2 CO Khí không mùi, kết hợp với hồng cầu trong máu thành chất không vận chuyển oxy. ảnh hưởng tới hệ thần kinh trung ương O3 Không màu (ở nồng độ cao có màu xanh), có mùi từ nồng độ 0,05mg/m3 , có tính OXH mạnh, tính ăn mòn mạnh đối với hệ hô hấp, ít tan trong nước, ảnh hưởng tới hoạt động của phổi do OXH các protein, axit amin, men, mỡ… giảm khả năng miễn dịch, gây ho, đau mắt. Ozon là thành phần của khói quang hóa gây ô nhiễm H2S Khí không màu, có mùi trứng thối. Từ nồng độ 1,6 - g/m3 gây khó thở, loét giác mạc, đường hô hấp, ảnh hưởng tới thần kinh, mệt mỏi, nhức đầu, mất ngủ. Các hợp chất halogen Có rất nhiều chất, một số rất độc, ảnh hưởng tới da, tới quá trình trao đổi chất và hại các bộ phận như gan, thận, ảnh hưởng tới trung ương thần kinh và các mô mỡ trong cơ thể Cl2, HCl Khí Cl2 màu vàng lục, có mùi từ nồng độ 0,15 – 0,3mg/m3 . Khí HCl không màu. Gây nhiễm độc đường hô hấp, hấp thụ ở lớp màng nhày, mũi, phổi, miệng, mặt… có thể gây chết ngời ở nồng độ cao. Dễ phân tán ở diện rộng HF Chất OXH mạnh, làm rối loạn cân bằng Ca, gây bệnh sụn xương và răng, ngộ độc cây trồng. Dễ phân tán ở diện rộng. HCHO Không màu, có mùi mạnh, gây loét mắt và đường hô hấp. Nghi ngờ đây là nguyên nhân gây bệnh ung thư. Keton, phenol, mercaptan Mùi mạnh, gây viêm loét mắt và hệ hô hấp (sinh ra từ các quá trình cháy không hoàn toàn các chất hữu cơ, dầu mỡ) Benzen Không màu, mùi nhẹ đặc trng, gây ô nhiễm không khí ở dạng hơi benzen, thâm nhập qua đường hô hấp, gây viêm phổi. Tồn tại trong mỡ và khớp, ảnh hởng tới chuyển hóa của gan, nhiễm độc hệ thống tạo máu, gây bệnh ung thư nghề nghiệp PAH Nhiều hơn 100 loại khác nhau sinh ra do quá trình cháy không hoàn toàn, thường bị các hạt bụi hấp thụ (trong khói thuốc là hay trong mồ hóng). Một số chất này có khả năng gây bệnh ung thư, tiêu biểu là benzôpyren Mồ hóng Bụi than mịn có hấp phụ PAH, sẽ mang PAH vào đường hô hấp. Mồ hóng
  • 19.
    24 sinh ra từđộng cơ diezen, bị nghi là nguyên nhân gây ung thư Pb Tồn tại ở dạng bụi, ảnh hưởng tới hoạt động trao đổi chất và não, đặc biệt với trẻ nhỏ, tồn tại trong khớp xương Cd Tồn tại ở dạng bụi, gây phản ứng thiếu vitamin và chất khoáng, ảnh hưởng tới hoạt động của thận nếu nhiễm độc lâu Tro Những hạt bụi dạng sợi. Nhiễm độc tro lâu dài sẽ gây bệnh bụi và ung thư phổi. 1.3.5 Quy chuẩn kỹ thuật quốc gia về khí thải(trình chiếu slide files QCVN) 1.4 Ô nhiễm tiếng ồn 1.4.1 Khái niệm và phân loại ô nhiễm tiếng ồn Tiếng ồn được coi là một dạng ô nhiễm do nó có tác động nguy hại đến sức khỏe cộng đồng, gây giảm khả năng nghe, gây phiền phức, gây căng thẳng tâm lý. Có thể hiểu đơn giản tiếng ồn là âm thanh không có giá trị, không phù hợp với mong muốn của người nghe. Tiếng ồn là một dạng ô nhiễm rất phổ biến trong đô thị phần lớn là từ các tuyến đường giao thông, các tụ điểm dân cư, từ các công trình xây dựng, các hoạt động công nghiệp .v.v. Tiếng ồn được định nghĩa là tập hợp của những âm thanh tạp loạn với các tần số và cường độ âm rất khác nhau và gây cảm giác khó chịu cho người nghe. Có thể một âm thanh hay đối với nguời này nhưng lại trở thành tiếng ồn khó chịu đối với người khác. Thậm chí cùng một âm thanh (một bản nhạc) và cùng một người nghe nhưng khi thì cảm thấy khó chịu và khi thì cảm thấy thích thú (phụ thuộc vào trạng thái tình cảm). Nói cách khác, định nghĩa tiếng ồn có tính tương đối và thật khó đánh giá nguồn tiếng ồn nào gây ảnh hưởng xấu hơn. 1.4.2 Nguồn phát sinh và thông số ô nhiễm Nguồn phát sinh tiếng ồn và rung trong xây dựng - Tiếng ồn giao thông là nguồn ồn phổ biến. Tiếng ồn giao thông là tổng hợp của các tiếng ồn do hoạt động của động cơ, rung động của các bộ phận xe, ống xả khói, đóng cửa xe, rít phanh của các phương tiện giao thông chuyên chở vật liệu xây dựng khi lưu thông trên đường bộ như ôtô chở cát, đá, sỏi, xi măng, sắt thép, bê tông…, đặc biệt là khi bộ phận giảm thanh không được chú ý bảo trì và vận hành đúng quy cách. - Tiếng ồn phát sinh từ các cơ sở khai thác, sản xuất vật liệu xây dựng như nổ mìn phá đá, khoan phá đá, máy nghiền, máy sàng,...
  • 20.
    25 - Ở cáccông trình xây dựng trong khu dân cư, tiếng ồn sinh ra do các hoạt động của máy xúc, máy ủi, máy khoan đá, máy đập bê tông, cưa, máy nén, búa máy, máy trộn bê tông, máy cắt gạch đá ốp lát, khoan tường… - Tiếng ồn va chạm. Tiếng ồn do va chạm có thể truyền qua tường, sàn bê tông và lan đến các căn hộ bên cạnh. Tiếng ồn va chạm có thể là tiếng bước chân, tiếng đóng đinh…tiếng ồn do chuyển động của viên bi bị mòn trong ổ đỡ của các thiết bị xây dựng… -Nguồn gây rung động trong giai đoạn xây dựng chủ yếu là từ các máy móc và xe chở vật liệu và phế thải. Ngoài ra, rung động còn do các hoạt động thi công và phục vụ thi công như nổ mìn, đóng ép cọc, khoan đào, san lấp,... Bảng 4.2. liệt kê các nguồn gây rung động của một số loại máy móc điển hình. - Việc sử dụng các xe tải nặng để vận chuyển nguyên vật liệu xây dựng và các thiết bị máy móc nêu trên sẽ không chỉ gây ô nhiễm tiếng ồn mà còn tạo ra một độ rung tại khu vực thi công cũng như tại các khu vực lân cận. Nhưng các tác động này chủ yếu xảy ra trên bề mặt và tốc độ làn truyền không cao nên ảnh hưởng của rung đến môi trường là nhỏ và không đáng kể. Tiếng ồn từ thi công xây dựng. Tiếng ồn từ các nơi thi công xây dựng nói chung là xấu hơn rất nhiều so với tiếng ồn từ các nhà máy. Thứ nhất là vì người ta xây dựng nhà cửa, cầu cống, đường sá ở khắp nơi, không kiểm soát được. Hai là vì thiết bị dùng trong thi công xây dựng thường gây tiếng ồn lớn như trong bảng dưới đây. Bảng 2.4. Tiếng ồn của các máy xây dựng. Thiết bị Mức tiếng ồn ở điểm cách máy 16m (dBA) Máy ủi Máy khoan đá Máy đập bê tông Máy cưa tay Máy nén diezen có vòng quay rộng Máy đóng cọc búa 1,5T Máy trộn bê tông 93 87 85 82 80 75 75 Tăng hoặc giảm khoảng cách giữa người nghe và máy gấp đôi thì sẽ tăng hoặc giảm tiếng ồn là 6dB. Ví dụ như ồn ở 7,5 m cách máy ủi, máy kéo là 99dB, trong khi đó mức ồn ở cách 30m cũng đối với máy đó là 87dB (giảm 12 dBA). Đóng cọc là một loại gây tiếng ồn lớn trong thi công xây dựng. Riêng phần búa đập đã gây mức ồn ở khoảng cách 15m là 70dB.
  • 21.
    26 Tiếng ồn củatrang thiêt bị gây ra ở trong khu xây dựng còn được tăng lên so với khu trống trải, vì có bổ sung âm phản xạ của các công trình lân cận. Có thể giảm mức ồn thiết bị xây dựng bằng cách dùng bọc giảm âm, nó có thể giảm bớt tiếng ồn tới 12dB. Dùng đệm cao su hay là bộ giảm âm có thê giảm tiếng ồn khoảng 4 - 6dB. Một biện pháp làm giảm tiếng ồn thiết bị xây dựng là quây tường xung quanh cũng có thể giảm được 4 –10 dB. Các chỉ tiêu đánh giá ô nhiễm tiếng ồn trong xây dựng - Tần số âm thanh, ; - Cường độ âm thanh, tính theo (dBA, tính theo khoảng cách từ nguồn phát sinh ồn); - Đối tượng và hoàn cảnh chịu tác động của tiếng ồn như: khu bệnh viện, khu nghỉ ngơi yên tĩnh; khu dân cư đông người, cơ quan, trường học, ...ban đêm, ban ngày,... 1.4.3 Tác hại của ô nhiễm tiếng ồn đến sức khỏe cộng cồng Tiếng ồn gây ảnh hưởng xấu tới hầu hết các bộ phận trong cơ thể con người. Tiếng ồn còn gây những vấn đề xã hội xung đột trong xã hội, trong gia đình, ở các nơi công cộng. Tiếng ồn ảnh hưởng đến con người không chỉ hoàn toàn phụ thuộc vào tính chất vật lý mà chủ yếu phụ thuộc vào sự cảm thụ tâm lý của con người. Nhìn chung, bất cứ tiếng ồn nào có trong môi trường đều là ô nhiễm vì nó hạ thấp chất lượng cuộc sống. Tiếng ồn tác động lên con người ở 3 mức: - Tác động về mặt cơ học: như che lấp âm thanh cần nghe - Tác động về mặt sinh học: chủ yếu là đối với thính giác và các hệ thần kinh, cũng có thể gây ra bệnh tim mạch và ảnh hưởng đến thai nhi. Tiếp xúc với ồn dẫn tới bệnh điếc. Tiến triển bệnh với biểu hiện giai đoạn đầu là thích nghi (sức nghe kém, không nghe thấy tiếng động nhỏ), giai đoạn thứ hai là giai đoạn mệt mỏi (làm việc tai bị nghễnh ngãng, sau khi ngưng tiếp xúc với tiếng ồn một thời gian vài tiếng có thể lâu hơn mới phục hồi thính giác); giai đoạn cuối cùng tai trong bị tổn thương, dây thần kinh thính giác teo lại, người bệnh không nghe được tiếng nói chuyện. - Tác động lên các hoạt động xã hội: gây xung đột với những người xung quanh. Tiếng ồn có tác động xấu đối với con người thông qua một số thể hiện sau đây: - Thường xuyên quấy rầy giấc ngủ: Vào ban đêm, nếu tiếng ồn vượt 45dBA thường xuyên, con người có thể bị mất ngủ, khó ngủ, hoặc giấc ngủ không sâu do bị đánh thức bởi mức cường độ âm thanh cao. Sau khi ngủ, nếu bị tiếng ồn đánh thức sẽ gây nên tâm lí khó chịu. Thiếu ngủ sẽ gây nên những tác động nặng nề về tâm sinh lý đối với cuộc sống con người. - Tác dụng đối với thính giác: Thính giác chỉ bị ảnh hưởng nếu như âm thanh quá to, khoảng từ 100 dB trở lên. Nếu tiếp xúc thường xuyên với tiếng ồn ở mức cao, thính giác
  • 22.
    27 giảm sút rõrệt. Tiếng ồn nếu quá mạnh có thể gây chói tai, đau tai, thậm chí làm đứt màng nhĩ. - Tác dụng đối với thông tin: Ở những nơi quá ồn, việc trao đổi thông tin cũng bị ảnh hưởng chất lượng. Ở mức ồn 70 dB là đã có tác động xấu đối với trao đổi thông tin công cộng. Mức cường độ âm thanh lớn nhất mà có thể không gây tác động đến trao đổi thông tin vào khoảng 55dB. Ví dụ, trạm điện thoại công cộng nếu đặt gần nhà máy xay xát thì tiếng ồn lớn sẽ làm khó nghe, không ai muốn đến gọi. Việc trao đổi thông tin rất quan trọng đối với cácdoanh nghiệp, trong công tác quản lý, giáo dục. - Tác dụng đối với thể lực, đối với tâm thần và hiệu quả làm việc của con người: Tiếng ồn còn có thể làm suy yếu về thể lực, suy nhược thần kinh và làm giảm hiệu quả làm việc đối với một số người. Nếu tiếng ồn đạt tới 100 dB thì nó không chỉ gây bệnh tâm thần mà còn gây tổn thương đối với phần tai trong. Đặc biệt, một số người có thể khó chịu ngay cả với những tiếng thầm thì, hoặc tiếng tích tắc của đồng hồ. Tiếng ồn có thể làm gián đoạn suy nghĩ, do đó sẽ làm giảm hiệu quả công tác. Tất cả các tác động này dẫn đến những biểu hiện xấu về tâm lý, sinh lý, bệnh lý, ảnh hưởng đến hiệu quả lao động, có nghĩa là ảnh hưởng đến cuộc sống của con người. Bảng 2.5. Tác hại của tiếng ồn cường độ cao đối với sức khoẻ con người. Mức tiếng ồn (dB) Tác động đến ngƣời nghe 0 100 110 120 130 –135 140 145 150 160 190 Ngưỡng nghe thấy Bắt đầu làm đổi nhịp đập tim Kích thích mạnh màng nhĩ Ngưỡng chói tai Gây bệnh thần kinh và nôn mửa, làm yếu xúc giác và cơ bắp Đau chói tai, nguyên nhân gây bệnh mất trí , điên. Giới hạn cực hạn mà con người có thể chịu được đối với tiếng ồn Nếu chịu đựng lâu sẽ bị thủng màng nhĩ. Nếu tiếp xúc lâu sẽ gây hậu quả nguy hiểm lâu dài. Chỉ cần tiếp xúc ít đã gây nguy hiểm lớn và lâu dài. 1.4.4 Quy chuẩn kỹ thuật quốc gia về quản lý chất lượng môi trường đất (trình chiếu slide files QCVN)
  • 23.
    28 1.5 Ô nhiễmmôi trƣờng nƣớc 1.5.1 Khái niệm và nguyên nhân ô nhiễm môi trường nước Nước bị coi là ô nhiễm khi thành phần của nước bị thay đổi hoặc bị huỷ hoại làm cho nước không thể sử dụng được trong mọi hoạt động của con người và sinh vật. Các khuynh hướng thay đổi chất lượng và gây ô nhiễm nguồn nước mặt, nước ngầm do hoạt động khai thác, sản xuất vật liệu xây dựng và hoạt động xây dựng công trình là: - Khai thác cát dưới lòng sông không những làm thay đổi địa hình lòng sông, làm sói lở hai bờ sông mà còn làm tăng độ đục dòng sông, tổng hàm lượng SS tăng; - Độ pH tăng: Tại các cơ sở sản xuất vật liệu xây dựng, tại các công trình xây dựng đều dùng xi măng, để sản xuất xi măng người ta dùng đá vôi với thành phần can xi là chủ yếu.Do đó khi bị rửa trôi sẽ làm tăng độ pH của nước. - Tăng độ đục (Giảm độ trong của nước), tổng hàm lượng SS trong nước tăng; - Tăng hàm lượng dầu mỡ trong nước khi rửa xe, vệ sinh xe và các thiết bị xây dựng; 1.5.2 Nguồn phát sinh và thông số ô nhiễm môi trường nước trong xây dựng. Các nguồn gây ô nhiễm môi trƣờng nƣớc trong xây dựng a/. Nước thải sinh hoạt: - Nước thải sinh hoạt phát sinh từ khu vực lán trại của công nhân; - Nước thải sinh hoạt từ các khu vực có người ở, khu vực làm việc của CBCNV ban điều hành và quản lý dự án;Nước thải sinh hoạt chủ yếu chứa các loại vi khuẩn (Coliform), các chất hữu cơ BOD5, COD, nitơ, phôt pho, chất rắn lơ lửng. Các chất này là tác nhân gây ô nhiễm môi trường nước. b/. Nước thải công nghiệp XD: - Nước làm nguội máy và các thiết bị xây dựng khi chảy xuống đất có thể cuốn theo cả dầu máy, dầu nhờn,.... - Nước thải công nghiệp phát sinh từ khu vực bảo trì, sửa chữa máy móc thiết bị xây dựng: Dầu mỡ từ các máy móc, thiết bị xây dựng là chất lỏng khó tan trong nước, tan trong các dung môi hữu cơ. Dầu mỡ có thành phần hóa học rất phức tạp. Độc tính và tác động sinh thái của dầu mỡ phụ thuộc vào từng loại dầu. Các loại dầu nhiên liệu dùng cho máy móc, thiết bị xây dựng như (dầu DO, FO) và một số sản phẩm dầu mỡ còn chứa các chất độc như hydrocacbon thơm đa vòng (PAH), polyclobiphenyl (PCB), kim loại (chì). Do đó dầu mỡ có độc tính cao và tương đối bền vững trong môi trường nước. - Nước thải trạm trộn bê tông, nước rửa xe bê tông, rửa ôtô và các máy móc thiết bị xây dựng khác; - Nước mưa chảy tràn trên mặt đất công trường xây dựng;
  • 24.
    29 - Trong xâydựng, các nguồn ô nhiễm nước từ các hoạt động khai thác vật liệu xây dựng như: khai thác cát dưới lòng sông không những gây sói mòn lòng sông, thay đối diện mạo lòng sông, sạt lở bờ sông mà còn làm đục nguồn nước sông. Nước bị nhiễm bẩn từ các hoạt động rửa đá sỏi; nước chảy tràn từ khâu trộn vữa ximăng, tưới mái bê tông. Đặc điểm thành phần, tính chất nƣớc thải vệ sinh xe trộn bê tông tƣơi. + Độ đục, SS cao: do chảy qua xi măng, cát, bụi rửa trôi từ rửa xe. + pH cao: vì gốc của xi măng thì thành phần canxi chiếm chủ yếu, do đó khi bị rửa trôi thì chắc chắn pH cao. + Dầu mỡ: từ nước rửa xe, hầu hết các xe vận chuyển vật liệu xây dựng đều dính dầu mỡ . Một số chỉ tiêu chính để đánh giá chất lƣợng nƣớc thải xây dựng. 1. Độ pH. Độ pH là một chỉ tiêu cơ bản để đánh giá chất lượng của nước cấp và nước thoát. Nó là đại lượng đặc trưng cho tính chất của môi trường lỏng và được tính theo công thức sau: pH= - lgC+ H trong đó: C+ H nồng độ ion-gam/l của ion H+ . - Môi trường axít có độ pH < 7. - Môi trường trung tính (nước nguyên chất) có độ pH = 7. - Môi trường bazơ có độ pH > 7. - Môi trường có độ pH càng gần 7 thì chất lượng môi trường càng tốt. Môi trường càng có tính axít, hoặc bazơ thì chất luợng môi trường càng xấu và càng ảnh hưởng tới cuộc sống của người, động vật, thực vật và các vật liệu. Trong nước thải xây dựng, nước thải phát sinh từ các nhà máy xi măng, trạm trộn bê tông,...thường có lẫn nước xi măng, hàm lượng Ca lớn, nước thải có tính kiềm, pH cao 2. Hàm lƣợng chất rắn. Tổng lượng chất rắn là tính chất vật lý đặc trưng quan trọng của nước thải, nó bao gồm chất rắn nổi, chất rắn lơ lửng (hay huyền phù), chất rắn keo và chất rắn hòa tan. Bảng 2.7. Kích thước, các loại chất rắn trong nước Loại chất rắn Kích thƣớc hạt : m Chất rắn tan  10 -5  10 -3 Chất rắn keo 10 –3  1,2 Chất rắn lơ lửng 1,2   100
  • 25.
    30 a. Tổng lượngchất rắn (TS - totalsolid) được xác định là phần còn lại sau khi cho bay hơi mẫu nước thải trên bếp cách thủy, tiếp đó sấy khô ở nhiệt độ 103 o C cho tới khi khối lượng không đổi. Đơn vị tính là mg/ l. b. Chất rắn lơ lửng (chất rắn huyền phù) (SS=suspended solid): là chất rắn ở dạng lơ lửng trong nước. Được xác định bởi phần còn lại trên giấy lọc sợi thủy tinh khi lọc một lít mẫu nước rồi sấy khô ở nhiệt độ từ l03 đến l05 o C , tới khi khối lượng không đổi. Đơn vị tính là mg/1. c. Chất rắn tan (DS = dissolved solid) : được xác định bằng hiệu số giữa tổng lượng chất rắn và chất rắn lơ lửng: DS = TS - SS 3. Hàm lƣợng oxy hòa tan (DO - dissolved oxygen) Một trong những chỉ tiêu quan trọng nhất của nước là hàm lượng oxy hòa tan vì ôxy không thể thiếu được đối với tất cả các cơ thể sống trên cạn cũng như dưới nước. Nó duy trì quá trình trao đổi chất, sinh ra năng lượng cho sự sinh trưởng, sinh sản và tái sản xuất lại. Ôxy là loại khí khó hòa tan trong nước, không tác dụng với nước về mặt hóa học độ hòa tan của nó phụ thuộc vào các yếu tố như áp suất, nhiệt độ và các đặc tính của nước (các thành phần hóa học, vi sinh, thuỷ sinh sống trong nước...). Nồng độ bão hòa của ôxy trong nước thường có giá trị trong khoảng 8 - 15mg/l (ở nhiệt dộ từ 35 o Cđến O o C). Việc xác định thông số về hàm lượng oxy hòa tan có ý nghĩa quan trọng trong việc duy trì điều kiện hiếu khí của nước tự nhiên và quá trình phân huỷ hiếu khí trong quá trình xử lý nước thải. Mặt khác hàm lượng ôxy hòa tan còn là cơ sở của phép phân tích xác định nhu cầu oxy sinh hóa. Đó là thông số quan trọng để đánh giá mức độ ô nhiễm của nước thải đô thị Ngoài ra ôxy còn là yếu tố quan trọng trong kiểm soát ăn mòn sắt thép, đặc biệt là hệ thống đường ống phân phối nước. 4. Nhu cầu oxy sinh hóa (BOD - biochemical oxygen demand) Nhu cầu oxy sinh hóa là chỉ tiêu thông dụng nhất để xác đinh mức độ ô nhiễm của nước thải đô thị và chất thải hữu cơ của công nghiệp và là thông số cơ bản để đánh giá mức độ ô nhiễm của nguồn nước đô thị và khu công nghiệp. BOD được định nghĩa là lượng oxy, tính bằng miligam, hoặc gam, dùng để oxy hóa các chất hữu cơ nhờ vi khuẩn hiếu khí ở điều kiện 20o C. BOD có ý nghĩa biểu thị lượng các chất hữu cơ trong nước có thể bị phân huỷ bằng các vi sinh vật. Trong thực tế người ta không thể xác định lượng oxy cần thiết để phân huỷ hòan toàn chất hữu cơ vì như thế tốn quá nhiều thời gian (mất 20 ngày), mà chỉ xác ịinh lượng ôxy cần thiết trong 5 ngày đầu ở nhiệt độ ủ 20 o C, ký hiệu BOD5 ,vì lúc này đã có khoảng 70 đến 80% các chất hữu cơ đã bị oxy hóa. Đơn vị tính là mg/l.
  • 26.
    31 5. Nhu cầuoxy hóa học (COD = chemical oxygen demand) Chỉ số COD được định nghĩa là lượng oxy cần thiết tính bằng gam hoặc miligam cho quá trình oxy hóa học các chất hữu cơ trong mẫu nước thành cacbonic và nước. Chỉ số COD biểu thị lượng chất hữu cơ có thể oxy hóa bằng hoá học, bao gồm cả lượng các chất hữu cơ không thể bị ôxy hóa bằng vi sinh vật, do đó giá trị COD cao hơn BOD. Phép phân tích COD có ưu điểm là cho kết quả nhanh (hết khoảng 3h) nếu đã khắc phục được nhược điểm của phép đo BOD. Ngoài COD và BOD người ta còn dùng một và thông số khác để đo hàm lượng các chất hữu cơ trong nước như tổng cacbon hữu cơ (total organic carbon TOC) và nhu cầu oxy theo lý thuyết (theoretical oxygen demand, thOD). TOC chỉ được dùng khi hàm lượng các chất hữu cơ trong nước rất nhỏ. Còn ThOD chính là lượng oxy cần thiết để oxy hóa hoàn toàn phần hữu cơ trong chất thải thành cacbonic và nước và chỉ có thể tính được khi biết công thức hóa học của các chất hữu cơ. Vì thành phần của nước thải rất phức tạp nên không thể tính được nhu cầu oxy theo lý thuyết. Trong thực tế thông số này có thể tình gần đúng trên cơ sở thông số COD. Từ đó cho ta thấy luôn có dãy: ThOD> COD >BOD cuối > BOD5 6. Các chất dinh dƣỡng. a. Hàm lượng nitơ trong nước. Nitơ và phospho là những nguyên tố chính cần thiết cho các sinh vật nguyên sinh và thực vật phát triển, chúng được biết tới như là những chất dinh dưỡng hoặc kích thích sinh học. Nitơ có thể tồn tại ở các dạng chính sau: nitơ hữu cơ, amoniac, nitrit, nitrat. Vì ni tơ là nguyên tố chính xây dựng tế bào tổng hợp protein nên số liệu về chỉ tiêu nitơ sẽ rất cần thiết, để xác định khả năng có thể xử lý một loại nước thải nào đó bằng các quá trình sinh học. Trong trường hợp không đủ nitơ, có thể bổ sung thêm để chất thải đó trở nên có khả năng xử lý bằng phương pháp sinh học (ví dụ pha thêm nước thải sinh hoạt). Chỉ tiêu hàm lượng nitơ trong nước cũng được xem là chất chỉ thị tình trạng ô nhiễm của nước vì NH3 tự do là sản phẩm phân huỷ các chất protein. Nitơ không những chỉ có thể gây ra các vấn đề phì dưỡng (eutrophication) nở hoa - bùng nổ tảo, mà khi lượng nitrat trong nước cấp cho sinh hoạt vượt quá 45mg NO-3/ l cũng có thể gây ra mối đe dọa nghiêm trọng đối với sức khỏe con người loại vi khuẩn ở ruột có thể chuyển hóa nitrat thành nitrit. Nitrit này có ái lực với hồng cầu trong máu mạnh hơn oxy, khi nó thay thế oxy sẽ tạo thành methemogobin. Hợp chất này gây ra bệnh xanh xao, thiếu máu, thậm chí có thể gây tử vong. b. Hàm lượng phospho trong nước. Nguyên tố này là một trong những nhân tố chính gây ra sự bùng nổ của tảo (phì dữơng) trong một số nguồn nước mặt. Phospho trong nước và nước thải thường tồn tại ở các dạng orthophosphat (PO-4,HPO2-4, H2PO4, H3 PO4), polyphosphat (Na3 (PO3)6) và phosphat hữu cơ. Chỉ tiêu phospho có ý nghĩa quan trọng trong cấp nước, kiểm soát sự hình thành cặn rỉ và ăn mòn và xử lý nước thải bằng các phương pháp sinh học.
  • 27.
    32 7. Các kimloại nặng. Hầu hết kim loại nặng tồn tại trong nước ở dạng ion là có nguồn gốc phát sinh do con người. Các chất này bao gồm: arsen, bari, cadimi, crom, đồng, chì, thủy ngân, niken, selen, bạc và kẽm (do các hoạt động phun sơn, đánh véc ni cửa đi, cửa số, thiết bị nội thất,...), thủy ngân và kẽm v.v. Do chúng không thể phân hủy nên các kim loại nặng tích tụ trong các chuỗi thức ăn của hệ sinh thái. Quá trình này bắt đầu với nồng độ thấp của các kim loại nặng tồn tại trong nước hoặc cặn lắng, rồi sau đó được tích tụ nhanh trong các thực vật và động vật. Cuối cùng đến sinh vật bậc cao nhất trong chuỗi thức ăn, nồng độ kim loại nặng đủ lớn để gây ra độc hại. 8. Dầu mỡ. Dầu mỡ là chất lỏng khó tan trong nước, tan trong các dung môi hữu cơ. Dầu mỡ có thành phần hóa học rất phức tạp. Độc tính và tác động sinh thái của dầu mỡ phụ thuộc vào từng loại dầu. Dầu thô có chứa hàng ngàn phân tử khác nhau nhưng phần lớn là các hydrocacbon có số cacbon từ 4 đến 26. Trong dầu thô còn có các hợp chất lưu huỳnh, nitơ, kim loại (như vanadi). Các loại dầu nhiên liệu sau khi tinh chế (dầu DO, FO) và một số sản phẩm dầu mỡ còn chứa các chất độc như hydrocacbon thơm đa vòng (PAH), polyclobiphenyl (PCB), kim loại (chì). Do đó dầu mỡ có độc tính cao và tương đối bền vững trong môi trường nước. Cuộc sống của hầu hết các loài động, thực vật đều bị tác động xấu do nước bị ô nhiễm dầu mỡ. Các loại thủy sinh và cây ngập nước dễ bị chết do dầu mỡ ngăn cản quá trình hô hấp, quang hợp và cung cấp dinh dưỡng. Các loài tảo kém nhạy cảm với tác động trực tiếp của dầu so với các loài thủy sinh khác, tuy nhiên tảo lại nhạy cảm với các tác động thứ cấp. Trong điều kiện ô nhiễm dầu trong nguồn nước, một số loài tảo lại phát triển mạnh. 9. Màu. Nước tự nhiên có thể có màu vì các lý do sau: - Các chất hữu cơ trong cây cỏ bị phân rã. - Nước có sắt và mangan dạng keo hoặc dạng hòa tan: - Nước có chất thải công nghiệp (chứa crom, tanin, lignin) Màu thực của nước là màu được tạo nên do các chất hòa tan hoặc ở dạng hạt keo. Màu bên ngoài của nước là màu do các chất lơ lửng trong nước tạo nên. Trong thực tế người ta xác định màu thực cua nước, nghĩa là sau khi đã lọc bỏ các chất không tan. 10. Mùi. Nước có mùi là do các nguyên nhân: - Có chất hữu cơ từ cống rãnh khu dân cư, xí nghiệp chế biến thực phẩm. - Có nước thải công nghiệp hóa chất, chế biến dầu mỡ: - Có các sản phẩm từ sự phân hủy cây cỏ, rong, tảo, động vật.
  • 28.
    33 Mùi thường gâykhó chịu cho con người. 1.5.3 Tác hại của ô nhiễm nước đến sức khỏe cộng cồng Nước bị ô nhiễm không những tăng độ đục, giảm độ trong, khi các chất thải bi ̣phân hủy, các kim loại nặng và các chất độc trong nước sẽ gây ung thư , khốí u. Flo, íôt là các vi lượng trong nước, thiếu nó sẽ gây sâu răng, bướu cổ, thừa sẽ làm hỏng men răng, gây sún răng,... 1.5.4 Quy chuẩn kỹ thuật quốc gia về quản lý chất lượng môi trường nước 1.6 Pháp luật và chính sách bảo vệ môi 1.6.1 Luật Bảo vệ môi trường 2014 1.6.2 Luật Tài nguyên nước 2013 1.6.3 Luật Xây dựng 2013 1.6.4 Luật Quy hoạch 1.6.5 Các thông tư và Nghị định hướng dẫn thực hiện các văn bản Luật
  • 29.
    34 Chƣơng 2: BẢOVỆ MÔI TRƢỜNG TRONG TRIỂN KHAI DỰ ÁN XÂY DỰNG CÔNG TRÌNH 2.1. Ô nhiễm môi trƣờng trong triển khai dự án xây dựng công trình. 2.1.1.Những đặc thù của thi công xây dựng công trình hiện nay. HiÖn nay chóng ta ®ang b-íc vµo mét thêi kú ®Çu cña ph¸t triÓn kinh tÕ, víi c¬ chÕ thÞ tr-êng, nhiÒu thµnh phÇn kinh tÕ cïng tån t¹i, nã ®· thóc ®Èy sù ph¸t triÓn h¬n n÷a cña c¸c ngµnh nghÒ trong c¬ cÊu kinh tÕ ®Þnh h-íng XHCN. Ngµnh XDCB còng ®ang trªn ®µ ph¸t triÓn m¹nh mÏ, sù ph¸t triÓn râ nÐt nhÊt lµ sù thay ®æi c«ng nghÖ x©y dùng: Tõ c«ng nghÖ XD kÐm ph¸t triÓn ®· chuyÓn sang thêi kú sö dông c¸c c«ng nghÖ hiÖn ®¹i ®Ó ®¸p øng ®-îc víi ®Æc ®iÓm cña c¸c c«ng tr×nh XD hiÖn nay lµ cao tÇng, kiÕn tróc ®a d¹ng phong phó: vÝ dô nh- c¸c c«ng tr×nh ë c¸c khu chung c- cao tÇng trªn Tp Hµ néi, Tp Hå chÝ Minh .v.v c«ng tr×nh cÇu d©y v¨ng Mü ThuËn, cÇu d©y v¨ng B·i Ch¸y H¹ Long.v.v C¸c c«ng tr×nh giao th«ng víi nhiÒu c©y cÇu ®-êng bé thi c«ng theo ph-¬ng ph¸p ®óc hÉng.v.v. ®· ®em l¹i cho bøc tranh XD cña ®Êt n-íc chóng ta mét phong c¶nh míi ®Çy søc sèng. Nh-ng mÆt tr¸i cña sù ph¸t triÓn m¹nh mÏ c«ng nghÖ XD hiÖn ®¹i lµ kÐo theo sù « nhiÔm m«i tr-êng gia t¨ng, nã gãp phÇn lµm cho sù « nhiÔm m«i tr-êng ph¸t triÓn trªn diÖn réng, møc ®é « nhiÔm kh«ng khÝ, n-íc, chÊt th¶i r¾n, bôi, khãi, tiÕng ån .v.v. cµng trÇm träng. NÕu kh«ng cã biÖn ph¸p ®ång bé vµ cÊp b¸ch nã sÏ g©y ra hËu qu¶ rÊt lín cho m«i tr-êng. C¸c c«ng tr×nh XD lµ c¸c dù ¸n míi n»m trªn diÖn tÝch réng xa khu d©n c-: Nh÷ng c«ng tr×nh nµy th-êng lµ c¸c dù ¸n khu c«ng nghiÖp míi nh- khu c«ng nghiÖp b¾c Th¨ng Long Hµ néi, khu c«ng nghiÖp Sµi §ång, khu c«ng nghiÖp Thuþ V©n Phó thä.v.v. Nh÷ng dù ¸n nµy khi triÓn khai còng ®Ó l¹i nh÷ng vÊn ®Ò vÒ « nhiÔm míi cho khu vùc XD: bïn ®Êt r¬i v·i, bôi, khãi xe m¸y, tiÕng ån do thiÕt bÞ.v.v. Nh-ng do ®-îc triÓn khai trªn mét diÖn tÝch réng nªn chóng ta thÊy møc ®é « nhiÔm cã vÎ mê nh¹t h¬n, lo·ng h¬n, c¶m gi¸c nh- Ýt ¶nh h-ëng ®Õn cuéc sèng cña c¸c khu d©n c- h¬n. Thùc chÊt møc ®é « nhiÔm lµ rÊt lín nh-ng nã ®-îc chia cho mét diÖn tÝch réng nªn chóng ta c¶m gi¸c lµ kh«ng ®¸ng kÓ. C¸c c«ng tr×nh lµ c¸c dù ¸n XD c¶i t¹o, xen cÊy n»m trªn diÖn tÝch hÑp, trong thµnh phè, thÞ trÊn, thÞ x·, liÒn kÒ khu d©n c-: Lo¹i c«ng tr×nh nµy chiÕm mét khèi l-îng lín trong tæng sè c¸c dù ¸n XD c«ng tr×nh. Mäi qu¸ tr×nh thi c«ng triÓn khai dù ¸n ®-îc thùc hiÖn trªn mét diÖn tÝch hÑp, s¸t khu d©n c-, thËm chÝ cã nhiÒu c«ng tr×nh ph¶i qu©y c¶ mét phÇn ®-êng hÌ phè phôc vô cho thi c«ng. Nh÷ng dù ¸n lo¹i nµy lµ kh«ng thÓ tr¸nh khái trong qu¸ tr×nh ph¸t triÓn cña c¸c thµnh phè, thÞ x· víi c¸c n-íc ®ang ph¸t triÓn. §Ëp c«ng tr×nh cò, x©y c«ng tr×nh míi, cø liªn tôc nh- vËy trong mét thêi gian dµi lµm thay da ®æi thÞt bé mÆt ®« thÞ ®Êt n-íc. Nh-ng còng chÝnh lo¹i dù ¸n nµy ®· g©y ra qu¸ nhiÒu « nhiÔm cho khu d©n c-, cho c¸c ®« thÞ nãi chung. Nã ®ang lµ mét bµi to¸n khã cho c¸c nhµ qu¶n lý m«i tr-êng, c¬ quan chÝnh quyÒn c¸c cÊp cña ®Þa ph-¬ng. VÊn ®Ò vÒ bôi, n-íc th¶i, bïn ®Êt, r¸c th¶i x©y dùng, dÇu mì xe m¸y x©y dùng, tiÕng ån ®ang lµ vÊn ®Ò nan gi¶i cña c¸c ®« thÞ hiÖn nay. Chóng ta cÇn cã biÖn ph¸p cÊp b¸ch, ®ång bé, kiªn quyÕt, ®Ó gi¶m thiÓu « nhiÔm, t¹o cho con ng-êi trªn c¸c khu d©n c-, c¸c khu ®« thÞ cã cuéc sèng tèt h¬n.
  • 30.
    35 C«ng nghÖ thic«ng hiÖn ®¹i: C«ng nghÖ thi c«ng hiÖn ®¹i ®· mang l¹i sù ph¸t triÓn m¹nh mÏ cña c«ng t¸c thi c«ng c«ng tr×nh, cã c«ng nghÖ hiÖn ®¹i chóng ta míi cã thÓ thi c«ng ®-îc c¸c c«ng tr×nh cao tÇng, c¸c c«ng tr×nh cÇu, c¶ng hiÖn ®¹i, nh-ng c«ng nghÖ thi c«ng hiÖn ®¹i còng ®em l¹i cho chóng ta nhiÒu phiÒn to¸i vÒ « nhiÔm: bïn ®Êt, bôi, r¸c th¶i x©y dùng, tiÕng ån.v.v. ChÝnh v× vËy mµ ®i ®«i víi viÖc thi c«ng c«ng tr×nh b»ng c¸c c«ng nghÖ hiÖn ®¹i chóng ta cÇn ph¶i cã c¸c gi¶i ph¸p chèng « nhiÔm ®ång bé, triÖt ®Ó míi cã thÓ gi¶m thiÓu « nhiÔm m«i tr-êng, h¹n chÕ g©y t¸c h¹i ®Õn m«i tr-êng khu d©n c- mµ c«ng tr×nh ®ang x©y dùng. 2.1.2.Sự tác động của thi công công trình với môi trường. Thi c«ng c«ng tr×nh lµ mét qu¸ tr×nh sö dông c¸c c«ng nghÖ, m¸y mãc thiÕt bÞ hiÖn ®¹i, nh©n c«ng vµ vËt liÖu ®Ó ®-a ®å ¸n thiÕt kÕ nãi chung thµnh c«ng tr×nh thùc tÕ. Thi c«ng c«ng tr×nh lµ mét qu¸ tr×nh phøc t¹p, nã ®ßi hái sù hîp t¸c cña nhiÒu ngµnh nghÒ, nhiÒu thµnh phÇn lao ®éng cïng tham gia ®Ó cho ra s¶n phÈm, mÆt kh¸c nã còng t¸c ®éng tíi nhiÒu mÆt cña x· héi trong ®ã cã vÊn ®Ò m«i tr-êng. S¶n xuÊt x©y dùng th-êng ®-îc thùc hiÖn trong mét thêi gian dµi tõ vµi th¸ng ®Õn vµi n¨m do ®ã nÕu x¶y ra « nhiÔm m«i tr-êng th× sù t¸c ®éng cña nã tíi ®êi sèng céng ®ång lµ kh«ng nhá. ¤ nhiÔm m«i tr-êng do s¶n xuÊt XD g©y ra t¸c ®éng trùc tiÕp tíi hÇu hÕt c¸c h×nh thøc m«i tr-êng: c¸c lo¹i bôi, bïn ®Êt, khÝ th¶i, dÇu mì, n-íc th¶i, tiÕng ån, r¸c th¶i x©y dùng.v.v t¸c ®éng tíi m«i tr-êng kh«ng khÝ, m«i tr-êng n-íc, m«i tr-êng tiÕng ån, m«i tr-êng ®Êt.v.v.cña toµn bé ®êi sèng x· héi. V× vËy thùc hiÖn tèt BVMT trong SXXD lµ mét viÖc lµm kh«ng thÓ tr× ho·n, nã cã tÝnh cÊp thiÕt cao trong thêi ®iÓm hiÖn nay. Thi c«ng x©y dùng c«ng tr×nh th-êng diÔn ra th-êng xuyªn, liªn tôc, nã th-êng tån t¹i song song víi ®êi sèng x· héi b×nh th-êng trªn c¸c khu d©n c-, c¸c khu ®« thÞ, nhÊt lµ trong giai ®o¹n ph¸t triÓn chung nh- hiÖn nay. Chóng ta kh«ng thÓ lo¹i bá nã, kh«ng thÓ t¸ch riªng nã ra khái ®êi s«ng x· héi b×nh th-êng: bëi v× ®êi sèng XH b×nh th-êng chÝnh lµ sù kÕ thõa c¸i cò vµ sù tiÕp nhËn c¸i míi, c¸i ph¸t triÓn phï hîp víi xu thÕ chung cña x· héi vµ thÕ giíi. ChÝnh v× vËy mµ chóng ta chØ cã thÓ ®¶m b¶o BVMT tèt, khi chóng ta ®-îc gi¸c ngé vÒ m«i tr-êng, hiÓu biÕt vÒ m«i tr-êng, cã ý thøc thùc hiÖn tèt c¸c vÊn ®Ò vÒ BVMT nãi chung vµ trong XD nãi riªng. Thùc tÕ c«ng t¸c BVMT trong x©y dùng hiÖn nay ®ang diÔn ra rÊt phøc t¹p vµ cã chiÒu h-íng xÊu cho m«i tr-êng. C¸c c«ng tr-êng më ra lµ kÐo theo mét lo¹t c¸c vÊn ®Ò vÒ « nhiÔm: Bïn ®Êt, n-íc th¶i, bôi dµy ®Æc, dÇu mì, r¸c th¶i x©y dùng.v.v Chóng ta ®· vµ ®ang kh¾c phôc nh-ng còng ch-a ®em l¹i hiÖu qu¶ râ rÖt. C¸c thµnh phè lín nh- Hµ Néi, Tp Hå chÝ Minh ®ang lµ nh÷ng ®iÓm nãng vÒ MT trong XD hiÖn nay. 2.2. Ô nhiễm môi trƣờng ở các giai đoạn triển khai dự án XD công trình – các biện pháp chống ô nhiễm. Trong qu¸ tr×nh triÓn khai dù ¸n XD, tuú theo tõng giai ®o¹n thi c«ng mµ sù « nhiÔm m«i tr-êng cã kh¸c nhau, møc ®é kh¸c nhau. 2.2.1. Giai đoạn đền bù, giải phóng mặt bằng.
  • 31.
    36 ¥ giai ®o¹nnµy c«ng t¸c chñ yÕu lµ ®Òn bï vµ gi¶i phãng mÆt b»ng theo quy ho¹ch, tr¶ l¹i MB cho x©y dùng. Giai ®o¹n nµy cã mét sè Ýt dù ¸n lµ ®· hoµn tÊt trong mét thêi gian ng¾n khi ®iÒu kiÖn MB kh«ng phøc t¹p, ®Òn bï nhanh, gi¶i phãng mÆt b»ng nhanh. Nh-ng ®¹i ®a sè c¸c dù ¸n giai ®o¹n gi¶i phãng mÆt b»ng rÊt chËm, kÐo dµi nh- ë Hµ Néi tr-êng hîp gi¶i phãng mÆt b»ng ®Ó XD cÇu v-ît Ng· T- Väng, cÇu v-ît Ng· T- Së, ®-êng vµnh ®ai 2 L¸ng – Ph¸p V©n kÐo dµi trong 2, 3 n¨m, mét sè chç ®· gi¶i to¶, ph¸ dì ngæn ngang, cßn l¹i ®a sè kh«ng gi¶i to¶ ®-îc, ng-êi d©n lîi dông ®æ r¸c th¶i lªn ®ã lµm cho bïn ®Êt r¸c th¶i ngËp ngôa, tån t¹i trong mét thêi gian dµi. Nh÷ng dù ¸n ®-îc thùc hiÖn tèt, gi¶i to¶ nhanh, qu¸ tr×nh ph¸ dì c«ng tr×nh cò tiÕn hµnh th× sù « nhiÔm m«i tr-êng còng b¾t ®Çu: bôi mï mÞt, g¹ch vì, vËt liÖu phÕ th¶i, tiÕng ån, c©y cèi chÆt ngæn ngang.v.v. Sù « nhiÔm nµy tr¶i dµi theo chiÒu dµi vµ chiÒu réng c«ng tr×nh, cã thÓ kÐo dµi hµng th¸ng, còng cã khi kÐo d¹i vµi th¸ng trêi. Sù « nhiÔm kh«ng chØ bã hÑp trong ph¹m vi diÖn tÝch dù ¸n mµ cã khi cßn lan to¶ c¶ ra m«i tr-êng xung quanh, lµm ¶nh h-ëng ®Õn m«i tr-êng chung trong mét thêi gian dµi. ChÝnh v× vËy biÖn ph¸p gi¶m thiÓu « nhiÔm trong giai ®o¹n nµy lµ cÇn khÈn tr-¬ng gi¶i phãng mÆt b»ng cµng nhanh cµng tèt (nÕu ®iÒu kiÖn cho phÐp). NÕu kh«ng thÓ gi¶i phãng mÆt b»ng nhanh th× cÇn khoanh vïng nh÷ng c«ng tr×nh gi¶i phãng sím ®Ó cã biÖn ph¸p rµo ch¾n kh«ng cho ®æ r¸c th¶i lªn c¸c vÞ trÝ ®· ®-îc gi¶i phãng. Chç nµo ®· ®-îc gi¶i phãng ph¶i thu dän s¹ch sÏ c¸c phÕ liÖu ®-a ®i n¬i kh¸c, giai ®o¹n bèc dì vËt liÖu cÇn t-íi n-íc cho Èm VL phÕ th¶i chèng bôi cho khu vùc, c¸c xe chë VL phÕ th¶i cÇn che ®Ëy cÈn thËn ®Ó tr¸nh r¬i v·i trªn ®-êng vËn chuyÓn vµ kh«ng g©y bôi khi vËn chuyÓn. Víi nh÷ng dù ¸n mµ c«ng t¸c gi¶i phãng mÆt b»ng gÆp nhiÒu khã kh¨n, trËm trÔ trong c«ng t¸c ®Òn bï, c¸c hé d©n di dêi chËm cã thÓ kÐo dµi hµng n¨m th× viÖc b¶o vÖ m«i tr-êng trªn mÆt b»ng ®· ®-îc gi¶i phãng cÇn ph¶i lµ ®ång bé: -Tuyªn truyÒn, gi¸o dôc, vËn ®éng ng-êi d©n xung quanh thùc hiÖn tèt viÖc vÖ sinh c«ng céng, kh«ng ®æ r¸c th¶i, kh«ng cho vËt nu«i phãng uÕ bõa b·i lªn mÆt b»ng ®· ®-îc gi¶i phãng. - Dïng c¸c tÊm t«n, nhùa.v.v. qu©y kÝn xung quanh c¸c vÞ trÝ mÆt b»ng ®· ®-îc gi¶i phãng. - T-íi n-íc gi÷ Èm cho mÆt b»ng chèng bôi. - Yªu cÇu c¸c ®¬n vÞ chÝnh quyÒn ®Þa ph-¬ng, c¸c tæ chøc ®oµn thÓ khu vùc cïng tham gia vµo c«ng t¸c BVMT khu vùc. Víi c¸c mÆt b»ng cã chÆt ph¸ c¸c c©y xanh ®Ó gi¶i phãng MB th× sau khi chÆt ph¸ c©y xanh cÇn thu dän ngay c¸c cµnh l¸ , rÔ c©y ®-a ®i n¬i kh¸c tr¸nh v-¬ng v·i trªn mÆt b»ng. Kh«ng cho phÐp ng-êi d©n vµo ®¸nh gèc c©y sÏ lµm nham nhë mÆt b»ng ,®Êt c¸t ®µo lªn sÏ g©y bôi cho m«i tr-êng. 2.2.2. Giai đoạn san lấp mặt bằng. Sau khi gi¶i phãng mÆt b»ng, tuú theo yªu cÇu cña dù ¸n mµ cã thÓ cÇn san ñi mÆt b»ng theo mét sè tr-êng hîp sau:
  • 32.
    37 + LÊp ®ÊthoÆc c¸t t«n cao mÆt b»ng theo cèt thiÕt kÕ. + ChØ ñi mÆt b»ng b»ng ph¼ng lµ ®-îc. + Dïng c¸c lo¹i m¸y lµm ®Êt b¹t ®åi nói t¹o mÆt b»ng x©y dùng. Trong giai ®o¹n nµy tuú theo biÖn ph¸p san ñi mÆt b»ng mµ møc ®é « nhiÔm cã kh¸c nhau: a. LÊp ®Êt hoÆc c¸t t«n cao mÆt b»ng theo cèt thiÕt kÕ. Tr-êng hîp nµy ph¶i dïng nhiÒu xe vËn chuyÓn ®Êt, c¸t tõ n¬i kh¸c ®Õn c«ng tr-êng san lÊp mÆt b»ng. Xe chë ®Êt c¸t sÏ t¹o ra trªn mÆt b»ng vµ khu l©n cËn mét sù « nhiÔm kh«ng khÝ nÆng nÒ do bôi ®Êt r¬i v·i hµng ngµy. NhiÒu n¬i bôi dµy ®Æc b¸m c¶ vµo c©y cèi, ng-êi ®i ®-êng, khiÕn ng-êi qua l¹i rÊt khã thë. Khi m-a xuèng c¸c líp bôi nµy biÕn thµnh mét thø bïn s¸nh ®Æc cuèn theo dßng n-íc nhuém ®á c¶c mét qu·ng ®-êng dµi. NhiÒu dù ¸n cã thÓ dïng tµu hót c¸t s«ng ®-a qua nhiÒu khu d©n c- ®Ó lÊp mÆt b»ng (Khu c«ng nghiÖp B¾c Th¨ng Long), biÖn ph¸p nµy møc ®é « nhiÔm cã thÓ Ýt h¬n nh-ng nhiÒu n¬i c¸t r¬i v·i còng t¹o ra sù « nhiÔm bôi cho khu vùc. Víi tr-êng hîp nµy biÖn ph¸p xö lý nh- sau: - Xe vËn chuyÓn ®Êt c¸t tõ n¬i khai th¸c vÒ c«ng tr×nh b¾t buéc ph¶i cã tÊm che ch¾n, n¾p ®Ëy tr¸nh r¬i v·i ®Êt c¸t trªn ®-êng. - Khi xe ra khái n¬i khai th¸c ®Êt c¸t hoÆc sau khi ®æ ®Êt xong vµo MB nÒn ph¶i cã vßi n-íc röa s¹ch xe khi chuÈn bÞ l-u th«ng trªn ®-êng. - Trong qu¸ tr×nh san ñi, ®Çm ®Êt trªn MB cÇn thùc hiÖn nghiªm tóc quy tr×nh t-íi n-íc ®Ó chèng bôi cho khu d©n c- vµ t¹o ®iÒu kiÖn ®Çm ®Êt thuËn lîi. b. ChØ san ñi mÆt b»ng b»ng ph¼ng tr-íc khi thi c«ng mãng. Tr-êng hîp nµy chØ cÇn dïng m¸y ñi, c¸c lo¹i m¸y lµm ®Êt san lÊp s¬ bé t¹o mÆt b»ng. Víi h×nh thøc san ñi mÆt b»ng nh- trªn, møc ®é « nhiÔm kh«ng qu¸ nghiªm träng, nã cã thÓ g©y ra bôi cho khu d©n c- ë møc ®é nhÑ h¬n. §Ó kh¾c phôc t×nh tr¹ng « nhiÔm trªn cã thÓ dïng gi¶i ph¸p t-íi n-íc Èm cho mÆt b»ng tr-íc khi san ñi, khi kh« l¹i t-íi Èm mÆt b»ng, cø tiÕp tôc nh- vËy cho ®Õn khi san ñi mÆt b»ng xong. c. Dïng c¸c lo¹i m¸y lµm ®Êt b¹t ®åi nói t¹o mÆt b»ng x©y dùng. Tr-êng hîp nµy khi mÆt b»ng cÇn san ñi lµ c«ng tr×nh d©n dông hoÆc c«ng nghiÖp lo¹i nhá vµ võa, chñ yÕu dïng c¸c lo¹i m¸y lµm ®Êt nh- m¸y ñi, c¹p chuyÓn, xe chë ®Êt, ®µo gÇu nghÞch .v.v ®Ó lµm ®Êt. §Êt ®µo cã thÓ vËn chuyÓn trong mét ph¹m vi hÑp cña mÆt b»ng tõ taluy d-¬ng ®Õn ®æ ë taluy ©m, ®Êt ®µo lªn th-êng Èm do vËy Ýt t¹o bôi cho mÆt b»ng vµ khu vùc. Khi ®Êt ®µo ®-îc vËn chuyÓn tíi n¬i ®æ mét qu·ng ®-êng xa h¬n th× cã thÓ g©y r¬i v·i lµm « nhiÔm mét khu nµo ®ã trªn mÆt b»ng. Víi tr-êng hîp nµy cÇn cã biÖn ph¸p che ch¾n xe vËn chuyÓn ®Êt, h¹n chÕ r¬i v·i trªn mÆt b»ng. NÕu thi c«ng vµo mïa hanh kh«, sau mét vµi ngµy ®Êt cã thÓ kh« g©y bôi cho khu d©n c- ta cã thÓ t-íi n-íc lµm Èm mÆt b»ng chèng bôi cho khu d©n c-.
  • 33.
    38 Tr-êng hîp mÆtb»ng san ñi lµ nÒn ®-êng bé, ®-êng s¾t, nã sÏ tr¶i dµi trªn mét ®o¹n chiÒu dµi tuyÕn ®-êng. §Êt c¸t ®-îc vËn chuyÓn trªn qu·ng ®-êng dµi nh- vËy sÏ r¬i v·i nhiÒu vµ lµm cho møc ®é « nhiÔm do bïn ®Êt, do bôi sÏ nhiÒu h¬n, ¶nh h-ëng tíi c¶c mét khu d©n c- lín däc tuyÕn ®-êng. Tr-êng hîp nµy cÇn ph¶i tu©n thñ nghiªm ngÆt c¸c biÖn ph¸p BVMT b»ng c¸ch che ch¾n xe vËn chuyÓn ®Êt, tr¸nh r¬i v·i tíi møc thÊp nhÊt. Khi cã r¬i v·i cÇn thu dän c¸c ®èng ®Êt r¬i v·i lín, ®ång thêi dïng xe tÐc chë n-íc t-íi th-êng xuyªn ®¶m b¶o ®ñ Èm cho mÆt b»ng chèng bôi cho khu d©n c-. 2.2.3. Giai đoạn thi công phần ngầm. I. Giai ®o¹n thi c«ng cäc cho c«ng tr×nh. Cã nhiÒu lo¹i cäc ®-îc thi c«ng trªn c¸c c«ng tr×nh: cäc ®ãng, cäc Ðp, cäc khoan nhåi, cäc barÐt.v.v. Tuú theo lo¹i cäc mµ møc ®é « nhiÔm m«i tr-êng trong thi c«ng ë møc ®é kh¸c nhau: 1. Cäc ®ãng, cäc Ðp BTCT: C¸c lo¹i cäc nµy ®-îc thi c«ng b»ng bóa m¸y ®ãng cäc, hoÆc m¸y Ðp cäc, nã kh«ng g©y nhiÒu « nhiÔm cho m«i tr-êng, nh-ng qu¸ tr×nh thi c«ng nµy th-êng g©y ra tiÕng ån lín, khãi ®en x¶ mï mÞt, chÊn ®éng khu vùc xung quanh do m¸y ®ãng cäc t¹o nªn. NÕu sè l-îng m¸y ®ãng cäc nhiÒu ( nh- khu ®« thÞ Mü §×nh) nã cßn th¶i ra nhiÒu dÇu mì g©y « nhiÔm khu vùc m¸y lµm viÖc, khi m-a dÇu mì cã thÓ ch¶y theo dßng n-íc vµo c¸c cèng tho¸t xung quanh g©y « nhiÔm mét vïng réng. BiÖn ph¸p xö lý: ChØ nªn dïng m¸y ®ãng cäc khi c«ng tr×nh XD n»m xa khu d©n c- , nã võa gi¶m chÊn ®éng cho c¸c c«ng tr×nh l©n cËn võa kh«ng g©y « nhiÔm m«i tr-êng trùc tiÕp cho khu vùc xung quanh. - Dïng c¸c tÊm ch¾n b»ng nhùa bao quanh c«ng tr-êng cao kho¶ng 2m nã còng gi¶m ®-îc tiÕng ån 8- 10 dB do m¸y ®ãng cäc t¹o ra. - Khai th«ng dßng ch¶y cña c¸c m-¬ng tiªu n-íc néi bé c«ng tr-êng, ®Ó thu n-íc vÒ hè thu n-íc n»m trªn vÞ trÝ thÊp nhÊt cña mÆt b»ng vµ cã biÖn ph¸p khö dÇu mì tr-íc khi ®æ n-íc ra cèng tiªu n-íc khu vùc. 2. Cäc khoan nhåi, cäc barÐt: Thi c«ng cäc khoan nhåi, cäc barÐt rÊt phøc t¹p nã tr¶i qua nhiÒu c«ng ®o¹n kh¸c nhau trong ®ã c«ng ®o¹n khoan t¹o lç ®èi víi cäc khoan nhåi, hoÆc thi c«ng ®µo ®Êt ë cäc barÐt th-êng ph¶i ®µo ®Êt trong m«i tr-êng bentonite lµ mét lo¹i dung dÞch sÐt cã t¸c dông chèng sôt lë thµnh hè ®µo. Trong vµ sau qu¸ tr×nh thi c«ng cäc mÆt b»ng thi c«ng cã thÓ ®äng mét líp bïn th¶i cña dung dÞch sÐt vµ cÆn l¾ng do qu¸ tr×nh thæi röa hè khoan, ®æ bª t«ng cäc t¹o ra. NhiÒu c«ng tr×nh thi c«ng nh- c«ng tr-êng thi c«ng mè cÇu v-ît “ CÇu GiÊy “ trong khi thi c«ng cäc khoan nhåi bïn lo·ng ®· ®äng ®Çy trªn mÆt b»ng dµy ®Õn 15cm nhiÒu chç ch¶y trµn c¶ ra khu d©n c- bªn c¹nh lµm « nhiÔm c¶ mét ®o¹n ®-êng dµi.
  • 34.
    39 §Ó kh¾c phôct×nh tr¹ng nµy cÇn thùc hiÖn nghiªm tóc c¸c quy tr×nh thi c«ng cäc khoan nhåi, cäc barÐt: - NhÊt thiÕt khi thi c«ng cäc cÇn l¾p bÓ thu håi bentonite ngoµi èng v¸ch ®Ó khi bentonite trµn ra ph¶i ®-îc dÉn vÒ bÓ chøa chung tr¸nh ch¶y trµn trªn mÆt b»ng g©y « nhiÔm mÆt b»ng Sau khi läc cÆn l¾ng bentonite ®-îc ®-a vÒ xö dông l¹i cßn c¸c bïn ®Êt, c¸t th¶i ph¶i ®-îc thu gom ®-a lªn xe trë ®i n¬i ®æ. - Tr¸nh cho mÆt b»ng thi c«ng bÞ lÇy thôc do xe m¸y thi c«ng cäc khoan nhåi, cã thÓ dïng c¸c tÊm thÐp dµy 2,5-5cm lãt trªn mÆt b»ng t¹o thuËn lîi cho m¸y thi c«ng vµ tr¸nh h- háng mÆt b»ng g©y ra bïn ®Êt lo·ng ch¶y ra bªn ngoµi lµm « nhiÔm m«i tr-êng. - C¸c xe chë ®Êt c¸t, cÇn cã che ch¾n tr¸nh r¬i v·i, nÕu xe qu¸ bÈn cÇn röa tr-íc khi xe ra khái c«ng tr-êng. II.Giai ®o¹n thi c«ng mãng cho c«ng tr×nh. ¥ giai ®o¹n thi c«ng mãng cho c«ng tr×nh, kh¶ n¨ng g©y « nhiÔm m«i tr-êng lµ rÊt lín. Thi c«ng mãng cho c«ng tr×nh th-êng tr¶i qua c¸c giai ®o¹n sau: + §µo ®Êt hè mãng. + Bª t«ng lãt mãng, gia c«ng l¾p dùng cèt thÐp, v¸n khu«n mãng. + §æ bª t«ng mãng. 1. §µo ®Êt hè mãng. Hè mãng cã thÓ lµ hè mãng s©u hoÆc n«ng. NÕu lµ hè mãng n«ng cã thÓ dïng m¸y ñi, m¸y ®µo gÇu nghÞch ®Ó ®µo, víi c¸c lo¹i hè ®µo nµy m¸y th-êng ho¹t ®éng réng h¬n mÆt b»ng c«ng tr×nh míi cã thÓ ®µo vµ vËn chuyÓn ®Êt ra ngoµi ®-îc v× vËy th-êng g©y r¬i v·i ®Êt ra bªn ngoµi, lµm « nhiÔm bïn ®Êt, bôi cho mét khu vùc
  • 35.
    40 -40700 Bentonite BÓ thu håi ®-îcnhÊc dÇn lªn khi èng ®æ èng ®æ bª t«ng ¤ t« trén bª t«ng M¸ng ®æ bª t«ng (SB-92B) KamAZ-5511 Van tr-ît E2508 d©n c-. §Ó kh¾c phôc t×nh tr¹ng nµy, cÇn cã biÖn ph¸p ®µo ®Êt phï hîp, qu©y kÝn khu vùc ®µo ®Êt h¹n chÕ g©y r¬i v·i ®Êt ra bªn ngoµi, tr-êng hîp ®Êt ph¶i vËn chuyÓn ®i n¬i kh¸c, c¸c xe vËn chuyÓn nhÊt thiÕt ph¶i ®-îc che ch¾n cÈn thËn, cã thÓ bè trÝ vêi n-íc röa xe tr-íc khi xe ®-a ®Êt ra khái mÆt b»ng. C¸c n-íc th¶i bÈn cÇn cã r·nh thu n-íc vµo hè thu n-íc néi bé c«ng tr-êng, sau khi ®Êt c¸t ®äng l¹i ë hè thu n-íc sÏ ®-îc tho¸t ra cèng ngÇm cña thµnh phè hoÆc m-¬ng th¶i cña khu d©n c-. Khi thi c«ng ®µo ®Êt vµo mïa hanh kh«, ®Êt c¸t kh« cã thÓ t-íi n-íc t¨ng ®é Èm chèng bôi khi vËn chuyÓn. Víi tr-êng hîp c¸c hè ®µo lµ c¸c hè s©u: cã thÓ 5-6 m, còng cã thÓ 30m, c¸c lo¹i hè mãng nµy th-êng lµ ph¶i thi c«ng trong thêi gian t-¬ng ®èi dµi v× vËy nÕu kh«ng cã biÖn ph¸p hîp lý cã thÓ g©y « nhiÔm rÊt nhiÒu cho m«i tr-êng.
  • 36.
    41 §µo ®Êt chohè mãng s©u. Víi chiÒu s©u t-¬ng ®èi lín nªn th-êng ph¶i dïng cäc cõ ®Ó chèng ®ì thµnh hè ®µo, m¸y ®µo cã thÓ ph¶i ®øng d-íi hè ®µo ®Êt, cã thÓ sö dông cÇn trôc ®-a ®Êt lªn xe vËn chuyÓn, nÕu mùc n-íc ngÇm cao cßn ph¶i dïng b¬m hót n-íc ®Ó h¹ mùc n-íc ngÇm. §Ó chèng ®Êt r¬i v·i cã thÓ ¸p dông biÖn ph¸p ®· nªu ë trªn, cßn víi n-íc ngÇm cÇn ph¶i t×m vÞ trÝ tiÕp nhËn n-íc b¬m ®i, cã thÓ b¬m n-íc vµo c¸c hè thu n-íc néi bé c«ng tr-êng, sau khi l¾ng cÆn bïn ®Êt n-íc míi ®-îc ®æ vµo cèng tiªu n-íc cña thµnh phè ®-a ®i n¬i kh¸c. NÕu lµ khu d©n c- ngoµi thµnh phè kh«ng cã hè thu n-íc th× cã thÓ b¬m n-íc vµo c¸c m-¬ng tiªu tho¸t n-íc cña khu d©n c- nh-ng chó ý kh«ng ®Ó ®Êt c¸t cuèn theo dßng n-íc b¬m lÊp ®Çy c¸c m-¬ng tiªu n-íc lµm óng ngËp n-íc bÈn g©y « nhiÔm khu d©n c-. Kh«ng ®Ó n-íc ch¶y trµn trªn mÆt ®-êng g©y nguy hiÓm cho ng-êi ®i l¹i vµ g©y « nhiÔm m«i tr-êng. - NÕu dÇu mì xe m¸y thi c«ng th¶i ra nhiÒu th× cÇn cã biÖn ph¸p khö dÇu mì tr-íc khi ®æ n-íc ra ngoµi cèng tiªu khu vùc. - Bao che xung quanh c«ng tr-êng b»ng c¸c tÊm nhùa xèp cao >2m ®Ó h¹n chÕ bôi, khãi, tiÕng ån ra bªn ngoµi. 2. Thi c«ng bª t«ng mãng. ¥ giai ®o¹n thi c«ng bª t«ng mãng gåm c¸c c«ng ®o¹n: - Gia c«ng l¾p dùng cèt thÐp. - Gia c«ng l¾p dùng v¸n khu«n mãng. mùc n-íc ngÇm ban ®Çu sau khi b¬m hót n-íc ®-êng cong gi¶m ¸p cäc t-êng cõ BiÖn ph¸p ®µo ®Êt vµ vËn chuyÓn ®Êt cho hè mãng cã tÇng hÇm kÝch th-íc hè mãng réng : §µo ®Êt b»ng m¸y ®Õn cèt ®¸y dÇm gi»ng , ®µi mãng ®µo b»ng thñ c«ng . giÕng ®iÓm thanh neo t-êng cõ §¸y dÇm gi»ng §µi mãng ®µo thñ c«ng M¸y ®µo ®Õn
  • 37.
    42 - §æ bªt«ng mãng. Tuú theo ®Æc ®iÓm cña tõng c«ng tr×nh, quy m« c«ng tr×nh mµ møc ®é phøc t¹p cña quy tr×nh kü thuËt thi c«ng cã kh¸c nhau. C«ng tr×nh quy m« cµng lín, c«ng nghÖ thi c«ng cµng hiÖn ®¹i th× møc ®é phøc t¹p cña qu¸ tr×nh thi c«ng cµng cao, ®ång thêi nguy c¬ g©y « nhiÔm m«i tr-êng cµng lín. §Ó gi¶m thiÓu « nhiÔm m«i tr-êng trong giai ®o¹n thi c«ng nµy, trong tõng c«ng ®o¹n thi c«ng ph¶i triÖt ®Ó thùc hiÖn c¸c quy tr×nh thi c«ng chung vµ riªng míi cã thÓ h¹n chÕ ®-îc « nhiÔm: * Giai ®o¹n gia c«ng l¾p dùng cèt thÐp mãng. ¥ giai ®o¹n nµy chñ yÕu lµ c¸c vËt liÖu Ýt g©y « nhiÔm m«i tr-êng: s¾t thÐp, d©y thÐp, thÐp thanh.v.v. C¸c c«ng viÖc còng Ýt g©y « nhiÔm m«i tr-êng, cã thÓ gäi c«ng viÖc gia c«ng l¾p dùng cèt thÐp lµ nh÷ng c«ng viÖc t-¬ng ®èi s¹ch. MÆc dï vËy trong gia c«ng cèt thÐp còng cã mét sè c«ng viÖc cÇn ph¶i chó träng tíi vÊn ®Ò m«i tr-êng: Khi lµm s¹ch cèt thÐp b»ng ho¸ chÊt (H2SO4 lo·ng 1 ngµn vµ bazo) cÇn ph¶i cã biÖn ph¸p thu gom ho¸ chÊt sau sö dông, tr¸nh ®Ó ch¶y ra mÆt b»ng nã sÏ ch¶y vµo c¸c hÖ thèng tiªu n-íc cña khu vùc l©n cËn lµm « nhiÔm m«i tr-êng. NÕu hµn c¸c cèt thÐp b»ng khÝ acetilen cÇn cã biÖn ph¸p gi¶m thiÓu khÝ acetilen g©y ¶nh h-ëng tíi m«i tr-êng, nªn bè trÝ vÞ trÝ hµn ë cuèi giã ®Ó gi¶m møc ®é « nhiÔm m«i tr-êng. * Giai ®o¹n gia c«ng l¾p dùng v¸n khu«n mãng. Giai ®o¹n nµy còng Ýt g©y « nhiÔm v× h×nh thøc c«ng viÖc kh«ng sö dông nhiÒu vËt liÖu g©y « nhiÔm m«i tr-êng. Tuú theo ®iÒu kiÖn vµ yªu cÇu c«ng tr×nh ng-êi ta cã thÓ sö dông v¸n khu«n thÐp ®Þnh h×nh hoÆc v¸n khu«n gç, hÖ thèng chèng ®ì cã thÓ dïng gç hoÆc thÐp. - NÕu dïng v¸n khu«n thÐp ®Þnh h×nh khi l¾p dùng vµ tr-íc khi ®æ bª t«ng dïng s¬n chèng dÝnh, dÇu chèng dÝnh cho bÒ mÆt v¸n khu«n .v.v. cÇn l-u ý kh«ng ®Ó r¬i v·i c¸c vËt liÖu ®ã trªn mÆt b»ng, nÕu r¬i v·i ph¶i thu dän ngay tr¸nh ®Ó ch¶y trµn trªn mÆt ®Êt cã thÓ g©y « nhiÔm ®Êt vµ nguån n-íc xung quanh. V¸n khu«n th¸o dì xuèng ph¶i ®-a vµo kho cã m¸i che, kh«ng ®Ó ngoµi m-a c¸c chÊt chèng dÝnh cã thÓ theo dßng n-íc lµm « nhiÔm m«i tr-êng xung quanh. - NÕu dïng v¸n khu«n gç cÇn chó ý khi gia c«ng l¾p dùng c¸c ®Çu mÈu gç r¬i v·i trªn mÆt b»ng cÇn ph¶i thu gom s¹ch tËp trung vµo mét vÞ trÝ ®Ó ®-a ®i n¬i kh¸c thiªu huû, tr¸nh t¹o ra mét l-îng r¸c th¶i r¾n do thi c«ng t¹o nªn. Qu¸ tr×nh gia c«ng l¾p dùng v¸n khu«n gç cã thÓ g©y ra bôi v× bª t«ng b¸m dÝnh vµo bÒ mÆt v¸n khu«n, cã thÓ t-íi Èm v¸n khu«n ®Ó gi¶m bôi cho m«i tr-êng. * Giai ®o¹n ®æ bª t«ng mãng. §©y lµ giai ®o¹n thi c«ng cã kh¶ n¨ng g©y nhiÒu « nhiÔm cho m«i tr-êng, v× vËy cÇn chó träng c¸c quy tr×nh quy ph¹m thi c«ng, cè g¾ng gi¶m tíi møc thÊp nhÊt nh÷ng t¸c nh©n g©y « nhiÔm míi cã thÓ h¹n chÕ « nhiÔm m«i tr-êng. Th-êng cã hai tr-êng hîp:
  • 38.
    43 + Tr-êng hîp1: Mua bª t«ng th-¬ng phÈm cña c¸c xÝ nghiÖp s¶n xuÊt BT ë bªn ngoµi c«ng tr-êng, vËn chuyÓn b»ng xe chuyªn dïng ®æ vµo kÕt cÊu b»ng cÇn trôc hoÆc b»ng b¬m. Tr-êng hîp nµy Ýt g©y « nhiÔm m«i tr-êng h¬n nh-ng cÇn chó ý tíi hai t¸c nh©n cã thÓ g©y « nhiÔm: - Bª t«ng r¬i v·i trªn mÆt b»ng khi ®æ bª t«ng. - TiÕng ån do m¸y b¬m, m¸y ®Çm, xe vËn chuyÓn bª t«ng g©y nªn. §Ó kh¾c phôc nh÷ng t¸c nh©n trªn cã thÓ ¸p dông biÖn ph¸p sau: - §Ó tr¸nh r¬i v·i BT: Khi ®æ BT tõ xe vËn chuyÓn vµo thïng chøa hoÆc m¸y b¬m cã thÓ tr¶i tÊm nhùa xuèng d-íi ®Êt ®Ó dÔ dµng thu gom ®æ l¹i vµo m¸y b¬m( hoÆc thïng chøa). - §Ó gi¶m tiÕng ån do c¸c m¸y thi c«ng g©y nªn ta còng cã thÓ ¸p dông c¸c gi¶i ph¸p ®· nªu trªn: qu©y xung quanh mÆt b»ng b»ng c¸c tÊm v¶i nhùa cao > 2m, h¹n chÕ tiÕng ån. + Tr-êng hîp 2: Dïng m¸y trén t¹i hiÖn tr-êng, vËn chuyÓn bª t«ng b»ng thñ c«ng, hoÆc b»ng cÇn trôc(cè ®Þnh hoÆc di ®éng). Tr-êng hîp nµy cã thÓ g©y ra « nhiÔm m«i tr-êng rÊt lín do hai nguån sau: - ¤ nhiÔm kh«ng khÝ do bôi xi m¨ng, c¸t , ®¸ trong qu¸ tr×nh trén bª t«ng g©y nªn. - ¤ nhiÔm tiÕng ån do c¸c m¸y trén bª t«ng, m¸y ®Çm, m¸y vËn chuyÓn bª t«ng g©y nªn. - Bª t«ng r¬i v·i trªn mÆt b»ng khi vËn chuyÓn ®æ bª t«ng. BiÖn ph¸p chèng « nhiÔm: - §Ó chèng tiÕng ån cã thÓ ¸p dông biÖn ph¸p ®· nªu trªn. - §Ó chèng bôi cã mét sã c¸ch gi¶i quyÕt sau: + T-íi Èm c¸t nÕu c¸t qu¸ kh«. + Khi ®æ xi m¨ng vµo thïng trén cã thÓ dïng c¸t nhanh chãng lÊp lªn chç xi m¨ng võa ®æ ®Ó h¹n chÕ bôi. + T-íi Èm ®¸ tr-íc khi trén gi¶m bôi cho m«i tr-êng. §Ó tr¸nh r¬i v·i bª t«ng khi vËn chuyÓn BT tíi n¬i ®æ, c¸c ph-¬ng tiÖn vËn chuyÓn ph¶i kÝn, lãt v¸n lµm ®-êng cho xe ®i (nÕu vËn chuyÓn b»ng xe c¶i tiÕn, xe cót kÝt) h¹n chÕ r¬i v·i BT. Kh«ng chë qu¸ ®Çy sÏ r¬i v·i nhiÒu trªn mÆt b»ng. Trong khi thi c«ng mãng nÕu mùc n-íc ngÇm qu¸ cao cÇn ph¶i b¬m hót n-íc liªn tôc trong qu¸ tr×nh thi c«ng th× chó ý n-íc b¬m lªn ph¶i tËp trung vµo hè thu n-íc ®Ó l¾ng bïn ®Êt, khö dÇu mì tr-íc khi ®æ n-íc th¶i ra cèng tiªu khu vùc. 3. Thi c«ng lÊp ®Êt mãng c«ng tr×nh.
  • 39.
    44 Tuú theo tõngc«ng tr×nh: cã hoÆc kh«ng cã tÇng hÇm, ®é s©u cña mãng.v.v mµ biÖn ph¸p lÊp mãng t«n nÒn c«ng tr×nh cã kh¸c nhau. Cã thÓ dïng ®Êt cña c«ng tr×nh ®µo lªn ®Ó lÊp mãng hoÆc cã thÓ ®-a c¸t n¬i kh¸c vÒ lÊp mãng. Trong giai ®o¹n nµy chñ yÕu ph¶i chuyªn chë ®Êt c¸t lÊp mãng c«ng tr×nh, v× vËy « nhiÔm nãi chung lµ bôi ®Êt c¸t khi chuyªn chë, r¬i v·i ®Êt c¸t trªn ®-êng.v.v BiÖn ph¸p chèng « nhiÔm còng gièng nh- c¸c tr-êng hîp trªn khi t¸c nh©n g©y « nhiÔm chung lµ ®Êt c¸t. III. Thi c«ng phÇn th©n c«ng tr×nh. Thi c«ng phÇn th©n c«ng tr×nh cã thÓ chia ra lµm ba phÇn viÖc chÝnh: -Thi c«ng phÇn th«: ®æ BT khung sµn c¸c tÇng c«ng tr×nh. X©y t-êng chÌn khung. - Thi c«ng hoµn thiÖn bªn trong, bªn ngoµi c«ng tr×nh. - S¬n v«i toµn bé c«ng tr×nh. 1.Thi c«ng phÇn th«: Qu¸ tr×nh ®æ bª t«ng kÕt cÊu khung c¸c tÇng, t¸c nh©n g©y « nhiÔm gièng nh- giai ®o¹n thi c«ng bª t«ng mãng do vËy ta cã thÓ ¸p dông c¸c biÖn ph¸p chèng « nhiÔm m«i tr-êng còng gièng nh- c¸c giai ®o¹n thi c«ng bª t«ng mãng. Nh-ng cÇn l-u ý lµ thi c«ng phÇn th©n c«ng tr×nh th-êng lµm trªn cao do vËy vÊn ®Ò « nhiÔm m«i tr-êng do bôi lµ rÊt lín, nã cã thÓ ph¸t t¸n bôi ®i rÊt xa lµm ¶nh h-ëng c¶ mét khu vùc réng. V× vËy khi thi c«ng phÇn th©n c«ng tr×nh ta cã thÓ dïng biÖn ph¸p l¾p dùng gi¸o ngoµi cho toµn bé chu vi c«ng tr×nh, bªn ngoµi hÖ gi¸o dïng c¸c tÊm v¶i nhùa che ch¾n toµn bé c«ng tr×nh: nã võa cã t¸c dông t¨ng ®é an toµn cho c«ng nh©n lµm viÖc trªn cao, võa chèng bôi cho khu vùc d©n c- xung quanh. * C«ng t¸c x©y t-êng chÌn khung th-êng cã khèi l-îng kh¸ lín, hai lo¹i vËt liÖu chÝnh trong giai ®o¹n nµy lµ g¹ch vµ v÷a x©y, trong ®ã v÷a x©y cã thÓ lµ v÷a xi m¨ng hoÆc v÷a tam hîp. T¸c nh©n g©y « nhiÔm m«i tr-êng trong c«ng t¸c nµy chÝnh lµ bôi cã thÓ ph¸t sinh trong c¸c kh©u vËn chuyÓn g¹ch, vËn chuyÓn c¸t, xi m¨ng, trén v÷a. §Ó chèng « nhiÔm do bôi trong c¸c kh©u trªn ta cã thÓ ¸p dông biÖn ph¸p sau: - T-íi Èm g¹ch tr-íc khi vËn chuyÓn ®Õn chç x©y. - NÕu c¸t qu¸ kh« cã thÓ t-íi Èm c¸t tr-íc khi trén. - Khi n¹p vËt liÖu vµo thïng trén v÷a x©y, ®æ xi m¨ng ra kÕt hîp hÊt c¸t chïm lªn chèng bôi do xi m¨ng g©y nªn. 2. Thi c«ng hoµn thiÖn bªn trong vµ bªn ngoµi c«ng tr×nh. Thi c«ng hoµn thiÖn c«ng tr×nh th-êng bao gåm c¸c c«ng viÖc: tr¸t trong ngoµi, tr¸t granit« trang trÝ, èp g¹ch ®¸ c¸c kÕt cÊu, l¸t nÒn toµn bé c«ng tr×nh.v.v. Trong c«ng t¸c nµy c¸c thao t¸c ®ôc ®Ïo chuÈn bÞ mÆt tr¸t, dän mÆt nÒn tr-íc khi l¸t, t«n nÒn theo cèt thiÕt kÕ.v.v. c¸c thao t¸c ®ã th-êng th¶i ra mét l-îng r¸c th¶i r¾n kh¸ lín dån ®èng xuèng ch©n c«ng tr×nh: v÷a, g¹ch vì, ®Çu mÈu gç, ®Êt c¸t... ¤ nhiÔm do bôi tõ c¸c r¸c th¶i x©y dùng th¶i ra, céng víi mét khèi l-îng r¸c th¶i rÊt lín còng lµ mét vÊn ®Ò cÇn ®-îc gi¶i quyÕt mét c¸ch hîp lý, triÖt ®Ó tr¸nh g©y « nhiÔm m«i tr-êng.
  • 40.
    45 §Ó chèng bôicho c«ng tr-êng vµ khu vùc xung quanh cã thÓ ¸p dông biÖn ph¸p: - Che ch¾n toµn bé c«ng tr×nh b»ng c¸c tÊm nhùa ®Ó chèng bôi ph¸t t¸n. - Gi¶i phãng toµn bé c¸c phÕ th¶i ®-îc th¶i ra trong c«ng t¸c hoµn thiÖn b»ng c¸ch thu gom trªn tõng vÞ trÝ lµm viÖc, t-íi Èm, vËn chuyÓn xuèng b»ng th¨ng t¶i hoÆc cÇn trôc, kh«ng ®-îc ®Èy tõ trªn cao xuèng tõ c¸c cöa sæ, cöa ®i. - R¸c th¶i nµy ph¶i chuyÓn ®i khái mÆt b»ng cµng sím cµng tèt, khi vËn chuyÓn phÕ th¶i ra ngoµi cÇn che ch¾n kÝn ph-¬ng tiÖn vËn chuyÓn vµ t-íi Èm phÕ th¶i chèng bôi trong khi xe l-u th«ng trªn ®-êng. 3. Thi c«ng s¬n v«i toµn bé c«ng tr×nh. C«ng t¸c s¬n v«i cho c«ng tr×nh th-êng kh«ng cã nh÷ng biÓu hiÖn râ rÖt vÒ t¸c nh©n g©y « nhiÔm m«i tr-êng. Møc ®é g©y « nhiÔm còng mê nh¹t h¬n, nh-ng trong c«ng t¸c nµy th-êng dïng c¸c vËt liÖu nh-: - S¬n n-íc dïng s¬n t-êng trÇn vµ c¸c kÕt cÊu. - S¬n chèng rØ cho kÕt cÊu thÐp. - S¬n c¸c lo¹i ®Ó lµm ®Ñp bÒ mÆt c¸c kÕt cÊu. - C¸c phô gia, dung m«i dïng pha s¬n ë d¹ng bét hoÆc láng.v.v. Víi c¸c vËt liÖu nh- trªn trong qu¸ tr×nh thi c«ng s¬n v«i cÇn chó ý b¶o ®¶m kh«ng g©y « nhiÔm m«i tr-êng trong c¸c kh©u sau: - Khi pha s¬n b»ng c¸c dung m«i kh«ng ®-îc ®æ c¸c cÆn dung m«i lªn mÆt ®Êt nã sÏ ngÊm vµo ®Êt hoÆc tr«i theo dßng n-íc g©y « nhiÔm m«i tr-êng. - Kh«ng ®æ c¸c n-íc röa thïng s¬n vµo c¸c cèng r·nh khu vùc, c¸c vá hép s¬n cÇn thu gom ®-a ®i n¬i kh¸c kh«ng vít bõa b·i trªn mÆt b»ng. - Mïi s¬n, mïi dung m«i pha s¬n th-êng g©y c¶m gi¸c khã chÞu cho c«ng nh©n vµ khu vùc xung quanh, do ®ã cÇn chó ý h-íng giã khi bè trÝ s¬n kÕt cÊu, nªn bè trÝ c¸c tæ s¬n lµm ë phÝa cuèi giã h¹n chÕ mïi s¬n g©y « nhiÔm. 2.3. Các giải pháp chống ô nhiễm bảo vệ môi trƣờng trong thiết kế kỹ thuật và tổ chức thi công. 2.3.1. Chống ô nhiễm bảo vệ môi trường trong thiết kế kỹ thuật thi công. Trong qu¸ tr×nh thi c«ng c«ng tr×nh, gi¶i ph¸p kü thuËt thi c«ng cã ¶nh h-ëng rÊt lín ®Õn vÊn ®Ò « nhiÔm m«i tr-êng x©y dùng. Mét biÖn ph¸p kü thuËt thi c«ng tèt , hîp lý, cã quan t©m tíi b¶o vÖ m«i tr-êng trong gi¶i ph¸p kü thuËt lu«n lu«n lµ mét môc tiªu cho c¸c nhµ s¶n xuÊt x©y dùng. VËy biÖn ph¸p kü thuËt thi c«ng lµ g×? BiÖn ph¸p kü thuËt thi c«ng lµ c¸c gi¶i ph¸p kü thuËt cô thÓ ®Ó triÓn khai x©y dùng c¸c bé phËn c«ng tr×nh, cña toµn bé c«ng tr×nh hay triÓn khai x©y dùng mét nhãm h¹ng môc c«ng tr×nh.
  • 41.
    46 VÝ dô: Thi c«ngcäc khoan nhåi cho cÇu Mü ThuËn s©u 100m b»ng ph-¬ng ph¸p khoan ®µo ®Êt trong m«i tr-êng bentonite gi÷ thµnh ®Êt vµ èng v¸ch chèng sËp v¸ch hè ®µo. Thi c«ng èng khãi BTCT nhµ m¸y nhiÖt ®iÖn Ph¶ L¹i b»ng ph-¬ng ph¸p dïng v¸n khu«n tr-ît. Thi c«ng ®µi n-íc Hµ néi b»ng ph-¬ng ph¸p kÝch kÐo.v.v.  Tr-íc khi thi c«ng x©y dùng c«ng tr×nh bao giê còng ph¶i thiÕt kÕ biÖn ph¸p kü thuËt thi c«ng, biÖn ph¸p ®ã ®-îc duyÖt míi triÓn khai thi c«ng XD c«ng tr×nh. V× vËy ngay tõ khi thiÕt kÕ biÖn ph¸p kü thuËt thi c«ng chóng ta ®· ph¶i quan t©m tíi vÊn ®Ò m«i tr-êng, gi¶i quyÕt vÊn ®Ò m«i tr-êng ngay ë c¸c kh©u sö dông m¸y mãc thiÕt bÞ thi c«ng, biÖn ph¸p triÓn khai thi c«ng mét kÕt cÊu cô thÓ. VÝ dô: * C«ng tr×nh A n»m xen kÏ trong khu d©n c- cã nªn dïng biÖn ph¸p ®ãng cäc kh«ng? Nã sÏ g©y chÊn ®éng cho c«ng tr×nh l©n cËn, g©y tiÕng ån lín cho khu d©n c- xung quanh. Cuèi cïng quyÕt ®Þnh chän gi¶i ph¸p cäc Ðp. * §µo ®Êt hè mãng n«ng dïng m¸y ñi ®Ó ®µo cã ®-îc kh«ng? M¸y ñi ph¶i ®µo réng h¬n mÆt b»ng c«ng tr×nh ra c¸c phÝa, ®Êt kh«ng trùc tiÕp ®æ lªn xe ®-îc mµ ph¶i ®æ ®èng trªn bê xung quanh hè ®µo, cã thÓ g©y bôi, bïn ®Êt ch¶y trµn trªn mÆt b»ng g©y « nhiÔm m«i tr-êng. Cuèi cïng chän m¸y ®µo gÇu nghÞch ®Ó ®µo ®Êt, thao t¸c ®µo nhanh gän, ®Êt ®µo ®æ lªn xe ®-a ®i n¬i kh¸c..v.v.  Nh- vËy chän lo¹i m¸y g× , v¸n khu«n g×, ®æ bª t«ng theo ph-¬ng ph¸p nµo, ®µo ®Êt c«ng tr×nh ra sao, ®Òu ph¶i quan t©m tíi vÊn ®Ò « nhiÔm m«i tr-êng: n-íc, bôi, tiÕng ån, ®Êt , r¸c th¶i míi cã thÓ gi¶i quyÕt triÖt ®Ó vÊn ®Ò « nhiÔm m«i tr-êng. NÕu xem nhÑ b¶o vÖ m«i tr-êng trong giai ®o¹n thiÕt kÕ kü thuËt thi c«ng th× nh÷ng gi¶i ph¸p chèng « nhiÔm trong qu¸ tr×nh triÓn khai dù ¸n chØ lµ c¸ch gi¶i quyÕt phÇn ngän, mét c¸ch gi¶i quyÕt hËu qu¶ mµ th«i. 2.3.2. Chống ô nhiễm bảo vệ môi trường trong thiết kế tổ chức thi công. I/. Chèng « nhiÔm b¶o vÖ m«i tr-êng trong thiÕt kÕ tiÕn ®é thi c«ng. TiÕn ®é thi c«ng lµ mét thiÕt kÕ tæ chøc thi c«ng mµ dùa vµo ®ã ®Ó ®iÒu hµnh s¶n xuÊt tõng c«ng viÖc cô thÓ, mét qu¸ tr×nh s¶n xuÊt trªn c«ng tr-êng. TiÕn ®é thi c«ng thÓ hiÖn mét d©y chuyÒn, mét tËp hîp d©y chuyÒn s¶n xuÊt thi c«ng x©y dùng c«ng tr×nh. V× vËy nÕu thiÐt kÕ tiÕn ®é thi c«ng hîp lý, cã quan t©m tíi vÊn ®Ò m«i tr-êng th× c¸c gi¶i ph¸p chèng « nhiÔm míi ®¹t hiÖu qu¶ cao, nÕu kh«ng mäi biÖn ph¸p chèng « nhiÔm trong qu¸ tr×nh s¶n xuÊt sau nµy chØ lµ c¸ch gi¶i quyÕt thiÕu triÖt ®Ó, hiÖu qu¶ thÊp.
  • 42.
    47 - Khi thiÕtkÕ T§TC bè trÝ c¸c c«ng viÖc cÇn quan t©m ®Õn ¶nh h-ëng cña thêi tiÕt ®Õn thi c«ng, ®Õn m«i tr-êng khu vùc triÓn khai dù ¸n.Thi c«ng ®µo ®Êt nÕu triÓn khai vµo mïa m-a sÏ gÆp rÊt nhiÒu khã kh¨n vÒ thao t¸c ®µo ®Êt, vËn chuyÓn ®Êt: bïn ®Êt, tr¬n tr-ît, n-íc m-a ch¶y trµn, n-íc ngÇm cao g©y « nhiÔm m«i tr-êng nÆng nÒ, nÕu thi c«ng vµo mïa kh« sÏ hiÖu qu¶ h¬n. - Mïa kh« hanh c¸c phÕ th¶i x©y dùng dÔ g©y « nhiÔm bôi cho c«ng tr-êng vµ xung quanh, khi bè trÝ c¸c d©y chuyÒn SX cã thÓ gi¶m bít nh©n c«ng, gi¶m bít nhÞp ®é s¶n xuÊt cña c¸c c«ng viÖc s¶n sinh ra nhiÒu phÕ th¶i ®Ó dÔ thu gom, gi¶m thiÓu « nhiÔm bôi cho m«i tr-êng. Nh- vËy trong thiÕt kÕ tiÕn ®é thi c«ng, cÇn ®iÒu hµnh SX, bè trÝ d©y chuyÒn SX cÇn quan t©m tíi c«ng t¸c b¶o vÖ m«i tr-êng trong tõng c«ng viÖc cô thÓ, qu¸ tr×nh SX cô thÓ d-íi con m¾t b¶o vÖ m«i tr-êng th× qu¸ tr×nh s¶n xuÊt ®ã sÏ ®em l¹i hiÖu qu¶ cao c¶ vÒ yÕu tè kinh tÕ vµ m«i tr-êng. II/. Chèng « nhiÔm b¶o vÖ m«i tr-êng trong thiÕt kÕ tæng mÆt b»ng thi c«ng. Tæng mÆt b»ng thi c«ng lµ mÆt b»ng thÓ hiÖn mét giai ®o¹n hoÆc toµn bé qu¸ tr×nh thi c«ng c«ng tr×nh. Trªn TMB thi c«ng thÓ hiÖn vÞ trÝ c«ng tr×nh chÝnh cÇn thi c«ng, c¸c thiÕt bÞ thi c«ng, c¸c l¸n tr¹i ë vµ lµm viÖc cña CBCNV, c¸c kho b·i cÊt chøa nguyªn vËt liÖu, c¸c x-ëng s¶n xuÊt, hÖ thèng ®-êng cung cÊp ®iÖn t¹m, n-íc t¹m phôc vô thi c«ng, hÖ thèng ®-êng giao th«ng trªn c«ng tr-êng.v.v. ThiÕt kÕ TMB thi c«ng cã ¶nh h-ëng rÊt lín, ¶nh h-ëng trùc tiÕp ®Õn chèng « nhiÔm b¶o vÖ m«i tr-êng. NÕu thiÕt kÕ TMB thi c«ng kh«ng tèt sÏ lµm cho vÊn ®Ò « nhiÔm kh«ng nh÷ng kh«ng gi¶i quyÕt ®-îc mµ cã thÓ cßn lµm cho nã trë nªn trÇm träng h¬n. Theo mét khÝa c¹nh nµo ®ã, ¶nh h-ëng cña TMBTC tíi m«i tr-êng cßn râ nÐt h¬n tiÕn ®é thi c«ng. ChÝnh v× vËy mµ khi thiÕt kÕ TMBTC cÇn n¾m râ ®Æc ®iÓm kiÕn tróc, kü thuËt chung cña c«ng tr×nh, cÇn ph¶i n¾m râ c¸c ®Æc ®iÓm vÒ ®Þa chÊt, thuû v¨n cña c«ng tr×nh, h-íng giã chñ ®¹o t¹i thêi ®iÓm thi c«ng c«ng tr×nh, ®-êng x¸ vËn chuyÓn vËt t- thiÕt bÞ vµo c«ng tr×nh.v.v. ®Ó tõ ®ã cã c¸c gi¶i ph¸p hîp lý trong thiÕt kÕ TMBTC, gi¶m thiÓu « nhiÔm m«i tr-êng. Khi thiÕt kÕ TMBTC cÇn chó ý c¸c ®iÓm sau ®©y: - Theo h-íng giã chñ ®¹o chóng ta cÇn xÕp c¸c c«ng tr×nh nhµ ë, nhµ lµm viÖc cña CBCNV ë phÝa ®Çu giã, t¹o ®iÒu kiÖn thuËn lîi vÒ yÕu tè vi khÝ hËu cho sinh ho¹t vµ lµm viÖc cña hä trªn c«ng tr-êng. - C¸c b·i tËp kÕt g¹ch cÇn bè trÝ gÇn ph-¬ng tiÖn vËn chuyÓn lªn cao (th¨ng t¶i, cÇn trôc th¸p..), c¸c b¸i c¸t, ®¸ cÇn bè trÝ gÇn m¸y trén bª t«ng, trén v÷a, nÕu ®iÒu kiÖn cho phÐp th× nªn bè trÝ c¸c b·i c¸t ®¸ ë phÝa cuèi giã tr¸nh g©y bôi cho c«ng tr-êng. - Khu trung t©m s¶n xuÊt, cô thÓ h¬n lµ c¸c tr¹m trén BT, trén v÷a th-êng hay g©y ra nhiÒu bôi khãi vµ tiÕng ån nªn bè trÝ cuèi giã( nÕu cã thÓ ®-îc), ®Ó gi¶m « nhiÔm bôi vµ tiÕng ån cho m«i tr-êng. - C¸c x-ëng gia c«ng c¬ khÝ, thÐp Ýt g©y ra bôi khãi cã thÓ bè trÝ tuú ý, nh-ng nªn bè trÝ ®Çu giã, gÇn ®-êng giao th«ng, t¹o ®iÒu kiÖn thuËn lîi cho CN lµm viÖc.
  • 43.
    48 - C¸c x-ënggia c«ng gç g©y nhiÒu bôi, tiÕng ån, ngoµi ra cã thÓ cßn g©y ®éc h¹i do thuèc ng©m tÈm chèng mèi mät trong kh©u xö lý b¶o qu¶n gç g©y nªn. Víi c«ng tr×nh nµy nhÊt thiÕt ph¶i bè trÝ cuèi giã, c¸ch xa khu s¶n xuÊt chÝnh, cã bè trÝ qu¹t giã, hót bôi ®Ó gi¶m « nhiÔm bôi, tiÕng ån cho m«i tr-êng. - C¸c lß nÊu bitum, chÕ t¹o bª t«ng atphan, s©n ®óc bª t«ng bät, bª t«ng chÞu axit .v.v cÇn b« trÝ gÇn ®-êng giao th«ng ®Ó dÔ dµng tËp kÕt nguyªn vËt liÖu, nh-ng cÇn bè trÝ cuèi giã, bè trÝ t¸ch biÖt víi khu s¶n xu©t chÝnh cña c«ng tr-êng, h¹n chÕ « nhiÔm bôi, khãi, ho¸ chÊt cho c«ng tr-êng vµ khu d©n c-. - C¸c kho chuyªn dïng nh- kho ho¸ chÊt, kho thuèc næ, kho x¨ng dÇu, mì.v.v. ®Òu lµ nh÷ng chÊt ®éc h¹i, cã thÓ g©y « nhiÔm m¹nh cho m«i tr-êng xung quanh, v× vËy cÇn quan t©m ®Æc biÖt ®Õn c¸c lo¹i kho b·i nµy. Chóng cÇn ®-îc bè trÝ thµnh mét khu riªng biÖt, phÝa cuèi giã, cã c¸c rµo ch¾n b»ng c¸c tÊm t«n cao >2m ®Ó h¹n chÕ « nhiÔm cho m«i tr-êng. N-íc m-a ch¶y qua c¸c kho nµy (nÕu kho chøa ngoµi trêi) cÇn ®ù¬c dÉn vÒ mét hè thu riªng ®Ó xö lý dÇu, mì, ho¸ chÊt tr-íc khi ®æ chóng ra m-¬ng tiªu n-íc bªn ngoµi khu vùc thi c«ng. - C¸c b·i xe m¸y cña c«ng tr-êng th-êng cã mét l-îng dÇu mì th¶i ra trong khi söa ch÷a m¸y thi c«ng, v× vËy n-íc m-a qua khu vùc nµy hoÆc n-íc röa xe, t¾m giÆt cña CN cÇn ®-a vÒ hè thu riªng ®Ó xö lý nh- tr-êng hîp trªn. - Trªn TMBTC cÇn bè trÝ hÖ thèng tiªu n-íc m-a, thu n-íc vÒ phÝa thÊp cña TMB ®Ó l¾ng bïn ®Êt tr-íc khi ®æ n-íc ra cèng tiªu chung. MÆt kh¸c mÆt b»ng ®-îc tiªu n-íc tèt sÏ tr¸nh lÇy thôc, kh«ng g©y bÈn xe cé khi l-u th«ng, h¹n chÕ « nhiÔm m«i tr-êng. - Trong thiÕt kÕ tæng mÆt b»ng cÇn chó ý tíi m«i tr-êng d©n c- xung quanh, c¸c l¸n tr¹i kho b·i, x-ëng s¶n xuÊt, trung t©m s¶n xuÊt, khi bè trÝ chó ý kh«ng nh÷ng ®¶m b¶o ®-îc yÕu tè vÖ sinh m«i tr-êng bªn trong khu vùc thi c«ng mµ cßn ph¶i ®¶m b¶o cho m«i tr-êng bªn ngoµi khu vùc thi c«ng, nÕu kh«ng thÓ bè trÝ hîp lý ®-îc th× cÇn cã biÖn ph¸p kh¾c phôc kÌm theo gi¶i ph¸p tæng mÆt b»ng.
  • 44.
    49 Chƣơng 3: ĐÁNHGIÁ TÁC ĐỘNG MÔI TRƢỜNG CÁC CÔNG TRÌNH VÀ DỰ ÁN XÂY DỰNG 3.1. Khái niệm tác động môi trƣờng 3.1.1. Khái niệm Các dự án xây dựng thường tạo ra các tác động tiêu cực, có tính cục bộ về môi trường, kinh tế và xã hội đối với cộng đồng vùng bị di dời và các hệ sinh thái lân cận với công trình. Vì vậy các dự án (đặc biệt là nhóm các dự án ODA) trong giai đoạn nghiên cứu tiền khả thi đều phải đáp ứng yêu cầu sàng lọc và đánh giá mức độ tác động môi trường cho các phương án nhằm tìm ra những phương án tối ưu cả về kinh tế kỹ thuật và môi trường phục vụ mục tiêu phát triển bền vững. Như vậy, có thể hiểu tác động môi trường là sự thay đổi các điều kiện môi trường hoặc tạo ra các điều kiện môi trường mới và các điều kiện mới này có thể có lợi, có hại, sinh ra trực tiếp hay gián tiếp từ một hay nhiều hoạt động liên quan đến việc thực hiện dự án. Tác động môi trường không phải là các hoạt động ảnh hưởng tới môi trường (việc đào hố móng trụ cầu) mà là những ảnh hưởng tới chất lượng các hợp phần môi trường do hoạt động đó gây ra (làm đục dòng nước, gây tiếng ồn, tăng độ bụi). 3.1.2. Phân loại tác động môi trường Các loại tác động môi trường có thể được phân loại như sau: * Phân loại theo bản chất của tác động: - Tác động trực tiếp: là các tác động sinh ra trực tiếp từ một hay nhiều hoạt động liên quan đến dự án. Ví dụ như việc nạo vét lòng sông làm thay đổi chế độ dòng chảy; quá trình thi công cầu cống: phá bỏ thảm thực vật, thay đổi dòng chảy ngầm, tăng ngập úng, xói mòn cục bộ - Tác động gián tiếp: là các hoạt động (kết quả của) do các tác độn trực tiếp của dự án gây ra. Ví dụ như chuyển đổi sử dụng đất, suy giảm tài nguyên sinh vật. Các tác động gián tiếp thường khó phát hiện nhưng gây ra các hậu qủa lớn hơn so với tác động trực tiếp. * Phân loại theo tính chất thời gian của tác động: - Tác động tạm thời: là các hoạt động chỉ có tính chất nhất thời, xảy ra trong thời gian ngắn. Ví dụ như việc thi công móng trụ cầu làm dòng nước đục, gây ra tiếng ồn trong một khoảng thời gian nhất định. Các tác động tạm thời thường ít gây nguy hiểm hơn các tác động lâu dài. - Tác động lâu dài: là các tác động xảy ra trong thời gian dài, từ khi thực hiện dự án cho đến khi dự án kết thúc và cả quá trình hoạt động sau dự án. Ví dụ như tiếng ồn và khói bụi
  • 45.
    50 gây ra bởicác phương tiện giao thông vận tải của một con đường cao tốc. * Phân loại theo kết quả của tác động: - Tác động tích cực: là các tác động có lợi cho môi trường, được sinh ra do quá trình thực hiện dự án. Thường là các tác động tích cực đối với môi trường nhân văn như tạo công ăn việc làm, giảm tai nạn giao thông, thúc đẩy phát triển kinh tế xã hội, vv... - Tác động tiêu cực: là các tác động có hại, gây bất lợi cho môi trường; ô nhiễm môi trường, ô nhiễm không khí, nguồn nước 3.1.3. Đánh giá tác động môi trường (ĐTM) a. Khái niệm ĐTM Đánh giá tác động môi trường (ĐTM) là một cách tiếp cận mới trong quản lý môi trường được các nhà môi trường trên Thế giới đưa ra trong những năm thập kỷ 70 của thế kỷ trước. Đến nay, ĐTM đã có những bước phát triển đáng kể và đã trở thành một bộ môn khoa học riêng được nhiều người quan tâm nghiên cứu để tiếp tục phát triển và hoàn thiện. Dưới các góc độ khác nhau, người ta đã đưa ra các khái niệm, định nghĩa khác nhau về ĐTM. Tại điều 3, chương I, Luật Bảo vệ môi trường Việt Nam (2014) qui định rõ: "Đánh giá tác động môi trường là việc phân tích, dự báo các tác động đến môi trường của dự án đầu tư cụ thể để đưa ra các biện pháp bảo vệ môi trường khi triển khai dự án đó". b. Mục đích, vai trò và ý nghĩa của ĐTM * Mục đích của ĐTM - Góp thêm tư liệu khoa học cần thiết cho việc quyết định hành động phát triển của một dựán. - ĐTM xem xét nhiều phương án thực hiện khác nhau của các hoạt động phát triển. Đối chiếu, so sánh và phân tích những thuận lợi hoặc khó khăn của hoạt động đó. Từ đó kiến nghị lựa chọn phương án tối ưu. - ĐTM giúp cho công tác xây dựng đường lối, chiến lược, qui hoạch, kế hoạch bảo vệ môi trường. - ĐTM theo dõi các diễn biến môi trường bị tác động theo dự báo ban đầu sau khi dự án đi vào hoạt động. Thường xuyên theo dõi, kiểm tra bằng các hoạt động quan trắc, giám sát môi trường định kỳ và đề xuất điều chỉnh kịp thời. * Vai trò của ĐTM - Vai trò định hướng: ĐTM có tác dụng định hướng cho các cơ quan quản lý nhà nước, các chủ đầu tư quan điểm chính xác về một dự án phát triển và xây dựng KCNTT trên mọi mặt trong đó tác động môi trường như một bộ phận cấu thành của dự án. - Vai trò hỗ trợ: ĐTM có tác dụng hỗ trợ cho dự án trong việc chọn địa điểm, chọn quy
  • 46.
    51 trình công nghệthích hợp sao cho phát huy tăng cừơng mặt tác động tích cực của dự án và hạn chế tác động tiêu cực của dự án tới môi trường tự nhiên và xã hội. - Vai trò dự báo: ĐTM giúp cho các nhà quản lý phòng ngừa trước những tác động đến môi trường sẽ có thể xảy ra trong tương lai. Từ đó có các biện pháp hữu hiệu có thể ngăn chặn những thảm hoạ có thể xảy ra. * Ý nghĩa của ĐTM ĐTM là một công cụ kết hợp chặt chẽ với kế hoạch bảo vệ và nâng cao chất lượng môi trường. Nó chính là một "dự án trong dự án", cụ thể như sau: - ĐTM chỉ ra những tác động có thể cả mặt tích cực lẫn tiêu cực của một dự án.Khi đã có thông tin đầu vào về các chỉ tiêu hoạt động của một dự án, ĐTM sẽ chỉ ra được các kết quả tác động về mặt môi trường bao gồm cả môi trường tự nhiên và môi trường sống của con người. Sự tác động này bao gồm cả ngắn hạn và dài hạn. - ĐTM cung cấp cho dự án đã trình bày khả năng giảm nhẹ hoặc bù đắp những tác động tiêu cực của dự án, giảm thiểu sự phá huỷ môi trường tới mức thấp nhất. Lựa chọn hoặc hiệu chỉnh dự án hoặc tăng cường bảo vệ môi trường bằng các biện pháp giảm số lượng và mức độ tác động tiêu cực, tăng cường và nâng cao những tác động tích cực. - ĐTM sẽ đưa ra giải pháp đo mức độ thực thi dự án trên phương diện bảo vệ môi trường. ĐTM sẽ cung cấp một chương trình quan trắc cho việc tác động của dự án đến môi trường. - ĐTM chia ra làm hai nhiệm vụ khảo sát môi trường ban đầu và đánh giá tác động môi trường. Việc khảo sát môi trường cung cấp cho dự án toàn bộ những thông tin về môi trường của vùng dự án tác động tới mà trong ĐTM chi tiết sẽ phải trình bày. Nhiệm vụ ĐTM là phải đánh giá đầy đủ, chi tiết các thành phần môi trường của vùng lập dự án, dự báo các ảnh hưởng có thể có khi dự án bắt đầu thi công hoặc đi vào vận hành. c. Nội dung ĐTM Đánh giá tác động môi trường phải gắn liền với các dự án đầu tư, các kế hoạch, chính sách phát triển vùng hoặc khu vực. Đánh giá tác động môi trường là một yêu cầu cần phải có khi xét duyệt một dự án, đồng thời nó cũng là một quá trình liên tục thông qua chu kỳ dự án. Nội dung ĐTM cụ thể phụ thuộc vào nội dung và tính chất của các dự án phát triển hay các công trình xây dựng. Các hoạt động phát triển tác động vào các yếu tố môi trường đòi hỏi các yêu cầu và mức độ khác nhau. Tuỳ thuộc tính chất của dự án mà chúng ta xây dựng nội dung ĐTM phù hợp. Nội dung chính thức của ĐTM là bản báo cáo ĐTM. Các nội dung trong báo cáo bao gồm: - Mô tả sơ lược về dự án: mục tiêu, nội dung hoạt động, tiến độ thực hiện của dự án, lợi ích kinh tế - xã hội của dự án. - Mô tả địa điểm nơi thực hiện dự án. - Xác định phạm vi tác động (điều kiện biên) và ảnh hưởng môi trường của dự án.
  • 47.
    52 - Mô tảhiện trạng tài nguyên và môi trường nơi thực hiện dự án. - Đánh giá những tác động tới môi trường (đất, nước, không khí, hệ sinh thái...) có thể xảy ra trong và sau khi thực hiện dự án. - Dự báo những biến đổi các nhân tố môi trường xảy ra trong quá trình thực hiện và đi vào hoạt động của dự án. - Đề xuất các giải pháp giảm thiểu, phòng tránh, điều chỉnh và xử lý. - Dự báo và đánh giá rủi ro. - Đánh giá tác động xã hội. - Phân tích lợi ích, chi phí mở rộng mà dự án đem lại. - So sánh, đối chiếu các phương án hoạt động khác nhau. - Kết luận và kiến nghị chương trình quản lý và quan trắc môi trường từ khi dự án bắt đầu thực hiện đến thời kỳ vận hành lâu dài sau này của dự án. Nội dung và kết quả của báo cáo ĐTM được chuyển lên cấp có thẩm quyền thẩm định và phê duyệt. d. Mối quan hệ giữa ĐTM và chu kỳ dự án Mối quan hệ của các bước dự án và ĐTM cũng như sơ đồ đánh giá ĐTM và chu kỳ dự án được mô tả tại
  • 48.
    53 Hình 3.2. Sơđồ khối về các bước của dự án và ĐTM
  • 49.
    54 Hình 3.3. Chukỳ của một dựa án và các yêu cầu thực hiện ĐTM 3.2. Các phƣơng pháp ĐTM ĐTM là môn khoa học đa ngành, do vậy, muốn dự báo và đánh giá đúng các tác động chính của dự án đến môi trường tự nhiên và KT-XH cần phải có các phương pháp khoa học có tính tổng hợp. Dựa vào đặc điểm của dự án và dựa vào đặc điểm môi trường, các nhà khoa học đã sử dụng nhiều phương pháp dự báo với mức độ định tính hoặc định lượng khác nhau. Mỗi phương pháp đều có điểm mạnh và điểm yếu. Việc lựa chọn phương pháp cần dựa vào yêu cầu về mức độ chi tiết của ĐTM, kiến thức, kinh nghiệm của người thực hiện ĐTM. Trong nhiều trường hợp phải kết hợp tất cả các phương pháp trong nghiên cứu ĐTM cho một dự án, đặc biệt các dự án có qui mô lớn và có khả năng tạo nhiều tác động thứ cấp. 3.2.1. Phương pháp chập bản đồ: Phương pháp này nhằm xem xét sơ bộ các tác động của dự án đến từng thành phần môi trường trong vùng, từ đó định hướng nghiên cứu tiếp theo. Phương pháp chập bản đồ dựa trên nguyên tắc so sánh các bản đồ chuyên ngành (bản đồ dịa hình, bản đồ thảm thực vật, bản đồ thổ nhưỡng, bản đồ sử dụng đất, bản đồ phân bố dòng chảy mặt, bản đồ địa chất, bản đồ địa mạo, bản đồ phân bố dân cư…) với các bản đồ môi trường cùng tỷ lệ. Hiện nay kỹ thuật GIS (Hệ thông tin địa lý) cho phép thực hiện phương pháp này một cách nhanh chóng và chính xác. - Phương pháp chồng bản đồ đơn giản, nhưng yêu cầu phải có số liệu điều tra về vùng dự án đầy đủ, chi tiết và chính xác. - Phương pháp thống kê: Nhằm thu thập và xử lý các số liệu về điều kiện khí tượng, thủy văn, kinh tế xã hội tại khu vực xây dựng Dự án. 3.2.2. Phương pháp lập bảng liệt kê (Check list): Phương pháp này dựa trên việc lập bảng thể hiện mối quan hệ giữa các hoạt động của dự án với các thông số môi trường có khả năng chịu tác động bởi dự án nhằm mục tiêu nhận
  • 50.
    55 dạng tác độngmôi trường. Một bảng kiểm tra được xây dựng tốt sẽ bao quát được tất cả các vấn đề môi trường của dự án, cho phép đánh giá sơ bộ mức độ tác động và định hướng các tác động cơ bản nhất cần được đánh giá chi tiết. Đối với phương pháp này, có 2 loại bảng liệt kê phổ biến nhất gồm bảng liệt kê đơn giản và bảng liệt đánh giá sơ bộ mức độ tác động. - Bảng liệt kê đơn giản: được trình bày dưới dạng các câu hỏi với việc liệt kê đầy đủ các vấn đề môi trường liên quan đến dự án. Trên cơ sở các câu hỏi này, các chuyên gia nghiên cứu ĐTM với khả năng, kiến thức của mình cần trả lời các câu hỏi này ở mức độ nhận định, nêu vấn đề. Bảng liệt kê này là một công cụ tốt để sàng lọc các loại tác động môi trường của dự án từ đó định hướng cho việc tập trung nghiên cứu các tác động chính. - Bảng liệt kê đánh giá sơ bộ mức độ tác động: nguyên tắc lập bảng cũng tương tự như bảng liệt kê đơn giản, song việc đánh giá tác động được xác định theo các mức độ khác nhau, thông thường là tác động không rõ rệt, tác động rõ rệt và tác động mạnh. Việc xác định này tuy vậy vẫn chỉ có tính chất phán đoán dựa vào kiến thức và kinh nghiệm của chuyên gia, chưa sử dụng các phương pháp tính toán định lượng. Như vậy, lập bảng liệt kê là một phương pháp đơn giản, nhưng hiệu quả không chỉ cho việc nhận dạng các tác động mà còn là một bảng tổng hợp tài liệu đã có, đồng thời giúp cho việc định hướng bổ sung tài liệu cần thiết cho nghiên cứu ĐTM. Như vậy, phải thấy rằng, hiệu quả của phương pháp này phụ thuộc rất nhiều vào việc lựa chọn chuyên gia và trình độ, kinh nghiệm của các chuyên gia đó. 3.2.3. Phương pháp ma trận (Matrix): Phương pháp ma trận là sự phát triển ứng dụng của bảng liệt kê. Bảng ma trận cũng dựa trên nguyên tắc cơ bản tương tự đó là sự đối chiếu từng hoạt động của dự án với từng thông số hoặc thành phần môi trường để đánh giá mối quan hệ nguyên nhân – hậu quả ở mức độ định lượng cao hơn với việc cho điểm mức độ tác động theo thang điểm từ 1 đến 5 hoặc từ 1 đến 10. Tổng số điểm phản ánh thành phần môi trường hoặc thông số môi trường nào bị tác động mạnh nhất. Mặc dù vậy, phương pháp này cũng vẫn chưa lượng hóa được quy mô, cường độ tác động. 3.2.4. Phương pháp mạng lưới (Networks): Phương pháp này dựa trên việc xác định mối quan hệ tương hỗ giữa nguồn tác động và các yếu tố môi trường bị tác động được diễn giải theo nguyên lý nguyên nhân và hậu quả. Bằng phương pháp này có thể xác định được các tác động trực tiếp (sơ cấp) và chuỗi các tác động gián tiếp (thứ cấp). Phương pháp này được thể hiện qua sơ đồ mạng lưới dưới nhiều dạng khác nhau. 3.2.5. Phương pháp đánh giá nhanh (rapid Assessment): Là phương pháp dùng để xác định nhanh tải lượng, nồng độ các chất ô nhiễm trong khí thải, nước thải, mức độ gây ồn, rung động phát sinh từ hoạt động của dự án. Việc tính tải lượng chất ô nhiễm được dựa trên các hệ số ô nhiễm. Thông thường và phổ biến hơn cả là việc sử dụng các hệ số ô nhiễm do Tổ chức Y tế thế giới (WHO) và của Cơ quan Môi trường Mỹ (USEPA) thiết lập. 3.2.6. Phương pháp mô hình hóa (Modeling):
  • 51.
    56 Phương pháp nàylà cách tiếp cận toán học mô phỏng diễn biến quá trình chuyển hóa, biến đổi (phân tán hoặc pha loãng) trong thực tế về thành phần và khối lượng của các chất ô nhiễm trong không gian và theo thời gian. Đây là một phương pháp có mức độ định lượng và độ tin cậy cao cho việc mô phỏng các quá trình vật lý, sinh học trong tự nhiên và dự báo tác động môi trường, kiểm soát các nguồn gây ô nhiễm. Các mô hình đang được áp dụng rộng rãi trong định lượng tác động môi trường gồm: - Các mô hình chất lượng không khí: dự báo phát tán bụi, SO2, NOx, CO từ ống khói; - Các mô hình chất lượng nước: Dự báo phát tán ô nhiễm hữu cơ (DO, BOD) theo dòng sông và theo thời gian; Dự báo phát tán ô nhiễm dinh dưỡng (N, P) theo dòng sông và theo thời gian; Dự báo phát tán các chất độc bền vững (kim loại nặng, hydrocacbon đa vòng thơm) từ nguồn thải; Dự báo ô nhiễm hồ chứa (ô nhiễm hữu cơ, phú dưỡng hóa…); Dự báo xâm nhập mặt và phân tán chất ô nhiễm trong nước dưới đất; Dự báo xâm nhập mặn vào sông, nước dưới đất; Dự báo lan truyền ô nhiễm nhiệt trong sông, biển; - Các mô hình dự báo lan truyền dầu; Các mô hình dự báo bồi lắng, xói lở bờ sông, hồ, biển; - Các mô hình dự báo lan truyền độ ồn; - Các mô hình dự báo lan truyền chấn động; - Các mô hình dự báo địa chấn. Những lưu ý trong việc sử dụng phương pháp này là: phải lựa chon đúng mô hình có thể mô phỏng gần đúng với điều kiện tự nhiên của vùng nghiên cứu; số liệu đầu vào phải đầy đủ, chính xác; cần kiểm chứng kết quả dự báo với thực tế. 3.2.7. Phương pháp sử dụng chỉ thị và chỉ số môi trường: - Phương pháp chỉ thị môi trường: là một hoặc tập hợp các thông số môi trường đặc trưng của môi trường khu vực. Việc dự báo, đánh giá tác động của dự án dựa trên việc phân tích, tính toán những thay đổi về nồng độ, hàm lượng, tải lượng (pollution load) của các thông số chỉ thị này. Ví dụ: + Về các chỉ thị môi trường đánh giá chất lượng nước: DO, BOD, COD (ô nhiễm hữu cơ; NH4 + , NO2 - , NO3 - , tổng N, tổng P (ô nhiễm chất dinh dưỡng); EC, Cl- (nhiễm mặn)… + Về chỉ thị môi trường đánh giá chất lượng không khí: Bụi, SO2, CO, VOC (đốt nhiên liệu hóa thạch; CH4, H2S, mùi (bãi rác). - Phương pháp chỉ số môi trường (environmental index): là sự phân cấp hóa theo số học hoặc theo khả năng mô tả lượng lớn các số liệu, thông tin về môi trường nhằm đơn giản hóa các thông tin này. Chỉ số môi trường thường được sử dụng gồm: + Các chỉ số môi trường vật lý: chỉ số chất lượng không khí (AQI), chỉ số chất lượng nước (WQI), chỉ số tiêu chuẩn ô nhiễm (PSI); + Các chỉ số sinh học: Chỉ số ô nhiễm nước về sinh học (saprobic index); chỉ số đa dạng sinh học (diversity index); chỉ số động vật đáy (BSI); + Các chỉ số về kinh tế, xã hội: chỉ số phát triển nhân lực (HDI); chỉ số tăng trưởng kinh tế theo tổng thu nhập quốc nội (GDP); chỉ số thu nhạp quốc dân theo đầu người (GDP/capita).
  • 52.
    57 Ở Việt Namnăm 1999 đã đưa ra bộ chỉ thị về phát triển bền vững gồm 4 chỉ số về kinh tế, 15 chỉ số về xã hội và 10 chỉ số về môi trường. 3.2.8. Phương pháp viễn thám và GIS: Phương pháp viễn thám dựa trên cơ sở giải đoán các ảnh vệ tinh tại khu vực dự án, kết hợp sử dụng các phần mềm GIS (Acview, Mapinfor, ...) có thể đánh giá được một cách tổng thể hiện trạng tài nguyên thiên nhiên, hiện trạng thảm thực vật, cây trồng, đất và sử dụng đất cùng với các yếu tố tự nhiên và các hoạt động kinh tế khác. 3.2.9. Phương pháp so sánh: Dùng để đánh giá các tác động trên cơ sở các Tiêu chuẩn, Quy chuẩn kỹ thuật quốc gia về môi trường; 3.2.10. Phương pháp chuyên gia: Là phương pháp sử dụng đội ngũ các chuyên gia có trình độ chuyên môn phù hợp và kinh nghiệm để ĐTM. 3.2.11. Phương pháp tham vấn cộng đồng Phương pháp này sử dụng trong quá trình phỏng vấn lãnh đạo và nhân dân địa phương tại nơi thực hiện Dự án để thu thập các thông tin cần thiết cho công tác ĐTM. 3.3. Căn cứ pháp lý và kỹ thuật liên quan đến ĐTM ở Việt Nam 3.3.1. Căn cứ pháp lý a. Căn cứ pháp lý liên quan đến ĐTM - Luật Bảo vệ môi trường 2014 được Quốc hội nước CHXHCN Việt Nam thông qua ngày 23 tháng 6 năm 2014 và có hiệu lực từ ngày 1 tháng 1 năm 2015 - Nghị định số 19/2015/NĐ-CP hướng dẫn Luật Bảo vệ môi trường ban hành ngày 9 tháng 3 năm 2015, có hiệu lực từ ngày 01 tháng 4 năm 2015 của Chính phủ về việc quy định chi tiết và hướng dẫn thi hành một số điều của Luật Bảo vệ môi trường; - Nghị định 29/2011/NĐ-CP ngày 18/04/2011 của Chính phủ quy định về đánh giá môi trường chiến lược, đánh giá tác động môi trường, cam kết bảo vệ môi trường; - Thông tư số 26/2011/TT-BTNMT ngày 18 tháng 07 năm 2011 của Bộ Tài nguyên và Môi trường hướng dẫn về đánh giá môi trường chiến lược, đánh giá tác động môi trường và cam kết bảo vệ môi trường; - Nghị định 179/2013/NĐ-CP quy định về xử phạt vi phạm hành chính trong lĩnh vực bảo vệ môi trường; - Thông tư số 08/2009/TT-BTNMT ngày 15 tháng 7 năm 2009 của Bộ Tài nguyên và Môi trường quy định về quản lý và BVMT khu kinh tế, khu công nghệ cao, khu công nghiệp và cụm công nghiệp. b. Căn cứ pháp lý liên quan đến quản lý chất thải - Nghị định 25/2013/NĐ-CP về phí bảo vệ môi trường đối với nước thải;
  • 53.
    58 - Nghị địnhsố 59/2007/NĐ-CP ngày 09 tháng 4 năm 2007 của Chính phủ về quản lý chất thải rắn; - Thông tư số 63/2013/TTLT-BTC-BTNMT ngày 15 tháng 5 năm 2013 của Bộ trưởng Bộ Tài nguyên và Môi trường về hướng dẫn thực hiện Nghị định số 25/2013/NĐ-CP của Chính phủ về thu phí bảo vệ môi trường đối với nước thải; - Thông tư số 12/2011/TT-BTNMT ngày 14 tháng 4 năm 2011 của Bộ Tài nguyên và Môi trường hướng dẫn về quy định quản lý CTNH; - Quyết định số 152/1999/QĐ-TTg ngày 10 tháng 7 năm 1999 của Thủ tướng Chính phủ phê duyệt Chiến lược quản lý chất thải rắn tại các đô thị và KCN Việt Nam đến năm 2020; c. Căn cứ pháp lý liên quan đến quản lý tài nguyên nước - Luật Tài nguyên nước số 17/2012/QH13 được Quốc hội nước CHXHCN Việt Nam thông qua ngày 21 tháng 6 năm 2012; - Nghị định 201/2013/NĐ-CP hướng dẫn Luật tài nguyên nước; - Thông tư 27/2014/TT-BTNMT về việc đăng ký khai thác nước dưới đất, mẫu hồ sơ cấp, gia hạn, điều chỉnh, cấp lại giấy phép tài nguyên nước do bộ trường Bộ Tài nguyên và Môi trường ban hành; - Thông tư số 02/2009/TT-BTNMT ngày 19 tháng 3 năm 2009 của Bộ Tài nguyên và Môi trường quy định về đánh giá khả năng tiếp nhận nước thải của nguồn nước; d. Các văn bản ban hành tiêu chuẩn, quy chuẩn kỹ thuật quốc gia về môi trường - Thông tư 16/2009/TT-BTNMT quy định quy chuẩn kỹ thuật quốc gia về môi trường do Bộ trưởng Bộ Tài nguyên và Môi trường ban hành; - Quyết định số 04/2008/QĐ-BTNMT ngày 18 tháng 7 năm 2008 của Bộ trưởng Bộ Tài nguyên và Môi trường về việc ban hành Quy chuẩn kỹ thuật quốc gia về môi trường; - Quyết định số 16/2008/QĐ-BTNMT ngày 31 tháng 12 năm 2008 của Bộ trưởng Bộ Tài nguyên và Môi trường về việc ban hành quy chuẩn kỹ thuật quốc gia về môi trường; - Thông tư số 16/2009/TT-BTNMT ngày 07 tháng 11 năm 2009 của Bộ Tài nguyên và Môi trường quy định Quy chuẩn kỹ thuật quốc gia về môi trường; - Thông tư số 25/2009/TT-BTNMT ngày 16 tháng 11 năm 2009 của Bộ Tài nguyên và Môi trường quy định Quy chuẩn kỹ thuật quốc gia về môi trường. e. Các văn bản liên quan khác - Nghị định 80/2014/NĐ-CP về thoát nước và xử lý nước thải; - Nghị định số 29/2008/NĐ-CP ngày 14 tháng 3 năm 2008 của Chính phủ Quy định về khu công nghiệp, khu chế xuất và khu kinh tế. 3.3.2. Các tiêu chuẩn, quy chuẩn kỹ thuật quốc gia về môi trường a. Về chất lượng môi trường không khí - QCVN 05:2009/BTNMT - Quy chuẩn kỹ thuật quốc gia về chất lượng không khí xung quanh; - QCVN 06:2009/BTNMT - Quy chuẩn kỹ thuật quốc gia về một số chất độc hại trong không khí xung quanh; - QCVN 26:2010/BTNMT : Về tiếng ồn;
  • 54.
    59 - Quy chuẩnkỹ thuật Quốc gia QCVN 27:2010/BTNMT về độ rung do Bộ trưởng Bộ Tài nguyên và Môi trường ban hành b. Về chất lượng môi trường nước - QCVN 08/2008/TNMT - Quy chuẩn kỹ thuật quốc gia về chất lượng nước mặt. - QCVN 09/2008/TNMT - Quy chuẩn kỹ thuật quốc gia về chất lượng nước ngầm. - QCVN 10/2008/TNMT - Quy chuẩn kỹ thuật quốc gia về chất lượng nước biển ven bờ c. Về chất lượng môi trường đất - QCVN 03:2008/BTNMT - Quy chuẩn kỹ thuật quốc gia về giới hạn cho phép của kim loại nặng trong đất; - QCVN 15:2008/BTNMT - Quy chuẩn kỹ thuật quốc gia về dư lượng hoá chất bảo vệ thực vật trong đất. d. Về khí thải công nghiệp - QCVN 02/2008/TNMT - Quy chuẩn kỹ thuật quốc gia về khí thải lò đốt chất thải rắn y tế; - QCVN 19:2009/BTNMT - Quy chuẩn kỹ thuật quốc gia về khí thải công nghiệp đối với bụi và các chất vô cơ ; - QCVN 20:2009/BTNMT - Quy chuẩn kỹ thuật quốc gia về khí thải công nghiệp đối với một số chất hữu cơ; - QCVN 21:2009/BTNMT - Quy chuẩn kỹ thuật quốc gia về khí thải công nghiệp sản xuất phân bón hóa học; - QCVN 22:2009/BTNMT - Quy chuẩn kỹ thuật quốc gia về khí thải công nghiệp nhiệt điện; - QCVN 23:2009/BTNMT - Quy chuẩn kỹ thuật quốc gia về khí thải công nghiệp sản xuất xi măng; e. Về nước thải sinh hoạt và công nghiệp - QCVN 01:2008/BTNMT-Quy chuẩn kỹ thuật quốc gia về nước thải công nghiệp chế biến cao su thiên nhiên. - QCVN 11/2008/TNMT - Quy chuẩn kỹ thuật quốc gia về nước thải chế biến thuỷ sản. - QCVN 12/2008/TNMT - Quy chuẩn kỹ thuật quốc gia về nước thải công nghiệp sản xuất giấy và bột giấy. - QCVN 13/2008/TNMT - Quy chuẩn kỹ thuật quốc gia về nước thải công nghiệp dệt may. - QCVN 14/2008/TNMT - Quy chuẩn kỹ thuật quốc gia về nước thải sinh hoạt. - QCVN 24:2009/BTNMT - Quy chuẩn kỹ thuật quốc gia về nước thải công nghiệp. - QCVN 25:2009/BTNMT - Quy chuẩn kỹ thuật quốc gia về nước thải của bãi chôn lấp chất thải rắn;