Monoids, Monoids, Monoids
A fun ride through Abstract Algebra and Type Theory
Software Engineer at
CompStak
Maintainer of various
Typelevel libraries
Enthusiastic about FP
About me
● Monoids
● Monoids
● Monoids
● Monoids
Agenda
● Monoids
● Abstract Algebra
● Type Theory
Agenda
Monoids - Intro
trait Monoid[A] {
def empty: A
def combine(x: A, y: A): A
}
implicit val monoidInt: Monoid[Int] = new Monoid[Int] {
def empty: Int = 0
def combine(a: Int, b: Int): Int = a + b
}
Monoids
def combineInts(list: List[Int]): Int =
list.foldLeft(0)(_ + _)
def combineStrings(list: List[String]): String =
list.foldLeft("")(_ + _)
def combineSets[T](list: List[Set[T]]): Set[T] =
list.foldLeft(Set.empty[T])(_ union _)
def combineAll[T: Monoid](list: List[T]): T =
list.foldLeft(Monoid[T].empty)(_ combine _)
Monoids everywhere
implicit def functionMonoid[A, B: Monoid] = new Monoid[A => B]
implicit def optionMonoid[A: Monoid]: Monoid[Option[A]]
implicit def tupleMonoid[A: Monoid, B: Monoid] = new Monoid[(A, B)]
implicit def mapMonoid[A, B: Monoid]: Monoid[Map[A, B]]
implicit def ioMonoid[A: Monoid]: Monoid[IO[A]]
And many more!
Monoids applied
def step(word: String) = (1, word.length, Map(word -> 1))
val (words, chars, occurences) = data.foldMap(step)
val result = stream.scanMap(step)
Monoid laws
1. Associativity:
(x |+| y) |+| z === x |+| (y |+| z)
2. Right identity:
x |+| empty === x
3. Left identity:
empty |+| x === x
Associativity in action
(a |+| b |+| c |+| d |+| e |+| f |+| g)
↕
(a |+| b) |+| (c |+| d) |+| (e |+| f) |+| g
We can fully parallelize any associative operation!
Parallel aggregation
val stream: Stream[IO, A] = ...
val maxParallel: Int = getRunTime.availableProcessors
val result: IO[A] = stream.chunks
.mapAsync(maxParallel)(_.combineAll.pure[IO])
.compile
.foldMonoid
Algebraic laws
● Associativity
● Identity
● Invertibility
● Commutativity
● Idempotency
● Absorption
● Distributivity
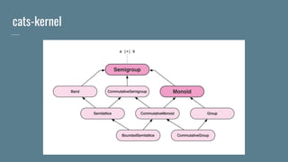
cats-kernel
cats-kernel
Groups
trait Group[A] extends Monoid[A] {
def inverse(a: A): A
}
a |+| inverse(a) === empty
inverse(a) |+| a === empty
5 + (-5) === 0
4 * (¼) === 1
Set(1,2,3) symmetricDiff Set(1,2,3) === Set()
Groups
Groups
sealed trait NList[+A]
case class Add[A](a: A) extends NList[A]
case class Remove[A](a: A) extends NList[A]
case object Empty extends NList[Nothing]
case class Concat[A](x: NList[A], y: NList[A]) extends NList[A]
Semilattices
trait Semilattice[A] extends CommutativeSemigroup[A]
a |+| a === a
true && true === true
false && false === false
true || true === true
Set(1,2,3) union Set(1,2,3) === Set(1,2,3)
Set(1,2,3) intersect Set(1,2,3) === Set(1,2,3)
max(7, 7) === 7
Semilattices
Use cases:
● Consuming messages with At-Least-Once Delivery
● Independently updating state in a distributed System (CRDTs)
● Any situation you might need idempotency
cats-kernel
Algebraic laws
● Associativity ✅
● Identity ✅
● Invertibility ✅
● Commutativity ✅
● Idempotency ✅
● Absorption
● Distributivity
Ring-like structures
trait Semiring[A] {
def plus(x: A, y: A): A
def times(x: A, y: A): A
def zero: A
}
plus forms a commutative Monoid with zero as an identity
times forms a Semigroup
zero “absorbs” times:
a * 0 === 0
times “distributes” over plus:
a * (b + c) === (a * b) + (a * c)
Ring-like structures
Commutative additive monoid & multiplicative semigroup => Semiring
Commutative additive group & multiplicative semigroup => Rng
Commutative additive monoid & multiplicative monoid => Rig
Commutative additive group & multiplicative monoid => Ring
Commutative additive group & multiplicative group => Field
Lattices
Two Semilattices on the same type => Lattice
Two bounded Semilattices => Bounded Lattice
Two Semilattices that distribute over another => Distributive Lattice
Two bounded Semilattices that distribute over another =>
Bounded distributive Lattice
Monoids at the typelevel
So far we’ve talked about algebraic structures at the value level, but
in Scala we encounter them at the typelevel as well.
Product types are monoids
Associativity law:
(A, (B, C)) <-> ((A, B), C)
Identity laws:
(A, Unit) <-> A
(Unit, A) <-> A
Akin to the cartesian product of the set of inhabitants of the two types
Product types are monoids
Product types are monoids
Sum types are monoids
Associativity law:
Either[A, Either[B, C]] <-> Either[Either[A, B], C]
Identity laws:
Either[A, Nothing] <-> A
Either[Nothing, A] <-> A
Akin to the disjoint union of the set of inhabitants of the two types
Sum types are monoids
Sum types are monoids
How is this relevant?
trait Semigroupal[F[_]] {
def product[A, B](fa: F[A], fb: F[B]): F[(A, B)]
}
An abstract higher kinded semigroup, that merges two contexts inside a
product type.
trait Apply[F[_]] extends Semigroupal[F] with Functor[F] {
def ap[A, B](fa: F[A])(f: F[A => B]): F[B]
def product[A, B](fa: F[A])(fb: F[B]): F[(A, B)] =
ap(fa)(fb.map(b => a => (a, b)))
}
Apply is a Semigroupal functor
trait Monoidal[F[_]] extends Semigroupal[F] {
def unit: F[Unit]
}
An abstract higher kinded monoid, that uses the product type identity as
its own identity
trait Applicative[F[_]] extends Apply[F] with Monoidal[F] {
def pure[A](a: A): F[A]
def unit: F[Unit] =
pure(())
}
We can do the same with sum types
trait SumSemigroupal[F[_]] {
def sum[A, B](fa: F[A], fb: F[B]): F[Either[A, B]]
}
trait SumMonoidal[F[_]] extends SumSemigroupal[F] {
def nothing: F[Nothing]
}
An abstract higher kinded monoid, that merges two contexts inside a sum
type.
We can do the same with sum types
trait SemigroupK[F[_]] {
def sum[A, B](fa: F[A], fb: F[B]): F[Either[A, B]]
def combineK[A](x: F[A], y: F[A]): F[A] =
sum(x, y).map(_.merge)
}
trait MonoidK[F[_]] extends SemigroupK[F] {
def empty[A]: F[A]
}
Monoids for iteration
def foldMap[A, M: Monoid](fa: F[A])(f: A => M): M
def foldMapK[G[_]: MonoidK, A, B](fa: F[A])(f: A => G[B]): G[B]
def traverse[G[_]: Applicative, A, B](l: F[A])(f: A => G[B]): G[F[B]]
def foldMapM[G[_]: Monad, A, B: Monoid](fa: F[A])(f: A => G[B]): G[B]
Different formulation of the same laws
Monoid laws:
x |+| (y |+| z) === (x |+| y) |+| z
empty |+| x === x
Applicative laws:
a *> (b *> c) === (a *> b) *> c
pure(()) *> a === a
MonoidK laws:
a <+> (b <+> c) === (a <+> b) <+> c
empty <+> a === a
Monad laws:
fa >>= (a => f(a) >>= g) === (fa >>= f) >>= g
pure(()) >>= (_ => fa) === fa
Sum and product types form a commutative Rig 😮
type +[A, B] = Either[A, B]
type *[A, B] = (A, B)
type Zero = Nothing
type One = Unit
Absorption law:
A * Zero <-> Zero
Distributivity law:
A * (B + C) <-> (A * B) + (A * C)
Commutativity laws:
A + B <-> B + A
A * B <-> B * A
Sum and product types form a commutative Rig 😮
Alternative is a higher kinded Rig
trait Alternative[F[_]] {
def sum[A, B](fa: F[A], fb: F[B]): F[Either[A, B]]
def product[A, B](fa: F[A], fb: F[B]): F[(A, B)]
def pure[A](a: A): F[A]
def empty[A]: F[A]
}
Union types are bounded semilattices
Associativity law:
A | (B | C) =:= (A | B) | C
Identity law:
A | Nothing =:= A
Commutativity law:
A | B =:= B | A
Idempotency law:
A | A =:= A
Akin to the union of the set of inhabitants of the two types
Different equivalence relations
A =:= A | A
A <-> (A, Unit)
Difference between sum types and union types
Union types are bounded semilattices
Intersection types are bounded semilattices
Associativity law:
A & (B & C) =:= (A & B) & C
Identity law:
A & Any =:= A
Commutativity law:
A & B =:= B & A
Idempotency law:
A & A =:= A
Akin to the intersection of the set of inhabitants of the two types
Intersection types are bounded semilattices
Intersection types are bounded semilattices
Union and intersection types form a bounded distributive lattice 😮
Idempotency law:
A | A =:= A
A & A =:= A
Absorption laws:
A | Any =:= Any
A & Nothing =:= Nothing
Distributivity laws:
A | (B & C) =:= (A | B) & (A | C)
A & (B | C) =:= (A & B) | (A & C)
Union and intersection types form a bounded distributive lattice 😮
Union and intersection types form a bounded distributive lattice 😮
How is this useful?
trait UnionMonoidal[F[_]] extends Functor[F] {
def union[A, B](fa: F[A], fb: F[B]): F[A | B]
def empty[A]: F[A]
def combineK[A](x: F[A], y: F[A]): F[A] =
union(x, y)
def sum[A, B](fa: F[A], fb: F[B]): F[Either[A, B]] =
combineK(map(fa)(Left(_)), map(fb)(Right(_)))
}
How is this useful?
Either[Unit, A] <-> Option[A]
Either[Nothing, A] <-> A
(A, Unit) <-> A
ApplicativeError[F, Unit] ⇔ Alternative[F]
MonadError[F, Nothing] ⇔ Monad[F]
MonadWriter[F, Unit] ⇔ Monad[F]
How is this useful?
sealed trait GList[+A, +B] {
def head: A | B = ...
}
case class Nil[B](b: B) extends GList[Nothing, B]
// ...
type List[A] = GList[A, Unit]
type NonEmptyList[A] = GList[A, Nothing]
Other cool stuff
● MonadError is two monoids (monads) based on Either
● Parallel is two monoids with the same identity, so 0=1 (apparently
called a duoid, or united monoid)
● Categories are monoids too
● Cats-retry’s RetryPolicy is a Bounded Distributive Lattice
● Animations (Sequence and Parallel)
Conclusions
Today, we learned about different algebraic structures like
monoids, lattices, groups and rings and how we can use
higher kinded type classes to generalize some of these
concepts.
We also learned about some basic properties about Scala’s
type system and how it relates to these algebraic
structures.
Lastly, we also looked at some of the changes made to the
type system in the upcoming Scala 3 release.
We’re hiring!
Thank you for
listening!
Twitter: @LukaJacobowitz
GitHub: LukaJCB

Monoids, monoids, monoids

  • 1.
    Monoids, Monoids, Monoids Afun ride through Abstract Algebra and Type Theory
  • 2.
    Software Engineer at CompStak Maintainerof various Typelevel libraries Enthusiastic about FP About me
  • 3.
    ● Monoids ● Monoids ●Monoids ● Monoids Agenda
  • 4.
    ● Monoids ● AbstractAlgebra ● Type Theory Agenda
  • 5.
    Monoids - Intro traitMonoid[A] { def empty: A def combine(x: A, y: A): A } implicit val monoidInt: Monoid[Int] = new Monoid[Int] { def empty: Int = 0 def combine(a: Int, b: Int): Int = a + b }
  • 6.
    Monoids def combineInts(list: List[Int]):Int = list.foldLeft(0)(_ + _) def combineStrings(list: List[String]): String = list.foldLeft("")(_ + _) def combineSets[T](list: List[Set[T]]): Set[T] = list.foldLeft(Set.empty[T])(_ union _) def combineAll[T: Monoid](list: List[T]): T = list.foldLeft(Monoid[T].empty)(_ combine _)
  • 7.
    Monoids everywhere implicit deffunctionMonoid[A, B: Monoid] = new Monoid[A => B] implicit def optionMonoid[A: Monoid]: Monoid[Option[A]] implicit def tupleMonoid[A: Monoid, B: Monoid] = new Monoid[(A, B)] implicit def mapMonoid[A, B: Monoid]: Monoid[Map[A, B]] implicit def ioMonoid[A: Monoid]: Monoid[IO[A]] And many more!
  • 8.
    Monoids applied def step(word:String) = (1, word.length, Map(word -> 1)) val (words, chars, occurences) = data.foldMap(step) val result = stream.scanMap(step)
  • 9.
    Monoid laws 1. Associativity: (x|+| y) |+| z === x |+| (y |+| z) 2. Right identity: x |+| empty === x 3. Left identity: empty |+| x === x
  • 10.
    Associativity in action (a|+| b |+| c |+| d |+| e |+| f |+| g) ↕ (a |+| b) |+| (c |+| d) |+| (e |+| f) |+| g We can fully parallelize any associative operation!
  • 11.
    Parallel aggregation val stream:Stream[IO, A] = ... val maxParallel: Int = getRunTime.availableProcessors val result: IO[A] = stream.chunks .mapAsync(maxParallel)(_.combineAll.pure[IO]) .compile .foldMonoid
  • 12.
    Algebraic laws ● Associativity ●Identity ● Invertibility ● Commutativity ● Idempotency ● Absorption ● Distributivity
  • 13.
  • 14.
  • 15.
    Groups trait Group[A] extendsMonoid[A] { def inverse(a: A): A } a |+| inverse(a) === empty inverse(a) |+| a === empty 5 + (-5) === 0 4 * (¼) === 1 Set(1,2,3) symmetricDiff Set(1,2,3) === Set()
  • 16.
  • 17.
    Groups sealed trait NList[+A] caseclass Add[A](a: A) extends NList[A] case class Remove[A](a: A) extends NList[A] case object Empty extends NList[Nothing] case class Concat[A](x: NList[A], y: NList[A]) extends NList[A]
  • 18.
    Semilattices trait Semilattice[A] extendsCommutativeSemigroup[A] a |+| a === a true && true === true false && false === false true || true === true Set(1,2,3) union Set(1,2,3) === Set(1,2,3) Set(1,2,3) intersect Set(1,2,3) === Set(1,2,3) max(7, 7) === 7
  • 19.
    Semilattices Use cases: ● Consumingmessages with At-Least-Once Delivery ● Independently updating state in a distributed System (CRDTs) ● Any situation you might need idempotency
  • 20.
  • 21.
    Algebraic laws ● Associativity✅ ● Identity ✅ ● Invertibility ✅ ● Commutativity ✅ ● Idempotency ✅ ● Absorption ● Distributivity
  • 22.
    Ring-like structures trait Semiring[A]{ def plus(x: A, y: A): A def times(x: A, y: A): A def zero: A } plus forms a commutative Monoid with zero as an identity times forms a Semigroup zero “absorbs” times: a * 0 === 0 times “distributes” over plus: a * (b + c) === (a * b) + (a * c)
  • 23.
    Ring-like structures Commutative additivemonoid & multiplicative semigroup => Semiring Commutative additive group & multiplicative semigroup => Rng Commutative additive monoid & multiplicative monoid => Rig Commutative additive group & multiplicative monoid => Ring Commutative additive group & multiplicative group => Field
  • 24.
    Lattices Two Semilattices onthe same type => Lattice Two bounded Semilattices => Bounded Lattice Two Semilattices that distribute over another => Distributive Lattice Two bounded Semilattices that distribute over another => Bounded distributive Lattice
  • 25.
    Monoids at thetypelevel So far we’ve talked about algebraic structures at the value level, but in Scala we encounter them at the typelevel as well.
  • 26.
    Product types aremonoids Associativity law: (A, (B, C)) <-> ((A, B), C) Identity laws: (A, Unit) <-> A (Unit, A) <-> A Akin to the cartesian product of the set of inhabitants of the two types
  • 27.
  • 28.
  • 29.
    Sum types aremonoids Associativity law: Either[A, Either[B, C]] <-> Either[Either[A, B], C] Identity laws: Either[A, Nothing] <-> A Either[Nothing, A] <-> A Akin to the disjoint union of the set of inhabitants of the two types
  • 30.
  • 31.
  • 32.
    How is thisrelevant? trait Semigroupal[F[_]] { def product[A, B](fa: F[A], fb: F[B]): F[(A, B)] } An abstract higher kinded semigroup, that merges two contexts inside a product type. trait Apply[F[_]] extends Semigroupal[F] with Functor[F] { def ap[A, B](fa: F[A])(f: F[A => B]): F[B] def product[A, B](fa: F[A])(fb: F[B]): F[(A, B)] = ap(fa)(fb.map(b => a => (a, b))) }
  • 33.
    Apply is aSemigroupal functor trait Monoidal[F[_]] extends Semigroupal[F] { def unit: F[Unit] } An abstract higher kinded monoid, that uses the product type identity as its own identity trait Applicative[F[_]] extends Apply[F] with Monoidal[F] { def pure[A](a: A): F[A] def unit: F[Unit] = pure(()) }
  • 34.
    We can dothe same with sum types trait SumSemigroupal[F[_]] { def sum[A, B](fa: F[A], fb: F[B]): F[Either[A, B]] } trait SumMonoidal[F[_]] extends SumSemigroupal[F] { def nothing: F[Nothing] } An abstract higher kinded monoid, that merges two contexts inside a sum type.
  • 35.
    We can dothe same with sum types trait SemigroupK[F[_]] { def sum[A, B](fa: F[A], fb: F[B]): F[Either[A, B]] def combineK[A](x: F[A], y: F[A]): F[A] = sum(x, y).map(_.merge) } trait MonoidK[F[_]] extends SemigroupK[F] { def empty[A]: F[A] }
  • 36.
    Monoids for iteration deffoldMap[A, M: Monoid](fa: F[A])(f: A => M): M def foldMapK[G[_]: MonoidK, A, B](fa: F[A])(f: A => G[B]): G[B] def traverse[G[_]: Applicative, A, B](l: F[A])(f: A => G[B]): G[F[B]] def foldMapM[G[_]: Monad, A, B: Monoid](fa: F[A])(f: A => G[B]): G[B]
  • 37.
    Different formulation ofthe same laws Monoid laws: x |+| (y |+| z) === (x |+| y) |+| z empty |+| x === x Applicative laws: a *> (b *> c) === (a *> b) *> c pure(()) *> a === a MonoidK laws: a <+> (b <+> c) === (a <+> b) <+> c empty <+> a === a Monad laws: fa >>= (a => f(a) >>= g) === (fa >>= f) >>= g pure(()) >>= (_ => fa) === fa
  • 38.
    Sum and producttypes form a commutative Rig 😮 type +[A, B] = Either[A, B] type *[A, B] = (A, B) type Zero = Nothing type One = Unit Absorption law: A * Zero <-> Zero Distributivity law: A * (B + C) <-> (A * B) + (A * C) Commutativity laws: A + B <-> B + A A * B <-> B * A
  • 39.
    Sum and producttypes form a commutative Rig 😮
  • 40.
    Alternative is ahigher kinded Rig trait Alternative[F[_]] { def sum[A, B](fa: F[A], fb: F[B]): F[Either[A, B]] def product[A, B](fa: F[A], fb: F[B]): F[(A, B)] def pure[A](a: A): F[A] def empty[A]: F[A] }
  • 41.
    Union types arebounded semilattices Associativity law: A | (B | C) =:= (A | B) | C Identity law: A | Nothing =:= A Commutativity law: A | B =:= B | A Idempotency law: A | A =:= A Akin to the union of the set of inhabitants of the two types
  • 42.
    Different equivalence relations A=:= A | A A <-> (A, Unit)
  • 43.
    Difference between sumtypes and union types
  • 44.
    Union types arebounded semilattices
  • 45.
    Intersection types arebounded semilattices Associativity law: A & (B & C) =:= (A & B) & C Identity law: A & Any =:= A Commutativity law: A & B =:= B & A Idempotency law: A & A =:= A Akin to the intersection of the set of inhabitants of the two types
  • 46.
    Intersection types arebounded semilattices
  • 47.
    Intersection types arebounded semilattices
  • 48.
    Union and intersectiontypes form a bounded distributive lattice 😮 Idempotency law: A | A =:= A A & A =:= A Absorption laws: A | Any =:= Any A & Nothing =:= Nothing Distributivity laws: A | (B & C) =:= (A | B) & (A | C) A & (B | C) =:= (A & B) | (A & C)
  • 49.
    Union and intersectiontypes form a bounded distributive lattice 😮
  • 50.
    Union and intersectiontypes form a bounded distributive lattice 😮
  • 51.
    How is thisuseful? trait UnionMonoidal[F[_]] extends Functor[F] { def union[A, B](fa: F[A], fb: F[B]): F[A | B] def empty[A]: F[A] def combineK[A](x: F[A], y: F[A]): F[A] = union(x, y) def sum[A, B](fa: F[A], fb: F[B]): F[Either[A, B]] = combineK(map(fa)(Left(_)), map(fb)(Right(_))) }
  • 52.
    How is thisuseful? Either[Unit, A] <-> Option[A] Either[Nothing, A] <-> A (A, Unit) <-> A ApplicativeError[F, Unit] ⇔ Alternative[F] MonadError[F, Nothing] ⇔ Monad[F] MonadWriter[F, Unit] ⇔ Monad[F]
  • 53.
    How is thisuseful? sealed trait GList[+A, +B] { def head: A | B = ... } case class Nil[B](b: B) extends GList[Nothing, B] // ... type List[A] = GList[A, Unit] type NonEmptyList[A] = GList[A, Nothing]
  • 54.
    Other cool stuff ●MonadError is two monoids (monads) based on Either ● Parallel is two monoids with the same identity, so 0=1 (apparently called a duoid, or united monoid) ● Categories are monoids too ● Cats-retry’s RetryPolicy is a Bounded Distributive Lattice ● Animations (Sequence and Parallel)
  • 55.
    Conclusions Today, we learnedabout different algebraic structures like monoids, lattices, groups and rings and how we can use higher kinded type classes to generalize some of these concepts. We also learned about some basic properties about Scala’s type system and how it relates to these algebraic structures. Lastly, we also looked at some of the changes made to the type system in the upcoming Scala 3 release.
  • 56.
  • 57.
    Thank you for listening! Twitter:@LukaJacobowitz GitHub: LukaJCB