https://matematikone.wordpress.com
Bahan ajar persamaan & pertidaksamaan linear/by paay Matematika 10 –p. 1
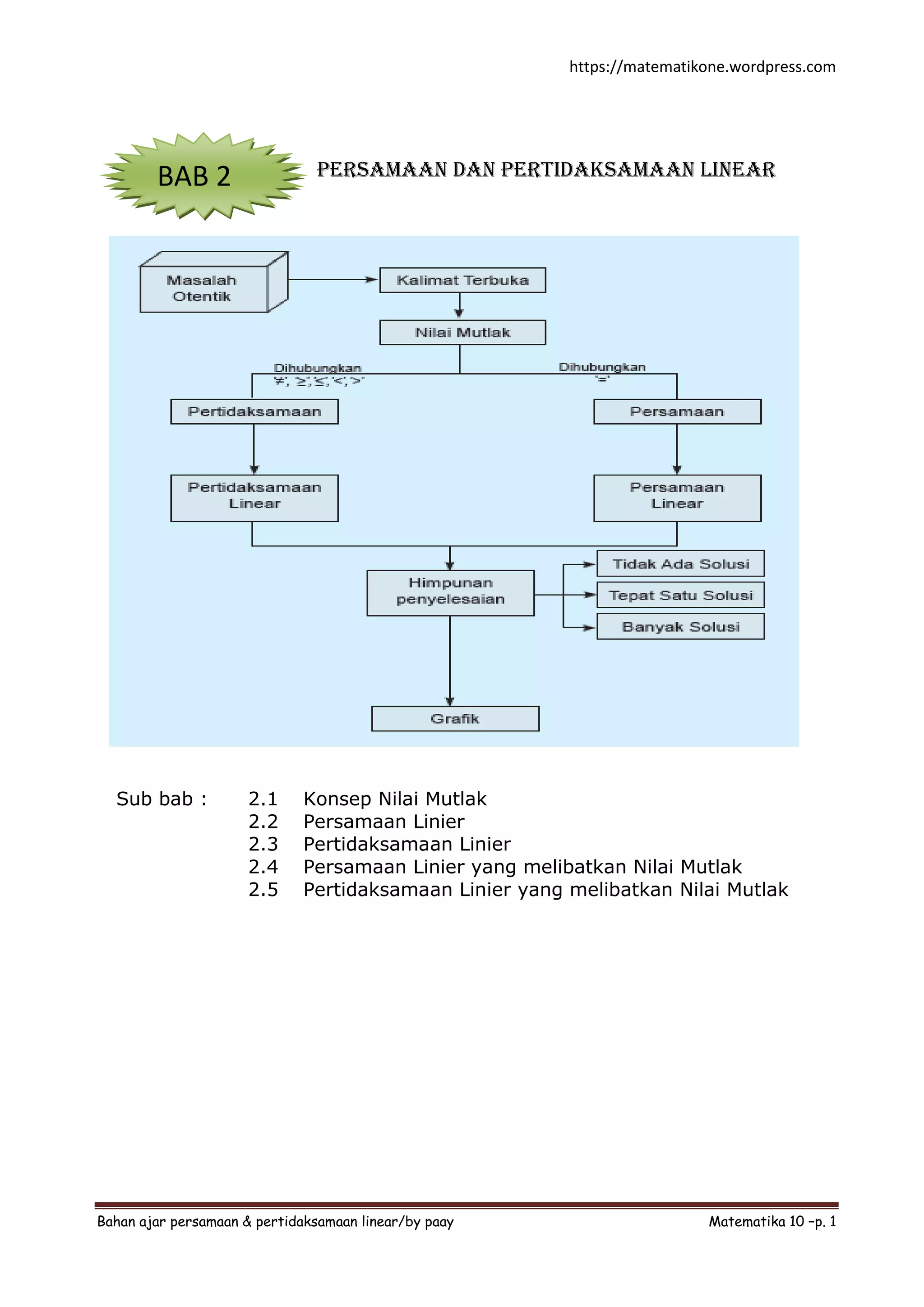
PERSAMAAN dan PERTIDAKSAMAAN LINEAR
Sub bab : 2.1 Konsep Nilai Mutlak
2.2 Persamaan Linier
2.3 Pertidaksamaan Linier
2.4 Persamaan Linier yang melibatkan Nilai Mutlak
2.5 Pertidaksamaan Linier yang melibatkan Nilai Mutlak
BAB 2
https://matematikone.wordpress.com
Bahan ajar persamaan & pertidaksamaan linear/by paay Matematika 10 –p. 2
Nilai mutlak
Definisi : Nilai Mutlak
Contoh Soal 2.1
1. Tentukan nilai dari :
a. |5| =
b. |0| =
c. |-3| =
d. | 3 − 1| =
e. |1 − 2| =
Dari definisinya, nilai mutlak suatu bilangan selalu positif atau
nol. Dalam ilmu ukur, nilai mutlak
dapat dibayangkan sebagai jarak (tak berarah).
|x| = jarak antara x ke titik asal 0
|x - a| = jarak antara x ke a
Atau dapat pula dijelaskan sebagai berikut:
Nilai mutlak dari suatu bilangan x dapat diartikan sebagai jarak bilangan
tersebut terhadap titik 0 pada garis bilangan, dengan tidak memperhatikan
arahnya.
Ini berarti |x| = 5 memiliki dua selesaian, karena terdapat dua bilangan yang
jaraknya terhadap 0 adalah 5: x = –5 dan x = 5 (perhatikan gambar berikut).
SUB BAB 2.1
https://matematikone.wordpress.com
Bahan ajar persamaan & pertidaksamaan linear/by paay Matematika 10 –p. 3
Menggambar grafik fungsi nilai mutlak
Gambarlah grafik fungsi:
a. f (x) = |x|
b. f (x) = |2x - 2|
Jawab:
a. f (x) = |x|
Buat tabel seperti ini,
x ... -3 -2 -1 0 1 2 3 ...
y ... ...
(x,y) ... ...
Sketsa gambar grafiknya,
b. f (x) = |2x - 2|
Buat tabel seperti ini,
x ... -2 -1 0 1 2 3 4 ...
y ... ...
(x,y) ... ...
Sketsa gambar grafiknya,
https://matematikone.wordpress.com
Bahan ajar persamaan & pertidaksamaan linear/by paay Matematika 10 –p. 4
https://matematikone.wordpress.com
Bahan ajar persamaan & pertidaksamaan linear/by paay Matematika 10 –p. 5
PERSAMAAN LINIER SATU VARIABEL
Persamaan linear adalah sebuah persamaan aljabar, yang tiap sukunya
mengandung konstanta, atau perkalian konstanta dengan variabel tunggal.
Persamaan ini dikatakan linear sebab hubungan matematis ini dapat
digambarkan sebagai garis lurus dalam Sistem koordinat Kartesius.
Contoh grafik dari suatu persamaan linear dengan nilai m=0,5 dan b=2 (garis
merah)
Bentuk umum untuk persamaan linear adalah
Dimana konstanta A dan B bila dijumlahkan, hasilnya bukan angka nol.
Konstanta dituliskan sebagai A ≥ 0, seperti yang telah disepakati ahli
matematika bahwa konstanta tidak boleh sama dengan nol. Grafik persamaan
ini bila digambarkan, akan menghasilkan sebuah garis lurus dan setiap garis
dituliskan dalam sebuah persamaan seperti yang tertera diatas. Bila A ≥ 0,
dan x sebagai titik potong, maka titik koordinat-xadalah ketika garis
bersilangan dengan sumbu-x (y = 0) yang digambarkan dengan rumus -c/a.
Bila B≥ 0, dan y sebagai titik potong, maka titik koordinat- y adalah ketika
garis bersilangan dengan sumbu-y (x = 0), yang digambarkan dengan rumus
-c/b
Bentuk standar
Dimana, a dan b jika dijumlahkan, tidak menghasilkan angka nol dan a
bukanlah angka negatif. Bentuk standar ini dapat diubah ke bentuk umum,
tapi tidak bisa diubah ke semua bentuk, apabila a dan b adalah nol.
(sumber wikipedia)
https://matematikone.wordpress.com
Bahan ajar persamaan & pertidaksamaan linear/by paay Matematika 10 –p. 6
Secara gamblang pengertian persamaan linear dapat dijelaskan mulai
pemahaman terkait kalimat terbuka sebagai berikut,
Persamaan Linear Satu Variabel
1. Kalimat Terbuka, Variabel, dan Konstanta
a. Kalimat terbuka adalah kalimat yang belum dapat diketahui nilai
kebenarannya.
b. Variable (peubah) adalah lambang (symbol) pada kalimat terbuka yang
dapat diganti oleh sembarang anggota himpunan yang telah
ditentukan
c. Konstanta adalah lambang yang menyatakan suatu bilangan tertentu
Pada kalimat berikut x + 5 = 12
Belum dapat mengatakan kalimat itu benar atau salah, sebab nilai (x)
belum diketahui. Bila lambang (x) diganti dengan lambang bilangan cacah,
barulah itu dapat dikatakan kalimat itu benar atau salah. Jika (x) diganti
dengan “3” , kalimat itu bernilai salah ; tetapi bila (x) diganti dengan 7 ,
kalimat itu bernilai benar. Lambang (x) dapat pula diganti menggunaan huruf-
huruf kecil dalam abjad lainnya, yaitu ; a, b,c,… x,y,z dari bentuk diatas
x+5 +12 (kalimat terbuka)
3+ 5 = 12 (kalimat Salah )
7+5 = 12 (kalimat benar)
Huruf x pada x + 5 = 12 disebut variable (peubah), sedangkan 5 dan 12
disebut konstanta
Contoh :
Kalimat Terbuka Peubah Konstanta
x + 13 + 17 x 13 dan 17
7 – y = 12 y 7 dan 12
4z – 1 = 11 z -1 dan 11
Catatan :
Kalimat terbuka adalah kalimat yang mengandung satu atau lebih variabel
dan belum diketahui nilai kebenarannya.
contoh:
x + 2 =5
https://matematikone.wordpress.com
Bahan ajar persamaan & pertidaksamaan linear/by paay Matematika 10 –p. 7
2. Pengertian Persamaan Linier Satu Variabel
Persamaan Linier Satu Variabel adalah kalimat terbuka yang dihubungkan
tanda sama dengan ( “=”) dan hanya mempunyai satu variable berpangkat 1
bentuk umum persamaan linier satu variable adalah ax + b = 0
contoh :
1. x + 3 = 7
2. 3a + 4 = 19
3. b – 4 = 10
Pada contoh diatas x, a, b adalah variable (peubah) yang dapat diganti
dengan sembarang bilangan yang memenuhi .
3. Menyelesaikan Persamaan Linear Satu Variabel (PLSV)
Himpuana Penyelesaian (HP) adalah himpunan dari penyelesaian-penyelesaian suatu persamaan .
Ada dua cara untuk menentukan penyelesaian dan himpunan penyelesaian dari suatu persamaan
linier satu variable , yaitu :
a. Subtitusi ;
b. Mencari persamaan-persamaan yang ekuivalen
Suatu persamaan dapat dinyatakan ke dalam persamaan yang ekuivalen, dengan cara :
a. Menambah atau mengurangi kedua ruas dengan bilangan yang sama
b. Mengalikan atau membagi kedua ruas dengan bilangan bukan nol yang sama.
Contoh :
1. Dengan menggunakan kode cara diatas , selesaikan persamaan 3x-1=14; jika x Merupakan
anggota himpunan P ={ 3,4,5,6} !
Jawab :
3x-1=14 dimana x Є P ={ 3,4,5,6
a. Cara subtitusi :
3x-1= 14; jika x = 3 = maka 3(3) – 1 = 8 (salah)
3x-1= 14; jika x = 4 = maka 3(4) – 1 = 11 (salah)
3x-1= 14; jika x = 5 = maka 3(5) – 1 = 14 (benar)
3x-1= 14; jika x = 6 = maka 3(6) – 1 = 17 (salah)
Jadi , penyelesaian dari 3x-1+14 adalah 5
https://matematikone.wordpress.com
Bahan ajar persamaan & pertidaksamaan linear/by paay Matematika 10 –p. 8
b. Mencari persamaan-persamaan yang ekuivalen
Persamaan Operasi Hitung Hasil
A
b.
c.
3x-1=14 (i) Kedua ruas ditambah 1 3x-1+1 = 14 + 1
3x = 15 (ii)
3x = 15 Kedua ruas dikalikan 1/3 3x = 15
x = 5 (iii)
X =5
Dari table diatas, bila x = 5, disubtituskan pada (a),(b) dan (c) maka persamaan tersebut
menjadi suatu kesamaan .
(a) 3x-1=14 3 (5) – 1 = 14
14 = 14 (ekuivalen)
(b). 3x =15 15 = 15 (ekuivalen)
(c) x = 5 5 = 5 (ekuivalen)
Berarti 3x – 1 = 14 dan 3x = 15 merupakan persamaan yang ekuivalen .
4. Persamaan yang ekuivalen
Persamaan yang ekuivalen adalah persamaan-persamaan yang memiliki himpunan penyelesaian
sama jika pada persamaan tersebut dilakukan operasi tertentu suatu persamaan yang ekuivalen
dinotasikan dengan tanda ↔
Contoh :
1. Menyelesaikan PLSV dengan menggunakan lawan dan kebalikan bilangan
contoh :
Carilah penyelesaian dari :
3 (3x + 4) = 6 ( x -2)
jawab :
9x + 12 = 6x – 12
9x – 6x = -12-12
3x = -24
x =− 24/3
= -8
Jadi , HP = {-8}
2. Perhatikan persamaan 6x – 3 = 2x + 1 dengan x variable pada himpunan bilangan bulat. Untuk
menentukan penyelesaian dari persamaan tersebut, dapat dilakukan dengan menyatakannya ke
dalam persamaan yang ekuivalen, yaitu sebagai berikut :
https://matematikone.wordpress.com
Bahan ajar persamaan & pertidaksamaan linear/by paay Matematika 10 –p. 9
Jawab :
6x – 3 = 2x + 1
6x – 3 + 3 = 2x + 1+3
6x = 2x + 4
6x – 2x = 4
4x = 4
x = 1
jadi himpunan pnyelesaiannya adalah 1
dalam garis bilangan , grafik hipunan pnyelesaian suatu persamaan dengan satu variable
dinyatakan dengan sebuah noktah (titik) yang ditebalkan. Jadi grafik himpunan penyelesaian dari
6x – 3 = 2x + 1 adalah :
. . . . . . . . .
-4 -3 -2 -1 0 1 2 3 4
Contohnya :
Gambarlah grafik penyelesaian persamaan berikut
1. –P + 2 = 14
Jawab :
-P + 2 = 14
-p = 14 – 2
-p = 12
Grafik :
-14 -12 -10 -8 -6
-13 -11 -9 -7
Titik pada -12 ditebalkan
2. 2a + 3 = 6
2a = 6 – 3
2a = 3
a =
coba gbr grafiknya :
https://matematikone.wordpress.com
Bahan ajar persamaan & pertidaksamaan linear/by paay Matematika 10 –p. 10
B. Pertidaksamaan Linier Satu Variabel (PLSV)
1. Pertidaksamaan Linier Satu Variabel
Pertidaksamaan adalah kalimat terbuka yang menggunakan lambang <,
>, ≥, dan ≤ . Contohnya bentuk pertidaksamaan : y + 7 < 7 dan 2y + 1
> y + 4
Pertidaksamaan linier dengan satu variable adalah suatu kalimat terbuka
yang hanya memuat satu variable dengan derajad satu, yang dihubungkan
olehlambang <, >, ≥, dan ≤. Variablenya hanya satu yaitu y dan
berderajad satu. Pertidaksamaan yang demikian disebut pertidaksamaan
linier dengan satu variable (peubah).
2. Menentukan Himpunan Penyelesaian Pertidaksamaan Linier Satu
variable
Sifat- sifat pertidaksamaan adalah :
Jika pada suatu pertidaksamaan kedua ruasnya ditambah atau dikurang
dengan bilangan yang sama, maka akan diperoleh pertidaksamaan baru
yang ekuivalen dengan pertidaksamaan semula
Jika pada suatu pertidaksamaan dikalikan dengan bilangan positif , maka
akan diperoleh pertidaksamaan baru yang ekuivalen dengan
pertidaksamaan semula
Jika pada suatu pertidaksamaan dikalikan dengan bilangan negatif , maka
akan diperoleh pertidaksamaan baru yang ekuivalen dengan
pertidaksamaan semula bila arah dari tanda ketidaksamaan dibalik
Jika pertidaksamaannya mengandung pecahan, cara menyelesaikannya
adalah mengalikan kedua ruasnya dengan KPK penyebut-penyebutnya
sehingga penyebutnya hilang .
Contoh 1 :
1. Tentukan himpunan penyelesaian 3x – 7 > 2x + 2 jika x merupakan
anggota {1,2,3,4,… ,15}
Jawab :
3x – 7 > 2x + 2; x є {1, 2, 3, 4… 15}
3x –2x – 7 > 2x - 2x + 2 ( kedua ruas dikurangi 2x)
x – 7 > 2
x – 7 + 7 > 2 + 7 ( kedua ruas dikurangi 7)
https://matematikone.wordpress.com
Bahan ajar persamaan & pertidaksamaan linear/by paay Matematika 10 –p. 11
x > 9
jadi himpunan penyelesaiannya adalah {x | x > 9 ; x bilangan asli ≤ 15}
HP = {10, 11, 12, 13, 14, 15}
Contoh 2 :.................................................
Tentukan himpunan penyelesaian dari pertidaksamaan 3x – 1 < x + 3
dengan x variable pada himpunan bilangan cacah.
Jawab :
3x – 1 < x + 3
3x – 1+ 1 < x + 3 + 1 (kedua ruas ditambah 1 )
3x < x + 4
3x + (-x) < x + (-x) +4 (kedua ruas ditambah – x)
2x < 4
X < 2
Karena x anggota bilangan cacah maka yang memenuhi x < 2 adalah x = 0
atau x = 1
Jadi himpunan pnyelesaiannya adalah { 0,1 } .
Dalam garis bilangan, grafik himpunan penyelesaiannya adalah sebagai
berikut
. . . . . . .
-1 0 1 2 3 4 5
https://matematikone.wordpress.com
Bahan ajar persamaan & pertidaksamaan linear/by paay Matematika 10 –p. 12
Contoh soal aplikatif :.................................................
1. Sebuah perahu angkut dapat menampung dengan berat tidak lebih dari
1 ton jika sebuah kotak beratnya 15 kg, maka berapa paling banyak
kotak yang dapat diangkut oleh perahu ?
Jawab :
Kalimat matematika : 15 kg x ≤ 1 ton
Penyelesaian : 15 kg x ≤ 1 .500 kg
x ≤
1 .500 𝑘𝑔
15 𝑘𝑔
x ≤ 100
jadi perahu paling banyak mengangkut 100 kotak .
2. Umur Pak Agus 3 kali umur Iwan. Jika umur Pak Agus 22 tahun lebih tua
dari umur Iwan, maka umur Iwan sekarang adalah….
Penyelesaian :
Misal : umur Iwan = y tahun,
maka umur Pak Agus = 3y tahun.
Karena umur Pak Agus lebih tua 22 tahun,
maka, umur Pak Agus = umur Iwan + 22
3y = y + 22 pakai cara cepat
3y - y = 22
2y = 22
y = 11
jadi, umur Iwan adalah 11 tahun.
https://matematikone.wordpress.com
Bahan ajar persamaan & pertidaksamaan linear/by paay Matematika 10 –p. 13
Latihan soal :.................................................
1. Tentukan penyelesaian dari 5x – 1 = 2x + 11
2. Tentukan penyelesaian dari 3(x + 1) - 5 = 13,
3. Tentukan penyelesaian dari persamaan
1
5
2𝑚 + 1 =
1
4
𝑚 + 5 =
Hasil sepadan dengan usaha yang telah dilakukan

Modul bab 2 1.1

  • 1.
    https://matematikone.wordpress.com Bahan ajar persamaan& pertidaksamaan linear/by paay Matematika 10 –p. 1 PERSAMAAN dan PERTIDAKSAMAAN LINEAR Sub bab : 2.1 Konsep Nilai Mutlak 2.2 Persamaan Linier 2.3 Pertidaksamaan Linier 2.4 Persamaan Linier yang melibatkan Nilai Mutlak 2.5 Pertidaksamaan Linier yang melibatkan Nilai Mutlak BAB 2
  • 2.
    https://matematikone.wordpress.com Bahan ajar persamaan& pertidaksamaan linear/by paay Matematika 10 –p. 2 Nilai mutlak Definisi : Nilai Mutlak Contoh Soal 2.1 1. Tentukan nilai dari : a. |5| = b. |0| = c. |-3| = d. | 3 − 1| = e. |1 − 2| = Dari definisinya, nilai mutlak suatu bilangan selalu positif atau nol. Dalam ilmu ukur, nilai mutlak dapat dibayangkan sebagai jarak (tak berarah). |x| = jarak antara x ke titik asal 0 |x - a| = jarak antara x ke a Atau dapat pula dijelaskan sebagai berikut: Nilai mutlak dari suatu bilangan x dapat diartikan sebagai jarak bilangan tersebut terhadap titik 0 pada garis bilangan, dengan tidak memperhatikan arahnya. Ini berarti |x| = 5 memiliki dua selesaian, karena terdapat dua bilangan yang jaraknya terhadap 0 adalah 5: x = –5 dan x = 5 (perhatikan gambar berikut). SUB BAB 2.1
  • 3.
    https://matematikone.wordpress.com Bahan ajar persamaan& pertidaksamaan linear/by paay Matematika 10 –p. 3 Menggambar grafik fungsi nilai mutlak Gambarlah grafik fungsi: a. f (x) = |x| b. f (x) = |2x - 2| Jawab: a. f (x) = |x| Buat tabel seperti ini, x ... -3 -2 -1 0 1 2 3 ... y ... ... (x,y) ... ... Sketsa gambar grafiknya, b. f (x) = |2x - 2| Buat tabel seperti ini, x ... -2 -1 0 1 2 3 4 ... y ... ... (x,y) ... ... Sketsa gambar grafiknya,
  • 4.
    https://matematikone.wordpress.com Bahan ajar persamaan& pertidaksamaan linear/by paay Matematika 10 –p. 4
  • 5.
    https://matematikone.wordpress.com Bahan ajar persamaan& pertidaksamaan linear/by paay Matematika 10 –p. 5 PERSAMAAN LINIER SATU VARIABEL Persamaan linear adalah sebuah persamaan aljabar, yang tiap sukunya mengandung konstanta, atau perkalian konstanta dengan variabel tunggal. Persamaan ini dikatakan linear sebab hubungan matematis ini dapat digambarkan sebagai garis lurus dalam Sistem koordinat Kartesius. Contoh grafik dari suatu persamaan linear dengan nilai m=0,5 dan b=2 (garis merah) Bentuk umum untuk persamaan linear adalah Dimana konstanta A dan B bila dijumlahkan, hasilnya bukan angka nol. Konstanta dituliskan sebagai A ≥ 0, seperti yang telah disepakati ahli matematika bahwa konstanta tidak boleh sama dengan nol. Grafik persamaan ini bila digambarkan, akan menghasilkan sebuah garis lurus dan setiap garis dituliskan dalam sebuah persamaan seperti yang tertera diatas. Bila A ≥ 0, dan x sebagai titik potong, maka titik koordinat-xadalah ketika garis bersilangan dengan sumbu-x (y = 0) yang digambarkan dengan rumus -c/a. Bila B≥ 0, dan y sebagai titik potong, maka titik koordinat- y adalah ketika garis bersilangan dengan sumbu-y (x = 0), yang digambarkan dengan rumus -c/b Bentuk standar Dimana, a dan b jika dijumlahkan, tidak menghasilkan angka nol dan a bukanlah angka negatif. Bentuk standar ini dapat diubah ke bentuk umum, tapi tidak bisa diubah ke semua bentuk, apabila a dan b adalah nol. (sumber wikipedia)
  • 6.
    https://matematikone.wordpress.com Bahan ajar persamaan& pertidaksamaan linear/by paay Matematika 10 –p. 6 Secara gamblang pengertian persamaan linear dapat dijelaskan mulai pemahaman terkait kalimat terbuka sebagai berikut, Persamaan Linear Satu Variabel 1. Kalimat Terbuka, Variabel, dan Konstanta a. Kalimat terbuka adalah kalimat yang belum dapat diketahui nilai kebenarannya. b. Variable (peubah) adalah lambang (symbol) pada kalimat terbuka yang dapat diganti oleh sembarang anggota himpunan yang telah ditentukan c. Konstanta adalah lambang yang menyatakan suatu bilangan tertentu Pada kalimat berikut x + 5 = 12 Belum dapat mengatakan kalimat itu benar atau salah, sebab nilai (x) belum diketahui. Bila lambang (x) diganti dengan lambang bilangan cacah, barulah itu dapat dikatakan kalimat itu benar atau salah. Jika (x) diganti dengan “3” , kalimat itu bernilai salah ; tetapi bila (x) diganti dengan 7 , kalimat itu bernilai benar. Lambang (x) dapat pula diganti menggunaan huruf- huruf kecil dalam abjad lainnya, yaitu ; a, b,c,… x,y,z dari bentuk diatas x+5 +12 (kalimat terbuka) 3+ 5 = 12 (kalimat Salah ) 7+5 = 12 (kalimat benar) Huruf x pada x + 5 = 12 disebut variable (peubah), sedangkan 5 dan 12 disebut konstanta Contoh : Kalimat Terbuka Peubah Konstanta x + 13 + 17 x 13 dan 17 7 – y = 12 y 7 dan 12 4z – 1 = 11 z -1 dan 11 Catatan : Kalimat terbuka adalah kalimat yang mengandung satu atau lebih variabel dan belum diketahui nilai kebenarannya. contoh: x + 2 =5
  • 7.
    https://matematikone.wordpress.com Bahan ajar persamaan& pertidaksamaan linear/by paay Matematika 10 –p. 7 2. Pengertian Persamaan Linier Satu Variabel Persamaan Linier Satu Variabel adalah kalimat terbuka yang dihubungkan tanda sama dengan ( “=”) dan hanya mempunyai satu variable berpangkat 1 bentuk umum persamaan linier satu variable adalah ax + b = 0 contoh : 1. x + 3 = 7 2. 3a + 4 = 19 3. b – 4 = 10 Pada contoh diatas x, a, b adalah variable (peubah) yang dapat diganti dengan sembarang bilangan yang memenuhi . 3. Menyelesaikan Persamaan Linear Satu Variabel (PLSV) Himpuana Penyelesaian (HP) adalah himpunan dari penyelesaian-penyelesaian suatu persamaan . Ada dua cara untuk menentukan penyelesaian dan himpunan penyelesaian dari suatu persamaan linier satu variable , yaitu : a. Subtitusi ; b. Mencari persamaan-persamaan yang ekuivalen Suatu persamaan dapat dinyatakan ke dalam persamaan yang ekuivalen, dengan cara : a. Menambah atau mengurangi kedua ruas dengan bilangan yang sama b. Mengalikan atau membagi kedua ruas dengan bilangan bukan nol yang sama. Contoh : 1. Dengan menggunakan kode cara diatas , selesaikan persamaan 3x-1=14; jika x Merupakan anggota himpunan P ={ 3,4,5,6} ! Jawab : 3x-1=14 dimana x Є P ={ 3,4,5,6 a. Cara subtitusi : 3x-1= 14; jika x = 3 = maka 3(3) – 1 = 8 (salah) 3x-1= 14; jika x = 4 = maka 3(4) – 1 = 11 (salah) 3x-1= 14; jika x = 5 = maka 3(5) – 1 = 14 (benar) 3x-1= 14; jika x = 6 = maka 3(6) – 1 = 17 (salah) Jadi , penyelesaian dari 3x-1+14 adalah 5
  • 8.
    https://matematikone.wordpress.com Bahan ajar persamaan& pertidaksamaan linear/by paay Matematika 10 –p. 8 b. Mencari persamaan-persamaan yang ekuivalen Persamaan Operasi Hitung Hasil A b. c. 3x-1=14 (i) Kedua ruas ditambah 1 3x-1+1 = 14 + 1 3x = 15 (ii) 3x = 15 Kedua ruas dikalikan 1/3 3x = 15 x = 5 (iii) X =5 Dari table diatas, bila x = 5, disubtituskan pada (a),(b) dan (c) maka persamaan tersebut menjadi suatu kesamaan . (a) 3x-1=14 3 (5) – 1 = 14 14 = 14 (ekuivalen) (b). 3x =15 15 = 15 (ekuivalen) (c) x = 5 5 = 5 (ekuivalen) Berarti 3x – 1 = 14 dan 3x = 15 merupakan persamaan yang ekuivalen . 4. Persamaan yang ekuivalen Persamaan yang ekuivalen adalah persamaan-persamaan yang memiliki himpunan penyelesaian sama jika pada persamaan tersebut dilakukan operasi tertentu suatu persamaan yang ekuivalen dinotasikan dengan tanda ↔ Contoh : 1. Menyelesaikan PLSV dengan menggunakan lawan dan kebalikan bilangan contoh : Carilah penyelesaian dari : 3 (3x + 4) = 6 ( x -2) jawab : 9x + 12 = 6x – 12 9x – 6x = -12-12 3x = -24 x =− 24/3 = -8 Jadi , HP = {-8} 2. Perhatikan persamaan 6x – 3 = 2x + 1 dengan x variable pada himpunan bilangan bulat. Untuk menentukan penyelesaian dari persamaan tersebut, dapat dilakukan dengan menyatakannya ke dalam persamaan yang ekuivalen, yaitu sebagai berikut :
  • 9.
    https://matematikone.wordpress.com Bahan ajar persamaan& pertidaksamaan linear/by paay Matematika 10 –p. 9 Jawab : 6x – 3 = 2x + 1 6x – 3 + 3 = 2x + 1+3 6x = 2x + 4 6x – 2x = 4 4x = 4 x = 1 jadi himpunan pnyelesaiannya adalah 1 dalam garis bilangan , grafik hipunan pnyelesaian suatu persamaan dengan satu variable dinyatakan dengan sebuah noktah (titik) yang ditebalkan. Jadi grafik himpunan penyelesaian dari 6x – 3 = 2x + 1 adalah : . . . . . . . . . -4 -3 -2 -1 0 1 2 3 4 Contohnya : Gambarlah grafik penyelesaian persamaan berikut 1. –P + 2 = 14 Jawab : -P + 2 = 14 -p = 14 – 2 -p = 12 Grafik : -14 -12 -10 -8 -6 -13 -11 -9 -7 Titik pada -12 ditebalkan 2. 2a + 3 = 6 2a = 6 – 3 2a = 3 a = coba gbr grafiknya :
  • 10.
    https://matematikone.wordpress.com Bahan ajar persamaan& pertidaksamaan linear/by paay Matematika 10 –p. 10 B. Pertidaksamaan Linier Satu Variabel (PLSV) 1. Pertidaksamaan Linier Satu Variabel Pertidaksamaan adalah kalimat terbuka yang menggunakan lambang <, >, ≥, dan ≤ . Contohnya bentuk pertidaksamaan : y + 7 < 7 dan 2y + 1 > y + 4 Pertidaksamaan linier dengan satu variable adalah suatu kalimat terbuka yang hanya memuat satu variable dengan derajad satu, yang dihubungkan olehlambang <, >, ≥, dan ≤. Variablenya hanya satu yaitu y dan berderajad satu. Pertidaksamaan yang demikian disebut pertidaksamaan linier dengan satu variable (peubah). 2. Menentukan Himpunan Penyelesaian Pertidaksamaan Linier Satu variable Sifat- sifat pertidaksamaan adalah : Jika pada suatu pertidaksamaan kedua ruasnya ditambah atau dikurang dengan bilangan yang sama, maka akan diperoleh pertidaksamaan baru yang ekuivalen dengan pertidaksamaan semula Jika pada suatu pertidaksamaan dikalikan dengan bilangan positif , maka akan diperoleh pertidaksamaan baru yang ekuivalen dengan pertidaksamaan semula Jika pada suatu pertidaksamaan dikalikan dengan bilangan negatif , maka akan diperoleh pertidaksamaan baru yang ekuivalen dengan pertidaksamaan semula bila arah dari tanda ketidaksamaan dibalik Jika pertidaksamaannya mengandung pecahan, cara menyelesaikannya adalah mengalikan kedua ruasnya dengan KPK penyebut-penyebutnya sehingga penyebutnya hilang . Contoh 1 : 1. Tentukan himpunan penyelesaian 3x – 7 > 2x + 2 jika x merupakan anggota {1,2,3,4,… ,15} Jawab : 3x – 7 > 2x + 2; x є {1, 2, 3, 4… 15} 3x –2x – 7 > 2x - 2x + 2 ( kedua ruas dikurangi 2x) x – 7 > 2 x – 7 + 7 > 2 + 7 ( kedua ruas dikurangi 7)
  • 11.
    https://matematikone.wordpress.com Bahan ajar persamaan& pertidaksamaan linear/by paay Matematika 10 –p. 11 x > 9 jadi himpunan penyelesaiannya adalah {x | x > 9 ; x bilangan asli ≤ 15} HP = {10, 11, 12, 13, 14, 15} Contoh 2 :................................................. Tentukan himpunan penyelesaian dari pertidaksamaan 3x – 1 < x + 3 dengan x variable pada himpunan bilangan cacah. Jawab : 3x – 1 < x + 3 3x – 1+ 1 < x + 3 + 1 (kedua ruas ditambah 1 ) 3x < x + 4 3x + (-x) < x + (-x) +4 (kedua ruas ditambah – x) 2x < 4 X < 2 Karena x anggota bilangan cacah maka yang memenuhi x < 2 adalah x = 0 atau x = 1 Jadi himpunan pnyelesaiannya adalah { 0,1 } . Dalam garis bilangan, grafik himpunan penyelesaiannya adalah sebagai berikut . . . . . . . -1 0 1 2 3 4 5
  • 12.
    https://matematikone.wordpress.com Bahan ajar persamaan& pertidaksamaan linear/by paay Matematika 10 –p. 12 Contoh soal aplikatif :................................................. 1. Sebuah perahu angkut dapat menampung dengan berat tidak lebih dari 1 ton jika sebuah kotak beratnya 15 kg, maka berapa paling banyak kotak yang dapat diangkut oleh perahu ? Jawab : Kalimat matematika : 15 kg x ≤ 1 ton Penyelesaian : 15 kg x ≤ 1 .500 kg x ≤ 1 .500 𝑘𝑔 15 𝑘𝑔 x ≤ 100 jadi perahu paling banyak mengangkut 100 kotak . 2. Umur Pak Agus 3 kali umur Iwan. Jika umur Pak Agus 22 tahun lebih tua dari umur Iwan, maka umur Iwan sekarang adalah…. Penyelesaian : Misal : umur Iwan = y tahun, maka umur Pak Agus = 3y tahun. Karena umur Pak Agus lebih tua 22 tahun, maka, umur Pak Agus = umur Iwan + 22 3y = y + 22 pakai cara cepat 3y - y = 22 2y = 22 y = 11 jadi, umur Iwan adalah 11 tahun.
  • 13.
    https://matematikone.wordpress.com Bahan ajar persamaan& pertidaksamaan linear/by paay Matematika 10 –p. 13 Latihan soal :................................................. 1. Tentukan penyelesaian dari 5x – 1 = 2x + 11 2. Tentukan penyelesaian dari 3(x + 1) - 5 = 13, 3. Tentukan penyelesaian dari persamaan 1 5 2𝑚 + 1 = 1 4 𝑚 + 5 = Hasil sepadan dengan usaha yang telah dilakukan