MKT 380
Introduction to
social Media
Marketing
Week 7
Chapter Objectives
•
•
•
•
•

Discuss the distribution of social media content
Distinguish between the different types of social media
content
Explain how marketers develop and organize social media
content
Discuss how marketers use search engine optimization and
social media optimization to meet marketing objectives
Describe methods of promoting social media content
The Social Publishing
Zone
The social publishing zone includes those channels that allow
people and organizations to publish content including
• Blogs – websites that host regularly updated content
• Microblogs – like blogs except content is limited to short bursts of
text (Twitter)
• Media sharing sites – websites designed for video-sharing, photosharing, audio-sharing, and document sharing

Click here to read Technorati’s state of the Blogosphere
Publishing Content
The unit of value in a social community, akin to
the dollar in our economy.
Publishing Content
Types of Content
Content appears in a variety of different formats
such as:
• Blog posts and feature articles
• Microblog posts
• Press releases
• White papers, case studies, and ebooks
• Newsletters
• Videos
• Webinars and presentations
• Podcasts
• Photos
Channels of Content
Distribution
Blogs. Blogs have been around for more than a
decade. They began as simple online logs posted in
reverse chronological order, and developed into a
widely used publishing venue for individual and
corporate use.
Media Sharing Sites. Media sharing sites enable
individuals and organizations to publish content
online. Media sharing sites are earned media because
their environments are not directly controlled by the
person or organization posting the content.
Content Producers: What Is
“Authentic?”
Content can take so many forms that it’s
sometimes difficult to categorize.
• An editorial message is objective and
unbiased; the source expresses an opinion or
provides information and does not intend to
carry out the agenda of an organization.
• A commercial message such as an
advertisement makes it clear that the intent is
to persuade the reader or viewer to change an
attitude or behavior
Content Producers: What Is
“Authentic?” - continued
Today we are witnessing
an explosion of
consumer-generated
content (CGM)
Two types of content:
• Organic content –
content a person feels
intrinsically motivated to
prepare and share
• Incentivized content –
content that is
encouraged by the offer
of an incentive
Content Producers: What Is
“Authentic?” - continued
Consumer-solicited media (CSM) – invited but
non-compensated citizen advertising
Sponsored conversations – paid consumer
content

Click here to see how bloggers work as spokesblog
Counterfeit conversations – content planted by
an organization that masquerades as original
material an actual consumer posted
Developing and Organizing
Marketing Content
We characterize content in terms of its
originality and substance according to
a value ladder.
• Flagship content – authority-building
content. Seminal pieces of work that shape
the way people think
• Pillar content – typically educational
content that readers use over time, save,
and share
• Authority-building content – original content
that positions the sponsoring entity as a
authority
• Filler content – information that people
copy from other sources
Social Publishing Strategies
There is a twofold
goal for social
publishing:
• To increase
the exposure
to the brand’s
message
• To use the
content to
drive traffic to
the brand’s
owned media
Social Publishing Strategies

Search engine optimization (SEO) is the process of modifying
content, site characteristics, and content connections to achieve
improved search engine rankings.
Social media optimization (SMO) is a process that makes it more
likely for content on a specific social media platform to be more
visible and linkable in online communities.
Level 1: Social Publishing and
Search Engine Optimization
SEO is the key tool used for search engine marketing (SEM).
• SEM refers to a form of online marketing that promotes websites
by increasing the visibility of the site’s URL in search engine
results, both organic and sponsored.
How People Use Search
Results
A search results list will lead off with sponsored (paid) links
The next search results will be organic – sites that do not pay,
but are based on the search engine’s model for delivering results
How Search Engines Work
Search listings are produced by search engines using
indexed data and an algorithm that determines a
listing’s relevance to the search query.
• Web crawlers (spiders or bots) are automated web
programs that gather information from sites that form
the search engine’s entries.
• Indexed data include tags and keywords taken from
site content.
On-Site Optimization
The primary on-site variables are
keywords embedded in the page’s tags,
title, URL, and content.
•
•
•
•
•

Meta tag – code imbedded in a web page
Title tag – An HTML tag that defines the title of a page
Heading tag – An HTML tag that sections and describes content
Title – The headline
URL – The website address
Off-Site Optimization
These off-site indicators include the
number of links to a website from
other sites, the credibility of those
sites, the type of site promoting the
link, and the link text (anchor text)
these sites use.
• Link – the building blocks of social
publishing. Two approaches:
1. Publish related content and links
across other sites
2. To encourage other, unaffiliated
sites to link to the brand’s content
Level 2: Social Media
Optimization
Social media optimization (SMO) employs tactics to increase the
likelihood that others will share and promote content.
SMO seeks to leverage the network effect to spread
endorsements of a brand with links to the brand’s content.
This is accomplished through on-site and off-site tactics
On-Site Tactics
Many on-site tactics can be used to encourage
endorsements and sharing. Including the title, share tools,
RSS feeds, the social media press release, microblogs, and
social news and bookmarking sites.
Title
Linkbaiting is the careful crafting of a title that markets the
content.
• Resource hook – content written with the intent to be helpful to
the target audience
• Contrary hook – refutes an accepted belief
• Humor hook – show that the content will entertain
• Giveaway hook – promises something for free
• Research hook – offers a claim about something of interest
Share Tools
Share tools are plugins that appear as
clickable icons on a
website and enable the
viewer to bookmark or
share the page with
others.
RSS Feeds
RSS feed is a tool to automatically feed new published content to
subscribers.
The Social Media Press Release
The social media press
release should have an
optimized title, good
keywords and tags, links to
the main site landing page,
RSS feed options, share
buttons, and embeddable
multimedia content that can
be shared on several
networks, in addition to the
typical press release content.
Microblogs
Microblogs share headlines (Twitter is an example)
Social News and Bookmarking
Sites
Social news communities share and promote online news.
Social bookmarking sites save your bookmarks online so they
are always available wherever you have online access.
Planning a Social News
Campaign
Choosing the communities to seed and target can be difficult.
Planning a Social News
Campaign continued
Consider this list of community characteristics when
evaluating the desirability of a community target:
• What is the community’s focus (general news, specific
topics)?
• How many active users are involved in the community
• How active are the top users on the site?
• How many comments on average are generated for each new
submission?
• How many votes are required to earn front page status on the
site?
• Are stories on the site’s front page recent? How rapid is story
turnover?
• Are there limitations for branded content in the community’s
Terms of Service?
• What have others said about the social news site?

Mkt 380 week 7

  • 1.
    MKT 380 Introduction to socialMedia Marketing Week 7
  • 2.
    Chapter Objectives • • • • • Discuss thedistribution of social media content Distinguish between the different types of social media content Explain how marketers develop and organize social media content Discuss how marketers use search engine optimization and social media optimization to meet marketing objectives Describe methods of promoting social media content
  • 3.
    The Social Publishing Zone Thesocial publishing zone includes those channels that allow people and organizations to publish content including • Blogs – websites that host regularly updated content • Microblogs – like blogs except content is limited to short bursts of text (Twitter) • Media sharing sites – websites designed for video-sharing, photosharing, audio-sharing, and document sharing Click here to read Technorati’s state of the Blogosphere
  • 4.
    Publishing Content The unitof value in a social community, akin to the dollar in our economy.
  • 5.
  • 6.
    Types of Content Contentappears in a variety of different formats such as: • Blog posts and feature articles • Microblog posts • Press releases • White papers, case studies, and ebooks • Newsletters • Videos • Webinars and presentations • Podcasts • Photos
  • 7.
    Channels of Content Distribution Blogs.Blogs have been around for more than a decade. They began as simple online logs posted in reverse chronological order, and developed into a widely used publishing venue for individual and corporate use. Media Sharing Sites. Media sharing sites enable individuals and organizations to publish content online. Media sharing sites are earned media because their environments are not directly controlled by the person or organization posting the content.
  • 8.
    Content Producers: WhatIs “Authentic?” Content can take so many forms that it’s sometimes difficult to categorize. • An editorial message is objective and unbiased; the source expresses an opinion or provides information and does not intend to carry out the agenda of an organization. • A commercial message such as an advertisement makes it clear that the intent is to persuade the reader or viewer to change an attitude or behavior
  • 9.
    Content Producers: WhatIs “Authentic?” - continued Today we are witnessing an explosion of consumer-generated content (CGM) Two types of content: • Organic content – content a person feels intrinsically motivated to prepare and share • Incentivized content – content that is encouraged by the offer of an incentive
  • 10.
    Content Producers: WhatIs “Authentic?” - continued Consumer-solicited media (CSM) – invited but non-compensated citizen advertising Sponsored conversations – paid consumer content Click here to see how bloggers work as spokesblog Counterfeit conversations – content planted by an organization that masquerades as original material an actual consumer posted
  • 11.
    Developing and Organizing MarketingContent We characterize content in terms of its originality and substance according to a value ladder. • Flagship content – authority-building content. Seminal pieces of work that shape the way people think • Pillar content – typically educational content that readers use over time, save, and share • Authority-building content – original content that positions the sponsoring entity as a authority • Filler content – information that people copy from other sources
  • 13.
    Social Publishing Strategies Thereis a twofold goal for social publishing: • To increase the exposure to the brand’s message • To use the content to drive traffic to the brand’s owned media
  • 14.
    Social Publishing Strategies Searchengine optimization (SEO) is the process of modifying content, site characteristics, and content connections to achieve improved search engine rankings. Social media optimization (SMO) is a process that makes it more likely for content on a specific social media platform to be more visible and linkable in online communities.
  • 15.
    Level 1: SocialPublishing and Search Engine Optimization SEO is the key tool used for search engine marketing (SEM). • SEM refers to a form of online marketing that promotes websites by increasing the visibility of the site’s URL in search engine results, both organic and sponsored.
  • 16.
    How People UseSearch Results A search results list will lead off with sponsored (paid) links The next search results will be organic – sites that do not pay, but are based on the search engine’s model for delivering results
  • 17.
    How Search EnginesWork Search listings are produced by search engines using indexed data and an algorithm that determines a listing’s relevance to the search query. • Web crawlers (spiders or bots) are automated web programs that gather information from sites that form the search engine’s entries. • Indexed data include tags and keywords taken from site content.
  • 18.
    On-Site Optimization The primaryon-site variables are keywords embedded in the page’s tags, title, URL, and content. • • • • • Meta tag – code imbedded in a web page Title tag – An HTML tag that defines the title of a page Heading tag – An HTML tag that sections and describes content Title – The headline URL – The website address
  • 19.
    Off-Site Optimization These off-siteindicators include the number of links to a website from other sites, the credibility of those sites, the type of site promoting the link, and the link text (anchor text) these sites use. • Link – the building blocks of social publishing. Two approaches: 1. Publish related content and links across other sites 2. To encourage other, unaffiliated sites to link to the brand’s content
  • 20.
    Level 2: SocialMedia Optimization Social media optimization (SMO) employs tactics to increase the likelihood that others will share and promote content. SMO seeks to leverage the network effect to spread endorsements of a brand with links to the brand’s content. This is accomplished through on-site and off-site tactics
  • 22.
    On-Site Tactics Many on-sitetactics can be used to encourage endorsements and sharing. Including the title, share tools, RSS feeds, the social media press release, microblogs, and social news and bookmarking sites.
  • 23.
    Title Linkbaiting is thecareful crafting of a title that markets the content. • Resource hook – content written with the intent to be helpful to the target audience • Contrary hook – refutes an accepted belief • Humor hook – show that the content will entertain • Giveaway hook – promises something for free • Research hook – offers a claim about something of interest
  • 24.
    Share Tools Share toolsare plugins that appear as clickable icons on a website and enable the viewer to bookmark or share the page with others.
  • 25.
    RSS Feeds RSS feedis a tool to automatically feed new published content to subscribers.
  • 26.
    The Social MediaPress Release The social media press release should have an optimized title, good keywords and tags, links to the main site landing page, RSS feed options, share buttons, and embeddable multimedia content that can be shared on several networks, in addition to the typical press release content.
  • 28.
  • 29.
    Social News andBookmarking Sites Social news communities share and promote online news. Social bookmarking sites save your bookmarks online so they are always available wherever you have online access.
  • 30.
    Planning a SocialNews Campaign Choosing the communities to seed and target can be difficult.
  • 31.
    Planning a SocialNews Campaign continued Consider this list of community characteristics when evaluating the desirability of a community target: • What is the community’s focus (general news, specific topics)? • How many active users are involved in the community • How active are the top users on the site? • How many comments on average are generated for each new submission? • How many votes are required to earn front page status on the site? • Are stories on the site’s front page recent? How rapid is story turnover? • Are there limitations for branded content in the community’s Terms of Service? • What have others said about the social news site?

Editor's Notes

  • #5 Content may include opinions, catchphrases, information, fashion photos, advice, art, or photos from that wild party last week. Although an externally created piece of content like a movie may be the catalyst for a community to form (such as a Twilight blog), these collectives are not just sophisticated versions of fan clubs devoted to performers or works of art.
  • #7 Content can be any of these and more. Increasingly, however, we see more content that is multilayered; it offers several applications based on a meme or a piece of factual information.
  • #8 For example, Saab maintains a corporate hub for its social media content called the Saab Newsroom, but video content is shared on its YouTube channel, photos are shared on its Flickr photostream, news is shared on its Twitter feed, and Saab iPhone apps are distributed via iTunes. User-generated content is shared on the Saab Facebook page. Reviews, covered in Chapter 8, are also a form of content that can be published using media sharing sites.
  • #9 Other traditional content providers adapt to the new media environment as they shift from delivering their messages on a printed page (or, as some new media people like to say, “dead trees”) to mobile applications. Gourmet is set to become the first mobile magazine. It closed operations late in 2009 due to declining subscriptions and ad revenues. Gourmet Live instead delivers articles to foodies on their mobile phones. But, unlike the old dead tree delivery system, this content is also social—subscribers can interact, share, and play games within the application.
  • #11 What’s more, even the seemingly independent blogger can shift from noncommercial to sponsored content. If a blogger accepts Google AdWords on his or her site so that Google places ads there, or takes freebies or payment to blog about specific topics, that content shifts from editorial to commercial. For example, Walmart established ElevenMoms, a group of independent bloggers who receive free samples and then review the products. These women post on other topics as well, but these sponsored reviews live alongside the other content in their blogs.
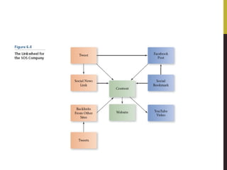
  • #14 Just as traditional media plans vary considerably in terms of complexity and sophistication, so too do social publishing strategies. Marketers must determine what content to publish and where and then develop a strategy to maximize exposure to the content through search engine rankings and social sharing. In fact, we can identify two types of optimization that an organization can use (either individually or in combination) with on-site and off-site optimization tactics. Table 6.2 summarizes these levels.
  • #16 The first level focuses on ways the brand can increase exposure to its online content and drive site traffic by publishing related components of the content across several social sites. These placements include links back to the targeted site. This cross-promotion to the branded content is accomplished with owned media and the placement of related content on media sharing sites (earned media).
  • #17 Eye-tracking studies clearly that most search engine users view only a very limited number of search results. When typical respondents look at a search page, their eyes travel across the top of the search result, return to the left of the screen, and then travel down to the last item shown on the screen without scrolling. On most screens, this means that every user will view the first three search results, but they may or may not scroll down. Search engine marketers call this space on the screen where listings are virtually guaranteed to be viewed the “golden triangle.”17 So the real value—the sweet spot—is in earning a list rank that is on the first page, and preferably one of the top three listings ranked. How can a source enhance the probability that its listing will appear near the top? For many organizations, this is (literally) the million dollar question! And that’s exactly the point of search engine optimization.
  • #19 On-site, coders try to optimize certain site characteristics (called on-site indicators) that the search bots and the engine index. In plain English this means they tinker with elements of the site to make indexing more efficient and ensure that the web crawlers will classify the site the way the developers intend. The primary on-site variables are keywords embedded in the page’s tags, title, URL, and content. Keywords tell the bot what information to gather and specify the relevant topic. The bot will collect this information for the search engine to use in indexing. The keywords explain to the search engine when to deliver your site as a search result. Consequently, choosing the right keywords is critical to ensuring a site shows up in relevant searches. Once you have selected your keywords, you will work them into the areas crawled by the bots—the site’s tags, title, URL, and body copy (or content).
  • #24 We choose a hook that increases the likelihood that the intended audience will click. Hooks are used to position the content for the target audience.
  • #25 Plug-ins are third-party applications that “plug in” to a main site to add some form of functionality. In this case, the functionality is the ability to easily share the site’s content with external sites. Many social media sites offer their own site-specific plug-in (Facebook has a Like plug-in; Delicious has a bookmarking plug-in; Twitter offers a Tweet This button, Digg has a Smart Digg button) or a site may wish to utilize a multi-share tool such as Share This or Sexy Bookmarks.
  • #27 A press release is an announcement public relations professionals issue to the news media to let the public know of company developments. For social media marketers, a release is also a key tool, but a social media press release is structured a bit differently.
  • #29 Microblog posts can be useful for reminder communications and ensuring top-of-mind awareness, but they can also provide valuable links, direct traffic, and build credibility and reputation.
  • #32 Microblog posts can be useful for reminder communications and ensuring top-of-mind awareness, but they can also provide valuable links, direct traffic, and build credibility and reputation.