Mgmt 619: Capstone Project
        Fall 2011
      Prof. Madsen




      Neeraj Dhulekar
      Chris Henshaw
        Julia Levites
         Ethan Levy
       Lissa Streegan
Table Of Contents

I. WSJ ARTICLE and EXECUTIVE SUMMARY .............................................................. 6
  I. A. WSJ Article - BofA Readies the Knife .......................................................................................................6
  I. B. Executive Summary ....................................................................................................................................9

II. EXTERNAL ANALYSIS .................................................................................................. 12
  II. A. Industry Definition ................................................................................................................................... 12
  II. B. Five Forces Analysis ................................................................................................................................ 12
     II. B.1 Five Forces Analysis-Commercial and Investment Banking ............................................................ 12
     II. B.2 Five Forces Analysis- Mortgage Banking ........................................................................................... 13
  II. C. Macro Environmental Forces Analysis, Economic Trends and Ethical Concerns .................................... 14
     II. C.1 Global/Economic ................................................................................................................................. 14
     II. C.2 Social ................................................................................................................................................... 15
     II. C.3 Technological ...................................................................................................................................... 15
     II. C.4 Governmental/Political ........................................................................................................................ 16
     II. C.5 Ethical ................................................................................................................................................. 16
     II. C.7 Demographic Trends ........................................................................................................................... 16
  II. D. Competitor Analysis .................................................................................................................................. 17
     II. D.1 Competitors ......................................................................................................................................... 17
     II. D.2 Primary Competitors ........................................................................................................................... 17
     II. D.3 Primary Competitor‟s Corporate/Business- Level Strategies .............................................................. 18
     II.D.4 Strategic Positioning - Value and Cost Drivers and VRIO Analysis ................................................... 22
     II.D.5 Value - Cost ......................................................................................................................................... 25
     II.D.6 Comparative Financial Analysis .......................................................................................................... 29
     II. D.7 Implications of Competitor Analysis .................................................................................................. 31
  II. E. Intra-Industry Analysis ............................................................................................................................. 31
     II. E.1 Stage of Industry Evolution ................................................................................................................. 31
     II. E.2 Strategic Groups Analysis ................................................................................................................... 31
     II. E.3 Other Competitive Dynamics .............................................................................................................. 33
  II. F. Threats and Opportunities ......................................................................................................................... 33
     II. F.1 Emerging Threats and Opportunities ................................................................................................... 33
     II. F.2 Threats and Opportunities Implications for Strategy ........................................................................... 33
  II. G. Summary of External Analysis ................................................................................................................. 33

III. INTERNAL ANALYSIS .................................................................................................. 34
  III.A. Business Definition and Mission............................................................................................................... 34



                                                                                                                                                                   2
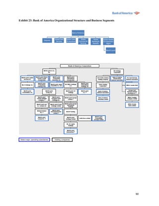
III.B. Organization Structure, Controls and Values ............................................................................................ 34
       III.B.1 Organization Structure ........................................................................................................................ 34
       III.B.2 Employee Controls, Values, and Ethics .............................................................................................. 35
   III.C. BofA – Strategic Position Definition ........................................................................................................ 35
       III.C.1 BofA - Corporate Level Strategy ........................................................................................................ 35
       III.C.2 Business Level Strategy ...................................................................................................................... 38
       III.C.3 Resources and Capability Level .......................................................................................................... 41
   III.D. Financial Analysis ..................................................................................................................................... 44
       III.D.1 Performance and Operating Ratios ..................................................................................................... 44
       III.D.2 Discounted Cash Flow Analysis ......................................................................................................... 44
       III.D.3 Scenario Analysis ............................................................................................................................... 46

IV. Analysis of the Effectiveness of the Strategy .................................................................. 48

V. Recommendations .............................................................................................................. 49
   V. A. Three Short and Long Term Strategies .................................................................................................... 49
       V. A.1 Short Term #1 - Sell Risky Assets ..................................................................................................... 49
       V. A.2 Short Term #2 - Layoffs .................................................................................................................... 49
       V. A.3 Short Term #3 - Loan Modification to 40 Years................................................................................ 50
       V. A.4 Long Term #1 - Feed the Mortgage Business Segment ..................................................................... 51
       V. A.5 Long Term #2 – FHA Loan Program................................................................................................. 52
       V. A.6 Long Term #3 - Invest in Innovation Infrastructure .......................................................................... 53
   V. B. Strategy Implementation .......................................................................................................................... 54

VI. Conclusion ......................................................................................................................... 56

VII. Appendix .......................................................................................................................... 58
   Exhibit 1: Commercial Banking & Investment Banking Industry and Ecosystem ............................................. 58
   Exhibit 2a: Commercial/Investment Banking Level 1 & 2 Analysis ................................................................. 59
   Exhibit 2b: Commercial/Investment Banking Level 3 Analysis ......................................................................... 64
   Exhibit 3a: Mortgage Banking Level 1/2 Analysis ............................................................................................. 64
   Exhibit 3b: Mortgage Banking Level 3 Analysis ................................................................................................ 69
   Exhibit 4: BofA Segments and % Revenue ........................................................................................................ 70
   Exhibit 5: Bank Holding Companies market share by Deposits, Credit Card, Consumer Loan Revenue ......... 70
   Exhibit 6: Bank Holding Companies by Fees Generated from M&A, Equity, Bonds, and Loans ..................... 71
   Exhibit 7: Rumelt‟s Corporate and Business-Level Strategy Classification ....................................................... 71
   Exhibit 8: Porter‟s Generic Strategies Matrix (Business Level Strategy) ........................................................... 71
   Exhibit 9a: JPMorgan Chase Revenue by Segment ........................................................................................... 72
   Exhibit 9c: JPMorgan Chase BCG Matrix for Investment Banking .................................................................. 72



                                                                                                                                                              3
Exhibit 10a: Citigroup Revenue by Segment ..................................................................................................... 73
Exhibit 10b: Citigroup BCG Matrix for Investment Banking ............................................................................ 73
Exhibit 11a: Wells Fargo Revenue by Segment................................................................................................. 73
Exhibit 11b: Wells Fargo BCG Matrix for Commercial Banking ..................................................................... 74
Exhibit 12a: Goldman Sachs Revenue by Segment ........................................................................................... 74
Exhibit 12b: Goldman Sachs BCG Matrix for Commercial Banking ................................................................ 74
Exhibit 13a: Morgan Stanley Revenue by Segment ........................................................................................... 75
Exhibit 13b: Morgan Stanley BCG Matrix for Commercial Banking ............................................................... 75
Exhibit 14a: BofA VRIO Analysis ..................................................................................................................... 75
Exhibit 14b: Bank of America Value Drivers ..................................................................................................... 76
Exhibit 14c: Bank of America Cost Drivers ....................................................................................................... 77
Exhibit 15a: JPMorgan Value Drivers ................................................................................................................ 78
Exhibit 15b: JPMorgan Cost Drivers .................................................................................................................. 78
Exhibit 15c: JPMorgan VRIO Analysis .............................................................................................................. 79
Exhibit 16a: Citigroup Value Drivers ................................................................................................................. 79
Exhibit 16b: Citigroup Cost Drivers ................................................................................................................... 80
Exhibit 16c: Citigroup VRIO .............................................................................................................................. 81
Exhibit 17a: Wells Fargo Value Drivers ............................................................................................................. 81
Exhibit 17b: Wells Fargo Cost Drivers ............................................................................................................... 82
Exhibit 17c: Wells Fargo VRIO.......................................................................................................................... 82
Exhibit 18a: Goldman Sachs Value Drivers ....................................................................................................... 83
Exhibit 18b: Goldman Sachs Cost Drivers ......................................................................................................... 83
Exhibit 18c: Goldman Sachs VRIO .................................................................................................................... 83
Exhibit 19a: Morgan Stanley Value Drivers ....................................................................................................... 84
Exhibit 19b: Morgan Stanley Cost Drivers ......................................................................................................... 84
Exhibit 19c: Morgan Stanley VRIO Framework ................................................................................................ 84
Exhibit 20a: Commercial Banking V – C Analysis ............................................................................................ 85
Exhibit 20b: Commercial Banking Profit Analysis ............................................................................................. 85
Exhibit 20c: Commercial Banking V-C analysis ................................................................................................ 86
Exhibit 21a: Investment Banking Customer Value Capture ............................................................................... 86
Exhibit 21b: Investment Banking V-C analysis .................................................................................................. 86
Exhibit 22a: Ratio comparable analysis for top 10 US banks and the industry for last 12 months ..................... 87
Exhibit 22b: (cont.) ............................................................................................................................................. 88
Exhibit22c: Bank of America performance (ratios) for 2008-2011 .................................................................... 89
Exhibit 23: Bank of America Organizational Structure and Business Segments ................................................ 90
Exhibit 24: Bank of America Business Segments and Aggregations.................................................................. 91
Exhibit 25a: Bank of America BCG Matrix for Commercial Banking ............................................................... 91



                                                                                                                                                              4
Exhibit 25b: Bank of America BCG Matrix for Investment Banking ................................................................. 91
   Exhibit 26: BofA Value Chain ............................................................................................................................ 92
   Exhibit 27a: Layoffs scenario methodology ....................................................................................................... 93
   Exhibit 27b: Layoffs scenario implementation ................................................................................................... 94

VIII: Financial Background Appendix ................................................................................. 95

IX: Bibliography.................................................................................................................... 108




                                                                                                                                                        5
I. WSJ ARTICLE and EXECUTIVE SUMMARY

I. A. WSJ Article - BofA Readies the Knife
BofA Readies the Knife1
Bank Plans to Cut $5 Billion in Costs by End of 2013; 30,000 Jobs to Disappear

Bank of America Corp. Chief Executive Brian Moynihan announced a $5 billion cost-pruning
plan that includes 30,000 job cuts. Pulling it off will require the Charlotte, N.C., company's
embattled boss to convince skeptical analysts and investors that he is serious about shrinking the
nation's largest bank in assets without seriously damaging employee morale.
"Brian is trying to do a balancing act,'' one BofA executive said.”Satisfying investors and not
scaring the hell out of employees-it's tough to do.''
The 51-year-old Mr. Moynihan, fighting to steady the bank and jump-start profits as concerns
deepen about its exposure to the slowing US economy and a slew of mortgage-related losses and
lawsuits, said the expense cuts would be made in consumer-related businesses by the end of
2013.
Mr. Moynihan also vowed to "get more aggressive" about lowering costs. The first phase of an
overhaul called "Project New BAC," after the company's ticker symbol, will lop off 18%, or $5
billion of the $27 billion in annual costs in consumer banking, global technology and other areas.
At a widely anticipated speech at the Barclays Capital financial conference in New York, Mr.
Moynihan said nothing about corresponding job cuts.
Later on Monday, though, Mr. Moynihan told BofA employees in an internal memo that "overall
employment levels'' would come down by 30,000 over the next few years. A separate QandA on
the company's internal website referred to the cuts as "the most difficult outcome of this work.''
The actual number of positions cut likely will be higher than 30,000. The estimate includes the
rehiring of some employees, as well as new positions that are expected to be added over time,
according to a BofA spokesman. The number also reflects positions cut through attrition or
elimination of unfilled jobs.
"This is an impact the management team does not take lightly, and we know well how difficult it
will be," Mr. Moynihan said in the memo to employees.
The BofA spokesman declined to provide the gross number of jobs being eliminated. "From an
expense standpoint, I'm not sure that's relevant," he said. "What investors care about is how are
you going to get that fixed cost down."

                                                                                                6
"Everyone's extremely worried," one BofA employee said Monday.
BofA shares rose seven cents, or 1%, to $7.05 in 4 p.m. New York Stock Exchange composite
trading. The stock is down 47% so far this year.
Paul Miller, an analyst at FBR Capital Markets, said the looming expense cuts aren't deep
enough to offset BofA's potential exposure to multiple billion-dollar lawsuits related to mortgage
woes. Many investors are worried BofA will have trouble raising enough capital to meet new
global requirements starting in 2013, though the bank has insisted it can meet them.
"This is what investing in this stock is about," Mr. Miller said. "It is not about cutting costs."
BofA began scrutinizing its sprawling operations for cuts in May and concluded the process last
week. Company officials discussed higher job-reduction targets than the number unveiled
Monday, including roughly 40,000 as recently as late August, according to people familiar with
the situation. As of June 30, BofA had 288,000 employees.
In comparison, Wells Fargo and Co. said in July it plans to cut 12% of its quarterly noninterest
costs by the end of 2012. On Monday, PNC Financial Services Group Inc. said the regional bank
will trim its expense base by 6%, or $550 million, in 2012.
PNC didn't disclose any job cuts, though its cost-savings plans include 700 ideas submitted by
employees. "We did not have a nickname for our expense program," said James E. Rohr, PNC's
chairman and chief executive. "We called it continuous improvement." PNC shares rose 3.9%, or
$1.79, to $48.17 at 4 p.m. in New York Stock Exchange composite trading.
BofA said its goal is to reduce costs as a percentage of revenue, or its efficiency ratio, to 55%. At
the end of 2010, the company's efficiency ratio was 63%, higher than at rivals J.P. Morgan
Chase and Co., Citigroup Inc. and Wells Fargo, according to SNL Financial. The industry
average is 74%. Hudson City Bancorp Inc., in Paramus, N.J., has an efficiency ratio of 30%, the
smallest among all US banks, according to SNL.
In a second phase of the belt-tightening effort at BofA, officials will try to reduce some of the
$28 billion in expenses in commercial banking, wealth management, corporate banking and
investment banking. BofA didn't specify cost-cutting or job-reduction targets, except to say they
would be lower than in consumer businesses.
Mr. Moynihan also said BofA is looking to put behind it other costs that aren't related to normal
business activities, including mortgage and litigation expenses. Such costs amounted to about
$18 billon of the company's total expenses of $73 billion for the year that ended in March.


                                                                                                     7
Project New BAC is one of several moves by Mr. Moynihan during the past month to solidify
the bank's finances and refocus its operations. Last week, he ousted two high-ranking lieutenants
and installed two others as co-chief operating officers.
BofA also sold $5 billion of preferred stock to Warren Buffett's Berkshire Hathaway Inc. and
agreed to sell half its remaining stake in a major Chinese lender. The bank is trying to sell a large
piece of its mortgage business.




                                                                                                 8
I. B. Executive Summary
Bank of America Corporation (BofA) is a bank holding and financial service corporation
headquartered in Charlotte, North Carolina. The firm offers a suite of products and services and
operates in deposits, global card services, home loans and insurance, global commercial banking,
global banking and markets, and global wealth and investment management. It employees
288,000 people who service the United States and 40 countries, is currently the second largest
bank holding company in the United States with $2.2 billion in assets, and is the fourth largest
bank in the US with $58.59 billion by market capitalization.


In 2011, BofA has been the subject of criticism and scrutiny. With reports of quarterly negative
net income and a 48% decline in stock price, BofA is currently facing a strategic challenge that is
threatening firm survival.    To deal with its high exposure to mortgage-related losses and
lawsuits, and the slow recovery of the U.S economy, BofA has been forced to make multiple
changes to its organization in order to cover soaring costs and disproportional revenues, while
also attempting to maintain customer and shareholder confidence.


Given the complexity and depths of its problems, the scope of this analysis concentrates on two
business segments where BofA can consider change while defending its strategic position in the
industry during it recovery efforts. Specifically, it focuses on commercial banking (including
retail) and investment banking, and calls attention to its mortgage-lending business because of
this segment‟s strategic importance.


Industry attractiveness is low in commercial banking, investment banking, and mortgage lending
because of moderate-high barriers to entry, high supplier power, moderate buyer power (high in
mortgage), high rivalry and low threat of substitutes. Government regulations and politics
heavily influence this industry, which is extremely interwoven in macroeconomics given the
influence, size and international reach of its major players. As threats and opportunities to the
industry exist at the macro level, key players in this mature industry compete at the corporate
level on measures of parity while existing and emerging threats fight for customer share at the
product level.




                                                                                               9
Though many firms offer financial services, the primary competitors considered to BofA in this
analysis hold the largest market capitalization in the industry and compete across similar product
lines, services, and geographies for nearly the same customer segments. Little differentiation
amongst them exists thus competitors compete for customers based primarily on customer
service and reputation. For this analysis, in commercial banking, BofA‟s primary competitors
are JPMorgan Chase, Wells Fargo and Citigroup while in investment banking they are Goldman
Sachs, Morgan Stanley and JPMorgan Chase.


BofA‟s corporate strategy over the last 5-10 years has been to broaden its product offerings
which included acquisitions of Countrywide for its consumer mortgage portfolio, and Merrill
Lynch to broaden its investment banking customer base and product portfolio. Its promise of
providing a personalized set of products across any customer segment has been a key driver of
BofA‟s positioning strategy. Yet as the financial crisis unfolded, this plan seems to have
backfired and has led it into the complex and costly mess where it stands today.


In an effort to stabilize profitability, BofA‟s recovery plan, called “Project New BAC”, proposes
aggressive cost cutting, divesture of non-core assets, and generation of new capital through
private investment, and sales of its correspondent mortgage lending platform. Its goal is to cut
$5 billion in spending, improve its revenue/cost ratio to 55%, and return the firm to pre-2009
health in the long term. In order to do so, it has announced plans to commit 30,000 in layoffs,
cut costs across the board, and sell a portion of its shares in China Construction Bank. As it is
currently its biggest issue, BofA is also contemplating the fate of its mortgage business. Rumors
of selling, bankruptcy, and a split off from the assets that it acquired from Countrywide have
built a fury of speculation as to how BofA can best clean up its mortgage predicament.


In order for BofA to regain its health and defend its strategic position, we propose three long and
short-term recommendations that can help to stabilize BofA‟s profits and salvage its mortgage
lending investment by absorbing its losses. In the short term, BofA needs to save and generate
cash, and can do so by laying-off employees and selling some of its risky and non-core assets.
To lessen the blow from its existing sub-prime mortgage troubles and purge them from its
balance sheet, BofA must also take advantage of the government‟s Federal Housing


                                                                                               10
Administration Insurance program. In the long term, BofA needs to continue to invest in
infrastructure, restructure its mortgage rates to aid its customers, and continue to feed its
mortgage division with capital from its higher performing business segments.




                                                                                         11
II. EXTERNAL ANALYSIS

II. A. Industry Definition
BofA operates in two broadly defined industries: Commercial Banking (CB) and Investment
Banking (IB). The CB industry targets mass-market consumers and small-to-mid size businesses
with traditional banking products and services, which include checking and savings accounts,
debit/credit cards, personal loans, mortgages, and certificates of deposit (CDs), among other
products. The IB industry involves creation and management of capital and assets for large
corporations, institutions, and high-net worth clients; product and services include loan
underwriting, intermediary between securities issuer and investors, facilitating of mergers and
acquisitions, and provision of brokerage services for institutional clients.2 See Exhibit 1 for a
diagram of the CB / IB industry and ecosystem in which BofA operates.

II. B. Five Forces Analysis

II. B.1 Five Forces Analysis-Commercial and Investment Banking 3 4 5
The level three industry analysis score for CB and IB is 3.84 out of 5, which represents medium-
low attractiveness (Exhibit 2a, 2b).


Threat of Rivalry: Threat of rivalry is significant in financial services and was graded as 4 out
of 5. The concentration ratio for CB is CR4 at 36%, which leaves room for competition since
none of the major players hold significant market share. For IB, distribution is different and
suggests lower competition with CR4 over 70%. The demand/supply ratio for CB and IB
suggests that the current economic crisis is still a strong influencer, which makes the entire
industry volatile.


Barriers to Entry: Barriers to entry are moderate for the industry. Capital requirements are
relatively high and create barriers for new companies to penetrate. Additionally, CB is a highly
regulated industry to protect safety of deposits and reduce bank failure rates. Among regulations
are FDIC requirements, Federal Reserve membership, and State and Federal Charter guidelines.
IB is not as heavily regulated, but more laws have recently been introduced due to the financial
crisis. From the customer side, switching costs are moderate and do not present a major expense
for the customer other than in time and inconvenience. Network effect can increase the number



                                                                                             12
of customers and significantly reduce it as the same time as the financial services industry is
heavily reliant on brand reputation. Today, consumers are also highly sensitive to fee charges.
As we saw with the threat of the $5 debit card fee6, this change could have had damaging effects
on all brands.


Supplier Power: Human resources, information technology, and customers were considered as
supplier power and were divided into consumers and institutions. Financial institutions face
significant switching costs for suppliers, which are difficult to replace with substitutes.
Customers and institutions in turn rely on banks and will not be able to survive without banking
services in the current economic ecosystem. As some corporations establish banks themselves,
they also transform into threats.


Buyer Power: Buyer Power was estimated as moderate and scored 3.64 of 5. In a modern
economy, financial institutions play a key role in everyday activities therefore making buyer
power weak. Though switching costs might not be that significant for buyers, price paid for
financial services comprises a significant part of the buyer‟s costs.


Threat of Substitutes: Community banks, credit unions and cash are considered substitutes for
CB while brokers and customers themselves are substitutes for IB. Based on this analysis, threat
of substitutes is not significant due to the extensive network of banks that offer established
services at competitive prices.


II. B.2 Five Forces Analysis- Mortgage Banking 7 8
As BofA‟s mortgage business is the cause of financial problems for the firm at the time of this
analysis, the mortgage industry was analyzed as a separate segment in order to evaluate industry
attractiveness, as it will relate to our recommendations for the firm. It scored 3.88 out of 5
(Exhibit 3a, 3b). Key factors that influenced the analysis include the current mortgage crisis,
strong competition and high influence from suppliers and buyers.


Threat of Rivalry: Threat of rivalry is high with low diversity among competitors. High exit
barriers and low demand in current economic situations force incumbents to compete and cut


                                                                                            13
costs. Large players do not control the majority of the market and none hold significant share
compared to others in the segment.
Barriers to Entry: Barriers to entry are moderate-high. Increasing government regulations and
demand for low cost operations make the industry less attractive for new entrants. At the same
time, brand loyalty and switching costs are low and have allowed for newcomers to enter.


Supplier Power: Supplier power is significant in this segment. IT, human resources and
consumers were considered as suppliers. Cost saving is very important for incumbents and
drives the importance of having technology and innovation. As for human resources, employees
with a financial BofA background can easily switch to a different employer within the financial
market space.


Buyer Power: Though buyers do not pose threat of backward integration, they hold significant
influence over product costs. Since switching costs in highly competitive environments are not
significant, this allows buyers to shop for the best deal.


Threat of Substitutes: Threat of substitutes is low since small banks can‟t compete for loan
servicing with larger players. Small players compete with CBs only for loan initiations, but sell
those loans to large banks immediately after closing the deal because they can‟t afford to service
them.

II. C. Macro Environmental Forces Analysis, Economic Trends and Ethical Concerns

II. C.1 Global/Economic
In 2008, the financial markets experienced a severe global downturn, which was immediately
triggered by the collapse of the US housing market. Several major banks went into bankruptcy,
the stocks of financial institutions were greatly devalued, and world governments had to step in
to stabilize the collapse through bank obligation assurance, fiscal and monetary policy
enhancements, and actual bank bailouts in some cases, succeeding in stemming the financial
crisis in 2009. One result of this has been extensive consolidation within CB and IB.
Analysts at the IMF predict that this decade will be the worst decade in terms of revenue growth
for the overall banking sector since the decade of great depression.9 Lack of loan growth and



                                                                                              14
margins pressure has contributed in part to this weak growth. The European financial crisis is
also causing concerns for US banks.10
US banks are still recovering from the sub-prime mortgage meltdown. The newly implemented
bank capital adequacy and liquidity reform in the form of the BASEL III 11 global regulatory
standard will ensure that there will be tighter governance on the banks over their tendency of
being “risky”.
More recently, the US national agency that oversees Freddie Mac and Fannie Mae has filed a
lawsuit against all major banks including BofA. The lawsuit accuses them of misrepresenting
the quality of mortgage securities they assembled and later sold at the further aggravating the
housing bubble.12 While it may cost millions of dollars for all of the major banks, BofA in
particular faces damage uncertainties as large as $50 billion.13

II. C.2 Social
Banks realize the importance of economic vitality in their future growth strategies. As a result,
most of the banks and financial institutions have made corporate social responsibility (CSR) a
fundamental way to do business. These institutions are increasingly helping to generate
economic and social opportunities through responsible business practices, community-
development, lending and investing, philanthropy, diversity and inclusion, volunteerism, support
of arts and culture and environmental initiatives.14
The Socially Responsible Investing (SRI) based approach incentivizes institutional investors and
larger corporations to provide social development and growth in their communities as a
consequence of their normal business activities.15 As SRI grows to be a global phenomenon,
there is an increased pressure on financial institutions to keep up their brand value of social
responsibility. More and more financial institutions are investing heavily in their CSR strategies
today to be more profitable tomorrow.

II. C.3 Technological
The financial service sector is the biggest spender on IT technology. As it spent a whopping
$500 billion thus far, the industry accounts for nearly 20% of IT spending worldwide and is
estimated to total $132 billion by 2015, representing a 24% average annual increase.16
The key to success for financial services is superior customer service. Technology makes it
possible to create an easy and convenient customer service experience. Keeping this in mind, all
of the major banks can expect significant IT spending in the near future to remain competitive.


                                                                                              15
Major spending will occur in the following key technology areas: 17 algorithm changes to
accommodate new rules, mobile banking applications for smart phones and tablets, social media
presence, green sector initiatives, and data analytics for personal and business sectors.

II. C.4 Governmental/Political
The industry is heavily regulated at the federal and state government level. These regulations are
intended to protect the public, prevent crime, and ensure the integrity of the industry. These
regulations can be argued to limit the profitability of banks in general as banks have to spend a
significant portion of their revenues adhering to these regulations.
Bigger banks are successful in exploiting the fact that government and political institutions are
their clients. This is evident from the fact that many bigger banks, including BofA, were bailed
out by government regulators after suffering humongous losses during the financial crisis.

II. C.5 Ethical
Large financial institutions have a history of involvement in ethical legal battles. Although all
major financial institutions have a formal code of ethics, gray areas exists when it comes to
certain financial judgments and decision-making. These ethical issues tend to adversely affect
investor confidence in both the short and long run. As a result, it reflects in poor financial
performances, financial crisis, and huge economic implications.
The post subprime era has seen many litigations and legal claims being made on most of the
financial institutions, including BofA. As a result, BofA shares have dropped almost 45% since
this time and continue to dive deeper today. As BofA faces a significant risk in legal costs to
date in FY011 on ethical grounds alone,18 it and others‟ unethical behavior must be addressed
immediately.

II. C.7 Demographic Trends
As seen in Table 1, the major markets of the financial services industry are made up of a variety
of products and services that serve different clients. Geographically, financial services firms are
located across the US.19 20


Other demographic information like age, income, ethnicity, gender, level of education etc., help
firms to decide on many important aspects of their business including new product development,
marketing and communications strategy and front-end technology usage.



                                                                                                16
Table 1: Demographic Trends
Customers
                    IB        Customers Served   CB        Locations Served   CB     IB
Served
Private             14%       Retail             45%       Southeast          30%    13%
Corporations        35%       Small Business               Great Lakes        18%    20%
Institutions        23%       Corporations       35%       Mid-Atlantic       14%    33%
Government          16%       Institutions                 West               12%    13%
Municipal           12%       Government         15%
                              Others             5%



II. D. Competitor Analysis

II. D.1 Competitors
The US banking industry has undergone significant change with two events changing the
traditional definition. The first was the passage of the Financial Services Modernization Act of
1999, which allowed commercial banks, investment banks, and insurance companies to merge
together into a single firm. The other was the 2008 credit crisis, in which large investment banks
and corporations were allowed to change their legal standing to become bank holding companies
in order to become eligible for liquidity and funding from the Federal Reserve.21 Given these two
developments, firms that were not traditionally defined as bank holding companies, such
investment-focused Goldman Sachs may now be considered competitors to BofA.
In addition to the increase in these large, diversified financial services companies, tens of
thousands of smaller banking institutions, which provide more focused banking services to
customers, such as smaller regional banks, credit unions, and savings institutions, among others,
also compete for customers.

II. D.2 Primary Competitors
In order to identify the primary competitors that BofA faces in the domestic US banking realm,
its key markets were defined. BofA is broken down into six business units. Each business unit
provides products and services that are primarily focused on serving either the CB or IB industry
(Exhibit 4). As the breakdown of revenue by target segment suggests, BofA dedicates the near
entirety of its resources to serving the CB and IB industries (~46% and ~41%, respectively).


Commercial Banking: While BofA has a diverse product line geared to CB customers, we will
focus on the core products of 1) deposits under management, 2) credit card loans, and 3)


                                                                                               17
consumer and industrial loans (business lending) as proxy for commercial products and services.
Exhibit 5 highlights the top 10 bank holding companies in Q2 2011. Based on a weighted
relative ranking in each product category, the top 16 competitors to BofA in the CB market are
listed in order of primacy of competition.


Investment Banking: The Financial Times classifies the fees generated from four primary
activities as representative of IB market performance: mergers and acquisitions, equity issuance,
bonds issuance, and loan underwriting. Based on an aggregation of fees from US-based activity
for the first three quarters of 2011, the top 10 IB firms are listed in Exhibit 6.
Firms considered competitors to BofA may vary depending on the given product, service, or
geographic region. However, there are certain financial services rivals that consistently compete
against BofA across product lines, services, and geographies for roughly the same customer
segments.    In order to delineate these primary competitors from the thousands of other
competitors, we listed the top firms in both CB and IB industries to determine the market leaders.
In CB, the top competitors to BofA are Citigroup (CG), JPMorgan Chase (JPMC), and Wells
Fargo (WF). These rival firms are among the top 10 competitors to BofA in deposits, credit
card, and consumer loan products. In IB, the top competitors to BofA are JPMC, Morgan
Stanley, and Goldman Sachs. Each of these three competitors has > 5% market share of the fees
generated from IB activities through Q3 2011, and/or double-digit growth rate year year-over-
year.


II. D.3 Primary Competitor’s Corporate/Business- Level Strategies
Exhibit 7 outlines the corporate and business level strategies for BofA‟s four primary
competitors in CB and IB. Exhibit 8 orients competitors on the Porter‟s generic strategies
matrix that highlights business-level strategies that drive competitive advantage.


BofA – Corporate Level Strategy: See section III.C.1.b
BofA – Commercial Banking: Business Level Strategy: See section III.C.2.a.1
BofA – Investment Banking: Business Level Strategy: See section III.C.2.a.2




                                                                                              18
JPMorgan Chase: Corporate Level Strategy
JPMC is divided into seven major segments or business units and targets its distinct financial
products and services to a particular customer segment. There is much cross selling and linkage
between products from both the selling and operational sides, which falls in line with JPMC‟s
strategy for organic growth. The linkage of activities and capabilities between CB and IB
businesses under the enterprise umbrella, and the fact that no business provides >70% of
revenue, means that the JPMC has a related constrained strategy (Exhibit 9a).


JPMorgan Chase - Commercial Banking: Business Level Strategy
JPMC‟s utilizes cost leadership to target mass market retail and business customers in CB. The
firm‟s cash back debit card, its low-fee checking account, free online banking, and ATM/Mobile
represent a low-cost business level strategy. While JPMC does try to pursue some degree of
broad differentiation through its large branch, ATM network, and customer service, its
promotional campaigns and public perceptions seem to weigh heavier on the cost leadership
quadrant.   These CB business units comprise a large market share (~13%) of the US CB
industry, but in terms of aggregate growth rates, have a negative return (-6.4%). Based on these
facts, JPMorgan commercial banking is a „cash cow‟ in the BCG matrix (Exhibit 9b).


JPMorgan Chase - Investment Banking: Business Level Strategy
JPMC‟s IB adheres to a focused differentiation business level strategy by targeting corporations,
financial institutions, and institutional investors through “deep client relationships and broad
product capabilities”.22 JPMC‟s IB business unit captured the largest share of IB fees of any
institution in the US (and world), while still retaining a high growth rate of 14%. Based on these
two measurements, its IB unit can be classified as a „star‟ in the BCG matrix (Exhibit 9c).


Citigroup: Corporate Level Strategy
The CG organization is divided into three major segments and seven business groups. CG‟s
business segments offer some unique financial products to targeted customers with a significant
amount of cross selling. In addition, there is a large degree of operational and technological
platform sharing to provide different financial products. The sharing of linkages and attributes




                                                                                              19
between businesses, as well as the fact that no business provides >70% of revenue, translates to a
related constrained corporate strategy for CG (Exhibit 10a).


Citigroup - Commercial Banking: Business Level Strategy
The stated goal of the Regional Consumer Banking unit is to target “affluent” customers in “the
top 150 international cities” and urban centers with tailored financial product and service line
offerings.23 Within this smaller segment, CG appears to utilize both a cost leadership strategy
(low-fee checking/no fee debit card) while broadly differentiating itself through factors that
include product innovation and pricing, access to distribution channels, and technology
advances. Hence, CG pursues a focused low-cost and focused differentiation business level
strategy with its CB unit. Unlike its CB competitors, Citibank‟s commercial unit logged an
impressive 13.4%24 growth, higher than the 8% growth the IB unit saw in 2010. The CG CB
segments can therefore be placed in the „star‟ quadrant on the BCG matrix (Exhibit 10b).


Wells Fargo: Corporate Level Strategy
WF is comprised of three primary operating segments. Much like CG and JPMC, WF leverages
shared knowledge, processes, capabilities, and activities across its business lines to provide
operational efficiency as well as build competitive advantages that come with organizational
integration. The fact that nearly all CB and IB products can be sold from each branch, and
frequently by the same banker across shared platforms, shows how the bank‟s business units
share links and attributes, which combined with no unit accounting for >70% of revenue, results
in a related constrained corporate strategy (Exhibit 11a).


Wells Fargo – Commercial Banking: Business Level Strategy
The acquisition of Wachovia Bank in 2008 helped to propel WF into the #2 position for CB in
the US. Much like CG and JPMC CB groups, the CB business segment of WF adheres to a
combined cost leadership and broad differentiation business level strategy. Similarly, WF also
offers a low-cost checking account with bonus interest and cash back based on spending
behavior and additional accounts opened (e.g. credit card), though it does not match the discount
levels of JPMC. Instead, WF‟s broad differentiation focuses on “wallet share” – or promoting
the convenience of having all financial accounts with the Bank, including single point of


                                                                                              20
servicing as well as easy integration of accounts on platforms such as online or mobile banking.
WF‟s Community Banking segments command more than 10% of the CB market, making it the
fourth largest. It falls in line with most rivals, however, its negative YOY growth rate from 2009
to 2010 (-5.2%)25 qualifies it as a „cash cow‟ in the BCG matrix (Exhibit 11b).
Goldman Sachs - Corporate Level Strategy
Goldman Sachs reports its operating activities in four business segments that fall under the aegis
of IB. As nearly the entirety of Goldman Sachs revenue can be attributable to IB activities,
Goldman‟s corporate level strategy can be classified as dominant business (Exhibit 12a).


Goldman Sachs - Business Level Strategy
In the IB industry, Goldman Sachs targets very capital-heavy customers that include, according
to its 2010 annual report, “corporations, financial institutions, governments and high-new-worth
individuals.”26 Goldman‟s ascension from the #3 to #1 in merger and acquisition advisory and
#8 to #2 in the capital markets, attest to Goldman‟s ability to differentiate its services from other
IBs through a reputation for diligence and a successful track record. 27 Goldman pursues a
focused differentiation business level strategy exemplified from its commanding 5.0% market
share of fees generated from IB in the US. However, its relatively low 4% growth rate in fees
generated from 2009 to 2010 is much lower than many of its top rivals, classifying the entire
Goldman firm as a „cash cow‟ according to the BCG matrix (Exhibit 12b).


Morgan Stanley: Corporate Level Strategy
Morgan Stanley reports its operating activities in three business segments of which all can be
considered as part of IB. As all three business segments are focused on IB products and services
(albeit to different customer segments), Morgan Stanley can be classified as having a dominant
business corporate strategy as IB accounts for >70% of the firm‟s revenue (Exhibit 13a).


Morgan Stanley - Investment Banking: Business Level Strategy
Across its three business units, Morgan Stanley‟s business-level strategy can be classified as
focused differentiation. While the Global Wealth Management Group targets more mass-market
individual investors and small-to-medium sized businesses (primarily through the Smith Barney
Holdings subsidiary), the Institutional Securities and Asset Management units provide high-


                                                                                                 21
quality services to large corporations and institutions as well as high net worth clients 28. Morgan
Stanley‟s 5.3% market share of IB fees, as well as its industry-leading growth rate of 19%,
places the IB in the „star‟ quadrant of the BCG matrix (Exhibit 13b).

II.D.4 Strategic Positioning - Value and Cost Drivers and VRIO Analysis
In order to assess the strategic positioning of BofA and its primary competitors in CB and IB, an
analysis of their value drivers and cost drivers must be conducted, in addition to the review of
organizational resources and capabilities within the VRIO framework.


Analysis of BofA‟s value chain, value drivers, and cost drivers (Exhibit 14b-c) reveal that the
focal firm has a host of sustained competitive advantages (SCAs) in internal resources and
capabilities, which in turn feed the value (and cost) drivers that highlight the firm‟s strategic
position. BofA only reaches parity with the industry in terms of its IT offerings and access
convenience factor, while finding itself at a disadvantage in terms of risk management,
government relations (political savvy), and customer service. While a number of its value (and
cost) drivers may not be rare or hard to imitate, that does not prevent BofA from leveraging these
assets into its positioning strategy. A more detailed analysis for BofA is covered in Section III.
D.3, p.17.


JPMorgan Chase - Strategic Positioning
In reviewing JPMC‟s value and cost drivers (Exhibit 15a-b) we can see that it has adopted a mix
of cost leadership and broad differentiation strategy within its CB units, while targeting a
focused differentiation strategy in IB. The CB focus helps build the „easy one-stop shop‟
competitive advantage, which is further emphasized by integrating access to products in an easy,
usable manner. In addition to this broad differentiation advantage, JPMC provides cost
leadership positioning through credit cards that offer high levels of cash back, low interest and
high points for consumers and businesses. This array of credit cards to match benefits to
customer behavior shows how JPMC uses customization to build its competitive position.
Similar to its CB arm, its IB segment uses its diverse product offering to differentiate itself as an
institution that caters to all needs. In addition, its large internal capital base allows it to provide
larger loans to customers while bringing down its cost of capital.




                                                                                                   22
The VRIO analysis for JPMC (Exhibit 15c) shows that it has SCAs in its broad product line and
ability to cross-sell, its relatively lower cost of capital (due to large internal asset base), its ability
to create innovative products that match to customer benefit preferences and/or behavior, and its
extensive leveraging of technology (multiple access and management platforms) in a usable
fashion.


Citigroup – Strategic Positioning
Much like its CB competitors, CG‟s value chain, value and cost drivers point to a positioning
strategy of broad differentiation with some „me-too‟ cost leadership (Exhibit 16a-b). Value
drivers include a broad line of CB products to meet customer needs as well as a unified
technology platform across products and digital channels to facilitate access and usability. A
stronger focus on providing products in emerging markets (e.g. China, S.E. Asia) has proven
lucrative, as growth in the Western CB markets has atrophied.


CG‟s VRIO analysis (Exhibit 16c) shows that its widespread international presence is a
sustained competitive advantage for the firm. With a footprint that includes banking products
and services in 160 countries through 16,000 offices worldwide29 and investments in large banks
such as KorAm Bank (S. Korea), Bank of Overseas Chinese, and Banamex (Mexico) 30, CG can
leverage its organization know-how of financial product delivery across worldwide economies of
scale. However, the diversified product line and integrated systems platform themselves only
provide CG with parity as compared to equally capable competitors.


Wells Fargo – Strategic Positioning
WF‟s value and cost drivers (Exhibit 17a-b) indicate that its Wholesale and Community banking
business units employ a broad differentiation strategy, though some elements of cost leadership
are present. WF‟s competitive position derives partially from its strong corporate reputation,
with the WF brand placing #13 globally31 and ranking the highest in Forrester‟s 2010 Customer
Advocacy rankings among large CB competitors.32 This strong reputation dovetails with other
capabilities that provide WF a SCA according to the VRIO framework (Exhibit 17c). SCAs
include a very loyal customer base as well as a high cross-sell ratio (6.02 products per
household).33 The broad and diversified product line is the value driver that enables this cross-


                                                                                                      23
selling capability, and as WF‟s value chain shows, is a pervasive organizational value that is
leveraged across the entire firm. WF‟s conservative approach to real estate lending was an
outcome of its strong risk management processes, a capability that provides a temporary
competitive advantage. The firm also leverages technology to deliver its products and services,
though this only provides parity with other large CB competitors.


Goldman Sachs – Strategic Positioning
The analysis of Goldman Sachs‟ value and cost drivers shows that the firm positions itself with a
focused differentiation strategy (Exhibit 18a-b). Like its rival investment houses, Goldman
focuses on large corporations, institutions, and sovereign government customers with its
financial services products. However, it positions itself as a more experienced and investment-
client-focused firm that has consistently focused on IB products. Goldman leverages these value
drivers to differentiate itself from newly-formed CB/IB financial supermarkets that don‟t have
established histories as combined companies with split allegiances.


Goldman‟s VRIO (Exhibit 18c) shows that its SCAs emerge from superior M&A capabilities, a
strong reputation, an enviable company culture, extensive political connections, and a history of
financial product innovation. In addition, Goldman‟s innovation with financial products such as
block trades and financial derivatives34 has provided differentiation and sustained competitive
advantage.


Morgan Stanley – Strategic Positioning
Morgan Stanley‟s analysis reveals a focused differentiation strategy within the IB industry, as it
has shed nearly all of its retail businesses to focus on its wealthiest clients and institutions.35
Morgan Stanley value drivers (Exhibit 19a) include having the largest brokerage force in the
industry with 18,50036, as well as a lion‟s share of the top-performing financial advisors (by
assets) as ranked by Barron‟s magazine. 37 A significant input cost driver (Exhibit 19b) for
Morgan Stanley is its reliance on short-term borrowing for capital, as compared with competitors
who have a larger internal asset bases due to deposits from their CB operations.38 In addition,
expenses in its Asset Management business are cost drivers, with CEO James Gorman focusing
on increasing margins from the current 9% to 20% through cost cutting and job cuts.39


                                                                                               24
In the context of the VRIO framework (Exhibit 19c), Morgan Stanley provides a SCA in the
depth and quality of its brokerage analyst capabilities, though its IB focus and technological
resources only provide it with parity against rivals.

II.D.5 Value - Cost
There are two primary considerations that make an analysis of customer willingness to pay/value
creation in the CB and IB industries very difficult to assess. The first is that each industry
contains hundreds of financial products that provide varying degrees of value. The second is that
the differences in customer willingness to pay across primary BofA competitors, particularly in
CB, are difficult to assess quantitatively.


Commercial Banking Value – Cost Methodology
Deposits (checking accounts), credit cards, and business loans were used as a proxy for all CB
products. Based on an average monthly checking account fee of $20 (Exhibit 20a) and an
average US salary of $41,673 in 201040, the total percentage of salary paid by consumers to
maintain a checking account (not including other fees such as overdraft) is approximately 0.58%.
This compares with an average of 2.5% fee paid to cash a check through a check-cashing only
service.41 In addition to interest rate benefits, there is value created in the convenience of more-
widespread ATMs, as well as the decreased risk of not needing to carry an entire paycheck in
cash in one‟s pocket.


In regards to credit cards, customers pay an average of approximately 16% interest annually on
standard bank-issued credit cards (Exhibit 20a). This stands in stark contrast to usurious rates
of interest on one of the next „best‟ non-bank options – payday loans – which can range from
212% for a one-month loan to 911% for a one-week loan.42
For small or mid-size businesses, loans can range from a 3-4% spread over prime for an SBA
loan (Exhibit 20a) to the mid-teens spread over prime for standard business loans, which equates
to a range of 6.25% to approximately 20%. However, this compares to the 30% or more that
non-bank “Merchant Cash Advance” providers charge business for varying sizes of cash
advances (from $5,000 to over $1M).43




                                                                                                25
While certain non-bank services may be used more than others as substitutes for banking
services based on convenience and fees, we will determine the general willingness to pay for CB
services as an average of these three non-bank offering fee rates (2.5%, ~212%, 30%) – an
equivalent of 81.5%.


Based on an analysis of CB profit margins for the four primary competitors, we find that the
average profit margin is approximately 48% for 2010 (Exhibit 20b).           According to these
calculations, the value captured by CB customers is approximately 33.5% above the price
charged by banks.


Given the relatively similar price and fee structure for the three CB proxy products across the
four competitors and the difficulty in quantifying the value of different value drivers (e.g. good
online customer experience vs. a bad experience), we will need to use a measurement of market
share as a proxy for the overall attractiveness and value of one CB‟s offerings over others.
According to Exhibit 5, BofA has a combined market share of 43% across the three proxy CB
products.


As BofA is the CB market leader in aggregate across these products, we will assume its
customers capture the full 33.5% willingness to pay over price. For other competitors with lesser
aggregate market shares, their percentage share will be divided over 43% and multiplied by the
33.5% willingness to pay. See Exhibit 20c for CB competitor V-C. The methodology outlined
in Exhibit 20a-b was applied to all.


JPMorgan Chase: Commercial Banking Value – Cost
JPMC value drivers such as broad product offering („one stop shop‟), widespread physical and
virtual product access channels, and customized product offerings – e.g. credit card reward
programs to match customer behavior – all align with its customers‟ willingness to pay and
customer surplus/value capture.


JPMC has an aggregate market share of 36.1% across CB products, as outlined in (Exhibit 5).
Dividing this market share by 43% (the aggregate market share for leader BofA) and multiplying


                                                                                              26
by the 33.5% willingness to pay, we can see that JPMC buyer surplus is approximately 28.1% -
as shown in Exhibit 20c. As such, the JPMC CB aggregate operating cost is $25.86 billion, the
aggregate firm surplus is $29 billion, and the aggregate buyer surplus is $7.3 billion.


Citigroup: Commercial Banking Value – Cost
CG value drivers such as broad product offering, „me-too‟ product integration and (particularly)
its international presence and delivery know-how all inform its customers‟ willingness to pay.
It was determined that CG has an aggregate market share of 39.5% across CB products, as
outlined in Exhibit 5. Dividing this market share by 43% (the aggregate market share for leader
BofA) and multiplying by the 33.5% willingness to pay, we can see that CG buyer surplus is
approximately 30.8% as shown in Exhibit 20c. As such, the CG CB aggregate operating cost is
$24.5 billion, the aggregate firm surplus is $23.8 billion, and the aggregate buyer surplus is $7.5
billion.


Wells Fargo: Commercial Banking Value
WF value drivers such as its high brand reputation, loyal customer base due to high degree of
cross-sell (~6 products per household), and its innovative technological offerings all inform its
customers‟ willingness to pay.


It was determined that WF has an aggregate market share of 24.4% in CB products, as outlined
in Exhibit 5. Dividing this market share by 43% (the aggregate market share for leader BofA)
and multiplying by the 33.5% willingness to pay, we can see that WF buyer surplus is
approximately 19.0% as shown in Exhibit 20c. As such, the WF CB aggregate operating cost is
$41.3 billion, the aggregate firm surplus is $35.6 billion, and the aggregate buyer surplus is $7.9
billion.


Investment Banking Value – Cost Methodology
The customer value derived from IB services is more difficult to quantify, as perceived customer
value rests more on intangible factors such as experience, specialization, innovation, and
reputation than on quantitative factors. In addition, the lack of good substitutes or alternatives to
IB services makes willingness to pay more difficult to measures.


                                                                                                 27
While exact customer value capture measures may be difficult to derive and precise willingness
to pay measurements elusive due to no clear „second-best‟ option, a relative scale of value
capture can be formed by measuring three key factors 44: industry experience, experience with
large transaction size, and strong relationship management skills.


In regards to industry experience and large transaction (deal) size analysis, we will use a
combination of Q3 2009 and Q3 2010 M&A deal data as measure of relative performance. In
terms of strong relationship management, the number of financial advisors each bank has on the
Barron‟s „Top 100‟ Financial Advisors list for 2011 was used as a proxy. This attests to an
organization‟s ability to hire and/or train good relationship managers.45      See Exhibit 21a for
methodology.


While BofA placed 2nd in customer relationships, its smaller number and value of M&A deals
between 2009 and 2010 placed it in „tier 2‟while Morgan Stanley lies in „tier 1‟. Per Exhibit
21b, BofA‟s cost for IB services was approximately $31.6 billion while the firm surplus was
$13.5 billion.


JPMorgan Chase: Investment Banking Value – Cost
JPMC‟s broad investment product offering as well as its large internal asset base from
Commercial Banking deposits are key value drivers to the IB‟s total economic contribution.
Based on JPMC‟s middle-of-the-road M&A deal size and deal volume, and the
underrepresentation in the list of top 100 financial advisors (Exhibit 21a), JPMC was ranked a
„tier 2‟ for IB buyer surplus creation. In line with Exhibit 21b, JPMC‟s cost for IB services was
approximately $35.3 billion and firm surplus was more than $14.5 billion.


Goldman Sachs: Value – Cost Framework
Goldman Sachs‟ long-term industry experience, history of (derivative) product innovation, and
stellar reputation are key value drivers that contribute to the firm‟s total economic contribution.
Based on Goldman‟s relatively high M&A deal size, somewhat variable deal volume, and
absence from Barron‟s 2011 list of top 100 financial advisors (Exhibit 21a), Goldman was


                                                                                                 28
ranked a „tier 2‟ for IB buyer surplus creation. In line with Exhibit 21b, Goldman‟s cost for IB
services was approximately $25.2 billion and firm surplus was nearly $14 billion.

Morgan Stanley: Value – Cost Framework
Morgan Stanley‟s largest-in-industry brokerage force (18,500), impressive representation on
Barron‟s 2011 list of top 100 financial advisors (37 of top 100) (Exhibit 21a), and its industry
accolades that include best Equity Bank and best M&A Bank46 are important value drivers that
contribute to its value creation and firm/buyer surplus.


Morgan Stanley was ranked the only „tier 1‟ IB for buyer surplus imparting it incrementally
higher buyer value creation than its competitors. In line with Exhibit 21b, Morgan Stanley‟s cost
for IB services was approximately $24 billion and firm surplus was $7.8 billion.


II.D.6 Comparative Financial Analysis
In 2011, BofA has consistently been reporting quarterly net losses resulting in poor profitability
ratios. The legacy mortgage costs incurred due to its acquisition of Countrywide Financial
Company in 2009 has been a major contributor to this performance. In fact, the net losses
                                                                            47
resulting from the mortgage-lending segment were close to $10 billion            alone by the third
quarter in 2011. Despite this, a closer look at the capital ratios for BofA indicates that the
company is still fundamentally strong with the four of the six business segments including
investment banking posting healthy profits. In the short term, the BofA management team will
face a tough challenge of successfully resolving its mortgage crisis while maintaining the
fundamental health of the company and making it profitable for shareholders.


A detailed ratio performance analysis was done in Exhibit 22a-c. The interest coverage ratio in
terms of EBIT and EBITDA of 2.6 ~2.7 is nearly 45% lower than the industry average. This is a
clear indication that BofA is struggling to generate enough operating cash to meet its interest
expense liabilities as compared to the industry. Over the last 4 years, the financial crisis and
certain bad investments by BofA, e.g. the acquisition of Countrywide, have resulted in this ratio
being even lower.




                                                                                               29
The debt to capital ratio is consistent across all banks and the industry as a whole. This makes
sense given the fact that the interest income for BofA is also nearly 50%. This is an indication of
very high similarity in the capital structure of the banks.
Traditionally, as a rule of thumb, firms strive to achieve a ratio of 1.5 on their return on assets.
However, BofA happens to be the only bank to have a negative ROA. The industry average is
1.3%. The nearly $8 billion net losses resulting from the mortgage segment of BofA in 2010 is
responsible for pulling this ratio lower. The profitability of BofA in its entirety depends on a
successful resolution of the risky mortgages it acquired with the acquisition of Countrywide. A
negative ROA over a period of time often indicates that the business segment or the company as
a whole needs to file for bankruptcy as it is no longer able to generate income on its assets for its
shareholders.


Using similar reasoning, the return on equity of -0.78% is also lower than the industry average of
nearly 13%. This will prove highly detrimental for BofA in attracting potential investors in the
near future. The notable exception is Berkshire Hathaway, which is investing $5 billion in BofA.
BofA has a superior management at the top of its hierarchy which has the capability to steer
BofA clear of the recent mortgage crisis since the acquisition of Countrywide Financial
Corporation. As a result, BofA continues to remain one of the premier banks in the US even
though the ROA and the ROE ratios suggest otherwise.


An investor may be misguided by the Price to Book ratio of 0.25 for BofA. However, in the case
of BofA, it is more indicative of poor firm performance resulting in a low number when
compared to 0.71 for the industry. Like the other profitability ratios, a low number for Price to
Book can be attributed to BofA consistently posting losses in every quarter in 2011.


A lower Price/Earnings ratio of 5.27 for BofA as compared to that of 8.21 for the industry
indicates investor‟s hesitance in investing in BofA. They are willing to pay much less per dollar
in earnings as compared to its top ten competitors. This ratio could be argued to have been lower
than the current level. However, the current level indicates that the investors still believe that the
strength upper management has the capabilities to turn the company around to pre-2009 levels of
profitability.


                                                                                                  30
II. D.7 Implications of Competitor Analysis
Our competitive analysis demonstrates that the industry continues to operate in a maturity phase
and confirms this trend on account of its propensity for mass consolidation and little product and
services differentiation. Industry players are in parity with each other and offer similar products
and services, IT platforms, extensive global presence and over 100 years of experience. Due to
the financial crisis, banks are cutting costs and layoffs are happening at the majority of key firms.
Primary competitors have smaller amount of debt comparing to BofA and lower cost to revenue
ratios. In order to stay competitive, BofA has to reduce outstanding debts and significantly cut its
costs.

II. E. Intra-Industry Analysis

II. E.1 Stage of Industry Evolution
Though the recent financial crisis put the industry into a stage of temporary shakeout, financial
services remains mature in its life cycle. Because the industry has undergone dramatic
consolidation and product offerings and services are commoditized, superior customer service
and convenience in this industry can leverage significant economic benefits. While attempts to
regain reputation are ongoing, financial institutions have been forced to innovate on attributes
that are important to their customers. Quality, ease of use, convenient delivery channels and
flawless execution are among the strongest drivers.48

II. E.2 Strategic Groups Analysis
On account of their high percentage of firm revenue, emphasis on customer service, quality, and
wide breath of product offerings, CB and IB are considered to be strategic areas where a firm can
differentiate from its competitors.


Threats and Opportunities Overview
Both strategic groups face a number of threats and opportunities from competition within the
industry and through external forces. Today, threats to CB and IB come from lack of customer
demand, slow recovery of economic conditions, and tightened government regulations. Future
opportunities lie in development of delivery channels thus firms will have to maintain a
geographic and virtual balance between branch and ATM locations, online presence, and mobile
applications in order to maintain customer expectations.49



                                                                                                 31
Threats
Today, customers remain sensitive to big bank changes. IBs are seen as the root cause of the
financial crisis and CBs are undergoing turbulent times because of government policies like the
Opt-In Regulation50 and the Dodd-Frank Act51, which have shaken firm revenue streams and
consequently garnered reaction in the form of fee hikes. But threats to these strategic groups
have not stopped with government regulations and consumers. For CBs, regional banks, credit
unions, and thrifts, which are not affected by the revenue threats that Dodd-Frank poses for big
banks, have made rapid shifts in their marketing strategies to target potential “switchers” in order
to gain big bank patronage. Service offerings like “switch kits” and pay back incentives are
tactical moves, which have made some recent traction.52 For IBs, online investment and asset
management options are also gaining strength.


Opportunities
As consumers are looking for convenience, ease of use, and access to a wide breathe of products
and services, future opportunities lie in development of delivery channels. As basic banking
transactions in branch locations are projected to increase by 3% from 2010 to 201553, advisory
and investment services, relationship management, applying for complex products like
mortgages and loans, and general problem solving use is expected to rise.54 Online and mobile
application development across commercial and investment banking will also be key.
Improvements in online customer service, ease of bill pay and transactional use will not only
appease customer demand, but will provide a focused, cross-marketing opportunity to target sell
other products to consumers in an optimized platform.


Mobility Barriers
Mobility barriers are not an issue in this industry. Since financial institutions offer the same
products and services and have an existing customer base, the opportunity to cross-sell makes
switching the balance of their business from one strategic group to another easy.


Evaluation of BofA’s Competitive Position
Speculation can be made that changes to BofA‟s competitive position prior and after
implementing cost cutting changes will be slight because of its massive size and dominating


                                                                                                32
presence in the industry. As it stands, at the business level in CB, BofA services the mass
market and is broadly differentiated with a uniqueness perceived by its customer. In IB, BofA
services the narrow market and is focus differentiated with a uniqueness perceived by customer.
As Phase I of the Project New BAC rolls out, it can be assumed that this will have a negative
impact on its customer service and perhaps narrow its offerings. At most, BofA will shift
slightly down and left from its position in Exhibit 8.

II. E.3 Other Competitive Dynamics
Other competitive dynamics that must be considered as threatening is the emergence of CB is the
popularity of online-only banks such as PayPal, ING Direct and Smarty Pig. These firms are
particularly dangerous to retail channels where customers make up 45% of revenue. 55 These
platforms, which provide basic retail services, have little overhead, and relatively low barriers to
entry, are gaining steam amongst frustrated consumers who are looking for an alternative.

II. F. Threats and Opportunities

II. F.1 Emerging Threats and Opportunities
Emerging threats and opportunities are discussed in Sections II. B-D, p.12 and F2, p.33.


II. F.2 Threats and Opportunities Implications for Strategy
Given that CB and IB are heavily regulated by government regulations, economic conditions,
and are at the mercy of customer demand, CB and IB must continue to work on developing their
delivery channels to cater to the customer. Since quality, ease of use, convenient delivery
channels, and flawless execution are among the strongest drivers, strategy must continue to be
built around these assets in order to remain competitive.


II. G. Summary of External Analysis
The financial services industry has experienced turbulent times since the financial crisis. As
government regulations and policies continue to have a major impact on industry operations and
guidelines, firms continue to struggle in order to meet regulatory, consumer and shareholder
expectations while also remaining profitable.


On account of the size and complexity of key players, the scope of this analysis considers CB
and IB business segments, as they are considered strategic groups on account of their importance

                                                                                                33
to customers and share of firm revenue generation. Firms compete in these segments depending
on the given product, service, or geographic region for roughly the same customer segments and
share parity on most levels, though they have a few unique value drivers. As a result, most firms
share similar results across financial performance ratios, customer service polls, and in operating
practices.

III. INTERNAL ANALYSIS
III.A. Business Definition and Mission
BofA is a multinational banking and financial service corporation that provides investment
banking, wealth management and other services.56 It is currently the second largest bank holding
company in the United States by assets ($2.2B), 57 and is the fourth largest bank in the US
by market capitalization ($58.59B).58


Its purpose is “to make opportunity possible for our customers and clients at every stage of their
financial lives”. 59 BofA‟s objectives are to serve its three customer groups, offer all of its
capabilities in the US and its investment capabilities worldwide, provide products and services
on an integrated basis to meet customer and client needs, and create long-term relationships that
grow over time while providing value to customers.60 According to its 2010 Annual Report,
BofA aims to maintain its strategy by “staying customer focused, maintaining a fortress balance
sheet, pursuing operational excellence, delivering on its shareholder return model, cleaning up
legacy issues, and being the best place for people to work”.61

III.B. Organization Structure, Controls and Values

III.B.1 Organization Structure
Headquartered in Charlotte, North Carolina, BofA currently operates regionally throughout the
US and in 40 countries.62 BofA‟s organizational structure is broken into two main subsidiaries;
Merrill Lynch & Co. Inc. and NB Holdings Corporation (Exhibit 23). Major operating
subsidiaries of Merrill Lynch include commodities, capital services, government securities, and
international. NB Holdings includes global card services, commercial and retail banking.63




                                                                                               34
III.B.2 Employee Controls, Values, and Ethics
While appraisal methods differ across lines of business, the firm monitors employee performance
through annual 360 Performance Reviews. BofA also trains personnel annually on its Code of
Ethics. Included in the document are its core values to: “deliver for our customers, clients and
shareholders, trust in our team, embrace the power of our people, act responsibly, and promote
opportunity”.64 As stated in the BofA 2010 Annual Report, “… [W]e has developed employee
incentive, reward and recognition programs that align with our customer experience goals.”65


Though BofA has received criticism in the media since the financial crisis, overall it can be
assumed, because of the current awards and accolades that it has received, that the company is
well aligned with the core values that it puts forth. Honors such as, World’s Most Admired
Companies, Top 50 Companies for Diversity, and Top 200 of the Global 2000, demonstrates that
BofA supports its people and fosters a safe, ethical environment in which to work.66


III.C. BofA – Strategic Position Definition

III.C.1 BofA - Corporate Level Strategy

Business Portfolio
BofA‟s business portfolio under CB includes Deposits, Global Card Services, Home Loans and
Insurance, and Global Commercial Banking. The CB scope of product offerings includes a
portfolio targeted to mass-market consumers and small-to-mid size businesses:
   1. The Deposits group offers products and services that represent traditional retail banking
       offerings; these include checking, savings, money market accounts, and CDs and IRAs.
   2. Global Card Services is a leading credit card issuer in the US and provides consumer
       and business cards, consumer lending, and international credit/debit cards.
   3. Home Loans and Insurance provides consumer real-estate products, including first-lien
       home mortgages, home equity loans and lines of credit, and insurance-related products
       Global Commercial Banking offers customer lending-related products, working capital
       management, commercial loans, and asset-based lending.
BofA IB provides a portfolio geared towards large corporations, institutions, and high-net-worth
individuals:



                                                                                               35
1. The Global Banking and Markets group caters to the financial needs of institutional clients.
2. The Global Wealth and Investment Management unit provides investment and other
   banking services to affluent individuals and institutions.67


Corporate Strategy
In the context of Rumelt‟s framework, it is clear that BofA employs a related constrained
corporate strategy. BofA competes in the CB and IB markets within the financial services
industry; however, neither aggregation of business units comprises greater than 70% of BofA
revenues, with CB garnering 54% and IB representing 41%.68 (Exhibit 24).


BofA has shares linkages and attributes between the CB and IB business units. This sharing is
evident in BofA‟s focus on an integrated customer experience across products and services,
customer segments, and generally through its servicing channels. Integration extends to its
operations, where shared technological platforms, training that promotes cross-selling, and
operational efficiencies across management attest to the cross-functional nature of the firm.


This high integration and linkage between business units was prevalent before the large-scale
cost-cutting measures, and will continue after these measures have been implemented. Project
New BAC will not affect BofA‟s core businesses and need for broad integrated product suites
and customer service support.     In fact, even tighter integration of operations and business
linkages will likely be needed to drive the operational efficiencies that will allow cost-cutting
savings to be realized with minimal impact to the customer experience.


Recent Merger / Acquisition / Divestment Activity
BofA has made significant acquisitions with MBNA (2005), Countrywide Financial (2007), and
Merrill Lynch (2008) in the past six years.


In line with the ally vs. acquire framework outlined by Dyer, Kale, and Singh69, the acquisition
of MBNA70 made sense from BofA‟s strategic business perspective. The reciprocal synergies
and redundant resources between the two firms (BofA also had a credit card division) point
clearly towards acquisition, as does the high level of competition for resources (credit card


                                                                                                36
users). In addition, the medium-to-low degree of market uncertainty – consumers were
continuing to use their credit cards more extensively – also directs BofA to an acquisition
strategy.      BofA was able to leverage the customer base resources from MBNA to pursue
economies of scale (operations efficiency) and economies of scope (increase affinity credit card
offerings). In addition, applying Michael Porter‟s Diversification framework shows that both the
attractiveness test and better-off test were satisfied as both high credit card industry profits and a
stronger competitive advantage in the credit card market could bring continual value to BofA
over the long term.71


The Countrywide acquisition initially appeared to offer many benefits. The reciprocal synergies
and redundant resources borne of both companies originating in consumer mortgages, as well as
the medium-to-low degree of market certainty for mortgages at the time of all point to a strategy
of acquiring or merging. While it could be argued that the soft resources of Countrywide (e.g.
workforce) may be partially lost in merging the two companies, synergy did exist in the hard
resources of back office technological synergies. In addition, the acquisition would allow BofA
to leverage Countrywide‟s capabilities in mortgage servicing to its own captive mortgage
portfolio.72


Finally, BofA‟s 2008 acquisition of the Merrill Lynch brokerage was a unique situation where
the US government may have nudged BofA to acquire Merrill Lynch on the same day that
Lehman Brothers collapsed into bankruptcy to help it avoid the same fate.73 Synergies did exist
between the two firms, as BofA would be able to offer Merrill‟s retail brokerage services to its
own customers as well as fill out BofA‟s investment banking and asset management services,
which were relatively weak as compared to Merrill‟s offerings.74 Aside from leveraging these
resources and capabilities that Merrill brought to BofA, the large extent of redundant resources
(primarily employees and technological infrastructure) also pointed towards an acquisition
strategy, with operational efficiencies manifested through cost-cutting measures such as
layoffs. 75 The Porter framework for diversification value-add was also satisfied through the
better-off test, with Merrill Lynch integration bringing a competitive advantage to BofA‟s CB. 76
This advantage was evident on the customer side through increased product and service offering,
as well as internally through cost-lowering by sharing of activities in the value chain.


                                                                                                  37
Recent Alliances / Partnership / Joint Venture Activity
Its membership in the Global ATM Alliance beginning in 200277, as well as a joint venture with
First Data Corp. in 2009 to build a „next generation‟ payments company are two of BofA‟s more
recent partnerships.78


The Global ATM Alliance, formed with other international banks, allows for customers of
member banks to use debit cards at member banks‟ ATMs internationally without operator fees
or international ATM fees (aside from currency conversion). 79           According to Walker‟s
partnership motivations, the advantages of the ATM alliance structure are that BofA can provide
expanded market access for customers to international ATMs while also avoiding the fixed entry
costs of establishing its own international ATM network (cost reduction). 80


In 2009, BofA created a joint venture with First Data Corp called, “BofA Merchant Services”, to
provide “next generation” payment solutions to businesses.        The suite of products offered
includes credit and debit cards, as well as e-commerce payments and mobile commerce
technology solutions.81 In the context of the Walker partnership framework, BofA‟s motivation
stems from technology transfer and development provided by First Data Corp.82 This technology
positioning strategy by BofA includes an investment of significant financial and technical
resources, which will allow existing BofA merchants to benefit from the payment technology
offered by First Data.83

III.C.2 Business Level Strategy
Business Level Strategy - Commercial Banking
The four business units that comprise BofA CB employ a mix of cost-leadership and broad
differentiation business-level strategies in its operations and targets consumers and small-to-mid
size business. This focus is evidenced by the fact that BofA serves nearly 57 million consumers
in the US with its Deposit products and 12% with US small businesses.84 In addition, BofA is #2
in credit card issuance in the US as well as the #1 provider of commercial and industrial loans to
small and mid-size business.85 BofA serves these markets through multiple channels including
physical bank branches, virtual phone and web/mobile interfaces, and through third-party
services (e.g. mortgage servicing).



                                                                                              38
The cost-leadership element of the CB business-level strategy is evident in the product pricing
structure for the CB product suite (Exhibit 5). Among its primary competitors, BofA has the
lowest average monthly fee for checking accounts ($15), is tied for lowest average credit card
rate (~16%), and has an equivalent Commercial and Industrial Loan Rate range (~3-4%) as
competitors. While BofA displays cost leadership amongst primary competitors, it is not the
cheapest provider of financial products in the overall industry; institutions such as small regional
banks and credit unions routinely provide lower-cost or free basic banking services.


However, BofA also employs a broad differentiation strategy to distinguish itself from these
rivals by offering a diversified suite of integrated products, services, and customer support.
Through both acquisitions and organic internal product line extensions, BofA leverages its
breadth of product offerings as a competitive advantage. BofA promotes the convenience of
accessing and managing products through a single interface be it virtual or physical. A large
product breadth also allows BofA to provide financial products and services that more optimally
meets its customers‟ needs than other financial institutions with more limited product portfolios.


In terms of the BCG matrix, it is clear that BofA‟s CB can be classified as a „cash cow‟, as it has
high market share (many products are #1 in its category) but a negative growth rate of -15%.86
Given this, BofA should look to allocate capital from CB units to a „star‟ or „question mark‟
business unit as the higher growth rate promises greater upside return potential (Exhibit 25a).


Business Level Strategy - Investment Banking
BofA business units classified as IB pursue a focused differentiation business-level strategy. The
IB portfolio targets a focused customer segment that includes large corporations, institutions, and
high-net-worth individuals through the same physical and virtual channels as CB. However,
BofA provides higher levels of personalized relationship banker service as well as a product and
technology support staff dedicated solely to IB clients.


In the IB market, BofA‟s differentiation strategy focuses on promoting its extensive experience,
product breadth and depth, existing relationships with other corporations, and effective strategic
consultation as a unique package of offerings that competitors cannot imitate. 87 BofA‟s IB


                                                                                                39
strategy can be classified as a „star‟ within the BCG matrix. It commands the #2 position for
market share for investment banking services in the US while maintaining a 15% growth rate,
among the highest for IBs. As such, IB should be allocated funds from the CB segment to help
fuel overall corporate revenue growth (Exhibit 25b).


Business Level Strategy Fit with Corporate Strategy
BofA‟s business-level strategies for its CB and IB segments fit closely with its overarching
related-constrained corporate strategy. Business level strategies that focus on providing broad
and integrated suites of product offerings alongside seamless customer service inform the
corporate level strategy, where strong linkages and attributes between business units mean that
CB customers can easily incorporate IB services into its relationship with BofA. BofA supports
this integrated experience through employee cross-training, internal business processes that
support and reward cross selling, and bank-wide technology platform integration to remove
operational obstacles to providing this integrated customer experience.88


Business Level Strategy Change Based on Strategic Move
BofA‟s strategic cost cutting move to preserve its market position and overall business viability
may have an effect on its business-level strategy. If BofA selects mass layoffs, this could affect
the „seamless‟ and integrated customer experience, as the customer service staff will be
significantly decreased.


Conversely, a partial or complete divestiture of a particular product or department, such as the
ailing consumer mortgage unit, could impact the broad product suite offering that is core to
BofA‟s value proposition to customers. This product or service offering gap would impair
BofA‟s business-level strategy for either CB or IB, and would effectively decrease the value
provided to customers by either business unit.


While it is unlikely that BofA will decimate any internal business unit or resource group that is
central to its value proposition and competitive advantage, cost-cutting measures that impact
critical resources and capabilities will likely erode customer value creation to some degree.




                                                                                                40
III.C.3 Resources and Capability Level
BofA Value – Cost (V-C) Profile
The resources and capabilities that provide BofA with sustained competitive advantage include a
strong brand valuation, a large and loyal customer base, a large capital asset base, and a large and
strong investment analyst workforce (Exhibit 14a).


The strong brand valuation and large/loyal customer base resources are critical in building BofA
value drivers that include serving 50% of US households and 12% of US small businesses, as
well as the #2 ranking in credit card issuing in the US. The loyal customer base is a resource that
engages in a virtuous cycle with the product breadth and diversity value driver. The loyal
customer base also drives network externalities, as BofA customers can easily transfer funds to
other BofA customers, which may incentivize families or business partners to entice others to
join BofA for this reason.


In addition, while IT capabilities only provide BofA with parity alongside competitors, it
supports the online banking and bill pay technology value drivers, which in turn increases the
convenience and cross-product integration value drivers. For BofA, this results in 55% less
attrition for online banking customers and 80% reductions in attrition for online bill pay
customers.89


The large capital asset base, a resource derived from the large number of consumer deposits held
in CB, contributes to the broad product offerings and product customization value drivers in both
CB and IB. The large base of internal capital helps BofA provide more creative and/or larger
loans to businesses and corporations without having to dip into the external capital markets. This
means BofA can structure products in innovative ways or provide very large loans and still
achieve requisite profitability - options that an IB-only may not be able to offer due to higher
costs of capital.


The strong BofA investment analyst workforce, ranked #3 by IBIS Investment Banking research
in 201090, clearly enables the IB product quality and customer retention value drivers, as well as
the brand reputation, personalized consulting, and product customization value drivers. BofA‟s


                                                                                                41
very capable IB workforce can serve as personalized strategic partners with its customers and
provide optimal solutions to current and projected customer needs.


In line with section II.D.5 Value - Cost, pg.23 the BofA customer buyer surplus is
approximately 33% over the price charged by BofA across the CB product proxy line, as well as
mid-level buyer surplus across IB products and services. Key value drivers include a broad yet
integrated product line and accompanying customer service, convenience to access and manage
money through virtual and physical channels, personalized service with bankers who have
flexibility to offer tailored solutions, and a large customer base ripe for cross-selling
opportunities. These value drivers (and others outlined in Exhibit 14b) all contribute to both a
firm surplus (profit) for BofA as well as a buyer‟s surplus (value capture) for customers as their
willingness to pay is much higher than the prices set for BofA financial product (Exhibits 20c,
21b).


How V-C Will Change Based on Strategic Move?
The Value – Cost profile will not change significantly for BofA regardless of whether the cost-
cutting measures include a wave of layoffs and/or divestiture of particular business units. Some
of the customer service perceived value might be impacted, however with proper planning; BofA
can easily remedy issues with increased automation and more options to manage services
virtually. If a particular department were to be divested, it could potentially impact one or
multiple product offerings thus reducing the financial product breadth and diversity that is a key
BofA value driver, however this is unlikely.


BofA Value Chain
Reference Exhibit 26: BofA Value Chain


BofA VRIO analysis
BofA‟s sustained competitive advantage lies in its effective strategic planning process, huge
asset base in terms of infrastructure, technology and talent, sophisticated financial technology
and IT spending capability and its ability to leverage the government relationship for favorable
macro-economic conditions (Exhibit 14a).


                                                                                              42
The customer service capability is one of the most important aspects of financial services,
however BofA along all the major competitors have consistently faired below average. Although
BofA is still considered to be amongst the top 30 banks in the US, the declining reputation puts it
in a disadvantageous position. There is huge potential for BofA to improve upon this situation.
BofA spends a significant percentage of its revenue improving upon the banking technology in
all of its sectors to improve its operational efficiency but also to enhance customer experience
and convenience. This helps it gain parity over its close rivals and at times gives them an upper
hand in customer acquisition and retention.


BofA has also been consistently ranked amongst the top 100 companies to work for in the
USA.91 Given its brand equity and favorable working conditions, it is able to attract and retain
top-notch talent. This helps it to maintain parity with its top competitors.


Customer service, on the other hand, has lately been one of the nagging issues for the BofA.
This temporarily puts BofA at a disadvantage.92 However with the ever-improving technological
standards and customer service technologies, BofA hopes to change this. In the retail and
personal banking segments, this may result in increased customer acquisition and retention.


Customer Retention
BofA relies on its large customer base to leverage share of wallet opportunities for customer
retention by cross selling its vast product and service portfolio. It touts its high quality service
and reputation as winning attributes while being personalized and competitively priced. Lately,
the firm‟s attempts to retain customers have been dismal. On account of poor stock
performance, media scrutiny, and threats to implement a $5 a month fee for debit-card use,
customer backlash has reached new heights. According to a recent Harris Interactive Poll, 9% of
people with BofA accounts were "not at all likely" to continue to bank with the firm and over
10% are “not at all satisfied” with its current service.93 While official reports of customer loss
have not been announced, BofA is sticking to its promise to rebuild customer confidence today
by remaining true to its core business, rebuilding trust, and enhancing the customer experience
through innovation.




                                                                                                   43
III.D. Financial Analysis

III.D.1 Performance and Operating Ratios
Refer to Section II.D.6, pg.26 for a detailed analysis.

III.D.2 Discounted Cash Flow Analysis
The enterprise value of BofA based on DCF was calculated to be $188.6 billion. This represents
an Implied Equity Value of $50,185 billion, and an implied share price of $4.95 based on current
Fully Diluted Shares Outstanding (Exhibit F1a-b).


BofA has a predicted beta of 2.9. This reflects a market consensus of increasing investment risk.
After re-levering the beta using the predicted beta of its chief competitors, a re-levered beta of
1.85 was obtained, which was within the norms for this sector. Using a risk free rate of 2.7%
(based on U.S. Treasury 20-year yield), a market risk premium of 5.5% (Ibbotson), a 14.5%
Weighted Average Cost of Capital was obtained. This figure is relatively high but it is consistent
with the increased risk profile for BofA and other financial institutions.


Based on prevailing macro-economic variables, a tepid growth rate is assumed for the industry in
the foreseeable future. Assumptions made are 3% decrease in growth for 2012 and 2013, a 1%
decrease in 2014, no growth in 2015 and a 1% growth in 2016. Based on historical performance,
we assumed a consistent SG&A of 60% for the forecast period. We assumed that Depreciation
and Amortization will be 3% of Sales for the forecast period. Our cash flow as a percentage of
Sales was assumed to increase by 1% to 5% in the next five years due to the expectation of
increased revenue from the Investment Banking and Card Services. We projected a Net Working
Capital increase from 2011 to 2014 with significant decreases after that period.


Using a projected present value of Free Cash Flow from 2012 to 2016, we arrived at a terminal
value of $306 billion, reflecting a 6x PE exit multiple from the present value FCF. A discount
factor of 0.3 was applied to this figure to account for the illiquidity of long term assets held by
BOFA to arrive at a present value of FCF of $96.76 billion. The enterprise value of BofA was
calculated to be $188.57 billion. This represents an Implied Equity Value of $50.2 billion, and an
implied share price of $4.95 based on current Fully Diluted Shares Outstanding. Currently, BofA



                                                                                               44
is overvalued with a market share price of $5.17. While the market is wary of BofA‟s leverage
exposure, it is confident that it can generate enough earnings to provide a good return on
investments and to continue as a going concern in the future.


BofA’s Mortgage Business Analysis
To properly diagnose its financial issues, an in depth examination of BofA‟s mortgage business
was necessary.


In January 2011, BofA re-organized its mortgage business in order to isolate its impaired legacy
business from its current consumer retail real estate business. It formed the Consumer Real
Estate Services (CRES) unit, which consists of 3 divisions. The Home Loans division handles
the traditional duties of commercial real estate - loan origination and loan servicing for the
customer, investors, and other parties. The second unit, the Legacy Asset Servicing division
(LAS), manages impaired real estate loans that the bank deems to be at risk of, or have already
defaulted. These loans include those inherited from Countrywide at the time of its acquisition. 94
In September 2011, BofA had $163.2 billion in Legacy Asset portfolio loans. Of these, $64.4
billion were kept on LAS balance sheets, while the rest were kept on the Asset Liability
Management (ALM) balance sheets as part of a broader risk management strategy. As a unit,
CRES lost $18.1 billion in the nine months leading to September 30, 2011. The prevailing
macro-economic conditions also caused a contraction in normal mortgage revenue generation.
Without the settlement charge, CRES would be profitable for the nine months ending in
September 30, 2011 despite the soft mortgage market to the tune of $2.5 billion.95


At the time of its acquisition, Countrywide had set aside $8.4 billion with various State
governments to be used for loan modification. BofA has been accused by the states of California,
Nevada and others of reneging on this deal and engaging in predatory activities in order to
subvert the deal96. These states have threatened to sue BofA independently. It is also being sued
for $10 billion by AIG in connection with Countrywide mortgage dealings.97 In its third quarter
10-Q, BofA acknowledged that it expects more lawsuits to be filed against it. It is our estimation
that BofA will continue to face lawsuits associated with the mortgage market for the next 10




                                                                                               45
years, with significant costs occurring within the next five years as BofA attempts to reduce the
impact of those lawsuits in the short term through settlements.
An adjustment may include punitive charges in addition to the redemptive settlements the court
will impose. It is not possible to estimate the scope of these settlements and BofA has refrained
from projecting any financial impacts that will be incurred as a result of these lawsuits.

III.D.3 Scenario Analysis
Our analysis revealed that BofA does not have a performance problem with its retail mortgage
business. Rather, it is exposed to the financial repercussions from the collapse of the housing
market due to its contribution as a principal in the origination, securitization, and warranty of
those loans.


In order to assess the burden of this segment on BofA and gain perspective on the issue, for
simplicity in estimating the liability expenses, we treated the legal liability costs to be COGS as a
percentage of Revenue. Next, we derived five scenarios for these added expenses ranging from
5% of revenues to a worst case scenario of 20% and calculated the capital required by BofA to
settle these expenses. The tables below depict these scenarios (in millions).


Table 2: Scenario Analysis summary for 5% & 7% COGS
                                              Scenario Summary

         Year               Sales        Current COGS       COGS Δ5%      $COGS Δ5%         COGS Δ7%      $COGS Δ7%

         2012          $    131,469.90    $             -     5.00%       $      6,573.50     7.00%       $      9,202.89
         2013          $    127,525.80    $             -     5.00%       $      6,376.29     7.00%       $      8,926.81
         2014          $    126,250.60    $             -     4.00%       $      5,050.02     5.00%       $      6,312.53
         2015          $    126,250.60    $             -     3.00%       $      3,787.52     4.00%       $      5,050.02

         2016          $    127,513.00    $             -     1.00%       $      1,275.13     3.00%       $      3,825.39

 Total COGS needed                        $             -                 $    23,062.46                  $    33,317.64

 NPV @5.5%                                                                    $1,182.85                       $1,653.26
 Enterprise Value                         $188,565.00       $174,873.70                     $165,385.30

 Equity Value                              $50,185.20       $36,493.70                      $27,005.30

 Implied Share Price                          $4.95            $3.60                           $2.66




                                                                                                               46
Table 3: Scenario Analysis summary for 10%, 15% & 20% COGS
                                                           Scenario Summary

      Year                   Sales     COGS Δ10%       $COGS Δ10%            COGS Δ15%          $COGS Δ15%         COGS Δ20%            $COGS Δ20%

      2012            $   131,469.90       10.00%      $ 13,146.99             15.00%           $ 19,720.49             20.00%           $ 26,293.98
      2013            $   127,525.80       10.00%      $ 12,752.58             10.00%           $ 12,752.58             10.00%           $ 12,752.58
      2014            $   126,250.60       8.00%       $ 10,100.05             8.00%            $ 10,100.05              5.00%           $       6,312.53
      2015            $   126,250.60       5.00%       $        6,312.53       5.00%            $     6,312.53           5.00%           $       6,312.53
      2016            $   127,513.00       4.00%       $        5,100.52       3.00%            $     3,825.39           3.00%           $       3,825.39
Total COGS needed                                      $ 47,412.67                              $ 52,711.03                              $ 55,497.01
NPV @5.5%                                                  $2,365.20                                $3,376.40                                $4,373.92
Enterprise Value                       $156,113.60                           $155,023.00                            $152,852.30
Equity Value                           $17,733.60                            $16,643.00                                $14,472.30
Implied Share Price                        $1.75                                $1.64                                    $1.43



We evaluated the options available to BofA to raise the required additional capital. The two most
viable options were workforce reduction and selling of non-core assets. Berkshire Hathaway‟s
recent purchase of preferred stock worth $5 billion was considered and reduces the required
capital by this amount. Next, we determine the payment schedule based on the various options
and considered the worst case scenario schedule for the next five years. (Exhibit F2 for All
Scenarios; Worst Case Shown Below)

Table 4: Worst case analysis for Legal Liabilities expressed as COGS as percentage of sales
$millions
COGS=20% of Sales                      2012                2013                  2014                     2015                   2016

Estimated expenses                     $    26,294          $      12,753         $       6,313           $      6,313           $      3,825

Target areas

Workforce reduction                    $      2,000         $       2,000         $       1,000           $        -             $           -
Berkshire Hathaway                     $      5,000         $          -          $         -             $        -             $           -
Innovation Costs                       $ (400.00)           $     (300.00)        $     (300.00)          $        -             $           -
Innovation Gains                       $           -        $          -          $ 1,000.00              $ 1,000.00             $ 1,300.00
Innovation Savings                     $ (400.00)           $     (300.00)        $     700.00            $ 1,000.00             $ 1,300.00
Selling of non-core assets             $      2,603         $       7,227         $       4,613           $      4,050           $      2,525




From the worst case scenario analysis of the cost of litigation, we determined that BofA will
need up to $26 billion in capital in 2012, $12.7 billion in 2013, $6.3 billion in 2014 and 2015,
and $3.8 billion in 2016 in order to settle its litigation cost.




                                                                                                                                                 47
IV. Analysis of the Effectiveness of the Strategy
Still smarting from its negative quarterly income and a nearly halved market capitalization, BofA
is threatening to enact austere cost-cutting measures, ranging from large-scale layoffs to
significant business divestitures. As such, the move will make BofA more operationally-
efficient and profitable plus confidence in its nervous investment community.


There is no doubt that BofA has the economic resources required to enact these measures, both
directly in execution as well as indirectly in business diversity, as loss of revenue from a given
department or product will not impact the bottom line significantly. While the strategic cost-
cutting moves involve very large numbers, including $5 billion equivalent in layoffs and $45
billion in sales of non-core assets, it bears keeping in mind that BofA has a workforce of nearly
300,000 and an immense $2.3 trillion in assets under management.          Implementation of these
strategic cost-cutting moves will deliver on the firm‟s objectives of increasing shareholder value
and building investor confidence in the viability of the BofA organization going forward.


In planning how to allocate cost-cutting measures across the organization, however, BofA must
be mindful of preserving its key value chain resources and capabilities as much as possible – and
thus minimizing the negative impact on its core value drivers. BofA customer value is derived
from offerings such as an „seamless‟ customer service experience and a diversified product
portfolio, and as such BofA should be diligent in ensuring that any layoffs or divestitures impact
these critical firm assets as little as possible. A careful and strategic cost-cutting campaign by
BofA, executed with this in mind, can succeed in decreasing costs while maintaining customer
value, which can provide BofA with additional firm surplus into the future.




                                                                                              48
V. Recommendations
V. A. Three Short and Long Term Strategies
V. A.1 Short Term #1 - Sell Risky Assets
It is our recommendation that BofA, intensify its disposal of these assets as efficiently as
possible during periods of improving housing market sales (when the carrying value is trending
up and delinquency rates are decreasing). 98 BofA has classified $23.7 billion of the Legacy
Assets, with a carrying value of $18.6 billion, to be distressed enough to be classified as TDRs
(subject to Troubled Debt Restructuring). In the 3 months prior to September 30 2011, these
assets generated interest income of $161 million. The revenue is a result of the sale of these
assets at discounted values. We believe that selling risky mortgages will not increase customer
value, but help to reduce losses in the future.


V. A.2 Short Term #2 - Layoffs
Though not ideal for employee morale and investor confidence, layoffs are an immediate way
that BofA can gain ground against its deteriorating bottom line and hit its goal of $5 billion in
expense reduction.


The effects of layoffs on BofA‟s V - C Profile will be felt in four primary business processes:
Operations, Delivery, Sales, and Service. As operations and delivery shifts its industry structure
towards automation and more DIY services and products are developed on the web, it can be
assumed that less branches and ATMs will remain open so less human manpower will be needed.
Ease and convenience may be compromised to heavy branch and ATM users yet will be better
for others as more services would be offered on web based platforms. In this case, it can be
assumed that both V and C will increase in the short term and that C will drop as infrastructure
costs are realized in the long term. Negative effects of layoffs on V - C will be most felt in
marketing, sales, and service. New account acquisitions, cross-selling, PR and customer support
will suffer without human capital thus so will BofA‟s value drivers in these areas. Therefore,
over a reasonable short-term period (5 years), it can be assumed that both Value and Cost will
decrease. Given a constant price level, it can be assumed aggregate customer value as well as
firm cost will drop $5 billion, leaving the firm surplus constant.




                                                                                              49
Under this recommendation model, a change to BofA‟s competitive dynamic is difficult to
determine. As of now, BofA services the mass market through CB and narrow market through
IB, and is broadly differentiated with a uniqueness perceived by its customer. With layoffs, there
is a threat that customer service, employee morale, and future talent recruitment will be
compromised. If BofA is not sensitive, and consumer and shareholder backlash occurs, this may
force the firm‟s position towards servicing a lower cost, broader market, especially in CB where
retail banking accounts for a large percentage of revenue.

V. A.3 Short Term #3 - Loan Modification to 40 Years
It is our recommendation that BofA intensify its efforts to educate the general public about the
factors involved in implementing a coherent mortgage restructure program. We recommend
further that it becomes more pro-active in proposing solutions and encouraging the government
financial assistance necessary to offset its potential loss of revenue.


At the height of the housing bubble, a common home loan amount was for $500,000. Assuming
the prevailing 5% interest at that time, and a fixed 30-year mortgage, the interest payments the
homeowner will pay to the bank will be $475,604. Under the Obama government loan
modification program, the terms can be modified to be a 40-year mortgage with 2% interest99.
This will result in an interest payment of $231,314:
 Loan Modification
 Mortgage                    $          500,000.00    $          500,000.00
 Term (yrs)                30                         40
 Interest                  5%                         2%


 Total Interest Payment      $          475,604.00    $          231,314.00
 Total Mortgage Cost         $          995,604.00    $          751,314.00
 Change in Interest Income
 Total BofA Legacy asset     $   163,000,000,000.00
 Number of loans           326000
 Total interest Revenue      $   155,046,904,000.00   $    75,408,364,000.00


Under this program, the interest revenue to BofA is cut almost in half. Compounding this is the
fact that the loans have been securitized and are in the possession of numerous investors who are


                                                                                              50
reticent to lose half of the proceeds of their investments. 100 As a result, it is not feasible to
unilaterally implement a mortgage restructure without an overarching government involvement
forcing all parties involved to comply with the terms of the restructure.


Apart from the liability expenses it faces, BofA has experienced a significant hit to its brand
value as a result of the mortgage restructure problem. We believe that the long-term effect of
these actions will restore the public trust and confidence in BofA. This will also support BofA‟s
continuing efforts for CSR as it is an ethical action that is beneficial for its customers.


Based on our analysis with new low rate and 40-year term, BofA will lose $75 billion in interest
revenue, which will contribute to the cost for BofA. At the same time, price for customers will
go down with new payment terms introduced. The value delivered to customer will significantly
increase with introduction of a new loan structure and contribute to brand value. Looking into V-
C overall, we believe that with BofA having implemented 40 year term and 2% rate will get
lower V-C than before loan restructuring.

V. A.4 Long Term #1 - Feed the Mortgage Business Segment
We recommend that BofA use its retained earnings to make up for any shortfalls in raising the
capital required for litigation costs within each fiscal year in order to support its mortgage
business.


Divesting the remaining share of China Construction Bank could bring in upwards of $21
billion101, but would deprive BofA of a strong foothold in the growing Mainland China market as
well as a significant source of revenue. Selling of the Investment Banking-focused U.S. Trust
assets is also an option, but its wealth management business is core to BofA‟s Investment
offerings. BofA‟s stake in Black Rock asset management could be divested for nearly $10
billion, but would deprive BofA of a revenue stream of a company whose stock doubled in the
last year.102 A last, desperate move could be the sale of the Merrill Lynch in its entirety for
about $30 billion. 103 However, Merrill‟s Brokerage and Asset Management businesses are
profitable and highly integrated into BofA‟s Investment Bank activities, capabilities, and overall
value chain. Thus, our general guiding recommendation is for BofA to make up the $20 B
difference through divestiture of smaller, internationally-based assets in mature markets.


                                                                                              51
V. A.5 Long Term #2 – FHA Loan Program
Another recommendation for BofA to handle the troubled real-estate mortgage portfolio would
be to work with the US federal government to sell off mortgages through the „Help for
Homeowners‟ (HFH) program, initiated in October 2010. While this debt forgiveness option is
termed principle reduction by banks and is considered a last-ditch option after all loan work-out
options are exhausted, it is one viable direction for BofA to pursue. 104 Under the HFH program,
BofA would forgive all debt over 90% of the home‟s currently appraised value allowing a
homeowner to refinance their mortgage as an FHA-insured mortgage. In addition to this debt-
forgiveness, BofA would also be required in most cases to pay up-front FHA insurance
premiums of approximately $2,700.


According to BofA‟s Q2 2011 10Q, it projects that the firm has approximately $19 B in non-
performing consumer loans in its portfolio, which represents roughly 4.6% of its portfolio.105
However, according to a recent industry-wide analysis of securitized loan portfolios conducted
by Amherst Securities, approximate 31% of total loans (by principle) can be classified as non-
performing106. Based on this more realistic analysis, a best (4.6%), middle (15%), and worst
(31%) scenario was conducted. The Loan-to-Value (LTV) ratio represents value of the home
loan as compared to the value of the home.             As BofA will have to forgive any principle loan
value above 90%, the average LTV for non-performing loans (117.8) minus a 90 LTV means
that, on average, 27.8% of the value of non-performing loans will have to be forgiven by BofA.
*All $’s in Millions

                                   c)    Total   d)     #   e)          f)      Avg
             a)    Total   b) %
                                   $     Non-    Non-       Insurance   LTV Loss      g) =
Scenario     Residential   Non-                                                                         g +e
                                   Perf.         Perf.      Premium     (117.8-       (a) * (b) * (f)
             Loans         Perf.                                            107
                                   Loans         Loans      Cost        90)
Best         $413,000      4.6%    $19,200       94,600     $255.4      27.8%         $5,281.44         $5,536.84
Mid          $413,000      15%     $60,000       296,400    $800.3      27.8%         $17,222.10        $18,022.40
Worst        $413,000      31.0%   $128,000      632,400    $1,707.5    27.8%         $35,592.34        $37,299.84



As it is impossible to predict the exact rate of non-performing loans over the short-term, we can
take the 'Mid' scenario of 15% default on consumer loans as the expected value of loss on BofA's
portfolio. Based on this scenario, BofA is advised to take advantage of the FHA Loan program




                                                                                                               52
and sell off its troubled loan portfolio in full, as the initial expense of $18.022 B is less than a
third of the longer-term $60.0 B loss in loan value projected in this scenario.

V. A.6 Long Term #3 - Invest in Innovation Infrastructure
In order to remain competitive with rivals, stay current with consumer trends, and conform to
government regulations, BofA must make long-term investments in areas of customer support,
automation, and data management. To do so, it is recommended that BofA invests $1 billion in
continued online and mobile applications development, business process automation, and data
management systems. By doing so, it can be assumed that greater savings through efficiencies
will be felt in the long term: $3 billion in savings over 5 years and increased experience for
customers. $3 billion in savings were estimated based on the IBM‟s case study of business
process automation for Bank of the West. This investment drastically reduced process time (from
1 week to less than a day), improved productivity, and incurred significant savings ($1.5 million
over five years).108


Firm infrastructure will change as more automation is integrated and customers adopt a DIY
approach.    Customer service employees, branch locations, and ATM kiosks will be better
integrated in operations as more customers use personal computers and smart phones to handle
day-to-day banking.


Under this recommendation, defense of BofA‟s competitive dynamic will occur if the firm can
maintain its uniqueness as perceived by its customer. As of now, this factor is apparent in CB
and fair in IB, but is not dominating. If it can outpace its competition, an investment in
innovation has the potential to shift uniqueness perceived by its customer to a stronger position.
The effects of a long-term investment in infrastructure on BofA‟s V - C Profile will be felt in
both soft and hard costs: value for the customer is increased and hard costs for BofA are
decreased once implementation is completed. The projected five-year post-implementation V-C
profile will show an aggregate increase of $3B. Given that BofA will likely keep prices
constant, the customer value lift will increase the buyer surplus while the decrease in cost will
increase BofA‟s firm surplus (profit).




                                                                                                       53
V. B. Strategy Implementation

Short Term - Layoffs
For BofA to remain competitive and preserve its mortgage-banking business, our short-term
recommendation consists of a series of layoffs while our longer-term recommendation is for
BofA to divest itself of non-core assets over the next five years.


In order to execute layoffs in a manner that will not disproportionally impact key business units
or impair core value drivers, BofA should allocate the layoffs proportionally across all business
segments. Based on analysis highlighted in Exhibit 27a, BofA will need to conduct layoffs of
4% of the workforce across all seven business units in 2012 and again in 2013, along with a 2%
reduction in 2014, for a total cost savings of $1.93 billion, $1.93 billion, $967 million
respectively. In sum, this will save $5 billion in ongoing operational costs and will result in
approximately 30,000 total layoffs. This is in line with the $5 billion in recommended cost
savings in Exhibit 27b.


The operations and service activities in the BofA value chain will take the biggest hit with the
series of layoffs, impacting BofA value drivers such as customer service and convenience.
However, some of the impact to value drivers can be mitigated by modifying organizational
support activities that include increased use of technology and changes in firm infrastructure to
promote added efficiency.


While the cost saving benefit is apparent, this degree of employee layoffs may seem draconian
and bring a good deal of negative P.R. and customer discontent. While some of this may not be
avoidable, BofA can get out in front of it by communicating that its goal is to bring its 63%
efficiency ratio, or costs as a percentage of revenue, in line with major competitors such as
JPMC and Wells Fargo, whose efficiency ratios are currently lower.109


Long Term - Feed the Mortgage Business Segment
Based on our scenario analysis, for 2012, BofA will need between $6.57 billion and $26.5 billion
in additional capital to settle litigation costs in 2012. As a result, its target for 2012 will be the
maximum, $26.5 billion.


                                                                                                  54
In 2011, BofA has successfully raised about $13 billion from an injection of capital from Warren
Buffet and the sale of its 10% holding in China Construction Bank. To raise the additional $13
billion, BofA can lay off employees over the next several years for a maximum gain of $5
billion. We estimate that $2 billion will be generated and available for use in 2012.


We recommend that it aggressively intensify its sales of non-core assets in order to raise the
needed capital. It is our opinion that assets sell-off represents the most viable means of raising
capital without dipping into retained earnings. BofA has announced that it will sell off its
Canadian credit card business to Toronto Dominion Bank for $7.6 billion plus $1.1 billion in
BofA liabilities. It is also in talks to sell off its Spanish, British, and Irish credit card businesses.
We estimate that these actions will be sufficient to generate enough capital without using
retained earnings.


In 2013, BofA will need up to $12.7 billion in extraordinary capital. It can recover another $2
billion through layoffs. The rest will have to come from the proceeds of previous and new asset
sell-offs. BofA may need to use retained earnings to make up for any short-fall.
In 2014 and 2015, we estimate that BofA will need $6.3 billion for each year. In each case it can
generate $0.5 billion through layoffs, with the rest coming from more asset sell-offs or through
the use of retained earnings.


We believe that by 2016, the financial burden placed on BofA from the acquisition of
Countrywide and related mortgage lending practices will have been largely minimized to a
manageable degree if it follows our recommendations. Thus, strategic implications of this move
are to place BofA in a position where it can operate without the legal burden of its mortgage
business and capitalize on its success as a driver for its competitive advantage.




                                                                                                     55
VI. Conclusion
BofA is operating under a global uncertain financial climate that is driven by the collapse of the
current housing market crash, the sustained depressed employment market, and the sovereign
banking crisis in Europe. To a large extent, BofA is insulated from the turmoil facing non-US
banks, since most of its dealings are domestic. However, some of its clients and partners have
significant global exposure and their failure will likely impact BofA on a much broader scope.


As a bank, BofA is a very efficient and well-managed institution, as evidenced by its financial
ratios and other metrics. It is leading the industry in size, among the top banks in market
capitalization, and, if the mortgage business is ignored, is also among the most profitable banks
in the US BofA has repeatedly demonstrated its ability to generate cash, one of the reasons that
impelled Warren Buffet to invest $5 billion in the bank. Historically, BofA‟s ROI is also ahead
of the industry average. In summation, BofA is a viable business that is expected to continue
operation in the long-term.


However, BofA is facing unprecedented costs due to its recent acquisitions and practices. It
acquired Countrywide in 2008 in an opportunistic move to gain market share at a time when all
housing assets were depressed. In retrospect, this was rash and ill-advised since the liabilities of
Countrywide assets, and the legal risks associated with them, were inherited by BofA. As a
result, BofA has had to provide financial settlement to various institutions and still faces
significant expenses due to litigation threats or actions by the State governments and other
institutions. It is also very likely that class-action lawsuits will ensue after all of these current
obligations are settled. Thus, the reality is that BofA is going to be experiencing financial
expenses due to litigation for the foreseeable future. The question is whether it can generate
enough cash flow to cover these costs and still remain profitable and attractive to investors.


As a financial institution, BofA‟s core competency is managing financial risks. It is also very
proficient in generating cash and is one of the best banks in the world in conducting those
functions. We feel that in the long run, these mortgage-associated costs will be managed away by
BofA and the business unit will become a contributing factor to BofA‟s bottom-line. Our




                                                                                                 56
payment schedule shows that under various scenarios, BofA will have retired most of these
exposures by 2016.


The current share price of BofA is $5.64. We calculated an implied equity share price of $4.95.
The close correlation of these values means that the market is placing a small share price
premium on BofA‟s valuation. It is taking a wait-and-see approach to investment in BofA. Given
the current economic climate, this is remarkable confidence in this company. After all analyses
have been done, we concur with the market and would be very comfortable with a buy
recommendation up to a ceiling of $7.00 per share.




                                                                                           57
VII. Appendix


Exhibit 1: Commercial Banking & Investment Banking Industry and Ecosystem




                                                                            58
Exhibit 2a: Commercial/Investment Banking Level 1 & 2 Analysis
Barriers to Entry                                                                            Score(1-5)   Weight
                         Human Resources: economies of scale are not applicable to
                         human resources, since there is limited amount of tasks can be
                         done by one person. At the same time business processes and
Economies of Scale       technologies can improve productivity and will change EOS
(EOS) supply side        IT: Technologies can play a key role in economies of scale for
Suppliers includes:      commercial banks. One platform can serve many customers
human resources, IT,     with lump sum of fixed costs and low support for a new set of       3            11%
consumers and            users added.
institutions             Consumers & Institutions: for both consumers and institutions
                         EOS does take place since the more customers banks get the
                         more branches are opened, more services introduced, better
                         infrastructure is built and all together can serve more customers
                         with lower costs.
                         Banks value is built on top of the brand equity created.
                         Customers will use the services not only because they are
Network Effects
                         critical and priced adequately, but also because of the bank‟s
(demand side scale)                                                                          3            6%
                         reputation. The more people use and trust the bank, the more
                         customers bank can expect to get. Network effect will be higher
                         for investment banking vs. commercial banking.
                         CSCs can vary based on the size of the customer. For
                         consumers switching costs that includes time spent might not be
                         as extensive as those for institutions. Business customers will
Customer Switching
                         use the whole spectrum of banking services making switching         4            8%
Costs (CSC)
                         to a new bank a painful process that involves significant
                         investments. But overall switching costs for all types of
                         customers will not represent major part of their profits.
                         In order to start business significant capital investments are
Capital Requirements     required together with building customer base and completing        4            22%
                         government regulations.
                         Incumbents have better advantage because of size, reputation
Incumbent Advantages
                         and service and have the resources to provide a range of unique     3            17%
independent of
                         services
                         All have equal access to distribution channels.
Unequal access to        However ATM, credit card, branch locations are difficult to
                                                                                             4            14%
distribution channels    start up. Applies to both commercial and investment banking
                         parts.
                         Commercial Banking: There are many restrictive government
                         policies which increase the safety of deposits and reduce bank
                         failures. Regulations include:
                         - OCC – ensures banking industry integrity
                         - Federal Deposit Insurance Corporation (FDIC) – mandates
                         that all banks subscribe to services to provide insurance to
Restrictive government   consumers
policy                   - Federal Reserve: National banks must register in the Federal      5            19%
                         reserve
                         Investment Banking: Starting from 2008 government has been
                         putting new regulations on investment banking, but those
                         regulations are still not as heavy as those for commercial
                         banking. Among existing regulations are Dodd-Frank, Basel III,
                         Capital Requirements Directives 2 and 3, and OTC derivative
                         clearing regulations.
Expected Retaliation     Incumbent firms are well established, have cash, available          1            3%


                                                                                                           59
capacity and pull with distribution channels and customers.
Level 2 Analysis                                                                                       3.78

Buyers’ Bargaining Power                                                                           Score (1-5)      Weight
                                     Consumers: (Deposits, Global Card service, Home
                                     loan and insurance) 57 million consumers and
                                                                                              50
                                     small business relationships on individual basis              2
Are buyers concentrated or are                                                                %
                                     which are not concentrated and pose hence weak
there a few high volume              threat
buyers?                                                                                                       3.0   14%
Define the concentration ratio       Institutions: there are about 200,000 of this size
for each buyer group                 including big corporations and government                50
                                                                                                   4
                                     organizations. Large customers bring big ; hence         %
                                     strong threat
                                     Consumers: The product offerings are very similar
Are the products                                                                              50
                                     to the industry offerings and hence decreases the             1
differentiated?                                                                               %
                                     bargaining power                                                         2.5   6%
                                     Institutions: There is a significant diversity as each   50
                                                                                                   4
                                     of the offering is specifically catered to the buyer.    %
                                     Consumers: Face high switching costs due to
                                     existing loans, obligations and also other personal      50
Does the buyer face low or                                                                         2
                                     online scheduling and automatic billing dates;           %
high switching costs?                                                                                         2     11%
                                     hence a low threat to profits
                                     Institutions: High switching costs on account of         50
                                                                                                   2
                                     existing obligations in the near term                    %
                                                                                              50
Do the buyers pose a                 Consumers: No                                                 1
                                                                                              %
backward integration threat?                                                                                  2     3%
                               Institutions: Yes, some corporations may create                50
                                                                                                   3
                               their own banks                                                %
Factors Underlying Buyers’ Price Sensitivity
                               Consumers: Loans are significant fraction of
                                                                                              50
                               buyer‟s costs. For example mortgage payments                        4
Is the product a significant                                                                  %
                               can be as big as 50% of the income.
fraction of the Buyer‟s costs?                                                                                4     17%
                               Institutions: customers do incur significant costs
                                                                                              50
                               when paying for financial services, especially                      4
                                                                                              %
                               interest payments.
                               Consumers: profits for consumers are low and
Does the Buyer earn low        mostly include necessary services like deposits,               50
                                                                                                   2
profits?                       credit cards etc. Benefits grow with loan and                  %
                                                                                                              3     8%
                               investments services.
                                                                                              50
                                     Institutions: the buyer earns high profits                    4
                                                                                              %
Is the quality of the Buyer‟s        Consumers: yes, quality of life is affected by bank      50
                                                                                                   4
product affected by the              services nowadays                                        %
                                                                                                              4     19%
industry‟s product?                  Institutions: yes. Financial services are significant    50
                                                                                                   4
                                     portion of buyer‟s product                               %
                                                                                              50
                                     Consumers and institutions: yes, in modern                    5
Does the industry‟s product                                                                   %
                                     economy banks play vital role in everyday                                5     22%
affect the Buyer‟s other costs?                                                               50
                                     activities of both consumers and institutions.                5
                                                                                              %
Level 2 Analysis                                                                                   3.64




                                                                                                                         60
Supplier Power                                                                                Score (1-5)   Weight
Concentration Ratio for each Supplier Group
                       Supplier is not concentrated. The resource is available
Human Resources                                                                         10%   1
                       independently of location
                       Supplier is not concentrated. The resource is available
IT                                                                                      10%   1
                       independently of location

                       Though consumers have a higher concentration ratio, the                        2.6   29%
Consumers              members of this group are fragmented and not cohesive in         40%   1
                       their activities so this creates a low supplier power base.
                      The size of institutional investments and the relatively few
                      number of players (200,000) allow the members of this
Institutions                                                                       40%        5
                      group to wield substantial supplier control over the
                      industry
Strategic Importance of the industry to the supplier group (strategic dependence)
                       People with financial background can join other financial
Human Resources        institutions including investment banks, credit unions and       10%   2
                       corporations

                       Provider of technology created solely for banks will suffer
                       if larger commercials are not using their services anymore.
IT                                                                                      10%   3
                       But there are still other financial organizations that can
                       use similar services at the same or smaller scale.

                       Consumers are interested in a healthy banking
                       environment and so will make concessions to assure the                         3.7   24%
Consumers              viability of the bank. The convenience, insurance, and           40%   3
                       profitability of banking services means that consumers
                       will be an integral input to banks

                       The financial operations of all institutions are extremely
                       dependent on the services of the banking industry. The
Institutions           banking industry creates the avenue to transfer funds            40%   5
                       across geographical regions, structure bond issuance, and
                       provide the credit necessary for institutional survival.

Switching Costs (are the costs to switch suppliers significant)?
                       Switching costs are significant if key employee left, but
Human Resources        not critical since the talent can still be replaced. Switching   10%   1
                       costs are low for entry-level employees.
                       Switching from one technology provider to another can
                       bring significant costs to the table. Transfer to a new                        2.9   19%
IT                     technology can affect time to market, IT spending and            10%   4
                       customer experience - all are critical for companies
                       providing services
                       Since consumers are fragmented, the overall switching
Consumers                                                                               40%   2
                       effect on the industry is low




                                                                                                               61
Institutions devote significant resources to each bank-
                       related activity. This investment is reciprocated by the
                       banking industry. As a result of this investment, it is
Institutions                                                                         40%    4
                       difficult and expensive, and in some cases impossible, for
                       the banks to switch, so the bank generally stays with the
                       same inputs from institutions
Are the Supplier Group’s products/services differentiated?
                       Individuals working for banks can switch to other
                       financial institutions, due to wide variety of financial
Human Resources                                                                      10%    3
                       services companies on the market. People can also
                       perform diverse financial functions.
                       Companies providing technologies to banks can have
IT                                                                                   10%    3
                       similar products offered to other customer groups.

                       There is little differentiation among the consumers due to
Consumers              the fact that the services provided to the bank by            40%    2       3      14%
                       consumers are the same in the banking industry

                       The differentiation is higher among institutional suppliers
                       because the services provided to the bank are diverse.
Institutions           Technology provides the basis for the efficiency of           40%    4
                       modern banks while financial structuring among
                       companies drive another source of inputs to the industry

Are there substitutes for the Supplier Group’s products/services?
Human Resources         No substitutes for bank services                             10%    5
IT                     No substitutes for bank services                              10%    5
                                                                                                    5      10%
Consumers              No substitutes for bank services                              40%    5
Institutions           No substitutes for bank services                              40%    5
Do the Suppliers pose a credible forward integration threat?
                       Group of experience individuals with enough capital can
Human Resources        establish the bank. It will take time to grow to a            10%    2
                       significant size with all features, but possible.
IT                     No threat from this supplier                                  10%    1
                                                                                                    1.9    5%
                       The general consumer does not have the capital or
Consumers                                                                            40%    1
                       organization to paste a forward integration threat
                       Institutions sometimes structure financial arrangements
Institutions                                                                         40%    3
                       without banks but banks are involved in most transactions
Level 2:                                                                             4.33


Threat of Substitutes.                                                                      Score
                                                                                                        Weight
Substitutes are alternatives to the offered product or service.                             (1-5)




                                                                                                                 62
Commercial Banking (70%):
                        Low customer propensity to substitute. For consumer
                        substitutes will include community banks and credit unions,
                        additionally holding/paying in cash only and/or using
                        remittance services (for example) are more risky (potential
                        robbery), more inconvenient (physical storage/transport of all
                        cash), and no interest earned on deposits. For lending services
                        consumers do have non-bank lending (Loan) options, such as
                        forwarding money from credit cards, payday loans from non-
                        bank institutions, and extension of credit from product supplier
Buyer‟s propensity to   (such as GMAC car loans). Corporate customers can get some
                                                                                              2.8            70%
substitute              banking services from community banks or investments
                        houses who stated offering such services, but customers are
                        not highly motivated to do so.
                        Investment Banking (30%): Consumers can find substitutes
                        with individual brokers or by just investing themselves.
                        Institutional investors have many options to receive
                        investment services from non-bank institutions:
                        - Corp Bonds or Stock offering on public markets for raising
                        capital
                        - Other investment houses who are focus solely on investment
                        activities like Goldman or mutual & hedge funds.
                        Commercial Banking (70%):
                        1) Payment Services: Substitutes for payment agent services
                        are much more costly than banks, either through high-cost
                        transaction/service fees or through lost interest on assets.
                        Using transaction-focused services such as remittance firms
                        results in higher rates for given transactions, and no interest is
                        earned on money kept as physical cash one's person. In
                        addition to higher cost/lower interest, there are none of the
                        convenience factors available such as money transfer, online
                        banking/payment of bills, or ease of additional money access
                        via ATM.
                        2) Lending services: Some customer lending services do offer
Price/Performance of    lower-interest loans, in particular through financing by
                                                                                              3.4        30%
the substitute          companies selling products such as cars or appliances.
                        However, these savings are countered by the usurious interest
                        charged by firms such as payday loan operations, which can
                        charge over 100% interest yearly.
                        Investment Banking (30%): Non-bank options are viable and
                        attractive substitutes for satisfying Institutional investor needs.
                        Selling firm equity on the market does cause some loss of
                        control, but also provides large amounts of capital at lower
                        interest (dividend payout rate). In addition, investment houses
                        bring more sophisticated investment strategies and
                        (potentially) more experience to providing return on invested
                        capital, as most banks are likely more focused on retail service
                        provisions as opposed to Commercial investor needs.
Level 2 Analysis:                                                                             2.98


                                                                                                     Score     Weight
Threat of Rivalry
                                                                                                     (1-5)




                                                                                                                   63
Commercial Banking: Bank of America, Wells Fargo, JPMorgan
                          Chase, Citigroup (commercial banking in US) => CR4=36%=>
                          increases rivalry since key players have close market shares and
Industry Concentration    none holds majority where other players play significant roles in
- Concentration Ratio:    the market
Sum of Market Share                                                                               4           22%
                          Investment Banking: Goldman Sachs, JP Morgan Chase, Bank of
for the 4-5 Largest
                          America, Morgan Stanley hold 71% of the market=>CR4=71%
                          which makes investment banking industry less competitive than
                          commercial banking, but still high. None of the players control the
                          market.
                          Commercial Banking: In current economic conditions banking
Demand                    system suffers from low demand and extra capacity according to
Conditions/Industry       IBIS report.
                                                                                                  4           19%
Growth Rate               Investment Banking: Same as commercial banking due to
                          recession investment banking revenues are still behind pre-crisis
                          times, even though recovery is under way (data from IBIS report).
                          Commercial Banking: Assets and government regulations make
                          large commercial banks “too big to fail”(score-5). For small banks
Exit Barriers             exit barriers lower mostly due to their size and government backup.
                                                                                                  4           11%
                          Investment Banking: Exit barriers are low in this market, which
                          makes non-performing players to exit and other make higher profits

                          Banks (both commercial and investment) have long term
High Commitment by
                          commitments once are in the business. Government regulations also
Rivals                                                                                            4           6%
                          put restrictions on banking activities especially recently after
                          economic crisis.
                          There are 2 main segments: large players who go globally as well
Diversity of              small local banks. Different categories of banks play according to
                                                                                                  4           17%
Competitors               similar rules and providing similar services. The difference: target
                          market and the scale
Degree of Product         Products offered by banks comprise the same services with little
                                                                                                  4           14%
Differentiation           differentiation. Banks are competing mostly by fees and reputation.
Fixed Costs/Variable      Fixed costs are higher than variable costs due to high upfront
                                                                                                  4           3%
Costs Ratio.              investments.
Is capacity added in      Capacity is added through M&A or through geographical
                                                                                                  4           8%
large increments?         expansion.
Level 2 Analysis:                                                                                 4.0



Exhibit 2b: Commercial/Investment Banking Level 3 Analysis
                                                                          Score (1-5)                   Weight
Force
Threat of Rivalry                                                         4.00                          33%
Barriers to Entry (Threat of Entry)                                       3.78                          27%
Buyer Power                                                               3.64                          20%
Supplier Power                                                            4.33                          13%
Threat of Substitutes                                                     2.98                          7%
Level 3: Overall Attractiveness of the Industry                           3.84

Exhibit 3a: Mortgage Banking Level 1/2 Analysis
                                                                                                 Score
Barriers to Entry                                                                                             Weight
                                                                                                 (1-5)


                                                                                                                   64
For large banks economies of scale can be reached through
                                 leveraging internal operations, those internal processes are
Economies of Scale (EOS)
                                 optimized by IT that which is one of the suppliers. For        2       14%
supply side
                                 example some banks perform the whole mortgage
                                 application process through the web.
                                 For mortgage industry the brand name is not as important
                                 as in banking industry overall. Customers are looking for
Network Effects (demand side
                                 the best deal with low interest rates and low fees. They       4       6%
scale)
                                 also know that their mortgage will be sold shortly after the
                                 deal signed.
                                 Customer switching costs are low. The only drawback can
Customer Switching Costs
                                 be closing costs which may be charged by banks on the          4       11%
(CSC)
                                 deal close.
                                 In order to start business significant capital investments
Capital Requirements             are required together with completing government               4       22%
                                 regulations.
                                 There are 2 types of incumbents: large and small banks.
                                 Large banks are mostly focused on servicing the loan,
Incumbent Advantages             when small players are closing deals and pushing them
                                                                                                3       17%
independent of scale             onto big players. In order to survive in the industry it is
                                 required not only to have resources but also all the
                                 connections to flow loans around.
                                 Part of the mortgages completed online is growing and
                                 does not require setting up a branch. Also independent
Unequal access to distribution   brokers can close deals remotely as well. Branches are still
                                                                                                4       8%
channels                         important and do bring new customers, but remote
                                 communications are bringing more and more customers
                                 nowadays.
                                 After financial crisis 2008-09 government has introduced
                                 number of regulations which made mortgage business
                                 more sustainable, but at the same time drove cost of
                                 incumbents up. Now the industry is regulated by each state
                                 and by Department of Housing and Urban Development
Restrictive government policy
                                 (HUD). Congress also introduced 2 new acts to regulate         2       19%
                                 industry: Dodd-Frank Wall Street Reform and Consumer
                                 Protection Act in 2010. Government agencies Fannie Mae
                                 and Freddie Mac did also suffer through the crisis and
                                 their involvement in the financing of the loans will be
                                 reworked by the government.
                                 Incumbent firms are well established, have cash, available
Expected Retaliation
                                 capacity and pull with distribution channels and               1       3%
                                 customers.
Level 2 Analysis:                                                                               3.33


                                                                                                Score
Threat of Rivalry                                                                                       Weight
                                                                                                (1-5)
                                 Mortgage Banking: Industry revenues are $60B
                                 according to First Research. There are total 16,000
                                 companies within the industry with top 50 taking over
Industry Concentration           70% of the market. Market leaders are JP Morgan Chase,
                                                                                                3       14%
- Concentration Ratio            Bank of America, Citi Group and Wells Fargo. CR4 is less
                                 than 40% (according to IBIS research) which makes
                                 industry competitive with no company controlling the
                                 mortgage banking.


                                                                                                              65
Mortgage Banking: With unfavorable economic
                                  conditions and decrease in housing market, mortgage
                                  banks have extensive capacity. Even with record low
Demand Conditions/Industry
                                  mortgage rates, demand is not growing to the sufficient      5        22%
Growth Rate.
                                  rate to increase profits in the industry. Industry was not
                                  growing and started recovery recently with the growth rate
                                  lower than GDP.
                                  Mortgage Banking: Large % of current mortgages is
                                  converted into bad debt which makes it more complicated
Exit Barriers
                                  to sell it off. Additionally according to the Community      4        3%
                                  Reinvestment Act retail banks have to offer home loans at
                                  their branch location.
                                  Mortgage industry is a high risk environment with large
High Commitment by Rivals         capital investments and number of government                 4        11%
                                  regulations.
                                  Some vendors are closing deals only to sell mortgage
Diversity of Competitors          pretty much right after closing. Other banks are long-term   5        19%
                                  owners of those loans. Their goals would differ.
                                  For home loans every bank offers similar products based
Degree of Product                 on a rate controlled by government. The only
                                                                                               5        21%
Differentiation                   differentiation is costs for the customers and different
                                  insurance options offered together with the loan.
Fixed Costs/Variable Costs        Fixed costs are higher than variable costs due to high
                                                                                               4        11%
Ratio                             upfront investments.
Is capacity added in large        Capacity is added through M&A or through geographical
                                                                                               4        7%
increments?                       expansion.
Level 2 Analysis:                                                                              4.84


Supplier Power – Mortgage Banking                                               Score (1-5)           Weight
If the concentration ratio of the supplier group is greater than the concentration ratio of the industry  the
supplier group’s power increases
Human                Supplier is not concentrated. The resource is available
                                                                                10%        1
Resources            independently of location
                     Supplier is not concentrated. The resource is available
IT                                                                              10%        1
                     independently of location                                             1      29%
                   Though consumers have a higher concentration ratio,
                   the members of this group are fragmented and not
Consumers                                                                      80%   1
                   cohesive in their activities so this creates a low supplier
                   power base.
Strategic Importance of the industry to the supplier group (strategic dependence)
Does the SG depend on the industry for its revenues? If yes, the supplier group will want to protect the
industry with reasonable pricing, etc.

                     People with financial background can join other
Human
                     mortgage banking departments/institutions or start their   10%        4   3.1    24%
Resources
                     own businesses as brokers




                                                                                                               66
Provider of technology created solely for banks will
                   suffer if larger commercials are not using their services
IT                 anymore. But there are still other financial                10%    3
                   organizations that can use similar services at the same
                   or smaller scale.
                   Consumers are interested in a healthy banking
                   environment and so will make concessions to assure the
Consumers          viability of the bank. The convenience, insurance, and      80%    3
                   profitability of banking services means that consumers
                   will be an integral input to banks
Switching Costs (are the costs to switch suppliers significant)?
- when SC high, players have difficulty playing suppliers off each other

                    Switching costs are significant if key emplyee left, but
Human
                    not critical since the talent can still be replaced.       10%    1
Resources
                    Switching costs are low for entry-level employees.
                    switching from one technology provider to another can
                    bring significant costs to the table. Transfer to a new               2     19%
IT                  technology can affect time to market, IT spending and      10%    3
                    customer experience - all are critical for companies
                    providing services
                    Since consumers are fragmented, the overall switching
Consumers                                                                      80%    2
                    effect on the industry is low

Are the Supplier Group’s products/services differentiated?

                    Individuals working for banks can switch to other
Human               financial institutions, due to wide variety of financial
                                                                               10%    3
Resources           services companies on the market. People can also
                    perform diverse financial functions.
                    Companies providing technologies to banks can have                    2.2   14%
IT                                                                             10%    3
                    similar products offered to other customer groups.

                    There is little differentiation among the consumers due
Consumers           to the fact that the services provided to the bank by      80%    2
                    consumers are the same in the banking industry

Are there substitutes for the Supplier Group’s products/services?
Human
                    No substitutes for bank services                           10%    5
Resources
IT                  No substitutes for bank services                           10%    5   5     10%
Consumers           No substitutes for bank services                           80%    5
Do the Suppliers pose a credible forward integration threat?
                    Group of experienced individuals with enough capital
Human
                    can establish the bank. It will take time to grow to a     10%    2
Resources
                    significant size with all features, but possible.
                                                                                          1.1   5%
IT                  No threat from this supplier                               10%    1
                    The general consumer does not have the capital or
Consumers                                                                      80%    1
                    organization to paste a forward integration threat
Level 2 Analysis                                                               4.33


                                                                                                      67
Score
Factors Underlying Buyers’ - Bargaining Power                                                                    Weight
                                                                                                    (1-5)
                                 Buyers are divided into 2 groups and include home owners
                                 and investors. Investors will by up to 10 homes, home
Are buyers concentrated or       owners will do one or 2. Banks are not interested in
are there a few high             investors with over 4 homes, since profits earned are not
                                                                                                    2            22%
volume buyers?                   increasing with increasing number of homes. Also buyers
                                 do not buy all their homes at once; hence multiple banks
                                 will benefits from one customer. As a result buyers are not
                                 concentrated.

Are the products                 Products are not highly differentiated. The main difference
                                                                                                    4            11%
differentiated?                  in offerings is rates and fees, but not the product itself.


Does the buyer face low or       Switching costs are relatively low and maybe waived by
                                                                                                    4            14%
high switching costs?            banks or rolled into total loan amount.

Do the buyers pose a
backward integration             Threat of backward integration is very low.                        1            3%
threat?
Factors Underlying Buyers’ Price Sensitivity
Is the product a significant     Mortgage payments are significant fractions of buyers‟
fraction of the Buyer‟s          costs. Now over 50% of all US mortgages are under water,           4            19%
costs?                           due lower incomes and troubled economy.

                                 Buyers earn high profits in a long term, since homes are
Does the Buyer earn low
                                 treated as investments in most cases. Also current home            4            17%
profits?
                                 prices

Is the quality of the
                                 Yes, buyer‟s costs and hence the product itself is highly
Buyer‟s product affected                                                                            5            8%
                                 dependable on housing industry prices and interest rates.
by the industry‟s product?
Does the industry‟s
                                 Since the product represents significant part of buyers‟
product affect the Buyer‟s                                                                          5            6%
                                 expenses, other costs are affected as well.
other costs?
Level 2 Analysis                                                                                    3.61



Threat of Substitutes: Substitutes are alternatives to the offered product or               Score
                                                                                                        Weight
service.                                                                                    (1-5)

                             Mortgage Banking:
Buyer‟s propensity to        Substitutes for mortgage banks or mortgage divisions of
                                                                                            2           60%
substitute                   commercial banks can be credit unions, regional banks
                             and cash and other types of payments.
                             Mortgage Banking: Substitutes have similar or higher
Price/Performance of
                             fees for servicing the loans.                                  2           40%
the substitute




                                                                                                                       68
Level 2 Analysis                                         2.0



Exhibit 3b: Mortgage Banking Level 3 Analysis


Force                                             Score (1-5)   Weight
Threat of Rivalry                                 4.84          33%
Barriers to Entry (Threat of Entry)               3.33          27%
Buyer Power                                       3.61          20%
Supplier Power                                    4.33          13%
Threat of Substitutes                             2.00          7%
Level 3: Overall Attractiveness of the Industry   3.88




                                                                         69
Exhibit 4: BofA Segments and % Revenue
BofA Business Units                                       Industry                           % 2010 Revenue*
Deposits                                                  Commercial Banking                 11.9%
Global Card Services                                      Commercial Banking                 23.0%

Home Loans & Insurance                                    Commercial Banking                 9.6%
Global Commercial Banking                                 Commercial Banking                 9.8%
Global Banking & Markets                                  Investment Banking                 25.6%
Global Wealth & Investment Mgmt.                          Investment Banking                 15.0%
* Based on Bank of America Annual Report 2010, p. 43,44,45

Exhibit 5: Bank Holding Companies market share by Deposits, Credit Card, Consumer Loan
Revenue
                                                                                              Comm.&Indus. Loans
                              Deposits Under Mgmt. ($M)        Credit Card Loans ($M)
                                                                                              ($M)
Final                         Total          Dep.    Mkt       Total        CC      Mkt       Total    Loan Mkt
        Company
Rank                          Deposits1      Rank    Share2    Loans3       Rank    Share4    Loans5   Rank Share6
1       Bank of America       $1,040,172     2       13.0%     $130,696     2       16.5%     $166,650 1      13.5%
2       Citigroup             $866,310       3       10.8%     $149,103     1       18.8%     $121,536 3      9.9%
3       JPMorgan Chase        $1,048,685     1       13.1%     $114,960     3       14.5%     $104,424 4      8.5%
4       Wells Fargo           $853,925       4       10.7%     $21,280      8       2.7%      $135,474 2      11.0%
5       U.S. Bancorp          $214,883       5       2.7%      $16,116      9       2.0%      $37,374  7      3.0%
        PNC Financial
6                             $182,035       7       2.3%      $3,317       11      0.4%      $43,103      5        3.5%
        Services
        Capital One
7                             $126,117       10      1.6%                   5       7.0%      $16,419      13       1.3%
        Financial                                              $55,170
        HSBC North
8                             $128,079       9       1.6%                   7       3.8%      $14,273      16       1.2%
        America                                                $30,357
9       Fifth Third           $80,842        17      1.0%      1,844        13      0.2%      $23,266      9        1.9%
10      SunTrust              $124,984       12      1.6%      $407         21      0.05%     $26,549      8        2.2%
        TD Bank US
11                            $151,154       8       1.9%      $856         17      0.1%      $12,708      20       1.0%
        Holding
        American
12                            $37,524        34      0.5%      $58,749      4       7.4%      N/A          N/A      N/A
        Express
        Discover
13                            $35,378        35      0.4%      $45,064      6       5.7%      N/A          N/A      N/A
        Financial Svcs.
14      Ally Financial        $40,229        31      0.5%      N/A          N/A     N/A       $41,363      6        3.4%
15      Comerica              $41,802        28      0.5%      N/A          N/A     N/A       $21,356      10       1.7%
        Bank of New
16                            $198,109       6       2.5%      N/A          N/A     N/A       $2,124       55       0.2%
        York Mellon
*All data as of Q2 2011
1
  http://www.americanbanker.com/rankings/bt-most-deposits-1043008-1.html
2
  http://www.e-wisdom.com/news/banking/money-market/bank-deposits-in-fdic-insured-institutions-at-all-time-high-110210031/
3
  http://www.americanbanker.com/rankings/bhcs-largest-card-loans-1043421-1.html
4
  http://www.creditcards.com/credit-card-news/credit-card-industry-facts-personal-debt-statistics-1276.php
5
  http://www.americanbanker.com/rankings/bt-largest-c-and-i-loans-1043140-1.html
6
   http://www.biztimes.com/news/2010/9/3/banks-renew-their-appetites-for-commercial-lending




                                                                                                                      70
Exhibit 6: Bank Holding Companies by Fees Generated from M&A, Equity, Bonds, and Loans
                                                             YOY
Overall                                   Overall Fees                     % Mkt         M&A         Equity   Bonds        Loans
              Company                                        Growth
Fee Rank                                  Generated ($M)                   Share**       %           %        %            %
                                                             Rate
1             J.P. Morgan Chase           $4,120             14%      6.9%               28%         22%      27%          23%
              Bank of America
2                                         $3,669         15%          6.2%               23%         22%      27%          27%
              (Merrill Lynch)
3             Morgan Stanley              $3,133         19%          5.3%               41%         28%      21%          9%
4             Goldman Sachs                 $2,972       4%           5.0%               43%         27%      22%          8%
5             Credit Suisse                $2,551        16%          4.3%               32%         26%      26%          16%
6             Deutsche Bank               $2,403         9%           4.0%               22%         25%      37%          15%
7             Citigroup                   $2,350         8%           4.0%               22%         22%      34%          22%
8             Barclays Capital              $2,114       10%          3.6%               26%         22%      35%          18%
9             UBS                         $1,855         13%          3.1%               42%         28%      22%          9%
10            BNP Paribas                   $1,037       8%           1.7%               19%         9%       37%          35%
All data as of first three quarters, 2011
** Based on $59,386.77MM Market size for first three quarters 2011
Financial Times, http://markets.ft.com/investmentBanking/tablesAndTrends.asp

Exhibit 7: Rumelt’s Corporate and Business-Level Strategy Classification
    Competitor                                             Business Level Strategy                   Corporate Level Strategy
    Bank of America – Commercial Bnkg.                     Cost Leadership / Broad Differentiation
                                                                                                     Related Constrained
    Bank of America – Investment Bnkg.                     Focused Differentiation
    JPMorgan Chase - Commercial Banking                    Cost Leadership / Broad Differentiation   Related Constrained
    JPMorgan Chase - Investment Bnkg                       Focused Differentiation
                                                           Focused Differentiation / Focused Low
    Citigroup - Commercial Banking                                                                   Related Constrained
                                                           Cost
    Wells Fargo - Commercial Banking                       Cost Leadership / Broad Differentiation   Related Constrained
    Goldman Sachs - Investment Banking                     Focused Differentiation                   Dominant Business
    Morgan Stanley - Investment Banking                    Focused Differentiation                   Dominant Business



Exhibit 8: Porter’s Generic Strategies Matrix (Business Level Strategy)




                                                                                                                             71
Exhibit 9a: JPMorgan Chase Revenue by Segment




Exhibit 9b: JPMorgan Chase BCG Matrix for Commercial Banking




Exhibit 9c: JPMorgan Chase BCG Matrix for Investment Banking




                                                               72
Exhibit 10a: Citigroup Revenue by Segment




Exhibit 10b: Citigroup BCG Matrix for Investment Banking




Exhibit 11a: Wells Fargo Revenue by Segment




                                                           73
Exhibit 11b: Wells Fargo BCG Matrix for Commercial Banking




Exhibit 12a: Goldman Sachs Revenue by Segment

          Investment                    Investment
             Mgmt                         Banking
             13%                           12%




 Investing &
   Lending
     19%                                        Institutional
                                                 Client Svcs
                                                     56%


Exhibit 12b: Goldman Sachs BCG Matrix for Commercial Banking




                                                                74
Exhibit 13a: Morgan Stanley Revenue by Segment
                              Asset
                           Management
                                                                              Institutional
                               8%
                                                                               Securities
                                                                                  52%




                   Global Wealth
                   Management
                      Group
                       40%


      Exhibit 13b: Morgan Stanley BCG Matrix for Commercial Banking




      Exhibit 14a: BofA VRIO Analysis
                                                                                                      Competitive
Resource                                                                                  Exploited   implications
                       Valuable    Scarce   Difficult to imitate
Capability                                                                                by firm     (parity/disadvantage/TC
                                                                                                      A/SCA)
                                            Y - #14 global brand in Sep 2011,
Brand Reputation                            according to Brand Finance (2 nd only to
                       Y           Y                                                      Y           SCA
(Valuation)                                 Wells Fargo at #13 in Financial Svcs.
                                            industry) 1
                                            Y – High quality products and high
Loyal large
                       Y           Y        switching costs due to relationships that     Y           SCA
customer base
                                            span multiple products & services;
                                            Y - Has access to huge capital asset base
                                            due to Comm. Banking deposits; allows
Large Capital Asset
                       Y           Y        for cheaper capital input costs and ability   Y           SCA
Base
                                            to offer more/ larger loans or other
                                            lending products
                                            Y – 19 of top 100 financial advisors in
Large/Strong                                2011 (2nd to Morgan Stanley), as ranked
Investment                                  by Barron‟s magazine. 2 Largest wealth
                       Y           Y                                                      Y           SCA
Research Analyst                            management workforce in U.S.
Workforce                                   Investment Banking industry with 15,965
                                            advisor and $1.55 T in assets3



                                                                                                                 75
Integrated/Diverse
                        Y              N           ----                                        Y            PARITY
product offerings
                                                   Y - Spends significant % of revenue
                                                   maintaining, upgrading, and expanding
IT                      Y              N           technology offerings. Major competitors     Y            PARITY
                                                   can match this, but smaller competitors
                                                   cannot afford similar investments.
                                                   Y - The company provides unmatched
                                                   convenience in the United States, serving
                                                   approximately 58
                                                   million consumer and small business
Convenience             Y              N                                                       Y            PARITY
                                                   relationships with more than 5,900 retail
                                                   banking offices, more than 18,000 ATMs
                                                   and award-winning online banking with
                                                   nearly 30 million active users
                                                   N – Acquisition of Countrywide
Risk Management         N              N           Financial and Merrill Lynch brokerage       N            Disadvantage
                                                   both led to significant expense
                                                   Y – But in BofA‟s case, U.S. government
Government                                         forced it to acquire Merrill Lynch when
Relationship /          Y              Y           CEO wanted to pull out of deal;             N            Disadvantage
Political Savvy                                    government also suing over Countrywide
                                                   mortgage practices
                                                   N - They have continuously being ranked
Customer service        Y              N           the worst. However the competitors do       N            Disadvantage
                                                   not do better either.
      1
        http://issuu.com/brandfinance/docs/september_update?viewMode=magazine&mode=embed
      2
        http://online.barrons.com/report/top-financial-advisors/100
      3
        http://www.investmentnews.com/apps/pbcs.dll/article?AID=/20110523/FREE/110529986

      Exhibit 14b: Bank of America Value Drivers
      DRIVER              INDUSTRY
      Technology          CB                 IT infrastructure; Deposit-image ATMs;Mobile App;Web (21M users); SMS
                                             banking; Unified, usable interface for customers across platforms
                          IB                 Integrated platform for wealth, commercial, corporate, investment products
      Quality             CB                  24/7 customer service; Product usability (e.g. Clarity Commitment statements
                                             describing products in „plain English‟);One stop shop;
                                             Terms and conditions, Low interest rates; High customer retention
                          IB                  Convenience (easy access to capital/capital markets) ; Product usability (e.g.
                                             Merrill Edge allowing banking + investing activity on same platform) High
                                             customer retention
      Delivery            CB                 Convenience - large physical branch (700) and ATM (18,000) footprint, much
                                             of the U.S. (32 states) ; Web and mobile device accessibility for many of the
                                             most popular core products ; Integrated product delivery
                          IB                 ; Convenience ; Integrated product delivery/platform (wealth mgmt. +
                                             commercial / corporate / investment banking services)
      Breadth of          CB                 ; Comprehensive & diverse commercial product offerings across consumer,
      Line                                   business, and institutional clients (one-stop shop)
                                             ; “We run the franchise in full, delivering all of the services [customers] may
                                             have traditionally sought separately from a retail bank, commercial bank, an
                                             investment bank, a wealth management firm, a brokerage or a private bank.”
                                             (BOA Annual Report, 21010)
                          IB                 Large investment banking product line breadth; Specialized research of
                                             investment opportunities


                                                                                                                         76
Service          CB          ;Integrated (cross-industry and cross-product) customer service focus
                              Phone, Internet, physical branch service channels (Branch Locations (700)
                             with expert personnel (288,000)) ;Fraud Protection ;Legacy Asset Servicing
                             group - formed to mitigate mortgage issues
                 IB           Personalized Consulting for large customers over $100K investments,
                             automation for $50K-100K (Accenture report – Top 10 challenges for
                             investments banks 2011); online services
Customization    CB           Broad product line allows for tailored delivery of applicable financial
                             products& services (across consumers, small/large businesses, institutions) ;
                             OEM products for other banks
                 IB           Personalized
Geography        CB           Branches / ATM‟s in much of the U.S. (32 states)
                 IB          Global – offices in 45 countries with online services available across the globe;
                             Branch Locations (700) with expert personnel (288,000)
Risk             CB          FDIC; Fraud Protection; Strong liquidity; Sufficient Capital; Diverse mix of
Assumption                   core businesses (up/down business cycle);Decrease long-term debt; Tangible
                             common equity ratio (TARP metric);Negative: Acquisition of Countrywide
                 IB          Help manage currency / interest rate fluctuation risk ; Hedging
                             ;Experienced advisors ;Good asset quality
Brand /          CB          ;#14 Brand valuation in U.S. ; Serve 50% of U.S. households ;#2 in US, #1 in
Reputation                   EU – credit cards ; Negative in mortgages because of Countrywide
                             acquisition ;Hurt by threat of $5 debit card fee
                 IB           #3 in U.S. (Merrill Lynch) according to IBIS IB research
Network          CB           Increase in People = Increase in ATMs & Branches => Convenience
Externalities    IB           Increased trust => increased investment, reputation
Environmental    CB           Paperless statements; Green branch buildings and offices
Policy           IB           N/A
Complements      CB           Web Browsers ; 3rd Party ATMs ; Global ATM Alliance ; Rewards affiliates
                             (airlines, etc.) ; Credit card processors (Visa, MC, Amex, etc.) ; Retail
                             acceptance; Credit check issuing agencies
                 IB           Lawyers;Underwriters;VCs;Consulting

Exhibit 14c: Bank of America Cost Drivers
DRIVER           INDUSTRY
                 CB            IT infrastructure ; Branch/ATM locations ; Marketing costs
Scale Econ       IB            IT infrastructure: computers, servers, networks... etc.; Marketing costs
                 CB            Shared IT platforms across products ; Shared services/products across each
                              branch ; New business from existing customer vs. acquiring new customers
Scope
                              (analytical targeting)
Economies
                 IB            Shared IT platforms across products (like web) ; Shared services/products
                              across each branch ; Work force; Wages ; Analytics for other product offerings
                 CB            Customer feedback (e.g. product usability) ; Best practices ; Legacy Asset
Learning
                              Servicing Group (manage mortgage defaults)
Curve
                 IB           Consumer knowledge/feedback; Best practices; Merrill Lynch integration
                 CB           Federal rate; Credit costs; Lowered long-term debt; Interbank lending rate;
Input Costs                   Marketing ;
                 IB            Marketing ; Federal Funds Rate ; Interbank lending rate
                 CB           MBNA credit card issuer purchase; employee-focused discounts; Countrywide
 Vertical
                              acquisition for captive portfolio for loan servicing services
Integration
                 IB            Merrill Lynch purchase for Brokerage
                 CB            Increased cross-sell training ; Risk management operations ; Increased IT;
Organizational                Increase customer service ; Fees ; Centralization ; M&A strategy
Practices        IB            Specialized & dedicated customer service and support force ; Customer


                                                                                                          77
relationship-maintenance activities such as in-person meetings and events

Exhibit 15a: JPMorgan Value Drivers
DRIVER          INDUSTRY
                CB            State of the art systems; IT infrastructure ; Deposit-image ATMs ; „Quick
                             Deposit‟ iPhone banking application ; Chase „Instant Action‟ text alerts ;Quick
Technology
                             customer service access to transaction history ; Internet bill pay
                IB           Private Banking iPad applications for integrated banking
                CB           Well trained employees ; Simple / intuitive products ;Product innovation
                             (Chase Blueprint flexible payments, Ink , Slate, Chase Sapphire credit cards)
Quality
                IB           Can lend more to clients because more assets under management (available
                             capital)
                CB           Convenience - large physical branch (5,300) and ATM (16,000) footprint,
                             much of the U.S. (32 states) ;Streamlined customer communications ;iPad-
Delivery
                             based Research application
                IB           In person and though internet
                CB            Comprehensive & diverse commercial product offerings across consumer,
                             business, and institutional clients ; Cross-selling
Breadth of
                IB             Comprehensive & diverse commercial product offerings across consumer,
Line
                             business, and institutional clients ;Greater access to capital = lend more to
                             clients, better chance to sell other services
                CB             Helped thousands of homeowners avoid foreclosure ;
                             employees ; Consume advocacy through „Consumer Practice‟ groups led by
Service                      Sr. mgmt. ; Sr. mgmt. focus on reviewing errors/complaints
                IB           Personalized Consulting for large customers over $100K investments,
                             automation for $50K-100K (Accenture report – Top 10 challenges for
                             investments banks 2011); online services
                CB           ”Second review process” for loans (>$250M for those initially rejected)
                             ;”Chase Blueprint flexible payments ;Credit cards to match benefits to
Customization
                             customer behavior (Chase Ink , Slate, Sapphire credit cards)
                IB           Personalized approach for customers over $100K investments
                CB           Operates in over 60 countries
Geography
                IB           Operates in over 60 countries
                CB           High levels of liquidity (7% vs. 4% mandated Tier 1 capital)
Risk
                IB           Ability to hedge quickly and cost-effectively
Assumption
                CB           Largest SBA lender in U.S. ;$3B for affordable housing , counseling for
                             people to avoid foreclosure, heavily involved in non-profit organizations
Brand /
                IB           Serve‟s world‟s most prominent clients ;Largest asset base of Investment Bank
Reputation
                             rivals ($2.1T as of 2010)110 ;#2 largest investment bank in US(IBIS report for
                             investment banking 2011)
                CB            Increased People = Increased ATM & increased Branches => increased
Network
                             Convenience
Externalities
                IB            Increased trust => increased investment, reputation
Environmental   CB            Paperless statements
Policy          IB            N/A
                CB            Web Browsers ; Mobile Apps ; 3rd Party ATMs ; Rewards affiliates (airlines,
                             etc.) ; Credit card processors (Visa, MC, Amex, etc.) ; Retail acceptance ;
Complements                  Credit check agencies ; Insurance: cars, home, life, credit
                             ;Home Loans: Real Estate ; Credit-based economy
                IB            Lawyers ; Underwriters ; VCs ; Consulting

Exhibit 15b: JPMorgan Cost Drivers
DRIVER          INDUSTRY


                                                                                                         78
 IT infrastructure: computers, servers, networks... etc.
                 Commercial           Branch locations
Scale            Banking              ATMs
Economies                             Marketing costs
                 Investment           Easier/cheaper access to capital (more assets under mgmt.)
                 Banking              IT infrastructure and marketing costs
                 Commercial           Shared IT platforms across products (like web, apps)
                 Banking              Shared services/products across each branch
Scope
                                      Work force
Economies        Investment
                 Banking              Wages
                                      Analytics for other product offerings
                 Commercial           Consumer knowledge/feedback
Learning         Banking              Best practices
Curve            Investment           Financial crisis
                 Banking
                                      Federal funds rate
                 Commercial
                                      Interbank lending rate
Low Input        Banking
Costs                                 Marketing
                 Investment           Employees are very high paid in this industry, but the company can still
                 Banking             leverage cross selling
                 Commercial
                                      Investment banking
 Vertical        Banking
Integration      Investment
                                     Bought London Metal Exchange in November 2011
                 Banking
                                      In bottom 7 of Forrester‟s 2010 annual customer advocacy rankings
                 Commercial
                                      M&A, centralization, increase customer services
                 Banking
Organizational
Practices        Investment
                                     Retain talents, focus on M&A
                 Banking

Exhibit 15c: JPMorgan VRIO Analysis
                         Valua                                                           Exploited    Competitive
Resource/Capability              Rare?     Costly to Imitate?
                         ble?                                                            by Org?      Implication

Diversified Product
                         Y       N          ---                                          Y            Parity
Line
                                           Y- Has access to huge capital asset base
                                           due to Comm. Banking deposits; allows
Large Capital Asset
                         Y       Y         for cheaper capital input costs and ability   Y            SCA
Base
                                           to offer more/ larger loans or other
                                           lending products
Innovative Products /
                                           Y – Affinity credit cards tailored to
Services
                         Y       Y         customer behavior requires extensive          Y            SCA
(Blueprint, Sapphire,
                                           analysis and analytics
Slate, Freedom)
Strong Risk
                         Y       N          ---                                          Y            Parity
Management Processes
Leverage technology
to for easy product      Y       N          ---                                          Y            Parity
management / usability

Exhibit 16a: Citigroup Value Drivers
DRIVER           INDUSTRY


                                                                                                                 79
Commercial/investment
Technology                               IT infrastructure ; mobile and online technologies
                banking

                Commercial Banking      Well trained employees ; Simple / intuitive products
Quality
                Investment Banking      #5 in investment banking in US.
                Commercial Banking      Convenience – the largest global presence: 140 countries with 16K
                                        offices around the globe.; 30,000 ATM only in US; online banking;
Delivery
                Investment Banking      mobile apps
                                        In person and though internet

Breadth of      Commercial/investment   Diverse product offering across multiple segments ; Cross-selling
Line            banking

                Commercial Banking      Deposits, credit cards, mortgages and investment services are provided
Service                                 Personalized Consulting for large customers over $100K investments,
                Investment Banking      automation for $50K-100K (Accenture report – Top 10 challenges for
                                        investments banks 2011); online services
                                        ”Second review process” for loans (>$250M for those initially rejected)
                Commercial Banking      ”Chase Blueprint flexible payments ;Credit cards to match benefits to
Customization
                                        customer behavior (Chase Ink , Slate, Sapphire credit cards)
                Investment Banking      Personalized approach for customers over $100K investments

                Commercial/investment   Operates in over 140 countries
Geography
                banking

                                        They were burned on mortgages in 2008 and 2009 due to no risk
                                        assumption for bad economy. The bank suffered the most among other
                Commercial Banking
Risk                                    competitors. Government does provide backup for deposits up to
Assumption                              $250K.
                                        With the market decline bank revenue decreased as well. Government
                Investment Banking
                                        regulations provide some risk mitigation.
                                        #4 in commercial banking in US ;In bottom 7 of Forrester‟s 2010 annual
Brand /         Commercial Banking      customer advocacy rankings
Reputation
                Investment Banking      #5 in investment banking in US.
                                         increased People = increased ATM & increased Branches =>
Network         Commercial Banking
                                        increased Convenience
Externalities
                Investment Banking       Increased trust => increased investment, reputation
Environmental   Commercial/investment
                                         Paperless statements
Policy          banking
                                         Web Browsers ; Mobile Apps ; 3rd Party ATMs ; Rewards affiliates
                                        (airlines, etc.) ; Credit card processors (Visa, MC, Amex, etc) ; Retail
                Commercial Banking
Complements                             acceptance ; Credit check agencies ; Insurance: cars, home, life, credit
                                        ;Home Loans: Real Estate ; Credit-based economy
                Investment Banking       Lawyers ; Underwriters ; VCs ; Consulting



Exhibit 16b: Citigroup Cost Drivers
DRIVER          INDUSTRY
                                  IT infrastructure: computers, servers, networks... etc.
Scale           Com/Inv
                                  Branch locations
Economies       Banking
                                  ATMs ; Marketing costs


                                                                                                              80
 Shared services/products across each branch
Scope             Com/Inv
                                      Work force
Economies         Banking
                                      Wages
 Learning         Com/Inv            Mortgages and investing was a learning curve – market crisis additionally to
Curve             Banking            customer feedback, best practices
 Low Input        Com/Inv            Cost-cutting / layoffs – plan to cut 3,000 jobs or 1% of the workforce
Costs             Banking            according to CNN on Nov 18, 2011
 Vertical         Com/Inv
                                     All financial services under one roof
Integration       Banking
                  Com/Inv
Organizational                       Focus on retaining and acquiring talents, M&A
                  Banking
Practices

Exhibit 16c: Citigroup VRIO
                                                                                                              Competit
                                                                                                Exploit
                            Valuab                                                                            ive
Resource/Capability                  Rare?   Costly to Imitate?                                 ed by
                            le?                                                                               Implicati
                                                                                                Org?
                                                                                                              on
Leverage technology to
for easy product            Y        N        ---                                               Y             Parity
management / usability
Diversified Product
                            Y        N        ---                                               Y             Parity
Line
International Footprint /                    Y – Large fixed investment require d to
                            Y        Y                                                          Y             SCA
Scale                                        establish international presence

Exhibit 17a: Wells Fargo Value Drivers
DRIVER            INDUSTRY
                  Com/Inv
Technology                           It infrastructure, ATMs, mobile, web
                  Banking
                  Com/Inv
Quality                              Reliable, growing, survived crisis, convenience
                  Banking
                  Com/Inv
Delivery                             Branches, ATM, online banking and mobile apps
                  Banking
Breadth of        Com/Inv            Comprehensive & diverse commercial product offerings across consumer,
Line              Banking            business, and institutional clients (one-stop shop); large SBA lender
Service           Com/Inv             Branches, phone, web, mobile, deposits/credit cards/mortgages/investment
                  Banking            banking
                  Com/Inv
Customization                        Personalized for large accounts
                  Banking
                  Com/Inv
Geography                            6,650 branches, 12K ATMs, no global presence, only US
                  Banking
Risk              Com/Inv
                                     FDIC, Fraud protection, securitized loans
Assumption        Banking
Brand /           Com/Inv             #1 mortgage vendor, 2nd largest in deposits according to IBIS report.
Reputation        Banking            Not in top 5 for investment banking
Network           Com/Inv             increased People = increased ATM
Externalities     Banking            increased Branches = increased Convenience
Environmental     Com/Inv
                                     Paperless statements
Policy            Banking
                                      Mobile Apps
                  Com/Inv             3rd Party ATMs
Complements
                  Banking             Rewards affiliates (airlines, etc.)
                                      Credit card processors (Visa, MC, Amex, etc.)


                                                                                                                    81
 Credit check agencies
                                     Insurance: cars, home, life, credit
                                     Home Loans: Real Estate


Exhibit 17b: Wells Fargo Cost Drivers
DRIVER             INDUSTRY
                                     IT infrastructure: computers, servers, networks... etc.
Scale              Com/Inv
                                     Branch locations
Economies          Banking
                                     ATMs; Marketing costs
                                     Shared services/products across each branch
Scope              Com/Inv
                                     Work force
Economies          Banking
                                     Wages ;Analytics for other product offerings
                                     Consumer knowledge/feedback
                   Com/Inv
Learning Curve                       Best practices
                   Banking
                                     Financial crisis – one of the best to sustain it
                   Com/Inv           Federal funds rate
Low Input Costs
                   Banking           Interbank lending rate
 Vertical          Com/Inv
                                    Have some investment banking
Integration        Banking
 Organizational    Com/Inv
                                    Acquired Wachovia in 2008, talent retention
Practices          Banking



Exhibit 17c: Wells Fargo VRIO
                                                                                                          Competiti
                                                                                                Exploit
                             Valuable   Rare                                                              ve
Resource/Capability                             Costly to Imitate?                              ed by
                             ?          ?                                                                 Implicatio
                                                                                                Org?
                                                                                                          n
                                                Y – Time required, strong customer
Strong Brand Reputation      Y          Y                                                       Y         SCA
                                                service focus
Cross-Sell (~6 products                         Y – Requires broad product portfolio and
                             Y          Y                                                       Y         SCA
per customer)                                   extensive cross-training
Diversified Product Line     Y          N        ---                                            Y         Parity
Loyal customer base          Y          Y       Y – low customer attrition                      Y         SCA
Strong Risk Management
                             Y          Y       N                                               Y         TCA
Processes
Leverage technology to
for easy product             Y          N        ---                                            Y         Parity
management / usability




                                                                                                                82
Exhibit 18a: Goldman Sachs Value Drivers
DRIVER            INDUSTRY
                                Technologies drive innovations in Goldman Sachs. Web, IT infrastructure and
Technology        IB
                               GSQuartix platform.
                  IB            Convenience – one platform to access all types of investments. Highly qualified
Quality
                               consultants.
Delivery          IB            Web and in person
Breadth of        IB
                                   Innovative financial products (incl. derivatives)
Line
Service           IB
                                   Very client-focused
Customization     IB           Highly customizable due to personalized approach
Geography         IB           Global company with ~40 countries covered
Risk              IB
                                   Highly-leveraged derivative products
Assumption
Brand /           IB            Extensive experience and history in financial investment products. #1 in
Reputation                     investment banking according to IBIS research.
Network           IB
                               Increased trust => increased investment, reputation
Externalities
Environmental     IB
                               N/A
Policy
Complements       IB           Lawyers, Underwriters, VCs, Consulting

Exhibit 18b: Goldman Sachs Cost Drivers
DRIVER            INDUSTRY
 Scale            Investment          new capital requirements as bank constrains proprietary investing model /
Economies         Banking             leveraging capability
 Scope            Investment
                                      Platform , workforce, wages
Economies         Banking
 Learning         Investment
                                      Consumer knowledge, feedback, financial crisis
Curve             Banking
 Low Input        Investment          Relatively low internal capital assets vs. competitors with deposits asset base
Costs             Banking             from Commercial Bank (Goldman pays more for capital)
 Vertical         Investment
                                      Commercial banking
Integration       Banking
                  Investment
Organizational                        Talent retention, investments in technologies
                  Banking
Practices

Exhibit 18c: Goldman Sachs VRIO
                           Valua                                                           Exploited    Competitive
Resource/Capability                  Rare?     Costly to Imitate?
                           ble?                                                            by Org?      Implication
Superior M&A                                   Y – Requires strong reputation,
                           Y         y                                                     Y            SCA
Capabilities                                   experience, and customer relationships
Reputation with                                Y –Long-term experience and success
                           Y         y                                                     Y            SCA
Customers                                      after 2008 crisis
Company Culture            Y         y         Y – top rated company to work for           Y            SCA
Government
                                               Y – Multiple former U.S. treasury
Relationship / Political   Y         Y                                                     Y            SCA
                                               secretary‟s came from Goldman
Savvy
                                               Y – leading creator of new derivatives
Product Innovation         Y         Y                                                     Y            SCA
                                               products




                                                                                                                  83
Focus on Investment
                          Y         N          ---                                         Y           Parity
Banking industry only

Exhibit 19a: Morgan Stanley Value Drivers
DRIVER           INDUSTRY
                 Investment
Technology                        It infrastructure, online services, analytical technologies
                 Banking
                 Investment       37 of top 100 financial advisers in 2011 according to Baron‟s ; Financial product
Quality
                 Banking          innovation
                 Investment
Delivery                          Large / established distribution network
                 Banking
Breadth of       Investment
                                  Securities, wealth management, asset management
Line             Banking
Service          Investment       Largest Brokerage force of competitors – 17,800 advisors / $1.72T in assets ;
                 Banking          Superior service & advice ;
                 Investment
Customization                     Deal structuring capabilities ; Pricing capabilities
                 Banking
                 Investment
Geography                         36 countries
                 Banking
Risk             Investment
                                  Hedging; Experienced advisors
Assumption       Banking
Brand /          Investment
                                  After-market performance of underwritings ; Strong industry reputation
Reputation       Banking
Network          Investment
                                  Increased trust => increased investment, reputation
Externalities    Banking
Environmental    Investment
                                  N/A
Policy           Banking
                 Investment
Complements                       Lawyers; Underwriters; VCs; Consulting
                 Banking

Exhibit 19b: Morgan Stanley Cost Drivers
DRIVER           INDUSTRY
 Scale           Investment          IT infrastructure: computers, servers, networks... etc.
Economies        Banking
 Scope           Investment
                                    Diversified product portfolio shares the same resources like IT, employees etc.
Economies        Banking
 Learning        Investment         Feedback, fin crisis, testing; Cost cutting and layoffs has led to slower growth,
Curve            Banking            loss of talent
 Low Input       Investment         Mainly focused on short-term borrowing and not as extensive as other banks;
Costs            Banking            Compensation costs high to prevent brokerage analyst poaching
 Vertical        Investment
                                     Commercial banking
Integration      Banking
                                     Wealth management margins low due to high expenses (currently 9% ,
                 Investment
Organizational                      targeting 20%) ;new capital requirements as bank constrains proprietary
                 Banking
Practices                           investing model / leveraging capability

Exhibit 19c: Morgan Stanley VRIO Framework
                                                                                                            Competit
                                                                                                 Exploi
Resource/Capa    Valuab                                                                                     ive
                          Rare?         Costly to Imitate?                                       ted by
bility           le?                                                                                        Implicati
                                                                                                 Org?
                                                                                                            on
Largest #
                                        Y – Large workforce is significant expense – requires
Brokerage        Y        Y                                                                      Y          SCA
                                        high revenues to support
Analysts


                                                                                                                 84
Strong
Research                              Y – Skilled analysts with good reputation are relatively
                 Y         Y                                                                     Y     SCA
Analysts /                            rare in industry
Processes
Focus on
Investment
                 Y         N          ---                                                        Y     Parity
Banking
industry only
Leverage
technology to
for easy
                 Y         N          ---                                                        Y     Parity
product
management /
usability

Exhibit 20a: Commercial Banking V – C Analysis
Bank                                   Monthly Checking      Credit Card Int.         Comm. & Ind. Loan
                                       Fee                   Rate*                    Rate*
Bank of America                        $15                   ~16%                     ~3-4%
Wells Fargo                            $20                   ~16%                     ~3-4%
JPMorgan Chase                         $20                   ~16.5%                   ~3-4%
Citibank                               $19                   ~17%                     ~3-4%
*Averages and approximations for CC rates and SBA Loan spreads - rates will vary by business

Exhibit 20b: Commercial Banking Profit Analysis
Bank                                          Revenues              Cost          Firm Profit       % Profit
Bank of America                               $60,352              $34,821        $25,531           42%
Citigroup                                     $48,268              $24,518        $23,750           49%
JPMorgan Chase                                $54,959              $25,860        $29,099           53%
Wells Fargo                                   $76,914              $41,340        $35,574           46%
* All $'s expressed in Millions. Revenue and operating expenses pulled from respective bank 2010 Annual Reports.
One-time charges such as goodwill and provision for credit losses not included.




                                                                                                            85
Exhibit 20c: Commercial Banking V-C analysis

             $ Millions




Exhibit 21a: Investment Banking Customer Value Capture
                          Avg. M&A          Avg. M&A          # M&A          # M&A
                                                                                        # Advisors in
Bank                      Deal Size         Deal Size         Deals          Deals                      Tier
                                                                                        Top 1002
                          (Q3 ‟10)          (Q3 ‟09)          (Q3 ‟10)       (Q3 ‟09)
Morgan Stanley            $1.24 B           $2.5 B            205            275        34              1
BofA                      $1.52 B           $1.6 B            145            170        19              2
JPMorgan Chase            $1.59 B           $1.5 B            210            217        1               2
Goldman Sachs             $1.55 B           $2.2 B            196            253        0               2

Exhibit 21b: Investment Banking V-C analysis
($ In Millions) Note: relative customer value presented – no precise value




                                                                                                            86
Exhibit 22a: Ratio comparable analysis for top 10 US banks and the industry for last 12 months
                               Return on Investment            LTM Leverage Ratios                        LTM Coverage Ratios


                                                                                      Net      EBITDA                             EBIT
                             ROIC      ROE      ROA     Debt /total     Debt /                               EBITDA-CapEx                       Net
   Company         Ticker                                                            Debt /   /Interest                         /Interest                  P/E      Price/Book
                              (%)      (%)      (%)      cap (%)        EBITDA                                /Interest Exp                 Income/Sales
                                                                                     EBITDA      Exp                               Exp


                                                  -
Bank Of America    BAC       -0.64%   -0.78%   0.08%     65.43%           6.2         4.9       2.7               2.7             2.6         -1.87%       5.18        0.25
Citigroup            C       12.64%   20.61%    1.82%    65.34%           5.1         4.7       2.6               2.8             2.6         31.00%       6.73        0.41
Goldman Sachs       GS       8.01%    7.98%     0.59%    72.39%          10.0         7.5       3.2               3.3             2.9         13.00%       13.51       0.67
U.S Bancorp         USB      5.85%    11.67%    0.86%    72.39%          13.4         10.0      5.1               5.5             4.6         15.00%       10.89       1.54
JP Morgan Chase    JPM       13.28%   19.28%    1.50%    61.07%           5.0         4.0       4.2               4.6             4.1         29.00%       6.09        0.63
PNC                PNC       2.07%    3.11%     0.24%    61.07%          29.9         23.7      5.1               5.1             4.6         17.00%       8.07        0.81
Wells Fargo        WFM       16.70%   22.30%    2.12%    51.35%           3.2         2.7       5.5               5.5             5.5         30.00%       8.92        1.00
Morgan Stanley      MS       6.99%    6.57%     0.44%    75.82%          13.3         7.6       2.4               2.4             1.9         10.00%       8.73        0.44
Bank of NY
Mellon              BK       9.51%    7.96%     0.92%    36.54%           2.8         2.2       11.3              11.3            7.0         10.00%       8.37        0.65
Capital One         COF      24.76%   22.94%    3.23%    48.95%           2.1         1.7       4.9               4.9             3.9         21.00%       5.56        0.65


Mean -->          Industry   11.09%   13.60%    1.30%        60.55%         9.41       7.12         4.93                 5.04        4.13        17.41%      8.21         0.71

Median -->                    9.51%   11.67%    0.92%        61.07%         5.12       4.67         4.91                 4.91        4.10        17.00%      8.37         0.65
Exhibit 22b: (cont.)
Exhibit22c: Bank of America performance (ratios) for 2008-2011




                                                                 89
Exhibit 23: Bank of America Organizational Structure and Business Segments




                                                                             90
Exhibit 24: Bank of America Business Segments and Aggregations




Exhibit 25a: Bank of America BCG Matrix for      Exhibit 25b: Bank of America BCG Matrix
Commercial Banking                               for Investment Banking




                                                                                      91
Exhibit 26: BofA Value Chain
Exhibit 27a: Layoffs scenario methodology
BUSINESS SEGMENT PERFORMANCE ANALYSIS
                                                                                                                 Ave
                                                                                                             Contribution
                                                                                                             to Total Net
Dollars in Millions                                        2011                         2010       2009      Income (% )
Business Segment Net Income                 Q3                Q2            Q1
Total                                             6,232       (8,826)        2,049       (2,238)    4,008
Deposits                                             276         430           355        1,352     5,512            45%
Global Card Services                              1,264        2,035         1,712       (6,603)    1,234           -27%
Home Loans & Insurance                           (1,137)     (14,520)       (2,392)      (8,921)   (2,482)         -152%
Global Commercial Banking                         1,050        1,381           923        3,181     4,472            66%
GBAM                                               (302)       1,558         2,132        6,319    (4,916)           55%
GWIM                                                 347         506           531        1,347     1,428            27%
All Other                                        4,734             (216)    (1,212)       1,087    (1,240)            6%
Total                                            6,232        (8,826)        2,049       (2,238)    4,008



TOTAL # EMPLOYEES
                                                           2011*                        2010
                                           Q3*                Q2*           Q1*
Total # Employees                            290,000         288,000       288,000     288,000
Deposits                                      81,260          80,700        80,700       80,700
Global Card Services                          15,104          15,000        15,000       15,000
Home Loans & Insurance                        58,604          58,200        58,200       58,200
Global Commercial Banking                        7,149            7,100      7,100        7,100
GBAM                                          34,538          34,300        34,300       34,300
GWIM                                          15,608          15,500        15,500       15,500
Other                                         77,736          77,200        77,200       77,200
Total # Employees                            290,000         288,000       288,000     288,000

* 2011 business segment employee numbers not reported as of Capstone Deadline (found in 10K).
Assumes same employee distribution % as 2010.


Assumptions:
 All $5 billion in cost cutting will come from layoffs
 BofA‟s Employee Value is estimated to be $5,000,000,000/30,000 =$166,667
 SGA expense will decrease by 0.5%
 BofA will reduce headcount across business segments with greater weight on underperforming
and less weight on moderate to high performing
 BofA will consider outside factors in making decisions
Exhibit 27b: Layoffs scenario implementation

                                                     # of
                                                     Busines
                                 Est. BofA                     Employ                                Ave %
                                                     s                   Emplo
                                 Employee                      ee                                    Contribut
                                                     Segment             yee       Total Estimated               Outside
                                 Value ($ in                   Layoffs                               ing to
                                                     Employe             Layoff    Savings                       Factors
                                 thousands)                    Req'd                                 Total Net
                                                     es (Q3              s (#)
                                 (a / b)=c*                    (%)                                   Income
                                                     2011
                                                     est.)
Deposits                           $166,667                      1%       813        $135,434,028      45%
                                                     81,260
Global Card Services               $166,667                      6%       906        $151,041,667      -27%
                                                     15,104
                                                                                                                 Risky Asset
Home Loans & Insurance             $166,667                     41%                 $4,004,618,056    -152%      Sales/Ongoi
                                                     58,604              24,028                                  ng litigation

                                                                                                                 China Bank
Global Banking                     $166,667                      1%       71         $11,915,509       66%       Construction
                                                      7,149                                                         Sale

                                                                                                                 China Bank
Global Markets                     $166,667                      1%       345        $57,563,657       55%       Construction
                                                     34,538                                                         Sale

                                                                                                                 China Bank
Global Wealth & Investment
                                   $166,667                      1%       156        $26,012,731       27%       Construction
Management                                           15,608                                                         Sale

All Other                          $166,667                      3%      1943        $323,900,463       6%
                                                     77,736
Total Employees                                                                     $4,710,486,111
                                                     290,000             28,263
                                 $67,157,000,00
Total (SGA Expense)                                            0.50%                 $335,785,000
                                       0

Total Savings                                                                   $5,046,271,111

*(a) BofA proposed savings
                                 $5,000,000,000.00
goal through layoffs
(b) BofA proposed # of layoffs   $30,000.00
(c) BofA est. of employee
                                 $166,666.67
value
FY 2010 SGA Expense ($ in
                                 $67,157,000.00
thousands)




                                                                                                                        94
VIII: Financial Background Appendix

The following pages include Discounted Cash Flow Analysis along with the Scenario Analysis,

Enterprise Value and Implies Share Price calculations.




                                                                                         95
Exhibit F1a : Discounted Cash Flow Analysis for Bank of America

                        Bank of America: Discounted Cash Flow Analysis ( $ in millions, fiscal year ending December, 31)

                                            Historical Period                                                 Projection Period

                                 2008             2009             2010          2011          2012          2013          2014          2015          2016       CAGR

Sales                         $113,106.00     $150,450.00       $134,194.00   $135,536.00   $131,469.92   $127,525.82   $126,250.56   $126,250.56   $127,513.07   -1.21%
% growth                          NA            33.02%           -10.80%        1.00%         -3.00%        -3.00%        -1.00%        0.00%         1.00%
COGS                              0                0                0             0             0             0              0            0             0
Gross Profit                  $113,106.00     $150,450.00       $134,194.00   $135,536.00   $131,469.92   $127,525.82   $126,250.56   $126,250.56   $127,513.07   -1.21%
% margin                        100%             100%             100%          100%          100%          100%           100%         100%          100%
SG&A                          $41,529.00       $66,713.00       $83,108.00    $73,505.00    $78,881.95    $76,515.49     $75,750.34   $75,750.34    $76,507.84
EBITDA                        $71,577.00       $83,737.00       $51,086.00    $62,031.00    $52,587.97    $51,010.33     $50,500.23   $50,500.23    $51,005.23    -3.84%
% margin                        63.28%          55.66%            38.07%        45.77%        40.00%        40.00%        40.00%        40.00%        40.00%
Depreciation & Amortization    $3,319.00       $4,314.00         $3,912.00     $2,640.00     $3,944.10     $3,825.77     $3,787.52     $3,787.52     $3,825.39
EBIT                          $68,258.00       $79,423.00       $47,174.00    $59,391.00    $48,643.87    $47,184.55     $46,712.71   $46,712.71    $47,179.84    -4.50%
% margin                        60.35%          52.79%            35.15%        43.82%        37.00%        37.00%        37.00%        37.00%        37.00%
Taxes                         $25,938.04       $30,180.74       $17,926.12    $22,568.58    $18,484.67    $17,930.13     $17,750.83   $17,750.83    $17,928.34
EBIAT                         $42,319.96       $49,242.26       $29,247.88    $36,822.42    $30,159.20    $29,254.42     $28,961.88   $28,961.88    $29,251.50    -4.50%


Plus: Depreciation &
                               $3,319.00       $4,314.00         $3,912.00     $2,640.00     $3,944.10     $3,825.77     $3,787.52     $3,787.52     $3,825.39
Amortization

Less: Capital Expenditures     $2,098.00       $2,240.00         $987.00       $742.00      -$1,314.70    -$1,275.26     -$1,262.51   -$1,262.51    -$6,375.65

Less: Increase in Net
                                              $160,847.00       $73,230.00    $248,191.00   -$8,808.73    -$9,355.31     -$3,109.90      $0.00       $3,078.80
Working Capital


Unlevered Free Cash Flow                                                                    $23,979.87    $22,449.63     $28,376.99   $31,486.89    $29,780.04

WACC                            14.5%
Discount Period                                                                                 0.5           1.5           2.5           3.5           4.5
Discount Factor                                                                                0.93          0.82           0.71         0.62          0.54

Present Value of Free Cash
                                                                                            $22,410.12    $18,323.19     $20,227.98   $19,602.46    $16,192.00
Flow
Exhibit F1b: Enterprise value and Implied Share price value calculation for Bank of America based on the DCF analysis




Enterprise Value                                     Implied Equity Value and Share Price                  Implied Perpetuity Growth Rate
Cumulative Present Value of                                                                                Terminal Year Free Cash Flow
FCF                                     $96,755.75   Enterprise Value                       $188,565.16    (2016E)                           $29,780.04

                                                     Less: Total Debt                       -$448,431.00   WACC                                  14.5%
                                                     Less: Preferred Securities              -$19,480.00   Terminal Value                   $306,031.37
Terminal Year EBITDA (2016E)   $51,005.23            Less: Non-controlling Interest               $0.00
                                                     Plus: Cash and Cash
Exit Multiple (PE)                              6    Equivalents                            $329,531.00    Implied Perpetuity Growth Rate        3.70%
 Terminal Value                        $306,031.37
Discount Factor                                0.3    Implied Equity Value                   $50,185.16
  Present Value of Terminal
Value                                   $91,809.41
 % of Enterprise Value                      48.7%


 Enterprise Value                      $188,565.16    Implied Share Price                         $4.95
Exhibit F2a: Discounted Cash Flow Analysis for Bank of America with Scenario Analysis for Legal Liabilities expressed as 5% of COGS
                DCF Analysis with 5% of expected sales as mortgage expenses ( $ in millions, fiscal year ending December, 31)

                                      Historical Period
                           2008             2009             2010          2011          2012          2013          2014          2015          2016       CAGR
Sales                   $113,106.00     $150,450.00       $134,194.00   $135,536.00   $131,469.92   $127,525.82   $126,250.56   $126,250.56   $127,513.07   -1.21%
 % growth                   NA            33.02%           -10.80%        1.00%         -3.00%        -3.00%        -1.00%        0.00%         1.00%
COGS                        0                0                0             0          6573.496     6376.29112    5050.022567   3787.516925   1275.130698
Gross Profit            $113,106.00     $150,450.00       $134,194.00   $135,536.00   $124,896.42   $121,149.53   $121,200.54   $122,463.05   $126,237.94   -1.41%
 % margin                 100%             100%             100%          100%           95%           95%           96%           97%           99%
SG&A                    $41,529.00       $66,713.00       $83,108.00    $73,505.00    $78,881.95    $76,515.49    $75,750.34    $75,750.34    $76,507.84
EBITDA                  $71,577.00       $83,737.00       $51,086.00    $62,031.00    $46,014.47    $44,634.04    $45,450.20    $46,712.71    $49,730.10    -4.32%
 % margin                 63.28%          55.66%            38.07%        45.77%        35.00%        35.00%        36.00%        37.00%        39.00%
Depreciation &
                         $3,319.00       $4,314.00         $3,912.00     $2,640.00     $3,944.10     $3,825.77     $3,787.52     $3,787.52     $3,825.39
Amortization
EBIT                    $68,258.00       $79,423.00       $47,174.00    $59,391.00    $42,070.37    $40,808.26    $41,662.69    $42,925.19    $45,904.71    -5.02%
 % margin                 60.35%          52.79%            35.15%        43.82%        32.00%        32.00%        33.00%        34.00%        36.00%
Taxes                   $25,938.04       $30,180.74       $17,926.12    $22,568.58    $15,986.74    $15,507.14    $15,831.82    $16,311.57    $17,443.79
EBIAT                   $42,319.96       $49,242.26       $29,247.88    $36,822.42    $26,083.63    $25,301.12    $25,830.87    $26,613.62    $28,460.92    -5.02%


Plus: Depreciation &
                         $3,319.00       $4,314.00         $3,912.00     $2,640.00     $3,944.10     $3,825.77     $3,787.52     $3,787.52     $3,825.39
Amortization

Less: Capital
                         $2,098.00       $2,240.00         $987.00       $742.00      -$1,314.70    -$1,275.26    -$1,262.51    -$1,262.51    -$6,375.65
Expenditures

Less: Increase in Net
                                        $160,847.00       $73,230.00    $248,191.00   -$9,349.01    -$9,339.10    -$3,000.89      $103.77      $3,285.30
Working Capital


Unlevered Free Cash
                                                                                      $19,364.02    $18,512.54    $25,354.98    $29,242.40    $29,195.95
Flow
  WACC                    14.5%
 Discount Period                                                                          0.5           1.5           2.5           3.5           4.5
 Discount Factor                                                                         0.93          0.82          0.71          0.62          0.54
  Present Value of
                                                                                      $18,096.42    $15,109.77    $18,073.81    $18,205.13    $15,874.42
Free Cash Flow
Exhibit F2b: Enterprise value and Implied Share price value calculation based on Exhibit F2a

Enterprise Value                                         Implied Equity Value and Share Price                  Implied Perpetuity Growth Rate
Cumulative Present Value of FCF            $85,359.55    Enterprise Value                       $174,873.72    Terminal Year Free Cash Flow (2016E)    $29,195.95
                                                         Less: Total Debt                       -$448,431.00   WACC                                        14.5%
Terminal Value                                           Less: Preferred Securities              -$19,480.00   Terminal Value                         $298,380.58
Terminal Year EBITDA (2016E)       $ 49,730.10           Less: Non-controlling Interest               $0.00
Exit Multiple (PE)                                   6   Plus: Cash and Cash Equivalents        $329,531.00    Implied Perpetuity Growth Rate              3.65%
 Terminal Value                           $298,380.58
Discount Factor                                    0.3    Implied Equity Value                   $36,493.72
 Present Value of Terminal Value           $89,514.18
 % of Enterprise Value                           51.2%


 Enterprise Value                         $174,873.72     Implied Share Price                         $3.60
Exhibit F3a: Discounted Cash Flow Analysis for Bank of America with Scenario Analysis for Legal Liabilities expressed as 10% of COGS
               DCF Analysis with 10% of expected sales as mortgage expenses ( $ in millions, fiscal year ending December, 31)

                                      Historical Period                                                          Projection Period
                           2008             2009             2010          2011          2012          2013               2014          2015          2016       CAGR
Sales                   $113,106.00     $150,450.00       $134,194.00   $135,536.00   $131,469.92   $127,525.82       $126,250.56    $126,250.56   $127,513.07   -1.21%
 % growth                   NA            33.02%           -10.80%        1.00%         -3.00%        -3.00%             -1.00%        0.00%         1.00%
COGS                        0                0                0             0         13146.992     12752.58224       10100.04513    6312.528209   5100.522793
Gross Profit            $113,106.00     $150,450.00       $134,194.00   $135,536.00   $118,322.93   $114,773.24       $116,150.52    $119,938.04   $122,412.55   -2.02%
 % margin                 100%             100%             100%          100%           90%           90%                92%           95%           96%
SG&A                    $41,529.00       $66,713.00       $83,108.00    $73,505.00    $78,881.95    $76,515.49         $75,750.34    $75,750.34    $76,507.84
EBITDA                  $71,577.00       $83,737.00       $51,086.00    $62,031.00    $39,440.98    $38,257.75         $40,400.18    $44,187.70    $45,904.71    -5.84%
 % margin                 63.28%          55.66%            38.07%        45.77%        30.00%        30.00%            32.00%         35.00%        36.00%
Depreciation &
                         $3,319.00       $4,314.00         $3,912.00     $2,640.00     $3,944.10     $3,825.77         $3,787.52      $3,787.52     $3,825.39
Amortization
EBIT                    $68,258.00       $79,423.00       $47,174.00    $59,391.00    $35,496.88    $34,431.97         $36,612.66    $40,400.18    $42,079.31    -6.66%
 % margin                 60.35%          52.79%            35.15%        43.82%        27.00%        27.00%            29.00%         32.00%        33.00%
Taxes                   $25,938.04       $30,180.74       $17,926.12    $22,568.58    $13,488.81    $13,084.15         $13,912.81    $15,352.07    $15,990.14
EBIAT                   $42,319.96       $49,242.26       $29,247.88    $36,822.42    $22,008.06    $21,347.82         $22,699.85    $25,048.11    $26,089.17    -6.66%


Plus: Depreciation &
                         $3,319.00       $4,314.00         $3,912.00     $2,640.00     $3,944.10     $3,825.77         $3,787.52      $3,787.52     $3,825.39
Amortization
Less: Capital
                         $2,098.00       $2,240.00         $987.00       $742.00      -$1,314.70    -$1,275.26         -$1,262.51    -$1,262.51    -$6,375.65
Expenditures
Less: Increase in Net
                                        $160,847.00       $73,230.00    $248,191.00   -$9,889.30    -$9,322.89         -$2,891.88      $311.30      $3,178.42
Working Capital


Unlevered Free Cash
                                                                                      $14,748.16    $14,575.45         $22,332.98    $27,884.43    $26,717.33
Flow
  WACC                    14.5%
 Discount Period                                                                          0.5           1.5                2.5           3.5           4.5
 Discount Factor                                                                         0.93          0.82               0.71          0.62          0.54
Present Value of Free
                                                                                      $13,782.73    $11,896.35         $15,919.63    $17,359.71    $14,526.75
Cash Flow
Exhibit F3b: Enterprise value and Implied Share price value calculation based on Exhibit F3a

Enterprise Value                                         Implied Equity Value and Share Price                  Implied Perpetuity Growth Rate
Cumulative Present Value of FCF            $73,485.16    Enterprise Value                       $156,113.63    Terminal Year Free Cash Flow (2016E)    $26,717.33
                                                         Less: Total Debt                       -$448,431.00   WACC                                        14.5%
Terminal Value                                           Less: Preferred Securities              -$19,480.00   Terminal Value                         $275,428.23
Terminal Year EBITDA (2016E)       $ 45,904.71           Less: Non-controlling Interest               $0.00
Exit Multiple (PE)                                   6   Plus: Cash and Cash Equivalents        $329,531.00    Implied Perpetuity Growth Rate              3.73%
 Terminal Value                           $275,428.23
Discount Factor                                    0.3    Implied Equity Value                   $17,733.63
 Present Value of Terminal Value           $82,628.47
 % of Enterprise Value                           52.9%



 Enterprise Value                         $156,113.63     Implied Share Price                         $1.75
Exhibit F4a: Discounted Cash Flow Analysis for Bank of America with Scenario Analysis for Legal Liabilities expressed as 15% of COGS
               DCF Analysis with 15% of expected sales as mortgage expenses ( $ in millions, fiscal year ending December, 31)

                                      Historical Period                                                          Projection Period
                           2008             2009             2010          2011          2012          2013               2014          2015          2016       CAGR
Sales                   $113,106.00     $150,450.00       $134,194.00   $135,536.00   $131,469.92   $127,525.82       $126,250.56    $126,250.56   $127,513.07   -1.21%
 % growth                   NA            33.02%           -10.80%        1.00%         -3.00%        -3.00%             -1.00%        0.00%         1.00%
COGS                         0               0                0             0         19720.488     12752.58224       10100.04513    6312.528209   3825.392095
Gross Profit            $113,106.00     $150,450.00       $134,194.00   $135,536.00   $111,749.43   $114,773.24       $116,150.52    $119,938.04   $123,687.68   -1.81%
 % margin                  100%            100%             100%          100%           85%           90%                92%           95%           97%
SG&A                     $41,529.00      $66,713.00       $83,108.00    $73,505.00    $78,881.95    $76,515.49         $75,750.34    $75,750.34    $76,507.84
EBITDA                   $71,577.00      $83,737.00       $51,086.00    $62,031.00    $32,867.48    $38,257.75         $40,400.18    $44,187.70    $47,179.84    -5.33%
 % margin                 63.28%          55.66%            38.07%        45.77%        25.00%        30.00%            32.00%         35.00%        37.00%
Depreciation &
                         $3,319.00       $4,314.00         $3,912.00     $2,640.00     $3,944.10     $3,825.77         $3,787.52      $3,787.52     $3,825.39
Amortization
EBIT                     $68,258.00      $79,423.00       $47,174.00    $59,391.00    $28,923.38    $34,431.97         $36,612.66    $40,400.18    $43,354.44    -6.10%
 % margin                 60.35%          52.79%            35.15%        43.82%        22.00%        27.00%            29.00%         32.00%        34.00%
Taxes                    $25,938.04      $30,180.74       $17,926.12    $22,568.58    $10,990.89    $13,084.15         $13,912.81    $15,352.07    $16,474.69
EBIAT                    $42,319.96      $49,242.26       $29,247.88    $36,822.42    $17,932.50    $21,347.82         $22,699.85    $25,048.11    $26,879.76    -6.10%


Plus: Depreciation &
                         $3,319.00       $4,314.00         $3,912.00     $2,640.00     $3,944.10     $3,825.77         $3,787.52      $3,787.52     $3,825.39
Amortization
Less: Capital
                         $2,098.00       $2,240.00         $987.00       $742.00      -$1,314.70    -$1,275.26         -$1,262.51    -$1,262.51    -$6,375.65
Expenditures
Less: Increase in Net
                                        $160,847.00       $73,230.00    $248,191.00   -$10,429.59   -$8,782.60         -$2,891.88      $311.30      $3,283.22
Working Capital


Unlevered Free Cash
                                                                                      $10,132.31    $15,115.73         $22,332.98    $27,884.43    $27,612.72
Flow
  WACC                     14.5%
 Discount Period                                                                          0.5           1.5               2.5            3.5           4.5
 Discount Factor                                                                         0.93          0.82               0.71          0.62          0.54
Present Value of Free
                                                                                       $9,469.03    $12,337.33         $15,919.63    $17,359.71    $15,013.59
Cash Flow
Exhibit F4b: Enterprise value and Implied Share price value calculation based on Exhibit F4a




Enterprise Value                                         Implied Equity Value and Share Price                  Implied Perpetuity Growth Rate
Cumulative Present Value of FCF            $70,099.29    Enterprise Value                       $155,022.99    Terminal Year Free Cash Flow (2016E)    $27,612.72
                                                         Less: Total Debt                       -$448,431.00   WACC                                        14.5%
Terminal Value                                           Less: Preferred Securities              -$19,480.00   Terminal Value                         $283,079.01
Terminal Year EBITDA (2016E)       $ 47,179.84           Less: Non-controlling Interest               $0.00
Exit Multiple (PE)                                   6   Plus: Cash and Cash Equivalents        $329,531.00    Implied Perpetuity Growth Rate              3.68%
 Terminal Value                           $283,079.01
Discount Factor                                    0.3    Implied Equity Value                   $16,642.99


 Present Value of Terminal Value           $84,923.70
 % of Enterprise Value                           54.8%


 Enterprise Value                         $155,022.99     Implied Share Price                         $1.64
Exhibit F5a: Discounted Cash Flow Analysis for Bank of America with Scenario Analysis for Legal Liabilities expressed as 20% of COGS

               DCF Analysis with 20% of expected sales as mortgage expenses ( $ in millions, fiscal year ending December, 31)

                        Historical Period                              Projection Period
                            2008              2009          2010           2011              2012         2013          2014          2015          2016       ('08 - '13)
Sales                    $113,106.00    $150,450.00      $134,194.00   $135,536.00     $131,469.92     $127,525.82   $126,250.56   $126,250.56   $127,513.07    -1.21%
 % growth                    NA              33.02%       -10.80%         1.00%             -3.00%       -3.00%        -1.00%        0.00%         1.00%
COGS (Mortgage
                             0                  0            0              0          26293.984       12752.58224   6312.528209   6312.528209   3825.392095
expense)
Gross Profit             $113,106.00    $150,450.00      $134,194.00   $135,536.00     $105,175.94     $114,773.24   $119,938.04   $119,938.04   $123,687.68    -1.81%
 % margin                  100%               100%         100%           100%               80%          90%           95%           95%           97%
SG&A                     $41,529.00         $66,713.00   $83,108.00     $73,505.00     $78,881.95      $76,515.49    $75,750.34    $75,750.34    $76,507.84
EBITDA                   $71,577.00         $83,737.00   $51,086.00     $62,031.00     $26,293.98      $38,257.75    $44,187.70    $44,187.70    $47,179.84     -5.33%
 % margin                  63.28%            55.66%        38.07%        45.77%             20.00%       30.00%        35.00%        35.00%        37.00%
Depreciation &
                          $3,319.00         $4,314.00     $3,912.00     $2,640.00          $3,944.10    $3,825.77     $3,787.52     $3,787.52     $3,825.39
Amortization
EBIT                     $68,258.00         $79,423.00   $47,174.00     $59,391.00     $22,349.89      $34,431.97    $40,400.18    $40,400.18    $43,354.44     -6.10%
 % margin                  60.35%            52.79%        35.15%        43.82%             17.00%       27.00%        32.00%        32.00%        34.00%
Taxes                    $25,938.04         $30,180.74   $17,926.12     $22,568.58         $8,492.96   $13,084.15    $15,352.07    $15,352.07    $16,474.69
EBIAT                    $42,319.96         $49,242.26   $29,247.88     $36,822.42     $13,856.93      $21,347.82    $25,048.11    $25,048.11    $26,879.76     -6.10%


Plus: Depreciation &
                          $3,319.00         $4,314.00     $3,912.00     $2,640.00          $3,944.10    $3,825.77     $3,787.52     $3,787.52     $3,825.39
Amortization
Less: Capital
                          $2,098.00         $2,240.00     $987.00        $742.00       -$1,314.70      -$1,275.26    -$1,262.51    -$1,262.51    -$6,375.65
Expenditures
Less: Increase in Net
                                        $160,847.00      $73,230.00    $248,191.00     -$10,969.87     -$8,242.32    -$2,580.58       $0.00       $3,283.22
Working Capital


Unlevered Free Cash
                                                                                           $5,516.45   $15,656.02    $24,992.54    $27,573.12    $27,612.72
Flow
  WACC                     14.5%
 Discount Period                                                                              0.5          1.5           2.5           3.5           4.5
 Discount Factor                                                                             0.93         0.82          0.71          0.62          0.54

  Present Value of
                                                                                           $5,155.34   $12,778.30    $17,815.45    $17,165.91    $15,013.59
Free Cash Flow
Exhibit F5b: Enterprise value and Implied Share price value calculation based on Exhibit F5a



Enterprise Value                                         Implied Equity Value and Share Price                  Implied Perpetuity Growth Rate
Cumulative Present Value of FCF            $67,928.58    Enterprise Value                       $152,852.29    Terminal Year Free Cash Flow (2016E)    $27,612.72
                                                         Less: Total Debt                       -$448,431.00   WACC                                        14.5%

Terminal Value                                           Less: Preferred Securities              -$19,480.00   Terminal Value                         $283,079.01
Terminal Year EBITDA (2016E)       $ 47,179.84           Less: Non-controlling Interest               $0.00
Exit Multiple (PE)                                   6   Plus: Cash and Cash Equivalents        $329,531.00    Implied Perpetuity Growth Rate              3.68%
 Terminal Value                           $283,079.01
Discount Factor                                    0.3    Implied Equity Value                   $14,472.29
 Present Value of Terminal Value           $84,923.70

 % of Enterprise Value                           55.6%


 Enterprise Value                         $152,852.29     Implied Share Price                         $1.43
Exhibit F6: Scenario Analysis for Legal Liabilities expressed as COGS as percentage of sales

COGS=7% of Sales               2012         2013         2014         2015         2016
Estimated expenses            $9,203       $8,927       $6,313       $5,050       $3,825
Target areas
layoffs                       $2,000       $2,000       $1,000         $0           $0
Berkshire Hathaway            $5,000         $0           $0           $0           $0
Innovation Costs              -$400        -$300        -$300          $0           $0
Innovation Gains                $0           $0         $1,000       $1,000       $1,300
Innovation Savings            -$400        -$300         $700        $1,000       $1,300
Selling of non-core assets    $2,603       $7,227       $4,613       $4,050       $2,525



COGS=10% of Sales             2012         2013          2014         2015         2016
Estimated expenses           $13,147      $12,753       $10,100      $6,313       $5,101
Target areas
layoffs                       $2,000       $2,000       $1,000         $0           $0
Berkshire Hathaway            $5,000         $0           $0           $0           $0
Innovation Costs              -$400        -$300        -$300          $0           $0
Innovation Gains                $0           $0         $1,000       $1,000       $1,300
Innovation Savings            -$400        -$300         $700        $1,000       $1,300
Selling of non-core assets    $6,547      $11,053       $8,400       $5,313       $3,801



COGS=15% of Sales             2012         2013          2014         2015         2016
Estimated expenses           $19,720      $12,753       $10,100      $6,313       $3,825
Target areas
layoffs                       $2,000       $2,000       $1,000         $0           $0
Berkshire Hathaway            $5,000         $0           $0           $0           $0
Innovation Costs              -$400        -$300        -$300          $0           $0
Innovation Gains                $0           $0         $1,000       $1,000       $1,300
Innovation Savings            -$400        -$300         $700        $1,000       $1,300
Selling of non-core assets   $13,120      $11,053       $8,400       $5,313       $2,525



COGS=20% of Sales             2012         2013          2014         2015         2016
Estimated expenses           $26,294      $12,753       $6,313       $6,313       $3,825

Target areas

layoffs                       $2,000       $2,000       $1,000         $0           $0
Berkshire Hathaway            $5,000         $0           $0           $0           $0
Innovation Costs              -$400        -$300        -$300          $0           $0
Innovation Gains                $0           $0         $1,000       $1,000       $1,300
Innovation Savings            -$400        -$300         $700        $1,000       $1,300
Selling of non-core assets   $19,694      $11,053       $4,613       $5,313       $2,525




                                                                                               106
Exhibit F7: Graphical Representation of Exhibit F6
 $30,000


 $25,000


 $20,000                                                       20% of sales
                                                               15% of sales
 $15,000
                                                               10% of sales
                                                               7% of sales
 $10,000
                                                               5% of sales

  $5,000


     $-
           2011    2012   2013   2014    2015    2016   2017

   $200.0

   $180.0

   $160.0

   $140.0

   $120.0
                                                               Enterprise Value
   $100.0
                                                               Equity value
    $80.0                                                      Implied Share Price
    $60.0

    $40.0

    $20.0

      $-
            2011   2012   2013   2014    2015    2016   2017




                                                                                     107
IX: Bibliography

1
    "BofA to Cut $5 Billion in Costs by End-2013 - WSJ.com." Business News and Financial News - The Wall Street
Journal - Wsj.com. Web. 10 Nov. 2011.
<http://online.wsj.com/article/SB10001424053111904353504576566493298586046.html>.

2
    "Investment Banking Definition." Investopedia.com - Your Source For Investing Education. Web. 04 Dec. 2011.
<http://www.investopedia.com/terms/i/investment-banking.asp>


3
    "Commercial Banking in the US Market Research | IBISWorld." Market Research Reports and Analysis |
IBISWorld US. Web. 03 Dec. 2011. <http://www.ibisworld.com/industry/default.aspx?indid=1288>.

4
    "Top Ten Challenges - Investment Banks 2011 - Accenture." Global Management Consulting, Technology and
Outsourcing Services from Accenture. Web. 03 Dec. 2011. http://www.accenture.com/us-en/Pages/insight-top-10-
challenges-investment-banks-2012.aspx>

5
    "Investment Banking and Securities Dealing in the US Market Research | IBISWorld." Market Research Reports
and Analysis | IBISWorld US. Web. 03 Dec. 2011. <http://www.ibisworld.com/industry/default.aspx?indid=1307>.


6
    Voorhees, Josh, and Peter Fulham. "BofA Announces $5 Debit Card Fee." The Most Important News and
Commentary to Read Right Now - The Slatest - Slate Magazine. Web. 03 Dec. 2011.
<http://slatest.slate.com/posts/2011/09/29/bank_of_america_announces_5_debit_card_fee.html>.


7
    "Loan Administration, Check Cashing and Other Services in the US Market Research | IBISWorld." Market
Research Reports and Analysis | IBISWorld US. Web. 03 Dec. 2011.
<http://www.ibisworld.com/industry/default.aspx?indid=1304>.


8
    Hoovers Industry Profile Mortgage Banking, quarterly update Sep 26, 2011, NAICS CODES: 522292 , 522310,
SIC CODES: 6111 , 6162 .


9
    "IMF Slashes US GDP Forecast, Trims Euro Zone: ANSA| Reuters." Business and Financial News, Breaking US
and International News | Reuters.com. 29 Aug. 2011. Web. 25 Nov. 2011.
<http://www.reuters.com/article/2011/08/29/us-imf-forecasts-idUSTRE77S5MX20110829>.




                                                                                                             108
10
     "European Debt Crisis: Could It Lead a US Bank to Fail? - The Curious Capitalist - TIME.com." The Curious
Capitalist - Commentary on the Economy, the Markets, and Business - TIME.com. Web. 01 Dec. 2011.
<http://curiouscapitalist.blogs.time.com/2011/09/28/could-the-european-debt-crisis-cause-a-u-s-bank-to-fail/>.


11
     "Basel III." Wikipedia, the Free Encyclopedia. Web. 25 Nov. 2011. <http://en.wikipedia.org/wiki/Basel_III>.

12
     "News Headlines." CNBC Mobile Home. Web. 25 Nov. 2011.
<http://www.cnbc.com/id/44367003/US_Is_Set_to_Sue_a_Dozen_Big_Banks_Over_Mortgages>.


13
     Davidoff, Steven M. "BofA Faces a $50 Billion Shareholder Lawsuit - NYTimes.com." Mergers, Acquisitions,
Venture Capital, Hedge Funds - DealBook - NYTimes.com. Web. 30 Nov. 2011.
<http://dealbook.nytimes.com/2011/09/27/for-bank-of-america-a-looming-50-billion-claim-of-havoc/>.

14
     BOFA, Annual report 2011, http://phx.corporate-ir.net/phoenix.zhtml?c=71595andp=irol-reportsannual


15
     "Socially Responsible Investment (SRI) Definition." Investopedia.com - Your Source For Investing Education.
Web. 01 Dec. 2011. http://www.investopedia.com/terms/s/sri.asp

16
     Mearian, Lucas. "Bank Tech Spending to Hit $132B in 2015, Analysts Say - Computerworld." Computerworld -
IT News, Features, Blogs, Tech Reviews, Career Advice. Web. 25 Nov. 2011.
<http://www.computerworld.com/s/article/9204760/Bank_tech_spending_to_hit_132B_in_2015_analysts_say>.

17
     "11 Bank IT Trends for 2011 - Bank Technology News Article." American Banker: The Financial Services Daily.
Web. 26 Nov. 2011. <http://www.americanbanker.com/btn/24_1/11-trends-for-2011-1030508-1.html>.

18
     Rauch, Joe. "UPDATE 2-BofA Says Legal Losses Could Hit $2.3 Bln| Reuters."Business and Financial News,
Breaking US and International News | Reuters.com. 04 Aug. 2011. Web. 26 Nov. 2011.
<http://www.reuters.com/article/2011/08/05/bankofamerica-legal-idUSN1E77323720110805>.


19
     Kelly, Doug. "IBISWorld Industry Report 52211 Commercial Banking in the US."Market Research Reports and
Analysis | IBISWorld US. Nov. 2011. Web. 1 Nov. 2011. <http://www.ibisworld.com/>.


20
     Andrews, Robert J. " IBISWorld Industry Report 52311
Investment Banking and Securities Dealing in the US ."Market Research Reports and Analysis | IBISWorld US.
Nov. 2011. Web. 1 Nov. 2011. <http://www.ibisworld.com/>.




                                                                                                                   109
21
     "Bank Holding Company." Wikipedia, the Free Encyclopedia. Web. 04 Dec. 2011.
<http://en.wikipedia.org/wiki/Bank_holding_company>.

22
     JPMC 2010 Annual Report, p 54, Web. 12 Nov. 2011.
<http://www.jpmorgan.com/cm/cs?pagename=JPM_redesign/JPM_Content_C/Generic_Detail_Page_Template>.

23
     Citibank Annual Report 2010, p. 6,www.citibank.com. Web. 4 Nov. 2011.
<http://www.citibank.com/citi/corporategovernance/ar.htm>.


24
     Citibank Annual Report 2010, p. 33, w ww.citibank.com. Web. 4 Nov. 2011.
<http://www.citibank.com/citi/corporategovernance/ar.htm>.


25
     Wells Fargo 2010 Annual Report, p. 34,w ww.wellsfargo.com. Web. 23 Nov. 2011.
<https://www.wellsfargo.com/invest_relations/investor_relations>.


26
     Goldman Sachs 2010 Annual Report, p 32, "Financials." Goldman Sachs. Web. 12 Nov. 2011.
<http://www2.goldmansachs.com/investor-relations/financials/index.html>.

27
     Popper, Nathaniel. "Goldman Sachs Reputation | Goldman Sachs Grows Stronger Even as Reputation Slides - Los
Angeles Times." Featured Articles From The Los Angeles Times. 07 Apr. 2010. Web. 04 Dec. 2011.
<http://articles.latimes.com/2010/apr/07/business/la-fi-goldman-sachs7-2010apr07>.

28
     Morgan Stanley 10-K, 2010 p.2, Morgan Stanley. Web. 12 Nov. 2011.
<http://www.morganstanley.com/about/ir/05112010.html>.

29
     Andrews, Robert J. " IBISWorld Industry Report 52311
Investment Banking and Securities Dealing in the US ."Market Research Reports and Analysis | IBISWorld US.
Nov. 2011. Web. 1 Nov. 2011. <http://www.ibisworld.com/>.


30
     Ramirez, Diane. "Citigroup Inc." Hoovers. Http://0-
subscriber.hoovers.com.sculib.scu.edu/H/company360/fulldescription.html?companyId=58365000000000, 2011.
Web. 4 Dec. 2011. <http://0-
subscriber.hoovers.com.sculib.scu.edu/H/company360/fulldescription.html?companyId=58365000000000>.

31
     "Most Valuable Global Brands September Update." Issuu - You Publish. Web. 05 Dec. 2011.
<http://issuu.com/brandfinance/docs/september_update?viewMode=magazine>.




                                                                                                             110
32
     Schultz, Jennifer Saranow. "The Least-Trusted Banks in America - NYTimes.com." Money, Personal Finance,
Consumer Reviews - Bucks Blog - NYTimes.com. Web. 05 Dec. 2011.
<http://bucks.blogs.nytimes.com/2010/02/03/the-least-trusted-banks-in-america/>.


33
     Henry, David, and Dakin Campbell. "Banks Turn to Cross-selling to Boost Profit - SFGate."Featured Articles
From The SFGate. 23 June 2010. Web. 05 Dec. 2011. <http://articles.sfgate.com/2010-06-
23/business/21921364_1_cross-selling-largest-banks-huntington-bancshares>.


34
     "The Government and Goldman Sachs." The New American. Web. 05 Dec. 2011.
<http://thenewamerican.com/economy/sectors-mainmenu-46/4025-the-government-and-goldman-sachs>.


35
     "Morgan Stanley." -subscriber.hoovers.com.sculib.scu.edu. Hoovers, 2011. Web. 4 Dec. 2011. <http://0-
subscriber.hoovers.com.sculib.scu.edu/H/company360/fulldescription.html?companyId=15970000000000>.

36
     "Morgan Stanley." -subscriber.hoovers.com.sculib.scu.edu. Hoovers, 2011. Web. 4 Dec. 2011. <http://0-
subscriber.hoovers.com.sculib.scu.edu/H/company360/fulldescription.html?companyId=15970000000000>.

37
     "Top Financial Advisors - Barrons.com." Financial Investment News - Stock Investing News - Investment News -
Barrons.com. Web. 05 Dec. 2011. <http://online.barrons.com/report/top-financial-advisors/100>.


38
     Morgenson, Gretchen. "Morgan Stanley News - The New York Times." Times Topics - The New York Times. 05
Dec. 2011. Web. 05 Dec. 2011.
<http://topics.nytimes.com/top/news/business/companies/morgan_stanley/index.html>.


39
     LaCapra, Lauren Tara. "Morgan Stanley Second-quarter Beat Charms Investors| Reuters."Business & Financial
News, Breaking US & International News | Reuters.com. 21 July 2011. Web. 05 Dec. 2011.
<http://www.reuters.com/article/2011/07/21/us-morganstanley-idUSTRE76K0NO20110721>.


40
     "National Average Wage Index." The United States Social Security Administration. Web. 05 Dec. 2011.
<http://www.ssa.gov/oact/cola/AWI.html>.


41
     March, Consumerist.com On. "How Bad Are Check-Cashing Fees Really?" The Consumerist. Web. 05 Dec. 2011.
<http://consumerist.com/2008/03/how-bad-are-check-cashing-fees-really.html>.

42
     "Fact Sheet On Payday Loans." Consumers Union. Web. 05 Dec. 2011.
<http://www.consumersunion.org/finance/paydayfact.htm>.




                                                                                                                  111
43
     Tozzi, ByJohn. "How Merchant Cash Advances Work - BusinessWeek." Businessweek - Business News, Stock
Market & Financial Advice. Web. 05 Dec. 2011.
<http://www.businessweek.com/smallbiz/content/jan2009/sb2009018_234392.htm>.


44
     "Four Key Factors to Consider When Choosing an Investment Banker to Sell Your Business, Dallas | Houston |
Austin | Texas Law Firm." Munsch Hardt Kopf & Harr Law Firm | Dallas | Houston | Austin | Texas. Web. 05 Dec.
2011. <http://www.munsch.com/newsstand/articles-93>.


45
     "Top Financial Advisors - Barrons.com." Financial Investment News - Stock Investing News - Investment News -
Barrons.com. Web. 05 Dec. 2011. <http://online.barrons.com/report/top-financial-advisors/100>.


46
     "2011 World‟s Best Investment Banks | Global Finance." Global Finance - The Best Banks | 192 Country Reports
| GDP Data. Web. 05 Dec. 2011. <http://www.gfmag.com/tools/best-banks/11097-worlds-best-investment-banks-
2011.html>.


47
     "View Filing Data." U.S. Securities and Exchange Commission (Home Page). Web. 05 Dec. 2011.
<http://www.sec.gov/cgi-bin/viewer?action=view>. (10Q, Income statement, Sep 30,2011, 9 months trailing)

48
     "While Majority of Banking Customers Satisfied with Their Retail Banks, a Renewed Focus Still Needed on
Customer Experience According to 2011 World Retail Banking Report | Business Wire." Press Release
Distribution, Financial Disclosure, Online Newsrooms, PR, Public Relations, Investor Relations, EDGAR Filing,
XBRL, Breaking News, Business News, Financial News | Business Wire. Web. 21 Nov. 2011.
<http://www.businesswire.com/news/home/20110509007310/en/Majority-Banking-Customers-Satisfied-Retail-
Banks-Renewed>.

49
     "While Majority of Banking Customers Satisfied with Their Retail Banks, a Renewed Focus Still Needed on
Customer Experience According to 2011 World Retail Banking Report | Business Wire." Press Release
Distribution, Financial Disclosure, Online Newsrooms, PR, Public Relations, Investor Relations, EDGAR Filing,
XBRL, Breaking News, Business News, Financial News | Business Wire. Web. 21 Nov. 2011.
<http://www.businesswire.com/news/home/20110509007310/en/Majority-Banking-Customers-Satisfied-Retail-
Banks-Renewed>.


50
     "FRB: Press Release--Federal Reserve Announces Final Rules Prohibiting Institutions from Charging Fees for
Overdrafts on ATM and One-time Debit Card Transactions--November 12, 2009." BOFArd of Governors of the
Federal Reserve System. Web. 21 Nov. 2011.
<http://www.federalreserve.gov/newsevents/press/bcreg/20091112a.htm>.




                                                                                                               112
51
     "The Dodd-Frank Act: a Cheat Sheet." The Dodd-Frank Act: a Cheat Sheet. Morrison and Foerster. Web.

52
     Kass, Arielle. "Banking Customers Switching over Fees | Ajc.com." Atlanta News, Sports, Atlanta Weather,
Business News | Ajc.com. Web. 21 Nov. 2011. <http://www.ajc.com/business/banking-customers-switching-over-
1201799.html>.

53
     "While Majority of Banking Customers Satisfied with Their Retail Banks, a Renewed Focus Still Needed on
Customer Experience According to 2011 World Retail Banking Report | Business Wire." Press Release
Distribution, Financial Disclosure, Online Newsrooms, PR, Public Relations, Investor Relations, EDGAR Filing,
XBRL, Breaking News, Business News, Financial News | Business Wire. Web. 21 Nov. 2011.
<http://www.businesswire.com/news/home/20110509007310/en/Majority-Banking-Customers-Satisfied-Retail-
Banks-Renewed>.

54
     "While Majority of Banking Customers Satisfied with Their Retail Banks, a Renewed Focus Still Needed on
Customer Experience According to 2011 World Retail Banking Report | Business Wire." Press Release
Distribution, Financial Disclosure, Online Newsrooms, PR, Public Relations, Investor Relations, EDGAR Filing,
XBRL, Breaking News, Business News, Financial News | Business Wire. Web. 21 Nov. 2011.
<http://www.businesswire.com/news/home/20110509007310/en/Majority-Banking-Customers-Satisfied-Retail-
Banks-Renewed>.


55
     Commercial Banking in the US 2010 - IBISWorld.com. 52211 Commercial Banking in the US Industry
Report.pdf.


56
     Yahoo! Finance - Business Finance, Stock Market, Quotes, News – BOFA Profile. Web. 25 Nov. 2011.
<http://www.finance.yahoo.com/q/pr?s=BOFA+Profile>.

57
     "BOFA Balance Sheet | BofA Corporation Com Stock - Yahoo! Finance."Yahoo! Finance - Business Finance,
Stock Market, Quotes, News. Web. 20 Nov. 2011. <http://finance.yahoo.com/q/bs?s=BofA>.


58
     "BOFA: Summary for BofA Corporation Com- Yahoo! Finance." Yahoo! Finance - Business Finance, Stock
Market, Quotes, News. Web. 20 Nov. 2011. <http://finance.yahoo.com/q?s=BofA>.


59
     "BofA Investor Fact Book Midyear 2011." BofA Investor Fact Book Midyear 2011. p. 2, June 2011. Web. 1 Nov.
2011. <http://phx.corporate-
ir.net/External.File?item=UGFyZW50SUQ9MTA2OTM0fENoaWxkSUQ9LTF8VHlwZT0z>.




                                                                                                                113
60
     "BofA Investor Fact Book Midyear 2011." BofA Investor Fact Book Midyear 2011. p. 2, June 2011. Web. 1 Nov.
2011. <http://phx.corporate-
ir.net/External.File?item=UGFyZW50SUQ9MTA2OTM0fENoaWxkSUQ9LTF8VHlwZT0z>.


61
     "BofA Investor Fact Book Midyear 2011." BofA Investor Fact Book Midyear 2011. p. 2, June 2011. Web. 1 Nov.
2011. <http://phx.corporate-
ir.net/External.File?item=UGFyZW50SUQ9MTA2OTM0fENoaWxkSUQ9LTF8VHlwZT0z>.


62
     Yahoo! Finance - Business Finance, Stock Market, Quotes, News – BOFA Profile. Web. 25 Nov. 2011.
<http://www.finance.yahoo.com/q/pr?s=BOFA+Profile>.


63
     "Bank of America Organizational Structure." Bank of Organizational Structure. Web. 19 Nov. 2011.
http://investor.bankofamerica.com/phoenix.zhtml;Available:http://phx.corporate-
ir.net/External.File?item=UGFyZW50SUQ9MTE2MDk3fENoaWxkSUQ9LTF8VHlwZT0z&t=1.


64
     "BofA Code of Ethics." BofA Code of Ethics. Web. 19 Nov. 2011.
<http://investor.bankofamerica.com/phoenix.zhtml?c=71595andp=irol-govconduct>.

65
     BofA 2010 Annual Report, p. 3, Bank Of America. Web. 5 Nov. 2011.
<http://thomson.mobular.net/thomson/7/3171/4426/>.

66
     "BofA Reviews | Glassdoor." Glassdoor – an inside Look at Jobs and Companies. Web. 19 Nov. 2011.
<http://www.glassdoor.com/Reviews/Bank-of-America-Reviews-E8874.htm>.


67
     BofA 2010 Annual Report, p. 24 ,Bank Of America. Web. 5 Nov. 2011.
<http://thomson.mobular.net/thomson/7/3171/4426/>.


68
     BofA 2010 Annual Report, p. 24, Bank Of America. Web. 5 Nov. 2011.
<http://thomson.mobular.net/thomson/7/3171/4426/>.


69
     Dyer, J. H., P. Kale, and H. Singh 2004. “When to Ally and When to Acquire,” Harvard
Business Review.

70
     "2011 World‟s Best Investment Banks | Global Finance." Global Finance - The Best Banks | 192 Country Reports
| GDP Data. Web. 05 Dec. 2011. <http://www.gfmag.com/tools/best-banks/11097-worlds-best-investment-banks-
2011.html>.




                                                                                                             114
71
     Porter, M. 1987. “From Competitive Advantage to Corporate Strategy.” Harvard Business
Review, 43-59.

72
     Bauerlein, Valerie; Hagerty, James S. (January 12, 2008). "Behind BofA's Big Gamble". The Wall Street Journal:
pp. A1, A5. Retrieved January 15, 200

73
     Moore, Heidi N. "Bank of America-Merrill Lynch: A $50 Billion Deal From Hell - Deal Journal - WSJ." WSJ
Blogs - WSJ. Web. 05 Dec. 2011. <http://blogs.wsj.com/deals/2009/01/22/bank-of-america-merrill-lynch-a-50-
billion-deal-from-hell/>.


74
     "Bank of America to Buy Merrill Lynch - Business - US Business - Msnbc.com." Msnbc.com - Breaking News,
Science and Tech News, World News, US News, Local News- Msnbc.com. Web. 05 Dec. 2011.
<http://www.msnbc.msn.com/id/26708958/ns/business-us_business/t/bank-america-purchase-merrill-lynch/>.

75
     "Bank of America to Buy Merrill Lynch - Business - US Business - Msnbc.com." Msnbc.com - Breaking News,
Science and Tech News, World News, US News, Local News- Msnbc.com. Web. 05 Dec. 2011.
<http://www.msnbc.msn.com/id/26708958/ns/business-us_business/t/bank-america-purchase-merrill-lynch/>.

76
     Porter, M. 1987. “From Competitive Advantage to Corporate Strategy.” Harvard Business
Review, 43-59.

77
     "French Bank Joins New Global ATM Alliance | ATM Marketplace." ATM / Automated Teller Machine Business
News, Research, More | ATM Marketplace. Web. 05 Dec. 2011.
<http://www.atmmarketplace.com/article/138173/French-bank-joins-new-Global-ATM-Alliance>.

78
     Bruno-Britz, Maria. "Bank of America, First Data to Form ‟Next-Gen‟ Payments Company - Bank Systems &
Technology." Home - Bank Systems & Technology. Web. 05 Dec. 2011. <http://www.banktech.com/payments-
cards/218101768>.


79
     "What Is Global _ATM_Alliance." Checking and Savings. Bank Of America, 2011. Web. 4 Dec. 2011.
<http://www.bankofamerica.com/deposits/checksave/index.cfm?template=lc_faq_ATM#What_is_the_Global_ATM
_Alliance>.


80
     Walker, Gordon. Modern Competitive Strategy. Boston: McGraw-Hill Irwin, 2009. Print.




                                                                                                               115
81
     Bruno-Britz, Maria. "Bank of America, First Data to Form ‟Next-Gen‟ Payments Company - Bank Systems &
Technology." Home - Bank Systems & Technology. Web. 05 Dec. 2011. <http://www.banktech.com/payments-
cards/218101768>.


82
     Walker, Gordon. Modern Competitive Strategy. Boston: McGraw-Hill Irwin, 2009. Print.

83
     Bruno-Britz, Maria. "Bank of America, First Data to Form ‟Next-Gen‟ Payments Company - Bank Systems &
Technology." Home - Bank Systems & Technology. Web. 05 Dec. 2011. <http://www.banktech.com/payments-
cards/218101768>.


84
     BofA 2010 Annual Report, p.12, Bank Of America. Web. 5 Nov. 2011.
<http://thomson.mobular.net/thomson/7/3171/4426/>.


85
     BofA 2010 Annual Report, p.23, Bank Of America. Web. 5 Nov. 2011.
<http://thomson.mobular.net/thomson/7/3171/4426/>.

86
     BofA Annual Report 2010, p. 43, 44, 45, Bank Of America. Web. 5 Nov. 2011.
<http://thomson.mobular.net/thomson/7/3171/4426/>.

87
     BofA Annual Report 2010, p. 16, Bank Of America. Web. 5 Nov. 2011.
<http://thomson.mobular.net/thomson/7/3171/4426/>.


88
     BofA Annual Report 2010, p. 2-3, Bank Of America. Web. 5 Nov. 2011.
<http://thomson.mobular.net/thomson/7/3171/4426/>.


89
     Giesen, Lauri. “Not so Sticky?” BAI Banking Strategies January/February 2004.

90
     "Investment Banking and Securities Dealing in the US Market Research | IBISWorld." Market Research Reports
and Analysis | IBISWorld US. Web. 03 Dec. 2011. <http://www.ibisworld.com/industry/default.aspx?indid=1307>.


91
     Rank, Overall. "Best Places to Work 2011: Employer Profile of Bank of America Corp. - Computerworld."
Computerworld - IT News, Features, Blogs, Tech Reviews, Career Advice. Web. 05 Dec. 2011.
<http://www.computerworld.com/spring/bp/detail/811>.

92
     Aho, Karen. "The Customer Service Hall of Shame - 1 - Company Relations - MSN Money." Money: Personal
Finance, Investing News & Advice - MSN Money. Web. 05 Dec. 2011. <http://money.msn.com/investing/the-
customer-service-hall-of-shame-2010.aspx>.


                                                                                                             116
93
     "Poll: BofA Customers Most Likely to Leave." Crain's New York Business. Bloomberg News, 3 Nov. 2011. Web.
04 Dec. 2011. <http://www.crainsnewyork.com/article/20111103/FINANCE/111109965>.


94
     BofA 2011 10Q report For the Quarterly Period Ended September 30, 2011, p.40

95
     BofA 2011 10Q report For the Quarterly Period Ended September 30, 2011


96
     MORGENSON, GRETCHEN. "Nevada Says Bank Broke Mortgage Settlement." The New York Times. 30 Aug.
2011. Web. 25 Nov. 2011. <http://www.nytimes.com/2011/08/31/business/bank-of-america-accused-of-breaching-
mortgage-accord.html?_r=1&adxnnl=1&adxnnlx=1323061495-kaHjIN0Xm9iEADxW1de54w>.


97
     Articles, By Dan Radovsky | More. "This Overweight Bank Is on a Crash Diet (BAC)." Fool.com: Stock Investing
Advice | Stock Research. Web. 05 Dec. 2011. <http://www.fool.com/investing/general/2011/08/30/this-overweight-
bank-is-on-a-crash-diet.aspx>.


98
     "BAC-9.30.2011-10Q." U.S. Securities and Exchange Commission (Home Page). Web. 05 Dec. 2011.
http://www.sec.gov/Archives/edgar/data/70858/000007085811000140/bac-9302011x10q.htm, p. 87


99
     "Obama Loan Modification Program - Federal Government Loan Modification." Low Refinance Mortgage Loan
Rates – Mortgage Refinancing Loans Quote. Web. 05 Dec. 2011. <http://www.usloanz.com/obama-loan-
modification-program.php>.


100
      "Mortgage Restructuring at Countrywide « The Baseline Scenario." The Baseline Scenario. Web. 05 Dec. 2011.
<http://baselinescenario.com/2008/10/09/a-first-step-toward-mortgage-restructuring/>.

101
      Elstein, Aaron. "Bank of America Breakup May Loom." Web. 5 Dec. 2011.
<http://www.crainsnewyork.com/article/20110821/FREE/308219985>.


102
      LaCapra, Lauren Tara. "What Assets Might Bank of America Sell? - TheStreet." Stock Market Today - Financial
News, Quotes and Analysis - TheStreet. 11 Mar. 2010. Web. 12 Nov. 2011.
<http://www.thestreet.com/story/10701197/2/what-assets-might-bank-of-america-sell.html>.

103
      Elstein, Aaron. "Bank of America Breakup May Loom." Web. 5 Dec. 2011.
<http://www.crainsnewyork.com/article/20110821/FREE/308219985>.




                                                                                                             117
104
      "Who Will Be Helped by Federal Mortgage Plan?" Mortgage Rates Credit Cards Refinance Home CD Rates by
Bankrate.com. Web. 05 Dec. 2011. <http://www.bankrate.com/finance/mortgages/who-will-be-helped-by-federal-
mortgage-plan--1.aspx>.


105
      BOFA Q3 2011 10Q, p. 102, Bank Of America. Web. 5 Nov. 2011.
<http://thomson.mobular.net/thomson/7/3171/4426/>.

106
      Blodget, Henry. "Here's The Bomb That Might Blow A Hole In Bank Of America...* - Business Insider."
Featured Articles From The Business Insider. 31 Aug. 2011. Web. 05 Dec. 2011.
<http://articles.businessinsider.com/2011-08-31/news/29976462_1_china-construction-bank-mortgages-and-home-
equity-amherst-securities>.


107
      “Sizing the crisis” by Corelogic, Amherst Securities as of August
2011.<http://av.r.ftdata.co.uk/files/2011/11/Sizing-the-crisis-Laurie-Goodman.jpg>


108
      "Bank of the West Approves Loans in One Day with IBM ECM and BRMS Solutions."
www.ibm.com. Aug. 2009. Web. 3 Dec. 2011.
<ftp://ftp.software.ibm.com/common/ssi/pm/ab/n/imc14328usen/IMC14328USEN.PDF>.


109
      "Bank of America to Cut $5 Billion in Costs by End-2013 - WSJ.com." Business News & Financial News - The
Wall Street Journal - Wsj.com. Web. 12 Nov. 2011.
<http://online.wsj.com/article/SB10001424053111904353504576566493298586046.html>.


110
      "JPMorgan's Investment Banking Gaining on Goldman| Reuters." Business & Financial News, Breaking US &
International News | Reuters.com. 26 June 2009. Web. 12 Nov. 2011.
<http://www.reuters.com/article/2009/06/26/businesspro-us-jpmorgan-ibank-idUSTRE55P5MY20090626>.




                                                                                                            118

Bank of America's "Project New BAC" - For Good or for Bad?

  • 1.
    Mgmt 619: CapstoneProject Fall 2011 Prof. Madsen Neeraj Dhulekar Chris Henshaw Julia Levites Ethan Levy Lissa Streegan
  • 2.
    Table Of Contents I.WSJ ARTICLE and EXECUTIVE SUMMARY .............................................................. 6 I. A. WSJ Article - BofA Readies the Knife .......................................................................................................6 I. B. Executive Summary ....................................................................................................................................9 II. EXTERNAL ANALYSIS .................................................................................................. 12 II. A. Industry Definition ................................................................................................................................... 12 II. B. Five Forces Analysis ................................................................................................................................ 12 II. B.1 Five Forces Analysis-Commercial and Investment Banking ............................................................ 12 II. B.2 Five Forces Analysis- Mortgage Banking ........................................................................................... 13 II. C. Macro Environmental Forces Analysis, Economic Trends and Ethical Concerns .................................... 14 II. C.1 Global/Economic ................................................................................................................................. 14 II. C.2 Social ................................................................................................................................................... 15 II. C.3 Technological ...................................................................................................................................... 15 II. C.4 Governmental/Political ........................................................................................................................ 16 II. C.5 Ethical ................................................................................................................................................. 16 II. C.7 Demographic Trends ........................................................................................................................... 16 II. D. Competitor Analysis .................................................................................................................................. 17 II. D.1 Competitors ......................................................................................................................................... 17 II. D.2 Primary Competitors ........................................................................................................................... 17 II. D.3 Primary Competitor‟s Corporate/Business- Level Strategies .............................................................. 18 II.D.4 Strategic Positioning - Value and Cost Drivers and VRIO Analysis ................................................... 22 II.D.5 Value - Cost ......................................................................................................................................... 25 II.D.6 Comparative Financial Analysis .......................................................................................................... 29 II. D.7 Implications of Competitor Analysis .................................................................................................. 31 II. E. Intra-Industry Analysis ............................................................................................................................. 31 II. E.1 Stage of Industry Evolution ................................................................................................................. 31 II. E.2 Strategic Groups Analysis ................................................................................................................... 31 II. E.3 Other Competitive Dynamics .............................................................................................................. 33 II. F. Threats and Opportunities ......................................................................................................................... 33 II. F.1 Emerging Threats and Opportunities ................................................................................................... 33 II. F.2 Threats and Opportunities Implications for Strategy ........................................................................... 33 II. G. Summary of External Analysis ................................................................................................................. 33 III. INTERNAL ANALYSIS .................................................................................................. 34 III.A. Business Definition and Mission............................................................................................................... 34 2
  • 3.
    III.B. Organization Structure,Controls and Values ............................................................................................ 34 III.B.1 Organization Structure ........................................................................................................................ 34 III.B.2 Employee Controls, Values, and Ethics .............................................................................................. 35 III.C. BofA – Strategic Position Definition ........................................................................................................ 35 III.C.1 BofA - Corporate Level Strategy ........................................................................................................ 35 III.C.2 Business Level Strategy ...................................................................................................................... 38 III.C.3 Resources and Capability Level .......................................................................................................... 41 III.D. Financial Analysis ..................................................................................................................................... 44 III.D.1 Performance and Operating Ratios ..................................................................................................... 44 III.D.2 Discounted Cash Flow Analysis ......................................................................................................... 44 III.D.3 Scenario Analysis ............................................................................................................................... 46 IV. Analysis of the Effectiveness of the Strategy .................................................................. 48 V. Recommendations .............................................................................................................. 49 V. A. Three Short and Long Term Strategies .................................................................................................... 49 V. A.1 Short Term #1 - Sell Risky Assets ..................................................................................................... 49 V. A.2 Short Term #2 - Layoffs .................................................................................................................... 49 V. A.3 Short Term #3 - Loan Modification to 40 Years................................................................................ 50 V. A.4 Long Term #1 - Feed the Mortgage Business Segment ..................................................................... 51 V. A.5 Long Term #2 – FHA Loan Program................................................................................................. 52 V. A.6 Long Term #3 - Invest in Innovation Infrastructure .......................................................................... 53 V. B. Strategy Implementation .......................................................................................................................... 54 VI. Conclusion ......................................................................................................................... 56 VII. Appendix .......................................................................................................................... 58 Exhibit 1: Commercial Banking & Investment Banking Industry and Ecosystem ............................................. 58 Exhibit 2a: Commercial/Investment Banking Level 1 & 2 Analysis ................................................................. 59 Exhibit 2b: Commercial/Investment Banking Level 3 Analysis ......................................................................... 64 Exhibit 3a: Mortgage Banking Level 1/2 Analysis ............................................................................................. 64 Exhibit 3b: Mortgage Banking Level 3 Analysis ................................................................................................ 69 Exhibit 4: BofA Segments and % Revenue ........................................................................................................ 70 Exhibit 5: Bank Holding Companies market share by Deposits, Credit Card, Consumer Loan Revenue ......... 70 Exhibit 6: Bank Holding Companies by Fees Generated from M&A, Equity, Bonds, and Loans ..................... 71 Exhibit 7: Rumelt‟s Corporate and Business-Level Strategy Classification ....................................................... 71 Exhibit 8: Porter‟s Generic Strategies Matrix (Business Level Strategy) ........................................................... 71 Exhibit 9a: JPMorgan Chase Revenue by Segment ........................................................................................... 72 Exhibit 9c: JPMorgan Chase BCG Matrix for Investment Banking .................................................................. 72 3
  • 4.
    Exhibit 10a: CitigroupRevenue by Segment ..................................................................................................... 73 Exhibit 10b: Citigroup BCG Matrix for Investment Banking ............................................................................ 73 Exhibit 11a: Wells Fargo Revenue by Segment................................................................................................. 73 Exhibit 11b: Wells Fargo BCG Matrix for Commercial Banking ..................................................................... 74 Exhibit 12a: Goldman Sachs Revenue by Segment ........................................................................................... 74 Exhibit 12b: Goldman Sachs BCG Matrix for Commercial Banking ................................................................ 74 Exhibit 13a: Morgan Stanley Revenue by Segment ........................................................................................... 75 Exhibit 13b: Morgan Stanley BCG Matrix for Commercial Banking ............................................................... 75 Exhibit 14a: BofA VRIO Analysis ..................................................................................................................... 75 Exhibit 14b: Bank of America Value Drivers ..................................................................................................... 76 Exhibit 14c: Bank of America Cost Drivers ....................................................................................................... 77 Exhibit 15a: JPMorgan Value Drivers ................................................................................................................ 78 Exhibit 15b: JPMorgan Cost Drivers .................................................................................................................. 78 Exhibit 15c: JPMorgan VRIO Analysis .............................................................................................................. 79 Exhibit 16a: Citigroup Value Drivers ................................................................................................................. 79 Exhibit 16b: Citigroup Cost Drivers ................................................................................................................... 80 Exhibit 16c: Citigroup VRIO .............................................................................................................................. 81 Exhibit 17a: Wells Fargo Value Drivers ............................................................................................................. 81 Exhibit 17b: Wells Fargo Cost Drivers ............................................................................................................... 82 Exhibit 17c: Wells Fargo VRIO.......................................................................................................................... 82 Exhibit 18a: Goldman Sachs Value Drivers ....................................................................................................... 83 Exhibit 18b: Goldman Sachs Cost Drivers ......................................................................................................... 83 Exhibit 18c: Goldman Sachs VRIO .................................................................................................................... 83 Exhibit 19a: Morgan Stanley Value Drivers ....................................................................................................... 84 Exhibit 19b: Morgan Stanley Cost Drivers ......................................................................................................... 84 Exhibit 19c: Morgan Stanley VRIO Framework ................................................................................................ 84 Exhibit 20a: Commercial Banking V – C Analysis ............................................................................................ 85 Exhibit 20b: Commercial Banking Profit Analysis ............................................................................................. 85 Exhibit 20c: Commercial Banking V-C analysis ................................................................................................ 86 Exhibit 21a: Investment Banking Customer Value Capture ............................................................................... 86 Exhibit 21b: Investment Banking V-C analysis .................................................................................................. 86 Exhibit 22a: Ratio comparable analysis for top 10 US banks and the industry for last 12 months ..................... 87 Exhibit 22b: (cont.) ............................................................................................................................................. 88 Exhibit22c: Bank of America performance (ratios) for 2008-2011 .................................................................... 89 Exhibit 23: Bank of America Organizational Structure and Business Segments ................................................ 90 Exhibit 24: Bank of America Business Segments and Aggregations.................................................................. 91 Exhibit 25a: Bank of America BCG Matrix for Commercial Banking ............................................................... 91 4
  • 5.
    Exhibit 25b: Bankof America BCG Matrix for Investment Banking ................................................................. 91 Exhibit 26: BofA Value Chain ............................................................................................................................ 92 Exhibit 27a: Layoffs scenario methodology ....................................................................................................... 93 Exhibit 27b: Layoffs scenario implementation ................................................................................................... 94 VIII: Financial Background Appendix ................................................................................. 95 IX: Bibliography.................................................................................................................... 108 5
  • 6.
    I. WSJ ARTICLEand EXECUTIVE SUMMARY I. A. WSJ Article - BofA Readies the Knife BofA Readies the Knife1 Bank Plans to Cut $5 Billion in Costs by End of 2013; 30,000 Jobs to Disappear Bank of America Corp. Chief Executive Brian Moynihan announced a $5 billion cost-pruning plan that includes 30,000 job cuts. Pulling it off will require the Charlotte, N.C., company's embattled boss to convince skeptical analysts and investors that he is serious about shrinking the nation's largest bank in assets without seriously damaging employee morale. "Brian is trying to do a balancing act,'' one BofA executive said.”Satisfying investors and not scaring the hell out of employees-it's tough to do.'' The 51-year-old Mr. Moynihan, fighting to steady the bank and jump-start profits as concerns deepen about its exposure to the slowing US economy and a slew of mortgage-related losses and lawsuits, said the expense cuts would be made in consumer-related businesses by the end of 2013. Mr. Moynihan also vowed to "get more aggressive" about lowering costs. The first phase of an overhaul called "Project New BAC," after the company's ticker symbol, will lop off 18%, or $5 billion of the $27 billion in annual costs in consumer banking, global technology and other areas. At a widely anticipated speech at the Barclays Capital financial conference in New York, Mr. Moynihan said nothing about corresponding job cuts. Later on Monday, though, Mr. Moynihan told BofA employees in an internal memo that "overall employment levels'' would come down by 30,000 over the next few years. A separate QandA on the company's internal website referred to the cuts as "the most difficult outcome of this work.'' The actual number of positions cut likely will be higher than 30,000. The estimate includes the rehiring of some employees, as well as new positions that are expected to be added over time, according to a BofA spokesman. The number also reflects positions cut through attrition or elimination of unfilled jobs. "This is an impact the management team does not take lightly, and we know well how difficult it will be," Mr. Moynihan said in the memo to employees. The BofA spokesman declined to provide the gross number of jobs being eliminated. "From an expense standpoint, I'm not sure that's relevant," he said. "What investors care about is how are you going to get that fixed cost down." 6
  • 7.
    "Everyone's extremely worried,"one BofA employee said Monday. BofA shares rose seven cents, or 1%, to $7.05 in 4 p.m. New York Stock Exchange composite trading. The stock is down 47% so far this year. Paul Miller, an analyst at FBR Capital Markets, said the looming expense cuts aren't deep enough to offset BofA's potential exposure to multiple billion-dollar lawsuits related to mortgage woes. Many investors are worried BofA will have trouble raising enough capital to meet new global requirements starting in 2013, though the bank has insisted it can meet them. "This is what investing in this stock is about," Mr. Miller said. "It is not about cutting costs." BofA began scrutinizing its sprawling operations for cuts in May and concluded the process last week. Company officials discussed higher job-reduction targets than the number unveiled Monday, including roughly 40,000 as recently as late August, according to people familiar with the situation. As of June 30, BofA had 288,000 employees. In comparison, Wells Fargo and Co. said in July it plans to cut 12% of its quarterly noninterest costs by the end of 2012. On Monday, PNC Financial Services Group Inc. said the regional bank will trim its expense base by 6%, or $550 million, in 2012. PNC didn't disclose any job cuts, though its cost-savings plans include 700 ideas submitted by employees. "We did not have a nickname for our expense program," said James E. Rohr, PNC's chairman and chief executive. "We called it continuous improvement." PNC shares rose 3.9%, or $1.79, to $48.17 at 4 p.m. in New York Stock Exchange composite trading. BofA said its goal is to reduce costs as a percentage of revenue, or its efficiency ratio, to 55%. At the end of 2010, the company's efficiency ratio was 63%, higher than at rivals J.P. Morgan Chase and Co., Citigroup Inc. and Wells Fargo, according to SNL Financial. The industry average is 74%. Hudson City Bancorp Inc., in Paramus, N.J., has an efficiency ratio of 30%, the smallest among all US banks, according to SNL. In a second phase of the belt-tightening effort at BofA, officials will try to reduce some of the $28 billion in expenses in commercial banking, wealth management, corporate banking and investment banking. BofA didn't specify cost-cutting or job-reduction targets, except to say they would be lower than in consumer businesses. Mr. Moynihan also said BofA is looking to put behind it other costs that aren't related to normal business activities, including mortgage and litigation expenses. Such costs amounted to about $18 billon of the company's total expenses of $73 billion for the year that ended in March. 7
  • 8.
    Project New BACis one of several moves by Mr. Moynihan during the past month to solidify the bank's finances and refocus its operations. Last week, he ousted two high-ranking lieutenants and installed two others as co-chief operating officers. BofA also sold $5 billion of preferred stock to Warren Buffett's Berkshire Hathaway Inc. and agreed to sell half its remaining stake in a major Chinese lender. The bank is trying to sell a large piece of its mortgage business. 8
  • 9.
    I. B. ExecutiveSummary Bank of America Corporation (BofA) is a bank holding and financial service corporation headquartered in Charlotte, North Carolina. The firm offers a suite of products and services and operates in deposits, global card services, home loans and insurance, global commercial banking, global banking and markets, and global wealth and investment management. It employees 288,000 people who service the United States and 40 countries, is currently the second largest bank holding company in the United States with $2.2 billion in assets, and is the fourth largest bank in the US with $58.59 billion by market capitalization. In 2011, BofA has been the subject of criticism and scrutiny. With reports of quarterly negative net income and a 48% decline in stock price, BofA is currently facing a strategic challenge that is threatening firm survival. To deal with its high exposure to mortgage-related losses and lawsuits, and the slow recovery of the U.S economy, BofA has been forced to make multiple changes to its organization in order to cover soaring costs and disproportional revenues, while also attempting to maintain customer and shareholder confidence. Given the complexity and depths of its problems, the scope of this analysis concentrates on two business segments where BofA can consider change while defending its strategic position in the industry during it recovery efforts. Specifically, it focuses on commercial banking (including retail) and investment banking, and calls attention to its mortgage-lending business because of this segment‟s strategic importance. Industry attractiveness is low in commercial banking, investment banking, and mortgage lending because of moderate-high barriers to entry, high supplier power, moderate buyer power (high in mortgage), high rivalry and low threat of substitutes. Government regulations and politics heavily influence this industry, which is extremely interwoven in macroeconomics given the influence, size and international reach of its major players. As threats and opportunities to the industry exist at the macro level, key players in this mature industry compete at the corporate level on measures of parity while existing and emerging threats fight for customer share at the product level. 9
  • 10.
    Though many firmsoffer financial services, the primary competitors considered to BofA in this analysis hold the largest market capitalization in the industry and compete across similar product lines, services, and geographies for nearly the same customer segments. Little differentiation amongst them exists thus competitors compete for customers based primarily on customer service and reputation. For this analysis, in commercial banking, BofA‟s primary competitors are JPMorgan Chase, Wells Fargo and Citigroup while in investment banking they are Goldman Sachs, Morgan Stanley and JPMorgan Chase. BofA‟s corporate strategy over the last 5-10 years has been to broaden its product offerings which included acquisitions of Countrywide for its consumer mortgage portfolio, and Merrill Lynch to broaden its investment banking customer base and product portfolio. Its promise of providing a personalized set of products across any customer segment has been a key driver of BofA‟s positioning strategy. Yet as the financial crisis unfolded, this plan seems to have backfired and has led it into the complex and costly mess where it stands today. In an effort to stabilize profitability, BofA‟s recovery plan, called “Project New BAC”, proposes aggressive cost cutting, divesture of non-core assets, and generation of new capital through private investment, and sales of its correspondent mortgage lending platform. Its goal is to cut $5 billion in spending, improve its revenue/cost ratio to 55%, and return the firm to pre-2009 health in the long term. In order to do so, it has announced plans to commit 30,000 in layoffs, cut costs across the board, and sell a portion of its shares in China Construction Bank. As it is currently its biggest issue, BofA is also contemplating the fate of its mortgage business. Rumors of selling, bankruptcy, and a split off from the assets that it acquired from Countrywide have built a fury of speculation as to how BofA can best clean up its mortgage predicament. In order for BofA to regain its health and defend its strategic position, we propose three long and short-term recommendations that can help to stabilize BofA‟s profits and salvage its mortgage lending investment by absorbing its losses. In the short term, BofA needs to save and generate cash, and can do so by laying-off employees and selling some of its risky and non-core assets. To lessen the blow from its existing sub-prime mortgage troubles and purge them from its balance sheet, BofA must also take advantage of the government‟s Federal Housing 10
  • 11.
    Administration Insurance program.In the long term, BofA needs to continue to invest in infrastructure, restructure its mortgage rates to aid its customers, and continue to feed its mortgage division with capital from its higher performing business segments. 11
  • 12.
    II. EXTERNAL ANALYSIS II.A. Industry Definition BofA operates in two broadly defined industries: Commercial Banking (CB) and Investment Banking (IB). The CB industry targets mass-market consumers and small-to-mid size businesses with traditional banking products and services, which include checking and savings accounts, debit/credit cards, personal loans, mortgages, and certificates of deposit (CDs), among other products. The IB industry involves creation and management of capital and assets for large corporations, institutions, and high-net worth clients; product and services include loan underwriting, intermediary between securities issuer and investors, facilitating of mergers and acquisitions, and provision of brokerage services for institutional clients.2 See Exhibit 1 for a diagram of the CB / IB industry and ecosystem in which BofA operates. II. B. Five Forces Analysis II. B.1 Five Forces Analysis-Commercial and Investment Banking 3 4 5 The level three industry analysis score for CB and IB is 3.84 out of 5, which represents medium- low attractiveness (Exhibit 2a, 2b). Threat of Rivalry: Threat of rivalry is significant in financial services and was graded as 4 out of 5. The concentration ratio for CB is CR4 at 36%, which leaves room for competition since none of the major players hold significant market share. For IB, distribution is different and suggests lower competition with CR4 over 70%. The demand/supply ratio for CB and IB suggests that the current economic crisis is still a strong influencer, which makes the entire industry volatile. Barriers to Entry: Barriers to entry are moderate for the industry. Capital requirements are relatively high and create barriers for new companies to penetrate. Additionally, CB is a highly regulated industry to protect safety of deposits and reduce bank failure rates. Among regulations are FDIC requirements, Federal Reserve membership, and State and Federal Charter guidelines. IB is not as heavily regulated, but more laws have recently been introduced due to the financial crisis. From the customer side, switching costs are moderate and do not present a major expense for the customer other than in time and inconvenience. Network effect can increase the number 12
  • 13.
    of customers andsignificantly reduce it as the same time as the financial services industry is heavily reliant on brand reputation. Today, consumers are also highly sensitive to fee charges. As we saw with the threat of the $5 debit card fee6, this change could have had damaging effects on all brands. Supplier Power: Human resources, information technology, and customers were considered as supplier power and were divided into consumers and institutions. Financial institutions face significant switching costs for suppliers, which are difficult to replace with substitutes. Customers and institutions in turn rely on banks and will not be able to survive without banking services in the current economic ecosystem. As some corporations establish banks themselves, they also transform into threats. Buyer Power: Buyer Power was estimated as moderate and scored 3.64 of 5. In a modern economy, financial institutions play a key role in everyday activities therefore making buyer power weak. Though switching costs might not be that significant for buyers, price paid for financial services comprises a significant part of the buyer‟s costs. Threat of Substitutes: Community banks, credit unions and cash are considered substitutes for CB while brokers and customers themselves are substitutes for IB. Based on this analysis, threat of substitutes is not significant due to the extensive network of banks that offer established services at competitive prices. II. B.2 Five Forces Analysis- Mortgage Banking 7 8 As BofA‟s mortgage business is the cause of financial problems for the firm at the time of this analysis, the mortgage industry was analyzed as a separate segment in order to evaluate industry attractiveness, as it will relate to our recommendations for the firm. It scored 3.88 out of 5 (Exhibit 3a, 3b). Key factors that influenced the analysis include the current mortgage crisis, strong competition and high influence from suppliers and buyers. Threat of Rivalry: Threat of rivalry is high with low diversity among competitors. High exit barriers and low demand in current economic situations force incumbents to compete and cut 13
  • 14.
    costs. Large playersdo not control the majority of the market and none hold significant share compared to others in the segment. Barriers to Entry: Barriers to entry are moderate-high. Increasing government regulations and demand for low cost operations make the industry less attractive for new entrants. At the same time, brand loyalty and switching costs are low and have allowed for newcomers to enter. Supplier Power: Supplier power is significant in this segment. IT, human resources and consumers were considered as suppliers. Cost saving is very important for incumbents and drives the importance of having technology and innovation. As for human resources, employees with a financial BofA background can easily switch to a different employer within the financial market space. Buyer Power: Though buyers do not pose threat of backward integration, they hold significant influence over product costs. Since switching costs in highly competitive environments are not significant, this allows buyers to shop for the best deal. Threat of Substitutes: Threat of substitutes is low since small banks can‟t compete for loan servicing with larger players. Small players compete with CBs only for loan initiations, but sell those loans to large banks immediately after closing the deal because they can‟t afford to service them. II. C. Macro Environmental Forces Analysis, Economic Trends and Ethical Concerns II. C.1 Global/Economic In 2008, the financial markets experienced a severe global downturn, which was immediately triggered by the collapse of the US housing market. Several major banks went into bankruptcy, the stocks of financial institutions were greatly devalued, and world governments had to step in to stabilize the collapse through bank obligation assurance, fiscal and monetary policy enhancements, and actual bank bailouts in some cases, succeeding in stemming the financial crisis in 2009. One result of this has been extensive consolidation within CB and IB. Analysts at the IMF predict that this decade will be the worst decade in terms of revenue growth for the overall banking sector since the decade of great depression.9 Lack of loan growth and 14
  • 15.
    margins pressure hascontributed in part to this weak growth. The European financial crisis is also causing concerns for US banks.10 US banks are still recovering from the sub-prime mortgage meltdown. The newly implemented bank capital adequacy and liquidity reform in the form of the BASEL III 11 global regulatory standard will ensure that there will be tighter governance on the banks over their tendency of being “risky”. More recently, the US national agency that oversees Freddie Mac and Fannie Mae has filed a lawsuit against all major banks including BofA. The lawsuit accuses them of misrepresenting the quality of mortgage securities they assembled and later sold at the further aggravating the housing bubble.12 While it may cost millions of dollars for all of the major banks, BofA in particular faces damage uncertainties as large as $50 billion.13 II. C.2 Social Banks realize the importance of economic vitality in their future growth strategies. As a result, most of the banks and financial institutions have made corporate social responsibility (CSR) a fundamental way to do business. These institutions are increasingly helping to generate economic and social opportunities through responsible business practices, community- development, lending and investing, philanthropy, diversity and inclusion, volunteerism, support of arts and culture and environmental initiatives.14 The Socially Responsible Investing (SRI) based approach incentivizes institutional investors and larger corporations to provide social development and growth in their communities as a consequence of their normal business activities.15 As SRI grows to be a global phenomenon, there is an increased pressure on financial institutions to keep up their brand value of social responsibility. More and more financial institutions are investing heavily in their CSR strategies today to be more profitable tomorrow. II. C.3 Technological The financial service sector is the biggest spender on IT technology. As it spent a whopping $500 billion thus far, the industry accounts for nearly 20% of IT spending worldwide and is estimated to total $132 billion by 2015, representing a 24% average annual increase.16 The key to success for financial services is superior customer service. Technology makes it possible to create an easy and convenient customer service experience. Keeping this in mind, all of the major banks can expect significant IT spending in the near future to remain competitive. 15
  • 16.
    Major spending willoccur in the following key technology areas: 17 algorithm changes to accommodate new rules, mobile banking applications for smart phones and tablets, social media presence, green sector initiatives, and data analytics for personal and business sectors. II. C.4 Governmental/Political The industry is heavily regulated at the federal and state government level. These regulations are intended to protect the public, prevent crime, and ensure the integrity of the industry. These regulations can be argued to limit the profitability of banks in general as banks have to spend a significant portion of their revenues adhering to these regulations. Bigger banks are successful in exploiting the fact that government and political institutions are their clients. This is evident from the fact that many bigger banks, including BofA, were bailed out by government regulators after suffering humongous losses during the financial crisis. II. C.5 Ethical Large financial institutions have a history of involvement in ethical legal battles. Although all major financial institutions have a formal code of ethics, gray areas exists when it comes to certain financial judgments and decision-making. These ethical issues tend to adversely affect investor confidence in both the short and long run. As a result, it reflects in poor financial performances, financial crisis, and huge economic implications. The post subprime era has seen many litigations and legal claims being made on most of the financial institutions, including BofA. As a result, BofA shares have dropped almost 45% since this time and continue to dive deeper today. As BofA faces a significant risk in legal costs to date in FY011 on ethical grounds alone,18 it and others‟ unethical behavior must be addressed immediately. II. C.7 Demographic Trends As seen in Table 1, the major markets of the financial services industry are made up of a variety of products and services that serve different clients. Geographically, financial services firms are located across the US.19 20 Other demographic information like age, income, ethnicity, gender, level of education etc., help firms to decide on many important aspects of their business including new product development, marketing and communications strategy and front-end technology usage. 16
  • 17.
    Table 1: DemographicTrends Customers IB Customers Served CB Locations Served CB IB Served Private 14% Retail 45% Southeast 30% 13% Corporations 35% Small Business Great Lakes 18% 20% Institutions 23% Corporations 35% Mid-Atlantic 14% 33% Government 16% Institutions West 12% 13% Municipal 12% Government 15% Others 5% II. D. Competitor Analysis II. D.1 Competitors The US banking industry has undergone significant change with two events changing the traditional definition. The first was the passage of the Financial Services Modernization Act of 1999, which allowed commercial banks, investment banks, and insurance companies to merge together into a single firm. The other was the 2008 credit crisis, in which large investment banks and corporations were allowed to change their legal standing to become bank holding companies in order to become eligible for liquidity and funding from the Federal Reserve.21 Given these two developments, firms that were not traditionally defined as bank holding companies, such investment-focused Goldman Sachs may now be considered competitors to BofA. In addition to the increase in these large, diversified financial services companies, tens of thousands of smaller banking institutions, which provide more focused banking services to customers, such as smaller regional banks, credit unions, and savings institutions, among others, also compete for customers. II. D.2 Primary Competitors In order to identify the primary competitors that BofA faces in the domestic US banking realm, its key markets were defined. BofA is broken down into six business units. Each business unit provides products and services that are primarily focused on serving either the CB or IB industry (Exhibit 4). As the breakdown of revenue by target segment suggests, BofA dedicates the near entirety of its resources to serving the CB and IB industries (~46% and ~41%, respectively). Commercial Banking: While BofA has a diverse product line geared to CB customers, we will focus on the core products of 1) deposits under management, 2) credit card loans, and 3) 17
  • 18.
    consumer and industrialloans (business lending) as proxy for commercial products and services. Exhibit 5 highlights the top 10 bank holding companies in Q2 2011. Based on a weighted relative ranking in each product category, the top 16 competitors to BofA in the CB market are listed in order of primacy of competition. Investment Banking: The Financial Times classifies the fees generated from four primary activities as representative of IB market performance: mergers and acquisitions, equity issuance, bonds issuance, and loan underwriting. Based on an aggregation of fees from US-based activity for the first three quarters of 2011, the top 10 IB firms are listed in Exhibit 6. Firms considered competitors to BofA may vary depending on the given product, service, or geographic region. However, there are certain financial services rivals that consistently compete against BofA across product lines, services, and geographies for roughly the same customer segments. In order to delineate these primary competitors from the thousands of other competitors, we listed the top firms in both CB and IB industries to determine the market leaders. In CB, the top competitors to BofA are Citigroup (CG), JPMorgan Chase (JPMC), and Wells Fargo (WF). These rival firms are among the top 10 competitors to BofA in deposits, credit card, and consumer loan products. In IB, the top competitors to BofA are JPMC, Morgan Stanley, and Goldman Sachs. Each of these three competitors has > 5% market share of the fees generated from IB activities through Q3 2011, and/or double-digit growth rate year year-over- year. II. D.3 Primary Competitor’s Corporate/Business- Level Strategies Exhibit 7 outlines the corporate and business level strategies for BofA‟s four primary competitors in CB and IB. Exhibit 8 orients competitors on the Porter‟s generic strategies matrix that highlights business-level strategies that drive competitive advantage. BofA – Corporate Level Strategy: See section III.C.1.b BofA – Commercial Banking: Business Level Strategy: See section III.C.2.a.1 BofA – Investment Banking: Business Level Strategy: See section III.C.2.a.2 18
  • 19.
    JPMorgan Chase: CorporateLevel Strategy JPMC is divided into seven major segments or business units and targets its distinct financial products and services to a particular customer segment. There is much cross selling and linkage between products from both the selling and operational sides, which falls in line with JPMC‟s strategy for organic growth. The linkage of activities and capabilities between CB and IB businesses under the enterprise umbrella, and the fact that no business provides >70% of revenue, means that the JPMC has a related constrained strategy (Exhibit 9a). JPMorgan Chase - Commercial Banking: Business Level Strategy JPMC‟s utilizes cost leadership to target mass market retail and business customers in CB. The firm‟s cash back debit card, its low-fee checking account, free online banking, and ATM/Mobile represent a low-cost business level strategy. While JPMC does try to pursue some degree of broad differentiation through its large branch, ATM network, and customer service, its promotional campaigns and public perceptions seem to weigh heavier on the cost leadership quadrant. These CB business units comprise a large market share (~13%) of the US CB industry, but in terms of aggregate growth rates, have a negative return (-6.4%). Based on these facts, JPMorgan commercial banking is a „cash cow‟ in the BCG matrix (Exhibit 9b). JPMorgan Chase - Investment Banking: Business Level Strategy JPMC‟s IB adheres to a focused differentiation business level strategy by targeting corporations, financial institutions, and institutional investors through “deep client relationships and broad product capabilities”.22 JPMC‟s IB business unit captured the largest share of IB fees of any institution in the US (and world), while still retaining a high growth rate of 14%. Based on these two measurements, its IB unit can be classified as a „star‟ in the BCG matrix (Exhibit 9c). Citigroup: Corporate Level Strategy The CG organization is divided into three major segments and seven business groups. CG‟s business segments offer some unique financial products to targeted customers with a significant amount of cross selling. In addition, there is a large degree of operational and technological platform sharing to provide different financial products. The sharing of linkages and attributes 19
  • 20.
    between businesses, aswell as the fact that no business provides >70% of revenue, translates to a related constrained corporate strategy for CG (Exhibit 10a). Citigroup - Commercial Banking: Business Level Strategy The stated goal of the Regional Consumer Banking unit is to target “affluent” customers in “the top 150 international cities” and urban centers with tailored financial product and service line offerings.23 Within this smaller segment, CG appears to utilize both a cost leadership strategy (low-fee checking/no fee debit card) while broadly differentiating itself through factors that include product innovation and pricing, access to distribution channels, and technology advances. Hence, CG pursues a focused low-cost and focused differentiation business level strategy with its CB unit. Unlike its CB competitors, Citibank‟s commercial unit logged an impressive 13.4%24 growth, higher than the 8% growth the IB unit saw in 2010. The CG CB segments can therefore be placed in the „star‟ quadrant on the BCG matrix (Exhibit 10b). Wells Fargo: Corporate Level Strategy WF is comprised of three primary operating segments. Much like CG and JPMC, WF leverages shared knowledge, processes, capabilities, and activities across its business lines to provide operational efficiency as well as build competitive advantages that come with organizational integration. The fact that nearly all CB and IB products can be sold from each branch, and frequently by the same banker across shared platforms, shows how the bank‟s business units share links and attributes, which combined with no unit accounting for >70% of revenue, results in a related constrained corporate strategy (Exhibit 11a). Wells Fargo – Commercial Banking: Business Level Strategy The acquisition of Wachovia Bank in 2008 helped to propel WF into the #2 position for CB in the US. Much like CG and JPMC CB groups, the CB business segment of WF adheres to a combined cost leadership and broad differentiation business level strategy. Similarly, WF also offers a low-cost checking account with bonus interest and cash back based on spending behavior and additional accounts opened (e.g. credit card), though it does not match the discount levels of JPMC. Instead, WF‟s broad differentiation focuses on “wallet share” – or promoting the convenience of having all financial accounts with the Bank, including single point of 20
  • 21.
    servicing as wellas easy integration of accounts on platforms such as online or mobile banking. WF‟s Community Banking segments command more than 10% of the CB market, making it the fourth largest. It falls in line with most rivals, however, its negative YOY growth rate from 2009 to 2010 (-5.2%)25 qualifies it as a „cash cow‟ in the BCG matrix (Exhibit 11b). Goldman Sachs - Corporate Level Strategy Goldman Sachs reports its operating activities in four business segments that fall under the aegis of IB. As nearly the entirety of Goldman Sachs revenue can be attributable to IB activities, Goldman‟s corporate level strategy can be classified as dominant business (Exhibit 12a). Goldman Sachs - Business Level Strategy In the IB industry, Goldman Sachs targets very capital-heavy customers that include, according to its 2010 annual report, “corporations, financial institutions, governments and high-new-worth individuals.”26 Goldman‟s ascension from the #3 to #1 in merger and acquisition advisory and #8 to #2 in the capital markets, attest to Goldman‟s ability to differentiate its services from other IBs through a reputation for diligence and a successful track record. 27 Goldman pursues a focused differentiation business level strategy exemplified from its commanding 5.0% market share of fees generated from IB in the US. However, its relatively low 4% growth rate in fees generated from 2009 to 2010 is much lower than many of its top rivals, classifying the entire Goldman firm as a „cash cow‟ according to the BCG matrix (Exhibit 12b). Morgan Stanley: Corporate Level Strategy Morgan Stanley reports its operating activities in three business segments of which all can be considered as part of IB. As all three business segments are focused on IB products and services (albeit to different customer segments), Morgan Stanley can be classified as having a dominant business corporate strategy as IB accounts for >70% of the firm‟s revenue (Exhibit 13a). Morgan Stanley - Investment Banking: Business Level Strategy Across its three business units, Morgan Stanley‟s business-level strategy can be classified as focused differentiation. While the Global Wealth Management Group targets more mass-market individual investors and small-to-medium sized businesses (primarily through the Smith Barney Holdings subsidiary), the Institutional Securities and Asset Management units provide high- 21
  • 22.
    quality services tolarge corporations and institutions as well as high net worth clients 28. Morgan Stanley‟s 5.3% market share of IB fees, as well as its industry-leading growth rate of 19%, places the IB in the „star‟ quadrant of the BCG matrix (Exhibit 13b). II.D.4 Strategic Positioning - Value and Cost Drivers and VRIO Analysis In order to assess the strategic positioning of BofA and its primary competitors in CB and IB, an analysis of their value drivers and cost drivers must be conducted, in addition to the review of organizational resources and capabilities within the VRIO framework. Analysis of BofA‟s value chain, value drivers, and cost drivers (Exhibit 14b-c) reveal that the focal firm has a host of sustained competitive advantages (SCAs) in internal resources and capabilities, which in turn feed the value (and cost) drivers that highlight the firm‟s strategic position. BofA only reaches parity with the industry in terms of its IT offerings and access convenience factor, while finding itself at a disadvantage in terms of risk management, government relations (political savvy), and customer service. While a number of its value (and cost) drivers may not be rare or hard to imitate, that does not prevent BofA from leveraging these assets into its positioning strategy. A more detailed analysis for BofA is covered in Section III. D.3, p.17. JPMorgan Chase - Strategic Positioning In reviewing JPMC‟s value and cost drivers (Exhibit 15a-b) we can see that it has adopted a mix of cost leadership and broad differentiation strategy within its CB units, while targeting a focused differentiation strategy in IB. The CB focus helps build the „easy one-stop shop‟ competitive advantage, which is further emphasized by integrating access to products in an easy, usable manner. In addition to this broad differentiation advantage, JPMC provides cost leadership positioning through credit cards that offer high levels of cash back, low interest and high points for consumers and businesses. This array of credit cards to match benefits to customer behavior shows how JPMC uses customization to build its competitive position. Similar to its CB arm, its IB segment uses its diverse product offering to differentiate itself as an institution that caters to all needs. In addition, its large internal capital base allows it to provide larger loans to customers while bringing down its cost of capital. 22
  • 23.
    The VRIO analysisfor JPMC (Exhibit 15c) shows that it has SCAs in its broad product line and ability to cross-sell, its relatively lower cost of capital (due to large internal asset base), its ability to create innovative products that match to customer benefit preferences and/or behavior, and its extensive leveraging of technology (multiple access and management platforms) in a usable fashion. Citigroup – Strategic Positioning Much like its CB competitors, CG‟s value chain, value and cost drivers point to a positioning strategy of broad differentiation with some „me-too‟ cost leadership (Exhibit 16a-b). Value drivers include a broad line of CB products to meet customer needs as well as a unified technology platform across products and digital channels to facilitate access and usability. A stronger focus on providing products in emerging markets (e.g. China, S.E. Asia) has proven lucrative, as growth in the Western CB markets has atrophied. CG‟s VRIO analysis (Exhibit 16c) shows that its widespread international presence is a sustained competitive advantage for the firm. With a footprint that includes banking products and services in 160 countries through 16,000 offices worldwide29 and investments in large banks such as KorAm Bank (S. Korea), Bank of Overseas Chinese, and Banamex (Mexico) 30, CG can leverage its organization know-how of financial product delivery across worldwide economies of scale. However, the diversified product line and integrated systems platform themselves only provide CG with parity as compared to equally capable competitors. Wells Fargo – Strategic Positioning WF‟s value and cost drivers (Exhibit 17a-b) indicate that its Wholesale and Community banking business units employ a broad differentiation strategy, though some elements of cost leadership are present. WF‟s competitive position derives partially from its strong corporate reputation, with the WF brand placing #13 globally31 and ranking the highest in Forrester‟s 2010 Customer Advocacy rankings among large CB competitors.32 This strong reputation dovetails with other capabilities that provide WF a SCA according to the VRIO framework (Exhibit 17c). SCAs include a very loyal customer base as well as a high cross-sell ratio (6.02 products per household).33 The broad and diversified product line is the value driver that enables this cross- 23
  • 24.
    selling capability, andas WF‟s value chain shows, is a pervasive organizational value that is leveraged across the entire firm. WF‟s conservative approach to real estate lending was an outcome of its strong risk management processes, a capability that provides a temporary competitive advantage. The firm also leverages technology to deliver its products and services, though this only provides parity with other large CB competitors. Goldman Sachs – Strategic Positioning The analysis of Goldman Sachs‟ value and cost drivers shows that the firm positions itself with a focused differentiation strategy (Exhibit 18a-b). Like its rival investment houses, Goldman focuses on large corporations, institutions, and sovereign government customers with its financial services products. However, it positions itself as a more experienced and investment- client-focused firm that has consistently focused on IB products. Goldman leverages these value drivers to differentiate itself from newly-formed CB/IB financial supermarkets that don‟t have established histories as combined companies with split allegiances. Goldman‟s VRIO (Exhibit 18c) shows that its SCAs emerge from superior M&A capabilities, a strong reputation, an enviable company culture, extensive political connections, and a history of financial product innovation. In addition, Goldman‟s innovation with financial products such as block trades and financial derivatives34 has provided differentiation and sustained competitive advantage. Morgan Stanley – Strategic Positioning Morgan Stanley‟s analysis reveals a focused differentiation strategy within the IB industry, as it has shed nearly all of its retail businesses to focus on its wealthiest clients and institutions.35 Morgan Stanley value drivers (Exhibit 19a) include having the largest brokerage force in the industry with 18,50036, as well as a lion‟s share of the top-performing financial advisors (by assets) as ranked by Barron‟s magazine. 37 A significant input cost driver (Exhibit 19b) for Morgan Stanley is its reliance on short-term borrowing for capital, as compared with competitors who have a larger internal asset bases due to deposits from their CB operations.38 In addition, expenses in its Asset Management business are cost drivers, with CEO James Gorman focusing on increasing margins from the current 9% to 20% through cost cutting and job cuts.39 24
  • 25.
    In the contextof the VRIO framework (Exhibit 19c), Morgan Stanley provides a SCA in the depth and quality of its brokerage analyst capabilities, though its IB focus and technological resources only provide it with parity against rivals. II.D.5 Value - Cost There are two primary considerations that make an analysis of customer willingness to pay/value creation in the CB and IB industries very difficult to assess. The first is that each industry contains hundreds of financial products that provide varying degrees of value. The second is that the differences in customer willingness to pay across primary BofA competitors, particularly in CB, are difficult to assess quantitatively. Commercial Banking Value – Cost Methodology Deposits (checking accounts), credit cards, and business loans were used as a proxy for all CB products. Based on an average monthly checking account fee of $20 (Exhibit 20a) and an average US salary of $41,673 in 201040, the total percentage of salary paid by consumers to maintain a checking account (not including other fees such as overdraft) is approximately 0.58%. This compares with an average of 2.5% fee paid to cash a check through a check-cashing only service.41 In addition to interest rate benefits, there is value created in the convenience of more- widespread ATMs, as well as the decreased risk of not needing to carry an entire paycheck in cash in one‟s pocket. In regards to credit cards, customers pay an average of approximately 16% interest annually on standard bank-issued credit cards (Exhibit 20a). This stands in stark contrast to usurious rates of interest on one of the next „best‟ non-bank options – payday loans – which can range from 212% for a one-month loan to 911% for a one-week loan.42 For small or mid-size businesses, loans can range from a 3-4% spread over prime for an SBA loan (Exhibit 20a) to the mid-teens spread over prime for standard business loans, which equates to a range of 6.25% to approximately 20%. However, this compares to the 30% or more that non-bank “Merchant Cash Advance” providers charge business for varying sizes of cash advances (from $5,000 to over $1M).43 25
  • 26.
    While certain non-bankservices may be used more than others as substitutes for banking services based on convenience and fees, we will determine the general willingness to pay for CB services as an average of these three non-bank offering fee rates (2.5%, ~212%, 30%) – an equivalent of 81.5%. Based on an analysis of CB profit margins for the four primary competitors, we find that the average profit margin is approximately 48% for 2010 (Exhibit 20b). According to these calculations, the value captured by CB customers is approximately 33.5% above the price charged by banks. Given the relatively similar price and fee structure for the three CB proxy products across the four competitors and the difficulty in quantifying the value of different value drivers (e.g. good online customer experience vs. a bad experience), we will need to use a measurement of market share as a proxy for the overall attractiveness and value of one CB‟s offerings over others. According to Exhibit 5, BofA has a combined market share of 43% across the three proxy CB products. As BofA is the CB market leader in aggregate across these products, we will assume its customers capture the full 33.5% willingness to pay over price. For other competitors with lesser aggregate market shares, their percentage share will be divided over 43% and multiplied by the 33.5% willingness to pay. See Exhibit 20c for CB competitor V-C. The methodology outlined in Exhibit 20a-b was applied to all. JPMorgan Chase: Commercial Banking Value – Cost JPMC value drivers such as broad product offering („one stop shop‟), widespread physical and virtual product access channels, and customized product offerings – e.g. credit card reward programs to match customer behavior – all align with its customers‟ willingness to pay and customer surplus/value capture. JPMC has an aggregate market share of 36.1% across CB products, as outlined in (Exhibit 5). Dividing this market share by 43% (the aggregate market share for leader BofA) and multiplying 26
  • 27.
    by the 33.5%willingness to pay, we can see that JPMC buyer surplus is approximately 28.1% - as shown in Exhibit 20c. As such, the JPMC CB aggregate operating cost is $25.86 billion, the aggregate firm surplus is $29 billion, and the aggregate buyer surplus is $7.3 billion. Citigroup: Commercial Banking Value – Cost CG value drivers such as broad product offering, „me-too‟ product integration and (particularly) its international presence and delivery know-how all inform its customers‟ willingness to pay. It was determined that CG has an aggregate market share of 39.5% across CB products, as outlined in Exhibit 5. Dividing this market share by 43% (the aggregate market share for leader BofA) and multiplying by the 33.5% willingness to pay, we can see that CG buyer surplus is approximately 30.8% as shown in Exhibit 20c. As such, the CG CB aggregate operating cost is $24.5 billion, the aggregate firm surplus is $23.8 billion, and the aggregate buyer surplus is $7.5 billion. Wells Fargo: Commercial Banking Value WF value drivers such as its high brand reputation, loyal customer base due to high degree of cross-sell (~6 products per household), and its innovative technological offerings all inform its customers‟ willingness to pay. It was determined that WF has an aggregate market share of 24.4% in CB products, as outlined in Exhibit 5. Dividing this market share by 43% (the aggregate market share for leader BofA) and multiplying by the 33.5% willingness to pay, we can see that WF buyer surplus is approximately 19.0% as shown in Exhibit 20c. As such, the WF CB aggregate operating cost is $41.3 billion, the aggregate firm surplus is $35.6 billion, and the aggregate buyer surplus is $7.9 billion. Investment Banking Value – Cost Methodology The customer value derived from IB services is more difficult to quantify, as perceived customer value rests more on intangible factors such as experience, specialization, innovation, and reputation than on quantitative factors. In addition, the lack of good substitutes or alternatives to IB services makes willingness to pay more difficult to measures. 27
  • 28.
    While exact customervalue capture measures may be difficult to derive and precise willingness to pay measurements elusive due to no clear „second-best‟ option, a relative scale of value capture can be formed by measuring three key factors 44: industry experience, experience with large transaction size, and strong relationship management skills. In regards to industry experience and large transaction (deal) size analysis, we will use a combination of Q3 2009 and Q3 2010 M&A deal data as measure of relative performance. In terms of strong relationship management, the number of financial advisors each bank has on the Barron‟s „Top 100‟ Financial Advisors list for 2011 was used as a proxy. This attests to an organization‟s ability to hire and/or train good relationship managers.45 See Exhibit 21a for methodology. While BofA placed 2nd in customer relationships, its smaller number and value of M&A deals between 2009 and 2010 placed it in „tier 2‟while Morgan Stanley lies in „tier 1‟. Per Exhibit 21b, BofA‟s cost for IB services was approximately $31.6 billion while the firm surplus was $13.5 billion. JPMorgan Chase: Investment Banking Value – Cost JPMC‟s broad investment product offering as well as its large internal asset base from Commercial Banking deposits are key value drivers to the IB‟s total economic contribution. Based on JPMC‟s middle-of-the-road M&A deal size and deal volume, and the underrepresentation in the list of top 100 financial advisors (Exhibit 21a), JPMC was ranked a „tier 2‟ for IB buyer surplus creation. In line with Exhibit 21b, JPMC‟s cost for IB services was approximately $35.3 billion and firm surplus was more than $14.5 billion. Goldman Sachs: Value – Cost Framework Goldman Sachs‟ long-term industry experience, history of (derivative) product innovation, and stellar reputation are key value drivers that contribute to the firm‟s total economic contribution. Based on Goldman‟s relatively high M&A deal size, somewhat variable deal volume, and absence from Barron‟s 2011 list of top 100 financial advisors (Exhibit 21a), Goldman was 28
  • 29.
    ranked a „tier2‟ for IB buyer surplus creation. In line with Exhibit 21b, Goldman‟s cost for IB services was approximately $25.2 billion and firm surplus was nearly $14 billion. Morgan Stanley: Value – Cost Framework Morgan Stanley‟s largest-in-industry brokerage force (18,500), impressive representation on Barron‟s 2011 list of top 100 financial advisors (37 of top 100) (Exhibit 21a), and its industry accolades that include best Equity Bank and best M&A Bank46 are important value drivers that contribute to its value creation and firm/buyer surplus. Morgan Stanley was ranked the only „tier 1‟ IB for buyer surplus imparting it incrementally higher buyer value creation than its competitors. In line with Exhibit 21b, Morgan Stanley‟s cost for IB services was approximately $24 billion and firm surplus was $7.8 billion. II.D.6 Comparative Financial Analysis In 2011, BofA has consistently been reporting quarterly net losses resulting in poor profitability ratios. The legacy mortgage costs incurred due to its acquisition of Countrywide Financial Company in 2009 has been a major contributor to this performance. In fact, the net losses 47 resulting from the mortgage-lending segment were close to $10 billion alone by the third quarter in 2011. Despite this, a closer look at the capital ratios for BofA indicates that the company is still fundamentally strong with the four of the six business segments including investment banking posting healthy profits. In the short term, the BofA management team will face a tough challenge of successfully resolving its mortgage crisis while maintaining the fundamental health of the company and making it profitable for shareholders. A detailed ratio performance analysis was done in Exhibit 22a-c. The interest coverage ratio in terms of EBIT and EBITDA of 2.6 ~2.7 is nearly 45% lower than the industry average. This is a clear indication that BofA is struggling to generate enough operating cash to meet its interest expense liabilities as compared to the industry. Over the last 4 years, the financial crisis and certain bad investments by BofA, e.g. the acquisition of Countrywide, have resulted in this ratio being even lower. 29
  • 30.
    The debt tocapital ratio is consistent across all banks and the industry as a whole. This makes sense given the fact that the interest income for BofA is also nearly 50%. This is an indication of very high similarity in the capital structure of the banks. Traditionally, as a rule of thumb, firms strive to achieve a ratio of 1.5 on their return on assets. However, BofA happens to be the only bank to have a negative ROA. The industry average is 1.3%. The nearly $8 billion net losses resulting from the mortgage segment of BofA in 2010 is responsible for pulling this ratio lower. The profitability of BofA in its entirety depends on a successful resolution of the risky mortgages it acquired with the acquisition of Countrywide. A negative ROA over a period of time often indicates that the business segment or the company as a whole needs to file for bankruptcy as it is no longer able to generate income on its assets for its shareholders. Using similar reasoning, the return on equity of -0.78% is also lower than the industry average of nearly 13%. This will prove highly detrimental for BofA in attracting potential investors in the near future. The notable exception is Berkshire Hathaway, which is investing $5 billion in BofA. BofA has a superior management at the top of its hierarchy which has the capability to steer BofA clear of the recent mortgage crisis since the acquisition of Countrywide Financial Corporation. As a result, BofA continues to remain one of the premier banks in the US even though the ROA and the ROE ratios suggest otherwise. An investor may be misguided by the Price to Book ratio of 0.25 for BofA. However, in the case of BofA, it is more indicative of poor firm performance resulting in a low number when compared to 0.71 for the industry. Like the other profitability ratios, a low number for Price to Book can be attributed to BofA consistently posting losses in every quarter in 2011. A lower Price/Earnings ratio of 5.27 for BofA as compared to that of 8.21 for the industry indicates investor‟s hesitance in investing in BofA. They are willing to pay much less per dollar in earnings as compared to its top ten competitors. This ratio could be argued to have been lower than the current level. However, the current level indicates that the investors still believe that the strength upper management has the capabilities to turn the company around to pre-2009 levels of profitability. 30
  • 31.
    II. D.7 Implicationsof Competitor Analysis Our competitive analysis demonstrates that the industry continues to operate in a maturity phase and confirms this trend on account of its propensity for mass consolidation and little product and services differentiation. Industry players are in parity with each other and offer similar products and services, IT platforms, extensive global presence and over 100 years of experience. Due to the financial crisis, banks are cutting costs and layoffs are happening at the majority of key firms. Primary competitors have smaller amount of debt comparing to BofA and lower cost to revenue ratios. In order to stay competitive, BofA has to reduce outstanding debts and significantly cut its costs. II. E. Intra-Industry Analysis II. E.1 Stage of Industry Evolution Though the recent financial crisis put the industry into a stage of temporary shakeout, financial services remains mature in its life cycle. Because the industry has undergone dramatic consolidation and product offerings and services are commoditized, superior customer service and convenience in this industry can leverage significant economic benefits. While attempts to regain reputation are ongoing, financial institutions have been forced to innovate on attributes that are important to their customers. Quality, ease of use, convenient delivery channels and flawless execution are among the strongest drivers.48 II. E.2 Strategic Groups Analysis On account of their high percentage of firm revenue, emphasis on customer service, quality, and wide breath of product offerings, CB and IB are considered to be strategic areas where a firm can differentiate from its competitors. Threats and Opportunities Overview Both strategic groups face a number of threats and opportunities from competition within the industry and through external forces. Today, threats to CB and IB come from lack of customer demand, slow recovery of economic conditions, and tightened government regulations. Future opportunities lie in development of delivery channels thus firms will have to maintain a geographic and virtual balance between branch and ATM locations, online presence, and mobile applications in order to maintain customer expectations.49 31
  • 32.
    Threats Today, customers remainsensitive to big bank changes. IBs are seen as the root cause of the financial crisis and CBs are undergoing turbulent times because of government policies like the Opt-In Regulation50 and the Dodd-Frank Act51, which have shaken firm revenue streams and consequently garnered reaction in the form of fee hikes. But threats to these strategic groups have not stopped with government regulations and consumers. For CBs, regional banks, credit unions, and thrifts, which are not affected by the revenue threats that Dodd-Frank poses for big banks, have made rapid shifts in their marketing strategies to target potential “switchers” in order to gain big bank patronage. Service offerings like “switch kits” and pay back incentives are tactical moves, which have made some recent traction.52 For IBs, online investment and asset management options are also gaining strength. Opportunities As consumers are looking for convenience, ease of use, and access to a wide breathe of products and services, future opportunities lie in development of delivery channels. As basic banking transactions in branch locations are projected to increase by 3% from 2010 to 201553, advisory and investment services, relationship management, applying for complex products like mortgages and loans, and general problem solving use is expected to rise.54 Online and mobile application development across commercial and investment banking will also be key. Improvements in online customer service, ease of bill pay and transactional use will not only appease customer demand, but will provide a focused, cross-marketing opportunity to target sell other products to consumers in an optimized platform. Mobility Barriers Mobility barriers are not an issue in this industry. Since financial institutions offer the same products and services and have an existing customer base, the opportunity to cross-sell makes switching the balance of their business from one strategic group to another easy. Evaluation of BofA’s Competitive Position Speculation can be made that changes to BofA‟s competitive position prior and after implementing cost cutting changes will be slight because of its massive size and dominating 32
  • 33.
    presence in theindustry. As it stands, at the business level in CB, BofA services the mass market and is broadly differentiated with a uniqueness perceived by its customer. In IB, BofA services the narrow market and is focus differentiated with a uniqueness perceived by customer. As Phase I of the Project New BAC rolls out, it can be assumed that this will have a negative impact on its customer service and perhaps narrow its offerings. At most, BofA will shift slightly down and left from its position in Exhibit 8. II. E.3 Other Competitive Dynamics Other competitive dynamics that must be considered as threatening is the emergence of CB is the popularity of online-only banks such as PayPal, ING Direct and Smarty Pig. These firms are particularly dangerous to retail channels where customers make up 45% of revenue. 55 These platforms, which provide basic retail services, have little overhead, and relatively low barriers to entry, are gaining steam amongst frustrated consumers who are looking for an alternative. II. F. Threats and Opportunities II. F.1 Emerging Threats and Opportunities Emerging threats and opportunities are discussed in Sections II. B-D, p.12 and F2, p.33. II. F.2 Threats and Opportunities Implications for Strategy Given that CB and IB are heavily regulated by government regulations, economic conditions, and are at the mercy of customer demand, CB and IB must continue to work on developing their delivery channels to cater to the customer. Since quality, ease of use, convenient delivery channels, and flawless execution are among the strongest drivers, strategy must continue to be built around these assets in order to remain competitive. II. G. Summary of External Analysis The financial services industry has experienced turbulent times since the financial crisis. As government regulations and policies continue to have a major impact on industry operations and guidelines, firms continue to struggle in order to meet regulatory, consumer and shareholder expectations while also remaining profitable. On account of the size and complexity of key players, the scope of this analysis considers CB and IB business segments, as they are considered strategic groups on account of their importance 33
  • 34.
    to customers andshare of firm revenue generation. Firms compete in these segments depending on the given product, service, or geographic region for roughly the same customer segments and share parity on most levels, though they have a few unique value drivers. As a result, most firms share similar results across financial performance ratios, customer service polls, and in operating practices. III. INTERNAL ANALYSIS III.A. Business Definition and Mission BofA is a multinational banking and financial service corporation that provides investment banking, wealth management and other services.56 It is currently the second largest bank holding company in the United States by assets ($2.2B), 57 and is the fourth largest bank in the US by market capitalization ($58.59B).58 Its purpose is “to make opportunity possible for our customers and clients at every stage of their financial lives”. 59 BofA‟s objectives are to serve its three customer groups, offer all of its capabilities in the US and its investment capabilities worldwide, provide products and services on an integrated basis to meet customer and client needs, and create long-term relationships that grow over time while providing value to customers.60 According to its 2010 Annual Report, BofA aims to maintain its strategy by “staying customer focused, maintaining a fortress balance sheet, pursuing operational excellence, delivering on its shareholder return model, cleaning up legacy issues, and being the best place for people to work”.61 III.B. Organization Structure, Controls and Values III.B.1 Organization Structure Headquartered in Charlotte, North Carolina, BofA currently operates regionally throughout the US and in 40 countries.62 BofA‟s organizational structure is broken into two main subsidiaries; Merrill Lynch & Co. Inc. and NB Holdings Corporation (Exhibit 23). Major operating subsidiaries of Merrill Lynch include commodities, capital services, government securities, and international. NB Holdings includes global card services, commercial and retail banking.63 34
  • 35.
    III.B.2 Employee Controls,Values, and Ethics While appraisal methods differ across lines of business, the firm monitors employee performance through annual 360 Performance Reviews. BofA also trains personnel annually on its Code of Ethics. Included in the document are its core values to: “deliver for our customers, clients and shareholders, trust in our team, embrace the power of our people, act responsibly, and promote opportunity”.64 As stated in the BofA 2010 Annual Report, “… [W]e has developed employee incentive, reward and recognition programs that align with our customer experience goals.”65 Though BofA has received criticism in the media since the financial crisis, overall it can be assumed, because of the current awards and accolades that it has received, that the company is well aligned with the core values that it puts forth. Honors such as, World’s Most Admired Companies, Top 50 Companies for Diversity, and Top 200 of the Global 2000, demonstrates that BofA supports its people and fosters a safe, ethical environment in which to work.66 III.C. BofA – Strategic Position Definition III.C.1 BofA - Corporate Level Strategy Business Portfolio BofA‟s business portfolio under CB includes Deposits, Global Card Services, Home Loans and Insurance, and Global Commercial Banking. The CB scope of product offerings includes a portfolio targeted to mass-market consumers and small-to-mid size businesses: 1. The Deposits group offers products and services that represent traditional retail banking offerings; these include checking, savings, money market accounts, and CDs and IRAs. 2. Global Card Services is a leading credit card issuer in the US and provides consumer and business cards, consumer lending, and international credit/debit cards. 3. Home Loans and Insurance provides consumer real-estate products, including first-lien home mortgages, home equity loans and lines of credit, and insurance-related products Global Commercial Banking offers customer lending-related products, working capital management, commercial loans, and asset-based lending. BofA IB provides a portfolio geared towards large corporations, institutions, and high-net-worth individuals: 35
  • 36.
    1. The GlobalBanking and Markets group caters to the financial needs of institutional clients. 2. The Global Wealth and Investment Management unit provides investment and other banking services to affluent individuals and institutions.67 Corporate Strategy In the context of Rumelt‟s framework, it is clear that BofA employs a related constrained corporate strategy. BofA competes in the CB and IB markets within the financial services industry; however, neither aggregation of business units comprises greater than 70% of BofA revenues, with CB garnering 54% and IB representing 41%.68 (Exhibit 24). BofA has shares linkages and attributes between the CB and IB business units. This sharing is evident in BofA‟s focus on an integrated customer experience across products and services, customer segments, and generally through its servicing channels. Integration extends to its operations, where shared technological platforms, training that promotes cross-selling, and operational efficiencies across management attest to the cross-functional nature of the firm. This high integration and linkage between business units was prevalent before the large-scale cost-cutting measures, and will continue after these measures have been implemented. Project New BAC will not affect BofA‟s core businesses and need for broad integrated product suites and customer service support. In fact, even tighter integration of operations and business linkages will likely be needed to drive the operational efficiencies that will allow cost-cutting savings to be realized with minimal impact to the customer experience. Recent Merger / Acquisition / Divestment Activity BofA has made significant acquisitions with MBNA (2005), Countrywide Financial (2007), and Merrill Lynch (2008) in the past six years. In line with the ally vs. acquire framework outlined by Dyer, Kale, and Singh69, the acquisition of MBNA70 made sense from BofA‟s strategic business perspective. The reciprocal synergies and redundant resources between the two firms (BofA also had a credit card division) point clearly towards acquisition, as does the high level of competition for resources (credit card 36
  • 37.
    users). In addition,the medium-to-low degree of market uncertainty – consumers were continuing to use their credit cards more extensively – also directs BofA to an acquisition strategy. BofA was able to leverage the customer base resources from MBNA to pursue economies of scale (operations efficiency) and economies of scope (increase affinity credit card offerings). In addition, applying Michael Porter‟s Diversification framework shows that both the attractiveness test and better-off test were satisfied as both high credit card industry profits and a stronger competitive advantage in the credit card market could bring continual value to BofA over the long term.71 The Countrywide acquisition initially appeared to offer many benefits. The reciprocal synergies and redundant resources borne of both companies originating in consumer mortgages, as well as the medium-to-low degree of market certainty for mortgages at the time of all point to a strategy of acquiring or merging. While it could be argued that the soft resources of Countrywide (e.g. workforce) may be partially lost in merging the two companies, synergy did exist in the hard resources of back office technological synergies. In addition, the acquisition would allow BofA to leverage Countrywide‟s capabilities in mortgage servicing to its own captive mortgage portfolio.72 Finally, BofA‟s 2008 acquisition of the Merrill Lynch brokerage was a unique situation where the US government may have nudged BofA to acquire Merrill Lynch on the same day that Lehman Brothers collapsed into bankruptcy to help it avoid the same fate.73 Synergies did exist between the two firms, as BofA would be able to offer Merrill‟s retail brokerage services to its own customers as well as fill out BofA‟s investment banking and asset management services, which were relatively weak as compared to Merrill‟s offerings.74 Aside from leveraging these resources and capabilities that Merrill brought to BofA, the large extent of redundant resources (primarily employees and technological infrastructure) also pointed towards an acquisition strategy, with operational efficiencies manifested through cost-cutting measures such as layoffs. 75 The Porter framework for diversification value-add was also satisfied through the better-off test, with Merrill Lynch integration bringing a competitive advantage to BofA‟s CB. 76 This advantage was evident on the customer side through increased product and service offering, as well as internally through cost-lowering by sharing of activities in the value chain. 37
  • 38.
    Recent Alliances /Partnership / Joint Venture Activity Its membership in the Global ATM Alliance beginning in 200277, as well as a joint venture with First Data Corp. in 2009 to build a „next generation‟ payments company are two of BofA‟s more recent partnerships.78 The Global ATM Alliance, formed with other international banks, allows for customers of member banks to use debit cards at member banks‟ ATMs internationally without operator fees or international ATM fees (aside from currency conversion). 79 According to Walker‟s partnership motivations, the advantages of the ATM alliance structure are that BofA can provide expanded market access for customers to international ATMs while also avoiding the fixed entry costs of establishing its own international ATM network (cost reduction). 80 In 2009, BofA created a joint venture with First Data Corp called, “BofA Merchant Services”, to provide “next generation” payment solutions to businesses. The suite of products offered includes credit and debit cards, as well as e-commerce payments and mobile commerce technology solutions.81 In the context of the Walker partnership framework, BofA‟s motivation stems from technology transfer and development provided by First Data Corp.82 This technology positioning strategy by BofA includes an investment of significant financial and technical resources, which will allow existing BofA merchants to benefit from the payment technology offered by First Data.83 III.C.2 Business Level Strategy Business Level Strategy - Commercial Banking The four business units that comprise BofA CB employ a mix of cost-leadership and broad differentiation business-level strategies in its operations and targets consumers and small-to-mid size business. This focus is evidenced by the fact that BofA serves nearly 57 million consumers in the US with its Deposit products and 12% with US small businesses.84 In addition, BofA is #2 in credit card issuance in the US as well as the #1 provider of commercial and industrial loans to small and mid-size business.85 BofA serves these markets through multiple channels including physical bank branches, virtual phone and web/mobile interfaces, and through third-party services (e.g. mortgage servicing). 38
  • 39.
    The cost-leadership elementof the CB business-level strategy is evident in the product pricing structure for the CB product suite (Exhibit 5). Among its primary competitors, BofA has the lowest average monthly fee for checking accounts ($15), is tied for lowest average credit card rate (~16%), and has an equivalent Commercial and Industrial Loan Rate range (~3-4%) as competitors. While BofA displays cost leadership amongst primary competitors, it is not the cheapest provider of financial products in the overall industry; institutions such as small regional banks and credit unions routinely provide lower-cost or free basic banking services. However, BofA also employs a broad differentiation strategy to distinguish itself from these rivals by offering a diversified suite of integrated products, services, and customer support. Through both acquisitions and organic internal product line extensions, BofA leverages its breadth of product offerings as a competitive advantage. BofA promotes the convenience of accessing and managing products through a single interface be it virtual or physical. A large product breadth also allows BofA to provide financial products and services that more optimally meets its customers‟ needs than other financial institutions with more limited product portfolios. In terms of the BCG matrix, it is clear that BofA‟s CB can be classified as a „cash cow‟, as it has high market share (many products are #1 in its category) but a negative growth rate of -15%.86 Given this, BofA should look to allocate capital from CB units to a „star‟ or „question mark‟ business unit as the higher growth rate promises greater upside return potential (Exhibit 25a). Business Level Strategy - Investment Banking BofA business units classified as IB pursue a focused differentiation business-level strategy. The IB portfolio targets a focused customer segment that includes large corporations, institutions, and high-net-worth individuals through the same physical and virtual channels as CB. However, BofA provides higher levels of personalized relationship banker service as well as a product and technology support staff dedicated solely to IB clients. In the IB market, BofA‟s differentiation strategy focuses on promoting its extensive experience, product breadth and depth, existing relationships with other corporations, and effective strategic consultation as a unique package of offerings that competitors cannot imitate. 87 BofA‟s IB 39
  • 40.
    strategy can beclassified as a „star‟ within the BCG matrix. It commands the #2 position for market share for investment banking services in the US while maintaining a 15% growth rate, among the highest for IBs. As such, IB should be allocated funds from the CB segment to help fuel overall corporate revenue growth (Exhibit 25b). Business Level Strategy Fit with Corporate Strategy BofA‟s business-level strategies for its CB and IB segments fit closely with its overarching related-constrained corporate strategy. Business level strategies that focus on providing broad and integrated suites of product offerings alongside seamless customer service inform the corporate level strategy, where strong linkages and attributes between business units mean that CB customers can easily incorporate IB services into its relationship with BofA. BofA supports this integrated experience through employee cross-training, internal business processes that support and reward cross selling, and bank-wide technology platform integration to remove operational obstacles to providing this integrated customer experience.88 Business Level Strategy Change Based on Strategic Move BofA‟s strategic cost cutting move to preserve its market position and overall business viability may have an effect on its business-level strategy. If BofA selects mass layoffs, this could affect the „seamless‟ and integrated customer experience, as the customer service staff will be significantly decreased. Conversely, a partial or complete divestiture of a particular product or department, such as the ailing consumer mortgage unit, could impact the broad product suite offering that is core to BofA‟s value proposition to customers. This product or service offering gap would impair BofA‟s business-level strategy for either CB or IB, and would effectively decrease the value provided to customers by either business unit. While it is unlikely that BofA will decimate any internal business unit or resource group that is central to its value proposition and competitive advantage, cost-cutting measures that impact critical resources and capabilities will likely erode customer value creation to some degree. 40
  • 41.
    III.C.3 Resources andCapability Level BofA Value – Cost (V-C) Profile The resources and capabilities that provide BofA with sustained competitive advantage include a strong brand valuation, a large and loyal customer base, a large capital asset base, and a large and strong investment analyst workforce (Exhibit 14a). The strong brand valuation and large/loyal customer base resources are critical in building BofA value drivers that include serving 50% of US households and 12% of US small businesses, as well as the #2 ranking in credit card issuing in the US. The loyal customer base is a resource that engages in a virtuous cycle with the product breadth and diversity value driver. The loyal customer base also drives network externalities, as BofA customers can easily transfer funds to other BofA customers, which may incentivize families or business partners to entice others to join BofA for this reason. In addition, while IT capabilities only provide BofA with parity alongside competitors, it supports the online banking and bill pay technology value drivers, which in turn increases the convenience and cross-product integration value drivers. For BofA, this results in 55% less attrition for online banking customers and 80% reductions in attrition for online bill pay customers.89 The large capital asset base, a resource derived from the large number of consumer deposits held in CB, contributes to the broad product offerings and product customization value drivers in both CB and IB. The large base of internal capital helps BofA provide more creative and/or larger loans to businesses and corporations without having to dip into the external capital markets. This means BofA can structure products in innovative ways or provide very large loans and still achieve requisite profitability - options that an IB-only may not be able to offer due to higher costs of capital. The strong BofA investment analyst workforce, ranked #3 by IBIS Investment Banking research in 201090, clearly enables the IB product quality and customer retention value drivers, as well as the brand reputation, personalized consulting, and product customization value drivers. BofA‟s 41
  • 42.
    very capable IBworkforce can serve as personalized strategic partners with its customers and provide optimal solutions to current and projected customer needs. In line with section II.D.5 Value - Cost, pg.23 the BofA customer buyer surplus is approximately 33% over the price charged by BofA across the CB product proxy line, as well as mid-level buyer surplus across IB products and services. Key value drivers include a broad yet integrated product line and accompanying customer service, convenience to access and manage money through virtual and physical channels, personalized service with bankers who have flexibility to offer tailored solutions, and a large customer base ripe for cross-selling opportunities. These value drivers (and others outlined in Exhibit 14b) all contribute to both a firm surplus (profit) for BofA as well as a buyer‟s surplus (value capture) for customers as their willingness to pay is much higher than the prices set for BofA financial product (Exhibits 20c, 21b). How V-C Will Change Based on Strategic Move? The Value – Cost profile will not change significantly for BofA regardless of whether the cost- cutting measures include a wave of layoffs and/or divestiture of particular business units. Some of the customer service perceived value might be impacted, however with proper planning; BofA can easily remedy issues with increased automation and more options to manage services virtually. If a particular department were to be divested, it could potentially impact one or multiple product offerings thus reducing the financial product breadth and diversity that is a key BofA value driver, however this is unlikely. BofA Value Chain Reference Exhibit 26: BofA Value Chain BofA VRIO analysis BofA‟s sustained competitive advantage lies in its effective strategic planning process, huge asset base in terms of infrastructure, technology and talent, sophisticated financial technology and IT spending capability and its ability to leverage the government relationship for favorable macro-economic conditions (Exhibit 14a). 42
  • 43.
    The customer servicecapability is one of the most important aspects of financial services, however BofA along all the major competitors have consistently faired below average. Although BofA is still considered to be amongst the top 30 banks in the US, the declining reputation puts it in a disadvantageous position. There is huge potential for BofA to improve upon this situation. BofA spends a significant percentage of its revenue improving upon the banking technology in all of its sectors to improve its operational efficiency but also to enhance customer experience and convenience. This helps it gain parity over its close rivals and at times gives them an upper hand in customer acquisition and retention. BofA has also been consistently ranked amongst the top 100 companies to work for in the USA.91 Given its brand equity and favorable working conditions, it is able to attract and retain top-notch talent. This helps it to maintain parity with its top competitors. Customer service, on the other hand, has lately been one of the nagging issues for the BofA. This temporarily puts BofA at a disadvantage.92 However with the ever-improving technological standards and customer service technologies, BofA hopes to change this. In the retail and personal banking segments, this may result in increased customer acquisition and retention. Customer Retention BofA relies on its large customer base to leverage share of wallet opportunities for customer retention by cross selling its vast product and service portfolio. It touts its high quality service and reputation as winning attributes while being personalized and competitively priced. Lately, the firm‟s attempts to retain customers have been dismal. On account of poor stock performance, media scrutiny, and threats to implement a $5 a month fee for debit-card use, customer backlash has reached new heights. According to a recent Harris Interactive Poll, 9% of people with BofA accounts were "not at all likely" to continue to bank with the firm and over 10% are “not at all satisfied” with its current service.93 While official reports of customer loss have not been announced, BofA is sticking to its promise to rebuild customer confidence today by remaining true to its core business, rebuilding trust, and enhancing the customer experience through innovation. 43
  • 44.
    III.D. Financial Analysis III.D.1Performance and Operating Ratios Refer to Section II.D.6, pg.26 for a detailed analysis. III.D.2 Discounted Cash Flow Analysis The enterprise value of BofA based on DCF was calculated to be $188.6 billion. This represents an Implied Equity Value of $50,185 billion, and an implied share price of $4.95 based on current Fully Diluted Shares Outstanding (Exhibit F1a-b). BofA has a predicted beta of 2.9. This reflects a market consensus of increasing investment risk. After re-levering the beta using the predicted beta of its chief competitors, a re-levered beta of 1.85 was obtained, which was within the norms for this sector. Using a risk free rate of 2.7% (based on U.S. Treasury 20-year yield), a market risk premium of 5.5% (Ibbotson), a 14.5% Weighted Average Cost of Capital was obtained. This figure is relatively high but it is consistent with the increased risk profile for BofA and other financial institutions. Based on prevailing macro-economic variables, a tepid growth rate is assumed for the industry in the foreseeable future. Assumptions made are 3% decrease in growth for 2012 and 2013, a 1% decrease in 2014, no growth in 2015 and a 1% growth in 2016. Based on historical performance, we assumed a consistent SG&A of 60% for the forecast period. We assumed that Depreciation and Amortization will be 3% of Sales for the forecast period. Our cash flow as a percentage of Sales was assumed to increase by 1% to 5% in the next five years due to the expectation of increased revenue from the Investment Banking and Card Services. We projected a Net Working Capital increase from 2011 to 2014 with significant decreases after that period. Using a projected present value of Free Cash Flow from 2012 to 2016, we arrived at a terminal value of $306 billion, reflecting a 6x PE exit multiple from the present value FCF. A discount factor of 0.3 was applied to this figure to account for the illiquidity of long term assets held by BOFA to arrive at a present value of FCF of $96.76 billion. The enterprise value of BofA was calculated to be $188.57 billion. This represents an Implied Equity Value of $50.2 billion, and an implied share price of $4.95 based on current Fully Diluted Shares Outstanding. Currently, BofA 44
  • 45.
    is overvalued witha market share price of $5.17. While the market is wary of BofA‟s leverage exposure, it is confident that it can generate enough earnings to provide a good return on investments and to continue as a going concern in the future. BofA’s Mortgage Business Analysis To properly diagnose its financial issues, an in depth examination of BofA‟s mortgage business was necessary. In January 2011, BofA re-organized its mortgage business in order to isolate its impaired legacy business from its current consumer retail real estate business. It formed the Consumer Real Estate Services (CRES) unit, which consists of 3 divisions. The Home Loans division handles the traditional duties of commercial real estate - loan origination and loan servicing for the customer, investors, and other parties. The second unit, the Legacy Asset Servicing division (LAS), manages impaired real estate loans that the bank deems to be at risk of, or have already defaulted. These loans include those inherited from Countrywide at the time of its acquisition. 94 In September 2011, BofA had $163.2 billion in Legacy Asset portfolio loans. Of these, $64.4 billion were kept on LAS balance sheets, while the rest were kept on the Asset Liability Management (ALM) balance sheets as part of a broader risk management strategy. As a unit, CRES lost $18.1 billion in the nine months leading to September 30, 2011. The prevailing macro-economic conditions also caused a contraction in normal mortgage revenue generation. Without the settlement charge, CRES would be profitable for the nine months ending in September 30, 2011 despite the soft mortgage market to the tune of $2.5 billion.95 At the time of its acquisition, Countrywide had set aside $8.4 billion with various State governments to be used for loan modification. BofA has been accused by the states of California, Nevada and others of reneging on this deal and engaging in predatory activities in order to subvert the deal96. These states have threatened to sue BofA independently. It is also being sued for $10 billion by AIG in connection with Countrywide mortgage dealings.97 In its third quarter 10-Q, BofA acknowledged that it expects more lawsuits to be filed against it. It is our estimation that BofA will continue to face lawsuits associated with the mortgage market for the next 10 45
  • 46.
    years, with significantcosts occurring within the next five years as BofA attempts to reduce the impact of those lawsuits in the short term through settlements. An adjustment may include punitive charges in addition to the redemptive settlements the court will impose. It is not possible to estimate the scope of these settlements and BofA has refrained from projecting any financial impacts that will be incurred as a result of these lawsuits. III.D.3 Scenario Analysis Our analysis revealed that BofA does not have a performance problem with its retail mortgage business. Rather, it is exposed to the financial repercussions from the collapse of the housing market due to its contribution as a principal in the origination, securitization, and warranty of those loans. In order to assess the burden of this segment on BofA and gain perspective on the issue, for simplicity in estimating the liability expenses, we treated the legal liability costs to be COGS as a percentage of Revenue. Next, we derived five scenarios for these added expenses ranging from 5% of revenues to a worst case scenario of 20% and calculated the capital required by BofA to settle these expenses. The tables below depict these scenarios (in millions). Table 2: Scenario Analysis summary for 5% & 7% COGS Scenario Summary Year Sales Current COGS COGS Δ5% $COGS Δ5% COGS Δ7% $COGS Δ7% 2012 $ 131,469.90 $ - 5.00% $ 6,573.50 7.00% $ 9,202.89 2013 $ 127,525.80 $ - 5.00% $ 6,376.29 7.00% $ 8,926.81 2014 $ 126,250.60 $ - 4.00% $ 5,050.02 5.00% $ 6,312.53 2015 $ 126,250.60 $ - 3.00% $ 3,787.52 4.00% $ 5,050.02 2016 $ 127,513.00 $ - 1.00% $ 1,275.13 3.00% $ 3,825.39 Total COGS needed $ - $ 23,062.46 $ 33,317.64 NPV @5.5% $1,182.85 $1,653.26 Enterprise Value $188,565.00 $174,873.70 $165,385.30 Equity Value $50,185.20 $36,493.70 $27,005.30 Implied Share Price $4.95 $3.60 $2.66 46
  • 47.
    Table 3: ScenarioAnalysis summary for 10%, 15% & 20% COGS Scenario Summary Year Sales COGS Δ10% $COGS Δ10% COGS Δ15% $COGS Δ15% COGS Δ20% $COGS Δ20% 2012 $ 131,469.90 10.00% $ 13,146.99 15.00% $ 19,720.49 20.00% $ 26,293.98 2013 $ 127,525.80 10.00% $ 12,752.58 10.00% $ 12,752.58 10.00% $ 12,752.58 2014 $ 126,250.60 8.00% $ 10,100.05 8.00% $ 10,100.05 5.00% $ 6,312.53 2015 $ 126,250.60 5.00% $ 6,312.53 5.00% $ 6,312.53 5.00% $ 6,312.53 2016 $ 127,513.00 4.00% $ 5,100.52 3.00% $ 3,825.39 3.00% $ 3,825.39 Total COGS needed $ 47,412.67 $ 52,711.03 $ 55,497.01 NPV @5.5% $2,365.20 $3,376.40 $4,373.92 Enterprise Value $156,113.60 $155,023.00 $152,852.30 Equity Value $17,733.60 $16,643.00 $14,472.30 Implied Share Price $1.75 $1.64 $1.43 We evaluated the options available to BofA to raise the required additional capital. The two most viable options were workforce reduction and selling of non-core assets. Berkshire Hathaway‟s recent purchase of preferred stock worth $5 billion was considered and reduces the required capital by this amount. Next, we determine the payment schedule based on the various options and considered the worst case scenario schedule for the next five years. (Exhibit F2 for All Scenarios; Worst Case Shown Below) Table 4: Worst case analysis for Legal Liabilities expressed as COGS as percentage of sales $millions COGS=20% of Sales 2012 2013 2014 2015 2016 Estimated expenses $ 26,294 $ 12,753 $ 6,313 $ 6,313 $ 3,825 Target areas Workforce reduction $ 2,000 $ 2,000 $ 1,000 $ - $ - Berkshire Hathaway $ 5,000 $ - $ - $ - $ - Innovation Costs $ (400.00) $ (300.00) $ (300.00) $ - $ - Innovation Gains $ - $ - $ 1,000.00 $ 1,000.00 $ 1,300.00 Innovation Savings $ (400.00) $ (300.00) $ 700.00 $ 1,000.00 $ 1,300.00 Selling of non-core assets $ 2,603 $ 7,227 $ 4,613 $ 4,050 $ 2,525 From the worst case scenario analysis of the cost of litigation, we determined that BofA will need up to $26 billion in capital in 2012, $12.7 billion in 2013, $6.3 billion in 2014 and 2015, and $3.8 billion in 2016 in order to settle its litigation cost. 47
  • 48.
    IV. Analysis ofthe Effectiveness of the Strategy Still smarting from its negative quarterly income and a nearly halved market capitalization, BofA is threatening to enact austere cost-cutting measures, ranging from large-scale layoffs to significant business divestitures. As such, the move will make BofA more operationally- efficient and profitable plus confidence in its nervous investment community. There is no doubt that BofA has the economic resources required to enact these measures, both directly in execution as well as indirectly in business diversity, as loss of revenue from a given department or product will not impact the bottom line significantly. While the strategic cost- cutting moves involve very large numbers, including $5 billion equivalent in layoffs and $45 billion in sales of non-core assets, it bears keeping in mind that BofA has a workforce of nearly 300,000 and an immense $2.3 trillion in assets under management. Implementation of these strategic cost-cutting moves will deliver on the firm‟s objectives of increasing shareholder value and building investor confidence in the viability of the BofA organization going forward. In planning how to allocate cost-cutting measures across the organization, however, BofA must be mindful of preserving its key value chain resources and capabilities as much as possible – and thus minimizing the negative impact on its core value drivers. BofA customer value is derived from offerings such as an „seamless‟ customer service experience and a diversified product portfolio, and as such BofA should be diligent in ensuring that any layoffs or divestitures impact these critical firm assets as little as possible. A careful and strategic cost-cutting campaign by BofA, executed with this in mind, can succeed in decreasing costs while maintaining customer value, which can provide BofA with additional firm surplus into the future. 48
  • 49.
    V. Recommendations V. A.Three Short and Long Term Strategies V. A.1 Short Term #1 - Sell Risky Assets It is our recommendation that BofA, intensify its disposal of these assets as efficiently as possible during periods of improving housing market sales (when the carrying value is trending up and delinquency rates are decreasing). 98 BofA has classified $23.7 billion of the Legacy Assets, with a carrying value of $18.6 billion, to be distressed enough to be classified as TDRs (subject to Troubled Debt Restructuring). In the 3 months prior to September 30 2011, these assets generated interest income of $161 million. The revenue is a result of the sale of these assets at discounted values. We believe that selling risky mortgages will not increase customer value, but help to reduce losses in the future. V. A.2 Short Term #2 - Layoffs Though not ideal for employee morale and investor confidence, layoffs are an immediate way that BofA can gain ground against its deteriorating bottom line and hit its goal of $5 billion in expense reduction. The effects of layoffs on BofA‟s V - C Profile will be felt in four primary business processes: Operations, Delivery, Sales, and Service. As operations and delivery shifts its industry structure towards automation and more DIY services and products are developed on the web, it can be assumed that less branches and ATMs will remain open so less human manpower will be needed. Ease and convenience may be compromised to heavy branch and ATM users yet will be better for others as more services would be offered on web based platforms. In this case, it can be assumed that both V and C will increase in the short term and that C will drop as infrastructure costs are realized in the long term. Negative effects of layoffs on V - C will be most felt in marketing, sales, and service. New account acquisitions, cross-selling, PR and customer support will suffer without human capital thus so will BofA‟s value drivers in these areas. Therefore, over a reasonable short-term period (5 years), it can be assumed that both Value and Cost will decrease. Given a constant price level, it can be assumed aggregate customer value as well as firm cost will drop $5 billion, leaving the firm surplus constant. 49
  • 50.
    Under this recommendationmodel, a change to BofA‟s competitive dynamic is difficult to determine. As of now, BofA services the mass market through CB and narrow market through IB, and is broadly differentiated with a uniqueness perceived by its customer. With layoffs, there is a threat that customer service, employee morale, and future talent recruitment will be compromised. If BofA is not sensitive, and consumer and shareholder backlash occurs, this may force the firm‟s position towards servicing a lower cost, broader market, especially in CB where retail banking accounts for a large percentage of revenue. V. A.3 Short Term #3 - Loan Modification to 40 Years It is our recommendation that BofA intensify its efforts to educate the general public about the factors involved in implementing a coherent mortgage restructure program. We recommend further that it becomes more pro-active in proposing solutions and encouraging the government financial assistance necessary to offset its potential loss of revenue. At the height of the housing bubble, a common home loan amount was for $500,000. Assuming the prevailing 5% interest at that time, and a fixed 30-year mortgage, the interest payments the homeowner will pay to the bank will be $475,604. Under the Obama government loan modification program, the terms can be modified to be a 40-year mortgage with 2% interest99. This will result in an interest payment of $231,314: Loan Modification Mortgage $ 500,000.00 $ 500,000.00 Term (yrs) 30 40 Interest 5% 2% Total Interest Payment $ 475,604.00 $ 231,314.00 Total Mortgage Cost $ 995,604.00 $ 751,314.00 Change in Interest Income Total BofA Legacy asset $ 163,000,000,000.00 Number of loans 326000 Total interest Revenue $ 155,046,904,000.00 $ 75,408,364,000.00 Under this program, the interest revenue to BofA is cut almost in half. Compounding this is the fact that the loans have been securitized and are in the possession of numerous investors who are 50
  • 51.
    reticent to losehalf of the proceeds of their investments. 100 As a result, it is not feasible to unilaterally implement a mortgage restructure without an overarching government involvement forcing all parties involved to comply with the terms of the restructure. Apart from the liability expenses it faces, BofA has experienced a significant hit to its brand value as a result of the mortgage restructure problem. We believe that the long-term effect of these actions will restore the public trust and confidence in BofA. This will also support BofA‟s continuing efforts for CSR as it is an ethical action that is beneficial for its customers. Based on our analysis with new low rate and 40-year term, BofA will lose $75 billion in interest revenue, which will contribute to the cost for BofA. At the same time, price for customers will go down with new payment terms introduced. The value delivered to customer will significantly increase with introduction of a new loan structure and contribute to brand value. Looking into V- C overall, we believe that with BofA having implemented 40 year term and 2% rate will get lower V-C than before loan restructuring. V. A.4 Long Term #1 - Feed the Mortgage Business Segment We recommend that BofA use its retained earnings to make up for any shortfalls in raising the capital required for litigation costs within each fiscal year in order to support its mortgage business. Divesting the remaining share of China Construction Bank could bring in upwards of $21 billion101, but would deprive BofA of a strong foothold in the growing Mainland China market as well as a significant source of revenue. Selling of the Investment Banking-focused U.S. Trust assets is also an option, but its wealth management business is core to BofA‟s Investment offerings. BofA‟s stake in Black Rock asset management could be divested for nearly $10 billion, but would deprive BofA of a revenue stream of a company whose stock doubled in the last year.102 A last, desperate move could be the sale of the Merrill Lynch in its entirety for about $30 billion. 103 However, Merrill‟s Brokerage and Asset Management businesses are profitable and highly integrated into BofA‟s Investment Bank activities, capabilities, and overall value chain. Thus, our general guiding recommendation is for BofA to make up the $20 B difference through divestiture of smaller, internationally-based assets in mature markets. 51
  • 52.
    V. A.5 LongTerm #2 – FHA Loan Program Another recommendation for BofA to handle the troubled real-estate mortgage portfolio would be to work with the US federal government to sell off mortgages through the „Help for Homeowners‟ (HFH) program, initiated in October 2010. While this debt forgiveness option is termed principle reduction by banks and is considered a last-ditch option after all loan work-out options are exhausted, it is one viable direction for BofA to pursue. 104 Under the HFH program, BofA would forgive all debt over 90% of the home‟s currently appraised value allowing a homeowner to refinance their mortgage as an FHA-insured mortgage. In addition to this debt- forgiveness, BofA would also be required in most cases to pay up-front FHA insurance premiums of approximately $2,700. According to BofA‟s Q2 2011 10Q, it projects that the firm has approximately $19 B in non- performing consumer loans in its portfolio, which represents roughly 4.6% of its portfolio.105 However, according to a recent industry-wide analysis of securitized loan portfolios conducted by Amherst Securities, approximate 31% of total loans (by principle) can be classified as non- performing106. Based on this more realistic analysis, a best (4.6%), middle (15%), and worst (31%) scenario was conducted. The Loan-to-Value (LTV) ratio represents value of the home loan as compared to the value of the home. As BofA will have to forgive any principle loan value above 90%, the average LTV for non-performing loans (117.8) minus a 90 LTV means that, on average, 27.8% of the value of non-performing loans will have to be forgiven by BofA. *All $’s in Millions c) Total d) # e) f) Avg a) Total b) % $ Non- Non- Insurance LTV Loss g) = Scenario Residential Non- g +e Perf. Perf. Premium (117.8- (a) * (b) * (f) Loans Perf. 107 Loans Loans Cost 90) Best $413,000 4.6% $19,200 94,600 $255.4 27.8% $5,281.44 $5,536.84 Mid $413,000 15% $60,000 296,400 $800.3 27.8% $17,222.10 $18,022.40 Worst $413,000 31.0% $128,000 632,400 $1,707.5 27.8% $35,592.34 $37,299.84 As it is impossible to predict the exact rate of non-performing loans over the short-term, we can take the 'Mid' scenario of 15% default on consumer loans as the expected value of loss on BofA's portfolio. Based on this scenario, BofA is advised to take advantage of the FHA Loan program 52
  • 53.
    and sell offits troubled loan portfolio in full, as the initial expense of $18.022 B is less than a third of the longer-term $60.0 B loss in loan value projected in this scenario. V. A.6 Long Term #3 - Invest in Innovation Infrastructure In order to remain competitive with rivals, stay current with consumer trends, and conform to government regulations, BofA must make long-term investments in areas of customer support, automation, and data management. To do so, it is recommended that BofA invests $1 billion in continued online and mobile applications development, business process automation, and data management systems. By doing so, it can be assumed that greater savings through efficiencies will be felt in the long term: $3 billion in savings over 5 years and increased experience for customers. $3 billion in savings were estimated based on the IBM‟s case study of business process automation for Bank of the West. This investment drastically reduced process time (from 1 week to less than a day), improved productivity, and incurred significant savings ($1.5 million over five years).108 Firm infrastructure will change as more automation is integrated and customers adopt a DIY approach. Customer service employees, branch locations, and ATM kiosks will be better integrated in operations as more customers use personal computers and smart phones to handle day-to-day banking. Under this recommendation, defense of BofA‟s competitive dynamic will occur if the firm can maintain its uniqueness as perceived by its customer. As of now, this factor is apparent in CB and fair in IB, but is not dominating. If it can outpace its competition, an investment in innovation has the potential to shift uniqueness perceived by its customer to a stronger position. The effects of a long-term investment in infrastructure on BofA‟s V - C Profile will be felt in both soft and hard costs: value for the customer is increased and hard costs for BofA are decreased once implementation is completed. The projected five-year post-implementation V-C profile will show an aggregate increase of $3B. Given that BofA will likely keep prices constant, the customer value lift will increase the buyer surplus while the decrease in cost will increase BofA‟s firm surplus (profit). 53
  • 54.
    V. B. StrategyImplementation Short Term - Layoffs For BofA to remain competitive and preserve its mortgage-banking business, our short-term recommendation consists of a series of layoffs while our longer-term recommendation is for BofA to divest itself of non-core assets over the next five years. In order to execute layoffs in a manner that will not disproportionally impact key business units or impair core value drivers, BofA should allocate the layoffs proportionally across all business segments. Based on analysis highlighted in Exhibit 27a, BofA will need to conduct layoffs of 4% of the workforce across all seven business units in 2012 and again in 2013, along with a 2% reduction in 2014, for a total cost savings of $1.93 billion, $1.93 billion, $967 million respectively. In sum, this will save $5 billion in ongoing operational costs and will result in approximately 30,000 total layoffs. This is in line with the $5 billion in recommended cost savings in Exhibit 27b. The operations and service activities in the BofA value chain will take the biggest hit with the series of layoffs, impacting BofA value drivers such as customer service and convenience. However, some of the impact to value drivers can be mitigated by modifying organizational support activities that include increased use of technology and changes in firm infrastructure to promote added efficiency. While the cost saving benefit is apparent, this degree of employee layoffs may seem draconian and bring a good deal of negative P.R. and customer discontent. While some of this may not be avoidable, BofA can get out in front of it by communicating that its goal is to bring its 63% efficiency ratio, or costs as a percentage of revenue, in line with major competitors such as JPMC and Wells Fargo, whose efficiency ratios are currently lower.109 Long Term - Feed the Mortgage Business Segment Based on our scenario analysis, for 2012, BofA will need between $6.57 billion and $26.5 billion in additional capital to settle litigation costs in 2012. As a result, its target for 2012 will be the maximum, $26.5 billion. 54
  • 55.
    In 2011, BofAhas successfully raised about $13 billion from an injection of capital from Warren Buffet and the sale of its 10% holding in China Construction Bank. To raise the additional $13 billion, BofA can lay off employees over the next several years for a maximum gain of $5 billion. We estimate that $2 billion will be generated and available for use in 2012. We recommend that it aggressively intensify its sales of non-core assets in order to raise the needed capital. It is our opinion that assets sell-off represents the most viable means of raising capital without dipping into retained earnings. BofA has announced that it will sell off its Canadian credit card business to Toronto Dominion Bank for $7.6 billion plus $1.1 billion in BofA liabilities. It is also in talks to sell off its Spanish, British, and Irish credit card businesses. We estimate that these actions will be sufficient to generate enough capital without using retained earnings. In 2013, BofA will need up to $12.7 billion in extraordinary capital. It can recover another $2 billion through layoffs. The rest will have to come from the proceeds of previous and new asset sell-offs. BofA may need to use retained earnings to make up for any short-fall. In 2014 and 2015, we estimate that BofA will need $6.3 billion for each year. In each case it can generate $0.5 billion through layoffs, with the rest coming from more asset sell-offs or through the use of retained earnings. We believe that by 2016, the financial burden placed on BofA from the acquisition of Countrywide and related mortgage lending practices will have been largely minimized to a manageable degree if it follows our recommendations. Thus, strategic implications of this move are to place BofA in a position where it can operate without the legal burden of its mortgage business and capitalize on its success as a driver for its competitive advantage. 55
  • 56.
    VI. Conclusion BofA isoperating under a global uncertain financial climate that is driven by the collapse of the current housing market crash, the sustained depressed employment market, and the sovereign banking crisis in Europe. To a large extent, BofA is insulated from the turmoil facing non-US banks, since most of its dealings are domestic. However, some of its clients and partners have significant global exposure and their failure will likely impact BofA on a much broader scope. As a bank, BofA is a very efficient and well-managed institution, as evidenced by its financial ratios and other metrics. It is leading the industry in size, among the top banks in market capitalization, and, if the mortgage business is ignored, is also among the most profitable banks in the US BofA has repeatedly demonstrated its ability to generate cash, one of the reasons that impelled Warren Buffet to invest $5 billion in the bank. Historically, BofA‟s ROI is also ahead of the industry average. In summation, BofA is a viable business that is expected to continue operation in the long-term. However, BofA is facing unprecedented costs due to its recent acquisitions and practices. It acquired Countrywide in 2008 in an opportunistic move to gain market share at a time when all housing assets were depressed. In retrospect, this was rash and ill-advised since the liabilities of Countrywide assets, and the legal risks associated with them, were inherited by BofA. As a result, BofA has had to provide financial settlement to various institutions and still faces significant expenses due to litigation threats or actions by the State governments and other institutions. It is also very likely that class-action lawsuits will ensue after all of these current obligations are settled. Thus, the reality is that BofA is going to be experiencing financial expenses due to litigation for the foreseeable future. The question is whether it can generate enough cash flow to cover these costs and still remain profitable and attractive to investors. As a financial institution, BofA‟s core competency is managing financial risks. It is also very proficient in generating cash and is one of the best banks in the world in conducting those functions. We feel that in the long run, these mortgage-associated costs will be managed away by BofA and the business unit will become a contributing factor to BofA‟s bottom-line. Our 56
  • 57.
    payment schedule showsthat under various scenarios, BofA will have retired most of these exposures by 2016. The current share price of BofA is $5.64. We calculated an implied equity share price of $4.95. The close correlation of these values means that the market is placing a small share price premium on BofA‟s valuation. It is taking a wait-and-see approach to investment in BofA. Given the current economic climate, this is remarkable confidence in this company. After all analyses have been done, we concur with the market and would be very comfortable with a buy recommendation up to a ceiling of $7.00 per share. 57
  • 58.
    VII. Appendix Exhibit 1:Commercial Banking & Investment Banking Industry and Ecosystem 58
  • 59.
    Exhibit 2a: Commercial/InvestmentBanking Level 1 & 2 Analysis Barriers to Entry Score(1-5) Weight Human Resources: economies of scale are not applicable to human resources, since there is limited amount of tasks can be done by one person. At the same time business processes and Economies of Scale technologies can improve productivity and will change EOS (EOS) supply side IT: Technologies can play a key role in economies of scale for Suppliers includes: commercial banks. One platform can serve many customers human resources, IT, with lump sum of fixed costs and low support for a new set of 3 11% consumers and users added. institutions Consumers & Institutions: for both consumers and institutions EOS does take place since the more customers banks get the more branches are opened, more services introduced, better infrastructure is built and all together can serve more customers with lower costs. Banks value is built on top of the brand equity created. Customers will use the services not only because they are Network Effects critical and priced adequately, but also because of the bank‟s (demand side scale) 3 6% reputation. The more people use and trust the bank, the more customers bank can expect to get. Network effect will be higher for investment banking vs. commercial banking. CSCs can vary based on the size of the customer. For consumers switching costs that includes time spent might not be as extensive as those for institutions. Business customers will Customer Switching use the whole spectrum of banking services making switching 4 8% Costs (CSC) to a new bank a painful process that involves significant investments. But overall switching costs for all types of customers will not represent major part of their profits. In order to start business significant capital investments are Capital Requirements required together with building customer base and completing 4 22% government regulations. Incumbents have better advantage because of size, reputation Incumbent Advantages and service and have the resources to provide a range of unique 3 17% independent of services All have equal access to distribution channels. Unequal access to However ATM, credit card, branch locations are difficult to 4 14% distribution channels start up. Applies to both commercial and investment banking parts. Commercial Banking: There are many restrictive government policies which increase the safety of deposits and reduce bank failures. Regulations include: - OCC – ensures banking industry integrity - Federal Deposit Insurance Corporation (FDIC) – mandates that all banks subscribe to services to provide insurance to Restrictive government consumers policy - Federal Reserve: National banks must register in the Federal 5 19% reserve Investment Banking: Starting from 2008 government has been putting new regulations on investment banking, but those regulations are still not as heavy as those for commercial banking. Among existing regulations are Dodd-Frank, Basel III, Capital Requirements Directives 2 and 3, and OTC derivative clearing regulations. Expected Retaliation Incumbent firms are well established, have cash, available 1 3% 59
  • 60.
    capacity and pullwith distribution channels and customers. Level 2 Analysis 3.78 Buyers’ Bargaining Power Score (1-5) Weight Consumers: (Deposits, Global Card service, Home loan and insurance) 57 million consumers and 50 small business relationships on individual basis 2 Are buyers concentrated or are % which are not concentrated and pose hence weak there a few high volume threat buyers? 3.0 14% Define the concentration ratio Institutions: there are about 200,000 of this size for each buyer group including big corporations and government 50 4 organizations. Large customers bring big ; hence % strong threat Consumers: The product offerings are very similar Are the products 50 to the industry offerings and hence decreases the 1 differentiated? % bargaining power 2.5 6% Institutions: There is a significant diversity as each 50 4 of the offering is specifically catered to the buyer. % Consumers: Face high switching costs due to existing loans, obligations and also other personal 50 Does the buyer face low or 2 online scheduling and automatic billing dates; % high switching costs? 2 11% hence a low threat to profits Institutions: High switching costs on account of 50 2 existing obligations in the near term % 50 Do the buyers pose a Consumers: No 1 % backward integration threat? 2 3% Institutions: Yes, some corporations may create 50 3 their own banks % Factors Underlying Buyers’ Price Sensitivity Consumers: Loans are significant fraction of 50 buyer‟s costs. For example mortgage payments 4 Is the product a significant % can be as big as 50% of the income. fraction of the Buyer‟s costs? 4 17% Institutions: customers do incur significant costs 50 when paying for financial services, especially 4 % interest payments. Consumers: profits for consumers are low and Does the Buyer earn low mostly include necessary services like deposits, 50 2 profits? credit cards etc. Benefits grow with loan and % 3 8% investments services. 50 Institutions: the buyer earns high profits 4 % Is the quality of the Buyer‟s Consumers: yes, quality of life is affected by bank 50 4 product affected by the services nowadays % 4 19% industry‟s product? Institutions: yes. Financial services are significant 50 4 portion of buyer‟s product % 50 Consumers and institutions: yes, in modern 5 Does the industry‟s product % economy banks play vital role in everyday 5 22% affect the Buyer‟s other costs? 50 activities of both consumers and institutions. 5 % Level 2 Analysis 3.64 60
  • 61.
    Supplier Power Score (1-5) Weight Concentration Ratio for each Supplier Group Supplier is not concentrated. The resource is available Human Resources 10% 1 independently of location Supplier is not concentrated. The resource is available IT 10% 1 independently of location Though consumers have a higher concentration ratio, the 2.6 29% Consumers members of this group are fragmented and not cohesive in 40% 1 their activities so this creates a low supplier power base. The size of institutional investments and the relatively few number of players (200,000) allow the members of this Institutions 40% 5 group to wield substantial supplier control over the industry Strategic Importance of the industry to the supplier group (strategic dependence) People with financial background can join other financial Human Resources institutions including investment banks, credit unions and 10% 2 corporations Provider of technology created solely for banks will suffer if larger commercials are not using their services anymore. IT 10% 3 But there are still other financial organizations that can use similar services at the same or smaller scale. Consumers are interested in a healthy banking environment and so will make concessions to assure the 3.7 24% Consumers viability of the bank. The convenience, insurance, and 40% 3 profitability of banking services means that consumers will be an integral input to banks The financial operations of all institutions are extremely dependent on the services of the banking industry. The Institutions banking industry creates the avenue to transfer funds 40% 5 across geographical regions, structure bond issuance, and provide the credit necessary for institutional survival. Switching Costs (are the costs to switch suppliers significant)? Switching costs are significant if key employee left, but Human Resources not critical since the talent can still be replaced. Switching 10% 1 costs are low for entry-level employees. Switching from one technology provider to another can bring significant costs to the table. Transfer to a new 2.9 19% IT technology can affect time to market, IT spending and 10% 4 customer experience - all are critical for companies providing services Since consumers are fragmented, the overall switching Consumers 40% 2 effect on the industry is low 61
  • 62.
    Institutions devote significantresources to each bank- related activity. This investment is reciprocated by the banking industry. As a result of this investment, it is Institutions 40% 4 difficult and expensive, and in some cases impossible, for the banks to switch, so the bank generally stays with the same inputs from institutions Are the Supplier Group’s products/services differentiated? Individuals working for banks can switch to other financial institutions, due to wide variety of financial Human Resources 10% 3 services companies on the market. People can also perform diverse financial functions. Companies providing technologies to banks can have IT 10% 3 similar products offered to other customer groups. There is little differentiation among the consumers due to Consumers the fact that the services provided to the bank by 40% 2 3 14% consumers are the same in the banking industry The differentiation is higher among institutional suppliers because the services provided to the bank are diverse. Institutions Technology provides the basis for the efficiency of 40% 4 modern banks while financial structuring among companies drive another source of inputs to the industry Are there substitutes for the Supplier Group’s products/services? Human Resources No substitutes for bank services 10% 5 IT No substitutes for bank services 10% 5 5 10% Consumers No substitutes for bank services 40% 5 Institutions No substitutes for bank services 40% 5 Do the Suppliers pose a credible forward integration threat? Group of experience individuals with enough capital can Human Resources establish the bank. It will take time to grow to a 10% 2 significant size with all features, but possible. IT No threat from this supplier 10% 1 1.9 5% The general consumer does not have the capital or Consumers 40% 1 organization to paste a forward integration threat Institutions sometimes structure financial arrangements Institutions 40% 3 without banks but banks are involved in most transactions Level 2: 4.33 Threat of Substitutes. Score Weight Substitutes are alternatives to the offered product or service. (1-5) 62
  • 63.
    Commercial Banking (70%): Low customer propensity to substitute. For consumer substitutes will include community banks and credit unions, additionally holding/paying in cash only and/or using remittance services (for example) are more risky (potential robbery), more inconvenient (physical storage/transport of all cash), and no interest earned on deposits. For lending services consumers do have non-bank lending (Loan) options, such as forwarding money from credit cards, payday loans from non- bank institutions, and extension of credit from product supplier Buyer‟s propensity to (such as GMAC car loans). Corporate customers can get some 2.8 70% substitute banking services from community banks or investments houses who stated offering such services, but customers are not highly motivated to do so. Investment Banking (30%): Consumers can find substitutes with individual brokers or by just investing themselves. Institutional investors have many options to receive investment services from non-bank institutions: - Corp Bonds or Stock offering on public markets for raising capital - Other investment houses who are focus solely on investment activities like Goldman or mutual & hedge funds. Commercial Banking (70%): 1) Payment Services: Substitutes for payment agent services are much more costly than banks, either through high-cost transaction/service fees or through lost interest on assets. Using transaction-focused services such as remittance firms results in higher rates for given transactions, and no interest is earned on money kept as physical cash one's person. In addition to higher cost/lower interest, there are none of the convenience factors available such as money transfer, online banking/payment of bills, or ease of additional money access via ATM. 2) Lending services: Some customer lending services do offer Price/Performance of lower-interest loans, in particular through financing by 3.4 30% the substitute companies selling products such as cars or appliances. However, these savings are countered by the usurious interest charged by firms such as payday loan operations, which can charge over 100% interest yearly. Investment Banking (30%): Non-bank options are viable and attractive substitutes for satisfying Institutional investor needs. Selling firm equity on the market does cause some loss of control, but also provides large amounts of capital at lower interest (dividend payout rate). In addition, investment houses bring more sophisticated investment strategies and (potentially) more experience to providing return on invested capital, as most banks are likely more focused on retail service provisions as opposed to Commercial investor needs. Level 2 Analysis: 2.98 Score Weight Threat of Rivalry (1-5) 63
  • 64.
    Commercial Banking: Bankof America, Wells Fargo, JPMorgan Chase, Citigroup (commercial banking in US) => CR4=36%=> increases rivalry since key players have close market shares and Industry Concentration none holds majority where other players play significant roles in - Concentration Ratio: the market Sum of Market Share 4 22% Investment Banking: Goldman Sachs, JP Morgan Chase, Bank of for the 4-5 Largest America, Morgan Stanley hold 71% of the market=>CR4=71% which makes investment banking industry less competitive than commercial banking, but still high. None of the players control the market. Commercial Banking: In current economic conditions banking Demand system suffers from low demand and extra capacity according to Conditions/Industry IBIS report. 4 19% Growth Rate Investment Banking: Same as commercial banking due to recession investment banking revenues are still behind pre-crisis times, even though recovery is under way (data from IBIS report). Commercial Banking: Assets and government regulations make large commercial banks “too big to fail”(score-5). For small banks Exit Barriers exit barriers lower mostly due to their size and government backup. 4 11% Investment Banking: Exit barriers are low in this market, which makes non-performing players to exit and other make higher profits Banks (both commercial and investment) have long term High Commitment by commitments once are in the business. Government regulations also Rivals 4 6% put restrictions on banking activities especially recently after economic crisis. There are 2 main segments: large players who go globally as well Diversity of small local banks. Different categories of banks play according to 4 17% Competitors similar rules and providing similar services. The difference: target market and the scale Degree of Product Products offered by banks comprise the same services with little 4 14% Differentiation differentiation. Banks are competing mostly by fees and reputation. Fixed Costs/Variable Fixed costs are higher than variable costs due to high upfront 4 3% Costs Ratio. investments. Is capacity added in Capacity is added through M&A or through geographical 4 8% large increments? expansion. Level 2 Analysis: 4.0 Exhibit 2b: Commercial/Investment Banking Level 3 Analysis Score (1-5) Weight Force Threat of Rivalry 4.00 33% Barriers to Entry (Threat of Entry) 3.78 27% Buyer Power 3.64 20% Supplier Power 4.33 13% Threat of Substitutes 2.98 7% Level 3: Overall Attractiveness of the Industry 3.84 Exhibit 3a: Mortgage Banking Level 1/2 Analysis Score Barriers to Entry Weight (1-5) 64
  • 65.
    For large bankseconomies of scale can be reached through leveraging internal operations, those internal processes are Economies of Scale (EOS) optimized by IT that which is one of the suppliers. For 2 14% supply side example some banks perform the whole mortgage application process through the web. For mortgage industry the brand name is not as important as in banking industry overall. Customers are looking for Network Effects (demand side the best deal with low interest rates and low fees. They 4 6% scale) also know that their mortgage will be sold shortly after the deal signed. Customer switching costs are low. The only drawback can Customer Switching Costs be closing costs which may be charged by banks on the 4 11% (CSC) deal close. In order to start business significant capital investments Capital Requirements are required together with completing government 4 22% regulations. There are 2 types of incumbents: large and small banks. Large banks are mostly focused on servicing the loan, Incumbent Advantages when small players are closing deals and pushing them 3 17% independent of scale onto big players. In order to survive in the industry it is required not only to have resources but also all the connections to flow loans around. Part of the mortgages completed online is growing and does not require setting up a branch. Also independent Unequal access to distribution brokers can close deals remotely as well. Branches are still 4 8% channels important and do bring new customers, but remote communications are bringing more and more customers nowadays. After financial crisis 2008-09 government has introduced number of regulations which made mortgage business more sustainable, but at the same time drove cost of incumbents up. Now the industry is regulated by each state and by Department of Housing and Urban Development Restrictive government policy (HUD). Congress also introduced 2 new acts to regulate 2 19% industry: Dodd-Frank Wall Street Reform and Consumer Protection Act in 2010. Government agencies Fannie Mae and Freddie Mac did also suffer through the crisis and their involvement in the financing of the loans will be reworked by the government. Incumbent firms are well established, have cash, available Expected Retaliation capacity and pull with distribution channels and 1 3% customers. Level 2 Analysis: 3.33 Score Threat of Rivalry Weight (1-5) Mortgage Banking: Industry revenues are $60B according to First Research. There are total 16,000 companies within the industry with top 50 taking over Industry Concentration 70% of the market. Market leaders are JP Morgan Chase, 3 14% - Concentration Ratio Bank of America, Citi Group and Wells Fargo. CR4 is less than 40% (according to IBIS research) which makes industry competitive with no company controlling the mortgage banking. 65
  • 66.
    Mortgage Banking: Withunfavorable economic conditions and decrease in housing market, mortgage banks have extensive capacity. Even with record low Demand Conditions/Industry mortgage rates, demand is not growing to the sufficient 5 22% Growth Rate. rate to increase profits in the industry. Industry was not growing and started recovery recently with the growth rate lower than GDP. Mortgage Banking: Large % of current mortgages is converted into bad debt which makes it more complicated Exit Barriers to sell it off. Additionally according to the Community 4 3% Reinvestment Act retail banks have to offer home loans at their branch location. Mortgage industry is a high risk environment with large High Commitment by Rivals capital investments and number of government 4 11% regulations. Some vendors are closing deals only to sell mortgage Diversity of Competitors pretty much right after closing. Other banks are long-term 5 19% owners of those loans. Their goals would differ. For home loans every bank offers similar products based Degree of Product on a rate controlled by government. The only 5 21% Differentiation differentiation is costs for the customers and different insurance options offered together with the loan. Fixed Costs/Variable Costs Fixed costs are higher than variable costs due to high 4 11% Ratio upfront investments. Is capacity added in large Capacity is added through M&A or through geographical 4 7% increments? expansion. Level 2 Analysis: 4.84 Supplier Power – Mortgage Banking Score (1-5) Weight If the concentration ratio of the supplier group is greater than the concentration ratio of the industry  the supplier group’s power increases Human Supplier is not concentrated. The resource is available 10% 1 Resources independently of location Supplier is not concentrated. The resource is available IT 10% 1 independently of location 1 29% Though consumers have a higher concentration ratio, the members of this group are fragmented and not Consumers 80% 1 cohesive in their activities so this creates a low supplier power base. Strategic Importance of the industry to the supplier group (strategic dependence) Does the SG depend on the industry for its revenues? If yes, the supplier group will want to protect the industry with reasonable pricing, etc. People with financial background can join other Human mortgage banking departments/institutions or start their 10% 4 3.1 24% Resources own businesses as brokers 66
  • 67.
    Provider of technologycreated solely for banks will suffer if larger commercials are not using their services IT anymore. But there are still other financial 10% 3 organizations that can use similar services at the same or smaller scale. Consumers are interested in a healthy banking environment and so will make concessions to assure the Consumers viability of the bank. The convenience, insurance, and 80% 3 profitability of banking services means that consumers will be an integral input to banks Switching Costs (are the costs to switch suppliers significant)? - when SC high, players have difficulty playing suppliers off each other Switching costs are significant if key emplyee left, but Human not critical since the talent can still be replaced. 10% 1 Resources Switching costs are low for entry-level employees. switching from one technology provider to another can bring significant costs to the table. Transfer to a new 2 19% IT technology can affect time to market, IT spending and 10% 3 customer experience - all are critical for companies providing services Since consumers are fragmented, the overall switching Consumers 80% 2 effect on the industry is low Are the Supplier Group’s products/services differentiated? Individuals working for banks can switch to other Human financial institutions, due to wide variety of financial 10% 3 Resources services companies on the market. People can also perform diverse financial functions. Companies providing technologies to banks can have 2.2 14% IT 10% 3 similar products offered to other customer groups. There is little differentiation among the consumers due Consumers to the fact that the services provided to the bank by 80% 2 consumers are the same in the banking industry Are there substitutes for the Supplier Group’s products/services? Human No substitutes for bank services 10% 5 Resources IT No substitutes for bank services 10% 5 5 10% Consumers No substitutes for bank services 80% 5 Do the Suppliers pose a credible forward integration threat? Group of experienced individuals with enough capital Human can establish the bank. It will take time to grow to a 10% 2 Resources significant size with all features, but possible. 1.1 5% IT No threat from this supplier 10% 1 The general consumer does not have the capital or Consumers 80% 1 organization to paste a forward integration threat Level 2 Analysis 4.33 67
  • 68.
    Score Factors Underlying Buyers’- Bargaining Power Weight (1-5) Buyers are divided into 2 groups and include home owners and investors. Investors will by up to 10 homes, home Are buyers concentrated or owners will do one or 2. Banks are not interested in are there a few high investors with over 4 homes, since profits earned are not 2 22% volume buyers? increasing with increasing number of homes. Also buyers do not buy all their homes at once; hence multiple banks will benefits from one customer. As a result buyers are not concentrated. Are the products Products are not highly differentiated. The main difference 4 11% differentiated? in offerings is rates and fees, but not the product itself. Does the buyer face low or Switching costs are relatively low and maybe waived by 4 14% high switching costs? banks or rolled into total loan amount. Do the buyers pose a backward integration Threat of backward integration is very low. 1 3% threat? Factors Underlying Buyers’ Price Sensitivity Is the product a significant Mortgage payments are significant fractions of buyers‟ fraction of the Buyer‟s costs. Now over 50% of all US mortgages are under water, 4 19% costs? due lower incomes and troubled economy. Buyers earn high profits in a long term, since homes are Does the Buyer earn low treated as investments in most cases. Also current home 4 17% profits? prices Is the quality of the Yes, buyer‟s costs and hence the product itself is highly Buyer‟s product affected 5 8% dependable on housing industry prices and interest rates. by the industry‟s product? Does the industry‟s Since the product represents significant part of buyers‟ product affect the Buyer‟s 5 6% expenses, other costs are affected as well. other costs? Level 2 Analysis 3.61 Threat of Substitutes: Substitutes are alternatives to the offered product or Score Weight service. (1-5) Mortgage Banking: Buyer‟s propensity to Substitutes for mortgage banks or mortgage divisions of 2 60% substitute commercial banks can be credit unions, regional banks and cash and other types of payments. Mortgage Banking: Substitutes have similar or higher Price/Performance of fees for servicing the loans. 2 40% the substitute 68
  • 69.
    Level 2 Analysis 2.0 Exhibit 3b: Mortgage Banking Level 3 Analysis Force Score (1-5) Weight Threat of Rivalry 4.84 33% Barriers to Entry (Threat of Entry) 3.33 27% Buyer Power 3.61 20% Supplier Power 4.33 13% Threat of Substitutes 2.00 7% Level 3: Overall Attractiveness of the Industry 3.88 69
  • 70.
    Exhibit 4: BofASegments and % Revenue BofA Business Units Industry % 2010 Revenue* Deposits Commercial Banking 11.9% Global Card Services Commercial Banking 23.0% Home Loans & Insurance Commercial Banking 9.6% Global Commercial Banking Commercial Banking 9.8% Global Banking & Markets Investment Banking 25.6% Global Wealth & Investment Mgmt. Investment Banking 15.0% * Based on Bank of America Annual Report 2010, p. 43,44,45 Exhibit 5: Bank Holding Companies market share by Deposits, Credit Card, Consumer Loan Revenue Comm.&Indus. Loans Deposits Under Mgmt. ($M) Credit Card Loans ($M) ($M) Final Total Dep. Mkt Total CC Mkt Total Loan Mkt Company Rank Deposits1 Rank Share2 Loans3 Rank Share4 Loans5 Rank Share6 1 Bank of America $1,040,172 2 13.0% $130,696 2 16.5% $166,650 1 13.5% 2 Citigroup $866,310 3 10.8% $149,103 1 18.8% $121,536 3 9.9% 3 JPMorgan Chase $1,048,685 1 13.1% $114,960 3 14.5% $104,424 4 8.5% 4 Wells Fargo $853,925 4 10.7% $21,280 8 2.7% $135,474 2 11.0% 5 U.S. Bancorp $214,883 5 2.7% $16,116 9 2.0% $37,374 7 3.0% PNC Financial 6 $182,035 7 2.3% $3,317 11 0.4% $43,103 5 3.5% Services Capital One 7 $126,117 10 1.6% 5 7.0% $16,419 13 1.3% Financial $55,170 HSBC North 8 $128,079 9 1.6% 7 3.8% $14,273 16 1.2% America $30,357 9 Fifth Third $80,842 17 1.0% 1,844 13 0.2% $23,266 9 1.9% 10 SunTrust $124,984 12 1.6% $407 21 0.05% $26,549 8 2.2% TD Bank US 11 $151,154 8 1.9% $856 17 0.1% $12,708 20 1.0% Holding American 12 $37,524 34 0.5% $58,749 4 7.4% N/A N/A N/A Express Discover 13 $35,378 35 0.4% $45,064 6 5.7% N/A N/A N/A Financial Svcs. 14 Ally Financial $40,229 31 0.5% N/A N/A N/A $41,363 6 3.4% 15 Comerica $41,802 28 0.5% N/A N/A N/A $21,356 10 1.7% Bank of New 16 $198,109 6 2.5% N/A N/A N/A $2,124 55 0.2% York Mellon *All data as of Q2 2011 1 http://www.americanbanker.com/rankings/bt-most-deposits-1043008-1.html 2 http://www.e-wisdom.com/news/banking/money-market/bank-deposits-in-fdic-insured-institutions-at-all-time-high-110210031/ 3 http://www.americanbanker.com/rankings/bhcs-largest-card-loans-1043421-1.html 4 http://www.creditcards.com/credit-card-news/credit-card-industry-facts-personal-debt-statistics-1276.php 5 http://www.americanbanker.com/rankings/bt-largest-c-and-i-loans-1043140-1.html 6 http://www.biztimes.com/news/2010/9/3/banks-renew-their-appetites-for-commercial-lending 70
  • 71.
    Exhibit 6: BankHolding Companies by Fees Generated from M&A, Equity, Bonds, and Loans YOY Overall Overall Fees % Mkt M&A Equity Bonds Loans Company Growth Fee Rank Generated ($M) Share** % % % % Rate 1 J.P. Morgan Chase $4,120 14% 6.9% 28% 22% 27% 23% Bank of America 2 $3,669 15% 6.2% 23% 22% 27% 27% (Merrill Lynch) 3 Morgan Stanley $3,133 19% 5.3% 41% 28% 21% 9% 4 Goldman Sachs $2,972 4% 5.0% 43% 27% 22% 8% 5 Credit Suisse $2,551 16% 4.3% 32% 26% 26% 16% 6 Deutsche Bank $2,403 9% 4.0% 22% 25% 37% 15% 7 Citigroup $2,350 8% 4.0% 22% 22% 34% 22% 8 Barclays Capital $2,114 10% 3.6% 26% 22% 35% 18% 9 UBS $1,855 13% 3.1% 42% 28% 22% 9% 10 BNP Paribas $1,037 8% 1.7% 19% 9% 37% 35% All data as of first three quarters, 2011 ** Based on $59,386.77MM Market size for first three quarters 2011 Financial Times, http://markets.ft.com/investmentBanking/tablesAndTrends.asp Exhibit 7: Rumelt’s Corporate and Business-Level Strategy Classification Competitor Business Level Strategy Corporate Level Strategy Bank of America – Commercial Bnkg. Cost Leadership / Broad Differentiation Related Constrained Bank of America – Investment Bnkg. Focused Differentiation JPMorgan Chase - Commercial Banking Cost Leadership / Broad Differentiation Related Constrained JPMorgan Chase - Investment Bnkg Focused Differentiation Focused Differentiation / Focused Low Citigroup - Commercial Banking Related Constrained Cost Wells Fargo - Commercial Banking Cost Leadership / Broad Differentiation Related Constrained Goldman Sachs - Investment Banking Focused Differentiation Dominant Business Morgan Stanley - Investment Banking Focused Differentiation Dominant Business Exhibit 8: Porter’s Generic Strategies Matrix (Business Level Strategy) 71
  • 72.
    Exhibit 9a: JPMorganChase Revenue by Segment Exhibit 9b: JPMorgan Chase BCG Matrix for Commercial Banking Exhibit 9c: JPMorgan Chase BCG Matrix for Investment Banking 72
  • 73.
    Exhibit 10a: CitigroupRevenue by Segment Exhibit 10b: Citigroup BCG Matrix for Investment Banking Exhibit 11a: Wells Fargo Revenue by Segment 73
  • 74.
    Exhibit 11b: WellsFargo BCG Matrix for Commercial Banking Exhibit 12a: Goldman Sachs Revenue by Segment Investment Investment Mgmt Banking 13% 12% Investing & Lending 19% Institutional Client Svcs 56% Exhibit 12b: Goldman Sachs BCG Matrix for Commercial Banking 74
  • 75.
    Exhibit 13a: MorganStanley Revenue by Segment Asset Management Institutional 8% Securities 52% Global Wealth Management Group 40% Exhibit 13b: Morgan Stanley BCG Matrix for Commercial Banking Exhibit 14a: BofA VRIO Analysis Competitive Resource Exploited implications Valuable Scarce Difficult to imitate Capability by firm (parity/disadvantage/TC A/SCA) Y - #14 global brand in Sep 2011, Brand Reputation according to Brand Finance (2 nd only to Y Y Y SCA (Valuation) Wells Fargo at #13 in Financial Svcs. industry) 1 Y – High quality products and high Loyal large Y Y switching costs due to relationships that Y SCA customer base span multiple products & services; Y - Has access to huge capital asset base due to Comm. Banking deposits; allows Large Capital Asset Y Y for cheaper capital input costs and ability Y SCA Base to offer more/ larger loans or other lending products Y – 19 of top 100 financial advisors in Large/Strong 2011 (2nd to Morgan Stanley), as ranked Investment by Barron‟s magazine. 2 Largest wealth Y Y Y SCA Research Analyst management workforce in U.S. Workforce Investment Banking industry with 15,965 advisor and $1.55 T in assets3 75
  • 76.
    Integrated/Diverse Y N ---- Y PARITY product offerings Y - Spends significant % of revenue maintaining, upgrading, and expanding IT Y N technology offerings. Major competitors Y PARITY can match this, but smaller competitors cannot afford similar investments. Y - The company provides unmatched convenience in the United States, serving approximately 58 million consumer and small business Convenience Y N Y PARITY relationships with more than 5,900 retail banking offices, more than 18,000 ATMs and award-winning online banking with nearly 30 million active users N – Acquisition of Countrywide Risk Management N N Financial and Merrill Lynch brokerage N Disadvantage both led to significant expense Y – But in BofA‟s case, U.S. government Government forced it to acquire Merrill Lynch when Relationship / Y Y CEO wanted to pull out of deal; N Disadvantage Political Savvy government also suing over Countrywide mortgage practices N - They have continuously being ranked Customer service Y N the worst. However the competitors do N Disadvantage not do better either. 1 http://issuu.com/brandfinance/docs/september_update?viewMode=magazine&mode=embed 2 http://online.barrons.com/report/top-financial-advisors/100 3 http://www.investmentnews.com/apps/pbcs.dll/article?AID=/20110523/FREE/110529986 Exhibit 14b: Bank of America Value Drivers DRIVER INDUSTRY Technology CB IT infrastructure; Deposit-image ATMs;Mobile App;Web (21M users); SMS banking; Unified, usable interface for customers across platforms IB Integrated platform for wealth, commercial, corporate, investment products Quality CB 24/7 customer service; Product usability (e.g. Clarity Commitment statements describing products in „plain English‟);One stop shop; Terms and conditions, Low interest rates; High customer retention IB Convenience (easy access to capital/capital markets) ; Product usability (e.g. Merrill Edge allowing banking + investing activity on same platform) High customer retention Delivery CB Convenience - large physical branch (700) and ATM (18,000) footprint, much of the U.S. (32 states) ; Web and mobile device accessibility for many of the most popular core products ; Integrated product delivery IB ; Convenience ; Integrated product delivery/platform (wealth mgmt. + commercial / corporate / investment banking services) Breadth of CB ; Comprehensive & diverse commercial product offerings across consumer, Line business, and institutional clients (one-stop shop) ; “We run the franchise in full, delivering all of the services [customers] may have traditionally sought separately from a retail bank, commercial bank, an investment bank, a wealth management firm, a brokerage or a private bank.” (BOA Annual Report, 21010) IB Large investment banking product line breadth; Specialized research of investment opportunities 76
  • 77.
    Service CB ;Integrated (cross-industry and cross-product) customer service focus  Phone, Internet, physical branch service channels (Branch Locations (700) with expert personnel (288,000)) ;Fraud Protection ;Legacy Asset Servicing group - formed to mitigate mortgage issues IB  Personalized Consulting for large customers over $100K investments, automation for $50K-100K (Accenture report – Top 10 challenges for investments banks 2011); online services Customization CB  Broad product line allows for tailored delivery of applicable financial products& services (across consumers, small/large businesses, institutions) ; OEM products for other banks IB  Personalized Geography CB  Branches / ATM‟s in much of the U.S. (32 states) IB Global – offices in 45 countries with online services available across the globe; Branch Locations (700) with expert personnel (288,000) Risk CB FDIC; Fraud Protection; Strong liquidity; Sufficient Capital; Diverse mix of Assumption core businesses (up/down business cycle);Decrease long-term debt; Tangible common equity ratio (TARP metric);Negative: Acquisition of Countrywide IB Help manage currency / interest rate fluctuation risk ; Hedging ;Experienced advisors ;Good asset quality Brand / CB ;#14 Brand valuation in U.S. ; Serve 50% of U.S. households ;#2 in US, #1 in Reputation EU – credit cards ; Negative in mortgages because of Countrywide acquisition ;Hurt by threat of $5 debit card fee IB  #3 in U.S. (Merrill Lynch) according to IBIS IB research Network CB  Increase in People = Increase in ATMs & Branches => Convenience Externalities IB  Increased trust => increased investment, reputation Environmental CB  Paperless statements; Green branch buildings and offices Policy IB  N/A Complements CB  Web Browsers ; 3rd Party ATMs ; Global ATM Alliance ; Rewards affiliates (airlines, etc.) ; Credit card processors (Visa, MC, Amex, etc.) ; Retail acceptance; Credit check issuing agencies IB  Lawyers;Underwriters;VCs;Consulting Exhibit 14c: Bank of America Cost Drivers DRIVER INDUSTRY CB  IT infrastructure ; Branch/ATM locations ; Marketing costs Scale Econ IB  IT infrastructure: computers, servers, networks... etc.; Marketing costs CB  Shared IT platforms across products ; Shared services/products across each branch ; New business from existing customer vs. acquiring new customers Scope (analytical targeting) Economies IB  Shared IT platforms across products (like web) ; Shared services/products across each branch ; Work force; Wages ; Analytics for other product offerings CB  Customer feedback (e.g. product usability) ; Best practices ; Legacy Asset Learning Servicing Group (manage mortgage defaults) Curve IB Consumer knowledge/feedback; Best practices; Merrill Lynch integration CB Federal rate; Credit costs; Lowered long-term debt; Interbank lending rate; Input Costs Marketing ; IB  Marketing ; Federal Funds Rate ; Interbank lending rate CB MBNA credit card issuer purchase; employee-focused discounts; Countrywide Vertical acquisition for captive portfolio for loan servicing services Integration IB  Merrill Lynch purchase for Brokerage CB  Increased cross-sell training ; Risk management operations ; Increased IT; Organizational Increase customer service ; Fees ; Centralization ; M&A strategy Practices IB  Specialized & dedicated customer service and support force ; Customer 77
  • 78.
    relationship-maintenance activities suchas in-person meetings and events Exhibit 15a: JPMorgan Value Drivers DRIVER INDUSTRY CB State of the art systems; IT infrastructure ; Deposit-image ATMs ; „Quick Deposit‟ iPhone banking application ; Chase „Instant Action‟ text alerts ;Quick Technology customer service access to transaction history ; Internet bill pay IB Private Banking iPad applications for integrated banking CB Well trained employees ; Simple / intuitive products ;Product innovation (Chase Blueprint flexible payments, Ink , Slate, Chase Sapphire credit cards) Quality IB Can lend more to clients because more assets under management (available capital) CB Convenience - large physical branch (5,300) and ATM (16,000) footprint, much of the U.S. (32 states) ;Streamlined customer communications ;iPad- Delivery based Research application IB In person and though internet CB Comprehensive & diverse commercial product offerings across consumer, business, and institutional clients ; Cross-selling Breadth of IB Comprehensive & diverse commercial product offerings across consumer, Line business, and institutional clients ;Greater access to capital = lend more to clients, better chance to sell other services CB Helped thousands of homeowners avoid foreclosure ; employees ; Consume advocacy through „Consumer Practice‟ groups led by Service Sr. mgmt. ; Sr. mgmt. focus on reviewing errors/complaints IB Personalized Consulting for large customers over $100K investments, automation for $50K-100K (Accenture report – Top 10 challenges for investments banks 2011); online services CB ”Second review process” for loans (>$250M for those initially rejected) ;”Chase Blueprint flexible payments ;Credit cards to match benefits to Customization customer behavior (Chase Ink , Slate, Sapphire credit cards) IB Personalized approach for customers over $100K investments CB Operates in over 60 countries Geography IB Operates in over 60 countries CB High levels of liquidity (7% vs. 4% mandated Tier 1 capital) Risk IB Ability to hedge quickly and cost-effectively Assumption CB Largest SBA lender in U.S. ;$3B for affordable housing , counseling for people to avoid foreclosure, heavily involved in non-profit organizations Brand / IB Serve‟s world‟s most prominent clients ;Largest asset base of Investment Bank Reputation rivals ($2.1T as of 2010)110 ;#2 largest investment bank in US(IBIS report for investment banking 2011) CB  Increased People = Increased ATM & increased Branches => increased Network Convenience Externalities IB  Increased trust => increased investment, reputation Environmental CB  Paperless statements Policy IB  N/A CB  Web Browsers ; Mobile Apps ; 3rd Party ATMs ; Rewards affiliates (airlines, etc.) ; Credit card processors (Visa, MC, Amex, etc.) ; Retail acceptance ; Complements Credit check agencies ; Insurance: cars, home, life, credit ;Home Loans: Real Estate ; Credit-based economy IB  Lawyers ; Underwriters ; VCs ; Consulting Exhibit 15b: JPMorgan Cost Drivers DRIVER INDUSTRY 78
  • 79.
     IT infrastructure:computers, servers, networks... etc. Commercial  Branch locations Scale Banking  ATMs Economies  Marketing costs Investment  Easier/cheaper access to capital (more assets under mgmt.) Banking  IT infrastructure and marketing costs Commercial  Shared IT platforms across products (like web, apps) Banking  Shared services/products across each branch Scope  Work force Economies Investment Banking  Wages  Analytics for other product offerings Commercial  Consumer knowledge/feedback Learning Banking  Best practices Curve Investment  Financial crisis Banking  Federal funds rate Commercial  Interbank lending rate Low Input Banking Costs  Marketing Investment Employees are very high paid in this industry, but the company can still Banking leverage cross selling Commercial  Investment banking Vertical Banking Integration Investment Bought London Metal Exchange in November 2011 Banking  In bottom 7 of Forrester‟s 2010 annual customer advocacy rankings Commercial  M&A, centralization, increase customer services Banking Organizational Practices Investment Retain talents, focus on M&A Banking Exhibit 15c: JPMorgan VRIO Analysis Valua Exploited Competitive Resource/Capability Rare? Costly to Imitate? ble? by Org? Implication Diversified Product Y N --- Y Parity Line Y- Has access to huge capital asset base due to Comm. Banking deposits; allows Large Capital Asset Y Y for cheaper capital input costs and ability Y SCA Base to offer more/ larger loans or other lending products Innovative Products / Y – Affinity credit cards tailored to Services Y Y customer behavior requires extensive Y SCA (Blueprint, Sapphire, analysis and analytics Slate, Freedom) Strong Risk Y N --- Y Parity Management Processes Leverage technology to for easy product Y N --- Y Parity management / usability Exhibit 16a: Citigroup Value Drivers DRIVER INDUSTRY 79
  • 80.
    Commercial/investment Technology IT infrastructure ; mobile and online technologies banking Commercial Banking Well trained employees ; Simple / intuitive products Quality Investment Banking #5 in investment banking in US. Commercial Banking Convenience – the largest global presence: 140 countries with 16K offices around the globe.; 30,000 ATM only in US; online banking; Delivery Investment Banking mobile apps In person and though internet Breadth of Commercial/investment Diverse product offering across multiple segments ; Cross-selling Line banking Commercial Banking Deposits, credit cards, mortgages and investment services are provided Service Personalized Consulting for large customers over $100K investments, Investment Banking automation for $50K-100K (Accenture report – Top 10 challenges for investments banks 2011); online services ”Second review process” for loans (>$250M for those initially rejected) Commercial Banking ”Chase Blueprint flexible payments ;Credit cards to match benefits to Customization customer behavior (Chase Ink , Slate, Sapphire credit cards) Investment Banking Personalized approach for customers over $100K investments Commercial/investment Operates in over 140 countries Geography banking They were burned on mortgages in 2008 and 2009 due to no risk assumption for bad economy. The bank suffered the most among other Commercial Banking Risk competitors. Government does provide backup for deposits up to Assumption $250K. With the market decline bank revenue decreased as well. Government Investment Banking regulations provide some risk mitigation. #4 in commercial banking in US ;In bottom 7 of Forrester‟s 2010 annual Brand / Commercial Banking customer advocacy rankings Reputation Investment Banking #5 in investment banking in US.  increased People = increased ATM & increased Branches => Network Commercial Banking increased Convenience Externalities Investment Banking  Increased trust => increased investment, reputation Environmental Commercial/investment  Paperless statements Policy banking  Web Browsers ; Mobile Apps ; 3rd Party ATMs ; Rewards affiliates (airlines, etc.) ; Credit card processors (Visa, MC, Amex, etc) ; Retail Commercial Banking Complements acceptance ; Credit check agencies ; Insurance: cars, home, life, credit ;Home Loans: Real Estate ; Credit-based economy Investment Banking  Lawyers ; Underwriters ; VCs ; Consulting Exhibit 16b: Citigroup Cost Drivers DRIVER INDUSTRY  IT infrastructure: computers, servers, networks... etc. Scale Com/Inv  Branch locations Economies Banking  ATMs ; Marketing costs 80
  • 81.
     Shared services/productsacross each branch Scope Com/Inv  Work force Economies Banking  Wages Learning Com/Inv Mortgages and investing was a learning curve – market crisis additionally to Curve Banking customer feedback, best practices Low Input Com/Inv Cost-cutting / layoffs – plan to cut 3,000 jobs or 1% of the workforce Costs Banking according to CNN on Nov 18, 2011 Vertical Com/Inv All financial services under one roof Integration Banking Com/Inv Organizational Focus on retaining and acquiring talents, M&A Banking Practices Exhibit 16c: Citigroup VRIO Competit Exploit Valuab ive Resource/Capability Rare? Costly to Imitate? ed by le? Implicati Org? on Leverage technology to for easy product Y N --- Y Parity management / usability Diversified Product Y N --- Y Parity Line International Footprint / Y – Large fixed investment require d to Y Y Y SCA Scale establish international presence Exhibit 17a: Wells Fargo Value Drivers DRIVER INDUSTRY Com/Inv Technology It infrastructure, ATMs, mobile, web Banking Com/Inv Quality Reliable, growing, survived crisis, convenience Banking Com/Inv Delivery Branches, ATM, online banking and mobile apps Banking Breadth of Com/Inv Comprehensive & diverse commercial product offerings across consumer, Line Banking business, and institutional clients (one-stop shop); large SBA lender Service Com/Inv Branches, phone, web, mobile, deposits/credit cards/mortgages/investment Banking banking Com/Inv Customization Personalized for large accounts Banking Com/Inv Geography 6,650 branches, 12K ATMs, no global presence, only US Banking Risk Com/Inv FDIC, Fraud protection, securitized loans Assumption Banking Brand / Com/Inv #1 mortgage vendor, 2nd largest in deposits according to IBIS report. Reputation Banking Not in top 5 for investment banking Network Com/Inv  increased People = increased ATM Externalities Banking increased Branches = increased Convenience Environmental Com/Inv Paperless statements Policy Banking  Mobile Apps Com/Inv  3rd Party ATMs Complements Banking  Rewards affiliates (airlines, etc.)  Credit card processors (Visa, MC, Amex, etc.) 81
  • 82.
     Credit checkagencies  Insurance: cars, home, life, credit  Home Loans: Real Estate Exhibit 17b: Wells Fargo Cost Drivers DRIVER INDUSTRY  IT infrastructure: computers, servers, networks... etc. Scale Com/Inv  Branch locations Economies Banking  ATMs; Marketing costs  Shared services/products across each branch Scope Com/Inv  Work force Economies Banking  Wages ;Analytics for other product offerings  Consumer knowledge/feedback Com/Inv Learning Curve  Best practices Banking  Financial crisis – one of the best to sustain it Com/Inv  Federal funds rate Low Input Costs Banking  Interbank lending rate Vertical Com/Inv Have some investment banking Integration Banking Organizational Com/Inv Acquired Wachovia in 2008, talent retention Practices Banking Exhibit 17c: Wells Fargo VRIO Competiti Exploit Valuable Rare ve Resource/Capability Costly to Imitate? ed by ? ? Implicatio Org? n Y – Time required, strong customer Strong Brand Reputation Y Y Y SCA service focus Cross-Sell (~6 products Y – Requires broad product portfolio and Y Y Y SCA per customer) extensive cross-training Diversified Product Line Y N --- Y Parity Loyal customer base Y Y Y – low customer attrition Y SCA Strong Risk Management Y Y N Y TCA Processes Leverage technology to for easy product Y N --- Y Parity management / usability 82
  • 83.
    Exhibit 18a: GoldmanSachs Value Drivers DRIVER INDUSTRY Technologies drive innovations in Goldman Sachs. Web, IT infrastructure and Technology IB GSQuartix platform. IB Convenience – one platform to access all types of investments. Highly qualified Quality consultants. Delivery IB Web and in person Breadth of IB Innovative financial products (incl. derivatives) Line Service IB Very client-focused Customization IB Highly customizable due to personalized approach Geography IB Global company with ~40 countries covered Risk IB Highly-leveraged derivative products Assumption Brand / IB Extensive experience and history in financial investment products. #1 in Reputation investment banking according to IBIS research. Network IB Increased trust => increased investment, reputation Externalities Environmental IB N/A Policy Complements IB Lawyers, Underwriters, VCs, Consulting Exhibit 18b: Goldman Sachs Cost Drivers DRIVER INDUSTRY Scale Investment new capital requirements as bank constrains proprietary investing model / Economies Banking leveraging capability Scope Investment Platform , workforce, wages Economies Banking Learning Investment Consumer knowledge, feedback, financial crisis Curve Banking Low Input Investment Relatively low internal capital assets vs. competitors with deposits asset base Costs Banking from Commercial Bank (Goldman pays more for capital) Vertical Investment Commercial banking Integration Banking Investment Organizational Talent retention, investments in technologies Banking Practices Exhibit 18c: Goldman Sachs VRIO Valua Exploited Competitive Resource/Capability Rare? Costly to Imitate? ble? by Org? Implication Superior M&A Y – Requires strong reputation, Y y Y SCA Capabilities experience, and customer relationships Reputation with Y –Long-term experience and success Y y Y SCA Customers after 2008 crisis Company Culture Y y Y – top rated company to work for Y SCA Government Y – Multiple former U.S. treasury Relationship / Political Y Y Y SCA secretary‟s came from Goldman Savvy Y – leading creator of new derivatives Product Innovation Y Y Y SCA products 83
  • 84.
    Focus on Investment Y N --- Y Parity Banking industry only Exhibit 19a: Morgan Stanley Value Drivers DRIVER INDUSTRY Investment Technology It infrastructure, online services, analytical technologies Banking Investment 37 of top 100 financial advisers in 2011 according to Baron‟s ; Financial product Quality Banking innovation Investment Delivery Large / established distribution network Banking Breadth of Investment Securities, wealth management, asset management Line Banking Service Investment Largest Brokerage force of competitors – 17,800 advisors / $1.72T in assets ; Banking Superior service & advice ; Investment Customization Deal structuring capabilities ; Pricing capabilities Banking Investment Geography 36 countries Banking Risk Investment Hedging; Experienced advisors Assumption Banking Brand / Investment After-market performance of underwritings ; Strong industry reputation Reputation Banking Network Investment Increased trust => increased investment, reputation Externalities Banking Environmental Investment N/A Policy Banking Investment Complements Lawyers; Underwriters; VCs; Consulting Banking Exhibit 19b: Morgan Stanley Cost Drivers DRIVER INDUSTRY Scale Investment  IT infrastructure: computers, servers, networks... etc. Economies Banking Scope Investment Diversified product portfolio shares the same resources like IT, employees etc. Economies Banking Learning Investment Feedback, fin crisis, testing; Cost cutting and layoffs has led to slower growth, Curve Banking loss of talent Low Input Investment Mainly focused on short-term borrowing and not as extensive as other banks; Costs Banking Compensation costs high to prevent brokerage analyst poaching Vertical Investment Commercial banking Integration Banking Wealth management margins low due to high expenses (currently 9% , Investment Organizational targeting 20%) ;new capital requirements as bank constrains proprietary Banking Practices investing model / leveraging capability Exhibit 19c: Morgan Stanley VRIO Framework Competit Exploi Resource/Capa Valuab ive Rare? Costly to Imitate? ted by bility le? Implicati Org? on Largest # Y – Large workforce is significant expense – requires Brokerage Y Y Y SCA high revenues to support Analysts 84
  • 85.
    Strong Research Y – Skilled analysts with good reputation are relatively Y Y Y SCA Analysts / rare in industry Processes Focus on Investment Y N --- Y Parity Banking industry only Leverage technology to for easy Y N --- Y Parity product management / usability Exhibit 20a: Commercial Banking V – C Analysis Bank Monthly Checking Credit Card Int. Comm. & Ind. Loan Fee Rate* Rate* Bank of America $15 ~16% ~3-4% Wells Fargo $20 ~16% ~3-4% JPMorgan Chase $20 ~16.5% ~3-4% Citibank $19 ~17% ~3-4% *Averages and approximations for CC rates and SBA Loan spreads - rates will vary by business Exhibit 20b: Commercial Banking Profit Analysis Bank Revenues Cost Firm Profit % Profit Bank of America $60,352 $34,821 $25,531 42% Citigroup $48,268 $24,518 $23,750 49% JPMorgan Chase $54,959 $25,860 $29,099 53% Wells Fargo $76,914 $41,340 $35,574 46% * All $'s expressed in Millions. Revenue and operating expenses pulled from respective bank 2010 Annual Reports. One-time charges such as goodwill and provision for credit losses not included. 85
  • 86.
    Exhibit 20c: CommercialBanking V-C analysis $ Millions Exhibit 21a: Investment Banking Customer Value Capture Avg. M&A Avg. M&A # M&A # M&A # Advisors in Bank Deal Size Deal Size Deals Deals Tier Top 1002 (Q3 ‟10) (Q3 ‟09) (Q3 ‟10) (Q3 ‟09) Morgan Stanley $1.24 B $2.5 B 205 275 34 1 BofA $1.52 B $1.6 B 145 170 19 2 JPMorgan Chase $1.59 B $1.5 B 210 217 1 2 Goldman Sachs $1.55 B $2.2 B 196 253 0 2 Exhibit 21b: Investment Banking V-C analysis ($ In Millions) Note: relative customer value presented – no precise value 86
  • 87.
    Exhibit 22a: Ratiocomparable analysis for top 10 US banks and the industry for last 12 months Return on Investment LTM Leverage Ratios LTM Coverage Ratios Net EBITDA EBIT ROIC ROE ROA Debt /total Debt / EBITDA-CapEx Net Company Ticker Debt / /Interest /Interest P/E Price/Book (%) (%) (%) cap (%) EBITDA /Interest Exp Income/Sales EBITDA Exp Exp - Bank Of America BAC -0.64% -0.78% 0.08% 65.43% 6.2 4.9 2.7 2.7 2.6 -1.87% 5.18 0.25 Citigroup C 12.64% 20.61% 1.82% 65.34% 5.1 4.7 2.6 2.8 2.6 31.00% 6.73 0.41 Goldman Sachs GS 8.01% 7.98% 0.59% 72.39% 10.0 7.5 3.2 3.3 2.9 13.00% 13.51 0.67 U.S Bancorp USB 5.85% 11.67% 0.86% 72.39% 13.4 10.0 5.1 5.5 4.6 15.00% 10.89 1.54 JP Morgan Chase JPM 13.28% 19.28% 1.50% 61.07% 5.0 4.0 4.2 4.6 4.1 29.00% 6.09 0.63 PNC PNC 2.07% 3.11% 0.24% 61.07% 29.9 23.7 5.1 5.1 4.6 17.00% 8.07 0.81 Wells Fargo WFM 16.70% 22.30% 2.12% 51.35% 3.2 2.7 5.5 5.5 5.5 30.00% 8.92 1.00 Morgan Stanley MS 6.99% 6.57% 0.44% 75.82% 13.3 7.6 2.4 2.4 1.9 10.00% 8.73 0.44 Bank of NY Mellon BK 9.51% 7.96% 0.92% 36.54% 2.8 2.2 11.3 11.3 7.0 10.00% 8.37 0.65 Capital One COF 24.76% 22.94% 3.23% 48.95% 2.1 1.7 4.9 4.9 3.9 21.00% 5.56 0.65 Mean --> Industry 11.09% 13.60% 1.30% 60.55% 9.41 7.12 4.93 5.04 4.13 17.41% 8.21 0.71 Median --> 9.51% 11.67% 0.92% 61.07% 5.12 4.67 4.91 4.91 4.10 17.00% 8.37 0.65
  • 88.
  • 89.
    Exhibit22c: Bank ofAmerica performance (ratios) for 2008-2011 89
  • 90.
    Exhibit 23: Bankof America Organizational Structure and Business Segments 90
  • 91.
    Exhibit 24: Bankof America Business Segments and Aggregations Exhibit 25a: Bank of America BCG Matrix for Exhibit 25b: Bank of America BCG Matrix Commercial Banking for Investment Banking 91
  • 92.
    Exhibit 26: BofAValue Chain
  • 93.
    Exhibit 27a: Layoffsscenario methodology BUSINESS SEGMENT PERFORMANCE ANALYSIS Ave Contribution to Total Net Dollars in Millions 2011 2010 2009 Income (% ) Business Segment Net Income Q3 Q2 Q1 Total 6,232 (8,826) 2,049 (2,238) 4,008 Deposits 276 430 355 1,352 5,512 45% Global Card Services 1,264 2,035 1,712 (6,603) 1,234 -27% Home Loans & Insurance (1,137) (14,520) (2,392) (8,921) (2,482) -152% Global Commercial Banking 1,050 1,381 923 3,181 4,472 66% GBAM (302) 1,558 2,132 6,319 (4,916) 55% GWIM 347 506 531 1,347 1,428 27% All Other 4,734 (216) (1,212) 1,087 (1,240) 6% Total 6,232 (8,826) 2,049 (2,238) 4,008 TOTAL # EMPLOYEES 2011* 2010 Q3* Q2* Q1* Total # Employees 290,000 288,000 288,000 288,000 Deposits 81,260 80,700 80,700 80,700 Global Card Services 15,104 15,000 15,000 15,000 Home Loans & Insurance 58,604 58,200 58,200 58,200 Global Commercial Banking 7,149 7,100 7,100 7,100 GBAM 34,538 34,300 34,300 34,300 GWIM 15,608 15,500 15,500 15,500 Other 77,736 77,200 77,200 77,200 Total # Employees 290,000 288,000 288,000 288,000 * 2011 business segment employee numbers not reported as of Capstone Deadline (found in 10K). Assumes same employee distribution % as 2010. Assumptions:  All $5 billion in cost cutting will come from layoffs  BofA‟s Employee Value is estimated to be $5,000,000,000/30,000 =$166,667  SGA expense will decrease by 0.5%  BofA will reduce headcount across business segments with greater weight on underperforming and less weight on moderate to high performing  BofA will consider outside factors in making decisions
  • 94.
    Exhibit 27b: Layoffsscenario implementation # of Busines Est. BofA Employ Ave % s Emplo Employee ee Contribut Segment yee Total Estimated Outside Value ($ in Layoffs ing to Employe Layoff Savings Factors thousands) Req'd Total Net es (Q3 s (#) (a / b)=c* (%) Income 2011 est.) Deposits $166,667 1% 813 $135,434,028 45% 81,260 Global Card Services $166,667 6% 906 $151,041,667 -27% 15,104 Risky Asset Home Loans & Insurance $166,667 41% $4,004,618,056 -152% Sales/Ongoi 58,604 24,028 ng litigation China Bank Global Banking $166,667 1% 71 $11,915,509 66% Construction 7,149 Sale China Bank Global Markets $166,667 1% 345 $57,563,657 55% Construction 34,538 Sale China Bank Global Wealth & Investment $166,667 1% 156 $26,012,731 27% Construction Management 15,608 Sale All Other $166,667 3% 1943 $323,900,463 6% 77,736 Total Employees $4,710,486,111 290,000 28,263 $67,157,000,00 Total (SGA Expense) 0.50% $335,785,000 0 Total Savings $5,046,271,111 *(a) BofA proposed savings $5,000,000,000.00 goal through layoffs (b) BofA proposed # of layoffs $30,000.00 (c) BofA est. of employee $166,666.67 value FY 2010 SGA Expense ($ in $67,157,000.00 thousands) 94
  • 95.
    VIII: Financial BackgroundAppendix The following pages include Discounted Cash Flow Analysis along with the Scenario Analysis, Enterprise Value and Implies Share Price calculations. 95
  • 96.
    Exhibit F1a :Discounted Cash Flow Analysis for Bank of America Bank of America: Discounted Cash Flow Analysis ( $ in millions, fiscal year ending December, 31) Historical Period Projection Period 2008 2009 2010 2011 2012 2013 2014 2015 2016 CAGR Sales $113,106.00 $150,450.00 $134,194.00 $135,536.00 $131,469.92 $127,525.82 $126,250.56 $126,250.56 $127,513.07 -1.21% % growth NA 33.02% -10.80% 1.00% -3.00% -3.00% -1.00% 0.00% 1.00% COGS 0 0 0 0 0 0 0 0 0 Gross Profit $113,106.00 $150,450.00 $134,194.00 $135,536.00 $131,469.92 $127,525.82 $126,250.56 $126,250.56 $127,513.07 -1.21% % margin 100% 100% 100% 100% 100% 100% 100% 100% 100% SG&A $41,529.00 $66,713.00 $83,108.00 $73,505.00 $78,881.95 $76,515.49 $75,750.34 $75,750.34 $76,507.84 EBITDA $71,577.00 $83,737.00 $51,086.00 $62,031.00 $52,587.97 $51,010.33 $50,500.23 $50,500.23 $51,005.23 -3.84% % margin 63.28% 55.66% 38.07% 45.77% 40.00% 40.00% 40.00% 40.00% 40.00% Depreciation & Amortization $3,319.00 $4,314.00 $3,912.00 $2,640.00 $3,944.10 $3,825.77 $3,787.52 $3,787.52 $3,825.39 EBIT $68,258.00 $79,423.00 $47,174.00 $59,391.00 $48,643.87 $47,184.55 $46,712.71 $46,712.71 $47,179.84 -4.50% % margin 60.35% 52.79% 35.15% 43.82% 37.00% 37.00% 37.00% 37.00% 37.00% Taxes $25,938.04 $30,180.74 $17,926.12 $22,568.58 $18,484.67 $17,930.13 $17,750.83 $17,750.83 $17,928.34 EBIAT $42,319.96 $49,242.26 $29,247.88 $36,822.42 $30,159.20 $29,254.42 $28,961.88 $28,961.88 $29,251.50 -4.50% Plus: Depreciation & $3,319.00 $4,314.00 $3,912.00 $2,640.00 $3,944.10 $3,825.77 $3,787.52 $3,787.52 $3,825.39 Amortization Less: Capital Expenditures $2,098.00 $2,240.00 $987.00 $742.00 -$1,314.70 -$1,275.26 -$1,262.51 -$1,262.51 -$6,375.65 Less: Increase in Net $160,847.00 $73,230.00 $248,191.00 -$8,808.73 -$9,355.31 -$3,109.90 $0.00 $3,078.80 Working Capital Unlevered Free Cash Flow $23,979.87 $22,449.63 $28,376.99 $31,486.89 $29,780.04 WACC 14.5% Discount Period 0.5 1.5 2.5 3.5 4.5 Discount Factor 0.93 0.82 0.71 0.62 0.54 Present Value of Free Cash $22,410.12 $18,323.19 $20,227.98 $19,602.46 $16,192.00 Flow
  • 97.
    Exhibit F1b: Enterprisevalue and Implied Share price value calculation for Bank of America based on the DCF analysis Enterprise Value Implied Equity Value and Share Price Implied Perpetuity Growth Rate Cumulative Present Value of Terminal Year Free Cash Flow FCF $96,755.75 Enterprise Value $188,565.16 (2016E) $29,780.04 Less: Total Debt -$448,431.00 WACC 14.5% Less: Preferred Securities -$19,480.00 Terminal Value $306,031.37 Terminal Year EBITDA (2016E) $51,005.23 Less: Non-controlling Interest $0.00 Plus: Cash and Cash Exit Multiple (PE) 6 Equivalents $329,531.00 Implied Perpetuity Growth Rate 3.70% Terminal Value $306,031.37 Discount Factor 0.3 Implied Equity Value $50,185.16 Present Value of Terminal Value $91,809.41 % of Enterprise Value 48.7% Enterprise Value $188,565.16 Implied Share Price $4.95
  • 98.
    Exhibit F2a: DiscountedCash Flow Analysis for Bank of America with Scenario Analysis for Legal Liabilities expressed as 5% of COGS DCF Analysis with 5% of expected sales as mortgage expenses ( $ in millions, fiscal year ending December, 31) Historical Period 2008 2009 2010 2011 2012 2013 2014 2015 2016 CAGR Sales $113,106.00 $150,450.00 $134,194.00 $135,536.00 $131,469.92 $127,525.82 $126,250.56 $126,250.56 $127,513.07 -1.21% % growth NA 33.02% -10.80% 1.00% -3.00% -3.00% -1.00% 0.00% 1.00% COGS 0 0 0 0 6573.496 6376.29112 5050.022567 3787.516925 1275.130698 Gross Profit $113,106.00 $150,450.00 $134,194.00 $135,536.00 $124,896.42 $121,149.53 $121,200.54 $122,463.05 $126,237.94 -1.41% % margin 100% 100% 100% 100% 95% 95% 96% 97% 99% SG&A $41,529.00 $66,713.00 $83,108.00 $73,505.00 $78,881.95 $76,515.49 $75,750.34 $75,750.34 $76,507.84 EBITDA $71,577.00 $83,737.00 $51,086.00 $62,031.00 $46,014.47 $44,634.04 $45,450.20 $46,712.71 $49,730.10 -4.32% % margin 63.28% 55.66% 38.07% 45.77% 35.00% 35.00% 36.00% 37.00% 39.00% Depreciation & $3,319.00 $4,314.00 $3,912.00 $2,640.00 $3,944.10 $3,825.77 $3,787.52 $3,787.52 $3,825.39 Amortization EBIT $68,258.00 $79,423.00 $47,174.00 $59,391.00 $42,070.37 $40,808.26 $41,662.69 $42,925.19 $45,904.71 -5.02% % margin 60.35% 52.79% 35.15% 43.82% 32.00% 32.00% 33.00% 34.00% 36.00% Taxes $25,938.04 $30,180.74 $17,926.12 $22,568.58 $15,986.74 $15,507.14 $15,831.82 $16,311.57 $17,443.79 EBIAT $42,319.96 $49,242.26 $29,247.88 $36,822.42 $26,083.63 $25,301.12 $25,830.87 $26,613.62 $28,460.92 -5.02% Plus: Depreciation & $3,319.00 $4,314.00 $3,912.00 $2,640.00 $3,944.10 $3,825.77 $3,787.52 $3,787.52 $3,825.39 Amortization Less: Capital $2,098.00 $2,240.00 $987.00 $742.00 -$1,314.70 -$1,275.26 -$1,262.51 -$1,262.51 -$6,375.65 Expenditures Less: Increase in Net $160,847.00 $73,230.00 $248,191.00 -$9,349.01 -$9,339.10 -$3,000.89 $103.77 $3,285.30 Working Capital Unlevered Free Cash $19,364.02 $18,512.54 $25,354.98 $29,242.40 $29,195.95 Flow WACC 14.5% Discount Period 0.5 1.5 2.5 3.5 4.5 Discount Factor 0.93 0.82 0.71 0.62 0.54 Present Value of $18,096.42 $15,109.77 $18,073.81 $18,205.13 $15,874.42 Free Cash Flow
  • 99.
    Exhibit F2b: Enterprisevalue and Implied Share price value calculation based on Exhibit F2a Enterprise Value Implied Equity Value and Share Price Implied Perpetuity Growth Rate Cumulative Present Value of FCF $85,359.55 Enterprise Value $174,873.72 Terminal Year Free Cash Flow (2016E) $29,195.95 Less: Total Debt -$448,431.00 WACC 14.5% Terminal Value Less: Preferred Securities -$19,480.00 Terminal Value $298,380.58 Terminal Year EBITDA (2016E) $ 49,730.10 Less: Non-controlling Interest $0.00 Exit Multiple (PE) 6 Plus: Cash and Cash Equivalents $329,531.00 Implied Perpetuity Growth Rate 3.65% Terminal Value $298,380.58 Discount Factor 0.3 Implied Equity Value $36,493.72 Present Value of Terminal Value $89,514.18 % of Enterprise Value 51.2% Enterprise Value $174,873.72 Implied Share Price $3.60
  • 100.
    Exhibit F3a: DiscountedCash Flow Analysis for Bank of America with Scenario Analysis for Legal Liabilities expressed as 10% of COGS DCF Analysis with 10% of expected sales as mortgage expenses ( $ in millions, fiscal year ending December, 31) Historical Period Projection Period 2008 2009 2010 2011 2012 2013 2014 2015 2016 CAGR Sales $113,106.00 $150,450.00 $134,194.00 $135,536.00 $131,469.92 $127,525.82 $126,250.56 $126,250.56 $127,513.07 -1.21% % growth NA 33.02% -10.80% 1.00% -3.00% -3.00% -1.00% 0.00% 1.00% COGS 0 0 0 0 13146.992 12752.58224 10100.04513 6312.528209 5100.522793 Gross Profit $113,106.00 $150,450.00 $134,194.00 $135,536.00 $118,322.93 $114,773.24 $116,150.52 $119,938.04 $122,412.55 -2.02% % margin 100% 100% 100% 100% 90% 90% 92% 95% 96% SG&A $41,529.00 $66,713.00 $83,108.00 $73,505.00 $78,881.95 $76,515.49 $75,750.34 $75,750.34 $76,507.84 EBITDA $71,577.00 $83,737.00 $51,086.00 $62,031.00 $39,440.98 $38,257.75 $40,400.18 $44,187.70 $45,904.71 -5.84% % margin 63.28% 55.66% 38.07% 45.77% 30.00% 30.00% 32.00% 35.00% 36.00% Depreciation & $3,319.00 $4,314.00 $3,912.00 $2,640.00 $3,944.10 $3,825.77 $3,787.52 $3,787.52 $3,825.39 Amortization EBIT $68,258.00 $79,423.00 $47,174.00 $59,391.00 $35,496.88 $34,431.97 $36,612.66 $40,400.18 $42,079.31 -6.66% % margin 60.35% 52.79% 35.15% 43.82% 27.00% 27.00% 29.00% 32.00% 33.00% Taxes $25,938.04 $30,180.74 $17,926.12 $22,568.58 $13,488.81 $13,084.15 $13,912.81 $15,352.07 $15,990.14 EBIAT $42,319.96 $49,242.26 $29,247.88 $36,822.42 $22,008.06 $21,347.82 $22,699.85 $25,048.11 $26,089.17 -6.66% Plus: Depreciation & $3,319.00 $4,314.00 $3,912.00 $2,640.00 $3,944.10 $3,825.77 $3,787.52 $3,787.52 $3,825.39 Amortization Less: Capital $2,098.00 $2,240.00 $987.00 $742.00 -$1,314.70 -$1,275.26 -$1,262.51 -$1,262.51 -$6,375.65 Expenditures Less: Increase in Net $160,847.00 $73,230.00 $248,191.00 -$9,889.30 -$9,322.89 -$2,891.88 $311.30 $3,178.42 Working Capital Unlevered Free Cash $14,748.16 $14,575.45 $22,332.98 $27,884.43 $26,717.33 Flow WACC 14.5% Discount Period 0.5 1.5 2.5 3.5 4.5 Discount Factor 0.93 0.82 0.71 0.62 0.54 Present Value of Free $13,782.73 $11,896.35 $15,919.63 $17,359.71 $14,526.75 Cash Flow
  • 101.
    Exhibit F3b: Enterprisevalue and Implied Share price value calculation based on Exhibit F3a Enterprise Value Implied Equity Value and Share Price Implied Perpetuity Growth Rate Cumulative Present Value of FCF $73,485.16 Enterprise Value $156,113.63 Terminal Year Free Cash Flow (2016E) $26,717.33 Less: Total Debt -$448,431.00 WACC 14.5% Terminal Value Less: Preferred Securities -$19,480.00 Terminal Value $275,428.23 Terminal Year EBITDA (2016E) $ 45,904.71 Less: Non-controlling Interest $0.00 Exit Multiple (PE) 6 Plus: Cash and Cash Equivalents $329,531.00 Implied Perpetuity Growth Rate 3.73% Terminal Value $275,428.23 Discount Factor 0.3 Implied Equity Value $17,733.63 Present Value of Terminal Value $82,628.47 % of Enterprise Value 52.9% Enterprise Value $156,113.63 Implied Share Price $1.75
  • 102.
    Exhibit F4a: DiscountedCash Flow Analysis for Bank of America with Scenario Analysis for Legal Liabilities expressed as 15% of COGS DCF Analysis with 15% of expected sales as mortgage expenses ( $ in millions, fiscal year ending December, 31) Historical Period Projection Period 2008 2009 2010 2011 2012 2013 2014 2015 2016 CAGR Sales $113,106.00 $150,450.00 $134,194.00 $135,536.00 $131,469.92 $127,525.82 $126,250.56 $126,250.56 $127,513.07 -1.21% % growth NA 33.02% -10.80% 1.00% -3.00% -3.00% -1.00% 0.00% 1.00% COGS 0 0 0 0 19720.488 12752.58224 10100.04513 6312.528209 3825.392095 Gross Profit $113,106.00 $150,450.00 $134,194.00 $135,536.00 $111,749.43 $114,773.24 $116,150.52 $119,938.04 $123,687.68 -1.81% % margin 100% 100% 100% 100% 85% 90% 92% 95% 97% SG&A $41,529.00 $66,713.00 $83,108.00 $73,505.00 $78,881.95 $76,515.49 $75,750.34 $75,750.34 $76,507.84 EBITDA $71,577.00 $83,737.00 $51,086.00 $62,031.00 $32,867.48 $38,257.75 $40,400.18 $44,187.70 $47,179.84 -5.33% % margin 63.28% 55.66% 38.07% 45.77% 25.00% 30.00% 32.00% 35.00% 37.00% Depreciation & $3,319.00 $4,314.00 $3,912.00 $2,640.00 $3,944.10 $3,825.77 $3,787.52 $3,787.52 $3,825.39 Amortization EBIT $68,258.00 $79,423.00 $47,174.00 $59,391.00 $28,923.38 $34,431.97 $36,612.66 $40,400.18 $43,354.44 -6.10% % margin 60.35% 52.79% 35.15% 43.82% 22.00% 27.00% 29.00% 32.00% 34.00% Taxes $25,938.04 $30,180.74 $17,926.12 $22,568.58 $10,990.89 $13,084.15 $13,912.81 $15,352.07 $16,474.69 EBIAT $42,319.96 $49,242.26 $29,247.88 $36,822.42 $17,932.50 $21,347.82 $22,699.85 $25,048.11 $26,879.76 -6.10% Plus: Depreciation & $3,319.00 $4,314.00 $3,912.00 $2,640.00 $3,944.10 $3,825.77 $3,787.52 $3,787.52 $3,825.39 Amortization Less: Capital $2,098.00 $2,240.00 $987.00 $742.00 -$1,314.70 -$1,275.26 -$1,262.51 -$1,262.51 -$6,375.65 Expenditures Less: Increase in Net $160,847.00 $73,230.00 $248,191.00 -$10,429.59 -$8,782.60 -$2,891.88 $311.30 $3,283.22 Working Capital Unlevered Free Cash $10,132.31 $15,115.73 $22,332.98 $27,884.43 $27,612.72 Flow WACC 14.5% Discount Period 0.5 1.5 2.5 3.5 4.5 Discount Factor 0.93 0.82 0.71 0.62 0.54 Present Value of Free $9,469.03 $12,337.33 $15,919.63 $17,359.71 $15,013.59 Cash Flow
  • 103.
    Exhibit F4b: Enterprisevalue and Implied Share price value calculation based on Exhibit F4a Enterprise Value Implied Equity Value and Share Price Implied Perpetuity Growth Rate Cumulative Present Value of FCF $70,099.29 Enterprise Value $155,022.99 Terminal Year Free Cash Flow (2016E) $27,612.72 Less: Total Debt -$448,431.00 WACC 14.5% Terminal Value Less: Preferred Securities -$19,480.00 Terminal Value $283,079.01 Terminal Year EBITDA (2016E) $ 47,179.84 Less: Non-controlling Interest $0.00 Exit Multiple (PE) 6 Plus: Cash and Cash Equivalents $329,531.00 Implied Perpetuity Growth Rate 3.68% Terminal Value $283,079.01 Discount Factor 0.3 Implied Equity Value $16,642.99 Present Value of Terminal Value $84,923.70 % of Enterprise Value 54.8% Enterprise Value $155,022.99 Implied Share Price $1.64
  • 104.
    Exhibit F5a: DiscountedCash Flow Analysis for Bank of America with Scenario Analysis for Legal Liabilities expressed as 20% of COGS DCF Analysis with 20% of expected sales as mortgage expenses ( $ in millions, fiscal year ending December, 31) Historical Period Projection Period 2008 2009 2010 2011 2012 2013 2014 2015 2016 ('08 - '13) Sales $113,106.00 $150,450.00 $134,194.00 $135,536.00 $131,469.92 $127,525.82 $126,250.56 $126,250.56 $127,513.07 -1.21% % growth NA 33.02% -10.80% 1.00% -3.00% -3.00% -1.00% 0.00% 1.00% COGS (Mortgage 0 0 0 0 26293.984 12752.58224 6312.528209 6312.528209 3825.392095 expense) Gross Profit $113,106.00 $150,450.00 $134,194.00 $135,536.00 $105,175.94 $114,773.24 $119,938.04 $119,938.04 $123,687.68 -1.81% % margin 100% 100% 100% 100% 80% 90% 95% 95% 97% SG&A $41,529.00 $66,713.00 $83,108.00 $73,505.00 $78,881.95 $76,515.49 $75,750.34 $75,750.34 $76,507.84 EBITDA $71,577.00 $83,737.00 $51,086.00 $62,031.00 $26,293.98 $38,257.75 $44,187.70 $44,187.70 $47,179.84 -5.33% % margin 63.28% 55.66% 38.07% 45.77% 20.00% 30.00% 35.00% 35.00% 37.00% Depreciation & $3,319.00 $4,314.00 $3,912.00 $2,640.00 $3,944.10 $3,825.77 $3,787.52 $3,787.52 $3,825.39 Amortization EBIT $68,258.00 $79,423.00 $47,174.00 $59,391.00 $22,349.89 $34,431.97 $40,400.18 $40,400.18 $43,354.44 -6.10% % margin 60.35% 52.79% 35.15% 43.82% 17.00% 27.00% 32.00% 32.00% 34.00% Taxes $25,938.04 $30,180.74 $17,926.12 $22,568.58 $8,492.96 $13,084.15 $15,352.07 $15,352.07 $16,474.69 EBIAT $42,319.96 $49,242.26 $29,247.88 $36,822.42 $13,856.93 $21,347.82 $25,048.11 $25,048.11 $26,879.76 -6.10% Plus: Depreciation & $3,319.00 $4,314.00 $3,912.00 $2,640.00 $3,944.10 $3,825.77 $3,787.52 $3,787.52 $3,825.39 Amortization Less: Capital $2,098.00 $2,240.00 $987.00 $742.00 -$1,314.70 -$1,275.26 -$1,262.51 -$1,262.51 -$6,375.65 Expenditures Less: Increase in Net $160,847.00 $73,230.00 $248,191.00 -$10,969.87 -$8,242.32 -$2,580.58 $0.00 $3,283.22 Working Capital Unlevered Free Cash $5,516.45 $15,656.02 $24,992.54 $27,573.12 $27,612.72 Flow WACC 14.5% Discount Period 0.5 1.5 2.5 3.5 4.5 Discount Factor 0.93 0.82 0.71 0.62 0.54 Present Value of $5,155.34 $12,778.30 $17,815.45 $17,165.91 $15,013.59 Free Cash Flow
  • 105.
    Exhibit F5b: Enterprisevalue and Implied Share price value calculation based on Exhibit F5a Enterprise Value Implied Equity Value and Share Price Implied Perpetuity Growth Rate Cumulative Present Value of FCF $67,928.58 Enterprise Value $152,852.29 Terminal Year Free Cash Flow (2016E) $27,612.72 Less: Total Debt -$448,431.00 WACC 14.5% Terminal Value Less: Preferred Securities -$19,480.00 Terminal Value $283,079.01 Terminal Year EBITDA (2016E) $ 47,179.84 Less: Non-controlling Interest $0.00 Exit Multiple (PE) 6 Plus: Cash and Cash Equivalents $329,531.00 Implied Perpetuity Growth Rate 3.68% Terminal Value $283,079.01 Discount Factor 0.3 Implied Equity Value $14,472.29 Present Value of Terminal Value $84,923.70 % of Enterprise Value 55.6% Enterprise Value $152,852.29 Implied Share Price $1.43
  • 106.
    Exhibit F6: ScenarioAnalysis for Legal Liabilities expressed as COGS as percentage of sales COGS=7% of Sales 2012 2013 2014 2015 2016 Estimated expenses $9,203 $8,927 $6,313 $5,050 $3,825 Target areas layoffs $2,000 $2,000 $1,000 $0 $0 Berkshire Hathaway $5,000 $0 $0 $0 $0 Innovation Costs -$400 -$300 -$300 $0 $0 Innovation Gains $0 $0 $1,000 $1,000 $1,300 Innovation Savings -$400 -$300 $700 $1,000 $1,300 Selling of non-core assets $2,603 $7,227 $4,613 $4,050 $2,525 COGS=10% of Sales 2012 2013 2014 2015 2016 Estimated expenses $13,147 $12,753 $10,100 $6,313 $5,101 Target areas layoffs $2,000 $2,000 $1,000 $0 $0 Berkshire Hathaway $5,000 $0 $0 $0 $0 Innovation Costs -$400 -$300 -$300 $0 $0 Innovation Gains $0 $0 $1,000 $1,000 $1,300 Innovation Savings -$400 -$300 $700 $1,000 $1,300 Selling of non-core assets $6,547 $11,053 $8,400 $5,313 $3,801 COGS=15% of Sales 2012 2013 2014 2015 2016 Estimated expenses $19,720 $12,753 $10,100 $6,313 $3,825 Target areas layoffs $2,000 $2,000 $1,000 $0 $0 Berkshire Hathaway $5,000 $0 $0 $0 $0 Innovation Costs -$400 -$300 -$300 $0 $0 Innovation Gains $0 $0 $1,000 $1,000 $1,300 Innovation Savings -$400 -$300 $700 $1,000 $1,300 Selling of non-core assets $13,120 $11,053 $8,400 $5,313 $2,525 COGS=20% of Sales 2012 2013 2014 2015 2016 Estimated expenses $26,294 $12,753 $6,313 $6,313 $3,825 Target areas layoffs $2,000 $2,000 $1,000 $0 $0 Berkshire Hathaway $5,000 $0 $0 $0 $0 Innovation Costs -$400 -$300 -$300 $0 $0 Innovation Gains $0 $0 $1,000 $1,000 $1,300 Innovation Savings -$400 -$300 $700 $1,000 $1,300 Selling of non-core assets $19,694 $11,053 $4,613 $5,313 $2,525 106
  • 107.
    Exhibit F7: GraphicalRepresentation of Exhibit F6 $30,000 $25,000 $20,000 20% of sales 15% of sales $15,000 10% of sales 7% of sales $10,000 5% of sales $5,000 $- 2011 2012 2013 2014 2015 2016 2017 $200.0 $180.0 $160.0 $140.0 $120.0 Enterprise Value $100.0 Equity value $80.0 Implied Share Price $60.0 $40.0 $20.0 $- 2011 2012 2013 2014 2015 2016 2017 107
  • 108.
    IX: Bibliography 1 "BofA to Cut $5 Billion in Costs by End-2013 - WSJ.com." Business News and Financial News - The Wall Street Journal - Wsj.com. Web. 10 Nov. 2011. <http://online.wsj.com/article/SB10001424053111904353504576566493298586046.html>. 2 "Investment Banking Definition." Investopedia.com - Your Source For Investing Education. Web. 04 Dec. 2011. <http://www.investopedia.com/terms/i/investment-banking.asp> 3 "Commercial Banking in the US Market Research | IBISWorld." Market Research Reports and Analysis | IBISWorld US. Web. 03 Dec. 2011. <http://www.ibisworld.com/industry/default.aspx?indid=1288>. 4 "Top Ten Challenges - Investment Banks 2011 - Accenture." Global Management Consulting, Technology and Outsourcing Services from Accenture. Web. 03 Dec. 2011. http://www.accenture.com/us-en/Pages/insight-top-10- challenges-investment-banks-2012.aspx> 5 "Investment Banking and Securities Dealing in the US Market Research | IBISWorld." Market Research Reports and Analysis | IBISWorld US. Web. 03 Dec. 2011. <http://www.ibisworld.com/industry/default.aspx?indid=1307>. 6 Voorhees, Josh, and Peter Fulham. "BofA Announces $5 Debit Card Fee." The Most Important News and Commentary to Read Right Now - The Slatest - Slate Magazine. Web. 03 Dec. 2011. <http://slatest.slate.com/posts/2011/09/29/bank_of_america_announces_5_debit_card_fee.html>. 7 "Loan Administration, Check Cashing and Other Services in the US Market Research | IBISWorld." Market Research Reports and Analysis | IBISWorld US. Web. 03 Dec. 2011. <http://www.ibisworld.com/industry/default.aspx?indid=1304>. 8 Hoovers Industry Profile Mortgage Banking, quarterly update Sep 26, 2011, NAICS CODES: 522292 , 522310, SIC CODES: 6111 , 6162 . 9 "IMF Slashes US GDP Forecast, Trims Euro Zone: ANSA| Reuters." Business and Financial News, Breaking US and International News | Reuters.com. 29 Aug. 2011. Web. 25 Nov. 2011. <http://www.reuters.com/article/2011/08/29/us-imf-forecasts-idUSTRE77S5MX20110829>. 108
  • 109.
    10 "European Debt Crisis: Could It Lead a US Bank to Fail? - The Curious Capitalist - TIME.com." The Curious Capitalist - Commentary on the Economy, the Markets, and Business - TIME.com. Web. 01 Dec. 2011. <http://curiouscapitalist.blogs.time.com/2011/09/28/could-the-european-debt-crisis-cause-a-u-s-bank-to-fail/>. 11 "Basel III." Wikipedia, the Free Encyclopedia. Web. 25 Nov. 2011. <http://en.wikipedia.org/wiki/Basel_III>. 12 "News Headlines." CNBC Mobile Home. Web. 25 Nov. 2011. <http://www.cnbc.com/id/44367003/US_Is_Set_to_Sue_a_Dozen_Big_Banks_Over_Mortgages>. 13 Davidoff, Steven M. "BofA Faces a $50 Billion Shareholder Lawsuit - NYTimes.com." Mergers, Acquisitions, Venture Capital, Hedge Funds - DealBook - NYTimes.com. Web. 30 Nov. 2011. <http://dealbook.nytimes.com/2011/09/27/for-bank-of-america-a-looming-50-billion-claim-of-havoc/>. 14 BOFA, Annual report 2011, http://phx.corporate-ir.net/phoenix.zhtml?c=71595andp=irol-reportsannual 15 "Socially Responsible Investment (SRI) Definition." Investopedia.com - Your Source For Investing Education. Web. 01 Dec. 2011. http://www.investopedia.com/terms/s/sri.asp 16 Mearian, Lucas. "Bank Tech Spending to Hit $132B in 2015, Analysts Say - Computerworld." Computerworld - IT News, Features, Blogs, Tech Reviews, Career Advice. Web. 25 Nov. 2011. <http://www.computerworld.com/s/article/9204760/Bank_tech_spending_to_hit_132B_in_2015_analysts_say>. 17 "11 Bank IT Trends for 2011 - Bank Technology News Article." American Banker: The Financial Services Daily. Web. 26 Nov. 2011. <http://www.americanbanker.com/btn/24_1/11-trends-for-2011-1030508-1.html>. 18 Rauch, Joe. "UPDATE 2-BofA Says Legal Losses Could Hit $2.3 Bln| Reuters."Business and Financial News, Breaking US and International News | Reuters.com. 04 Aug. 2011. Web. 26 Nov. 2011. <http://www.reuters.com/article/2011/08/05/bankofamerica-legal-idUSN1E77323720110805>. 19 Kelly, Doug. "IBISWorld Industry Report 52211 Commercial Banking in the US."Market Research Reports and Analysis | IBISWorld US. Nov. 2011. Web. 1 Nov. 2011. <http://www.ibisworld.com/>. 20 Andrews, Robert J. " IBISWorld Industry Report 52311 Investment Banking and Securities Dealing in the US ."Market Research Reports and Analysis | IBISWorld US. Nov. 2011. Web. 1 Nov. 2011. <http://www.ibisworld.com/>. 109
  • 110.
    21 "Bank Holding Company." Wikipedia, the Free Encyclopedia. Web. 04 Dec. 2011. <http://en.wikipedia.org/wiki/Bank_holding_company>. 22 JPMC 2010 Annual Report, p 54, Web. 12 Nov. 2011. <http://www.jpmorgan.com/cm/cs?pagename=JPM_redesign/JPM_Content_C/Generic_Detail_Page_Template>. 23 Citibank Annual Report 2010, p. 6,www.citibank.com. Web. 4 Nov. 2011. <http://www.citibank.com/citi/corporategovernance/ar.htm>. 24 Citibank Annual Report 2010, p. 33, w ww.citibank.com. Web. 4 Nov. 2011. <http://www.citibank.com/citi/corporategovernance/ar.htm>. 25 Wells Fargo 2010 Annual Report, p. 34,w ww.wellsfargo.com. Web. 23 Nov. 2011. <https://www.wellsfargo.com/invest_relations/investor_relations>. 26 Goldman Sachs 2010 Annual Report, p 32, "Financials." Goldman Sachs. Web. 12 Nov. 2011. <http://www2.goldmansachs.com/investor-relations/financials/index.html>. 27 Popper, Nathaniel. "Goldman Sachs Reputation | Goldman Sachs Grows Stronger Even as Reputation Slides - Los Angeles Times." Featured Articles From The Los Angeles Times. 07 Apr. 2010. Web. 04 Dec. 2011. <http://articles.latimes.com/2010/apr/07/business/la-fi-goldman-sachs7-2010apr07>. 28 Morgan Stanley 10-K, 2010 p.2, Morgan Stanley. Web. 12 Nov. 2011. <http://www.morganstanley.com/about/ir/05112010.html>. 29 Andrews, Robert J. " IBISWorld Industry Report 52311 Investment Banking and Securities Dealing in the US ."Market Research Reports and Analysis | IBISWorld US. Nov. 2011. Web. 1 Nov. 2011. <http://www.ibisworld.com/>. 30 Ramirez, Diane. "Citigroup Inc." Hoovers. Http://0- subscriber.hoovers.com.sculib.scu.edu/H/company360/fulldescription.html?companyId=58365000000000, 2011. Web. 4 Dec. 2011. <http://0- subscriber.hoovers.com.sculib.scu.edu/H/company360/fulldescription.html?companyId=58365000000000>. 31 "Most Valuable Global Brands September Update." Issuu - You Publish. Web. 05 Dec. 2011. <http://issuu.com/brandfinance/docs/september_update?viewMode=magazine>. 110
  • 111.
    32 Schultz, Jennifer Saranow. "The Least-Trusted Banks in America - NYTimes.com." Money, Personal Finance, Consumer Reviews - Bucks Blog - NYTimes.com. Web. 05 Dec. 2011. <http://bucks.blogs.nytimes.com/2010/02/03/the-least-trusted-banks-in-america/>. 33 Henry, David, and Dakin Campbell. "Banks Turn to Cross-selling to Boost Profit - SFGate."Featured Articles From The SFGate. 23 June 2010. Web. 05 Dec. 2011. <http://articles.sfgate.com/2010-06- 23/business/21921364_1_cross-selling-largest-banks-huntington-bancshares>. 34 "The Government and Goldman Sachs." The New American. Web. 05 Dec. 2011. <http://thenewamerican.com/economy/sectors-mainmenu-46/4025-the-government-and-goldman-sachs>. 35 "Morgan Stanley." -subscriber.hoovers.com.sculib.scu.edu. Hoovers, 2011. Web. 4 Dec. 2011. <http://0- subscriber.hoovers.com.sculib.scu.edu/H/company360/fulldescription.html?companyId=15970000000000>. 36 "Morgan Stanley." -subscriber.hoovers.com.sculib.scu.edu. Hoovers, 2011. Web. 4 Dec. 2011. <http://0- subscriber.hoovers.com.sculib.scu.edu/H/company360/fulldescription.html?companyId=15970000000000>. 37 "Top Financial Advisors - Barrons.com." Financial Investment News - Stock Investing News - Investment News - Barrons.com. Web. 05 Dec. 2011. <http://online.barrons.com/report/top-financial-advisors/100>. 38 Morgenson, Gretchen. "Morgan Stanley News - The New York Times." Times Topics - The New York Times. 05 Dec. 2011. Web. 05 Dec. 2011. <http://topics.nytimes.com/top/news/business/companies/morgan_stanley/index.html>. 39 LaCapra, Lauren Tara. "Morgan Stanley Second-quarter Beat Charms Investors| Reuters."Business & Financial News, Breaking US & International News | Reuters.com. 21 July 2011. Web. 05 Dec. 2011. <http://www.reuters.com/article/2011/07/21/us-morganstanley-idUSTRE76K0NO20110721>. 40 "National Average Wage Index." The United States Social Security Administration. Web. 05 Dec. 2011. <http://www.ssa.gov/oact/cola/AWI.html>. 41 March, Consumerist.com On. "How Bad Are Check-Cashing Fees Really?" The Consumerist. Web. 05 Dec. 2011. <http://consumerist.com/2008/03/how-bad-are-check-cashing-fees-really.html>. 42 "Fact Sheet On Payday Loans." Consumers Union. Web. 05 Dec. 2011. <http://www.consumersunion.org/finance/paydayfact.htm>. 111
  • 112.
    43 Tozzi, ByJohn. "How Merchant Cash Advances Work - BusinessWeek." Businessweek - Business News, Stock Market & Financial Advice. Web. 05 Dec. 2011. <http://www.businessweek.com/smallbiz/content/jan2009/sb2009018_234392.htm>. 44 "Four Key Factors to Consider When Choosing an Investment Banker to Sell Your Business, Dallas | Houston | Austin | Texas Law Firm." Munsch Hardt Kopf & Harr Law Firm | Dallas | Houston | Austin | Texas. Web. 05 Dec. 2011. <http://www.munsch.com/newsstand/articles-93>. 45 "Top Financial Advisors - Barrons.com." Financial Investment News - Stock Investing News - Investment News - Barrons.com. Web. 05 Dec. 2011. <http://online.barrons.com/report/top-financial-advisors/100>. 46 "2011 World‟s Best Investment Banks | Global Finance." Global Finance - The Best Banks | 192 Country Reports | GDP Data. Web. 05 Dec. 2011. <http://www.gfmag.com/tools/best-banks/11097-worlds-best-investment-banks- 2011.html>. 47 "View Filing Data." U.S. Securities and Exchange Commission (Home Page). Web. 05 Dec. 2011. <http://www.sec.gov/cgi-bin/viewer?action=view>. (10Q, Income statement, Sep 30,2011, 9 months trailing) 48 "While Majority of Banking Customers Satisfied with Their Retail Banks, a Renewed Focus Still Needed on Customer Experience According to 2011 World Retail Banking Report | Business Wire." Press Release Distribution, Financial Disclosure, Online Newsrooms, PR, Public Relations, Investor Relations, EDGAR Filing, XBRL, Breaking News, Business News, Financial News | Business Wire. Web. 21 Nov. 2011. <http://www.businesswire.com/news/home/20110509007310/en/Majority-Banking-Customers-Satisfied-Retail- Banks-Renewed>. 49 "While Majority of Banking Customers Satisfied with Their Retail Banks, a Renewed Focus Still Needed on Customer Experience According to 2011 World Retail Banking Report | Business Wire." Press Release Distribution, Financial Disclosure, Online Newsrooms, PR, Public Relations, Investor Relations, EDGAR Filing, XBRL, Breaking News, Business News, Financial News | Business Wire. Web. 21 Nov. 2011. <http://www.businesswire.com/news/home/20110509007310/en/Majority-Banking-Customers-Satisfied-Retail- Banks-Renewed>. 50 "FRB: Press Release--Federal Reserve Announces Final Rules Prohibiting Institutions from Charging Fees for Overdrafts on ATM and One-time Debit Card Transactions--November 12, 2009." BOFArd of Governors of the Federal Reserve System. Web. 21 Nov. 2011. <http://www.federalreserve.gov/newsevents/press/bcreg/20091112a.htm>. 112
  • 113.
    51 "The Dodd-Frank Act: a Cheat Sheet." The Dodd-Frank Act: a Cheat Sheet. Morrison and Foerster. Web. 52 Kass, Arielle. "Banking Customers Switching over Fees | Ajc.com." Atlanta News, Sports, Atlanta Weather, Business News | Ajc.com. Web. 21 Nov. 2011. <http://www.ajc.com/business/banking-customers-switching-over- 1201799.html>. 53 "While Majority of Banking Customers Satisfied with Their Retail Banks, a Renewed Focus Still Needed on Customer Experience According to 2011 World Retail Banking Report | Business Wire." Press Release Distribution, Financial Disclosure, Online Newsrooms, PR, Public Relations, Investor Relations, EDGAR Filing, XBRL, Breaking News, Business News, Financial News | Business Wire. Web. 21 Nov. 2011. <http://www.businesswire.com/news/home/20110509007310/en/Majority-Banking-Customers-Satisfied-Retail- Banks-Renewed>. 54 "While Majority of Banking Customers Satisfied with Their Retail Banks, a Renewed Focus Still Needed on Customer Experience According to 2011 World Retail Banking Report | Business Wire." Press Release Distribution, Financial Disclosure, Online Newsrooms, PR, Public Relations, Investor Relations, EDGAR Filing, XBRL, Breaking News, Business News, Financial News | Business Wire. Web. 21 Nov. 2011. <http://www.businesswire.com/news/home/20110509007310/en/Majority-Banking-Customers-Satisfied-Retail- Banks-Renewed>. 55 Commercial Banking in the US 2010 - IBISWorld.com. 52211 Commercial Banking in the US Industry Report.pdf. 56 Yahoo! Finance - Business Finance, Stock Market, Quotes, News – BOFA Profile. Web. 25 Nov. 2011. <http://www.finance.yahoo.com/q/pr?s=BOFA+Profile>. 57 "BOFA Balance Sheet | BofA Corporation Com Stock - Yahoo! Finance."Yahoo! Finance - Business Finance, Stock Market, Quotes, News. Web. 20 Nov. 2011. <http://finance.yahoo.com/q/bs?s=BofA>. 58 "BOFA: Summary for BofA Corporation Com- Yahoo! Finance." Yahoo! Finance - Business Finance, Stock Market, Quotes, News. Web. 20 Nov. 2011. <http://finance.yahoo.com/q?s=BofA>. 59 "BofA Investor Fact Book Midyear 2011." BofA Investor Fact Book Midyear 2011. p. 2, June 2011. Web. 1 Nov. 2011. <http://phx.corporate- ir.net/External.File?item=UGFyZW50SUQ9MTA2OTM0fENoaWxkSUQ9LTF8VHlwZT0z>. 113
  • 114.
    60 "BofA Investor Fact Book Midyear 2011." BofA Investor Fact Book Midyear 2011. p. 2, June 2011. Web. 1 Nov. 2011. <http://phx.corporate- ir.net/External.File?item=UGFyZW50SUQ9MTA2OTM0fENoaWxkSUQ9LTF8VHlwZT0z>. 61 "BofA Investor Fact Book Midyear 2011." BofA Investor Fact Book Midyear 2011. p. 2, June 2011. Web. 1 Nov. 2011. <http://phx.corporate- ir.net/External.File?item=UGFyZW50SUQ9MTA2OTM0fENoaWxkSUQ9LTF8VHlwZT0z>. 62 Yahoo! Finance - Business Finance, Stock Market, Quotes, News – BOFA Profile. Web. 25 Nov. 2011. <http://www.finance.yahoo.com/q/pr?s=BOFA+Profile>. 63 "Bank of America Organizational Structure." Bank of Organizational Structure. Web. 19 Nov. 2011. http://investor.bankofamerica.com/phoenix.zhtml;Available:http://phx.corporate- ir.net/External.File?item=UGFyZW50SUQ9MTE2MDk3fENoaWxkSUQ9LTF8VHlwZT0z&t=1. 64 "BofA Code of Ethics." BofA Code of Ethics. Web. 19 Nov. 2011. <http://investor.bankofamerica.com/phoenix.zhtml?c=71595andp=irol-govconduct>. 65 BofA 2010 Annual Report, p. 3, Bank Of America. Web. 5 Nov. 2011. <http://thomson.mobular.net/thomson/7/3171/4426/>. 66 "BofA Reviews | Glassdoor." Glassdoor – an inside Look at Jobs and Companies. Web. 19 Nov. 2011. <http://www.glassdoor.com/Reviews/Bank-of-America-Reviews-E8874.htm>. 67 BofA 2010 Annual Report, p. 24 ,Bank Of America. Web. 5 Nov. 2011. <http://thomson.mobular.net/thomson/7/3171/4426/>. 68 BofA 2010 Annual Report, p. 24, Bank Of America. Web. 5 Nov. 2011. <http://thomson.mobular.net/thomson/7/3171/4426/>. 69 Dyer, J. H., P. Kale, and H. Singh 2004. “When to Ally and When to Acquire,” Harvard Business Review. 70 "2011 World‟s Best Investment Banks | Global Finance." Global Finance - The Best Banks | 192 Country Reports | GDP Data. Web. 05 Dec. 2011. <http://www.gfmag.com/tools/best-banks/11097-worlds-best-investment-banks- 2011.html>. 114
  • 115.
    71 Porter, M. 1987. “From Competitive Advantage to Corporate Strategy.” Harvard Business Review, 43-59. 72 Bauerlein, Valerie; Hagerty, James S. (January 12, 2008). "Behind BofA's Big Gamble". The Wall Street Journal: pp. A1, A5. Retrieved January 15, 200 73 Moore, Heidi N. "Bank of America-Merrill Lynch: A $50 Billion Deal From Hell - Deal Journal - WSJ." WSJ Blogs - WSJ. Web. 05 Dec. 2011. <http://blogs.wsj.com/deals/2009/01/22/bank-of-america-merrill-lynch-a-50- billion-deal-from-hell/>. 74 "Bank of America to Buy Merrill Lynch - Business - US Business - Msnbc.com." Msnbc.com - Breaking News, Science and Tech News, World News, US News, Local News- Msnbc.com. Web. 05 Dec. 2011. <http://www.msnbc.msn.com/id/26708958/ns/business-us_business/t/bank-america-purchase-merrill-lynch/>. 75 "Bank of America to Buy Merrill Lynch - Business - US Business - Msnbc.com." Msnbc.com - Breaking News, Science and Tech News, World News, US News, Local News- Msnbc.com. Web. 05 Dec. 2011. <http://www.msnbc.msn.com/id/26708958/ns/business-us_business/t/bank-america-purchase-merrill-lynch/>. 76 Porter, M. 1987. “From Competitive Advantage to Corporate Strategy.” Harvard Business Review, 43-59. 77 "French Bank Joins New Global ATM Alliance | ATM Marketplace." ATM / Automated Teller Machine Business News, Research, More | ATM Marketplace. Web. 05 Dec. 2011. <http://www.atmmarketplace.com/article/138173/French-bank-joins-new-Global-ATM-Alliance>. 78 Bruno-Britz, Maria. "Bank of America, First Data to Form ‟Next-Gen‟ Payments Company - Bank Systems & Technology." Home - Bank Systems & Technology. Web. 05 Dec. 2011. <http://www.banktech.com/payments- cards/218101768>. 79 "What Is Global _ATM_Alliance." Checking and Savings. Bank Of America, 2011. Web. 4 Dec. 2011. <http://www.bankofamerica.com/deposits/checksave/index.cfm?template=lc_faq_ATM#What_is_the_Global_ATM _Alliance>. 80 Walker, Gordon. Modern Competitive Strategy. Boston: McGraw-Hill Irwin, 2009. Print. 115
  • 116.
    81 Bruno-Britz, Maria. "Bank of America, First Data to Form ‟Next-Gen‟ Payments Company - Bank Systems & Technology." Home - Bank Systems & Technology. Web. 05 Dec. 2011. <http://www.banktech.com/payments- cards/218101768>. 82 Walker, Gordon. Modern Competitive Strategy. Boston: McGraw-Hill Irwin, 2009. Print. 83 Bruno-Britz, Maria. "Bank of America, First Data to Form ‟Next-Gen‟ Payments Company - Bank Systems & Technology." Home - Bank Systems & Technology. Web. 05 Dec. 2011. <http://www.banktech.com/payments- cards/218101768>. 84 BofA 2010 Annual Report, p.12, Bank Of America. Web. 5 Nov. 2011. <http://thomson.mobular.net/thomson/7/3171/4426/>. 85 BofA 2010 Annual Report, p.23, Bank Of America. Web. 5 Nov. 2011. <http://thomson.mobular.net/thomson/7/3171/4426/>. 86 BofA Annual Report 2010, p. 43, 44, 45, Bank Of America. Web. 5 Nov. 2011. <http://thomson.mobular.net/thomson/7/3171/4426/>. 87 BofA Annual Report 2010, p. 16, Bank Of America. Web. 5 Nov. 2011. <http://thomson.mobular.net/thomson/7/3171/4426/>. 88 BofA Annual Report 2010, p. 2-3, Bank Of America. Web. 5 Nov. 2011. <http://thomson.mobular.net/thomson/7/3171/4426/>. 89 Giesen, Lauri. “Not so Sticky?” BAI Banking Strategies January/February 2004. 90 "Investment Banking and Securities Dealing in the US Market Research | IBISWorld." Market Research Reports and Analysis | IBISWorld US. Web. 03 Dec. 2011. <http://www.ibisworld.com/industry/default.aspx?indid=1307>. 91 Rank, Overall. "Best Places to Work 2011: Employer Profile of Bank of America Corp. - Computerworld." Computerworld - IT News, Features, Blogs, Tech Reviews, Career Advice. Web. 05 Dec. 2011. <http://www.computerworld.com/spring/bp/detail/811>. 92 Aho, Karen. "The Customer Service Hall of Shame - 1 - Company Relations - MSN Money." Money: Personal Finance, Investing News & Advice - MSN Money. Web. 05 Dec. 2011. <http://money.msn.com/investing/the- customer-service-hall-of-shame-2010.aspx>. 116
  • 117.
    93 "Poll: BofA Customers Most Likely to Leave." Crain's New York Business. Bloomberg News, 3 Nov. 2011. Web. 04 Dec. 2011. <http://www.crainsnewyork.com/article/20111103/FINANCE/111109965>. 94 BofA 2011 10Q report For the Quarterly Period Ended September 30, 2011, p.40 95 BofA 2011 10Q report For the Quarterly Period Ended September 30, 2011 96 MORGENSON, GRETCHEN. "Nevada Says Bank Broke Mortgage Settlement." The New York Times. 30 Aug. 2011. Web. 25 Nov. 2011. <http://www.nytimes.com/2011/08/31/business/bank-of-america-accused-of-breaching- mortgage-accord.html?_r=1&adxnnl=1&adxnnlx=1323061495-kaHjIN0Xm9iEADxW1de54w>. 97 Articles, By Dan Radovsky | More. "This Overweight Bank Is on a Crash Diet (BAC)." Fool.com: Stock Investing Advice | Stock Research. Web. 05 Dec. 2011. <http://www.fool.com/investing/general/2011/08/30/this-overweight- bank-is-on-a-crash-diet.aspx>. 98 "BAC-9.30.2011-10Q." U.S. Securities and Exchange Commission (Home Page). Web. 05 Dec. 2011. http://www.sec.gov/Archives/edgar/data/70858/000007085811000140/bac-9302011x10q.htm, p. 87 99 "Obama Loan Modification Program - Federal Government Loan Modification." Low Refinance Mortgage Loan Rates – Mortgage Refinancing Loans Quote. Web. 05 Dec. 2011. <http://www.usloanz.com/obama-loan- modification-program.php>. 100 "Mortgage Restructuring at Countrywide « The Baseline Scenario." The Baseline Scenario. Web. 05 Dec. 2011. <http://baselinescenario.com/2008/10/09/a-first-step-toward-mortgage-restructuring/>. 101 Elstein, Aaron. "Bank of America Breakup May Loom." Web. 5 Dec. 2011. <http://www.crainsnewyork.com/article/20110821/FREE/308219985>. 102 LaCapra, Lauren Tara. "What Assets Might Bank of America Sell? - TheStreet." Stock Market Today - Financial News, Quotes and Analysis - TheStreet. 11 Mar. 2010. Web. 12 Nov. 2011. <http://www.thestreet.com/story/10701197/2/what-assets-might-bank-of-america-sell.html>. 103 Elstein, Aaron. "Bank of America Breakup May Loom." Web. 5 Dec. 2011. <http://www.crainsnewyork.com/article/20110821/FREE/308219985>. 117
  • 118.
    104 "Who Will Be Helped by Federal Mortgage Plan?" Mortgage Rates Credit Cards Refinance Home CD Rates by Bankrate.com. Web. 05 Dec. 2011. <http://www.bankrate.com/finance/mortgages/who-will-be-helped-by-federal- mortgage-plan--1.aspx>. 105 BOFA Q3 2011 10Q, p. 102, Bank Of America. Web. 5 Nov. 2011. <http://thomson.mobular.net/thomson/7/3171/4426/>. 106 Blodget, Henry. "Here's The Bomb That Might Blow A Hole In Bank Of America...* - Business Insider." Featured Articles From The Business Insider. 31 Aug. 2011. Web. 05 Dec. 2011. <http://articles.businessinsider.com/2011-08-31/news/29976462_1_china-construction-bank-mortgages-and-home- equity-amherst-securities>. 107 “Sizing the crisis” by Corelogic, Amherst Securities as of August 2011.<http://av.r.ftdata.co.uk/files/2011/11/Sizing-the-crisis-Laurie-Goodman.jpg> 108 "Bank of the West Approves Loans in One Day with IBM ECM and BRMS Solutions." www.ibm.com. Aug. 2009. Web. 3 Dec. 2011. <ftp://ftp.software.ibm.com/common/ssi/pm/ab/n/imc14328usen/IMC14328USEN.PDF>. 109 "Bank of America to Cut $5 Billion in Costs by End-2013 - WSJ.com." Business News & Financial News - The Wall Street Journal - Wsj.com. Web. 12 Nov. 2011. <http://online.wsj.com/article/SB10001424053111904353504576566493298586046.html>. 110 "JPMorgan's Investment Banking Gaining on Goldman| Reuters." Business & Financial News, Breaking US & International News | Reuters.com. 26 June 2009. Web. 12 Nov. 2011. <http://www.reuters.com/article/2009/06/26/businesspro-us-jpmorgan-ibank-idUSTRE55P5MY20090626>. 118