1
Promoting Educational and Professional Understanding of Narrative Delivery in Games
Master of Arts Thesis
Mars Ashton
College of Architecture & Design
Department of Art + Design’s Environmental Graphic Design Graduate Program
Lawrence Technological University
Southfield, Michigan, 2014
2
Table of Contents
Acknowledgements 3
Abstract 4
1 Introduction 5
1.1 Kinethestic Project 6
1.2 The Question 6
1.3 Narrative 7
2 Nature: Explicit vs. Implicit 8
2.1 Explicit Methodology 11
2.2 Implicit Methodology 13
3 Intent: Expose, Instruct, or Direct? 15
4 Delivery Space 16
5 The Approach 20
5.1 Kinesthetic Dissonance 21
5.2 Flow 22
6 Application with Axis Descending 23
6.1 Utilizing the Guidelines 23
6.2 Playtesting 26
6.3 Narrative Device Examples 28
7 Conclusion 33
Terminology 34
Bibliography 35
Additional Example Material 36
3
Acknowledgements
The work I have been able to accomplish in my life could not have been completed without the help of my friends,
family, students and colleagues. With their feedback and guidance I find myself fortunate and ever-faithful that I
will continue to grow and learn as an individual, personally and professionally.
Thank you to Lilian Crum, Steve Coy, Steve Rost, Terry Londy, Ranj Ahmad, Yan Guo, Eni Jakupi, Leslie Wang,
Blake Almstead, Jason Stevens, Kelly Deines, Aaron Blendowski, Amy Deines, and Peter Beaugard for their
instruction, guidance and friendship throughout my graduate thesis course and beyond.
Thank you to my best friend and wife Kim. Her understanding and feedback has aided and inspired me in a way
that I cannot repay. I will strive to return the favor for the rest of my life, but I know for a fact that she will continue
to remain my muse for that time. I cannot express how lucky that makes me.
Ultimately, this is for my friends in the industry and my students who will become my friends in the industry. In
some way I hope to become a part of the voice in your head that helps you make educated, well-informed
decisions that lead to successes and failures. I hope you all continue to learn and grow through these
experiences and become a large part of the ever-changing industry.
4
Abstract
The capabilities of games as a platform for Narrative delivery have evolved throughout the years and provided the
game developer, be it the individual or a group, with a multitude of techniques to help define and shape the
player’s experience. While some of these techniques are the topic of research papers, articles, blogs, and
developer documentation, methodology behind these techniques have not been appropriately categorized and
treated as a single entity. By breaking down the Approach and tactics used by games as an experiential medium
throughout their history, this Master’s thesis aims to provide the necessary terminology and language for
educators and developers alike to communicate their concepts.
By researching and evaluating archetypical design patterns in story-driven and experiential games, of various
forms, the classification of techniques used by designers, writers, animators and artists can be formed. The way
these storytellers use the Gamespace as a tool for providing exposition, direction, or instruction will shape this
research. This information will then provide the basis for an easily understood nomenclature that will benefit the
culture, development, history, and future of game development as a whole.
Through these findings my nomenclature will then be applied to my own personal game development endeavor,
Axis Descending, which will represent a plethora of Narrative delivery techniques and application.
Effect use of each of these four components will create a successful Narrative Device.
5
1 Introduction
As a popular and inherently interactive medium, the industry of games and game design has blossomed in the
last few decades since its inception and those involved are always pushing the boundaries of what can be
accomplished. As an understanding of the usage of technological interfaces have advanced and become much
more widespread, what was ‘common’ as both a game player and a game maker have become unknowable. With
the advent of game-oriented college programs, freely available game-related software, and a number of outlets
for game development research and application, the capabilities of the medium are evolving. Today, we see a
resurgence of the individual developer thanks to opened channels for digital distribution, allowing niche games to
reach broader markets. Without the need for a title to appeal to a mass audience, many of these developers can
experiment with Narratives, old and new, that were no longer possible.
The vision of the individual or group developer can be manifested in a number of ways through the platform of
interactive games. Considering the similarities between this medium and the realm of film and animation, games
have borrowed a number of standard practices and disciplines from the field. And yet, games are not limited to
these Approaches, thanks to their non-linear Nature.
Games can deviate and their events can become manipulated by the player, providing individuals with different
experiential opportunities. Stories, experiences, and information can be provided without the restraint, and in
some ways safety or guidance, of a typical story arc structure found in non-interactive mediums. Subsequently,
meaningful choices are often a high priority in design specifications for games. Creating choices for the player
that are meaningful to the way the plot or events unfold and develop are not a simple matter, and they typically
rely on the player’s agency and investment within the context of the decision. In this way, many techniques intend
on the manipulation of the player to guide, teach, and explain key principles alongside their journey.
A general rule-of-thumb in the level design for games is creating an initial experience that hooks the player and
incentivizes them to play along with their own goals in mind. Typically, a good Narrative throws the player into a
situation that beckons them to ask questions, act on their curiosities, and provides enough information for the
player so they can carry out necessary actions.
6
1.1 Kinesthetic Projection
Kinesthesia is defined as our ability to sense bodily position, weight, or movement of muscles, tendons, and joints.
As such, our ability to utilize tools as an extension of our bodies has brought about the concept of kinesthetic
projection, or a sense of the positioning, capabilities, and movement of the tools we use (Proske and Gandevia 1).
Like someone using a hammer to drive nails into wood, the player uses a controller to remove the physical
disconnection they have between their body and the virtual Gamespace. This enables the designers involved in
delivering the Narrative of a Gamespace to impact the player in a way that is profound, emotional, and engaging
through proprioceptive means.
Accordingly, the tools the game provides for the player become an important part of both the delivery of the
Narrative and what the player does within the Gamespace in response to it. This includes fundamental movement
actions like running, jumping, or the more advanced abilities like wall jumping or physics-based manipulation of
objects, as well as systematic interfacing like managing items in an inventory. Players will develop an
understanding of these abilities through their use and establish a deeper connection with the experience as they
connect with the “feel” of the game and the way they control the Gamespace.
1.2 The Question
How can Narrative Devices be categorized in digital Gamespace to promote educational and
professional understanding?
Community-driven discussion of game development and the general collaborative culture it emphasizes has
brought about a number of outlets, like blogs and websites, for those interested in the process to learn, share,
and grow. While this allows for experimentation and wider accessibility throughout the industry and the creation of
the interactive medium as a whole, it also places a much heavier importance on the availability of tools, resources
and skills necessary to create compelling, successful games. Considering how much the medium borrows in
workflow, principles, and ethics from sources like software development, graphic design, interior architecture, an
enormous amount of information is being made available to professionals and students. This collective effort to
improve the games people make and play is reinforced and supported by articles, papers, blogs and tutorials
attempting to provide an easy-to-understand nomenclature regarding best practices and design patterns.
7
1.3 Narrative
Put simply, a Narrative is a story. How you tell that story and what the story is composed of is what helps develop
and shape the form of a Narrative Device, or the method and Approach of moving that content forward to keep
the story going. As it applies to digital Gamespaces, Devices are what help also help incentivize and teach the
interactive elements that the medium is capable of.
Each category within the Narrative is important to consider when creating effective Narratives.
These vehicles for storytelling and player interaction can be broken down into four individual categories. The
Nature of the Device answers the “What?” and explores whether or not the message is Explicit or Implicit. The
Intent, or “Why?”, answers and explores the purpose of the Narrative, which could be providing Exposition,
Instruction, or Direction. The Space follows the Intent, which answers the “Where?”, and is revealed through one
of four specific feedback methods within the Gamespace. These are Diegetic, Non-Diegetic, Spatial and Meta
methodologies. Next is the Approach, which answers “How?”, and aims to provide a structure of familiarity to the
Device itself, framing it as common techniques and practices used in games.
Throughout the late 2000s one of the buzz topics throughout the industry was the competition between graphics
and gameplay and the importance of story in the medium (Vrothgarr 2). Now, some of the most successful
games, even shooter-oriented franchises like Call of Duty, place heavy emphasis on cinematic storytelling
throughout the game. As time goes, developers and their publishers and investors alike, are recognizing the
power of using storytelling and Narrative techniques in conjunction with appropriate mechanics. Immersion taps
into giving the player an atmosphere beyond interaction or interactive storytelling, putting the player into heavily
themed and dramatic circumstances that make them question their actions not just as a character, but as a
person as well.
8
2 Nature: Explicit vs. Implicit
When discerning the various techniques used throughout games in all of their digital forms, an overwhelming
amount of possibilities can be discovered. Regardless of the genre involved, a game can communicate concepts
and ideas to the player in a way that another unrelated genre could, depending on the intent of the designer and
developer when delivering the user experience. As such, the classification becomes less concrete and absolute,
and more akin to a terminology that can benefit those aware of its nomenclature by aiding in the design process.
If a designer intends on teaching the player how to jump, for example, they could follow a sequence to help them
determine how they would like to implement and execute that plan.
A designer can begin exploring the Nature of their Narrative Device by asking a simple question, “Should this
content be directly stated in an obvious way, or should it be expressed indirectly?”. These answers are all entirely
circumstantial and something that, as playtesting will provide, requires feedback from players before a game is
released publicly, be it beta or otherwise. In some cases the player should be given Explicit details in an effort to
make certain terms or concepts clear and obvious so their knowledge of it becomes essential. Alternatively,
allowing the player to develop an idea or opinion on their own based on the way a Device can be interpreted
could be more influential and inspiring to the player’s own incentive to continue playing. Both methods can
summarize any form of Narrative regardless of the intent, method of delivery, or specialization.
All Narrative Devices are binary, leaning one way or another on this scale.
9
Lately the industry is also broken down into two core components. Games that are AAA, and games that are Indie
AAA titles are the big money makers, require an immense initial investment, and require more time and money
due to the generally larger scope of each project. To appeal to a broader market, and remove any potential for
miscommunication between the player and the game, AAA titles have regularly been participating in a trend of
Explicit Narratives. They forego any subtleties and instead prefer to tell the player, specifically and directly, what
they should be doing, what can be done, and how they should do it.
At times, the level of instruction in these titles ease off of the player once they have been given enough time to
explore the various facets of the game, but some underlying systems remain. Navigation, objectives, direction. All
of these require delivering information to the player on a regular basis, whereas a control scheme or a how-to
Approach can be given as instruction once or twice before the player understands the concept, and will not want
to hear about it again.
Explicit Nature always reaches the player, but can be overwhelming if done repeatedly.
The other side of the industry is the realm of the Indie title. The garage game, the made-by-one-person or a
handful of people money maker that turns a hobbyist into a celebrity. These games do not necessarily have the
large studio and budget backing them, nor the immense scope or outreach of international releases and multi-
million dollar marketing campaigns. They are empowered by the individual or group of individuals and they offer a
freedom of direction that sometimes cannot be attained when a large amount of money is invested in a project.
Indie games create experiences that are not limited by such things and they have the ability to appeal to a very
specific, even if it is miniscule, target market. Often, these games focus on more expressive Narratives and
experiences that do away with any direct information.
10
This divide has been recognized throughout the industry and culture of games as a problem to be addressed
(Brown 3). Disconnected from their original intent to avoid miscommunication, overuse of Explicit techniques has
brought about an expectation of tedious repetition in certain design patterns. While the designer should be
teaching the player about the game and how to overcome its challenges, every designer should be asking
whether or not their Approach addresses the need for the information to begin with. The answer is never black
and white. Only after playtesting the Approach will a designer validate the Nature of the Device.
Implicit Delivery is often indirect and may or may not reach the player.
This bilateral choice in Narrative delivery is not just present within Gamespaces, but film and literature as well.
Just as game designers should use Explicit and Implicit methods when appropriate, some authors like Chuck
Palahniuk (Fight Club) encourage writers to completely ban what he dubs “thought verbs” (Palahniuk 4). A writer
should stray from verbs like “thinks, understands, wants….” and explore sensory details, describe actions, and
express feelings through written word to immerse the reader. By avoiding these thought verbs, an author can
avoid being so direct about their information delivery and instead opt to paint a mental picture for the reader,
whose literary blanks could be filled in by the readers themselves.
In films that feature otherworldly creatures and characters, namely horror movies, the creatures are rarely given a
fair amount of screen time. Instead, the human element is explored to increase the tension and anticipation level
for a big scare. Some directors like Guillermo Del Toro (Pan’s Labyrinth, Hellboy) prefer to show these
manifestations of our creativity, however, as often as possible, and often in their own homes.
11
By placing so much time and effort on the look and feel of the creature, or the creature’s domicile, one can
establish a set of characteristics that combine familiar and unfamiliar traits into one personality-laden package
(Gullermo 5). These characters instantly become more memorable than most, as those elements of familiarity
establish an association that isn’t easy to forget.
2.1 Explicit Methodology
Jon Battle-Born offers helpful tips for new players in Skyrim. (A)
More often than not, Explicit Narrative is delivered entirely through the dialogue Approach. Narrators will tell the
player what to do next, Non-Playable Characters (NPCs) will lead the player throughout the game world, and
many will drop exposition that is far from vague. These characters act as mentors for the player and assistants to
the designer.
If players feel too lost within the game world, whether they are trying to find a location or understand core
mechanics, these NPCs are there to help the designer help the player. In the case of Skyrim, an NPC is resting
against a pole within a common path the player will take. This character will not just direct the player once, but
any time they may be lost, prompted by dialogue options that create an informative conversation between two
parties. This trade brings the player into the world, but also leads the player to new and exciting goals they may
have not seen before.
12
Explicit Nature Pros Explicit Nature Cons
Provides Immediate Information
Low Risk of Misinterpretation
Effective at Teaching Concepts Quickly
Implemented Easily
Boring for Veteran Players
Limits Immersion
Potentially Minimal Emotional Impact
May Appear as Lazy Design
The pros and cons of Explicit delivery should always be considered when choosing a Narrative Device.
The Nature of Explicit Narrative is fast and clear. When asking if a Device should be Explicit, the designer is
asking if the information should be delivered quickly and intended to be understood just as fast. Communicating
key points throughout the experience should be reserved for this Nature and utilized with efficiency. Driving home
key plot points, directing the player where to go, or helping the confused player along are all appropriate uses for
this Device.
When using Explicit Narrative, it can be easy to overwhelm the player with information. This material could be
something the player is already aware of, it could be delivered en masse, or the player could simply be bored by
such direct commands and feel a lack of control or agency of the Gamespace. Overcoming this hurdle is
accomplished by examining the player’s experience firsthand, watching when the majority of the target market is
becoming bored, frustrated, or overwhelmed. This informs the designer to make an educated decision when
adjusting values, traits, positioning and so on of Gamespace elements.
The goal of this Nature is to strike hard and deliberately with high-priority information. A twist in the story can be
revealed with dialogue, a particle effect that spells “level up” can indicate progress, and an onscreen tutorial can
break down the more complex mechanics that exist within the Gamespace. Used when absolutely necessary, this
can be highly effective at tailoring the player’s experience as the designer sees fit.
When designing User Interface elements, players prefer the immersive Nature of more Implicit Devices, but
require a certain amount of specific information delivery that only Explicit Devices can provide (Llanos &
Jorgensen 6). Without the Explicit, they find themselves disconnected from the game’s intentions for them as
players. Thus, providing the player with immediate and direct information is important, but must be done in small
bursts only when necessary to help clarify the connection between user and Device.
13
2.2 Implicit Methodology
Two NPCs discuss two key topics, Gray-Mane and the Legion indirectly. (B)
Typically taking a longer investment of both time, planning and production, Implicit Narrative can be an extensive
process in implementing into a game. In film, many directors avoid using anything heavily Implicit unless an
important scene calls for something dramatic. The same can be said for games, as major turning points in story
and gameplay can be heavily implied and highly successful in their delivery methods. In the digital Gamespace,
however, subtlety can be easier to execute and, considering the interactive aspect, be even more rewarding or
consequential.
In many games choice plays an important role in the way the story and characters develop. Helping one faction
over another can lead to a variety of results, like the favor of the faction you are helping and aggression from the
alternate group. As you progress through the game and increase your reputation with one group, you may see the
impact of your choice in helping them over someone else. Members may appear, NPCs may greet you differently,
your weapons or wardrobe may reflect your status, or the entire path you take through the game may be altered
or frozen based on relevant choices. These factors amount to an expressed ideal. You are a member of this
group, in this case. You wield their tools, their branding, and will discover more about the game world from the
point of view that organization represents. These choices create an element of meaningful play.
14
Implicit Nature Pros Implicit Nature Cons
Increases Immersion
Rewards Players for Critical Thinking
Provides Powerful Emotional Resonance
Concepts Appear Open Ended
Can Lack Clarity
Requires More Player Involvement
Context Can Be Misunderstood
Sometimes Difficult to Implement “Right”
The Implicit Nature is more abstract, which can be difficult to properly communicate to players.
The most prominent example of Implicit Devices can be found in one of the most frustrating components of
adventure games, the puzzle. Whether you find yourself in a room filled with pushable boxes, require a missing
key for a locked door, or must identify a proper pattern of switches to open the way forward, the game is never
telling you directly what you must do to solve it. Hidden messages and symbols create a language for the player
to decipher.
The environment itself may lead the player toward the solution by lighting the way, directing the eye, or
establishing a set of rules that must be followed, or even broken. Effective puzzle experiences are founded in
Implicit Narrative, allowing the player that moment of discovery, or the “Aha!” moment, when all is resolved and
the reward itself is intrinsic motivation to simply persevere and overcome the challenge at hand.
This puzzle in Torchlight II forces players to hit a switch to grow a vine bridge to cross. (C)
15
3 Intent: Expose, Instruct, or Direct?
After examining the general Nature of the Narrative Device, we can then look at the reason behind it. In doing so
we can strengthen the impact of this message by applying it to the appropriate Gamespace delivery method and
choosing an ideal Specialization. This step in deciding what form of Narrative Device to use may be the most
obvious one to resolve, but it is one of the most important ones to consider. The designer must ask “Why?” when It
comes to their Narrative, and provide meaning behind the execution. Beyond that, the designer should consider if
the intent is even appropriate at all for the respective goal.
Each Intent is an important part of game design, but impact the player in very different ways.
Exposition is the most common of the three, and it is easily the most general concept that the designer can
associate a Device with whatt typically involves the background of the characters, game world, or helps establish
and develop the plot of the game. Put simply, Exposition is the story of the game, but it also describes key terms
that may be relevant to the other Intent categories, be it the name of an important person or place, or topics that
help reveal themes and dramatic components.
Instruction relies on teaching the player the “how” component of the game, be it the controls necessary to execute
commands or a guide to understanding the more complex game mechanics and systems involved. Often Explicit,
most instruction is handed directly to the player through on-screen prompts or NPC dialogue, typically required to
execute before the player may continue. This can be helpful for a designer to use when ensuring the player’s
understanding of core, intermediate, or even advanced mechanics before progressing.
16
Direction, on the other hand, relies on establishing the “where” component of the game. This can involve assisting
the player in traveling from one area to another to reach a goal, or indicating where key gameplay elements exist
on the player’s screen. All aspects of the intent of delivery are focused on the player’s experiential play within any
given Gamespace.
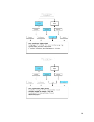
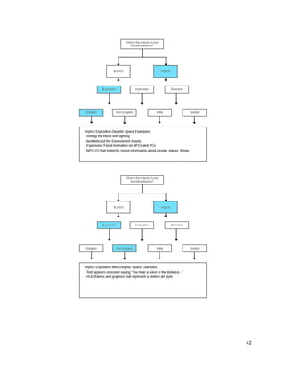
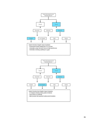
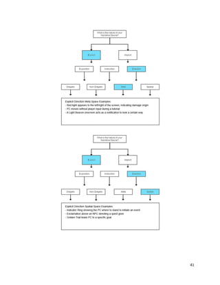
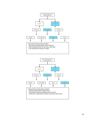
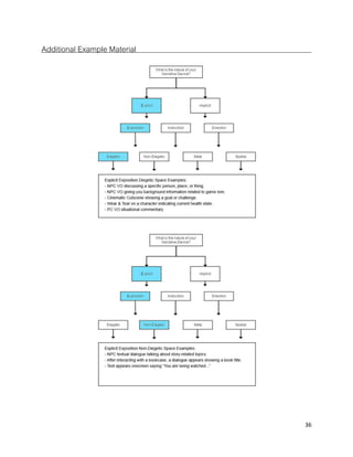
4 Delivery Space
Tapping into the research done by Fagerholt and Lorentz (7) for deciphering spaces of delivery in Gamespaces,
designers and developers can determine a framework for where within the Gamespace the content will be
delivered. Using Figure 1, we can explore the four forms of delivery they discovered and categorize them in a way
that will simplify the decision-making process when establishing a Narrative Device and benefits and limitations of
each.
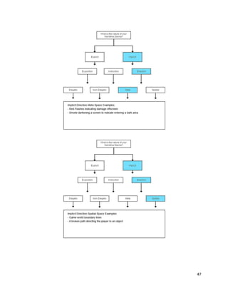
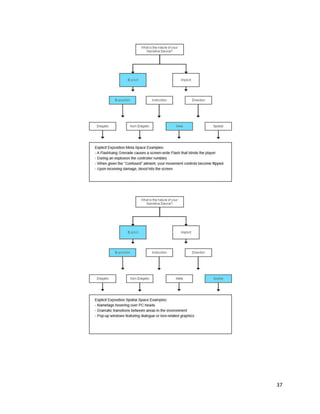
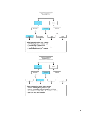
The four feedback spaces are Diegetic, Non-Diegetic, Spatial, and Meta representations. Each one is classified
solely based on where in the Gamespace it exists and whether or not it is a part of a game world’s lore. Taking
these four different Gamespace areas into account, a designer can explore numerous methods for delivering their
Devices to the player.
Figure 1. Fagerholtz and Lorentzon’s method for determining the game space.
17
Amnesia: Dark Descent provides a dramatic Diegetic background to incite uneasiness. (D)
Sega’s Crazy Taxi utilizes a large green Spatial arrow to provide feedback for the player’s goals. (E)
18
This gives the power to reach the user in a variety of ways that impact every facet of the Gamespace, be it the
virtual space itself, the game HUD, haptic feedback through a controller, or on the characters and assets the
player controls and interacts with.
There are many uses for each individual space, but some can be limited in their own capabilities. It will prove
difficult for a designer, for example, to try and use the Non-Diegetic space to communicate some form of
exposition, as the space itself is inherently systematic and not story related. It exists as a way to bridge the
communication gap between the game and the player in a non-thematic way. Of course, this is not always the
case, as some game HUDs are becoming Diegetic through in-game explanations of why the player can see
particular UI elements, often citing technology as the reason behind the player’s ability to monitor a character’s
health or inventory.
Non-Diegetic interfaces are more common in older games and games with a heavy emphasis on statistics and
progress. This space exists outside of the game world and is entirely systematic, representing nothing lore-related
and intended only to inform the player of something relevant to gameplay. This could take shape in the form of
player levels, money, timers, on-screen dialogue text, manual button prompts, and more. Spatial interfaces
function in a similar way, though they exist within the Gamespace itself. Spatial elements can be nametags
hovering over an NPCs head, an icon signifying where the player should stand in the world, or even a red
outlining circle indicating the player will receive damage in that area.
Diegetic interfaces are common in more recent games and ones that take place in a 3-Dimensional world. This
feedback method is within the game world and relevant to the story or its characters. In Dead Space, the player
character Isaac Clarke wears a suit that has a health meter built into it, clearly viewable on his back from the
game’s third-person perspective. This meter performs like a Non-Diegetic resource bar, but within the game
world. Meta feedback methods, like the relationship between Non-Diegetic and Spatial methods, are in the same
family as the Diegetic ones. Meta comparatively exists only ‘outside’ the game world in the Gamespace of the
screen itself. This could be visual effects like motion blur or camera shake, blood splatter when the PC gets
damaged, or health and ammo meters acting as part of the player character’s ‘helmet visor’.
19
Thatgamecompany’s Journey uses symbology to teach the player controls in a Non-Diegetic fashion. (F)
Guild Wars 2 uses Meta feedback methods to show water splashing onscreen in the player’s field of vision. (G)
20
5 The Approach
The specialized methods include many of the typical agents that impact player feedback. Not limited to any
specific set of techniques, these Approaches cover the wide range of tools, systems, art and animation that are at
the designer’s disposal. From progress bars like health meters and gold counters to special effects like projectile
particle systems and blood splatter, these core forms can assist in translating the intent and Nature of a design in
an appropriate delivery space.
The purpose of exploring the Approach behind a Narrative Device and choosing an appropriate agent is primarily
research. The designer should look at techniques that have been used and attempt to evolve those concepts
based on the Nature, Intent and Delivery space. Also, a designer may attempt to revolutionize a particular method
of Approach by trying to communicate something in a new or different way. The success of these combinations
are ultimately up to the players themselves, which can be observed through extensive playtesting of any given
Approach.
Many more Specializations exist within game design.
Discerning these categories and structuring it in a way that allows someone to follow a process is the backbone of
this study. The process itself is the solution that will be provided for the problem at hand. Following it will educate
and reinforce decisions that are made, as well as open up an array of questions to be answered. This dialogue is
necessary throughout the decision making process of planning and pre-production for game storytelling and level
design.
21
Storytelling in games has been a popular topic for development conversations. When it comes to Explicit
Exposition, Cinematics are king. Within the last decade they haven’t been held in high regard (Frictional Games
8), namely due to a variety of titles introducing more immersive and interactive Approaches to Exposition
storytelling. These immersive alternatives include Interactive Cinematics, in which the player may move around or
has gameplay itself being a core component of the cutscene. Any game with an emphasis on storytelling has
designers challenging themselves to convey plot details to the player in a way that capitalizes on the interactive
element at hand. The player has a certain degree of control, and when manipulated or modified appropriately,
their communication with the game can be questioned.
5.1 Kinesthetic Dissonance
Just as designers want to make a fun and enjoyable game experience, thinking ahead and intending the player to
experience the game a specific way is important when established a productive, well-managed Approach to
game development. This requires an understanding of the players themselves, or ultimately the target market of
each project, and how they perceive various Approaches and whether or not they may expect specificities. A
player that is experienced in eastern role playing games, for example, will expect a variety of tropes, standard
design patterns, and mechanics that only exist within that genre of game. By disregarding this during this stage of
the defining process, we cut off or severely limit the potential for the player to truly connect with the Gamespace.
With this in mind, the designer has a powerful Approach at their disposal for Narrative that can only be achieved
by an interactive medium. Kinesthetic Dissonance. This divide between feedback or its absence from control,
motion, or intent can throw the player out of their immersion. Typically this isn’t a welcome Approach, but when
used to evoke certain emotional responses or confusion, the result can be surprisingly successful. Without testing
out the boundaries of each Approach and exploring various Natures, Intents, and Spaces, designers cannot
grow, evolve, and revolutionize the medium as a Narrative-driven technology.
This state that players enter while engaged by the ideal Narrative Approach is not singular, but sequential. One
after another, the player is met with a series of Devices that lead them through the Gamespace and the
experience in a unified, uninterruptable way. Cited as a ‘glow’, many simply refer to the topic as Flow in games.
22
5.2 Flow
Defined as a mental state of complete immersion, the concept of Flow proposed by psychologist Mihály
Csíkszentmihályi (Flow 9) dcan be heavily applied to video game players and their involvement in the interactive
medium. By mastering a sense of Flow throughout the experience, a designer can establish a strong motivational
connection between the player and the Gamespace. This encourages learning, the evocation of emotions, and a
general involvement in the given tasks at hand associated with play in a digital realm.
According to Jenova Chen, co-founder and Lead Designer at thatgamecompany whose graduate thesis, “Flow in
Games”, explored the topic as it applies to Gamespace, Flow is maintained by balancing the challenges given to
the player with the player’s individual abilities or skill level (Chen 10). As the challenge of a particular enemy
encounter becomes greater, anxiety and tension levels increase. Provided the player has the skills and aptitude
necessary to overcome that challenge, the player will not break flow and enter a state of frustration. Alternatively,
a player whose skill level is higher will find easier challenges boring, once again breaking flow. This balance is
imperative when creating levels and designing the player’s experience within a Gamespace. Hence, Flow is
important to factor into the decision making process when applying Narrative Devices in Gamespaces.
Maintaining Flow is important when tailoring a gameplay experience.
23
6 Application with Axis Descending
The goal for my Graduate Thesis project was to develop a game alongside the research done for this paper and,
after successfully creating an Approach for defining Narrative Devices in Gamespaces, applying those concepts
within the game. I chose to expand and reconfigure a preexisting project, Axis, to circumvent a tremendous
amount of development time and produce a fully-playable game within the span of 15 weeks.
Heavily influenced by the Axis Mundi, or the world pillar where the heavens connect with the Earth (Axis 11), the
game’s theme stresses verticality, rising and falling. Players initially drop through the skies from their own flying
airship, soaring down toward an unsuspecting enemy ship or floating island. As the player falls deeper and
deeper through the skies, challenges become more varied and difficulty increases.
After completing a stage, Axis will once again fall through the skies toward another locale. Each drop or fall
results in the discovery of one of a handful of potential areas to land on, providing players with a non-linear story
and gameplay progression. Designing each area to land on provided me with the ability to showcase numerous
Narrative Devices and their strengths. This amalgam of gameplay types also opens up the game to become more
rogue-like in Nature, or contrived of randomly generated areas to encounter (Rogue-like 12), resulting in
increased replayability.
6.1 Utilizing the Guidelines
When designing each level, I decided to focus on using specific Narrative Devices in each area, bringing out a
variety of Devices throughout the entire experience. This mix of gameplay styles keeps the player feeling the
content is fresh and unique, associating certain areas with differing goals and objectives. By following the
guidelines and exploring the Nature, Intent, Space, and Approach for each Device, I’ve been able to make
educated decisions with the player’s level of fun and replayability in mind. Many of these Devices are implied,
focusing on the idea that the player has many things to discover that aren’t just new areas, but mechanics,
secrets, and techniques.
24
While the initial tutorial level details a few key commands, some of the more advanced techniques that seasoned
players will be familiarized with after extensive play are yet to be revealed. Overwhelming the player with all of this
information right from the beginning of the experience can harm the player’s understanding of the world and their
role in it. By allowing players to discover some of these capabilities, the player connects with the event on a
deeper level. Their discoveries will lead to higher morale and fun, motivating them to continue and explore the
possibilities at hand. These possibilities include commands the player can input, hidden interaction with the game
environment, and a variety of sequential quest-oriented tasks that provide the player with special rewards.
The tutorial level provides an informative Non-Diegetic explanation of game controls.
In the first room of the tutorial, the player has an opportunity to test out the commands, easing the potential for
overwhelming them with too much information. Once the controls are understood at the player’s own individual
pace, they can continue on whenever they’d like. This brief moment is Explicit in Nature, Instructional in Intent,
Non-Diegetic in Space, and utilized Dialogue for its Approach. Alternatively, which would require quite a bit of
development time, I could incorporate teaching the player these commands through Implicative Level Design in a
Diegetic way, allowing the level itself to instruct and inform.
25
Axis arrives on an enemy airship that can be bypassed by leaping over the side of the ship.
Axis encounters boss enemies in open areas, providing room to maneuver.
26
6.2 Playtesting
I included Narrative Devices in Axis Descending that were appropriate for the genre and the space. Dialogue with
NPCs reveals hidden plot points, emphasizing a more subtle Approach to the way the story is unfolding in front of
the player. Axis’ appearance changes as the player progresses through the game and crafts weapons and armor
for him to wear and show off. Each level Axis dives toward is slowly revealed via a short cutscene between areas.
These Approaches communicate key ideas to the player, whether it is progress, dramatic reveals, or story
exposition. Regardless of my intentions, this communication may be deterred by a number of factors. Player
experience, capability, confusing language or symbologies and beyond are culprits that must be sought out
through extensive playtesting, surveying, and observation of focus group testing.
Banner used on the test page to encourage players to take the survey.
The initial Beta was hosted on Dropbox and provided to the public as a browser-based game. On the web page
holding the embedded game, a description of the game was provided to aid players and buttons were made to
encourage players to report bugs and take the game’s survey. Google Forms were used for both the survey and
the bug test reports. This allowed me to see the results of the surveys in real-time and make adjustments to the
game as soon as players found game-breaking glitches, troublesome bugs, or any other concerns that got in the
way of me delivering each Narrative Device within the game. This method for providing the game to the public,
which I released through social media, blogs, in my own sudio, and relevant forums, was successful as it allowed
me to engage with the community and their initial reactions of the Gamespace.
27
Of the numerous people that tests and continue to test the game, an estimated 85% of the testers were male, 60%
were between the ages of 18-21, and they preferred to see the completed game officially released on a PC-based
Digital Distribution platform like Valve’s Steam. Information like this can only be gleamed from playtesting and
helps aid in the decision making process for future goals and endeavors. Now that I understand what my target
market wants, I can iterate on my original plan and follow through with a greater chance of success.
88% of players felt after they played the beta that they would be interested in purchasing the game, though the
amount they reported willing to pay fluctuated. About 45% thought $5 was an appropriate amount, but 27%
agreed that the game was definitely worth $10 or more. While those numbers aren’t ideal, the beta was quite short
compared to the full game. Unable to utilize their collectables, the game provided most of the materials necessary
to craft upgrades, which serves as a backbone for the intrinsic motivation players have for playing through the
game. However, the overwhelming majority of the testers felt that the game was very enjoyable to look at and the
feel established by the controls and character animations was well received.
Switches were implemented post-Beta to give the player more interaction with the environment.
28
6.3 Narrative Device Examples
Minimalist UI Elements help keep information relevant and organized in a Non-Diegetic method.
Floating dialogue windows help minimize clutter while providing stylized Spatial delivery.
29
The E icon is a Spatial representation for input prompts to interact with the environment.
Lighting color differentiation is a Diegetic way to Direct the player to points of interest.
30
Non-Diegetic HUD elements pop in to display appropriate information, like earning new items and rewards.
Diegetic environment set pieces like this portal area indicate a room’s function.
31
Cracks in walls use Diegesis to foretell areas the Bomb can reveal new paths.
Spatial highlights around important environment objects help the player recognize their importance.
32
A raised platform that can only be traversed with Double Jump highlights Diegetic Space’s varied uses.
The bubble shield when Axis is hit is a helpful guide for the player to understand when they are invulnerable.
33
7 Conclusion
As developers work to inspire fun and entertainment in their games, a plethora of responsibilities take form and
require attention. Providing the player with meaningful choices, non-linear story possibilities, securing multiplayer
content regardless of the core single player content’s context, and allowing a greater amount of character
customization are popular facets of game development. With the influx of widely available development tools,
crowdfunding, and access to information, more individuals are able to turn themselves into full-fledged game
developers. This rise has lead to an increase in game design-oriented school enrollment on an undergraduate
level, increasing the need for supplementary research on best practices.
My goal was to define terms and a set of guidelines to follow for designers to best communicate ideas to the
player in a way that is influenced by every facet of Narrative delivery. The Nature, Intent, Space, and Approach of
Narrative Delivery in Digital Gamespaces were examined in a classroom setting. After an explanatory lecture on
the topic and my initial research, students responded to the guidelines and were tasked to explore their own
understanding of the guidelines and provide examples from a variety of games. The resulting task gave the
students an opportunity to reflect on not only storytelling techniques, but the many ways the designer must
communicate ideas to the player, and for many different reasons. Considering the generalities, these guidelines
helped students form more coherent analysis of the games they play and the projects they were working on,
enhancing communication and their skill at justifying decisions and considering alternative methods of delivery.
How can Narrative Devices be categorized in digital Gamespace to promote educational and
professional understanding?
Put simply, in a minimal and sequential manner. By breaking each facet down into the four initial categories,
Nature, Intent, Space and Approach, the process can be simplified and compartmentalized for students and
professionals to focus on individual areas of study as it applies to Narrative Devices in Digital Gamespaces.
34
Terminology
Narrative
The story or storytelling within the Gamespace. Not limited to story-specific topics or content.
Narrative Device
A delivery system for communicating Narrative concepts.
Gamespace
A representation of the game as a whole, including but not limited to the virtual environment of the game world.
This includes menus, mechanics, Narratives, dialogue, and anything else included within the game that relates to
or affects the experience.
PC
The Player Character or Characters that players assume the role of throughout a game.
NPC
Non Playable Characters players may interact with throughout a game.
Game Designer
Responsible for mechanic and system design within a project, as well as documentation and general
responsibilities to keep the game focused and creatively on track.
Beta
A stage of progress within game development that is partially complete, can be tested, but will not reflect the final
product.
Kinesthetic Projection
Mankind’s ability to extend their senses to various manual interfaces, like tools, vehicles, and games.
Kinesthetic Dissonance
A disconnect between feedback involving touch, motion, or control during interaction with the Gamespace.
Flow
A state of optimal experience that occurs during complete immersion while participating in an activity.
Agency
A player’s level of engagement within the Gamespace, relating to a balance of incentives and tension levels.
35
Bibliography
1, Uwe Proske and Simon C. Gandevia, The Kinaesthetic Senses, The Journal of Physiology
http://jp.physoc.org/content/587/17/4139.full
2, Vrothgarr, Proof That Gameplay Is More Important Than Graphics, Gameskinny.com
http://www.gameskinny.com/njq5j/proof-gameplay-is-more-important-than-graphics
3, Jack Brown, AAA vs. Indie: An Interview with Star Citizen’s Chris Roberts, Gamespot.com
http://www.gamespot.com/articles/aaa-vs-indie-an-interview-with-star-citizens-chris/1100-6421235/
4, Chuck Palahniuk, litreactor.com, “Nuts and Bolts: “Thought” Verbs
http://litreactor.com/essays/chuck-palahniuk/nuts-and-bolts-%E2%80%9Cthought%E2%80%9D-verbs
5, Guillermo Del Toro, The New Yorker, “Show the Monster” by Daniel Zalewski
http://www.newyorker.com/magazine/2011/02/07/show-the-monster
6, Stein C. Llanos and Kristine Jorgensen, Do Players Prefer Integrated User Interfaces? A Qualitative Study of
Game UI Design Issues, The Norwegian School of Information Technology
7, Erik Fagerholt and Magnus Lorentzon, Beyond the HUD, Master of Science Thesis
8, Frictional Games, Why I hate “Cinematic”
http://frictionalgames.blogspot.com/2010/08/why-i-hate-cinematic.html
9, “Flow. The Psychology of the Optimal Experience” by Mihaly Csikszentmihalyi
10, Flow in Games, Jenova Chen, MFA Thesis
11, Axis Mundi, New World Encyclopedia
http://www.newworldencyclopedia.org/entry/Axis_Mundi
12, Slash, roguetemple.com, “What is a Roguelike”
http://www.roguetemple.com/roguelike-definition/
36
Additional Example Material
37
38
39
40
41
42
43
44
45
46
47

MarsAshton_DefiningNarrativeDevices_MAThesis

  • 1.
    1 Promoting Educational andProfessional Understanding of Narrative Delivery in Games Master of Arts Thesis Mars Ashton College of Architecture & Design Department of Art + Design’s Environmental Graphic Design Graduate Program Lawrence Technological University Southfield, Michigan, 2014
  • 2.
    2 Table of Contents Acknowledgements3 Abstract 4 1 Introduction 5 1.1 Kinethestic Project 6 1.2 The Question 6 1.3 Narrative 7 2 Nature: Explicit vs. Implicit 8 2.1 Explicit Methodology 11 2.2 Implicit Methodology 13 3 Intent: Expose, Instruct, or Direct? 15 4 Delivery Space 16 5 The Approach 20 5.1 Kinesthetic Dissonance 21 5.2 Flow 22 6 Application with Axis Descending 23 6.1 Utilizing the Guidelines 23 6.2 Playtesting 26 6.3 Narrative Device Examples 28 7 Conclusion 33 Terminology 34 Bibliography 35 Additional Example Material 36
  • 3.
    3 Acknowledgements The work Ihave been able to accomplish in my life could not have been completed without the help of my friends, family, students and colleagues. With their feedback and guidance I find myself fortunate and ever-faithful that I will continue to grow and learn as an individual, personally and professionally. Thank you to Lilian Crum, Steve Coy, Steve Rost, Terry Londy, Ranj Ahmad, Yan Guo, Eni Jakupi, Leslie Wang, Blake Almstead, Jason Stevens, Kelly Deines, Aaron Blendowski, Amy Deines, and Peter Beaugard for their instruction, guidance and friendship throughout my graduate thesis course and beyond. Thank you to my best friend and wife Kim. Her understanding and feedback has aided and inspired me in a way that I cannot repay. I will strive to return the favor for the rest of my life, but I know for a fact that she will continue to remain my muse for that time. I cannot express how lucky that makes me. Ultimately, this is for my friends in the industry and my students who will become my friends in the industry. In some way I hope to become a part of the voice in your head that helps you make educated, well-informed decisions that lead to successes and failures. I hope you all continue to learn and grow through these experiences and become a large part of the ever-changing industry.
  • 4.
    4 Abstract The capabilities ofgames as a platform for Narrative delivery have evolved throughout the years and provided the game developer, be it the individual or a group, with a multitude of techniques to help define and shape the player’s experience. While some of these techniques are the topic of research papers, articles, blogs, and developer documentation, methodology behind these techniques have not been appropriately categorized and treated as a single entity. By breaking down the Approach and tactics used by games as an experiential medium throughout their history, this Master’s thesis aims to provide the necessary terminology and language for educators and developers alike to communicate their concepts. By researching and evaluating archetypical design patterns in story-driven and experiential games, of various forms, the classification of techniques used by designers, writers, animators and artists can be formed. The way these storytellers use the Gamespace as a tool for providing exposition, direction, or instruction will shape this research. This information will then provide the basis for an easily understood nomenclature that will benefit the culture, development, history, and future of game development as a whole. Through these findings my nomenclature will then be applied to my own personal game development endeavor, Axis Descending, which will represent a plethora of Narrative delivery techniques and application. Effect use of each of these four components will create a successful Narrative Device.
  • 5.
    5 1 Introduction As apopular and inherently interactive medium, the industry of games and game design has blossomed in the last few decades since its inception and those involved are always pushing the boundaries of what can be accomplished. As an understanding of the usage of technological interfaces have advanced and become much more widespread, what was ‘common’ as both a game player and a game maker have become unknowable. With the advent of game-oriented college programs, freely available game-related software, and a number of outlets for game development research and application, the capabilities of the medium are evolving. Today, we see a resurgence of the individual developer thanks to opened channels for digital distribution, allowing niche games to reach broader markets. Without the need for a title to appeal to a mass audience, many of these developers can experiment with Narratives, old and new, that were no longer possible. The vision of the individual or group developer can be manifested in a number of ways through the platform of interactive games. Considering the similarities between this medium and the realm of film and animation, games have borrowed a number of standard practices and disciplines from the field. And yet, games are not limited to these Approaches, thanks to their non-linear Nature. Games can deviate and their events can become manipulated by the player, providing individuals with different experiential opportunities. Stories, experiences, and information can be provided without the restraint, and in some ways safety or guidance, of a typical story arc structure found in non-interactive mediums. Subsequently, meaningful choices are often a high priority in design specifications for games. Creating choices for the player that are meaningful to the way the plot or events unfold and develop are not a simple matter, and they typically rely on the player’s agency and investment within the context of the decision. In this way, many techniques intend on the manipulation of the player to guide, teach, and explain key principles alongside their journey. A general rule-of-thumb in the level design for games is creating an initial experience that hooks the player and incentivizes them to play along with their own goals in mind. Typically, a good Narrative throws the player into a situation that beckons them to ask questions, act on their curiosities, and provides enough information for the player so they can carry out necessary actions.
  • 6.
    6 1.1 Kinesthetic Projection Kinesthesiais defined as our ability to sense bodily position, weight, or movement of muscles, tendons, and joints. As such, our ability to utilize tools as an extension of our bodies has brought about the concept of kinesthetic projection, or a sense of the positioning, capabilities, and movement of the tools we use (Proske and Gandevia 1). Like someone using a hammer to drive nails into wood, the player uses a controller to remove the physical disconnection they have between their body and the virtual Gamespace. This enables the designers involved in delivering the Narrative of a Gamespace to impact the player in a way that is profound, emotional, and engaging through proprioceptive means. Accordingly, the tools the game provides for the player become an important part of both the delivery of the Narrative and what the player does within the Gamespace in response to it. This includes fundamental movement actions like running, jumping, or the more advanced abilities like wall jumping or physics-based manipulation of objects, as well as systematic interfacing like managing items in an inventory. Players will develop an understanding of these abilities through their use and establish a deeper connection with the experience as they connect with the “feel” of the game and the way they control the Gamespace. 1.2 The Question How can Narrative Devices be categorized in digital Gamespace to promote educational and professional understanding? Community-driven discussion of game development and the general collaborative culture it emphasizes has brought about a number of outlets, like blogs and websites, for those interested in the process to learn, share, and grow. While this allows for experimentation and wider accessibility throughout the industry and the creation of the interactive medium as a whole, it also places a much heavier importance on the availability of tools, resources and skills necessary to create compelling, successful games. Considering how much the medium borrows in workflow, principles, and ethics from sources like software development, graphic design, interior architecture, an enormous amount of information is being made available to professionals and students. This collective effort to improve the games people make and play is reinforced and supported by articles, papers, blogs and tutorials attempting to provide an easy-to-understand nomenclature regarding best practices and design patterns.
  • 7.
    7 1.3 Narrative Put simply,a Narrative is a story. How you tell that story and what the story is composed of is what helps develop and shape the form of a Narrative Device, or the method and Approach of moving that content forward to keep the story going. As it applies to digital Gamespaces, Devices are what help also help incentivize and teach the interactive elements that the medium is capable of. Each category within the Narrative is important to consider when creating effective Narratives. These vehicles for storytelling and player interaction can be broken down into four individual categories. The Nature of the Device answers the “What?” and explores whether or not the message is Explicit or Implicit. The Intent, or “Why?”, answers and explores the purpose of the Narrative, which could be providing Exposition, Instruction, or Direction. The Space follows the Intent, which answers the “Where?”, and is revealed through one of four specific feedback methods within the Gamespace. These are Diegetic, Non-Diegetic, Spatial and Meta methodologies. Next is the Approach, which answers “How?”, and aims to provide a structure of familiarity to the Device itself, framing it as common techniques and practices used in games. Throughout the late 2000s one of the buzz topics throughout the industry was the competition between graphics and gameplay and the importance of story in the medium (Vrothgarr 2). Now, some of the most successful games, even shooter-oriented franchises like Call of Duty, place heavy emphasis on cinematic storytelling throughout the game. As time goes, developers and their publishers and investors alike, are recognizing the power of using storytelling and Narrative techniques in conjunction with appropriate mechanics. Immersion taps into giving the player an atmosphere beyond interaction or interactive storytelling, putting the player into heavily themed and dramatic circumstances that make them question their actions not just as a character, but as a person as well.
  • 8.
    8 2 Nature: Explicitvs. Implicit When discerning the various techniques used throughout games in all of their digital forms, an overwhelming amount of possibilities can be discovered. Regardless of the genre involved, a game can communicate concepts and ideas to the player in a way that another unrelated genre could, depending on the intent of the designer and developer when delivering the user experience. As such, the classification becomes less concrete and absolute, and more akin to a terminology that can benefit those aware of its nomenclature by aiding in the design process. If a designer intends on teaching the player how to jump, for example, they could follow a sequence to help them determine how they would like to implement and execute that plan. A designer can begin exploring the Nature of their Narrative Device by asking a simple question, “Should this content be directly stated in an obvious way, or should it be expressed indirectly?”. These answers are all entirely circumstantial and something that, as playtesting will provide, requires feedback from players before a game is released publicly, be it beta or otherwise. In some cases the player should be given Explicit details in an effort to make certain terms or concepts clear and obvious so their knowledge of it becomes essential. Alternatively, allowing the player to develop an idea or opinion on their own based on the way a Device can be interpreted could be more influential and inspiring to the player’s own incentive to continue playing. Both methods can summarize any form of Narrative regardless of the intent, method of delivery, or specialization. All Narrative Devices are binary, leaning one way or another on this scale.
  • 9.
    9 Lately the industryis also broken down into two core components. Games that are AAA, and games that are Indie AAA titles are the big money makers, require an immense initial investment, and require more time and money due to the generally larger scope of each project. To appeal to a broader market, and remove any potential for miscommunication between the player and the game, AAA titles have regularly been participating in a trend of Explicit Narratives. They forego any subtleties and instead prefer to tell the player, specifically and directly, what they should be doing, what can be done, and how they should do it. At times, the level of instruction in these titles ease off of the player once they have been given enough time to explore the various facets of the game, but some underlying systems remain. Navigation, objectives, direction. All of these require delivering information to the player on a regular basis, whereas a control scheme or a how-to Approach can be given as instruction once or twice before the player understands the concept, and will not want to hear about it again. Explicit Nature always reaches the player, but can be overwhelming if done repeatedly. The other side of the industry is the realm of the Indie title. The garage game, the made-by-one-person or a handful of people money maker that turns a hobbyist into a celebrity. These games do not necessarily have the large studio and budget backing them, nor the immense scope or outreach of international releases and multi- million dollar marketing campaigns. They are empowered by the individual or group of individuals and they offer a freedom of direction that sometimes cannot be attained when a large amount of money is invested in a project. Indie games create experiences that are not limited by such things and they have the ability to appeal to a very specific, even if it is miniscule, target market. Often, these games focus on more expressive Narratives and experiences that do away with any direct information.
  • 10.
    10 This divide hasbeen recognized throughout the industry and culture of games as a problem to be addressed (Brown 3). Disconnected from their original intent to avoid miscommunication, overuse of Explicit techniques has brought about an expectation of tedious repetition in certain design patterns. While the designer should be teaching the player about the game and how to overcome its challenges, every designer should be asking whether or not their Approach addresses the need for the information to begin with. The answer is never black and white. Only after playtesting the Approach will a designer validate the Nature of the Device. Implicit Delivery is often indirect and may or may not reach the player. This bilateral choice in Narrative delivery is not just present within Gamespaces, but film and literature as well. Just as game designers should use Explicit and Implicit methods when appropriate, some authors like Chuck Palahniuk (Fight Club) encourage writers to completely ban what he dubs “thought verbs” (Palahniuk 4). A writer should stray from verbs like “thinks, understands, wants….” and explore sensory details, describe actions, and express feelings through written word to immerse the reader. By avoiding these thought verbs, an author can avoid being so direct about their information delivery and instead opt to paint a mental picture for the reader, whose literary blanks could be filled in by the readers themselves. In films that feature otherworldly creatures and characters, namely horror movies, the creatures are rarely given a fair amount of screen time. Instead, the human element is explored to increase the tension and anticipation level for a big scare. Some directors like Guillermo Del Toro (Pan’s Labyrinth, Hellboy) prefer to show these manifestations of our creativity, however, as often as possible, and often in their own homes.
  • 11.
    11 By placing somuch time and effort on the look and feel of the creature, or the creature’s domicile, one can establish a set of characteristics that combine familiar and unfamiliar traits into one personality-laden package (Gullermo 5). These characters instantly become more memorable than most, as those elements of familiarity establish an association that isn’t easy to forget. 2.1 Explicit Methodology Jon Battle-Born offers helpful tips for new players in Skyrim. (A) More often than not, Explicit Narrative is delivered entirely through the dialogue Approach. Narrators will tell the player what to do next, Non-Playable Characters (NPCs) will lead the player throughout the game world, and many will drop exposition that is far from vague. These characters act as mentors for the player and assistants to the designer. If players feel too lost within the game world, whether they are trying to find a location or understand core mechanics, these NPCs are there to help the designer help the player. In the case of Skyrim, an NPC is resting against a pole within a common path the player will take. This character will not just direct the player once, but any time they may be lost, prompted by dialogue options that create an informative conversation between two parties. This trade brings the player into the world, but also leads the player to new and exciting goals they may have not seen before.
  • 12.
    12 Explicit Nature ProsExplicit Nature Cons Provides Immediate Information Low Risk of Misinterpretation Effective at Teaching Concepts Quickly Implemented Easily Boring for Veteran Players Limits Immersion Potentially Minimal Emotional Impact May Appear as Lazy Design The pros and cons of Explicit delivery should always be considered when choosing a Narrative Device. The Nature of Explicit Narrative is fast and clear. When asking if a Device should be Explicit, the designer is asking if the information should be delivered quickly and intended to be understood just as fast. Communicating key points throughout the experience should be reserved for this Nature and utilized with efficiency. Driving home key plot points, directing the player where to go, or helping the confused player along are all appropriate uses for this Device. When using Explicit Narrative, it can be easy to overwhelm the player with information. This material could be something the player is already aware of, it could be delivered en masse, or the player could simply be bored by such direct commands and feel a lack of control or agency of the Gamespace. Overcoming this hurdle is accomplished by examining the player’s experience firsthand, watching when the majority of the target market is becoming bored, frustrated, or overwhelmed. This informs the designer to make an educated decision when adjusting values, traits, positioning and so on of Gamespace elements. The goal of this Nature is to strike hard and deliberately with high-priority information. A twist in the story can be revealed with dialogue, a particle effect that spells “level up” can indicate progress, and an onscreen tutorial can break down the more complex mechanics that exist within the Gamespace. Used when absolutely necessary, this can be highly effective at tailoring the player’s experience as the designer sees fit. When designing User Interface elements, players prefer the immersive Nature of more Implicit Devices, but require a certain amount of specific information delivery that only Explicit Devices can provide (Llanos & Jorgensen 6). Without the Explicit, they find themselves disconnected from the game’s intentions for them as players. Thus, providing the player with immediate and direct information is important, but must be done in small bursts only when necessary to help clarify the connection between user and Device.
  • 13.
    13 2.2 Implicit Methodology TwoNPCs discuss two key topics, Gray-Mane and the Legion indirectly. (B) Typically taking a longer investment of both time, planning and production, Implicit Narrative can be an extensive process in implementing into a game. In film, many directors avoid using anything heavily Implicit unless an important scene calls for something dramatic. The same can be said for games, as major turning points in story and gameplay can be heavily implied and highly successful in their delivery methods. In the digital Gamespace, however, subtlety can be easier to execute and, considering the interactive aspect, be even more rewarding or consequential. In many games choice plays an important role in the way the story and characters develop. Helping one faction over another can lead to a variety of results, like the favor of the faction you are helping and aggression from the alternate group. As you progress through the game and increase your reputation with one group, you may see the impact of your choice in helping them over someone else. Members may appear, NPCs may greet you differently, your weapons or wardrobe may reflect your status, or the entire path you take through the game may be altered or frozen based on relevant choices. These factors amount to an expressed ideal. You are a member of this group, in this case. You wield their tools, their branding, and will discover more about the game world from the point of view that organization represents. These choices create an element of meaningful play.
  • 14.
    14 Implicit Nature ProsImplicit Nature Cons Increases Immersion Rewards Players for Critical Thinking Provides Powerful Emotional Resonance Concepts Appear Open Ended Can Lack Clarity Requires More Player Involvement Context Can Be Misunderstood Sometimes Difficult to Implement “Right” The Implicit Nature is more abstract, which can be difficult to properly communicate to players. The most prominent example of Implicit Devices can be found in one of the most frustrating components of adventure games, the puzzle. Whether you find yourself in a room filled with pushable boxes, require a missing key for a locked door, or must identify a proper pattern of switches to open the way forward, the game is never telling you directly what you must do to solve it. Hidden messages and symbols create a language for the player to decipher. The environment itself may lead the player toward the solution by lighting the way, directing the eye, or establishing a set of rules that must be followed, or even broken. Effective puzzle experiences are founded in Implicit Narrative, allowing the player that moment of discovery, or the “Aha!” moment, when all is resolved and the reward itself is intrinsic motivation to simply persevere and overcome the challenge at hand. This puzzle in Torchlight II forces players to hit a switch to grow a vine bridge to cross. (C)
  • 15.
    15 3 Intent: Expose,Instruct, or Direct? After examining the general Nature of the Narrative Device, we can then look at the reason behind it. In doing so we can strengthen the impact of this message by applying it to the appropriate Gamespace delivery method and choosing an ideal Specialization. This step in deciding what form of Narrative Device to use may be the most obvious one to resolve, but it is one of the most important ones to consider. The designer must ask “Why?” when It comes to their Narrative, and provide meaning behind the execution. Beyond that, the designer should consider if the intent is even appropriate at all for the respective goal. Each Intent is an important part of game design, but impact the player in very different ways. Exposition is the most common of the three, and it is easily the most general concept that the designer can associate a Device with whatt typically involves the background of the characters, game world, or helps establish and develop the plot of the game. Put simply, Exposition is the story of the game, but it also describes key terms that may be relevant to the other Intent categories, be it the name of an important person or place, or topics that help reveal themes and dramatic components. Instruction relies on teaching the player the “how” component of the game, be it the controls necessary to execute commands or a guide to understanding the more complex game mechanics and systems involved. Often Explicit, most instruction is handed directly to the player through on-screen prompts or NPC dialogue, typically required to execute before the player may continue. This can be helpful for a designer to use when ensuring the player’s understanding of core, intermediate, or even advanced mechanics before progressing.
  • 16.
    16 Direction, on theother hand, relies on establishing the “where” component of the game. This can involve assisting the player in traveling from one area to another to reach a goal, or indicating where key gameplay elements exist on the player’s screen. All aspects of the intent of delivery are focused on the player’s experiential play within any given Gamespace. 4 Delivery Space Tapping into the research done by Fagerholt and Lorentz (7) for deciphering spaces of delivery in Gamespaces, designers and developers can determine a framework for where within the Gamespace the content will be delivered. Using Figure 1, we can explore the four forms of delivery they discovered and categorize them in a way that will simplify the decision-making process when establishing a Narrative Device and benefits and limitations of each. The four feedback spaces are Diegetic, Non-Diegetic, Spatial, and Meta representations. Each one is classified solely based on where in the Gamespace it exists and whether or not it is a part of a game world’s lore. Taking these four different Gamespace areas into account, a designer can explore numerous methods for delivering their Devices to the player. Figure 1. Fagerholtz and Lorentzon’s method for determining the game space.
  • 17.
    17 Amnesia: Dark Descentprovides a dramatic Diegetic background to incite uneasiness. (D) Sega’s Crazy Taxi utilizes a large green Spatial arrow to provide feedback for the player’s goals. (E)
  • 18.
    18 This gives thepower to reach the user in a variety of ways that impact every facet of the Gamespace, be it the virtual space itself, the game HUD, haptic feedback through a controller, or on the characters and assets the player controls and interacts with. There are many uses for each individual space, but some can be limited in their own capabilities. It will prove difficult for a designer, for example, to try and use the Non-Diegetic space to communicate some form of exposition, as the space itself is inherently systematic and not story related. It exists as a way to bridge the communication gap between the game and the player in a non-thematic way. Of course, this is not always the case, as some game HUDs are becoming Diegetic through in-game explanations of why the player can see particular UI elements, often citing technology as the reason behind the player’s ability to monitor a character’s health or inventory. Non-Diegetic interfaces are more common in older games and games with a heavy emphasis on statistics and progress. This space exists outside of the game world and is entirely systematic, representing nothing lore-related and intended only to inform the player of something relevant to gameplay. This could take shape in the form of player levels, money, timers, on-screen dialogue text, manual button prompts, and more. Spatial interfaces function in a similar way, though they exist within the Gamespace itself. Spatial elements can be nametags hovering over an NPCs head, an icon signifying where the player should stand in the world, or even a red outlining circle indicating the player will receive damage in that area. Diegetic interfaces are common in more recent games and ones that take place in a 3-Dimensional world. This feedback method is within the game world and relevant to the story or its characters. In Dead Space, the player character Isaac Clarke wears a suit that has a health meter built into it, clearly viewable on his back from the game’s third-person perspective. This meter performs like a Non-Diegetic resource bar, but within the game world. Meta feedback methods, like the relationship between Non-Diegetic and Spatial methods, are in the same family as the Diegetic ones. Meta comparatively exists only ‘outside’ the game world in the Gamespace of the screen itself. This could be visual effects like motion blur or camera shake, blood splatter when the PC gets damaged, or health and ammo meters acting as part of the player character’s ‘helmet visor’.
  • 19.
    19 Thatgamecompany’s Journey usessymbology to teach the player controls in a Non-Diegetic fashion. (F) Guild Wars 2 uses Meta feedback methods to show water splashing onscreen in the player’s field of vision. (G)
  • 20.
    20 5 The Approach Thespecialized methods include many of the typical agents that impact player feedback. Not limited to any specific set of techniques, these Approaches cover the wide range of tools, systems, art and animation that are at the designer’s disposal. From progress bars like health meters and gold counters to special effects like projectile particle systems and blood splatter, these core forms can assist in translating the intent and Nature of a design in an appropriate delivery space. The purpose of exploring the Approach behind a Narrative Device and choosing an appropriate agent is primarily research. The designer should look at techniques that have been used and attempt to evolve those concepts based on the Nature, Intent and Delivery space. Also, a designer may attempt to revolutionize a particular method of Approach by trying to communicate something in a new or different way. The success of these combinations are ultimately up to the players themselves, which can be observed through extensive playtesting of any given Approach. Many more Specializations exist within game design. Discerning these categories and structuring it in a way that allows someone to follow a process is the backbone of this study. The process itself is the solution that will be provided for the problem at hand. Following it will educate and reinforce decisions that are made, as well as open up an array of questions to be answered. This dialogue is necessary throughout the decision making process of planning and pre-production for game storytelling and level design.
  • 21.
    21 Storytelling in gameshas been a popular topic for development conversations. When it comes to Explicit Exposition, Cinematics are king. Within the last decade they haven’t been held in high regard (Frictional Games 8), namely due to a variety of titles introducing more immersive and interactive Approaches to Exposition storytelling. These immersive alternatives include Interactive Cinematics, in which the player may move around or has gameplay itself being a core component of the cutscene. Any game with an emphasis on storytelling has designers challenging themselves to convey plot details to the player in a way that capitalizes on the interactive element at hand. The player has a certain degree of control, and when manipulated or modified appropriately, their communication with the game can be questioned. 5.1 Kinesthetic Dissonance Just as designers want to make a fun and enjoyable game experience, thinking ahead and intending the player to experience the game a specific way is important when established a productive, well-managed Approach to game development. This requires an understanding of the players themselves, or ultimately the target market of each project, and how they perceive various Approaches and whether or not they may expect specificities. A player that is experienced in eastern role playing games, for example, will expect a variety of tropes, standard design patterns, and mechanics that only exist within that genre of game. By disregarding this during this stage of the defining process, we cut off or severely limit the potential for the player to truly connect with the Gamespace. With this in mind, the designer has a powerful Approach at their disposal for Narrative that can only be achieved by an interactive medium. Kinesthetic Dissonance. This divide between feedback or its absence from control, motion, or intent can throw the player out of their immersion. Typically this isn’t a welcome Approach, but when used to evoke certain emotional responses or confusion, the result can be surprisingly successful. Without testing out the boundaries of each Approach and exploring various Natures, Intents, and Spaces, designers cannot grow, evolve, and revolutionize the medium as a Narrative-driven technology. This state that players enter while engaged by the ideal Narrative Approach is not singular, but sequential. One after another, the player is met with a series of Devices that lead them through the Gamespace and the experience in a unified, uninterruptable way. Cited as a ‘glow’, many simply refer to the topic as Flow in games.
  • 22.
    22 5.2 Flow Defined asa mental state of complete immersion, the concept of Flow proposed by psychologist Mihály Csíkszentmihályi (Flow 9) dcan be heavily applied to video game players and their involvement in the interactive medium. By mastering a sense of Flow throughout the experience, a designer can establish a strong motivational connection between the player and the Gamespace. This encourages learning, the evocation of emotions, and a general involvement in the given tasks at hand associated with play in a digital realm. According to Jenova Chen, co-founder and Lead Designer at thatgamecompany whose graduate thesis, “Flow in Games”, explored the topic as it applies to Gamespace, Flow is maintained by balancing the challenges given to the player with the player’s individual abilities or skill level (Chen 10). As the challenge of a particular enemy encounter becomes greater, anxiety and tension levels increase. Provided the player has the skills and aptitude necessary to overcome that challenge, the player will not break flow and enter a state of frustration. Alternatively, a player whose skill level is higher will find easier challenges boring, once again breaking flow. This balance is imperative when creating levels and designing the player’s experience within a Gamespace. Hence, Flow is important to factor into the decision making process when applying Narrative Devices in Gamespaces. Maintaining Flow is important when tailoring a gameplay experience.
  • 23.
    23 6 Application withAxis Descending The goal for my Graduate Thesis project was to develop a game alongside the research done for this paper and, after successfully creating an Approach for defining Narrative Devices in Gamespaces, applying those concepts within the game. I chose to expand and reconfigure a preexisting project, Axis, to circumvent a tremendous amount of development time and produce a fully-playable game within the span of 15 weeks. Heavily influenced by the Axis Mundi, or the world pillar where the heavens connect with the Earth (Axis 11), the game’s theme stresses verticality, rising and falling. Players initially drop through the skies from their own flying airship, soaring down toward an unsuspecting enemy ship or floating island. As the player falls deeper and deeper through the skies, challenges become more varied and difficulty increases. After completing a stage, Axis will once again fall through the skies toward another locale. Each drop or fall results in the discovery of one of a handful of potential areas to land on, providing players with a non-linear story and gameplay progression. Designing each area to land on provided me with the ability to showcase numerous Narrative Devices and their strengths. This amalgam of gameplay types also opens up the game to become more rogue-like in Nature, or contrived of randomly generated areas to encounter (Rogue-like 12), resulting in increased replayability. 6.1 Utilizing the Guidelines When designing each level, I decided to focus on using specific Narrative Devices in each area, bringing out a variety of Devices throughout the entire experience. This mix of gameplay styles keeps the player feeling the content is fresh and unique, associating certain areas with differing goals and objectives. By following the guidelines and exploring the Nature, Intent, Space, and Approach for each Device, I’ve been able to make educated decisions with the player’s level of fun and replayability in mind. Many of these Devices are implied, focusing on the idea that the player has many things to discover that aren’t just new areas, but mechanics, secrets, and techniques.
  • 24.
    24 While the initialtutorial level details a few key commands, some of the more advanced techniques that seasoned players will be familiarized with after extensive play are yet to be revealed. Overwhelming the player with all of this information right from the beginning of the experience can harm the player’s understanding of the world and their role in it. By allowing players to discover some of these capabilities, the player connects with the event on a deeper level. Their discoveries will lead to higher morale and fun, motivating them to continue and explore the possibilities at hand. These possibilities include commands the player can input, hidden interaction with the game environment, and a variety of sequential quest-oriented tasks that provide the player with special rewards. The tutorial level provides an informative Non-Diegetic explanation of game controls. In the first room of the tutorial, the player has an opportunity to test out the commands, easing the potential for overwhelming them with too much information. Once the controls are understood at the player’s own individual pace, they can continue on whenever they’d like. This brief moment is Explicit in Nature, Instructional in Intent, Non-Diegetic in Space, and utilized Dialogue for its Approach. Alternatively, which would require quite a bit of development time, I could incorporate teaching the player these commands through Implicative Level Design in a Diegetic way, allowing the level itself to instruct and inform.
  • 25.
    25 Axis arrives onan enemy airship that can be bypassed by leaping over the side of the ship. Axis encounters boss enemies in open areas, providing room to maneuver.
  • 26.
    26 6.2 Playtesting I includedNarrative Devices in Axis Descending that were appropriate for the genre and the space. Dialogue with NPCs reveals hidden plot points, emphasizing a more subtle Approach to the way the story is unfolding in front of the player. Axis’ appearance changes as the player progresses through the game and crafts weapons and armor for him to wear and show off. Each level Axis dives toward is slowly revealed via a short cutscene between areas. These Approaches communicate key ideas to the player, whether it is progress, dramatic reveals, or story exposition. Regardless of my intentions, this communication may be deterred by a number of factors. Player experience, capability, confusing language or symbologies and beyond are culprits that must be sought out through extensive playtesting, surveying, and observation of focus group testing. Banner used on the test page to encourage players to take the survey. The initial Beta was hosted on Dropbox and provided to the public as a browser-based game. On the web page holding the embedded game, a description of the game was provided to aid players and buttons were made to encourage players to report bugs and take the game’s survey. Google Forms were used for both the survey and the bug test reports. This allowed me to see the results of the surveys in real-time and make adjustments to the game as soon as players found game-breaking glitches, troublesome bugs, or any other concerns that got in the way of me delivering each Narrative Device within the game. This method for providing the game to the public, which I released through social media, blogs, in my own sudio, and relevant forums, was successful as it allowed me to engage with the community and their initial reactions of the Gamespace.
  • 27.
    27 Of the numerouspeople that tests and continue to test the game, an estimated 85% of the testers were male, 60% were between the ages of 18-21, and they preferred to see the completed game officially released on a PC-based Digital Distribution platform like Valve’s Steam. Information like this can only be gleamed from playtesting and helps aid in the decision making process for future goals and endeavors. Now that I understand what my target market wants, I can iterate on my original plan and follow through with a greater chance of success. 88% of players felt after they played the beta that they would be interested in purchasing the game, though the amount they reported willing to pay fluctuated. About 45% thought $5 was an appropriate amount, but 27% agreed that the game was definitely worth $10 or more. While those numbers aren’t ideal, the beta was quite short compared to the full game. Unable to utilize their collectables, the game provided most of the materials necessary to craft upgrades, which serves as a backbone for the intrinsic motivation players have for playing through the game. However, the overwhelming majority of the testers felt that the game was very enjoyable to look at and the feel established by the controls and character animations was well received. Switches were implemented post-Beta to give the player more interaction with the environment.
  • 28.
    28 6.3 Narrative DeviceExamples Minimalist UI Elements help keep information relevant and organized in a Non-Diegetic method. Floating dialogue windows help minimize clutter while providing stylized Spatial delivery.
  • 29.
    29 The E iconis a Spatial representation for input prompts to interact with the environment. Lighting color differentiation is a Diegetic way to Direct the player to points of interest.
  • 30.
    30 Non-Diegetic HUD elementspop in to display appropriate information, like earning new items and rewards. Diegetic environment set pieces like this portal area indicate a room’s function.
  • 31.
    31 Cracks in wallsuse Diegesis to foretell areas the Bomb can reveal new paths. Spatial highlights around important environment objects help the player recognize their importance.
  • 32.
    32 A raised platformthat can only be traversed with Double Jump highlights Diegetic Space’s varied uses. The bubble shield when Axis is hit is a helpful guide for the player to understand when they are invulnerable.
  • 33.
    33 7 Conclusion As developerswork to inspire fun and entertainment in their games, a plethora of responsibilities take form and require attention. Providing the player with meaningful choices, non-linear story possibilities, securing multiplayer content regardless of the core single player content’s context, and allowing a greater amount of character customization are popular facets of game development. With the influx of widely available development tools, crowdfunding, and access to information, more individuals are able to turn themselves into full-fledged game developers. This rise has lead to an increase in game design-oriented school enrollment on an undergraduate level, increasing the need for supplementary research on best practices. My goal was to define terms and a set of guidelines to follow for designers to best communicate ideas to the player in a way that is influenced by every facet of Narrative delivery. The Nature, Intent, Space, and Approach of Narrative Delivery in Digital Gamespaces were examined in a classroom setting. After an explanatory lecture on the topic and my initial research, students responded to the guidelines and were tasked to explore their own understanding of the guidelines and provide examples from a variety of games. The resulting task gave the students an opportunity to reflect on not only storytelling techniques, but the many ways the designer must communicate ideas to the player, and for many different reasons. Considering the generalities, these guidelines helped students form more coherent analysis of the games they play and the projects they were working on, enhancing communication and their skill at justifying decisions and considering alternative methods of delivery. How can Narrative Devices be categorized in digital Gamespace to promote educational and professional understanding? Put simply, in a minimal and sequential manner. By breaking each facet down into the four initial categories, Nature, Intent, Space and Approach, the process can be simplified and compartmentalized for students and professionals to focus on individual areas of study as it applies to Narrative Devices in Digital Gamespaces.
  • 34.
    34 Terminology Narrative The story orstorytelling within the Gamespace. Not limited to story-specific topics or content. Narrative Device A delivery system for communicating Narrative concepts. Gamespace A representation of the game as a whole, including but not limited to the virtual environment of the game world. This includes menus, mechanics, Narratives, dialogue, and anything else included within the game that relates to or affects the experience. PC The Player Character or Characters that players assume the role of throughout a game. NPC Non Playable Characters players may interact with throughout a game. Game Designer Responsible for mechanic and system design within a project, as well as documentation and general responsibilities to keep the game focused and creatively on track. Beta A stage of progress within game development that is partially complete, can be tested, but will not reflect the final product. Kinesthetic Projection Mankind’s ability to extend their senses to various manual interfaces, like tools, vehicles, and games. Kinesthetic Dissonance A disconnect between feedback involving touch, motion, or control during interaction with the Gamespace. Flow A state of optimal experience that occurs during complete immersion while participating in an activity. Agency A player’s level of engagement within the Gamespace, relating to a balance of incentives and tension levels.
  • 35.
    35 Bibliography 1, Uwe Proskeand Simon C. Gandevia, The Kinaesthetic Senses, The Journal of Physiology http://jp.physoc.org/content/587/17/4139.full 2, Vrothgarr, Proof That Gameplay Is More Important Than Graphics, Gameskinny.com http://www.gameskinny.com/njq5j/proof-gameplay-is-more-important-than-graphics 3, Jack Brown, AAA vs. Indie: An Interview with Star Citizen’s Chris Roberts, Gamespot.com http://www.gamespot.com/articles/aaa-vs-indie-an-interview-with-star-citizens-chris/1100-6421235/ 4, Chuck Palahniuk, litreactor.com, “Nuts and Bolts: “Thought” Verbs http://litreactor.com/essays/chuck-palahniuk/nuts-and-bolts-%E2%80%9Cthought%E2%80%9D-verbs 5, Guillermo Del Toro, The New Yorker, “Show the Monster” by Daniel Zalewski http://www.newyorker.com/magazine/2011/02/07/show-the-monster 6, Stein C. Llanos and Kristine Jorgensen, Do Players Prefer Integrated User Interfaces? A Qualitative Study of Game UI Design Issues, The Norwegian School of Information Technology 7, Erik Fagerholt and Magnus Lorentzon, Beyond the HUD, Master of Science Thesis 8, Frictional Games, Why I hate “Cinematic” http://frictionalgames.blogspot.com/2010/08/why-i-hate-cinematic.html 9, “Flow. The Psychology of the Optimal Experience” by Mihaly Csikszentmihalyi 10, Flow in Games, Jenova Chen, MFA Thesis 11, Axis Mundi, New World Encyclopedia http://www.newworldencyclopedia.org/entry/Axis_Mundi 12, Slash, roguetemple.com, “What is a Roguelike” http://www.roguetemple.com/roguelike-definition/
  • 36.
  • 37.
  • 38.
  • 39.
  • 40.
  • 41.
  • 42.
  • 43.
  • 44.
  • 45.
  • 46.
  • 47.