A PROJECT REPORT ON SUMMER TRAINING
          AT USHA MARTIN LTD.
        TATISILWAI, RANCHI, JHARKHAND.

[Sub. –Ascertainment of Working Capital requirements for the Financial Year 2012-13]




                                       BY: -

                           MANOJ KUMAR PRAMANIK.

                          REG. NO.:-CUJ/1/2009/MBA/14.

                   CENTRE FOR BUSINESS ADMINISTRATION.




                    CENTRAL UNIVERSITY OF JHARKHAND.




                                         1
A Report on
ASCERTAINMENT OF WORKING CAPITAL REQUIREMENTS FOR
  THE YEAR 2012-13 OF USHA MARTIN LTD. - RANCHI UNIT




                              By
               MANOJ KUMAR PRAMANIK
                     CUJ/1/2009/MBA/14




          A Report submitted in partial fulfilment of
                     the requirements of
                      MBA program of
                        CUJ, Ranchi




                        Submitted to
                       CA Rajiv Singh
         Deputy Manager (Accounts and Commercial)

                Usha Martin Limited, Ranchi




                               2
DECLARATION



I hereby declare that this project report entitled “A PROJECT REPORT ON
ASCERTAINMENT OF WORKING CAPITAL REQUAIREMENT OF USHA MARTIN LTD.
FOR THE FINANCIAL YEAR 2012-13” have been prepared by me in partial fulfilment of
the requirement for the award of MBA.

            I also declared that the best of my knowledge, this project is a result of my
own effort and it has not been submitted to any other university or institute for the
award of any professional degree.




Date:

Place:                                                             (Signature)




                                           3
Certificate of Guide


This is to certify that Mr. Manoj Kumar Pramanik, Enrol No: CUJ/01/2009/MBA/14 ,
student of the Central University of Jharkhand of MBA Program has undertaken the
project titled “A Report on ASCERTAINMENT OF WORKING CAPITAL REQUIREMENTS
FOR THE YEAR 2012-13 OF USHA MARTIN LTD. - RANCHI UNIT” under my guidance.

No portion of this project report is published or submitted to any other University or
organization. This study was done for the fulfilment of the requirements of Summer
Training Project of the MBA Program.

The information in the report is genuine to the best of his knowledge and has been
collected from reliable sources, the Internet, and the annual reports of the Usha Martin.
The analysis and compilation was the original work of the student based on secondary
data.

He has completed his project satisfactorily. This certificate is being issue d for academic
purpose.




CA- Rajiv Singh

Deputy Manager (Accounts and Commercial)

Usha Martin Limited. Tatisilwai, Ranchi




                                             4
ACKNOWLEDGEMENT



There are times when one feels a sense of accomplishment combined with a sense of
gratitude. Writing the acknowledgement page in this project is one among them. This
project would have been a distant dream without the grace of almighty. So, first and
foremost, I, profusely thank god for his blessings and grace, without which my project
would not have seen the light of the day.

I would like to say thankful to Mr. ARVIND KUMAR HR Department, Usha Martin who has
given me opportunity to do my internship in this organization.

              I would like to say thank to HOD sir, Prof. TAPOSH GHOSHAL, Dean of School of
Management Sciences, Central University of Jharkhand, who provided me a golden chance for
Summer Training and my especial thanks to Mr. RAJIV SINGH, Finance Department, Usha
Martin Ltd., for his guidance and appreciative support in spite of busy schedule at Usha
Martin Limited.




                                            5
PREFACE



Summer training is essential to get the practical orientation of theoretical knowledge
and analysis of the business realities at the corporate level. This 1 month training
procedure made us understand the working culture of the business organization.

The summer training in this reputed Company had been a challenging and
exciting experience which brought us closer to the business organization.

My topic is Ascertainment of Working Capital Requirement of Usha Martin Limited for the
Financial Year 2012-13(Wire Ropes and Speciality Product Division) in USHA MARTIN
LIMITED, TATISILWAI RANCHI, JHARKHAND.




                                           6
EXECUTIVE SUMMARY



The basic idea behind selection of this topic is mainly due to its nature and importance
in overall financial management of any organization.
         One of the most important areas in the day to day management of the firm is the
ascertainment of working capital. Working capital Ascertainment is the functional area
of finance that covers all the current accounts of the firm. It is concerned with
management of the level of individual current assets as well as the management of total
working capital.
         Primary function of financial management is not only procurement of fund but
also their effective use with the objective maximizing the owner’s wealth. The allocation
of funds, therefore, is an important function of financial management.




                                            7
TABLE OF CONTENTS

  CONTENTS                                     PAGE NUMBER
1. Company Profile                              9-11
2. Board of Directors                          11
3. Organizational Structure                    12
4. Products                                    13
5. Vision, Mission and Quality Policy          14
6. Milestone                                    15-17
7. Manufacturing Process                       17
8. Best Practices at Usha Martin               18-21
9. Corporate Social Responsibility             21
10. SWOT Analysis                              22-24
11. Core Competence                            24
12. Achievement                                25-31
13. Financial Analysis                         31-39
    - Shareholding Pattern
    - Cash Management
    - Debtors Management
    - Inventory Management
14. Ascertaining of Working Capital            39-47
    - About Working Capital
    - Objective of the Study
    - Research Methodology
    - Working Capital Cycle
    - Working Capital Management
15. P/L Account & Working Capital Analysis     48-72
    - Problem Formulation
    - Analysis of P/L Account
    - Ascertaining of Working Capital
16. Recommendation                             73
17. Conclusions and My Learning                74
18. Bibliography                               75




                                        8
1. COMPANY PROFILE:-




Usha Martin Limited, together with its subsidiaries, engages in the manufacture and sale
of steel products in India and internationally. The company offers steel wire rods, rolled
products, billets, pig iron, and allied products; wire and wire ropes products, such as
steel wires, strands, wire ropes, cords, and bright bars; and related accessories,
including wire drawing and allied machines, as well as jelly filled telecommun ication
cables. It provides coil and bar products for wire rods and straight length applications;
ropes for aerial, crane, elevator, engineering, fishing, mining, titan oil field, shipping,
structural, and flexi and fancy fence applications; and wire and strands for power,
construction, automobile, general engineering, and binding/stationary applications. The
company also offers structural products for suspension bridges, cable stayed bridges,
tower guy strands, suspended roof structure, boom pendants, and architectural
applications, as well as track ropes for bulk material handling systems, and fine and
conveyor cords. In addition, it provides general engineering slings, sugar slings, pendant
lines, grommet slings, cable laid slings, structural slings, deco rative slings, mooring
lines, multi legged slings, stainless slings, flemish eye slings, and hand spliced slings, as
well as slings with mechanical splicing with ferrule and steel sleeves. The company was
founded in 1961 and is based in Kolkata, India. Usha Martin Limited is a part of the Usha
Martin Group.

Inception of business

Started in 1961 in Ranchi, Jharkhand as a wire rope manufacturing company, today the
Usha Martin Group is a USD 1 billion conglomerate with a global presence. The group
has set new standards in the manufacture of wire rods, bright bars, steel wires,
speciality wires, wire ropes, strand, conveyor cord, wire drawing and cable machinery.
With continuous growth in both the domestic and international markets, Usha Martin,

                                              9
the Group’s flagship company has emerged as India’s largest and the world’s second
largest steel wire rope manufacturer.
 For Usha Martin, the path to sustainable growth was long; the management constantly
tried out innovative business practices. With initiative to diversify the customer base
by venturing into the international markets, moving up the value chain and fully
integrating its business process to maximize stakeholder value.



Thinking global

In 1979, the company set up a steel plant with wire rod rolling mill at Jamshedpur, to
benefit from business integration. This ensured a steady supply of steel for the
manufacture of value added products. Today, the Jamshedpur unit has a truly integrated
speciality steel manufacturing facility of 700,000 MT per annum. Out of which, about
35% is consumed internally by its plant in Ranchi, Hoshiarpur & Bangkok, producing
steel wire, steel strand, steel cords, bright bar and steel wire ropes. All its
manufacturing facilities are ISO 9000 certified and the steel plant was India’s first to
receive the TPM Excellence Award from JIPM, Japan.



Going Global

With local success come global aspirations. Currently, the company has overseas
manufacturing operations in Thailand, UK and Dubai. Besides a vast network of
distribution centres and marketing offices spread across the globe to support an ever
growing worldwide customer base. The company exports over 60% of the wire rope
output and about 20% of the total wire rods produced.

Looking Forward

Usha Martin’s future plans are focused on its operation in Jharkhand – a state rich in
mineral resources. Future priorities include product mix enrichment, cost reduction and
infrastructural improvements. Already flourishing in its recent foray into mining
operations, the company is planning to invest in its iron ore and coal mines, sinter plant,
pellet plant, power plants, while also enhancing its steel making and value added
products capacity with an investment of Rs 2,100 crore.



Building Bridges

But what set Usha Martin apart is its unwavering commitment to social responsibility.
For over three decades the company has invested ample man-hours and capital on
community development projects for integrated prosperity in rural Jharkhand, through
a CSR arm, Krishi Gram Vikas Kendra (KGVK).

                                            10
This NGO undertakes various development initiatives, following a model of Total Village
Management (TVM). Focusing on key areas like Watershed development, agricultural
productivity, better health practices, education, empowering women and encouraging
micro enterprise. In recognition to its effort Usha Martin has been awarded the
prestigious TERI Award for Corporate Social Responsibility in 2006.

2. BOARD OF DIRECTORS: -

   1. Mr. Prashant jhawar (chairman)

   2. B K jhawar             (chairman-Emeritus)

   3. Brij k jhawar          (Director)

   4. N J jhawar             (Director)

   5. A K choudhari          (Director)

   6. Mr Ashok basu         (Director)

   7. Mr Salil singhal      (Director)

   8. Mrs Ramni nirula      (director)

   9. G n bajpai            (Director)

   10. Mr Nripendra mishra (Director)

   11. Rajiv Jhawar         (MD)

   12. P Bhattacharya       (JT MD)

   13. Dr Vijay sharma      (Ex Director & CE,steel business)

   14. P K Jain             (Ex Director & CE, wire & Wire rope)




                                           11
3. ORGANIZATIONAL STRUCTURE: -




                            12
PRESENCE: -

   •    Headquartered in Kolkata, India;
   •    Iron ore mine (Barajamda) and captive coal mines (Daltonganj) in the state of
        Jharkhand, India;

   •    Steel manufacturing facilities located in Jamshedpur and Agra;

   •    Wire and wire rope manufacturing facilities located in Ranchi (Jharkhand) and
        Hoshiarpur (Punjab) in India, Bangkok (Thailand), Dubai (the UAE) and
        Nottinghamshire (the UK);

   •    High–value wire and conveyor cord manufacturing facilities at Ranchi;

   •    Machinery manufacturing and engineering application canters in Ranchi and
        Bangalore;

   •    Manufacturing units for bright bars in Ranchi and Sriperumbudur (Tamil Nadu);
        Rigging shops in the Netherlands and the UK.

   •    Telecommunication cables manufacture at Silvassa (India).

Wide global network of marketing and distribution warehouses in Singapore,

4. PRODUCTS: -

Following are the products manufactured by the company.

   1.   Coils and Bars.
   2.   Bright and Bars.
   3.   Ropes.
   4.   Wire and Strand.
   5.   Structural.
   6.   Silings.
   7.   Cord.
   8.   Machinery.
   9.   Telecables.

Use of Ropes:-

        1.   Arial rope.
        2.   Crane rope.
        3.   Elevator rope.
        4.   Engineering rope.
        5.   Fishing rope.
        6.   Mining rope.
        7.   Structural rope.

                                           13
Use of Wire and Strand:-

       1.   Power.
       2.   Construction.
       3.   Automobile.
       4.   General engineering.



PRODUCT QUALITY /TESTING FACILITIES:-

   1. ISO-9001 ANAB.
   2. ISO-9001 UKAS.
   3. ISO-14001.
   4. TPM certificate.
   5. API-certificate.
   6. ABS-manufacturing Assessment.
   7. ABS-API9A.
   8. DNV -certificate.
   9. Lloyd’s-certificate.
   10. Inmetro-certificate.

5. VISION, MISSION AND QUALITY POLICY:

Vision:-
To be a respected, world class & leadership in business, in quality, productivity,
profitability & customer satisfaction.


Mission:-
    To be a customer and shareholder observed factory.
    To enhance value to shareholders and services to all stake holders.
    To develop highly motive team with a sense of satisfaction.
    To excel as a value driven organization.
    To create the value in case of quality.
    To expand its area of its operation& utilize the raw material efficiently.


Quality policy:-
   Providing product & services that meet customer expectation.
      Continual improvement to our quality management system and process.
      Continues enrichment of the skills and knowledge through training and training.

                                           14
   Compliance to all applicable statutory and regulatory.
      Fostering the professional development of our employee.
      Our suppliers and customers are our partner in progress.


6. MILESTONES:-

The Company is a part of the Usha Martin Group, which was formed in India in the early
1960s with the establishment of Usha Martin Industries Limited (UMIL), engaged in the
manufacture of steel wires, wire ropes and other related products. The group was
promoted by Mr. B. K. Jhawar, who is the Chairman of the Company. Usha Beltron
Limited was incorporated on 21 May, 1986 as a joint venture between Usha Martin
Industries Limited, Bihar State Electronics Development Corporation Limited, AEG
Kabel, Germany (now Kabelrhydt and a member of the Alcatel group) and DEG,
Germany, to manufacture Jelly Filled Telephone Cables (JFTC). Pursuant to the Orders of
the Hon'ble High Court of Kolkata and Patna( Ranchi Bench) Usha Martin Industries
Limited merged with Usha Beltron Limited with effect from 15th May, 1998. Thereafter
the registered office was shifted from Tatisilwai, Ranchi, Jharkhand to Kolkata in the
State of West Bengal in the year 2000. The name of Usha Beltron Limited was changed
to Usha Martin Limited with effect from 1st May, 2003.

Group Companies

                         USSIL
                         Usha Siam Steel Industries (“USSIL") was incorporated in
                         1980 as a joint venture between Usha Martin Industries, India
                         and Leading Industrialists in Thailand - Promoted by Board of
                         Investment ("BOI") for production of Steel Wires and Ropes.

                         USSIL became a Public Company Limited in 1997 and
                         subsequently become a wholly owned subsidiary of the Usha
                         Martin                  Limited,                    India.

                         USSIL is among the largest integrated Steel Wires, Industrial
                         Strands, Control Cables and Wire ropes Plants based in the
                         ASEAN region with an annual manufacturing capacity of
                         36,000 MT.



                         UM Singapore
                         Established in 2000, is a wholly owned subsidiary of Usha
                         Martin Limited, India. It has been operational as a distribution
                         center for Usha Martin Group’s core business of steel wire
                         ropes and related products in South East Asia. It also has

                                           15
distribution set up in Australia, Vietnam & Indonesia.


BWWR
Established in 2003, Brunton Wolf Wire Ropes FZCO is a joint
venture between Usha Martin Limited of India and Gustav
Wolf                       of                    Germany.

BWWR is the first wire rope factory set up in the middle east,
situated in Jebel Ali Free Zone Enterprise (FZE) with an annual
capacity of 12,000 MT. The product range includes general
engineering rope, elevator rope, crane rope, off-shore
application rope, etc.



UM Cables
A wholly owned subsidiary of Usha Martin Limited, located at
Silvassa, Western India, manufactures PIJF Copper Telecom
cables and Optical Fibre Cables and has an annual capacity of
2.9 MCKM and 35000 RKM respectively.



UMIL
Established in 1997, Usha Martin International Limited is a
wholly owned subsidiary of Usha Martin Limited, formed to
facilitate distribution & marketing of the group’s wire & wire
rope products in Europe. The company also acquired in 2001 a
Nottinghamshire based Wire Rope manufacturing company
“Brunton Shaw UK” with an annual capacity of 6,000 MT. It
also specialises in providing services to oil drilling and
offshore exploration activities thru its arm European
Management & Marine Corporation having offices in Aberdeen
(UK).




UM America
A wholly owned subsidiary of Usha Martin Limited, India. It
has been operational as a distribution center for Usha Martin
Group’s core business of steel wire ropes and related products
in United States of America.



                 16
7. MANUFACTURING PROCESS: -

(Wire & Strands)




   a) The wire rod is sent for surface treatment for cleaning and then for drawing.
      After this it’s packed and despatched as direct drawn wire.


   b) The drawn wire is patented and again drawn. Then it’s packed and despatched as
      ungalvanised wire.

   c) The drawn wire is galvanised and then it’s packed and despatched as galvanised
      steel wire.

   d) The drawn wire is stranded & then packed and despatched as galvanised steel
      wire.


The drawn wire is again stranded and sent for induced heating and then it packed and
despatched as P C Strand.




                                           17
(Ropes)




  a) First the wire rod is sent for surface treatment for cleaning of the rod.


  b) Then the cleaned rod is sent for drawing.

  c) The drawn rod is sent for patenting and further for galvanisation.

  d) After galvanisation the rod is again drawn and strands are formed.

  e) The strands are coiled to form the “wire rope”.


8. BEST PRACTICES AT USHA MARTIN

       A. Business Drivers: - (PQCDSM).

  1.   Productivity.
  2.   Quality.
  3.   Cost-effective.
  4.   Delivery.
  5.   Safety.
  6.   Moral.




                                           18
B. 5 S Framework:-
   1.   Sort. (To find out necessary as per value.)
   2.   Set in order. (For reducing searching time.)
   3.   Shine. (Remove dirt and dust.)
   4.   Standardisation.
   5.   Sustain.(Self -discipline).



TPM (Total Productive Maintenance) policy:-


                                 Productivity




                        5S
                                                         Speed
                    Framework


     Cost                                                          Quality
                                 TPM pillars



                   Innovation.                      Motivation




                                  Deliver
                                    y




McKinsey 7’S Framework

The model is most often used as a tool to assess and monitor changes in the internal
situation of an organization.

The model is based on the theory that, for an organization to perform well, these seven
elements need to be aligned and mutually reinforcing. So, the model can be used to help
identify what needs to be realigned to improve performance, or to maintain alignment
(and performance) during other types of change.

Whatever the type of change – restructuring, new processes, organizational merger,
new systems, change of leadership, and so on – the model can be used to understand


                                               19
how the organizational elements are interrelated, and so ensure that the wider impact
of changes made in one area is taken into consideration.

When it comes to asking the right questions, the website, Mind Tools (mindtools.com),
has developed a checklist and a matrix to keep track of how the seven elements align
with each other.

OBJECTIVE OF THE MODEL (To analyze how well an organization is positioned to
achieve its intended objective

Usage

       Improve the performance of a company
       Examine the likely effects of future changes within a company
       Align departments and processes during a merger or acquisition
       Determine how best to implement a proposed strategy

The Seven Interdependent Elements

       The basic premise of the model is that there are seven internal aspects of an
        organization that need to be aligned if it is to be successful

Hard Elements

       Strategy
       Structure
       Systems

Soft Elements

       Shared Values
       Skills
       Style
       Staff

                    WORLD’S LARGEST ARCH BRIDGE IN DUBAI




                                            20
WIRE AND WIRE ROPE DIVISION



The Usha Martin Ltd. is produce 100,000 MT / annum manufacturing facilities at Ranchi
(Eastern India) is amongst the top four wire rope producers in the world. Since its
inception, the division has continuously developed and expanded its range of product
offerings and is considered a pioneer in certain classes of products in India. Steel wire
ropes manufactured by the division find wide applications in oil exploration, mining,
elevators, Crane, fishing, construction, load transportation and general engineering
sectors.

         HOWRAH BRIDGE & INCHEON BRIDGE NEW SONGDO CITY, KOREA




9. CORPORATE SOCIAL RESPONSIBILITY:-

      Usha Martin has strongly believed in its social responsibility being an important
       part of business philosophy. The company has promoted Krishi Gram Vikas
       Kendra (KGVK), as its’ social arms to take appropriate initiative in various areas
       which affect health, social life and economic well being of people for a period of
       over 35 years. Presently, KGVK reaches out to about one lack household of tribal
       people and weaker sections of society in over 700 villages across 6 districts in
       the State of Jharkhand.


      KGVK has been taking on various activities in basic health, hygiene and
       sanitation,   education,   women    empowerment,      community     development,
       agriculture, integrated watershed development, micro enterprise development,
       capacity building and need based training to generate self employment and
                                            21
sustainable income for weaker section of society. It has successfully completed
       many projects and earned and earned recognition, appr eciation and accolades
       from wide section of NGOs, government and semi government agencies at state,
       national and international levels.
      KGVK has been getting active support from, and through alliance and
       partnerships with, reputed national and international agencies such as US-AID,
       CEDPA, FUTURE, CARE, CAPART, ICICI Bank, NFI, IRH, Georgetown University,
       IFC Washington, World Bank funded SWA-Shakti, CINI, JTDS, National
       Foundation of Indian, Goal India, Partners in Change, BAU, ISRO, ICAR Palandu,
       NABARD, SIDBI, Lac Research Institute, Govt. of Indian, Govt. of Jharkhand and
       local NGO’s.

10. SWOT ANALYSIS:-

Strength:

   1. Business model: The Company is extensively integrated from iron ore and coal
      block mines to captive power to the manufacture of steel, wires and wire ropes.

   2. Proximity: The Company’s iron ore mines and coal mines are 160 km and 250
      km respectively from downstream consuming centres, saving logistic costs.

   3. Geographic mix: The Company’s revenues are drawn from India (76%) and the
      rest of the world (24%). Global revenues are drawn from 14 countries.

   4. Product mix: The Company’s product portfolio comprises rolled products, steel
      wire rods, wires, strands, wire ropes, cords and cables, among others.

   5. Presence: The Company enjoys an Indian and global presence. Ten
      manufacturing units are located within India and three abroad. The Company’s
      customers are pan- India and pan-global, serviced by a large number of dealers,
      stock points and representatives.

   6. Certifications: The Company’s manufacturing units are ISO 9000- certified. The
      Company was accredited with TERI award and TPM Excellence award in 2006
      and 2008 respectively.

   7. Financials: The Company enjoyed a gearing of 1.02, a sub-7% average cost of
      debt as on 31st March, 2010 and interest cover of 3.94 times for 2009-10.

   8. Customisation: The Company manufactures customised products resulting in
      value-addition, repeat business and enduring client relationships.


                                            22
9. Engineering skills: The Company’s decades of engineering knowledge related to
      the manufacture of wire and cable–making machines helped optimise plant,
      equipment and production facilities.

   10. Technology: The Company invested in cutting-edge technologies across its
       manufacturing units; it deployed an advanced ERP solution for operational
       support.

   11. Social responsibility: The Company’s social initiative arm, an NGO namely
       Krishi Gram Vikas Kendra (KGVK) earned trust and respect for undertaking
       activities like education, natural resource management, health, trade facilitation,
       dairy, farming and livelihood, among others, across 350 villages Technology:

Weakness:

   1. Machine & tools have become old & obsolete
   2. Over looked small customer.
   3. Semi – Automatic planned
   4. High production cost
   5. Demand of elevator ropes has increased due to global infrastructure
      development
   6. Non effective advertising image


Opportunity:

   1. UML can develop device for measuring breaking load
   2. Fishing is developing in the southern coastal cities
   3. Mushrooming of apartment in India & Abroad UMI can increase its profit, its
      fives more emphasis on direct marketing with customer
   4. Now present condition reliance has found crude oil resources in Krishna
      Godavari basin in south, new opportunities present for UML to produce rope
   5. UML can develop device for measuring breaking load
   6. Competition are not much strong in secondary market

Threat:

   1. Low price of the rivals product are a great threat for UML
   2. High production cost
   3. Local political instability




                                            23
Competitors:-

These are the main competitors of the company in this sector.
   1. Elango Industries Ltd.
   2. Inducto Steel Ltd.
   3. Jindal Stainless Ltd.
   4. Mahindra Ugine Steel Company Ltd.
   5. Mukand Ltd.
   6. Panchmahal Steel Ltd.
   7. Shah Alloys Ltd.

11. Core Competence: -




Cost control: The vertical integration – from natural resources to wire rope – facilitates
the adequate availability of key inputs at a significantly low cost compared with
purchases from the open market and provides a near-complete control over the entire
value chain, strengthening the Company’s competitive edge.


   1. Quality products: The Company manufactures products where product quality
      is of paramount importance (namely wire ropes for critical applications). The
      vertically integrated model allows a stringent monitoring of product quality
      across every process and ensures consistent product quality across batches – a
      big competitive advantage. The Company’s wire ropes, earned the confidence of
      global customers and authorities of repute including OTIS, JIPM, ABS, API,
      LLOYDS and ISO, a recognition of its high quality.

   2. Delivery speed. The vertically-integrated business model facilitates reducing
      cycle time (from indent to product delivery) and allows the Company to meet
      delivery schedules of clients owing to minimal dependence on external inputs
      and factors. Besides, a complete control on the value chain allows the Company


                                           24
to meet urgent client deliveries (when necessary), strengthening business
       relationships

   3. Product basket Integration allows the Company to create a product range which
      caters to diverse applications across multiple sectors. For example, the
      Company’s wire rope product basket is one of the largest globally. This enables it
      to capitalise on most of the emerging opportunities in its business space. Besides,
      the Company’s presence across the value chain created multiple revenue
      verticals – pig iron, billets, structurals, bars, wire rods, wires, strands, cords and
      wire ropes –providing diverse growth drivers.

   4. Customisation. Integrated operations help customise products to suit
      specialised applications for key customer requirements, enhancing customer
      loyalty.

   5. Profit maximisation. A footprint across the value chain allows the Company to
      provide an optimum sales mix in line with the external environment helping
      maximise profitability. Besides, this business model enables the Company to
      protect its business profitability in adverse market conditions.

   6. Capacity increase Complete control of the back-end of the value chain, namely
      iron ore and coal reserves, allows the Company to expand downstream
      capacities to capitalise on emerging stabilising cost opportunities

   7. Cyclicality protection The Company is protected from the vagaries of price
      fluctuations in key inputs, namely iron ore and coal, stabilising costs. It also
      enables the Company to capture the upside in the marketplace when prices rise
      (without a commensurate increase in costs).

12. ACHIEVEMENTS:-

- The company was incorporated on 22nd May, and obtained the Certificate of
Commencement of Business on 17th July, 1986. It was promoted jointly by Usha Martin
Industries Ltd. (UMI) and Bihar State Electronic Development Corporation Ltd.
(BSEDC).

- The Company undertook to set up a project for the manufacture of 5,00,000 conductor
kilometres (CKM) per annum of jelly filled cables.

- The Company entered into a technical agreement with AEG Kabel of West Germany for
technical know-how and training of Indian technicians at the collaborator'splant.


1988

- The Company had developed PCM system cable used for transmission of digital signals
and supplied higher size cables upto 1600 pairs. The Company had also developed foam
                                            25
skin type cable of size 1800 x 0.4 for the first time in India.

- 70 shares subscribed for by the signatories to the Memorandum of Association.
70,99,930 shares were then issued at par out of which the following shares were
reserved and allotted on a firm basis:

- (i) 16,96,930 shares to Usha Martin Industries Ltd., its directors, their friends, etc.;

- (ii) 18,46,000 shares to BSEDC;

- (iii) 10,72,000 shares to AEG - Kabel of West Germany and

- (iv) 7,10,000 shares to DEG of West Bermany. Out of the remaining 17,75,000 shares,
3,55,000 shares were reserved for preferential allotment to employees, etc., but only
14,800 shares taken up. The balance 14,20,000 shares along with 3,40,200 shares not
taken up by employees, were offered for public subscription during April 1988 (All
were taken up).

1989

- During May/June 1989, the company offered 14,20,000 rights equity shares in the
prop. 1:5 (All were taken up). Simultaneously, 71,000 No. of equity shares were also
offered to the employees on an equitable basis. Only 5,200 shares taken up. Balance
65,800 shares allowed to lapse.

1994
- The Company issued 10,00,000 No. of equity shares of Rs 10 each at a premium of Rs
169 per share on preferential basis to promoters.

- During October, the Company issued 32,71,028 GDRs and these representing
32,71,028 No. of equity shares were issued at a price of Rs 335.66 per share.

- Usha Martin Telekom Ltd., a joint venture along with Usha Martin Industries Ltd. &
Telekom, Malaysia have been providing cellular phone services in Calcutta under the
brand name "COMMAND". 1996

- The Company was closely monitoring the development in power sector and was
evaluating various options.

- Summit Usha Martin Finance Corporation Ltd. (Formerly Usha Martin Finance
Corporation Ltd.) became a 50:50 joint venture between Usha Martin Group of
Industries & Sumitomo Corporation of Japan.


                                              26
- Other joint ventures of the company are Usha Siam Steel Industries Ltd., Usha Martin
Europe Ltd. and Usha Martin Americas Inc. 1997

- The Company decided to spin-off the Software Division into one of the subsidiaries of
the company.

- Usha Martin Industries Ltd. was merged with the company. After amalgamation
company has become a multi-divisional company, covering the manufacture of pig iron,
steel wires and wire rods, wire ropes and jelly-filed cables.

- 11,477,334 No. of equity shares issued to the shareholders of erstwhile Usha Martin
Industries Ltd. Pursuant to the Scheme of Amalgamation with the Company and
13,56,200 No. of equity shares of Rs 10 each held by erstwhile Usha Martin Industries
Ltd. were canacelled due to Amalgamation with the Company.

- Ubest a division of the Usha Beltron's Ltd. has signed an agreement with Swiss
Telecom PTT to offer Indian cellular operators natel sim card application platform
(sicap) software product for immediate implementation.

- Usha Beltron Ltd. (UBL) was promoted jointly in 1986 by Usha Martin Industries and
Bihar State Electronic development Corporation in technical collaboration with AEG
Kabel, Germany to manufacture jelly filled tele-cables (JFTC).

- The company will have three major divisions-wire and wire ropes, software and
telecom.

1998

- Crisil has downgraded the outstanding ratings of Usha Beltron Ltd. (UBL) and also
removed them from rating watch.

- The Jhawars-promoted wire rope-to-jelly filed cables firm, Usha Beltron Ltd, is set to
extend its activities into telecommunications in a big way.

- Usha Beltron's telecom foray will include extending activities to different fields of
operating, maintaining and providing telecommunications services of all types and
other value-added services and to design, instal and/or erect all types of
telecommunication network systems and enter into joint venture agreement with
Indian and foreign parties.

- Usha Beltron Ltd. of the Jhawars is all set to change its name to Usha Martin Ltd this
fiscal, according to sources in the company. This is for the second time, in a span of just
one year, that the company is going to change its name.

                                             27
- The company has initiated moves to restructure its international marketing and
distribution business.

- The Company embarked on creating a new cable manufacturing facility at Silvassa
with a capacity of 27 lckm through UM Cables Ltd., a wholly owned subsidiary of the
company.

1999

- The company has introduced a voluntary retirement scheme at its cable and wire rope
factories in Ranchi from last month. The scheme has been offered to workers and
officers who are of and over forty years of age and have completed 10 years of service.

- UM Cable Ltd, a wholly-owned subsidiary of Usha Beltron Ltd. belonging to the Rs.
1,000-crore plus Usha Martin Group, is being launched in Silvassa, near Mumbai, to
manufacture jelly-filled telecommunication cables.

- Usha Beltron Ltd. (UBL), the wire and wire ropes major of the Jhawar group, is setting
up a holding company to streamline its overseas distribution network.

- Usha Communications Technology, a wholly-owned subsidiary of Usha Beltron Ltd,
and Compaq Computer Corporation singed a comprehensive worldwide solution
development marketing agreement on May 7 at Portland, Oregon, the US.

- UBL recently entered into an agreement with American Express Bank for funding
worth $15 million. "The rest of the $10 million will be through equity expansion and
bringing in a joint venture partner."

- Usha Beltron Limited, the flagship of the city-based Usha Martin Group, is setting up a
joint venture with an Australian firm to produce leaded steels.

- Usha Beltron Limited (UBL) of the Calcutta-based Jhawars have acquired 10 per cent
equity control in its Thai ropes and wire making joint venture -- Usha Siam Limited.

- Umicor, UK, a joint venture between Usha Beltron Ltd. (UBL) and Exim Bank, has
acquired EMMC UK, a firm specialising in providing services and solutio ns for the wire
rope industry, for $3.5 million.

- While software companies are making a beeline for India, Usha Beltron Ltd. of the
Jhawars is setting up a holding company - Usha Communications Technology - for
software development in the United Kingdom.


                                            28
- The new company is being set up in collaboration with Entryline Holdings Ltd, a
Pentire group company of the UK.

- Usha Beltron Limited (UBL), the city-based Jhawar group's flagship, has decided to
enter into a 50:50 joint venture with Martin Bright of Australia to set up a Rs 40-crore
special steel manufacturing facility in Jamshedpur.

- The Usha Beltron Group of the Jhawars has flagged off a major restructuring exercise
for its global software activities by initiating the process to set up a new holding
company in the United States by January 2000, which is likely to be named UBEST
America.

2000

- Usha Beltron is all set to joint the big league of corporates flourishing on growth
opportunities inknowledge-based sectors such as infotech and telecom. The company
has set up technical training centres.

- The Company has approved a Scheme of Arrangement proposed to be made between
company and Usha Martin Infotech Ltd, (UMIL) and their respective shareholders.

- Usha Beltron Ltd, the flagship of the Calcutta-based Jhawars, will issue global
depository receipts (GDRs) in a couple of months.

- Calcutta-based Usha Beltron has acquired the wire rope business of Brunton Shaw of
the UK, a subsidiary of the 180-million Carclo, UK.

- The Company issued 35,00,000 Global Depository Receipts (each GDR represented by
one equity share of Rs 10 each) at a price of US$3.25 per GDR.

2001

- Mr Pradip P. Shah, Director has resigned from the board effective from 24th January.

2002

-Ties up with Gustav Wolf of Germany to manufacture steel cords in India.

-Board approves in setting up of a Direct Reduced Iron (DRI) Plant with the capacity of
100 KT per annum.




                                            29
-Usha Beltron Ltd announces the change in management as follows:

1. Mr Biswajit Choudhuri appointed as a nominee of Unit Trust of India on the Board of
the Company in place of Mr S K Saha

2. Mr Dilip Mondal appointed as a nominee of Industrial Development Bank of India on
the Board of the Company.

-Board approves for the issue and allotment of securites on preferential basis: 1)
53,45,455 equity shares of Rs.5/- each of the company at a price of Rs.33/- per share
(inclusive of premium of Rs.28/- per share) being the price which is in accordance with
chapter X111 of SEBI (Disclosure and Investor Protection) Guidelines to International
Finance Corporation, Washington. 2) 53,45,455 equity shares of Rs.5/- each of the
company at a price of Rs.33/- per share (inclusive of premium of Rs.28/- per share)
being the price which is in accordance with chapter X111 (Guidelines for preferential
issues) of SEBI ( Disclosure and Investor Protection) Guidelines to Promoters, Promoter
Group, Directors, their relatives and associates. 3) The BOD have also decided to
convene an EGM on July 18, 2002 to consider the above matters.

-IFC signs agreement with UBL to invest Rs.120.5cr in the company.

-UMIL acquires 30,00,000 shares amounting to 9.45% voting rights on preferential
allotment basis.


2003

- DEG financed Rs.50cr to UBL and the debt cost stands at Libor plus 275 basis points
with 11 years time span.

-Purchases a wire rope plant in Dubai

-Acquisition of 49.55% stake in Usha Martin International Ltd, UK (UMIL)

-Ministry of coal alloted captive coal block in Jharkhand having a reserve of more than
30 MN T and contains Grade A & B coal, which would be required by the company for its
Sponge Iron (DRI Project) Plant expansion.

-Mr. T K Banerjee, Nominee of Life Insurance Corporation of India resigned from the
Board of Directors of the Company.

2005
-Usha Martin executes a Business Transfer Agreement with JCT

                                           30
2007 - Usha Martin Ltd has appointed Mr. Suresh Neotia and Mr. Ashok Basu, as
 additional directors of the Company with effect from May 17, 2007.

 - The Company has splits its face value from Rs5/- to Rs1/-.
 2010

 - Usha Martin Limited has appointed Dr. Vijay Sharma and Mr. P. K. Jain as executive
 Directors on the Board of the Company.

 - Usha Martin Ltd has appointed (a) Mr. G N Bajpai as Additional Director [non-
 executive & independent] with effect from March 18, 2010; and (b) Mr. Nripendra Misra
 as Additional Director [non-executive & independent] with effect from March 22, 2010.

 - Usha Martin Ltd has appointed Mr. Jitender Balakrishnan as Additional Director (non -
 executive & independent) with effect from June 10, 2010.



 13. FINANCIAL ANALYSIS: -

                                 Shareholding pattern


Shareholding pattern - Usha Martin Ltd.
                                                            No of           % Share
                                   Holder's Name
                                                           Shares           Holding
                                        Promoters       88459017             29.03%
                               Foreign Institutions     52943476             17.37%
                     National Banks Mutual Funds        50900204             16.70%
                                 Foreign Promoter       33336135             10.94%
                                    General Public      31008972             10.18%

                              Financial Institutions    23206663              7.62%
                                 Other Companies        20157943              6.61%




 The shareholding pattern says that only around 10% of the total shares are open for the
 general public. The company’s shares had Face Value of INR 5.00 from 2003 to 2007;
 however the year ending ’08 it has been changed to INR 1.00.


                                             31
% Share Holding
                      6.61%
            7.62%

                                                            Promoters

                                    29.03%                  Foreign Institutions
            10.18%                                          National Banks Mutual Funds
                                                            Foreign Promoter
            10.94%                                          General Public
                                                            Financial Institutions
                                   17.37%
                                                            Other Companies
                     16.70%




                                 CASH MANAGEMENT: -

Meaning and Importance of cash

Cash, the most liquid asset and also referred to as the life blood of a business enterprise
is of vital importance to the daily operations of business firms. Its efficient management
is crucial to the solvency of the business because cash is the focal po int of the funds flow
in a business. Cash plays a very important role in the entire economic life of an
organization. A firm needs cash to make payments to its suppliers, to incur day to day
expenses and to pay salaries, wages, interest and dividend etc. Cash is money that is
easily accessible either in the bank or any business.

It is very essential for a business to maintain an adequate balance of cash. But many a
times a concern operates profitably and yet it becomes very difficult to pay taxes and
dividends. This may be because:

           Although huge profit have been earned yet cash may not have been
            received because of large credit sale was made.
          Even if cash has been received, it may have drained out (used for some
            other purposes).
This movement of cash is of vital importance to the management, so proper
management of cash is very important.




                                             32
Cash/fund management

Cash/Fund, the most liquid assets is the vital importance to the daily operations of the
business firms. The proportion of corporate assets held in the form of cash is very small,
often between 1 and 3 percent, its efficient management is crucial to the solvency of the
business enterprise because in a very important sense cash is the focal point of fund
flows in business. It is generally referred to as the “life blood of a business enterprise”.

There are three possible motives for holding cash:

         i.   Transaction motive
        ii.   Precautionary motive
       iii.   Speculative motive
The need for holding cash arises from a variety of reasons which are briefly summarized
below.

Transaction motive

A company is always entering into transactions with other entities. While some of these
transactions may not result in an immediate inflow/outflow of cash (e.g. credit
purchases and sales), other transactions cause immediate cash inflows and outflows. So
firms always keep a certain amount as cash to deal with routine transactions where
immediate cash payment is required.

Precautionary motive

Contingencies have a habit of cropping up when least expected. A sudden fire may break
out, accidents may happen, employees may go on strike, creditors may present bills
earlier than expected or debtors may make payments later than warranted. The
company has to be prepared to meet these contingencies to minimize its losses. For this
purpose companies generally maintain some amount in the form of cash.

Speculative motive

Firms would like to tap profit making opportunities arising from fluctuation in
commodity price, security price, interest rate, and foreign exchange rates. A cash rich
firm is better prepared to exploit such bargains. Firms which have such speculative
leanings may carry additional liquidity. Most firms their reserve borrowing capacity and
marketable securities would suffice to meet their speculative needs.




                                             33
Cash Management Cycle

Cash management is concerned with the managing of:
          Cash flows into and out of the firm.
          Cash flows within the firm.
          Cash balances held by the firm at a point of time by financing deficit or
           investing surplus cash.

It can be represented by a cash management cycle as shown below. Sales generate cash
which has to be disbursed out. The surplus cash has to be invested while deficit has to
be borrowed. Cash management seeks to accomplish this cycle at a minimum cost. At
the same time, it also seeks to achieve liquidity and control. The management of cash is
important because it is difficult to predict cash flows accurately, particularly the inflows
and there is no perfect coincidence between the inflows and outflows of cash. During
some periods, cash outflows exceed cash inflow, because payment for taxes, dividends
or seasonal inventory builds up. At other times, cash inflow can be more than cash
payment because there may be large cash sales and debtors may be realized in large
sums promptly.

Cash management is also important because cash constitutes the smallest portion of the
total current assets, yet management’s considerable time is devoted in managing it. An
obvious aim of the firm now-a-days is to manage its cash affairs in such a way as to keep
cash balance at a minimum level and to invest the surplus cash in profitable investment
opportunities.


                                         Cash

                                       Collectio
         Business                                                   Deficit
                                          ns
        Operation                                                   Surplus
            s
                                           s
       Information                                                   Borrow

       And control                                                   Invest
                                         Cash

                                       Payments




                                               34
DEBTORS MANAGEMENT: -

The basic objectives of the debtor’s management are to optimize the return on
investment on the assets. Its main aim is to promote sales and profit until that point is
reached where the return on investment is further funding of debtors is less than the
cost of funds raised to finance that additional credit.

When a firm makes sale of goods and services and does not receive payment, it grants
trade credit and creates Debtors accounts, which would be collected in the future. These
represent the extension of credit on an open A/c by the firm to its customers, as the
substantial amount is tied up in trade debtors; it needs careful analysis and proper
management.



    Size of Investment in Debtors:
     Investment in debtors A/c is a major part of their assets in most of business
     enterprises. Debtors A/c is one of the major components of working capital. The
     financial executives should pay due attention to the management of debtors, so
     that each rupee invested in debtors may contribute to the net worth o f the
     organization.

    The Basic Problem of Debtors Management:
       The basic problem of debtor’s management is the balancing of profitability &
       liquidity. Soft credit terms attract sales and so the longer the time a company
       allows to pay to its customers the greater the sales and higher the profits.
The longer the period of credit the greater the risk, the greater the level of debt and
greater the strain on the liquidity of the company.



                            INVENTORY MANAGEMENT: -

Inventory consists of raw material, semi-manufactured products and completely
manufactured products. It has been defined by the Accounting Principles Board as “The
aggregate of those items of tangible personal property which (a) are held for sale in the
ordinary course of business, (b) are in the process of production for such sales, or (c)
are to be currently consumed in the production of goods or services to be available for
sale”.

Every firm invests a huge amount to maintain a certain level of inventory, or say stocks.
Thus a large portion of working capital is involved in stock. On an average, inventories
are approximately 60% of the total current assets in public limited companies in India.



                                           35
The level of inventories for a firm depends upon the nature of its business. A
manufacturing firm will have high level of all three types of inventories, while a retail or
wholesale firm will have a very high level of finished goods, no raw material and no
work in progress inventories.

Firm also maintain a fourth kind of inventory suppliers OR store s and spares. It
includes office and plant cleaning materials like soap, brooms, oil, bulb etc. These
materials do not directly enter in production but are necessary for production process.

Because of the large size of inventory and the considerable fund engaged in Inventories
it is become necessary to manage it in an effective and efficient manner. Material is as
much cash as cash as cash itself and any theft, waste and excessive use of materials
leads to immediate and direct financial loss. The process of managing inventory is
called INVENTORY MANAGEMENT.



PURPOSE FOR HOLDNG INVENTORY

As we all know that huge fund is required to maintain a certain level of inventory, so the
question is if it is expensive to maintain inventory, why do firms hold invento ries? A
company should maintain adequate stock of material for a continuous supply to the
factory for an uninterrupted production. Sometime it is not possible for the company to
procure raw material whenever it is needed. Also there exists uncertainty in procuring
raw material in time in many occasions. The procurement of material may be delayed
because of such factors as, transport, disruption, short supply, strike etc. Therefore, the
firm should maintain sufficient stock of raw materials at a given time to streamline
production.

Other factors which may necessitate purchasing and holding of raw material inventories
are quantity discount and anticipate price increase. The firm may purchase large
quantities of raw material than needed for the desired production and sales levels to
obtain quantity discount of bulk purchasing. At times the firm would like to accumulate
raw material in anticipation of price rise.

Thus there are three general purposes for holding inventories:

    Transaction motive

    Precautionary motive

    Speculative motive

1. TRANSACTIONS MOTIVE: It emphasizes the need to maintain inventories to
   facilitate smooth production and sales operation.



                                             36
2.   PRECAUTIONARY MOTIVE: It necessitates holding of inventories to guard against
     the risk of unpredictable change in demand and supply forces and factors.

3.   SPECULATIVE MOTIVE: It influences the decision to increase or deduce inventory
     level to take advantage of price fluctuations.

OBJECTIVES OF INVENTORY MANAGEMENT

     The objective of inventory management is to maintain sufficient inventory for the
smooth production and sales operations and to avoid excessive and inadequate levels of
inventory. Some other objectives are as below;

            Ensure a continuous supply of raw material to facilitate uninterrupted
             production.

            Maintained sufficient stock of raw material in period of short supply and
             anticipate price changes.

            Maintain sufficient finished goods inventory for smooth sales operation
             and efficient customer service.

            Minimize the carrying cost and time and

            Control investment in inventories and keep it at an optimum level.

INVENTORIES MANAGEMENT TECHNIQUES

Various techniques commonly used for inventory control are listed below:

                           ABC technique

                           Stock level – minimum, maximum and re-order level

                           Economic order quantity (EOQ)

                           Inventory turnover ratio to review slow and non – moving
                            material

                           Perpetual inventory system

                           Methods of pricing of material



                                   ABC TECHNIQUE

ABC Technique is a value based system of material control. In this technique material
are analyzed according to their value so that costly and more valuable materials are
given greater attention and care. All items are classified according to their value ie,
high, medium and low values, which are known as A, B and C items respectively.
                                            37
A items: High in value and low in quantity. These items engage 70% of funds and 10%
of space in the inventory.

B items: Medium in value and medium in quantity. These items engage 20% of funds
and 20% of space in the inventory.

C items: Low in value and high in quantity. These items engage only 10% of fund and
70% of space in the inventory.



              Thus the ratio between A, B and C is as follows:-

                            1. PRICE WISE – 7:2:1

                            2. QUANTITY WISE – 1:2:7

                                    STOCK LEVELS

            In order to check under stocking and over stocking most of the large
companies adopt a scientific approach of fixing stock levels.

These levels are:

          Maximum level = Re – order level + Re – order quantity – (Max.
           consumption* Max. re-order period)

          Minimum level = Re-order level-(Normal consumption* Maximum Re-order
           period)

          Re-order level=Maximum consumption * Maximum re-order period

          Average stock level = ½ (Maximum level + Minimum level)

          Danger level = Normal consumption *Maximum re – order period under
           emergency condition.

                        ECONOMIC ORDER QUANTITY (EOQ)

             Economic order quantity is that size of order which gives maximum
economy in purchasing any material and ultimate contribution towards maintaining the
material at the optimum level and at minimum cost. It is also called RE-ORDER
QUANTITY.

              EOQ=√ (2*O.C.*A.D./C.C)

Where,

              O.C. = Ordering cost, the cost of placing an order.


                                            38
A.D. = Annual demand, annual consumption of material in units.

              C.C. = Carrying cost, this is the cost of holding the stock in storage.



 INVENTORY TRUNOVER RATIO TO REVIEW SLOW AND NON-MOVING MATERIAL

             Inventory turnover ratio tells us how many times in a year stock are used
up and replaced. The greater the stock turnover, the more efficient is the stock policy.

    Stock turnover ratio= Cost of material consumed during the period/ Average
      stock of materials during the period

    Stock turnover in terms of days= days of period / stock turnover rate

              In order to detect the slow and non-moving materials, a standard stock
       turnover rate should be computed for each item of material with the help of
       following formula:

       Turnover rate of an item = Budgeted consumption/Average stock level

PERPETUAL INVENTORY SYSTEM

             A perpetual inventory system is defined as “The method of recording
stores balance after each receipt and issue to facilitate regular checking and obviate
closing down for stock taking.”

METHOD OF PRICNING OF MATERIALS

Some important methods of pricing are as follows:

    LIFO (Last in fast out)

    FIFO (First in first out)

    Simple Average Price

    Weighted Average Price


14. ASCERTAINING OF WORKING CAPITAL: -

About Working Capital
One of the most important areas in the day-to-day management of the firm deals with
the management of Working Capital, which is defined as the short-term assets used in
daily operation.
       Funds are needed for short term purposes for the purchase of raw materials,
payment of wages and other day to day expenses etc. These funds are known as

                                             39
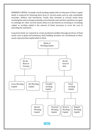
WORKING CAPITAL. In simple words working capital refers to that part of firm’s capital
which is required for financing short term or current assets such as cash, marketable
securities, debtors and inventories. Funds, thus invested in current assets keep
revolving fast and are being constantly converted into cash and this cash flows out again
in exchange for other current assets. Hence it is also known as revolving or circulating
capital so working capital is the amount of funds necessary to cover the cost of
operating the enterprise.

Long term funds are required to create production facilities through purch ase of fixed
assets such as plant and machinery, land, building, furniture, etc. Investments in these
assets represent that capital which is fixed.

                                      Kinds of
                                    Working Capital




              On the                                            On the
              Basis of                                          basis of
              Concept                                           time




Gross Working        Net Working          Variable                     Fixed
Capital              Capital              working                      working
                                          Capital                      Capital




                            Special              Seasonal       Reserve       Regular
                            Working              Working        Working       Working
                            Capital              Capital        Capital       Capital




                                           40
Classification of working capital:

      On the basis of concept:
                         Gross working capital
                         Net working capital

      On the basis of periodicity of requirement:
                         Fixed and permanent working capital
                         Variable working capital



      On the basis of concept

There are two interpretations of working capital under basis of concept:
          a) GROSS WORKING CAPITAL
          b) NET WORKING CAPITAL

   a) Gross working capital: Gross working capital is the capital invested in total
      current assets of the enterprise. Current assets are those assets which in the
      ordinary course of business can be converted into cash within a short period of
      normally one accounting year such as:

                           Cash
                           Short term securities
                           Debtors
                           Bills receivable
                           Inventory
                           Temporary investment of surplus funds

The concept of gross working capital focuses attention on two aspects of current assets
management:
          Optimum investment in current assets
          Financing of current assets

   b) Net working capital:
      Net working capital is the difference between current assets and current
      liabilities.
      According to this concept working capital refers to the difference between
      current assets and current liabilities. It is the excess of current assets over
      current liabilities. Current liabilities refers to the claims of outside which are
      expected to the mature payment within an accounting year.



                                          41
It includes –
                                   Creditors for goods
                                   Bills payable
                                   Bank overdraft
                                   Short term bank loans and advances
                                   Prepaid expenses

              Net working capital can be “positive” or “negative”.

      Positive net working capital: it arises when current assets exceed current
       liabilities.
      Negative net working capital: it occurs when current liabilities are in excess of
       current assets.

       The net working capital concept indicates the liquidity position of the firm and
       suggests the extent to which working capital need may be financed by
       permanent sources of funds.

Thus gross working capital concept is financing or going concern concept whereas net
working capital is an accounting concept of working capital. Both concepts have go t
their own merit, but in general practice net working capital is given more priority.

      On the basis of periodicity of requirement -

     Fixed & permanent working capital: It represents the part of capital
      permanently locked up in the current assets to carry out the business smoothly
      this investment in current assets is of the permanent nature. It increases as the
      size of the business expands. Such as investment required the maintenance of
      minimum quantity of raw material, work-in-progress, finished products etc.
The permanent working capital can again be sub divided into two parts:
                         Regular working capital
                         Reserve margin working capital

      Regular working capital: It is the minimum amount of liquid working capital
       required to keep up the circulation of the capital from cash to inventories to
       receivable and again to cash. This includes minimum bank balance to discount all
       bills to maintain adequate supply of raw material etc.

      Reserve margin of working capital: It is the excess capital over the need or
       regular working capital that should kept in reserve for contingencies that may
       arise at any time. These contingencies include rising price. Business depression,
       strikes, special operations such as experiments with new product etc.


                                           42
   Variable working capital:
       Variable working capital change with the increase or decrease in the value of
       business. It may also be sub divided into seasonal and special working capital.

   o Seasonal variable working capital: The working capital to meet the seasonal
     liquidity of the business is seasonal variable working capital.

   o Special variable working capital: It is the part of variable working capital
     which is required for financing special operations such as extensive marketing
     campaigns, experiments with product or model of production.


                              OBJECTIVES OF THE STUDY

      TO study and analyze the working capital policy of the USHA MARTIN LTD.

      TO study the affairs of the company with reference to the working capital
       ascertainment and methods of its estimation used in the company.

      To understand the general performance of the company.

      To use quantities data for defining company’s financial performance.

      To know the profitability, production and efficiency of the firm.

      To study the methods of financing working capital.

      To analyses the performance effectiveness of the company.



                            RESEARCH METHODOLOGY

Research Design: The study is based on descriptive and applied research.

Data Source: Both primary and secondary data are used for the collection of the
information required for the report.

Primary data:

                   1. Interview schedules with officers of account department.

                   2. Interview schedules with officers of inventory department.

                   3. Interview schedules with officers of cash department.

                   4. Interview schedules with officers of purchase department.



                                            43
Secondary Data:

                  1. Annual report of the company.

                  2. Company’s data records.

                  3. Company’s website.



WORKING CAPITAL CYCLE

The working capital cycle refers to the length of time between the firms paying cash for
materials etc., entering into the production process/stock and the inflow of cash from
debtors (sales).

It indicates the length of time between a company’s paying for materials, entering into
stock and receiving the cash from sale of finished goods. It can be determined by adding
the number of days required for each stage in the cycle. For example, a company holds
raw materials on an average for 60 days, it gets credit from the supplier for 15 days,
production process needs 15 days, finished goods are held for 30 days and 30 days
credit is extended to debtors.



                           DEBTORS                   CASH




                                                                RAW
                  SALES
                                                              MATERIALS




                           FINISHED                WORK IN
                            GOODS                  PROGRESS


                                      Fig. Operating cycle

The totals of all these, 120 days is the total working capital cycle. The duration of the
operating cycle for the purpose of estimating working capital is equal to the sum of the
durations of each of the above said events, less the credit period allowed by the
suppliers.

                                             44
Thus there is a complete cycle from cash to cash wherein cash gets converted into raw
materials, work in progress, finished goods, debtors and finally into cash again. Short
term funds are required to meet the requirements of funds during this time period. This
time period is dependent upon the length of time within which the original cash gets
converted into cash again. This cycle is also known as operating cycle or cash cycle.



Working capital management:

              A managerial accounting strategy maintaining efficient level of both
components of working capital, current assets & current liabilities in respect to each
other. Working capital management ensures a company has sufficient cash flow in order
to meet its short term debt obligations and operating expenses.
         Working capital management or short term financial management which is
concerned with decision relating to current assets & current liabilities; short term
financial decision typically involve cash flow within a year or within the operating cycle
of the firm.

Definition: Working capital management is concerned with the problem that arises in
attempting to manage the current assets & current liabilities and the interrelationship
that exists between them.
Working capital management refers to all aspects of the administration of both current
assets & current liabilities.
        Working capital management is divided into six parts, these are as follows:
    1. Working capital policy
    2. Cash and liquidity management
    3. Credit management
    4. Inventory management
    5. Working capital financing
    6. Working capital management: extensions

   1. Working capital policy:
Working capital management is a significant fact of financial management its important
stems policy is two reasons:

          1. Investment is current assets represents substantial portion of total
             investment.
          2. Investment is current assets and the level of current liabilities has to be
             geared quickly to changes in sales.




                                           45
Working capital policy is divided into seven heads, these are as follows:
         1. Characteristic of current assets
         2. Factors influencing working capital requirements
         3. Level of current assets
         4. Current assets financing policy
         5. Profit creation for working capital

   (A)Characteristic of current assets: In the management of working capital two
      characteristic of current assets must be borne in mind: (i) short life span and (ii)
      swift transformation in other assets form.
      Current assets have a short life span. Cash balance may be held idle for a week or
      two; account receivable may have a life span of 30 to 60 days, and inventories
      may be held for 30 to 100 days. It depends upon the time requir ement.

   (B)Factors influencing working capital requirements:
      The working capital need of a firm is influenced by numerous factors. The
      important ones are:
                          a) Nature of business
                          b) Seasonality of operation
                          c) Production policy
                          d) Market conditions
                          e) Condition of supply

       a) Nature of business: The working capital requirement of a firm is closely
          related to the nature of its business. A service firm, like electricity
          undertaking, it has a short operating cycle and its sales predominantly on
          cash basis, has a modest working capital requirement. On the other hand a
          manufacturing concern likes a machine tools unit, which has a long operating
          cycle and which sales largely on credit have a very substantial working
          capital requirement.

       b) Seasonality of operation: Firms which have marked seasonality in their
          operations usually has highly fluctuating working capital requirements. To
          consider firm manufacturing ceiling fans, the sale of ceiling fan reaches a
          peak during the summer months and drop sharply during the winter period.


       c) Production policy: A firm marked by pronounced seasonal fluctuation in its
          sales may pursue a production policy which may reduce the sharp variation
          in working capital requirements.


       d) Market condition: The degree of competition prevailing in the market place
       has an important bearing on working capital need.
                                           46
e) Condition of supply: The inventory of raw material spares and stores depend
        on the condition of supply. If the supply is prompt and adequate, the firm can
        manage with small inventory. A similar policy may have to be followed when the
        raw material is available only seasonally and operation is carried out around the
        year.
(C) Level of current assets:
                      An important working capital policy decision is concerned with the
level of investment in current assets. Under a flexible policy, the investment in current
assets is high and under a restrictive policy the investment in current assets is low.

(D) Current assets financing policy:
       After establishing the level of current assets, the firm must deter mine how these
should be financed and what mix of long term capital and short term debit should the
firm employee to support its current assets.
        Several strategies are available to a firm for financing its capital requirements.

    Strategy A: Long term financing is used to meet the fixed assets requirements as
     well as peak working capital requirement. When the working capital
     requirement is less than its peak level, the surplus is invested in liquid assets.

    Strategy B: Long term financing is used to meet fixed assets requirement,
     permanent working capital requirement and a portion of fluctuating working
     capital requirement during seasonal up wings, short term financing is used
     during seasonal down swing, surplus is invested in liquid assets.


    Strategy C: Long term financing is used to meet fixed assets requirement and
     permanent working capital requirement. Short term financing is used to meet
     fluctuating working capital requirement.


(E) Profit creation for working capital:
       Current assets can be easily liquidated and value realized on liquidation would
be more or less equal to the amount invested initially put differently investment in
current assets is reversible. For reversible investment the certain of net profit per
period is equivalent to the certain of net present value.




                                           47
15. PROFIT & LOSS ACCOUNT AND WORKING CAPITAL ANALYSIS

Working capital level
The consideration of the level investment in current assets should avoid two
danger points excessive and inadequate investment in current assets. Investment in
current assets should be just adequate, not more or less, to the need of th e business
firms. Excessive investment in current assets should be avoided because it impairs the
firms’ profitability, as idle investment earns nothing. On the other hand inadequate
amount of working capital can be threatened solvency of the firms because of it s
inability to meet it s current obligation. It should be realized that the working capital
need of the firms may be fluctuating with changing business activity. This may cause
excess or shortage of working capital frequently. The management should be prompt to
initiate an action and correct imbalance.

               Expected value of the P/L Account of the Ranchi unit.
                                      Usha Martin Limited
                      Projected Profitability of Ranchi unit for FY 2012-13
                                                                                             Rs./lacs
               Q1 FY 2012-13     Q2 FY 2012-13     Q3 FY 2012-13     Q4 FY 2012-13     Total FY 2012-
                                                                                       13
Produc
tions
(M/T)
Wire
Rope &                    15,               15,               17,               16,               65,9
Convey                    975               881               327               732               15
er Cord
Wire &
Strand                    19,               19,               19,               19,               79,2
s                         648               798               898               898               40
Bright
Bars                      4,0               4,1               4,2               4,4               16,8
                          00                50                50                00                00

                          39,               39,               41,               41,               1,61,
                          623               829               475               030               955
Particu   N    Qt   Rat   Rs./   Qt   Rat   Rs./   Qt   Rat   Rs./   Qt   Rat   Rs./   Qty   Ra   Rs./l
lars      or   y    e     lacs   y    e     lacs   y    e     lacs   y    e     lacs         te   acs
          m
          s
Sales

Domes          8,   1,0   8,7    8,   1,0   8,8    8,   1,0   8,9    8,   1,0   8,9    33,        35,4
tic -          30   5,3   47.    35   6,1   69.    42   5,9   23.    47   5,5   46.    55         87.0
Wire           0    93    65     6    45    51     2    49    00     7    43    92     5          8
Rope &
C cord

- Wire         16   52,   8,8    16   52,   8,9    16   52,   8,9    16   52,   8,9    67,        35,7
&              ,7   768   63.    ,9   83    54.    ,9   83    54.    ,9   83    54.    64         26.8
Strand         98         78     48   6     37     48   6     37     48   6     37     0          9

-              3,   67,   2,5    3,   67,   2,6    4,   67,   2,7    4,   67,   2,7    15,        10,7
Bright         80   788   75.    90   78    43.    00   78    11.    10   78    79.    80         10.5

                                                   48
Bars      0    .17   95    0    8     74    0    8     53    0    8     32    0          3

Export    7,   84,   6,4   7,   84,   6,3   8,   85,   7,5   8,   84,   7,0   32,        27,3
- Wire    67   237   65.   52   08    27.   90   34    99.   25   83    03.   36         95.4
Rope      5          20    5    7     58    5    0     53    5    5     15    0          6

- Wire    2,   56,   1,6   2,   56,   1,6   2,   56,   1,6   2,   56,   1,6   11,        6,58
&         85   876   20.   85   87    20.   95   62    70.   95   62    70.   60         2.86
Strand    0          96    0    6     96    0    6     46    0    6     46    0
s

-         20   55,   110   25   55,   138   25   55,   138   30   55,   165   1,0        553.
Bright    0    320   .64   0    32    .30   0    32    .30   0    32    .96   00         20
Bars                            0                0                0
ISMAL/
M.Divis              970              895              1,8              1,8
ion                  .08              .76              76.              09.
                                                       02               09

Scrap                538              540              566              558
                     .78              .41              .61              .51

          39   75,   29,   39   75,   29,   41   78,   32,   41   77,   31,   1,6   71   1,16,
          ,6   445   893   ,8   29    990   ,4   21    439   ,0   71    887   1,9   ,9   456.
          23         .06   29   9     .62   75   6     .81   30   9     .77   55    06   02
Less :
Excise               1,9              1,9              2,0              2,0
duty                 73.              95.              20.              24.
                     52               52               15               63
NET
SALES                27,              27,              30,              29,
                     919              995              419              863
                     .53              .10              .66              .15
Expens
es
Wire           386              38               38               38
Rods      41   43    15,   41   67    16,   43   65    16,   42   70    16,   1,6        65,2
          ,2         948   ,4   6     045   ,1   7     690   ,7   1     537   8,6        21.6
          70         .16   87         .45   76         .57   32         .51   65         8
Zinc           116              11               11               11
          56   000   650   56   60    655   60   60    703   58   60    680   2,3        2,68
          1          .61   5    00    .11   7    00    .89   6    00    .24   19         9.86
Lubric    31   105         31   10          34   10          32   10
ant       5    656   332   2    62    331   1    59    361   9    61    349   1,2        1,37
                     .66        91    .67        82    .36        03    .14   97         4.83
Fibre     22   114         22   11          23   11          22   11
          4    488   256   4    44    256   5    44    268   9    44    261   91         1,04
                     .09        88    .92        88    .59        88    .72   1          3.32
Other
Raw                  1,6              1,6              2,3              2,2
materi               55.              17.              38.              65.
als                  11               18               50               57
Power          4.7         20   4.7         21   4.7         20   4.7
          20   0     957   1    0     961   2    0     1,0   8    0     996   82         3,93
          0          .21              .94              15.              .75   0.6        1.21
                                                       30                     8
Fuel


                                            49
561            561             584            577            2,28
                       .23            .23             .97            .05            4.47
Stores
&                      419            419             480            473            1,79
Spares                 .13            .34             .48            .81            2.76
Contra
ctor &                 445            446             473            470
Proces                 .97            .29             .76            .81
sing
charge
s
Freight
&                      1,9            1,9             2,1            2,0            8,16
other                  53.            63.             71.            79.            8.17
selling                74             86              01             56
expens
e
Other
Expens                 1,4            1,4             1,4            1,4
es - P                 25.            25.             55.            55.
&A                     00             00              00             00
Expens
e total :              24,            24,             26,            26,            86,5
                       604            683             543            147            06.2
                       .91            .99             .41            .17            9
PBIDT
                       3,3            3,3             3,8            3,7            29,9
                       14.            11.             76.            15.            49.7
                       62             10              25             97             4

                       3,3            3,3             3,8            3,7
                       14.            11.             76.            15.
                       62             10              25             97

                       3,3            3,3             3,8            3,7
                       14.            11.             76.            15.
                       62             10              25             97

                       0.0            -               0.0            0.0
                       0                              0              0


Problem formulation: -
The company is trying to find out how much working capital is being required for
smooth functioning and operations of wire and wire rope manufacturing during the
financial year 2012-13.

Why? -
As per the business plan and sales forecasting of previous year the company has given
the target to the marketing department for the future projection/forecasting of sales and
how much working capital will be required for the manufacturing process of its
products. According to that the marketing department does the market survey. That
survey report they submit to the company. According to that market survey the company
estimate that how much working capital is needed to the production department for the
production of wire and wire rope product.
                                            50
What? -
According to the forecasted figure, which is given by the marketing department, the
company execute that how much working capital is required and how much of raw
materials should keep in hand for the operation of business. According to that we have to
make P/L account and working capital of different department and consolidate it that
what are the expenses that company incur in the production and what types of working
capital is required.
         First of all company has given the estimated target to the marketing department
that these much amount of products should be produced during the financial year 2012 -
13. According to the estimation of marketing department the production department of
the company is functioning that how much raw materials will be required for the
production of these goods and what are the expenses that the company has to incur for
manufacturing of wire, rope, conveyer cord, strands and bright bars.
          According to this company manages fund that keeps as inventory, which is
needed in production so that the production process does not stop. The company also
keep watch on holding period, because if the holding period increases, then company
has to incur additional capital and probably the chance of bad debt increases. At last the
most important thing is that to keep cash in hand for their day to day expenses and for
running the production process conveniently.
        After the management of working capital the company procures the raw
materials i.e. used in production process. Company brings its main raw materials i.e.
wire rode from its Jamshedpur Unit. The company Usha Martin basically produces wire
and wire rope. These are the main products i.e. manufactured by its Usha Martin Ltd.
Ranchi unit. For proper running of the machine different kind of fuels are being
required, that the company has to keep in advance any time.


Project Stages: -

Stage 1: -

First of all the Business Plan sheet (as a primary data) is given to me on behalf of the
company where following are the things are mentioned: -

             1.    Highlights of the Business Plan
             2.    Business Plan Norms
             3.    Contribution Summery
             4.    Wire and Wire Rope Contribution
             5.    SPD Contribution
             6.    P&L Overall Ranchi
             7.    Expenses Overall
             8.    P&L WWR
             9.    Expenses of WWR
             10.   P/L Machinery Division
             11.   Expenses of Machinery Division
             12.   P/L ISMAL

                                              51
13.   Expenses of ISMAL
             14.   P/L Power Project
             15.   Expenses of Power Project
             16.   Consumption
             17.   Power Plant Working
             18.   FC Data

After getting the Business Plan we have analyzed all the data that are mentioned in the
Business Plan and according to that we have prepared P/L account and Working Capital
of the company Usha Martin Ltd., Ranchi unit.

Stage 2: -

After getting the Business Plan Sheet, we carefully understand and analyzed that what is
happening actually in the company. We analyzed on the following question: -

   1. How the company is performing its day to day activities?
   2. How the funds are raising by the company?
   3. From where the company is getting raw materials for its production?
   4. What are the consumption norms?
   5. How much inventory is company maintaining for the uninterrupted production
      process?
   6. How much amount of money is expensing on any kind of project like-
         - WWR
         - Machinery Division
         - Power Project
         - ISMAL etc.

Stage 3: -

After the carefully analyzing of Business Plan, I prepared a consolidated P/L account of
Ranchi unit.

Analysis of P/L account quarter wise of Ranchi unit.-

1st Quarter of the FY 2012-13

 Productions (MT)
 Wire Rope & Conveyer Cord                                                      15,975
 Wire & Strands                                                                 19,648
 Bright Bars                                                                     4,000
                                                                                39,623


Interpretation- The total production of the Wire Rope & Conveyer Cord for the first
quarter would be 15975 MT in the 1 st quarter of the FY 2012-13. Here it is calculated as
Wire production 15,475 MT + 500 MT Conveyor Cord productions. Wire and Strands

                                               52
included total production of strand + LRPC strand + Ply strand +wire , [
535+8400+1500+9213] MT, that equals 19,648 MT. The third component is bright bars.
The expected production is 4000 MT.

 Particulars                               Norms      Qty         Rate      Rs./lacs

 Sales
  Domestic - Wire Rope & C cord                        8,300     105,393    8,747.65
        - Wire & Strand                               16,798      52768      8863.78
        - Bright Bars                                  3,800    67788.17    2,575.95
  Export - Wire Rope                                    7,675     84,237    6,465.20
        - Wire & Strands                               2,850      56,876    1,620.96
        - Bright Bars                                    200      55,320      110.64
 ISMAL/M. Division                                                            970.08
 Scrap                                                                        538.78
                                                     39,623      75,445    29,893.06

 Less : Excise duty                                                         1,973.52
                  NET SALES                                                27,919.53




Interpretation- the company sales its products in domestic market as well as in foreign
market (i.e. exports). In each market company sales the three main product groupings-
wire ropes and cord; wire and strand; and bright bars. The sales figure for each is
calculated by multiplying quantity sold to its rate.

DOMESTIC-

Wire Ropes and Cord- the estimated sales of Wire Rope and C Cord would be total
8300 MT quantities at the rate of INR 105393 per MT. The items included are from Wire
and Wire Ropes sheet. These include Total Home Rope+ Total LCWR (Lock Coil Wire
Ropes) +Slings +Anchor Mooring Ropes+ Roof Stitching Wires. Calculates as
6975+365+340+120+0. Also, as per the division total Conveyor Cord domestic sales of
500 is also added (all units in MT).

Methods which is used-

Weighted average rate method = Quantity * Rate * Excise Duty/ Total Quantity

e.g. - Weighted average rate =
{(6975*89876)+(365*163699)+(340*140000)+(120*82000)+(0)+(500*98000)}/8300
(total quantity) *1.1236(12.36% excise duty)

=105,393

 The final sales amount = 8300* 105,393


                                          53
=INR 87476.1900 in lacs (rounded off).

Wire and Strand – the expected sales of these products would be 16798 MT in the first
quarter of the FY 2012-13. Here two items are included for quantity calculation. These
are Total Domestic Strand + Wire + Fine Wire i.e. 9415 + 7383 + 0 = 16798 MT.

Calculation by Weighted Average Rate method - {(9415*44837)+(7383*51671)+(0)}/
16798(total weights) * 1.1236(12.36% excise duty)

=52,768.

The final sales amount = 16798* 52768

= INR 8863.78 in lacs

Bright Bars- the total sales of Bright Bar in the domestic market would be 3800 MT
quantity at the rate of INR 67788.17 MT. There is just one item included in bright bars.
Quantity taken directly from the total sales provided= 3800 MT.

Rate calculation - = (3800* 61458) / 3800 * 1.1236(12.36% excise duty provided)

Total Sales = INR 2575.95 in lacs (rounded off).

EXPORT –

Wire Ropes and Cord- the company would export Wire Rope in foreign market is 7675
MT at the rate of Rs. 84237 per MT.

Rate calculations -

= {(7675* 84237) + (0)} / 7675

= INR 84,237.

The sales amount = 7,675 * 84,237

                      = INR 6,465.20 in lacs.

Wire and Strands- the expected value of the products that company will export in the
1st quarter of the financial year 2012-13 is 2850 MT at the rate of Rs. 56876 per MT. The
total quantity is taken as the summation of PC Strands + LRPC Strands + Galv. Strands +
Fine Wire. 900+120+1800+30= 2850.

Rate calculations -

= {(900*47397) + (120*64176) + (1800*60793) + (30*77000)} / 2850

= INR 56,876

The total amount would be INR 1620.96 lacs.

                                                54
Bright Bars- this has just one major product under it. Hence rate and quantity are
directly taken as per the financial statements given. Quantity-200 MT and rate as INR
55,320 Hence total sale would be the product = INR 110.64 lacs. There is no increment
in costs to be provided.

MACHINERY DIVISION AND SCRAP-

The total sales value of the scrap would be Rs. 538.78 lacs. The M. Division amount is
ascertained as deduction of scrap and total sales (both domestic and export) from the
Total Gross Sales.

= 29,893 – 539 -28,383.92 (amount in lacs)

= INR 970.08 lacs

Scrap= 539 lacs

EXCISE DUTY-

This is taken on the market sales. The amount is directly taken from the financial
statement. Total Gross Sales less Excise Duty (as it is the amount paid as per
Government requirement on production) gives the Net Sales INR 27,919.53 lacs.

 Expenses

 Wire Rods                                           41,270       38643    15,948.16

 Zinc                                                  561       116000      650.61

 Lubricant                                               315     105656      332.66

 Fibre                                                   224     114488      256.09
 Other Raw materials                                                        1,655.11
 Power                                                 200          4.70     957.21
 Fuel                                                                        561.23

 Stores & Spares                                                             419.13
 Contractor & Processing charges                                             445.97
 Freight & other selling expenses                                           1,953.74
 Other Expenses - P & A                                                     1,425.00


               Expense total :                                             24,604.91



As earlier it is mentioned that the company so much amount of capital expenses in the
production process. As company produces different types of products so the capital

                                          55
which is needed for the production is also different. In the production of some product
company expenses less amount of capital and in other products it is high. But here the
expenses are the other things that are required in the production process for example -
Wire Rode (raw materials), Zinc, Lubricant, Fibre, and other Raw materials like - Power,
Fuel. Company also expenses capital on Stores & Spares, on Contractor & Processing
charges. Company has other extra expenses (e.g. Freight & selling Expenses).

       The company expenses large amount of capital on its major Raw materials Wire
Rods for the manufacturing of its products. The company demands 41270 MT quantities
of Wire rods at the rate of Rs. 38643 per MT. So the total expense on Wire Rods is Rs.
15948.16 lacs in the first quarter of the FY 2012-13. The company uses Zinc as a raw
material for the production of its products. The company uses 561 MT quantities at the
rate of Rs. 116000 per MT. So the total value expense in the Zinc is Rs. 650.61 lacs. The
company uses 315 MT Lubricant at the rate of Rs. 105656 per MT. So the total expenses
on Lubricant in the first quarter of the FY 2012-13 are Rs. 332.66 lacs. Fibre is another
important raw material that company demands 224 MT quantities at the rate of Rs .
114488 per MT. So the total expenses on Fibre are Rs. 256.09 lacs in first quarter of the
FY 2012-13. Company expenses Rs. 1655.11 lacs on other Raw materials. This would
include Raw materials consumed + Raw materials purchased - adjustments for loss –
major raw materials identified (wire rods, fibre, lubricant and zinc)

= 18,857+86-100-(15948+650.51+332.66+256.09)

=INR 1,655.11 lacs.

Every plant requires power (electricity, coal), fuel. Company uses 200 MT quantities at
the rate of Rs. 4.70 per MT. The company spend Rs. 957.21 lacs on power in the first
quarter of the FY 2012-13. It expenses Rs. 561.23 lacs on Fuel. The company expenses
some amount of capital on Stores & Spares, Contractor & Processing charges, Freight &
other selling expenses and Other Expenses- P & A are Rs. 419.13 lacs, Rs. 445.97 lacs, Rs.
1953.74 lacs and Rs. 1425.00 lacs respectively.

        The total expenses of the company are Rs. 24604.91 lacs in the first quarter of
the Financial Year 2012-13.

PBIDT- Net Sales minus the Expenses gives the Total PBIDT for the quarter 1.

                                            56
= 27,919.53 – 24, 604.91

= INR 3,314.62 lacs.



 PBIDT                                                                      3,314.62
                                                                            3,314.62




2ND QUARTER OF THE FY 2012-13

 Productions (MT)
 Wire Rope & Conveyer Cord                                                    15,881
 Wire & Strands                                                               19,798
 Bright Bars                                                                   4,150
                                                                              39,829
Interpretation- The total production of the Wire Rope & Conveyer Cord for the second
quarter would be 15881 MT in the FY 2012-13. Here it is calculated as Wire production
15,281 MT + 600 MT Conveyor Cord productions. Wire and Strands included total
production of strand + LRPC strand + Ply strand +wire , [ 535+8400+1500+9363] MT,
that equals 19,798 MT. The third component is bright bars. The expected production is
4150 MT. total production would be 39829 MT.

 Particulars                              Norms       Qty        Rate      Rs./lacs

 Sales
  Domestic - Wire Rope & C cord                       8,356     106,145      8869.51
        - Wire & Strand                              16,948      52,836      8954.37
        - Bright Bars                                 3,900       67788     2,643.74
  Export - Wire Rope                                   7,525      84,087    6,327.58
        - Wire & Strands                              2,850      56,876     1,620.96
        - Bright Bars                                   250      55,320       138.30
 ISMAL/M. Division                                                            895.76
 Scrap                                                                        540.41
                                                     39,829      75,299    29,990.62

 Less : Excise duty                                                         1,995.52
                  NET SALES                                                27,995.10


Interpretation- the company sales its products in domestic market as well as in foreign
market (i.e. exports). In each market company sales the three main product groupings-
wire ropes and cord; wire and strand; and bright bars. The sales figure for each is
calculated by multiplying quantity sold to its rate.




                                          57
DOMESTIC-

Wire Ropes and Cord- the estimated sales of Wire Rope and C Cord would be total
8356 MT quantities at the rate of Rs. 106145 per MT. The items included are from Wire
and Wire Ropes sheet. These include Total Home Rope+ Total LCWR (Lock Coil Wire
Ropes) +Slings +Anchor Mooring Ropes+ Roof Stitching Wires. Calculated as
7050+366+340+0+0. Also, as per the division total Conveyor Cord domestic sales of 600
is also added (all units in MT).

Wire and Strand – the expected sales of these products would be 16948 MT in the
second quarter of the FY 2012-13. Here two items are included for quantity calculation.
These are Total Domestic Strand + Wire + Fine Wire i.e. 9415 + 7533 + 0 = 16948 MT.

Bright Bars- the total sales of Bright Bar in the domestic market would be 3900 MT
quantity at the rate of Rs. 67788per MT. There is just one item included in bright bars.
Quantity taken directly from the total sales provided= 3900 MT.

EXPORT –

Wire Ropes and Cord- the company would export Wire Rope in foreign market is 7525
MT at the rate of Rs. 84087 per MT. The wire includes various types and on an average
taking the weighted figures the rate has also decreased. The total sales now stand at INR
6,327.58 lacs.

Wire and Strands- the expected value of the products that company will export in the
financial year 2012-13 is 2850 MT at the rate of Rs. 56876 per MT. The total quantity is
taken as the summation of PC Strands + LRPC Strands + Galv. Strands + Fine Wire.
900+120+1800+30= 2850. The total amount would be INR 1620.96 lacs. There is no
change in the export of Fine Wire and Strands. The market stood absolutely constant.

Bright Bars- this has just one major product under it. Hence rate and quantity are
directly taken as per the financial statements given. Quantity-250 MT and rate as INR
55,320 Hence total sale would be the product = INR 138.30 lacs.

MACHINERY DIVISION AND SCRAP-

The total sales value of the scrap would be Rs. 540.41 lacs. The M. Division amount is
ascertained as deduction of scrap and total sales (both domestic and export) from the
Total Gross Sales. On deduction of the domestic and export sales from the total sales
mentioned in P&L the machinery division sale is ascertained as INR 513.49 lacs.

EXCISE DUTY-

This is taken on the market sales. The amount is directly taken from the financial
statement. Total Gross Sales less Excise Duty (as it is the amount paid as per
Government requirement on production) gives the Net Sales.


                                           58
Expenses

 Wire Rods                                             41,487       38676    16,045.45

 Zinc                                                    565       116000      655.11

 Lubricant                                                  312    106291      331.67

 Fibre                                                      224    114488      256.92
 Other Raw materials                                                          1,617.18
 Power                                                      201       4.70     961.94
 Fuel                                                                          561.23

 Stores & Spares                                                               419.34
 Contractor & Processing charges                                               446.29
 Freight & other selling expenses                                             1,963.86
 Other Expenses - P & A                                                       1,425.00


               Expense total :                                               24,683.99


Interpretation- The expenses have been categorized into major heads which are easily
traceable. The values of Wire Rods, Zinc, Lubricant, Power and Fuel are taken directly
from the consumption as provided. Other raw materials include raw material purchased
and consumed less already provided ones. The raw materials consumed have increased
by a very slight amount and now stands at INR 18,930 lacs. Apart from this the contract
and      processing      charges      including        repairs     and      maintenance
(45.17+341.53+35.50+24.10) comes to INR 446 lacs. Freight and Distribution expenses
are very similar to the first quarters as commission and discount percentages etc.
usually do not change over quarters. Thus, the total expenses are quite balanced to what
we saw earlier.



 PBIDT                                                                       3,311.10
                                                                             3,311.10


The difference between the Net Sales and Expensed incurred gives the PBIDT. However,
there is a slight decline in the profit value. This happened because the overall increase
in the sale amount was less compared to the total expenses incurred. PBIT fell fr om INR
3314 to 3311(in lacs).




                                           59
3rd Quarter of the FY 2012-13



                                                            Q3 FY 2012-13
 Productions (M/T)
 Wire Rope & Conveyer Cord                                          17,327
 Wire & Strands                                                     19,898
 Bright Bars                                                         4,250
                                                                    41,475


Interpretation- The total production of the Wire Rope & Conveyer Cord for the third
quarter would be 17327 MT in the FY 2012-13. Here it is calculated as Wire production
16727 MT + 600 MT Conveyor Cord productions. Wire and Strands included total
production of strand + LRPC strand + Ply strand +wire , [ 535+8400+1600+9363] MT,
that equals 19,898 MT. The third component is bright bars. The expected production is
4250 MT. total production would be 41475 MT.



 Particulars                              Norms       Qty        Rate        Rs./lacs

 Sales
  Domestic - Wire Rope & C cord                        8,422    1,05,949      8,923.00
        - Wire & Strand                               16,948     52,836       8,954.37
        - Bright Bars                                  4,000      67,788      2,711.53
  Export - Wire Rope                                    8,905     85,340      7,599.53
        - Wire & Strands                              2,950      56,626       1,670.46
        - Bright Bars                                  250       55,320         138.30
 ISMAL/M. Division                                                            1,876.02
 Scrap                                                                          566.61
                                                      41,475     78,216      32,439.81

 Less : Excise duty                                                          2,020.15
                 NET SALES                                                   30,419.66


Interpretation- the company sales its products in domestic market as well as in foreign
market (i.e. exports). In each market company sales the three main product groupings-
wire ropes and cord; wire and strand; and bright bars. The sales figure for each is
calculated by multiplying quantity sold to its rate.

DOMESTIC-

Wire Ropes and Cord- the estimated sales of Wire Rope and C Cord would be total
8422 MT quantities at the rate of Rs. 105949 per MT. The items included are from Wire
and Wire Ropes sheet. These include Total Home Rope+ Total LCWR (Lock Coil Wire
Ropes) +Slings +Anchor Mooring Ropes+ Roof Stitching Wires. Calculated as


                                          60
7175+387+340+0+520. Also, as per the division total Conveyor Cord domestic sales of
600 is also added (all units in MT).

Wire and Strand – the expected sales of these products would be 16948 MT in the
third quarter of the FY 2012-13. Here two items are included for quantity calculation.
These are Total Domestic Strand + Wire + Fine Wire i.e. 9415 + 7533 + 0 = 16948 MT.

Bright Bars- the total sales of Bright Bar in the domestic market would be 4000 MT
quantity at the rate of Rs. 67788per MT. There is just one item included in bright bars.
Quantity taken directly from the total sales provided= 4000 MT.

EXPORT –

Wire Ropes and Cord- the company would export Wire Rope in foreign market is 8905
MT at the rate of Rs. 85340 per MT. The wire includes various types and on an average
taking the weighted figures the rate has also decreased. The total sales now stand at INR
7599.53 lacs.

Wire and Strands- the expected value of the products that company will export in the
financial year 2012-13 is 2950 MT at the rate of Rs. 56626 per MT. The total quantity is
taken as the summation of PC Strands + LRPC Strands + Galv. Strands + Fine Wire.
1000+120+1800+30= 2850. The total amount would be INR 1620.96 lacs. There is no
change in the export of Fine Wire and Strands. The market stood absolutely constant.

Bright Bars- this has just one major product under it. Hence rate and quantity are
directly taken as per the financial statements given. Quantity-250 MT and rate as INR
55,320 Hence total sale would be the product = INR 138.30 lacs.

MACHINERY DIVISION AND SCRAP-

The total sales value of the scrap would be Rs. 566.61 lacs. The M. Division amount is
ascertained as deduction of scrap and total sales (both domestic and export) from the
Total Gross Sales. On deduction of the domestic and export sales from the total sales
mentioned in P&L the machinery division sale is ascertained as INR 791 lacs. Hence
estimated value stands at INR 1876.02 lacs

EXCISE DUTY-

The estimated excise duty payable is INR 2020.15 lacs. A deduction of the duty from the
total sales would give the value of projected Net Sales for the third quarter. It sees a
positive growth more than the extent of the first quarter to INR 30,419.66 lacs. This was
accounted for because of interdivisional sales and estimated increase in export of Wire
Ropes.




                                           61
Expenses

 Wire Rods                                            43,176      38657    16,690.57

 Zinc                                                   607      116000      703.89

 Lubricant                                                341    105982      361.36

 Fibre                                                    235    114488       268.59
 Other Raw materials                                                        2,338.50
 Power                                                    212       4.70    1,015.30
 Fuel                                                                         584.97

 Stores & Spares                                                              480.48
 Contractor & Processing charges                                              473.76
 Freight & other selling expenses                                           2,171.01
 Other Expenses - P & A                                                     1,455.00


              Expense total :                                              26,543.41


Interpretation- The expenses have been categorized into major heads which are easily
traceable. The values of Wire Rods, Zinc, Lubricant, Power and Fuel are taken directly
from the consumption as provided. Other raw materials include raw material purchased
and consumed less already provided ones. The raw materials consumed have increased
by a very slight amount and now stands at INR 2338.50 lacs. It included raw material
consumed+ raw material purchased subtracting the losses and raw materials already
provided for.

= 101+20,362-100-18,024(sum of raw materials already provided for)

=INR 2,339 lacs Freight and Distribution expenses are very similar to the second
quarters as commission and discount percentages etc. usually do not change over
quarters. Thus, the total expenses are quite balanced to what we saw earlier.



 PBIDT                                                                       3,876.25
                                                                             3,876.25


PBIDT Will increase up to INR 3876.25 lacs in the third quarter of the FY 2012-13. This
accounted for due to increase in sales.




                                          62
4th Quarter of the FY 2012-13



 Productions (M/T)
 Wire Rope & Conveyer Cord                                                   16,732
 Wire & Strands                                                              19,898
 Bright Bars                                                                  4,400
                                                                             41,030


Interpretation- The total production of the Wire Rope & Conveyer Cord for the fourth
quarter would be 16732 MT in the FY 2012-13. Here it is calculated as Wire production
16132 MT + 600 MT Conveyor Cord productions. Wire and Strands included total
production of strand + LRPC strand + Ply strand +wire , [ 535+8400+1600+9 363] MT,
that equals 19,898 MT. The third component is bright bars. The expected production is
4400 MT. total production would be 41030 MT.



 Sales
  Domestic - Wire Rope & C cord                        8,477    1,05,543    8,946.92
        - Wire & Strand                               16,948     52,836     8,954.37
        - Bright Bars                                  4,100      67,788    2,779.32
  Export - Wire Rope                                    8,255     84,835    7,003.15
        - Wire & Strands                              2,950      56,626     1,670.46
        - Bright Bars                                  300       55,320       165.96
 ISMAL/M. Division                                                          1,809.09
 Scrap                                                                        558.51
                                                      41,030     77,719    31,887.77

 Less : Excise duty                                                         2,024.63
                  NET SALES                                                29,863.15


Interpretation- the company sales its products in domestic market as well as in foreign
market (i.e. exports). In each market company sales the three main product groupings-
wire ropes and cord; wire and strand; and bright bars. The sales figure for each is
calculated by multiplying quantity sold to its rate.

DOMESTIC-

Wire Ropes and Cord- the estimated sales of Wire Rope and C Cord would be total
8477 MT quantities at the rate of Rs. 105543 per MT. The items included are from Wire
and Wire Ropes sheet. These include Total Home Rope+ Total LCWR (Lock Coil Wire
Ropes) +Slings +Anchor Mooring Ropes+ Roof Stitching Wires. Calculates as
7175+387+340+55+520. Also, as per the division total Conveyor Cord domestic sales of
600 is also added (all units in MT).


                                          63
Wire and Strand – the expected sales of these products would be 16948 MT in the
fourth quarter of the FY 2012-13. Here two items are included for quantity calculation.
These are Total Domestic Strand + Wire + Fine Wire i.e. 9415 + 7533 + 0 = 16948 MT.

Bright Bars- the total sales of Bright Bar in the domestic market would be 4100 MT
quantity at the rate of Rs. 67788per MT. There is just one item included in bright bars.
Quantity taken directly from the total sales provided= 4100 MT.



EXPORT –

Wire Ropes and Cord- the company would export Wire Rope in foreign market is 8255
MT at the rate of Rs. 84835 per MT. The wire includes various types and on an average
taking the weighted figures the rate has also decreased. The total sales now stand at INR
7003.15 lacs.

Wire and Strands- the expected value of the products that company will export in the
financial year 2012-13 is 2950 MT at the rate of Rs. 56626 per MT. The total quantity is
taken as the summation of PC Strands + LRPC Strands + Galv. Strands + Fine Wire.
1000+120+1800+30= 2950. The total amount would be INR 1670.46 lacs. There is no
change in the export of Fine Wire and Strands. The market stood absolutely constant.

Bright Bars- this has just one major product under it. Hence rate and quantity are
directly taken as per the financial statements given. Quantity-250 MT and rate as INR
55,320 Hence total sale would be the product = INR 165.96 lacs.



MACHINERY DIVISION AND SCRAP-

The total sales value of the scrap would be Rs. 558.51 lacs. The M. Division amount is
ascertained as deduction of scrap and total sales (both domestic and export) from the
Total Gross Sales. On deduction of the domestic and export sales from the total sales
mentioned in P&L the machinery division sale is ascertained as INR 724 lacs. Hence
estimated value stands at INR 1809.09 lacs.



EXCISE DUTY-

The estimated excise duty payable is INR 2024.63 lacs. It sees a negative growth less
than the extent of the fourth quarter to INR 29863.15 lacs. This was accounted for
because of interdivisional sales and estimated decrease in export of Wire Ropes.




                                           64
Expenses

 Wire Rods                                             42,732       38701     16,537.51

 Zinc                                                    586       116000       680.24

 Lubricant                                                  329    106103       349.14

 Fibre                                                      229    114488      261.72
 Other Raw materials                                                          2,265.57
 Power                                                      208       4.70     996.75
 Fuel                                                                          577.05

 Stores & Spares                                                               473.81
 Contractor & Processing charges                                               470.81
 Freight & other selling expenses                                             2,079.56
 Other Expenses - P & A                                                       1,455.00


               Expense total :                                                26,147.17


Interpretation- in this quarter overall expected expenses is showing a fall. As expenses
are directly linked to sales and with a fall of the same raw materials consumed will
come down and hence a decrease. The total expenses now stand at INR 26,147.17 lacs.



 PBIDT                                                                        3,715.97
                                                                              3,715.97


Interpretation- A deduction of the expected expenses from the Sales would give the
projected PBIDT which is INR 3,715.97 lacs. Though there is a fall compared to third
quarter owing to fall in sales yet the value denotes healthy financials.

ASCERTAINING OF WORKING CAPITAL

Working capital level

The consideration of the level investment in current assets should avoid two
danger points excessive and inadequate investment in current assets. Investment in
current assets should be just adequate, not more or less, to the need of th e business
firms. Excessive investment in current assets should be avoided because it impairs the
firm s profitability, as idle investment earns nothing. On the other hand inadequate
amount of working capital can be threatened solvency of the firms because of it s
inability to meet it s current obligation. It should be realized that the working capital
need of the firms may be fluctuating with changing business activity. This may cause


                                           65
excess or shortage of working capital frequently. T he management should be prompt to
initiate an action and correct imbalance.

Once the initial calculations were made based on the projected B Plan for 2012 -13, the
next step involved was determining Working Capital. Working Capital is calculated as -

                   Net Working Capital= Current Assets - Current liabilities.

1ST Quarter of the FY 2012-13

                                               Holding     Qty        Rate      Rs./lacs
 Gross Current Assets
                                               Months
 Raw Materials
          Wire Rods                                3.00    41270      38643      15948.16
          Zinc                                     2.00      374     116000       433.74
          Others                                   2.00                           392.50

 Stores & Spares                                                                  419.13

 Stock in Process (Month's of net sales)           0.25                          2,326.63

 Finished Goods (month's of net sales)             0.75                          5,234.91
         Wire Ropes
         Wires
         Bright Bars
         Others
 Sundry Debtors (month's of gross sales)
    Export                                         3.00                          8,196.81
    Domestic                                       1.00                          7,052.49

 Other Expenses - Materials                        1.00                           738.78

 Other Expenses - P & A

 Gross Current Assets                                                           40743.15


Interpretation - The holding month’s data is directly taken from the Business Plan
sheet as per company norms. The different holding month’s are-

Wire Rods- 3 month - primarily sourced from its own company Usha Martin ltd.
Jamshedpur. Few grades of Wire Rods sourced from Jindal Steel which is situated at a
distance of 45 km in Patratu, Ramgarh. Sometimes company purchases Imported Wire
Rode in case of special customer requirement. 41270 MT quantities would be required
at the rate of INR 38643 MT for the manufacturing process in first quarter of the FY
2012-13.



                                              66
Zinc- 2 months- It is the second most important material required for manufacturing
purpose. Zinc is purchased from Hindustan Zinc limited (world’s second largest zinc
producer). Zinc is supplied from the smelters situated in Rajasthan, namely Debari
Udaipur & Chanderiya , Chittorgarh.

Other Raw Materials- 2 months – The other raw material primarily consists of
Lubricants, fibres, lead , wire drawing soaps , chemicals etc.

Lubricants - lubricants purchased consists of WRL-55 and WRL-8 purchased from Usha
lubes situated in Jamshedpur. N80-BA and Nuristan are imported lubricants purchased
from Germany.

Fibres – It mainly consists of imported sisal fibre and indigenously purchased jute and
polypropylene fibre.

Fuel – Butane and High speed diesel, kerosene oil are purchased indigenously from
Eastern gases Pvt, ltd and Indian Oil Ltd respectively.

Stock in Progress- 0.25 months- Manufacturing of finished product takes a substantial
amount of time as it has to undergo a number of processes stating from pickling of wire
rods, passing through furnace, wire drawing to stranding to closing of ropes etc.
Resultantly a significant amount of funds are blocked in the process stock. So to take
care of this aspect stock in progress has also been taken into account for working capital
determination.

Finished goods- 0.75 months

Debtors (export) - 3 months –the company export its overseas products via ship. So it
takes more time then in domestic products. Because Export of products involves a huge
no. of documentations and clearances at the loading and unloading ports hence time
period for realization of export sales is 3 months longer than the domestic debtors.

Debtors (domestic) - 1 month

Other Materials- 1 month

Calculation of value of Current Assets based on the Holding Period given: -

Wire Rode- it is determined that the projected need of the Wire Rode in the first quarter
of the FY2012-13 would be 41270 MT. hence the value of this assets would be-

= 41270/3*3 where 3 is the holding period

Total Sales = 41270*38643 (Quantity *Rate)

= INR 15947.96610lacs.




                                            67
Zinc-

= 561/3*2

Total Sales = 374*116000

= INR 433.74 lacs.

Other raw material includes Fiber and Lubricant. As per holding period 2 months
calculation it would come to INR 392.50lacs.

Stores and Spares are the next expense determined which has no holding period. The
Stock in Progress determines the holding period of unfinished products which are
under process. It is taken on the basis of Net Sales (0.25 months). Finished goods
determine the company’s stock of goods that has not been yet sold. It is taken on the
basis of Net Sales (0.75 months).

Sundry Debtors- this represents the debtors to whom goods have to sale while. The
company has both, Domestic sales as well as Export sales. So the value determined is
separated, for Export – 3 months and for Domestic – 1 month.

Other expenses include the other raw materials and miscellaneous expenses to be
included. A sum of all the items gives the Gross Current Assets for the quarter. It is
expected to be INR 40743.15 lacs.



 Current Liabilities
 Credit from Jamshedpur                         2.50                        13,290.13
 Zinc and other RM credit                       3.00                         2,894.47

 Credit for other Expenses                      1.00                         1,297.10

 Total Current Liabilities                                                  17,481.71

 Net Current assets                                                         23261.44


Interpretation- Current Liabilities represent the value for that company has to make
payments.

Wire Rode- It is proclaimed from the Jamshedpur branch, as Ranchi is very near to
Jamshedpur, so it helps to save the transportation cost. The credit given is of 2.5
months.

Zinc and other materials- this includes Zinc, Lubricant, Fibre and other requirements.
The credit given is of 3 months, this shows good terms of the company with its suppliers
in terms of payments.


                                           68
Credit for all other Expenses- It includes power, Fuel, Spares, Freight and Selling
Expenses incurred. The credit given is of 1 month for all expenses. A summation of all
the items gives the Total Current Liabilities. The projected value is INR 17,481.71 lacs

                   Working Capital = Current Assets – Current Liabilities

                                      = 40743.15 – 17481.71

                                     = INR 23261.44 Lacs.

Therefore, the estimated working capital requirement in the first quarter of the FY
2012-13 would be INR 23261.44 lacs.

2nd Quarter of the FY 2012-13

 Gross Current Assets
 Raw Materials
          Wire Rods                                3.00     41487    38676    16045.45
          Zinc                                     2.00       376   116000     436.74
          Others                                   2.00                        392.39

 Stores & Spares                                                               419.34

 Stock in Process (Month's of net sales)           0.25                       2,332.92

 Finished Goods (month's of net sales)             0.75                       5,249.08
         Wire Ropes
         Wires
         Bright Bars
         Others
 Sundry Debtors (month's of gross sales)
    Export                                         3.00                       8,086.84
    Domestic                                       1.00                       7,121.12

 Other Expenses - Materials                        1.00                        726.14

 Other Expenses - P & A

 Gross Current Assets                                                        40810.03


 Interpretation- The overall Current Assets of this quarter is estimated to have an
increase than the last one. Holding period would remain the same. The quantity
requirement of Wire Rods has increased from 41270MT to 41487MT. there would be
little change of 2MT in Zinc. Stock in Progress and Finished Goods would also very small
change. Sundry Debtors (Export) are expected to decline while in domestic sales there
would be some increment. The total Current Assets would be up to INR 40810.03 lacs.


                                              69
Current Liabilities
  Credit from Jamshedpur                          2.50                      13,371.21
  Zinc and other RM credit                        3.00                       2,860.88

 Credit for other Expenses                        1.00                       1,302.12

 Total Current Liabilities                                                  17,534.21

 Net Current assets                                                         23275.82


Interpretation- The supplier credit of Wire Rods is expected to rise to INR 13,371.21
lacs while other raw materials show a decline. The total liabilities would increase by a
lesser amount than the extent of the increase in assets.

                          Working Capital = 40810.03 – 17,534.21

                                           = INR 23275.82 Lacs.

The working capital requirements for the second quarter will be decrease up to 50.15
lacs.



3rd Quarter of the FY 2012-13

 Gross Current Assets
 Raw Materials
          Wire Rods                               3.00   43176     38657     16690.57
          Zinc                                    2.00     405    116000      469.26
          Others                                  2.00                        419.96

 Stores & Spares                                                              480.48

 Stock in Process (Month's of net sales)          0.25                       2,534.97

 Finished Goods (month's of net sales)            0.75                       5,703.69
         Wire Ropes
         Wires
         Bright Bars
         Others
 Sundry Debtors (month's of gross sales)
    Export                                        3.00                       9,408.29
    Domestic                                      1.00                       7,488.30

 Other Expenses - Materials                       1.00                        974.49

 Other Expenses - P & A

 Gross Current Assets                                                       44170.01




                                             70
Interpretation- As compared to the previous quarter this quarter is expected to see a
good increase in sales. The consumption of Wire Rods would increase by a larger
amount to 43176MT while Zinc also stands at 405mt. the stores consumption as
projected in the B Plan came up to INR 480.48 lacs. Since the estimated sales will be INR
44170.01 lacs. The Stock in Progress and Finished Goods worth (calculated in terms of
Net Sales) will also increase. Debtors both domestic and exports would be rise. The
extent of increase in exports is much more than domestic; however this even blocks a
lot of funds as exports are realized in 3 months. Other expenses includ e other raw
materials will also increase as per sales growth.



 Current Liabilities
  Credit from Jamshedpur                        2.50                         13,908.80
  Zinc and other RM credit                      3.00                          3,672.33

 Credit for other Expenses                      1.00                          1,417.25

 Total Current Liabilities                                                   18,998.39

 Net Current assets                                                          25171.63


Interpretation- The Current Liabilities have increased by a large amount. However, the
extent is much lesser compared to the expected increase of Current Assets. This added
to the increase in working capital requirements for the quarter. The credit for Zinc,
Lubricant, Fibre and other raw materials is expected to increase.

                         Working Capital = 44170.01 – 18,998.39

                                  = INR 25171.63 lacs.

Therefore, the estimated working capital requirement in the third quarter of the FY
2012-13 would be INR 25171.63 lacs.




                                           71
4th Quarter of the FY2012-13

Gross Current Assets
Raw Materials
         Wire Rods                             3.00   42732    38701       16537.51
         Zinc                                  2.00     391   116000        453.50
         Others                                2.00                         407.24

Stores & Spares                                                             473.81

Stock in Process (Month's of net sales)        0.25                        2,488.60

Finished Goods (month's of net sales)          0.75                        5,599.34
        Wire Ropes
        Wires
        Bright Bars
        Others
Sundry Debtors (month's of gross sales)
   Export                                      3.00                        8,839.58
   Domestic                                    1.00                        7,496.56

Other Expenses - Materials                     1.00                         947.54

Other Expenses - P & A

Gross Current Assets                                                      43243.67


Interpretation- The overall Current Assets of this quarter is estimated to have a
decrease than the last quarter. Holding period would remain the same. The quantity
requirement of Wire Rods would decrease from 43176MT to 42732MT. The quantity
requirement of Zinc will also decrease up to 14MT. There would be very small change in
Stock in Progress and Finished Goods. Debtors (export) are expected to decline while
there would be some increment in domestic sales. The total Current Assets adds up to
INR 43243.67 lacs.



Current Liabilities
 Credit from Jamshedpur                        2.50                       13,781.26
 Zinc and other RM credit                      3.00                        3,556.68

Credit for other Expenses                      1.00                        1,375.72

Total Current Liabilities                                                 18,713.66

                                          72
Net Current assets                                                          24530.01


Interpretation- The Total Current Liabilities is estimated to decrease from INR 18,998
to INR 18,713.66 lacs. However, the decrease in Current Assets would be INR 926.34
lacs and in Current Liabilities it would be INR 284.73 lacs, this will help to reduce the
working capital requirements for the quarter.

Working Capital = 43243.67 – 18713.66

                 = INR 24530.01 lacs.

Thus, the expected requirement of the quarter will be decrease while that of the last
quarter.

QUARTERS AT A GLANCE

   PROJECTIONS        QUARTER 1         QUARTER 2      QUARTER 3        QUARTER 4

   CURRENT            40743.15          40810.03       44170.01         43243.67
   ASSETS
   CURRENT            17,481.71         17,534.21      18998.39         18713.66
   LIABILITIES
   WORKING            23261.44          23275.82       25171.63         24530.01
   CAPITAL



16. RECOMMENDATIONS: -

         A well designed and implemented Analysis of Financial statement is expected to
contribute positively to the creation of a firm’s value. The analyzed in financial
statement needs and profitability of firms are examined to identify the causes for any
significant differences between the industries. High investment in inventories and
receivables is associated with lower profitability.

         A firm is required to maintain a balance between liquidity and profitability
while conducting its day to day operations. Liquidity is a precondition to ensure that
firms are able to meet its short-term obligations and its continued flow can be
guaranteed from a profitable venture. The importance of cash as an indicator of
continuing financial health should not net surprising in view of its crucial role within
the business. This requires that business must be run both efficiently and profitably. In
the process, and asset-liability mismatch may insolvency. On the other hand, too much
focus on liquidity will be at the expense of profitability.


                                            73
17. CONCLUSION (LEARNING):-

           The summer training was an endeavour to critically understand the practical
implication of the Production process at an industry. Though the industry is a small one
as compared to many others companies at Jamshedpur, Such as Tata Steel, Tata Motor,
etc it was quite an interesting experience to interact with the industry environment.
There are transparent and clear objectives which one has to achieve.

The industry is one of very unique in nature and the findings may be applied to similar
type of industries only.

        At this stage I strongly fell that the area of production is so vast that the Summer
Training may be conducted again and again focusing on various aspect of the
production in order to gain effectiveness and efficiencies. I hope this project will prove
as a turning point in my Management Career.

Product:-

    UMLs product has good demand in market

    UMLs product are well tested and inspected by the world class testing
     authorities like ABS,IRS,LOYDS

Price:-

    Overheads are quite high as compare to other companies

    From customer point of views due to high cost of UML product it loses certain
     prospective customer

    From geographical point of view UML plant in Ranchi is well positioned , but
     there are certain problems like band & strikes & lack of infrastructural facilities

Promotion:-

    Promotion strategy such as participating in trade fairs are not enough to create
     awareness to customer

    After sales service of UML is well appreciated

Packaging:-

    UML is at par with current packaging brands

    The iron rods are used mostly these days. They are well painted to give nice look




                                             74
18. BIBLIOGRAPHY: -

www.ushamartin.com

www.scribd.com

www.slidshere.com

www.wikipedia.com




                      75

Manoj Usha Martin Project

  • 1.
    A PROJECT REPORTON SUMMER TRAINING AT USHA MARTIN LTD. TATISILWAI, RANCHI, JHARKHAND. [Sub. –Ascertainment of Working Capital requirements for the Financial Year 2012-13] BY: - MANOJ KUMAR PRAMANIK. REG. NO.:-CUJ/1/2009/MBA/14. CENTRE FOR BUSINESS ADMINISTRATION. CENTRAL UNIVERSITY OF JHARKHAND. 1
  • 2.
    A Report on ASCERTAINMENTOF WORKING CAPITAL REQUIREMENTS FOR THE YEAR 2012-13 OF USHA MARTIN LTD. - RANCHI UNIT By MANOJ KUMAR PRAMANIK CUJ/1/2009/MBA/14 A Report submitted in partial fulfilment of the requirements of MBA program of CUJ, Ranchi Submitted to CA Rajiv Singh Deputy Manager (Accounts and Commercial) Usha Martin Limited, Ranchi 2
  • 3.
    DECLARATION I hereby declarethat this project report entitled “A PROJECT REPORT ON ASCERTAINMENT OF WORKING CAPITAL REQUAIREMENT OF USHA MARTIN LTD. FOR THE FINANCIAL YEAR 2012-13” have been prepared by me in partial fulfilment of the requirement for the award of MBA. I also declared that the best of my knowledge, this project is a result of my own effort and it has not been submitted to any other university or institute for the award of any professional degree. Date: Place: (Signature) 3
  • 4.
    Certificate of Guide Thisis to certify that Mr. Manoj Kumar Pramanik, Enrol No: CUJ/01/2009/MBA/14 , student of the Central University of Jharkhand of MBA Program has undertaken the project titled “A Report on ASCERTAINMENT OF WORKING CAPITAL REQUIREMENTS FOR THE YEAR 2012-13 OF USHA MARTIN LTD. - RANCHI UNIT” under my guidance. No portion of this project report is published or submitted to any other University or organization. This study was done for the fulfilment of the requirements of Summer Training Project of the MBA Program. The information in the report is genuine to the best of his knowledge and has been collected from reliable sources, the Internet, and the annual reports of the Usha Martin. The analysis and compilation was the original work of the student based on secondary data. He has completed his project satisfactorily. This certificate is being issue d for academic purpose. CA- Rajiv Singh Deputy Manager (Accounts and Commercial) Usha Martin Limited. Tatisilwai, Ranchi 4
  • 5.
    ACKNOWLEDGEMENT There are timeswhen one feels a sense of accomplishment combined with a sense of gratitude. Writing the acknowledgement page in this project is one among them. This project would have been a distant dream without the grace of almighty. So, first and foremost, I, profusely thank god for his blessings and grace, without which my project would not have seen the light of the day. I would like to say thankful to Mr. ARVIND KUMAR HR Department, Usha Martin who has given me opportunity to do my internship in this organization. I would like to say thank to HOD sir, Prof. TAPOSH GHOSHAL, Dean of School of Management Sciences, Central University of Jharkhand, who provided me a golden chance for Summer Training and my especial thanks to Mr. RAJIV SINGH, Finance Department, Usha Martin Ltd., for his guidance and appreciative support in spite of busy schedule at Usha Martin Limited. 5
  • 6.
    PREFACE Summer training isessential to get the practical orientation of theoretical knowledge and analysis of the business realities at the corporate level. This 1 month training procedure made us understand the working culture of the business organization. The summer training in this reputed Company had been a challenging and exciting experience which brought us closer to the business organization. My topic is Ascertainment of Working Capital Requirement of Usha Martin Limited for the Financial Year 2012-13(Wire Ropes and Speciality Product Division) in USHA MARTIN LIMITED, TATISILWAI RANCHI, JHARKHAND. 6
  • 7.
    EXECUTIVE SUMMARY The basicidea behind selection of this topic is mainly due to its nature and importance in overall financial management of any organization. One of the most important areas in the day to day management of the firm is the ascertainment of working capital. Working capital Ascertainment is the functional area of finance that covers all the current accounts of the firm. It is concerned with management of the level of individual current assets as well as the management of total working capital. Primary function of financial management is not only procurement of fund but also their effective use with the objective maximizing the owner’s wealth. The allocation of funds, therefore, is an important function of financial management. 7
  • 8.
    TABLE OF CONTENTS CONTENTS PAGE NUMBER 1. Company Profile 9-11 2. Board of Directors 11 3. Organizational Structure 12 4. Products 13 5. Vision, Mission and Quality Policy 14 6. Milestone 15-17 7. Manufacturing Process 17 8. Best Practices at Usha Martin 18-21 9. Corporate Social Responsibility 21 10. SWOT Analysis 22-24 11. Core Competence 24 12. Achievement 25-31 13. Financial Analysis 31-39 - Shareholding Pattern - Cash Management - Debtors Management - Inventory Management 14. Ascertaining of Working Capital 39-47 - About Working Capital - Objective of the Study - Research Methodology - Working Capital Cycle - Working Capital Management 15. P/L Account & Working Capital Analysis 48-72 - Problem Formulation - Analysis of P/L Account - Ascertaining of Working Capital 16. Recommendation 73 17. Conclusions and My Learning 74 18. Bibliography 75 8
  • 9.
    1. COMPANY PROFILE:- UshaMartin Limited, together with its subsidiaries, engages in the manufacture and sale of steel products in India and internationally. The company offers steel wire rods, rolled products, billets, pig iron, and allied products; wire and wire ropes products, such as steel wires, strands, wire ropes, cords, and bright bars; and related accessories, including wire drawing and allied machines, as well as jelly filled telecommun ication cables. It provides coil and bar products for wire rods and straight length applications; ropes for aerial, crane, elevator, engineering, fishing, mining, titan oil field, shipping, structural, and flexi and fancy fence applications; and wire and strands for power, construction, automobile, general engineering, and binding/stationary applications. The company also offers structural products for suspension bridges, cable stayed bridges, tower guy strands, suspended roof structure, boom pendants, and architectural applications, as well as track ropes for bulk material handling systems, and fine and conveyor cords. In addition, it provides general engineering slings, sugar slings, pendant lines, grommet slings, cable laid slings, structural slings, deco rative slings, mooring lines, multi legged slings, stainless slings, flemish eye slings, and hand spliced slings, as well as slings with mechanical splicing with ferrule and steel sleeves. The company was founded in 1961 and is based in Kolkata, India. Usha Martin Limited is a part of the Usha Martin Group. Inception of business Started in 1961 in Ranchi, Jharkhand as a wire rope manufacturing company, today the Usha Martin Group is a USD 1 billion conglomerate with a global presence. The group has set new standards in the manufacture of wire rods, bright bars, steel wires, speciality wires, wire ropes, strand, conveyor cord, wire drawing and cable machinery. With continuous growth in both the domestic and international markets, Usha Martin, 9
  • 10.
    the Group’s flagshipcompany has emerged as India’s largest and the world’s second largest steel wire rope manufacturer. For Usha Martin, the path to sustainable growth was long; the management constantly tried out innovative business practices. With initiative to diversify the customer base by venturing into the international markets, moving up the value chain and fully integrating its business process to maximize stakeholder value. Thinking global In 1979, the company set up a steel plant with wire rod rolling mill at Jamshedpur, to benefit from business integration. This ensured a steady supply of steel for the manufacture of value added products. Today, the Jamshedpur unit has a truly integrated speciality steel manufacturing facility of 700,000 MT per annum. Out of which, about 35% is consumed internally by its plant in Ranchi, Hoshiarpur & Bangkok, producing steel wire, steel strand, steel cords, bright bar and steel wire ropes. All its manufacturing facilities are ISO 9000 certified and the steel plant was India’s first to receive the TPM Excellence Award from JIPM, Japan. Going Global With local success come global aspirations. Currently, the company has overseas manufacturing operations in Thailand, UK and Dubai. Besides a vast network of distribution centres and marketing offices spread across the globe to support an ever growing worldwide customer base. The company exports over 60% of the wire rope output and about 20% of the total wire rods produced. Looking Forward Usha Martin’s future plans are focused on its operation in Jharkhand – a state rich in mineral resources. Future priorities include product mix enrichment, cost reduction and infrastructural improvements. Already flourishing in its recent foray into mining operations, the company is planning to invest in its iron ore and coal mines, sinter plant, pellet plant, power plants, while also enhancing its steel making and value added products capacity with an investment of Rs 2,100 crore. Building Bridges But what set Usha Martin apart is its unwavering commitment to social responsibility. For over three decades the company has invested ample man-hours and capital on community development projects for integrated prosperity in rural Jharkhand, through a CSR arm, Krishi Gram Vikas Kendra (KGVK). 10
  • 11.
    This NGO undertakesvarious development initiatives, following a model of Total Village Management (TVM). Focusing on key areas like Watershed development, agricultural productivity, better health practices, education, empowering women and encouraging micro enterprise. In recognition to its effort Usha Martin has been awarded the prestigious TERI Award for Corporate Social Responsibility in 2006. 2. BOARD OF DIRECTORS: - 1. Mr. Prashant jhawar (chairman) 2. B K jhawar (chairman-Emeritus) 3. Brij k jhawar (Director) 4. N J jhawar (Director) 5. A K choudhari (Director) 6. Mr Ashok basu (Director) 7. Mr Salil singhal (Director) 8. Mrs Ramni nirula (director) 9. G n bajpai (Director) 10. Mr Nripendra mishra (Director) 11. Rajiv Jhawar (MD) 12. P Bhattacharya (JT MD) 13. Dr Vijay sharma (Ex Director & CE,steel business) 14. P K Jain (Ex Director & CE, wire & Wire rope) 11
  • 12.
  • 13.
    PRESENCE: - • Headquartered in Kolkata, India; • Iron ore mine (Barajamda) and captive coal mines (Daltonganj) in the state of Jharkhand, India; • Steel manufacturing facilities located in Jamshedpur and Agra; • Wire and wire rope manufacturing facilities located in Ranchi (Jharkhand) and Hoshiarpur (Punjab) in India, Bangkok (Thailand), Dubai (the UAE) and Nottinghamshire (the UK); • High–value wire and conveyor cord manufacturing facilities at Ranchi; • Machinery manufacturing and engineering application canters in Ranchi and Bangalore; • Manufacturing units for bright bars in Ranchi and Sriperumbudur (Tamil Nadu); Rigging shops in the Netherlands and the UK. • Telecommunication cables manufacture at Silvassa (India). Wide global network of marketing and distribution warehouses in Singapore, 4. PRODUCTS: - Following are the products manufactured by the company. 1. Coils and Bars. 2. Bright and Bars. 3. Ropes. 4. Wire and Strand. 5. Structural. 6. Silings. 7. Cord. 8. Machinery. 9. Telecables. Use of Ropes:- 1. Arial rope. 2. Crane rope. 3. Elevator rope. 4. Engineering rope. 5. Fishing rope. 6. Mining rope. 7. Structural rope. 13
  • 14.
    Use of Wireand Strand:- 1. Power. 2. Construction. 3. Automobile. 4. General engineering. PRODUCT QUALITY /TESTING FACILITIES:- 1. ISO-9001 ANAB. 2. ISO-9001 UKAS. 3. ISO-14001. 4. TPM certificate. 5. API-certificate. 6. ABS-manufacturing Assessment. 7. ABS-API9A. 8. DNV -certificate. 9. Lloyd’s-certificate. 10. Inmetro-certificate. 5. VISION, MISSION AND QUALITY POLICY: Vision:- To be a respected, world class & leadership in business, in quality, productivity, profitability & customer satisfaction. Mission:-  To be a customer and shareholder observed factory.  To enhance value to shareholders and services to all stake holders.  To develop highly motive team with a sense of satisfaction.  To excel as a value driven organization.  To create the value in case of quality.  To expand its area of its operation& utilize the raw material efficiently. Quality policy:-  Providing product & services that meet customer expectation.  Continual improvement to our quality management system and process.  Continues enrichment of the skills and knowledge through training and training. 14
  • 15.
    Compliance to all applicable statutory and regulatory.  Fostering the professional development of our employee.  Our suppliers and customers are our partner in progress. 6. MILESTONES:- The Company is a part of the Usha Martin Group, which was formed in India in the early 1960s with the establishment of Usha Martin Industries Limited (UMIL), engaged in the manufacture of steel wires, wire ropes and other related products. The group was promoted by Mr. B. K. Jhawar, who is the Chairman of the Company. Usha Beltron Limited was incorporated on 21 May, 1986 as a joint venture between Usha Martin Industries Limited, Bihar State Electronics Development Corporation Limited, AEG Kabel, Germany (now Kabelrhydt and a member of the Alcatel group) and DEG, Germany, to manufacture Jelly Filled Telephone Cables (JFTC). Pursuant to the Orders of the Hon'ble High Court of Kolkata and Patna( Ranchi Bench) Usha Martin Industries Limited merged with Usha Beltron Limited with effect from 15th May, 1998. Thereafter the registered office was shifted from Tatisilwai, Ranchi, Jharkhand to Kolkata in the State of West Bengal in the year 2000. The name of Usha Beltron Limited was changed to Usha Martin Limited with effect from 1st May, 2003. Group Companies USSIL Usha Siam Steel Industries (“USSIL") was incorporated in 1980 as a joint venture between Usha Martin Industries, India and Leading Industrialists in Thailand - Promoted by Board of Investment ("BOI") for production of Steel Wires and Ropes. USSIL became a Public Company Limited in 1997 and subsequently become a wholly owned subsidiary of the Usha Martin Limited, India. USSIL is among the largest integrated Steel Wires, Industrial Strands, Control Cables and Wire ropes Plants based in the ASEAN region with an annual manufacturing capacity of 36,000 MT. UM Singapore Established in 2000, is a wholly owned subsidiary of Usha Martin Limited, India. It has been operational as a distribution center for Usha Martin Group’s core business of steel wire ropes and related products in South East Asia. It also has 15
  • 16.
    distribution set upin Australia, Vietnam & Indonesia. BWWR Established in 2003, Brunton Wolf Wire Ropes FZCO is a joint venture between Usha Martin Limited of India and Gustav Wolf of Germany. BWWR is the first wire rope factory set up in the middle east, situated in Jebel Ali Free Zone Enterprise (FZE) with an annual capacity of 12,000 MT. The product range includes general engineering rope, elevator rope, crane rope, off-shore application rope, etc. UM Cables A wholly owned subsidiary of Usha Martin Limited, located at Silvassa, Western India, manufactures PIJF Copper Telecom cables and Optical Fibre Cables and has an annual capacity of 2.9 MCKM and 35000 RKM respectively. UMIL Established in 1997, Usha Martin International Limited is a wholly owned subsidiary of Usha Martin Limited, formed to facilitate distribution & marketing of the group’s wire & wire rope products in Europe. The company also acquired in 2001 a Nottinghamshire based Wire Rope manufacturing company “Brunton Shaw UK” with an annual capacity of 6,000 MT. It also specialises in providing services to oil drilling and offshore exploration activities thru its arm European Management & Marine Corporation having offices in Aberdeen (UK). UM America A wholly owned subsidiary of Usha Martin Limited, India. It has been operational as a distribution center for Usha Martin Group’s core business of steel wire ropes and related products in United States of America. 16
  • 17.
    7. MANUFACTURING PROCESS:- (Wire & Strands) a) The wire rod is sent for surface treatment for cleaning and then for drawing. After this it’s packed and despatched as direct drawn wire. b) The drawn wire is patented and again drawn. Then it’s packed and despatched as ungalvanised wire. c) The drawn wire is galvanised and then it’s packed and despatched as galvanised steel wire. d) The drawn wire is stranded & then packed and despatched as galvanised steel wire. The drawn wire is again stranded and sent for induced heating and then it packed and despatched as P C Strand. 17
  • 18.
    (Ropes) a)First the wire rod is sent for surface treatment for cleaning of the rod. b) Then the cleaned rod is sent for drawing. c) The drawn rod is sent for patenting and further for galvanisation. d) After galvanisation the rod is again drawn and strands are formed. e) The strands are coiled to form the “wire rope”. 8. BEST PRACTICES AT USHA MARTIN A. Business Drivers: - (PQCDSM). 1. Productivity. 2. Quality. 3. Cost-effective. 4. Delivery. 5. Safety. 6. Moral. 18
  • 19.
    B. 5 SFramework:- 1. Sort. (To find out necessary as per value.) 2. Set in order. (For reducing searching time.) 3. Shine. (Remove dirt and dust.) 4. Standardisation. 5. Sustain.(Self -discipline). TPM (Total Productive Maintenance) policy:- Productivity 5S Speed Framework Cost Quality TPM pillars Innovation. Motivation Deliver y McKinsey 7’S Framework The model is most often used as a tool to assess and monitor changes in the internal situation of an organization. The model is based on the theory that, for an organization to perform well, these seven elements need to be aligned and mutually reinforcing. So, the model can be used to help identify what needs to be realigned to improve performance, or to maintain alignment (and performance) during other types of change. Whatever the type of change – restructuring, new processes, organizational merger, new systems, change of leadership, and so on – the model can be used to understand 19
  • 20.
    how the organizationalelements are interrelated, and so ensure that the wider impact of changes made in one area is taken into consideration. When it comes to asking the right questions, the website, Mind Tools (mindtools.com), has developed a checklist and a matrix to keep track of how the seven elements align with each other. OBJECTIVE OF THE MODEL (To analyze how well an organization is positioned to achieve its intended objective Usage  Improve the performance of a company  Examine the likely effects of future changes within a company  Align departments and processes during a merger or acquisition  Determine how best to implement a proposed strategy The Seven Interdependent Elements  The basic premise of the model is that there are seven internal aspects of an organization that need to be aligned if it is to be successful Hard Elements  Strategy  Structure  Systems Soft Elements  Shared Values  Skills  Style  Staff WORLD’S LARGEST ARCH BRIDGE IN DUBAI 20
  • 21.
    WIRE AND WIREROPE DIVISION The Usha Martin Ltd. is produce 100,000 MT / annum manufacturing facilities at Ranchi (Eastern India) is amongst the top four wire rope producers in the world. Since its inception, the division has continuously developed and expanded its range of product offerings and is considered a pioneer in certain classes of products in India. Steel wire ropes manufactured by the division find wide applications in oil exploration, mining, elevators, Crane, fishing, construction, load transportation and general engineering sectors. HOWRAH BRIDGE & INCHEON BRIDGE NEW SONGDO CITY, KOREA 9. CORPORATE SOCIAL RESPONSIBILITY:-  Usha Martin has strongly believed in its social responsibility being an important part of business philosophy. The company has promoted Krishi Gram Vikas Kendra (KGVK), as its’ social arms to take appropriate initiative in various areas which affect health, social life and economic well being of people for a period of over 35 years. Presently, KGVK reaches out to about one lack household of tribal people and weaker sections of society in over 700 villages across 6 districts in the State of Jharkhand.  KGVK has been taking on various activities in basic health, hygiene and sanitation, education, women empowerment, community development, agriculture, integrated watershed development, micro enterprise development, capacity building and need based training to generate self employment and 21
  • 22.
    sustainable income forweaker section of society. It has successfully completed many projects and earned and earned recognition, appr eciation and accolades from wide section of NGOs, government and semi government agencies at state, national and international levels.  KGVK has been getting active support from, and through alliance and partnerships with, reputed national and international agencies such as US-AID, CEDPA, FUTURE, CARE, CAPART, ICICI Bank, NFI, IRH, Georgetown University, IFC Washington, World Bank funded SWA-Shakti, CINI, JTDS, National Foundation of Indian, Goal India, Partners in Change, BAU, ISRO, ICAR Palandu, NABARD, SIDBI, Lac Research Institute, Govt. of Indian, Govt. of Jharkhand and local NGO’s. 10. SWOT ANALYSIS:- Strength: 1. Business model: The Company is extensively integrated from iron ore and coal block mines to captive power to the manufacture of steel, wires and wire ropes. 2. Proximity: The Company’s iron ore mines and coal mines are 160 km and 250 km respectively from downstream consuming centres, saving logistic costs. 3. Geographic mix: The Company’s revenues are drawn from India (76%) and the rest of the world (24%). Global revenues are drawn from 14 countries. 4. Product mix: The Company’s product portfolio comprises rolled products, steel wire rods, wires, strands, wire ropes, cords and cables, among others. 5. Presence: The Company enjoys an Indian and global presence. Ten manufacturing units are located within India and three abroad. The Company’s customers are pan- India and pan-global, serviced by a large number of dealers, stock points and representatives. 6. Certifications: The Company’s manufacturing units are ISO 9000- certified. The Company was accredited with TERI award and TPM Excellence award in 2006 and 2008 respectively. 7. Financials: The Company enjoyed a gearing of 1.02, a sub-7% average cost of debt as on 31st March, 2010 and interest cover of 3.94 times for 2009-10. 8. Customisation: The Company manufactures customised products resulting in value-addition, repeat business and enduring client relationships. 22
  • 23.
    9. Engineering skills:The Company’s decades of engineering knowledge related to the manufacture of wire and cable–making machines helped optimise plant, equipment and production facilities. 10. Technology: The Company invested in cutting-edge technologies across its manufacturing units; it deployed an advanced ERP solution for operational support. 11. Social responsibility: The Company’s social initiative arm, an NGO namely Krishi Gram Vikas Kendra (KGVK) earned trust and respect for undertaking activities like education, natural resource management, health, trade facilitation, dairy, farming and livelihood, among others, across 350 villages Technology: Weakness: 1. Machine & tools have become old & obsolete 2. Over looked small customer. 3. Semi – Automatic planned 4. High production cost 5. Demand of elevator ropes has increased due to global infrastructure development 6. Non effective advertising image Opportunity: 1. UML can develop device for measuring breaking load 2. Fishing is developing in the southern coastal cities 3. Mushrooming of apartment in India & Abroad UMI can increase its profit, its fives more emphasis on direct marketing with customer 4. Now present condition reliance has found crude oil resources in Krishna Godavari basin in south, new opportunities present for UML to produce rope 5. UML can develop device for measuring breaking load 6. Competition are not much strong in secondary market Threat: 1. Low price of the rivals product are a great threat for UML 2. High production cost 3. Local political instability 23
  • 24.
    Competitors:- These are themain competitors of the company in this sector. 1. Elango Industries Ltd. 2. Inducto Steel Ltd. 3. Jindal Stainless Ltd. 4. Mahindra Ugine Steel Company Ltd. 5. Mukand Ltd. 6. Panchmahal Steel Ltd. 7. Shah Alloys Ltd. 11. Core Competence: - Cost control: The vertical integration – from natural resources to wire rope – facilitates the adequate availability of key inputs at a significantly low cost compared with purchases from the open market and provides a near-complete control over the entire value chain, strengthening the Company’s competitive edge. 1. Quality products: The Company manufactures products where product quality is of paramount importance (namely wire ropes for critical applications). The vertically integrated model allows a stringent monitoring of product quality across every process and ensures consistent product quality across batches – a big competitive advantage. The Company’s wire ropes, earned the confidence of global customers and authorities of repute including OTIS, JIPM, ABS, API, LLOYDS and ISO, a recognition of its high quality. 2. Delivery speed. The vertically-integrated business model facilitates reducing cycle time (from indent to product delivery) and allows the Company to meet delivery schedules of clients owing to minimal dependence on external inputs and factors. Besides, a complete control on the value chain allows the Company 24
  • 25.
    to meet urgentclient deliveries (when necessary), strengthening business relationships 3. Product basket Integration allows the Company to create a product range which caters to diverse applications across multiple sectors. For example, the Company’s wire rope product basket is one of the largest globally. This enables it to capitalise on most of the emerging opportunities in its business space. Besides, the Company’s presence across the value chain created multiple revenue verticals – pig iron, billets, structurals, bars, wire rods, wires, strands, cords and wire ropes –providing diverse growth drivers. 4. Customisation. Integrated operations help customise products to suit specialised applications for key customer requirements, enhancing customer loyalty. 5. Profit maximisation. A footprint across the value chain allows the Company to provide an optimum sales mix in line with the external environment helping maximise profitability. Besides, this business model enables the Company to protect its business profitability in adverse market conditions. 6. Capacity increase Complete control of the back-end of the value chain, namely iron ore and coal reserves, allows the Company to expand downstream capacities to capitalise on emerging stabilising cost opportunities 7. Cyclicality protection The Company is protected from the vagaries of price fluctuations in key inputs, namely iron ore and coal, stabilising costs. It also enables the Company to capture the upside in the marketplace when prices rise (without a commensurate increase in costs). 12. ACHIEVEMENTS:- - The company was incorporated on 22nd May, and obtained the Certificate of Commencement of Business on 17th July, 1986. It was promoted jointly by Usha Martin Industries Ltd. (UMI) and Bihar State Electronic Development Corporation Ltd. (BSEDC). - The Company undertook to set up a project for the manufacture of 5,00,000 conductor kilometres (CKM) per annum of jelly filled cables. - The Company entered into a technical agreement with AEG Kabel of West Germany for technical know-how and training of Indian technicians at the collaborator'splant. 1988 - The Company had developed PCM system cable used for transmission of digital signals and supplied higher size cables upto 1600 pairs. The Company had also developed foam 25
  • 26.
    skin type cableof size 1800 x 0.4 for the first time in India. - 70 shares subscribed for by the signatories to the Memorandum of Association. 70,99,930 shares were then issued at par out of which the following shares were reserved and allotted on a firm basis: - (i) 16,96,930 shares to Usha Martin Industries Ltd., its directors, their friends, etc.; - (ii) 18,46,000 shares to BSEDC; - (iii) 10,72,000 shares to AEG - Kabel of West Germany and - (iv) 7,10,000 shares to DEG of West Bermany. Out of the remaining 17,75,000 shares, 3,55,000 shares were reserved for preferential allotment to employees, etc., but only 14,800 shares taken up. The balance 14,20,000 shares along with 3,40,200 shares not taken up by employees, were offered for public subscription during April 1988 (All were taken up). 1989 - During May/June 1989, the company offered 14,20,000 rights equity shares in the prop. 1:5 (All were taken up). Simultaneously, 71,000 No. of equity shares were also offered to the employees on an equitable basis. Only 5,200 shares taken up. Balance 65,800 shares allowed to lapse. 1994 - The Company issued 10,00,000 No. of equity shares of Rs 10 each at a premium of Rs 169 per share on preferential basis to promoters. - During October, the Company issued 32,71,028 GDRs and these representing 32,71,028 No. of equity shares were issued at a price of Rs 335.66 per share. - Usha Martin Telekom Ltd., a joint venture along with Usha Martin Industries Ltd. & Telekom, Malaysia have been providing cellular phone services in Calcutta under the brand name "COMMAND". 1996 - The Company was closely monitoring the development in power sector and was evaluating various options. - Summit Usha Martin Finance Corporation Ltd. (Formerly Usha Martin Finance Corporation Ltd.) became a 50:50 joint venture between Usha Martin Group of Industries & Sumitomo Corporation of Japan. 26
  • 27.
    - Other jointventures of the company are Usha Siam Steel Industries Ltd., Usha Martin Europe Ltd. and Usha Martin Americas Inc. 1997 - The Company decided to spin-off the Software Division into one of the subsidiaries of the company. - Usha Martin Industries Ltd. was merged with the company. After amalgamation company has become a multi-divisional company, covering the manufacture of pig iron, steel wires and wire rods, wire ropes and jelly-filed cables. - 11,477,334 No. of equity shares issued to the shareholders of erstwhile Usha Martin Industries Ltd. Pursuant to the Scheme of Amalgamation with the Company and 13,56,200 No. of equity shares of Rs 10 each held by erstwhile Usha Martin Industries Ltd. were canacelled due to Amalgamation with the Company. - Ubest a division of the Usha Beltron's Ltd. has signed an agreement with Swiss Telecom PTT to offer Indian cellular operators natel sim card application platform (sicap) software product for immediate implementation. - Usha Beltron Ltd. (UBL) was promoted jointly in 1986 by Usha Martin Industries and Bihar State Electronic development Corporation in technical collaboration with AEG Kabel, Germany to manufacture jelly filled tele-cables (JFTC). - The company will have three major divisions-wire and wire ropes, software and telecom. 1998 - Crisil has downgraded the outstanding ratings of Usha Beltron Ltd. (UBL) and also removed them from rating watch. - The Jhawars-promoted wire rope-to-jelly filed cables firm, Usha Beltron Ltd, is set to extend its activities into telecommunications in a big way. - Usha Beltron's telecom foray will include extending activities to different fields of operating, maintaining and providing telecommunications services of all types and other value-added services and to design, instal and/or erect all types of telecommunication network systems and enter into joint venture agreement with Indian and foreign parties. - Usha Beltron Ltd. of the Jhawars is all set to change its name to Usha Martin Ltd this fiscal, according to sources in the company. This is for the second time, in a span of just one year, that the company is going to change its name. 27
  • 28.
    - The companyhas initiated moves to restructure its international marketing and distribution business. - The Company embarked on creating a new cable manufacturing facility at Silvassa with a capacity of 27 lckm through UM Cables Ltd., a wholly owned subsidiary of the company. 1999 - The company has introduced a voluntary retirement scheme at its cable and wire rope factories in Ranchi from last month. The scheme has been offered to workers and officers who are of and over forty years of age and have completed 10 years of service. - UM Cable Ltd, a wholly-owned subsidiary of Usha Beltron Ltd. belonging to the Rs. 1,000-crore plus Usha Martin Group, is being launched in Silvassa, near Mumbai, to manufacture jelly-filled telecommunication cables. - Usha Beltron Ltd. (UBL), the wire and wire ropes major of the Jhawar group, is setting up a holding company to streamline its overseas distribution network. - Usha Communications Technology, a wholly-owned subsidiary of Usha Beltron Ltd, and Compaq Computer Corporation singed a comprehensive worldwide solution development marketing agreement on May 7 at Portland, Oregon, the US. - UBL recently entered into an agreement with American Express Bank for funding worth $15 million. "The rest of the $10 million will be through equity expansion and bringing in a joint venture partner." - Usha Beltron Limited, the flagship of the city-based Usha Martin Group, is setting up a joint venture with an Australian firm to produce leaded steels. - Usha Beltron Limited (UBL) of the Calcutta-based Jhawars have acquired 10 per cent equity control in its Thai ropes and wire making joint venture -- Usha Siam Limited. - Umicor, UK, a joint venture between Usha Beltron Ltd. (UBL) and Exim Bank, has acquired EMMC UK, a firm specialising in providing services and solutio ns for the wire rope industry, for $3.5 million. - While software companies are making a beeline for India, Usha Beltron Ltd. of the Jhawars is setting up a holding company - Usha Communications Technology - for software development in the United Kingdom. 28
  • 29.
    - The newcompany is being set up in collaboration with Entryline Holdings Ltd, a Pentire group company of the UK. - Usha Beltron Limited (UBL), the city-based Jhawar group's flagship, has decided to enter into a 50:50 joint venture with Martin Bright of Australia to set up a Rs 40-crore special steel manufacturing facility in Jamshedpur. - The Usha Beltron Group of the Jhawars has flagged off a major restructuring exercise for its global software activities by initiating the process to set up a new holding company in the United States by January 2000, which is likely to be named UBEST America. 2000 - Usha Beltron is all set to joint the big league of corporates flourishing on growth opportunities inknowledge-based sectors such as infotech and telecom. The company has set up technical training centres. - The Company has approved a Scheme of Arrangement proposed to be made between company and Usha Martin Infotech Ltd, (UMIL) and their respective shareholders. - Usha Beltron Ltd, the flagship of the Calcutta-based Jhawars, will issue global depository receipts (GDRs) in a couple of months. - Calcutta-based Usha Beltron has acquired the wire rope business of Brunton Shaw of the UK, a subsidiary of the 180-million Carclo, UK. - The Company issued 35,00,000 Global Depository Receipts (each GDR represented by one equity share of Rs 10 each) at a price of US$3.25 per GDR. 2001 - Mr Pradip P. Shah, Director has resigned from the board effective from 24th January. 2002 -Ties up with Gustav Wolf of Germany to manufacture steel cords in India. -Board approves in setting up of a Direct Reduced Iron (DRI) Plant with the capacity of 100 KT per annum. 29
  • 30.
    -Usha Beltron Ltdannounces the change in management as follows: 1. Mr Biswajit Choudhuri appointed as a nominee of Unit Trust of India on the Board of the Company in place of Mr S K Saha 2. Mr Dilip Mondal appointed as a nominee of Industrial Development Bank of India on the Board of the Company. -Board approves for the issue and allotment of securites on preferential basis: 1) 53,45,455 equity shares of Rs.5/- each of the company at a price of Rs.33/- per share (inclusive of premium of Rs.28/- per share) being the price which is in accordance with chapter X111 of SEBI (Disclosure and Investor Protection) Guidelines to International Finance Corporation, Washington. 2) 53,45,455 equity shares of Rs.5/- each of the company at a price of Rs.33/- per share (inclusive of premium of Rs.28/- per share) being the price which is in accordance with chapter X111 (Guidelines for preferential issues) of SEBI ( Disclosure and Investor Protection) Guidelines to Promoters, Promoter Group, Directors, their relatives and associates. 3) The BOD have also decided to convene an EGM on July 18, 2002 to consider the above matters. -IFC signs agreement with UBL to invest Rs.120.5cr in the company. -UMIL acquires 30,00,000 shares amounting to 9.45% voting rights on preferential allotment basis. 2003 - DEG financed Rs.50cr to UBL and the debt cost stands at Libor plus 275 basis points with 11 years time span. -Purchases a wire rope plant in Dubai -Acquisition of 49.55% stake in Usha Martin International Ltd, UK (UMIL) -Ministry of coal alloted captive coal block in Jharkhand having a reserve of more than 30 MN T and contains Grade A & B coal, which would be required by the company for its Sponge Iron (DRI Project) Plant expansion. -Mr. T K Banerjee, Nominee of Life Insurance Corporation of India resigned from the Board of Directors of the Company. 2005 -Usha Martin executes a Business Transfer Agreement with JCT 30
  • 31.
    2007 - UshaMartin Ltd has appointed Mr. Suresh Neotia and Mr. Ashok Basu, as additional directors of the Company with effect from May 17, 2007. - The Company has splits its face value from Rs5/- to Rs1/-. 2010 - Usha Martin Limited has appointed Dr. Vijay Sharma and Mr. P. K. Jain as executive Directors on the Board of the Company. - Usha Martin Ltd has appointed (a) Mr. G N Bajpai as Additional Director [non- executive & independent] with effect from March 18, 2010; and (b) Mr. Nripendra Misra as Additional Director [non-executive & independent] with effect from March 22, 2010. - Usha Martin Ltd has appointed Mr. Jitender Balakrishnan as Additional Director (non - executive & independent) with effect from June 10, 2010. 13. FINANCIAL ANALYSIS: - Shareholding pattern Shareholding pattern - Usha Martin Ltd. No of % Share Holder's Name Shares Holding Promoters 88459017 29.03% Foreign Institutions 52943476 17.37% National Banks Mutual Funds 50900204 16.70% Foreign Promoter 33336135 10.94% General Public 31008972 10.18% Financial Institutions 23206663 7.62% Other Companies 20157943 6.61% The shareholding pattern says that only around 10% of the total shares are open for the general public. The company’s shares had Face Value of INR 5.00 from 2003 to 2007; however the year ending ’08 it has been changed to INR 1.00. 31
  • 32.
    % Share Holding 6.61% 7.62% Promoters 29.03% Foreign Institutions 10.18% National Banks Mutual Funds Foreign Promoter 10.94% General Public Financial Institutions 17.37% Other Companies 16.70% CASH MANAGEMENT: - Meaning and Importance of cash Cash, the most liquid asset and also referred to as the life blood of a business enterprise is of vital importance to the daily operations of business firms. Its efficient management is crucial to the solvency of the business because cash is the focal po int of the funds flow in a business. Cash plays a very important role in the entire economic life of an organization. A firm needs cash to make payments to its suppliers, to incur day to day expenses and to pay salaries, wages, interest and dividend etc. Cash is money that is easily accessible either in the bank or any business. It is very essential for a business to maintain an adequate balance of cash. But many a times a concern operates profitably and yet it becomes very difficult to pay taxes and dividends. This may be because: Although huge profit have been earned yet cash may not have been received because of large credit sale was made.  Even if cash has been received, it may have drained out (used for some other purposes). This movement of cash is of vital importance to the management, so proper management of cash is very important. 32
  • 33.
    Cash/fund management Cash/Fund, themost liquid assets is the vital importance to the daily operations of the business firms. The proportion of corporate assets held in the form of cash is very small, often between 1 and 3 percent, its efficient management is crucial to the solvency of the business enterprise because in a very important sense cash is the focal point of fund flows in business. It is generally referred to as the “life blood of a business enterprise”. There are three possible motives for holding cash: i. Transaction motive ii. Precautionary motive iii. Speculative motive The need for holding cash arises from a variety of reasons which are briefly summarized below. Transaction motive A company is always entering into transactions with other entities. While some of these transactions may not result in an immediate inflow/outflow of cash (e.g. credit purchases and sales), other transactions cause immediate cash inflows and outflows. So firms always keep a certain amount as cash to deal with routine transactions where immediate cash payment is required. Precautionary motive Contingencies have a habit of cropping up when least expected. A sudden fire may break out, accidents may happen, employees may go on strike, creditors may present bills earlier than expected or debtors may make payments later than warranted. The company has to be prepared to meet these contingencies to minimize its losses. For this purpose companies generally maintain some amount in the form of cash. Speculative motive Firms would like to tap profit making opportunities arising from fluctuation in commodity price, security price, interest rate, and foreign exchange rates. A cash rich firm is better prepared to exploit such bargains. Firms which have such speculative leanings may carry additional liquidity. Most firms their reserve borrowing capacity and marketable securities would suffice to meet their speculative needs. 33
  • 34.
    Cash Management Cycle Cashmanagement is concerned with the managing of:  Cash flows into and out of the firm.  Cash flows within the firm.  Cash balances held by the firm at a point of time by financing deficit or investing surplus cash. It can be represented by a cash management cycle as shown below. Sales generate cash which has to be disbursed out. The surplus cash has to be invested while deficit has to be borrowed. Cash management seeks to accomplish this cycle at a minimum cost. At the same time, it also seeks to achieve liquidity and control. The management of cash is important because it is difficult to predict cash flows accurately, particularly the inflows and there is no perfect coincidence between the inflows and outflows of cash. During some periods, cash outflows exceed cash inflow, because payment for taxes, dividends or seasonal inventory builds up. At other times, cash inflow can be more than cash payment because there may be large cash sales and debtors may be realized in large sums promptly. Cash management is also important because cash constitutes the smallest portion of the total current assets, yet management’s considerable time is devoted in managing it. An obvious aim of the firm now-a-days is to manage its cash affairs in such a way as to keep cash balance at a minimum level and to invest the surplus cash in profitable investment opportunities. Cash Collectio Business Deficit ns Operation Surplus s s Information Borrow And control Invest Cash Payments 34
  • 35.
    DEBTORS MANAGEMENT: - Thebasic objectives of the debtor’s management are to optimize the return on investment on the assets. Its main aim is to promote sales and profit until that point is reached where the return on investment is further funding of debtors is less than the cost of funds raised to finance that additional credit. When a firm makes sale of goods and services and does not receive payment, it grants trade credit and creates Debtors accounts, which would be collected in the future. These represent the extension of credit on an open A/c by the firm to its customers, as the substantial amount is tied up in trade debtors; it needs careful analysis and proper management.  Size of Investment in Debtors: Investment in debtors A/c is a major part of their assets in most of business enterprises. Debtors A/c is one of the major components of working capital. The financial executives should pay due attention to the management of debtors, so that each rupee invested in debtors may contribute to the net worth o f the organization.  The Basic Problem of Debtors Management: The basic problem of debtor’s management is the balancing of profitability & liquidity. Soft credit terms attract sales and so the longer the time a company allows to pay to its customers the greater the sales and higher the profits. The longer the period of credit the greater the risk, the greater the level of debt and greater the strain on the liquidity of the company. INVENTORY MANAGEMENT: - Inventory consists of raw material, semi-manufactured products and completely manufactured products. It has been defined by the Accounting Principles Board as “The aggregate of those items of tangible personal property which (a) are held for sale in the ordinary course of business, (b) are in the process of production for such sales, or (c) are to be currently consumed in the production of goods or services to be available for sale”. Every firm invests a huge amount to maintain a certain level of inventory, or say stocks. Thus a large portion of working capital is involved in stock. On an average, inventories are approximately 60% of the total current assets in public limited companies in India. 35
  • 36.
    The level ofinventories for a firm depends upon the nature of its business. A manufacturing firm will have high level of all three types of inventories, while a retail or wholesale firm will have a very high level of finished goods, no raw material and no work in progress inventories. Firm also maintain a fourth kind of inventory suppliers OR store s and spares. It includes office and plant cleaning materials like soap, brooms, oil, bulb etc. These materials do not directly enter in production but are necessary for production process. Because of the large size of inventory and the considerable fund engaged in Inventories it is become necessary to manage it in an effective and efficient manner. Material is as much cash as cash as cash itself and any theft, waste and excessive use of materials leads to immediate and direct financial loss. The process of managing inventory is called INVENTORY MANAGEMENT. PURPOSE FOR HOLDNG INVENTORY As we all know that huge fund is required to maintain a certain level of inventory, so the question is if it is expensive to maintain inventory, why do firms hold invento ries? A company should maintain adequate stock of material for a continuous supply to the factory for an uninterrupted production. Sometime it is not possible for the company to procure raw material whenever it is needed. Also there exists uncertainty in procuring raw material in time in many occasions. The procurement of material may be delayed because of such factors as, transport, disruption, short supply, strike etc. Therefore, the firm should maintain sufficient stock of raw materials at a given time to streamline production. Other factors which may necessitate purchasing and holding of raw material inventories are quantity discount and anticipate price increase. The firm may purchase large quantities of raw material than needed for the desired production and sales levels to obtain quantity discount of bulk purchasing. At times the firm would like to accumulate raw material in anticipation of price rise. Thus there are three general purposes for holding inventories:  Transaction motive  Precautionary motive  Speculative motive 1. TRANSACTIONS MOTIVE: It emphasizes the need to maintain inventories to facilitate smooth production and sales operation. 36
  • 37.
    2. PRECAUTIONARY MOTIVE: It necessitates holding of inventories to guard against the risk of unpredictable change in demand and supply forces and factors. 3. SPECULATIVE MOTIVE: It influences the decision to increase or deduce inventory level to take advantage of price fluctuations. OBJECTIVES OF INVENTORY MANAGEMENT The objective of inventory management is to maintain sufficient inventory for the smooth production and sales operations and to avoid excessive and inadequate levels of inventory. Some other objectives are as below;  Ensure a continuous supply of raw material to facilitate uninterrupted production.  Maintained sufficient stock of raw material in period of short supply and anticipate price changes.  Maintain sufficient finished goods inventory for smooth sales operation and efficient customer service.  Minimize the carrying cost and time and  Control investment in inventories and keep it at an optimum level. INVENTORIES MANAGEMENT TECHNIQUES Various techniques commonly used for inventory control are listed below:  ABC technique  Stock level – minimum, maximum and re-order level  Economic order quantity (EOQ)  Inventory turnover ratio to review slow and non – moving material  Perpetual inventory system  Methods of pricing of material ABC TECHNIQUE ABC Technique is a value based system of material control. In this technique material are analyzed according to their value so that costly and more valuable materials are given greater attention and care. All items are classified according to their value ie, high, medium and low values, which are known as A, B and C items respectively. 37
  • 38.
    A items: Highin value and low in quantity. These items engage 70% of funds and 10% of space in the inventory. B items: Medium in value and medium in quantity. These items engage 20% of funds and 20% of space in the inventory. C items: Low in value and high in quantity. These items engage only 10% of fund and 70% of space in the inventory. Thus the ratio between A, B and C is as follows:- 1. PRICE WISE – 7:2:1 2. QUANTITY WISE – 1:2:7 STOCK LEVELS In order to check under stocking and over stocking most of the large companies adopt a scientific approach of fixing stock levels. These levels are:  Maximum level = Re – order level + Re – order quantity – (Max. consumption* Max. re-order period)  Minimum level = Re-order level-(Normal consumption* Maximum Re-order period)  Re-order level=Maximum consumption * Maximum re-order period  Average stock level = ½ (Maximum level + Minimum level)  Danger level = Normal consumption *Maximum re – order period under emergency condition. ECONOMIC ORDER QUANTITY (EOQ) Economic order quantity is that size of order which gives maximum economy in purchasing any material and ultimate contribution towards maintaining the material at the optimum level and at minimum cost. It is also called RE-ORDER QUANTITY. EOQ=√ (2*O.C.*A.D./C.C) Where, O.C. = Ordering cost, the cost of placing an order. 38
  • 39.
    A.D. = Annualdemand, annual consumption of material in units. C.C. = Carrying cost, this is the cost of holding the stock in storage. INVENTORY TRUNOVER RATIO TO REVIEW SLOW AND NON-MOVING MATERIAL Inventory turnover ratio tells us how many times in a year stock are used up and replaced. The greater the stock turnover, the more efficient is the stock policy.  Stock turnover ratio= Cost of material consumed during the period/ Average stock of materials during the period  Stock turnover in terms of days= days of period / stock turnover rate In order to detect the slow and non-moving materials, a standard stock turnover rate should be computed for each item of material with the help of following formula: Turnover rate of an item = Budgeted consumption/Average stock level PERPETUAL INVENTORY SYSTEM A perpetual inventory system is defined as “The method of recording stores balance after each receipt and issue to facilitate regular checking and obviate closing down for stock taking.” METHOD OF PRICNING OF MATERIALS Some important methods of pricing are as follows:  LIFO (Last in fast out)  FIFO (First in first out)  Simple Average Price  Weighted Average Price 14. ASCERTAINING OF WORKING CAPITAL: - About Working Capital One of the most important areas in the day-to-day management of the firm deals with the management of Working Capital, which is defined as the short-term assets used in daily operation. Funds are needed for short term purposes for the purchase of raw materials, payment of wages and other day to day expenses etc. These funds are known as 39
  • 40.
    WORKING CAPITAL. Insimple words working capital refers to that part of firm’s capital which is required for financing short term or current assets such as cash, marketable securities, debtors and inventories. Funds, thus invested in current assets keep revolving fast and are being constantly converted into cash and this cash flows out again in exchange for other current assets. Hence it is also known as revolving or circulating capital so working capital is the amount of funds necessary to cover the cost of operating the enterprise. Long term funds are required to create production facilities through purch ase of fixed assets such as plant and machinery, land, building, furniture, etc. Investments in these assets represent that capital which is fixed. Kinds of Working Capital On the On the Basis of basis of Concept time Gross Working Net Working Variable Fixed Capital Capital working working Capital Capital Special Seasonal Reserve Regular Working Working Working Working Capital Capital Capital Capital 40
  • 41.
    Classification of workingcapital:  On the basis of concept:  Gross working capital  Net working capital  On the basis of periodicity of requirement:  Fixed and permanent working capital  Variable working capital  On the basis of concept There are two interpretations of working capital under basis of concept: a) GROSS WORKING CAPITAL b) NET WORKING CAPITAL a) Gross working capital: Gross working capital is the capital invested in total current assets of the enterprise. Current assets are those assets which in the ordinary course of business can be converted into cash within a short period of normally one accounting year such as: Cash Short term securities Debtors Bills receivable Inventory Temporary investment of surplus funds The concept of gross working capital focuses attention on two aspects of current assets management:  Optimum investment in current assets  Financing of current assets b) Net working capital: Net working capital is the difference between current assets and current liabilities. According to this concept working capital refers to the difference between current assets and current liabilities. It is the excess of current assets over current liabilities. Current liabilities refers to the claims of outside which are expected to the mature payment within an accounting year. 41
  • 42.
    It includes – Creditors for goods Bills payable Bank overdraft Short term bank loans and advances Prepaid expenses Net working capital can be “positive” or “negative”.  Positive net working capital: it arises when current assets exceed current liabilities.  Negative net working capital: it occurs when current liabilities are in excess of current assets. The net working capital concept indicates the liquidity position of the firm and suggests the extent to which working capital need may be financed by permanent sources of funds. Thus gross working capital concept is financing or going concern concept whereas net working capital is an accounting concept of working capital. Both concepts have go t their own merit, but in general practice net working capital is given more priority.  On the basis of periodicity of requirement -  Fixed & permanent working capital: It represents the part of capital permanently locked up in the current assets to carry out the business smoothly this investment in current assets is of the permanent nature. It increases as the size of the business expands. Such as investment required the maintenance of minimum quantity of raw material, work-in-progress, finished products etc. The permanent working capital can again be sub divided into two parts:  Regular working capital  Reserve margin working capital  Regular working capital: It is the minimum amount of liquid working capital required to keep up the circulation of the capital from cash to inventories to receivable and again to cash. This includes minimum bank balance to discount all bills to maintain adequate supply of raw material etc.  Reserve margin of working capital: It is the excess capital over the need or regular working capital that should kept in reserve for contingencies that may arise at any time. These contingencies include rising price. Business depression, strikes, special operations such as experiments with new product etc. 42
  • 43.
    Variable working capital: Variable working capital change with the increase or decrease in the value of business. It may also be sub divided into seasonal and special working capital. o Seasonal variable working capital: The working capital to meet the seasonal liquidity of the business is seasonal variable working capital. o Special variable working capital: It is the part of variable working capital which is required for financing special operations such as extensive marketing campaigns, experiments with product or model of production. OBJECTIVES OF THE STUDY  TO study and analyze the working capital policy of the USHA MARTIN LTD.  TO study the affairs of the company with reference to the working capital ascertainment and methods of its estimation used in the company.  To understand the general performance of the company.  To use quantities data for defining company’s financial performance.  To know the profitability, production and efficiency of the firm.  To study the methods of financing working capital.  To analyses the performance effectiveness of the company. RESEARCH METHODOLOGY Research Design: The study is based on descriptive and applied research. Data Source: Both primary and secondary data are used for the collection of the information required for the report. Primary data: 1. Interview schedules with officers of account department. 2. Interview schedules with officers of inventory department. 3. Interview schedules with officers of cash department. 4. Interview schedules with officers of purchase department. 43
  • 44.
    Secondary Data: 1. Annual report of the company. 2. Company’s data records. 3. Company’s website. WORKING CAPITAL CYCLE The working capital cycle refers to the length of time between the firms paying cash for materials etc., entering into the production process/stock and the inflow of cash from debtors (sales). It indicates the length of time between a company’s paying for materials, entering into stock and receiving the cash from sale of finished goods. It can be determined by adding the number of days required for each stage in the cycle. For example, a company holds raw materials on an average for 60 days, it gets credit from the supplier for 15 days, production process needs 15 days, finished goods are held for 30 days and 30 days credit is extended to debtors. DEBTORS CASH RAW SALES MATERIALS FINISHED WORK IN GOODS PROGRESS Fig. Operating cycle The totals of all these, 120 days is the total working capital cycle. The duration of the operating cycle for the purpose of estimating working capital is equal to the sum of the durations of each of the above said events, less the credit period allowed by the suppliers. 44
  • 45.
    Thus there isa complete cycle from cash to cash wherein cash gets converted into raw materials, work in progress, finished goods, debtors and finally into cash again. Short term funds are required to meet the requirements of funds during this time period. This time period is dependent upon the length of time within which the original cash gets converted into cash again. This cycle is also known as operating cycle or cash cycle. Working capital management: A managerial accounting strategy maintaining efficient level of both components of working capital, current assets & current liabilities in respect to each other. Working capital management ensures a company has sufficient cash flow in order to meet its short term debt obligations and operating expenses. Working capital management or short term financial management which is concerned with decision relating to current assets & current liabilities; short term financial decision typically involve cash flow within a year or within the operating cycle of the firm. Definition: Working capital management is concerned with the problem that arises in attempting to manage the current assets & current liabilities and the interrelationship that exists between them. Working capital management refers to all aspects of the administration of both current assets & current liabilities. Working capital management is divided into six parts, these are as follows: 1. Working capital policy 2. Cash and liquidity management 3. Credit management 4. Inventory management 5. Working capital financing 6. Working capital management: extensions 1. Working capital policy: Working capital management is a significant fact of financial management its important stems policy is two reasons: 1. Investment is current assets represents substantial portion of total investment. 2. Investment is current assets and the level of current liabilities has to be geared quickly to changes in sales. 45
  • 46.
    Working capital policyis divided into seven heads, these are as follows: 1. Characteristic of current assets 2. Factors influencing working capital requirements 3. Level of current assets 4. Current assets financing policy 5. Profit creation for working capital (A)Characteristic of current assets: In the management of working capital two characteristic of current assets must be borne in mind: (i) short life span and (ii) swift transformation in other assets form. Current assets have a short life span. Cash balance may be held idle for a week or two; account receivable may have a life span of 30 to 60 days, and inventories may be held for 30 to 100 days. It depends upon the time requir ement. (B)Factors influencing working capital requirements: The working capital need of a firm is influenced by numerous factors. The important ones are: a) Nature of business b) Seasonality of operation c) Production policy d) Market conditions e) Condition of supply a) Nature of business: The working capital requirement of a firm is closely related to the nature of its business. A service firm, like electricity undertaking, it has a short operating cycle and its sales predominantly on cash basis, has a modest working capital requirement. On the other hand a manufacturing concern likes a machine tools unit, which has a long operating cycle and which sales largely on credit have a very substantial working capital requirement. b) Seasonality of operation: Firms which have marked seasonality in their operations usually has highly fluctuating working capital requirements. To consider firm manufacturing ceiling fans, the sale of ceiling fan reaches a peak during the summer months and drop sharply during the winter period. c) Production policy: A firm marked by pronounced seasonal fluctuation in its sales may pursue a production policy which may reduce the sharp variation in working capital requirements. d) Market condition: The degree of competition prevailing in the market place has an important bearing on working capital need. 46
  • 47.
    e) Condition ofsupply: The inventory of raw material spares and stores depend on the condition of supply. If the supply is prompt and adequate, the firm can manage with small inventory. A similar policy may have to be followed when the raw material is available only seasonally and operation is carried out around the year. (C) Level of current assets: An important working capital policy decision is concerned with the level of investment in current assets. Under a flexible policy, the investment in current assets is high and under a restrictive policy the investment in current assets is low. (D) Current assets financing policy: After establishing the level of current assets, the firm must deter mine how these should be financed and what mix of long term capital and short term debit should the firm employee to support its current assets. Several strategies are available to a firm for financing its capital requirements.  Strategy A: Long term financing is used to meet the fixed assets requirements as well as peak working capital requirement. When the working capital requirement is less than its peak level, the surplus is invested in liquid assets.  Strategy B: Long term financing is used to meet fixed assets requirement, permanent working capital requirement and a portion of fluctuating working capital requirement during seasonal up wings, short term financing is used during seasonal down swing, surplus is invested in liquid assets.  Strategy C: Long term financing is used to meet fixed assets requirement and permanent working capital requirement. Short term financing is used to meet fluctuating working capital requirement. (E) Profit creation for working capital: Current assets can be easily liquidated and value realized on liquidation would be more or less equal to the amount invested initially put differently investment in current assets is reversible. For reversible investment the certain of net profit per period is equivalent to the certain of net present value. 47
  • 48.
    15. PROFIT &LOSS ACCOUNT AND WORKING CAPITAL ANALYSIS Working capital level The consideration of the level investment in current assets should avoid two danger points excessive and inadequate investment in current assets. Investment in current assets should be just adequate, not more or less, to the need of th e business firms. Excessive investment in current assets should be avoided because it impairs the firms’ profitability, as idle investment earns nothing. On the other hand inadequate amount of working capital can be threatened solvency of the firms because of it s inability to meet it s current obligation. It should be realized that the working capital need of the firms may be fluctuating with changing business activity. This may cause excess or shortage of working capital frequently. The management should be prompt to initiate an action and correct imbalance. Expected value of the P/L Account of the Ranchi unit. Usha Martin Limited Projected Profitability of Ranchi unit for FY 2012-13 Rs./lacs Q1 FY 2012-13 Q2 FY 2012-13 Q3 FY 2012-13 Q4 FY 2012-13 Total FY 2012- 13 Produc tions (M/T) Wire Rope & 15, 15, 17, 16, 65,9 Convey 975 881 327 732 15 er Cord Wire & Strand 19, 19, 19, 19, 79,2 s 648 798 898 898 40 Bright Bars 4,0 4,1 4,2 4,4 16,8 00 50 50 00 00 39, 39, 41, 41, 1,61, 623 829 475 030 955 Particu N Qt Rat Rs./ Qt Rat Rs./ Qt Rat Rs./ Qt Rat Rs./ Qty Ra Rs./l lars or y e lacs y e lacs y e lacs y e lacs te acs m s Sales Domes 8, 1,0 8,7 8, 1,0 8,8 8, 1,0 8,9 8, 1,0 8,9 33, 35,4 tic - 30 5,3 47. 35 6,1 69. 42 5,9 23. 47 5,5 46. 55 87.0 Wire 0 93 65 6 45 51 2 49 00 7 43 92 5 8 Rope & C cord - Wire 16 52, 8,8 16 52, 8,9 16 52, 8,9 16 52, 8,9 67, 35,7 & ,7 768 63. ,9 83 54. ,9 83 54. ,9 83 54. 64 26.8 Strand 98 78 48 6 37 48 6 37 48 6 37 0 9 - 3, 67, 2,5 3, 67, 2,6 4, 67, 2,7 4, 67, 2,7 15, 10,7 Bright 80 788 75. 90 78 43. 00 78 11. 10 78 79. 80 10.5 48
  • 49.
    Bars 0 .17 95 0 8 74 0 8 53 0 8 32 0 3 Export 7, 84, 6,4 7, 84, 6,3 8, 85, 7,5 8, 84, 7,0 32, 27,3 - Wire 67 237 65. 52 08 27. 90 34 99. 25 83 03. 36 95.4 Rope 5 20 5 7 58 5 0 53 5 5 15 0 6 - Wire 2, 56, 1,6 2, 56, 1,6 2, 56, 1,6 2, 56, 1,6 11, 6,58 & 85 876 20. 85 87 20. 95 62 70. 95 62 70. 60 2.86 Strand 0 96 0 6 96 0 6 46 0 6 46 0 s - 20 55, 110 25 55, 138 25 55, 138 30 55, 165 1,0 553. Bright 0 320 .64 0 32 .30 0 32 .30 0 32 .96 00 20 Bars 0 0 0 ISMAL/ M.Divis 970 895 1,8 1,8 ion .08 .76 76. 09. 02 09 Scrap 538 540 566 558 .78 .41 .61 .51 39 75, 29, 39 75, 29, 41 78, 32, 41 77, 31, 1,6 71 1,16, ,6 445 893 ,8 29 990 ,4 21 439 ,0 71 887 1,9 ,9 456. 23 .06 29 9 .62 75 6 .81 30 9 .77 55 06 02 Less : Excise 1,9 1,9 2,0 2,0 duty 73. 95. 20. 24. 52 52 15 63 NET SALES 27, 27, 30, 29, 919 995 419 863 .53 .10 .66 .15 Expens es Wire 386 38 38 38 Rods 41 43 15, 41 67 16, 43 65 16, 42 70 16, 1,6 65,2 ,2 948 ,4 6 045 ,1 7 690 ,7 1 537 8,6 21.6 70 .16 87 .45 76 .57 32 .51 65 8 Zinc 116 11 11 11 56 000 650 56 60 655 60 60 703 58 60 680 2,3 2,68 1 .61 5 00 .11 7 00 .89 6 00 .24 19 9.86 Lubric 31 105 31 10 34 10 32 10 ant 5 656 332 2 62 331 1 59 361 9 61 349 1,2 1,37 .66 91 .67 82 .36 03 .14 97 4.83 Fibre 22 114 22 11 23 11 22 11 4 488 256 4 44 256 5 44 268 9 44 261 91 1,04 .09 88 .92 88 .59 88 .72 1 3.32 Other Raw 1,6 1,6 2,3 2,2 materi 55. 17. 38. 65. als 11 18 50 57 Power 4.7 20 4.7 21 4.7 20 4.7 20 0 957 1 0 961 2 0 1,0 8 0 996 82 3,93 0 .21 .94 15. .75 0.6 1.21 30 8 Fuel 49
  • 50.
    561 561 584 577 2,28 .23 .23 .97 .05 4.47 Stores & 419 419 480 473 1,79 Spares .13 .34 .48 .81 2.76 Contra ctor & 445 446 473 470 Proces .97 .29 .76 .81 sing charge s Freight & 1,9 1,9 2,1 2,0 8,16 other 53. 63. 71. 79. 8.17 selling 74 86 01 56 expens e Other Expens 1,4 1,4 1,4 1,4 es - P 25. 25. 55. 55. &A 00 00 00 00 Expens e total : 24, 24, 26, 26, 86,5 604 683 543 147 06.2 .91 .99 .41 .17 9 PBIDT 3,3 3,3 3,8 3,7 29,9 14. 11. 76. 15. 49.7 62 10 25 97 4 3,3 3,3 3,8 3,7 14. 11. 76. 15. 62 10 25 97 3,3 3,3 3,8 3,7 14. 11. 76. 15. 62 10 25 97 0.0 - 0.0 0.0 0 0 0 Problem formulation: - The company is trying to find out how much working capital is being required for smooth functioning and operations of wire and wire rope manufacturing during the financial year 2012-13. Why? - As per the business plan and sales forecasting of previous year the company has given the target to the marketing department for the future projection/forecasting of sales and how much working capital will be required for the manufacturing process of its products. According to that the marketing department does the market survey. That survey report they submit to the company. According to that market survey the company estimate that how much working capital is needed to the production department for the production of wire and wire rope product. 50
  • 51.
    What? - According tothe forecasted figure, which is given by the marketing department, the company execute that how much working capital is required and how much of raw materials should keep in hand for the operation of business. According to that we have to make P/L account and working capital of different department and consolidate it that what are the expenses that company incur in the production and what types of working capital is required. First of all company has given the estimated target to the marketing department that these much amount of products should be produced during the financial year 2012 - 13. According to the estimation of marketing department the production department of the company is functioning that how much raw materials will be required for the production of these goods and what are the expenses that the company has to incur for manufacturing of wire, rope, conveyer cord, strands and bright bars. According to this company manages fund that keeps as inventory, which is needed in production so that the production process does not stop. The company also keep watch on holding period, because if the holding period increases, then company has to incur additional capital and probably the chance of bad debt increases. At last the most important thing is that to keep cash in hand for their day to day expenses and for running the production process conveniently. After the management of working capital the company procures the raw materials i.e. used in production process. Company brings its main raw materials i.e. wire rode from its Jamshedpur Unit. The company Usha Martin basically produces wire and wire rope. These are the main products i.e. manufactured by its Usha Martin Ltd. Ranchi unit. For proper running of the machine different kind of fuels are being required, that the company has to keep in advance any time. Project Stages: - Stage 1: - First of all the Business Plan sheet (as a primary data) is given to me on behalf of the company where following are the things are mentioned: - 1. Highlights of the Business Plan 2. Business Plan Norms 3. Contribution Summery 4. Wire and Wire Rope Contribution 5. SPD Contribution 6. P&L Overall Ranchi 7. Expenses Overall 8. P&L WWR 9. Expenses of WWR 10. P/L Machinery Division 11. Expenses of Machinery Division 12. P/L ISMAL 51
  • 52.
    13. Expenses of ISMAL 14. P/L Power Project 15. Expenses of Power Project 16. Consumption 17. Power Plant Working 18. FC Data After getting the Business Plan we have analyzed all the data that are mentioned in the Business Plan and according to that we have prepared P/L account and Working Capital of the company Usha Martin Ltd., Ranchi unit. Stage 2: - After getting the Business Plan Sheet, we carefully understand and analyzed that what is happening actually in the company. We analyzed on the following question: - 1. How the company is performing its day to day activities? 2. How the funds are raising by the company? 3. From where the company is getting raw materials for its production? 4. What are the consumption norms? 5. How much inventory is company maintaining for the uninterrupted production process? 6. How much amount of money is expensing on any kind of project like- - WWR - Machinery Division - Power Project - ISMAL etc. Stage 3: - After the carefully analyzing of Business Plan, I prepared a consolidated P/L account of Ranchi unit. Analysis of P/L account quarter wise of Ranchi unit.- 1st Quarter of the FY 2012-13 Productions (MT) Wire Rope & Conveyer Cord 15,975 Wire & Strands 19,648 Bright Bars 4,000 39,623 Interpretation- The total production of the Wire Rope & Conveyer Cord for the first quarter would be 15975 MT in the 1 st quarter of the FY 2012-13. Here it is calculated as Wire production 15,475 MT + 500 MT Conveyor Cord productions. Wire and Strands 52
  • 53.
    included total productionof strand + LRPC strand + Ply strand +wire , [ 535+8400+1500+9213] MT, that equals 19,648 MT. The third component is bright bars. The expected production is 4000 MT. Particulars Norms Qty Rate Rs./lacs Sales Domestic - Wire Rope & C cord 8,300 105,393 8,747.65 - Wire & Strand 16,798 52768 8863.78 - Bright Bars 3,800 67788.17 2,575.95 Export - Wire Rope 7,675 84,237 6,465.20 - Wire & Strands 2,850 56,876 1,620.96 - Bright Bars 200 55,320 110.64 ISMAL/M. Division 970.08 Scrap 538.78 39,623 75,445 29,893.06 Less : Excise duty 1,973.52 NET SALES 27,919.53 Interpretation- the company sales its products in domestic market as well as in foreign market (i.e. exports). In each market company sales the three main product groupings- wire ropes and cord; wire and strand; and bright bars. The sales figure for each is calculated by multiplying quantity sold to its rate. DOMESTIC- Wire Ropes and Cord- the estimated sales of Wire Rope and C Cord would be total 8300 MT quantities at the rate of INR 105393 per MT. The items included are from Wire and Wire Ropes sheet. These include Total Home Rope+ Total LCWR (Lock Coil Wire Ropes) +Slings +Anchor Mooring Ropes+ Roof Stitching Wires. Calculates as 6975+365+340+120+0. Also, as per the division total Conveyor Cord domestic sales of 500 is also added (all units in MT). Methods which is used- Weighted average rate method = Quantity * Rate * Excise Duty/ Total Quantity e.g. - Weighted average rate = {(6975*89876)+(365*163699)+(340*140000)+(120*82000)+(0)+(500*98000)}/8300 (total quantity) *1.1236(12.36% excise duty) =105,393 The final sales amount = 8300* 105,393 53
  • 54.
    =INR 87476.1900 inlacs (rounded off). Wire and Strand – the expected sales of these products would be 16798 MT in the first quarter of the FY 2012-13. Here two items are included for quantity calculation. These are Total Domestic Strand + Wire + Fine Wire i.e. 9415 + 7383 + 0 = 16798 MT. Calculation by Weighted Average Rate method - {(9415*44837)+(7383*51671)+(0)}/ 16798(total weights) * 1.1236(12.36% excise duty) =52,768. The final sales amount = 16798* 52768 = INR 8863.78 in lacs Bright Bars- the total sales of Bright Bar in the domestic market would be 3800 MT quantity at the rate of INR 67788.17 MT. There is just one item included in bright bars. Quantity taken directly from the total sales provided= 3800 MT. Rate calculation - = (3800* 61458) / 3800 * 1.1236(12.36% excise duty provided) Total Sales = INR 2575.95 in lacs (rounded off). EXPORT – Wire Ropes and Cord- the company would export Wire Rope in foreign market is 7675 MT at the rate of Rs. 84237 per MT. Rate calculations - = {(7675* 84237) + (0)} / 7675 = INR 84,237. The sales amount = 7,675 * 84,237 = INR 6,465.20 in lacs. Wire and Strands- the expected value of the products that company will export in the 1st quarter of the financial year 2012-13 is 2850 MT at the rate of Rs. 56876 per MT. The total quantity is taken as the summation of PC Strands + LRPC Strands + Galv. Strands + Fine Wire. 900+120+1800+30= 2850. Rate calculations - = {(900*47397) + (120*64176) + (1800*60793) + (30*77000)} / 2850 = INR 56,876 The total amount would be INR 1620.96 lacs. 54
  • 55.
    Bright Bars- thishas just one major product under it. Hence rate and quantity are directly taken as per the financial statements given. Quantity-200 MT and rate as INR 55,320 Hence total sale would be the product = INR 110.64 lacs. There is no increment in costs to be provided. MACHINERY DIVISION AND SCRAP- The total sales value of the scrap would be Rs. 538.78 lacs. The M. Division amount is ascertained as deduction of scrap and total sales (both domestic and export) from the Total Gross Sales. = 29,893 – 539 -28,383.92 (amount in lacs) = INR 970.08 lacs Scrap= 539 lacs EXCISE DUTY- This is taken on the market sales. The amount is directly taken from the financial statement. Total Gross Sales less Excise Duty (as it is the amount paid as per Government requirement on production) gives the Net Sales INR 27,919.53 lacs. Expenses Wire Rods 41,270 38643 15,948.16 Zinc 561 116000 650.61 Lubricant 315 105656 332.66 Fibre 224 114488 256.09 Other Raw materials 1,655.11 Power 200 4.70 957.21 Fuel 561.23 Stores & Spares 419.13 Contractor & Processing charges 445.97 Freight & other selling expenses 1,953.74 Other Expenses - P & A 1,425.00 Expense total : 24,604.91 As earlier it is mentioned that the company so much amount of capital expenses in the production process. As company produces different types of products so the capital 55
  • 56.
    which is neededfor the production is also different. In the production of some product company expenses less amount of capital and in other products it is high. But here the expenses are the other things that are required in the production process for example - Wire Rode (raw materials), Zinc, Lubricant, Fibre, and other Raw materials like - Power, Fuel. Company also expenses capital on Stores & Spares, on Contractor & Processing charges. Company has other extra expenses (e.g. Freight & selling Expenses). The company expenses large amount of capital on its major Raw materials Wire Rods for the manufacturing of its products. The company demands 41270 MT quantities of Wire rods at the rate of Rs. 38643 per MT. So the total expense on Wire Rods is Rs. 15948.16 lacs in the first quarter of the FY 2012-13. The company uses Zinc as a raw material for the production of its products. The company uses 561 MT quantities at the rate of Rs. 116000 per MT. So the total value expense in the Zinc is Rs. 650.61 lacs. The company uses 315 MT Lubricant at the rate of Rs. 105656 per MT. So the total expenses on Lubricant in the first quarter of the FY 2012-13 are Rs. 332.66 lacs. Fibre is another important raw material that company demands 224 MT quantities at the rate of Rs . 114488 per MT. So the total expenses on Fibre are Rs. 256.09 lacs in first quarter of the FY 2012-13. Company expenses Rs. 1655.11 lacs on other Raw materials. This would include Raw materials consumed + Raw materials purchased - adjustments for loss – major raw materials identified (wire rods, fibre, lubricant and zinc) = 18,857+86-100-(15948+650.51+332.66+256.09) =INR 1,655.11 lacs. Every plant requires power (electricity, coal), fuel. Company uses 200 MT quantities at the rate of Rs. 4.70 per MT. The company spend Rs. 957.21 lacs on power in the first quarter of the FY 2012-13. It expenses Rs. 561.23 lacs on Fuel. The company expenses some amount of capital on Stores & Spares, Contractor & Processing charges, Freight & other selling expenses and Other Expenses- P & A are Rs. 419.13 lacs, Rs. 445.97 lacs, Rs. 1953.74 lacs and Rs. 1425.00 lacs respectively. The total expenses of the company are Rs. 24604.91 lacs in the first quarter of the Financial Year 2012-13. PBIDT- Net Sales minus the Expenses gives the Total PBIDT for the quarter 1. 56
  • 57.
    = 27,919.53 –24, 604.91 = INR 3,314.62 lacs. PBIDT 3,314.62 3,314.62 2ND QUARTER OF THE FY 2012-13 Productions (MT) Wire Rope & Conveyer Cord 15,881 Wire & Strands 19,798 Bright Bars 4,150 39,829 Interpretation- The total production of the Wire Rope & Conveyer Cord for the second quarter would be 15881 MT in the FY 2012-13. Here it is calculated as Wire production 15,281 MT + 600 MT Conveyor Cord productions. Wire and Strands included total production of strand + LRPC strand + Ply strand +wire , [ 535+8400+1500+9363] MT, that equals 19,798 MT. The third component is bright bars. The expected production is 4150 MT. total production would be 39829 MT. Particulars Norms Qty Rate Rs./lacs Sales Domestic - Wire Rope & C cord 8,356 106,145 8869.51 - Wire & Strand 16,948 52,836 8954.37 - Bright Bars 3,900 67788 2,643.74 Export - Wire Rope 7,525 84,087 6,327.58 - Wire & Strands 2,850 56,876 1,620.96 - Bright Bars 250 55,320 138.30 ISMAL/M. Division 895.76 Scrap 540.41 39,829 75,299 29,990.62 Less : Excise duty 1,995.52 NET SALES 27,995.10 Interpretation- the company sales its products in domestic market as well as in foreign market (i.e. exports). In each market company sales the three main product groupings- wire ropes and cord; wire and strand; and bright bars. The sales figure for each is calculated by multiplying quantity sold to its rate. 57
  • 58.
    DOMESTIC- Wire Ropes andCord- the estimated sales of Wire Rope and C Cord would be total 8356 MT quantities at the rate of Rs. 106145 per MT. The items included are from Wire and Wire Ropes sheet. These include Total Home Rope+ Total LCWR (Lock Coil Wire Ropes) +Slings +Anchor Mooring Ropes+ Roof Stitching Wires. Calculated as 7050+366+340+0+0. Also, as per the division total Conveyor Cord domestic sales of 600 is also added (all units in MT). Wire and Strand – the expected sales of these products would be 16948 MT in the second quarter of the FY 2012-13. Here two items are included for quantity calculation. These are Total Domestic Strand + Wire + Fine Wire i.e. 9415 + 7533 + 0 = 16948 MT. Bright Bars- the total sales of Bright Bar in the domestic market would be 3900 MT quantity at the rate of Rs. 67788per MT. There is just one item included in bright bars. Quantity taken directly from the total sales provided= 3900 MT. EXPORT – Wire Ropes and Cord- the company would export Wire Rope in foreign market is 7525 MT at the rate of Rs. 84087 per MT. The wire includes various types and on an average taking the weighted figures the rate has also decreased. The total sales now stand at INR 6,327.58 lacs. Wire and Strands- the expected value of the products that company will export in the financial year 2012-13 is 2850 MT at the rate of Rs. 56876 per MT. The total quantity is taken as the summation of PC Strands + LRPC Strands + Galv. Strands + Fine Wire. 900+120+1800+30= 2850. The total amount would be INR 1620.96 lacs. There is no change in the export of Fine Wire and Strands. The market stood absolutely constant. Bright Bars- this has just one major product under it. Hence rate and quantity are directly taken as per the financial statements given. Quantity-250 MT and rate as INR 55,320 Hence total sale would be the product = INR 138.30 lacs. MACHINERY DIVISION AND SCRAP- The total sales value of the scrap would be Rs. 540.41 lacs. The M. Division amount is ascertained as deduction of scrap and total sales (both domestic and export) from the Total Gross Sales. On deduction of the domestic and export sales from the total sales mentioned in P&L the machinery division sale is ascertained as INR 513.49 lacs. EXCISE DUTY- This is taken on the market sales. The amount is directly taken from the financial statement. Total Gross Sales less Excise Duty (as it is the amount paid as per Government requirement on production) gives the Net Sales. 58
  • 59.
    Expenses Wire Rods 41,487 38676 16,045.45 Zinc 565 116000 655.11 Lubricant 312 106291 331.67 Fibre 224 114488 256.92 Other Raw materials 1,617.18 Power 201 4.70 961.94 Fuel 561.23 Stores & Spares 419.34 Contractor & Processing charges 446.29 Freight & other selling expenses 1,963.86 Other Expenses - P & A 1,425.00 Expense total : 24,683.99 Interpretation- The expenses have been categorized into major heads which are easily traceable. The values of Wire Rods, Zinc, Lubricant, Power and Fuel are taken directly from the consumption as provided. Other raw materials include raw material purchased and consumed less already provided ones. The raw materials consumed have increased by a very slight amount and now stands at INR 18,930 lacs. Apart from this the contract and processing charges including repairs and maintenance (45.17+341.53+35.50+24.10) comes to INR 446 lacs. Freight and Distribution expenses are very similar to the first quarters as commission and discount percentages etc. usually do not change over quarters. Thus, the total expenses are quite balanced to what we saw earlier. PBIDT 3,311.10 3,311.10 The difference between the Net Sales and Expensed incurred gives the PBIDT. However, there is a slight decline in the profit value. This happened because the overall increase in the sale amount was less compared to the total expenses incurred. PBIT fell fr om INR 3314 to 3311(in lacs). 59
  • 60.
    3rd Quarter ofthe FY 2012-13 Q3 FY 2012-13 Productions (M/T) Wire Rope & Conveyer Cord 17,327 Wire & Strands 19,898 Bright Bars 4,250 41,475 Interpretation- The total production of the Wire Rope & Conveyer Cord for the third quarter would be 17327 MT in the FY 2012-13. Here it is calculated as Wire production 16727 MT + 600 MT Conveyor Cord productions. Wire and Strands included total production of strand + LRPC strand + Ply strand +wire , [ 535+8400+1600+9363] MT, that equals 19,898 MT. The third component is bright bars. The expected production is 4250 MT. total production would be 41475 MT. Particulars Norms Qty Rate Rs./lacs Sales Domestic - Wire Rope & C cord 8,422 1,05,949 8,923.00 - Wire & Strand 16,948 52,836 8,954.37 - Bright Bars 4,000 67,788 2,711.53 Export - Wire Rope 8,905 85,340 7,599.53 - Wire & Strands 2,950 56,626 1,670.46 - Bright Bars 250 55,320 138.30 ISMAL/M. Division 1,876.02 Scrap 566.61 41,475 78,216 32,439.81 Less : Excise duty 2,020.15 NET SALES 30,419.66 Interpretation- the company sales its products in domestic market as well as in foreign market (i.e. exports). In each market company sales the three main product groupings- wire ropes and cord; wire and strand; and bright bars. The sales figure for each is calculated by multiplying quantity sold to its rate. DOMESTIC- Wire Ropes and Cord- the estimated sales of Wire Rope and C Cord would be total 8422 MT quantities at the rate of Rs. 105949 per MT. The items included are from Wire and Wire Ropes sheet. These include Total Home Rope+ Total LCWR (Lock Coil Wire Ropes) +Slings +Anchor Mooring Ropes+ Roof Stitching Wires. Calculated as 60
  • 61.
    7175+387+340+0+520. Also, asper the division total Conveyor Cord domestic sales of 600 is also added (all units in MT). Wire and Strand – the expected sales of these products would be 16948 MT in the third quarter of the FY 2012-13. Here two items are included for quantity calculation. These are Total Domestic Strand + Wire + Fine Wire i.e. 9415 + 7533 + 0 = 16948 MT. Bright Bars- the total sales of Bright Bar in the domestic market would be 4000 MT quantity at the rate of Rs. 67788per MT. There is just one item included in bright bars. Quantity taken directly from the total sales provided= 4000 MT. EXPORT – Wire Ropes and Cord- the company would export Wire Rope in foreign market is 8905 MT at the rate of Rs. 85340 per MT. The wire includes various types and on an average taking the weighted figures the rate has also decreased. The total sales now stand at INR 7599.53 lacs. Wire and Strands- the expected value of the products that company will export in the financial year 2012-13 is 2950 MT at the rate of Rs. 56626 per MT. The total quantity is taken as the summation of PC Strands + LRPC Strands + Galv. Strands + Fine Wire. 1000+120+1800+30= 2850. The total amount would be INR 1620.96 lacs. There is no change in the export of Fine Wire and Strands. The market stood absolutely constant. Bright Bars- this has just one major product under it. Hence rate and quantity are directly taken as per the financial statements given. Quantity-250 MT and rate as INR 55,320 Hence total sale would be the product = INR 138.30 lacs. MACHINERY DIVISION AND SCRAP- The total sales value of the scrap would be Rs. 566.61 lacs. The M. Division amount is ascertained as deduction of scrap and total sales (both domestic and export) from the Total Gross Sales. On deduction of the domestic and export sales from the total sales mentioned in P&L the machinery division sale is ascertained as INR 791 lacs. Hence estimated value stands at INR 1876.02 lacs EXCISE DUTY- The estimated excise duty payable is INR 2020.15 lacs. A deduction of the duty from the total sales would give the value of projected Net Sales for the third quarter. It sees a positive growth more than the extent of the first quarter to INR 30,419.66 lacs. This was accounted for because of interdivisional sales and estimated increase in export of Wire Ropes. 61
  • 62.
    Expenses Wire Rods 43,176 38657 16,690.57 Zinc 607 116000 703.89 Lubricant 341 105982 361.36 Fibre 235 114488 268.59 Other Raw materials 2,338.50 Power 212 4.70 1,015.30 Fuel 584.97 Stores & Spares 480.48 Contractor & Processing charges 473.76 Freight & other selling expenses 2,171.01 Other Expenses - P & A 1,455.00 Expense total : 26,543.41 Interpretation- The expenses have been categorized into major heads which are easily traceable. The values of Wire Rods, Zinc, Lubricant, Power and Fuel are taken directly from the consumption as provided. Other raw materials include raw material purchased and consumed less already provided ones. The raw materials consumed have increased by a very slight amount and now stands at INR 2338.50 lacs. It included raw material consumed+ raw material purchased subtracting the losses and raw materials already provided for. = 101+20,362-100-18,024(sum of raw materials already provided for) =INR 2,339 lacs Freight and Distribution expenses are very similar to the second quarters as commission and discount percentages etc. usually do not change over quarters. Thus, the total expenses are quite balanced to what we saw earlier. PBIDT 3,876.25 3,876.25 PBIDT Will increase up to INR 3876.25 lacs in the third quarter of the FY 2012-13. This accounted for due to increase in sales. 62
  • 63.
    4th Quarter ofthe FY 2012-13 Productions (M/T) Wire Rope & Conveyer Cord 16,732 Wire & Strands 19,898 Bright Bars 4,400 41,030 Interpretation- The total production of the Wire Rope & Conveyer Cord for the fourth quarter would be 16732 MT in the FY 2012-13. Here it is calculated as Wire production 16132 MT + 600 MT Conveyor Cord productions. Wire and Strands included total production of strand + LRPC strand + Ply strand +wire , [ 535+8400+1600+9 363] MT, that equals 19,898 MT. The third component is bright bars. The expected production is 4400 MT. total production would be 41030 MT. Sales Domestic - Wire Rope & C cord 8,477 1,05,543 8,946.92 - Wire & Strand 16,948 52,836 8,954.37 - Bright Bars 4,100 67,788 2,779.32 Export - Wire Rope 8,255 84,835 7,003.15 - Wire & Strands 2,950 56,626 1,670.46 - Bright Bars 300 55,320 165.96 ISMAL/M. Division 1,809.09 Scrap 558.51 41,030 77,719 31,887.77 Less : Excise duty 2,024.63 NET SALES 29,863.15 Interpretation- the company sales its products in domestic market as well as in foreign market (i.e. exports). In each market company sales the three main product groupings- wire ropes and cord; wire and strand; and bright bars. The sales figure for each is calculated by multiplying quantity sold to its rate. DOMESTIC- Wire Ropes and Cord- the estimated sales of Wire Rope and C Cord would be total 8477 MT quantities at the rate of Rs. 105543 per MT. The items included are from Wire and Wire Ropes sheet. These include Total Home Rope+ Total LCWR (Lock Coil Wire Ropes) +Slings +Anchor Mooring Ropes+ Roof Stitching Wires. Calculates as 7175+387+340+55+520. Also, as per the division total Conveyor Cord domestic sales of 600 is also added (all units in MT). 63
  • 64.
    Wire and Strand– the expected sales of these products would be 16948 MT in the fourth quarter of the FY 2012-13. Here two items are included for quantity calculation. These are Total Domestic Strand + Wire + Fine Wire i.e. 9415 + 7533 + 0 = 16948 MT. Bright Bars- the total sales of Bright Bar in the domestic market would be 4100 MT quantity at the rate of Rs. 67788per MT. There is just one item included in bright bars. Quantity taken directly from the total sales provided= 4100 MT. EXPORT – Wire Ropes and Cord- the company would export Wire Rope in foreign market is 8255 MT at the rate of Rs. 84835 per MT. The wire includes various types and on an average taking the weighted figures the rate has also decreased. The total sales now stand at INR 7003.15 lacs. Wire and Strands- the expected value of the products that company will export in the financial year 2012-13 is 2950 MT at the rate of Rs. 56626 per MT. The total quantity is taken as the summation of PC Strands + LRPC Strands + Galv. Strands + Fine Wire. 1000+120+1800+30= 2950. The total amount would be INR 1670.46 lacs. There is no change in the export of Fine Wire and Strands. The market stood absolutely constant. Bright Bars- this has just one major product under it. Hence rate and quantity are directly taken as per the financial statements given. Quantity-250 MT and rate as INR 55,320 Hence total sale would be the product = INR 165.96 lacs. MACHINERY DIVISION AND SCRAP- The total sales value of the scrap would be Rs. 558.51 lacs. The M. Division amount is ascertained as deduction of scrap and total sales (both domestic and export) from the Total Gross Sales. On deduction of the domestic and export sales from the total sales mentioned in P&L the machinery division sale is ascertained as INR 724 lacs. Hence estimated value stands at INR 1809.09 lacs. EXCISE DUTY- The estimated excise duty payable is INR 2024.63 lacs. It sees a negative growth less than the extent of the fourth quarter to INR 29863.15 lacs. This was accounted for because of interdivisional sales and estimated decrease in export of Wire Ropes. 64
  • 65.
    Expenses Wire Rods 42,732 38701 16,537.51 Zinc 586 116000 680.24 Lubricant 329 106103 349.14 Fibre 229 114488 261.72 Other Raw materials 2,265.57 Power 208 4.70 996.75 Fuel 577.05 Stores & Spares 473.81 Contractor & Processing charges 470.81 Freight & other selling expenses 2,079.56 Other Expenses - P & A 1,455.00 Expense total : 26,147.17 Interpretation- in this quarter overall expected expenses is showing a fall. As expenses are directly linked to sales and with a fall of the same raw materials consumed will come down and hence a decrease. The total expenses now stand at INR 26,147.17 lacs. PBIDT 3,715.97 3,715.97 Interpretation- A deduction of the expected expenses from the Sales would give the projected PBIDT which is INR 3,715.97 lacs. Though there is a fall compared to third quarter owing to fall in sales yet the value denotes healthy financials. ASCERTAINING OF WORKING CAPITAL Working capital level The consideration of the level investment in current assets should avoid two danger points excessive and inadequate investment in current assets. Investment in current assets should be just adequate, not more or less, to the need of th e business firms. Excessive investment in current assets should be avoided because it impairs the firm s profitability, as idle investment earns nothing. On the other hand inadequate amount of working capital can be threatened solvency of the firms because of it s inability to meet it s current obligation. It should be realized that the working capital need of the firms may be fluctuating with changing business activity. This may cause 65
  • 66.
    excess or shortageof working capital frequently. T he management should be prompt to initiate an action and correct imbalance. Once the initial calculations were made based on the projected B Plan for 2012 -13, the next step involved was determining Working Capital. Working Capital is calculated as - Net Working Capital= Current Assets - Current liabilities. 1ST Quarter of the FY 2012-13 Holding Qty Rate Rs./lacs Gross Current Assets Months Raw Materials Wire Rods 3.00 41270 38643 15948.16 Zinc 2.00 374 116000 433.74 Others 2.00 392.50 Stores & Spares 419.13 Stock in Process (Month's of net sales) 0.25 2,326.63 Finished Goods (month's of net sales) 0.75 5,234.91 Wire Ropes Wires Bright Bars Others Sundry Debtors (month's of gross sales) Export 3.00 8,196.81 Domestic 1.00 7,052.49 Other Expenses - Materials 1.00 738.78 Other Expenses - P & A Gross Current Assets 40743.15 Interpretation - The holding month’s data is directly taken from the Business Plan sheet as per company norms. The different holding month’s are- Wire Rods- 3 month - primarily sourced from its own company Usha Martin ltd. Jamshedpur. Few grades of Wire Rods sourced from Jindal Steel which is situated at a distance of 45 km in Patratu, Ramgarh. Sometimes company purchases Imported Wire Rode in case of special customer requirement. 41270 MT quantities would be required at the rate of INR 38643 MT for the manufacturing process in first quarter of the FY 2012-13. 66
  • 67.
    Zinc- 2 months-It is the second most important material required for manufacturing purpose. Zinc is purchased from Hindustan Zinc limited (world’s second largest zinc producer). Zinc is supplied from the smelters situated in Rajasthan, namely Debari Udaipur & Chanderiya , Chittorgarh. Other Raw Materials- 2 months – The other raw material primarily consists of Lubricants, fibres, lead , wire drawing soaps , chemicals etc. Lubricants - lubricants purchased consists of WRL-55 and WRL-8 purchased from Usha lubes situated in Jamshedpur. N80-BA and Nuristan are imported lubricants purchased from Germany. Fibres – It mainly consists of imported sisal fibre and indigenously purchased jute and polypropylene fibre. Fuel – Butane and High speed diesel, kerosene oil are purchased indigenously from Eastern gases Pvt, ltd and Indian Oil Ltd respectively. Stock in Progress- 0.25 months- Manufacturing of finished product takes a substantial amount of time as it has to undergo a number of processes stating from pickling of wire rods, passing through furnace, wire drawing to stranding to closing of ropes etc. Resultantly a significant amount of funds are blocked in the process stock. So to take care of this aspect stock in progress has also been taken into account for working capital determination. Finished goods- 0.75 months Debtors (export) - 3 months –the company export its overseas products via ship. So it takes more time then in domestic products. Because Export of products involves a huge no. of documentations and clearances at the loading and unloading ports hence time period for realization of export sales is 3 months longer than the domestic debtors. Debtors (domestic) - 1 month Other Materials- 1 month Calculation of value of Current Assets based on the Holding Period given: - Wire Rode- it is determined that the projected need of the Wire Rode in the first quarter of the FY2012-13 would be 41270 MT. hence the value of this assets would be- = 41270/3*3 where 3 is the holding period Total Sales = 41270*38643 (Quantity *Rate) = INR 15947.96610lacs. 67
  • 68.
    Zinc- = 561/3*2 Total Sales= 374*116000 = INR 433.74 lacs. Other raw material includes Fiber and Lubricant. As per holding period 2 months calculation it would come to INR 392.50lacs. Stores and Spares are the next expense determined which has no holding period. The Stock in Progress determines the holding period of unfinished products which are under process. It is taken on the basis of Net Sales (0.25 months). Finished goods determine the company’s stock of goods that has not been yet sold. It is taken on the basis of Net Sales (0.75 months). Sundry Debtors- this represents the debtors to whom goods have to sale while. The company has both, Domestic sales as well as Export sales. So the value determined is separated, for Export – 3 months and for Domestic – 1 month. Other expenses include the other raw materials and miscellaneous expenses to be included. A sum of all the items gives the Gross Current Assets for the quarter. It is expected to be INR 40743.15 lacs. Current Liabilities Credit from Jamshedpur 2.50 13,290.13 Zinc and other RM credit 3.00 2,894.47 Credit for other Expenses 1.00 1,297.10 Total Current Liabilities 17,481.71 Net Current assets 23261.44 Interpretation- Current Liabilities represent the value for that company has to make payments. Wire Rode- It is proclaimed from the Jamshedpur branch, as Ranchi is very near to Jamshedpur, so it helps to save the transportation cost. The credit given is of 2.5 months. Zinc and other materials- this includes Zinc, Lubricant, Fibre and other requirements. The credit given is of 3 months, this shows good terms of the company with its suppliers in terms of payments. 68
  • 69.
    Credit for allother Expenses- It includes power, Fuel, Spares, Freight and Selling Expenses incurred. The credit given is of 1 month for all expenses. A summation of all the items gives the Total Current Liabilities. The projected value is INR 17,481.71 lacs Working Capital = Current Assets – Current Liabilities = 40743.15 – 17481.71 = INR 23261.44 Lacs. Therefore, the estimated working capital requirement in the first quarter of the FY 2012-13 would be INR 23261.44 lacs. 2nd Quarter of the FY 2012-13 Gross Current Assets Raw Materials Wire Rods 3.00 41487 38676 16045.45 Zinc 2.00 376 116000 436.74 Others 2.00 392.39 Stores & Spares 419.34 Stock in Process (Month's of net sales) 0.25 2,332.92 Finished Goods (month's of net sales) 0.75 5,249.08 Wire Ropes Wires Bright Bars Others Sundry Debtors (month's of gross sales) Export 3.00 8,086.84 Domestic 1.00 7,121.12 Other Expenses - Materials 1.00 726.14 Other Expenses - P & A Gross Current Assets 40810.03 Interpretation- The overall Current Assets of this quarter is estimated to have an increase than the last one. Holding period would remain the same. The quantity requirement of Wire Rods has increased from 41270MT to 41487MT. there would be little change of 2MT in Zinc. Stock in Progress and Finished Goods would also very small change. Sundry Debtors (Export) are expected to decline while in domestic sales there would be some increment. The total Current Assets would be up to INR 40810.03 lacs. 69
  • 70.
    Current Liabilities Credit from Jamshedpur 2.50 13,371.21 Zinc and other RM credit 3.00 2,860.88 Credit for other Expenses 1.00 1,302.12 Total Current Liabilities 17,534.21 Net Current assets 23275.82 Interpretation- The supplier credit of Wire Rods is expected to rise to INR 13,371.21 lacs while other raw materials show a decline. The total liabilities would increase by a lesser amount than the extent of the increase in assets. Working Capital = 40810.03 – 17,534.21 = INR 23275.82 Lacs. The working capital requirements for the second quarter will be decrease up to 50.15 lacs. 3rd Quarter of the FY 2012-13 Gross Current Assets Raw Materials Wire Rods 3.00 43176 38657 16690.57 Zinc 2.00 405 116000 469.26 Others 2.00 419.96 Stores & Spares 480.48 Stock in Process (Month's of net sales) 0.25 2,534.97 Finished Goods (month's of net sales) 0.75 5,703.69 Wire Ropes Wires Bright Bars Others Sundry Debtors (month's of gross sales) Export 3.00 9,408.29 Domestic 1.00 7,488.30 Other Expenses - Materials 1.00 974.49 Other Expenses - P & A Gross Current Assets 44170.01 70
  • 71.
    Interpretation- As comparedto the previous quarter this quarter is expected to see a good increase in sales. The consumption of Wire Rods would increase by a larger amount to 43176MT while Zinc also stands at 405mt. the stores consumption as projected in the B Plan came up to INR 480.48 lacs. Since the estimated sales will be INR 44170.01 lacs. The Stock in Progress and Finished Goods worth (calculated in terms of Net Sales) will also increase. Debtors both domestic and exports would be rise. The extent of increase in exports is much more than domestic; however this even blocks a lot of funds as exports are realized in 3 months. Other expenses includ e other raw materials will also increase as per sales growth. Current Liabilities Credit from Jamshedpur 2.50 13,908.80 Zinc and other RM credit 3.00 3,672.33 Credit for other Expenses 1.00 1,417.25 Total Current Liabilities 18,998.39 Net Current assets 25171.63 Interpretation- The Current Liabilities have increased by a large amount. However, the extent is much lesser compared to the expected increase of Current Assets. This added to the increase in working capital requirements for the quarter. The credit for Zinc, Lubricant, Fibre and other raw materials is expected to increase. Working Capital = 44170.01 – 18,998.39 = INR 25171.63 lacs. Therefore, the estimated working capital requirement in the third quarter of the FY 2012-13 would be INR 25171.63 lacs. 71
  • 72.
    4th Quarter ofthe FY2012-13 Gross Current Assets Raw Materials Wire Rods 3.00 42732 38701 16537.51 Zinc 2.00 391 116000 453.50 Others 2.00 407.24 Stores & Spares 473.81 Stock in Process (Month's of net sales) 0.25 2,488.60 Finished Goods (month's of net sales) 0.75 5,599.34 Wire Ropes Wires Bright Bars Others Sundry Debtors (month's of gross sales) Export 3.00 8,839.58 Domestic 1.00 7,496.56 Other Expenses - Materials 1.00 947.54 Other Expenses - P & A Gross Current Assets 43243.67 Interpretation- The overall Current Assets of this quarter is estimated to have a decrease than the last quarter. Holding period would remain the same. The quantity requirement of Wire Rods would decrease from 43176MT to 42732MT. The quantity requirement of Zinc will also decrease up to 14MT. There would be very small change in Stock in Progress and Finished Goods. Debtors (export) are expected to decline while there would be some increment in domestic sales. The total Current Assets adds up to INR 43243.67 lacs. Current Liabilities Credit from Jamshedpur 2.50 13,781.26 Zinc and other RM credit 3.00 3,556.68 Credit for other Expenses 1.00 1,375.72 Total Current Liabilities 18,713.66 72
  • 73.
    Net Current assets 24530.01 Interpretation- The Total Current Liabilities is estimated to decrease from INR 18,998 to INR 18,713.66 lacs. However, the decrease in Current Assets would be INR 926.34 lacs and in Current Liabilities it would be INR 284.73 lacs, this will help to reduce the working capital requirements for the quarter. Working Capital = 43243.67 – 18713.66 = INR 24530.01 lacs. Thus, the expected requirement of the quarter will be decrease while that of the last quarter. QUARTERS AT A GLANCE PROJECTIONS QUARTER 1 QUARTER 2 QUARTER 3 QUARTER 4 CURRENT 40743.15 40810.03 44170.01 43243.67 ASSETS CURRENT 17,481.71 17,534.21 18998.39 18713.66 LIABILITIES WORKING 23261.44 23275.82 25171.63 24530.01 CAPITAL 16. RECOMMENDATIONS: - A well designed and implemented Analysis of Financial statement is expected to contribute positively to the creation of a firm’s value. The analyzed in financial statement needs and profitability of firms are examined to identify the causes for any significant differences between the industries. High investment in inventories and receivables is associated with lower profitability. A firm is required to maintain a balance between liquidity and profitability while conducting its day to day operations. Liquidity is a precondition to ensure that firms are able to meet its short-term obligations and its continued flow can be guaranteed from a profitable venture. The importance of cash as an indicator of continuing financial health should not net surprising in view of its crucial role within the business. This requires that business must be run both efficiently and profitably. In the process, and asset-liability mismatch may insolvency. On the other hand, too much focus on liquidity will be at the expense of profitability. 73
  • 74.
    17. CONCLUSION (LEARNING):- The summer training was an endeavour to critically understand the practical implication of the Production process at an industry. Though the industry is a small one as compared to many others companies at Jamshedpur, Such as Tata Steel, Tata Motor, etc it was quite an interesting experience to interact with the industry environment. There are transparent and clear objectives which one has to achieve. The industry is one of very unique in nature and the findings may be applied to similar type of industries only. At this stage I strongly fell that the area of production is so vast that the Summer Training may be conducted again and again focusing on various aspect of the production in order to gain effectiveness and efficiencies. I hope this project will prove as a turning point in my Management Career. Product:-  UMLs product has good demand in market  UMLs product are well tested and inspected by the world class testing authorities like ABS,IRS,LOYDS Price:-  Overheads are quite high as compare to other companies  From customer point of views due to high cost of UML product it loses certain prospective customer  From geographical point of view UML plant in Ranchi is well positioned , but there are certain problems like band & strikes & lack of infrastructural facilities Promotion:-  Promotion strategy such as participating in trade fairs are not enough to create awareness to customer  After sales service of UML is well appreciated Packaging:-  UML is at par with current packaging brands  The iron rods are used mostly these days. They are well painted to give nice look 74
  • 75.