8
MAKALAH
DASAR-DASAR PERBANKAN
TERKAIT KLIRING
Guru Pembimbing : Ranny F.W, A.Md
Disusun Oleh :
1. Diah Dwi Ammarwati ( 05 )
2. Itsnaini Laili Safitri ( 15 )
Kelas : X Perbankan Syariah II
SMK NEGERI 1 BATANG
TAHUN AJARAN 2012 / 2013
ii
KATA PENGANTAR
Puji syukur penulis ucapkan atas kehadirat Allah SWT, karena dengan rahmat dan
karunia-Nya saya masih diberi kesempatan untuk menyelesaikan Makalah ini.
Makalah Ini disusun agar pembaca dapat memperluas ilmu tentang kliring, yang
penulis sajikan berdasarkan pengamatan dari berbagai sumber. Makalah ini di susun
oleh Saya dengan berbagai rintangan. Baik itu yang datang dari diri penulis maupun
yang datang dari luar. Namun dengan penuh kesabaran dan terutama pertolongan dari
Tuhan akhirnya Makalah ini dapat terselesaikan.
Semoga Makalah yang penulis buat ini dapat bermanfaat bagi para siswa-siswi
Umumnya dan Khususnya pada diri saya sendiri dan semua yang membaca dan mudah
mudahan juga dapat memberikan wawasan yang lebih luas kepada pembaca . kami
sadari makalah ini memiliki kelebihan dan kekurangan. Penulis mohon untuk saran dan
kritiknya. Terima kasih
Batang, Oktober 2012
Penulis
iii
DAFTAR ISI
HALAMAN JUDUL ........................................................................................... i
KATA PENGANTAR ......................................................................................... ii
DAFTAR ISI ........................................................................................................ iii
BAB I PENDAHULUAN ................................................................................. 1
1.1 Latar Belakang ............................................................................. 1
1.2 Rumusan Masalah ........................................................................ 1
BAB II PEMBAHASAN ................................................................................... 2
2.1 Pengertian Kliring ........................................................................ 2
2.2 Waktu Kliring................................................................................ 2
2.3. Warkat Kliring............................................................................... 2
2.4 Jenis-jenis Kliring ......................................................................... 3
2.5 Proses Kliring................................................................................ 3
2.6 Lalu Lintas Pembayaran Dengan Kliring...................................... 4
BAB III PENUTUP ............................................................................................. 7
3.1 Kesimpulan ................................................................................... 7
DAFTAR PUSTAKA
1
BAB I
PENDAHULUAN
1.1 Latar Belakang
Kata kliring sebenanrya berasal dari istilah asing, yakni kata dalam bahasa
Inggring yang berbunyi Clearing. Kliring menurut Wikipedia adalah suatu istilah dalam
dunia perbankan dan keuangan menunjukkan suatu aktivitas yang berjalan sejak saat
terjadinya kesepakatan untuk suatu transaksi hingga selesainya pelaksanaan kesepakatan
tersebut. Kliring dibutuhkan untuk mempercepat penyelesaian transaksi perdagangan
yang membutuhkan perlengkapan aset transaksi. Hal yang paling mudah dipahami
dalam kliring adalah kesepakatan antar lembaga keuangan mengenai hutang piutang
dalam suatu transaksi keuangan. Kliring melibatkan manajemen dari paska
perdagangan, pra penyelesaian eksposur kredit, untuk memastikan bahwa transaksi
dagang terselesaikan sesuai dengan aturan pasar, walaupun pembeli maupun penjual
menjadi tidak mampu melaksanakan penyelesaian kesepakatannya. Yang termasuk
dalam proses kliring antara lain pelaporan / pemantauan, marjin risiko, netting transaksi
dagang menjadi posisi tunggal, penanganan perpajakan dan penanganan kegagalan.
Di dalam dunia perbankan terdapat istilah kliring yang sering kali kita dengar.
Ketika seseorang mentrasfer uang dari satu rekening bank ke rekening bank yang
berbeda, misalnya dari bank BCA ke bank Mandiri dan sebaliknya maka terjadilah
proses kliring. Pengertian kliring secara lengkap dan detail akan kami bahas dalam
makalah ini. Silahkan lanjutkan membaca untuk mengetahui pengertian kliring dan
prosesnya.
Secara umum kliring melibatkan lembaga keuangan yang memiliki permodalan
yang kuat yang dikenal dengan sebutan Mitra Pengimbang Sentral (MPS) atau dalam
istilah asingnya dikenal dengan central counterparty. MPS ini menjadi pihak dalam
setiap transaksi yang terjadi baik sebagai penjual maupun sebagai pembeli. Dalam hal
terjadinya kegagalan penyelesaian atas suatu transaksi maka pelaku pasar menanggung
suatu risiko kredit yang distandarisasi dari MPS .
Di Amerika Serikat, kliring antar bank dapat terlaksana melalui Automated
Clearing House (ACH), dimana aturan dan regulasinya diatur oleh NACHA – The
Electronic Payments Association,yang sebelumnya bernama National Automated
Clearing House Association, serta Federal Reserve. Jaringan ACH ini akan bertindak
selaku pusat fasilitas kliring untuk semua transaksi transfer dana secara elektronik.
Kliring antar bank atas cek dilaksanakan oleh bank koresponden dan Federal Reserve.
Di Indonesia, kliring antar bank atas transfer dana secara elektronik dan cek dilakukan
oleh bank sentral yaitu Bank Indonesia (BI). Sedangkan proses kliring atas transaksi
efek dilaksanakan oleh PT. Kliring Penjaminan Efek Indonesia atau KPEI dan proses
kliring atas transaksi kontrak berjangka dilaksanakan oleh PT. Kliring Berjangka
Indonesia atau KBI.
1.2 Rumusan Masalah
Beberapa hal yang menjadi pokok permasalahan dalam pembahasan makalah ini
adalah:
1 Apakah Pengertian Kliring?
2. Bagaimana Proses Kliring?
3. Bagaimana Lalu lintas Pembayaran Dengan kliring?
2
BAB II
PEMBAHASAN
2.1 Pengertian Kliring
Pengertian kliring menurut Pratnama Raharja (1997;132), yaitu : “Kliring adalah
Perhitungan utang-piutang antara para peserta secara terpusat di satu tempat dengan
cara saling menyerahkan surat-surat berharga dan surat-surat dagang yang telah
ditetapkan untuk dapat diperhitungkan “
Adapun pengertian kliring menurut Thomas suyatno (1999;81), yaitu : “Kliring
adalah sarana perhitungan warkat antar Bank yang dilaksanakan oleh Bank
Indonesia guna memperluas dan memperlancar lalu lintas pembayaran giral”
Berdasarkan pengertian diatas dapat disimpulkan bahwa pengertian kliring
adalah Sarana perhitungan utang-piutang antar bank dengan cara saling
menyerahkan surat-surat berharga dan surat-surat dagang guna
memperlancar.lalulintas pembayaran yang terdiri dari pengiriman uang,inkaso dan
pembukaan letter of credit
Kliring merupakan transaksi lalu lintas pembayaran yang di maksudkan untuk
memudahkan penyelesaian utang piutang antar bank yang timbul dari transaksi giral.
Transaksi ini dilakukansetiapbankpesertakliringmelaluiperantarabankindonesiasebagai
lembaga kliring.
Kliringadalahsuatutata cara perhitunganhutangpiutangdalambentuksurat-surat
dagang dansurat-suratberhargadari suatubank terhadapbanklainnyadenganmaksud
agar penyelesaiannyadapatterselenggaradenganmudahdanamansertamemperluas
dan memperlancarlalulitaspembayarangiral.
Lalu LintasPembayaraGiral adalahsuatuproseskegiatanbayarmembayardengan
warkat kliring,yangdilakukandengancarasalingmemperhitungkandiantarabank-bank,
baikatas bebanmaupunkeuntungannasabahbank.
2.2 Waktu Kliring
Kliringdiselenggarakansetiaphari kerjasepanjangkantorpenyelenggaradibuka untuk
umum.pertemuan kliring diadakan dua kali sehari dan jadwalnya ditetapkan oleh
penyelenggara.jiks salah satu peserta kliring karena suatu hal tidak dapat turut serta dalam
kliring,pesertakliringtersebutdiwajibkanuntukmengajukanpermohonanpadapenyelenggara
kliring sepuluh hari sebelumnya.bila permohonan telah disetujui maka peserta yang
bersangkutan diwajibkan mengemukakan hal tersebut dalam surat kabar yang mempunyai
peredaranyangluasdi tempattersebut.penyelenggaraakanmengemukakanhal tersebutpada
peserta dua hari kerja sebelum hari efektif.
2.3 Warkat Kliring
Yang dimaksud dengan warkat kliring ialah alat lalu lintas pembayaran giral yang
diperhitungkandalamkliring.warkatkliring terdiri dari cek bilyet giro.surat bukti penerimaan
transferdari luar kota,weselBankuntuktransfer kredit dan nota debet.semuanya dinyatakan
dalam mata uang rupiah dan nilai nominal penuh (100% fac value ).
Warkat – warkat lain dari yang disebutkan di atas perhitungan sebagai lampiran nota
debet.semua warkat diperhitungkan kepada peserta lainya melalui kliring kecuali :
a.Warkat untuk penyelesaian saldo negatif atau saldo debet,
b.Warkat-warkatuntukmelimpahkanlikuiditasdari satupesertakepadakantor yng lain.
c. Penyetoran lain yang ditetapkan Bank Indonesia.
3
2.4 Jenis Jenis Kliring
1. KLIRING UMUM : Sarana perhitungan warkat-warkat antar bank yang
pelaksanaannya diatur Bank Indonesia.
2. KLIRING LOKAL : Sarana perhitungan warkat antar bank yang berada dalam satu
wilayah kliring (telah ditentukan).
3. KLIRING ANTAR CABANG (Interbranch Clearing) :Saranaperhitunganwarkat antar
kantorcabang suatu bank peserta yang biasanya berada dalam satu wilayah kota.
Kliring ini dilakukan dengan cara mengumpulkan seluruh perhitungan dari suatu
kantor cabang untuk kantor cabang lainnya yang bersangkutan pada kantor induk
yang bersangkutan.
2.5 Proses Kliring
Tata Cara Penyelenggaraan Kliring
Pertemuan kliring lokal dilakukan dalam dua tahap yaitu:
a. Pertemuan kliring penyerahan dan
b. Kliring retur.
Sebelumkliringdiadakanharuslebihdahuludipersiapakanhal-hal sebagi berikut :
A. Cap kliring
a) Semua warkat harus dicap terlebih dahulu dengan cap yang memuat
sebutan kliring dan dicantumkan nomor kode kelompok peserta yang
bersangkutan.
b) Cap kliring harus disetujui oleh penyelenggara dan di muka peserta
lain.demikian pula bila ada perubahan atau pegantian Cap kliring.
c) Cap kliring pada nota debet maupun kredit merupakan bukti atau tanda
pengenal dari peserta.
d) Cap kliring pada bilyet giro yang tidak ditolak berarti peserta yang
membubuhi Cap tadi telah menerima sejumlah dana yang tercantum
dalam bilyet giro tersebut.
e) Jikadalamsatu warkat terdapatlebihdari satucap kliring maka cap kliring
terdahulu harus dibatalkan denganm cap kliring pembatalan yang
ditandatangani oleh pejabat yang berwenang dari peserta yang
bersangkutan.
B. Kliring Penyerahan
a) Untuk memperlancar penyelenggaraan kliring,peserta dibagi atas
beberapa kelompok.
b) Sebelumkliringdimulai warkat-warkatdipisahkanmenurutkelompokyang
bersangkutan.warkat debet dan warkat kredit diperinci nilai nominalnya
dalamdaftar kliringtersendiri.nilai nominal dan banyaknya warkat dalam
daftar kliring dijumlahkan.
c) Serah terima warkat kliring yang telah ditandatangani oleh wakil peserta
kliring.berlangsungantarayang menyerahkan dan yang menerima warkat
setelah menandatangani daftar kliring sebagai bukti penerimaan.
d) Apabila terjadi perbeaan pendapat antara dua peserta mengenai dapat
tidaknya warkat diperhitungkan dalam kliring.maka keputusan terakhir
diserahkan kepada penyelenggara.
e) Dari hasil penyerahan dan penerimaan warkat masing-masing wakil
peserta disusun neraca penyerahan ditandatangani dan dibubuhi nama
jelas.neraca kliring ini harus dilengkapi dengan rekapitulasi penyerahan
dan penerimaan baik untuk warkat-warkat debet maupun kredit.
f) Pesertadilarang menerima setoran untuk langsung dikliringkan di kantor
penyelenggara.
4
Proses kliring ketika seseorang transfer antara bank
Kami akan menjelaskan proses kliring ketika seseorang melakukan transfer antar bank,
yang mana biasanya proses ini memakan waktu yang tidak sebentar jika menggunakan
sistem kliring. Proses tersebut sebagai berikut:
1. Nasabah mengisi form pengiriman dana dengan metode kliring pada bank dimana ia
memilikirekeningmisalnyabankA. Dalam form tersebut, dicantumkan pula bank lain
yang dituju termasuk nomor rekening dan nama pemiliknya, misalnya bank B.
2. Bank A kemudianmemprosesdataadministratif tersebut, mengurangi saldo rekening
pengirimdan mengajukan permintaan kliring ke bank B pada Bank Indonesia sebagai
bank sentral pengatur kliring.
3. Bank Indonesia kemudian memproses data tersebut dan “memerintahkan” bank B
menambahkan saldo kepada nomer rekening yang dituju.
4. Saldo rekening nasabah yang dituju di bank B akan bertambah.
Proses kliring ketika seseorang mencairkan cek
Kliring terjadi ketika seseorang mencairkan cek dari bank lain, baik dalam maupun luar
negeri. Prosesnya adalah sebagai berikut:
1. Nasabahmembawacekdan mengisi formulir pencairan cek di Bank A, sedangkan cek
diterbitkan Bank B.
2. Bank akan memproses dan melakukan kliring terhadap cek tersebut. Cek dan bukti
administratif lainnya akan diajukan ke Bank Indonesia.
3. Bank Indonesia akan memeriksa dokumen dan meneruskan kliring tersebut kepada
bank penerbit cek (bank B).
4. Bank penerbitcekmemberikan persetujuan dan validasi bahwa cek tersebut sah dan
dananya ada.
5. Bank Indonesia akan meneruskan hal diatas kepada bank A yang dapat segera
mencairkan dana nasabah dalam bentuk tunai atau saldo rekening sesuai keinginan
nasabah.
2.6 Lalu Lintas Pembayaran Dengan Kliring
Contoh kasus transaksi :
ada dua orang yang menjadi nasabah pada bank yang beredar, yaitu :
Ali membuka giro pada bank sity dan Budi membuka giro pada bank karman.
Ali membeli perlengkapan kantor ke pada Budi di mana pembayarannya di lakukan
dengan menggunakan cak sebesar 50 juta . kemudian Budi ingi mencairkan uang nya
tersebut bank karman, tetapi bank karman tidak langsung mencairkan uang tersebut
karena cek tersebut bukan berasal dari bank karman, sehingga bank karman memberi
tahu ke pada BI bahwa ada cek sebesar 50 juta dari bank sity, sehingga BI
mengkonfirmasikan ke pada bank sity tentang kebenaran cek tersebut, apa bila cek
tersebut dapat di cairkan dengan bantuan BI sebagai fasilitator.
Maka dari kejadian di atas tersebut bank mengeluarkan nota debet sebagai alat
yang di gunakan untuk memberi tahu BI,dan mengkorfirmasi ke masing- masing bank
yang bersangkutan.
5
Berikut pengertian- pengertian dari nota :
1. NOTA DEBET KELUAR: Warkat yang sudah disetorkan nasabah untuk keuntungan
rekeningnya. Bank penarik akan mendebet rekening giro pada Bank Indonesia.
2. NOTA KREDIT MASUK: Warkat yang diterima suatu bank untuk keuntungan rekening
nasabah bank tsb. Bank penerima warkat akan mendebet rekening giro pada Bank
Indonesia.
3. NOTA DEBET MASUK: Warkat yang diterima suatu bank atas cek sendiri yang telah
ditarik nasabahnya. Bank ini akan mengkredit rekening giro pada Bank Indonesia.
4. NOTA KREDIT KELUAR: Warkat dari nasabah sendiri untukdisetorkan kepada nasabah
bank lain. Disini tercipta perhubungan giro. Bank yang menyerahkan warkat kepada
bank lain tsb. Akan mengkredit rekening giro pada Bank Indonesia.
Mekanisme Kliring
pw
Kliringdiatasmasihmanual dimanamelibatkanpihakyangtertarik(yangmenarikCek),
pihak penarik (yang menerima cek), bank penarik (bank pihak penarik), bank tertarik
(bank penarik cek) dan Bank Indonesia.
Saat ini kliringdilakukansecara otomatisasi melalui suatu Automated Clearing House
(ACH).SemuakegiatanKliring dilakukan secara on line dan fisik warkat dikirim ke Bank
Sentral setelahdataentrydilakukan para peserta kliring. Mekanisme suatu Automated
Clearing House (ACH) dapat dijabarkan dibawah ini :
PROSES PERPINDAHAN DANA
MendebetRekening PenyerahanCek
PenarikCek
MenyetorkanCek
Utk dikliringkan
Otorisasi Pendebetan
Pengkreditan MenyetorkanWarkat
Kliring“KliringDebet”
Penarik Cek
(Pembayaran)
Penerima Cek
BANK INDONESIA
Bank Tertarik
Bank Penarik
6
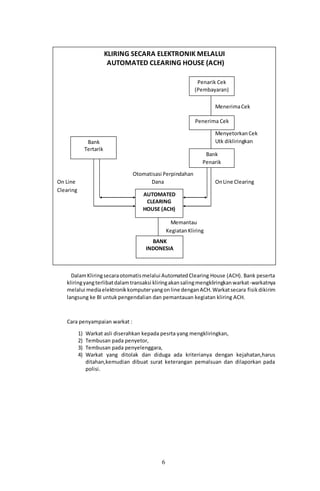
DalamKliringsecaraotomatismelalui AutomatedClearing House (ACH). Bank peserta
kliringyangterlibatdalamtransaksi kliringakansalingmengkliringkanwarkat-warkatnya
melalui mediaelektronikkomputeryangonline denganACH.Warkatsecara fisikdikirim
langsung ke BI untuk pengendalian dan pemantauan kegiatan kliring ACH.
Cara penyampaian warkat :
1) Warkat asli diserahkan kepada pesrta yang mengkliringkan,
2) Tembusan pada penyetor,
3) Tembusan pada penyelenggara,
4) Warkat yang ditolak dan diduga ada kriterianya dengan kejahatan,harus
ditahan,kemudian dibuat surat keterangan pemalsuan dan dilaporkan pada
polisi.
KLIRING SECARA ELEKTRONIK MELALUI
AUTOMATED CLEARING HOUSE (ACH)
MenerimaCek
MenyetorkanCek
Utk dikliringkan
Otomatisasi Perpindahan
On Line Dana OnLine Clearing
Clearing
Memantau
KegiatanKliring
Penarik Cek
(Pembayaran)
Penerima Cek
Bank
Penarik
AUTOMATED
CLEARING
HOUSE (ACH)
BANK
INDONESIA
Bank
Tertarik
7
BAB III
PENUTUP
3.1 Kesimpulan
Bank merupakanlembagakeuanganyangmenjadi tempat bagi perusahaan,badan-badan
pemerintah dan swasta,maupun perorangan menyimpan dana-dananya.melalui kegiatan
perkreditan dan berbagai jasa yang di berikan ,bank melayani kebutuhan pembiayaan serta
melancarkan mekanisme sistem pembayaran bagi semua sektor perekonomian
Mekanisme kliringmerupakansalahsatualatpembantuuntukmempertahankanposisi
kas sebuah bank umum dengan cara ini bank-bank umum tidak perlu lagi membayar dengan
uang tunai cek yang disetorkan oleh nasabahnya.dalam posisi ini bank cukup memindahkan
bukukan pergiro kedalam rekening giro bank yang menerima penyetoran tsb.
Dengan adanya kegiatan kliring transfer antar bank yang berbeda dapat dengan
mudah dilakukan. para petugas tidak perlu melakukan penagihan langsung ke bank
bersangkutan bila ada transfer masuk ataupun keluar. nasabah tidak perlu membawa uang
tunai sehinggga keamanan lebih terjamin.dengan demikian kliring dapat memperlancar
lalulintas pengiriman uang , oleh karena itu kliring berhubungan dengan transfer.
Jadi pada intinyakliringadalahmempercepat transaksi keuangan supaya tidak terjadi
keterlambatanpenyelesaian pembayaran dalam suatu transaksi. Kliring juga dapat dikatakan
sebagai transaksi utang piutang antar bank. Kami harap makalah yang menjelaskan proses
kliring antar bank ini dapat bermanfaat untuk anda yang membutuhkan. Oh ya, bagi kamu
yang ingintahupengertianbanksecaradetail silahkanbacaartikel yangmembahas pengertian
bank.
8
DAFTAR PUSTAKA
http://muthiyagabrielamalawat.blogspot.com/2012/06/kliring.html

Makalah Kliring

  • 1.
    8 MAKALAH DASAR-DASAR PERBANKAN TERKAIT KLIRING GuruPembimbing : Ranny F.W, A.Md Disusun Oleh : 1. Diah Dwi Ammarwati ( 05 ) 2. Itsnaini Laili Safitri ( 15 ) Kelas : X Perbankan Syariah II SMK NEGERI 1 BATANG TAHUN AJARAN 2012 / 2013
  • 2.
    ii KATA PENGANTAR Puji syukurpenulis ucapkan atas kehadirat Allah SWT, karena dengan rahmat dan karunia-Nya saya masih diberi kesempatan untuk menyelesaikan Makalah ini. Makalah Ini disusun agar pembaca dapat memperluas ilmu tentang kliring, yang penulis sajikan berdasarkan pengamatan dari berbagai sumber. Makalah ini di susun oleh Saya dengan berbagai rintangan. Baik itu yang datang dari diri penulis maupun yang datang dari luar. Namun dengan penuh kesabaran dan terutama pertolongan dari Tuhan akhirnya Makalah ini dapat terselesaikan. Semoga Makalah yang penulis buat ini dapat bermanfaat bagi para siswa-siswi Umumnya dan Khususnya pada diri saya sendiri dan semua yang membaca dan mudah mudahan juga dapat memberikan wawasan yang lebih luas kepada pembaca . kami sadari makalah ini memiliki kelebihan dan kekurangan. Penulis mohon untuk saran dan kritiknya. Terima kasih Batang, Oktober 2012 Penulis
  • 3.
    iii DAFTAR ISI HALAMAN JUDUL........................................................................................... i KATA PENGANTAR ......................................................................................... ii DAFTAR ISI ........................................................................................................ iii BAB I PENDAHULUAN ................................................................................. 1 1.1 Latar Belakang ............................................................................. 1 1.2 Rumusan Masalah ........................................................................ 1 BAB II PEMBAHASAN ................................................................................... 2 2.1 Pengertian Kliring ........................................................................ 2 2.2 Waktu Kliring................................................................................ 2 2.3. Warkat Kliring............................................................................... 2 2.4 Jenis-jenis Kliring ......................................................................... 3 2.5 Proses Kliring................................................................................ 3 2.6 Lalu Lintas Pembayaran Dengan Kliring...................................... 4 BAB III PENUTUP ............................................................................................. 7 3.1 Kesimpulan ................................................................................... 7 DAFTAR PUSTAKA
  • 4.
    1 BAB I PENDAHULUAN 1.1 LatarBelakang Kata kliring sebenanrya berasal dari istilah asing, yakni kata dalam bahasa Inggring yang berbunyi Clearing. Kliring menurut Wikipedia adalah suatu istilah dalam dunia perbankan dan keuangan menunjukkan suatu aktivitas yang berjalan sejak saat terjadinya kesepakatan untuk suatu transaksi hingga selesainya pelaksanaan kesepakatan tersebut. Kliring dibutuhkan untuk mempercepat penyelesaian transaksi perdagangan yang membutuhkan perlengkapan aset transaksi. Hal yang paling mudah dipahami dalam kliring adalah kesepakatan antar lembaga keuangan mengenai hutang piutang dalam suatu transaksi keuangan. Kliring melibatkan manajemen dari paska perdagangan, pra penyelesaian eksposur kredit, untuk memastikan bahwa transaksi dagang terselesaikan sesuai dengan aturan pasar, walaupun pembeli maupun penjual menjadi tidak mampu melaksanakan penyelesaian kesepakatannya. Yang termasuk dalam proses kliring antara lain pelaporan / pemantauan, marjin risiko, netting transaksi dagang menjadi posisi tunggal, penanganan perpajakan dan penanganan kegagalan. Di dalam dunia perbankan terdapat istilah kliring yang sering kali kita dengar. Ketika seseorang mentrasfer uang dari satu rekening bank ke rekening bank yang berbeda, misalnya dari bank BCA ke bank Mandiri dan sebaliknya maka terjadilah proses kliring. Pengertian kliring secara lengkap dan detail akan kami bahas dalam makalah ini. Silahkan lanjutkan membaca untuk mengetahui pengertian kliring dan prosesnya. Secara umum kliring melibatkan lembaga keuangan yang memiliki permodalan yang kuat yang dikenal dengan sebutan Mitra Pengimbang Sentral (MPS) atau dalam istilah asingnya dikenal dengan central counterparty. MPS ini menjadi pihak dalam setiap transaksi yang terjadi baik sebagai penjual maupun sebagai pembeli. Dalam hal terjadinya kegagalan penyelesaian atas suatu transaksi maka pelaku pasar menanggung suatu risiko kredit yang distandarisasi dari MPS . Di Amerika Serikat, kliring antar bank dapat terlaksana melalui Automated Clearing House (ACH), dimana aturan dan regulasinya diatur oleh NACHA – The Electronic Payments Association,yang sebelumnya bernama National Automated Clearing House Association, serta Federal Reserve. Jaringan ACH ini akan bertindak selaku pusat fasilitas kliring untuk semua transaksi transfer dana secara elektronik. Kliring antar bank atas cek dilaksanakan oleh bank koresponden dan Federal Reserve. Di Indonesia, kliring antar bank atas transfer dana secara elektronik dan cek dilakukan oleh bank sentral yaitu Bank Indonesia (BI). Sedangkan proses kliring atas transaksi efek dilaksanakan oleh PT. Kliring Penjaminan Efek Indonesia atau KPEI dan proses kliring atas transaksi kontrak berjangka dilaksanakan oleh PT. Kliring Berjangka Indonesia atau KBI. 1.2 Rumusan Masalah Beberapa hal yang menjadi pokok permasalahan dalam pembahasan makalah ini adalah: 1 Apakah Pengertian Kliring? 2. Bagaimana Proses Kliring? 3. Bagaimana Lalu lintas Pembayaran Dengan kliring?
  • 5.
    2 BAB II PEMBAHASAN 2.1 PengertianKliring Pengertian kliring menurut Pratnama Raharja (1997;132), yaitu : “Kliring adalah Perhitungan utang-piutang antara para peserta secara terpusat di satu tempat dengan cara saling menyerahkan surat-surat berharga dan surat-surat dagang yang telah ditetapkan untuk dapat diperhitungkan “ Adapun pengertian kliring menurut Thomas suyatno (1999;81), yaitu : “Kliring adalah sarana perhitungan warkat antar Bank yang dilaksanakan oleh Bank Indonesia guna memperluas dan memperlancar lalu lintas pembayaran giral” Berdasarkan pengertian diatas dapat disimpulkan bahwa pengertian kliring adalah Sarana perhitungan utang-piutang antar bank dengan cara saling menyerahkan surat-surat berharga dan surat-surat dagang guna memperlancar.lalulintas pembayaran yang terdiri dari pengiriman uang,inkaso dan pembukaan letter of credit Kliring merupakan transaksi lalu lintas pembayaran yang di maksudkan untuk memudahkan penyelesaian utang piutang antar bank yang timbul dari transaksi giral. Transaksi ini dilakukansetiapbankpesertakliringmelaluiperantarabankindonesiasebagai lembaga kliring. Kliringadalahsuatutata cara perhitunganhutangpiutangdalambentuksurat-surat dagang dansurat-suratberhargadari suatubank terhadapbanklainnyadenganmaksud agar penyelesaiannyadapatterselenggaradenganmudahdanamansertamemperluas dan memperlancarlalulitaspembayarangiral. Lalu LintasPembayaraGiral adalahsuatuproseskegiatanbayarmembayardengan warkat kliring,yangdilakukandengancarasalingmemperhitungkandiantarabank-bank, baikatas bebanmaupunkeuntungannasabahbank. 2.2 Waktu Kliring Kliringdiselenggarakansetiaphari kerjasepanjangkantorpenyelenggaradibuka untuk umum.pertemuan kliring diadakan dua kali sehari dan jadwalnya ditetapkan oleh penyelenggara.jiks salah satu peserta kliring karena suatu hal tidak dapat turut serta dalam kliring,pesertakliringtersebutdiwajibkanuntukmengajukanpermohonanpadapenyelenggara kliring sepuluh hari sebelumnya.bila permohonan telah disetujui maka peserta yang bersangkutan diwajibkan mengemukakan hal tersebut dalam surat kabar yang mempunyai peredaranyangluasdi tempattersebut.penyelenggaraakanmengemukakanhal tersebutpada peserta dua hari kerja sebelum hari efektif. 2.3 Warkat Kliring Yang dimaksud dengan warkat kliring ialah alat lalu lintas pembayaran giral yang diperhitungkandalamkliring.warkatkliring terdiri dari cek bilyet giro.surat bukti penerimaan transferdari luar kota,weselBankuntuktransfer kredit dan nota debet.semuanya dinyatakan dalam mata uang rupiah dan nilai nominal penuh (100% fac value ). Warkat – warkat lain dari yang disebutkan di atas perhitungan sebagai lampiran nota debet.semua warkat diperhitungkan kepada peserta lainya melalui kliring kecuali : a.Warkat untuk penyelesaian saldo negatif atau saldo debet, b.Warkat-warkatuntukmelimpahkanlikuiditasdari satupesertakepadakantor yng lain. c. Penyetoran lain yang ditetapkan Bank Indonesia.
  • 6.
    3 2.4 Jenis JenisKliring 1. KLIRING UMUM : Sarana perhitungan warkat-warkat antar bank yang pelaksanaannya diatur Bank Indonesia. 2. KLIRING LOKAL : Sarana perhitungan warkat antar bank yang berada dalam satu wilayah kliring (telah ditentukan). 3. KLIRING ANTAR CABANG (Interbranch Clearing) :Saranaperhitunganwarkat antar kantorcabang suatu bank peserta yang biasanya berada dalam satu wilayah kota. Kliring ini dilakukan dengan cara mengumpulkan seluruh perhitungan dari suatu kantor cabang untuk kantor cabang lainnya yang bersangkutan pada kantor induk yang bersangkutan. 2.5 Proses Kliring Tata Cara Penyelenggaraan Kliring Pertemuan kliring lokal dilakukan dalam dua tahap yaitu: a. Pertemuan kliring penyerahan dan b. Kliring retur. Sebelumkliringdiadakanharuslebihdahuludipersiapakanhal-hal sebagi berikut : A. Cap kliring a) Semua warkat harus dicap terlebih dahulu dengan cap yang memuat sebutan kliring dan dicantumkan nomor kode kelompok peserta yang bersangkutan. b) Cap kliring harus disetujui oleh penyelenggara dan di muka peserta lain.demikian pula bila ada perubahan atau pegantian Cap kliring. c) Cap kliring pada nota debet maupun kredit merupakan bukti atau tanda pengenal dari peserta. d) Cap kliring pada bilyet giro yang tidak ditolak berarti peserta yang membubuhi Cap tadi telah menerima sejumlah dana yang tercantum dalam bilyet giro tersebut. e) Jikadalamsatu warkat terdapatlebihdari satucap kliring maka cap kliring terdahulu harus dibatalkan denganm cap kliring pembatalan yang ditandatangani oleh pejabat yang berwenang dari peserta yang bersangkutan. B. Kliring Penyerahan a) Untuk memperlancar penyelenggaraan kliring,peserta dibagi atas beberapa kelompok. b) Sebelumkliringdimulai warkat-warkatdipisahkanmenurutkelompokyang bersangkutan.warkat debet dan warkat kredit diperinci nilai nominalnya dalamdaftar kliringtersendiri.nilai nominal dan banyaknya warkat dalam daftar kliring dijumlahkan. c) Serah terima warkat kliring yang telah ditandatangani oleh wakil peserta kliring.berlangsungantarayang menyerahkan dan yang menerima warkat setelah menandatangani daftar kliring sebagai bukti penerimaan. d) Apabila terjadi perbeaan pendapat antara dua peserta mengenai dapat tidaknya warkat diperhitungkan dalam kliring.maka keputusan terakhir diserahkan kepada penyelenggara. e) Dari hasil penyerahan dan penerimaan warkat masing-masing wakil peserta disusun neraca penyerahan ditandatangani dan dibubuhi nama jelas.neraca kliring ini harus dilengkapi dengan rekapitulasi penyerahan dan penerimaan baik untuk warkat-warkat debet maupun kredit. f) Pesertadilarang menerima setoran untuk langsung dikliringkan di kantor penyelenggara.
  • 7.
    4 Proses kliring ketikaseseorang transfer antara bank Kami akan menjelaskan proses kliring ketika seseorang melakukan transfer antar bank, yang mana biasanya proses ini memakan waktu yang tidak sebentar jika menggunakan sistem kliring. Proses tersebut sebagai berikut: 1. Nasabah mengisi form pengiriman dana dengan metode kliring pada bank dimana ia memilikirekeningmisalnyabankA. Dalam form tersebut, dicantumkan pula bank lain yang dituju termasuk nomor rekening dan nama pemiliknya, misalnya bank B. 2. Bank A kemudianmemprosesdataadministratif tersebut, mengurangi saldo rekening pengirimdan mengajukan permintaan kliring ke bank B pada Bank Indonesia sebagai bank sentral pengatur kliring. 3. Bank Indonesia kemudian memproses data tersebut dan “memerintahkan” bank B menambahkan saldo kepada nomer rekening yang dituju. 4. Saldo rekening nasabah yang dituju di bank B akan bertambah. Proses kliring ketika seseorang mencairkan cek Kliring terjadi ketika seseorang mencairkan cek dari bank lain, baik dalam maupun luar negeri. Prosesnya adalah sebagai berikut: 1. Nasabahmembawacekdan mengisi formulir pencairan cek di Bank A, sedangkan cek diterbitkan Bank B. 2. Bank akan memproses dan melakukan kliring terhadap cek tersebut. Cek dan bukti administratif lainnya akan diajukan ke Bank Indonesia. 3. Bank Indonesia akan memeriksa dokumen dan meneruskan kliring tersebut kepada bank penerbit cek (bank B). 4. Bank penerbitcekmemberikan persetujuan dan validasi bahwa cek tersebut sah dan dananya ada. 5. Bank Indonesia akan meneruskan hal diatas kepada bank A yang dapat segera mencairkan dana nasabah dalam bentuk tunai atau saldo rekening sesuai keinginan nasabah. 2.6 Lalu Lintas Pembayaran Dengan Kliring Contoh kasus transaksi : ada dua orang yang menjadi nasabah pada bank yang beredar, yaitu : Ali membuka giro pada bank sity dan Budi membuka giro pada bank karman. Ali membeli perlengkapan kantor ke pada Budi di mana pembayarannya di lakukan dengan menggunakan cak sebesar 50 juta . kemudian Budi ingi mencairkan uang nya tersebut bank karman, tetapi bank karman tidak langsung mencairkan uang tersebut karena cek tersebut bukan berasal dari bank karman, sehingga bank karman memberi tahu ke pada BI bahwa ada cek sebesar 50 juta dari bank sity, sehingga BI mengkonfirmasikan ke pada bank sity tentang kebenaran cek tersebut, apa bila cek tersebut dapat di cairkan dengan bantuan BI sebagai fasilitator. Maka dari kejadian di atas tersebut bank mengeluarkan nota debet sebagai alat yang di gunakan untuk memberi tahu BI,dan mengkorfirmasi ke masing- masing bank yang bersangkutan.
  • 8.
    5 Berikut pengertian- pengertiandari nota : 1. NOTA DEBET KELUAR: Warkat yang sudah disetorkan nasabah untuk keuntungan rekeningnya. Bank penarik akan mendebet rekening giro pada Bank Indonesia. 2. NOTA KREDIT MASUK: Warkat yang diterima suatu bank untuk keuntungan rekening nasabah bank tsb. Bank penerima warkat akan mendebet rekening giro pada Bank Indonesia. 3. NOTA DEBET MASUK: Warkat yang diterima suatu bank atas cek sendiri yang telah ditarik nasabahnya. Bank ini akan mengkredit rekening giro pada Bank Indonesia. 4. NOTA KREDIT KELUAR: Warkat dari nasabah sendiri untukdisetorkan kepada nasabah bank lain. Disini tercipta perhubungan giro. Bank yang menyerahkan warkat kepada bank lain tsb. Akan mengkredit rekening giro pada Bank Indonesia. Mekanisme Kliring pw Kliringdiatasmasihmanual dimanamelibatkanpihakyangtertarik(yangmenarikCek), pihak penarik (yang menerima cek), bank penarik (bank pihak penarik), bank tertarik (bank penarik cek) dan Bank Indonesia. Saat ini kliringdilakukansecara otomatisasi melalui suatu Automated Clearing House (ACH).SemuakegiatanKliring dilakukan secara on line dan fisik warkat dikirim ke Bank Sentral setelahdataentrydilakukan para peserta kliring. Mekanisme suatu Automated Clearing House (ACH) dapat dijabarkan dibawah ini : PROSES PERPINDAHAN DANA MendebetRekening PenyerahanCek PenarikCek MenyetorkanCek Utk dikliringkan Otorisasi Pendebetan Pengkreditan MenyetorkanWarkat Kliring“KliringDebet” Penarik Cek (Pembayaran) Penerima Cek BANK INDONESIA Bank Tertarik Bank Penarik
  • 9.
    6 DalamKliringsecaraotomatismelalui AutomatedClearing House(ACH). Bank peserta kliringyangterlibatdalamtransaksi kliringakansalingmengkliringkanwarkat-warkatnya melalui mediaelektronikkomputeryangonline denganACH.Warkatsecara fisikdikirim langsung ke BI untuk pengendalian dan pemantauan kegiatan kliring ACH. Cara penyampaian warkat : 1) Warkat asli diserahkan kepada pesrta yang mengkliringkan, 2) Tembusan pada penyetor, 3) Tembusan pada penyelenggara, 4) Warkat yang ditolak dan diduga ada kriterianya dengan kejahatan,harus ditahan,kemudian dibuat surat keterangan pemalsuan dan dilaporkan pada polisi. KLIRING SECARA ELEKTRONIK MELALUI AUTOMATED CLEARING HOUSE (ACH) MenerimaCek MenyetorkanCek Utk dikliringkan Otomatisasi Perpindahan On Line Dana OnLine Clearing Clearing Memantau KegiatanKliring Penarik Cek (Pembayaran) Penerima Cek Bank Penarik AUTOMATED CLEARING HOUSE (ACH) BANK INDONESIA Bank Tertarik
  • 10.
    7 BAB III PENUTUP 3.1 Kesimpulan Bankmerupakanlembagakeuanganyangmenjadi tempat bagi perusahaan,badan-badan pemerintah dan swasta,maupun perorangan menyimpan dana-dananya.melalui kegiatan perkreditan dan berbagai jasa yang di berikan ,bank melayani kebutuhan pembiayaan serta melancarkan mekanisme sistem pembayaran bagi semua sektor perekonomian Mekanisme kliringmerupakansalahsatualatpembantuuntukmempertahankanposisi kas sebuah bank umum dengan cara ini bank-bank umum tidak perlu lagi membayar dengan uang tunai cek yang disetorkan oleh nasabahnya.dalam posisi ini bank cukup memindahkan bukukan pergiro kedalam rekening giro bank yang menerima penyetoran tsb. Dengan adanya kegiatan kliring transfer antar bank yang berbeda dapat dengan mudah dilakukan. para petugas tidak perlu melakukan penagihan langsung ke bank bersangkutan bila ada transfer masuk ataupun keluar. nasabah tidak perlu membawa uang tunai sehinggga keamanan lebih terjamin.dengan demikian kliring dapat memperlancar lalulintas pengiriman uang , oleh karena itu kliring berhubungan dengan transfer. Jadi pada intinyakliringadalahmempercepat transaksi keuangan supaya tidak terjadi keterlambatanpenyelesaian pembayaran dalam suatu transaksi. Kliring juga dapat dikatakan sebagai transaksi utang piutang antar bank. Kami harap makalah yang menjelaskan proses kliring antar bank ini dapat bermanfaat untuk anda yang membutuhkan. Oh ya, bagi kamu yang ingintahupengertianbanksecaradetail silahkanbacaartikel yangmembahas pengertian bank.
  • 11.