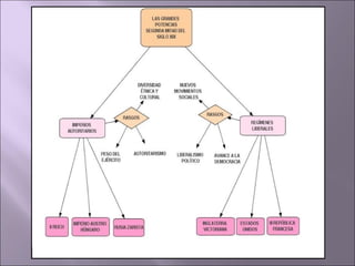
1870 -1914. GRANS POTÈNCIES EUROPEES LIBERALDEMOCRÀTIQUES: GRAN BRETANYA, FRANÇA, ALEMANYA.  GRANS IMPERIS DE TIPUS ABSOLUTISTA: AUSTROHONGARÉS, RUS  I TURC-OTOMÀ (MAJORITÀRIAMENT FORA D’EUROPA) LES GRANS POTÈNCIES I ELS IMPERIS VAN ENTRAR EN CONFLICTE. ELS INTERESSOS DIVERGENTS: ESTABLIMENT D’UN SISTEMA D’ALIANCES INTERNACIONAL COMPLEXE QUE DESEMBOCARÀ EN LA FORMACIÓ DE DOS BLOCS ANTAGÒNICS I EN LA PRIMERA GUERRA MUNDIAL.
 
 
Aquesta època es caracteritza per: La prosperitat econòmica de l’era victoriana (Victòria I -1837-1901). Basada en: Indústria avançada Potència marítima i colonial Londres centre financer mundial Modernització del sistema polític: Reform Acts: es va ampliar el sistema electoral, fins englobar quasi el sufragi universal masculí. No obstant, la negació del dret de vot  a les dones va provocar el naixement del Moviment sufragista, liderat per Miss Pankhurst i les seues filles a principis del segle XX.  L’alternança entre conservadors (Tories) i liberals (Whigs) incapaç d’assumir les demandes dels sectors obrers de la societat van cedir protagonisme al Labour Party. El problema polític d’Irlanda: El sentiment nacional i d’independència d’Irlanda s’havien intensificat des de mitjan segle XIX. Malgrat l’intent de crear una certa autonomia per a Irlanda amb la Home Rule, aquesta no es va aconseguir i el 1921 la Gran Bretanya va haver de reconèixer la independència d’Irlanda, exceptuant l’Ulster (nord de l’illa)
 
La Tercera República Francesa (1870-1914) naix arran de la derrota de la guerra franco-prussiana i després dels esdeveniments ocorreguts amb la Comuna de París.  El creixement econòmic: A finals del segle XIX un creixement accelerant de l’economia va situar a França entre les grans potències europees i es va convertir en un important centre financer i un destacat inversor estranger.  La democratització política: Es van restaurar les llibertats públiques, es va instaurar el sufragi universal masculí i es van legalitzar els sindicats obrers. Es va impulsar un procés de laïcització de l’Estat. El gran problema francès: L’afer internacional que més dividia l’opinió pública eren les relacions amb Alemanya arran del contenciós d'Alsàcia i Lorena.
L’Imperi Alemany o II Reich, va ser l’Estat europeu que va realitzar uns progressos majors. A començaments de segle XX Alemanya ja era la primera potència econòmica del continent europeu i la segona mundial, darrere dels EEUU. El Reich tenia una estructura territorial federal i no va conèixer un veritable sistema democràtic, tenia un fort component autoritari. Hi havia dues cambres (Bundesrat i Reichtag) però el Kàiser i l'Emperador tenien amplis poders, per damunt del Parlament. Les forces polítiques dominants eren les conservadores, tot i la força en què va aparèixer el SPD (Partit Socialdemòcrata Alemany). El pangermanisme  es va consolidar ràpidament i va donar lloc posteriorment a posicionaments, clarament, racistes. El 1891 es fundà la Lliga Pangermanista, la qual demanava una expansió territorial que donara al poble alemany l’espai necessari.
Els vells imperis europeus van conservar el caràcter de monarquies absolutes. Dos d’ells formaven part d’Europa: l’Imperi Austrohongarés i el Rus (encara que s’havia expandit per Àsia). El tercer, el Turc o Otomà era, en realitat, asiàtic, però dominava un espai europeu poblat d’eslaus, grecs, albanesos i búlgars. Els tres eren veïns i rivalitzaven pel control de la conca del Danubi i dels Balcans.
Estava format per un mosaic de pobles que des de 1848 anaren incrementant el sentiment nacionalista.  La manca d’institucions democràtiques més el fort nacionalisme hongarès van forçar a Francesc Josep I a fer reformes polítiques el 1868: Instaurà una monarquia constitucional de caire liberal (tot i que el la pràctica dominava l’autoritarisme).  Es va crear una monarquia dual: emperador d'Àustrica, rei d’Hongria (adquiria un cert reconeixement nacional i autònom). Tot i el reconeixement de les dues nacionalitats majoritàries, la germànica i la magiar, el principal problema de l’Imperi foren les lluites reivindicatives de les diverses nacionalitats que tenia sotmeses: eslaus, serbis, croats, eslovens, polonesos, txecs, romanesos, italians... A partir de 1910 el principal problema serà Sèrbia en l’àrea dels Balcans.
Era un Imperi multiètnic: russos, ucraïnesos, lituans, polonesos, finlandesos... Això sols a la zona europea. El tsar tenia el poder absolut, en mans de la família Romanov des del segle XVI. En 1861 el tsar es va veure obligat a abolir la servitud, aquesta fou una de les poques reformes que es van dur endavant. Era un país enorme de camperols i endarrerit econòmicament. La política exterior russa tenia des de finals dels segle XIX dues orientacions bàsiques: Els Balcans . Era una forma d’accedir a la mediterrània (nucli de gran interès comercial). En aquesta tasca topà amb: L’Imperi turc que controlava l’estret del Bòsfor i de Dardanels en el pas de la Mar Negra a la Mar Mediterrània. L’Imperi austríac, que tenia els mateixos interessos en la zona. La Gran Bretanya que controlava la mediterrània oriental (Canal de Suez). L’extrem Orient . S’enfrontà amb Japó per la zona de Manxúria.  Fou derrotada. Rússia , degut a la seua voluntat expansionista pels Balcans, fou una gran defensora dels paneslavisme (unió dels pobles eslaus), moviment nacionalista liderat per Sèrbia.
 
A finals del segle XIX, l’Imperi otomà era un règim autocràtic que es trobava en plena decadència. Els moviments nacionalistes (gran diversitat ètnica a l’àrea europea) havien aconseguit desmembrar el seu territori: 1828: independència de Grècia. Darrer quart del segle XIX: Sèrbia, Montenegro, Romania i Bulgària (1908). Bòsnia-Herzegovina ocupada per Auastriahongria. El procés de desarticulació va estimular el naixement de moviments reformistes. Així en 1889 es fundà el partit Joves Turcs que volien instaurar un règim constitucional i parlamentari. El problema balcànic va desencadenar les guerres balcàniques (1912-13) les quals van constituir un preludi clar de la Primera Guerra Mundial.
 
El canceller alemany Otto Von Bismarck va promoure un sistema d’aliances internacionals (conegudes amb el nom de sistemes bismarckians) que tenien com a objectiu: Aconseguir l'hegemonia alemanya en el continent Contenir els enemics d’Alemanya Aïllar a França (per evitar una possible revenja pel contenciós d’Alsàcia i Lorena)
 
La dimissió de Bismarck com a canceller el 1890 (no coincidia amb la idea política del nou emperador, Guillem II) va reorientar la política internacional: L’Imperi rus es va veure amenaçat per l'aïllament i va reorientar la seua política exterior aproximant-se a França. El 1892 es signa l’acord franco-rús. Gran Bretanya i França superaren les desavinences colonials i el 1904 signaren l’Entesa cordial. El 1907 Gran Bretanya va establir pactes amb l’Imperi rus, es posava així fi als enfrontaments colonials a Àsia.
DIMISIÓ DE BISMARCK (1890) Nova política expansionista mundial: WELTPOLITIK Expansionisme colonial alemany Desenvolupament marina de guerra No renovació aliança amb Rússia Manteniment aliances amb Àustria i Itàlia Enfrontament amb GB Aproximació Rússia i França Entente Cordiale 1904. FR + GB Aliança FR + R 1892 TRIPLE ENTESA
LA PAU ARMADA (1890 – 1914) FORMACIÓ DE BLOCS ANTAGÒNICS TRIPLE ENTESA Rússia França Gran Bretanya TRIPLE ALIANÇA Alemanya Àustria – Hongria Itàlia * Pau armada: període previ a la Primera Guerra Mundial, es caracteritzà per una política general de rearmament de les grans potències.
 
Les grans aliances i les crisis polítiques  (1870-1914) Triple Entesa Gran Bretanya França Rússia  (1907) Triple Aliança Alemanya Àustria-Hongria Itàlia (1882) Crisis polítiques prèvies a la guerra: 1905-1906: Marroc 1908-1909: Bòsnia- Herzegovina 1912-1913: I i II guerres balcàniques 1914: Assassinat de Sarajevo (causa directa de la I Guerra Mundial)

Les grans potències europees

  • 1.
    1870 -1914. GRANSPOTÈNCIES EUROPEES LIBERALDEMOCRÀTIQUES: GRAN BRETANYA, FRANÇA, ALEMANYA. GRANS IMPERIS DE TIPUS ABSOLUTISTA: AUSTROHONGARÉS, RUS I TURC-OTOMÀ (MAJORITÀRIAMENT FORA D’EUROPA) LES GRANS POTÈNCIES I ELS IMPERIS VAN ENTRAR EN CONFLICTE. ELS INTERESSOS DIVERGENTS: ESTABLIMENT D’UN SISTEMA D’ALIANCES INTERNACIONAL COMPLEXE QUE DESEMBOCARÀ EN LA FORMACIÓ DE DOS BLOCS ANTAGÒNICS I EN LA PRIMERA GUERRA MUNDIAL.
  • 2.
  • 3.
  • 4.
    Aquesta època escaracteritza per: La prosperitat econòmica de l’era victoriana (Victòria I -1837-1901). Basada en: Indústria avançada Potència marítima i colonial Londres centre financer mundial Modernització del sistema polític: Reform Acts: es va ampliar el sistema electoral, fins englobar quasi el sufragi universal masculí. No obstant, la negació del dret de vot a les dones va provocar el naixement del Moviment sufragista, liderat per Miss Pankhurst i les seues filles a principis del segle XX. L’alternança entre conservadors (Tories) i liberals (Whigs) incapaç d’assumir les demandes dels sectors obrers de la societat van cedir protagonisme al Labour Party. El problema polític d’Irlanda: El sentiment nacional i d’independència d’Irlanda s’havien intensificat des de mitjan segle XIX. Malgrat l’intent de crear una certa autonomia per a Irlanda amb la Home Rule, aquesta no es va aconseguir i el 1921 la Gran Bretanya va haver de reconèixer la independència d’Irlanda, exceptuant l’Ulster (nord de l’illa)
  • 5.
  • 6.
    La Tercera RepúblicaFrancesa (1870-1914) naix arran de la derrota de la guerra franco-prussiana i després dels esdeveniments ocorreguts amb la Comuna de París. El creixement econòmic: A finals del segle XIX un creixement accelerant de l’economia va situar a França entre les grans potències europees i es va convertir en un important centre financer i un destacat inversor estranger. La democratització política: Es van restaurar les llibertats públiques, es va instaurar el sufragi universal masculí i es van legalitzar els sindicats obrers. Es va impulsar un procés de laïcització de l’Estat. El gran problema francès: L’afer internacional que més dividia l’opinió pública eren les relacions amb Alemanya arran del contenciós d'Alsàcia i Lorena.
  • 7.
    L’Imperi Alemany oII Reich, va ser l’Estat europeu que va realitzar uns progressos majors. A començaments de segle XX Alemanya ja era la primera potència econòmica del continent europeu i la segona mundial, darrere dels EEUU. El Reich tenia una estructura territorial federal i no va conèixer un veritable sistema democràtic, tenia un fort component autoritari. Hi havia dues cambres (Bundesrat i Reichtag) però el Kàiser i l'Emperador tenien amplis poders, per damunt del Parlament. Les forces polítiques dominants eren les conservadores, tot i la força en què va aparèixer el SPD (Partit Socialdemòcrata Alemany). El pangermanisme es va consolidar ràpidament i va donar lloc posteriorment a posicionaments, clarament, racistes. El 1891 es fundà la Lliga Pangermanista, la qual demanava una expansió territorial que donara al poble alemany l’espai necessari.
  • 8.
    Els vells imperiseuropeus van conservar el caràcter de monarquies absolutes. Dos d’ells formaven part d’Europa: l’Imperi Austrohongarés i el Rus (encara que s’havia expandit per Àsia). El tercer, el Turc o Otomà era, en realitat, asiàtic, però dominava un espai europeu poblat d’eslaus, grecs, albanesos i búlgars. Els tres eren veïns i rivalitzaven pel control de la conca del Danubi i dels Balcans.
  • 9.
    Estava format perun mosaic de pobles que des de 1848 anaren incrementant el sentiment nacionalista. La manca d’institucions democràtiques més el fort nacionalisme hongarès van forçar a Francesc Josep I a fer reformes polítiques el 1868: Instaurà una monarquia constitucional de caire liberal (tot i que el la pràctica dominava l’autoritarisme). Es va crear una monarquia dual: emperador d'Àustrica, rei d’Hongria (adquiria un cert reconeixement nacional i autònom). Tot i el reconeixement de les dues nacionalitats majoritàries, la germànica i la magiar, el principal problema de l’Imperi foren les lluites reivindicatives de les diverses nacionalitats que tenia sotmeses: eslaus, serbis, croats, eslovens, polonesos, txecs, romanesos, italians... A partir de 1910 el principal problema serà Sèrbia en l’àrea dels Balcans.
  • 10.
    Era un Imperimultiètnic: russos, ucraïnesos, lituans, polonesos, finlandesos... Això sols a la zona europea. El tsar tenia el poder absolut, en mans de la família Romanov des del segle XVI. En 1861 el tsar es va veure obligat a abolir la servitud, aquesta fou una de les poques reformes que es van dur endavant. Era un país enorme de camperols i endarrerit econòmicament. La política exterior russa tenia des de finals dels segle XIX dues orientacions bàsiques: Els Balcans . Era una forma d’accedir a la mediterrània (nucli de gran interès comercial). En aquesta tasca topà amb: L’Imperi turc que controlava l’estret del Bòsfor i de Dardanels en el pas de la Mar Negra a la Mar Mediterrània. L’Imperi austríac, que tenia els mateixos interessos en la zona. La Gran Bretanya que controlava la mediterrània oriental (Canal de Suez). L’extrem Orient . S’enfrontà amb Japó per la zona de Manxúria. Fou derrotada. Rússia , degut a la seua voluntat expansionista pels Balcans, fou una gran defensora dels paneslavisme (unió dels pobles eslaus), moviment nacionalista liderat per Sèrbia.
  • 11.
  • 12.
    A finals delsegle XIX, l’Imperi otomà era un règim autocràtic que es trobava en plena decadència. Els moviments nacionalistes (gran diversitat ètnica a l’àrea europea) havien aconseguit desmembrar el seu territori: 1828: independència de Grècia. Darrer quart del segle XIX: Sèrbia, Montenegro, Romania i Bulgària (1908). Bòsnia-Herzegovina ocupada per Auastriahongria. El procés de desarticulació va estimular el naixement de moviments reformistes. Així en 1889 es fundà el partit Joves Turcs que volien instaurar un règim constitucional i parlamentari. El problema balcànic va desencadenar les guerres balcàniques (1912-13) les quals van constituir un preludi clar de la Primera Guerra Mundial.
  • 13.
  • 14.
    El canceller alemanyOtto Von Bismarck va promoure un sistema d’aliances internacionals (conegudes amb el nom de sistemes bismarckians) que tenien com a objectiu: Aconseguir l'hegemonia alemanya en el continent Contenir els enemics d’Alemanya Aïllar a França (per evitar una possible revenja pel contenciós d’Alsàcia i Lorena)
  • 15.
  • 16.
    La dimissió deBismarck com a canceller el 1890 (no coincidia amb la idea política del nou emperador, Guillem II) va reorientar la política internacional: L’Imperi rus es va veure amenaçat per l'aïllament i va reorientar la seua política exterior aproximant-se a França. El 1892 es signa l’acord franco-rús. Gran Bretanya i França superaren les desavinences colonials i el 1904 signaren l’Entesa cordial. El 1907 Gran Bretanya va establir pactes amb l’Imperi rus, es posava així fi als enfrontaments colonials a Àsia.
  • 17.
    DIMISIÓ DE BISMARCK(1890) Nova política expansionista mundial: WELTPOLITIK Expansionisme colonial alemany Desenvolupament marina de guerra No renovació aliança amb Rússia Manteniment aliances amb Àustria i Itàlia Enfrontament amb GB Aproximació Rússia i França Entente Cordiale 1904. FR + GB Aliança FR + R 1892 TRIPLE ENTESA
  • 18.
    LA PAU ARMADA(1890 – 1914) FORMACIÓ DE BLOCS ANTAGÒNICS TRIPLE ENTESA Rússia França Gran Bretanya TRIPLE ALIANÇA Alemanya Àustria – Hongria Itàlia * Pau armada: període previ a la Primera Guerra Mundial, es caracteritzà per una política general de rearmament de les grans potències.
  • 19.
  • 20.
    Les grans aliancesi les crisis polítiques (1870-1914) Triple Entesa Gran Bretanya França Rússia (1907) Triple Aliança Alemanya Àustria-Hongria Itàlia (1882) Crisis polítiques prèvies a la guerra: 1905-1906: Marroc 1908-1909: Bòsnia- Herzegovina 1912-1913: I i II guerres balcàniques 1914: Assassinat de Sarajevo (causa directa de la I Guerra Mundial)