Hazop vs LOPA
SLChakravorty
SLChakravorty
SLChakravorty
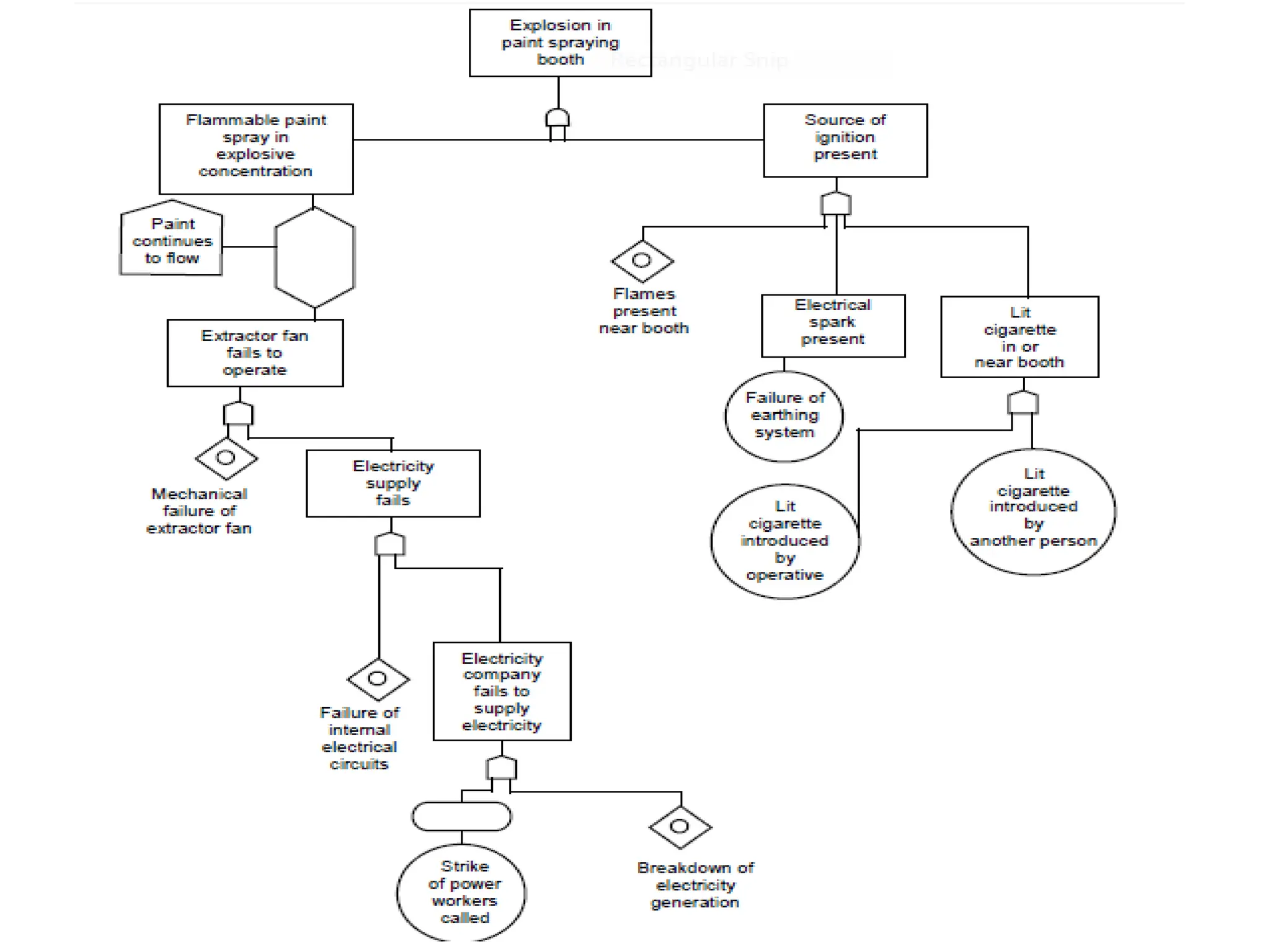
EVENT TREE ANALYSIS
SLChakravorty
SLChakravorty
Event Tree Analysis (ETA)
WHAT IS LOPA ( Layer of Protection Analysis)
• LOPA is a semi-quantitative method using
numerical categories to estimate the
parameters needed to calculate the
necessary risk reduction which corresponds
to the acceptance criteria.
• LOPA usually receives output from a HAZOP
or a hazard identification study (HAZID) &
often serve as input to a more thorough
analysis as a QRA.
* Safety protection of a facility or chemical plant is broken
down into layers.
*Seven layers are shown in Fig. 1 and are
generally applied beginning at the center of the diagram.
Layer 1: Process Design (e.g. inherently safer designs);
Layer 2: Basic controls, process alarms, and operator
supervision;
Layer 3: Critical alarms, operator supervision, and manual
intervention;
Layer 4: Automaticaction (e.g. SIS or ESD);
Layer 5: Physical protection (e.g. relief devices);
Layer 6: Physical protection (e.g. dikes);
Layer 7: Plant emergency response; and not shown
Layer 8: Community emergency response[9].
EACH LAYER HAS TO BE INDEPENENT .
Concept of layers of protection( LOPA)
SLChakravorty
LOPA can be represented mathematically using the following
computational equation:
• Which multiplies the frequency of an initiating event (IEFi) by
the probabilities that each independent protection layer will
fail to perform( PFDs) its intended function:
• Frequency of Consequence is Given By:
• An initiating event is a failure that starts a
sequence of events that, if not interrupted by the
successful operation of a layer of protection,
results in a hazardous outcome.
Examples of common initiating events include
mechanical failure, operator error, and control
loop failure.
The initiating event frequency is considered
once every 10 years (IEFi is therefore 0.1/yr.)
(i) IEFi – Initiating event frequency
(ii) PFD - probability of failure upon demand of
Independent Layers
• Failure on demand occurs when a safety system is called upon to
act following an initiating event but fails to Act.
• Example: the reactor system has an emergency quench water
system piped to the reactor in the event of a runaway.
A runaway occurs, and the quench system is called upon to take
action. This is considered a demad.
• Further, it is established that this quench system will successfully
operate 9 times out of 10 times ,when demanded to act.
• This implies that it fails only one time out of 10
So PFD is 0.1
Success to act is 0.9
TAKE AN EXAMPLE - CASE STUDY FOR LOPA
Application to a batch reactor system
• Let's examine LOPA as applied to a batch reactor manufacturing
ortho-nitroaniline from ammonia and orthonitrobenzene.
• let’s imagine that we want to prevent a reactor rupture/ the
catastrophe incident.
• IEFi (Initiating event frequency)
• PFD (Probability of Failure on Deman) for each layer is given below:
Layer 1 Process design : PFD 1
Layer 2: Basic controls, process alarms, operator supervision:PFD2
Layer 3: Critical alarms, operator supervision, and manual intervention:PFD3
Layer 4: Automatic action SIS or ESD : PFD3
Layer 5: Physical protection (relief devices); : PFD 4
Layer 6: Physical protection (dikes) : PFD5
Layer 7: Plant emergency response : PFD6
Layer 8: Community emergency response: PFD7
Compare the resulted frequency with the risk
tolerance level .
In this case, the risk tolerance level for a runaway
reaction leading to vessel rupture is 10-5/yr
, , frequency of the consequence occurring for scenario.
LAYER OF PROTECTION ANALYSIS
LOPA
4x5x6x
7
IEFi PFD1 PFD2 PFD3 8x9
SDV
Compare the resulted frequency,
with
the risk tolerance level (= 10−5
/yr)
, , , frequency of the consequence occurring for scenario.
What is Safety Integrity Level (SILs)?
• Safety Integrated Level (SIL) is a measure of reliability
& integrity for respective Safety instrumented system
when a process demand occurs.
SIL LEVEL PFD Integrity / Reliability of SIS
1 0.1 to 0.01 =10−2
Lowest
2 0.01 to 0.001 = 10−3
3 0.001 to 0.0001 = 10−4
4 0.0001 to 0.00001 = 10−5 Highest
The probability of failure of SIS will be lowest with highest level
of SIL as given below:

Layers of Protection Analysis vs Hazop.pdf

  • 1.
  • 2.
  • 3.
  • 4.
  • 5.
  • 6.
    WHAT IS LOPA( Layer of Protection Analysis) • LOPA is a semi-quantitative method using numerical categories to estimate the parameters needed to calculate the necessary risk reduction which corresponds to the acceptance criteria. • LOPA usually receives output from a HAZOP or a hazard identification study (HAZID) & often serve as input to a more thorough analysis as a QRA.
  • 7.
    * Safety protectionof a facility or chemical plant is broken down into layers. *Seven layers are shown in Fig. 1 and are generally applied beginning at the center of the diagram. Layer 1: Process Design (e.g. inherently safer designs); Layer 2: Basic controls, process alarms, and operator supervision; Layer 3: Critical alarms, operator supervision, and manual intervention; Layer 4: Automaticaction (e.g. SIS or ESD); Layer 5: Physical protection (e.g. relief devices); Layer 6: Physical protection (e.g. dikes); Layer 7: Plant emergency response; and not shown Layer 8: Community emergency response[9]. EACH LAYER HAS TO BE INDEPENENT . Concept of layers of protection( LOPA)
  • 8.
  • 9.
    LOPA can berepresented mathematically using the following computational equation: • Which multiplies the frequency of an initiating event (IEFi) by the probabilities that each independent protection layer will fail to perform( PFDs) its intended function: • Frequency of Consequence is Given By:
  • 10.
    • An initiatingevent is a failure that starts a sequence of events that, if not interrupted by the successful operation of a layer of protection, results in a hazardous outcome. Examples of common initiating events include mechanical failure, operator error, and control loop failure. The initiating event frequency is considered once every 10 years (IEFi is therefore 0.1/yr.) (i) IEFi – Initiating event frequency
  • 11.
    (ii) PFD -probability of failure upon demand of Independent Layers • Failure on demand occurs when a safety system is called upon to act following an initiating event but fails to Act. • Example: the reactor system has an emergency quench water system piped to the reactor in the event of a runaway. A runaway occurs, and the quench system is called upon to take action. This is considered a demad. • Further, it is established that this quench system will successfully operate 9 times out of 10 times ,when demanded to act. • This implies that it fails only one time out of 10 So PFD is 0.1 Success to act is 0.9
  • 12.
    TAKE AN EXAMPLE- CASE STUDY FOR LOPA Application to a batch reactor system • Let's examine LOPA as applied to a batch reactor manufacturing ortho-nitroaniline from ammonia and orthonitrobenzene. • let’s imagine that we want to prevent a reactor rupture/ the catastrophe incident. • IEFi (Initiating event frequency) • PFD (Probability of Failure on Deman) for each layer is given below: Layer 1 Process design : PFD 1 Layer 2: Basic controls, process alarms, operator supervision:PFD2 Layer 3: Critical alarms, operator supervision, and manual intervention:PFD3 Layer 4: Automatic action SIS or ESD : PFD3 Layer 5: Physical protection (relief devices); : PFD 4 Layer 6: Physical protection (dikes) : PFD5 Layer 7: Plant emergency response : PFD6 Layer 8: Community emergency response: PFD7
  • 13.
    Compare the resultedfrequency with the risk tolerance level . In this case, the risk tolerance level for a runaway reaction leading to vessel rupture is 10-5/yr , , frequency of the consequence occurring for scenario.
  • 15.
    LAYER OF PROTECTIONANALYSIS LOPA 4x5x6x 7 IEFi PFD1 PFD2 PFD3 8x9 SDV
  • 16.
    Compare the resultedfrequency, with the risk tolerance level (= 10−5 /yr) , , , frequency of the consequence occurring for scenario.
  • 17.
    What is SafetyIntegrity Level (SILs)? • Safety Integrated Level (SIL) is a measure of reliability & integrity for respective Safety instrumented system when a process demand occurs. SIL LEVEL PFD Integrity / Reliability of SIS 1 0.1 to 0.01 =10−2 Lowest 2 0.01 to 0.001 = 10−3 3 0.001 to 0.0001 = 10−4 4 0.0001 to 0.00001 = 10−5 Highest The probability of failure of SIS will be lowest with highest level of SIL as given below: