1
SAFETY MANAGEMENT PLAN
KATKONA 1&2 MINE ,KATKONA SUB AREA
1.BAIKUNTHPUR AREA
South Eastern Coalfield Limited
Coal India Limited
A Maharatna Company
2017
2
S.N. CONTENTS PAGE NO.
1 Mission of Coal India 3
2 Vision of Coal India 3
3 Safety Policy of Coal India 3
4 Safety organization of Coal India 5
5 History of Katkona 1&2 Mine 6
6 Mine Working Plan 19
7 Mine Accident Analysis 19
8 System of Statutory Inspection & Records 26
9 Workplace Risks Assessment & Control 31
10 Principle Hazards Management Plan(PHMPs) 57
11 Emergency Organization plan including TARP 64
12 Emergency Exercise Event Log
13 Arrangement for training & upgradation of skill 80
14 Contractual Management Plan 81
15 List of Training / Refresher Training Conducts
16 Benefits of SMP 82
17 List of developed Standard Opperating Procedures 84
18. List of developed Code Of Practices
3
1. MISSION OF COAL INDIA
To produce and market the planned quantity of coal and coal products efficiently and economically in
an eco-friendly manner with due regard to safety, conservation and quality.
2. VISION OF COAL INDIA
To emerge as a global player in the primary energy sector committed to provide energy security to
the country by attainting environmentally & sustainably growth through best practices from mine to
market.
3. SAFETY POLICY OF COAL INDIA
• Operating and system will be planned and designed to eliminate or materially reduce mining
hazards.
• Implement Statutory Rules and Regulations strenuous efforts made for achieving superior
standards of safety.
• To bring about improvement in working conditions by suitable changes in technology.
• Provide materialand monetary resources needed for the smooth and efficient execution of Safety
Plans.
• Deploy safety personnel wholly for accident for accident prevention work.
• Organize appropriate forums with employee’s representatives for Joint consultations on safety
matters and secure their motivation and commitment in Safety Management.
• Prepare annual Safety Plan and long term Safety Plan at beginning of every calendar year, unit-
wise and for the company, to effort improved safety in operations as per respective geo-mining
needs to prepare the units for onset of monsoon, to fulfil implementation of decisions by
Committee on Safety in Mines and Safety Conferences and to take measures for overcoming
accident proneness as may be reflected through study of accident analysis, keeping priority in
sensitive areas of roof-falls, haulage, explosives, mining machinery etc.
• Set up a frame work for execution of Safety Policy and Plans through the General Manager of
Areas, Agents, Managers, Other safety personnel of the units.
• Multi-level monitoring of the implementation of the Safety Plans through Internal Safety
Organization at the company headquarters and Area Safety Officers at area level.
• All senior executives at all levels of management, will continue to inculcate a safety consciousness
and develop involvement in practicing safety towards accident prevention in their functioning.
• Institute continuous education, training, in-door class, retraining all employees with the accent
placed on development of safety oriented skills.
• Continue efforts to better the living conditions and help of the employees both in and outside
the mines.
Safety Monitoring Agencies at Different Levels in CIL
1. Workmen’s Inspectors:-- As per Mine Rules 1955.
2. Safety Committee at Mine Level:--As per Mine Rule 1955.
3. Area Level Tripartite Committee.
4. Tripartite Safety Committee at Subsidiary Head Quarter Level.
5. Coal India Safety Board at Corporate Level.
6. Standing Committee on Safety in Coal Mines.
7. Different Parliamentary Committee.
4
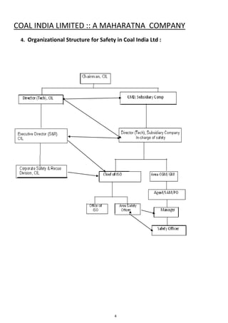
COAL INDIA LIMITED :: A MAHARATNA COMPANY
4. Organizational Structure for Safety in Coal India Ltd :
5
5. HISTORY OF KATKONA MINE
5. 1 GENERAL INFORMATION :-
1. NAME OF THE MINE : KATKONA 1&2 INCLINE
2. MINE CODE : 010527
3. AREA : BAIKUNTHN PUR AREA
4. LOCATION LONGITUDE : 23° 20’ 00”
LATITUDE : 82 41’ 30”
RAILWAY STATION : KATORA
N.HEIGHWAY : KATNI-GUMALA (NH.78)
MINE ADDRESS : KATKONA 1&2 INCLINE
: POST – KATKONA
: POLICE ST. – PATNA
: TAHSIL - BAIKUNTHPUR
: DISTRICT - KOREA
: STATE_ CHATTISGARTH
: PIN CODE _ 497331
4. DATE OF OPENING OF MINE 15th
May,1963
5. LEASE HOLD AREA 1033.729 HECT.
6. HISTORY OF OWNERSHIP - since 1973 under WCL and
from 1987 under SECL
7. DISPUTE OF BOUNDARY - NOT ANY
8. MANPOWER ON ROLL - 399 (UP TO March- 2017)
U/g- 341 and Surface- 52
9. TARGET OF MINE - 246000 T / Year
6
5.2 GEOLOGICAL AND MINING CONDITION :-
The Katkona 1&2 Incline was located at a distance of about 240 KM from the office of the Director of Mines
Safety, Bilaspur Region, Bilaspur and the mine was about 9 KM away from Patna (situated in Katni - Gumla
National Highway No. 78 ) in Katkona village, Baikunthpur, Tahsil, Korea District, Chhattisgarh State. The
nearest Railway Station was Katora Railway Station located about 9 KM away form the mine.
1)Date of Opening: - The mine was opened on 15 th may 1963 and after drivage of two drifts the work was
suspended in 1964 . The mine was restarted in the year 1973 and coal production started from 1974.
2)Change of Ownership :-The mine was opened on 15 th may 1963 and after drivage of two drifts the work
was suspended in 1964 by N.C.D.C. . The mine was restarted in the year 1973 after nationalization of coal
mines by C.M.A.L. and coal production started from 1974 by M/S CMAL. Then ownership was transferred to
WCL with effect from 1.11.1975 to 31.03.1986 and ultimately from 1.04.1986 it came under S.E.C.L.
3)Size of the mine:-
The mine area is 1033.729 Hect. The extent of the mine working along dip rise is about 2.0 km and
along strike is 4.50km.
4)Adjoining Mines:-
The Katkona 1&2 Inclines is surrounded by
(a). Towards North - Reserve forest
(b). Towards east side by Pandavpara Colliery where seam II and seam III is
being worked .
(c ) .Towards South - Reserve forest
(d). Towards west - Reserve forest
Barriers against adjoining mines were adequate.
5)Seam Description:- There were four number of workable seams exist in the leasehold property of the mine,
out of which Khajura Seam ( No.V seam) was the top most seam and the seam was workable in the property
through Katkona Incline No. 3&4, a separate mine. ChamatSeam( No. IIIseam) was the Middle seam, being
worked by another mine,i.e. Katkona 1&2 Incline mine. Khond seam, No. II Seam was Virgin which was lying
about 20 mt below from seam no. III. Katkona seam, No.I seam was the bottom most seam of the property
which was also developed through Katkona No.1&2 Incline mine.
7
6) Details of the strata section indicating nature of strata and various seams as found in
borehole no. NCKT-6 is shown below :-
NCKT-6
Soil 1.52m
FG SS 16.6 m
shale 1.35 m
Seam V 4.3 m( Being worked by Katkona 3&4 Incline)
MGSS 26.13m
seam IV 0.9 m
CG-SS 102.1m
Seam III 1.6 m (Being developed by Katkona 1&2 Incline)
MGSS 10.8m
Seam II 0.7 m ( Virgin)
MGSS 33.7m
Seam I 3.5 m ( Developed by Katkona 1&2 incline and now standing on pillar)
Not to scale
7) The technical details of different workable seams were as follows:-
S.
N.
Seam
Thickness in
Meters
Gradient
Gassiness Depth
Mini--mum
InMtr
Maxi--mum
1. Katkona Seam
(No. I Seam)
2 to 5.0 mt. 1 in 3.35 Deg –I 20.0 254.0
2. Khond Seam
(No.II Seam)
0.9 to 2.0 mt. 1 in 3.16 Deg-- I 20.0 277.0
2. Chamat Seam
(No.III Seam)
1.5 to 1.6 mt. 1 in 25 Deg –I 20.0 256.0
8
3. Khajura Seam
(No. V Seam)
2.0 to 4.0 mt. 1 in 40 Deg –I 15.0 157.0
8) Major Faults:- Following faults exist within the mine boundary of Katkona 1&2 Inclines the details of which wer
as under :-
Sr
no.
Name of
Faults
Location Width Throw Orientation
1. F-1 Rise side of the property Not known 45 mt up throw West to East
2 F-4 Dip side of the property Not known 140 t0 275
mt up throw
West to North
3.
F-7
Dip side of the property Not known 200 to 270 mt
down throw
West to North
4. F-8 Dip side of the property Not known 70-100mt
up throw
West to North
5. F-8A Dip side of the property Not known 05- 15 mt
up throw
West to East
6. F-9 Dip side from F-8 Not known 10 mt down
Throw
West to North
7. F-10 West side mine
boundary to middle
of the property
Not known 40 - 70 mt
up throw
West to east
.8. F-11 West side mine boundary Not known 40 - 70 mt
down throw
West to south
9. F-12 West side mine boundary Not known 80 mt
down throw
West to south
10. F- 13 Middle to dip of the property Not known 5 to 30 mt
down throw
West to North
11. F-14 From F-13 to Main dip /20 L Not known 5 to 20 mt
down throw
West to East
12. F- 15 Dip of 11 level west to
Main dip /20 L
Not known 5 mt
down throw
West to East
13. F-16 Middle of the property Not known 10 to 35 mt West to East
9
down throw
14. F-17 Main dip / 15 L- 16L Not known 17 mt up throw West to East
15. F-18 14 L comp. dip to 33 x /10 L Not known 05 to 10 mt
down throw
West to East
16. F-19 13 L/ M. Dip to 10 x /13 L Not known 05 mt up throw East to west
17. F-20 From F-8A to dip of the
Eastern property
Not known 05 mt to30 mt
up throw
West to East
18 F-21 Eastern dip side of the
Property
Not known 05 mt to30 mt
up throw
West to East
19. F-22 Eastern dip side of the
Property
Not known 10 mt to15 mt
up throw
West to East
20. F-23 26 x dip 32 level Not known 05 mt up throw West to East
21. F- 24 17 Level / 51 x to
eastern mine boundary
Not known 05 mt to10 mt
up throw
West to East
22. F-25 22 Level / 52 x to
eastern mine boundary
Not known 05 mt
up throw
West to East
23. F-26 32 Level / 15 x to
eastern mine boundary
Not known 05 mt to 10 mt
up throw
West to East
24. F-27 10 L/ 41 x to rise side eastern
boundary
Not known 05 mt to 35 mt
up throw
West to East
25. F-28 Eastern mine boundary
from F-27
Not known 10 mt to 20 mt
up throw
West to East
Out of these faults, fault F-17 was encountered in 19 dip off 12L in seam I from where entry to seam III was
done by crossing the fault without any strata or other mining problem.
9). Entries: -
There were three entries for Katkona 1&2 Inclines. The detail of these three entries were as under:-
Name of incline
Length Gradient Size Purpose
No. 1 Incline 270.0 mt. 1 in 7.26 4.5 x 2.0
Used as travelling road and
coal transport and in takeairway.
10
No. 2 Incline 240.0 mt. 1 in 7.25 4.5 x 2.0 Used as return airway &
material transport.
No. 5 Incline 60.0 mt. 1 in 6.0 4.5 x 2.0 Used for coal & material through
haulage, intake and escape Route
also.
10) Method of Work: -
Out of 4 nos. workable Seams available within mine boundary Seam I ( Katkona) and Seam III ( Chamat)
was being worked at Katkona 1&2 incline. Two underground mines e.g. Katkona 1&2 incline and Katkona
3&4 incline existed in same leasehold property of the mine.The upper most seam V ( Khajura) was being
worked by Katkona 3&4 inclines above seam III . Seam II ( Khond) was virgin. The overlying Seam V was
120.0 to 140.0 mt.above Seam III and developed by board & pillar method, average size of pillar varied from
20 mt. x 20 mt. to 35mt x 35 mtcentre to centre and average thickness of Seam I was 2.0 to 5.0 mt , that of
Seam II was 0.90 to 2.00 mt and seam III was 0.90 to 2.50 mt . Coal was being directly loaded onto
poneybelt by extra low height SDLs , And then by a series of belt conveyors coal carry up to UG strata
Bunker . from where through a ROM belt coal carry up to surface bunker and then from surface bunker coal
transported up to Katora Siding by contract tippers.
11) Degree of Mechanisation:-
Bord and Pillar development with solid blasting of coal in seam III was being practiced in the mine. Loaded
tubs from the working districts were being hauled by a series of conveyor belts to underground bunker, from
bunker to surface bunker coal was being transported by conveyor belt.
12) Present Working Panels:-
Presently following districts were being worked at Katkona 1&2 incline .
S1.
No.
Name Method of
Work
Mode of
Transport
SSR Approval no.
& date
Average no.
Of persons
Deployed
1. Panel 21L/64X
(3SDL, 0UDM)
Development Belt conveyor S.N.. 4031
dated - 12/9/2013
45
2.
8L/74X
(3SDL, 1UDM) Development Belt Conveyor --------do --------- 50
3. Stone Drifting
Seam-I to Seam -II
In Process By SDL As per Requirement 16
11
5.3 INUNDATION:-
(i) Rivers:
No river existed within the mine boundary of Katkona 1&2 Inclines.
(ii) Nullah :- Surface area mostly consisted of forest land in hilly terrain. Few seasonal nullah/ rain cuts existed within
the property as shown on the plan however there was no danger of inundation from the surface water.
(iii) Ponds:-
There was no pond etc. over the property of Katkona 1&2 Incline.
(iv) Railways:-
No Railway siding existed within the property.
(v) C.H.P.:-
Coal handling arrangement in the mine was achieved by providing twin overhead bunkers of 100 tonne
capacity each on the surface, with truck loading arrangement underneath. Coal coming out of the mine by
belt conveyor installed in incline no.1 was directly fed to these bunkers.
(vi) Dwellings:-There were no dwellings existed over the property.
(vii) Roads:No road was passing over the workings .
(viii) H.T. Lines:- 3.3 KV SECL H.T. Line exist on the east side of no. 2 incline from Katkona
surfacesub station to Katkona 3&4 incline surface sub station. Development workings existed
below this HT line.
5.4 SEAM WISE DETAILS OF MINE:-
1) No./ Name of Seams being worked.
Sl.No No.Name
Of Seam
Depth of Working
Weather the seam is in the
state of open
Maximum Minimum
01 No.I Seam
Katkona
254 Mts 20 Mts. Development
02 No.II Seam
Khond
223 Mts. 61 Mts. Virgin
03 No.III Seam
Chamat.
202 Mts. 20 Mts. Development
Section of the Strata ( Attach a bore hole section) Attached.
12
Direction and average dip of the Seams.
Seam I 1in3.35, N 9° 20’ E
Seam II 1in 3.14, N 8° 45’ E
Seam III 1in 3.14 , N 3° 14’ E
1) Details of Outlets
Inclines are as followes :-
Incline
No.
Length Width Height Gradient Connected to Purpose
No.1 270M 4.5M 2.0
M.
1in 7.26 Seam I
Traveling/Belt
Road/ Intake
airway
No.2 240M
4.5
M
2.0M 1 in7.25 Seam I
Material
Transport
Haulage/Retu
rn airway
No.5 60M 4.5
M 2.0
M
1 in 6.0 Seam I Intake airway
Special Geological Features, Disturbances ( Major, Fault, Dyke, Sills, Fissures, Pot
Holes.)
There are several faults encountered in the mine from 0.5 Mts. To 15 Mts
throw. Beyond present working there are several major faults within the
leasehold boundary varies from 10 Mts. To 280 Mts. Throw. Several
small dykes frequently appeared in Seam III Chamat and Seam I Katkona,
thickness varies form 0.5 Mts. To 1.50 Mts.
5) Total Reserve
As per 1986 Geological Report .
SEAM Grade
Range
Thickness
Mts.
Reserve in Million Te.
Geological Mineable Extractable
III SC II 0.90-2.50 07.50 05.15 03.00
II B/D 0.90-2.00 04.00 02.40 01.20
I SC I 2.00-5.00 11.00 09.34 07.00
5.5 GRADE OF COAL:-
SEAM Grade Range Thickness
Mts.
Reserve in Million Te.
Geological Mineable Extractable
13
III SC-II 0.90 to 2.50 7.50 5.15 3.00
II B/D 0.90 to 2.00 4.00 2.40 1.20
I SC-I 2.00 to 5.00 11.00 9.34 7.00
d. Content of coal are as given table :-
Name of the
Seam
Volatile matter Fixed carbon Moisture Ash
III 34% -35% 49% 2 %- 4% 14% -20%
II 34% – 35% 49% 2 %- 4% 14 %-20%
I 32% 53% 2% - 4% 14%– 20%
Nature of roof & Floor.
(Up to 2.0 M Thickness) Sand stone
SeamII Overlying Virgin, connected
Seam III.through 02 drift only
Present working Seam I - Development
3 Nos. of panel was depillared and
sealed off. No Active or sealed off Fire.
5.6 INFLAMABLE GAS :-
The seam is Degree I gassy Mine, chances of gas is rare.
Gas Measurement Instrument present in Katkona Mine:-
Sr.No. Name Of Instrument Quantity
1. Methanometer 6
2. Micro Clip CH4 Detector 3
3. Micro Clip CO Detector 1
4. Multi Gas Detector Micro 1
5. Toxymeter 1
6. Flame safety lamp 7
14
7. Anemometer 1
8. Barometer 1
5.7 FIRE:-
There is no spontaneous heating. As precautionary measures continuous measurement of CO in air return
done. Regular inspection and checking of old working, sectionalisation stopping and ventilation stopping are
done by competent persons. Fallen coal accumulated in the old working areas and return air way is regularly
done.
5.8 MACHINERY, PLANT AND EQUIPEMENT:-
1. No. OF SDL :- 6 On Roll EIMCO ELECON
2.NO. OF UDM :- 1 EIMCO ELECON + 1 SIPLEX
3.NO. OF HAULAGE :- 1 MMEC + 4 BOLDRUM + 2 ENDLESS
4.NO. OF PUMP :- 4
5.MMV :- 1
6.AUXILLARY FAN :- 2
5.9 DETAILS OF MAIN MECHANICAL VENTILATOR AND PARAMETERS
S.N. Specification of fan & motor Results
1 Name of Manufacturer VOLTAS
2 Model No. PV-200
3 Type of fan Axial Flow Fan
4 Fan capacity 5000 Cum/Min.
5 Water gauge 50 mm
6 Blade angle setting & Nos. 15 degree. And Nos of Blades.8
7 Motor rating 90KW
8 Operating voltage 550Volts
9 Power Factor 0.91
10 Motor RPM 1480
11 Nos of Belts 8 Nos
12 Diameter of Fan 2.00 Mts
13 Fan RPM 720
15
DETAILS OF VENTILATION PARAMETERS
1 Air quantity delivered by the fan 3100 Cum/Min.
2 Water Gauge 40mm
3 Current drawn 45Amp
4 Over all efficiency 74 %
5 Return Air Quantity 3300 Cu. M/Min
6. MINE WORKING PLAN:- Enclosed
7. ACCIDENT ANALYSIS OF KATKONA 1&2 INCLINE:-
ACCIDENT statistics since 2000 to march 2017
YEAR FATAL SERIOUS REPORTATBLE
2004 NiL 01 04
2005 NiL NiL 05
2006 NiL 01 03
2007 NiL NiL 06
2009 NiL NiL 01
2010 NiL NiL 01
2011 Nil 1 1
2012 Nil Nil 2
2013 Nil Nil Nil
2014 Nil Nil 4
2015 Nil Nil 1
2016 Nil Nil 2
March 2017
16
a. FATAL ACCIDENT (Since 1986 to AUGUST 2016 ):-
Sl
No.
Year No. of
Accident
No. of Person Total
M/Shift
Worked
In the
Year
Total
Coal
Production
Total
Empoy
Ment
Death
Rate
Per
1000
Person
Employed
Killed Seriously
Injured
1 1994 01 01 01 NIL N.A. N.A.
FATAL CLASSIFICATION BY CAUSE:-
SL.
No.
Year No. of Person Classification of Accident by Cause
Killed Seriously
Injured
Fall of
Roof
Fall
Of
Side
Haulage Explosive Machinery
01 1994 01 NiL NiL 01 NiL NiL Nil
b. SERIOUS ACCIDENT (Since 2006- AUGUST 2016 ):-
S.L.
No.
Year
No.OfAccident
No.OfPERSON
SeriouslyInjured
Injury Rate Classification of Accident by
cause
Per3Lakh
ManShift
Emplo
Yed
PerMillion
Tonne
Produc
Tion
Per1000
Persons
Employee
yed
FallofRoof
FallOf
Roof
Haulage
Explosie
Mach.Inery/
Misc
1 2006 Nil Nil - - - - - - -
2 2007 Nil Nil - - - - - - -
3 2008 Nil Nil - - - - - - - -
4 2009 Nil Nil - - - - - - - -
5 2010 Nil Nil - - - - - - - -
6 2011 1 1
7 2012 Nil - - - - - - - - -
8 2013 Nil -
9 2014 Nil -
10 2015 Nil -
17
11 2016 Nil -
12 2017
SERIOUS ACCIDENT PLACEWISE SERIOUS:-
2006
2007
2008
2009
2010
2011
2012
2013
2014
2015
2016
2017
Development Face 01
Haulage Road 02 03 01 01
Other Working Place
Other Traveling
Roadway
TIME WISE SERIOUS
2000
2001
2002
2003
2004
2005
2006
2007
2008
2009
2010
2011
7.00AM TO
3.00PM
02 01
-
-
- 1
3.00 PM TO
11.00 AM
01 01 01 01
-
-
-
11.00 PM TO
7.00 AM
01 01
-
-
-
18
MONTH WISE SERIOUS
AGE WISE SERIOUS ACCIDENT :-
YEAR 18 TO 30 AGE 31 TO 40 AGE 41 TO 50 AGE 51 TO 60 AGE
2011 01 01 01
2012 01
2013
2014 01 01 01
2015 01
2016
March 2017
JAN FEB MAR APR MAY JUN JUL AUG SEP OCT NOV DEC
2000 01 01 01
2001
2002
2003 01 02
2004 01
2005
2006 01
2007
2008 - - - - - - - - - - -
2009 - - - - - - - - - - - -
2010 - - - - - - - - - - - -
2011 1
2012 - - - - - - - - - - - -
19
c. REPORTABLE ACCIDENT ANALYSIS :-
AGEWISE REPORTABLE:-
Age 11 12 13 14 15 16 March 17
21 TO 30 - - - - -
31 -40 1 - - -
41 TO 50
01
- 2 1 1
51 TO 60 - 2 -
MONTHWISE REPORTABLE ACCIDENT :-
Year JAN FEB MAR APR MAY JUN JUL AUG SEP OCT NOV DEC
2000 01 01
2001 01 01 01 02 01
2002 01 01 01 02 01 01
2003 02 01
2004 01 01 01 01
2005 02 01 01 01
2006 01 01 01
2007 01 01 02 01 01
2008 01 01 01 01 01
2009 01
2010 01 - - - - - - - - - - -
2011 01
2012
2013
2014 1 1
2015
2016 1 1
March
2017
20
PLACEWISE REPORTABLE:-
Years 2000 01 02 03 04 05 06 07 08 09 10 11 12 13 14 15 16 March
17
Development
Face
02 01 02 01 01 03 01
01 1 1
Haulage Road 02 02 03 03 02 01 01 01 02 01
Other Working
Place
01 01 01
01 01 01 1
Depillaring 01
Traveling
Roadway
01 01 01
3 1 1
CAUSEWISE REPORTABLE:-
2010 2011 2012 2013 2014 2015 2016 2017
Fall of object 1
Fall of person on the level 2 3 1
Transport machine 1 1
Electricity
Other Machinery
Fall of Ground
Miscellaneous 1 1
TIME WISE REPORTABLE
2010
2011
2012
2013
2014
2015
2016
2017
7.00AM TO 3.00PM 01 02 04 1 1
3.00 PM TO
11.00 AM
01 1
11.00 PM TO
7.00 AM
21
8. SYSTEM OF STATUTORY INSPECTION AND RECORDS:-
The statutory inspection in the mine is done three shifts (First, Second and Night) by Mining sirdar, Overman
and shift Incharge of Relay A, B,C. In general shift, District Incharge of both the district and Production
Incharge look after the requirement of materials for safety and Production. Ventilation Officer Dusting
Incharge inspect around the mine especially old workings, (isolation, sectionalisation and ventilation )
stopping including air crossing. Safety Officer visits the mine and promote safe practice among the
concerned mine employee and report to Manager about his visit stating that the provisions of Mine acts,
Rules and daily visit the mine and fulfill the requirement of machine and materials used for safety and
production.
Regular Back Shift Inspection is practiced by sr. Officers of the mine. All types of report and records like
Shot Firers, Mining Sirdar, Overman Report Books, manager’s Diary, Electrical Supervisor Log Book ,
Workman Inspector Report Book , Haulage Line Inspection report Book etc required by the statutory are
being maintained.
Statutory Records maintained at Katkona Incline Katkona Sub Area; Baikunthpur Area : SECL
Reg.No. Period Records to be maintained Exam, maint Sign
36(3) Authorization book and list of competent persons. Manager
41(8) Enquiry of fatal and serious accidents Manager
41(3)a Requisition book report to Owner, Agent for supply of materials Manager
49(1)(b) Surveyor’s daily facts about mine boundary, doubts about
accuracy of plans
Surveyor
63(4) List of plans Survey instruments and field book Surveyor
91(3) Rope record construction make date of installation and re-
capping
Roper splicer
103A Violation / Contravention recording register spot violation. Manager
114(2)(iii) Record of dangerous occurrence and examination before re-
admitting
manager
118(2) Permissions to light fire in U/G Manager
119(1)(a) Examination before persons are readmitted into the mine after
fire fighting
Manager
141(3)(b) Examination after dewatering VO
22
145(1)(d) Particulars of gas determination VO
160(4) Copy of License of Magazine Magazine In-Char
164A(5)(b) Inspection of vehicle used for bulk transport of Explosives. Engineer
134 Standing orders for withdrawal of persons in the event of
stoppage of MMV
Manager
47(b) Hourly Observation of pressure Gauge and speed indicator of main fan
and recording
Fan Operator/VO
41(1)b Daily Under Manager’s Inspection Report Under Manager
41(1)b Daily Manager’s Inspection Report Manager
41-4(3) Daily Work performed by safety officer SO
42-4(3) Daily Work performed ventilation officer V.O
43(9) Daily Over man’s report of inspection OM
44&113(3)(d) Daily Mining Sirdar’s report of inspection MS
45&179(b) Daily Shot firer’s report book SF
56(b) Daily Record of explosives received /stored and issued Magazine Clerk
56(d) Daily Record of explosives issued to shot firer and return Magazine Clerk
93(1)(c) Daily Examination of haulage engine brake wheel etc. Mech.fitter
123A(1A)(d)(i) Daily Record of areas cleaned of coal dust and treated with
incombustible dust
Dust In-charge
123B(8) Daily Record of collection of dust samples and results of analysis of
dust
Sampling Incharge
131(5) Daily Log book examination and maintenance of electrical apparatus Engineer
155(2) Daily Examination of safety lamps immediately before belowground for
use
Lamp room Fitter
155(3) Daily Examination of safety lamps on after use Lamp room I/C
23
142(5)3&4deg Daily Occurrence of inflammable or noxious gases VO
156(2) Daily Issue and return record of safety Lamps Lamp room Fitter
162(3) Daily Records of Transit slip Magazine In-Char
162(4) Daily Explosive issue and return record Magazine In-Char
70(1) Weekly Examination of outlet shaft Incline etc. Overman
89(3)(d) Weekly Examination of buffer, tub repair drawbar fitter safety catch
coupling chain etc.
Tub repair fitter
93(1)(b) weekly Examination of haulage track. Overman
94 Weekly Examination of haulage/travelling roadway loading to all out-lets
of the mine
Overman
118A(3)(c) Weekly Idle day inspection All Overman
118A(3)122(5) Weekly Inspection of fire stopping and isolation stopping VO
143(3&2deg) Weekly Inspection of unused working for presence of inflammable or
noxious gases
VO
133(3) Weekly Examination of main mechanical ventilation Mech. Forman
155(4) weekly Through examination of every flame Safety Lamps in use Lamp room I/C
186(5) weekly Inspection of all plants & machineries Foreman
187(2) weekly Examination of surface fence Overman
136(6) Fortnight Examination of air crossing ventilation stopping on doors etc. VO
133(4) Monthly Air measurement record V.O
4 Monthly Monthly return (production machinery man days and hours of
work)
Manager
76(1) Quarterly Register of reportable injuries Form ˝J ̋ Manager
116(3) Quarterly Log book effectiveness of detection in every electric system Engineer
24
169(2)(c)(i) Quarterly Record of overhaul of Explosive Electric Sup.
76(2) Annually Register of minor injuries Form ̋ K ˝ Manager
111(1) Yearly Annual return of mine Manager
5 Annual Annual return(Employment explosives, out-put, leave wags) Form
III
Manager
29 P 20th
Feb Annual return of medical examination Form T Manager
105, 1/ 1960 Inspection of working beneath important surface features. All Overman
163,33of
1964
Physical verification of stock of explosive with the record
maintained
Blasting officer
108(1) SSR Development working within 10m of face and function of
roadways immediately out bye of the development faces.
All Overman
108 Code of standing orders for organization of support works Manager
119(3) Scheme for the provision and maintenance of the fighting
arrangements for prevention detection dealing and control of file.
V.O
120(1) File fighting plans V.O.
134 Standing orders of action to be taken in the even of fan stoppage V.O.
199A(1) Emergency plan of action for use in time of emergency Manager
29 s Action taken on workmen’s inspector inspection(15days) Manager
29 r Action taken to implement the recommendation of PSC Manager
77 A Issued of identity Token to every person employed at the mine Manager
108(1) S.S.R. for disturb zone Manager
29 G Medical examination of all persons employed at the mine Form O Manager
29 R2 Workman Inspector Report WI
29 U & 29 V Safety Committee accommodation S.O.
42(3) List of first Aider at the mine S.O.
44(3) List of First Aid station provided in the mine District Incharge
47(2) Posting of weekly day of rest Manager
48(1) Notice of work Form ˝V˝ Manager
49(4) Register of compensation day of rest Form ̋F ˝ OS/Manager
53(1) Register of leave account n Form ˝G ̋ & ̋ H ˝ OS
54 Information regarding leave with wages ˝ L ̋ OS
59 Register of overtime work ̋T ˝ Manager
69(4) Proceeding of canteen managing committee meeting Canteen Incharge
25
71 Canteen Accounts book Canteen Incharge
73(2) Welfare Officers day in day record Welfare Officer
77 Register of persons employed at mine Form ˝ B ̋ W.O
78(1)(a) Register of persons employed in U.G Form ̋ C ˝ MTK
78(1) (c ) Register of persons employed on above ground Form ˝ C ̋ MTK
79 Posting of abstracts bye-laws and notices Vth Schedule Manager
TERMINOLOGY OF SAFETY MANAGEMENT PLAN (SMP)
Safety Management Plan (SMP):
SMP is a working document which outlines all the action to be carried out to ensure safety and health
at the workplace based on ‘Risk Assessment’ exercise to be done by a team consisting of workers and mine
management beside others.
Hazards:
It is source of potential harm/situation with a possible to cause loss.
Risk:
It is the change of something happing that will have an impact upon objectives. It is measured in terms
of Likelihood and Consequences.
Consequence;
It is the size of loss or damage and it indicates the magnitude or amount of severity of risk. In terms of
health and safety, it is the degree of harm that could be caused to people exposed to the hazard, the potential
severity of injuries or ill health and /or the number of people who could be potentially affected.
Likelihood:
It is used as a qualitative description of probability and frequency.
Risk Management :
Risk Management is a systematic application of management policies, procedures and practices to the
task of Identifying, Analyzing , Accessing , Treating , and monitoring the risks at workplaces.
Risk Assessment;
Risk Assessment is logical and systematic method of identifying, analyzing and evaluating Potential
Hazards in a particular process/ operation. Hazards are quantified in terms of numbers.
26
Risk Control:
Implementation of strategies to prevent or control hazards.
Risk Management Process
1. Establishing Context:- This means to clearly define the particular task, issue or situation and underlying
hazards that one is trying to resolve as a part of risk management activities. By doing so the risk assessment team
understands what the issue is, where the issue is located and what specifically will be covered.
2. Hazard Identification:- This is the first and the most important step of Risk Management process. Hazards
are best identified by variety of technique that may include-Consultation with mine worker, Inspections, Accident
& incident report, manufacture booklet, safety audits, checklists etc.
3. Risk Analysis:- Analysis risk is the process of adding meaning to the identified hazards i.e. what loss event
could be associated with the identified hazard.
4. Evaluating Risk:- This is done to provide an estimate of resultant risk, in terms of consequences and
likelihood. Most commonly Risk Grid Matrix is used to provide a qualitative measure of the risk magnitude.
5. Treating Risk:- For this Hierarchy of controls is used to identify where we are putting our effort for
controlling risk. The elimination being most effective and PPE & action reliable on human behaviour are least
effective.
6. Auditing & Monitoring of Risk Control Measures :- Reviewing the effectiveness of programmes within
the Safety Management Plan. This should be an on-going process. Both internal and external audits should be
considered. This should be show whether policies, regulations and expectations are being met or where systems.
7. Review: - Once the control measures have been implemented it is important to review them as soon as they
have been implemented and periodically afterwards to verify their effectiveness.
8. Communication: - It is the key ensure that the hazard identification and risk management is fully effective.
Communicate
&
Consult
Establish Context
Identify the Hazard
Analyse the Risks
Treat Risk
Evaluate Risk
Monitor
& Review
Auditing & Monitoring
of Risk Control
Measures
27
Methodology Followed for Preparation of SMP
Following are the step by step methodology followed while preparation of ‘Safety Management Plan’ (SMP)
including the Risk Assessment and Risk Management.
C
o
m
m
u
n
i
c
a
t
i
o
n
Assemble the Team/Formation of multi-disciplinary team
Define the Operation/Activities
Identifying the Hazard in each operations
Access the Risk by considering consequences and likelihood
Framing control measures
Time bound ‘Action Plan’ with responsibilities for implementation of control measures
Ensure resources made available for implementation of control measures
Monitoring of implementation status of ‘Control Measures’
Auditing and Review the Process
Quantity and Prioritize Risk
Monitoring effectiveness of ‘Control Measures’
28
Treatment Control and Action Plan
Examine the high priority risks. Consider the potential to reduce or eliminate the risk by using the Hierarchy
of Controls.
Least Effective
Controls
Hierarchy of controls.
1. ELIMANATE : - Remove the hazards or the need to perform the hazardous activity all-together.
100% Effective
2. SUBSITITUTE:- Hazardous substance, process, equipment, work method for safer
75% Effective
3. ENGINEERING /ISOLATION: - Redesign, enclose, or isolate/separate people from the
hazards by use of lock out system or use of barriers/distance /time.
50% Effective
4. ADMINISTRATIVE: - Training, rules, procedures, safe systems of work
20-30% Effective
5. PPE: - Include eye/face/skin/foot/ head/ respiratory/ hearing/fall protection and
contingencies such as firefighting equipments. 5% Effective
6. SAFE BEHAVIOUR: Situational awareness/ alertness and compliance with rules and procedure,
instructions.
Can’t say/Unpredictable
Most
Effective
29
Safety and Health Policy of Katkona 1&2 Incline
1. To plan and design all the operation in such a way as to eliminate the mining hazards.
2. To implement the statutory Regulation and Rules and to make strenuous efforts for achieving superior
standard of safety.
3. To give priority to safety and health factor over economic factors.
4. To regard safe working as taking precedence over improvisation and unsafe practices.
5. To bring about improvement in working condition by suitable change in technology.
6. To provide all materials and monitory resource needed for the smooth and efficient execution of the safety
plans.
7. To prove for a “safety suggestion scheme” and the careful consideration of a submission and
implementation thereof.
8. To institute continuous education, training and re-training of all employees for Development of safety
oriented skill.
9. To make continuous efforts for the better living condition and health of all the employees both in and
outside the mine.
10. To organize appropriate forums with employees representative, for joint consultation on safety matters.
11. To provide for medical examination of all employees
12. To appoint workmen’s Inspector to monitor the safety of mine and to locate unsafe condition/ practices and
have them corrected.
13. To furnish work places free from recognize hazards cause death injuries or illness.
14. To monitor the performance of supervisors by their safety records.
15. To provide for the maximum use by all the employee of protective equipment and safety devices to
minimize the accidents.
16. To investigate and discuss all the incident /accident by the safety committee and apply effective remedies.
17. To ensure the prevention, suppression, treatment, collection and removal of the harmful dust at all time and
to provide and consistently use the dust suppression equipment, both at the surface and underground.
18. To ensure good illumination and sanitary facilities.
30
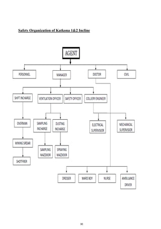
Safety Organization of Katkona 1&2 Incline
31
Possible Degree of Consequences
While identifying hazards in a classified sector, number of workers who may be exposed need
to be taken in account to ascertain possible degree of consequences in the event of a mishap in
following manner:-
TABLE -1
Serial
No.
Percentage of work persons employed Impact assessment of exposure
1. >40 Maximum
2. 20-40 High
3. 10-20 Medium
4. 5-10 Low
5. <5 Very Low
REVISITING OF SMP:-
The SMP may be revisited when;
1) Geo- Mining conditions changed; or
2) Mining process is changed or altered; or
3) New equipement is introduced in the mining process; or
4) Incident of near miss is reported; or
5) Accident takes place.
32
33
KATKONA 1&2 INCLINE
Now it is required manage the Risk up to acceptable levels which are inherently involved in above said operation
U/G Mine
Production
System
Production
Sub-System
Production
Facilitating Sub-
System
Elements of
Production
Facilitating Sub-
System
Elements
Production
Sub-System
Coal
Loading
Operation
Coal Winning
(Drilling &
Blasting
Operations
Systematic Coal Production at High Productivity
with Safety and healthy work environment
Production
Coal
Evacuacing
(Transportation
)
Ground
Control
Machine
Maintenance
Ventilation/
Environment
Material
Supply
Others
34
PROCESS TO CALCULATE RISK SCORE FOR A HAZARD
Using the equations in Section 6.2.3. of DGMS Cir. No.02/2002 , the following values has been
used to calculate Risk Score for a Hazard.
Risk Score = Consequence x Likelihood
Risk Score = Consequence x Probability x Exposure
Scale for Consequence
• Several dead 5
• One dead 1
• Significant chance of fatality 0.3
• One permanent disability/less chance of fatality 0.1
• Many lost time injuries 0.01
• One lost time injury 0.001
• Small injury 0.0001
Scale for Exposure
• Continuous 10
• Frequent (daily) 5
• Seldom(Weekly) 3
• Unusual (Monthly) 2.5
• Occasional 2
• Once in 5 years 1.5
• Once in 10 years 0.5
• Once in 100 years 0.02
Scale for Probability
• May well be expressed 10
• Quite possible 7
• Unusual but possible 3
• Only remotely possible 2
• Conceivable but unlikely 1
• Practically impossible 0.5
• Virtually impossible 0.1
Risk = Consequence x Probability x Exposure(CPE) for Maximum –
Maximum Risk – 5*10*10 = 500
Hazard identified as High Risk when (Risk>200)
Hazard identified as Risk requiring Management Action whe (Risk<200 and >20)
Hazard identified as Low Risk but to be reviewed when (Risk<20)
35
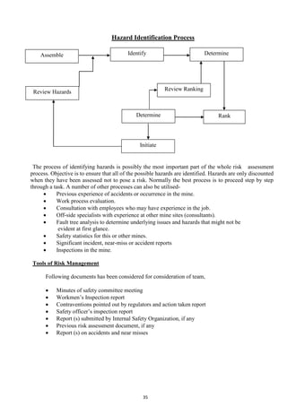
Hazard Identification Process
The process of identifying hazards is possibly the most important part of the whole risk assessment
process. Objective is to ensure that all of the possible hazards are identified. Hazards are only discounted
when they have been assessed not to pose a risk. Normally the best process is to proceed step by step
through a task. A number of other processes can also be utilised-
• Previous experience of accidents or occurrence in the mine.
• Work process evaluation.
• Consultation with employees who may have experience in the job.
• Off-side specialists with experience at other mine sites (consultants).
• Fault tree analysis to determine underlying issues and hazards that might not be
evident at first glance.
• Safety statistics for this or other mines.
• Significant incident, near-miss or accident reports
• Inspections in the mine.
Tools of Risk Management
Following documents has been considered for consideration of team,
• Minutes of safety committee meeting
• Workmen’s Inspection report
• Contraventions pointed out by regulators and action taken report
• Safety officer’s inspection report
• Report (s) submitted by Internal Safety Organization, if any
• Previous risk assessment document, if any
• Report (s) on accidents and near misses
Assemble Identify Determine
Review Hazards
Review Ranking
RankDetermine
Initiate
36
TABLE -2
Initial Hazard Identification (28 Hazards Initially Identified)
S.N. Description of Hazard
Percentage
of Workers
exposed
Cons. Prob. Exposure
Total
(C*P*E)
1 Roof and Side Fall (Strata Control) 50% 5 10 10 500
2
Moving machinery (including illegal
man-riding on SDL etc.)
70% 5 10 10 500
3
Existing Mine Fire-potential for
explosion/ Spontaneous Combustion
70% 5 7 10 350
4
Inundation /Waterlogged Workings
surface water
40% 5 7 10 350
5 Ventilation/ Mine Gases 70% 5 7 10 350
6
Lack of skilled persons/using unskilled
persons in specified jobs
30% 5 7 10 350
7 Blasting 20% 1 10 10 100
8 Haulage & transport failure 10% 1 10 10 100
9 Survey-incorrect mine plan 70% 5 7 10 350
10 Improper Survey instruments 70% 5 7 10 350
11 Unauthorized Entry to mine workings 10% 1 10 10 100
12 Lack of illumination 10% 1 10 10 100
13 Electricity 20% 1 10 10 100
14 Material Handling 20% 1 10 10 100
15 Respirable Dust 20% 0.1 10 10 10
16 Noise 20% 0.1 10 10 10
17 Inadequate Ventilation 60% 0.1 10 10 10
18 Slippery Roadway 70% 0.1 10 10 10
19 Improper travelling roadway 70% 0.1 10 10 10
37
TABLE -3
Hazard Identification
HAZARDS IDENTIFIED HIGH RISK
(Risk>200)
Requiring immediate attention
S.N. Description of Hazard
Percentage
of Workers
exposed
Cons. Prob. Exposure
Total
(C*P*E)
1 Roof and Side Fall (Strata Control) 50% 5 10 10 500
2
Moving machinery (including illegal man-
riding on SDL etc.)
70% 5 10 10 500
3
Existing Mine Fire-potential for explosion/
Spontaneous Combustion
70% 5 7 10 350
4
Inundation/Waterlogged Workings surface
water
40% 5 7 10 350
5 Ventilation/ Mine Gases 70% 5 7 10 350
6
Lack of skilled persons/using unskilled persons
in specified jobs
30% 5 7 10 350
7 Survey-incorrect mine plan 70% 5 7 10 350
8 Improper Survey instruments 70% 5 7 10 350
OTHER HAZARDS IDENTIFIED AS RISKS
REQUIRING MANAGEMENT ACTION
(Risk<200 and >20)
OTHER HAZARDS IDENTIFIED AS LOW
RISK BUT TO BE REVIEWED
(Risk<20)
S.N. Description of Hazard
Percentage
of Workers
exposed
Cons. Prob. Exposure
Total
(C*P*E)
1 Blasting 20% 1 10 10 100
2 Haulage & transport failure 10% 1 10 10 100
3 Unauthorized Entry to mine workings 10% 1 10 10 100
4 Lack of illumination 10% 1 10 10 100
5 Electricity 20% 1 10 10 100
6 Material Handling 20% 1 10 10 100
S.N. Description of Hazard
Percentage
of Workers
exposed
Cons. Prob. Exposure
Total
(C*P*E)
1 Respirable Dust 20% 0.1 10 10 10
38
TABLE – 4 Summarized Hazard Identification
Major Hazard Categories Identified
(01) Strata Control
(02) Machinery
(03) Inundation
(04) Mine Fires
(05) Mine Gases
(06) Electricity
(07) Blasting & Use of Explosives
(08) Haulage & Transportation
(09) Spontaneous Combustion
(10) Occupational Health
(11) Emergency Reponse
TABLE -5 Categorization of Identified Risks
S.N. Major Hazard Sub Category of Hazard
1 Strata Control • Roof fall (Strata control)
• Side fall
• Lack of skilled persons/using unskilled persons
• Improper survey instruments
• Surface blasting and vibrations
• Lack of illumination
2 Machinery
• Lack of skilled persons/using unskilled persons
• Winding (Shaft)
• Boilers
• Lack of illumination
• Moving machinery (including illegal man-riding on SDL etc.)
3 Inundation • Waterlogged workings
• Survey-incorrect mine plan
• Improper survey instruments
• Lack of skilled persons/using unskilled persons
2 Noise 20% 0.1 10 10 10
3 Inadequate Ventilation 60% 0.1 10 10 10
4 Slippery Roadway 70% 0.1 10 10 10
5 Improper travelling roadway 70% 0.1 10 10 10
39
• Inundation from surface source
• Surface blasting and vibrations
• Drivages not to plan
4 Mines Fires • Existing Mine Fire
• Lack of skilled persons/using unskilled persons
• Surface blasting and vibrations
• Unauthorized entry to mine workings
• Coal dust –explosion
• Inadequate –Ventilation
5 Mine Gases • Mine Gases
• Fire damp
• Coal dust- explosion
• Inadequate Ventilation
6 Electricity • Electricity
• Lack of skilled persons/using unskilled persons
7 Blasting & Use of Explosives • Blasting
• Lack of skilled persons/using unskilled persons
• Coal dust - explosion
• Drivages not to plan
8 Haulage & Transportation • Lack of illumination
• Haulage & transport failure
• Moving machinery (including illegal man-riding on SDL etc.
• Material handling
9 Spontaneous Combustion • Spontaneous Combustion
10 Occupational Health • Respirable dust
• Noise
• Lack of illumination
11 Emergency Response • Improper travelling roadway
Development of worksheet for Risk Assessment, Control and Audit
As per DGMS (Tech.) (S&T) Circular No.05, Dated -2 April 2016
The template of worksheet for risk assessment , control and audit exercise may include , among others,
document number, title, name of the mine, company, date conducted, location, etc. followed by the list of
assessment team members and facilitators, as below:
Risk Assessment – Mine Ventilation / inundation/ in underground coal/metal mines
Name of the Mine : Katkona 1&2 Incline Name of Company : SECL
Date Conducted :
Location : Katkona 1&2 Incline
1. RA/SCUG
Risk Assessment: Strata Control in Underground Coal Mines
Name of the Mine : Katkona 1&2 Incline Name of Company : SECL
Date Conducted :
40
Location : Katkona 1&2 Incline
Assessment Team
S.
N.
Name Designation
01 Shri D.Singh Colliery Manager (MM)
02 Shri Manoj Kumar Colliery Engineer (CE)
03 Shri P.F.Patel Safety Officer (SO)
04 Shri B.K.Singh Ventilation Officer (VO)
05 Shri K.K.Vishwakarma Assistant Manager (AM)
06. Shri S.K.Pandey Manager (M)
07. Shri K.A.Ansari AM(M)
08. Shri Dharmesh AM(M)
09. Shri S.K.Sinha SOE(M)
10 Dr. R.R.Singh Medical Officer (MO)
11 Shri. G.S. Patel Sr.Surveyor (SUR)
12 Shri O.P.Gupta Surveyor (SUR)
13 Shri D.Sengupta Workman Inspector (Mining) (WIM)
14 Shri M.A.Siddqui Workman Inspector (Mechanical) (WIME)
15 Shri A.L.Gupta Workman Inspector (Electrical) (WIE)
16 Shri Ajay Singh Overman (OM)
17 Shri Amrit Mahato Mining Sirdar (MS)
18 Shri Shivcharan Foreman (Mechanical) (FMM)
19 Shri Ramesh Bhagat Foreman (Electrical) (FME)
20 Shri Dhaniram Electrical Supervisor (ES)
21 Shri Jawahar Safety Committee Member/Machenical Fitter
22 Shri Raghrai Safety Committee Member/SDL Operator
Facilitators (May Include)
Name Designation
01 Shri A.K. Dubey Nodal Officer , ISO
02 Shri M.Yadav Area Safety Officer
1.RA/SCUG
Risk Assessment: Strata Control in Underground Coal Mines
Hazard identified as regards to Strata movement in development workings
Abbreviations: HAZ: Hazard; CONS: Consequence; EXPS: Exposure; PROB: Probability,
HAZ
NO.
HAZARD MECHANISMS CALCULATED RISK COMMENTS
CON EXPS PROB RISK
RATING
41
SCH-19 Inadequate design of
supports
Failure to account for
multiple seam interaction
effects.
05 05 03 75
SCH-20 Roof fall in
development workings
Non adherence to support
plan in prior
developments. (Problems
05 03 07 105 Progressive strata
dilation in old
developed
1 2 3 4 5 6 7 8
SCH-1 Lack of knowledge on
procedures
Documents available are
sketchy and not adequate.
05 10 10 500 Workshop on
development of
Safety
Management plan
need to be
conducted
SCH-2 Lack of knowledge on
procedures.
Workers and supervisors
not trained to follow
procedures.
05 10 10 500 Specialised
refresher training
required.
SCH-3 Lack of knowledge on
procedures.
Surveillance to implement
procedures.
05 10 10 500 Specialised
process (es) to be
devised.
SCH-4 Roof fall in freshly
exposed roof of
development workings
Poor supervision of
mining operations
05 10 10 500
SCH-5 Roof fall in freshly
exposed roof of
development workings
Poor workmanship in
installing supports.
05 10 07 350
SCH-6 Roof fall in freshly
exposed roof of
development workings.
Inadequate support
density for weak and
incompetent roof strata.
05 10 07 350
SCH-7 Roof fall in freshly
exposed roof of
development workings.
Inferior quality of support
material.
05 10 07 350 Quality of roof
bolts, bearing
plates, cement
capsules, etc.
SCH-8 Roof fall in
development workings.
Presence of slip planes in
roof.
05 05 07 175
SCH-9 Side fall in
development workings.
Weak and incompetent
sides.
05 05 07 175
SCH-10 Roof fall in
development workings
Delay in supply of roof
support material in
development workings.
05 05 07 175 Material indented
but not received in
time.
SCH-11 Roof fall in
development workings
Delay in erection of
supports in development
workings.
05 05 07 175 Deficient work
culture and lack
of discipline.
SCH-12 Roof fall in
development workings
Orientation of roadways
parallel to cleat.
05 05 07 175
SCH-13 Side fall in
development workings
Orientation of roadways
parallel to cleat.
05 05 07 175
SCH-14 Roof fall in
development workings
Excessive roadways with
due to poor drilling and
blasting.
05 05 03 75
SCH-15 Roof fall in
development workings
Workings not supported
according to support plan.
05 10 07 350 Poor supervisions.
SCH-16 Roof fall in
development workings
Inordinate time interval
between development and
extraction of coal panels.
05 05 03 75 Proper planning
schedule (short &
long term) not in
place.
SCH-17 Roof fall in
development workings
Development workings
are not vertically co
incident (Seam to seam)
05 05 03 75
SCH-18 Roof fall in
development workings
Support plan based on
deficient geological data
and other parameters.
05 05 03 75 Support design
not based on
prescribed
Geotechnical
classification
system.
42
of the past) galleries.
SCH-21 Roof fall in
development workings
Effect of weathering. 05 03 03 45
SCH-22 Inadequate design of
supports.
Inadequate data for
decision making.
05 10 02 100
SCH-23 Inadequate design. Wrong sequence of
designed extraction.
05 03 03 45
SCH-24 Roof fall in mine
workings.
Lack of knowledge of
support personnel.
05 03 03 45
SCH-25 Side fall in mine
workings.
Formation of pillars with
sharp corners.
01 05 03 15
SCH-26 Side fall in mine
workings.
Improper selection of side
supports.
01 05 03 15
SCH-27 Roof fall in
development workings.
Shortage of support
personnel.
05 05 03 75
SCH-28 Roof fall in mine
workings.
Effect of weathering. 05 03 03 45
SCH-29 Roof fall in mine
workings.
Water seepage-brought
strata.
02 01 1.5 03
SCH-30 Roof fall in mine
workings.
Support hardware (roof
bolts, bearing plates) used
not as per approved
specifications.
05 10 03 150
SCH-31 Roof fall in mine
workings.
Cement capsules do not
confirm to prescribed
quality standards.
05 10 03 150
SCH-32 Roof fall in mine
workings.
Improper tensioning of
roof bolts.
01 10 03 30
SCH-33 Roof fall in
development workings.
Short holes drilled not as
per prescribed pattern.
01 05 03 15
SCH-34 Roof fall in
development workings.
Overcharging of Shot
holes.
01 05 03 15
SCH-35 Roof fall in
development workings.
Guidelines for solid
blasting not followed.
01 05 07 35
SCH-36 Roof fall in
development workings.
Presence of water in the
immediate roof.
01 05 03 15
SCH-37 Inadequate mine
design.
Short term production
planning with deficient
parameters.
01 10 07 70
SCH-38 Side fall in mine
workings.
Increased height of mine
galleries.
01 10 03 30
SCH-39 Inadequate mine
design.
Inappropriate pillar size. 0.3 10 03 09
SCH-40 Inadequate mine
design.
Effect of thickness of
parting not taken into
consideration.
05 10 01 50
SCH-41 Inadequate mine
design.
Failure to account for
interaction from adjacent
workings. (Underground)
05 10 01 50
SCH-42 Inadequate mine
design.
Failure to account for
interaction from
underlying or overlying
workings. (Underground)
05 10 01 50
TABLE: RA/MV-2
Risk Assessment: Mine Ventilation (MV) in Underground Coal Mines
Name of Mine : Katkona 1&2 Incline Date Conducted:
Name of the Company : S.E.C.L. Location:
Assessment Team
43
S.N. Name Designation
01 Shri D.Singh Mine Manager (MM)
02 Shri Manoj Kumar Colliery Engineer (CE)
03 Shri P.F.Patel Safety Officer (SO)
04 Shri B.K.Singh Ventilation Officer (VO)
05 Shri K.K.Vishwakarma Assistant Manager (AM)
06. Shri S.K.Pandey Manager (M)
07. Shri K.A.Ansari AM (M)
08. Shri Dharmesh AM (M)
09. Shri S.K.Sinha SOE(M)
10 Shri G.S.Patel Sr.Surveyor (SUR)
11 Dr. R.R.Singh Medical Officer (MO)
12 Shri O.P.Gupta Surveyor (SUR)
13 Shri D.Sengupta Workman Inspector (Mining)(WIM)
14 Shri M.A.Siddqui Workman Inspector (Mechanical) (WIME)
15 Shri A.L.Gupta Workman Inspector (Electrical) (WIE)
16 Shri Ajay Singh Overman (OM)
17 Shri Amrit Mahato Mining Sirdar (MS)
18 Shri Shivcharan Foreman (Mechanical) (FMM)
19 Shri Ramesh Bhagat Foreman (Electrical) (FME)
20 Shri Dhaniram Electrical Supervisor (ES)
21 Shri Jawahar Safety Committee Member/Machenical Fitter
22 Shri Raghrai Safety Committee Member/SDL Operator
Facilitators (May Include)
S.N. Name Designation
01 Shri A.K. Dubey Nodal Officer , ISO
02 Shri M.Yadav Area Safety Officer
Hazard identified as regards to Mine Ventilation in mechanized Board & Pillar mining.
(Note : This assessment is based on loss of good quality air in working faces, not injury to persons.)
Abbreviations: HAZ: Hazard; CONS: Consequence; EXPS: Exposure; PROB: Probability,
HAZ
NO.
HAZARD MECHANISMS CALCULATED RISK COMMENTS
CON EXPS PROB RISK
RATING
1 2 3 4 5 6 7 8
MVH-1 Lack of knowledge on
procedures
Documents available are
sketchy and not
adequate.
05 10 10 500 Workshop on
development of Safety
Management plan
need to be conducted
MVH-2 Lack of knowledge on
procedures.
Workers and supervisors
not trained to follow
procedures.
05 10 10 500 Specialized refresher
training required.
MVH-3 Lack of knowledge on
procedures.
Surveillance to
implement procedures.
05 10 10 500 Specialized process
(es) to be devised.
44
MVH-4 Air leakage in returns. Leakage through
ventilation doors/belt
doors.
05 05 07 175
MVH-5 Air leakage in returns. Leakage through
stoppings.
05 05 07 175
MVH-6 High resistance of
intake
Number of mine cars
present on haulage
system.
05 05 07 175
MVH-7 Reduced efficiency of
fan.
Slipping of V belts. 05 03 07 105
MVH-8 Air leakage trough
airlock.
Leakage through doors
and windows.
05 05 07 175
MVH-9 Improper distribution of
air to work faces.
Poor ventilation
planning.
05 05 07 175
MVH-10 Improper distribution of
air to work faces.
Poor workmanship in
installation of brattices
and ducting.
05 05 07 175 Specialized refresher
training required.
MVH-11 Improper distribution of
air to work faces.
Inadequate monitoring of
face ventilation.
05 05 07 175
MVH-12 Improper distribution of
air to work faces.
Attention not paid in
maintaining brattices and
ducts.
05 05 03 75 Deficient work culture
and poor discipline.
MVH-13 High resistance of
section intake.
Drivage of narrow
galleries.
05 05 03 75
MVH-14 Improper distribution of
air to work faces.
Use of damaged ducting. 05 05 07 175 Specialized refresher
training required.
MVH-15 Improper distribution of
air to work faces.
Reduction of cross
sectional area due to
poor erection of brattice.
05 03 07 105
MVH-16 Air leakage trough
airlock.
Short circuiting due to
poor door management
schedule.
05 03 07 105 Deficient work culture
and poor discipline.
MVH-17 Absorption of heat by
intake air.
Air picking up heat
unused workings.
05 05 03 75
MVH-18 Excessive amount of
water in intake airways.
Open water drains in
intakes.
01 05 07 35
MVH-19 Excessive quantities of
flammable gas(es).
Disruption to normal
ventilation
10 03 03 90 Additional
mechanisms to deal
with excessive
flammable gas levels
are covered by all
other mechanisms.
MVH-20 Scattered workings
faces.
Inadequate ventilation
planning.
05 03 03 45
MVH-21 High resistance of
intakes.
Accumulation of debris
in intakes.
05 05 03 75
MVH-22 Excessive quantities of
noxious gas(es).
Disruptions to normal
ventilation.
10 03 03 90 Additional
mechanisms to deal
with excessive
noxious gas levels are
covered by all other
mechanisms.
MVH-23 Air leakage into returns. Lack of reporting and
rectification of damage
to ventilation appliances.
05 05 03 75 Deficient work culture
and poor discipline.
MVH-24 Excessive water makes
in up cast shaft.
Water seepage from
shaft insets.
02 10 03 60
MVH-25 High resistance of
returns
Accumulation of debris
in returns.
05 05 03 75
MVH-26 High resistance of
intakes.
Unevenness of roadways
surfaces.
01 05 02 10
45
MVH-27 Old workings open to
intake airways.
Poor routing of airways. 01 05 03 15
MVH-28 Improper distributions
of air to work faces.
Incorrect sitting of
auxiliary fans.
05 03 03 45
MVH-29 Air leakage into returns. Leakage through air
crossings.
05 05 07 175
MVH-30 Absorption of heat by
intake air.
Installed machines in
intakes.
01 03 02 06
MVH-31 Absorption of heat by
intake air.
Air picking up heat from
warmer water from open
boreholes from upper
seams.
01 03 02 06
MVH-32 Excessive amount of
water in intake airways.
Intermediate water
sumps in intakes.
0.3 03 02 1.8
MVH-33 High resistance of
returns.
Conveyance installed in
returns.
01 03 02 06
MVH-34 High resistance of
returns.
Zig sagging of air
current due to improper
planning.
0.3 05 02 03
MVH-35 Old workings open to
intake airways.
Non separation of old
workings from intake air.
01 05 03 15
MVH-36 Old workings open to
intake airways.
Damaged stopping
between old workings
and intakes.
01 05 03 15
MVH-37 Improper distribution of
air to faces.
Incorrect sitting of
Booster fan.
05 03 03 45
MVH-38 Excessive amount of
water in intake airways.
Leakage from water
pipes.
01 03 02 06
MVH-39 High resistance of
returns.
Air crossings of
inadequate cross
sectional area.
01 03 02 06
MVH-40 Reduced efficiency of
fan.
Voltage length of line of
extraction.
01 03 02 06
MVH-41 Scattered working
faces.
Excessive length of line
of extraction.
01 03 02 06
MVH-42 Improper distribution of
air work faces.
Excessive length of fan
ducting.
0.3 02 02 1.2
MVH-43 Improper distribution of
air work faces.
Excessive length of
brattice runs.
0.3 02 02 1.2
MVH-44 Reduction in area of fan
Evasee.
Accumulation of soot on
internal sides.
0.3 02 01 0.6
MVH-45 Reduced efficiency of
fan.
Improper setting of blade
angle.
0.3 03 02 1.8
MVH-46 Improper distribution of
air to faces.
Inadequate capacity of
auxiliary fans.
0.3 03 02 1.8
46
TABLE: RA/IN-3
Risk Assessment: Inundation in Underground Coal Mines
Name of Mine : Katkona 1&2 Incline Date Conducted:
Name of the Company : S.E.C.L. Location:
Assessment Team
S.N. Name Designation
01 Shri D.Singh Mine Manager (MM)
02 Shri Manoj Kumar Colliery Engineer (CE)
03 Shri P.F.Patel Safety Officer (SO)
04 Shri B.K.Singh Ventilation Officer (VO)
05 Shri K.K.Vishwakarma Assistant Manager (AM)
06. Shri S.K.Pandey Manager(M)
07. Shri K.A.Ansari AM(M)
08. Shri Dharmesh AM(M)
09. Shri S.K.Sinha SOE(M)
10 Shri G.S.Patel Sr.Surveyor (SUR)
11 Shri D.Sengupta Workman Inspector (Mining) (WIM)
12 Shri M.A.Siddqui Workman Inspector (Mechanical)(WIME)
13 Shri A.L.Gupta Workman Inspector (Electrical)(WIE)
14 Shri Ajay Singh Overman (OM)
15 Shri Amrit Mahato Mining Sirdar (MS)
16 Shri Shivcharan Foreman (Mechanical) (FMM)
17 Shri Ramesh Bhagat Foreman (Electrical)(FME)
18 Shri Raghrai Safety Committee Member/SDL Operator
Facilitators (May Include)
S.N. Name Designation
01 Shri A.K. Dubey Nodal Officer , ISO
02 Shri M.Yadav Area Safety Officer
Hazard identified as regards to inundation in underground workings.
Abbreviations: HAZ: Hazard; CONS: Consequence; EXPS: Exposure; PROB: Probability
HAZ
NO.
HAZARD MECHANISMS CALCULATED RISK COMMENTS
CON EXPS PROB RISK
RATING
1 2 3 4 5 6 7 8
UNH-1 Lack of knowledge on
procedures
Documents available are
sketchy and not
adequate.
05 10 10 500 Workshop on
development of
safety management
plan need to be
conducted
47
UNH-2 Lack of knowledge on
procedures.
Workers and supervisors
not trained to follow
procedures.
05 10 10 500
Specialised refresher
training required.
UNH-3 Lack of knowledge on
procedures.
Surveillance to
implement procedures.
05 10 10 500 Specialised process
(es) to be devised.
UNH-4 Sudden inrush of water in
underground mine
workings from surface.
Failure of coal pillars
due to existence of fire
in underground, allowing
connection cracks with
shallow surface rain
water accumulation and
flooding of underground.
05 10 07 350
UNH-5 Sudden inrush of water in
underground mine
workings from surface
Failure of embankment
constructed at river bank
due to heavy rain, and
entry of water from
surface through old
workings and subsidence
area to underground
mine workings
05 10 07 350
UNH-6 Sudden inrush of water
from workings of one
seam to another seam in
underground
Failure of dam
constructed in the
connection drift between
workings of two seams,
causing sudden inrush of
water from workings of
one seam to another
seam in underground.
05 10 07 350
UNH-7 Sudden inrush of water in
underground mine
workings from surface
Flooding of river due to
heavy rain and water
finding its way to
underground workings
through subsided area
over goaf or mine
entries.
05 05 07 175
UNH-8 Sudden inrush of water
from workings of same
seam or from one seam to
another seam in
underground
Barriers against water
logged old workings
failing under hydrostatic
pressure causing inrush
of water in underground
workings.
05 10 07 350
UNH-9 Sudden inrush of water
from workings of same
seam or from one seam to
another seam in
underground.
Sudden inrush of water
from old water logged
workings of same seam
or from one seam to
another seam in
underground due to
accidental connection.
05 05 02 50
UNH-10 Sudden inrush of water in
undergrounds mine
workings from surface.
Failure of river
bank/embankment due to
damage from mine
subsidence.
05 10 01 50
UNH-11 Sudden inrush of water in
underground workings
from adjacent strata.
Pillar failure or creep
allows goaf formation to
connect with subsidence
water body/aquifer.
05 10 01 50
UNH-12 Sudden inrush of water in
underground workings
from adjacent strata.
Roof fall in development
workings taps overlying
aquifer or subsurface
water accumulation.
05 1.5 02 15
UNH-13 Sudden inrush of water in
underground workings
from adjacent strata.
Mine workings intersect
geological structure
providing water flow
channel.
01 02 01 02
48
UNH-14 Sudden inrush of water in
underground workings
from adjacent strata.
Existing mine workings
intersect open boreholes.
0.1 2.0 07 1.4
UNH-15 Sudden inrush of water
trapping mine workings in
underground.
Proper emergency
response protocol
including effective
communication from
surface to underground
not in place.
05 02 10 100 Workshop on
Emergency
Preparedness &
Response systems
needs to be
conducted.
UNH-16 Sudden inrush of water
trapping mine workers in
underground.
Lack of exposure and
practice of workers and
supervisors to follow
emergency response
protocol.
05 02 10 100
UNH-17 Sudden inrush of water
into present working
progressing towards old
water logged workings.
Not taking precautionary
majors while working
approaching towards old
water logged workings.
05 10 07 350
TABLE: RA/MF-4
Risk Assessment: Mine Fire (MF) in Underground Coal Mines
Name of Mine : Katkona 1&2 Incline Date Conducted:
Name of the Company : S.E.C.L. Location:
Assessment Team
S.N. Name Designation
01 Shri D.Singh Mine Manager (MM)
02 Shri Manoj Kumar Colliery Engineer (CM)
03 Shri P.F.Patel Safety Officer (SO)
04 Shri B.K.Singh Ventilation Officer (VO)
05 Shri K.K.Vishwakarma Assistant Manager (AM)
06. Shri S.K.Pandey Manager (M)
07. Shri K.A.Ansari AM(M)
08. Shri Dharmesh AM(M)
09. Shri S.K.Sinha SOE(M)
10 Shri G.S.Patel Sr.Surveyor (SUR)
11 Dr. R.R.Singh Medical Officer (MO)
12 Shri O.P.Gupta Surveyor (SUR)
13 Shri D.Sengupta Workman Inspector (Mining) (WIM)
14 Shri M.A.Siddqui Workman Inspector (Mechanical) (WIME)
15 Shri A.L.Gupta Workman Inspector (Electrical) (WIE)
16 Shri Ajay Singh Overman (OM)
17 Shri Amrit Mahato Mining Sirdar (MS)
18 Shri Shivcharan Foreman (Mechanical)(FMM)
19 Shri Ramesh Bhagat Foreman (Electrical) (FME)
20 Shri Dhaniram Electrical Supervisor (ES)
49
21 Shri Jawahar Safety Committee Member/Machenical Fitter
22 Shri Raghrai Safety Committee Member/SDL Operator
Facilitators (May Include)
S.N. Name Designation
01 Shri A.K. Dubey Nodal Officer , ISO
02 Shri M.Yadav Area Safety Officer
Hazard identified as regards to Mine fire in underground mine
Abbreviations: HAZ: Hazard; CONS: Consequence; EXPS: Exposure; PROB: Probability,
HAZ
NO.
HAZARD MECHANISMS CALCULATED RISK COMMENTS
CON EXPS PROB RISK
RATING
1 2 3 4 5 6 7 8
MFH-1 Lack of knowledge on
procedures
Documents available are
sketchy and not adequate.
05 10 10 500 Workshop on
development of
Safety
Management
plan need to be
conducted
MFH-2 Lack of knowledge on
procedures.
Workers and supervisors
not trained to follow
procedures.
05 10 10 500 Specialized
refresher training
required.
MFH-3 Lack of knowledge on
procedures.
Surveillance to implement
procedures.
05 10 10 500 Specialized
process (es) to be
devised.
MFH-4 Coal spillage in the
conveyor roadways.
Cleaning of conveyor
roadway.
05 10 07 350
MFH-5 Coal spillage in the
conveyor roadways.
Improper conveyor
installation.
05 10 07 350
MFH-6 Coal spillage in the
conveyor roadways.
Improper maintenance of
conveyor systems.
05 10 07 350
MFH-7 Broken coal in mine
workings. (spalling)
Non adherence to
dimensions prescribed
while developing
roadways.
05 10 07 350
MFH-8 Broken coal in mine
workings. (spalling)
Poor side management by
bolting and wire netting.
05 10 07 350
MFH-9 Bed separation of coal
roof and spalling of
coal pillars.
Deficient periodic
inspection of mine
workings.
05 10 07 350
MFH-10 Heating in roadways. Oxidation of fallen coal in
roadway.
05 10 07 350
MFH-11 Heating of belt rollers
and gearbox.
Friction of Fresh air in
goaf through surface
cracks developed due to
subsidence.
05 10 07 350
MFH-12 Early indication
of spontaneous
combustion not
picked up.
Deficient monitoring of
mine atmosphere.
05 10 07 350
MFH-13 Inadequate ventilation Inadequate ventilation
network planning.
05 10 03 150
MFH-14 Inadequate ventilation Poor quantity and velocity
of air at workplaces.
05 10 03 150
MFH-15 Inadequate ventilation Non monitoring of efficacy
of ventilation networks.
05 10 03 150
MFH-16 Inadequate ventilation Workers and supervisors
engaged in conduct of
ventilation survey not
05 10 07 350
50
adequately trained.
MFH-17 Cracks developed in
and around
sectionalisation
stopping’s with
passage of time
resulting leakage of air
through
sectionalisation
stopping’s
Poor maintenances of
sectionalisation stopping
05 10 07 350
MFH-18 Air leakage through
sectionalisation
stopping’s
Due to poor construction of
stoppings.
05 10 07 350
TABLE: RA/MM-5
Risk Assessment: Mine Machinery (MM) in Underground Coal Mines
(Transportation/ Use of Machinery in U/G Mine)
Name of Mine : Katkona 1&2 Incline Date Conducted:
Name of the Company : S.E.C.L. Location:
Assessment Team
S.N. Name Designation
01 Shri D. Singh Mines Manager (MM)
02 Shri Manoj Kumar Colliery Engineer (CM)
03 Shri P.F.Patel Safety Officer (SO)
04 Shri B.K.Singh Ventilation Officer (VO)
05 Shri K.K.Vishwakarma Assistant Manager (AM)
06 Shri Akhilesh Pandey Engineer(E&M)
08 Dr. R.R.Singh Medical Officer (MO)
09 Shri Omprakash Surveyor (SUR)
10 Shri D.Sengupta Workman Inspector (Mining) (WIM)
11 Shri M.A. Siddique Workman Inspector (Mechanical) (WIME)
12 Shri R.L.Gupta Workman Inspector (Electrical) (WIE)
13 Shri Ashwin Kumar Overman (OM)
14 Shri Amrut Kumar Mining Sirdar (MS)
15 Shri Shivcharan Foreman (Mechanical)(FMM)
16 Shri Awadha Kishor Foreman (Electrical)(FME)
17 Shri Dhaniram Electrical Supervisor (ES)
51
18 Shri Jawahar Mechanical Fitter (MEF)
19 Shri Raghurai Safety Committee Member/ SDL operator
20 Shri Ramsudhir Safety Committee Member/Mech. Fitter
Hazard identification as regards to transportation of machines/use of machinery in u/g mine
Abbreviation:HAZ:Hazard;CONS: Consequence;EXPS:Exposure;PROB:Probability;SOP:Standard Operating Procedure.
HAZ No HAZARD MECHANICS CALCULATED RISK COMMENTS
CONS EXPS PROB RISK
RATING
1 2 3 4 5 6 7 8
UGTMM-
1
Lack of
knowledge on
procedure
Document available
are sketchy and not
adequate
05 10 10 500 Workshop on
development of
SMP needs to be
conducted.
UGTMM-
2
Lack of
knowledge on
procedure
Workers and
Supervisors not
trained to follow
procedures.
05 10 10 500 .Specialized
refresher training
required
UGTMM-
3
Lack of
knowledge on
procedure
Surveillance to
implement procedure
05 10 10 500
UGTMM-
4
Collision with
other moving
vehicles
Non adherence to
traffic rules &
driving of
vehicles/machines in
an unsafe manner.
05 05 07 175
UGTMM-
5
Uncontrolled
movement of
vehicles
resulting
collision to
side
Unauthorized driving
by untrained
personnel.
05 05 07 175
UGTMM-
6
While
reversing
collision with
Poor rear view
causing improper
assessment by
05 03 07 105
Facilitators (May Include)
S.N. Name Designation
01 Shri A.K. Dubey Nodal Officer , ISO
02 Shri M.Yadav Area Safety Officer
03 Shri S.S.Sinha SO(E&M)
52
other vehicles operator
UGTMM-
7
While
reversing
causing
injury/death of
the spotter
/other
workman
present in the
vicinity.
Poor rear view
causing improper
assessment by driver.
05 03 07 105
UGTMM-
8
Uncontrolled
movement of
loaded vehicle
due to steep
gradient of
haul road
resulting in
toppling from
height.
Non maintenance of
haul road gradient as
per provisions of the
statute.
05 05 07 175
UGTMM-
9
Rolling of
boulder /fall of
rock pieces on
the machine.
Presence of
overhangs and loose
material in working
bench.
01 05 10 50
UGTMM-
10
Collision of
dumper with
excavator
while loading
of material.
Non-adherence to
SOP by dumper
driver /excavator
operator.
0.3 5 7 10.5
UGTMM-
11
Falling
material from
bucket of the
excavator to
lower bench.
Non-adherence to
SOP by excavator
operator.
01 05 07 35
UGTMM-
12
Uncontrolled
movement of
vehicle.
Poor maintenance of
the vehicle resulting
in brake failure.
05 03 03 45
UGTMM-
13
Falling of
loaded vehicle
to bottom
bench and
down the hill
roads.
Poor maintenance of
the adequate width of
benches and berms.
05 03 07 105
UGTMM-
14
Collision of
vehicles and
with other
machineries.
Poor illumination in
the haul roads and
working benches.
05 05 07 175
UGTMM-
15
Fire in
transport and
other
machineries.
Electrical short
circuit.
05 05 03 75
UGTMM-
16
Burn injury in
transportation
and other
machineries.
Inadvertent contact
of hands with hot
radiator/other other
parts of engine.
01 05 07 3.5
UGTMM-
17
Toppling of
the vehicle due
to insufficient
space in dump
Insufficient
supervision and
maintenance of the
dump yard.
05 03 07 75
53
yard.
UGTMM-
18
Toppling of
the drilling
machine
during
marching from
one place to
another.
Non adherence of
SOP framed for
drilling by the
operator.
01 05 07 35
UGTMM-
19
Bursting of
hose during
drilling
operation
causing injury
to person(s)
Poor maintenance of
the drilling machine.
01 05 07 35
UGTMM-
20
Improper
loading of
material in the
dumper
causing injury
to person(s)
Non adherence of
SOP framed for
loading operation by
the operator.
0.3 05 07 10.5
TABLE: RA/ELE-6
Risk Assessment: Coal Mine Electrical Installations
Name of Mine : Katkona 1&2 Incline Date Conducted:
Name of the Company : S.E.C.L. Location:
Assessment Team
S.N. Name Designation
01 Shri D.Singh Mines Manager (MM)
02 Shri Manoj Kumar Colliery Engineer (CE)
03 Shri P.F.Patel Safety Officer (SO)
04 Shri B.K.Singh Ventilation Officer (VO)
05 Shri Akhilesh Pandey Electrical Engineer (EE)
06 Shri Dhaniram Electrical Supervisor (ES)
07 Shri A.L. Gupta Workman Inspector Electrical (WIE)
Hazard identified in coal mine electrical installations
Abbreviations: HAZ: Hazard; CONS: Consequence; EXPS: Exposure; PROB: Probability,
HAZ
NO.
HAZARD MECHANISMS CALCULATED RISK COMMENTS
CON EXPS PROB RISK
Facilitators (May Include)
S.N. Name Designation
01 Shri A.K. Dubey Nodal Officer , ISO
02 Shri M.Yadav Area Safety Officer
03 Shri S.S.Sinha Staff Officer (E&M)
54
RATING
1 2 3 4 5 6 7 8
ELH-1 Lack of knowledge on
procedures
Documents/circuit drawings
available are sketchy and
not adequate.
05 10 10 500 Workshop on
development of
Safety
Management plan
need to be
conducted
ELH-2 Lack of adequate training
/ knowledge on operating
procedures.
Workers and supervisors not
trained to follow
procedures. Surveillance to
implement operations
operating procedures.
05 10 10 500 Specialized
refresher training
required.
ELH-3 Source of gas ignition due
to cap lamp.
Open sparking from cap
lamp due to improper
maintenance.
05 10 07 350
ELH-4 Source of gas ignition due
to open sparking from
cables.
Cables of appropriate type
are not installed in proper
manner.
05 10 07 350
ELH-5 Excess heating of the
electrical machineries.
(i) Improper setting of the
OC relay;
(ii) Core losses of the
machineries are relatively
high due to repeated
rewinding;
(iii) Heat generated due to
friction of moving parts
owing to worn out bearing;
and
(iv) Inadequate ventilation.
05 10 03 150
ELH-6 Flammable gas
accumulation at face.
Loss of ventilation caused
by loss of electricity supply.
05 10 07 350
ELH-7 Contact with bare
conductors of the
switchgears when live.
Operating procedure not
followed to prevent access
of live conductor. The door
interlocking not functional.
05 05 03 75
ELH-8 Contact with the bare
Over Head (OH) line and
the bushings of
transformers (CT/PT).
Non maintenance of
adequate vertical/horizontal
clearances of OH line, non
provision of anti-climbing
devices.
05 05 07 175
ELH-9 Contact with the
electrically charged body
due to insulation failure.
Insulation resistance
measurement and
monitoring plan is not
effective.
05 10 03 150
ELH-10 Non tripping of earth
leakage relay (ELR).
The setting of the ELR is
not proper. Effectiveness of
the relay not tested
periodically.
05 10 03 150
ELH-11 Contact with electrically
charged water pipe line.
Pipe lines are not earthed at
frequent intervals, damaged
cables / bare conductors
coming in contract with the
pipe line, the pipe line being
used as the neutral of the
supply system or for
earthing purposes.
05 2.5 03 37
ELH-12 Electrical shock due to
improper shutdown.
Permit to work/shutdown
and re-charging procedures
not followed adequately.
05 10 07 350
HAZ
NO.
HAZARD MECHANISMS CALCULATED RISK COMMENTS
CON EXPS PROB RISK
RATING
1 2 3 4 5 6 7 8
55
ELH-13 Hazards due to use of
under rated
apparatus/switchgears and
cables.
(i) Rating of the apparatus/
switchgears/cables is not
calculated taking in to
consideration the duty cycle,
prospective level of fault
current, making and braking
capacity, factor of safety,
time current characteristics,
ambient temperature, future
load requirement and other
applicable factors at the
time of its
selections/requisition.
(ii) Type test reports are not
obtained at the time of
receipt of the apparatus /
switchgears at store, so as to
verify the rating to which it
is tested.
05 05 10 250
ELH-14 Physical injury due to
fatigue and attention
deficiency.
Working atmosphere is not
conducive.
01 10 03 30
ELH-15 Electrical Shock due to
non identification of
switchgears at front/back
and at the
incoming/outgoing/throug
h going.
Identification is made only
at the front of the
switchgear(s) / other
electrical installations.
05 05 07 175
ELH-16 Distinction of circuits of
different voltage not done.
The circuits/cables under
use at different voltage are
not identified throughout the
length.
05 10 07 350
ELH-17 Distinction of the
installations having
provision of more than
one incoming feeders not
done.
Precautions to work in the
installation having provision
of receiving supply from
two feeders are not taken.
05 10 10 500
ELH-18 Failure of apparatus due
to inadequate support &
ventilation
Inadequate support and
ventilation at location where
electrical
equipment/apparatus are
placed.
05 10 03 150
ELH-19 Damage of trailing cable
under use.
Pressing of trailing cable of
SDL/ drill machine during
reverse movement of SDL.
05 10 03 150
ELH-20 Self Protective devices for
persons working on
electric line not provided.
There is no efficient
mechanism to check the
health condition of the
Personal Protective
Equipment (PPE) from time
to time.
01 10 10 100
ELH-21 Guarding under the OH
line crossing the
road/other installations
not provided.
Guarding is not provided
under each OH line crossing
the roads. The guard wires
are not properly earthed.
05 10 07 350
ELH-22 Protection against lighting
surges not provided.
Lighting arresters are not
installed at both ends of the
Over Head (OH) lines and
electrically operated Heavy
Earth Moving Machinery
(HEMM).
05 10 10 500
HAZ
NO.
HAZARD MECHANISMS CALCULATED RISK COMMENTS
CON EXPS PROB RISK
RATING
1 2 3 4 5 6 7 8
56
ELH-23 Accident due to unused
overhead lines.
These are not maintained in
a safe mechanical
condition/or not removed.
01 10 03 30
ELH-24 Open circuits of the
neutral in the restricted
neutral system of power
supply.
(i) Neutral failure fall safe
relay is not employed in all
the Trans Switch Unit
(TSU).
(ii) The functionality of the
neutral failure relay where
ever installed, is not tested
periodically.
05 10 07 350
ELH-25 Non-prevention of ingress
of moisture in to
motors/transformers/switc
hgear.
Interlocking of auxiliary
fans is not maintained in all
the working face due to non
provision of facilities in the
starter used for auxiliary
fan/inadequate length of
control cable.
05 10 07 350
ELH-26 Hazard due to non-
interlocking o auxiliary
fan.
Interlocking of auxiliary
fans is not maintained in all
the working face due to non
provision of facilities in the
starter used for auxiliary
fan/ inadequate length of
control cable.
05 10 07 350
ELH-27 Interlocking of Local
Methane Detector (LMD)
/proper placement of
LMD not done.
LMD’s not shifted with the
advance of face. Sometimes
the battery backup of LMD
is not operational.
05 10 07 350
ELH-28 Non operation of pilot
core relay.
Pilot core protection is not
maintained up to the
ON/OFF push button station
but up to foot switch.
05 10 07 350
ELH-29 Maintenance of Flame
Proof (FLP) features of
apparatus / switchgears.
Deficient.
No maintenance schedule
for checking the FLP
features of the apparatus &
switchgears.
05 10 07 350
ELH-30 Non-communication
between the surface Sub
Station & other
distributing centers.
Communication facilities
not provided at all the
distributing centers in the
mine.
01 10 10 100
TABLE: RA/OH-7
Risk Assessment: Air Borne Respirable Dust and Mine Occupational Health
Name of Mine : Katkona 1&2 Incline Date Conducted:
Name of the Company : S.E.C.L. Location:
Assessment Team
S.N. Name Designation
01 Shri D.Singh Mines Manager (MM)
02 Shri Manoj Kumar Colliery Engineer (CE)
03 Shri P.F.Patel Safety Officer (SO)
04 Shri B.K.Singh Ventilation Officer (VO)
05 Shri D. Senguta Sr.Overman (OM)
06 Shri R.S.Singh SPA
57
Hazard identified in respect of Air Borne Respirable dust and mine occupational health services at a coal mine having part
underground workings.
( Hazard indicated health harm issues of mine workers)
Abbreviations: HAZ: Hazard; CONS: Consequence; EXPS: Exposure; PROB: Probability,
HAZ
NO.
HAZARD MECHANISMS CALCULATED RISK COMMENTS
CON EXPS PROB RISK
RATING
1 2 3 4 5 6 7 8
OH-1 Presence of airborne
respirable dust in mine
work faces.
-Dry drilling operations.
-Water injection system not
working in drilling
machine.
-Dust concentration in excess
of permissible limit.
05 10 07 350 Survey for airborne
respirable dust
required to be
conducted and dust
control measures to
be adopted as per
regulation 144 of
draft Coal Mines
Regulations, 2015
& DGMS circulars.
OH-2 Presence of airborne
respirable dust in haul
roads.
-Dust suppression system
non functional.
05 10 03 150
OH-3 Presence of airborne
respirable dust at
conveyor belt transfer
points.
-Water spraying arrangement
non functional.
05 10 03 150
OH-4 Presence of airborne
respirable dust at coal
loading points.
-Water spraying arrangement
non functional.
05 10 07 350
OH-5 Risk of Pneumoconiosis
to mine workers.
-Initial & Periodic Medical
examination not
Conducted in prescribed
manner.
- Chest radiographs not of
prescribed standard.
- Radiographs not screened
as per ILO
Classification.
- Rehabilitation measures not
taken.
05 10 03 150 Medical
examinations are
required to be
conducted under
Rule 29B of Mines
Rules, 1955 and
recommendations
of X th Conference
on Safety in Mines.
OH-6 Contact dermatitis hazard
exists.
Machine maintained
personnel coming in contact
with oil/grease and
acid/alkaline media during
maintenance work.
01 05 07 35
TABLE: RA/DB-8
Risk Assessment: Drilling & Blasting Operation (DB) in Underground Coal Mines
Name of Mine : Katkona 1&2 Incline Date Conducted:
Name of the Company : S.E.C.L. Location:
Facilitators (May Include)
S.N. Name Designation
01 Shri A.K. Dubey Nodal Officer , ISO
02 Shri M.Yadav Area Safety Officer
03 Shri S.Sharma CMO
58
Assessment Team
S.N. Name Designation
01 Shri D.Singh Colliery Manager (MM)
02 Shri Manoj Kumar Colliery Engineer (CE)
03 Shri P.F.Patel Safety Officer (SO)
04 Shri B.K.Singh Ventilation Officer (VO)
05 Shri K.K.Vishwakarma Assistant Manager (AM)
06 Shri S.K.Pandey Manager (M)
08 Shri K.A.Ansari AM(M)
09 Shri Dharmesh AM(M)
10 Shri S.K.Sinha SOE(M)
11 Dr. R.R.Singh Medical Officer (MO)
12 Shri. G.S. Patel Sr.Surveyor (SUR)
13 Shri O.P.Gupta Surveyor (SUR)
14 Shri D.Sengupta Workman Inspector (Mining) (WIM)
15 Shri M.A.Siddqui Workman Inspector (Mechanical) (WIME)
16 Shri A.L.Gupta Workman Inspector (Electrical) (WIE)
17 Shri Ajay Singh Overman (OM)
18 Shri Amrit Mahato Mining Sirdar (MS)
19 Shri Shivcharan Foreman (Mechanical) (FMM)
20 Shri Ramesh Bhagat Foreman (Electrical) (FME)
21 Shri Dhaniram Electrical Supervisor (ES)
Hazard identified in respect of Drilling & Blasting Operation in Underground Coal Mines
( Hazard indicated health harm issues of mine workers)
Abbreviations: HAZ: Hazard; CONS: Consequence; EXPS: Exposure; PROB: Probability,
HAZ
NO.
HAZARD MECHANISMS CALCULATED RISK COMMENTS
CON EXPS PROB RISK
RATING
1 2 3 4 5 6 7 8
DB-1 Roof and side fall Because of poor dressing of
running faces.
1 10 10 100
DB-2 Roof and side fall Unsupported green roof 1 10 10 100
DB-3 Roof and side fall Geological disturbed working
faces.
1 10 10 100
Facilitators (May Include)
S.N. Name Designation
01 Shri A.K. Dubey Nodal Officer , ISO
02 Shri M.Yadav Area Safety Officer
59
DB-4 Accumational of
Inflamable gas in bind
gallaries
Poor ventilation systems &
poor supervisions.
0.3 10 10 30
DB-5 Health hazard due to
heat humidity & dust
Poor ventilation system. 0.1 10 10 10 .
DB-6 Electrocution Poor electrical maintenance. 1 10 10 100
DB-7 Misfire Unscientific distribution of
delay number.
1 10 10 100
DB-8 Misfire Wrong hold direction 1 10 10 100
DB-9 Misfire Use of old detonator &
explosive
1 10 10 100
DB-10 Misfire While dealing with misfire
not standard procedure
adopted.
1 10 10 100
DB-11 Mishap in joining faces Poor supervision while
blasting in joining faces.
1 10 10 100
DB-12 Mishap in joining faces Faces running towards both
sides of joining faces.
1 10 10 100
DB-13 Mishap in joining faces Blasting Card system not
adopted.
1 10 10 100
DB-14 Inadvertent entry in
blasting zone
Poor supervision while
blasting.
1 10 10 100
DB-15 Inadvertent entry in
blasting zone
Blasting Card system not
adopted.
1 10 10 100
DB-16 Presence of
Inflammable gas in drill
holes
Faces not checked properly
before charging.
1 10 10 100
DB-17 Health hazards due to
blasting fumes and dust
Poor ventilation at LVC. 0.3 10 10 30
DB-18 Health hazards due to
blasting fumes & dust
Entered in the blasted faces
without giving sufficient time
for diluting fumes & dust.
0.3 10 10 30
TABLE: RA/RB-9
Risk Assessment: Roof Bolter operation in the mine
Name of Mine : Katkona 1&2 Incline Date Conducted:
Name of the Company : S.E.C.L. Location:
Assessment Team
S.N. Name Designation
01 Shri D.Singh Colliery Manager (MM)
02 Shri P.F.Patel Safety Officer (SO)
03 Shri K.K.Vishwakarma Assistant Manager (AM)
04 Shri S.K.Pandey Manager (M)
05 Shri K.A.Ansari AM(M)
06 Shri D.Sengupta Workman Inspector (Mining) (WIM)
07 Shri Ajay Singh Overman (OM)
60
08 Shri Amrit Mahato Mining Sirdar (MS)
09 Shri Sadhu Singh UDM Operator
10 Shri Raju Das Driller
Hazard identified in respect of Drilling & Blasting Operation in Underground Coal Mines
( Hazard indicated health harm issues of mine workers)
Abbreviations: HAZ: Hazard; CONS: Consequence; EXPS: Exposure; PROB: Probability,
HAZ
NO.
HAZARD MECHANISMS CALCULATED RISK COMMENTS
CON EXPS PROB RISK
RATING
1 2 3 4 5 6 7 8
RB1 Pre-start Checking Damage Cable having
joints
0.3 5 7 10.5 Proper joint by
vulcanizing
RB-2 Pre-start Checking Health Effect from Dust 5 10 10 500 Water spraying
on scrubber
RB-3 Movement of Twin
Bolter
Collision due to Poor
Visibility along roadway
0.01 2.5 2 0.05 Provide lights
along roadway
RB-4 Movement of Twin
Bolter
Collision due to
Inadvertent entry of
person
0.3 2 2 1.2 AVA & other
warning signal
RB-5 Movement of Twin
Bolter
Projectile hit person or
dislodge support
0.01 2.5 7 0.175 Guard on tyre n
regular cleaning
of Road with
restriction of
unwanted
movement of
man
RB-6 Movement of Twin
Bolter
Injury due to Roof/side
fall
0.01 1.5 1 0.015 GRP bolting
with Tensile
Plastic Net
RB-7 Movement of Twin
Bolter
Injury due to
transportation of heavy
materials
0.00
1
5 1 0.005 Supply
materials to
nearby place
RB-8 Movement of Twin
Bolter
Pressing of cable/hose
pipe by tyre
0.00
01
2.5 7 0.00175 Cable hanged
on hooks with
discuss on
sequence of
work
RB-9 Drilling of holes in
the roof
Eye injury due to Dust 0.1 5 10 5 Suppression of
dust by wet
drilling
RB-9 Drilling of holes in
the roof
Injury due to Slipping of
capsule during upwards
Motion
0.00
01
5 3 0.0015 Careful
inserting of
capsule with
pipe
Facilitators (May Include)
S.N. Name Designation
01 Shri A.K. Dubey Nodal Officer , ISO
02 Shri M.Yadav Area Safety Officer
61
RB-10 Drilling of holes in
the roof
Side fall at time of GRP 0.3 5 7 10.5 Plastic tensile
net with
proper dressing
RB-11 Drilling of holes in
the roof
Injury due to slippage of
poor quality Spanner
0.1 2.5 2 0.5 Use of standard
quality wrench
RB-12 Testing of roof bolt
installed
Fall of person or
machine on ground
0.3 2.5 3 2.25 Training for
skills
improvement
RB-13 Testing of roof bolt
installed
Injury to eye by
pressurized hydraulic oil
0.3 3 3 2.7 Worn out hoses
to, be replaced
arrange 1 spare
testing m/c
TABLE: RA/CT-10
Risk Assessment: Coal Transportation in underground and in surface of the mine
Name of Mine : Katkona 1&2 Incline Date Conducted:
Name of the Company : S.E.C.L. Location:
Assessment Team
S.N. Name Designation
01 Shri D.Singh Colliery Manager (MM)
02 Shri Manoj Kumar Colliery Engineer (CE)
03 Shri P.F.Patel Safety Officer (SO)
04 Shri B.K.Singh Ventilation Officer (VO)
05 Shri K.K.Vishwakarma Assistant Manager (AM)
06 Shri S.K.Pandey Manager (M)
08 Shri K.A.Ansari AM(M)
09 Shri Dharmesh AM(M)
10 Shri S.K.Sinha SOE(M)
11 Dr. R.R.Singh Medical Officer (MO)
12 Shri. G.S. Patel Sr.Surveyor (SUR)
13 Shri O.P.Gupta Surveyor (SUR)
14 Shri D.Sengupta Workman Inspector (Mining) (WIM)
15 Shri M.A.Siddqui Workman Inspector (Mechanical) (WIME)
16 Shri A.L.Gupta Workman Inspector (Electrical) (WIE)
17 Shri Ajay Singh Overman (OM)
18 Shri Amrit Mahato Mining Sirdar (MS)
19 Shri Shivcharan Foreman (Mechanical) (FMM)
20 Shri Ramesh Bhagat Foreman (Electrical) (FME)
21 Shri Dhaniram Electrical Supervisor (ES)
Facilitators (May Include)
62
Hazard identified in respect of Drilling & Blasting Operation in Underground Coal Mines
( Hazard indicated health harm issues of mine workers)
Abbreviations: HAZ: Hazard; CONS: Consequence; EXPS: Exposure; PROB: Probability,
HAZ
NO.
HAZARD MECHANISMS CALCULATED RISK COMMENTS
CON EXPS PROB RISK
RATING
1 2 3 4 5 6 7 8
UNH-1 Loading of coal Hit by bucket coz of
Movement of SDL in
gallery
0.3 5 7 10.5 Widen the
gallery to max
allowable limit
of width
UNH-2 Loading of coal Injury due run over 5 10 10 500 Obstruction
free path,
AVA & lights
provided
UNH-3 Loading of coal Getting pressed between
bucket and pillars
0.01 2.5 2 0.05 Code of
practices for
operating SDL
be implemented
strictly
UNH-4 Loading on belt by
SDL
Injury due to Spillages
from belt
0.3 2 2 1.2 Carefulness &
make awareness
UNH-5 Loading on trunk
at surface from
bunker &
weighing
Collision due to
Overcrowded trucks
1 10 7 70 Maintaining
queue
UNH-6 Loading on trunk
at surface from
bunker &
weighing
Hitting men present
nearby coz of Driving
trucks by unskilled
drivers/persons
0.3 10 3 9 Spot inspection
of persons
driving trucks
S.N. Name Designation
01 Shri A.K. Dubey Nodal Officer , ISO
02 Shri M.Yadav Area Safety Officer
63
TABLE: RA/MECH-11
Risk Assessment: Mechanical work in the mine
Name of Mine : Katkona 1&2 Incline Date Conducted :
Name of the Company : S.E.C.L. Location:
Assessment Team
S.N. Name Designation
01 Shri D.Singh Colliery Manager (MM)
02 Shri Manoj Kumar Colliery Engineer (CE)
03 Shri P.F.Patel Safety Officer (SO)
04 Shri B.K.Singh Ventilation Officer (VO)
05 Shri K.K.Vishwakarma Assistant Manager (AM)
06 Shri S.K.Pandey Manager (M)
08 Shri K.A.Ansari AM(M)
09 Shri Dharmesh AM(M)
10 Shri S.K.Sinha SOE(M)
11 Dr. R.R.Singh Medical Officer (MO)
12 Shri. G.S. Patel Sr.Surveyor (SUR)
13 Shri O.P.Gupta Surveyor (SUR)
14 Shri D.Sengupta Workman Inspector (Mining) (WIM)
15 Shri M.A.Siddqui Workman Inspector (Mechanical) (WIME)
16 Shri A.L.Gupta Workman Inspector (Electrical) (WIE)
17 Shri Ajay Singh Overman (OM)
18 Shri Amrit Mahato Mining Sirdar (MS)
19 Shri Shivcharan Foreman (Mechanical) (FMM)
20 Shri Ramesh Bhagat Foreman (Electrical) (FME)
21 Shri Dhaniram Electrical Supervisor (ES)
Facilitators (May Include)
S.N. Name Designation
01 Shri A.K. Dubey Nodal Officer , ISO
02 Shri M.Yadav Area Safety Officer
64
Hazard identified in respect of Drilling & Blasting Operation in Underground Coal Mines
( Hazard indicated health harm issues of mine workers)
Abbreviations: HAZ: Hazard; CONS: Consequence; EXPS: Exposure; PROB: Probability,
HAZ NO. HAZARD MECHANISMS CALCULATED RISK COMMENTS
CON EXPS PROB RISK
RATING
1 2 3 4 5 6 7 8
MECH-1 Haulage system Injury due to striking,
damage due to collision
by Sudden brake failure
5 2 7 70 Replacement of
brake at specified
interval with
Proper
maintenance & by
inspection
MECH-2 Haulage system Injury due to hit by
structure due to loose
Foundation base
5 1.5 1 7.5 Reinforcing
foundation by
props and Ensure
firm foundation
for haulage
installation
MECH-3 Haulage system Injury due uncontrolled
movement of tubs
0.1 2.5 2 0.5 Good quality
control units shall
be supplied &
used and Regular
maintenance &
replacing of units
MECH-4 Rope fitting Snapping of running
ropes
0.1 2 2 0.4 Timely rope
replacement of by
good quality
MECH-5 Rope fitting Snapping of tension
rope
0.1 2 2 0.4 Provide strong
fencing &
enough tension
MECH-6 Tub handling Injury due to Damaged
tubs
0.01 2.5 3 0.75 Use after proper
repair and handle
with safety
MECH-7 Tub handling Injury due to restricted
work place for repairing
0.01 2.5 3 0.75 Improve work
place
environment &
carry out repair
MECH-8 Tub handling Injury due to derailed
tubs
0.01 3 7 0.21 Proper track &
tub maintenance,
provision of re-
railers
MECH-9 SDL
maintenance
Injury due to hit by
slipping of spanner &
bolts while replacement
of tyre
0.01 2.5 2 0.05 Engage skilled
& experienced
persons with
compliance of the
safety procedures
MECH-
10
SDL
maintenance
Injury due to hit by
sudden fall of raised
bucket while repairing
0.01 3 1 0.03 In addition to
safety pin,
positive support
of adequate
capacity should
be fixed below
the bucket
65
TABLE: RA/PUMP-12
Risk Assessment: Pump operation in the mine
Name of Mine : Katkona 1&2 Incline Date Conducted :
Name of the Company : S.E.C.L. Location:
Assessment Team
S.N. Name Designation
01 Shri D.Singh Colliery Manager (MM)
02 Shri Manoj Kumar Colliery Engineer (CE)
03 Shri P.F.Patel Safety Officer (SO)
04 Shri B.K.Singh Ventilation Officer (VO)
05 Shri K.K.Vishwakarma Assistant Manager (AM)
06 Shri S.K.Pandey Manager (M)
08 Shri K.A.Ansari AM(M)
09 Shri Dharmesh AM(M)
10 Shri S.K.Sinha SOE(M)
11 Dr. R.R.Singh Medical Officer (MO)
12 Shri. G.S. Patel Sr.Surveyor (SUR)
13 Shri O.P.Gupta Surveyor (SUR)
14 Shri D.Sengupta Workman Inspector (Mining) (WIM)
15 Shri M.A.Siddqui Workman Inspector (Mechanical) (WIME)
16 Shri A.L.Gupta Workman Inspector (Electrical) (WIE)
17 Shri Ajay Singh Overman (OM)
18 Shri Amrit Mahato Mining Sirdar (MS)
19 Shri Shivcharan Foreman (Mechanical) (FMM)
20 Shri Ramesh Bhagat Foreman (Electrical) (FME)
21 Shri Dhaniram Electrical Supervisor (ES)
Facilitators (May Include)
S.N. Name Designation
01 Shri A.K. Dubey Nodal Officer , ISO
02 Shri M.Yadav Area Safety Officer
66
Hazard identified in respect of Drilling & Blasting Operation in Underground Coal Mines
( Hazard indicated health harm issues of mine workers)
Abbreviations: HAZ: Hazard; CONS: Consequence; EXPS: Exposure; PROB: Probability,
HAZ NO. HAZARD MECHANISMS CALCULATED RISK COMMENTS
CON EXPS PROB RISK
RATING
1 2 3 4 5 6 7 8
UNH-1 Transporting of
pump &
switches
Injury to back, hand/
leg while carrying
heavy items
0.3 5 7 10.5 Provide adequate
& skilled
manpower
UNH-2 Installation of
pumps
Injury due to fall of
heavy objects
5 10 10 500 Handling object
properly
UNH-3 Pipes laying
and connection
Stress & strain to person
for laying heavy/long
pipes
0.01 2.5 2 10.5 Engage skilled
person under
supervision
UNH-4 Changing pipes
or
packing/washers
Injury to hand/ fingers
coz of improper tools
0.3 2 2 1.2 Provide proper
tools
UNH-5 Operating pump
at dip side sump
Injury/damage due to
collapse retaining wall
0.01 2 7 0.14 Regular checking
& examination
UNH-6 Operating pump
in old working
areas
Suffocation and
asphyxiation due to
inadequate ventilation
0.3 10 7 21 Providing safety
lamp, lighting and
telephone at
pumping station
UNH-7 Travelling along
old galleries
Injury due to fall of
roof/ sides
0.1 10 3 3 For remotely
located pumps,
persons should
carry lamps
TABLE: CP/SCUG-1
Control Plan: Strata Control in underground coal mines
Name of Mine : Katkona 1&2 Incline Date Conducted:
Name of the Company : S.E.C.L. Location:
Assessment Team
S.N. Name Designation
01 Shri D.Singh Colliery Manager (MM)
02 Shri Manoj Kumar Colliery Engineer (CE)
03 Shri P.F.Patel Safety Officer (SO)
04 Shri B.K.Singh Ventilation Officer (VO)
05 Shri K.K.Vishwakarma Assistant Manager (AM)
06. Shri S.K.Pandey Manager (M)
07. Shri K.A.Ansari AM(M)
08. Shri Dharmesh AM(M)
09. Shri S.K.Sinha SOE(M)
10 Dr. R.R.Singh Medical Officer (MO)
67
11 Shri. G.S. Patel Sr.Surveyor (SUR)
12 Shri O.P.Gupta Surveyor (SUR)
13 Shri D.Sengupta Workman Inspector (Mining) (WIM)
14 Shri M.A.Siddqui Workman Inspector (Mechanical) (WIME)
15 Shri A.L.Gupta Workman Inspector (Electrical) (WIE)
16 Shri Ajay Singh Overman (OM)
17 Shri Amrit Mahato Mining Sirdar (MS)
18 Shri Shivcharan Foreman (Mechanical) (FMM)
19 Shri Ramesh Bhagat Foreman (Electrical) (FME)
20 Shri Dhaniram Electrical Supervisor (ES)
21 Shri Jawahar Safety Committee Member/Machenical Fitter
22 Shri Raghrai Safety Committee Member/SDL Operator
Control Plan: Strata Control in underground coal mines
Abbreviations: Same as TABLE: CP/SCUG-1
Mechanism Control RSP/DGC/MG Procedure ERCI Res Comments
Roof fall in
freshly exposed
roof due to lack of
supervision
Efficient supervisions
to prevent roof fall in
the freshly exposed
area.
Reg. 124(7) Devise and implement an
integrated system of
supervision of green roof
area by Mining
Sirdar/Overman/Asst.
Manager.
Med MM. To be put in
place within
one month
(YF).
Roof fall due to
poor workmanship
in installation of
supports
1. Installation of
supports by efficient
and trained support
personnel.
2. Training of support
personnel.
Reg.124(7)
Rule(T)-09;
DGC-Legis
4/1975.
1. Devise and implement a
system for careful
selection of support
personnel.
2. Devise a schedule for
training and re-training of
support personnel at
prescribed interval.
Med
Med
MM &
Agent.
MM &
Agent.
1. Schedule to
be put in place
within one
month.
2. Training
may be
conducted
within one
month.
Roof side fall
resulting from
weak and
incompetent roof
strata.
Ascertain the
competence of strata
for an adequate roof
support design.
Reg124 (1)
a.
Structural mapping of
freshly exposed roof and
sides to identify
geological feature like slip
planes etc., which affects
the competence of roof
rock.
Low MM. System to be
put in place
within two
months.
Roof fall due to
Inferior quality of
support material.
Ensure supply of
prescribed quality of
support material.
Standing order
under
Reg.124(8);
DCG-Tech 3 of
1996& 2 of
1997
Establish a system of
procurement and supply
of support material
conforming to BIS
standards with a provision
of pre-checking for
quality.
Low MM &
Agent.
System to be
put in place
within one
month (YF).
Roof and side fall
in mine workings
due to deficient
support density.
Ensure installation of
supports as per
support plan.
124(5) Devise a system of
monitoring by supervisors
and managers to ascertain
whether supports are
Med. MM. System to be
put in place
within fifteen
days
68
installed as per supports
plan.
(YF).
Support plan
based on deficient
geological data
and other
parameters
causing instability
of strata.
Ensure framing of
support design on the
basis of proper
geotechnical
investigations.
124(1)a. Classification of roof rock
by CMRI-ISM Geo-
mechanics classification
and support design
thereof.
Low MM. System to be
put in place
within one
month(YF).
Delay in supply of
support material
and non erection
of support
resulting in roof
fall.
Ensure timely supply
and erection of mine
supports.
Standing order
under
Reg.124(8)
Establish a system of
timely placing of indent
for supports followed by
supply of supports. Ensure
timely erection of
supports.
Med AM &
MM.
System to be
put in place
within one
month (YF).
Roof and side fall
due of adverse
orientation of
roadway vis-à-vis
prominent
geological
features like cleat
etc.
Orient proposed main
installations and
roadways strategically
in respect of
prominent geological
disturbances to reduce
strata stability
problems.
Reg.124(1) Main Planning & Design
Engineer in consultation
and under the guidance of
experts of an
academic/research
institute to decide
orientation of proposed
main installations and
roadways in mine plan.
Low MM &
Agent.
MM & Agent
may purse the
issue in a time
bound
manner.
TABLE: CP/MV-2
Control Plan: Mine Ventilation (MV) in underground coal mines
Name of Mine : Katkona 1&2 Incline Date Conducted:
Name of the Company : S.E.C.L. Location:
Assessment Team
S.N. Name Designation
01 Shri D.Singh Colliery Manager (MM)
02 Shri Manoj Kumar Colliery Engineer (CE)
03 Shri P.F.Patel Safety Officer (SO)
04 Shri B.K.Singh Ventilation Officer (VO)
05 Shri K.K.Vishwakarma Assistant Manager (AM)
06. Shri S.K.Pandey Manager (M)
07. Shri K.A.Ansari AM(M)
08. Shri Dharmesh AM(M)
09. Shri S.K.Sinha SOE(M)
10 Dr. R.R.Singh Medical Officer (MO)
11 Shri. G.S. Patel Sr.Surveyor (SUR)
12 Shri O.P.Gupta Surveyor (SUR)
13 Shri D.Sengupta Workman Inspector (Mining) (WIM)
14 Shri M.A.Siddqui Workman Inspector (Mechanical) (WIME)
15 Shri A.L.Gupta Workman Inspector (Electrical) (WIE)
16 Shri Ajay Singh Overman (OM)
69
17 Shri Amrit Mahato Mining Sirdar (MS)
18 Shri Shivcharan Foreman (Mechanical) (FMM)
19 Shri Ramesh Bhagat Foreman (Electrical) (FME)
20 Shri Dhaniram Electrical Supervisor (ES)
21 Shri Jawahar Safety Committee Member/Machenical Fitter
22 Shri Raghrai Safety Committee Member/SDL Operator
Facilitators (May Include)
S.N. Name Designation
01 Shri A.K. Dubey Nodal Officer , ISO
02 Shri M.Yadav Area Safety Officer
Mine Ventilation Hazard Control Plan in mechanized Board & Pillar Mining.
Mechanism Control
RSP/DG
C/MG
Procedure ERCI Res Comments
Air leakage in return
airway through
ventilation doors/belt
doors.
Prevent air leakage
through ventilation
doors/belt doors.
Reg.160
(10).
Establish a system of
checking of ventilation
doors/belt doors under
competent supervision.
Med. VO,
AM
&
MM.
To be put in
place within
one month.
Air leakage in return
airway through
stoppings.
Prevent air leakage
through stoppings.
Reg.160
(6).
Establish a system of
checking of stopping’s
under competent
supervision.
Med. VO,
AM
&
MM.
To be put in
place within
one month.
High resistance to air
flow due to number
of mine cars on
haulage system.
Regulate movement of
mine cars in intake
airway to achieve
optimum air flow
through intake airway.
MG. Fine tune the existing
system of hauling in
empty mine cars and
hauling out coal filled
mine cars without
affecting operational
efficiency.
Low CE
&
MM.
Action to be
completed
within one
month.
Reduced efficiency
of mine fan due to
slipping of fan belt.
Establish a system of
regular checking of mine
fan and its accessories
with a scheme of
preventive maintenance.
Reg.
157(2)
Formulate & implement a
SOP for checking and
maintenance of mine fan
and its accessories.
Low CE
&
MM.
Action to be
completed
within one
month.
Deficient function of
air lock due to
leakage through
doors and windows.
Prevent/Minimize air
leakage through doors
and windows.
Reg. 47(1)
(k) &
160(10).
Establish a system of
checking and maintenance
of airlocks under
competent supervision.
Low VO,
AM
&
MM.
To be
completed
within fifteen
days (YF).
Improper distribution
of air in working
faces due to poor
ventilation planning
& network.
Establish mine
ventilation network as
per stipulations of
statute.
Reg.154;
DGC-
16/1964.
Design of mine
ventilation network in
consultation with expects
from an
academic/research
institution.
Med MM
&
Age
nt.
The work to be
completed
within one
month.
70
Improper distribution
of air in working
faces due to poor
ventilation planning
& network.
1. A system of
installation and
maintenance of brattices
and ducting by trained
personnel under
competent supervision.
Reg.
48(5)b &
Reg.47(1)j
; MG
Rule (T)-
09; DGC-
Legi.
4/1975
1. Develop and implement
as SOP for installation
and maintenance of
brattices and ducting.
2. Conduct training of
mine ventilation
personnel.
Low
Med
VO,
AM
&
MM.
MM
&
Age
nt.
To be
completed
within fifteen
days (FY).
Training to be
completed
within one
month.
Improper distribution
of air in working
faces due to
inadequate
monitoring of face
ventilation system.
A suitable mechanism
for regular monitoring of
the efficacy of face
ventilation system as per
provisions of the statute.
Reg.157(8
) & (9);
MG
Develop and implement a
mechanism of monitoring
face ventilation system
for ascertaining its
efficacy by Mining
Sirdar/Overman / Asst.
Manager.
Low VO,
AM
&
MM.
To be put in
place within
fifteen days
(YF).
Air leakage into
returns due to leakage
through air crossings.
1. Periodic monitoring of
the effectiveness of air
crossings and undertake
maintenance of the same
by competent & trained
personnel.
2. Conduct training of
Reg.47(1)j
&
160(11);
MG.
Rule(T)-
09;DGC-
Develop and implement a
system of inspection and
maintenance of air
crossings by competent
personnel.
2. Conduct training of
Med
Med
VO,
AM
&
MM.
MM
1. To be put in
place within
one month
(YF).
2. Training to
be conducted
mine ventilation
personnel.
Legi4/197
5.
mine ventilation
personnel.
&
Age
nt.
within one
month.
Improper distribution
of air to faces due to
incorrect sitting of
Auxiliary/Booster
fan.
Adoption of a system
based on scientific study
for sitting of
Auxiliary/Booster fan.
Reg. 156. Formulate a system of
conducting pressure/
quantity/velocity survey
and use the inputs for
deciding the position for
deciding the position for
installation of Auxiliary
/Booster fan.
Low VO,
AM
&
MM.
To be put in
place within
one month’s
time.
Excessive quantities
of inflammable/
noxious gasses in
work faces due to
disruption of normal
ventilation.
Withdrawal of work
persons when percentage
of inflammable /noxious
gasses is above
permitted level.
Reg.167. Formulate a scheme of
withdrawal of work
persons as per provisions
of statute under
competent supervision.
Med VO,
AM
&
MM.
To be put in
place within
one month
(YF).
High resistance in air
return (s) due to
accumulation of
debris.
Maintenance of air
return(s) to keep them
free of
obstructions/debris.
Reg160
(11); MG
Establish a protocol of
inspection of air return (s)
by competent personnel
as per statue with a clause
of initialing action to keep
them free of
obstructions/debris.
Low VO,
AM
&
MM.
To be put in
place within
one month.
71
TABLE: CP/IN-3
Control Plan: Inundation in underground coal mines
Name of Mine : Katkona 1&2 Incline Date Conducted:
Name of the Company : S.E.C.L. Location:
Assessment Team
S.N. Name Designation
01 Shri D.Singh Colliery Manager (MM)
02 Shri Manoj Kumar Colliery Engineer (CE)
03 Shri P.F.Patel Safety Officer (SO)
04 Shri B.K.Singh Ventilation Officer (VO)
05 Shri K.K.Vishwakarma Assistant Manager (AM)
06. Shri S.K.Pandey Manager (M)
07. Shri K.A.Ansari AM(M)
08. Shri Dharmesh AM(M)
09. Shri S.K.Sinha SOE(M)
10 Dr. R.R.Singh Medical Officer (MO)
11 Shri. G.S. Patel Sr.Surveyor (SUR)
12 Shri O.P.Gupta Surveyor (SUR)
13 Shri D.Sengupta Workman Inspector (Mining) (WIM)
14 Shri M.A.Siddqui Workman Inspector (Mechanical) (WIME)
15 Shri A.L.Gupta Workman Inspector (Electrical) (WIE)
16 Shri Ajay Singh Overman (OM)
17 Shri Amrit Mahato Mining Sirdar (MS)
18 Shri Shivcharan Foreman (Mechanical) (FMM)
19 Shri Ramesh Bhagat Foreman (Electrical) (FME)
20 Shri Dhaniram Electrical Supervisor (ES)
21 Shri Jawahar Safety Committee Member/Machenical Fitter
22 Shri Raghrai Safety Committee Member/SDL Operator
Facilitators (May Include)
S.N. Name Designation
01 Shri A.K. Dubey Nodal Officer , ISO
02 Shri M.Yadav Area Safety Officer
72
Inundation Hazard Control Plan in development in underground workings.
Abbreviations: RSP: Relevant Statutory Provisions; DGC: DGMS Circulars; MG: Management Guidelines; ERCI: Existing
Risk Control Index; MED- Medium; REG- Regulation of draft Coal Mines Regulation ‘2015; RUL(T): Rule of Mine
Vocational Training Rules’1966; SOP- Standards Operating Procedure; YF- Yellow Flag.
Mechanism Control
RSP/DGC/
MG
Procedure ERCI Res Comments
Failure of coal pillars
due to existence of
fire in underground
allowing connection
trough subsidence
cracks with shallow
surface rain water
accumulation and
flooding of
underground
workings.
1. Ensure efficient
measure of controlling
underground fire by
trained personnel
under competent
supervision.
2. Ensure drainage of
rain water form large
surface depression and
filling up of the same.
3. Training of mine
personnel.
Reg.137(6)
& 139(5) &
MG
Reg.150(1)
Rul(T)-09;
DGC-Legis
4/1975
1. Devise a mechanism
for fighting of
underground fire in
consultation with experts
of an academic institute
and implement
supervision.
2. Constitute a team for
drainage of water from
surface depression and
filling up of the same, as
and when required under
competent supervision.
3. Conduct specialized
training of mine personnel
on danger of inundation.
Low
Med
Med
MM &
Agent
AM
&MM.
MM &
Agent.
1. to be put in
place within
one month
(YF).
2. To be put in
place within
fifteen days
(YF).
3. To be
completed
within one
month’s time.
Failure of
embankment
constructed at river
bank due to heavy
rain and entry of
water from surface
through old workings
and subsidence area
to underground mine
workings.
1. Assess the strength
and stability of
embankment
constructed at river
bank.
2. A system of
sounding warning
during heavy rain and
withdrawal of persons
from underground, if
considered necessary,
to be in place.
Reg 137(6)
& 139(5) &
MG
Reg150(5);
DGC
2/1978
1. Conduct a study for
assessing strength and
stability of embankment
in consultation with
experts of a research
institute. Implement
suggestions for
strengthening
embankment if any, under
competent supervision.
2. Device a code of
practice for warning
during heavy rain, and
evacuation of work
persons form
underground, if
warranted.
Low
Med
Civil
Engineer,
AM &
MM
AM &
MM
1. System to be
put in place
within two
months time
before onset of
monsoon (YF).
2. System to be
put in place
within one
month’s time
(YF).
Failure of dam
constructed in the
connection drift
between working of
two seams, causing
sudden inrush of
water from workings
of one seam to
another seam in
underground.
Assess stability of dam
from available records.
If need be explore the
possibility of
strengthening the
existing dam or
construction of a new
dam.
Reg. 153. 1. Conduct stability
assessment exercise in
consultation with experts
of a research with experts
of a research/academic
institute.
2. Formulate a work
process for strengthening
of existing dam or
construction of a new dam
and execute the same by
trained personnel under
competent supervision.
Low
Low
Civil
Engineer,
AM &
MM.
Civil
Engineer,
AM &
MM.
1. Complete
exercise within
on month time
(YF).
2. The work
process to be
formulated and
executed within
three months
time (Y/F)
73
Flooding of river due
to heavy rains and
water finding its way
to underground
workings through
Access rainfall data of
last thirty years in the
area and corresponding
High Food Level (HFL)
to formulate strategy
Reg.150
(2).
Formulate strategy for
preventing entry of water in
the underground entry of
water in the underground
workings
Low Mine
Planning
Engineer,
AM &
System to be put
in place within
one month (YF).
Goaf and /or mine
entries.
For preventing entry
of water in
underground workings
through goaf and/or
mine entries.
Through goaf and/or mine
entries and initiate action
for implementing the
same.
MM.
Barriers against water
logged old workings
failing under
hydrostatic pressure
causing inrush of
water in underground
workings.
Ensure maintenance of
barrier as prescribed
under mining laws.
Reg.151
(3).
Formulate and implement
a work scheme to ensure
maintenance of barrier as
prescribed under mining
laws.
Med AM &
MM.
System to be
put in place
within one
month (YF).
Sudden inrush of
water from old water
logged workings of
same seam or forms
one seam to another
seam in underground
due to accidental
connection.
Ensure leaving
prescribed barrier as
per the provisions of
the statute from old
water logged workings
while advancing mine
galleries in
underground.
Reg.151(3)
.
Conduct periodic mine
survey and check survey
to ensure maintenance of
barrier as prescribed
under mining laws.
Med SURO/S
UR, AM
& MM.
Work to be
completed
within one
month (YF).
TABLE: CP/MFUG-4
Control Plan: Mine Fire (MF) in underground coal mines
Name of Mine : Katkona 1&2 Incline Date Conducted:
Name of the Company : S.E.C.L. Location:
Assessment Team
S.N. Name Designation
01 Shri D.Singh Colliery Manager (MM)
02 Shri Manoj Kumar Colliery Engineer (CE)
03 Shri P.F.Patel Safety Officer (SO)
04 Shri B.K.Singh Ventilation Officer (VO)
05 Shri K.K.Vishwakarma Assistant Manager (AM)
06. Shri S.K.Pandey Manager (M)
07. Shri K.A.Ansari AM(M)
08. Shri Dharmesh AM(M)
09. Shri S.K.Sinha SOE(M)
10 Dr. R.R.Singh Medical Officer (MO)
11 Shri. G.S. Patel Sr.Surveyor (SUR)
12 Shri O.P.Gupta Surveyor (SUR)
13 Shri D.Sengupta Workman Inspector (Mining) (WIM)
14 Shri M.A.Siddqui Workman Inspector (Mechanical) (WIME)
74
15 Shri A.L.Gupta Workman Inspector (Electrical) (WIE)
16 Shri Ajay Singh Overman (OM)
17 Shri Amrit Mahato Mining Sirdar (MS)
18 Shri Shivcharan Foreman (Mechanical) (FMM)
19 Shri Ramesh Bhagat Foreman (Electrical) (FME)
20 Shri Dhaniram Electrical Supervisor (ES)
21 Shri Jawahar Safety Committee Member/Machenical Fitter
22 Shri Raghrai Safety Committee Member/SDL Operator
Facilitators (May Include)
S.N. Name Designation
01 Shri A.K. Dubey Nodal Officer , ISO
02 Shri M.Yadav Area Safety Officer
Fire Hazard Control Plan in depillaring operation with caving stowing in a coal mine.
Mechanism Control
RSP/DGC/M
G
Procedure ERCI Res Comments
Leakage of air
through isolation/fire
stopping's
Prevent leakage of air
through isolation/fire
stopping’s
Reg.138(10
& 143(7)
DGC- 7/1996
DGC-3/1988
Establish a system of
checking isolation/fire
stopping's of caving
panels from where
evidences of fire have
been reported under
competent
supervision.
Med. VO,
AM &
MM
To be put in
place within 15
days.
Non adherence to
pressure balancing
and leakage through
isolation fire
stopping's.
Prevent leakage of air
through isolation/fire
stopping's by pressure
balancing.
MG Formulate & execute a
system of pressure
balancing.
Med. VO,
AM &
MM
To be put in
place within one
month (YF)
Fire jumps existing
barrier of a depillared
& caved panel
isolated with
stopping's & affects
work persons
Establish
preparedness for
evacuation in
emergency by
conduct of mock
rehearsal.
Reg.141(4)
DGC-59/1967
Conduct mine fire
simulation exercise
under expert guidance
at prescribed interval
Low MM &
Agent
Preparation in
this regard to be
completed within
three months
time
Coal or carbonaceous
material left in
decoaled area of a
stowing panel and
leakage through
stopping's
Optimum extraction
of coal and ensuring
not to leave loose coal
or carbonaceous
material in decoald
area with efficient
stowing.
Reg.138(4) Develop and
implement a
procedure for
extraction of coal with
stowing with special
emphasis on the
method of clearing
coal and carbonaceous
material from
decoaled area.
Low AM &
MM
To be completed
within one
month
Additional
mechanism out bye
of sand barrier not
provided to prevent
migration of fire.
A suitable mechanism
out bye of sand
barrier to prevent
migration
MG Develop a effective
mechanism in
consultation with
expert(s)/ scientist(s)
of a reputed
Low AM
MM &
Agent
To be completed
within one
month.
75
research/academic
institution to prevent
migration of fire.
Deficient monitoring
of mine atmosphere
resulting in leakage
through isolation/fire
stopping's
Systematic
monitoring of mine
atmosphere
Reg. 138(14),
143(4) &
143(7)
Fine tune the mine
atmosphere
monitoring system in
consultation with
experts/scientist of a
reputed
research/academic
institution.
Low AM,
MM &
Agent
To be completed
within one
month
Poor blasting system
damage fire/isolation
stopping's facilitating
propagation of fire
1. Adoption of proper
blasting technology
minimizing blast
induced vibration by
component blasting
personnel.
2. Trained of mine
personnel
MG(SOP)
Rule(T)-09,
DGC-Legis
4/1975
1. Fine tune the
drilling & blasting
system. Conduct
drilling & blasting by
deploying trained &
component personnel.
2. Organize training
for personnel engaged
in drilling & blasting.
Low
Low
AM,
MM &
Agent
1. To be put in
place within one
month’s time
2. Training to be
completed within
one months time.
Poor maintenance of
fire/ isolation
stopping's.
Ensure proper
maintenance of
fire/isolation stopping's
Reg. 143(4) &
(5);
DGC-12/1977
Develop & implement
a schedule of
maintenance for
fire/isolation
stopping's
Med VO,
AM &
MM
To be put in
place within 15
days
Deficient ventilation
network put in
practice by untrained
personnel
1. Establish an
efficient ventilation
network manned by
trained personnel
2.Training of mine
personnel.
Reg 47(1)(e);
DGC-14/1964
Rul(T)-09
DGC-Legis
4/1975
1. Modify the existing
ventilation network in
consultation with
experts/scientist of an
academic/research
institute.
2. Organize training
for personnel engaged
in maintaining
ventilation system.
Med
Med
VO,
AM &
MM
MM &
Agent
1. Modification
of ventilation
network to be
completed within
one month time.
2. Training to be
completed within
one month’s
time.
TABLE: CP/MMUG-5
Control Plan: Mine Machinery (MM) in underground coal mines
Name of Mine : Katkona 1&2 Incline Date Conducted :
Name of the Company : S.E.C.L. Location:
Assessment Team
S.N. Name Designation
01 Shri D.Singh Colliery Manager (MM)
02 Shri Manoj Kumar Colliery Engineer (CE)
03 Shri P.F.Patel Safety Officer (SO)
04 Shri B.K.Singh Ventilation Officer (VO)
05 Shri K.K.Vishwakarma Assistant Manager (AM)
06 Shri S.K.Pandey Manager (M)
76
08 Shri K.A.Ansari AM(M)
09 Shri Dharmesh AM(M)
10 Shri S.K.Sinha SOE(M)
11 Dr. R.R.Singh Medical Officer (MO)
12 Shri. G.S. Patel Sr.Surveyor (SUR)
13 Shri O.P.Gupta Surveyor (SUR)
14 Shri D.Sengupta Workman Inspector (Mining) (WIM)
15 Shri M.A.Siddqui Workman Inspector (Mechanical) (WIME)
16 Shri A.L.Gupta Workman Inspector (Electrical) (WIE)
17 Shri Ajay Singh Overman (OM)
18 Shri Amrit Mahato Mining Sirdar (MS)
19 Shri Shivcharan Foreman (Mechanical) (FMM)
20 Shri Ramesh Bhagat Foreman (Electrical) (FME)
21 Shri Dhaniram Electrical Supervisor (ES)
22 Shri Jawahar Safety Committee Member/Machenical Fitter
23 Shri Raghrai Safety Committee Member/SDL Operator
Hazard identification in respect of Mine Machinery (MM) at a coal mine having part underground workings. (Hazard indicates
health harm issues of mine workers)
Mechanism Control
RSP/DGC/
MG
Procedure ERCI Res Comments
Non adherence to
traffic rules and
driving of vehicles in
an unsafe manner
causing collision of
vehicles.
1. Ensure efficient
supervision to
implement traffic
rules.
2. Refresher training
of drivers.
Reg-
110;DGC-
1/1989
Reg
217(4);Ru
l(T)-
09;DGC-
Legis4/19
75
1.Devise and
implement an integrated
system of supervision
of movement of
vehicles by
MS/OM/AM
2. Conduct refresher
training for drivers.
Med
Med
CE&
MM
MM
&Age
nt.
1. To be put in
place within
fifteen days (YF)
2.Traning to be
completed within
one month.
Unauthorized driver
by untrained
personnel causing
uncontrolled
movement of vehicle
resulting in toppling
from height.
1. Establish a system
for operation of
vehicles by
authorized and
trained person.
2. Deploy trained
drivers for driving
vehicles.
3. Maintain berms of
prescribed
Reg
217(4)
Rul(T)-
09;DGC-
Legis4/19
75
DGC
11/1973
1.Devise and
implement a failsafe
system to prevent
unauthorized operation
of vehicles by untrained
person.
2. Conduct refresher
training for drivers.
3. Formulate and
implement a system of
Low
Med
Med
ME/A
ME&
CE.
MM
&Age
nt.
AM
&MM
1. To be put in
place within
fifteen days (YF).
Training to be
complete within
one month.
3.To be put in
place within
Facilitators (May Include)
S.N. Name Designation
01 Shri A.K. Dubey Nodal Officer , ISO
02 Shri M.Yadav Area Safety Officer
77
dimensions. maintaining Berms of
prescribed dimension.
. fifteen days (YF)
Non maintenance of
haul road gradient
within permissible
limit causing
uncontrolled
movement of loaded
vehicle resulting in
toppling from height.
1. Ensure
maintenance of haul
road gradient within
prescribed limit and
observance of general
condition as
stipulated by trained
personnel under
competent
supervision.
2. Training for
workmen &
supervisors engaged
in maintenance of
haul roads.
Reg.102;
DGC-
11/1973.
DGC-
36/1972&
17/1977;R
ul(T)-
09;DGC-
Legis
4/1975
1. Formulate and
implement a SOP for
maintenance of haul
roads.
2. Conducted refresher
training for workmen
and supervisors
engaged in maintenance
of haul roads.
Low
Low
AM&
MM
MM
&
Agent
.
1. To be put in
Place within
fifteen days.
Training to be
conducted within
one month.
Poor illumination in
the haul roads and
working benches
causing collision of
vehicles and with
other machineries.
Ensure illumination
as per prescribed
standard in haul roads
and working benches.
Reg. 176
& Reg.
179;DGC-
1/1976
Conducted Illumination
survey in opencast
working in consultation
with experts from a
research institute.
Initiate action to
provide illumination in
opencast workings as
per prescribed standard.
Low AM,
MM
&
Agent
.
System to be put
in place within
forty five
days(YF)
Poor rear view
causing improper
assessment by driver
while reversing and
resulting in collision
with other
vehicle/injury to
spotter and other
workmen.
1. Ensure proper and
unrestricted rear view
to the driver of the
vehicle.
2. Providence of
warning device while
reversing of vehicle.
DGC-
11/1973.
DGC-
9/2003.
1. Installation and
maintenance of rear
view camera in
strategic locations in
the vehicle.
2. Installation and
maintenance of audio-
visual alarms to be
automatically activated
while reversing the
vehicle.
Med MM
&
Agent
.
MM
&
Agent
.
1. System to be
put in place
within forty five
days (YF).
2. System to be
put in place
within forty five
days (YF).
Non maintenance of
adequate width of
benches and berms
resulting in falling of
loaded vehicle to
bottom bench and
down the hill roads.
1. Ensure
maintenance of
benches and berms as
per prescribed
standards.
2. Engaged trained
supervisors and
managers.
Reg.106&
Reg.107.
DGC
36/1972&
17/1977.
1. Devise and
implement a system of
supervision of open cast
workings by
MS/OM/AM
2. Conduct Training for
supervisors and
manages opencast
working as per
prescribed standard
Low
Med
MM.
MM
&
Agent
.
1. System to be
put in place
within one month
(YF).
2. Training to be
conducted within
one month.
Electrical short
circuit resulting in
fire in transportation
and other
machineries.
1. Ensure adherence
to electrical
maintenance
schedule.
2. Deploy trained
personnel for electric
maintenance.
MG;DGC
-
36/1972&
17/1977.
Rul(T)-
09;DGC-
Legis
4/1975
1. Formulation and
implementation of an
electrical maintenance
personnel.
2. Conduct training
electrical maintenance
personnel.
Low
Med
CE&
MM.
CE&
MM.
1. System to be
put in place
within one month.
2. Training to be
conducted within
one month.
78
Insufficient
supervision and
maintenance of dump
yard causing toppling
of vehicle due to
restricted space in
dump yard.
1. Ensure efficient
supervision by
trained personnel for
maintenance of dump
yard.
2. Engaged trained
supervisors and
managers.
DGC
36/1972 &
17/1977.
DGC
36/1972 &
17/1977.
1. Devise and
implement an integrated
system of supervision
of dump yard by
MS/OM/AM.
Conduct training of
supervisor and
managers in
maintenance of dump
yard.
Med
Med
MM.
MM
&
Agent
.
1. System to be
put in place
within one month.
2. Training to be
conducted within
one month.
Brake failure of
vehicle due to poor
maintenance causing
uncontrolled
movement.
1. Ensure
maintenance of
vehicle as per
prescribed standards
and intervals.
2. Deploy trained
personnel for vehicle
maintenance.
DGC
36/1972 &
17/1977
Rul(T)-
09;DGC-
Legis
4/1975
1. Formulate and
implement a system for
ascertaining the quality
of maintenance
management system in
vogue.
2. Conduct training of
maintenance personnel.
Med
Med
ME/A
ME &
CE.
CE
&MM
1. System to be
put in place
within one month.
2. Training to be
conducted within
one month.
Non adherence of
SOP framed for
drilling operation by
the operator causing
toppling of drilling
machine while
marching.
1. Ensure adherence
to SOP framed for
drilling operation by
the operator.
2. Deploy trained
drilling operators and
helpers.
MG.
Rul(T)-
09;DGC-
Legis
4/1975.
1. Marching of drilling
machine under
competent supervision.
2. Conduct training of
drilling operators and
helpers.
Med
Med
ME/A
ME &
AM.
ME/A
ME
&CE
1. System to be
put in place
within one month.
2. Training to be
conducted within
one month.
TABLE: CP/ELE-6
Control Plan: Coal Mine Electrical Installations
Name of Mine : Katkona 1&2 Incline Date Conducted:
Name of the Company : S.E.C.L. Location:
Assessment Team
S.N. Name Designation
01 Shri D.Singh Colliery Manager (MM)
02 Shri Manoj Kumar Colliery Engineer (CE)
03 Shri P.F.Patel Safety Officer (SO)
04 Shri B.K.Singh Ventilation Officer (VO)
05 Shri K.K.Vishwakarma Assistant Manager (AM)
06 Shri S.K.Pandey Manager (M)
08 Shri K.A.Ansari AM(M)
09 Shri Dharmesh AM(M)
10 Shri S.K.Sinha SOE(M)
11 Dr. R.R.Singh Medical Officer (MO)
79
12 Shri. G.S. Patel Sr.Surveyor (SUR)
13 Shri O.P.Gupta Surveyor (SUR)
14 Shri D.Sengupta Workman Inspector (Mining) (WIM)
15 Shri M.A.Siddqui Workman Inspector (Mechanical) (WIME)
16 Shri A.L.Gupta Workman Inspector (Electrical) (WIE)
17 Shri Ajay Singh Overman (OM)
18 Shri Amrit Mahato Mining Sirdar (MS)
19 Shri Shivcharan Foreman (Mechanical) (FMM)
20 Shri Ramesh Bhagat Foreman (Electrical) (FME)
21 Shri Dhaniram Electrical Supervisor (ES)
22 Shri Jawahar Safety Committee Member/Machenical Fitter
23 Shri Raghrai Safety Committee Member/SDL Operator
Hazard control plan for coal mine electrical installations.
Mechanism Control
RSP/DG
C/MG
Procedure ERCI Res Comments
Documents/circuits
drawings available
are sketchy and not
adequate.
Devise a system for
formulation of a
composite diagram
with detailed
nomenclature.
Reg-96. The single line diagram with
detailed nomenclature of the
apparatus to be made
available to each
supervisor/working
personnel.
Low CE &
MM.
To be completed
with one month
(YF).
Workers and
supervisors not
trained to follow
procedure.
Surveillance to
implement
operating
procedures.
1. Devise a system for
proper execution of
operation and
maintenance
procedures in respect
of electrical
machinery/
equipment/installation
s.
2. Arrangement of
refresher training for
workmen/supervisors
at periodic intervals.
Reg-7.
Rul(T)-
09;
DGC-
Legis
4/1975
1. Prepare and implement a
code of practice for proper
execution of operation and
maintenance procedures in
respect of electrical
machinery/ equipment/
installations.
2. Conduct refresher
training for
workmen/supervisors at
Mine Vocational Training
Centre.
Low
Med
CE &
MM.
CE,
Traini
ng
office
r &
MM.
1. To be
completed within
one month (YF).
2. Training to be
completed within
one month.
Facilitators (May Include)
S.N. Name Designation
01 Shri A.K. Dubey Nodal Officer , ISO
02 Shri M.Yadav Area Safety Officer
80
Open sparking
from cap lamp due
to improper
maintenance.
1. Devise and
implement a proper
system of maintenance
of cap lamps.
2. Ensure use of
proper quality of
spares.
Reg-12.
Reg-12.
1. Formulate and implement
a maintenance schedule of
cap lamps.
2. Instructions for use of
spares sourced only from
OEM/authorised supplier.
Med EE,A
EE &
CE.
Mater
ials
Mana
ger &
CE
1. To be
completed within
one month (YF).
2. Ensure
compliances of
instructions.
Cables of
appropriate type
are not installed in
proper manner.
A system for selection
and installation of
cable(s) appropriate
for designated
application to be put in
place.
Reg-
110.
Formulate and implement a
procedure for selection and
installation of cable(s) for
different application in
mines.
Med EE &
CE.
To be
implemented
within one month
(YF).
Improper setting of
the OC relay.
Core losses of the
machineries are
relatively high due
to repeated
rewinding.
Heat generated due
to friction of
moving parts
owing to worn out
bearing coupled
with inadequate
ventilation.
1. A procedure for (i)
proper setting of the
OC relay (ii)
Rewinding at the
OEM
workshop/workshop
having quality
assurance system for
minimisation of core
losses during
rewinding, and (iii)
Periodic maintenance
of moving
parts/bearings etc. may
be put in place.
2. Adequate
ventilation may be put
in place.
Reg-98
& Reg-
130.
Reg(C)
161.
1. Formulate and implement
a code of practice for install
machineries/switchgears,
setting of OC relays and
specify the permissible core
loss in the job order.
2. Provide ventilation as per
prescribed standard.
Low
Med
AEE,
EE &
CE.
VO &
MM.
1.To be completed
with one month
(YF).
2.To be completed
with one month
(YF).
Mechanism Control
RSP/DG
C/MG
Procedure ERCI Res Comments
Loss of ventilation
caused by loss of
electricity supply.
Loss of ventilation
caused by loss
electricity supply.
1. A system for
interlocking the Main
Mechanical
Ventilator (MMV)
with the switchgear
controlling power
supply to the
belowground
installations and ON
delay timer for the
switchgears
controlling power
supply to the below
ground installations
may be put in place.
2. In the event of
stoppage of MMV,
an emergency
response system may
be put in place.
Reg-105;
MG
MG.
1. Formulate and
implement a protocol for
interlocking the Main
Mechanical Ventilator
(MMV) with the
switchgear controlling
power supply to the
belowground
installations and ON
delay timer for the
switchgear controlling
power supply to the
below ground
installations.
2. Formulate and
implement an emergency
response system for
stoppage of MMV.
Med
Med
AEE,
EE &
CE.
VO,S
O &
MM.
1. To be
completed within
seven days (YF).
2. To be
completed within
fifteen days (YF).
Operating procedure
not followed to
prevent access of live
Adherence to
prescribed procedure
of handling
Reg-
45(1).
Develop a system for
implementing the
prescribed procedure of
Low AEE,
EE &
CE.
To be completed
within seven days
(YF).
81
conductor. The door
interlocking not
functional.
switchgears. handing switchgears,
including door
interlocking wherever
practicable.
Non maintenance of
adequate vertical/
horizontal clearances
of Over Head (OH)
line, non-provision of
anticlimbing devices.
A system for
(i) maintenance safe
horizontal & vertical
working clearance
between the OH line
and other
installations/
buildings,
Reg-
58,60, 61
& 97
Formulate and
implement a code of
practice for installation
and maintenance of the
OH line.
Low AEE,
EE &
CE.
To be
implemented
within one month
(YF).
Non maintenance of
adequate
vertical/horizontal
clearances of Over
Head (OH) line, non-
provision of
anticlimbing devices
(ii) installation of HT
bushings of the
transformers/switchg
ears/CT/PT with a
view to make them
inaccessible to the
workmen without
special means.
(iii) maintaining a
minimum clearance
of 12 metres above
ground of the lowest
conductor where
dumpers or trackless
vehicles are being
operated, and
(iv) restricting the sag
of the OH line within
prescribed limit to be
put in place.
Reg-
58,60, 61
& 97
Formulate and
implement a code of
practice for installation
and maintenance of the
OH line.
Low AEE,
EE &
CE.
To be
implemented
within one month
(YF).
Mechanism Control RSP/DG
C/MG
Procedure ERCI Res Comments
Insulation resistance
measurement and
monitoring plan is not
effective.
A procedure for
measuring and
recording insulation
resistance of
cable(s)/apparatus
periodically may be
put in place.
A register may be
maintained for
keeping track of the
measurement of
insulation resistance
of cables.
Reg-33. Formulate and
implement a protocol for
measuring insulation
resistances of cable
(s)/apparatus and
recording there of, in a
bound paged book kept
for the purpose.
Med AEE,
EE &
CE.
To be
implemented
within one month.
The setting of the
Earth Leakage Relay
(ELR) is not proper.
Effectiveness of the
relay not tested
periodically.
A procedure for
setting the ELR and
checking its
effectiveness daily
may be put in place.
Reg-42,
100(1)
Formulate and
implement a protocol for
(i) setting the ELR in
prescribed manner, and
(ii) checking its
effectiveness daily &
recording the same.
Low AEE,
EE &
CE.
To be
implemented
within fifteen
days (YF).
Permit to
work/shutdown and
recharging procedures
not followed
A procedure for
Permit to work by
duly authorised
person as per IS 5216
Reg-12. Formulate and
implement a procedure
for ‘Permit’ to work by
duly authorised person
Med AEE,
EE &
CE.
To be
implemented
within fifteen
days (YF).
82
adequately. (Part 1) with proper
understanding of
risks/hazard
associated with the
job may be put in
place.
as per IS 5216(Part 1)
with proper
understanding of
risks/hazard associated
with the job.
Ratting of the
apparatus/
switchgears/cable is
not calculated taking
in to consideration the
duty cycle,
A system of assessing
ratting of the
apparatus/
switchgears/cables
during its selection
/requisition with due
consideration of the
applicable factors
may be put in place.
prospective level of
fault current, making
and braking capacity,
factor of safety, time
current characteristics,
ambient temperature,
future load
requirement and other
applicable factors at
the time of its
selection/requisition.
Type test reports are
not obtained with
apparatus/switchgears.
Type test reports may
be obtained to
conform the
specification &
conditions there on if
any.
Reg-101. Formulate and
implement a system of
assessing rating of the
apparatus/ switchgears/
cables during its
selection / requisition
with a material quality
management system.
Low AEE,
EE,C
E &
Mater
ial
Mana
ger.
To be completed
within one month.
Mechanism Control RSP/DG
C/MG
Procedure ERCI Res Comments
Identification is made
only at the front of the
switchgears(s)/other
electrical installations.
A system for legibly
marking
switchgear(s) /other
electrical installations
(at front and back)
and cables
mentioning whether
incoming/ outgoing /
through going may
be put in place.
Reg-19. Devise and implement a
system for legibly
marking switchgear(s)
other electrical
installations (at front and
back ) and cables
mentioning whether
Incoming/outgoing/throu
gh going.
Med AEE
& EE.
To be completed
within fifteen
days (YF).
The circuits/cables
under use at different
voltage are not
identified throughout
the length.
A system for
(i) legibly marking
cables at different
voltage to which it is
charged throughout
the length , and
(ii) identification of
circuits of different
voltages in a
switchgear/
transformer with
proper signage may
be put in place.
Reg-124. Devise and implement a
system for
(i) legibly marking
cables at different
voltages with the voltage
to which it is charged
throughout the length,
and
(ii)identification of
circuits of different
voltages in a
switchgears/transformer
with proper signage.
Low AEE,
EE &
CE.
To be completed
within fifteen
days (YF).
83
Precautions to work in
the installation having
provision of receiving
supply from two
feeders are not taken.
A procedure for
interlocking the two
feeders to prevent
inadvertent
paralleling or
feedback may be put
in place.
Reg-25. Devise and implement a
procedure for
interlocking the two
feeders to prevent
inadvertent paralleling or
feedback.
Low AEE,
EE &
CE
To be completed
within fifteen
days (YF).
Inadequate support
and ventilation at
location where
electrical equipment/
apparatus are placed.
1. A system of
installing electrical
equipment/ apparatus
belowground at a
spacious working
place which is
accessible & clear of
obstruction may be
put in place.
2. Adequate
ventilation may be
put in place.
3. . Adequate
ventilation may be
put in place.
Reg-98.
Reg (C)
161.
Reg (C)
124.
1. Formulate and
implement a code of
practice for installing
electrical equipment /
apparatus belowground.
2. Provide ventilation as
per prescribed standard.
3. Install support as per
prescribed standard.
Low
Med
Low
EE &
CE.
VO &
MM.
AM
&
MM.
1. To be
completed within
one month.
2. To be
completed within
one month.
3. To be
completed within
one month.
Pressing of trailing
cable of Side
Discharge Loader
(SDL) /drill machine
during reverse
movement of SDL.
A system for
managing the trailing
cable while SDL/drill
machine is in
operation by
providing suitable
cable connectors,
appropriate anchoring
at the machine end to
protect from
mechanical injury,
may be put in place.
Reg-107. Formulate and
implement a procedure
for managing the trailing
cable while SDL/drill
machine is in operation.
Med AEE,
EE &
CE.
To be
implemented
within fifteen
days (YF).
Mechanism Control
RSP/DGC/
MG
Procedure ERCI Res Comments
There is no
efficient
mechanism to
check the supply of
the Personnel
Protecting
Equipment (PPE)
and monitoring
their condition
from time to time.
A system for
providing PPE
(gloves/rubber shoes/
ladders/ earthing
devices/helmets/line
testers / hand lines/
safety belts etc.) of
prescribed standard to
workmen engaged in
electrical work may be
put in place.
Reg-19. Formulate and implement
a procedure for purchase
and supply of PPE to
workmen engaged in
electrical work.
Med EE,CE,
Materials
Manager
& MM.
To be
completed
within one
month.
Guarding is not
provided under
each Over Head
(OH) line crossing
the roads. The
guard wires are not
properly earthed.
A system may be put
in place for providing
guards-wire under
each OH line (while
crossing a road or
building ) which is
connected with earth
at each point
at which its electrical
continuity is broken
and have
Reg-70. Formulate and implement
a code of procedure for
providing guard wire
under each OH line while
crossing a road or
building, may be put in
place.
Low AEE,
EE, CE
& MM.
To be
completed
within one
month.
84
(i) an actual breaking
strength of not less
than 635kg (if made of
iron or steel. Shall be
galvanised ) and (ii)
sufficient current –
carrying capacity to
ensure them rendering
dead, without risk of
fusing of the guard-
wire or wires, till the
contact of any live
wire has been
removed.
Lightning arrester
are not installed at
both ends of the
OH lines and
electrically
operated Heavy
Earth Moving
Machinery
(HEMM).
A system for
providing ‘Lightning
arresters’ of
appropriate voltage
level at (i) each end of
the OH line, (ii) each
junction point of the
OH line the
electrically operated
shovels/HEMM may
be put in place.
Reg-74. Devise and implement a
system for providing
Lightning arrested of
appropriate voltage level
at (i) each end of the OH
line, (ii) each junction
point of the OH line and
cables and (iii) in the
electrically operated
shovels/HEMM.
Low AEE,
EE, CE
& MM.
To be
completed
within fifteen
days.
Neutral failure fail
safe relay is not
employed in all the
Tran Switch Unit
(TSU).
The functionality of
the neutral failure
relay where ever
installed is not
tested periodically.
A mechanism for
deploying suitably
designed restricted
neutral system of power
supply with fail safe
relay in accordance
with the stipulations of
the statute may be put
in place.
Reg-
100(1)
Formulate and implement a
system for designing and
employing restricted
neutral system of power
supply with fail safe relay
in accordance with the
stipulations of the statue.
Low AEE, EE,
CE &
MM.
To be
completed
within one
month (YF).
Mechanism Control RSP/DGC/
MG
Procedure ERCI Res Comments
Insulating material
at each cable end is
not efficiently
sealed.
A procedure for
sealing insulating
material at each cable
end may put in place.
Reg-106. Formulate and implement
a procedure for sealing
insulating material at each
cable end.
Med AEE &
EE.
To be
completed
within fifteen
days.
Interlocking of
auxiliary fans are
not maintained in
all the working
face due to non-
provision of
facilities in the
starter used for
auxiliary fan/
inadequate length
of control cable.
A system for
interlocking auxiliary
fan(s) with the
switchgear controlling
power supply to the in
by face equipment, by
deploying appropriate
type of starters and
adequate length of
cable may be put in
place.
Reg-
105(7)
Formulate and implement
a system for interlocking
auxiliary fan (s) with the
switchgear controlling
power supply to the in
bye face equipment, by
appropriate type of starter
and adequate length of
cable.
Low AEE,
EE, CE,
VO &
MM.
To be
completed
within one
month.
Local Methane
Detector (LMD)’s
are not shifted with
the advance of
face. Sometimes
the battery backup
of LMD is not
A system of placing
LMD with adequate
battery backup in the
advancing face
coupled with an
arrangement of
interlocking with the
Reg-
110(6)
Formulate and implement
a system of deploying
LMD’s in the advancing
face.
Low AEE,
EE, CE,
VO &
MM.
85
operational. switchgear controlling
power supply to the
district may be put in
place.
Pilot core
protection is not
maintained up to
the ON/OFF push
button station but
up to foot switch.
Mechanism to ensure
functionality of the
ON/OFF pushbutton
station shall be put in
place.
Reg-108. Formulate and implement
a system of operating
portable and transportable
machines in underground
mines as per provisions of
the statue.
Low AEE, EE
& CE.
To be
completed
within fifteen
days.
No maintenance
schedule for checking
the Flame Proof
(FLF) features of the
apparatus &
switchgears.
1. A schedule of
maintenance for
checking FLP features of
apparatus & switchgears
as per the guidelines of
the manufacturer and
recording the findings
there of may be put in
place.
2. Replacement of
spares, if any, shall be
made from the
manufacturer, if not
standardized.
3. A register for
inspection and
maintenance of FLP
features shall be
maintained.
Reg-110. Formulate and implement a
schedule of maintenance for
checking FLP features of
apparatus & switchgears as
per the guidelines of the
manufacturer and recording
the findings in a bound
paged book kept for the
purpose.
Low AEE, EE
& CE.
Communication
facilities not
provided at all the
distributing centres
in the mine.
An efficient means of
communication
between the surface
Sub Station (S/S) &
other distributing
centres may be put in
place.
Reg-
97(2).
Provide an efficient
means of communication
between the surface Sub
Station & other
distributing centres.
Med AEE, EE
& CE.
To be
completed
within one
month.
TABLE: CP/OH-7
Control Plan: Airborne Respirable Dust & Occupational Health in Coal Mines
Name of Mine : Katkona 1&2 Incline Date Conducted:
Name of the Company : S.E.C.L. Location:
Assessment Team
S.N. Name Designation
01 Shri D.Singh Colliery Manager (MM)
02 Shri Manoj Kumar Colliery Engineer (CE)
03 Shri P.F.Patel Safety Officer (SO)
04 Shri B.K.Singh Ventilation Officer (VO)
05 Shri K.K.Vishwakarma Assistant Manager (AM)
06 Shri S.K.Pandey Manager (M)
08 Shri K.A.Ansari AM(M)
86
09 Shri Dharmesh AM(M)
10 Shri S.K.Sinha SOE(M)
11 Dr. R.R.Singh Medical Officer (MO)
12 Shri. G.S. Patel Sr.Surveyor (SUR)
13 Shri O.P.Gupta Surveyor (SUR)
14 Shri D.Sengupta Workman Inspector (Mining) (WIM)
15 Shri M.A.Siddqui Workman Inspector (Mechanical) (WIME)
16 Shri A.L.Gupta Workman Inspector (Electrical) (WIE)
17 Shri Ajay Singh Overman (OM)
18 Shri Amrit Mahato Mining Sirdar (MS)
19 Shri Shivcharan Foreman (Mechanical) (FMM)
20 Shri Ramesh Bhagat Foreman (Electrical) (FME)
21 Shri Dhaniram Electrical Supervisor (ES)
22 Shri Jawahar Safety Committee Member/Machenical Fitter
23 Shri Raghrai Safety Committee Member/SDL Operator
Hazard identification in respect of air borne respirable dust and occupational health services at a coal mine having part
underground workings. (Hazard indicates health harm issues of mine workers)
Mechanism Control
RSP/DGC/
MG
Procedure ERCI Res Comments
1.Dry drilling
operations at work
faces.
2. Mine workers not
using dust masks.
1. Water spraying of
coal dust before
drilling.
2. Use of Personal
Protective Equipment
(PPE).
1. Reg-
144;
DGC-
1/2004;
Rec Xth
Con.
1. Prepare and
implement Code of
Practice for drilling in
work faces.
2. Ensure supply of
PPE and use by work
persons.
Low AM
&
MM.
The job
mentioned at
serial no. 1&2 to
be completed
within one
month’s time
(YF).
Dust concentration in
excess of permissible
limit at work faces.
Monitor
concentration of dust
in work face.
-Do- Prepare and implement
a Procedure for
conducting dust survey
at prescribed interval.
Low AM
&
MM.
The job to be
completed within
one month’s time
(YF).
Water spraying
arrangement
nonfunctional in coal
loading points.
Water spraying with
dust suppressant in
coal loading points.
-Do- Frame and implement
Code of Practice for
dust suppression in coal
loading points.
Med AM
&
MM.
The job to be
completed within
one month’s time
(YF).
Periodic Medical
Examination (PME)
of work persons not
conducted in
Conduct PME of
work persons in
prescribed manner.
Rul-29B;
Rec Xth
Con.
Prepare and implement
a system of conducting
PME of work persons
in prescribed manner.
Low Collie
ry
Medic
al
The job to be
completed within
a period of forty
five days (YF).
Facilitators (May Include)
S.N. Name Designation
01 Shri A.K. Dubey Nodal Officer , ISO
02 Shri M.Yadav Area Safety Officer
87
prescribed manner. Office
r &
MM.
Rehabilitation
measures not taken
for workers
diagnosed with
pneumoconiosis.
On detection of signs
of onset of
‘Pneumoconiosis’
workers to be
deployed in suitable
alternative jobs with
medical support.
Rul-29B;
Rec Xth
Con.
Prepare and implement
a system of deploying
work persons diagnosed
with Pneumoconiosis in
alternative jobs at work
sites with medical
support where dust
hazard is negligible.
Low MM
&
Agent
The job to be
completed within
one month’s time
(YF).
1. Noise level in
machines in excess of
threshold limit.
2. Maintenance of
machines deficient.
3. Mine workers not
using ear muffs.
1. Maintenance of
noise level below the
comfort level of
workers.
2. Maintenance of
machines at
prescribed interval.
3. Use of PPE by
mine workers.
DGC No.
Tech.5/19
90
MG.
MG.
1. A system of
conducting noise
survey at prescribed
interval and
implementation of
remedial measures
thereof may be put in
place.
2. Frame and
implement the
maintenance schedule
of machines.
3. Ensure a system of
supply and use of PPE
by mine workers.
Low AM
&
MM.
The job
mentioned at
serial no. 1&2 to
be completed
within one
month’s time
(YF).
TABLE: CP/DB-8
Control Plan: Drilling & Blasting Operation (DB) in Underground Coal Mines
Name of Mine : Katkona 1&2 Incline Date Conducted:
Name of the Company : S.E.C.L. Location:
Assessment Team
S.N. Name Designation
01 Shri D.Singh Colliery Manager (MM)
02 Shri Manoj Kumar Colliery Engineer (CE)
03 Shri P.F.Patel Safety Officer (SO)
04 Shri B.K.Singh Ventilation Officer (VO)
05 Shri K.K.Vishwakarma Assistant Manager (AM)
06 Shri S.K.Pandey Manager (M)
08 Shri K.A.Ansari AM(M)
09 Shri Dharmesh AM(M)
10 Shri S.K.Sinha SOE(M)
11 Dr. R.R.Singh Medical Officer (MO)
12 Shri. G.S. Patel Sr.Surveyor (SUR)
13 Shri O.P.Gupta Surveyor (SUR)
14 Shri D.Sengupta Workman Inspector (Mining) (WIM)
88
15 Shri M.A.Siddqui Workman Inspector (Mechanical) (WIME)
16 Shri A.L.Gupta Workman Inspector (Electrical) (WIE)
17 Shri Ajay Singh Overman (OM)
18 Shri Amrit Mahato Mining Sirdar (MS)
19 Shri Shivcharan Foreman (Mechanical) (FMM)
20 Shri Ramesh Bhagat Foreman (Electrical) (FME)
Hazard identification in respect of drilling & blasting at a coal mine having part underground workings.
(Hazard indicates health harm issues of mine workers)
Mechanism Control
RSP/DGC/
MG
Procedure ERCI Res Comments
Because of poor
dressing of running
faces.
Efficient supervision
for qualitiful dressing
Providing skilled &
experienced dresser
Unsupported green
roof
Ensure proper
supporting of roof &
side before starting of
drilling blasting
operation.
Provide sufficient
support gangs.
Geological disturbed
working faces.
Provide a special
supports under proper
supervision
Poor ventilation
systems & poor
supervisions.
Provide adequate
ventilation at
working faces.
Arrangement of
Auxiliary fans.
Poor electrical
maintance.
Proper maintenance
of coal drill machine
Provide Adequate a
spare parts ensure
safety.
Unscientific
distribution of delay
number.
Provide proper delay
number as per
specified pattern.
Ensure avaibility of
proper delay number.
Wrong hole direction Drilling work under
proper supervision as
specified pattern
Use of old detonator
& explosive
Expired detonator &
explosive shall not
use.
While deling with
misfire not standard
procedure adopted.
SOP adopted deling
with misfire.
Poor supervision
while blasting in
joining faces.
Blasting card system
shall be adopted.
Facilitators (May Include)
S.N. Name Designation
01 Shri A.K. Dubey Nodal Officer , ISO
02 Shri M.Yadav Area Safety Officer
89
Faces running
towards both sides of
joining faces.
Other side of joining
face shall be fenced.
Blasting Card system
not adopted.
Ensure adoption of
blasting system.
Enterd in the blasted
faces without giving
sufficient time for
diluting fumes &
dust.
Sufficient time shall
be given after
blasting.
TABLE: CP/RB-9
Control Plan: Roof Bolter operation in the mine
Name of Mine : Katkona 1&2 Incline Date Conducted:
Name of the Company : S.E.C.L. Location:
Assessment Team
S.N. Name Designation
01 Shri D.Singh Colliery Manager (MM)
02 Shri Manoj Kumar Colliery Engineer (CE)
03 Shri P.F.Patel Safety Officer (SO)
04 Shri B.K.Singh Ventilation Officer (VO)
05 Shri K.K.Vishwakarma Assistant Manager (AM)
06 Shri S.K.Pandey Manager (M)
08 Shri K.A.Ansari AM(M)
09 Shri Dharmesh AM(M)
10 Shri S.K.Sinha SOE(M)
11 Dr. R.R.Singh Medical Officer (MO)
12 Shri. G.S. Patel Sr.Surveyor (SUR)
13 Shri O.P.Gupta Surveyor (SUR)
14 Shri D.Sengupta Workman Inspector (Mining) (WIM)
15 Shri M.A.Siddqui Workman Inspector (Mechanical) (WIME)
16 Shri A.L.Gupta Workman Inspector (Electrical) (WIE)
17 Shri Ajay Singh Overman (OM)
18 Shri Amrit Mahato Mining Sirdar (MS)
19 Shri Shivcharan Foreman (Mechanical) (FMM)
20 Shri Ramesh Bhagat Foreman (Electrical) (FME)
Facilitators (May Include)
S.N. Name Designation
01 Shri A.K. Dubey Nodal Officer , ISO
02 Shri M.Yadav Area Safety Officer
90
Hazard identification in respect of Roof Bolter operation at a coal mine having part underground workings.
(Hazard indicates health harm issues of mine workers)
Mechanism Control
RSP/DGC/
MG
Procedure ERCI Res Comments
Damage Cable
having joints
Proper Joint By
vulcanizing
MG Rectifying cable
joint. Timely cable
replacing.
Low FM,
fitters
To be ensured
daily
Health
Effect from Dust
Water spraying on
scrubber
Reg. 123 Quality inspection of
face by supervisor
Regular Spraying
High Panel
I/c,
Om,
MS
To be ensured
daily
Collision due to
poor Visibility
along roadway
Providing lights
along roadway
Reg. 154,
MG
AVA & lighting to be
maintained in proper
working order
Low Engr.
, FM
To be ensured
daily
Collision due to
Inadvertent entry of
person
AVA & other
warning signal
MG Fencing on route.
Increasing Safety
Awareness
Low MS,
OM
To be ensured
daily
Projectile hit
person or dislodge
support
Restriction of
unwanted
movement of man
MG Guard on tyre &
regular cleaning of
Roadway
Low Optr.
, MS
To be ensured
daily
Injury due
to Roof/side fall
GRP bolting with
Tensile Plastic
NET
Reg. 102,
DGC
3/2013
Improving alertness
by safety talk
Low Panel
I/c,
MS
To be ensured
daily
Injury due to
transportation of
heavy materials
Supply Material to
nearby place
MG Training &
counseling. Regular
effort for improving
behavior
Low Om,
MS
To be ensured
daily
Pressing of
cable/hose pipe by
tyre
Cable/hose hanged
on hooks
MG Discussion about
sequence of work
Low Optr. To be ensured
weekly
Eye injury due to
Dust
Suppression by
wet drilling
MG Regular spraying and
alertness
Low SO,
VO,P
anel
I/c
To be ensured
daily
Injury due to
Slipping of capsule
during upwards
Motion
Inserting of capsule
with pipe
MG Careful work with
Improve Safety
consciousness
Low OM,
MS
To be ensured
daily
Side fall at time of
GRP
Plastic tensile net MG,Reg.
102 DGC
3/2013
proper dressing
before GRP
installation
Low OM,
MS
To be ensured
daily
Injury due to
slippage of Poor
quality Spanner
Use of Standard
quality wrench
MG Skilled manpower
with standard quality
wrench
Low SO,
Panel
I/c
To be ensured
Monthly
Fall of person or
machine on ground
Training for skill
improvement
MG Engage skilled m/p,
careful handling of
Low MS To be ensured
Monthly
91
m/c
Injury to eye by
pressurized
hydraulic oil
Worn hoses be
replaced spare
testing m/c
MG Regular maintenance
of machine
Low Eng.,
FM,
fitters
To be ensured
daily
TABLE: CP/CT-10
Risk Assessment: Coal Transportation in underground and in surface of the mine
Name of Mine : Katkona 1&2 Incline Date Conducted:
Name of the Company : S.E.C.L. Location:
Assessment Team
S.N. Name Designation
01 Shri D.Singh Colliery Manager (MM)
02 Shri Manoj Kumar Colliery Engineer (CE)
03 Shri P.F.Patel Safety Officer (SO)
04 Shri B.K.Singh Ventilation Officer (VO)
05 Shri K.K.Vishwakarma Assistant Manager (AM)
06 Shri S.K.Pandey Manager (M)
08 Shri K.A.Ansari AM(M)
09 Shri Dharmesh AM(M)
10 Shri S.K.Sinha SOE(M)
11 Dr. R.R.Singh Medical Officer (MO)
12 Shri. G.S. Patel Sr.Surveyor (SUR)
13 Shri O.P.Gupta Surveyor (SUR)
14 Shri D.Sengupta Workman Inspector (Mining) (WIM)
15 Shri M.A.Siddqui Workman Inspector (Mechanical) (WIME)
16 Shri A.L.Gupta Workman Inspector (Electrical) (WIE)
17 Shri Ajay Singh Overman (OM)
18 Shri Amrit Mahato Mining Sirdar (MS)
19 Shri Shivcharan Foreman (Mechanical) (FMM)
20 Shri Ramesh Bhagat Foreman (Electrical) (FME)
21 Shri Dhaniram Electrical Supervisor (ES)
Facilitators (May Include)
S.N. Name Designation
01 Shri A.K. Dubey Nodal Officer , ISO
02 Shri M.Yadav Area Safety Officer
92
Hazard identification in respect of Coal Transportation in underground and in surface at a coal mine having part underground
workings. (Hazard indicates health harm issues of mine workers)
Mechanism Control
RSP/DGC/
MG
Procedure ERCI Res Comments
Hit by bucket coz of
Movement of SDL
in gallery
Widen the gallery to
max allowable limit
of width
MG Path of adequate width
for SDL movement
shall be provided
Low Panel
I/c,
OM,
MS
To be ensured
daily
Injury due run over Obstruction free path,
AVA & lights
provided
MG More Vigilant along
with control
High Coll.
Engr.
To be ensured
monthly
Getting pressed
between bucket and
pillars
Code of practice for
operating SDL be
implemented strictly
MG SDL to be operated by
skilled & experienced
operator
Low LHD
Optr.
To be ensured
daily
Injury due to
Spillages from belt
Carefulness MG make awareness Low OM,
LHD
Optr.
To be ensured
daily
Collision due to
Overcrowded trucks
Maintaining queue Reg 95A
& MG
One way traffic &
supervision
Low Engr, To be ensured
daily
Hitting men present
nearby coz of Driving
trucks by unskilled
drivers/persons
Spot inspection of
persons driving
trucks
MG Truck drivers with valid
driving license shall be
allowed to enter mine
premises
Low Secu-
rity
Inspe
c-tor,
Gaurd
s
To be ensured
monthly
TABLE: CP/MECH-11
Risk Assessment: Mechanical work in the mine
Name of Mine : Katkona 1&2 Incline Date Conducted:
Name of the Company : S.E.C.L. Location:
Assessment Team
S.N. Name Designation
01 Shri D.Singh Colliery Manager (MM)
02 Shri Manoj Kumar Colliery Engineer (CE)
03 Shri P.F.Patel Safety Officer (SO)
04 Shri B.K.Singh Ventilation Officer (VO)
05 Shri K.K.Vishwakarma Assistant Manager (AM)
06 Shri S.K.Pandey Manager (M)
08 Shri K.A.Ansari AM(M)
09 Shri Dharmesh AM(M)
10 Shri S.K.Sinha SOE(M)
11 Dr. R.R.Singh Medical Officer (MO)
93
12 Shri. G.S. Patel Sr.Surveyor (SUR)
13 Shri O.P.Gupta Surveyor (SUR)
14 Shri D.Sengupta Workman Inspector (Mining) (WIM)
15 Shri M.A.Siddqui Workman Inspector (Mechanical) (WIME)
16 Shri A.L.Gupta Workman Inspector (Electrical) (WIE)
17 Shri Ajay Singh Overman (OM)
18 Shri Amrit Mahato Mining Sirdar (MS)
19 Shri Shivcharan Foreman (Mechanical) (FMM)
20 Shri Ramesh Bhagat Foreman (Electrical) (FME)
21 Shri Dhaniram Electrical Supervisor (ES)
Hazard identification in respect of Mechanical work at a coal mine having part underground workings. (Hazard indicates health
harm issues of mine workers)
Mechanism Control
RSP/DGC/
MG
Procedure ERCI Res Comments
Injury due to
striking, damage
due to collision
by Sudden brake
failure
Replacement of
brake at regular
interval with
Proper
maintenance & by
inspection
Reg.
89(2)(f),
76(7)(b)
& MG
Proper maintenance
&by inspection
Med Engr
.,
FM
To be ensured
daily
Injury due to hit
by structure due
to loose
Foundation base
Reinforcing
foundation by
props
MG Ensure firm
foundation for
haulage installation
Low Engr
.,
FM
To be ensured
weekly
Injury due
uncontrolled
movement of tubs
Good quality
control units shall
be supplied &
used and Regular
maintenance
Reg.89
& MG
Regular
maintenance &
replacing of units
Low Colli
ery
Engr
.
To be ensured
daily
Snapping of
running ropes
Timely rope
replacement of by
good quality
Reg.
91(3)
Follow standard
way of repair &
replacement
Low Mec
h.
FM
To be ensured
monthly
Snapping of
tension rope
Provide strong
fencing & enough
tension
MG Regular checking &
examination
Low Mec
h.F
M,
To be checked
monthly
Facilitators (May Include)
S.N. Name Designation
01 Shri A.K. Dubey Nodal Officer , ISO
02 Shri M.Yadav Area Safety Officer
94
Fitte
rs
Injury due to
Damaged tubs
Use after proper
repair and handle
with safety
MG Damaged tubs to be
repaired & used
Low Mec
h.F
M,
Fitte
rs
To be ensured
monthly
Injury due to
restricted work
place for
repairing
Improve work
place
environment &
carry out repair
MG Make suitable place
for work
Low Mec
h.F
M,
Fitte
rs
To be ensured
daily
Injury due to
derailed tubs
Proper track &
tub maintenance
provision of
re-railers
MG Alertness on
working
Low Mec
h.F
M,
Fitte
rs
To be ensured
daily
Injury due to hit
by slipping of
spanner & bolts
while
replacement of
tyre
Engage skilled &
experienced
persons with
compliance of the
safety procedure
MG Fit paper size bolts.
Use proper size
spanner
Low Mec
h.F
M,
Fitte
rs
To be ensured
daily
Injury due to hit
by sudden fall of
raised bucket
while repairing
In addition to
safety pin,
positive support
of adequate
capacity should
be fixed tightly
below the bucket
MG Engage skilled &
experienced persons
Follow SOP and
COP
Low Mec
h.F
M,
Fitte
rs
To be ensured
daily
TABLE: CP/PUMP-12
Risk Assessment: Pump operation in the mine
Name of Mine : Katkona 1&2 Incline Date Conducted:
Name of the Company : S.E.C.L. Location:
Assessment Team
S.N. Name Designation
01 Shri D.Singh Colliery Manager (MM)
02 Shri Manoj Kumar Colliery Engineer (CE)
03 Shri P.F.Patel Safety Officer (SO)
95
04 Shri B.K.Singh Ventilation Officer (VO)
05 Shri K.K.Vishwakarma Assistant Manager (AM)
06 Shri S.K.Pandey Manager (M)
08 Shri K.A.Ansari AM(M)
09 Shri Dharmesh AM(M)
10 Shri S.K.Sinha SOE(M)
11 Dr. R.R.Singh Medical Officer (MO)
12 Shri. G.S. Patel Sr.Surveyor (SUR)
13 Shri O.P.Gupta Surveyor (SUR)
14 Shri D.Sengupta Workman Inspector (Mining) (WIM)
15 Shri M.A.Siddqui Workman Inspector (Mechanical) (WIME)
16 Shri A.L.Gupta Workman Inspector (Electrical) (WIE)
17 Shri Ajay Singh Overman (OM)
18 Shri Amrit Mahato Mining Sirdar (MS)
19 Shri Shivcharan Foreman (Mechanical) (FMM)
20 Shri Ramesh Bhagat Foreman (Electrical) (FME)
21 Shri Dhaniram Electrical Supervisor (ES)
Hazard identification in respect of Pump operation at a coal mine having part underground workings. (Hazard indicates health
harm issues of mine workers)
Mechanism Control
RSP/DGC/
MG
Procedure ERCI Res Comments
Injury to back,
hand/ leg while
carrying heavy
items
Provide adequate
& skilled
manpower
Reg.115
(6)
Work under
supervision
Low Super
-
visors
To be ensured
daily
Injury due to fall
of heavy objects
Handling object
properly
MG Procedure for
installation to be
followed
High Mec
h.
FM,
Fitte
r
System to be
maintained
Stress & strain to
person for laying
heavy/long pipes
Engage skilled
person under
supervision
Reg.115
(6) &
MG
Good practice
workmanship
Supervision
throughout
Low FM,
Pipe
fitter
s
To be ensured
daily
Facilitators (May Include)
S.N. Name Designation
01 Shri A.K. Dubey Nodal Officer , ISO
02 Shri M.Yadav Area Safety Officer
96
Injury to hand/
fingers coz of
improper tools
Provide proper
tools
MG Provide skilled
fitter
Low Fitte
rs
To be put
every 6
months
Injury/damage
due to collapse of
retaining wall
Regular checking
& examination
MG As far as possible
installation of pump
at dip side of sump
should be avoided
Low VO,
Surv
e-
yor
To be put
every 6
months
Suffocation and
asphyxiation due
to inadequate
ventilation
Providing safety
lamp lighting and
telephone at
pumping station
Reg.129
& MG
Coursing of fresh
intake air with roof/
side dressing &
supporting
Low SO,
VO
To be ensured
continuously
Injury due to fall
of roof/sides
For remotely
located pumps, at
least two persons
should be
deployed with
safety lamps
Reg.102
&MG
The roadways
should be made safe
& secured and for
remotely located
pumps
Low SO,
Shift
I/c
To be ensured
continuously
TABLE: AD/SCUG-1
Audit of Hazard Identification and Control Plan: Strata Movement in Underground Coal Mines
Name of Mine : Katkona 1&2 Incline Date Conducted:
Name of the Company : S.E.C.L. Location:
Assessment Team
S.N. Name Designation
01 Shri D.Singh Colliery Manager
02 Shri Manoj Kumar Colliery Engineer
03 Shri P.F.Patel Safety Officer
04 Shri B.K.Singh Ventilation Officer
05 Shri K.K.Vishwakarma Assistant Manager
06. Shri S.K.Pandey Manager
07. Shri K.A.Ansari ACM(M)
08. Shri Dharmesh ACM(M)
09. Shri S.K.Sinha SOE(M)
10 Shri G.S.Patel Sr.Surveyor
11 Dr. R.R.Singh Medical Officer
12 Shri O.P.Gupta Surveyor
13 Shri D.Sengupta Workman Inspector (Mining)
14 Shri M.A.Siddqui Workman Inspector (Mechanical)
15 Shri A.L.Gupta Workman Inspector (Electrical)
16 Shri Ajay Singh Overman (OM)
17 Shri Amrit Mahato Mining Sirdar (MS)
18 Shri Shivcharan Foreman (Mechanical)
97
19 Shri Ramesh Bhagat Foreman (Electrical)
20 Shri Dhaniram Electrical Supervisor
21 Shri Jawahar Safety Committee Member/Machenical Fitter
22 Shri Raghrai Safety Committee Member/SDL Operator
Facilitators (May Include)
S.N. Name Designation
01 Shri A.K. Dubey Nodal Officer , ISO
02 Shri M.Yadav Area Safety Officer
Audit of Hazard Identification and Control Plan: Strata Movement in Underground Coal
Mines
.
Abbreviations: IAF: Immediate Action Flag; SOP: Standard Operating Procedure.
Hazard identification Plan:
(General comments)
Mechanism
Control Procedure Action Taken
Observations and
Comments
Roof fall in freshly
exposed roof due to
lack of supervision.
Efficient supervision
to prevent roof fell in
the freshly exposed
area.
Devise and implement
an integrated system of
supervision of green
roof area by
MS/OM/AM.
A system of
supervision of green
roof area has been
devised and being
implemented.
Monitoring of the
process to be done in
ongoing manner by AM
& MM.
Roof fall due to poor
workmanship in
installation of supports.
1. Installation of
supports by efficient
and trained support
personnel.
2. Training of support
personnel.
1. Careful selection of
support personnel.
2. Devise a schedule for
training and re-training
of support personnel at
prescribed intervals.
1. A screening
committee for
selection has been
constituted under
the Chairmanship of
MM.
2. A schedule for
training and re-
training has been
developed.
1. MM & Agent may
ensure functioning of the
screening committee in
an on-going manner.
2. A refresher training
programme for support
personnel has been
conducted. .
MM may expedite the
re-training issue.
Roof and side fall
resulting from weak
and incompetent roof
strata.
Ascertain the
competence of strata
for an adequate roof
support design.
Structural mapping of
freshly exposed roof
and sides to identify
geological features like
slip planes etc., which
affects the competence
of roof rock.
Consultation with a
research institute for
providing necessary
expertise for
conduct of structural
mapping is in
progress.
MM and Agent may
expedite the issue so that
the exercise may
commence at an early
date (IAF).
Roof fall due to inferior
quality of support
material.
Ensure supply of
prescribed quality of
support material.
Establish a system of
procurement and supply
of support material
conforming to
DGMS/BIS standards
with a provision of pre-
checking for quality.
A system has been
developed and
shortly would be put
in use.
MM & Agent may
initiate prompt action to
finalise and put the
system in use (IAF).
Roof and side fall in
mine workings due to
deficient support
density.
Ensure installation of
supports as per
support plan.
Devise a system of
monitoring by
supervisors and
managers to ascertain
whether supports are
installed as per support
A system of
monitoring to
density and
ascertain the
efficacy of installed
supports has been
AM & MM to keep a
continuous watch over
implementation of the
system.
98
plan. devised and put to
use.
Support plan based on
deficient geological
data and other
parameters causing
instability of strata.
Ensure framing of
support design on the
basis of proper
geotechnical
investigations.
Classification of roof
rock by CMRI-ISM
Geo-mechanics
classification and
support design thereof.
RMR of the roof
rock has been
determined,
followed by support
design by a research
institute. On the
basis of inputs,
existing support
plan has been
modified.
Whether geo-mining
conditions changes, fresh
determination of RMR
followed by support
design exercise may be
conducted.
Mechanism Control Procedure Action Taken
Observations and
Comments
Delay in supply of
support material and
subsequent erection of
Ensure timely supply
and erection of mine
supports.
Establish a system of
timely placing of indent
of indent for supports
A system of timely
supply and erection
of mine supports has
MM may initiate
necessary action to
implement the system on
priority basis (IAF).
The same resulting in
roof fall.
Followed by supply of
supports. Ensure timely
erection of supports.
Been developed and
implementation of
of the same is in
process.
Roof and side fall due
to advance orientation
of roadway vis-à-vis
prominent geological
features like cleat etc.
Orient proposed main
installations and
roadways
strategically in
respect of prominent
geological
disturbances to
reduce strata stability
problems.
Mine Planning &
Design Engineer in
consultation and under
the guidance of experts
of an academic/research
institute to decide
proposed orientation of
main installations and
roadways in mine plan.
Discussion with a
research institute to
effect necessary
modification in the
process of
developing mine
plan and mining
layouts has been
initiated.
MM and Agent may
expedite the issue so that
the job is completed
within two months’ time.
Roof and side fall in
stowing sections.
Ensure timely and
adequate stowing.
Prepare and implement
a scheme for timely and
adequate stowing.
Action in this regard
has been initiated
but the task is yet to
be completed.
Prompt action to be
initiated in this regard by
MM and Agent (IAF).
TABLE: AD/MV-2
Audit of Hazard Identification and Control Plan: Mine Ventilation in Underground Coal Mines
Name of Mine : Katkona 1&2 Incline Date Conducted:
Name of the Company : S.E.C.L. Location:
Assessment Team
S.N. Name Designation
01 Shri D.Singh Colliery Manager
02 Shri Manoj Kumar Colliery Engineer
03 Shri P.F.Patel Safety Officer
04 Shri B.K.Singh Ventilation Officer
05 Shri K.K.Vishwakarma Assistant Manager
06. Shri S.K.Pandey Manager
07. Shri K.A.Ansari ACM(M)
08. Shri Dharmesh ACM(M)
09. Shri S.K.Sinha SOE(M)
99
10 Shri G.S.Patel Sr.Surveyor
11 Dr. R.R.Singh Medical Officer
12 Shri O.P.Gupta Surveyor
13 Shri D.Sengupta Workman Inspector (Mining)
14 Shri M.A.Siddqui Workman Inspector (Mechanical)
15 Shri A.L.Gupta Workman Inspector (Electrical)
16 Shri Ajay Singh Overman (OM)
17 Shri Amrit Mahato Mining Sirdar (MS)
18 Shri Shivcharan Foreman (Mechanical)
19 Shri Ramesh Bhagat Foreman (Electrical)
20 Shri Dhaniram Electrical Supervisor
21 Shri Jawahar Safety Committee Member/Machenical Fitter
22 Shri Raghrai Safety Committee Member/SDL Operator
Facilitators (May Include)
S.N. Name Designation
01 Shri A.K. Dubey Nodal Officer , ISO
02 Shri M.Yadav Area Safety Officer
Audit of Hazard Identification and Control Plan as regards to Mine Ventilation in mechanized
Board & Pillar mining with caving.
Abbreviations: IAF: Immediate Action Flag; SOP: Standard Operating Procedure.
Hazard identification Plan:
(General comments)
Hazard Control Plan:
Mechanism Control Procedure Action Taken
Observations and
Comments
Air leakage in return
airway through
ventilation doors/belt
doors.
Prevent air leakage
through ventilation
doors/belt doors.
Establish a system of
checking of ventilation
checking has been devised
and being implements.
A system of supervision
of green roof area has
been devised and being
implemented.
Monitoring of the
process to be done
in ongoing manner
by VO, AM & MM.
Air leakage in return
airway through
stoppings.
Prevent air leakage
through stoppings.
Establish a system of
checking of stopping’s
under competent
supervision.
A team under a senior
Overman has been
constituted for checking
to stopping’s and
follows up actions.
VO & AM & MM
to monitor the
system in an on-
going manner.
High resistance to air
flow due to number of
mine cars on haulage
system.
Regulate
movement of mine
cars in intake
airway to achieve
optimum air flow
through intake
airway.
Fine tune for existing
system of hauling in empty
mine cars and hauling out
coal filled mine cars
without effecting
operational efficiency.
Necessary
modifications have
been made in the
existing system to
reduce the resistance to
air flow.
CE, AM & MM to
monitor the system
in an on-going
manner.
Reduced efficiency of
mine fan due to
slipping of fan belt.
Establish a system
of regular checking
of mine fan and its
accessories with a
scheme of
preventive
maintenance.
Formulate a SOP for
checking and maintenance
of mine fan and its
accessories.
SOP has been
formulated for checking
and maintenance of
mine fan and put to use.
VO, AM & MM to
monitor the system
in an on-going
manner.
100
Deficient function of
air lock due to leakage
through doors and
windows.
Prevent/Minimise
air leakage through
door and windows.
Establish a system of
checking and maintenance
of airlocks under
competent supervision.
A system of checking
and maintenance of
airlocks has been
devised and put to use.
AM & MM to keep
a check on efficacy
of the system.
Improper distribution
of air in working faces
due to poor ventilation
planning & network.
Establish mine
ventilation network
as per stipulations
of strata.
Design of mine ventilation
network in consultation
with experts from an
academic/research
institution.
A discussion with
experts from an
academic institution for
designing mine
ventilation network is
in progress.
MM & Agent may
expedite the issue
with immediate
effect (IAF).
Improper distribution
of air in working faces
due to poor
workmanship in
installation and
maintenance of
brattices and ducting.
1. A system of
installation and
maintenance of
brattices and
ducting by trained
personnel under
competent
supervision.
2. Training of mine
ventilation
personnel.
1. Develop and implement
a SOP for installation and
maintenance of brattices
and ducting .
2. Conduct training of
mine ventilation personnel.
1. SOP has been
formulated for
installation and
maintenance of
brattices and ducting
and put in place.
2. Training for mine
ventilation personnel is
yet to be conducted.
1. AM & MM to
monitor the system
in an on-going
manner.
2. MM & Agent
may organize
training within one
month.
Improper distribution
of air in
A suitable
mechanism for
regular monitoring
Develop and implement a
mechanism of monitoring
A mechanism for
monitoring the efficacy
VO,AM &MM to
monitor the system
working faces due to
inadequate monitoring
of face ventilation
system.
of the efficiency
monitoring of the
efficacy of face
ventilation system
as per provisions of
the statute.
face ventilation system to
ascertain its efficacy by
Mining
Sirdar/Overman/Asst.Mana
ger.
of face ventilation
system has been
developed, and put to
use.
in an on-going
manner.
Air leakage in returns
due to leakage through
air crossings..
1. Periodic
monitoring of the
effectiveness of air
crossing and
undertake
maintenance of the
same by competent
& trained
personnel.
2. Training of mine
ventilation
personnel.
1. Develop and implement
a system of inspection and
maintenance of air
crossings by competent
personnel.
2. Conduct training of
mine ventilation personnel.
1. A system of checking
and maintenance of air
crossings has been
devised and put to use.
2. Specialized training
yet to be conducted.
1. VO, AM & MM
to monitor the
system in an on-
going manner.
2. MM & Agent
may organize
training within one
month.
Improper distribution
of air to faces due to
incorrect sitting of
Auxiliary/Booster fan.
Adoption of a
system based on
scientific study for
setting of
Auxiliary/Booster
fan.
Formulate a system of
conducting
pressure/quantity/ velocity
survey and use the inputs
for deciding the position
for installation for
Auxiliary/Booster fan.
A system of conducting
pressure/quantity/veloci
ty survey is being
developed in
consultation with
experts from a research
institute.
Prompt action to be
initiated in this
regard by MM &
Agent (IAF).
Excessive quantities of
inflammable/noxious
gasses in work faces
due to disruption of
normal ventilation.
Withdrawal of
work persons when
percentage of
inflammable/noxio
us gases is above
permitted level.
Formulate a scheme of
withdrawal of work
persons as per provisions
of statute under competent
supervision.
A scheme has been
prepared which is to be
tested at the time of
mine emergency
simulation exercise.
MM & Agent may
organize mine
emergency
simulation exercise
(IAF).
High resistance in air Maintenance of air Establish a protocol of A protocol has been VO, AM & MM to
101
return(s) due to
accumulation of
debris.
return(s) to keep
them free of
obstructions/debris.
inspection of air return(s)
by competent personnel as
per statute with a clause of
initiating action to keep
them free of obstruction
debris.
framed and put to use
for inspection of air
return(s) and initiating
suitable action for
keeping air return(s)
obstruction free.
monitor the system
in an on-going
manner.
TABLE: AD/IN-3
Audit of Hazard Identification and Control Plan: Inundation in underground coal mines
Name of Mine : Katkona 1&2 Incline Date Conducted:
Name of the Company : S.E.C.L. Location:
Assessment Team
S.N. Name Designation
01 Shri D.Singh Colliery Manager
02 Shri Manoj Kumar Colliery Engineer
03 Shri P.F.Patel Safety Officer
04 Shri B.K.Singh Ventilation Officer
05 Shri K.K.Vishwakarma Assistant Manager
06. Shri S.K.Pandey Manager
07. Shri K.A.Ansari ACM(M)
08. Shri Dharmesh ACM(M)
09. Shri S.K.Sinha SOE(M)
10 Shri G.S.Patel Sr.Surveyor
11 Dr. R.R.Singh Medical Officer
12 Shri O.P.Gupta Surveyor
13 Shri D.Sengupta Workman Inspector (Mining)
14 Shri M.A.Siddqui Workman Inspector (Mechanical)
15 Shri A.L.Gupta Workman Inspector (Electrical)
16 Shri Ajay Singh Overman (OM)
17 Shri Amrit Mahato Mining Sirdar (MS)
18 Shri Shivcharan Foreman (Mechanical)
19 Shri Ramesh Bhagat Foreman (Electrical)
20 Shri Dhaniram Electrical Supervisor
21 Shri Jawahar Safety Committee Member/Machenical Fitter
22 Shri Raghrai Safety Committee Member/SDL Operator
Facilitators (May Include)
S.N. Name Designation
01 Shri A.K. Dubey Nodal Officer , ISO
02 Shri M.Yadav Area Safety Officer
Audit of Hazard Identification and Control Plan as regards to inundation in multiple seam
underground workings with caving/stowing.
Abbreviations: IAF: Immediate Action Flag; SOP: Standard Operating Procedure.
102
Hazard identification Plan:
(General comments)
Hazard Control Plan:
Mechanism Control Procedure Action Taken
Observations and
Comments
Failure of coal
pillars due to
existence of fire in
underground
allowing connection
cracks with shallow
surface rain water
accumulation and
flooding of
underground
workings.
1. Ensure efficient
measures of
controlling
underground fire by
trained personnel
under competent
supervision.
2. Ensure drainage of
rain water from large
surface depression and
filling up of the same.
3. Specialized training
on combating
underground mine fire.
1. Devise a mechanism for
fighting of underground fire
in consultation with experts
of an academic institute and
implement the same under
managerial supervision.
2. Constitute a term for
drainage of water from
surface depression and
filling up of the same, as
and when required under
competent supervision.
3. Conduct specialized
training of mine personnel
on combating underground
mine fire.
1. A preliminary
discussion to devise a
mechanism of fighting
underground and fire
has been held with
experts of an academic
institute.
2. A team has been
constituted with senior
most Ass. Manager as
team leader.
3. Training is yet to be
conducted.
1. Immediate action
to be initiated by the
MM & Agent to put
the mechanism in
place (IAF).
2. Monitoring in this
regard to be done in
ongoing manner by
MM and Agent.
3. MM & Agent to
facilitate conduct of
training within one
month.
Failure of
embankment
constructed at river
bank due to heavy
rain and entry of
water from surface
through old
workings and
subsidence area to
underground mine
workings.
Failure of
embankment
constructed at river
bank due to heavy
rain and entry of
water from surface
through old working
and
Subsidence area to
underground mine
workings.
1. Assess the strength
and stability of
embankment
constructed at river
bank.
2. A system of
sounding warning
during heavy rain and
withdrawal of persons
from underground if
considered necessary,
to be in place.
1. Conduct a study for
assessing strength and
stability of embankment in
consultation with experts of
a research institute.
Implement suggestions for
strengthening embankment,
if any, under competent
supervision.
2. Devise a code of practice
for warning during heavy
rain, and evacuation of work
persons from underground if
warranted.
1. Discussion is to
progress to engage a
research institute for
conducting the study.
2. A code of practice
has been devised and
being implemented.
1. Immediate action
to be initiated by the
MM & Agent for
facilitating conduct
of study and
implementation of
recommendations
(IAF).
2.Ensure
implementation of
the code of practice
by AM & MM.
Failure of dam
constructed in the
connection drift
between workings
of two seams,
causing sudden
inrush of water from
workings of one
seam to another
seam in
underground .
Assess stability of dam
from available records,
If need be, explore the
possibility of
strengthening the
existing dam or
construction of a new
dam.
a) Conduct stability
assessment exercise in
consultation with experts of
a research / academic
institute.
b) Formulate a work process
for strengthening of existing
dam or construction of a
new dam, if need be, and
execute the same by trained
personnel under competent
supervision.
a) The stability
assessment exercise has
been conducted by the
experts of an academic
institute, who
recommended
strengthening of the
existing dam.
MM & Agent to
complete the action
for strengthening of
existing dam within
one month’s time
(IAF).
Mechanism Control Procedure Action Taken
Observations and
Comments
103
b) The work process
has been formulated. As
recommended, action
for strengthening of
existing dam has been
initiated.
Flooding of river
due to heavy rains
and water finding its
way to underground
workings through
goaf and/or mine
entries.
Assess rainfall date of
last thirty years in the
area and
corresponding High
Flood Level (HFL) to
formulate strategy for
preventing entry of
water in underground
workings through goaf
and /or mine entries.
Formulate strategy for
preventing entry of water in
the underground workings
through goaf and/or mine
entries and initiate action for
implementing the same.
A scheme has been
devised and proposed to
be put in use shortly.
AM & MM to
expedite
implementation of
the scheme (IAF).
Barriers against
water logged old
workings failing
under hydrostatic
pressure causing
inrush of water in
underground
workings.
Ensure maintenance of
barrier as prescribed
under mining laws.
Formulate and implement a
work scheme to ensure
maintenance of barrier as
prescribed under mining
laws.
A work scheme has
been formulated and in
the process of being
implemented.
AM & MM to keep a
continuous watch
over implementation
of the system.
Sudden inrush of
water form old
water logged
workings of same
seam or from one
seam to another
seam in
underground due to
accidental
connection.
Ensure leaving
prescribed barrier as
per the provisions of
the statute from old
water logged workings
while advancing mine
galleries in
underground.
Conduct periodic mine
survey and check survey to
ensure maintenance of
barrier as prescribed under
mining laws.
A system of conducting
barrier survey has been
formulated and in the
process of being
implemented.
AM & MM to keep a
continuous watch
over implementation
of the system.
TABLE: AD/MFUG-4
Audit of Hazard Identification and Control Plan: Mine Fire in Underground Coal Mines
Name of Mine : Katkona 1&2 Incline Date Conducted:
Name of the Company : S.E.C.L. Location:
Assessment Team
S.N. Name Designation
01 Shri D.Singh Colliery Manager
02 Shri Manoj Kumar Colliery Engineer
03 Shri P.F.Patel Safety Officer
04 Shri B.K.Singh Ventilation Officer
05 Shri K.K.Vishwakarma Assistant Manager
06. Shri S.K.Pandey Manager
07. Shri K.A.Ansari ACM(M)
08. Shri Dharmesh ACM(M)
09. Shri S.K.Sinha SOE(M)
10 Shri G.S.Patel Sr.Surveyor
104
11 Dr. R.R.Singh Medical Officer
12 Shri O.P.Gupta Surveyor
13 Shri D.Sengupta Workman Inspector (Mining)
14 Shri M.A.Siddqui Workman Inspector (Mechanical)
15 Shri A.L.Gupta Workman Inspector (Electrical)
16 Shri Ajay Singh Overman (OM)
17 Shri Amrit Mahato Mining Sirdar (MS)
18 Shri Shivcharan Foreman (Mechanical)
19 Shri Ramesh Bhagat Foreman (Electrical)
20 Shri Dhaniram Electrical Supervisor
21 Shri Jawahar Safety Committee Member/Machenical Fitter
22 Shri Raghurai Safety Committee Member/SDL Operator
Facilitators (May Include)
S.N. Name Designation
01 Shri A.K. Dubey Nodal Officer , ISO
02 Shri M.Yadav Area Safety Officer
Audit of fire hazard identification and control plan as regards to Depillaring operation with
caving/stowing.
Abbreviations: IAF: Immediate Action Flag; SOP: Standard Operating Procedure.
Hazard identification Plan:
(General comments)
Hazard Control Plan:
Mechanism Control Procedure Action Taken
Observations and
Comments
Leakage of air through
isolation/fire stopping
Prevent leakage of air
through isolation/fire
stoppings.
Establish a system of
checking isolation/fire
stopping's of caving panel
from where evidences of fire
have been reported under
competent supervision.
A code of practice for
checking isolation/fire
stopping's of caving
panel having risk of fire
has been formulated and
put in practice by
engaging competent
personnel.
Monitoring of the
process to be done in
ongoing manner by
AM & MM.
Non adherence to
pressure balancing
and leakage through
isolation/fire
stoppings.
Prevent leakage of air
through isolation/fire
stoppings by pressure
balancing.
Formulate and execute a
system of pressure
balancing.
A scheme of pressure
balancing has been
formulated in
consultation with experts
from an academic
institution. It will be
executed by competent
personnel under
guidance of experts.
The system is still
under the process of
implementation action
not yet completed AM
& MM may expedite
the issue IAF.
Deficient monitoring
of mine atmosphere
resulting in leakage
through isolation/fire
stopping's
Systematic
monitoring of mine
atmosphere.
Fine tune the existing
system of monitoring
mine atmosphere by
establishing a mine
environment management
system.
Formulation of mine
environment
management system in
consultation with
scientist of a research
institute has been
completed.
MM & Agent may
initiate suitable action
for implementation of
the system in time
bound manner(IAF)
105
Implementation of the
system not yet
completed.
Fire jumps existing
barrier of a depillared
and caved panel
isolated with
stopping's and affects
work persons.
Establish
preparedness for
evacuation in
emergency by
conduct of mock
rehearsals
Conduct mine fire
simulation exercise under
expert guidance at
prescribed interval
Initial discussions with
stake holders for
conducting the exercise
have been held.
MM & Agent may
expedite the issue so
that the exercise is held
at an early date(IAF)
Coal or carbonaceous
material left in
decoaled area and
leakage through
stoppings.
Optimum extraction
of coal and ensuring
not to leave loose
coal or carbonaceous
material in decoaled
area with efficient
stowing.
Develop & implement a
procedure for extraction
of coal with stowing with
special emphasis on the
method of clearing coal
and carbonaceous
material from decoaled
area.
A procedure has been
developed and
implementation of the
same is in process.
AM & MM may
initiate necessary action
to implement the
procedure within one
month with a system of
monitoring in an
ongoing manner.
Additional
mechanism out bye
of sand barrier not
provided to prevent
migration of fire.
A suitable
mechanism out bye
of sand barrier not
provided to prevent
migration of fire
Develop an effective
mechanism in
consultation with
experts/scientist of
reputed
research/academic
institution to prevent
migration of fire.
Preliminary discussion to
develop the mechanism
with the help of a
scientific institute has
been held.
MM & Agent may
expedite the issue so
that the job is
completed within three
months time.
Poor blasting system
damage fire/isolation
stopping's facilitating
propagation of fire.
1. Adoption of proper
blasting technology
minimizing blast
induced vibration by
competent blasting
personnel.
2. Training of mine
personnel.
1. Fine tune the drilling &
blasting system. Conduct
drilling & blasting by
deploying trained and
competent personnel.
2. Organize training for
personnel engaged in
drilling & blasting.
1. Drilling & blasting
system has been
modified.
2. A refresher training
programme for drilling
& blasting personnel has
been conducted.
1. System to be
monitored by AM &
MM
2. MM & Agent may
address the re-training
issue.
Poor maintenance
system damage
fire/isolation
stoppings.
Ensure proper
maintenance of
fire/isolation
stoppings.
Develop and implement a
schedule of maintenance
for fire/isolation
stoppings.
A schedule of
maintenance for
fire/isolation stoppings
has been developed and
implemented.
VO, AM and MM to
monitor the process of
implantation in an
ongoing manner.
Deficient ventilation
network put in
practice by untrained
personnel.
1. Establish an
efficient ventilation
network manned by
trained personnel.
2. Training of mine
personnel engaged in
maintaining
ventilation system.
1. Modify the existing
ventilation network in
consultation with
experts/scientists of an
academic/research
institute.
2. Organize training for
mine personnel engaged
in maintaining ventilation
system.
1. The work of
ventilation network
planning has been
entrusted to an academic
institution and the same
is estimated to be
completed within one
month.
2. Training of personnel
engaged in maintaining
ventilation system yet to
be completed.
1. MM & Agent may
monitor the progress of
work.
2. MM & Agent may
ensure conduct of
training within one
month.
TABLE: AD/MM-5
Risk Assessment: Mine Machinery (MM) in Underground Coal Mines
106
(Transportation/ Use of Machinery in U/G Mine)
Name of Mine : Katkona 1&2 Incline Date Conducted:
Name of the Company : S.E.C.L. Location:
Assessment Team
S.N. Name Designation
01 Shri D. Singh Mines Manager (MM)
02 Shri Manoj Kumar Colliery Engineer (CM)
03 Shri P.F.Patel Safety Officer (SO)
04 Shri B.K.Singh Ventilation Officer (VO)
05 Shri K.K.Vishwakarma Assistant Manager (AM)
06 Shri Akhilesh Pandey Engineer(E&M)
08 Dr. R.R.Singh Medical Officer (MO)
09 Shri Omprakash Surveyor (SUR)
10 Shri D.Sengupta Workman Inspector (Mining) (WIM)
11 Shri M.A. Siddique Workman Inspector (Mechanical) (WIME)
12 Shri R.L.Gupta Workman Inspector (Electrical) (WIE)
13 Shri Ashwin Kumar Overman (OM)
14 Shri Amrut Kumar Mining Sirdar (MS)
15 Shri Shivcharan Foreman (Mechanical)(FMM)
16 Shri Awadha Kishor Foreman (Electrical)(FME)
17 Shri Dhaniram Electrical Supervisor (ES)
18 Shri Jawahar Mechanical Fitter (MEF)
19 Shri Raghurai Safety Committee Member/ SDL operator
20 Shri Ramsudhir Safety Committee Member/Mech. Fitter
107
Audit of fire hazard identification and control plan as regards to Mine Machinery
Abbreviations: IAF: Immediate Action Flag; SOP: Standard Operating Procedure.
Hazard identification Plan:
(General comments)
Hazard Control Plan:
Mechanism Control Procedure Action Taken
Observations and
Comments
Non adherence to
traffic rules and
driving of vehicles in
an unsafe manner
causing collision of
vehicles.
1. Ensure efficient
supervision to
implement traffic
rules.
2. Deploy trained
drivers for driving
vehicles.
1. Devise and implement an
integrated system of
supervision of movement of
vehicles by MS/OM/AM.
2. Conduct refresher training
for drivers.
1. A system of
supervision of has been
devised and being
implemented.
2. Refresher Training for
drivers conducted.
1. Monitoring of the
process to be done in
ongoing manner by
AM/MM.
2. Training of drivers
may be repeated at half
yearly interval.
Unauthorized driver
by untrained
personnel causing
uncontrolled
movement of vehicle
resulting in toppling
from height.
1. Establish a system
for operation of
vehicles by
authorized and
trained person.
2. Refresher training
of drivers.
1. Devise and implement
a failsafe system to
prevent unauthorized
operation of vehicles by
untrained persons.
2. Conduct refresher training
for drivers.
1. A system to prevent
unauthorized operation
of vehicles by untrained
persons has been
formulated and being
implemented.
2. Refresher Training for
drivers conducted.
1. Monitoring of the
process to be done in
ongoing manner by
AM/MM.
2. Training of drivers
may be repeated at half
yearly interval.
Non maintenance of
haul road gradient
within permissible
limit causing
uncontrolled
movement of loaded
vehicle resulting in
toppling from height.
1. Ensure
maintenance of haul
road gradient within
prescribed limit and
observance of general
condition as
stipulated by trained
personnel under
competent
supervision.
2. Training for
workmen &
supervisors engaged
in maintenance of
haul roads.
1. Formulate and
implement a SOP for
maintenance of haul
roads.
2. Conduct refresher
training for workmen &
supervisors engaged in
maintenance of haul
roads.
1. Development SOP for
maintenance of haul
roads is in progress.
2. Training for workmen
& supervisors engaged in
maintenance of haul
roads is yet to be
conducted.
1. MM and Agent may
expedite the issue so
that the job is
completed within
fifteen days (IAF).
2. Agent and MM may
organize training within
one month.
Poor illumination in
the haul roads and
working benches
causing collision of
vehicles and with
other machineries.
Ensure illumination
as per prescribed
standard in haul
roads and working
benches.
Conduct illumination
Survey in opencast
workings in consultation
with experts from
research institute. Initiate
action to provide
illumination in opencast
working as per prescribed
standards.
A discussion has been
held with experts of a
research institute to
undertake an
illumination survey.
MM and Agent may
facilitate conduct of
illumination survey
within one month and
provide illumination in
opencast working as
per prescribed standard
(IAF)
Poor rear view
causing improper
assessment by driver
while reversing and
resulting in collision
with other
vehicle(s)/injury to
1. Ensure proper and
unrestricted rear view
to the driver of the
vehicle.
2. Providence of
warning device while
1. Installation and
maintenance of rear view
camera in strategic
location in the vehicle.
2. Installation and
maintenance of audio-
1. A discussion is in
progress for Installation
and maintenance of rear
view camera in vehicles
with vendors.
2. Audio-visual alarms
1. Agent and MM may
expedite the matter
(IAF).
2. MM and Agent may
108
spotter and other
workmen.
reversing of vehicle. visual alarms to be
automatically activated
while reversing the
vehicle.
have been installed in
vehicles.
put in place a system
for regular maintenance
of Audio-visual alarms.
Non maintenance of
adequate width of
benches and berms
resulting in falling of
loaded vehicle to
bottom bench and
down the hill roads.
1. Ensure
maintenance of
benches and berms as
per prescribed
standards.
2. Engaged trained
supervisors and
managers.
1. Devise and implement
a system of supervision of
opencast working by
MS/OM/AM.
2. Conduct training of
supervisors and managers
to develop and maintain
opencast working as per
prescribed standards.
1. A system for
inspection of opencast
working as per
prescribed standards has
been formulated and put
in place.
2. Training for
supervisors and
managers yet to be
conducted.
1. Senior most AM and
MM may monitor the
process in an on-going
manner.
2. MM and Agent may
organize training with
in one month.
Electrical short
circuit resulting in
fire in transportation
and other
machineries.
1. Ensure adherence
to electrical
maintenance
schedule.
2. Deploy trained
personnel for electric
maintenance.
1. Formulation and
implementation of an
electrical maintenance
schedule.
2. Conduct training of
electrical maintenance
personnel.
1. An electrical
maintenance schedule
has been formulated and
put in place.
2. Training for electrical
maintenance personnel is
yet to be conducted.
1. CE/MM to monitor
the system in an on-
going manner.
2. CE & MM may
organize training within
one month.
Insufficient
supervision and
maintenance of the
dump yard causing
toppling of vehicle
due to restricted
space in dump yard.
1. Ensure efficient
supervision by
trained personnel for
maintenance of dump
yard.
2. Engaged trained
supervisors and
managers.
1. Devise and implement
an integrated system of
supervision of dump yard
by MS/OM/AM.
2. Conduct training of
supervisors and managers
in maintenance of dump
yard.
1. A system for
inspection maintenance
of the dump yard as per
prescribed standards has
been formulated and put
in place.
2. Training for
supervisors and
managers yet to be
conducted.
1. Senior most Asst.
Manager and MM may
monitor the process in
an on-going manner.
2. Agent and MM may
organize training within
one month.
Brake failure of
vehicle due to poor
maintenance causing
uncontrolled
movement.
1. Ensure
maintenance of
vehicle as per
prescribed standards
and intervals.
2. Deploy trained
personnel for vehicle
maintenance.
1. Formulate and
implement a system for
ascertaining the quality of
maintenance management
system in vogue.
2. Conduct training
maintenance personnel.
1. A system for
ascertaining the quality
of maintenance
management system is
yet to be developed.
2. Training for
maintenance personnel is
yet to be conducted.
1. Prompt action to be
initiated in this regard
by CE & MM (IAF).
Non adherence of
SOP framed for
drilling operation by
the operator causing
toppling of drilling
machine while
marching.
1. Ensure adherence
to SOP framed for
drilling operation by
the operator.
2. Deploy trained
drilling operators and
helpers.
1. Marching of drilling
machine under competent
supervision as per SOP.
2. Conduct training of
drilling operators and
helpers.
1. A system to take
action as per SOP under
competent supervision
has been devised and put
in place.
2. Training for drilling
operators yet to be
conducted.
1. Senior most AM and
MM May monitor the
process in an on-going
manner.
2. MM and Agent may
organize training within
one month.
109
TABLE: AD/ELE-6
Audit of Hazard Identification and Control Plan: Coal Mine Electrical Installations Mines
Name of Mine : Katkona 1&2 Incline Date Conducted:
Name of the Company : S.E.C.L. Location:
Assessment Team
S.N. Name Designation
01 Shri D.Singh Colliery Manager (MM)
02 Shri Manoj Kumar Colliery Engineer (CE)
03 Shri P.F.Patel Safety Officer (SO)
04 Shri B.K.Singh Ventilation Officer (VO)
05 Shri K.K.Vishwakarma Assistant Manager (AM)
06 Shri S.K.Pandey Manager (M)
08 Shri K.A.Ansari AM(M)
09 Shri Dharmesh AM(M)
10 Shri S.K.Sinha SOE(M)
11 Dr. R.R.Singh Medical Officer (MO)
12 Shri. G.S. Patel Sr.Surveyor (SUR)
13 Shri O.P.Gupta Surveyor (SUR)
14 Shri D.Sengupta Workman Inspector (Mining) (WIM)
15 Shri M.A.Siddqui Workman Inspector (Mechanical) (WIME)
16 Shri A.L.Gupta Workman Inspector (Electrical) (WIE)
17 Shri Ajay Singh Overman (OM)
18 Shri Amrit Mahato Mining Sirdar (MS)
19 Shri Shivcharan Foreman (Mechanical) (FMM)
20 Shri Ramesh Bhagat Foreman (Electrical) (FME)
Shri Dhaniram Electrical Supervisor (ES)
Shri Jawahar Safety Committee Member/Machenical Fitter
Shri Raghrai Safety Committee Member/SDL Operator
Facilitators (May Include)
S.N. Name Designation
01 Shri A.K. Dubey Nodal Officer , ISO
02 Shri M.Yadav Area Safety Officer
110
Audit of Hazard Identification and Control Plan of coal mine electrical installations.
Abbreviations: IAF: Immediate Action Flag; SOP: Standard Operating Procedure; COP : Code of Practice; TSU: Tran
switch unit; CT: Current Transformer; PT: Potential Transformer.
Hazard identification Plan:
(General comments)
Hazard Control Plan:
Mechanism Control Procedure Action Taken
Observations
and Comments
Documents/circuits
drawings available
are sketchy and not
adequate.
Devise a system for
formulation of a
composite diagram with
detailed nomenclature.
A single line circuit
diagram with detail
nomenclature of the
apparatus to be made
available to each
supervisor/working
personnel.
A single line circuit diagram
has been prepared and made
available to all
supervisor/working personnel.
AEE,EE & CE
to take
necessary
action for
updating the
single line
circuit diagram
as and when
required.
Workers and
supervisors not
trained to follow
procedures.
Surveillances to
implement operating
procedure.
1. Devise a system for
proper execution of
operation and
maintenance procedures
in respect of electrical
machinery/
equipment/installations.
2. Refresher training for
workmen/ supervisors
at periodic intervals.
1. Prepare and
implement a COP for
proper execution of
operation and
maintenance
procedures in respect
of electrical
machinery/ equipment/
installations.
2. Conduct refresher
training for workmen/
supervisors.
1. The COP has been prepared
and ready for implementation.
2. Refresher training for
workmen/ supervisors has
been conducted.
The COP needs
revision as
recorded. AEE
& EE to
accomplish the
job within
fifteen days,
and take action
for its
implementation
(IAF).
Open sparking from
cap lamp due to
improper
maintenance.
1. Devise and
implement a proper
system of maintenance
of cap lamps.
2. Ensure use of proper
quality of spares.
1. Formulate and
implement a
maintenance schedule
of cap lamps.
2. Instructions for use
of spares sourced only
from OEM/authorized
supplier.
A maintenance schedule of
cap lamps was prepared with
spares sourced only from
OEM/authorized supplier and
implemented.
AEE & EE to
monitor the
maintenance
regime of cap
lamps on
monthly
interval.
Cable(s) of
appropriate type are
not installed in proper
manner.
A system for selection
and installation of
cable(s) appropriate for
designated application
to be put in place.
Formulate and
implement a procedure
for selection and
installation of cable(s)
for different
application in mines.
A draft procedure for selection
and installation of cable(s) for
different application in mines
has been framed with the help
of DGMS Guidelines and is in
the process of finalization.
EE & CE to
finalize the
procedure and
implement the
same within
fifteen
days(IAF).
Improper settings of
the OC relay. Core
losses of the
machineries are
relatively high due to
repeated rewinding.
Heat generated due to
friction of moving
parts owing to worn
out bearing coupled
with inadequate
1. A procedure for (i)
proper setting of the
OC relay (ii)
Rewinding at the OEM
workshop/workshop
having quality
assurance system for
minimization of core
losses during
rewinding, and (iii)
Periodic maintenance of
1. Formulate and
implement a code of
practice (COP) for
installing/repairing
machineries/
switchgears and
setting of OC Relays.
1. A code of practice for
installing/ repairing
machineries/ switchgears and
setting of OC Relays has been
framed and implemented.
1. AEE & EE to
monitor the
progress of
implementation
of the COP.
111
ventilation moving parts/bearings
etc., may be put in
place.
Mechanism Control Procedure Action Taken Observations
and Comments
. 2. Adequate ventilation
at work place
2. Provide ventilation
as per prescribed
standard.
2. A ventilation survey was
conducted to provide adequate
ventilation as per statute.
2. CE,VO &
MM to initiate
action for
providing
adequate
ventilation
(IAF).
Loss of ventilation
caused by loss of
electricity supply.
1. A system for
interlocking the ‘Main
Mechanical
Ventilator’(MMV) with
the switchgear
controlling power
supply to the
belowground
installation and ON
delay timer for the
switchgears controlling
power supply to the
belowground
installations may be put
in place.
2. In the event of
stoppage of MMV, an
emergency response
system may be put in
place.
1. Formulate and
implement a protocol
for interlocking the
‘Main Mechanical
Ventilator’ (MMV)
with the switchgear
controlling power
supply to the
belowground
installations and ON
delay timer for
switchgears
controlling power
supply to the
belowground
installations.
2. Formulate and
implement an
emergency response
system for stoppage of
MMV.
1. A protocol for interlocking
the ‘ Main Mechanical
Ventilator’ (MMV) with the
switchgear controlling power
supply to the belowground
installations and ON delay
timer for the switchgears
controlling power supply to
the belowground installations
has been developed and
implemented.
2. An emergency response
system for stoppage of MMV
has been framed and
implemented.
1. AEE & EE to
monitor the
progress of
implementation.
2. CE & MM
to monitor the
progress of
implementation.
Operating procedure
not followed to
prevent access of live
conductor. The door
interlocking
functional.
Adherence to
prescribed procedure of
handling switchgears.
Develop a system for
implementing the
prescribed procedure
of handling
switchgears, including
door interlocking
wherever practicable.
A system has been developed
for implementing the
prescribed procedure handling
switchgears, including door
interlocking. Warning “isolate
supply elsewhere before
opening” put in the apparatus
where interlocking is not
possible.
AEE & EE to
monitor the
progress of
implementation
112
Non maintenance of
adequate
vertical/horizontal
clearances of Over
Head (OH) line, non-
provision of
anticlimbing devices.
A system for (i)
maintenance Safe
horizontal & vertical
working clearance
between the OH line
and other
installations/buildings,
(ii) installation of the
transformers/switched
ars/CT/PT with a view
to make the HT
bushings/bare
conductors inaccessible
to the workmen without
special means,
Formulate and
implement a code of
practice for
installation and
maintenance of the
OH line.
For installation and
maintenance of the OH line, a
COP has been framed and
being implemented.
AEE & EE to
monitor the
progress of
implementation.
Mechanism Control Procedure Action Taken Observations
and Comments
(iii) maintenance a
minimum clearance of
12 metres above
ground of the lowest
conductor where
dumpers or trackless
vehicles are being
operated, and
(iv) Restricting the sag
of the OH line within
prescribed limit to be
put in place.
Insulation resistance
measurement and
monitoring plan is
not effective.
A procedure for
measuring and
recording insulation
resistance of cable (s) /
apparatus periodically
may be put in place. A
register may be
maintained for keeping
track of the
measurement of
insulation resistance of
cables.
Formulate and
implement a protocol
for measuring
insulation resistance of
cable (s) / apparatus
and recording in a
bound paged book
kept for the purpose.
.A protocol for measuring
insulation resistance of cable
(s) / apparatus recording the
same in a bound paged book
has been developed and
implemented.
AEE & EE to
monitor the
progress of
implementation.
The setting of Earth
Leakage Relay (ELR)
is not proper.
Effectiveness of the
relay not tested
periodically.
A procedure for setting
the ELR and checking
its effectiveness daily
may be put in place.
Formulate and
implement a protocol
for (i) setting the ELR
in prescribed manner,
and (ii) checking its
effectiveness daily &
recording the same.
A protocol for (i) setting the
ELR in prescribed manner,
and (ii) checking its
effectiveness daily &
recording the same has been
framed and implemented. And
instruction for not charging
the switchgear if ELR is not
functional has been issued.
AEE & EE to
monitor the
progress of
implementation.
113
Permit to
work/shutdown and
recharging
procedures not
followed adequately.
A procedure for ‘permit
to work’ by duly
authorized person as
per IS 5216 (Part I)
with proper
understanding of risks/
hazard associated with
the job may put in
place.
Formulate and
implement a procedure
for ‘permit to work’
by duly authorized
person as per IS 5216
(Part I) with proper
understanding of risks/
hazard associated with
the job.
A procedure for ‘permit to
work’ by duly authorized
person as per IS 5216 (Part I)
has been developed and in the
process of implementation.
EE & CE to
expedite the
process of
implementation
(IAF).
Rating of the
apparatus /
switchgears / cable is
not calculated taking
into consideration the
duly cycle,
prospective level of
fault current, making
and breaking
capacity, factor of
safety , time current
characteristics,
ambient temperature,
future load
requirement and
other applicable
A system of assessing
rating of the apparatus /
switchgears / cable
during its selection /
requisition with due
consideration of the
applicable factor may
be put in place.
Type test reports may
be obtained to confirm
the specification &
conditions there on if
any.
Formulate and
implement a system of
assessing rating of the
apparatus /switchgears
/ cable during its
selection /requisition
with a material quality
management system.
A procedure for selection of
apparatus & procurement with
a mechanism for maintaining
requisite quality is being
developed.
EE, CE &
Materials
Managers to
finalize the
procedure and
implement the
same within
fifteen days
(IAF).
Mechanism Control Procedure Action Taken Observations and
Comments
Factors and the time
of its selection /
requisition. Type test
reports are not
obtained with the
apparatus /
switchgears.
Identification is made
only at the front of
the switchgears(s) /
other electrical
installations.
A system for legibly
marking switchgear (s) /
other electrical installations
(at front and back) and
cables mentioning whether
incoming /outgoing
/through going may be put
in place.
Devise and
implement a system
for legibly marking
switchgear (s) /
other electrical
installations (at front
and back) and cables
mentioning whether
incoming /outgoing
/through going.
A system for legibly
marking switchgear (s)
/ other electrical
installations (at front
and back) and cables
mentioning whether
incoming /outgoing
/through going has
been developed and
implemented.
AEE & EE to monitor
the progress of
implementation.
The circuits / cable
under use at different
voltages are not
identified throughout
the length.
A system for (i) legibly
marking cable at different
voltages with the voltage to
which it is charged
throughout the length, and
(ii) identification of
circuits of different voltage
in a switchgear /
transformer with proper
Devise and
implement a system
for (i) legibly
marking cable at
different voltage
with voltage to
which it is charged
throughout the
length, and (ii)
A system for (i)
legibly marking cable
at different voltage
with voltage to which
it is charged
throughout the length,
and (ii) identification
of circuits of different
voltage in a switchgear
EE, CE & Materials
Managers to finalize
the procedure and
implement the same
within fifteen days
(IAF).
114
signage may be put in
place.
identification of
circuits of different
voltage in a
switchgear /
transformer with
proper signage.
/ transformer with
proper signage is in
the process of being
developed.
Precautions to work
in the installation
having provision of
receiving supply
from two feeders are
not taken.
A procedure for
interlocking the two
feeders to prevent
inadvertent paralleling or
feedback may be put in
place.
Devise and
implement a
procedure for
interlocking the two
feeders to prevent
inadvertent
paralleling or
feedback.
A procedure for
interlocking the two
feeders to prevent
inadvertent paralleling
or feedback has been
developed and
implemented.
EE & CE to
periodically check the
system.
Inadequate support
and ventilation at
location where
electrical equipment
/apparatus are placed.
1. A system of installing
electrical equipment
/apparatus belowground at
a spacious working place
which is accessible & clear
of obstruction may be put
in place.
2. Adequate ventilation
may be put in place.
3. Adequate support may
be put in place.
1. Formulate and
implement a code of
practice for
installing electrical
equipment /
apparatus
belowground.
2. Provide
ventilation as per
prescribed standard.
3. Install support as
per prescribed
standard.
1. A code for practice
for installing electrical
equipment / apparatus
belowground is in the
process of being
developed.
2. Ventilation has been
provided as per the
requirement.
3. Adequate support
has been provided.
CE, VO & MM to
finalized the procedure
and implements the
same within fifteen
days (IAF).
Mechanism Control Procedure Action Taken Observations and
Comments
Pressing of trailing
cable of Side
Discharge Loader
(SDL) /drill machine
during reverse
movement of SDL.
A system for managing the
trailing cable while
SDL/drill machine is in
operation by providing
suitable cable connectors,
appropriate to protect form
mechanical injury, may be
put in place.
Formulate and
implement a
procedure for
managing the
trailing cable while
SDL/drill machine
is in operation.
A procedure for
managing the trailing
cable while SDL/drill
machine is in
operation has been
developed &
implemented.
AEE & EE to monitor
the progress of
implementation.
There is no efficient
mechanism to check
the supply of the
Personal Protecting
Equipment (PPE) and
monitoring their
condition from time
to time.
A system for providing
PPE (gloves/rubber shoes/
ladders/ earthing devices/
helmets/line testers/hand
lines/safety belts etc.) of
prescribed standard to
workmen engaged in
electrical work may be put
in place.
Formulate and
implement a
procedure for
purchase and supply
of PPE of requisite
quality to workmen
engaged in electrical
work.
A procedure for
purchase and supply of
PPE of requisite
quality to workmen
engaged in electrical
work has been
developed &
implemented.
EE, CE & Materials
Manager to monitor
the progress of
implementation of
procedure.
Guarding is not
provided under each
Over Head (OH) line
crossing the roads.
The guard wires are
not properly earthed.
A system may be put in
place for providing guard-
wire under each OH line
(while crossing a road or
building ) which is
connected with earth at
each point at which its
electrical continuity is
broken, and have (i) an
Formulate and
implement a code of
procedure for
providing guard
wire under each OH
line while crossing a
road or building,
may be put in place.
A code of procedure
for providing guard
wire under each OH
line while crossing a
road or building is in
the process of being
developed.
EE & CE to finalize
the procedure and
implement the same
within fifteen days
(IAF).
115
actual breaking strength of
not less than 635 kg (if
made of iron or steel, shall
be galvanized) and (ii)
sufficient current-carrying
capacity to ensure them
rendering dead, without
risk of fusing of the guard-
wire or wires, till the
contact of any live wire has
been removed.
Lighting arresters are
not installed at both
ends of the OH lines
and electrically
operated Heavy Earth
Moving Machinery
(HEMM).
A system for providing
lighting arrester (i) each
end of the OH line, (ii)
each junction point of the
OH line and cables and
(iii) in the electrically
operated shovels/HEMM
may be put in place.
Devise and
implement a system
for providing
lighting arresters of
appropriate level at
(i) each end of the
OH line,(ii) each
junction point of the
OH line and cables
and (iii) in the
electrically operated
shovels/HEMM.
A system for
providing lighting
arresters of
appropriate voltage at
(i) each end of the OH
line,(ii) each junction
point of the OH line
and
Cables and (iii) in the
electrically operated
shovels/HEMM is in
the process of being
developed.
EE & CE to finalize
the system and
implement the same
within one month’s
time (IAF).
Neutral failure fail
safe relay is not
employed in all the
TSU.
The functionality of
the neutral failure
relay where ever
A mechanism for
deploying suitable
designed restricted neutral
system of power supply
with fail safe relay in
accordance with the
stipulations with the statute
Formulate and
implement a system
for designing and
employing restricted
neutral system of
power supply with
fail safe relay in
A system for
designing and
employing restricted
neutral system of
power supply with fail
safe relay in
accordance with the
AEE & EE to monitor
the progress of
implementation.
Mechanism Control Procedure Action Taken Observations and
Comments
Installed is not tested
periodically.
may be put in place. Accordance with the
stipulations with the
statute.
Stipulations of the
statute has been
developed &
implemented.
Insulating material at
each cable end is not
efficiently sealed.
A procedure for sealing
insulating material at each
cable end may be put in
place.
Formulate and
implement a
procedure for
sealing insulating
material at each
cable end.
a procedure for sealing
insulating material at
each cable end has
been developed and
implemented.
AEE & EE to monitor
the progress of
implementation.
Interlocking of
auxiliary fans are not
maintained in all the
working face due to
non-provision of
facilities in the starter
used for auxiliary
fan/inadequate length
of control cable.
A system for interlocking
auxiliary fan (s) with the
switchgear controlling
power supply to the in bye
face equipment, by
deploying appropriate type
of starters and adequate
length of cable may be put
in place.
Formulate and
implement a system
for interlocking
auxiliary fan (s)
with the switchgear
controlling power
supply to the in bye
face equipment, by
appropriate type of
starters and
adequate length of
cable.
A system for
interlocking auxiliary
fan (s) with the
switchgear controlling
power supply to the in
bye face equipment,
by appropriate type of
starters and adequate
length of cable is in
the process of
developed.
EE & CE to finalize
the system and
implement the same
within one month’s
time (IAF).
116
Local Methane
Detector (LMD)’s are
not shifted with the
advance of face.
Something the
battery backup of
LMD is not
operational.
A system of placing LMD
with adequate battery
backup in the advancing
face coupled with an
arrangement of
interlocking with the
switchgear controlling
power supply to the district
may be put in place.
Formulate and
implement a system
of deploying LMD’s
in the advancing
face.
A system of deploying
LMD’s in the
advancing face is in
the process of being
developed.
VO & MM to finalize
the system and
implement the same
within fifteen days
(IAF).
Pilot core protection
is not maintained up
to the ON/OFF push
button station but up
to foot switch.
A system of operating
portable and transportable
machines in underground
mines on remote control
from the concerned
switchgear with pilot core
protection shall be
maintained. A mechanism
to ensure functionally of
the ON/OFF push button
station shall be put in
place.
Formulate and
implement a system
of operating
portable and
transportable
machines in
underground mines
as per provisions of
the statute.
A system of operating
portable and
transportable machines
in underground mines
as per provisions of
the statute is in the
process of being
developed.
EE & CE to finalize
the system and
implement the same
within one month’s
time (IAF).
No maintenance
schedule for checking
the Flame Proof
(FLP) features of the
apparatus &
switchgears.
1. A schedule of
maintenance for checking
FLP features of apparatus
& switchgears as per the
guidelines of the
manufacturer and recoding
the findings there of may
be put in place.
2. Replacement of spares,
if any shall be made from
the manufacturer, if not
standardized.
3. A register for inspection
and maintenance of FLP
features shall be
maintained
Formulate and
implement a
schedule of
maintenance for
checking FLP
features of apparatus
& switchgears as per
the guidelines of the
manufacturer and
recording the
findings in a bound
paged book kept for
the purpose.
A schedule of
maintenance for
checking FLP features
of apparatus &
switchgears as per the
guidelines of the
manufacturer and
recording the findings
has been developed
and implemented.
AEE & EE to monitor
the progress of
implementation.
Mechanism Control Procedure Action Taken Observations and
Comments
Communication
facilities not provided
at all the distributing
centres in the mine.
An efficient means of
communication between
the surface Sub Station
(S/S) & other distributing
centres may be put in
place.
Provide an efficient
means of
communication
between the surface
S/S & other
distributing centres.
Communication
system between the
surface S/S & other
distributing centres.
CE & MM to establish
the communication
system within a
month.
TABLE: AD/OH-7
Audit of Hazard Identification and Control Plan: Air Borne Respirable Dust and
Occupational Health in Coal Mines
Name of Mine : Katkona 1&2 Incline Date Conducted:
Name of the Company : S.E.C.L. Location:
117
Assessment Team
S.N. Name Designation
01 Shri D.Singh Colliery Manager (MM)
02 Shri Manoj Kumar Colliery Engineer (CE)
03 Shri P.F.Patel Safety Officer (SO)
04 Shri B.K.Singh Ventilation Officer (VO)
05 Shri K.K.Vishwakarma Assistant Manager (AM)
06 Shri S.K.Pandey Manager (M)
08 Shri K.A.Ansari AM(M)
09 Shri Dharmesh AM(M)
10 Shri S.K.Sinha SOE(M)
11 Dr. R.R.Singh Medical Officer (MO)
12 Shri. G.S. Patel Sr.Surveyor (SUR)
13 Shri O.P.Gupta Surveyor (SUR)
14 Shri D.Sengupta Workman Inspector (Mining) (WIM)
15 Shri M.A.Siddqui Workman Inspector (Mechanical) (WIME)
16 Shri A.L.Gupta Workman Inspector (Electrical) (WIE)
17 Shri Ajay Singh Overman (OM)
18 Shri Amrit Mahato Mining Sirdar (MS)
19 Shri Shivcharan Foreman (Mechanical) (FMM)
20 Shri Ramesh Bhagat Foreman (Electrical) (FME)
21 Shri Dhaniram Electrical Supervisor (ES)
22 Shri Jawahar Safety Committee Member/Machenical Fitter
23 Shri Raghrai Safety Committee Member/SDL Operator
Hazard Identification and Control Plan in respect of air borne respirable dust and occupational health in coal mine having part
underground workings.( Hazard indicates health harm issues of mine workers)
Abbreviations: IAF: Immediate Action Flag; SOP: Standard Operating Procedure; COP: Code of Practice.
Hazard identification Plan:
(General comments)
Hazard Control Plan:
Mechanism Control Procedure Action Taken
Observations and
Comments
1. Dry drilling
operations at work
faces.
2. Mine workers not
1. Water spraying of
coal face before
drilling.
2. Use of Personal
1. Prepare and implement
‘Code of Practice’ for
drilling in work faces.
2. Ensure supply of PPE
1. ‘Code of Practice’ for
drilling has been prepared
and partially
implemented.
Immediate action by
MM for full
implementation of
‘Code of Practice’ for
Facilitators (May Include)
S.N. Name Designation
01 Shri A.K. Dubey Nodal Officer , ISO
02 Shri M.Yadav Area Safety Officer
118
using dust masks. Protective Equipment
(PPE).
and use by work persons. 2. PPE supplied and used
by work persons.
drilling (IAF).
Dust concentration
in excess of
permissible limit at
work faces.
Monitor
concentration of dust
in work faces.
Prepare and implement a
Procedure for conducting
dust survey at prescribed
interval.
Dust survey at work
places not being
conducted.
Prompt action by
MM to complete dust
survey within two
weeks time (IAF).
Water spraying
arrangement
nonfunctional in
coal loading points.
Water spraying with
dust suppressant in
coal loading points.
Frame and implement
‘Code of Practice’ for
dust suppression in coal
loading points.
‘Code of Practice’ for
dust suppression in coal
loading points has been
prepared and partially
implemented.
Immediate action by
MM for full
implementation of
‘Code of Practice’ for
drilling (IAF).
Periodic medical
examination (PME)
of work persons not
conducted in
prescribed manner.
Conduct PME of
work persons in
prescribed manner.
Prepare and implement a
system of conducting
PME of work persons in
prescribed manner.
Periodic Medical
examination of all
workers as prescribed not
competed.
MM to initiate
necessary action to
complete PME of
workers to be
completed within two
months time (IAF).
Rehabilitation
measures not taken
for workers
diagnosed with
Pneumoconiosis.
On detection of signs
of onset of
Pneumoconiosis,
workers to be
deployed in suitable
alternative jobs with
medical support.
Prepare and implement a
system of deploying work
persons diagnosed with
Pneumoconiosis in
alternative jobs at work
sites with medical support
where dust hazard is
negligible.
A system has been
prepared and
implemented.
MM and Agent to
oversee
implementation of
the system in an on-
going manner.
1. Noise level in
machines in excess
of threshold limit.
2. Maintenance of
machines deficient.
3. Mine workers not
using ear muffs.
1. Maintenance of
noise level below the
comfort level of
workers.
2. Maintenance of
machines as
prescribed interval.
3. Use of PPE by
mine workers.
1. Conduct noise survey
at prescribed interval.
2. Frame and implement
the maintenance schedule
of machines.
3. Ensure a system of
supply and use of PPE by
mine workers.
1. Noise Survey has not
been conducted.
2. Maintenance of
machines as per framed
schedule has been
initiated.
3. PPE supplied and used
by mine workers.
1. Action for
engaging a Research/
Academic Institution
for noise survey to be
initiated on priority
basis.
2. CE & MM may
oversee the process in
an ongoing manner.
10. Principal Hazard Management Plans (PHMPs)
10.1. Definition (Interpretation)
There are hazards associated with mining operations that although they have a low likelihood
of occurrence, have a potential for multiple or repeat facilities including cumulative effects. This category of
hazard is known as a principle mining hazard. Principle mining hazard management plan is a plan which
must:
• Provide for the management of all aspects of risk control in relation to the relevant principle
mining hazard.
• Be set out and expressed in a way that is readily accessible and comprehensible to person
who use it.
• Without limiting above two, a principle mining hazard management plan must
o State the nature of principle mining hazard to which it relates.
o Describe how a risk assessment will be conducted in relation to the principle mining
hazard.
119
o Specify the results of the risk assessment.
o Specify all control measures to be implemented to control risk to health and safety
associated with the principle mining hazard.
10.2. Requirement to identify principle mining hazards
10.2.1. Mine operators must be required to identify principle mining hazards associated with
their mining operations.
10.2.2. In relation to each principle mining hazard, the mine operators must develop a
principle hazard management plan (PHMP) documenting how the risk to the health
and safety of a person arising from the principle mining hazard will be eliminated or
minimized so far as is reasonably practicable. PHMPs from part of the SMP and thus
work at the mine and mining operations can not commence until this plan are in place.
10.2.3. Mine operators must impalement and maintain principle mining hazard management
plans.
10.2.4. The development implementation and maintenances of each principle mining hazard
management plan must include the assessment and control of both the individual and
cumulative effects of hazard.
10.2.5. Nothing prevents a mine operator from integrating one or more principle. Mining
hazard management plans or a principle mining hazard management plan with a
principle control plan, should a principle control plan be developed.
10.3 Risk Assessment Team
A spontaneous combustion, strata control and inundation risk assessment needs to be
undertaken as a team effort with input from diverse backgrounds. Leading practice dictates
that a risk assessment session should be managed by a facilitator who is expert in risk
management methods to ensure that things are done systematically. The site personnel
covered a range from senior management to face personnel.
10.4 Prescribed Principle Mining Hazard Management Plans
10.4.1 Ground/Strata instability Principle Mining Hazard Management Plan
a. Ground/Strata instability is one of the principle mining hazards associated with mining
operation. This is an issue for both metal liferous mines as well as coal mines. Mine operators
must therefore be expressly directed to develop and implement measures to eliminate or
minimize so for as is reasonably practicable, the risk arising from this hazard for the purposes of
meeting their primary duty under the act. Those measures must be documented and retained in
the form of a principle mining hazard management plan.
b. To ensure a comprehensive risk assessment is conducted at the design, operation and
abandonment stages, mine operators must be required to consider the local geological structure
and geotechnical conditions, seismic activity, subsidence at or outside the mine, air blast and
120
windblast potential and the adequacy of installed ground or strata support when developing the
principle mining hazard plan for ground/strata control.
c. The principle mining hazard plan for ground strata control must provided for measures to prevent
or minimize local and area failure in ground strata integrity during the mine design, operation
and abandonment having regard to all matters including.
d. Local geotechnical structure and rock properties and their influence on rock stability and in situ
rock stress and;
e. The local hydro geotechnical environment including surface ground water and;
f. Geotechnical characteristics of the rock and soil, including the effects of time, oxidation and
water on rock, support and stability.
g. The size and geometry of the mine opening.
h. Stope and pillars dimensions in an underground mine.
i. The presence of previously excavated or abandoned workings.
j. Water inflow, drainage, patterns, ground water regimes and mine dewatering procedures and
their influence on rock stability overtime.
k. The collection analysis and interpretation of relevant geotechnical data including the monitoring
of opening and excavation where appropriates and design, control and monitoring of production
and development blast.
l. Proposed blasting activities including air blast from blasting or other sources.
m. The use of appropriate equipment and procedures for scaling.
n. The proper design, installation of quality control of rock support and reinforcement.
o. The timing of ground and strata support to take account of geotechnical condition and behavior.
p. Ensuring appropriate equipment and procedure to provide for the monitoring, recording and
interpretation and analysis of data pertaining to seismic activity and behavior of the time.
q. The design, layout, operation, construction and maintenance of any dump of stockpile of
emplacement area at the time.
r. The location and loading from existing or proposed mine infrastructure such as waste dumps,
tailing storage haul roads and mine facilities.
s. Appropriates filling and material used for the filling of mined out areas.
t. A person must not enter an area of unsupported ground/strata.
10.4.2. Strata Support
a. Where a person is installing ground/strata support the mine operator must ensure that sufficient
temporary support is installed in order to minimize the risk to a person installing the strata
support.
121
b. An underground mine must have a written procedure for installing strata support.
c. The mine operators must so far as is reasonably practicable.
1. Eliminate the exposure of workers to risk to a person installing the strata support
2. If it is not reasonably practicable to eliminate minimize the exposure of worker risks arising
from ground/strata instability.
d. Where a risk assessment has determined that strata support is required for a working place in
order to minimize risk associated with the uncontrolled movement of the roof, ribs or floor of the
working place the mine operator must ensure that.
1. Suitable strata support methods are designed and implemented for the working place.
2. No person enters the working place unless the strata support has been installed or the person
is supervision engaged in, its installation.
3. That the safety management system provides for monitoring the effectiveness and integrity
of strata support in each place used by a person for normal work or travel.
4. That the safety management system provides for maintaining the integrity of the strata
support, including for exp. By replacing defective supports.
e. It is critical that the principle mining hazard management plan program strata stability provide for
consideration of the need to install more strata support or support installation at such frequency
as is required. That is strata support is not an issues which ought to be consideration at the
commencement or at the abandonment of mining taking into account the experience and
expertise of worker at the time.
f. The principle mining hazard management plan for strata control must contain a statement that
nothing in the management plan is to be read as preventing the installation of more strata
support or support installation at more frequent intervals than is required by the principle.
10.4.3. Spontaneous combustion Principle Mining Hazard Management Plan.
a. The mine operator must develop a principle mining hazard management plan for spontaneous
combustion where the risks of spontaneous at the mine exist.
b. The mine operators must conduct a risk assessment to determine whether the risk of
spontaneous combustion exists.
c. Without limiting the generally of 8.2(the above requirement) in undertaking the risk assessment
the mine operator must have regard to the following indicates;
d. Gas analysis base indicators and
e. Sensory or observation based indicators.
f. Without limiting the generally of 8.2 the mine operators risk assessment must include, but is not
limited to the following matters.
g. Evaluating external information including.
h. Review of the industry experience.
122
i. Evaluating the spontaneous combustion related history if the mine and any adjacent or prior
operation in the same seam and/or coal measures.
j. The principle mining hazard management plan for spontaneous combustion which must contain;
1. Detail the risk assessment.
2. Information which adequately describes the mine and define “mine characteristics” as they
relate to the control of spontaneous combustion.
k. Details of strategies to ensure that all persons who have responsibilities under the principle
mining hazard management plan have up to date knowledge of spontaneous combustion
prevention, detection and control.
l. Details of an authority the duties of all people who have responsibilities under the principle
mining hazard management plan.
m. Details of an inspection program for spontaneous combustion that includes taking recording and
making report on finding.
n. Details of strategies to ensure all workers are trained into maintain standard and work practice
that may impact on potential spontaneous combusting heating’s.
o. Details of an audit program detailing a schedule of internal and external audit to ensure the
effective verification of the plan.
p. A review schedule that ensures the plan continued suitability and effectiveness in managing
spontaneous combustion related risks at the mine.
q. Details of all control to eliminate or manage the risk of spontaneous combustion.
r. Details of monitoring program that triggers any control.
s. Details of action to be taken in response to spontaneous combustion.
t. Details of corrective action to be taken where nonconformance with the plan is identified.
123
124
125
EMERGENCY ORGANITAION:-
11. Emergency Organization Plan
(For Fire Explosion, Inundation and any major accident)
First Information:-
a. Any UG Official or other person realizing that something serious (Fire, Explosion, Inundation
etc.) has happened shall immediately inform to the surface Telephone Operator. If the
telephone is not working, he shall send a message to the surface Telephone Operator by
Special Messenger.
After sending message to surface, he shall try to send such information to the supervisors of
other working districts by telephone or other special messenger.
b. When fan Attendant of main Mechanical Ventilator or any other person sees or hears any;
unusual happening i.e. the sound of any explosion, smoke or flame which may indicate that
disaster has occurred in UG. He should immediately inform the CDS operator on duty.
c. When any person finds any indication of fire, smoke near the main incline, fan house, he shall
immediately inform the CDS Operator.
Emergency Action Message:-
a. After Getting information of emergency the CDS Operator shall send telephonic message of
the emergency the to all telephone points in UG, all working districts and all MTK, Fan
Operator, Sub Station Attendant on duty.
b. CDS Operator shall then inform the Manager or next lower Officer available or Acting
Manager and on his absence proceed to call principal personal (Annexure-II). The CDS
Operator must give this telephone message clearly and concisely and shall not spend any time
discussing the circumstance.
c. For summoning the Colliery Rescue Teams and the first Aider who are not likely to be
available on telephone message will have to be sent straight way to them through special
messenger (Annexure-III)
d. Action message shall be sent to all Key personal (Annexure-IV)
e. Action Message shall also be sent to the vehicle drivers of jeep and ambulance (Annexure-
V). They shall report to the Control room In-charge.
f. The CDS Operator shall record all the telephone calls in a telephone log book. The records
shall deal mainly indicates incoming calls which deals with the emergency (Annexure-VI).
126
Place of Assembly:-
On receiving Emergency Action Message the Principal Personal, Rescue Trained
persons, First Aider, Key Personnel shall report at Control Room immediately.
OPERATION CONTROL ROOM
Location:-
CDS Room is established as operation Control Room. All the persons summoned under the
Emergency Organization scheme shall sign the attendance book kept in the Control Room. The
list of materials, equipment etc kept in the Control Room is shown in Annexure VII.
Officer In-charge:-
Colliery Manager or other Official authorized will be the Officer In-charge of the control Room.
Consultative Body:-
The Consultative Body shall be formed in the Control Room consisting of members listed in the
Annexure-VIII.
PRINCIPAL DUTY OF THE OFFICER INCHARGE OF CONTROLROOM
Check of missing men:-
He shall makes on early check of the number of missing by the Form ‘C' Register and Lamp
room Record.
.
Causality List:-
He shall also obtain the causality list from the Medical Officer.
Roster Duty:-
To provide adequate supervision and control at all time at surface & UG he shall prepare duty
roster covering 24 hours ensuring continuity of Official In-charge. This shall be posted in the
Control Room.
Additional Rescue Team:-
He shall call additional Rescue Team from neighboring collieries consulting with the Rescue
Station Superintendent and a note of teams shall them be drawn to cover prolonged operations.
127
Authorisation:-
Authorisation System shall be put into operation for persons to obtain a lamp and precede UG.
Printed Authorisation Cards shall be issued from the Control Room.
Operation Book:-
A running record shall be kept of all the important events chronologically.
Materials & Equipments:-
The Officer In-charge shall check material and equipment immediately available at the following
places at UG. Rescue Room, Colliery Store.
Persons available for assisting in Recovery Works:-
The names, addresses and occupation of the workmen available to assist in recovery
Work shall be recorded in a register kept for the purpose.
Items to be kept in Control Room:-
(Annexure –VII)
Information to the Press:-
This shall be given by GM/ AGM/AGM. Statements shall be carefully worked brief & timely to
avoid spread of rumors.
Surface Control:-
The persons listed in Annexure –IX, shall cooperate with the Control Room for the surface
control.
Underground Control:-
To provide adequate supervision and control UG at all time a continuity of the Official and
Assistants shall be arranged to operate Emergency.
General Control:-
One ACM/UM shall be fixed in each shift for this purpose. The name will be decided by the
Manager (Annexure-X).
128
Fresh Air Base:-
One man in each shift for (Annexure-XI)
a. Pit Official: One UM in each shift to take charge of pit personal and equipment and
also water suppliers for fire fighting.
b. Rescue Station Superintendent (or other Officer) : To supervise rescue persons,
apparatus and procedure of team, one for each shift.
c. First Aider: One in each shift
d. transport Officials:(One Overman in each shift)
To organize conveyance of materials in bye
To supervise transport of the injured out bye
e. Telephone Mechanics : One in each shift
To maintain the telephone communication with underground
f. Surveyors: He will post signs a long route to Fresh Air Base for speedy guidance of
helpers from outside the colliery
g. Catering Incharge: One Officer in each shift
He shall arrange food and drink to UG personal at regular and fix time. He shall
supervise other miscellaneous job assigned to him.
Equipment to be kept available:-
List of material to be kept at colliery Store (Annexure-XIII)
List of material to be kept at Regional Store (Annexure-XIV)
Special Plans kept for the Emergency Purpose
Rescue Plan: In addition to the requirement of the Rescue Rules, the Rescue Plan shall also
show the following information:-
Site of Emergency Stopping and the gradient of all main roads/drifts
Fire Fighting Plan:-
This shall include the following information Fire Station, Pumps, Hoses, Fire Extinguishers,
Sand buckets, Sand dumps, Stone dust dumps, Hydrants, Water valves, Water lodges, the
gradient of all main roads and drifts, Distance from the Air Shaft along all main roads in ¼
kilometers intervals.
Medical Arrangement:-
The control Room In-charge shall contact medical superintendent of Katkona Dispensary.
He shall earmark rooms suitable for medical examination necessary for the following purposes
(Annexure-XV)
Treatment Stretcher / Walking Cases & Mortuary accommodation
129
The whole medical operation shall be supervised and controlled by the Medical Officer of
Katkona Dispensary. He shall prepare a list of casualties and submit this as soon as possible to
the operation Control Room.
Allocation of buildings and rooms for different purposes; (Annexure-XVI)
Operation Control Room:-
Rescue Apparatus servicing (260 sq. ft. Minimum floor area)
Telephone and running water shall be provided in this room
Rescue workers assembly
Scientific department (Site for mobile laboratory)
Welfare: Control, Catering, Casualties, Mortuary
Trade Union, Police and Press
Outside Assistance:--
Neighboring Mines shall be informed telephonically to help by men and materials.
Warning to the neighboring Mines:
If there is any danger to the neighboring mines , arising out of the accident,
prompt information shall be sent by telephone to the Owner, Agent and Manager of that
Mine(s).
Duty Cards: (Annexure-XVII)
A booklet shall be prepared with detachable duty cards and it shall be issued to
principal personal, key personal, rescue trained person, first aider and all concerned
with the Emergency Organization.
Special Instruction (Annexure-XVIII)
Some special instruction considering the existing condition of Katkona 1&2 Incline
shall be prepared well in advance and is made available to the Control Room for ready
reference.
These instructions shall include the following points:
Escape Route and Rescue Party Access Way
Ventilation Instruction
Electric Power Instruction
Details for fighting fires in various section of the mine and water service lay out with
pumping details
Any special hazards
130
Mock rehearsal:-
It shall be done once in every three months.
ANNEXURE
I List of Principal Personal
II Emergency Action Message
III List of Rescue Trained Persons/ First Aider
IV Key Personal
V List of Vehicle Drivers
VI Telephone Log Book
VII Materials & Equipment kept in Control Room
VIII List of Consultative body for Control Room
IX Persons for Surface Control
X Person for Underground Control
XI Fresh Air Base Control
XII Material to be kept at Colliery Store
XIII Material to be kept at Colliery Stores
XIV Material to be kept at Regional Store
XV Medical Arrangement
XVI Rooms for different purposes
XVII Duties cards shall be issued for the following persons
XVIII Special Instructions
List of Principle Person Name Mobile Nos.
1. Sub Area Manager : Sri. A. K. Prajapati 9425533212
2. Colliery Manager : Sri. D. Singh 9425533228
3. Safety Officer : Sri. P. F. Patel 9425279809
4. Ventilation Officer : Sri. B. K. Singh 7694801309
5. Colliery Engineer : Sri. Manoj Kumar 7587391205
6. Manager : Sri. S. K. Pandey 9425279808
7. Asst Colliery Manager : Sri. K. A. Ansari 7587391199
131
8. Subordinate Engg. Mining: Sri. S. K. Sinha 9425279811
9. Asst Colliery Manager : Sri. D. Mandlekar 9425279813
10.Asst Colliery Manager : Sri. K. K. Vishwakarma 8275967583
I.Emergency Action Message
To,
The Manager/ Other Principal or key Personal
CDS Operator/ MTK are speaking, for urgent call. Report received from
Sri………………………………….. That fire / explosion / inundation/ other incident has
occurred in the ………………………………….district. Please give authority to operate
immediate action message.
To,
The Officer In-charge
Rescue Room, Dharma
This is Dharma Inclines for urgent call. A fire/ explosion/ inundation/ other
incident has occurred in the …………………………………. District. Workmen are in danger.
Manager / Acting Manager have notified/ are notifying Colliery Rescue Team Members.
Assistance will be required.
II. List of Rescue Trained Persons Mobile Nos.
1. Sri. K. A. Ansari 7587391199
2. Sri. Mukesh Kumar 8959621381
3. Sri. Amrit Kumar 8085442136
4. Sri. Jyoti Ranjan 7879029924
5. Sri. Anil Singh 9406346469
6. Sri. Santosh Patel 8889632856
7. Sri. Bhupendra Singh 8889909249
8. Sri. Ashvin Chaudhary 9752106990
III. List of First Aider :-
All ACM, Overman and Mining Sirdar
132
IV. List of Key Personal
1. SO, VO, ACM, Shift In-charge
2. PM, WO, & Doctors
3. All MTK/CDS Operators, Telephone Line men
4. All WI (Mining, Electric, Mechanical)
5. All Sr. OM / MS
6. All Fan Attendants
7. All Sub Station Attendants
8. Surveyor, Draft man, Chainman &Mazdoor
9. Security In-charge
10.Driver
V. Telephone Log Book
1. Date & Time
2. Call In and Out
3. Person/ Colliery called
4. Telephone no. outgoing call
5. Message
6. Operator
VI. List of materials and equipment kept in Control Room
1. Copies of Emergency Organization Plan
2. List of Key Personal, Rescue Trained Persons, First Aider
3. Mine plan showing all the roadways and preparatory seals, Emergency Escape Routes,
Ventilation information with plan, Electrical installation Fire fighting details, Rescue Plan,
4. Telephone Log Book with telephone and list of phone numbers
5. Operation Book Message from with duplicate papers
6. Roster Duty Chart, Authorisation Cards, Duty Cards for Key Official
7. Attendance registers for the persons reporting to the control Room
VII. List of Consultative Body for Control Room
1. General Manager (Baikunthpur Area)
2. Staff Officer (Mining)
3. Area Safety Officer
4. Staff Officer (E&M)
133
5. Sub Area Manager, Katkona Sub Area
6. Sub Area Engineer, Katkona Sub Area
7. Colliery Manager, Katkona 1&2 Incline
8. Safety Officer, Katkona 1&2 Incline
9. Director of Mines Safety (RR)
10.WI (Min, Electric, Mechanic)
11.Surveyor
12. Doctor
13.Rescue Room In-charge
VIII. Persons for Surface control
Head Clerk (Office job)
Lamp Room In-charge
Telephone Operator
Fan Attendant
Store keeper
Survey Department
Administrative Officer
Engineering job (WS-Auto Section)
Electricians
First Aid Room / (Stretcher Case)
First Aid Room / (walking case)
Welfare Officer
Canteen Manager
Fire Fighting & Power Supply
Visitors Room and Press
IX. Persons for UG control
1st
Shift
2nd
Shift
3rd
Shift
Overall
X. Fresh Air Base control
Pit Officials
1st
Shift
2nd
Shift
3rd
Shift
XI. Rescue Operation
134
1st
Shift
2nd
Shift
3rd
Shift
First Aid Men
1st
Shift
2nd
Shift
3rd
Shift
XII. Materials to be kept near the district
Brick, Cement, Sand , Sleepers, Props &Cogs.
XIII. Materials to be kept at Colliery Stores
Brattice ,Cloth, Empty, Cement ,Bags, Cement, Wire ,Nails, Crow bar ,Hammer , Basula ,
Shovel ,Basket, Picks, Fresh , Lime, GI Sheets, Hose Pipes&
Fire Extinguishers.
XIV. Materials to be kept at Regional stores
Air Fan with motor
Ducting for above
Complete Pump sets (Capacity & Head)
PVC pipe with joining compound
Telephone and Cable
XV. Medical Arrangement
Room for treatment of stretcher case
Room for treatment of walking
Room for mortuary accommodation
XVI. Rooms for deferent purposes
Operation Control Room : MANAGER’S OFFICE ,Katkona Mine
Rescue Apparatus Servicing : VT Centre, Katkona Sub Area
Rescue Workers Assemble : VT Centre, Katkona Sub Area
Scientific Department : CHURCHA , Laboratory
Welfare :- Control : Surveyor's hall
Catering : Canteen
Visiting Room : Colliery Engineer's room
Stretcher Casualties : ACM's Office
Walking Casualties : Temporary shed near the mine site
135
First Aid Room : Near CDS room
Trade Union : In front of CDS room
Police : Security room
Press : Room beside Security Officer
XVII. Duty cards shall be issued for the following purposes.
01.Senior Official present.
02. MTK.
03.Engineer (Electrical).
04. Body searcher.
05. Lamp room In-charge
06. Store keeper.
07.Fan Attendant.
08. Surveyor.
09.Colliery Rescue men.
10. Canteen Manager.
11.Security Inspector.
12. Colliery Ventilation Officer.
13. Colliery Safety Officer.
14. Colliery Engineer.
15.Ambulance room of First-Aid Room Attendant.
16. Colliery Doctor.
17.Welfare Officer / Personal Officer.
18. Rescue team member.
19. Rescue Station Superintendant.
20.Workmen Inspector.
XVII. Special Instructions
a. Escape route and resume party access:
b. Ventilation Instruction : The reversal arrangement of the fan shall be checked from time to
time (i.e. at 3 months interval).
136
c. Electrical Instruction : Earth leakage tripping arrangement is provided along in transformer.
All cables are laid along the intake and belt roadways.
Any person who notices the incident should try to control the incident and gives warning
to Mining Sirdar, Overman himself or through any body or telephone message to control room.
Mine official should arrange the procedure for withdrawal of persons who may be affected
and inform to his seniors and control room.
Control room attendant should inform manager / principal officer present on surface and
attendance clerk. He should also inform to Engineer, Rescue Trained Persons (Rescue Station)
and Doctors (Hospital). Attendance clerk and Lamp room attendant should make a list of all
persons who withdrawn from the mine and report to the control room.
Rescue Trained Persons and Doctors (medical representatives) should gather near the
control room with full equipment and apparatus, instrument and medicines, ambulance and
adequate number of stretcher and inform Hospital for additional help.
Officer In-charge of Control (Manager) should rush to the control room, from a line of
action, and make authorization to different officers for surface control. He should also inform
the Managers of adjoining mine likely to be endangered; organize the system of release and
arrange the team in consultants with Experts and Rescue Room Superintend; inform Area
Safety Officer, GM (O). CGM, DMS and Police Station.
RESCUE TRAINED PERSONS AVAILABLE AT BAIKUNTHPUR AREA
S.N. Name Place Of Posting Mobiles Nos.
1. Sri. M. Yadav R. R. R. T. BKP 9425533243
2. Sri. Shiv Shandilya R. R. R. T. BKP 9425580991
3. Sri. R. P. Rai R. R. R. T. BKP 9424250935
4. Sri. Akhilesh Singh R. R. R. T. BKP 9424259055
5. Sri. Rajesh Namdeo R. T. P. 9424259079
6. Sri. K. B. Jaiswal R. T. P. 9425256707
7. Sri. Y. MIshra Katkona 3&4 Mine 9098680099
RESCUE TRAIND PERSONS AVAILABLE AT CHIRIMIRI AREA
S.N.. Name of Person Designation Mobile Nos.
1. Sri. E. Ahmad O/M 9424259886
2. Sri. Awdhesh kumar General Mazdoor 7004539282
3. Sri. K. S. Ali Sr. O/M 9425586871
137
DOCTORS AVAILABLE AT KATKONA SUB AREA
S.N. Name Hospital Mobile Nos.
1 Dr. R.R.SINGH KATKONA Dispensary 9425533245
DOCTORS AVAILABLE AT REGIONAL HOSPITAL CHURCHA
S.N. Name Hospital Mobile Nos.
1. Dr. Sujata Sharma Regional Hospital Churcha 9425533243
2. Dr. C. B. Prasad Regional Hospital Churcha 9425279822
3. Dr. A. K. Biraji Regional Hospital Churcha 9425279827
4. Dr. C. C. Patel Regional Hospital Churcha 9425279828
5. Dr. R. K. P. Singh Regional Hospital Churcha 9425279824
6. Dr. L. Khan Regional Hospital Churcha 9425279823
7. Dr. A. K. Yadav Regional Hospital Churcha 9425279826
8. Dr. S. Minz Regional Hospital Churcha 9425279775
9. Dr. Engilina Kumari Regional Hospital Churcha 9425279785
10. Dr. M. S. Kumar Regional Hospital Churcha 9425533242
11. Dr. S.Shridhar Regional Hospital Churcha 7587391112
12. Dr. P. Godawari Regional Hospital Churcha 7573911197
12. Emergency Exercise Event Log
Emergency Exercise Logs and Recommendation :-
START
TIME
EVENTS (In case of fire/inundation/ roof fall ) ELAPSED TIME
0:00 Belt operator/ worker/Mining Sirdar inform to CDS /surface
control room about incident (fire/inundation/roof fall)
0:50 Minutes
0:50 1) CDS operator /control room sound siren
2) Mining Sirdar escaping All workers from under ground
0:30 Minutes
138
1:30 CDS operator inform all underground work place /worker in
both panel
1:30 Minutes
3:00 CDS operator inform MM in details aboutincident 1:00 Minutes
4:00 CDS informto Mines Rescue Service
CDS inform to Fire Bridge /Fire fighting team
5:00 Minutes
9:00 CDS/MM inform to Ambulance /Doctor 2:00 Minutes
11:00 CDS/MM inform to SO/VO/Assist.Manager
MM inform to Agent
MM inform to DDMS/ / Regional Inspector in case of casuality
2:00 Minutes
13:00 Ventilation Officer instructed to collect air sample from
return.
2:00 Minutes
15:00 MM/ CDS inform to neighboring mines 2:00 Minutes
17:00 Mines rescue team/fire bridge team arrives 10:00 Minutes
27:00 Surface consultative team formed 3:00 Minutes
30:00 Rescue Team/ Fire bridge team enter in to mine up to incident
place
20:00 Minutes
50:00 Rescue Team come back to surface
All workers also come back to surface
1hrs 50 Minutes
13. ARRANGEMENT FOR TRAINING & UPGRADATION OF SKILLS:-
Area Level at Group Vocational Training Center
Every person proposed to be employed in the mine is imparted Initial Training and
Refresher Training is imparted to the persons who have been already employed in the mine as
well as contractual labors as prescribed in the VT Rules.
Special Classes for Different Cadres is also conducted regularly . Instructions for
improvement of skill and safe working practice are given to the employees by the Safety Officer
and Shift Incharge periodically. Code of safe practice for different jobs have been prepared and
displayed on the boards made on the wall of Incline no. 2 which is main travelling roadways. It
139
is ensured that they are acquainted with the codes by holding discussions with them
periodically.
At Company Level
Specialized training courses to concerned workers and supervisors is being given as per
guideline issued by GM (HRD) Bilaspur, Area Safety Officer, Area Training Officer, Baikunthpur
Area and VTO Katkona Group VTC and according requirement of the mine. Executives and staff
of the mine are being sent for different types of training in special locations to attain the up-
gradation of their skills in various fields.
14. CONTRACTOR MANAGEMENT PLAN:-
Contractual labors are allowed to work only after their age proof and medical
examination by Certified Medical Officer. On job training are given to each contractual labor at
VTC before their employment on the job. After completion of their training they are registered in
the B Form. At Unit level, attendance register (C Form)is maintained against all the contractual
labors. Job distribution vis-à-vis allotted jobs is maintained in the proper register on daily basis
and counter signed by Safety Officer and Manager.
Identity Cards have been prepared and issued to the contractual workers, the cards are not only
for their identity proof but also it would help them for availing medical facilities from company
dispensary or hospital.
Refresher Training :-
After completion of 5 years from the date of basis training, contractual employees are
imparted refresher vocational training at Group Vocational Training Center, Katkona.
Development of skill :-
Special training programmers are organized for development of skill and improving
safety awareness and safety consciousness of contractual employees at regular interval.
Safety talks and job relating briefings are also imparted to increase safety culture and
for improving good human behaviors among contractual employees.
Supervision :-
In addition to the supervisor of the contractor, all contractual employees are engaged for
work under the supervision of Mining Sirdar / Overman of the mine.
Safety wears :-
All contractual employees work with use of Personal Protective Equipment like safety
helmets safety foot wears i.e. mining shoes/gumboots.
140
15. List of BasicTraining / Refresher Training Calander Year 2016
Target of Vocational Training -142
1) Initial (Basic) Training:-
(i) Departmental- 22
(ii) Contractual -41
2) Refresher Training - 20% of manpower as per MVTR-1966
(i) Departmental- 82
(ii) Contractual -77
Refresher Training - 20% of manpower
Target Achieved
82(Departmental) 82
77(Contractual) 77
Basic (Initial) Training
Target Achieved
As Recruited (Departmental) 22
As Recruited (Contractual) 41
Special Training
Target Achieved
78(Departmental) 78
AS PER MOU () TARGET = 142
(35% of Manpower)
141
Total Training Completed
(Including Special+Refresher+Initial) =160
16. BENEFITS OF SAFETY MANAGEMENT PLAN :-
01. Care for duty with better communication and consultancy
02. Better identification of risk associated with particular activities
03. Improved performance (Health and Safety)
04. Improved ability for identifying opportunities
05. Better basis for planning and decision making
06. Greater openness & transparency of decision making
07. Improved visibility of the ongoing management process
08. Superior product and service with higher safety
09. Improvement of safety standards in mining operations
10. Reduction in overall costs of operations
11. Reduction in occupational health hazards
12. Strict compliance of safety legislation in mines
13. Use of fit-for man and machines
14. Avoid hazardous conditions and unsafe acts
15. Improve work culture and supervision of hazardous jobs
16. More reliance on team work
17. Better concentration on use of safe system standard and practices
18. Consistency for continuous improvement
19. Reduction of incidents accidents and their severity
20. Introduction of new technology with proven safety expedite
21. Selection of best possible means to achieve better work environment
22. Radiate specific responsibilities on the management
23. Gainful utilization of resources on prioritized risks
24. More acceptable as grass root level is involved
25. Making the mines more well-organized along with improvement of health and safety condition.
17. List of Standard Operting Procedures (SOP):-
( 1 ) Standard Operating Procedure for (SOP)Coal Preparation work
(2) Standard Operation Procedure (SOP) for Strata Control (Installation of Roof Bolts)
(3) Standard Operating Procedure (SOP) for SDL operation in Development District
( 4 ) Standard Operating Procedure (SOP) for Electrical Works (Installation & Maintenance)
(5 ) Standard Operating Procedure (SOP) for Mechanical Works (Installation &Maintenance)
( 6 ) Standard Operating Procedure (SOP) for Belt operation
( 7 ) Standard Operating Procedure (SOP) for Belt shifting and Installation
( 8 ) Standard Operating Procedure (SOP) for Pumping Works in Belowground:-
( 9 ) Standard Operating procedures (SOP) for construction of Ventilation &Sectionalisation
142
Stopping’s( contactor’s workers )
( 10 ) Standard Operating procedures (SOP) for Material Transportation Works :-
(11) SOP for Explosive Magazine
(12)SOP For Explosive Van:-
(13)Standard operating procedure for belt extension/shortening
(14)Standard operating procedure (sop) for shot firer
(15)मममम मममममम ममममममममम मममममम मममममममम मम ममम (SOP)
(16)Standard operating procedure (SOP) FOR CABLE MAN मममममममम मम ममम SOP
(17)मममम मममममम ममममममममम ममममम मममममम मम ममम (SOP )
(18)मममम मममममम ममममममममम मममममममम मममम मम ममम (SOP)
(19)मममम मममममम ममममममममम मममममम मममममममम मममम मम ममम (SOP)
(20)मममम मममममम ममममममममम मममम मम मममम ममममम मम मममममममममम
मममममममम मममम मममम (SOP)
(21)मममम मममममम ममममममममम मममममम मम मममम (SOP)
(22) मममम मममममम ममममममममम ममममममम मममम मम ममममम ममममम ममममममम मम
मममममम मममम (SOP)
(23) मममम मममममम ममममममममम मममम मममम (मममम मममम मममम / ममरक / ममम ममम
मममममम मम ममम मम
ममममम मममम मममममम मम मम मम
(24) मममम मममममम ममममममममम मममममममम मममम मम ममम
(25) मममम मममममम ममममममममम मममममम मममममममम मममम मम ममम
(26) मममम मममममम ममममममममम ममम ममम मममम मम ममम मममम मममम
मममममममममम मम ममम
(27) मममममम ममम ममम ममममममममममम मममम ममम ममम ममममम / ममम मममममम
ममममम मम ममम मममममममममम
ममममममममम / ममममममम मम ममम मममम मममममम ममममममममम
(28) मममम मममममम ममममममममम मममममममम (मममममम) मममममम मममम मम ममम
(29) मममम मममममम ममममममममम मममममम ममममममम मम ममममममम ममम
ममममममममममम(मममममम) मम ममम
(30) मममम मममममम ममममममममम ममममम (ममममम)  ममम मम ममम मममममम ममममम
मममम
( 1 ) Standard Operating Procedure for (SOP)Coal Preparation work:-
All work shall be carried out under the supervision and direction of district overman and Mining Sirdar
143
1. First of all the coal face shall be inspected by Mining Sirdar and overman and dresser shall be
engaged for dressing of loose side /roof.
2. The roof and side of coal face shall be made secured by maintaining SSR and no person shall allow to
work under unsupported roof .
3. For support of freshly exposed roof by roof bolt, temporary support shall be erected after dressing of
roof and side.
4. Precaution shall be taken to maintained permitted width of gallery & only good quality support
material shall be used.
5. While working in disturbed areas additional support shall be provided in addition to support under
SSR .
6. Face drilling shall be started only after proper dressing & support is completed & no hole shall be
drilled in face unless misfire if any is dealt with as per reg 177 of CMR 1957
7. Skilled manpower shall be engaged with a safe ( fit for the purpose Equipment ) drill m/c for drilling
hole for blasting in the face .
8. Hand plan shall be maintained by Overman& M/S and for joining faces drilling and blasting shall be
made from one side and opposite side shall be fenced off .
9. Handling of explosive shall be done by skilled manpower under supervision of S/F M/S and card
system shall be strictly followed.
10. Before blasting all work person shall be withdrawn to safe shelter away from danger zone with 2
right Angle /bends.
11. Guards shall be safely posted at all entries leading to the place of blasting to prevent inadvertent
entry of persons.
12. For all work related to inspection, dressing supporting, drilling blasting inspection after blasting and
dealing with misfires if any shall be carried out in accordance with the provision laid down in the Coal
Mines Regulation 1957.
(2) Standard Operation Procedure (SOP) for Strata Control (Installation of Roof Bolts) :-
1. First of all the face/ place shall inspected by Mining Sirdar/ Overman and roof/sides shall be
made secured by proper dressing and erection temporary supports.
2. Skilled workman shall be engaged for dressing with a crow bar of length not less than 6
ft. Dressing shall be done under the supervision of Mining Sirdar.
3. No person shall be allowed to enter unsafe place where roof and sides are not secured.
4. Sufficient support materials shall be made available at the site. Advanced planning for
procurement of support materials to be made.
5. A safe drill machine shall be used for putting drill holes in the roof.
6. Adequate skilled and experienced manpower shall be engaged for handling of drill
machine/ drilling and for handling support materials and support works.
7. Regular checking and proper repair of drill machine and cable shall be made by
competent persons.
8. During drilling of holes in the roof, safety precaution shall be taken against dust.
Suppression of dust by water spraying shall be arranged.
9. Regular checking of earth leakage relay effectiveness to be ensured.
144
10. While inserting cement capsules in holes use of PPE (hand gloves/ goggles) shall be made.
11. Proposal for mechanized roof bolt system should be initiated for improving standard
and efficiently.
12. Only good quality cement capsules proved by test before use shall be procured and
used belowground.
13. For tightening of bearing plates/ nut, good quality wrench to be used.
14. Skilled manpower shall be engaged for tightening of nuts on bolts with the use of
properly fabricated stable platform.
15. Regular training shall be given to persons engaged for support work for
improvement of skills.
16. For anchorage test of roof bolts experience persons shall be engaged with good
quality testing machine. Tests shall be conducted under competent supervision and
results shall be recorded.
17. All works relate to support shall be carried out under supervision & direction of
MS/OM/District Incharge and in accordance with provision of the Coal Mine Regulations
1957.
(3) Standard Operating Procedure (SOP) for SDL operation in Development District :-
1. Pre –start checking of SDL machine shall be made by Medical Foreman/Fitter, Electrical Foreman,
Electrician and SDL Operator to ensure status of operability and for making SDL fit for purpose equipment.
2. During the pre-start checking if any defect is found, it shall be rectified before putting the machine in
operation.
3. Only skilled Operator and cable man shall be engaged for SDL operation.
4. For moving the SDL machine up to coal face for lifting blasted coal and during loading operation, the
safety features i.e. AVA; head lights shall be used for giving warning.
5. Adequate illumination shall be provided at working place of SDL and no other person shall be permitted to
enter the roadway used by the SDL machines.
6. All face workers shall be provided with fluorescent jackets for easy identification.
7. Adequate width of roadway for SDL movement, free from obstruction and stable ground with secured
roof/sides shall be maintained.
8. Regular cleaning of loose coal from the road way shall be done.
9. Proper loading point shall be established with secured roof/sides and adequate illumination.
10. Regular training / counseling of work persons shall be arranged for development of skills, improving work
practice, safety culture and human behaviors.
145
11. All operations shall be carried our under supervision and direction of Mining Sirdar, Overman& District
Incharge (ACM) and in accordance with provisions laid down in the Coal Mines Regulations 1957
( 4 ) Standard Operating Procedure (SOP) for Electrical Works (Installation & Maintenance) :-
1. For transportation of Electrical switch gears handling of heavy material is involved; lifting of load/ weight
more than the capacity of persons engaged shall be avoided.
2. For installation of switches and cables, skilled and experienced persons under supervision shall be
engaged and proper checks to be done before final connect.
3. For rectification of contacts and relays in switches, only good quality spares shall be used and works shall
be carried out under competent supervision .
4. For checking / examination and repair / replacement of cable joints skilled and experienced technicians
shall be engaged with required safety appliances like hand-gloves ,megger, tapes etc. The work shall be
carried out under competent supervision.
5. For repair and maintenance of power transmission circuit/ switch gears situated at different locations,
shut down procedure & code of practice shall be strictly followed. A warning board of notice indicating
“Work in Progress” shall be displayed and arrangement shall be made for establishing effective two way
communication.
6. All works related to electrical installation and maintenance shall be carried our under supervision and
direction of Electrical Engineer, Electrical Supervisors / Foreman and in accordance with provisions under
Indian Electricity Rules 1956 applicable to mines.
(5 ) Standard Operating Procedure (SOP) for Mechanical Works (Installation & Maintenance) :-
1. Haulage engine shall be properly installed and firmly grounded by masonry work.
2. The haulage engine, brake and rope shall be examined at regular specified interval by competent persons
results shall be recorded.
3. The defective/ worn-out brakes/ rope and other control unit components shall be repaired properly or
replaced by new spare of standard quality. Details should be recorded in bound paged register and
countersigned by the Engineer and Manager of the mine.
4. For haulage rope maintenance standard procedure for examination and repair shall be followed. Timely
replacement of haulage rope with a new rope of good quality shall be carried out.
5. All coal tubs shall be regularly checked maintained in good condition. Damaged tubs shall be taken out for
repair and after re-checking repaired tubs shall be used.
6. To prevent derailment of tubs, proper maintenance of haulage track and coal tubs shall be carried out
under component supervision.
146
7. During SDL ,maintenance work for replacement and repair work of bucket/ boom/ arm , skilled and
experienced persons shall be engaged and safety pines shall be fitted for raising the SDL bucket. In addition
to the safety pin positive support of adequate capacity shall be erected & fixed tightly below the raised
bucket.
8. All mechanical works related to installation and maintenance shall be carried out under supervision &
direction of Colliery Engineer, Mechanical Forman and in accordance with relevant statutory provisions
applicable to mines.
( 6 ) Standard Operating Procedure (SOP) for Belt operation
1. belt roadway shall be inspected every day by Sr. Overman
2. Daily instruction given to the person engage in belt cleaning work by the Overman and shift in-
charge.
3. In-case of belt jointing work or any other maintenance work operator shall be inform,
signaling shall be blocked, and operating switch must be locked, by the fitters with in
supervision of Mech foremen/ Ass Mech. foremen . Belt cannot be started until belt
operator personally informed by Mech foremen / Ass. Mech. Foremen.
4. Before start the belt , Belt operator must conform that no work is taken in belt.
5. In starting of belt , operator , start and stop the belt three time with interval of one minute.
6. No person shall be allow to cross the belt in any situation from any where other then stairs built for
the purpose. Regarding this O/M and shift in-charges give instruction to workmen regularly.
( 7 ) Standard Operating Procedure (SOP) for Belt shifting and Installation
1. Site shall be inspected and secured by support , by the Overman or M/S
2. All approach roadways shall be maintained neat and clean.
3. All work, such as dismantle of conveyor Belt, transport heavy accessories, assemble of conveyor Belt
etc. shall carry out with in supervision of a Ass. Foreman deploy for the purpose.
4. All tools, turfer, clamps, tensioning rope, shall be in good condition, and checked by Ass. Foremen
deploy for the purpose before use.
5. Fitters work with suitable tools provided by the Engineer and checked by Ass. Mech. Foremen.
6. Skilled type of worker engaged in work
7. Heavy accessories shall be transported with in supervision of Ass. Mech. Foreman
8. Foundation bolt of Drive head and tail-end drum base shall be tight and secured.
( 8 ) Standard Operating Procedure (SOP) for Pumping Works in Belowground:-
147
1. For transporting of pump, pipes and electrical switches adequate skilled and experienced manpower shall
be arranged and work shall be carried out under supervision of component persons.
2. For installation of pump at site, handling of heavy objects shall be done safely and carefully with proper
direction and supervision of Engineer, Mechanical Forman. Procedure for installation of pump on a rigid
foundation shall be strictly followed.
3. For laying of pipes and connection of pipes by flanges with bolts/ nuts, proper tools and appliances shall
be used. The work shall be carried out by skilled manpower/competent fitter under supervision.
4. For changing of pipes or packing/ washers skilled fitter shall be engaged and proper tools shall be used.
5. While pump is operated at dip side of a small/ local sump, strong training wall shall be constructed and
regular check/ examination for physical condition/ stability of training wall shall be made by competent
persons, results of inspection shall be recorded.
6. For operating pimp in old working areas, adequate ventilation shall be provided; roof and sides of the
roadways/ pumping stations shall be secured by dressing and supports. Telephone and lighting arrangement
shall be provided. Use of flame safety lamp by pump operator shall be ensured.
7. For remotely located pumps, at least two persons shall be deployed with flame safety lamps.
8. All works related to pumping operation shall be carried out under supervision/ direction of Colliery
Engineer, Mechanical Forman and Electrical Supervisor and in accordance with statutory provisions
applicable to mines.
( 9 ) Standard Operating procedures (SOP) for construction of Ventilation &Sectionalisation Stopping’s( contactor’s
workers )
1. Before construction, approach roadway to the site shall be inspected by G.S. O/M
2. Before construction ,approach roadway shall be secure safe by support and maintained neat and clean.
3. Site shall be inspected in view presence of noxious gases with appropriate equipment by ventilation
officer or Sr. O/M general shift
4. Roof of the Site shall be supported and sides shall be secured by dressing with in supervision of M/S
5. Arrangement done for easily transport material up to the site
6. Ensure that tools use for the purpose shall be good in condition
7. All contactor worker should be trained
8. Not any contactor worker allow in to mine without PPE
9. Not any contactor worker entry in unknown area without knowledge of M/s
10. All construction work shall be carried out with in supervision of M/S or O/M
( 10 ) Standard Operating procedures (SOP) for Material Transportation Works :-
1. For transportation by haulage system, the haulage engine, rope and all other components shall be
maintained in proper working order.
148
2. The haulage track tubs and all safety devices in haulage roadways shall be maintained in proper working
order.
3. The maintenance schedule for haulage engine/ rope shall be strictly followed
4. The haulage engine shall be operated by a skilled and experienced haulage operator.
5. Periodic checks / examination & repair maintenance shall be carried out by authorized competent
persons and report shall be recorded.
6. Uncontrolled movements of tubs shall not be permitted.
7. The stability and strength of all structures / foundations related to haulage system should be maintained
in safe working order.
8. Where material transport manually, the roadway shall be maintained neat and clean
9. All operations related to transport of material in underground and surface shall be carried out under
competent supervision.
(11) SOP for Explosive Magazine
1. Following persons are authorized to carry out inspection, under Rule 128 of Explosive Rules,2008…
(A) The Chief Controller And Controller of Explosives,
(B) All District Magistrates,
(C) All Executive Magistrates Subordinate to the District Magistrate,
(D) All Commissioners of Police and Police Officers of rank not below that of a Sub Inspector of Police,
(E) The Director General of Mines or Officers Subordinate to him.
1. Person entering the magazine should not carry Cellular Phones, Pagers, Wireless Instruments,
Cigarettes, Matches, Lighters, Knives, other Articles made of Iron/Steel, Substances of Flammable
Nature liable to spontaneous ignition or to cause/communicate fire/explosion such as Acids,
Petroleum, Calcium Carbide & Compressed Gases.
2. Storage/existence of the above mentioned items and smoking should also be avoided within the
15 mts of radius Explosives Magazines.
3. While entering into the magazine, the person should dip his overshoes/feet in water provided in
the cemented trough located at the entrance of the magazine to avoid carrying sand/grid/dust/
inside the magazine.
4. Use of Boots/Shoes with exposed nails or shod at the base should be strictly avoided inside the
magazine.
5. Numbers of person entering into magazine should not exceed 2 Nos. during Inspection.
6. Prior to inspection, magazine shall be well ventilated by opening the windows and doors for at
least 10 min.
7. Operation/Inspection of magazine should be avoided, whenever a thunderstorm appears to be
should be withdrawn to a safe distance and such magazine should be kept closed & locked until
the thunderstorm has ceased.
8. Person who has not completed the age of 18 years, person in a state of intoxication and person
who is of unsound mind should not be taken inside the magazine.
9. Routine inspection of Explosives Magazines should be carried out only between the hours of
sunset and sunrise.
10. In case of opening explosives boxes, the opening tool must be of wood, brass, copper or bronze,
since use of tools made of iron is prohibited.
11. During inspection, the packages containing the explosives should not be thrown or dropped down
or rolled or pulled along the ground or floor but shall be passed from hand to hand carefully.
149
12. Where a package is to be slung, due precaution should be taken slung it in such a manner as
effectively to prevent the possibility of a fall.
13. Packages containing explosives should not be allowed to remain in the sun or exposed to
excessive heat, during inspection.
14. During physical examination of explosives:
(A) Avoid use of Wristwatch and Rings,
(B) Use non-synthetic dress materials; i.e., ideally cotton,
(C) Be on bare foot or with boot made up of conducting rubber.
15.Detonators should never be stored along with explosive. Detonator shall be stores in separate
room of the same magazine separated by an air gap of 1.5 mts followed by concrete/brick wall of
thickness not less than 60 cm.
(12)SOP For Explosive Van:-
1. The explosive van should be stationed in a non-congested location during inspection, where the
public safety is not endangered.
2. When a convoy of two or more vans carrying explosives is inspected, they should not be stationed
together for inspection.
3. When an explosives van containing explosives need to be parked over night due to the reasons
beyond control, the same to be communicated by the Driver to the nearest Police Station and the
premises in which the van is parked-
(A) Should not have any source of open flame or any substance or article likely to cause explosion or
fire,
(B) Should be away habitation or any go down containing articles of a flammable nature or other
hazardous goods.
4. If any fires occurs on a vehicle containing explosives, all other traffic should be stopped at least 300
mtrs from the vehicles and that all persons in the vicinity should be warned of the danger.
5. A Van transporting explosives is involved in an accident, fire or any other occurrence, which causes
a significant delay in the delivery of explosive or damage to the vehicles or explosive
(A) The laws relating to road accidents shall be complied with,
(B) The JtCCE/DyCCE/CE in whose jurisdiction the accident has taken place shall be intimated giving
the full details of explosives carried and accident,
(C) Explosives shall be kept under safe storage and custody till an examination by the
JtCCE/DyCCE/CE if required, and then transport to the destination or place designated by the
JtCCE/DyCCE/ CE.
6. In case of a breakdown of van carrying explosives, where major repairs are required, prevent such
repairs should be made until the explosives are transferred to another van or are removed from the
vehicles and stored under proper security at a safe distance from the highway and at least 300 mts
from any inhabited premises, under intimation to the JtCCE/DyCCE/CE in whose jurisdiction the
incident has taken place.
7. Use of Boots/Shoes with exposed nails or shod at the base should be strictly avoided inside the
explosives van.
8. Persons inspecting vans carrying explosives should not Cellular Phones, Pagers, Wireless
Instruments, Cigarettes, Matches, Lighters, Knives, other Articles made of Iron/Steel, Substances of
150
Flammable Nature liable to spontaneous ignition or to cause/communicate fire/explosion such as
Acids, Petroleum, Calcium Carbide & Compressed Gases.
9. During physical examination of explosives carried in a van;
(A) Avoid use of Wristwatch and Ring,
(B) Use non-synthetic dress materials; i.e., ideally cotton,
(C) Be on bare foot or with boot made up of conducting rubber.
10. In case of handling of explosive from a van, no bale hooks or other metal tools should be used for
the loading, unloading or handling of packages containing explosives. On such events, the
loading/unloading/handling of explosive in the explosives van is commenced, the operation should
not be stopped until completed and shall be completed as expeditiously as possible.
11. Packages containing explosives should not be allowed to remain in the sun or exposed to
excessive heat, during inspection.
12. Detonators should never be transported along with the any other explosives.
13. Explosives should not be transported in any towed vehicles or tow any vehicle transporting
explosives.
(13)Standard operating procedure for belt extension/shortening
1. First of all the location where the belt is to be extended/shorten shall be inspected by overman/mining
Sirdar and the roof and sides shall be made secured by proper dressing by engaging competent person.
2 .The areas shall be clean and clear of equipment and/or debris or spillages.
3. The extension/shortening work shall be performed by skilled set of man power under going for some work
regularly under the super vision of fitter/Forman while the work of cleaning will be done under
supervision of overman/mining Sirdar.
4. In case of major side spillage, the signaling shall be provided by mounting the signaling wire on wooden
proof.
5. Ensure that all stop/start and emergency controls are clearly market and that maintenance staff are familiar
with the location of these safety systems.
6. Lock out isolate and tag all areas before working on any part of the belt.
7. Ensure that pre-start alarm AVA is working correctly and if not, isolate the conveyor and request that it
repaired
8. Prior to re- starting a conveyer ensures that guards have been re- fitted and that all the safety devices are
operational.
(14)Standard operating procedure (sop) for shot firer
1. होल में कट्रीज/माटी भरने से पहले गैलरी या चाल की गैस जााँच कर लें ||
151
2. होल को साफ करने के बाद ही टोपी माटी भरें |
3. बारूद का उचचत मात्रा में ही प्रयोग करें न बहुत अचिक और न ही बहुत कम |
4. अज्वलनशील ठाांसे का प्रयोग करें और होल में चाजज व स्टेममांग ठीक से ठााँसे| मसफज लकड़ी के ठांसे का ही प्रयोग
करें|
5. मसफज उन्ही होल में चाजज लगायें जजनमे ववस्फोट ककया जाना है|
6. जजस शॉटफायरर द्वरा चाजज ककया गया है,उसी के द्वारा शॉट होल ववस्फोट करना चाहहए|
7. ववस्फोट से पहले, शॉटफायरर द्वारा चेतावनी देने के बाद सुरक्षित स्थान पर आश्रय लें |एक्स्स््लोदर की चाबी
घुमाने से पहले मसटी/जहहसल बजानी चाहहए
8. अगर आपके पास कोई डेटोनेटर या बारूद होतो उसे खदान में ना फे कें | |
9. शॉट फायररांग के सभी उपकरण एक्स्स्लोडर, सककज ट टेस्टर शॉट फायररांग के बुल आहद साथ ले जाना चाहहए
और उसका प्रयोग करना चाहहए|
10. सही पेटनज होल एव सही डडले नांबर के डेटोनेटर का प्रयोग करना चाहहये|
11. ब्लाजस्टांग तार को एक्स्स्लोडर के साथ स्वय जोड़ना चाहहये|
12. पूरी साविानी के साथ आवाज़ दे कर ही ब्लाजस्टांग करना चाहहए|
13. एक्स्स्लोडर की चाभी ककसी भी अन्य यजक्स्त को नी देना चाहहए| हमेशा अपने पास रखे|
14. प्रत्येक ब्लाजस्टांग के बाद ब्लाजस्टांग जोंन की पूरी तरह जाच कर लेनी चाहहए|
15. ठसानी के मलए लकड़ी के डांडे के अलावा ककसी अन्य जजच का प्रयोग नन करना चाहहए|
16. दगान के बाद सुरिा के प्रबांि के साथ फे स में जाये तथा ममस फाएर की जाच करे और आवश्यक कारवाही की
सुचना उच्च अचिकारीयो को देनी चाहहये|
17. डेटोनेटर पर असाविानी के कारण कोई भी सामान नन चगरने देना चाहहए|
18. बची हुयी बारूद एव डेटोनेटर मैगजीन में ही वापस करना चाहहए |
19. ट्राांमसट जस्लप एव काडज के ननयम का पालन करना चाहहए |
20. दगान की पूरी जजमेदारी आपकी है हेल्पर पर भी भरोसा नहीां करना चाहहए|
ववस्फोट के मलए हदए गये सभी सामानों का उपयोग करें |
न करें
1. मोटा माटी (स्टोन डस्ट ) का ही उपयोग स्टेममांग के मलए करें,कोल डस्ट का नहीां |
2. एक बार ठासानी कर लेने पर कट्रीज से टोपी माटी न ननकालें |
3. डेटोनेटर के तार को ना तोड़ें |
4. ववस्फोट करते समय आयतन में फालतू “ममट्टी” न छोड़ें |
5. एक राउांड में एक्स्स्लोडर की िमता से अचिक ववस्फोट न करें |
6. होल ठास देने के बाद उसमे से माटी या टोपी ननकालने की कोमशश न करें |
7. मसग्नल या बत्ती से ववस्फोट करने का प्रयास न करें |
8. ममटटी में टोपी लगते समय या होल ठासते समय िुम्रपान न करें |
152
9. ववस्फोट न होने के बाद िुआ छटने के पूवज आयतन में प्रवेश न करें |
10. ममसफायर होल को पुनः ववस्फोट करने या उसमे से टोपी माटी खीचने का प्रयास न करें |
11. शॉटफायरर अपनी जजम्मेदारी दूसरों पर न डाले |
(15)मानक संचालन प्रक्रिया टिम्बर ममस्त्री के मलए (SOP)
1. कायज में जाने से पहले अपने आवश्यक सामानों की जाच करे और उन्हें साथ में लेकर कायजस्थल पर जाये|
२.सपोटज हेतु अच्छे और ठीक खूटे का प्रयोग करे| टेड़ा खुटा प्रयोग में न लाये|
३.जहा सपोटज का कायज करना है वहा ठीक से छत और साइड की जाच करे यहद आवश्यक हो तो छत और साइड को
ठीक से ड्रेमसांग अवश्य करे|
4 डडजस्ट्रक में कायजरत माइननांग सरदार और ओवरमैंन द्वारा हदए गये सुरिा ननदेशों का अवश्य पालन करे|
5. गोफ एज सपोटज लगाते समय ब्रेककां ग इांडडके टर खुटा अवश्य लगाये तथा कॉग व् खुटा को छत से अच्छी तरह से
टाइट कर दे तथा प्रत्येक दगानी के बाद इस सपोटज को ननररिण अवश्य करे |
6 खुटा व् कॉग लगाते समय यह ध्यान रखे की छत और तल्ली से ठीक से टाइट रहे|
7 लकड़ी के झिल्के या खूटे के टुकड़े को काम के बाद हटा दे|
8 खुटा व कॉग को खोलने हेतु मसल्वेस्टर प्रॉप ववड्रावल का प्रयोग करे|
9 कायज के दौरान स्वयां की सुरिा का ध्यान रखे और कोई अशुरक्षित जगह प्रतीत हो तो उसकी तत्काल सुचना
माइननांग सरदार को दे |
10. खराब खूटे और पाटे का प्रयोग न करे|
11. दागनी के बाद तुरांत सपोटज करे देरी करने से छत की जस्थती खराब हो सकती है|
12. बबना माइननांग सरदार की अनुमनत के अपने कायजस्थल को न छोड़े|
13. ध्यान रहे पाटे की चौड़ाई खूटे की मोटाई से कम न हो|
(16)Standard operating procedure (SOP) FOR CABLE MAN के बलमैंन के मलए SOP
153
1. प्रत्येक पल्ली में काम सुरुवात करने से पहले पुरे के बबन की जाच करना व् के बबल को ठीक से सपोटज कर के देखे|
2. मशीन के बबल को मशीन के हेडर टेक में लपेट कर न रखे|
3. एस.डी.एल. मशीन के दोनों ट्रेकचैन ट्रेक रोलर आइडलर की जाच करना व उसकी साफ सफाई करे |
4. के बबल मैंन गलब्स या लकड़ी के हुक का प्रयोग अवश्य करे|
5 मशीन ब्रेक डाउन होने पर मशीन बनाते समाये कफटर का सहयोग करना |
6 मशीन जहााँ-जहााँ चलना है उस रास्ते की छत व साइड की जााँच अवश्य कर ले |
7 मशीन चलाते समय ओपरेटर की तरफ पूरा ध्यान रखे | ववशेष ध्यान दे की मशीन के बबल ट्रेक चैन के ननचे ककसी
भी कारन से न दबे | इसके पहले मशीन को रुकवा दे |
8 पल्ली के अांत में के बबल फे स से बाहर ननकल कर गेट एांड बाक्स्स के पास ननकाल कर रखे |
-------के बबल मैंन करे -------
1. चुस्त पररिान जूता व टोपी पहन कर आये |
2. काम पर पहोच कर अपने अचिकारी से ननदेश ले |
3. मशीन पर पहुच कर के बल को सूक्ष्मता से ननररिण करे |
4. मशीन की आगे बढने की दशा में के बबल को ढीला करते रहे तथा पीछे हटने की जस्थती में के बल को ककनारे रखे या
हटाये अन्यथा दुघजटना हो सकती है|
5. मशीन में काम करते समय मशीन के रेंज से बाहर रहे|
6. ऑपरेटर द्वारा हदए सांके त का ध्यान रखे |
7. असमान्य आवाज़ करने पर तुरांत मशीन या बेल्ट बांद कर दे एवां सम्बांचित अचिकारी को सुचना दे |
------ के बल मैंन न करे ------------
1. हूटर तीन बार बजने के बाद बेल्ट को न छु ए यहद आवश्यकता हो तो बेल्ट बांद करा दे|
2. होलेज रास्ते से न चले |
3. नशे की आवस्था में काम न करे |
4. दागनी के बाद तब कमान में नहीां जाये जब तक की जाच नहीां हो जाती |
5. खराब छत के ननचे कायज न करे |
6. मचीनो बबजली की वस्तुओ तथा सुरिा सािनों से झखलवाड़ न करे |
7. ढीले कपडे पहन कर न आवे |
154
(17)मानक संचालन प्रक्रिया बेल्ि आपरेिर के मलए (SOP )
1.सवजप्रथम अपनी काम की जगह को सुरिा की दृजटट से ननररिण करे (छत सपोटज इत्याहद)
2. बेल्ट मोटर चगयर बाक्स्स स्टाटजर पर ध्यानपूवजक नजर रखे और खराबी पाने पर अपने अचिकारी को सूचचत करे|
3. फाउडेसन बोल्ट आचथिंग वायर की जाच करे| ढीले होने की जस्तचथ में उसे कफटर द्वारा टाइट करवाए|
4. मसग्नमलांग बेल(घांटी) की जाच करे और यह सुननजश्चत कर ले की वह ठीक से कम कर रही है|
5. कज्लांग गाडज हमेशा लगे रहे और उसकी ननजश्चत जाच करे |
6. पुल काडज मसस्टम प्री स्टाटज वाननिंग मसस्टम की जाच करे और उसे चालू रूप में रखे|
7. काड ऑफ़ मसग्नल के हहसाब से बेल्ट को चालू एवां बांद करे|
8. बेल्ट के व ज्वाइन के उखड़ने , टूटने या बेल्ट के फटने पर बेल्ट तुरांत बांद करे और उसकी सुचना सम्बांचित
हयजक्स्त को दे|
9. बेल्ट मसग्नल का कोड का पालन करेंगे |
10.बेल्ट से कोयला ननचे चगरने की जस्थती में बेल्ट बांद कर देख भाल करेंगे | जरुरत होने पर फीटर या सी.डी.एस. को
बतायेंगे |
11. बेल्ट में मेंटेनेंस होने पर मेंटेनेंस गैंग द्वारा हदए गये ननदेशों का पालन करेंगे |
12.पल्ली के दौरान टेल एांड एवां बॉटम रोलर को साफ़ रखेंगे |
13. बेल्ट चालू रहने पर साफ सफाई नहीां करेगे नही बेल्ट को पार करेगे |
14 पुरे समय ड्यूटी पर रहेगे|
15 आग या िुआ हदखने से बेल्ट बांद कर सी. डी.एस. को खबर करेगे |
16 ड्यूटी के दौरान नहीां सोयेगे |
---------बेल्ि ओपेरिर ना करे ------
1. ककसी भी अनचिकृ त हयजक्स्त को बेल्ट चालू न करने दे |
2. ढीले कपडे पहन कर चालू बेल्ट के नजदीक न जाये |
3. अपने कायज स्थल के बबजली के उपकरण जैसे मोटर स्टाटजर इत्याहद से छेड़छाड़ न करे और नहीां ककसी हयजक्स्त को
इसकी इजाजत दे |
4. बबना मसग्नल प्रा्त (घांटी की आवाज़) बेल्ट को चालू न करे |
5. चालू बेल्ट से कोई भी फसी हुयी वस्तु को ननकलने की कोमशश न करे |
155
6. बेल्ट की फे मसग की उचचत रख रखाव करे और उसे हटाने न दे |
7. चालू बेल्ट के ननचे से आदममयों को ननकलने न दे |
8 बेल्ट के मोटर स्टाटजर पर पानी न पड़ने दे |
9 ककसी भी हयजक्स्त को चालू बेल्ट में काम करने की इजाजत न दे और न उसे नजदीक आने दे |
(18)मानक संचालक प्रक्रिया बोलल्िंग गैंग के मलए (SOP)
1) बोजल्टांगगैंग खान प्रबन्िक ,अवर प्रबांिक , सह –प्रबन्िक ओहहरमन ,माइननांग सरदार के ननदेशानुसार रूफ
सपोटज तथा साइड सपोटज का काम करेंगे |
2) रूफ बोजल्टांग का कायज शुरु करने से पहले छत को / साइड को चेक करके ड्रेमसांग करा लें |
3) बोजल्टांगगैंग देखेंगे की बोल्ट एक ही कतार में रहें |
4) बोजल्टांगगैंग छत में होल की हदशा रूफ के बेडडांग ्लेन से ९० डडग्री में बनायेंगे | साइड होल 45 से 60 डडग्री
की हदशा में वपलर के ऊपर लगायें |
5) रूफ बोजल्टांग करते समय हाथ में दस्ताने पहनेंगे |
6) रेमसन बोजल्टांग करते समय रेमसन कै ्सूल को नहीां काटेंगे |
7) छत में लगाये गए रूफ बोल्ट के होल में दो रेमसन कै ्सूल डालने के बाद ही रूफ बोल्ट रॉड यु.डी.एम. द्वारा
डाले |
8) 30 सेकां ड के बाद बेअररांग ्लेट लगाये |
9) बोजल्टांग गैंग यह सुननजश्चत करेंगे की होल की लम्बाई , होल की हदशा , बोल्ट की लम्बाई इत्यादी
एस.एस.आर. के अनुसार रहें |
10) हरेक बोल्ट में अलग रांग का टैग लगाये ताकक यह पता चले की यह ककस पाली अथवा ककस गैंग ने लगाया हैं
|
11) अगर ककसी सपोटज मटेररयल की कमी पायी जाती हैं तो वह इसकी ररपोटज माइननांग सरदार एव अन्य जजम्मेदार
हयजक्स्त को देंगे |
12) अभी तक जारी डी.जी.एम.एस. के पररपत्र के अनुशांसा के आिार पर कायजस्थल पर सपोटज लगायें जायेंगे |
(19)मानक संचालक प्रक्रिया एंकरेज िेलस्त्िंग गैंग के मलए (SOP)
1) वह यह सुननजश्चत करेंगे की एांकर टेजस्टांग मशीन चालू हालत में है , तथा उसका मीटर सही कायज कर रहा है |
156
2) वह यह कदम उठाएगा की 10 प्रनतशत रूफ बोल्ट टेस्ट होते रहें |
3) एांकरेज टेजस्टांग का कायज ओहहर मैन के ननगरानी में करेंगे | इस टेस्ट का ररकाडज एक पुजस्तका में दजज करेंगे |
4) अगर ककसी कारण वश बोल्ट्स ख़राब ननकलता है या एांकर या एांकर टेजस्टांग बराबर नहीां होता हैं तो उसकी
सूचना अपने ऊपर के अचिकारी को तुरन्त करेंगे |
(20)मानक संचालन प्रक्रिया खदान के अंदर फ्लेम या इलेलरिक वेलल्डंग करने हेतु (SOP)
1) खदान के अन्दर फ्लेम या इलेजक्स्टकल वेजल्डांग का कायज खान प्रबांिक की मलझखत अनुमनत के बाद ही ककया
जायेगा |
2) उपरोक्स्त मलझखत अनुमनत में कॉमवपटेंट / अचिकृ त हयजक्स्त का नाम दशाजया जायेगा |
3) मलझखत हयजक्स्त के चाजज में फ्लेम या वेजल्डांग मशीन रहेगा | उसी हयजक्स्त की यह जानकारी होगी की कायज पूरा
हो जाने के बाद फ्लेम या वेजल्डांग मशीन वापस सरफे स में ननकलकर लायेगा |
4) जहा पर फ्लेम या वेजल्डांग का कायज होना हैं उस जगह से हटाने लायक (पोटेबल) ज्वलन शील सामग्री को हटा
हदया जायेगा एव ग्रीस , तेल , तथा कोयले के िुल को साफ कर हटा हदया जायेगा |
5) सभी ज्वलन शील सामग्री जजसे हटाया नहीां जा सकता उसे पानी से पूरी तरह सीांच हदया जायेगा या उसे बालू
या स्टोन डस्ट से पूणजरूपेण कवर ककया जायेगा |
6) जजम्मेदार हयजक्स्त (जजसे खान प्रबांिक ने मलझखत आदेश में ननयुक्स्त ककया है ) कहटांग या वेजल्डांग के कायज पूरा
हो जाने के बाद उस स्थान का पररिण कर अपने आप को सांतृटट करेगा की सम्बांचित स्थल सुरक्षित है एव
इसकी सूचना खान प्रबांिक को देगा |
(21)मानक संचालन प्रक्रिया वेल्डर के हेतु (SOP)
1) गैस कहटांग करते समय सुरिा –चश्में पहन कर कायज करना चाहहए |
2) कटर का नोजल समय –समय पर साफ करते रहना चाहहए
3) एमसनतमलन मसमलांडर कहटांग के समय खड़ा हुआ रहना चाहहए |
4) गैस का पाइप लाईन में कही भी छेद या फटा नहीां रहना चाहहयें |
5) गैस की मसलेंडर का उचचत प्रेसर होना चाहहए |
6) गैस मसलेंडरों के पास िुम्रपान नहीां करना चाहहयें एव कोई ऐसी चीज नहीां होनी चाहहयें जजससे आग लगने का
खतरा हों |
7) वेजल्डांग करतें समय स्रीन एव मोजों का प्रयोग करना चाहहयें
8) वेजल्डांग के बल कही से कटा हुआ नहीां होना चाहहयें |
9) जब वेजल्डांग का कायज समा्त हो तब मशीन को बांद कर देना चाहहयें |
10) गैस कहटांग का कायज समा्त होतें ही मसलेंडर के वाल्व बांद कर देने चाहहयें |
11) वेल्डर ने सुरिा के जूते पहन कर कायज करना चाहहयें तथा वेजल्डांग , कहटांग के समय हाथों में मोजों का प्रयोग
करना चाहहयें |
157
(22) मानक संचालन प्रक्रिया भौगोमलक बाधा एव फाल्ि प्लेन क्षेर का सपोिट हेतु (SOP)
1) प्रत्येक फाल्ट ्लेन क्ष्रेत्र को या जस्लप िेत्र को w-स्ट्रेप से सपोटज करना चाहहए | जो 0.6 मीटर से
अचिकतम अन्तराल में ना हो , दोनों ओर आवश्यकता के अनुसार काग के ऊपर अच्छी तरह छत में जाम
कर उपरी एव ननचली हहस्से में अच्छी तरह फाल्ट िेत्र सपोटज ककया जायेगा |
2) 4.5 मीटर तक की गेलररया में उत्पन्न बािा के स्थल की पररजस्थनत ज्यादा ख़राब हो तो w-स्ट्रेप के साथ-
साथ रेमसन बोजल्टांग कर के सपोटज ककया जायेंगा | बोल्ट एव उसी लाइन में तथा साथ–ही–साथ रूफ बोल्ट
की 2 लाइन के बबच सपोटज ककया जायेंगा |
3) भौगोमलक बािा एव फाल्ट ्लेन से ववचमलत कोयला वपल्लर के साइड को सपोटज करने से पहले साइड को
ठीक से ड्रेमसांग ककया जायेंगा | ड्रेमसांग के बाद कोयले की प्रवृनत के अनुसार बोजल्टांग ककया जायेंगा | जरूरत
पड़ने पर w-स्ट्रेप भी लगायें जायेंगे |
4) भौगोमलक बािा एव फाल्ट ्लेन की प्रवृनत के ववरुि 45 डडग्री में होल मार कर होल को जाम ककया जायेंगा
|
5) समय-समय पर w-स्ट्रेप से सपोटज ककया गये साइड को ड्रेमसांग ककया जायेंगा | w-स्ट्रेप तथा कोयले की
वपलर के बबच के गैप को लाचगांग ककया जायेंगा |
(23) मानक संचालन प्रक्रिया गाड़ी वाहक (कोयल वाहक गाड़ी / ट्रक / लजप तथा गाड़ड़या जो खान के कायट हेतु
आवंटित की गई है ) हेतु (SOP)
1) खान के अचिकृ त पररसर में तथा इदज-चगदज वाहनोंके के पररचालक, सुरक्षित सांचालन के मलए , खान
प्रबांिक द्वारा हदए गयें अन्य ववशेष अनुदेशों का पालन करेंगे | खान प्रबांिक तथा उनके द्वारा ननयोजजत
ककये अचिकारी / कमजचारी यह सुननजश्चत करेंगे की खान पर सभी हयजक्स्त इन ननयमों का पालन करते हैं |
2) खान के पररसर में या उसके आस-पास कोई हयजक्स्त तब तक न तो कोई वाहन चलाएगा न उनका सांचालन
ही करेगा जब तक इस वाहन या श्रेणी के वाहन के सांचालन के मलए उसे खान प्रबांिक द्वारा ऐसा करने के
मलए प्राचिकृ त नहीां ककया जाता हैं |
3) जब तक खान के तत्कालीन प्रभारी अचिकारी / कमजचारी प्राचिकृ त न कर दें , खादान के िेत्रान्तगजत ननजी
वाहन नहीां चलायें जायेगा |
4) खान में या उसके आस-पास यदा-कदा काम करनें वालें ककसी भी चालक की खदान के पररसर में गाड़ी
चलानें के पूवज आवेदन करना होगा | तथा खान प्रबांिक या इस उद्देश के मलए प्राचिकृ त खान के प्रभारी
अचिकारी से खान पररसर में प्रवेश करनें की अनुमनत प्रा्त कर लेनी होगी | जजसे सुस्पटटता से अांककत
ककया जायेगा |
5) ककसी भी श्रेणी के गाड़ी वाहन को खान से ककसी िेत्र के मलए खान प्रबांिक द्वारा ननिाजररत स्थाई अथवा
अस्थाई गनतसीमा का पालन करना होगा |
6) जहााँ पर दृश्यता या सड़क की जस्थनत ख़राब है चालक को अपने वाहन की गनत को उस सीमा तक कम
कर देना होंगा जहा तक वाहन को आवश्यक प्रभावकारी ननयांत्रण में रखा जा सकें |
158
7) चौराहें जहााँ यातायात चचन्हों द्वारा ननयांत्रण नहीां ककया जाता , सभी चालकों को ननम्नमलझखत जस्थनतयों को
छोड़कर दायी ओर की गाडड़यों को जाने के मलए जगह दे देनी चाहहयें |
a) सभी चालक जलती हुई लाल बत्ती तथा नीली बत्ती वाली आपनत गाडड़यों को जाने के मलयें
मागज दें देंगें |
b) ग्रेंडडांग , रोमलांग , नछडकाव तथा सड़क मरम्मत के कायज में लगीां गाडड़यों का मागाजचिकार ऊपर
वझणजत (a) को छोड़कर सभी गाडड़यों पर रहेंगा | ये वाहन एम्बर फ्लेश बत्ती को प्रदमशजत करेंगे |
c) हल्की / छोटी गाडड़यााँ सभी समय कोयला वाहक ट्रक को तथा अन्य भारी वाहनों को मागज देगीां |
8) अन्य वाहनों पर मागाजचिकार वाले वाहनों के चालक अपने मागाजचिकार पर अड़े रहकर स्वांय या अन्यों को खतरें में
नहीां डालेंगें यहद यह टकरानें का खतरा सांभाववत करता है |
9) खान पररसर में चालक अपने वाहक का उस जस्थनत में पाकज करेंगे या खड़ा नहीां करेंगे जजससे खान पररसर में
अन्य यातायात में कोई खतरा हो |
10) चालक ठलन पथ पर अन्य वाहन के सामने अपनें वाहन खड़ा / पाकज नहीां करेंगा |
11)गनतशील उपकरणों के कायज स्थल के 30 मीटर के अांतगजत जहााँ से उसका वहाां स्पटटता से हदखाई न दे
चालक अपना वहाां वहाां खड़ा नहीां करेंगा |
12) खड़ी / पाकज की गई गाड़ी / वहाां को छोडनें के पूवज चालक यह सुननजश्चत कर लेना होगा की उसकी
गाड़ी वहाां सुरक्षित पाककिं ग ब्रेक लगा हदयें गयें हैं और यह की उनके सभी सहायक यांत्र बांद कर हदयें गयें है | अगर
पररजस्थनत वश कोयला भारी वाहन को ढलान वाली जगह पर खड़ा / पाकज ककया जाना पड़ता है तो गाड़ी के न चक्स्कों के
आगे-पीछे ओटर या लकड़ी का घुटका रखनी चाहहयें तथा उसके स्टेररांग को कें द्र से एक तरफ घुमा देना चाहहयें |
13) गाड़ी पाकज / खड़ा करने के स्थल से चलने के पूवज चालक सुननजश्चत करेगा की कोई उसका मागज में
कोई रुकावट और या हयजक्स्त नहीां है |
14) वाहक गाड़ी आगे की ओर चलने से पूवज नतन बार हॉनज का आवाज करेंगा |
15) पाककिं ग करते समय दो गाड़ी के बबच की दुरी कम-से-कम 5 मीटर रहनी चाहहयें |
16) जब तक बबजली के तार ,एयर होज या पानी के पाइप समुचचत तरीके से सुरक्षित न कर हदए गयें
हो , उन पर वाहन नहीां चलायें जायेंगें |
17) चालक की हयजक्स्तगत सुरिा के मलयें मसट-बेल्ट हदयें गयें है | जब वहाां सांचालन-अवस्था में हों ये मसट-
बेल्ट सभी समय पहन कर रखेंनें होंगें |
18) कोई सवारी वाहन में नहीां ले जय जाएाँगी | जब तक वह अनुमोहदत जगह पर न बैठे हो , या खान
प्रबांिक द्वारा प्रमशिण उद्देश के मलयें प्राचिकृ त जगहों पर न बैठे हो |
19) कोई भी वैसी गाड़ी, जो दूसरी गाड़ी की मदत खीचकर लाई जा रही है या ख़राब हो गईऔर उससे सड़क
पर रुकावट पैदा हो रही है | उसके पीछे खतरे की सांके त बवत्तया या उसमें चेतावनी का सांके त लगा हुआ होना चाहहयें |
159
20) चालक अन्िकार / राबत्र कालीन के समय गाडड़यों के उचचत प्रकाश के प्रबांि के सुननजश्चत के प्रनत
उत्तरदायी होगा |
21) दूसरी गाड़ी या कायजस्थल पर ककस गनतशील उपकरण की ओर जाते समय गाडड़यों / वहाां की हेड लाइट
को ‘’डीप” कर देना होगा |
22) वाहन में तेल भराई और बैटरी को चेककां ग करते समय वाहन ननकट िुम्रपान व प्रज्वमलत पदाथज ले जाना
वजजजत है |
23) चालक गाड़ी के भार-वाहक िमता से अचिक कोयला लोड ना करें | गाड़ी के सांतुलन में वृचि करने के
दृटटीकोण से लोडडांग का कें द्रीय कर देना चाहहयें |
24) चालक कोो ववशेषकर गाड़ी पीछे करते समय, गाड़ी पाकज करते समय,दूसरी गाडड़यों या गनतशील मशीनों
को मागज देते समय यह सुननजश्चत कर लेना होगा की उसकी गाड़ी के मलयें समुचचत जगह खाली है |
25) मागज ववभाजनों के ननकट ओवर-टेककां गवजजजत है | गाड़ी के पीछे वाहन चलते समय चालक को ओवर-
टेककां ग करने पूवज यह सुननजश्चत कर लेना होगा की आगे की गाड़ी के ररअर-ममरर पर आगे वाली गाड़ी के चालक को
वह स्पटट हदखाई दे रहा है |
26) तौल घर में वजन करते समय गाड़ी का पाककिं ग ब्रेक लगा रहना चाहहयें |
27) गाड़ी में कोयला लोड करने के बाद हट्रपल से कोयला को ढक कर ही पररवहन करना चाहहयें |
28) प्रयोग में लायें जा रहें वाहन का चालक कम-से-कम प्रत्येक्स्दीन अपनी मशीन की जााँच कर यह सुननजश्चत
करेगा की उसकी मशीन सुरक्षित ढांग से काम कर रही है |
29) खदान पर गाड़ी से सम्बांचित घटना के कारण गाड़ी में ककसी खराबी तथा गाड़ी की िनत या स्वांय या
साथ में सवार अन्य हयजक्स्तओां को चोट लगनें या कु छ न समि में आने वाली गाड़ी की खराबी के सम्बन्ि में कोई
भी गाड़ी का चालक अपने पयजवेिक को ररपोटज करेगा |
30) सभी सांके तों का पालन करना होगा | ककसी सांके त के उद्देश्य या उसके औचचत्य के सम्बन्ि में ककसी
सांदेह को जस्थनत में उस खदान जहा पर सांके त प्रदमशजत ककया गया हो , के प्रभारी अचिकारी से सांपकज करें |
(24) मानक संचालक प्रक्रिया बोलल्िंग गैंग के मलए
1) बोजल्टांगगैंग खान प्रबन्िक ,अवर प्रबांिक , सह –प्रबन्िक, ओहहरमन ,माइननांग सरदार के ननदेशानुसार रूफ
सपोटज तथा साइड सपोटज का काम करेंगे |
2) रूफ बोजल्टांग का कायज शुरु करने से पहले छत को / साइड को चेक करके ड्रेमसांग करा लें |
3) बोजल्टांगगैंग देखेंगे की बोल्ट एक ही कतार में रहें |
4) बोजल्टांगगैंग छत में होल की हदशा रूफ के बेडडांग ्लेन से ९० डडग्री में बनायेंगे | साइड होल 45 से 60 डडग्री
की हदशा में वपलर के ऊपर लगायें |
5) रूफ बोजल्टांग करते समय हाथ में दस्ताने पहनेंगे |
160
6) रेमसन बोजल्टांग करते समय रेमसन कै ्सूल को नहीां काटेंगे |
7) छत में लगाये गए रूफ बोल्ट के होल में दो रेमसन कै ्सूल डालने के बाद ही रूफ बोल्ट रॉड यु.डी.एम. द्वारा
डाले |
8) 30 सेकां ड के बाद बेअररांग ्लेट लगाये |
9) बोजल्टांग गैंग यह सुननजश्चत करेंगे की होल की लम्बाई , होल की हदशा , बोल्ट की लम्बाई इत्यादी
एस.एस.आर. के अनुसार रहें |
10) हरेक बोल्ट में अलग रांग का टैग लगाये ताकक यह पता चले की यह ककस पाली अथवा ककस गैंग ने लगाया हैं
|
11) अगर ककसी सपोटज मटेररयल की कमी पायी जाती हैं तो वह इसकी ररपोटज माइननांग सरदार एव अन्य जजम्मेदार
हयजक्स्त को देंगे |
12) अभी तक जारी डी.जी.एम.एस. के पररपत्र के अनुशांसा के आिार पर कायजस्थल पर सपोटज लगायें जायेंगे |
(25) मानक संचालक प्रक्रिया एंकरेज िेलस्त्िंग गैंग के मलए
1) वह यह सुननजश्चत करेंगे की एांकर टेजस्टांग मशीन चालू हालत में है , तथा उसका मीटर सही कायज कर रहा है |
2) वह यह कदम उठाएगा की 10 प्रनतशत रूफ बोल्ट टेस्ट होते रहें |
3) एांकरेज टेजस्टांग का कायज ओहहर मैन के ननगरानी में करेंगे | इस टेस्ट का ररकाडज एक पुजस्तका में दजज करेंगे |
4) अगर ककसी कारण वश बोल्ट्स ख़राब ननकलता है या एांकर या एांकर टेजस्टांग बराबर नहीां होता हैं तो उसकी
सूचना अपने ऊपर के अचिकारी को तुरन्त करेंगे |
(26) मानक संचालन प्रक्रिया ओवर हेड लाईन पर काम करने वाले कमटचाररयो के मलए
1) पूरी लगन और इच्छा के साथ साविानी से काम करें | जल्दीबाजी से दुघजटना हो सकती है| आप जजस कायज
को करने जा रहे है उसकी पूरी जानकारी आपको होनी चाहहयें , यहद नहीां है तो पूरी जानकारी प्रा्त करने के
बाद ही कायज पर जावें |
2) उपयोग में लानें के पूवज समस्त सुरिा सािनों एव औजार जैसे रबर , दस्तानें , सीढी , सेफ्टी-बेल्ट , इांसुलेटेड
्लेयर की जााँच कर लें |
3) लाईन डडस्चाजज करते समय अथज वायर को अचथिंग से जोड़े | उसके पश्चात ही अथज रॉड लाईन में लगायें | कायज
हो जानें के पश्चात ् पहले अथज रॉड लाईन से अलग करें | इसके पश्चात अथज लाईन वायर को अचथिंग सेन अलग
करें | अचथिंग से जोड़ते समय ध्यान रहें ,तारों को जांग अथवा ममटटी तो नहीां लगी है |यहद जांज या ममटटी
लगी है तो उसे साफ करके अचथिंग से जोड़ें |
4) लाईन डडस्चाजज करते समय ध्यान रखें की अथज वायर शरीर के ककसी भी हहस्से से न छु ये | डडस्चाजज रॉड के
तार को अपने शरीर से कम-से-कम 2 कफट की दुरी पर रखें |
5) जजस पोल पर डबल लाइन हो या कट पॉइांट हो ,उस पर दोनों तरफ से स्लाई बांद करा कर अचथिंग दोनों ही
ओर करें |
6) लाइन बांद करके अथज करने के बाद उस पोल / खम्बे पर सभी के लाइन के तकों शाटज करके अथज कर लें |
161
7) अपने कायज करने के स्थान के दोनों ओर की लाइन को शाटज अथवा अथज करके सेफ्टी जोन का ननमाजण करके
ही कायज करें |
8) पोल / खम्बे पर कायज करते समय सीढी अथवा सेफ्टी बेल्ट का अवश्य प्रयोग करें |
9) ककसी भी पोल / खम्बे पर कायज करते समय उस पोल से ननकली हुई सभी सववजसेस को चेक कर लेंवे |
10) सीढी लगाकर यहद पोल / खम्बे पर कायज ककया जा रहा है तो ध्यान रहे की आपका हेल्पर सीढी को पकड़ा रहें
| उसे सीढी छोड़ कर दुसरे कायज पर न भेजें ,इससे आपको खतरा हो सकता है |
11) अपने कायज पर उपजस्थत होते समय एस.सी.सी.एल. द्वारा हदए गए सुरिा उपकरण साथ लावें न लेन पर
ननयमानुसार दण्ड हदया जा सके गा |
12) डी.ओ. फ्यूज , डी.ओ. आपरेहटांग रॉड से ही लगाना चाहहए | पोल / खम्बे पर चढ़कर अथवा बास के टुकड़े से
डी. ओ. नहीां लगाना चाहहए |
13) डी.ओ. लगाते समय आपरेहटांग रॉड के साथ हाथों में दस्ताना उपयोग करें |
14) यहद एक ही पोल पर दो ट्राांसफामजर से स्लाई हो तो दो ट्राांसफामजर से लाइन बांद कर एव अथज करने के पश्चात
ही कायज करें | इसी प्रकार स्ट्रीट लाईट फे स के बारें में भी ध्यान रखें | क्स्योकक स्ट्रीट लाईट के फे स दुसरें
ट्राांसफामजर की स्लाई से भी चालू हो सकता है |
15) मेन जस्वच डडस्ट्रीब्यूशन बॉक्स्स पर इन कममांग हमेशा ननचे दी जाती है और आउट गोइांग ऊपर से |
16) अत:पूणज रूप से चेक कर लेवें की कही तार उल्टे तो नहीां लगे है | इससे उपरान्त ही कायज करें |
17) कायज पूणज होने के बाद अपने द्वारा ककआ गया अचथिंग को हटा कर लाइन को पूणजता: चेक करने के बाद ही
लाइन चालू करें |
18) मेन जस्वच या ए. बी. जस्वच कटाने के पूवज “ आदमी कायज कर रहें है लाइन चालू न करें “ की तख्ती लगायें |
19) ए. बी. जस्वच या मेन स्वीच कटाने के बाद इस बात की जाच कर लेंवें की ए. बी. जस्वच सही ढांग से कट गया
है |
20) मेन जस्वच या ए. बी. जस्वच काटकर कायज करते समय अपने माफत ककसी एक आदमी को मेन जस्वच या
ए.बी. जस्वच के पास बैठा दे ताकक ककसी बाहरी हयजक्स्त द्वारा मेन जस्वच या ए.बी. जस्वच चालू न ककया जा
सके | मेन जस्वच को बांद करने के बाद कट आउट ननकालकर अपने साथ रखें |
21) ककसी भी लाइन उपकरण पर कायज करने से पूवज स्लाई बांद करें | सही ढांग से अथज करने के पश्चात ही कायज
करें |
22) प्रत्येक ववद्युत उपकरण को बबजली से मुक्स्त माने जब तक की स्वांय आपके द्वारा यह जााँच न कर ली गई हो
की उसमें करेंट नहीां हैं | बबना जााँच ककये ककसी के कहने पर उसे बांद मानें |
23) कनेक्स्शन लगाते समय या लाइन चालू करते समय अपने शरीर के ककसी भी अांग को लाइन सरकी या ककसी
भी लाइन अथवा उपकरण के सांपकज न आने दें | अपने शरीर को लाइन से दूर रखकर ही कायज करें |
24) आपको जजस कायज के मलए अचिकृ त ककया गया हैं , सुरिा ननयमों का पालन करते हुयें उन्हीां कायों को करें |
25) जले फ्यूज की जगह सही िमता तथा सही ककस्म का ही फ्यूज वायर लगावें |
26) उपकरण पर आग लगाने पर सबसे पहले स्लाय बांद करें |बबजली की आग बुिाने के मलए सुखी एव साफ तेल
का उपयोग करें | पानी का उपयोग ककसी भी हालत में न करें |
27) एस. टी. लाइन में फ्यूज के ककटके ट वाले कोई लाइन से सबसे ननचले तार के तीन फीट ननचे पोल पर लगाना
चाहहए | जजससे पोल फ्यूज बदलते समय दुघजटना की सांभावना न रहें |
162
28) दुघजटनाग्रस्त हयजक्स्त को लाइन अथवा बबजली के उपकरण से अलग करते समय स्वांय को जमीन से इन्सुलेटेड
करें | सूखे कपडे से पकड़कर दुघजटनाग्रस्त हयजक्स्त को अलग करें |
29) प्रथमोपचार की करया साविानी से पढ़ें एव घायल हयजक्स्त को प्रथमोपचार दें जैसे बनावटी श्वास करया द्वारा
श्वास उसे अस्पताल ले जाने तक एव डाक्स्टर के आने तक जारी रखें |
30) लाइन बांद करने के पश्चात ही दुघजटनाग्रस्त हयजक्स्त को तुरांत अलग करें एव शीघ्रताशीघ्र बबजली कें सम्पकज को
हटाये |
31) समस्त दुघजटना छोटी हो या बड़ी तुरांत अपने अचिकारी को सूचचत करें |
32) अगर कोई हयजक्स्त खतरनाक जस्थनत में चालू लाइन अथवा बबजली के टूटे तारों के आसपास हदखता है तो उसे
तत्काल दूर करें |
33) भारी जैसे –पोल , ट्राांसफामजर या अन्य सामान उठाते समय या हटाते समय अवश्य चौकन्ने रहें |
34) यहद कोई खतरनाक जस्थनत जैसे ढीली लाइन , िुके खम्बे, टूटे तार इत्याहद आपके ध्यान में आवें तो तुरांत
अपने अचिकारी को सूचचत करें |
35) दो ट्राांसफामजर अथवा ओ.सी.सी. इत्याहद पर कायज करते समय प्रत्येक के मलए अलग-अलग अथज करें |जुड़ें हुए
अथज होनें की सांभावना हो सकती है |
36) मेन जस्वच डडस्ट्रीब्यूटर बाक्स्स के ढक्स्कन को न लगे होने से नछपकली आहद के घुसने से शाट सककज ट हो सकता
है | अत: मेन जस्वच एव ट्राांसफामजर के बाक्स्स के ढक्स्कन को साविानी पूवजक बांद करें | यहद कोई लकड़ी का हो
तो आग लग सकती है अत: तारों को साविानी पूवजक ककटके ट में लगावें |
37) ट्राांसफामजर की बॉडी न्यूट्रल से अथज करते समय ध्यान रखें की दो अलग-अलग तारों से प्रत्येक को अथज करना
है |
38) अपने काम पर ढीलें-ढाले कपडे अथाजत िोती- कु ताज , िोती एव पजामा में न आवें | इसी प्रकार अपने कायज पर
टेरीलीन या टेरीकाट के बने कपडे में भी न आवें | कायज पर सूती व मोटे कपडे में ही उपजस्थत हो | अचानक
यहद स्पाकज हो और चचनगारी चगरे तो टेरीलीन व टेरीकाट के कपड़ों में आग लग सकती है |
39) चालू लाइन के खम्बे  पोल पर कायज करते समय ध्यान कायज में ही लगावें | खम्बे  पोल पर लाइन के
नजदीक रहते हुए , ककसी आसपास की गनतववचियों पर ध्यान न देंवें | इसी प्रकार अपने अचिनस्त कमजचाररयो
से मजाक करना या मोबाईल पर बात करना या अन्य ककसी ओर ध्यान देना अपने जीवन के मलए खतरनाक
साबबत हो सकता है |
40) यहद आप तार खीचनें के कायज में गयें है ओर वहाां पर ककसी दूसरी लाइन इस लाइन को रास पार कराती है
अथवा आपने कायज करने वाली लाइन के बबलकु ल पास में हो तो दूसरी लाइन पर पररममट लेकर उसे अथज नहीां
कर हदया जाएाँ तब तक तार खीचने का कायज न करें | उचचत तो यही होगा की आप अपने अचिकारी को सूचना
देकर उनके अथवा ककसी अन्य सिम हयजक्स्त की मौजूदगी एव ननगरानी में ही लाइन बांद करके कायज करें |
41) जब आप अपने कायज िेत्र में फ्यूज आफ काल अथवा ककसी मशकायत पर कायज करने जाते है उस समय आप
ढीली लाइन या ककसी लाइन के ननचे मकान बनते हुए अथवा तारों के मध्य से तार डालकर चोरी हो रही है
,ऐसे प्रकरण देंखे तो इसकी सूचना अपने अचिकारी को तुरांत मलझखत रूप से देंवे यहद आपको मलखना नहीां
आता हो तो ककसी साथी से मलखवाकर देंवे |
42) समयावचि वाले परममट लेकर कायज पर न जावें क्स्योंकक हो सकता है की आपके द्वारा ककसी कारणों से ननजश्चत
समय में कायज पूणज न हो पावें , इससे आप दुघजटनाग्रस्त हो सकते है |
163
(27) किकोना खान में कायाटलववत पैनल में रूफ बोल्ि / रूफ सपोिट कायट के मलए ननम्नमलखखत
सुपरवाइजर / अधधकारी के मलए मानक संचालन प्रक्रिया :-
A ) पैनल इवचाजट / ड़डलस्त्िरि प्रभारी :-
1) वह यह सुननजश्चत करेंगे की प्रत्येक पाली के मलए पैनल में पयाज्त मात्रा में बोल्ट्स , रेमसन कै ्सूल
,सीमेंट कै ्सूल ,बेअररांग ्लेट आहद उपलब्ि है |
2) वह कदम उठाएगा की उचचत श्रमशजक्स्त पैनल में उपलब्ि रहे ताकक रूफ बोजल्टांग के मलए उचचत
श्रमशजक्स्त की कमी न हों | ब्लाजस्टांग के पहले फे स से 0.6 मीटर की दुरी तक हमेशा रूफ बोल्ट्स लगायें
गये है | यह रम तीनों पल्ली में यही प्रकरया रहें |
3) वह यह ननररिण के दौरान यह सुननजश्चत करें की रूफ बोजल्टांग व रूफ सपोटज पल कममटी ,
डी.जी.एम.एस.सरकु लर नां. 3/93, एस.एस.आर. के अनुसार रहें |
4) वह यह कदम उठाएगा की हर जक्स्सन /ख़राब छत की जगह में 25 प्रनतशत अनतररक्स्त रूफ बोल्ट्स
उपलब्ि रहें | वह यह कदम उठाएगा की हर ख़राब छत को ठीक करने में अगर जरुरत पड़ें तो ज्यादा
सपोटज लगाने का सुननजश्चत करें |
5) वह यह कदम उठाएगा की हरेक पाली का अलग रांग का टैग  बबल्ला हर रूफ बोल्ट में लगा दे ताकक यह
पता चले की यह बोजल्टांग का काम ककस बोजल्टांग गैंग ने ककया
6) वह यह कदम उठाएगा की लगाये कु ल रूफ बोल्ट्स में से 10 प्रनतशत बोल्ट्स की टेजस्टांग की जावें |
B ) पाली प्रभारी :-
1) वह यह सुननजश्चत करेगा की पयाज्त मात्रा में रूफ बोजल्टांग जनशजक्स्त कायज के मलए उपलब्ि रहें |
2) वह यह चेक करेगा की रूफ में कोई दरार अथवा कमजोर रूफ या ख़राब रूफ का अांदेशा व बोजल्टांग के
ऊपर पयाज्त मात्रा में ज्यादा वजन होने की कोई जानकारी अगर उसे ममले तो वह तुरांत उस जगह का
ननररिण करेगा |
3) वह रूफ बोजल्टांग की गुणवत्ता को हमेशा बनाये रखेगा |
4) वह ररकाडज से पता लगा लेगा की अगर कोई फे स सपोटज में खराबी हो तो उसे सुिारने में तत्परता
हदखायेगा |
C ) ओवेरमन :-
1) वह हर हदन प्रत्येक फे स का जो की उसके डडजस्ट्रक्स्ट /पैनल में है ननररिण करेगा और कदम
उठाएगा की हर फे स में बोल्ट्स ग्राउटेड है तथा रेमसन कै ्सूल इस्तेमाल ककया जाता है | वह यह
भी कदम उठाएगा की सभी सपोटज एस.एस.आर. के अनुसार है |
2) वह यह चेक करेगा की कहीां अगर रूफ कमजोर हो अथवा बोल्ट पर लोड आया हो तो वह जगह
का ननररिण तुरांत करेगा वह यह भी कदम उठाएगा की वह यह खतरा तुरांत दूर करें | ककसी
कारणवस इस हदशा में सफल न होने पर इसकी ररपोटज पल्ली प्रबांिक अथवा अगले पल्ली के
ओवेरमन को अवगत कराएगा |
3) वह यह कदम उठाएगा की उसके ननचे काम करने वाले माइननांग सरदार अथवा रूफ बोल्ट्स करने
वाले दल अपनी ड्यूटी इस तरह से ननभाए की एस. एस. आर.का उल्लांघन न हों |
164
4) वह ननररिण के दौरान यह कदम उठ्येगा की बोल्ट्स लगाने का तरीका , बोजल्टांग का टेजस्टांग
डी.जी.एम.एस.सरकु लर के अनुसार व सपोटज ्लान के अनुसार रहे } रूफ बोल्ट का हयास , रूफ
बोल्ट की लम्बाई , होल की लम्बाई , होल की हदशा , कै ्सूल की मात्रा यह सब सपोटज के अनुसार
रहे |
5) वह यह कदम उठाये की लकड़ी की स्लीपर जो की लेचगांग इस्तेमाल में लाया जाता है वह रूफ से
टाईट रहें |
6) वह प्रबांिक  सह. प्रबांिक के आदेशनुसार रूफ सपोटज तथा साइडडांग सपोटज सम्बांचित ननदेश का
पालन करें |
7) ननररिण के दौरान ककया गया ररकाडज जााँच पुजस्तका में दजज रहें|
D ) माइननंग सरदार :-
1) वह यह सुननजश्चत करें की पयाज्त मात्रा में सपोटज सामान डडजस्ट्रक्स्ट / पैनल में उपलब्ि रहे |
अगर ककसी प्रकार की कमी होने पर उसकी सूचना अपने ऊपर के अचिकारी को देगा |
2) वह यह सुननजश्चत करेगा की कोई हयजक्स्त जहााँ भी काम कर रहा है, वहा पर रूफ सपोटज हमेशा
रहें |
3) ववह अपने ननररिण के दौरान ननजश्चत करेगा की बोल्ट्स टेजस्टांग का तरीका डी.जी.एम.एस.
तथा आई.एस.ओ. के सरकु लर के अनुसार रहे वह यह सुननजश्चत करेगा की बोल्ट्स की लम्बाई
,बोल्ट का हयास ,होल की लम्बाई, होल की हदशा , कै ्सूल की मात्रा तथा बोल्ट की एक दुसरे
से दुरी यह सब भी डी.जी.एम.एस. के अनुसार रहें |
4) वह यह सुननजश्चत करेगा की लकड़ी के जस्लपर रूफ के साथ टाईट रहें |
5) कामगार लगने के पहले वह यह देखे की अपने डडजस्ट्रक्स्ट की काम करने की जगह ट्रावेमलांग
रोड व अन्य जगह में सपोटज ठीक तरह से लगा रहे वह रूफ तथा साइड में अच्छी तरह से लगे
रहे |
6) वह अपने ऊपर के अचिकारी जैसे प्रबांिक , सह. प्रबांिक के आज्ञा का पालन रूफ तथा साइड
के सपोटज के बाबत करता रहेगा |
7) ननररिण के दौरान ककया गया ररकाडज एक पुजस्तका में दजज करें |
E ) शॉिफायरर :-
1) वह यह सुननजश्चत करेगा की फे स में ब्लाजस्टांग के मलए डड्रमलांग के पहले फे स को रूफ
बोल्ट से सपोटज रहें |
2) वह कदम उठाएगा की ब्लाजस्टांग के मलए डड्रमलांग से पहले रूफ बोल्ट फे स से
0 .6 मीटर की दुरी तक रहे |
3) वह यह कदम उठाएगा की सॉमलड ब्लाजस्टांग की आनुज्ञा के अनुसार डड्रल होल बने तथा
डडले डेटोनेटर का इस्तेमाल जो की खान प्रबांिक द्वारा बनाये गए होल पैटनज के अनुसार
करें | इस प्रकरया से ब्लाजस्टांग से रूफ ख़राब नहीां होंगे |
165
(28) मानक संचालन प्रक्रिया िेम्पररी (अस्त्थाई) सपोिट करने के मलए :-
1) अस्थाई सपोटज जैसे प्रोप ,काग जो उचचत हो , को हमेशा ऐसे स्थान पर लगाया जायेगा जहााँ पास में हयजक्स्तयों
को रूफ बोल्ट के मलए होल करने के कायज में लगाया जायें एव अन्य कायज के स्थान पर सपोटज लगाये एव
हटाये जायेंगे |
2) अस्थाई सपोटज करने से पूवज उस जगह की पूणज ननररिण ककया जायेगा | छत में पड़ी नई तथा पुराणी दरारे
,छत का ननचे की तरफ िुकाव तथा पुराना प्रोप या काग चगरने की वजह को देखा जायेगा |
3) अस्थाई सपोटज कराने से पूवज जगह की पूणजत: रूफ एव साइड की ड्रेमसांग ककया जायेंगा |`
4) अभी तक जारी डी. जी. एम. एस. के पररपत्र के अनुशांसा के आिार पर कायजस्थल पर सपोटज के सम्बन्ि में
जैसा लागु हो करयाजन्वत ककया जायेगा |
5) अनतररक्स्त सपोटज जब कभी आवश्यकतानुसार ननकाले जा सकते है |
6) जब कभी छत की जस्तथी पररवनतजत होती है एक नया मसस्टेमेहटक सपोटज ननयम बनाये जायेंगे , जजसकी एक
प्रनत ननदेशक खान सुरिा को दी जायेंगी |
7) अस्थाई सपोटज ठोस तल्ली पर लगाये जायेंगे |
8) अस्थाई सपोटज करने का कायज सपोटज सामग्री की आपूनतज में ववलम्ब या श्रमशजक्स्त की कमी या ककसी अन्य
कारण एक ही हदन में ककसी कारणवस पूणज नही होता है तो कायज स्थल को फे जन्सांग ककया जायेगा ताकक कोई
भी कामगार उस ख़राब जगह ना जाएाँ |
9) अस्थाई सपोटज कराने का कायज माइननांग सरदार के उपजस्तचथ में ही ककया जाएांगा |
(29) मानक संचालन प्रक्रिया सपोिट सामग्री का भण्डारण तथा िांसपोिट(पररवहन) के मलए :-
1) सपोटज सामग्री का पररवहन तथा भण्डारण के मलए खान प्रबांिक द्वारा मलझखत आदेशानुसार एक ओवेरमन
को ननयुक्स्त ककया जाएांगा |
2) ओवेरमन के हदशा-ननदेशा में ही सपोटज सामग्री तथा उसका भण्डारण ककया जायेगा |
3) वह यह कदम उठाएगा की सपोटज सामग्री को ननजश्चत स्थान , स्टोर या खान में हयवजस्थत तरीके से रखने
का पूणज उचचत प्रबांि करेगा |
4) वह प्रत्येक प्रकार के सपोटज सामग्री की मात्रा , उसकी खदान में पूनतज करने के मलए जजम्मेदारी होगा |
5) वह खान के अन्दर सामग्री भांडार में या सरफ़े स सामग्री भांडार में कमी की जानकारी सह. प्रबांिक  सुरिा
अचिकारी को देंगे |
6) वह कम से कम एक स्ताह में सपोटज सामग्री की आवश्यकता अनुसार प्रत्येक डडजस्ट्रक्स्ट के मलए ननिाजररत टब
से या सुरक्षित तरीके से ननजश्चत समय में सामान्यता प्रथम पाली ( जनरल मशफ्ट ) में सपोटज सामग्री का
पररवहन की हयवस्था करेंगे |
7) डडजस्ट्रक्स्ट प्रभारी  डडजस्ट्रक्स्ट ओवेरमन यह हयवस्था करेंगे की सपोटज सामग्री डडजस्ट्रक्स्ट के अन्दर सही स्थान पर
ठीक ढांग से रखा गया है |
166
(30) मानक संचालन प्रक्रिया प्रोप (खंिा)  काग के साथ सपोिट कराने हेतु :-
1) सपोटज लगाने के पहले छत  साइड को चेक करके ड्रेमसांग करा लें ऊाँ ची जगह पर लम्बे बांटन से जााँच करें |
देख ले की यह ढीला तो नहीां है |
2) जहााँ तक सांभव हो सपोटज ठोस तल्ली पर लगायें |
3) अगर ककसी कारण वश कोई सपोटज झखसक गया हो तो हटा हदया गया हो , तो अववलम्ब कफर से लगा दें |
4) प्रत्येक खूांटा / काग एव अन्य सपोटज को सुरक्षित रूप से सेट करें एव यह सुननजश्चत करें की सपोटज छत 
साइड से ठीक ढांग से टाईट हो |
5) उचचत साइज़ का लीड (8 cm x 50 cm ) प्रयोग करें |
6) काग को इस प्रकार खड़ा करें एव टाईट करें की इसका छत से अचिकतम सांपकज रहें |
7) के वल आयातकर स्लीपर ही काग बाांिने में इस्तेमाल करें |
8) ढाल वाले सीम में खूांटा एव काग को इस तरह खड़ा करें की यह ढाल के अनुसार अचिकतम सपोटज प्रदान करें |
9) उचचत सांख्या में सपोटज के मलए आदमी एव सुपरवायज़र प्रत्येक मशफ्ट में उपलब्ि कराया जायेगा |
10) सपोटज सेन सम्बांचित प्रत्येक हयजक्स्त को यथारम सपोटज ननयम के बारें में अवगत कराया जायेगा |
11) सपोटज से सम्बांचित प्रत्येक हयजक्स्त की समय-समय पर प्रमशिण हदया जायेगा |
12) चौरस सीम में खूांटे को सीम के साहुल (लम्ब) की तरफ लगायें |
13) ढलवा सीम में खूांटे को साहुल और कोननयों के बबच लगायें |
14) ठीक आकार के पट्टो और कोननयों का इस्तेमाल करें |(पट्टे और कु ननया की लम्बाई 0.5 मीटर , मोटाई 8
से.मी. और चौड़ाई खूांटे के हयास से कम नहीां होना चाहहयें )
15) फाांट , मसयनी एव कमजोर सतहों पर पट्टे को समकोण पर लगायें |
16) खूांटे को छत और तल्ली के बबच कस कर बाांिे |
17) बालू की भराठी या नरम तल्ली पर खूांटे लगातें समय 5 से.मी. मोटा , 2-3 से.मी. चौड़ा और 0.75 मीटर
लम्बाई से अचिक का तलपट्टा लगायें |
18) लम्बे खूांटेलगाने में पट्टे को ककल से खुटें पर जोड़ दे |
19) टूटे हुए या ककसी तरह से िनतग्रस्त खूांटे को तुरांत बदल दें |
20) काग को बाांिने से पहले तल्ली पर पड़ा सभी ढीला कू ड़ा पत्थर हटा दें |
21) जब भी 3 मीटर से अचिक ऊाँ चाई हो , हमेशा कु ननया खूांटे (कॉनजर प्रोप) या अन्य सहारे दें |
22) 10 डडग्री से कम ढाल की सीम में पहली मसल्ली समोच्च रेखा की तरफ लगाये और 10 डडग्री अचिक के ढाल
की सीमों में पहली मसल्ली ढाल की सीि में डालें |
23) सबसे ऊपर की मसल्ली को चाल से सटाकर कसकर बाांिे |
List of Code Of Practice:-
1). Code of Practice (COP) for cleaning of belt conveyor: - ममममम ममम मममम ममम मम मममम मममम
ममममममममम
(2). Code of Practice (cop) for Haulage Khalasi:-ममममम ममममम मम ममम ममममममम ममममममम
167
(3). मममममममम ममममम मम ममममम मममम मम मममम ममममममम मममुु (COP):-
(4).Code of Practice Procedure (COP) for SDL Fitter& Helper मम मम मम मममम मम ममम
(5). Code of practice (cop) mechanical fitter/ मममम मम COP
(6).Code of practice (COP) for belt fitter ममममम मममम मम ममम COP
(7). COP FOR ममममम
(8). Code Of Practice For SDL Operater /मम.मम.मम. मममममम मम ममम
(9). Code of practice (COP) for SDL Electrical Fitter/helper मममममम ममममममममममममम मम
ममम COP
(10)Code of practice (COP) for electrician ममममममममममममम मम ममम COP
(11) COP for लललल लललललललल लल ललल
(12)Code of practice (COP) for electrical shut down ममममम मम ममम COP
(13)ललललललल ललललललललललल के मलय COP
(14). COP मममममम मममममममम के मलए
(15)Code of practice (COP) for CHP
(16).Code of practice (COP) for Rainy season ममममम मममममम ममम ममममममम ममममममम
(17). COP FOR REPAIR OF SDL BUCKET
(18). Code of practice(cop) for bus school driver/helper
(19) Code of practice (COP) for vehicle driver
(20) COP ममममममममममम ममममम के मलये (मममममममम ममममम)
(21) ममममममममममममम मममम मम ममम COP
(22) िामर मम मममम cop
(23) ममम मममममम मम ममम COP
(24) COP मममममम मम ममम
(25) मममममममममम ममममम मममममम मम मममम { मममममममममम } मममम मम COP
(1). Code of Practice (COP) for cleaning of belt conveyor: - बेल्ि साफ करते समय ली जाने
वाली सावधाननया
168
यह ‘’कोोड ऑफ़ प्रैजक्स्टस” सुरक्षित ढ्ग से बेल्ट के हर भाग को को सफाई करने के मलए बनाई गयी है| इसको हर
हयजक्स्त को मानना है तथा पालन करना है|
1. हर बेल्ट की हर जगह को सफाई बेल्ट पर ननयुक्स्त उस कफटर या फोनमैन की देख रेख में होगी| डडजस्ट्रक्स्ट में
गेट बेल्ट एव् पानी बेल्ट की सफाई ओवरमैंन/ माइननांग सरदार की देख रेख में होगी|
2. ककसी भी बेल्ट की सफाई में लगायी गयी पेजन्सल खोलना पड़े या पर करण पड़े तो ननम्न तरीके से सफाई
करवाए.
• सवज प्रथम बेल्ट को बांद करवाए तथा उसे घांटी तार में ग़ज़ल लगायें |
• अगर पेजन्सल खोल कर सफाई करनी पड़े तो पेजन्सल लगा कर ही बेल्ट चालू करवाएां|
3. कन्वेयर बेल्ट की सफाई हदए गये ववशेष लम्बे दस्ते के बेलचा से ही करें |
4. बेल्ट कन्वेयर की सफाई के समय यह ध्यान रखे कक कोई भी हयजक्स्त िीले कपडे नहीां पहने या गले में साफी
या मफलर न लगाकर रखें |
(2). Code of Practice (cop) for Haulage Khalasi:-हौलेज खलाशी के मलए सुरक्षा ननदेश
• अपने हालेज को सुरु करने से पहले ब्रेक घांटी आहद को जाांच कर ननजश्चत करे कक सभी सािन ठांग से
काम कर रहे है |
• सभी एांडलेस हालेज चालू करने से पहले चालू करके तुरांत रोक देना चाहहए | एांडलेस हालेज रोड पर काम
करने वाले कामगारों को चेतावनी देने के मलए ऐसा करना आवश्यक है |
• हालेज रोड ड्रम में उचचत ढांग से तह तह लपेटा जाना चाहहए |
• क्स्पमलांग गाडज फे जन्सांग तथा रोप गाडज के बगैर हालेज चालू नहीां करना चाहहए |
• कभी भी िटका देकर ब्रेक नहीां लगाना चाहहए |
• ककसी भी हयजक्स्त को टब गाडी पर सवार न होने दे |
• हालेज के हदए गए कोड ऑफ़ मसग्नल को अच्छी तरह से पालन करे |
• ककसी भी अनाचिकृ त हयजक्स्त को हालेज न चलाने दे , न ही मसखाये |
• नशे की हालत में हालेज न चलाये |
1. यहद रस्सा ब्रेक या कोई यन्त्र में खराबी हो तो इांजन कभी चालू न करें और सम्बांचित अफसर को सूचचत करें |
2. यहद घांटी ठीक व साफ़ सुने न दे तो इांजन चालू न करें कफर से मसग्नल सुने |
3. इांजन रूम में जलने वाली चीजे न रखें |
4. इांजन घर में अनाचिकृ त आदमी को न आने दें, इांजन अनाचिकृ त कमजचारी को न दें |
आवश्य करें –
1. काम शुरू करने से पहले इांजजन के ब्रेक व अन्य यांत्रो की जााँच करें |
2. इांजजन को साफ़ रखें और सही जगहों पर तेल/ग्रीस आहद दें |
169
3. इांजजन छोड़ते समय बबजली काट दें और ब्रेक बाांि दें |
4. नघरनी को हमेशा साफ़ और चालू हालत में रखे|
5. इांजजन रूम को व बबजली रोशनी की हयस्था को ठीक रखें |
(3). सुरक्षक्षत तरीके से कायट करने की शैली रलीपरो हेतुु (COP):-
• जक्स्लपर अपना कायज प्रारम्भ करने से पहले जक्स्लप एवां पाना (स्पैनर ) को जस्थनत की जाच करे | यहद जक्स्लप एवां
पाना में ककसी तरह की कमी पाई गयी तो उसका इस्तेमाल नहीां करना चाहहए |
• खमलया या लोड गाड़ी का सेट में जक्स्लप बािने से पहले जक्स्लपर हालेज रस्सा को बांद कर लेना चाहहये |
• जक्स्लपर यह सुननजश्चत करेगा की पीछे का जक्स्लप बािते समय टब का सेट पूरी तरह बांद कर लेना चाहहए |
• हमेशा स्वयां को सुरक्षित रख कर ही अपना काम करे |
• ढाल होने पर लूस कभी भी पीछे या आगे भाग सकता है | हमेशा पयाज्त दुरी बना कर ही चले |
• हमेशा लूस डबल जक्स्लप में कस कर बाांिे| |
1. ककसी भी हालेज में भती और खामलया ननिाजररत सांख्या से ज्यादा गाड़ी न बांिे |
2. चगरी हुई गाडडयों को हालेज से न खीचे गाड़ी चगरने पर उसे उठाकर ही हालेजसे खीचे|
3. गाड़ी खीचते समय जक्स्लप को रस्सी
4. गाड़ी और खमलया का सेट जहा भी रोकना हो उसके एक पाया पहले रोक कर पुन: उचचत स्थान पर गाडडयों के सेट
को रोके |
5. कायज के दौरान आवश्यक होने पर जैम का प्रयोग करे|
6. खमलया या भती गाडडयों का का सेट हालेज से खीचते समय हालेज इांजजन में उचचत मसग्नल घांटी या टार द्वारा
हालेज खलासी को दे और आसपास यहद कोई कामगार कायज कर रहा है उसे सूचचत करे सेट से बगल रहे|
7. खराब गाडडयों का सेट में प्रयोग न करे| उसे हटपलर में बने मसक लाइन में कट दे|
8. कायज प्रारांभ करने से पूवज अपने कायज से सम्बन्िी सामान की जाच अवस्य करे| ककसी प्रकार की खराबी होने पर
उसकी तत्काल सुचना अपने पली में कायजरत अांडर मैनेजर और ओवरमैंन को अवश्य दे|
9. हालेज से भती खीचते समय सेट की आखरी के पीछे पहलवान का प्रयोग अवश्य करे|
10. कायज समा्त करने के पश्चात अपने जक्स्लप का नम्बर का खदान में कहा पर छोड़े है उसकी सुचना खदान से
ननकलने के उपराांत सम्बजन्ित हयजक्स्त को अवस्य दे|
11. अपने कायज से सम्बजन्ित प्रयोग में आने वाले सुरिा उपकरण जैसे – जाम, क्स्लीप पहलवान का उचचत रख रखाव
रखे|
12. खमलया गाड़ी खीचते समय सेट की आखरी गाड़ी के हुक कपमलांग को िुल्ला टागने वाले हुक उपर कर गाड़ी में
टाांग दे जजससे िुल्ला अकस्मात रस्सा में ना फसे |
(4).Code of Practice Procedure (COP) for SDL Fitter& Helper एस डी एल क्रफिर के मलए :-
170
प्रत्येक हदन पल्ली के शुरू में अपने-अपने चाजज की मशीनो को पूरा ननररिण करना ववशेष रूप से फू ट,जस्वच,डम्प
बाइप,के नोपी ऑपरेटर सीट इत्याहद की जााँच करना एवां ठीक करना |
1. मशीन शुरू करने से पहले हाइड्रोमलक आयल और कौन से लेबबल में हो सुननमशत करना एवां गेयर आयल की
जााँच करना |
2. मशीन में कही पर भी टेल का लीके ज न हो एवां टेल चगरा हुआ न हो,मशीन की सफाई करना |
3. ट्रेक वपन,ट्रेक्स्स रोलर आईडलर,आमज तथा बके ट वपन की जााँच करना एवां ट्रेक पेड के बोल्ट टाइट करना
4. मलफ्ट रेम,रोल बैक रेम, ठीक से काम कर रहा है सुननमशत करना |
5. गेयर बॉक्स्स की आवास इलेजक्स्ट्रक मोटर व फे न की आवाज का ननररिण करना एवां ढीले बेल्ट को टाइट
करना |
6. पाली समा्त होने पर मशीन के इलेजक्स्ट्रकल मोटर से स्लाई कटना सुननजश्चत करना एवां मशीन को फे श
या गोफ के पास नहीां छोड़ना चाहहए | मशीन का पूरा के बबल गेट एांड बॉक्स्स के पास इकट्ठा करके रखना
चाहहए |
(5). Code of practice (cop) mechanical fitter/ क्रफिर के COP :-
•अपने पल्ली के कायज सुरु होने से पहले सभी हालेज के ब्रेक, गेयर आयल , कपमलांग गाडज ,फाउांडेशन
बोल्ट एवां हालेज अलाईमेंट हालेज के रोप (टेंशन) वेट को चेक कर ले|
•सही काम के मलए सही औजार का प्रयोग करे |
•हमेंशा मशीन पर जमा तेल ग्रीस िुल आहद को साफ करे |
•कही से भी तेल लीक हो रहा हो तो उसे तुरांत बांद कर दे 
•मशीन में कायज करने से पहले पॉवर काट ले |
•मशीन को चालू करने से पहले ये सुननजश्चत कर ले की कोई कायज तो नहीां कर रहा है |
•आपेरटर द्वारा दी जानी ररपोटज या अन्य स्त्रोतों द्वारा प्रा्त ररपोटज की अनदेखी न करे, अवस्य ध्यान
दे |
•एस. डी. एल . बके ट को ननचे करते समय बके ट के ननचे कॉग अवस्य लगाये |
•काम करते समय उतावलापन न करे |
•जो भी कायज करे पूरी सूक्ष्मता के साथ करे
@ अपने टूल का पूणज ननररिण करें अगर कोई ख़राब होतो तो उसे बदल दें
1. सही काम के मलए औजार का प्रयोग करें |
2. काम करने के पहले जॉब पर से तेल या ग्रीस साफ करें|
3. मशीन पर जमा तेल, ग्रीस या िुल आहद साफ़ कर लेवें क्स्योकी इससे आदमी के कफसलने एवां
आग लगने की सांभावना है
4. ककसी मशीन में यहद अनावश्यक तेज ककनारे हों उनको रगड़कर ख़त्म कर दें |
5. वायर रोप में यहद बाबरी आई हो तो उसे हटा दें |(रस्सा बदल दें)
6. चचकने हाथो से औजार न पकडे वरन हाथ व औजार साफ़ कर लें |
7. कही से भी तेल लीक हो रहा हो तो उसे बांद कर दें |
8. मशीन में कायज करने से पहले पावर काट दें एवां यहद सांभव हो तो जस्वच में ताला बांद कर दें
व डेंजर बोडज लगा दें |बोडज पर “आदमी काम कर रहे हैं’ साविानी मलखी होनी चाहहए |
171
न करें :-
1. हालेज इांजन रूम को सदैव साफ़ रखे और यहााँ ज्वलनशील वस्तुए न रखे |
2. यहद रस्सा ख़राब हो तो इस हालत में हालेज से काम न करें |
3. ख़राब काांटा चैन का उपयोग न करें|
4. लूजमैंन के मसवा और ककसी को गाड़ी पर चढ़ने न दें |
5. इांजन घर में अनचिकृ त हयजक्स्त को न जाने दें |
6. चालू रस्से को पार करने का प्रायस न करें |
7. रस्से को रेल, जमीांन और साइड से रगड़ने न दें |
8. बबना ब्रेक लगाय और जस्वच काटे, हालेज खलासी इांजन छोड़कर न जाए |
(6).Code of practice (COP) for belt fitter बेल्ि क्रफिर के मलए COP :-
प्रत्येक बेल्ट का प्रनतहदन ननररिण करें |
1. कोई भी बेल्ट बबना टेल एांड फें मसांग के शुरू न करें |
2. बेल्ट का टेल एांड ड्राइव हेड एवां वाईपर हमेशा साफ़ रहना चाहहए | प्रत्येक बॉटम रोलर के पास
सफाई रहना चाहहए |
3. यह सुननजश्चत करें कक टेल एांड फें मसांग हमेशा लगे रहे | कपमलांग गाडज, वपननयन गाडज हमेशा लगा
रहना चाहहए |
4. बेल्ट के सभी रोलर घुमते रहना चाहहए, टूटे या कटे रोलर को बाहर कर हदया जाये |
5. यह सुननजश्चत करें की बेल्ट कही पर ककसी से नघस कर तो नहीां चल रहा है |
6. कभी भी बेल्ट में काम करने से पहले बेल्ट को बांद अवस्य करा लें एवां जस्वच में लाइन काट कर
“आदमी काम पर है’’ का बोडज लगा दें |
7. चालू बेल्ट में टेल एांड की सफाई नहीां होनी चाहहए |
8. बेल्ट में काम करने वाले कामगार सफाई मजदूर ढीले ढाले न पहने हो एवां बेल्ट हमेशा साफ़ रखना
चाहहए, ताकक नघस कर बेल्ट न चले |
9. प्रनतहदन कपमलांग बेल्ट की जााँच अवस्य कर लें |
10. बेल्ट में लगाये गये सुरिा सािन जैसे मसगनमलांग बेल ,पुल काडज ,प्री स्टाटज अलामज ,वाटर स्प्रे
इत्यादी ठीक से कायज कर रहे है , सुननजश्चत करें |
11. पल्ली के दौरान बेल्ट रोक कर कायज करना हो तो जस्वच से बबजली काट दे ,बेल्ट खलासी को बता
दे ,सी.डी.एस. में खबर करें एव जस्वच के पास एक आदमी बैठा कर रखें |
12. स्वस्थ मन – स्वस्थ शरीर के साथ ड्यूटी आयें |
13. ड्यूटी के दौरान िगडा – फसाद ना करें |नशे की हालत में ड्यूटी ना आयें |
14. असामान्य जस्थनत की जानकारी इांजजनीअर /फोरमन को दें या सी.डी.एस.में दें |
15. काम में आने वाले औजार की जााँच ननयममत करें कु छ कमी हो तो इांजजनीअर / फोरमन को खबर
दें |
172
(7). COP FOR िेनडल
अवश्य करे:-
1. ड्यूटी पर चचुस्त कपडा एवां सुरक्षित ड्रेस पहने जैसे – टोपी जूता आहद |
२. ककसी सामान्य मशीन के पुजे आहद उठाने से पहले उसकी बनावट आहद पर ध्यान दे तथा
वजन का सही अांदाज लगाकर उठाए|
3. उबड़ – खाबड़ (ऐसी सतह जो समतल नह हो) जमीां पर सांभल करे चले तथा कायज करे|
4. सामान उठाते समय यह ध्यान दे की उसके आस पास कोई अड़चन वाली या टकराने वाली
वस्तु न हो|
5. हमेसा अप्रूहड व अच्छी हालत वाली जस्लांग का प्रयोग करे|
6 जस्लांग हमेसा नये तार के रस्सो की ही बनाये क्स्यों की पुराने रस्सो की मजबूती का कोई भरोसा
नहीां होता|
7 जस्लांग लगते या बनाते समय दस्ताना अवस्य पहने|
8 जस्लांग लगाने के पहले ये देख ले की वह जो सामान उठाना है उसके मलए उपयुक्स्त है या नहीां|
9 रे न से सामान उठाते समय उसे जैकउप करके के ही उठवाए|
न करे –
1. होलेज रस्ते से न चले|
2. दगानी के बाद तब तक कमान में न जाये तब तक की जाच नहीां हो जाती|
3. खराब छत के ननचे काम न करे|
4. मशीनों बबजली की वस्तुओ तथा सुरिा सािनों से झखलवाड़ न करे|
5. चालू बेल्ट पर चड़ने का प्रयास न करे|
6. बबना मसल्वेस्टर चेन के खांभा न खोले|
7. ट्रेननांग लेवल और जांक्स्शन पर न बैठे|
8. खतरे वाले सीमो को बबना फे मसांग ककये न छोड़े|
9. फे मसांग को पर न करे|
10. चलती मशीन पर सुिर कायज न करे|
11. हवा फाटक को कभी खुला न छोड़े|
12. खदान में आग न जलाये|
13. नशे हालत में ड्यूटी ना आयें |
(8). Code Of Practice For SDL Operater /एस.डी.एल. ओपरेिर के मलए COP :-
1. जब भी मशीन ऑपरेशन में नहीां होता है तो बके ट को नीचे फशज (सतह पर) रखे उपर उठी हुईबके ट
खतरनाक हो सकती है|
2. जब मशीने नहीां चलानी है तो डांप वाल्व लीवर पुश बटन स्टेशन को ऑफ़ पोजीशन में रखे और चाबी
अपने पास रखे|
173
3. लोडडांग के पूवज स्वांयां फे स का ननरिण करें |
4. ट्रेक चैन को चेक करे एव हमेसा अनछ और साफ हालत में रखे|
5. मशीन पर चडते समय कन्ट्रोल लीवर को पकडकर कभी न चड़े|
6. जब मशीने चल रही हो तो सववजस या एडजेस्टमेंट न करे|
7. जब मशीन चल रही हो ककसी को भी मशीन की साइड में खड़ा न होने दे|
8. जब मशीन चल रही हो तो बबना आज्ञा के आपरेटर के अलावा और ककसी हयजक्स्त को आने न दे| बेल्ट में
कोयला डालते समय साविानी बरते |
9. जब मशीने पर मरमत का काम चालू हो या मशीन को छोड़कर जाना है,तो बबजली की स्लाई बांद कर दे|
10. के बबल को वपलर के शापज कानजर पर ननचे झखचे|
11. के बबल को ट्रेक के ननचे नहीां दबाये और उसे छ्नतग्रस्त न होने दे|
12. प्रेशर गेज ननयमत चैक करे यह 1700से 2000 पी.एस.आई. होना चाहहए ऐसा नहीां होने से मशीन को रोके
और कफटर को सूचचत करे|
13. कोई भी हयथज पदाथज जो तेल या ग्रीस से सना हो मशीन पर या मशीन के आस पास न रहने दे|
14. गले में गमछा / रुमाल या अन्य कपडा बाांिकर मशीन ना चलायें |
15. फु ट जस्वच चालू हालत में रखे |
16. नशे की हालत में मशीन ना चलायें |
17. स्वस्थ मन – स्वस्थ शरीर के मशीन चलाये |
18. जब मशीन ऑपरेशन में हो हेड लाइट्स को ऑन पोजीशन में रखे|
19. जब मशीन ढलान पर खड़ी है या ननजश्चत करें कक मशीन जस्थर व सुरक्षित है |
20. मशीन को चालू करने से पहले पास के सभी हयजक्स्तयों को घांटी बजाकर सचेत करें | और उन्हें वह से हटने
के मलए समुचचत समय देवे | जब मशीन चालू है कोई भी मशीन के आगे पीछे न रहे |
21. ककसी भी रोडवे में एक से अचिक मशीन एक साथ नहीां चलावे |
22. मशीन जब ऑपरेशन में नहीां है एक उचचत स्तःन पर खड़ी करना चाहहए, जो कक फे स से सुरक्षित दुरी पर
हो जजससे ब्लाजस्टांग में मशीन िनतग्रस्त न हों |
23. एस. डी.एल. हेल्पर मशीन से कम से कम 3 मीटर की दुरी बनाये रखेंगे ,यह ध्यान दें |
प्रनतहदन चैककां ग –करना है :-
- ब्रेक ठीक है या नहीां |
- रालर चैन और उसका ढीलापन |
- ड्राईवर शीट शीट से कसी है |
- हैड लाइट मशीन के फ्रे म से ठीक लगी है तथा काांच साफ़ है और टूटा नहीां है |
- कै नोपी ठीक से कसी है और मशीन पर िुल ग्रीस तेल आहद तो नहीां लगा है |
- सभी ऑपरेहटांग बाल्व और अन्य बाहरी कफहटांग ठीक है और सही चालू हालत में है |
- कन्ट्रोल चगयर और मोटर के बीच की के बबल ठीक से लगी है और बबगड़ी हुई नही है |
- इलेजक्स्ट्रक उपकरण पर बाहरी तौर पर अचिक गमज होने का सांके त नहीां है |
- समय पर हाजरी लगा कर आबांहटत मशीन पर पहुचे एवां पूरे समय कायज स्थल पर रहें |
- कायज स्थाल पर सोये नही िगडा नही करें न ककसी के कायज करने में रुकावट न डाले |
174
- खदान में ककसी को चोट-घाट दुघजटना या िुाँआ हदखने से सी डी एस एवां माइननांग सरदार, ओवरमैन मशफ्ट
इांचाजज जो उपलब्ि हो खबर करें
- मशीन चलने से पूवज के बल , मशीन का चैन लाइट घांटी को चेक करें कोल डस्ट या तेल चगरने से साफ़ करें
|
- लोडडांग से पूवज फे स का स्वयां ननररिण करें |
- लोडडांग के पूवज कोयला को स्वयां देखे एवां ननजश्चत करें की टब में अन्य सामान या मशीन न हो |
- मशीन चलाने से पूवज सुननजश्चत करे की ट्रैक चैन लूज तो नहीां |
- मशीन से कही तेल लीक तो नहीां है यहद सांदेह हो तो तुरांत माइननांग सरदार को सूचचत करें |
- इांजन स्टाटज एवां बांद करने से पहले सभी लीवसज न्यूट्रल कर दें
- मशीन खड़ा करते समय बके ट ज़मीन पर रखे |
- एस डी एल हेल्पर सुननजश्चत करे की ट्रेमलांग के बुल ठीक हालत में रहे , कही दबा कटा हो तो तुरांत
इलेक्स्ट्रीमशयन को खबर दे |
- ट्रेमलांग के बुल कभी भी मशीन के पीछे या बके ट में फसाकर या टाग कर न चलाये न ही झखचे |
- मशीने पीछे करते समय ठीक प्रकार से देख ले की कोई वस्तु या हयजक्स्त रेंज में तो नहीां है |
- ब्लाजस्टांग के समय मशीन को सुरक्षित स्थान पर माचज कर दे |
- हमेशा के बल मैंन के इशारे पर ही मशीने को आगे पीछे करे|
20. मशीन को अच्छी चालू हालत में रखे और ननयममत रूप से सुरक्षित ऑपरेशन के मलए चैक करें |
(9). Code of practice (COP) for SDL Electrical Fitter/helper एसडीएल इलेलरिधचयन के
मलए COP
1. मशीन पर चढ़ते समय कन्ट्रोल लीवर को पकड़कर कभी न चढ़े |
2. जब मशीन चल रही हो सववजमसांग या एडजेस्टमेंट न करें |
3. मशीन की मरम्मत का काम करने के बाद या मशीन का ऑपरेशन के बाद स्त्रोत से पॉवर स्लाई बांद कर दें |
4. मेंटेनेंस मशडयूल के अनुसार सभी नट बोल्ट को ठीक से टाइट करें |
5. ट्रेमलांग के बबल की िनतग्रस्तता चैक करें | िनतग्रस्त के बबल इस्तेमाल न करें |
6. इलेजक्स्ट्रकल या हाइड्रोमलक मरम्मत के काम से पहले पॉवर स्लाई स्त्रोत से बांद करें |
7. मशीन के ककसी कवर को खोलने से पहले उसे पूरी तरह साफ़ कर लें | इलेजक्स्ट्रक उपकरण को वाटर जैट से
साफ़ न करें |
8. कभी कनेक्स्शन तथा लीड्स को देखे कक ये ठीक से टाइट है |
9. ख़राब इन्सुलेटर को इस्तेमाल न करें, ख़राब इन्सुलेटर को बदल दें |
10. इलेजक्स्ट्रक मोटर को आवश्कता से अिीक ग्रीस न करें |
11. अगर कां पाउांड सीमलांग बॉक्स्स या अन्य उपकरण मरम्मत के मलए हटाया जाये तो कोल्डसीमलांग कां पाउांड को इस
सीमलांग कां पाउांड बॉक्स्स में समुचचत मात्रा में डालें |
12. कट जस्वच और टेम्परेचर जस्वच सही चालू हालत में रखना चाहहए |
175
13. टेम्परेचर कन्ट्रोल जस्वच तथा हाइड्रोमलक आइल लेबल कन्ट्रोल जस्वच को लगाना चाहहए तथा ठीक से चालू
हालत में रखना चाहहए |
14. मशीन की मरम्मत/ एडजेस्टमेंट करने से पहले मशीन को सुरक्षित स्थान पर खड़ा करें व मोटर बांद करें |
बके ट की उपर उठी पोजीशन में मरम्मत करने के मलए बके ट के ननचेउचचत सपोटज लगावे| इसके मलए बनाये
गये कोड ऑफ़ प्रैजक्स्टस का पालन करे|
15. मशीन को मोटर तथा गेट एांड बोक्स्स के ्लग सककज ट लॉक होने चाहहए जजससे की जब पॉवर स्लाई जरी हो
तो ्लग सककज ट को ननकला जा सके |
16. मशीन को हमेशा ररमोट में ओवरलोड तथा अथजमलके ज ररले को सही चालू हालत में ऑपरेट करना चाहहए |
17. प्रनतहदन पररिण(चैककां ग)
- सुननजश्चत करे की हैड लाइटस मशीन के फ्रे म में लगी है लैम््स के काांच ठीक से साफ़ होने चाहहए तथा
टूटे नहीां होने चाहहए |
- यह देखे की मोटर क कन्ट्रोल गेयर और अन्य फीहटांग भी इांटर कनेजक्स्टांग के बबल उपकरण में ठीक से
लगी है तथा देखने में िनतग्रस्त नहीां लगती |
- इलेजक्स्ट्रकल उपकरण पर अचिक गमज होने के सांके त तो नहीां है |
- 1.ध्वनन सांके त उपकरणों को चेक करे |
2.लाइहटांग और कन्ट्रोल के बल को चेक करे |
3.गेज और यांत्र को चेक करें |
- सभी फ्लेम प्रूफ कवर तथा बोल्ट अपनी जगह लगे है और ठीक टाइट है | जॉइांट कीगैप का कफलर गेज से
मापे यह अचिक तक अनुमोहदत मापाांक की सीमा में होना चाहहए|
18. समयबुद्ि तरीके से मशीन की मरम्मत अपने उपर वाले अचिकारी के ननदेश के अनुशार करे |
(10)Code of practice (COP) for electrician इलेलरिमशयन के मलए COP
आप बेल्ट कन्वेयर के सुरक्षित पररचालन हेतु ननम्न कोड ऑफ़ प्रैजक्स्टस का पालन करेगे |
• आप बेल्ट कन्वेयर में लगाये गये वविुत उपकरणों का ननयममत जाच करेगे 
• कां पनी द्वारा डडजाइन ककये गये सुरिा मानक हर वविुत उपकरण में कायज कर रहे है |
• हर वविुत उपकरण का रख रखाव ऐसा हो की ककसी को भी वविुत िटका लगने की सम्भावना न हो |
• वविुत उपकरण में कोई गड़बड़ी होने से पॉवर हट्रवपांग उसी मशीन से हो रहा है|
खदान में जस्वच के उपर पानी चगरने न दें और सभी के बल को पानी से दूर रखे |
शट डाउन प्रोसीजर को फॉलो करें |
फायर एक्स्सीहटांग्युमसयर को सही जानकारी रखे और उसको उपयोग करने की मालूम ववचि मालूम कर लें |
सब स्टेशन में रबर मैट का उपयोग अवश्य करें |
सरल तथा प्रनतरोफ़ रहहत पररचालन के मलए जोड़ो पर कभी कभी स्नेहल तेलों की कु छ बुाँदे डाल देनी चाहहए |
पावर काटने के बाद जस्वच में ताला बांद करके चाबी अपने पास रख लें अवां साविान कायज चल रहा है का बोडज
लगवा दे |
काांटेक्स्ट प्रेशर, काांटेक्स्ट फॉलो ब्रेक डडस्टेंन ननमाजता द्वारा ननिाजररत मान के बराबर होना चाहहए |
176
सभी इलेजक्स्ट्रकल कॉन्टेक्स्ट्स अवां पाट्जस िुल और नमी से रहहत होना चाहहए |
न करें:-
1. टेम्परेरी जॉइांट बनाकर कायज न करें |
2. थाकसी के कहने पर सुरिा ननयमो का उल्लांघन कर लाइन चाजज नहीां करें |(चालू नहीां करें)
3. कायज शुरू करने से पहले इलेजक्स्ट्रक सककज ट की उचचत जानकारी कर लें, बबना जाने समिे कायज को हाथ न लें |
4. सब स्टेशन से परममट लेकर ही कायज करें स्वयां यह सुननजश्चत कर लें की जजस सककज ट पे आप काम करने जा
रहे है वह पूणज रूप से कटा है दुसरो पर भरोसा न करें |
5. चाांदी के काांटेक्स्ट वाले सतह पर इमलांग न करें |
6. ककसी भी काांटेक्स्ट,मैग्नेहटक स्टाटजर व ररले आहद से इममांग की आवाज आने पर उसकी अपेिा न करें |
7. बबजली द्वारा लगी आग में पानी तब तक न डाले | जब तक आप सुननजश्चत न हो लें,कक पावर काट हदया
गया है |
8. सीढी पर बबना ककसी के पकडे न चढ़े |
(11) COP for लाइन ममस्त्री के मलए :-
• लाइन जोड़ने के सभी उपकरण जैसे सब्बल , हथोड़ी लाइन गाज आहद सभी काम के साथ रखे |
• गोलाई पर चेक रेल दोनों तरफ (बाहर और भीतर की ओर ) बोल्ट करके लगायी जाये |
• लाइन खराब होने पर शीघ्र उसकी मरम्मत करे और ओवरमैंन को सुचना दे |
• रामसांग व गोलाई ठीक हयास वाली हो और उचचत सुपर एमलवेसन देना चाहहए|
• हालेज रस्सा चालू होने या चलते पर सदेव मैंन होल का उपयोग करे |
• हालेज रस्सा स्टाप ब्लाक , काटा जॉइांट इत्याहद की सदा जाच करे और ठीक अवस्था में रखे |
• हमेशा ट्रेक में मरम्म एव रख रखाव के कायज सुरु करने से पहले सांबचित हालेज के खलासी को पूवज में
टेलीफ़ोन या सन्देश वाहक द्वारा सुचना देनी चाहहए |
• गोलाई में नघरनी ,सीिी लाईन में हॉररजॉन्टल रोलर उचचत सांख्या में और ठीक हालत में रखें |
• सामान की कमी के मलए फोरमन /ओवेरमन को खबर करें |
• नशे की हालत में ड्यूटी ना आयें
• स्वस्थ मन – स्वस्थ शरीर के साथ ड्यूटी आयें |
• िगडा –फसाद ना करें
177
(12)Code of practice (COP) for electrical shut down फोरमन के मलए COP
1. इलेजक्स्ट्रकल सुपरवाईजर या कोमलयरी इांजजननयर के द्वारा ही शटडाउन मलया जायेगा|
2. शटडाउन लेने वाला सुपरवाइजर/ इांजजननयर ननिाजररत प्रपत्र में ही मलझखत रूप से शटडाउन लेंगे |
3. पररपत्र पर शटडाउन का समय तथा ककस सककज ट का शटडाउन मलया जा रहा है का स्पस्ट उल्लेख रहेगा |
4. पररपत्र पर शटडाउन लेने वाला तथा देने वाला दोनों हयजक्स्तयों के हस्तािर नतचथ व समय के साथ रहेंगे |
5. शटडाउन देने वाला हयजक्स्त जजस सककज ट का शटडाउन दे रहा उसके कां ट्रोमलांग जस्वत्क को कार देगा तथा ड्रा
आउट कर देगा तथा उस पर आदमी काम पर है का बोडज लगा देगा |
6. उस सककज ट की मसरोपरी लाइन को डडस्चाजज करके , तीनो फे स कोप अचथिंग कर हदया जायेगा |कां ट्रोमलांग
जस्वच ठीक से कटा है ड्राआउट हुआ है तथा उस पर आदमी काम पर है का बोडज लगा तथा मसरोपरी लाइन
उचचत तरीके से अथज कर हदया गया है हम सभी बातो का शटडाउन लेने ननजश्चत कर लेंगे |
7. शटडाउन लेने वाला हयजक्स्त जहा पर काम करेगा वह के मसरोपरो लाइन के तीनो फे सो को अथज कर देगा
|शटडाउन लेने वाला हयजक्स्त,शटडाउन देने वाला हयजक्स्त के पास रजजस्टर यह ररकॉडज करेगा कक सककज ट
जजसका कक शटडाउन मलया गया है में कौन कौन हयजक्स्त काम करेंगे तथा यह ननजश्चत करेगा कक उनका
सभी सुरिा उपकरण उपलब्ि करा हदए गये है उस रजजस्टर में टीम का इलेक्स्ट्रीमशयन अपना हस्तािर
करेंगे |
8. काम पूरा होने पर शटडाउन लेने वाला हयजक्स्त काम कारने वाला छोर पर तीनो फे सो का जो अचथिंग ककया
गया उसको हटाएगा |
शटडाउन देने वाला हयजक्स्त मलझखत पररपत्र के साथ शटडाउन देने वाले हयजक्स्त को सूचचत करेगा कक काम पूरा
हो गया है और सभी हयजक्स्त उस सककज ट से हटा हदए गयेहै तथा सककज ट को चाजज ककया जाये यह पररपत्र पर
हस्तािर करके सुननजश्चत ककया जायेगा |
9. शटडाउन देने वाला हयजक्स्त मसरोपरी लाइन के तीनो फे सो के अचथिंग को हटाएगा तथा आदमी लाइन पर है
के बोडज को हटा कर जस्वच कर देगा |
खदान के वविुत लाइन में कायज
अ- खदान के लाइन में शटडाउन लेने के मलए ननम्न ननदेशो का रमवार पालन करें-
1. जजस वविुत लाइन में कायज करना हो उस लाइन के जस्वच या सककज ट “ब्रेकर” को ऑफ कर दें| इस
पर डेंजर बोडज या “कायज प्रगनत पर है” का बोडज लगायें |
2. इस सककज ट ब्रेकर को लॉक करें ताकक कोई अन्य हयजक्स्त इसे ऑन न करे इस सककज ट ब्रेकर के
कण्ट्रोल सककज ट में कोई फ्यूज होतो उसे ननकाल कर अपने कब्जे में रखे |
3.यहद सांभव हो तो एक हयजक्स्त को उक्स्त जस्वच के पास रखे ताकक वह ककसी अन्य हयजक्स्त को जस्वच
चाजज करने से रोके |
4.अब जजस लाइन में कायज करना हो वहाां दस्ताने के माध्यम से डडस्चाजज कक सहायता से लाइन
डडस्चाजज करें | यह डडस्चाजज रॉड तब तक तीनो फे स अवां अथज के साथ जुदा रहना चाहहए जब तक कायज
समा्त न हो |
5.अब उक्स्त लाइन में अपना कायज प्रारांभ करना चाहहए |
178
6.कायज समा्त होने के पश्चात ् डडस्चाजज रॉड को तीनो फे स अवां अथज से अलग करें|
7.अब उक्स्त लाइन को उसी हयजक्स्त के द्वारा ही लगाया जायेगा जजसके द्वारा यह लाइन काटा गया था
|
8.कालरी अमभांयन्ता या वविुत पयजवेिक के ननदेश पर ही कायजवाही होगी |
ब- खदान के जस्वच, सककज ट ब्रेकर डड्रल पेनल, लाइहटांग,ट्राांसफामजर इत्याहद में कायज करने के मलए ननम्नमलझखत शैली का
पालन करें |
1. आइसोलेटर या वविुत स्त्रोत को पूरी “तरह” ऑफ ककया जाये उसके पश्चात ् ही उपकरणों पर
कायज प्रारांभ करें |
2. एफ अल पी उपकरण के इांटरलॉक के साथ छेड़छाड़ न करें|
3. एफ अल पी उपकरणों के सभी बोल्ट पयाज्त मात्र में टाइट ककये जाने चाहहए |
4. सभी उपकरणों के अचथिंग हयजस्थत रखे |
5. सभी उपकरणों के लीके ज अवां ओवरलोड ररले प्रनतहदन चेक करें |
6. सभी के बल को पयाज्त मात्रा में सपोटज करें | के बल जमीन या पानी में पड़ा हुआ नहीां होना
चाहहए |
(13)फोरमैंन इलेजक्स्ट्रकल के मलय COP
अवश्य करे:-
1. सब मशीनों को ठीक से भू-योजना (अचथिंग) करें|
2. सुरिा के सािनों का प्रयोग करें |
3. दो तारो को ठीक से जोड़े और अच्छे योजको (ग्लैड्स) का प्रयोग करें |
4. मसग्नल के तारो को कसकर रखे, अन्यथा शॉट सककज ट होने पर चालक से मसग्नल की चूक सकती है|
5. लटकने वाले तार को अांग्रेजी के 8 आकार में रखे 0 की तरह नहीां|
6. गेज और चगयर को देखते ही रहे |
7. जस्वचेस गेट एांड बॉक्स्स और जॉइांट बॉक्स्स के सभी नुट और बोल्ट लगा दें |
8. एक लोहे के तार से बबजली के तार को लटकाएां उन्हें तल्ला और दुसरे के बलो से दूर रखे|
9. जब ्लग ठीक से लगा हो,तभी ट्रामलांग के बल का प्रयोग करें |
10. लाइन पर कायज करने के पूवज वविुत प्रवाह काट दें और खतरे का बोडज लगा दें |
न करें:-
1. ओसीबी और एसीबी के ठीक होने पर उसमे कोई भी सामान न छोड़ें |
2. जॉइांट होने के बाद इांसुलेशन पेपर,जूट,टेप आहद के टुकड़े न छोड़े |
3. आरमड के बल के आरमर न हटायें |आचथजक के उपयोग ककये जाने वाले ताांबे की तार की चोरी न करें |के बल को
अनचिकृ त हयजक्स्त न छू सके इसका ध्यान रखे |
4. बबजली,जलते समय,बत्ती लगाने या खोलने का कायज न करें |
179
5. बबजली बत्ती लगने के मलए तारो को खुला न करे छोड़े या खली अम्पायर टेप से न ढके |होल मारने से काटने
की सम्भावना हो तो इसका उपयोग न करे और तीव्र सांकट वाले के बल के पास न रखे |
6. के बल के अस्थाई जोड़ न बनाये और अलग अलग बनावट के दो के बलो अलग अलग रांगों के तारो से न जोड़े |
(14). COP फोरमैन मेके ननकल के मलए
न करें:-
1. मशीन में तेल देने सफाई करते या अन्य कोई सुिार करते समय मशीन बांद कर लें|चलती मशीन में
इस प्रकार का कोई कायज न करें |
2. मशीन पर सुिार कायज करने के पूवज मशीब बांद कर उसके फ्यूज ननकल लें और जस्वच पर कायज हो रहा
है का बोडज लगा दें ताकक कोई गलती से मशीन चालू न करे|
3. दागनी के बाद तक कमान में न जाए,जब तक की जााँच नहीां हो जाती|
4. ख़राब छत के ननचे कायज न करें |
5. मशीनों, बबजली कक वस्तुओां तथा सुरिा सािनों से झखलवाड़ न करें |
6. चलती मशीन पर सुिार कायज न करें |
7. नशे की अवस्था में काम पर न आवे |
8. हवा फाटक को कभी खुला न छोड़े |
9. हालेज रस्से को बबना जाम लगाये न छोड़े |
10. ढाल पर टब को बबना जाम लगाये न छोड़ें |
(15)Code of practice (COP) for CHP
यहद ्लाट में ककसी भी प्रकार का ब्रेकडाउन होता है तो इांजजननयर इांचाजज अपनी उपजस्थनत या ककसी जजम्मेदार हयजक्स्त
को अथराइज कर उसके ननदेशन में ठीक करने का प्रयास करेगा |
1. प्रत्येक ऑपरेटर,इलेक्स्ट्रीमशयन,मैके ननक,कफटर इत्याहद मलझखत रूप से अथराइज होंगे एवां उनकी ड्यूटी
एवां जजम्मेदारी भी सम्बांचित कायज की मलझखत रूप से होना चाहहए|
2. कोई भी हयजक्स्त उस समय तक ्लाांट में कायज करने योग्य नहीां होगा जब तक की वह वोके शनल
ट्रेननांग का सम्बांचित कोसज की समुचचत ट्रेननांग न मलया हो |
3. सारे कामगार हाजरी प्रत्येक मशफ्ट की सम्बांचित रजजस्टर में, दजज कराने के पश्चात ् ही कायज पर आयेंगे
|
180
4. सारे कामगार जो ्लाांट में कायज करते हो समुचचत हेलमेट अवां जुते का ड्यूटी में प्रयोग करना अननवायज
है |
5. जो भी कामगार मूववांग मशीन के पास कायज करते है उन्हें ढीले कपडे पहनने की अनुमनत नहीां है |
6. प्रत्येक कायज हदवस में हर मशफ्ट के शुरू में सारे मशीनों की जााँच जो कक ्लाांट में है,जजम्मेदार
कामगार करेगा या कक वह कामगार जो इसके मलए अथराइज है|कोई भी मशीन उस समय तक चालू
शुरू नहीां करेगा जब तक कक वह साही कायज करने कक दशा में न हो |
7. एक जजम्मेदार कामगार,प्रत्येक सात हदनों में एक बार सारे मशीनों कक एवां ्लाांट जो कक उपयोग हो
रहा है की सुक्ष्म जााँच करेगा एवां इसका पररणाम को बाांडपेजे बुक में ररकॉडज करेगा |
8. एक जजम्मेदार इलेक्स्ट्रीमशयन हर 24 घांटे में कम से कम एक बार साभी मशीनों के इलेजक्स्ट्रक पाटज की
जााँच करेगा एवां इसकी ररपोटज बाांडपेज बुक में मलखेगा |
9. ्लाांट में इांजजननयर इांचाजज उक्स्त ररपोटज को पढ़ेगा एवां उसे सुिारने हेतु आवश्यक एक्स्शन लेगा | वह उस
ररपोटज पर काउांटर साइन भी करेगा |
10. सी एच पी को चालू करने से पूवज ऑपरेटर तीन सायरन देगा जजसे सुनकर सारे कामगार चमलत मशीनों
से दूर हो जायेंगे एवां सुरक्षित स्थान में रहेंगे |
11. रे शर को चालू करने से पहले ऑपरेटर यह सुननजश्चत करेगा कक रे शर में कोई पहले से काम तो नही
कर रहा है वह रे शर को उसी समय चालू करेगा जब वह ननजश्चत कर लेगा कक सारे कामगार सुरक्षित
है |
12. चमलत मशीनों में ककसी को भी ग्रीमसांग, सुिारने या साफर करने की अनुमनत नहीां दी जाएगी यहद वहाां
पर खतरा हो
13. चामलत मशीनो में ककसी को भी बेल्ट को सुिारने अथवा साफ़ करने की अनुमनत नहीां दी जाएगी यहद
वहा पर खतरा हो |
14. सभी प्रकार के बांकरो में ननम्नप्रकार की साविाननया होनी चाहहए-
क- ककसी भी कामगार को बांकरो के अांदर कायज करने की अनुमनत नहीां होगी जब तक सुननजश्चत न हो
जाये कक कन्वेयर बेल्ट बांद है |
ख- के वल वही कामगार अांदर जायेगा जो कक एक जजम्मेदार कामगार के सीिे अांडर में एवां इस काम
के मलए अथराइज ककया गया हो
ग- के वल वही कामगार बांकर के अांदर जायेगा जो इस काम का पहले से अनुभवी हो |
घ- जो भी कामगार बांकर के अांदर उतरेंगे वे सेफ्टी बेल्ट लगाये रहेंगे जजसका सांपकज उपर से होगा |
ङ- जहा ठीक हो वहा पर स्थाई सीढ़ी दीवाल पर लगी होनी चाहहए |
15.ककसी बांकर के ननचे यहद ट्रक में लोडडांग हो रही होट्रक के उपर कोई भी चढ़ा नही होना चाहहए|
16.जो भी कामगार बड़ी चट्टानों को चगजली में तोड़ने जायेगा वह सेफ्टी बेल्ट अवश्य लगाएगा |
17.ऐसी हयस्था लाइहटांग की होनी चाहहए कक सारे ्लाांट का एररया समुचचत प्रकाश मान हो|प्रनतहदन लाइहटांग चेअक हो
| इलेक्स्ट्रीमशयन के द्वारा यहद कभी कु छ खराबी आये तो उसे तत्काल सुिार जाये |
18.ननम्नमलझखत सुरिा उपाय करने चाहहए –
181
अ- प्रत्येक वाइटहहील एवां सारे चमलत पाट्जस जो खतरा उत्पन्न कर सकते हों कक इस प्रकार से फे जन्डांग करें ताकक
खतरा से बचे जब भी जरुरत हो तो फें मसांग को हटाया जा सके ताकक उसका पररिण भी आसानी से हो सके |
ब- प्रत्येक बबच को स्टापर,होल्डर में उपयोग ककया जाना चाहहए एवां हमेशा ऑन पोजीशन मे होना चाहहए ताकक
ववपरीत पररजस्थनत में तुरांत कायज कर सके |
स- आग बुिाने वाले यन्त्र उचचत एवां पयाज्त मात्रा में होना चाहहए एवां ्लाांट के सभी जगहों पर पररिण होना चाहहए
|
द- जजतने भी लोडडांग, डडस्चाजज एवां ट्रान्सफर जगह है वहा ऐसा प्रबांि होना चाहहए कक कोयला का चूरा न चगरे एवां
कोल डस्ट न बने |
19. बेल्ट ऑपरेटर इसे शुरू करने से पूवज यहद उसे बेल्ट अांदर तक हदख रहा है तो सुननजश्चत होगा कक कही कोई
कामगार बेल्ट में काम तो नही कर रहा है| या आसपास खड़ा तो नही है|उसे आवाज देकर साविान करेगा तब बेल्ट
स्टाटज करेगा | सभी बेल्ट स्टाटज होने से पहले ऑडडयो ववजुल अलामज शुरू होना चाहहए |
20. ककसी भी कामगार को बेल्ट के उपर खड़े या चलने की अनुमनत नहीां होगी |चलते हुए बेल्ट के ननचे ककसी भी
चामलत पाट्जस को साफ़ नही करना है जब तक कक सही गाडज का उपयोग न हो |
22. चमलत बेल्ट के उपर अथवा ननचे से कभी भी रॉस नही करना मसफज अांडर या ओवर बब्रज छोड़ कर |
(16).Code of practice (COP) for Rainy season बरसात मौसमके मलए सुरक्षा ननदेश
खान के सभी पम्पो को हमेशा चालू हालत में रखना |
1. पम्प और उससे सम्बांचित इलेजक्स्ट्रकल के स्पेयर पाट्जस कक उपलब्िता सुननजश्चत करना |
2. पांप का पजम्पांग आवर और सम्प में पानी कक जस्थनत को मोननटर करना | सभी पुम्पो का डडस्चाजज चेक
करना|
3. जजस हदन भी बरसात हो सवेयर को साथ ले कर डीपलेरीांग एररया के उपर के सरफे स कक जस्थनत का
ननरीिण करना |
4. सरफे स रै क को ममटटी से भरवाना एवां अगर कोई नाला सरफे स रै क एररया में हो तो उसके पानी के
बहाव कक हदशा को खतरे वाले एररया के बाहर करवाना |
5. खान में पजम्पांग स्टेशन तथा पांप का ननरीिण करना |
6. दूर पजम्पांग स्टेशन के उपर में एक दो पांप फाउांडेशन स्पेयर में तैयार करना |
उपरोक्स्त सभी कायजकलापो कक जानकारी खान प्रबांिक को उपलब्ि करवाना |
(16 .1 ) खान सवेयेर क्रक ड्यिी
1.सभी माइन में पजम्पांग ले आउट का ्लान अप टू डेट रखना जजससे पांप लाइन,पांप कक जस्थनत
एवां िमता कक उल्लेख हो |
2.प्रत्येक हदन होने वाली बाररश कक मात्रा का माप करना और उसका डडस्चाजज करना |
182
3.प्रत्येक हदन सबमसडेंस एररया का ननरीिण करना एवां वस्तुजस्तचथ की पूरी जानकारी सम्बांचित
अचिकारी को देना |
4.सरफे स रै क का फीमलांग करवाना तथा नाला अगरसबमसडेंस एररया में हो तो उसका मागज
बदलकर उस एररया से अलग करवाना |
(16 .2 ).इंलजननयर क्रक ड्यिी
1. खदान में सभी पम्पों को चालू हालत में रखना |
2. पम्प के मलए आवश्यक स्पेयर सामान कक हयस्था रखना |
3. प्रत्येक हदन पम्प ककतने घांटे चलता है उसका ररकॉडज रखना |
4. प्रत्येक पम्प का डडस्चाजज चेअक करना एवां सम्प के पानी के उतार-चढ़ाव पर नजर रखना|5
5. .सभी पम्पो को पूरी तरह से सूखा रखना |
(16 .3 ).पम्प खलासी क्रक ड्यिी
1. अपने-अपने पल्ली में पूरे समय तक पम्प चलाना एवां सम्प को सूखा रखना |
2. अगर सम्प में पानी अप्रत्यामशत रूप से बढ़ता हो तो उसकी सुचना
3. अववलम्ब अपने अचिकारी को देना |
(17). COP FOR REPAIR OF SDL BUCKET
{Hydraulic system in boom of SDL}
1. डडजस्ट्रक्स्ट इांचाजज को काम हाथ में लेने से पहले सुचना कफटर/फोरमन द्वारा देना है |
2. जहा तक सांभव हो,बके ट,ठनबामजि को जमीन (फ्लोर) पर रखकर ही काम करें |
3. बूम को लॉककां ग मसस्टम द्वारा लॉक कर दें उसके बाद ही बके ट पर काम करें |
4. बके ट को उठा हुआ अवस्था में रखकर मरम्मत का कम नहीां करें |
5. मशीन को ढलान पर रख कर मरम्मत का कम न करे |
6. कोई भी हाइड्रोलीक मसस्टम का मरम्मत करना हो तो पॉवर स्लाई बांद कर दें |
7. हाइड्रोलीक मसस्टम का मरम्मत करते समय फोरमैन को वहाां पर अवश्य रहना चाहहए |
8. बके ट को अगर कु छ उपर उठापर काम करना बहुत जरुरी है तब बके ट के ननचे स्टील सपोटज दें |एवां स्टील
सपोटज की जााँच फोरमन से अवस्य करा लें |
9. कभी भी अके ले में बके ट या बूम के हाइड्रोलीक मसस्टम से काम न करें |
कायज समापन होने पर फोरमन को सूचना दे | सम्बहता फोरमन के ननगरानी में कायज करे |
183
18. Code of practice(cop) for bus school driver/helper
184
19. Code of practice (COP) for vehicle driver
20. COP कांिेरिर वकट र के मलये (ठेके दारी मजदर):-
(1)कायज स्थल पर पहुचने से पहले हाजरी घर (टाइम ऑकफस) में अपनी उपजस्थनत अवस्य लगायें|
(2)अपने अचिकारी या कायज प्रभारी से कायज को अच्छी तरह से समिने के बाद ही कायज करें| खदान में सोये
नाही,नाही िगडा-फसाद करे|
(3)जजस कायज मशीन के बारे में जानकारी न हो तो उसे न छेड़े|
(4)हमेशा ट्रेवमलांग रोड से ही आना जाना चाहहए|
(5)अगर कही जगह फें मसांग लगी होतो कभी पर नहीां करना चाहहए |
(6)ढीला ढाला कपडे ड्यूटी पर न पहने| हाथ में िातु का कड़ा न पहने|
(7)जो काम करे उसे सबसे पहले अपनी सुरिा का ख्याल करें कक आप ककतने सुरक्षित है| नशा करके
ड्यूटी न आये|
(8)काम करते समय उतावलापन न करें|स्टॉवपांग बनाते समय छत या साइड ढीला रहने पर ड्रेमसांग करा लें|
काम की जगह सुरक्षित एवां सपोटज रहने पर ही काम करें| जूता व टोपी पहन कर ही ड्यूटी पर आए|
(9)स्वस्थ मन-स्वस्थ शरीरके साथ ड्यूटी आयें|
(10)मटेररयल ट्राांसपोटज करते समय यह ध्यान रखे की जो सामान ट्राली से अचिक लम्बा हो उसे ठीक तरह
से बाांि दें | जैसे रेल,पुल्ली हालेज, ट्राांसपोटज करते समय सामने सभी हयजक्स्तयों को बाजू कर दें |अगर हालेज
रास्ते से जाना पड़े तो साविानी बरतें| टब कभी भी चगर सकता है रस्सा कभी भी टूट सकता है अपने भागने
/बचने की जगह देख लें|
(11) बेल्ट को पार ना करें|
185
21.इलेरिीमशयन क्रफिर के मलए COP ;-
1} कायज सुरु करने से पूवज कायज के बारे में पूरी जानकारी ले 
2} कायज प्रारांभ करते समय प्रयोग में आने वाले उपकरणों की जााँच एव उसका प्रररिण पूरी सूक्ष्मता से कर लें |
3} पॉवर काटने के बाद जस्वच में ताला बांद
४} मेंटीन्स एव ररपेयर के समय ननमाजता द्वारा डी गई सुचानायों एव ननदेशों का सही सही पालन करें |
५} काांटेक्स्ट का ननयममत रूप से जाचां करनी चाहहए |
६} जो हयजक्स्त पॉवर /बबजली कटेगा उसने ही काम होने के बाद स्वयां बबजली /लाइन चाजज करनी चाहहए | इस कायज के
मलए टेली फ़ोन का इस्तेमाल ना करे |
७ } सभी इलेजक्स्ट्रकल कॉन्टेक्स्ट्स एव पाटज िुल और नमी से रहहत होने चाहहए |
८ } इलेजक्स्ट्रकल पैनल में िुल और नमी ना रहे |
९ } अचथिंग कां टीन्यूटी को हमेशा जाचां करें |
१० } कायज करते समय रबर के दस्ताने हमेशा पहनें |
11 } डडजस्ट्रक्स्ट के सककज ट की जानकारी अपने सुपरवाइजर से लेते रहे | अगर आपने जस्वच या सककज ट में कोई बदलाव
ककया है तो तुरांत अपने सुपरवाइजर या अचिकारी को सूचचत करें |
12} सभी काबुल अच्छी प्रकार से टांगा होना चाहहयें |
13} सभी टूल्स सही होना चाहहए , इांसुलेटेड होना चाहहए |
14} सभी काांटेक्स्ट टाईट होना चाहहए |
15} काांटेक्स्ट पॉइांट के काबजन को साफ कर दे |
16} अथज प्रोटेक्स्शन खुला नहीां होना चाहहये |
17} काबुल टेवपांग करते समय ओवरलैवपांग होना चाहहयें |
18}एस.डी.एल. डायरेक्स्ट ना करें |
19} डी.सी.का लीड ना ननकाले |
20} वपछली मशफ्ट से ररपोटज जरूर लेना चाहहए |
186
21. िामर के मलये cop :-
1 ) हमेशा टब गाड़ी ( खाली / लोड ) हाववस करते समय पहलवान का उपयोग करना चाहहए |
2 ) हमेशा रामसांग पॉइांट में सी – क्स्लैम का प्रयोग करना चाहहए 
3 ) दो लूस को जोड़ने के समय टब स्पेसर का प्रयोग करें |
4 ) कायज के प्रारांभ करने के पहले और पल्ली के बबच बबच में टब कपमलांग / जे हुक की जाचां करनी चाहहए | अगर
टुटा या ख़राब हो तो उसका प्रयोग ना करे |
5) हालेज ट्रेक को हमेशा साफ रखना चाहहए |
६) हालेज ट्रेक में कायज करते समय मसगनमलांग शॉटलगाकर तथा हालेज के जस्वच से बबजली काटकर कायज करना
चाहहए |
७ ) ढलान पर गाड़ी को ननयांत्रण रखने के मलए झखट ( स्प्रेग ) का प्रयोग करे |
८ ) लाइन से गाड़ी उठाने के मलए टब रीरेलर का प्रयोग करे |
९) खाली समय में सुरक्षित स्थान पर ही बैठना चाहहए |
१० ) चालू हौलेज रस्सा को कभी पार ना करे |
11 ) हमेशा ट्रेवमलांग रस्ते से ही आना जाना करे |
१२ ) जो काम करे उससे पहले अपनी सुरिा का ख्याल करे की आप ककतने सुरक्षित है |
१३ ) टब उठाते समय लकड़ी का बम्बू इस्तेमाल करे | टब उठाते समय मसल्ली का जुगाड़ इस प्रकार दे की मसल्ली या
बम्बू ना नछटके |
१४ ) टब जोड़ते या काटते समय यह ध्यान रखे की लूस लोल ना हो जाये | टब में पहले झखट ( स्प्रेग ) लगा ले | दो
टब में मसर या शरीर ना घुसाए आपको चोट लग सकती है |
१५ ) टब ठेलते समय दो टब के बबच कम से कम१० मीटर की दुरी बनाये रखे जजससे अगले हयजक्स्त को चोट ना लगे
|
23. रूफ बोल्िर के मलए COP :-
1)रूफ बोल्टर गैंग खान प्रबांिक , अांडर मेनेजर ,ओवेरमन तथा माइननांग सरदार के हदशा ननदेश के अनुसार ही रूफ
तथा साइड में सपोटज करेंगे |
187
2) वह यह सुननजश्चत करेंगे की रूफ बोल्ट एक ही कतार में है |
3) वह यह भी सुननजश्चत करेंगे की होल की लम्बाई ,होल की हदशा, बोल्ट्स की लम्बाई इत्यादी एस.एस. आर. के
अनुसार रहें|
4) सपोटज करने से पहले साइड और छत को ठीक से ननररिण करे | ककसी भी प्रकार की अननयममतता हदखाई देने पर
माइननांग सरदार को खबर करेंगे |
5) सीमेंट कै ्सूल को पानी में ठीक से मभगोये | जब तक हवा का बुल्बुल्ला कै ्सूल से आता रहे | पानी का ट्रे होल
बनाने की जगह के पास ही रखे |
6) बोल्ट को होल में जैम करने के बाद हहलाना नहीां चाहहए कै ्सूल को होल में डालने के मलए स्टेममांग रोड का
इस्तेमाल करे |
7) लगाये गए रूफ बोल्ट का एांकर टेस्ट हमेशा करना चाहहए |
8) यह सुननजश्चत करे की एांकर टेजस्टांग मशीन ठीक से कायज कर रहा है तथा उसका मीटर ठीक है |
9) एांकर टेस्ट में यह देखे की रूफ बोल्ट का लोड आिे घांटे में 3 टन तथा 2 घांटे में 5 टन आये | एांकर टेस्ट में
बोल्ट जस्लप होने पर सूचना ओवेरमन / पैनल इांचाजज को देंगें |
10) अगर सपोटज मटेररयल की कमी तथा खराबी की सूचना पैनल ओवेरमन , पैनल इांचाजज तथा सुरिा अचिकारी को दें
|
24. COP ड़िलर के मलए :-
1) स्वस्थ मन – स्वस्थ शरीर के साथ ड्यूटी आयें |
2) पाली की शुरु होते ही माइननांग सरदार से फे स के बारे में ठीक से समज ले | ज्वाइननांग फे स के बारे में ववशेष
जानकारी लेलेंगे |
3) डी. सी. तथा काबुल की जाचां करें | कमी होने पर ओवेरमन / माइननांग सरदार को खबर करें |
4) फे स में होल मरने से पहले फे क ठीक से ड्रेमसांग करवा लें |ननचिजररत पेटनज से ही फे स में होल मरेंगे |
5) होल बनाने के बाद मशीन और के बुल को ननिाजररत स्थान पर रखे तथा काबुल 8 (आठ) के आकार में रखें |
6) काम के बाद डड्रल पैनल का बबजली काट देंगे |
7) ममसफायर छु ड़ाने के मलए लगाये जाने वाले होल ममसफायर होल से एक कफट दुरी पर समान्तर मरना चाहहए |
8) होल की लम्बाई तथा हदशा ऐसी हो जजसमे चाल को ब्लाजस्टांग से नुकसान ना पहुांचे |
9) ढीला छत तथा साइड के ननचे में खड़ा होकर कोई कायज ना करें |
10 ) हमेशा स्वांयां को सुरक्षित रख कर कायज करें |
11 ) साके ट होल में ब्लाजस्टांग के मलए होल ना लगाये |
12 ) एस. डी. एल. जजस फे स में लोडडांग कर रहा हो उस फे स में होल मरने का कायज ना करें |
13 ) माइननांग सरदार तथा ओवेरमन द्वारा दीये गए सुरिा ननदेशोका पालन करें |
188
ड्रेसर के मलए सुरिा ननदेश:--
1} छत और साइड ड्रेमसांग के मलए उचचत लम्बाई का सब्बल का उपयुक्स्त तरीके से प्रयोग करें |
2} ढीला छत या साइड के ननचे खड़ा होकर कोई भी ड्रेमसांग का कायज नहीां करना चाहहए |
3) डीप साइड में खड़ा होकर कभी भी ड्रेमसांग ना करें |
4} जहााँ पर ऊचाई 3 ( नतन ) मीटर से अचिक है वहाां पर उचचत लम्बाई के बांटन का प्रयोग करना चाहहयें |
5) खतरनाक जगह जैसे फाल्ट ्लेन , ज्वाइांट , जस्लप आहद के पास ड्रेमसांग करना हो तो पैनल या मशफ्ट के माइननांग
सरदार के उपजस्तचथ में ड्रेमसांग करें |
6) स्वस्थ मन – स्वस्थ शरीर के साथ ड्यूटी आयें |
7} ओवेरमन तथा माइननांग सरदार के द्वारा हदए गए सुरिा-ननदेश का पालन करें |
25. ब्लालस्त्िंग काडट पद्धनत से आवाज { ब्लालस्त्िंग } करने की COP :-
जब फे सों के बबच 10 मीटर या उससे कम अांतर हो
_1} ओहहरमन ्लान पर माइननांग सरदार एव शॉटफायरर के साथ ववचार ववमशज करेंगे और फे सों के बारें में बतायेंगे |
_2} ओहहरमन सभी हयाजक्स्तयों को माइननांग सरदार एव शॉटफ़ायरर के सामने जो फे स बांद है उसके बारे में ननदेश देंगे
|
_3} बांद फे स का माइननांग सरदार की उपजस्थनत में फे जन्सांग ककया जायेगा |
_4} ओहहरमन एव शॉटफ़ायरर खतरनाक िेत्र में आने के सभी रास्तों की पहचान करेंगे एव आवश्यक सांख्या में
शॉटफ़ायरर मजदूर को ओहहरमन उपलब्ि कराएाँगे
_5} शॉटफ़ायरर का काडज ओहहरमन को एव माइननांग सरदार का काडज शॉटफ़ायरर को देंगे |
_6} खतरनाक िेत्र से सभी को बाजु करने के बाद यह सुननजश्चत करें की सभी आदमी एव स्वांयां खतरनाक िेत्र से
बाजु हैं | अन्य साविाननयाां पूणज होने पर शॉटफ़ायरर शॉटफ़ायरर मजदुर / गाडों से ब्लाजस्टांग काडज लेंगे | फे स का
आवाज / ब्लाजस्टांग शॉटफ़ायरर आवाज करेंगे |
_7} छत एव काथी जााँच माइननांग सरदार करेंगे |
_8} सब ठीक है सांके त ममलने पर, ब्लाजस्टांग मजदूर / गाडज का काडज शॉटफ़ायरर वापस करेंगे |_9} मशफ्ट के अांत में
ओहहरमन शॉटफ़ायरर का काडज वापस करेंगे |
189
ननम्न व्यलरतयो की ननम्न लजम्मेदारी व कर्त्टव्य रहेंगे बेल्ि के सुरक्षक्षत कायट के मलए COP :-
I. खान प्रबांिक की जजम्मेदारी व कत्तजहय :-
• बेल्ट कन्वेयर सफाई का ननयम बनाये तथा उसका सही से पालन करवाएां |
• प्रत्येक बेल्ट कन्वेयर की सफाई के ननररिण के मलए कफटर व फोरमैन की ननयुजक्स्त करें |
II. सुरिा अचिकारर की जजम्मेदारी :-
• सभी हयजक्स्तयो को बेल्ट की सफाई के दौरान मलए जाने वाले सुरिा ननयमो के बारे में बताएां|
• सभी आवश्यक जगहों पर सम्बांचित सूचनाएां मलखवायें |
III. कालरी इांजजननयर के कत्तजहय व जजम्मेदारी :-
• सभी बेल्ट कन्वेयर के टेलएांड डडस्चाजज तथा ड्राइव ड्रम भी फें मसांग अनुमोहदत तरीके से करवाएां |
• बेल्ट की सफाई के मलए ववशेष लम्बे दस्ते वाला बेलचा का प्रबांि करें |
IV. ननयुक्स्त फोरमैन/फीटर की जजम्मेदारी :-
• बेल्ट की सफाई मेनेजर द्वारा हदए गये सुरिा ननयमो के अनुसार और हदए गये सािन के अनुसार करवाएां |
• बेल्ट कन्वेयर की सफाई अपने सामने करवाएां |
• ककसी बेल्ट कन्वेयर की फें मसांग खोलनी पड़े तो पहले बेल्ट बांद करवाएां तथा बेल्ट तभी चालू करें | जब फें मसांग
पूणज रूप से वावपस लग जाये |
V. पल्ली प्रभारी /आवेदनमैन की जजम्मेदारी :-
पल्ली प्रभारी अपनी पाली में उपरोक्स्त ननयमो का पालन सुननजश्चत करेंगे |
VI. सफाई में लगे हयजक्स्तयों की जजम्मेदारी :-
• बेल्ट की सफाई उपर हदए गये सुरिा ननयमो का पालन करते हुए करें |
• बेल्ट की सफाई हदए गये लम्बे दस्ते वाले बेलचा से ही करें |
• जहा फें मसांग हटा कर सफाई करनी हो तो पहले बेल्ट को बांद करवाएां |तब सफाई करें | यह भी सुननजश्चत
कर लें की सफाई के दौरान बेल्ट चालू न करें |
• बेल्ट को दुबारा तभी चालू करें | जब हटाई गई फें मसांग दुबारा ठीक से लगा दी गई हो|
• ककसी भी हालत में बेल्ट बेल्ट कन्वेयर की ककसी भी फें मसांग को पर न करें |
• िीले कपडे नहीां पहने/गले में मफलर /साफी नहीां लगायें |
VII. कभी भी बेल्ट के उपर चढ़कर दूसरी तरफ न जाये |
190 | P a g e
190
191 | P a g e
191
192 | P a g e
192
193 | P a g e
193

Ktn 1&amp;2 smp original 1

  • 1.
    1 SAFETY MANAGEMENT PLAN KATKONA1&2 MINE ,KATKONA SUB AREA 1.BAIKUNTHPUR AREA South Eastern Coalfield Limited Coal India Limited A Maharatna Company 2017
  • 2.
    2 S.N. CONTENTS PAGENO. 1 Mission of Coal India 3 2 Vision of Coal India 3 3 Safety Policy of Coal India 3 4 Safety organization of Coal India 5 5 History of Katkona 1&2 Mine 6 6 Mine Working Plan 19 7 Mine Accident Analysis 19 8 System of Statutory Inspection & Records 26 9 Workplace Risks Assessment & Control 31 10 Principle Hazards Management Plan(PHMPs) 57 11 Emergency Organization plan including TARP 64 12 Emergency Exercise Event Log 13 Arrangement for training & upgradation of skill 80 14 Contractual Management Plan 81 15 List of Training / Refresher Training Conducts 16 Benefits of SMP 82 17 List of developed Standard Opperating Procedures 84 18. List of developed Code Of Practices
  • 3.
    3 1. MISSION OFCOAL INDIA To produce and market the planned quantity of coal and coal products efficiently and economically in an eco-friendly manner with due regard to safety, conservation and quality. 2. VISION OF COAL INDIA To emerge as a global player in the primary energy sector committed to provide energy security to the country by attainting environmentally & sustainably growth through best practices from mine to market. 3. SAFETY POLICY OF COAL INDIA • Operating and system will be planned and designed to eliminate or materially reduce mining hazards. • Implement Statutory Rules and Regulations strenuous efforts made for achieving superior standards of safety. • To bring about improvement in working conditions by suitable changes in technology. • Provide materialand monetary resources needed for the smooth and efficient execution of Safety Plans. • Deploy safety personnel wholly for accident for accident prevention work. • Organize appropriate forums with employee’s representatives for Joint consultations on safety matters and secure their motivation and commitment in Safety Management. • Prepare annual Safety Plan and long term Safety Plan at beginning of every calendar year, unit- wise and for the company, to effort improved safety in operations as per respective geo-mining needs to prepare the units for onset of monsoon, to fulfil implementation of decisions by Committee on Safety in Mines and Safety Conferences and to take measures for overcoming accident proneness as may be reflected through study of accident analysis, keeping priority in sensitive areas of roof-falls, haulage, explosives, mining machinery etc. • Set up a frame work for execution of Safety Policy and Plans through the General Manager of Areas, Agents, Managers, Other safety personnel of the units. • Multi-level monitoring of the implementation of the Safety Plans through Internal Safety Organization at the company headquarters and Area Safety Officers at area level. • All senior executives at all levels of management, will continue to inculcate a safety consciousness and develop involvement in practicing safety towards accident prevention in their functioning. • Institute continuous education, training, in-door class, retraining all employees with the accent placed on development of safety oriented skills. • Continue efforts to better the living conditions and help of the employees both in and outside the mines. Safety Monitoring Agencies at Different Levels in CIL 1. Workmen’s Inspectors:-- As per Mine Rules 1955. 2. Safety Committee at Mine Level:--As per Mine Rule 1955. 3. Area Level Tripartite Committee. 4. Tripartite Safety Committee at Subsidiary Head Quarter Level. 5. Coal India Safety Board at Corporate Level. 6. Standing Committee on Safety in Coal Mines. 7. Different Parliamentary Committee.
  • 4.
    4 COAL INDIA LIMITED:: A MAHARATNA COMPANY 4. Organizational Structure for Safety in Coal India Ltd :
  • 5.
    5 5. HISTORY OFKATKONA MINE 5. 1 GENERAL INFORMATION :- 1. NAME OF THE MINE : KATKONA 1&2 INCLINE 2. MINE CODE : 010527 3. AREA : BAIKUNTHN PUR AREA 4. LOCATION LONGITUDE : 23° 20’ 00” LATITUDE : 82 41’ 30” RAILWAY STATION : KATORA N.HEIGHWAY : KATNI-GUMALA (NH.78) MINE ADDRESS : KATKONA 1&2 INCLINE : POST – KATKONA : POLICE ST. – PATNA : TAHSIL - BAIKUNTHPUR : DISTRICT - KOREA : STATE_ CHATTISGARTH : PIN CODE _ 497331 4. DATE OF OPENING OF MINE 15th May,1963 5. LEASE HOLD AREA 1033.729 HECT. 6. HISTORY OF OWNERSHIP - since 1973 under WCL and from 1987 under SECL 7. DISPUTE OF BOUNDARY - NOT ANY 8. MANPOWER ON ROLL - 399 (UP TO March- 2017) U/g- 341 and Surface- 52 9. TARGET OF MINE - 246000 T / Year
  • 6.
    6 5.2 GEOLOGICAL ANDMINING CONDITION :- The Katkona 1&2 Incline was located at a distance of about 240 KM from the office of the Director of Mines Safety, Bilaspur Region, Bilaspur and the mine was about 9 KM away from Patna (situated in Katni - Gumla National Highway No. 78 ) in Katkona village, Baikunthpur, Tahsil, Korea District, Chhattisgarh State. The nearest Railway Station was Katora Railway Station located about 9 KM away form the mine. 1)Date of Opening: - The mine was opened on 15 th may 1963 and after drivage of two drifts the work was suspended in 1964 . The mine was restarted in the year 1973 and coal production started from 1974. 2)Change of Ownership :-The mine was opened on 15 th may 1963 and after drivage of two drifts the work was suspended in 1964 by N.C.D.C. . The mine was restarted in the year 1973 after nationalization of coal mines by C.M.A.L. and coal production started from 1974 by M/S CMAL. Then ownership was transferred to WCL with effect from 1.11.1975 to 31.03.1986 and ultimately from 1.04.1986 it came under S.E.C.L. 3)Size of the mine:- The mine area is 1033.729 Hect. The extent of the mine working along dip rise is about 2.0 km and along strike is 4.50km. 4)Adjoining Mines:- The Katkona 1&2 Inclines is surrounded by (a). Towards North - Reserve forest (b). Towards east side by Pandavpara Colliery where seam II and seam III is being worked . (c ) .Towards South - Reserve forest (d). Towards west - Reserve forest Barriers against adjoining mines were adequate. 5)Seam Description:- There were four number of workable seams exist in the leasehold property of the mine, out of which Khajura Seam ( No.V seam) was the top most seam and the seam was workable in the property through Katkona Incline No. 3&4, a separate mine. ChamatSeam( No. IIIseam) was the Middle seam, being worked by another mine,i.e. Katkona 1&2 Incline mine. Khond seam, No. II Seam was Virgin which was lying about 20 mt below from seam no. III. Katkona seam, No.I seam was the bottom most seam of the property which was also developed through Katkona No.1&2 Incline mine.
  • 7.
    7 6) Details ofthe strata section indicating nature of strata and various seams as found in borehole no. NCKT-6 is shown below :- NCKT-6 Soil 1.52m FG SS 16.6 m shale 1.35 m Seam V 4.3 m( Being worked by Katkona 3&4 Incline) MGSS 26.13m seam IV 0.9 m CG-SS 102.1m Seam III 1.6 m (Being developed by Katkona 1&2 Incline) MGSS 10.8m Seam II 0.7 m ( Virgin) MGSS 33.7m Seam I 3.5 m ( Developed by Katkona 1&2 incline and now standing on pillar) Not to scale 7) The technical details of different workable seams were as follows:- S. N. Seam Thickness in Meters Gradient Gassiness Depth Mini--mum InMtr Maxi--mum 1. Katkona Seam (No. I Seam) 2 to 5.0 mt. 1 in 3.35 Deg –I 20.0 254.0 2. Khond Seam (No.II Seam) 0.9 to 2.0 mt. 1 in 3.16 Deg-- I 20.0 277.0 2. Chamat Seam (No.III Seam) 1.5 to 1.6 mt. 1 in 25 Deg –I 20.0 256.0
  • 8.
    8 3. Khajura Seam (No.V Seam) 2.0 to 4.0 mt. 1 in 40 Deg –I 15.0 157.0 8) Major Faults:- Following faults exist within the mine boundary of Katkona 1&2 Inclines the details of which wer as under :- Sr no. Name of Faults Location Width Throw Orientation 1. F-1 Rise side of the property Not known 45 mt up throw West to East 2 F-4 Dip side of the property Not known 140 t0 275 mt up throw West to North 3. F-7 Dip side of the property Not known 200 to 270 mt down throw West to North 4. F-8 Dip side of the property Not known 70-100mt up throw West to North 5. F-8A Dip side of the property Not known 05- 15 mt up throw West to East 6. F-9 Dip side from F-8 Not known 10 mt down Throw West to North 7. F-10 West side mine boundary to middle of the property Not known 40 - 70 mt up throw West to east .8. F-11 West side mine boundary Not known 40 - 70 mt down throw West to south 9. F-12 West side mine boundary Not known 80 mt down throw West to south 10. F- 13 Middle to dip of the property Not known 5 to 30 mt down throw West to North 11. F-14 From F-13 to Main dip /20 L Not known 5 to 20 mt down throw West to East 12. F- 15 Dip of 11 level west to Main dip /20 L Not known 5 mt down throw West to East 13. F-16 Middle of the property Not known 10 to 35 mt West to East
  • 9.
    9 down throw 14. F-17Main dip / 15 L- 16L Not known 17 mt up throw West to East 15. F-18 14 L comp. dip to 33 x /10 L Not known 05 to 10 mt down throw West to East 16. F-19 13 L/ M. Dip to 10 x /13 L Not known 05 mt up throw East to west 17. F-20 From F-8A to dip of the Eastern property Not known 05 mt to30 mt up throw West to East 18 F-21 Eastern dip side of the Property Not known 05 mt to30 mt up throw West to East 19. F-22 Eastern dip side of the Property Not known 10 mt to15 mt up throw West to East 20. F-23 26 x dip 32 level Not known 05 mt up throw West to East 21. F- 24 17 Level / 51 x to eastern mine boundary Not known 05 mt to10 mt up throw West to East 22. F-25 22 Level / 52 x to eastern mine boundary Not known 05 mt up throw West to East 23. F-26 32 Level / 15 x to eastern mine boundary Not known 05 mt to 10 mt up throw West to East 24. F-27 10 L/ 41 x to rise side eastern boundary Not known 05 mt to 35 mt up throw West to East 25. F-28 Eastern mine boundary from F-27 Not known 10 mt to 20 mt up throw West to East Out of these faults, fault F-17 was encountered in 19 dip off 12L in seam I from where entry to seam III was done by crossing the fault without any strata or other mining problem. 9). Entries: - There were three entries for Katkona 1&2 Inclines. The detail of these three entries were as under:- Name of incline Length Gradient Size Purpose No. 1 Incline 270.0 mt. 1 in 7.26 4.5 x 2.0 Used as travelling road and coal transport and in takeairway.
  • 10.
    10 No. 2 Incline240.0 mt. 1 in 7.25 4.5 x 2.0 Used as return airway & material transport. No. 5 Incline 60.0 mt. 1 in 6.0 4.5 x 2.0 Used for coal & material through haulage, intake and escape Route also. 10) Method of Work: - Out of 4 nos. workable Seams available within mine boundary Seam I ( Katkona) and Seam III ( Chamat) was being worked at Katkona 1&2 incline. Two underground mines e.g. Katkona 1&2 incline and Katkona 3&4 incline existed in same leasehold property of the mine.The upper most seam V ( Khajura) was being worked by Katkona 3&4 inclines above seam III . Seam II ( Khond) was virgin. The overlying Seam V was 120.0 to 140.0 mt.above Seam III and developed by board & pillar method, average size of pillar varied from 20 mt. x 20 mt. to 35mt x 35 mtcentre to centre and average thickness of Seam I was 2.0 to 5.0 mt , that of Seam II was 0.90 to 2.00 mt and seam III was 0.90 to 2.50 mt . Coal was being directly loaded onto poneybelt by extra low height SDLs , And then by a series of belt conveyors coal carry up to UG strata Bunker . from where through a ROM belt coal carry up to surface bunker and then from surface bunker coal transported up to Katora Siding by contract tippers. 11) Degree of Mechanisation:- Bord and Pillar development with solid blasting of coal in seam III was being practiced in the mine. Loaded tubs from the working districts were being hauled by a series of conveyor belts to underground bunker, from bunker to surface bunker coal was being transported by conveyor belt. 12) Present Working Panels:- Presently following districts were being worked at Katkona 1&2 incline . S1. No. Name Method of Work Mode of Transport SSR Approval no. & date Average no. Of persons Deployed 1. Panel 21L/64X (3SDL, 0UDM) Development Belt conveyor S.N.. 4031 dated - 12/9/2013 45 2. 8L/74X (3SDL, 1UDM) Development Belt Conveyor --------do --------- 50 3. Stone Drifting Seam-I to Seam -II In Process By SDL As per Requirement 16
  • 11.
    11 5.3 INUNDATION:- (i) Rivers: Noriver existed within the mine boundary of Katkona 1&2 Inclines. (ii) Nullah :- Surface area mostly consisted of forest land in hilly terrain. Few seasonal nullah/ rain cuts existed within the property as shown on the plan however there was no danger of inundation from the surface water. (iii) Ponds:- There was no pond etc. over the property of Katkona 1&2 Incline. (iv) Railways:- No Railway siding existed within the property. (v) C.H.P.:- Coal handling arrangement in the mine was achieved by providing twin overhead bunkers of 100 tonne capacity each on the surface, with truck loading arrangement underneath. Coal coming out of the mine by belt conveyor installed in incline no.1 was directly fed to these bunkers. (vi) Dwellings:-There were no dwellings existed over the property. (vii) Roads:No road was passing over the workings . (viii) H.T. Lines:- 3.3 KV SECL H.T. Line exist on the east side of no. 2 incline from Katkona surfacesub station to Katkona 3&4 incline surface sub station. Development workings existed below this HT line. 5.4 SEAM WISE DETAILS OF MINE:- 1) No./ Name of Seams being worked. Sl.No No.Name Of Seam Depth of Working Weather the seam is in the state of open Maximum Minimum 01 No.I Seam Katkona 254 Mts 20 Mts. Development 02 No.II Seam Khond 223 Mts. 61 Mts. Virgin 03 No.III Seam Chamat. 202 Mts. 20 Mts. Development Section of the Strata ( Attach a bore hole section) Attached.
  • 12.
    12 Direction and averagedip of the Seams. Seam I 1in3.35, N 9° 20’ E Seam II 1in 3.14, N 8° 45’ E Seam III 1in 3.14 , N 3° 14’ E 1) Details of Outlets Inclines are as followes :- Incline No. Length Width Height Gradient Connected to Purpose No.1 270M 4.5M 2.0 M. 1in 7.26 Seam I Traveling/Belt Road/ Intake airway No.2 240M 4.5 M 2.0M 1 in7.25 Seam I Material Transport Haulage/Retu rn airway No.5 60M 4.5 M 2.0 M 1 in 6.0 Seam I Intake airway Special Geological Features, Disturbances ( Major, Fault, Dyke, Sills, Fissures, Pot Holes.) There are several faults encountered in the mine from 0.5 Mts. To 15 Mts throw. Beyond present working there are several major faults within the leasehold boundary varies from 10 Mts. To 280 Mts. Throw. Several small dykes frequently appeared in Seam III Chamat and Seam I Katkona, thickness varies form 0.5 Mts. To 1.50 Mts. 5) Total Reserve As per 1986 Geological Report . SEAM Grade Range Thickness Mts. Reserve in Million Te. Geological Mineable Extractable III SC II 0.90-2.50 07.50 05.15 03.00 II B/D 0.90-2.00 04.00 02.40 01.20 I SC I 2.00-5.00 11.00 09.34 07.00 5.5 GRADE OF COAL:- SEAM Grade Range Thickness Mts. Reserve in Million Te. Geological Mineable Extractable
  • 13.
    13 III SC-II 0.90to 2.50 7.50 5.15 3.00 II B/D 0.90 to 2.00 4.00 2.40 1.20 I SC-I 2.00 to 5.00 11.00 9.34 7.00 d. Content of coal are as given table :- Name of the Seam Volatile matter Fixed carbon Moisture Ash III 34% -35% 49% 2 %- 4% 14% -20% II 34% – 35% 49% 2 %- 4% 14 %-20% I 32% 53% 2% - 4% 14%– 20% Nature of roof & Floor. (Up to 2.0 M Thickness) Sand stone SeamII Overlying Virgin, connected Seam III.through 02 drift only Present working Seam I - Development 3 Nos. of panel was depillared and sealed off. No Active or sealed off Fire. 5.6 INFLAMABLE GAS :- The seam is Degree I gassy Mine, chances of gas is rare. Gas Measurement Instrument present in Katkona Mine:- Sr.No. Name Of Instrument Quantity 1. Methanometer 6 2. Micro Clip CH4 Detector 3 3. Micro Clip CO Detector 1 4. Multi Gas Detector Micro 1 5. Toxymeter 1 6. Flame safety lamp 7
  • 14.
    14 7. Anemometer 1 8.Barometer 1 5.7 FIRE:- There is no spontaneous heating. As precautionary measures continuous measurement of CO in air return done. Regular inspection and checking of old working, sectionalisation stopping and ventilation stopping are done by competent persons. Fallen coal accumulated in the old working areas and return air way is regularly done. 5.8 MACHINERY, PLANT AND EQUIPEMENT:- 1. No. OF SDL :- 6 On Roll EIMCO ELECON 2.NO. OF UDM :- 1 EIMCO ELECON + 1 SIPLEX 3.NO. OF HAULAGE :- 1 MMEC + 4 BOLDRUM + 2 ENDLESS 4.NO. OF PUMP :- 4 5.MMV :- 1 6.AUXILLARY FAN :- 2 5.9 DETAILS OF MAIN MECHANICAL VENTILATOR AND PARAMETERS S.N. Specification of fan & motor Results 1 Name of Manufacturer VOLTAS 2 Model No. PV-200 3 Type of fan Axial Flow Fan 4 Fan capacity 5000 Cum/Min. 5 Water gauge 50 mm 6 Blade angle setting & Nos. 15 degree. And Nos of Blades.8 7 Motor rating 90KW 8 Operating voltage 550Volts 9 Power Factor 0.91 10 Motor RPM 1480 11 Nos of Belts 8 Nos 12 Diameter of Fan 2.00 Mts 13 Fan RPM 720
  • 15.
    15 DETAILS OF VENTILATIONPARAMETERS 1 Air quantity delivered by the fan 3100 Cum/Min. 2 Water Gauge 40mm 3 Current drawn 45Amp 4 Over all efficiency 74 % 5 Return Air Quantity 3300 Cu. M/Min 6. MINE WORKING PLAN:- Enclosed 7. ACCIDENT ANALYSIS OF KATKONA 1&2 INCLINE:- ACCIDENT statistics since 2000 to march 2017 YEAR FATAL SERIOUS REPORTATBLE 2004 NiL 01 04 2005 NiL NiL 05 2006 NiL 01 03 2007 NiL NiL 06 2009 NiL NiL 01 2010 NiL NiL 01 2011 Nil 1 1 2012 Nil Nil 2 2013 Nil Nil Nil 2014 Nil Nil 4 2015 Nil Nil 1 2016 Nil Nil 2 March 2017
  • 16.
    16 a. FATAL ACCIDENT(Since 1986 to AUGUST 2016 ):- Sl No. Year No. of Accident No. of Person Total M/Shift Worked In the Year Total Coal Production Total Empoy Ment Death Rate Per 1000 Person Employed Killed Seriously Injured 1 1994 01 01 01 NIL N.A. N.A. FATAL CLASSIFICATION BY CAUSE:- SL. No. Year No. of Person Classification of Accident by Cause Killed Seriously Injured Fall of Roof Fall Of Side Haulage Explosive Machinery 01 1994 01 NiL NiL 01 NiL NiL Nil b. SERIOUS ACCIDENT (Since 2006- AUGUST 2016 ):- S.L. No. Year No.OfAccident No.OfPERSON SeriouslyInjured Injury Rate Classification of Accident by cause Per3Lakh ManShift Emplo Yed PerMillion Tonne Produc Tion Per1000 Persons Employee yed FallofRoof FallOf Roof Haulage Explosie Mach.Inery/ Misc 1 2006 Nil Nil - - - - - - - 2 2007 Nil Nil - - - - - - - 3 2008 Nil Nil - - - - - - - - 4 2009 Nil Nil - - - - - - - - 5 2010 Nil Nil - - - - - - - - 6 2011 1 1 7 2012 Nil - - - - - - - - - 8 2013 Nil - 9 2014 Nil - 10 2015 Nil -
  • 17.
    17 11 2016 Nil- 12 2017 SERIOUS ACCIDENT PLACEWISE SERIOUS:- 2006 2007 2008 2009 2010 2011 2012 2013 2014 2015 2016 2017 Development Face 01 Haulage Road 02 03 01 01 Other Working Place Other Traveling Roadway TIME WISE SERIOUS 2000 2001 2002 2003 2004 2005 2006 2007 2008 2009 2010 2011 7.00AM TO 3.00PM 02 01 - - - 1 3.00 PM TO 11.00 AM 01 01 01 01 - - - 11.00 PM TO 7.00 AM 01 01 - - -
  • 18.
    18 MONTH WISE SERIOUS AGEWISE SERIOUS ACCIDENT :- YEAR 18 TO 30 AGE 31 TO 40 AGE 41 TO 50 AGE 51 TO 60 AGE 2011 01 01 01 2012 01 2013 2014 01 01 01 2015 01 2016 March 2017 JAN FEB MAR APR MAY JUN JUL AUG SEP OCT NOV DEC 2000 01 01 01 2001 2002 2003 01 02 2004 01 2005 2006 01 2007 2008 - - - - - - - - - - - 2009 - - - - - - - - - - - - 2010 - - - - - - - - - - - - 2011 1 2012 - - - - - - - - - - - -
  • 19.
    19 c. REPORTABLE ACCIDENTANALYSIS :- AGEWISE REPORTABLE:- Age 11 12 13 14 15 16 March 17 21 TO 30 - - - - - 31 -40 1 - - - 41 TO 50 01 - 2 1 1 51 TO 60 - 2 - MONTHWISE REPORTABLE ACCIDENT :- Year JAN FEB MAR APR MAY JUN JUL AUG SEP OCT NOV DEC 2000 01 01 2001 01 01 01 02 01 2002 01 01 01 02 01 01 2003 02 01 2004 01 01 01 01 2005 02 01 01 01 2006 01 01 01 2007 01 01 02 01 01 2008 01 01 01 01 01 2009 01 2010 01 - - - - - - - - - - - 2011 01 2012 2013 2014 1 1 2015 2016 1 1 March 2017
  • 20.
    20 PLACEWISE REPORTABLE:- Years 200001 02 03 04 05 06 07 08 09 10 11 12 13 14 15 16 March 17 Development Face 02 01 02 01 01 03 01 01 1 1 Haulage Road 02 02 03 03 02 01 01 01 02 01 Other Working Place 01 01 01 01 01 01 1 Depillaring 01 Traveling Roadway 01 01 01 3 1 1 CAUSEWISE REPORTABLE:- 2010 2011 2012 2013 2014 2015 2016 2017 Fall of object 1 Fall of person on the level 2 3 1 Transport machine 1 1 Electricity Other Machinery Fall of Ground Miscellaneous 1 1 TIME WISE REPORTABLE 2010 2011 2012 2013 2014 2015 2016 2017 7.00AM TO 3.00PM 01 02 04 1 1 3.00 PM TO 11.00 AM 01 1 11.00 PM TO 7.00 AM
  • 21.
    21 8. SYSTEM OFSTATUTORY INSPECTION AND RECORDS:- The statutory inspection in the mine is done three shifts (First, Second and Night) by Mining sirdar, Overman and shift Incharge of Relay A, B,C. In general shift, District Incharge of both the district and Production Incharge look after the requirement of materials for safety and Production. Ventilation Officer Dusting Incharge inspect around the mine especially old workings, (isolation, sectionalisation and ventilation ) stopping including air crossing. Safety Officer visits the mine and promote safe practice among the concerned mine employee and report to Manager about his visit stating that the provisions of Mine acts, Rules and daily visit the mine and fulfill the requirement of machine and materials used for safety and production. Regular Back Shift Inspection is practiced by sr. Officers of the mine. All types of report and records like Shot Firers, Mining Sirdar, Overman Report Books, manager’s Diary, Electrical Supervisor Log Book , Workman Inspector Report Book , Haulage Line Inspection report Book etc required by the statutory are being maintained. Statutory Records maintained at Katkona Incline Katkona Sub Area; Baikunthpur Area : SECL Reg.No. Period Records to be maintained Exam, maint Sign 36(3) Authorization book and list of competent persons. Manager 41(8) Enquiry of fatal and serious accidents Manager 41(3)a Requisition book report to Owner, Agent for supply of materials Manager 49(1)(b) Surveyor’s daily facts about mine boundary, doubts about accuracy of plans Surveyor 63(4) List of plans Survey instruments and field book Surveyor 91(3) Rope record construction make date of installation and re- capping Roper splicer 103A Violation / Contravention recording register spot violation. Manager 114(2)(iii) Record of dangerous occurrence and examination before re- admitting manager 118(2) Permissions to light fire in U/G Manager 119(1)(a) Examination before persons are readmitted into the mine after fire fighting Manager 141(3)(b) Examination after dewatering VO
  • 22.
    22 145(1)(d) Particulars ofgas determination VO 160(4) Copy of License of Magazine Magazine In-Char 164A(5)(b) Inspection of vehicle used for bulk transport of Explosives. Engineer 134 Standing orders for withdrawal of persons in the event of stoppage of MMV Manager 47(b) Hourly Observation of pressure Gauge and speed indicator of main fan and recording Fan Operator/VO 41(1)b Daily Under Manager’s Inspection Report Under Manager 41(1)b Daily Manager’s Inspection Report Manager 41-4(3) Daily Work performed by safety officer SO 42-4(3) Daily Work performed ventilation officer V.O 43(9) Daily Over man’s report of inspection OM 44&113(3)(d) Daily Mining Sirdar’s report of inspection MS 45&179(b) Daily Shot firer’s report book SF 56(b) Daily Record of explosives received /stored and issued Magazine Clerk 56(d) Daily Record of explosives issued to shot firer and return Magazine Clerk 93(1)(c) Daily Examination of haulage engine brake wheel etc. Mech.fitter 123A(1A)(d)(i) Daily Record of areas cleaned of coal dust and treated with incombustible dust Dust In-charge 123B(8) Daily Record of collection of dust samples and results of analysis of dust Sampling Incharge 131(5) Daily Log book examination and maintenance of electrical apparatus Engineer 155(2) Daily Examination of safety lamps immediately before belowground for use Lamp room Fitter 155(3) Daily Examination of safety lamps on after use Lamp room I/C
  • 23.
    23 142(5)3&4deg Daily Occurrenceof inflammable or noxious gases VO 156(2) Daily Issue and return record of safety Lamps Lamp room Fitter 162(3) Daily Records of Transit slip Magazine In-Char 162(4) Daily Explosive issue and return record Magazine In-Char 70(1) Weekly Examination of outlet shaft Incline etc. Overman 89(3)(d) Weekly Examination of buffer, tub repair drawbar fitter safety catch coupling chain etc. Tub repair fitter 93(1)(b) weekly Examination of haulage track. Overman 94 Weekly Examination of haulage/travelling roadway loading to all out-lets of the mine Overman 118A(3)(c) Weekly Idle day inspection All Overman 118A(3)122(5) Weekly Inspection of fire stopping and isolation stopping VO 143(3&2deg) Weekly Inspection of unused working for presence of inflammable or noxious gases VO 133(3) Weekly Examination of main mechanical ventilation Mech. Forman 155(4) weekly Through examination of every flame Safety Lamps in use Lamp room I/C 186(5) weekly Inspection of all plants & machineries Foreman 187(2) weekly Examination of surface fence Overman 136(6) Fortnight Examination of air crossing ventilation stopping on doors etc. VO 133(4) Monthly Air measurement record V.O 4 Monthly Monthly return (production machinery man days and hours of work) Manager 76(1) Quarterly Register of reportable injuries Form ˝J ̋ Manager 116(3) Quarterly Log book effectiveness of detection in every electric system Engineer
  • 24.
    24 169(2)(c)(i) Quarterly Recordof overhaul of Explosive Electric Sup. 76(2) Annually Register of minor injuries Form ̋ K ˝ Manager 111(1) Yearly Annual return of mine Manager 5 Annual Annual return(Employment explosives, out-put, leave wags) Form III Manager 29 P 20th Feb Annual return of medical examination Form T Manager 105, 1/ 1960 Inspection of working beneath important surface features. All Overman 163,33of 1964 Physical verification of stock of explosive with the record maintained Blasting officer 108(1) SSR Development working within 10m of face and function of roadways immediately out bye of the development faces. All Overman 108 Code of standing orders for organization of support works Manager 119(3) Scheme for the provision and maintenance of the fighting arrangements for prevention detection dealing and control of file. V.O 120(1) File fighting plans V.O. 134 Standing orders of action to be taken in the even of fan stoppage V.O. 199A(1) Emergency plan of action for use in time of emergency Manager 29 s Action taken on workmen’s inspector inspection(15days) Manager 29 r Action taken to implement the recommendation of PSC Manager 77 A Issued of identity Token to every person employed at the mine Manager 108(1) S.S.R. for disturb zone Manager 29 G Medical examination of all persons employed at the mine Form O Manager 29 R2 Workman Inspector Report WI 29 U & 29 V Safety Committee accommodation S.O. 42(3) List of first Aider at the mine S.O. 44(3) List of First Aid station provided in the mine District Incharge 47(2) Posting of weekly day of rest Manager 48(1) Notice of work Form ˝V˝ Manager 49(4) Register of compensation day of rest Form ̋F ˝ OS/Manager 53(1) Register of leave account n Form ˝G ̋ & ̋ H ˝ OS 54 Information regarding leave with wages ˝ L ̋ OS 59 Register of overtime work ̋T ˝ Manager 69(4) Proceeding of canteen managing committee meeting Canteen Incharge
  • 25.
    25 71 Canteen Accountsbook Canteen Incharge 73(2) Welfare Officers day in day record Welfare Officer 77 Register of persons employed at mine Form ˝ B ̋ W.O 78(1)(a) Register of persons employed in U.G Form ̋ C ˝ MTK 78(1) (c ) Register of persons employed on above ground Form ˝ C ̋ MTK 79 Posting of abstracts bye-laws and notices Vth Schedule Manager TERMINOLOGY OF SAFETY MANAGEMENT PLAN (SMP) Safety Management Plan (SMP): SMP is a working document which outlines all the action to be carried out to ensure safety and health at the workplace based on ‘Risk Assessment’ exercise to be done by a team consisting of workers and mine management beside others. Hazards: It is source of potential harm/situation with a possible to cause loss. Risk: It is the change of something happing that will have an impact upon objectives. It is measured in terms of Likelihood and Consequences. Consequence; It is the size of loss or damage and it indicates the magnitude or amount of severity of risk. In terms of health and safety, it is the degree of harm that could be caused to people exposed to the hazard, the potential severity of injuries or ill health and /or the number of people who could be potentially affected. Likelihood: It is used as a qualitative description of probability and frequency. Risk Management : Risk Management is a systematic application of management policies, procedures and practices to the task of Identifying, Analyzing , Accessing , Treating , and monitoring the risks at workplaces. Risk Assessment; Risk Assessment is logical and systematic method of identifying, analyzing and evaluating Potential Hazards in a particular process/ operation. Hazards are quantified in terms of numbers.
  • 26.
    26 Risk Control: Implementation ofstrategies to prevent or control hazards. Risk Management Process 1. Establishing Context:- This means to clearly define the particular task, issue or situation and underlying hazards that one is trying to resolve as a part of risk management activities. By doing so the risk assessment team understands what the issue is, where the issue is located and what specifically will be covered. 2. Hazard Identification:- This is the first and the most important step of Risk Management process. Hazards are best identified by variety of technique that may include-Consultation with mine worker, Inspections, Accident & incident report, manufacture booklet, safety audits, checklists etc. 3. Risk Analysis:- Analysis risk is the process of adding meaning to the identified hazards i.e. what loss event could be associated with the identified hazard. 4. Evaluating Risk:- This is done to provide an estimate of resultant risk, in terms of consequences and likelihood. Most commonly Risk Grid Matrix is used to provide a qualitative measure of the risk magnitude. 5. Treating Risk:- For this Hierarchy of controls is used to identify where we are putting our effort for controlling risk. The elimination being most effective and PPE & action reliable on human behaviour are least effective. 6. Auditing & Monitoring of Risk Control Measures :- Reviewing the effectiveness of programmes within the Safety Management Plan. This should be an on-going process. Both internal and external audits should be considered. This should be show whether policies, regulations and expectations are being met or where systems. 7. Review: - Once the control measures have been implemented it is important to review them as soon as they have been implemented and periodically afterwards to verify their effectiveness. 8. Communication: - It is the key ensure that the hazard identification and risk management is fully effective. Communicate & Consult Establish Context Identify the Hazard Analyse the Risks Treat Risk Evaluate Risk Monitor & Review Auditing & Monitoring of Risk Control Measures
  • 27.
    27 Methodology Followed forPreparation of SMP Following are the step by step methodology followed while preparation of ‘Safety Management Plan’ (SMP) including the Risk Assessment and Risk Management. C o m m u n i c a t i o n Assemble the Team/Formation of multi-disciplinary team Define the Operation/Activities Identifying the Hazard in each operations Access the Risk by considering consequences and likelihood Framing control measures Time bound ‘Action Plan’ with responsibilities for implementation of control measures Ensure resources made available for implementation of control measures Monitoring of implementation status of ‘Control Measures’ Auditing and Review the Process Quantity and Prioritize Risk Monitoring effectiveness of ‘Control Measures’
  • 28.
    28 Treatment Control andAction Plan Examine the high priority risks. Consider the potential to reduce or eliminate the risk by using the Hierarchy of Controls. Least Effective Controls Hierarchy of controls. 1. ELIMANATE : - Remove the hazards or the need to perform the hazardous activity all-together. 100% Effective 2. SUBSITITUTE:- Hazardous substance, process, equipment, work method for safer 75% Effective 3. ENGINEERING /ISOLATION: - Redesign, enclose, or isolate/separate people from the hazards by use of lock out system or use of barriers/distance /time. 50% Effective 4. ADMINISTRATIVE: - Training, rules, procedures, safe systems of work 20-30% Effective 5. PPE: - Include eye/face/skin/foot/ head/ respiratory/ hearing/fall protection and contingencies such as firefighting equipments. 5% Effective 6. SAFE BEHAVIOUR: Situational awareness/ alertness and compliance with rules and procedure, instructions. Can’t say/Unpredictable Most Effective
  • 29.
    29 Safety and HealthPolicy of Katkona 1&2 Incline 1. To plan and design all the operation in such a way as to eliminate the mining hazards. 2. To implement the statutory Regulation and Rules and to make strenuous efforts for achieving superior standard of safety. 3. To give priority to safety and health factor over economic factors. 4. To regard safe working as taking precedence over improvisation and unsafe practices. 5. To bring about improvement in working condition by suitable change in technology. 6. To provide all materials and monitory resource needed for the smooth and efficient execution of the safety plans. 7. To prove for a “safety suggestion scheme” and the careful consideration of a submission and implementation thereof. 8. To institute continuous education, training and re-training of all employees for Development of safety oriented skill. 9. To make continuous efforts for the better living condition and health of all the employees both in and outside the mine. 10. To organize appropriate forums with employees representative, for joint consultation on safety matters. 11. To provide for medical examination of all employees 12. To appoint workmen’s Inspector to monitor the safety of mine and to locate unsafe condition/ practices and have them corrected. 13. To furnish work places free from recognize hazards cause death injuries or illness. 14. To monitor the performance of supervisors by their safety records. 15. To provide for the maximum use by all the employee of protective equipment and safety devices to minimize the accidents. 16. To investigate and discuss all the incident /accident by the safety committee and apply effective remedies. 17. To ensure the prevention, suppression, treatment, collection and removal of the harmful dust at all time and to provide and consistently use the dust suppression equipment, both at the surface and underground. 18. To ensure good illumination and sanitary facilities.
  • 30.
    30 Safety Organization ofKatkona 1&2 Incline
  • 31.
    31 Possible Degree ofConsequences While identifying hazards in a classified sector, number of workers who may be exposed need to be taken in account to ascertain possible degree of consequences in the event of a mishap in following manner:- TABLE -1 Serial No. Percentage of work persons employed Impact assessment of exposure 1. >40 Maximum 2. 20-40 High 3. 10-20 Medium 4. 5-10 Low 5. <5 Very Low REVISITING OF SMP:- The SMP may be revisited when; 1) Geo- Mining conditions changed; or 2) Mining process is changed or altered; or 3) New equipement is introduced in the mining process; or 4) Incident of near miss is reported; or 5) Accident takes place.
  • 32.
  • 33.
    33 KATKONA 1&2 INCLINE Nowit is required manage the Risk up to acceptable levels which are inherently involved in above said operation U/G Mine Production System Production Sub-System Production Facilitating Sub- System Elements of Production Facilitating Sub- System Elements Production Sub-System Coal Loading Operation Coal Winning (Drilling & Blasting Operations Systematic Coal Production at High Productivity with Safety and healthy work environment Production Coal Evacuacing (Transportation ) Ground Control Machine Maintenance Ventilation/ Environment Material Supply Others
  • 34.
    34 PROCESS TO CALCULATERISK SCORE FOR A HAZARD Using the equations in Section 6.2.3. of DGMS Cir. No.02/2002 , the following values has been used to calculate Risk Score for a Hazard. Risk Score = Consequence x Likelihood Risk Score = Consequence x Probability x Exposure Scale for Consequence • Several dead 5 • One dead 1 • Significant chance of fatality 0.3 • One permanent disability/less chance of fatality 0.1 • Many lost time injuries 0.01 • One lost time injury 0.001 • Small injury 0.0001 Scale for Exposure • Continuous 10 • Frequent (daily) 5 • Seldom(Weekly) 3 • Unusual (Monthly) 2.5 • Occasional 2 • Once in 5 years 1.5 • Once in 10 years 0.5 • Once in 100 years 0.02 Scale for Probability • May well be expressed 10 • Quite possible 7 • Unusual but possible 3 • Only remotely possible 2 • Conceivable but unlikely 1 • Practically impossible 0.5 • Virtually impossible 0.1 Risk = Consequence x Probability x Exposure(CPE) for Maximum – Maximum Risk – 5*10*10 = 500 Hazard identified as High Risk when (Risk>200) Hazard identified as Risk requiring Management Action whe (Risk<200 and >20) Hazard identified as Low Risk but to be reviewed when (Risk<20)
  • 35.
    35 Hazard Identification Process Theprocess of identifying hazards is possibly the most important part of the whole risk assessment process. Objective is to ensure that all of the possible hazards are identified. Hazards are only discounted when they have been assessed not to pose a risk. Normally the best process is to proceed step by step through a task. A number of other processes can also be utilised- • Previous experience of accidents or occurrence in the mine. • Work process evaluation. • Consultation with employees who may have experience in the job. • Off-side specialists with experience at other mine sites (consultants). • Fault tree analysis to determine underlying issues and hazards that might not be evident at first glance. • Safety statistics for this or other mines. • Significant incident, near-miss or accident reports • Inspections in the mine. Tools of Risk Management Following documents has been considered for consideration of team, • Minutes of safety committee meeting • Workmen’s Inspection report • Contraventions pointed out by regulators and action taken report • Safety officer’s inspection report • Report (s) submitted by Internal Safety Organization, if any • Previous risk assessment document, if any • Report (s) on accidents and near misses Assemble Identify Determine Review Hazards Review Ranking RankDetermine Initiate
  • 36.
    36 TABLE -2 Initial HazardIdentification (28 Hazards Initially Identified) S.N. Description of Hazard Percentage of Workers exposed Cons. Prob. Exposure Total (C*P*E) 1 Roof and Side Fall (Strata Control) 50% 5 10 10 500 2 Moving machinery (including illegal man-riding on SDL etc.) 70% 5 10 10 500 3 Existing Mine Fire-potential for explosion/ Spontaneous Combustion 70% 5 7 10 350 4 Inundation /Waterlogged Workings surface water 40% 5 7 10 350 5 Ventilation/ Mine Gases 70% 5 7 10 350 6 Lack of skilled persons/using unskilled persons in specified jobs 30% 5 7 10 350 7 Blasting 20% 1 10 10 100 8 Haulage & transport failure 10% 1 10 10 100 9 Survey-incorrect mine plan 70% 5 7 10 350 10 Improper Survey instruments 70% 5 7 10 350 11 Unauthorized Entry to mine workings 10% 1 10 10 100 12 Lack of illumination 10% 1 10 10 100 13 Electricity 20% 1 10 10 100 14 Material Handling 20% 1 10 10 100 15 Respirable Dust 20% 0.1 10 10 10 16 Noise 20% 0.1 10 10 10 17 Inadequate Ventilation 60% 0.1 10 10 10 18 Slippery Roadway 70% 0.1 10 10 10 19 Improper travelling roadway 70% 0.1 10 10 10
  • 37.
    37 TABLE -3 Hazard Identification HAZARDSIDENTIFIED HIGH RISK (Risk>200) Requiring immediate attention S.N. Description of Hazard Percentage of Workers exposed Cons. Prob. Exposure Total (C*P*E) 1 Roof and Side Fall (Strata Control) 50% 5 10 10 500 2 Moving machinery (including illegal man- riding on SDL etc.) 70% 5 10 10 500 3 Existing Mine Fire-potential for explosion/ Spontaneous Combustion 70% 5 7 10 350 4 Inundation/Waterlogged Workings surface water 40% 5 7 10 350 5 Ventilation/ Mine Gases 70% 5 7 10 350 6 Lack of skilled persons/using unskilled persons in specified jobs 30% 5 7 10 350 7 Survey-incorrect mine plan 70% 5 7 10 350 8 Improper Survey instruments 70% 5 7 10 350 OTHER HAZARDS IDENTIFIED AS RISKS REQUIRING MANAGEMENT ACTION (Risk<200 and >20) OTHER HAZARDS IDENTIFIED AS LOW RISK BUT TO BE REVIEWED (Risk<20) S.N. Description of Hazard Percentage of Workers exposed Cons. Prob. Exposure Total (C*P*E) 1 Blasting 20% 1 10 10 100 2 Haulage & transport failure 10% 1 10 10 100 3 Unauthorized Entry to mine workings 10% 1 10 10 100 4 Lack of illumination 10% 1 10 10 100 5 Electricity 20% 1 10 10 100 6 Material Handling 20% 1 10 10 100 S.N. Description of Hazard Percentage of Workers exposed Cons. Prob. Exposure Total (C*P*E) 1 Respirable Dust 20% 0.1 10 10 10
  • 38.
    38 TABLE – 4Summarized Hazard Identification Major Hazard Categories Identified (01) Strata Control (02) Machinery (03) Inundation (04) Mine Fires (05) Mine Gases (06) Electricity (07) Blasting & Use of Explosives (08) Haulage & Transportation (09) Spontaneous Combustion (10) Occupational Health (11) Emergency Reponse TABLE -5 Categorization of Identified Risks S.N. Major Hazard Sub Category of Hazard 1 Strata Control • Roof fall (Strata control) • Side fall • Lack of skilled persons/using unskilled persons • Improper survey instruments • Surface blasting and vibrations • Lack of illumination 2 Machinery • Lack of skilled persons/using unskilled persons • Winding (Shaft) • Boilers • Lack of illumination • Moving machinery (including illegal man-riding on SDL etc.) 3 Inundation • Waterlogged workings • Survey-incorrect mine plan • Improper survey instruments • Lack of skilled persons/using unskilled persons 2 Noise 20% 0.1 10 10 10 3 Inadequate Ventilation 60% 0.1 10 10 10 4 Slippery Roadway 70% 0.1 10 10 10 5 Improper travelling roadway 70% 0.1 10 10 10
  • 39.
    39 • Inundation fromsurface source • Surface blasting and vibrations • Drivages not to plan 4 Mines Fires • Existing Mine Fire • Lack of skilled persons/using unskilled persons • Surface blasting and vibrations • Unauthorized entry to mine workings • Coal dust –explosion • Inadequate –Ventilation 5 Mine Gases • Mine Gases • Fire damp • Coal dust- explosion • Inadequate Ventilation 6 Electricity • Electricity • Lack of skilled persons/using unskilled persons 7 Blasting & Use of Explosives • Blasting • Lack of skilled persons/using unskilled persons • Coal dust - explosion • Drivages not to plan 8 Haulage & Transportation • Lack of illumination • Haulage & transport failure • Moving machinery (including illegal man-riding on SDL etc. • Material handling 9 Spontaneous Combustion • Spontaneous Combustion 10 Occupational Health • Respirable dust • Noise • Lack of illumination 11 Emergency Response • Improper travelling roadway Development of worksheet for Risk Assessment, Control and Audit As per DGMS (Tech.) (S&T) Circular No.05, Dated -2 April 2016 The template of worksheet for risk assessment , control and audit exercise may include , among others, document number, title, name of the mine, company, date conducted, location, etc. followed by the list of assessment team members and facilitators, as below: Risk Assessment – Mine Ventilation / inundation/ in underground coal/metal mines Name of the Mine : Katkona 1&2 Incline Name of Company : SECL Date Conducted : Location : Katkona 1&2 Incline 1. RA/SCUG Risk Assessment: Strata Control in Underground Coal Mines Name of the Mine : Katkona 1&2 Incline Name of Company : SECL Date Conducted :
  • 40.
    40 Location : Katkona1&2 Incline Assessment Team S. N. Name Designation 01 Shri D.Singh Colliery Manager (MM) 02 Shri Manoj Kumar Colliery Engineer (CE) 03 Shri P.F.Patel Safety Officer (SO) 04 Shri B.K.Singh Ventilation Officer (VO) 05 Shri K.K.Vishwakarma Assistant Manager (AM) 06. Shri S.K.Pandey Manager (M) 07. Shri K.A.Ansari AM(M) 08. Shri Dharmesh AM(M) 09. Shri S.K.Sinha SOE(M) 10 Dr. R.R.Singh Medical Officer (MO) 11 Shri. G.S. Patel Sr.Surveyor (SUR) 12 Shri O.P.Gupta Surveyor (SUR) 13 Shri D.Sengupta Workman Inspector (Mining) (WIM) 14 Shri M.A.Siddqui Workman Inspector (Mechanical) (WIME) 15 Shri A.L.Gupta Workman Inspector (Electrical) (WIE) 16 Shri Ajay Singh Overman (OM) 17 Shri Amrit Mahato Mining Sirdar (MS) 18 Shri Shivcharan Foreman (Mechanical) (FMM) 19 Shri Ramesh Bhagat Foreman (Electrical) (FME) 20 Shri Dhaniram Electrical Supervisor (ES) 21 Shri Jawahar Safety Committee Member/Machenical Fitter 22 Shri Raghrai Safety Committee Member/SDL Operator Facilitators (May Include) Name Designation 01 Shri A.K. Dubey Nodal Officer , ISO 02 Shri M.Yadav Area Safety Officer 1.RA/SCUG Risk Assessment: Strata Control in Underground Coal Mines Hazard identified as regards to Strata movement in development workings Abbreviations: HAZ: Hazard; CONS: Consequence; EXPS: Exposure; PROB: Probability, HAZ NO. HAZARD MECHANISMS CALCULATED RISK COMMENTS CON EXPS PROB RISK RATING
  • 41.
    41 SCH-19 Inadequate designof supports Failure to account for multiple seam interaction effects. 05 05 03 75 SCH-20 Roof fall in development workings Non adherence to support plan in prior developments. (Problems 05 03 07 105 Progressive strata dilation in old developed 1 2 3 4 5 6 7 8 SCH-1 Lack of knowledge on procedures Documents available are sketchy and not adequate. 05 10 10 500 Workshop on development of Safety Management plan need to be conducted SCH-2 Lack of knowledge on procedures. Workers and supervisors not trained to follow procedures. 05 10 10 500 Specialised refresher training required. SCH-3 Lack of knowledge on procedures. Surveillance to implement procedures. 05 10 10 500 Specialised process (es) to be devised. SCH-4 Roof fall in freshly exposed roof of development workings Poor supervision of mining operations 05 10 10 500 SCH-5 Roof fall in freshly exposed roof of development workings Poor workmanship in installing supports. 05 10 07 350 SCH-6 Roof fall in freshly exposed roof of development workings. Inadequate support density for weak and incompetent roof strata. 05 10 07 350 SCH-7 Roof fall in freshly exposed roof of development workings. Inferior quality of support material. 05 10 07 350 Quality of roof bolts, bearing plates, cement capsules, etc. SCH-8 Roof fall in development workings. Presence of slip planes in roof. 05 05 07 175 SCH-9 Side fall in development workings. Weak and incompetent sides. 05 05 07 175 SCH-10 Roof fall in development workings Delay in supply of roof support material in development workings. 05 05 07 175 Material indented but not received in time. SCH-11 Roof fall in development workings Delay in erection of supports in development workings. 05 05 07 175 Deficient work culture and lack of discipline. SCH-12 Roof fall in development workings Orientation of roadways parallel to cleat. 05 05 07 175 SCH-13 Side fall in development workings Orientation of roadways parallel to cleat. 05 05 07 175 SCH-14 Roof fall in development workings Excessive roadways with due to poor drilling and blasting. 05 05 03 75 SCH-15 Roof fall in development workings Workings not supported according to support plan. 05 10 07 350 Poor supervisions. SCH-16 Roof fall in development workings Inordinate time interval between development and extraction of coal panels. 05 05 03 75 Proper planning schedule (short & long term) not in place. SCH-17 Roof fall in development workings Development workings are not vertically co incident (Seam to seam) 05 05 03 75 SCH-18 Roof fall in development workings Support plan based on deficient geological data and other parameters. 05 05 03 75 Support design not based on prescribed Geotechnical classification system.
  • 42.
    42 of the past)galleries. SCH-21 Roof fall in development workings Effect of weathering. 05 03 03 45 SCH-22 Inadequate design of supports. Inadequate data for decision making. 05 10 02 100 SCH-23 Inadequate design. Wrong sequence of designed extraction. 05 03 03 45 SCH-24 Roof fall in mine workings. Lack of knowledge of support personnel. 05 03 03 45 SCH-25 Side fall in mine workings. Formation of pillars with sharp corners. 01 05 03 15 SCH-26 Side fall in mine workings. Improper selection of side supports. 01 05 03 15 SCH-27 Roof fall in development workings. Shortage of support personnel. 05 05 03 75 SCH-28 Roof fall in mine workings. Effect of weathering. 05 03 03 45 SCH-29 Roof fall in mine workings. Water seepage-brought strata. 02 01 1.5 03 SCH-30 Roof fall in mine workings. Support hardware (roof bolts, bearing plates) used not as per approved specifications. 05 10 03 150 SCH-31 Roof fall in mine workings. Cement capsules do not confirm to prescribed quality standards. 05 10 03 150 SCH-32 Roof fall in mine workings. Improper tensioning of roof bolts. 01 10 03 30 SCH-33 Roof fall in development workings. Short holes drilled not as per prescribed pattern. 01 05 03 15 SCH-34 Roof fall in development workings. Overcharging of Shot holes. 01 05 03 15 SCH-35 Roof fall in development workings. Guidelines for solid blasting not followed. 01 05 07 35 SCH-36 Roof fall in development workings. Presence of water in the immediate roof. 01 05 03 15 SCH-37 Inadequate mine design. Short term production planning with deficient parameters. 01 10 07 70 SCH-38 Side fall in mine workings. Increased height of mine galleries. 01 10 03 30 SCH-39 Inadequate mine design. Inappropriate pillar size. 0.3 10 03 09 SCH-40 Inadequate mine design. Effect of thickness of parting not taken into consideration. 05 10 01 50 SCH-41 Inadequate mine design. Failure to account for interaction from adjacent workings. (Underground) 05 10 01 50 SCH-42 Inadequate mine design. Failure to account for interaction from underlying or overlying workings. (Underground) 05 10 01 50 TABLE: RA/MV-2 Risk Assessment: Mine Ventilation (MV) in Underground Coal Mines Name of Mine : Katkona 1&2 Incline Date Conducted: Name of the Company : S.E.C.L. Location: Assessment Team
  • 43.
    43 S.N. Name Designation 01Shri D.Singh Mine Manager (MM) 02 Shri Manoj Kumar Colliery Engineer (CE) 03 Shri P.F.Patel Safety Officer (SO) 04 Shri B.K.Singh Ventilation Officer (VO) 05 Shri K.K.Vishwakarma Assistant Manager (AM) 06. Shri S.K.Pandey Manager (M) 07. Shri K.A.Ansari AM (M) 08. Shri Dharmesh AM (M) 09. Shri S.K.Sinha SOE(M) 10 Shri G.S.Patel Sr.Surveyor (SUR) 11 Dr. R.R.Singh Medical Officer (MO) 12 Shri O.P.Gupta Surveyor (SUR) 13 Shri D.Sengupta Workman Inspector (Mining)(WIM) 14 Shri M.A.Siddqui Workman Inspector (Mechanical) (WIME) 15 Shri A.L.Gupta Workman Inspector (Electrical) (WIE) 16 Shri Ajay Singh Overman (OM) 17 Shri Amrit Mahato Mining Sirdar (MS) 18 Shri Shivcharan Foreman (Mechanical) (FMM) 19 Shri Ramesh Bhagat Foreman (Electrical) (FME) 20 Shri Dhaniram Electrical Supervisor (ES) 21 Shri Jawahar Safety Committee Member/Machenical Fitter 22 Shri Raghrai Safety Committee Member/SDL Operator Facilitators (May Include) S.N. Name Designation 01 Shri A.K. Dubey Nodal Officer , ISO 02 Shri M.Yadav Area Safety Officer Hazard identified as regards to Mine Ventilation in mechanized Board & Pillar mining. (Note : This assessment is based on loss of good quality air in working faces, not injury to persons.) Abbreviations: HAZ: Hazard; CONS: Consequence; EXPS: Exposure; PROB: Probability, HAZ NO. HAZARD MECHANISMS CALCULATED RISK COMMENTS CON EXPS PROB RISK RATING 1 2 3 4 5 6 7 8 MVH-1 Lack of knowledge on procedures Documents available are sketchy and not adequate. 05 10 10 500 Workshop on development of Safety Management plan need to be conducted MVH-2 Lack of knowledge on procedures. Workers and supervisors not trained to follow procedures. 05 10 10 500 Specialized refresher training required. MVH-3 Lack of knowledge on procedures. Surveillance to implement procedures. 05 10 10 500 Specialized process (es) to be devised.
  • 44.
    44 MVH-4 Air leakagein returns. Leakage through ventilation doors/belt doors. 05 05 07 175 MVH-5 Air leakage in returns. Leakage through stoppings. 05 05 07 175 MVH-6 High resistance of intake Number of mine cars present on haulage system. 05 05 07 175 MVH-7 Reduced efficiency of fan. Slipping of V belts. 05 03 07 105 MVH-8 Air leakage trough airlock. Leakage through doors and windows. 05 05 07 175 MVH-9 Improper distribution of air to work faces. Poor ventilation planning. 05 05 07 175 MVH-10 Improper distribution of air to work faces. Poor workmanship in installation of brattices and ducting. 05 05 07 175 Specialized refresher training required. MVH-11 Improper distribution of air to work faces. Inadequate monitoring of face ventilation. 05 05 07 175 MVH-12 Improper distribution of air to work faces. Attention not paid in maintaining brattices and ducts. 05 05 03 75 Deficient work culture and poor discipline. MVH-13 High resistance of section intake. Drivage of narrow galleries. 05 05 03 75 MVH-14 Improper distribution of air to work faces. Use of damaged ducting. 05 05 07 175 Specialized refresher training required. MVH-15 Improper distribution of air to work faces. Reduction of cross sectional area due to poor erection of brattice. 05 03 07 105 MVH-16 Air leakage trough airlock. Short circuiting due to poor door management schedule. 05 03 07 105 Deficient work culture and poor discipline. MVH-17 Absorption of heat by intake air. Air picking up heat unused workings. 05 05 03 75 MVH-18 Excessive amount of water in intake airways. Open water drains in intakes. 01 05 07 35 MVH-19 Excessive quantities of flammable gas(es). Disruption to normal ventilation 10 03 03 90 Additional mechanisms to deal with excessive flammable gas levels are covered by all other mechanisms. MVH-20 Scattered workings faces. Inadequate ventilation planning. 05 03 03 45 MVH-21 High resistance of intakes. Accumulation of debris in intakes. 05 05 03 75 MVH-22 Excessive quantities of noxious gas(es). Disruptions to normal ventilation. 10 03 03 90 Additional mechanisms to deal with excessive noxious gas levels are covered by all other mechanisms. MVH-23 Air leakage into returns. Lack of reporting and rectification of damage to ventilation appliances. 05 05 03 75 Deficient work culture and poor discipline. MVH-24 Excessive water makes in up cast shaft. Water seepage from shaft insets. 02 10 03 60 MVH-25 High resistance of returns Accumulation of debris in returns. 05 05 03 75 MVH-26 High resistance of intakes. Unevenness of roadways surfaces. 01 05 02 10
  • 45.
    45 MVH-27 Old workingsopen to intake airways. Poor routing of airways. 01 05 03 15 MVH-28 Improper distributions of air to work faces. Incorrect sitting of auxiliary fans. 05 03 03 45 MVH-29 Air leakage into returns. Leakage through air crossings. 05 05 07 175 MVH-30 Absorption of heat by intake air. Installed machines in intakes. 01 03 02 06 MVH-31 Absorption of heat by intake air. Air picking up heat from warmer water from open boreholes from upper seams. 01 03 02 06 MVH-32 Excessive amount of water in intake airways. Intermediate water sumps in intakes. 0.3 03 02 1.8 MVH-33 High resistance of returns. Conveyance installed in returns. 01 03 02 06 MVH-34 High resistance of returns. Zig sagging of air current due to improper planning. 0.3 05 02 03 MVH-35 Old workings open to intake airways. Non separation of old workings from intake air. 01 05 03 15 MVH-36 Old workings open to intake airways. Damaged stopping between old workings and intakes. 01 05 03 15 MVH-37 Improper distribution of air to faces. Incorrect sitting of Booster fan. 05 03 03 45 MVH-38 Excessive amount of water in intake airways. Leakage from water pipes. 01 03 02 06 MVH-39 High resistance of returns. Air crossings of inadequate cross sectional area. 01 03 02 06 MVH-40 Reduced efficiency of fan. Voltage length of line of extraction. 01 03 02 06 MVH-41 Scattered working faces. Excessive length of line of extraction. 01 03 02 06 MVH-42 Improper distribution of air work faces. Excessive length of fan ducting. 0.3 02 02 1.2 MVH-43 Improper distribution of air work faces. Excessive length of brattice runs. 0.3 02 02 1.2 MVH-44 Reduction in area of fan Evasee. Accumulation of soot on internal sides. 0.3 02 01 0.6 MVH-45 Reduced efficiency of fan. Improper setting of blade angle. 0.3 03 02 1.8 MVH-46 Improper distribution of air to faces. Inadequate capacity of auxiliary fans. 0.3 03 02 1.8
  • 46.
    46 TABLE: RA/IN-3 Risk Assessment:Inundation in Underground Coal Mines Name of Mine : Katkona 1&2 Incline Date Conducted: Name of the Company : S.E.C.L. Location: Assessment Team S.N. Name Designation 01 Shri D.Singh Mine Manager (MM) 02 Shri Manoj Kumar Colliery Engineer (CE) 03 Shri P.F.Patel Safety Officer (SO) 04 Shri B.K.Singh Ventilation Officer (VO) 05 Shri K.K.Vishwakarma Assistant Manager (AM) 06. Shri S.K.Pandey Manager(M) 07. Shri K.A.Ansari AM(M) 08. Shri Dharmesh AM(M) 09. Shri S.K.Sinha SOE(M) 10 Shri G.S.Patel Sr.Surveyor (SUR) 11 Shri D.Sengupta Workman Inspector (Mining) (WIM) 12 Shri M.A.Siddqui Workman Inspector (Mechanical)(WIME) 13 Shri A.L.Gupta Workman Inspector (Electrical)(WIE) 14 Shri Ajay Singh Overman (OM) 15 Shri Amrit Mahato Mining Sirdar (MS) 16 Shri Shivcharan Foreman (Mechanical) (FMM) 17 Shri Ramesh Bhagat Foreman (Electrical)(FME) 18 Shri Raghrai Safety Committee Member/SDL Operator Facilitators (May Include) S.N. Name Designation 01 Shri A.K. Dubey Nodal Officer , ISO 02 Shri M.Yadav Area Safety Officer Hazard identified as regards to inundation in underground workings. Abbreviations: HAZ: Hazard; CONS: Consequence; EXPS: Exposure; PROB: Probability HAZ NO. HAZARD MECHANISMS CALCULATED RISK COMMENTS CON EXPS PROB RISK RATING 1 2 3 4 5 6 7 8 UNH-1 Lack of knowledge on procedures Documents available are sketchy and not adequate. 05 10 10 500 Workshop on development of safety management plan need to be conducted
  • 47.
    47 UNH-2 Lack ofknowledge on procedures. Workers and supervisors not trained to follow procedures. 05 10 10 500 Specialised refresher training required. UNH-3 Lack of knowledge on procedures. Surveillance to implement procedures. 05 10 10 500 Specialised process (es) to be devised. UNH-4 Sudden inrush of water in underground mine workings from surface. Failure of coal pillars due to existence of fire in underground, allowing connection cracks with shallow surface rain water accumulation and flooding of underground. 05 10 07 350 UNH-5 Sudden inrush of water in underground mine workings from surface Failure of embankment constructed at river bank due to heavy rain, and entry of water from surface through old workings and subsidence area to underground mine workings 05 10 07 350 UNH-6 Sudden inrush of water from workings of one seam to another seam in underground Failure of dam constructed in the connection drift between workings of two seams, causing sudden inrush of water from workings of one seam to another seam in underground. 05 10 07 350 UNH-7 Sudden inrush of water in underground mine workings from surface Flooding of river due to heavy rain and water finding its way to underground workings through subsided area over goaf or mine entries. 05 05 07 175 UNH-8 Sudden inrush of water from workings of same seam or from one seam to another seam in underground Barriers against water logged old workings failing under hydrostatic pressure causing inrush of water in underground workings. 05 10 07 350 UNH-9 Sudden inrush of water from workings of same seam or from one seam to another seam in underground. Sudden inrush of water from old water logged workings of same seam or from one seam to another seam in underground due to accidental connection. 05 05 02 50 UNH-10 Sudden inrush of water in undergrounds mine workings from surface. Failure of river bank/embankment due to damage from mine subsidence. 05 10 01 50 UNH-11 Sudden inrush of water in underground workings from adjacent strata. Pillar failure or creep allows goaf formation to connect with subsidence water body/aquifer. 05 10 01 50 UNH-12 Sudden inrush of water in underground workings from adjacent strata. Roof fall in development workings taps overlying aquifer or subsurface water accumulation. 05 1.5 02 15 UNH-13 Sudden inrush of water in underground workings from adjacent strata. Mine workings intersect geological structure providing water flow channel. 01 02 01 02
  • 48.
    48 UNH-14 Sudden inrushof water in underground workings from adjacent strata. Existing mine workings intersect open boreholes. 0.1 2.0 07 1.4 UNH-15 Sudden inrush of water trapping mine workings in underground. Proper emergency response protocol including effective communication from surface to underground not in place. 05 02 10 100 Workshop on Emergency Preparedness & Response systems needs to be conducted. UNH-16 Sudden inrush of water trapping mine workers in underground. Lack of exposure and practice of workers and supervisors to follow emergency response protocol. 05 02 10 100 UNH-17 Sudden inrush of water into present working progressing towards old water logged workings. Not taking precautionary majors while working approaching towards old water logged workings. 05 10 07 350 TABLE: RA/MF-4 Risk Assessment: Mine Fire (MF) in Underground Coal Mines Name of Mine : Katkona 1&2 Incline Date Conducted: Name of the Company : S.E.C.L. Location: Assessment Team S.N. Name Designation 01 Shri D.Singh Mine Manager (MM) 02 Shri Manoj Kumar Colliery Engineer (CM) 03 Shri P.F.Patel Safety Officer (SO) 04 Shri B.K.Singh Ventilation Officer (VO) 05 Shri K.K.Vishwakarma Assistant Manager (AM) 06. Shri S.K.Pandey Manager (M) 07. Shri K.A.Ansari AM(M) 08. Shri Dharmesh AM(M) 09. Shri S.K.Sinha SOE(M) 10 Shri G.S.Patel Sr.Surveyor (SUR) 11 Dr. R.R.Singh Medical Officer (MO) 12 Shri O.P.Gupta Surveyor (SUR) 13 Shri D.Sengupta Workman Inspector (Mining) (WIM) 14 Shri M.A.Siddqui Workman Inspector (Mechanical) (WIME) 15 Shri A.L.Gupta Workman Inspector (Electrical) (WIE) 16 Shri Ajay Singh Overman (OM) 17 Shri Amrit Mahato Mining Sirdar (MS) 18 Shri Shivcharan Foreman (Mechanical)(FMM) 19 Shri Ramesh Bhagat Foreman (Electrical) (FME) 20 Shri Dhaniram Electrical Supervisor (ES)
  • 49.
    49 21 Shri JawaharSafety Committee Member/Machenical Fitter 22 Shri Raghrai Safety Committee Member/SDL Operator Facilitators (May Include) S.N. Name Designation 01 Shri A.K. Dubey Nodal Officer , ISO 02 Shri M.Yadav Area Safety Officer Hazard identified as regards to Mine fire in underground mine Abbreviations: HAZ: Hazard; CONS: Consequence; EXPS: Exposure; PROB: Probability, HAZ NO. HAZARD MECHANISMS CALCULATED RISK COMMENTS CON EXPS PROB RISK RATING 1 2 3 4 5 6 7 8 MFH-1 Lack of knowledge on procedures Documents available are sketchy and not adequate. 05 10 10 500 Workshop on development of Safety Management plan need to be conducted MFH-2 Lack of knowledge on procedures. Workers and supervisors not trained to follow procedures. 05 10 10 500 Specialized refresher training required. MFH-3 Lack of knowledge on procedures. Surveillance to implement procedures. 05 10 10 500 Specialized process (es) to be devised. MFH-4 Coal spillage in the conveyor roadways. Cleaning of conveyor roadway. 05 10 07 350 MFH-5 Coal spillage in the conveyor roadways. Improper conveyor installation. 05 10 07 350 MFH-6 Coal spillage in the conveyor roadways. Improper maintenance of conveyor systems. 05 10 07 350 MFH-7 Broken coal in mine workings. (spalling) Non adherence to dimensions prescribed while developing roadways. 05 10 07 350 MFH-8 Broken coal in mine workings. (spalling) Poor side management by bolting and wire netting. 05 10 07 350 MFH-9 Bed separation of coal roof and spalling of coal pillars. Deficient periodic inspection of mine workings. 05 10 07 350 MFH-10 Heating in roadways. Oxidation of fallen coal in roadway. 05 10 07 350 MFH-11 Heating of belt rollers and gearbox. Friction of Fresh air in goaf through surface cracks developed due to subsidence. 05 10 07 350 MFH-12 Early indication of spontaneous combustion not picked up. Deficient monitoring of mine atmosphere. 05 10 07 350 MFH-13 Inadequate ventilation Inadequate ventilation network planning. 05 10 03 150 MFH-14 Inadequate ventilation Poor quantity and velocity of air at workplaces. 05 10 03 150 MFH-15 Inadequate ventilation Non monitoring of efficacy of ventilation networks. 05 10 03 150 MFH-16 Inadequate ventilation Workers and supervisors engaged in conduct of ventilation survey not 05 10 07 350
  • 50.
    50 adequately trained. MFH-17 Cracksdeveloped in and around sectionalisation stopping’s with passage of time resulting leakage of air through sectionalisation stopping’s Poor maintenances of sectionalisation stopping 05 10 07 350 MFH-18 Air leakage through sectionalisation stopping’s Due to poor construction of stoppings. 05 10 07 350 TABLE: RA/MM-5 Risk Assessment: Mine Machinery (MM) in Underground Coal Mines (Transportation/ Use of Machinery in U/G Mine) Name of Mine : Katkona 1&2 Incline Date Conducted: Name of the Company : S.E.C.L. Location: Assessment Team S.N. Name Designation 01 Shri D. Singh Mines Manager (MM) 02 Shri Manoj Kumar Colliery Engineer (CM) 03 Shri P.F.Patel Safety Officer (SO) 04 Shri B.K.Singh Ventilation Officer (VO) 05 Shri K.K.Vishwakarma Assistant Manager (AM) 06 Shri Akhilesh Pandey Engineer(E&M) 08 Dr. R.R.Singh Medical Officer (MO) 09 Shri Omprakash Surveyor (SUR) 10 Shri D.Sengupta Workman Inspector (Mining) (WIM) 11 Shri M.A. Siddique Workman Inspector (Mechanical) (WIME) 12 Shri R.L.Gupta Workman Inspector (Electrical) (WIE) 13 Shri Ashwin Kumar Overman (OM) 14 Shri Amrut Kumar Mining Sirdar (MS) 15 Shri Shivcharan Foreman (Mechanical)(FMM) 16 Shri Awadha Kishor Foreman (Electrical)(FME) 17 Shri Dhaniram Electrical Supervisor (ES)
  • 51.
    51 18 Shri JawaharMechanical Fitter (MEF) 19 Shri Raghurai Safety Committee Member/ SDL operator 20 Shri Ramsudhir Safety Committee Member/Mech. Fitter Hazard identification as regards to transportation of machines/use of machinery in u/g mine Abbreviation:HAZ:Hazard;CONS: Consequence;EXPS:Exposure;PROB:Probability;SOP:Standard Operating Procedure. HAZ No HAZARD MECHANICS CALCULATED RISK COMMENTS CONS EXPS PROB RISK RATING 1 2 3 4 5 6 7 8 UGTMM- 1 Lack of knowledge on procedure Document available are sketchy and not adequate 05 10 10 500 Workshop on development of SMP needs to be conducted. UGTMM- 2 Lack of knowledge on procedure Workers and Supervisors not trained to follow procedures. 05 10 10 500 .Specialized refresher training required UGTMM- 3 Lack of knowledge on procedure Surveillance to implement procedure 05 10 10 500 UGTMM- 4 Collision with other moving vehicles Non adherence to traffic rules & driving of vehicles/machines in an unsafe manner. 05 05 07 175 UGTMM- 5 Uncontrolled movement of vehicles resulting collision to side Unauthorized driving by untrained personnel. 05 05 07 175 UGTMM- 6 While reversing collision with Poor rear view causing improper assessment by 05 03 07 105 Facilitators (May Include) S.N. Name Designation 01 Shri A.K. Dubey Nodal Officer , ISO 02 Shri M.Yadav Area Safety Officer 03 Shri S.S.Sinha SO(E&M)
  • 52.
    52 other vehicles operator UGTMM- 7 While reversing causing injury/deathof the spotter /other workman present in the vicinity. Poor rear view causing improper assessment by driver. 05 03 07 105 UGTMM- 8 Uncontrolled movement of loaded vehicle due to steep gradient of haul road resulting in toppling from height. Non maintenance of haul road gradient as per provisions of the statute. 05 05 07 175 UGTMM- 9 Rolling of boulder /fall of rock pieces on the machine. Presence of overhangs and loose material in working bench. 01 05 10 50 UGTMM- 10 Collision of dumper with excavator while loading of material. Non-adherence to SOP by dumper driver /excavator operator. 0.3 5 7 10.5 UGTMM- 11 Falling material from bucket of the excavator to lower bench. Non-adherence to SOP by excavator operator. 01 05 07 35 UGTMM- 12 Uncontrolled movement of vehicle. Poor maintenance of the vehicle resulting in brake failure. 05 03 03 45 UGTMM- 13 Falling of loaded vehicle to bottom bench and down the hill roads. Poor maintenance of the adequate width of benches and berms. 05 03 07 105 UGTMM- 14 Collision of vehicles and with other machineries. Poor illumination in the haul roads and working benches. 05 05 07 175 UGTMM- 15 Fire in transport and other machineries. Electrical short circuit. 05 05 03 75 UGTMM- 16 Burn injury in transportation and other machineries. Inadvertent contact of hands with hot radiator/other other parts of engine. 01 05 07 3.5 UGTMM- 17 Toppling of the vehicle due to insufficient space in dump Insufficient supervision and maintenance of the dump yard. 05 03 07 75
  • 53.
    53 yard. UGTMM- 18 Toppling of the drilling machine during marchingfrom one place to another. Non adherence of SOP framed for drilling by the operator. 01 05 07 35 UGTMM- 19 Bursting of hose during drilling operation causing injury to person(s) Poor maintenance of the drilling machine. 01 05 07 35 UGTMM- 20 Improper loading of material in the dumper causing injury to person(s) Non adherence of SOP framed for loading operation by the operator. 0.3 05 07 10.5 TABLE: RA/ELE-6 Risk Assessment: Coal Mine Electrical Installations Name of Mine : Katkona 1&2 Incline Date Conducted: Name of the Company : S.E.C.L. Location: Assessment Team S.N. Name Designation 01 Shri D.Singh Mines Manager (MM) 02 Shri Manoj Kumar Colliery Engineer (CE) 03 Shri P.F.Patel Safety Officer (SO) 04 Shri B.K.Singh Ventilation Officer (VO) 05 Shri Akhilesh Pandey Electrical Engineer (EE) 06 Shri Dhaniram Electrical Supervisor (ES) 07 Shri A.L. Gupta Workman Inspector Electrical (WIE) Hazard identified in coal mine electrical installations Abbreviations: HAZ: Hazard; CONS: Consequence; EXPS: Exposure; PROB: Probability, HAZ NO. HAZARD MECHANISMS CALCULATED RISK COMMENTS CON EXPS PROB RISK Facilitators (May Include) S.N. Name Designation 01 Shri A.K. Dubey Nodal Officer , ISO 02 Shri M.Yadav Area Safety Officer 03 Shri S.S.Sinha Staff Officer (E&M)
  • 54.
    54 RATING 1 2 34 5 6 7 8 ELH-1 Lack of knowledge on procedures Documents/circuit drawings available are sketchy and not adequate. 05 10 10 500 Workshop on development of Safety Management plan need to be conducted ELH-2 Lack of adequate training / knowledge on operating procedures. Workers and supervisors not trained to follow procedures. Surveillance to implement operations operating procedures. 05 10 10 500 Specialized refresher training required. ELH-3 Source of gas ignition due to cap lamp. Open sparking from cap lamp due to improper maintenance. 05 10 07 350 ELH-4 Source of gas ignition due to open sparking from cables. Cables of appropriate type are not installed in proper manner. 05 10 07 350 ELH-5 Excess heating of the electrical machineries. (i) Improper setting of the OC relay; (ii) Core losses of the machineries are relatively high due to repeated rewinding; (iii) Heat generated due to friction of moving parts owing to worn out bearing; and (iv) Inadequate ventilation. 05 10 03 150 ELH-6 Flammable gas accumulation at face. Loss of ventilation caused by loss of electricity supply. 05 10 07 350 ELH-7 Contact with bare conductors of the switchgears when live. Operating procedure not followed to prevent access of live conductor. The door interlocking not functional. 05 05 03 75 ELH-8 Contact with the bare Over Head (OH) line and the bushings of transformers (CT/PT). Non maintenance of adequate vertical/horizontal clearances of OH line, non provision of anti-climbing devices. 05 05 07 175 ELH-9 Contact with the electrically charged body due to insulation failure. Insulation resistance measurement and monitoring plan is not effective. 05 10 03 150 ELH-10 Non tripping of earth leakage relay (ELR). The setting of the ELR is not proper. Effectiveness of the relay not tested periodically. 05 10 03 150 ELH-11 Contact with electrically charged water pipe line. Pipe lines are not earthed at frequent intervals, damaged cables / bare conductors coming in contract with the pipe line, the pipe line being used as the neutral of the supply system or for earthing purposes. 05 2.5 03 37 ELH-12 Electrical shock due to improper shutdown. Permit to work/shutdown and re-charging procedures not followed adequately. 05 10 07 350 HAZ NO. HAZARD MECHANISMS CALCULATED RISK COMMENTS CON EXPS PROB RISK RATING 1 2 3 4 5 6 7 8
  • 55.
    55 ELH-13 Hazards dueto use of under rated apparatus/switchgears and cables. (i) Rating of the apparatus/ switchgears/cables is not calculated taking in to consideration the duty cycle, prospective level of fault current, making and braking capacity, factor of safety, time current characteristics, ambient temperature, future load requirement and other applicable factors at the time of its selections/requisition. (ii) Type test reports are not obtained at the time of receipt of the apparatus / switchgears at store, so as to verify the rating to which it is tested. 05 05 10 250 ELH-14 Physical injury due to fatigue and attention deficiency. Working atmosphere is not conducive. 01 10 03 30 ELH-15 Electrical Shock due to non identification of switchgears at front/back and at the incoming/outgoing/throug h going. Identification is made only at the front of the switchgear(s) / other electrical installations. 05 05 07 175 ELH-16 Distinction of circuits of different voltage not done. The circuits/cables under use at different voltage are not identified throughout the length. 05 10 07 350 ELH-17 Distinction of the installations having provision of more than one incoming feeders not done. Precautions to work in the installation having provision of receiving supply from two feeders are not taken. 05 10 10 500 ELH-18 Failure of apparatus due to inadequate support & ventilation Inadequate support and ventilation at location where electrical equipment/apparatus are placed. 05 10 03 150 ELH-19 Damage of trailing cable under use. Pressing of trailing cable of SDL/ drill machine during reverse movement of SDL. 05 10 03 150 ELH-20 Self Protective devices for persons working on electric line not provided. There is no efficient mechanism to check the health condition of the Personal Protective Equipment (PPE) from time to time. 01 10 10 100 ELH-21 Guarding under the OH line crossing the road/other installations not provided. Guarding is not provided under each OH line crossing the roads. The guard wires are not properly earthed. 05 10 07 350 ELH-22 Protection against lighting surges not provided. Lighting arresters are not installed at both ends of the Over Head (OH) lines and electrically operated Heavy Earth Moving Machinery (HEMM). 05 10 10 500 HAZ NO. HAZARD MECHANISMS CALCULATED RISK COMMENTS CON EXPS PROB RISK RATING 1 2 3 4 5 6 7 8
  • 56.
    56 ELH-23 Accident dueto unused overhead lines. These are not maintained in a safe mechanical condition/or not removed. 01 10 03 30 ELH-24 Open circuits of the neutral in the restricted neutral system of power supply. (i) Neutral failure fall safe relay is not employed in all the Trans Switch Unit (TSU). (ii) The functionality of the neutral failure relay where ever installed, is not tested periodically. 05 10 07 350 ELH-25 Non-prevention of ingress of moisture in to motors/transformers/switc hgear. Interlocking of auxiliary fans is not maintained in all the working face due to non provision of facilities in the starter used for auxiliary fan/inadequate length of control cable. 05 10 07 350 ELH-26 Hazard due to non- interlocking o auxiliary fan. Interlocking of auxiliary fans is not maintained in all the working face due to non provision of facilities in the starter used for auxiliary fan/ inadequate length of control cable. 05 10 07 350 ELH-27 Interlocking of Local Methane Detector (LMD) /proper placement of LMD not done. LMD’s not shifted with the advance of face. Sometimes the battery backup of LMD is not operational. 05 10 07 350 ELH-28 Non operation of pilot core relay. Pilot core protection is not maintained up to the ON/OFF push button station but up to foot switch. 05 10 07 350 ELH-29 Maintenance of Flame Proof (FLP) features of apparatus / switchgears. Deficient. No maintenance schedule for checking the FLP features of the apparatus & switchgears. 05 10 07 350 ELH-30 Non-communication between the surface Sub Station & other distributing centers. Communication facilities not provided at all the distributing centers in the mine. 01 10 10 100 TABLE: RA/OH-7 Risk Assessment: Air Borne Respirable Dust and Mine Occupational Health Name of Mine : Katkona 1&2 Incline Date Conducted: Name of the Company : S.E.C.L. Location: Assessment Team S.N. Name Designation 01 Shri D.Singh Mines Manager (MM) 02 Shri Manoj Kumar Colliery Engineer (CE) 03 Shri P.F.Patel Safety Officer (SO) 04 Shri B.K.Singh Ventilation Officer (VO) 05 Shri D. Senguta Sr.Overman (OM) 06 Shri R.S.Singh SPA
  • 57.
    57 Hazard identified inrespect of Air Borne Respirable dust and mine occupational health services at a coal mine having part underground workings. ( Hazard indicated health harm issues of mine workers) Abbreviations: HAZ: Hazard; CONS: Consequence; EXPS: Exposure; PROB: Probability, HAZ NO. HAZARD MECHANISMS CALCULATED RISK COMMENTS CON EXPS PROB RISK RATING 1 2 3 4 5 6 7 8 OH-1 Presence of airborne respirable dust in mine work faces. -Dry drilling operations. -Water injection system not working in drilling machine. -Dust concentration in excess of permissible limit. 05 10 07 350 Survey for airborne respirable dust required to be conducted and dust control measures to be adopted as per regulation 144 of draft Coal Mines Regulations, 2015 & DGMS circulars. OH-2 Presence of airborne respirable dust in haul roads. -Dust suppression system non functional. 05 10 03 150 OH-3 Presence of airborne respirable dust at conveyor belt transfer points. -Water spraying arrangement non functional. 05 10 03 150 OH-4 Presence of airborne respirable dust at coal loading points. -Water spraying arrangement non functional. 05 10 07 350 OH-5 Risk of Pneumoconiosis to mine workers. -Initial & Periodic Medical examination not Conducted in prescribed manner. - Chest radiographs not of prescribed standard. - Radiographs not screened as per ILO Classification. - Rehabilitation measures not taken. 05 10 03 150 Medical examinations are required to be conducted under Rule 29B of Mines Rules, 1955 and recommendations of X th Conference on Safety in Mines. OH-6 Contact dermatitis hazard exists. Machine maintained personnel coming in contact with oil/grease and acid/alkaline media during maintenance work. 01 05 07 35 TABLE: RA/DB-8 Risk Assessment: Drilling & Blasting Operation (DB) in Underground Coal Mines Name of Mine : Katkona 1&2 Incline Date Conducted: Name of the Company : S.E.C.L. Location: Facilitators (May Include) S.N. Name Designation 01 Shri A.K. Dubey Nodal Officer , ISO 02 Shri M.Yadav Area Safety Officer 03 Shri S.Sharma CMO
  • 58.
    58 Assessment Team S.N. NameDesignation 01 Shri D.Singh Colliery Manager (MM) 02 Shri Manoj Kumar Colliery Engineer (CE) 03 Shri P.F.Patel Safety Officer (SO) 04 Shri B.K.Singh Ventilation Officer (VO) 05 Shri K.K.Vishwakarma Assistant Manager (AM) 06 Shri S.K.Pandey Manager (M) 08 Shri K.A.Ansari AM(M) 09 Shri Dharmesh AM(M) 10 Shri S.K.Sinha SOE(M) 11 Dr. R.R.Singh Medical Officer (MO) 12 Shri. G.S. Patel Sr.Surveyor (SUR) 13 Shri O.P.Gupta Surveyor (SUR) 14 Shri D.Sengupta Workman Inspector (Mining) (WIM) 15 Shri M.A.Siddqui Workman Inspector (Mechanical) (WIME) 16 Shri A.L.Gupta Workman Inspector (Electrical) (WIE) 17 Shri Ajay Singh Overman (OM) 18 Shri Amrit Mahato Mining Sirdar (MS) 19 Shri Shivcharan Foreman (Mechanical) (FMM) 20 Shri Ramesh Bhagat Foreman (Electrical) (FME) 21 Shri Dhaniram Electrical Supervisor (ES) Hazard identified in respect of Drilling & Blasting Operation in Underground Coal Mines ( Hazard indicated health harm issues of mine workers) Abbreviations: HAZ: Hazard; CONS: Consequence; EXPS: Exposure; PROB: Probability, HAZ NO. HAZARD MECHANISMS CALCULATED RISK COMMENTS CON EXPS PROB RISK RATING 1 2 3 4 5 6 7 8 DB-1 Roof and side fall Because of poor dressing of running faces. 1 10 10 100 DB-2 Roof and side fall Unsupported green roof 1 10 10 100 DB-3 Roof and side fall Geological disturbed working faces. 1 10 10 100 Facilitators (May Include) S.N. Name Designation 01 Shri A.K. Dubey Nodal Officer , ISO 02 Shri M.Yadav Area Safety Officer
  • 59.
    59 DB-4 Accumational of Inflamablegas in bind gallaries Poor ventilation systems & poor supervisions. 0.3 10 10 30 DB-5 Health hazard due to heat humidity & dust Poor ventilation system. 0.1 10 10 10 . DB-6 Electrocution Poor electrical maintenance. 1 10 10 100 DB-7 Misfire Unscientific distribution of delay number. 1 10 10 100 DB-8 Misfire Wrong hold direction 1 10 10 100 DB-9 Misfire Use of old detonator & explosive 1 10 10 100 DB-10 Misfire While dealing with misfire not standard procedure adopted. 1 10 10 100 DB-11 Mishap in joining faces Poor supervision while blasting in joining faces. 1 10 10 100 DB-12 Mishap in joining faces Faces running towards both sides of joining faces. 1 10 10 100 DB-13 Mishap in joining faces Blasting Card system not adopted. 1 10 10 100 DB-14 Inadvertent entry in blasting zone Poor supervision while blasting. 1 10 10 100 DB-15 Inadvertent entry in blasting zone Blasting Card system not adopted. 1 10 10 100 DB-16 Presence of Inflammable gas in drill holes Faces not checked properly before charging. 1 10 10 100 DB-17 Health hazards due to blasting fumes and dust Poor ventilation at LVC. 0.3 10 10 30 DB-18 Health hazards due to blasting fumes & dust Entered in the blasted faces without giving sufficient time for diluting fumes & dust. 0.3 10 10 30 TABLE: RA/RB-9 Risk Assessment: Roof Bolter operation in the mine Name of Mine : Katkona 1&2 Incline Date Conducted: Name of the Company : S.E.C.L. Location: Assessment Team S.N. Name Designation 01 Shri D.Singh Colliery Manager (MM) 02 Shri P.F.Patel Safety Officer (SO) 03 Shri K.K.Vishwakarma Assistant Manager (AM) 04 Shri S.K.Pandey Manager (M) 05 Shri K.A.Ansari AM(M) 06 Shri D.Sengupta Workman Inspector (Mining) (WIM) 07 Shri Ajay Singh Overman (OM)
  • 60.
    60 08 Shri AmritMahato Mining Sirdar (MS) 09 Shri Sadhu Singh UDM Operator 10 Shri Raju Das Driller Hazard identified in respect of Drilling & Blasting Operation in Underground Coal Mines ( Hazard indicated health harm issues of mine workers) Abbreviations: HAZ: Hazard; CONS: Consequence; EXPS: Exposure; PROB: Probability, HAZ NO. HAZARD MECHANISMS CALCULATED RISK COMMENTS CON EXPS PROB RISK RATING 1 2 3 4 5 6 7 8 RB1 Pre-start Checking Damage Cable having joints 0.3 5 7 10.5 Proper joint by vulcanizing RB-2 Pre-start Checking Health Effect from Dust 5 10 10 500 Water spraying on scrubber RB-3 Movement of Twin Bolter Collision due to Poor Visibility along roadway 0.01 2.5 2 0.05 Provide lights along roadway RB-4 Movement of Twin Bolter Collision due to Inadvertent entry of person 0.3 2 2 1.2 AVA & other warning signal RB-5 Movement of Twin Bolter Projectile hit person or dislodge support 0.01 2.5 7 0.175 Guard on tyre n regular cleaning of Road with restriction of unwanted movement of man RB-6 Movement of Twin Bolter Injury due to Roof/side fall 0.01 1.5 1 0.015 GRP bolting with Tensile Plastic Net RB-7 Movement of Twin Bolter Injury due to transportation of heavy materials 0.00 1 5 1 0.005 Supply materials to nearby place RB-8 Movement of Twin Bolter Pressing of cable/hose pipe by tyre 0.00 01 2.5 7 0.00175 Cable hanged on hooks with discuss on sequence of work RB-9 Drilling of holes in the roof Eye injury due to Dust 0.1 5 10 5 Suppression of dust by wet drilling RB-9 Drilling of holes in the roof Injury due to Slipping of capsule during upwards Motion 0.00 01 5 3 0.0015 Careful inserting of capsule with pipe Facilitators (May Include) S.N. Name Designation 01 Shri A.K. Dubey Nodal Officer , ISO 02 Shri M.Yadav Area Safety Officer
  • 61.
    61 RB-10 Drilling ofholes in the roof Side fall at time of GRP 0.3 5 7 10.5 Plastic tensile net with proper dressing RB-11 Drilling of holes in the roof Injury due to slippage of poor quality Spanner 0.1 2.5 2 0.5 Use of standard quality wrench RB-12 Testing of roof bolt installed Fall of person or machine on ground 0.3 2.5 3 2.25 Training for skills improvement RB-13 Testing of roof bolt installed Injury to eye by pressurized hydraulic oil 0.3 3 3 2.7 Worn out hoses to, be replaced arrange 1 spare testing m/c TABLE: RA/CT-10 Risk Assessment: Coal Transportation in underground and in surface of the mine Name of Mine : Katkona 1&2 Incline Date Conducted: Name of the Company : S.E.C.L. Location: Assessment Team S.N. Name Designation 01 Shri D.Singh Colliery Manager (MM) 02 Shri Manoj Kumar Colliery Engineer (CE) 03 Shri P.F.Patel Safety Officer (SO) 04 Shri B.K.Singh Ventilation Officer (VO) 05 Shri K.K.Vishwakarma Assistant Manager (AM) 06 Shri S.K.Pandey Manager (M) 08 Shri K.A.Ansari AM(M) 09 Shri Dharmesh AM(M) 10 Shri S.K.Sinha SOE(M) 11 Dr. R.R.Singh Medical Officer (MO) 12 Shri. G.S. Patel Sr.Surveyor (SUR) 13 Shri O.P.Gupta Surveyor (SUR) 14 Shri D.Sengupta Workman Inspector (Mining) (WIM) 15 Shri M.A.Siddqui Workman Inspector (Mechanical) (WIME) 16 Shri A.L.Gupta Workman Inspector (Electrical) (WIE) 17 Shri Ajay Singh Overman (OM) 18 Shri Amrit Mahato Mining Sirdar (MS) 19 Shri Shivcharan Foreman (Mechanical) (FMM) 20 Shri Ramesh Bhagat Foreman (Electrical) (FME) 21 Shri Dhaniram Electrical Supervisor (ES) Facilitators (May Include)
  • 62.
    62 Hazard identified inrespect of Drilling & Blasting Operation in Underground Coal Mines ( Hazard indicated health harm issues of mine workers) Abbreviations: HAZ: Hazard; CONS: Consequence; EXPS: Exposure; PROB: Probability, HAZ NO. HAZARD MECHANISMS CALCULATED RISK COMMENTS CON EXPS PROB RISK RATING 1 2 3 4 5 6 7 8 UNH-1 Loading of coal Hit by bucket coz of Movement of SDL in gallery 0.3 5 7 10.5 Widen the gallery to max allowable limit of width UNH-2 Loading of coal Injury due run over 5 10 10 500 Obstruction free path, AVA & lights provided UNH-3 Loading of coal Getting pressed between bucket and pillars 0.01 2.5 2 0.05 Code of practices for operating SDL be implemented strictly UNH-4 Loading on belt by SDL Injury due to Spillages from belt 0.3 2 2 1.2 Carefulness & make awareness UNH-5 Loading on trunk at surface from bunker & weighing Collision due to Overcrowded trucks 1 10 7 70 Maintaining queue UNH-6 Loading on trunk at surface from bunker & weighing Hitting men present nearby coz of Driving trucks by unskilled drivers/persons 0.3 10 3 9 Spot inspection of persons driving trucks S.N. Name Designation 01 Shri A.K. Dubey Nodal Officer , ISO 02 Shri M.Yadav Area Safety Officer
  • 63.
    63 TABLE: RA/MECH-11 Risk Assessment:Mechanical work in the mine Name of Mine : Katkona 1&2 Incline Date Conducted : Name of the Company : S.E.C.L. Location: Assessment Team S.N. Name Designation 01 Shri D.Singh Colliery Manager (MM) 02 Shri Manoj Kumar Colliery Engineer (CE) 03 Shri P.F.Patel Safety Officer (SO) 04 Shri B.K.Singh Ventilation Officer (VO) 05 Shri K.K.Vishwakarma Assistant Manager (AM) 06 Shri S.K.Pandey Manager (M) 08 Shri K.A.Ansari AM(M) 09 Shri Dharmesh AM(M) 10 Shri S.K.Sinha SOE(M) 11 Dr. R.R.Singh Medical Officer (MO) 12 Shri. G.S. Patel Sr.Surveyor (SUR) 13 Shri O.P.Gupta Surveyor (SUR) 14 Shri D.Sengupta Workman Inspector (Mining) (WIM) 15 Shri M.A.Siddqui Workman Inspector (Mechanical) (WIME) 16 Shri A.L.Gupta Workman Inspector (Electrical) (WIE) 17 Shri Ajay Singh Overman (OM) 18 Shri Amrit Mahato Mining Sirdar (MS) 19 Shri Shivcharan Foreman (Mechanical) (FMM) 20 Shri Ramesh Bhagat Foreman (Electrical) (FME) 21 Shri Dhaniram Electrical Supervisor (ES) Facilitators (May Include) S.N. Name Designation 01 Shri A.K. Dubey Nodal Officer , ISO 02 Shri M.Yadav Area Safety Officer
  • 64.
    64 Hazard identified inrespect of Drilling & Blasting Operation in Underground Coal Mines ( Hazard indicated health harm issues of mine workers) Abbreviations: HAZ: Hazard; CONS: Consequence; EXPS: Exposure; PROB: Probability, HAZ NO. HAZARD MECHANISMS CALCULATED RISK COMMENTS CON EXPS PROB RISK RATING 1 2 3 4 5 6 7 8 MECH-1 Haulage system Injury due to striking, damage due to collision by Sudden brake failure 5 2 7 70 Replacement of brake at specified interval with Proper maintenance & by inspection MECH-2 Haulage system Injury due to hit by structure due to loose Foundation base 5 1.5 1 7.5 Reinforcing foundation by props and Ensure firm foundation for haulage installation MECH-3 Haulage system Injury due uncontrolled movement of tubs 0.1 2.5 2 0.5 Good quality control units shall be supplied & used and Regular maintenance & replacing of units MECH-4 Rope fitting Snapping of running ropes 0.1 2 2 0.4 Timely rope replacement of by good quality MECH-5 Rope fitting Snapping of tension rope 0.1 2 2 0.4 Provide strong fencing & enough tension MECH-6 Tub handling Injury due to Damaged tubs 0.01 2.5 3 0.75 Use after proper repair and handle with safety MECH-7 Tub handling Injury due to restricted work place for repairing 0.01 2.5 3 0.75 Improve work place environment & carry out repair MECH-8 Tub handling Injury due to derailed tubs 0.01 3 7 0.21 Proper track & tub maintenance, provision of re- railers MECH-9 SDL maintenance Injury due to hit by slipping of spanner & bolts while replacement of tyre 0.01 2.5 2 0.05 Engage skilled & experienced persons with compliance of the safety procedures MECH- 10 SDL maintenance Injury due to hit by sudden fall of raised bucket while repairing 0.01 3 1 0.03 In addition to safety pin, positive support of adequate capacity should be fixed below the bucket
  • 65.
    65 TABLE: RA/PUMP-12 Risk Assessment:Pump operation in the mine Name of Mine : Katkona 1&2 Incline Date Conducted : Name of the Company : S.E.C.L. Location: Assessment Team S.N. Name Designation 01 Shri D.Singh Colliery Manager (MM) 02 Shri Manoj Kumar Colliery Engineer (CE) 03 Shri P.F.Patel Safety Officer (SO) 04 Shri B.K.Singh Ventilation Officer (VO) 05 Shri K.K.Vishwakarma Assistant Manager (AM) 06 Shri S.K.Pandey Manager (M) 08 Shri K.A.Ansari AM(M) 09 Shri Dharmesh AM(M) 10 Shri S.K.Sinha SOE(M) 11 Dr. R.R.Singh Medical Officer (MO) 12 Shri. G.S. Patel Sr.Surveyor (SUR) 13 Shri O.P.Gupta Surveyor (SUR) 14 Shri D.Sengupta Workman Inspector (Mining) (WIM) 15 Shri M.A.Siddqui Workman Inspector (Mechanical) (WIME) 16 Shri A.L.Gupta Workman Inspector (Electrical) (WIE) 17 Shri Ajay Singh Overman (OM) 18 Shri Amrit Mahato Mining Sirdar (MS) 19 Shri Shivcharan Foreman (Mechanical) (FMM) 20 Shri Ramesh Bhagat Foreman (Electrical) (FME) 21 Shri Dhaniram Electrical Supervisor (ES) Facilitators (May Include) S.N. Name Designation 01 Shri A.K. Dubey Nodal Officer , ISO 02 Shri M.Yadav Area Safety Officer
  • 66.
    66 Hazard identified inrespect of Drilling & Blasting Operation in Underground Coal Mines ( Hazard indicated health harm issues of mine workers) Abbreviations: HAZ: Hazard; CONS: Consequence; EXPS: Exposure; PROB: Probability, HAZ NO. HAZARD MECHANISMS CALCULATED RISK COMMENTS CON EXPS PROB RISK RATING 1 2 3 4 5 6 7 8 UNH-1 Transporting of pump & switches Injury to back, hand/ leg while carrying heavy items 0.3 5 7 10.5 Provide adequate & skilled manpower UNH-2 Installation of pumps Injury due to fall of heavy objects 5 10 10 500 Handling object properly UNH-3 Pipes laying and connection Stress & strain to person for laying heavy/long pipes 0.01 2.5 2 10.5 Engage skilled person under supervision UNH-4 Changing pipes or packing/washers Injury to hand/ fingers coz of improper tools 0.3 2 2 1.2 Provide proper tools UNH-5 Operating pump at dip side sump Injury/damage due to collapse retaining wall 0.01 2 7 0.14 Regular checking & examination UNH-6 Operating pump in old working areas Suffocation and asphyxiation due to inadequate ventilation 0.3 10 7 21 Providing safety lamp, lighting and telephone at pumping station UNH-7 Travelling along old galleries Injury due to fall of roof/ sides 0.1 10 3 3 For remotely located pumps, persons should carry lamps TABLE: CP/SCUG-1 Control Plan: Strata Control in underground coal mines Name of Mine : Katkona 1&2 Incline Date Conducted: Name of the Company : S.E.C.L. Location: Assessment Team S.N. Name Designation 01 Shri D.Singh Colliery Manager (MM) 02 Shri Manoj Kumar Colliery Engineer (CE) 03 Shri P.F.Patel Safety Officer (SO) 04 Shri B.K.Singh Ventilation Officer (VO) 05 Shri K.K.Vishwakarma Assistant Manager (AM) 06. Shri S.K.Pandey Manager (M) 07. Shri K.A.Ansari AM(M) 08. Shri Dharmesh AM(M) 09. Shri S.K.Sinha SOE(M) 10 Dr. R.R.Singh Medical Officer (MO)
  • 67.
    67 11 Shri. G.S.Patel Sr.Surveyor (SUR) 12 Shri O.P.Gupta Surveyor (SUR) 13 Shri D.Sengupta Workman Inspector (Mining) (WIM) 14 Shri M.A.Siddqui Workman Inspector (Mechanical) (WIME) 15 Shri A.L.Gupta Workman Inspector (Electrical) (WIE) 16 Shri Ajay Singh Overman (OM) 17 Shri Amrit Mahato Mining Sirdar (MS) 18 Shri Shivcharan Foreman (Mechanical) (FMM) 19 Shri Ramesh Bhagat Foreman (Electrical) (FME) 20 Shri Dhaniram Electrical Supervisor (ES) 21 Shri Jawahar Safety Committee Member/Machenical Fitter 22 Shri Raghrai Safety Committee Member/SDL Operator Control Plan: Strata Control in underground coal mines Abbreviations: Same as TABLE: CP/SCUG-1 Mechanism Control RSP/DGC/MG Procedure ERCI Res Comments Roof fall in freshly exposed roof due to lack of supervision Efficient supervisions to prevent roof fall in the freshly exposed area. Reg. 124(7) Devise and implement an integrated system of supervision of green roof area by Mining Sirdar/Overman/Asst. Manager. Med MM. To be put in place within one month (YF). Roof fall due to poor workmanship in installation of supports 1. Installation of supports by efficient and trained support personnel. 2. Training of support personnel. Reg.124(7) Rule(T)-09; DGC-Legis 4/1975. 1. Devise and implement a system for careful selection of support personnel. 2. Devise a schedule for training and re-training of support personnel at prescribed interval. Med Med MM & Agent. MM & Agent. 1. Schedule to be put in place within one month. 2. Training may be conducted within one month. Roof side fall resulting from weak and incompetent roof strata. Ascertain the competence of strata for an adequate roof support design. Reg124 (1) a. Structural mapping of freshly exposed roof and sides to identify geological feature like slip planes etc., which affects the competence of roof rock. Low MM. System to be put in place within two months. Roof fall due to Inferior quality of support material. Ensure supply of prescribed quality of support material. Standing order under Reg.124(8); DCG-Tech 3 of 1996& 2 of 1997 Establish a system of procurement and supply of support material conforming to BIS standards with a provision of pre-checking for quality. Low MM & Agent. System to be put in place within one month (YF). Roof and side fall in mine workings due to deficient support density. Ensure installation of supports as per support plan. 124(5) Devise a system of monitoring by supervisors and managers to ascertain whether supports are Med. MM. System to be put in place within fifteen days
  • 68.
    68 installed as persupports plan. (YF). Support plan based on deficient geological data and other parameters causing instability of strata. Ensure framing of support design on the basis of proper geotechnical investigations. 124(1)a. Classification of roof rock by CMRI-ISM Geo- mechanics classification and support design thereof. Low MM. System to be put in place within one month(YF). Delay in supply of support material and non erection of support resulting in roof fall. Ensure timely supply and erection of mine supports. Standing order under Reg.124(8) Establish a system of timely placing of indent for supports followed by supply of supports. Ensure timely erection of supports. Med AM & MM. System to be put in place within one month (YF). Roof and side fall due of adverse orientation of roadway vis-à-vis prominent geological features like cleat etc. Orient proposed main installations and roadways strategically in respect of prominent geological disturbances to reduce strata stability problems. Reg.124(1) Main Planning & Design Engineer in consultation and under the guidance of experts of an academic/research institute to decide orientation of proposed main installations and roadways in mine plan. Low MM & Agent. MM & Agent may purse the issue in a time bound manner. TABLE: CP/MV-2 Control Plan: Mine Ventilation (MV) in underground coal mines Name of Mine : Katkona 1&2 Incline Date Conducted: Name of the Company : S.E.C.L. Location: Assessment Team S.N. Name Designation 01 Shri D.Singh Colliery Manager (MM) 02 Shri Manoj Kumar Colliery Engineer (CE) 03 Shri P.F.Patel Safety Officer (SO) 04 Shri B.K.Singh Ventilation Officer (VO) 05 Shri K.K.Vishwakarma Assistant Manager (AM) 06. Shri S.K.Pandey Manager (M) 07. Shri K.A.Ansari AM(M) 08. Shri Dharmesh AM(M) 09. Shri S.K.Sinha SOE(M) 10 Dr. R.R.Singh Medical Officer (MO) 11 Shri. G.S. Patel Sr.Surveyor (SUR) 12 Shri O.P.Gupta Surveyor (SUR) 13 Shri D.Sengupta Workman Inspector (Mining) (WIM) 14 Shri M.A.Siddqui Workman Inspector (Mechanical) (WIME) 15 Shri A.L.Gupta Workman Inspector (Electrical) (WIE) 16 Shri Ajay Singh Overman (OM)
  • 69.
    69 17 Shri AmritMahato Mining Sirdar (MS) 18 Shri Shivcharan Foreman (Mechanical) (FMM) 19 Shri Ramesh Bhagat Foreman (Electrical) (FME) 20 Shri Dhaniram Electrical Supervisor (ES) 21 Shri Jawahar Safety Committee Member/Machenical Fitter 22 Shri Raghrai Safety Committee Member/SDL Operator Facilitators (May Include) S.N. Name Designation 01 Shri A.K. Dubey Nodal Officer , ISO 02 Shri M.Yadav Area Safety Officer Mine Ventilation Hazard Control Plan in mechanized Board & Pillar Mining. Mechanism Control RSP/DG C/MG Procedure ERCI Res Comments Air leakage in return airway through ventilation doors/belt doors. Prevent air leakage through ventilation doors/belt doors. Reg.160 (10). Establish a system of checking of ventilation doors/belt doors under competent supervision. Med. VO, AM & MM. To be put in place within one month. Air leakage in return airway through stoppings. Prevent air leakage through stoppings. Reg.160 (6). Establish a system of checking of stopping’s under competent supervision. Med. VO, AM & MM. To be put in place within one month. High resistance to air flow due to number of mine cars on haulage system. Regulate movement of mine cars in intake airway to achieve optimum air flow through intake airway. MG. Fine tune the existing system of hauling in empty mine cars and hauling out coal filled mine cars without affecting operational efficiency. Low CE & MM. Action to be completed within one month. Reduced efficiency of mine fan due to slipping of fan belt. Establish a system of regular checking of mine fan and its accessories with a scheme of preventive maintenance. Reg. 157(2) Formulate & implement a SOP for checking and maintenance of mine fan and its accessories. Low CE & MM. Action to be completed within one month. Deficient function of air lock due to leakage through doors and windows. Prevent/Minimize air leakage through doors and windows. Reg. 47(1) (k) & 160(10). Establish a system of checking and maintenance of airlocks under competent supervision. Low VO, AM & MM. To be completed within fifteen days (YF). Improper distribution of air in working faces due to poor ventilation planning & network. Establish mine ventilation network as per stipulations of statute. Reg.154; DGC- 16/1964. Design of mine ventilation network in consultation with expects from an academic/research institution. Med MM & Age nt. The work to be completed within one month.
  • 70.
    70 Improper distribution of airin working faces due to poor ventilation planning & network. 1. A system of installation and maintenance of brattices and ducting by trained personnel under competent supervision. Reg. 48(5)b & Reg.47(1)j ; MG Rule (T)- 09; DGC- Legi. 4/1975 1. Develop and implement as SOP for installation and maintenance of brattices and ducting. 2. Conduct training of mine ventilation personnel. Low Med VO, AM & MM. MM & Age nt. To be completed within fifteen days (FY). Training to be completed within one month. Improper distribution of air in working faces due to inadequate monitoring of face ventilation system. A suitable mechanism for regular monitoring of the efficacy of face ventilation system as per provisions of the statute. Reg.157(8 ) & (9); MG Develop and implement a mechanism of monitoring face ventilation system for ascertaining its efficacy by Mining Sirdar/Overman / Asst. Manager. Low VO, AM & MM. To be put in place within fifteen days (YF). Air leakage into returns due to leakage through air crossings. 1. Periodic monitoring of the effectiveness of air crossings and undertake maintenance of the same by competent & trained personnel. 2. Conduct training of Reg.47(1)j & 160(11); MG. Rule(T)- 09;DGC- Develop and implement a system of inspection and maintenance of air crossings by competent personnel. 2. Conduct training of Med Med VO, AM & MM. MM 1. To be put in place within one month (YF). 2. Training to be conducted mine ventilation personnel. Legi4/197 5. mine ventilation personnel. & Age nt. within one month. Improper distribution of air to faces due to incorrect sitting of Auxiliary/Booster fan. Adoption of a system based on scientific study for sitting of Auxiliary/Booster fan. Reg. 156. Formulate a system of conducting pressure/ quantity/velocity survey and use the inputs for deciding the position for deciding the position for installation of Auxiliary /Booster fan. Low VO, AM & MM. To be put in place within one month’s time. Excessive quantities of inflammable/ noxious gasses in work faces due to disruption of normal ventilation. Withdrawal of work persons when percentage of inflammable /noxious gasses is above permitted level. Reg.167. Formulate a scheme of withdrawal of work persons as per provisions of statute under competent supervision. Med VO, AM & MM. To be put in place within one month (YF). High resistance in air return (s) due to accumulation of debris. Maintenance of air return(s) to keep them free of obstructions/debris. Reg160 (11); MG Establish a protocol of inspection of air return (s) by competent personnel as per statue with a clause of initialing action to keep them free of obstructions/debris. Low VO, AM & MM. To be put in place within one month.
  • 71.
    71 TABLE: CP/IN-3 Control Plan:Inundation in underground coal mines Name of Mine : Katkona 1&2 Incline Date Conducted: Name of the Company : S.E.C.L. Location: Assessment Team S.N. Name Designation 01 Shri D.Singh Colliery Manager (MM) 02 Shri Manoj Kumar Colliery Engineer (CE) 03 Shri P.F.Patel Safety Officer (SO) 04 Shri B.K.Singh Ventilation Officer (VO) 05 Shri K.K.Vishwakarma Assistant Manager (AM) 06. Shri S.K.Pandey Manager (M) 07. Shri K.A.Ansari AM(M) 08. Shri Dharmesh AM(M) 09. Shri S.K.Sinha SOE(M) 10 Dr. R.R.Singh Medical Officer (MO) 11 Shri. G.S. Patel Sr.Surveyor (SUR) 12 Shri O.P.Gupta Surveyor (SUR) 13 Shri D.Sengupta Workman Inspector (Mining) (WIM) 14 Shri M.A.Siddqui Workman Inspector (Mechanical) (WIME) 15 Shri A.L.Gupta Workman Inspector (Electrical) (WIE) 16 Shri Ajay Singh Overman (OM) 17 Shri Amrit Mahato Mining Sirdar (MS) 18 Shri Shivcharan Foreman (Mechanical) (FMM) 19 Shri Ramesh Bhagat Foreman (Electrical) (FME) 20 Shri Dhaniram Electrical Supervisor (ES) 21 Shri Jawahar Safety Committee Member/Machenical Fitter 22 Shri Raghrai Safety Committee Member/SDL Operator Facilitators (May Include) S.N. Name Designation 01 Shri A.K. Dubey Nodal Officer , ISO 02 Shri M.Yadav Area Safety Officer
  • 72.
    72 Inundation Hazard ControlPlan in development in underground workings. Abbreviations: RSP: Relevant Statutory Provisions; DGC: DGMS Circulars; MG: Management Guidelines; ERCI: Existing Risk Control Index; MED- Medium; REG- Regulation of draft Coal Mines Regulation ‘2015; RUL(T): Rule of Mine Vocational Training Rules’1966; SOP- Standards Operating Procedure; YF- Yellow Flag. Mechanism Control RSP/DGC/ MG Procedure ERCI Res Comments Failure of coal pillars due to existence of fire in underground allowing connection trough subsidence cracks with shallow surface rain water accumulation and flooding of underground workings. 1. Ensure efficient measure of controlling underground fire by trained personnel under competent supervision. 2. Ensure drainage of rain water form large surface depression and filling up of the same. 3. Training of mine personnel. Reg.137(6) & 139(5) & MG Reg.150(1) Rul(T)-09; DGC-Legis 4/1975 1. Devise a mechanism for fighting of underground fire in consultation with experts of an academic institute and implement supervision. 2. Constitute a team for drainage of water from surface depression and filling up of the same, as and when required under competent supervision. 3. Conduct specialized training of mine personnel on danger of inundation. Low Med Med MM & Agent AM &MM. MM & Agent. 1. to be put in place within one month (YF). 2. To be put in place within fifteen days (YF). 3. To be completed within one month’s time. Failure of embankment constructed at river bank due to heavy rain and entry of water from surface through old workings and subsidence area to underground mine workings. 1. Assess the strength and stability of embankment constructed at river bank. 2. A system of sounding warning during heavy rain and withdrawal of persons from underground, if considered necessary, to be in place. Reg 137(6) & 139(5) & MG Reg150(5); DGC 2/1978 1. Conduct a study for assessing strength and stability of embankment in consultation with experts of a research institute. Implement suggestions for strengthening embankment if any, under competent supervision. 2. Device a code of practice for warning during heavy rain, and evacuation of work persons form underground, if warranted. Low Med Civil Engineer, AM & MM AM & MM 1. System to be put in place within two months time before onset of monsoon (YF). 2. System to be put in place within one month’s time (YF). Failure of dam constructed in the connection drift between working of two seams, causing sudden inrush of water from workings of one seam to another seam in underground. Assess stability of dam from available records. If need be explore the possibility of strengthening the existing dam or construction of a new dam. Reg. 153. 1. Conduct stability assessment exercise in consultation with experts of a research with experts of a research/academic institute. 2. Formulate a work process for strengthening of existing dam or construction of a new dam and execute the same by trained personnel under competent supervision. Low Low Civil Engineer, AM & MM. Civil Engineer, AM & MM. 1. Complete exercise within on month time (YF). 2. The work process to be formulated and executed within three months time (Y/F)
  • 73.
    73 Flooding of riverdue to heavy rains and water finding its way to underground workings through Access rainfall data of last thirty years in the area and corresponding High Food Level (HFL) to formulate strategy Reg.150 (2). Formulate strategy for preventing entry of water in the underground entry of water in the underground workings Low Mine Planning Engineer, AM & System to be put in place within one month (YF). Goaf and /or mine entries. For preventing entry of water in underground workings through goaf and/or mine entries. Through goaf and/or mine entries and initiate action for implementing the same. MM. Barriers against water logged old workings failing under hydrostatic pressure causing inrush of water in underground workings. Ensure maintenance of barrier as prescribed under mining laws. Reg.151 (3). Formulate and implement a work scheme to ensure maintenance of barrier as prescribed under mining laws. Med AM & MM. System to be put in place within one month (YF). Sudden inrush of water from old water logged workings of same seam or forms one seam to another seam in underground due to accidental connection. Ensure leaving prescribed barrier as per the provisions of the statute from old water logged workings while advancing mine galleries in underground. Reg.151(3) . Conduct periodic mine survey and check survey to ensure maintenance of barrier as prescribed under mining laws. Med SURO/S UR, AM & MM. Work to be completed within one month (YF). TABLE: CP/MFUG-4 Control Plan: Mine Fire (MF) in underground coal mines Name of Mine : Katkona 1&2 Incline Date Conducted: Name of the Company : S.E.C.L. Location: Assessment Team S.N. Name Designation 01 Shri D.Singh Colliery Manager (MM) 02 Shri Manoj Kumar Colliery Engineer (CE) 03 Shri P.F.Patel Safety Officer (SO) 04 Shri B.K.Singh Ventilation Officer (VO) 05 Shri K.K.Vishwakarma Assistant Manager (AM) 06. Shri S.K.Pandey Manager (M) 07. Shri K.A.Ansari AM(M) 08. Shri Dharmesh AM(M) 09. Shri S.K.Sinha SOE(M) 10 Dr. R.R.Singh Medical Officer (MO) 11 Shri. G.S. Patel Sr.Surveyor (SUR) 12 Shri O.P.Gupta Surveyor (SUR) 13 Shri D.Sengupta Workman Inspector (Mining) (WIM) 14 Shri M.A.Siddqui Workman Inspector (Mechanical) (WIME)
  • 74.
    74 15 Shri A.L.GuptaWorkman Inspector (Electrical) (WIE) 16 Shri Ajay Singh Overman (OM) 17 Shri Amrit Mahato Mining Sirdar (MS) 18 Shri Shivcharan Foreman (Mechanical) (FMM) 19 Shri Ramesh Bhagat Foreman (Electrical) (FME) 20 Shri Dhaniram Electrical Supervisor (ES) 21 Shri Jawahar Safety Committee Member/Machenical Fitter 22 Shri Raghrai Safety Committee Member/SDL Operator Facilitators (May Include) S.N. Name Designation 01 Shri A.K. Dubey Nodal Officer , ISO 02 Shri M.Yadav Area Safety Officer Fire Hazard Control Plan in depillaring operation with caving stowing in a coal mine. Mechanism Control RSP/DGC/M G Procedure ERCI Res Comments Leakage of air through isolation/fire stopping's Prevent leakage of air through isolation/fire stopping’s Reg.138(10 & 143(7) DGC- 7/1996 DGC-3/1988 Establish a system of checking isolation/fire stopping's of caving panels from where evidences of fire have been reported under competent supervision. Med. VO, AM & MM To be put in place within 15 days. Non adherence to pressure balancing and leakage through isolation fire stopping's. Prevent leakage of air through isolation/fire stopping's by pressure balancing. MG Formulate & execute a system of pressure balancing. Med. VO, AM & MM To be put in place within one month (YF) Fire jumps existing barrier of a depillared & caved panel isolated with stopping's & affects work persons Establish preparedness for evacuation in emergency by conduct of mock rehearsal. Reg.141(4) DGC-59/1967 Conduct mine fire simulation exercise under expert guidance at prescribed interval Low MM & Agent Preparation in this regard to be completed within three months time Coal or carbonaceous material left in decoaled area of a stowing panel and leakage through stopping's Optimum extraction of coal and ensuring not to leave loose coal or carbonaceous material in decoald area with efficient stowing. Reg.138(4) Develop and implement a procedure for extraction of coal with stowing with special emphasis on the method of clearing coal and carbonaceous material from decoaled area. Low AM & MM To be completed within one month Additional mechanism out bye of sand barrier not provided to prevent migration of fire. A suitable mechanism out bye of sand barrier to prevent migration MG Develop a effective mechanism in consultation with expert(s)/ scientist(s) of a reputed Low AM MM & Agent To be completed within one month.
  • 75.
    75 research/academic institution to prevent migrationof fire. Deficient monitoring of mine atmosphere resulting in leakage through isolation/fire stopping's Systematic monitoring of mine atmosphere Reg. 138(14), 143(4) & 143(7) Fine tune the mine atmosphere monitoring system in consultation with experts/scientist of a reputed research/academic institution. Low AM, MM & Agent To be completed within one month Poor blasting system damage fire/isolation stopping's facilitating propagation of fire 1. Adoption of proper blasting technology minimizing blast induced vibration by component blasting personnel. 2. Trained of mine personnel MG(SOP) Rule(T)-09, DGC-Legis 4/1975 1. Fine tune the drilling & blasting system. Conduct drilling & blasting by deploying trained & component personnel. 2. Organize training for personnel engaged in drilling & blasting. Low Low AM, MM & Agent 1. To be put in place within one month’s time 2. Training to be completed within one months time. Poor maintenance of fire/ isolation stopping's. Ensure proper maintenance of fire/isolation stopping's Reg. 143(4) & (5); DGC-12/1977 Develop & implement a schedule of maintenance for fire/isolation stopping's Med VO, AM & MM To be put in place within 15 days Deficient ventilation network put in practice by untrained personnel 1. Establish an efficient ventilation network manned by trained personnel 2.Training of mine personnel. Reg 47(1)(e); DGC-14/1964 Rul(T)-09 DGC-Legis 4/1975 1. Modify the existing ventilation network in consultation with experts/scientist of an academic/research institute. 2. Organize training for personnel engaged in maintaining ventilation system. Med Med VO, AM & MM MM & Agent 1. Modification of ventilation network to be completed within one month time. 2. Training to be completed within one month’s time. TABLE: CP/MMUG-5 Control Plan: Mine Machinery (MM) in underground coal mines Name of Mine : Katkona 1&2 Incline Date Conducted : Name of the Company : S.E.C.L. Location: Assessment Team S.N. Name Designation 01 Shri D.Singh Colliery Manager (MM) 02 Shri Manoj Kumar Colliery Engineer (CE) 03 Shri P.F.Patel Safety Officer (SO) 04 Shri B.K.Singh Ventilation Officer (VO) 05 Shri K.K.Vishwakarma Assistant Manager (AM) 06 Shri S.K.Pandey Manager (M)
  • 76.
    76 08 Shri K.A.AnsariAM(M) 09 Shri Dharmesh AM(M) 10 Shri S.K.Sinha SOE(M) 11 Dr. R.R.Singh Medical Officer (MO) 12 Shri. G.S. Patel Sr.Surveyor (SUR) 13 Shri O.P.Gupta Surveyor (SUR) 14 Shri D.Sengupta Workman Inspector (Mining) (WIM) 15 Shri M.A.Siddqui Workman Inspector (Mechanical) (WIME) 16 Shri A.L.Gupta Workman Inspector (Electrical) (WIE) 17 Shri Ajay Singh Overman (OM) 18 Shri Amrit Mahato Mining Sirdar (MS) 19 Shri Shivcharan Foreman (Mechanical) (FMM) 20 Shri Ramesh Bhagat Foreman (Electrical) (FME) 21 Shri Dhaniram Electrical Supervisor (ES) 22 Shri Jawahar Safety Committee Member/Machenical Fitter 23 Shri Raghrai Safety Committee Member/SDL Operator Hazard identification in respect of Mine Machinery (MM) at a coal mine having part underground workings. (Hazard indicates health harm issues of mine workers) Mechanism Control RSP/DGC/ MG Procedure ERCI Res Comments Non adherence to traffic rules and driving of vehicles in an unsafe manner causing collision of vehicles. 1. Ensure efficient supervision to implement traffic rules. 2. Refresher training of drivers. Reg- 110;DGC- 1/1989 Reg 217(4);Ru l(T)- 09;DGC- Legis4/19 75 1.Devise and implement an integrated system of supervision of movement of vehicles by MS/OM/AM 2. Conduct refresher training for drivers. Med Med CE& MM MM &Age nt. 1. To be put in place within fifteen days (YF) 2.Traning to be completed within one month. Unauthorized driver by untrained personnel causing uncontrolled movement of vehicle resulting in toppling from height. 1. Establish a system for operation of vehicles by authorized and trained person. 2. Deploy trained drivers for driving vehicles. 3. Maintain berms of prescribed Reg 217(4) Rul(T)- 09;DGC- Legis4/19 75 DGC 11/1973 1.Devise and implement a failsafe system to prevent unauthorized operation of vehicles by untrained person. 2. Conduct refresher training for drivers. 3. Formulate and implement a system of Low Med Med ME/A ME& CE. MM &Age nt. AM &MM 1. To be put in place within fifteen days (YF). Training to be complete within one month. 3.To be put in place within Facilitators (May Include) S.N. Name Designation 01 Shri A.K. Dubey Nodal Officer , ISO 02 Shri M.Yadav Area Safety Officer
  • 77.
    77 dimensions. maintaining Bermsof prescribed dimension. . fifteen days (YF) Non maintenance of haul road gradient within permissible limit causing uncontrolled movement of loaded vehicle resulting in toppling from height. 1. Ensure maintenance of haul road gradient within prescribed limit and observance of general condition as stipulated by trained personnel under competent supervision. 2. Training for workmen & supervisors engaged in maintenance of haul roads. Reg.102; DGC- 11/1973. DGC- 36/1972& 17/1977;R ul(T)- 09;DGC- Legis 4/1975 1. Formulate and implement a SOP for maintenance of haul roads. 2. Conducted refresher training for workmen and supervisors engaged in maintenance of haul roads. Low Low AM& MM MM & Agent . 1. To be put in Place within fifteen days. Training to be conducted within one month. Poor illumination in the haul roads and working benches causing collision of vehicles and with other machineries. Ensure illumination as per prescribed standard in haul roads and working benches. Reg. 176 & Reg. 179;DGC- 1/1976 Conducted Illumination survey in opencast working in consultation with experts from a research institute. Initiate action to provide illumination in opencast workings as per prescribed standard. Low AM, MM & Agent . System to be put in place within forty five days(YF) Poor rear view causing improper assessment by driver while reversing and resulting in collision with other vehicle/injury to spotter and other workmen. 1. Ensure proper and unrestricted rear view to the driver of the vehicle. 2. Providence of warning device while reversing of vehicle. DGC- 11/1973. DGC- 9/2003. 1. Installation and maintenance of rear view camera in strategic locations in the vehicle. 2. Installation and maintenance of audio- visual alarms to be automatically activated while reversing the vehicle. Med MM & Agent . MM & Agent . 1. System to be put in place within forty five days (YF). 2. System to be put in place within forty five days (YF). Non maintenance of adequate width of benches and berms resulting in falling of loaded vehicle to bottom bench and down the hill roads. 1. Ensure maintenance of benches and berms as per prescribed standards. 2. Engaged trained supervisors and managers. Reg.106& Reg.107. DGC 36/1972& 17/1977. 1. Devise and implement a system of supervision of open cast workings by MS/OM/AM 2. Conduct Training for supervisors and manages opencast working as per prescribed standard Low Med MM. MM & Agent . 1. System to be put in place within one month (YF). 2. Training to be conducted within one month. Electrical short circuit resulting in fire in transportation and other machineries. 1. Ensure adherence to electrical maintenance schedule. 2. Deploy trained personnel for electric maintenance. MG;DGC - 36/1972& 17/1977. Rul(T)- 09;DGC- Legis 4/1975 1. Formulation and implementation of an electrical maintenance personnel. 2. Conduct training electrical maintenance personnel. Low Med CE& MM. CE& MM. 1. System to be put in place within one month. 2. Training to be conducted within one month.
  • 78.
    78 Insufficient supervision and maintenance ofdump yard causing toppling of vehicle due to restricted space in dump yard. 1. Ensure efficient supervision by trained personnel for maintenance of dump yard. 2. Engaged trained supervisors and managers. DGC 36/1972 & 17/1977. DGC 36/1972 & 17/1977. 1. Devise and implement an integrated system of supervision of dump yard by MS/OM/AM. Conduct training of supervisor and managers in maintenance of dump yard. Med Med MM. MM & Agent . 1. System to be put in place within one month. 2. Training to be conducted within one month. Brake failure of vehicle due to poor maintenance causing uncontrolled movement. 1. Ensure maintenance of vehicle as per prescribed standards and intervals. 2. Deploy trained personnel for vehicle maintenance. DGC 36/1972 & 17/1977 Rul(T)- 09;DGC- Legis 4/1975 1. Formulate and implement a system for ascertaining the quality of maintenance management system in vogue. 2. Conduct training of maintenance personnel. Med Med ME/A ME & CE. CE &MM 1. System to be put in place within one month. 2. Training to be conducted within one month. Non adherence of SOP framed for drilling operation by the operator causing toppling of drilling machine while marching. 1. Ensure adherence to SOP framed for drilling operation by the operator. 2. Deploy trained drilling operators and helpers. MG. Rul(T)- 09;DGC- Legis 4/1975. 1. Marching of drilling machine under competent supervision. 2. Conduct training of drilling operators and helpers. Med Med ME/A ME & AM. ME/A ME &CE 1. System to be put in place within one month. 2. Training to be conducted within one month. TABLE: CP/ELE-6 Control Plan: Coal Mine Electrical Installations Name of Mine : Katkona 1&2 Incline Date Conducted: Name of the Company : S.E.C.L. Location: Assessment Team S.N. Name Designation 01 Shri D.Singh Colliery Manager (MM) 02 Shri Manoj Kumar Colliery Engineer (CE) 03 Shri P.F.Patel Safety Officer (SO) 04 Shri B.K.Singh Ventilation Officer (VO) 05 Shri K.K.Vishwakarma Assistant Manager (AM) 06 Shri S.K.Pandey Manager (M) 08 Shri K.A.Ansari AM(M) 09 Shri Dharmesh AM(M) 10 Shri S.K.Sinha SOE(M) 11 Dr. R.R.Singh Medical Officer (MO)
  • 79.
    79 12 Shri. G.S.Patel Sr.Surveyor (SUR) 13 Shri O.P.Gupta Surveyor (SUR) 14 Shri D.Sengupta Workman Inspector (Mining) (WIM) 15 Shri M.A.Siddqui Workman Inspector (Mechanical) (WIME) 16 Shri A.L.Gupta Workman Inspector (Electrical) (WIE) 17 Shri Ajay Singh Overman (OM) 18 Shri Amrit Mahato Mining Sirdar (MS) 19 Shri Shivcharan Foreman (Mechanical) (FMM) 20 Shri Ramesh Bhagat Foreman (Electrical) (FME) 21 Shri Dhaniram Electrical Supervisor (ES) 22 Shri Jawahar Safety Committee Member/Machenical Fitter 23 Shri Raghrai Safety Committee Member/SDL Operator Hazard control plan for coal mine electrical installations. Mechanism Control RSP/DG C/MG Procedure ERCI Res Comments Documents/circuits drawings available are sketchy and not adequate. Devise a system for formulation of a composite diagram with detailed nomenclature. Reg-96. The single line diagram with detailed nomenclature of the apparatus to be made available to each supervisor/working personnel. Low CE & MM. To be completed with one month (YF). Workers and supervisors not trained to follow procedure. Surveillance to implement operating procedures. 1. Devise a system for proper execution of operation and maintenance procedures in respect of electrical machinery/ equipment/installation s. 2. Arrangement of refresher training for workmen/supervisors at periodic intervals. Reg-7. Rul(T)- 09; DGC- Legis 4/1975 1. Prepare and implement a code of practice for proper execution of operation and maintenance procedures in respect of electrical machinery/ equipment/ installations. 2. Conduct refresher training for workmen/supervisors at Mine Vocational Training Centre. Low Med CE & MM. CE, Traini ng office r & MM. 1. To be completed within one month (YF). 2. Training to be completed within one month. Facilitators (May Include) S.N. Name Designation 01 Shri A.K. Dubey Nodal Officer , ISO 02 Shri M.Yadav Area Safety Officer
  • 80.
    80 Open sparking from caplamp due to improper maintenance. 1. Devise and implement a proper system of maintenance of cap lamps. 2. Ensure use of proper quality of spares. Reg-12. Reg-12. 1. Formulate and implement a maintenance schedule of cap lamps. 2. Instructions for use of spares sourced only from OEM/authorised supplier. Med EE,A EE & CE. Mater ials Mana ger & CE 1. To be completed within one month (YF). 2. Ensure compliances of instructions. Cables of appropriate type are not installed in proper manner. A system for selection and installation of cable(s) appropriate for designated application to be put in place. Reg- 110. Formulate and implement a procedure for selection and installation of cable(s) for different application in mines. Med EE & CE. To be implemented within one month (YF). Improper setting of the OC relay. Core losses of the machineries are relatively high due to repeated rewinding. Heat generated due to friction of moving parts owing to worn out bearing coupled with inadequate ventilation. 1. A procedure for (i) proper setting of the OC relay (ii) Rewinding at the OEM workshop/workshop having quality assurance system for minimisation of core losses during rewinding, and (iii) Periodic maintenance of moving parts/bearings etc. may be put in place. 2. Adequate ventilation may be put in place. Reg-98 & Reg- 130. Reg(C) 161. 1. Formulate and implement a code of practice for install machineries/switchgears, setting of OC relays and specify the permissible core loss in the job order. 2. Provide ventilation as per prescribed standard. Low Med AEE, EE & CE. VO & MM. 1.To be completed with one month (YF). 2.To be completed with one month (YF). Mechanism Control RSP/DG C/MG Procedure ERCI Res Comments Loss of ventilation caused by loss of electricity supply. Loss of ventilation caused by loss electricity supply. 1. A system for interlocking the Main Mechanical Ventilator (MMV) with the switchgear controlling power supply to the belowground installations and ON delay timer for the switchgears controlling power supply to the below ground installations may be put in place. 2. In the event of stoppage of MMV, an emergency response system may be put in place. Reg-105; MG MG. 1. Formulate and implement a protocol for interlocking the Main Mechanical Ventilator (MMV) with the switchgear controlling power supply to the belowground installations and ON delay timer for the switchgear controlling power supply to the below ground installations. 2. Formulate and implement an emergency response system for stoppage of MMV. Med Med AEE, EE & CE. VO,S O & MM. 1. To be completed within seven days (YF). 2. To be completed within fifteen days (YF). Operating procedure not followed to prevent access of live Adherence to prescribed procedure of handling Reg- 45(1). Develop a system for implementing the prescribed procedure of Low AEE, EE & CE. To be completed within seven days (YF).
  • 81.
    81 conductor. The door interlockingnot functional. switchgears. handing switchgears, including door interlocking wherever practicable. Non maintenance of adequate vertical/ horizontal clearances of Over Head (OH) line, non-provision of anticlimbing devices. A system for (i) maintenance safe horizontal & vertical working clearance between the OH line and other installations/ buildings, Reg- 58,60, 61 & 97 Formulate and implement a code of practice for installation and maintenance of the OH line. Low AEE, EE & CE. To be implemented within one month (YF). Non maintenance of adequate vertical/horizontal clearances of Over Head (OH) line, non- provision of anticlimbing devices (ii) installation of HT bushings of the transformers/switchg ears/CT/PT with a view to make them inaccessible to the workmen without special means. (iii) maintaining a minimum clearance of 12 metres above ground of the lowest conductor where dumpers or trackless vehicles are being operated, and (iv) restricting the sag of the OH line within prescribed limit to be put in place. Reg- 58,60, 61 & 97 Formulate and implement a code of practice for installation and maintenance of the OH line. Low AEE, EE & CE. To be implemented within one month (YF). Mechanism Control RSP/DG C/MG Procedure ERCI Res Comments Insulation resistance measurement and monitoring plan is not effective. A procedure for measuring and recording insulation resistance of cable(s)/apparatus periodically may be put in place. A register may be maintained for keeping track of the measurement of insulation resistance of cables. Reg-33. Formulate and implement a protocol for measuring insulation resistances of cable (s)/apparatus and recording there of, in a bound paged book kept for the purpose. Med AEE, EE & CE. To be implemented within one month. The setting of the Earth Leakage Relay (ELR) is not proper. Effectiveness of the relay not tested periodically. A procedure for setting the ELR and checking its effectiveness daily may be put in place. Reg-42, 100(1) Formulate and implement a protocol for (i) setting the ELR in prescribed manner, and (ii) checking its effectiveness daily & recording the same. Low AEE, EE & CE. To be implemented within fifteen days (YF). Permit to work/shutdown and recharging procedures not followed A procedure for Permit to work by duly authorised person as per IS 5216 Reg-12. Formulate and implement a procedure for ‘Permit’ to work by duly authorised person Med AEE, EE & CE. To be implemented within fifteen days (YF).
  • 82.
    82 adequately. (Part 1)with proper understanding of risks/hazard associated with the job may be put in place. as per IS 5216(Part 1) with proper understanding of risks/hazard associated with the job. Ratting of the apparatus/ switchgears/cable is not calculated taking in to consideration the duty cycle, A system of assessing ratting of the apparatus/ switchgears/cables during its selection /requisition with due consideration of the applicable factors may be put in place. prospective level of fault current, making and braking capacity, factor of safety, time current characteristics, ambient temperature, future load requirement and other applicable factors at the time of its selection/requisition. Type test reports are not obtained with apparatus/switchgears. Type test reports may be obtained to conform the specification & conditions there on if any. Reg-101. Formulate and implement a system of assessing rating of the apparatus/ switchgears/ cables during its selection / requisition with a material quality management system. Low AEE, EE,C E & Mater ial Mana ger. To be completed within one month. Mechanism Control RSP/DG C/MG Procedure ERCI Res Comments Identification is made only at the front of the switchgears(s)/other electrical installations. A system for legibly marking switchgear(s) /other electrical installations (at front and back) and cables mentioning whether incoming/ outgoing / through going may be put in place. Reg-19. Devise and implement a system for legibly marking switchgear(s) other electrical installations (at front and back ) and cables mentioning whether Incoming/outgoing/throu gh going. Med AEE & EE. To be completed within fifteen days (YF). The circuits/cables under use at different voltage are not identified throughout the length. A system for (i) legibly marking cables at different voltage to which it is charged throughout the length , and (ii) identification of circuits of different voltages in a switchgear/ transformer with proper signage may be put in place. Reg-124. Devise and implement a system for (i) legibly marking cables at different voltages with the voltage to which it is charged throughout the length, and (ii)identification of circuits of different voltages in a switchgears/transformer with proper signage. Low AEE, EE & CE. To be completed within fifteen days (YF).
  • 83.
    83 Precautions to workin the installation having provision of receiving supply from two feeders are not taken. A procedure for interlocking the two feeders to prevent inadvertent paralleling or feedback may be put in place. Reg-25. Devise and implement a procedure for interlocking the two feeders to prevent inadvertent paralleling or feedback. Low AEE, EE & CE To be completed within fifteen days (YF). Inadequate support and ventilation at location where electrical equipment/ apparatus are placed. 1. A system of installing electrical equipment/ apparatus belowground at a spacious working place which is accessible & clear of obstruction may be put in place. 2. Adequate ventilation may be put in place. 3. . Adequate ventilation may be put in place. Reg-98. Reg (C) 161. Reg (C) 124. 1. Formulate and implement a code of practice for installing electrical equipment / apparatus belowground. 2. Provide ventilation as per prescribed standard. 3. Install support as per prescribed standard. Low Med Low EE & CE. VO & MM. AM & MM. 1. To be completed within one month. 2. To be completed within one month. 3. To be completed within one month. Pressing of trailing cable of Side Discharge Loader (SDL) /drill machine during reverse movement of SDL. A system for managing the trailing cable while SDL/drill machine is in operation by providing suitable cable connectors, appropriate anchoring at the machine end to protect from mechanical injury, may be put in place. Reg-107. Formulate and implement a procedure for managing the trailing cable while SDL/drill machine is in operation. Med AEE, EE & CE. To be implemented within fifteen days (YF). Mechanism Control RSP/DGC/ MG Procedure ERCI Res Comments There is no efficient mechanism to check the supply of the Personnel Protecting Equipment (PPE) and monitoring their condition from time to time. A system for providing PPE (gloves/rubber shoes/ ladders/ earthing devices/helmets/line testers / hand lines/ safety belts etc.) of prescribed standard to workmen engaged in electrical work may be put in place. Reg-19. Formulate and implement a procedure for purchase and supply of PPE to workmen engaged in electrical work. Med EE,CE, Materials Manager & MM. To be completed within one month. Guarding is not provided under each Over Head (OH) line crossing the roads. The guard wires are not properly earthed. A system may be put in place for providing guards-wire under each OH line (while crossing a road or building ) which is connected with earth at each point at which its electrical continuity is broken and have Reg-70. Formulate and implement a code of procedure for providing guard wire under each OH line while crossing a road or building, may be put in place. Low AEE, EE, CE & MM. To be completed within one month.
  • 84.
    84 (i) an actualbreaking strength of not less than 635kg (if made of iron or steel. Shall be galvanised ) and (ii) sufficient current – carrying capacity to ensure them rendering dead, without risk of fusing of the guard- wire or wires, till the contact of any live wire has been removed. Lightning arrester are not installed at both ends of the OH lines and electrically operated Heavy Earth Moving Machinery (HEMM). A system for providing ‘Lightning arresters’ of appropriate voltage level at (i) each end of the OH line, (ii) each junction point of the OH line the electrically operated shovels/HEMM may be put in place. Reg-74. Devise and implement a system for providing Lightning arrested of appropriate voltage level at (i) each end of the OH line, (ii) each junction point of the OH line and cables and (iii) in the electrically operated shovels/HEMM. Low AEE, EE, CE & MM. To be completed within fifteen days. Neutral failure fail safe relay is not employed in all the Tran Switch Unit (TSU). The functionality of the neutral failure relay where ever installed is not tested periodically. A mechanism for deploying suitably designed restricted neutral system of power supply with fail safe relay in accordance with the stipulations of the statute may be put in place. Reg- 100(1) Formulate and implement a system for designing and employing restricted neutral system of power supply with fail safe relay in accordance with the stipulations of the statue. Low AEE, EE, CE & MM. To be completed within one month (YF). Mechanism Control RSP/DGC/ MG Procedure ERCI Res Comments Insulating material at each cable end is not efficiently sealed. A procedure for sealing insulating material at each cable end may put in place. Reg-106. Formulate and implement a procedure for sealing insulating material at each cable end. Med AEE & EE. To be completed within fifteen days. Interlocking of auxiliary fans are not maintained in all the working face due to non- provision of facilities in the starter used for auxiliary fan/ inadequate length of control cable. A system for interlocking auxiliary fan(s) with the switchgear controlling power supply to the in by face equipment, by deploying appropriate type of starters and adequate length of cable may be put in place. Reg- 105(7) Formulate and implement a system for interlocking auxiliary fan (s) with the switchgear controlling power supply to the in bye face equipment, by appropriate type of starter and adequate length of cable. Low AEE, EE, CE, VO & MM. To be completed within one month. Local Methane Detector (LMD)’s are not shifted with the advance of face. Sometimes the battery backup of LMD is not A system of placing LMD with adequate battery backup in the advancing face coupled with an arrangement of interlocking with the Reg- 110(6) Formulate and implement a system of deploying LMD’s in the advancing face. Low AEE, EE, CE, VO & MM.
  • 85.
    85 operational. switchgear controlling powersupply to the district may be put in place. Pilot core protection is not maintained up to the ON/OFF push button station but up to foot switch. Mechanism to ensure functionality of the ON/OFF pushbutton station shall be put in place. Reg-108. Formulate and implement a system of operating portable and transportable machines in underground mines as per provisions of the statue. Low AEE, EE & CE. To be completed within fifteen days. No maintenance schedule for checking the Flame Proof (FLF) features of the apparatus & switchgears. 1. A schedule of maintenance for checking FLP features of apparatus & switchgears as per the guidelines of the manufacturer and recording the findings there of may be put in place. 2. Replacement of spares, if any, shall be made from the manufacturer, if not standardized. 3. A register for inspection and maintenance of FLP features shall be maintained. Reg-110. Formulate and implement a schedule of maintenance for checking FLP features of apparatus & switchgears as per the guidelines of the manufacturer and recording the findings in a bound paged book kept for the purpose. Low AEE, EE & CE. Communication facilities not provided at all the distributing centres in the mine. An efficient means of communication between the surface Sub Station (S/S) & other distributing centres may be put in place. Reg- 97(2). Provide an efficient means of communication between the surface Sub Station & other distributing centres. Med AEE, EE & CE. To be completed within one month. TABLE: CP/OH-7 Control Plan: Airborne Respirable Dust & Occupational Health in Coal Mines Name of Mine : Katkona 1&2 Incline Date Conducted: Name of the Company : S.E.C.L. Location: Assessment Team S.N. Name Designation 01 Shri D.Singh Colliery Manager (MM) 02 Shri Manoj Kumar Colliery Engineer (CE) 03 Shri P.F.Patel Safety Officer (SO) 04 Shri B.K.Singh Ventilation Officer (VO) 05 Shri K.K.Vishwakarma Assistant Manager (AM) 06 Shri S.K.Pandey Manager (M) 08 Shri K.A.Ansari AM(M)
  • 86.
    86 09 Shri DharmeshAM(M) 10 Shri S.K.Sinha SOE(M) 11 Dr. R.R.Singh Medical Officer (MO) 12 Shri. G.S. Patel Sr.Surveyor (SUR) 13 Shri O.P.Gupta Surveyor (SUR) 14 Shri D.Sengupta Workman Inspector (Mining) (WIM) 15 Shri M.A.Siddqui Workman Inspector (Mechanical) (WIME) 16 Shri A.L.Gupta Workman Inspector (Electrical) (WIE) 17 Shri Ajay Singh Overman (OM) 18 Shri Amrit Mahato Mining Sirdar (MS) 19 Shri Shivcharan Foreman (Mechanical) (FMM) 20 Shri Ramesh Bhagat Foreman (Electrical) (FME) 21 Shri Dhaniram Electrical Supervisor (ES) 22 Shri Jawahar Safety Committee Member/Machenical Fitter 23 Shri Raghrai Safety Committee Member/SDL Operator Hazard identification in respect of air borne respirable dust and occupational health services at a coal mine having part underground workings. (Hazard indicates health harm issues of mine workers) Mechanism Control RSP/DGC/ MG Procedure ERCI Res Comments 1.Dry drilling operations at work faces. 2. Mine workers not using dust masks. 1. Water spraying of coal dust before drilling. 2. Use of Personal Protective Equipment (PPE). 1. Reg- 144; DGC- 1/2004; Rec Xth Con. 1. Prepare and implement Code of Practice for drilling in work faces. 2. Ensure supply of PPE and use by work persons. Low AM & MM. The job mentioned at serial no. 1&2 to be completed within one month’s time (YF). Dust concentration in excess of permissible limit at work faces. Monitor concentration of dust in work face. -Do- Prepare and implement a Procedure for conducting dust survey at prescribed interval. Low AM & MM. The job to be completed within one month’s time (YF). Water spraying arrangement nonfunctional in coal loading points. Water spraying with dust suppressant in coal loading points. -Do- Frame and implement Code of Practice for dust suppression in coal loading points. Med AM & MM. The job to be completed within one month’s time (YF). Periodic Medical Examination (PME) of work persons not conducted in Conduct PME of work persons in prescribed manner. Rul-29B; Rec Xth Con. Prepare and implement a system of conducting PME of work persons in prescribed manner. Low Collie ry Medic al The job to be completed within a period of forty five days (YF). Facilitators (May Include) S.N. Name Designation 01 Shri A.K. Dubey Nodal Officer , ISO 02 Shri M.Yadav Area Safety Officer
  • 87.
    87 prescribed manner. Office r& MM. Rehabilitation measures not taken for workers diagnosed with pneumoconiosis. On detection of signs of onset of ‘Pneumoconiosis’ workers to be deployed in suitable alternative jobs with medical support. Rul-29B; Rec Xth Con. Prepare and implement a system of deploying work persons diagnosed with Pneumoconiosis in alternative jobs at work sites with medical support where dust hazard is negligible. Low MM & Agent The job to be completed within one month’s time (YF). 1. Noise level in machines in excess of threshold limit. 2. Maintenance of machines deficient. 3. Mine workers not using ear muffs. 1. Maintenance of noise level below the comfort level of workers. 2. Maintenance of machines at prescribed interval. 3. Use of PPE by mine workers. DGC No. Tech.5/19 90 MG. MG. 1. A system of conducting noise survey at prescribed interval and implementation of remedial measures thereof may be put in place. 2. Frame and implement the maintenance schedule of machines. 3. Ensure a system of supply and use of PPE by mine workers. Low AM & MM. The job mentioned at serial no. 1&2 to be completed within one month’s time (YF). TABLE: CP/DB-8 Control Plan: Drilling & Blasting Operation (DB) in Underground Coal Mines Name of Mine : Katkona 1&2 Incline Date Conducted: Name of the Company : S.E.C.L. Location: Assessment Team S.N. Name Designation 01 Shri D.Singh Colliery Manager (MM) 02 Shri Manoj Kumar Colliery Engineer (CE) 03 Shri P.F.Patel Safety Officer (SO) 04 Shri B.K.Singh Ventilation Officer (VO) 05 Shri K.K.Vishwakarma Assistant Manager (AM) 06 Shri S.K.Pandey Manager (M) 08 Shri K.A.Ansari AM(M) 09 Shri Dharmesh AM(M) 10 Shri S.K.Sinha SOE(M) 11 Dr. R.R.Singh Medical Officer (MO) 12 Shri. G.S. Patel Sr.Surveyor (SUR) 13 Shri O.P.Gupta Surveyor (SUR) 14 Shri D.Sengupta Workman Inspector (Mining) (WIM)
  • 88.
    88 15 Shri M.A.SiddquiWorkman Inspector (Mechanical) (WIME) 16 Shri A.L.Gupta Workman Inspector (Electrical) (WIE) 17 Shri Ajay Singh Overman (OM) 18 Shri Amrit Mahato Mining Sirdar (MS) 19 Shri Shivcharan Foreman (Mechanical) (FMM) 20 Shri Ramesh Bhagat Foreman (Electrical) (FME) Hazard identification in respect of drilling & blasting at a coal mine having part underground workings. (Hazard indicates health harm issues of mine workers) Mechanism Control RSP/DGC/ MG Procedure ERCI Res Comments Because of poor dressing of running faces. Efficient supervision for qualitiful dressing Providing skilled & experienced dresser Unsupported green roof Ensure proper supporting of roof & side before starting of drilling blasting operation. Provide sufficient support gangs. Geological disturbed working faces. Provide a special supports under proper supervision Poor ventilation systems & poor supervisions. Provide adequate ventilation at working faces. Arrangement of Auxiliary fans. Poor electrical maintance. Proper maintenance of coal drill machine Provide Adequate a spare parts ensure safety. Unscientific distribution of delay number. Provide proper delay number as per specified pattern. Ensure avaibility of proper delay number. Wrong hole direction Drilling work under proper supervision as specified pattern Use of old detonator & explosive Expired detonator & explosive shall not use. While deling with misfire not standard procedure adopted. SOP adopted deling with misfire. Poor supervision while blasting in joining faces. Blasting card system shall be adopted. Facilitators (May Include) S.N. Name Designation 01 Shri A.K. Dubey Nodal Officer , ISO 02 Shri M.Yadav Area Safety Officer
  • 89.
    89 Faces running towards bothsides of joining faces. Other side of joining face shall be fenced. Blasting Card system not adopted. Ensure adoption of blasting system. Enterd in the blasted faces without giving sufficient time for diluting fumes & dust. Sufficient time shall be given after blasting. TABLE: CP/RB-9 Control Plan: Roof Bolter operation in the mine Name of Mine : Katkona 1&2 Incline Date Conducted: Name of the Company : S.E.C.L. Location: Assessment Team S.N. Name Designation 01 Shri D.Singh Colliery Manager (MM) 02 Shri Manoj Kumar Colliery Engineer (CE) 03 Shri P.F.Patel Safety Officer (SO) 04 Shri B.K.Singh Ventilation Officer (VO) 05 Shri K.K.Vishwakarma Assistant Manager (AM) 06 Shri S.K.Pandey Manager (M) 08 Shri K.A.Ansari AM(M) 09 Shri Dharmesh AM(M) 10 Shri S.K.Sinha SOE(M) 11 Dr. R.R.Singh Medical Officer (MO) 12 Shri. G.S. Patel Sr.Surveyor (SUR) 13 Shri O.P.Gupta Surveyor (SUR) 14 Shri D.Sengupta Workman Inspector (Mining) (WIM) 15 Shri M.A.Siddqui Workman Inspector (Mechanical) (WIME) 16 Shri A.L.Gupta Workman Inspector (Electrical) (WIE) 17 Shri Ajay Singh Overman (OM) 18 Shri Amrit Mahato Mining Sirdar (MS) 19 Shri Shivcharan Foreman (Mechanical) (FMM) 20 Shri Ramesh Bhagat Foreman (Electrical) (FME) Facilitators (May Include) S.N. Name Designation 01 Shri A.K. Dubey Nodal Officer , ISO 02 Shri M.Yadav Area Safety Officer
  • 90.
    90 Hazard identification inrespect of Roof Bolter operation at a coal mine having part underground workings. (Hazard indicates health harm issues of mine workers) Mechanism Control RSP/DGC/ MG Procedure ERCI Res Comments Damage Cable having joints Proper Joint By vulcanizing MG Rectifying cable joint. Timely cable replacing. Low FM, fitters To be ensured daily Health Effect from Dust Water spraying on scrubber Reg. 123 Quality inspection of face by supervisor Regular Spraying High Panel I/c, Om, MS To be ensured daily Collision due to poor Visibility along roadway Providing lights along roadway Reg. 154, MG AVA & lighting to be maintained in proper working order Low Engr. , FM To be ensured daily Collision due to Inadvertent entry of person AVA & other warning signal MG Fencing on route. Increasing Safety Awareness Low MS, OM To be ensured daily Projectile hit person or dislodge support Restriction of unwanted movement of man MG Guard on tyre & regular cleaning of Roadway Low Optr. , MS To be ensured daily Injury due to Roof/side fall GRP bolting with Tensile Plastic NET Reg. 102, DGC 3/2013 Improving alertness by safety talk Low Panel I/c, MS To be ensured daily Injury due to transportation of heavy materials Supply Material to nearby place MG Training & counseling. Regular effort for improving behavior Low Om, MS To be ensured daily Pressing of cable/hose pipe by tyre Cable/hose hanged on hooks MG Discussion about sequence of work Low Optr. To be ensured weekly Eye injury due to Dust Suppression by wet drilling MG Regular spraying and alertness Low SO, VO,P anel I/c To be ensured daily Injury due to Slipping of capsule during upwards Motion Inserting of capsule with pipe MG Careful work with Improve Safety consciousness Low OM, MS To be ensured daily Side fall at time of GRP Plastic tensile net MG,Reg. 102 DGC 3/2013 proper dressing before GRP installation Low OM, MS To be ensured daily Injury due to slippage of Poor quality Spanner Use of Standard quality wrench MG Skilled manpower with standard quality wrench Low SO, Panel I/c To be ensured Monthly Fall of person or machine on ground Training for skill improvement MG Engage skilled m/p, careful handling of Low MS To be ensured Monthly
  • 91.
    91 m/c Injury to eyeby pressurized hydraulic oil Worn hoses be replaced spare testing m/c MG Regular maintenance of machine Low Eng., FM, fitters To be ensured daily TABLE: CP/CT-10 Risk Assessment: Coal Transportation in underground and in surface of the mine Name of Mine : Katkona 1&2 Incline Date Conducted: Name of the Company : S.E.C.L. Location: Assessment Team S.N. Name Designation 01 Shri D.Singh Colliery Manager (MM) 02 Shri Manoj Kumar Colliery Engineer (CE) 03 Shri P.F.Patel Safety Officer (SO) 04 Shri B.K.Singh Ventilation Officer (VO) 05 Shri K.K.Vishwakarma Assistant Manager (AM) 06 Shri S.K.Pandey Manager (M) 08 Shri K.A.Ansari AM(M) 09 Shri Dharmesh AM(M) 10 Shri S.K.Sinha SOE(M) 11 Dr. R.R.Singh Medical Officer (MO) 12 Shri. G.S. Patel Sr.Surveyor (SUR) 13 Shri O.P.Gupta Surveyor (SUR) 14 Shri D.Sengupta Workman Inspector (Mining) (WIM) 15 Shri M.A.Siddqui Workman Inspector (Mechanical) (WIME) 16 Shri A.L.Gupta Workman Inspector (Electrical) (WIE) 17 Shri Ajay Singh Overman (OM) 18 Shri Amrit Mahato Mining Sirdar (MS) 19 Shri Shivcharan Foreman (Mechanical) (FMM) 20 Shri Ramesh Bhagat Foreman (Electrical) (FME) 21 Shri Dhaniram Electrical Supervisor (ES) Facilitators (May Include) S.N. Name Designation 01 Shri A.K. Dubey Nodal Officer , ISO 02 Shri M.Yadav Area Safety Officer
  • 92.
    92 Hazard identification inrespect of Coal Transportation in underground and in surface at a coal mine having part underground workings. (Hazard indicates health harm issues of mine workers) Mechanism Control RSP/DGC/ MG Procedure ERCI Res Comments Hit by bucket coz of Movement of SDL in gallery Widen the gallery to max allowable limit of width MG Path of adequate width for SDL movement shall be provided Low Panel I/c, OM, MS To be ensured daily Injury due run over Obstruction free path, AVA & lights provided MG More Vigilant along with control High Coll. Engr. To be ensured monthly Getting pressed between bucket and pillars Code of practice for operating SDL be implemented strictly MG SDL to be operated by skilled & experienced operator Low LHD Optr. To be ensured daily Injury due to Spillages from belt Carefulness MG make awareness Low OM, LHD Optr. To be ensured daily Collision due to Overcrowded trucks Maintaining queue Reg 95A & MG One way traffic & supervision Low Engr, To be ensured daily Hitting men present nearby coz of Driving trucks by unskilled drivers/persons Spot inspection of persons driving trucks MG Truck drivers with valid driving license shall be allowed to enter mine premises Low Secu- rity Inspe c-tor, Gaurd s To be ensured monthly TABLE: CP/MECH-11 Risk Assessment: Mechanical work in the mine Name of Mine : Katkona 1&2 Incline Date Conducted: Name of the Company : S.E.C.L. Location: Assessment Team S.N. Name Designation 01 Shri D.Singh Colliery Manager (MM) 02 Shri Manoj Kumar Colliery Engineer (CE) 03 Shri P.F.Patel Safety Officer (SO) 04 Shri B.K.Singh Ventilation Officer (VO) 05 Shri K.K.Vishwakarma Assistant Manager (AM) 06 Shri S.K.Pandey Manager (M) 08 Shri K.A.Ansari AM(M) 09 Shri Dharmesh AM(M) 10 Shri S.K.Sinha SOE(M) 11 Dr. R.R.Singh Medical Officer (MO)
  • 93.
    93 12 Shri. G.S.Patel Sr.Surveyor (SUR) 13 Shri O.P.Gupta Surveyor (SUR) 14 Shri D.Sengupta Workman Inspector (Mining) (WIM) 15 Shri M.A.Siddqui Workman Inspector (Mechanical) (WIME) 16 Shri A.L.Gupta Workman Inspector (Electrical) (WIE) 17 Shri Ajay Singh Overman (OM) 18 Shri Amrit Mahato Mining Sirdar (MS) 19 Shri Shivcharan Foreman (Mechanical) (FMM) 20 Shri Ramesh Bhagat Foreman (Electrical) (FME) 21 Shri Dhaniram Electrical Supervisor (ES) Hazard identification in respect of Mechanical work at a coal mine having part underground workings. (Hazard indicates health harm issues of mine workers) Mechanism Control RSP/DGC/ MG Procedure ERCI Res Comments Injury due to striking, damage due to collision by Sudden brake failure Replacement of brake at regular interval with Proper maintenance & by inspection Reg. 89(2)(f), 76(7)(b) & MG Proper maintenance &by inspection Med Engr ., FM To be ensured daily Injury due to hit by structure due to loose Foundation base Reinforcing foundation by props MG Ensure firm foundation for haulage installation Low Engr ., FM To be ensured weekly Injury due uncontrolled movement of tubs Good quality control units shall be supplied & used and Regular maintenance Reg.89 & MG Regular maintenance & replacing of units Low Colli ery Engr . To be ensured daily Snapping of running ropes Timely rope replacement of by good quality Reg. 91(3) Follow standard way of repair & replacement Low Mec h. FM To be ensured monthly Snapping of tension rope Provide strong fencing & enough tension MG Regular checking & examination Low Mec h.F M, To be checked monthly Facilitators (May Include) S.N. Name Designation 01 Shri A.K. Dubey Nodal Officer , ISO 02 Shri M.Yadav Area Safety Officer
  • 94.
    94 Fitte rs Injury due to Damagedtubs Use after proper repair and handle with safety MG Damaged tubs to be repaired & used Low Mec h.F M, Fitte rs To be ensured monthly Injury due to restricted work place for repairing Improve work place environment & carry out repair MG Make suitable place for work Low Mec h.F M, Fitte rs To be ensured daily Injury due to derailed tubs Proper track & tub maintenance provision of re-railers MG Alertness on working Low Mec h.F M, Fitte rs To be ensured daily Injury due to hit by slipping of spanner & bolts while replacement of tyre Engage skilled & experienced persons with compliance of the safety procedure MG Fit paper size bolts. Use proper size spanner Low Mec h.F M, Fitte rs To be ensured daily Injury due to hit by sudden fall of raised bucket while repairing In addition to safety pin, positive support of adequate capacity should be fixed tightly below the bucket MG Engage skilled & experienced persons Follow SOP and COP Low Mec h.F M, Fitte rs To be ensured daily TABLE: CP/PUMP-12 Risk Assessment: Pump operation in the mine Name of Mine : Katkona 1&2 Incline Date Conducted: Name of the Company : S.E.C.L. Location: Assessment Team S.N. Name Designation 01 Shri D.Singh Colliery Manager (MM) 02 Shri Manoj Kumar Colliery Engineer (CE) 03 Shri P.F.Patel Safety Officer (SO)
  • 95.
    95 04 Shri B.K.SinghVentilation Officer (VO) 05 Shri K.K.Vishwakarma Assistant Manager (AM) 06 Shri S.K.Pandey Manager (M) 08 Shri K.A.Ansari AM(M) 09 Shri Dharmesh AM(M) 10 Shri S.K.Sinha SOE(M) 11 Dr. R.R.Singh Medical Officer (MO) 12 Shri. G.S. Patel Sr.Surveyor (SUR) 13 Shri O.P.Gupta Surveyor (SUR) 14 Shri D.Sengupta Workman Inspector (Mining) (WIM) 15 Shri M.A.Siddqui Workman Inspector (Mechanical) (WIME) 16 Shri A.L.Gupta Workman Inspector (Electrical) (WIE) 17 Shri Ajay Singh Overman (OM) 18 Shri Amrit Mahato Mining Sirdar (MS) 19 Shri Shivcharan Foreman (Mechanical) (FMM) 20 Shri Ramesh Bhagat Foreman (Electrical) (FME) 21 Shri Dhaniram Electrical Supervisor (ES) Hazard identification in respect of Pump operation at a coal mine having part underground workings. (Hazard indicates health harm issues of mine workers) Mechanism Control RSP/DGC/ MG Procedure ERCI Res Comments Injury to back, hand/ leg while carrying heavy items Provide adequate & skilled manpower Reg.115 (6) Work under supervision Low Super - visors To be ensured daily Injury due to fall of heavy objects Handling object properly MG Procedure for installation to be followed High Mec h. FM, Fitte r System to be maintained Stress & strain to person for laying heavy/long pipes Engage skilled person under supervision Reg.115 (6) & MG Good practice workmanship Supervision throughout Low FM, Pipe fitter s To be ensured daily Facilitators (May Include) S.N. Name Designation 01 Shri A.K. Dubey Nodal Officer , ISO 02 Shri M.Yadav Area Safety Officer
  • 96.
    96 Injury to hand/ fingerscoz of improper tools Provide proper tools MG Provide skilled fitter Low Fitte rs To be put every 6 months Injury/damage due to collapse of retaining wall Regular checking & examination MG As far as possible installation of pump at dip side of sump should be avoided Low VO, Surv e- yor To be put every 6 months Suffocation and asphyxiation due to inadequate ventilation Providing safety lamp lighting and telephone at pumping station Reg.129 & MG Coursing of fresh intake air with roof/ side dressing & supporting Low SO, VO To be ensured continuously Injury due to fall of roof/sides For remotely located pumps, at least two persons should be deployed with safety lamps Reg.102 &MG The roadways should be made safe & secured and for remotely located pumps Low SO, Shift I/c To be ensured continuously TABLE: AD/SCUG-1 Audit of Hazard Identification and Control Plan: Strata Movement in Underground Coal Mines Name of Mine : Katkona 1&2 Incline Date Conducted: Name of the Company : S.E.C.L. Location: Assessment Team S.N. Name Designation 01 Shri D.Singh Colliery Manager 02 Shri Manoj Kumar Colliery Engineer 03 Shri P.F.Patel Safety Officer 04 Shri B.K.Singh Ventilation Officer 05 Shri K.K.Vishwakarma Assistant Manager 06. Shri S.K.Pandey Manager 07. Shri K.A.Ansari ACM(M) 08. Shri Dharmesh ACM(M) 09. Shri S.K.Sinha SOE(M) 10 Shri G.S.Patel Sr.Surveyor 11 Dr. R.R.Singh Medical Officer 12 Shri O.P.Gupta Surveyor 13 Shri D.Sengupta Workman Inspector (Mining) 14 Shri M.A.Siddqui Workman Inspector (Mechanical) 15 Shri A.L.Gupta Workman Inspector (Electrical) 16 Shri Ajay Singh Overman (OM) 17 Shri Amrit Mahato Mining Sirdar (MS) 18 Shri Shivcharan Foreman (Mechanical)
  • 97.
    97 19 Shri RameshBhagat Foreman (Electrical) 20 Shri Dhaniram Electrical Supervisor 21 Shri Jawahar Safety Committee Member/Machenical Fitter 22 Shri Raghrai Safety Committee Member/SDL Operator Facilitators (May Include) S.N. Name Designation 01 Shri A.K. Dubey Nodal Officer , ISO 02 Shri M.Yadav Area Safety Officer Audit of Hazard Identification and Control Plan: Strata Movement in Underground Coal Mines . Abbreviations: IAF: Immediate Action Flag; SOP: Standard Operating Procedure. Hazard identification Plan: (General comments) Mechanism Control Procedure Action Taken Observations and Comments Roof fall in freshly exposed roof due to lack of supervision. Efficient supervision to prevent roof fell in the freshly exposed area. Devise and implement an integrated system of supervision of green roof area by MS/OM/AM. A system of supervision of green roof area has been devised and being implemented. Monitoring of the process to be done in ongoing manner by AM & MM. Roof fall due to poor workmanship in installation of supports. 1. Installation of supports by efficient and trained support personnel. 2. Training of support personnel. 1. Careful selection of support personnel. 2. Devise a schedule for training and re-training of support personnel at prescribed intervals. 1. A screening committee for selection has been constituted under the Chairmanship of MM. 2. A schedule for training and re- training has been developed. 1. MM & Agent may ensure functioning of the screening committee in an on-going manner. 2. A refresher training programme for support personnel has been conducted. . MM may expedite the re-training issue. Roof and side fall resulting from weak and incompetent roof strata. Ascertain the competence of strata for an adequate roof support design. Structural mapping of freshly exposed roof and sides to identify geological features like slip planes etc., which affects the competence of roof rock. Consultation with a research institute for providing necessary expertise for conduct of structural mapping is in progress. MM and Agent may expedite the issue so that the exercise may commence at an early date (IAF). Roof fall due to inferior quality of support material. Ensure supply of prescribed quality of support material. Establish a system of procurement and supply of support material conforming to DGMS/BIS standards with a provision of pre- checking for quality. A system has been developed and shortly would be put in use. MM & Agent may initiate prompt action to finalise and put the system in use (IAF). Roof and side fall in mine workings due to deficient support density. Ensure installation of supports as per support plan. Devise a system of monitoring by supervisors and managers to ascertain whether supports are installed as per support A system of monitoring to density and ascertain the efficacy of installed supports has been AM & MM to keep a continuous watch over implementation of the system.
  • 98.
    98 plan. devised andput to use. Support plan based on deficient geological data and other parameters causing instability of strata. Ensure framing of support design on the basis of proper geotechnical investigations. Classification of roof rock by CMRI-ISM Geo-mechanics classification and support design thereof. RMR of the roof rock has been determined, followed by support design by a research institute. On the basis of inputs, existing support plan has been modified. Whether geo-mining conditions changes, fresh determination of RMR followed by support design exercise may be conducted. Mechanism Control Procedure Action Taken Observations and Comments Delay in supply of support material and subsequent erection of Ensure timely supply and erection of mine supports. Establish a system of timely placing of indent of indent for supports A system of timely supply and erection of mine supports has MM may initiate necessary action to implement the system on priority basis (IAF). The same resulting in roof fall. Followed by supply of supports. Ensure timely erection of supports. Been developed and implementation of of the same is in process. Roof and side fall due to advance orientation of roadway vis-à-vis prominent geological features like cleat etc. Orient proposed main installations and roadways strategically in respect of prominent geological disturbances to reduce strata stability problems. Mine Planning & Design Engineer in consultation and under the guidance of experts of an academic/research institute to decide proposed orientation of main installations and roadways in mine plan. Discussion with a research institute to effect necessary modification in the process of developing mine plan and mining layouts has been initiated. MM and Agent may expedite the issue so that the job is completed within two months’ time. Roof and side fall in stowing sections. Ensure timely and adequate stowing. Prepare and implement a scheme for timely and adequate stowing. Action in this regard has been initiated but the task is yet to be completed. Prompt action to be initiated in this regard by MM and Agent (IAF). TABLE: AD/MV-2 Audit of Hazard Identification and Control Plan: Mine Ventilation in Underground Coal Mines Name of Mine : Katkona 1&2 Incline Date Conducted: Name of the Company : S.E.C.L. Location: Assessment Team S.N. Name Designation 01 Shri D.Singh Colliery Manager 02 Shri Manoj Kumar Colliery Engineer 03 Shri P.F.Patel Safety Officer 04 Shri B.K.Singh Ventilation Officer 05 Shri K.K.Vishwakarma Assistant Manager 06. Shri S.K.Pandey Manager 07. Shri K.A.Ansari ACM(M) 08. Shri Dharmesh ACM(M) 09. Shri S.K.Sinha SOE(M)
  • 99.
    99 10 Shri G.S.PatelSr.Surveyor 11 Dr. R.R.Singh Medical Officer 12 Shri O.P.Gupta Surveyor 13 Shri D.Sengupta Workman Inspector (Mining) 14 Shri M.A.Siddqui Workman Inspector (Mechanical) 15 Shri A.L.Gupta Workman Inspector (Electrical) 16 Shri Ajay Singh Overman (OM) 17 Shri Amrit Mahato Mining Sirdar (MS) 18 Shri Shivcharan Foreman (Mechanical) 19 Shri Ramesh Bhagat Foreman (Electrical) 20 Shri Dhaniram Electrical Supervisor 21 Shri Jawahar Safety Committee Member/Machenical Fitter 22 Shri Raghrai Safety Committee Member/SDL Operator Facilitators (May Include) S.N. Name Designation 01 Shri A.K. Dubey Nodal Officer , ISO 02 Shri M.Yadav Area Safety Officer Audit of Hazard Identification and Control Plan as regards to Mine Ventilation in mechanized Board & Pillar mining with caving. Abbreviations: IAF: Immediate Action Flag; SOP: Standard Operating Procedure. Hazard identification Plan: (General comments) Hazard Control Plan: Mechanism Control Procedure Action Taken Observations and Comments Air leakage in return airway through ventilation doors/belt doors. Prevent air leakage through ventilation doors/belt doors. Establish a system of checking of ventilation checking has been devised and being implements. A system of supervision of green roof area has been devised and being implemented. Monitoring of the process to be done in ongoing manner by VO, AM & MM. Air leakage in return airway through stoppings. Prevent air leakage through stoppings. Establish a system of checking of stopping’s under competent supervision. A team under a senior Overman has been constituted for checking to stopping’s and follows up actions. VO & AM & MM to monitor the system in an on- going manner. High resistance to air flow due to number of mine cars on haulage system. Regulate movement of mine cars in intake airway to achieve optimum air flow through intake airway. Fine tune for existing system of hauling in empty mine cars and hauling out coal filled mine cars without effecting operational efficiency. Necessary modifications have been made in the existing system to reduce the resistance to air flow. CE, AM & MM to monitor the system in an on-going manner. Reduced efficiency of mine fan due to slipping of fan belt. Establish a system of regular checking of mine fan and its accessories with a scheme of preventive maintenance. Formulate a SOP for checking and maintenance of mine fan and its accessories. SOP has been formulated for checking and maintenance of mine fan and put to use. VO, AM & MM to monitor the system in an on-going manner.
  • 100.
    100 Deficient function of airlock due to leakage through doors and windows. Prevent/Minimise air leakage through door and windows. Establish a system of checking and maintenance of airlocks under competent supervision. A system of checking and maintenance of airlocks has been devised and put to use. AM & MM to keep a check on efficacy of the system. Improper distribution of air in working faces due to poor ventilation planning & network. Establish mine ventilation network as per stipulations of strata. Design of mine ventilation network in consultation with experts from an academic/research institution. A discussion with experts from an academic institution for designing mine ventilation network is in progress. MM & Agent may expedite the issue with immediate effect (IAF). Improper distribution of air in working faces due to poor workmanship in installation and maintenance of brattices and ducting. 1. A system of installation and maintenance of brattices and ducting by trained personnel under competent supervision. 2. Training of mine ventilation personnel. 1. Develop and implement a SOP for installation and maintenance of brattices and ducting . 2. Conduct training of mine ventilation personnel. 1. SOP has been formulated for installation and maintenance of brattices and ducting and put in place. 2. Training for mine ventilation personnel is yet to be conducted. 1. AM & MM to monitor the system in an on-going manner. 2. MM & Agent may organize training within one month. Improper distribution of air in A suitable mechanism for regular monitoring Develop and implement a mechanism of monitoring A mechanism for monitoring the efficacy VO,AM &MM to monitor the system working faces due to inadequate monitoring of face ventilation system. of the efficiency monitoring of the efficacy of face ventilation system as per provisions of the statute. face ventilation system to ascertain its efficacy by Mining Sirdar/Overman/Asst.Mana ger. of face ventilation system has been developed, and put to use. in an on-going manner. Air leakage in returns due to leakage through air crossings.. 1. Periodic monitoring of the effectiveness of air crossing and undertake maintenance of the same by competent & trained personnel. 2. Training of mine ventilation personnel. 1. Develop and implement a system of inspection and maintenance of air crossings by competent personnel. 2. Conduct training of mine ventilation personnel. 1. A system of checking and maintenance of air crossings has been devised and put to use. 2. Specialized training yet to be conducted. 1. VO, AM & MM to monitor the system in an on- going manner. 2. MM & Agent may organize training within one month. Improper distribution of air to faces due to incorrect sitting of Auxiliary/Booster fan. Adoption of a system based on scientific study for setting of Auxiliary/Booster fan. Formulate a system of conducting pressure/quantity/ velocity survey and use the inputs for deciding the position for installation for Auxiliary/Booster fan. A system of conducting pressure/quantity/veloci ty survey is being developed in consultation with experts from a research institute. Prompt action to be initiated in this regard by MM & Agent (IAF). Excessive quantities of inflammable/noxious gasses in work faces due to disruption of normal ventilation. Withdrawal of work persons when percentage of inflammable/noxio us gases is above permitted level. Formulate a scheme of withdrawal of work persons as per provisions of statute under competent supervision. A scheme has been prepared which is to be tested at the time of mine emergency simulation exercise. MM & Agent may organize mine emergency simulation exercise (IAF). High resistance in air Maintenance of air Establish a protocol of A protocol has been VO, AM & MM to
  • 101.
    101 return(s) due to accumulationof debris. return(s) to keep them free of obstructions/debris. inspection of air return(s) by competent personnel as per statute with a clause of initiating action to keep them free of obstruction debris. framed and put to use for inspection of air return(s) and initiating suitable action for keeping air return(s) obstruction free. monitor the system in an on-going manner. TABLE: AD/IN-3 Audit of Hazard Identification and Control Plan: Inundation in underground coal mines Name of Mine : Katkona 1&2 Incline Date Conducted: Name of the Company : S.E.C.L. Location: Assessment Team S.N. Name Designation 01 Shri D.Singh Colliery Manager 02 Shri Manoj Kumar Colliery Engineer 03 Shri P.F.Patel Safety Officer 04 Shri B.K.Singh Ventilation Officer 05 Shri K.K.Vishwakarma Assistant Manager 06. Shri S.K.Pandey Manager 07. Shri K.A.Ansari ACM(M) 08. Shri Dharmesh ACM(M) 09. Shri S.K.Sinha SOE(M) 10 Shri G.S.Patel Sr.Surveyor 11 Dr. R.R.Singh Medical Officer 12 Shri O.P.Gupta Surveyor 13 Shri D.Sengupta Workman Inspector (Mining) 14 Shri M.A.Siddqui Workman Inspector (Mechanical) 15 Shri A.L.Gupta Workman Inspector (Electrical) 16 Shri Ajay Singh Overman (OM) 17 Shri Amrit Mahato Mining Sirdar (MS) 18 Shri Shivcharan Foreman (Mechanical) 19 Shri Ramesh Bhagat Foreman (Electrical) 20 Shri Dhaniram Electrical Supervisor 21 Shri Jawahar Safety Committee Member/Machenical Fitter 22 Shri Raghrai Safety Committee Member/SDL Operator Facilitators (May Include) S.N. Name Designation 01 Shri A.K. Dubey Nodal Officer , ISO 02 Shri M.Yadav Area Safety Officer Audit of Hazard Identification and Control Plan as regards to inundation in multiple seam underground workings with caving/stowing. Abbreviations: IAF: Immediate Action Flag; SOP: Standard Operating Procedure.
  • 102.
    102 Hazard identification Plan: (Generalcomments) Hazard Control Plan: Mechanism Control Procedure Action Taken Observations and Comments Failure of coal pillars due to existence of fire in underground allowing connection cracks with shallow surface rain water accumulation and flooding of underground workings. 1. Ensure efficient measures of controlling underground fire by trained personnel under competent supervision. 2. Ensure drainage of rain water from large surface depression and filling up of the same. 3. Specialized training on combating underground mine fire. 1. Devise a mechanism for fighting of underground fire in consultation with experts of an academic institute and implement the same under managerial supervision. 2. Constitute a term for drainage of water from surface depression and filling up of the same, as and when required under competent supervision. 3. Conduct specialized training of mine personnel on combating underground mine fire. 1. A preliminary discussion to devise a mechanism of fighting underground and fire has been held with experts of an academic institute. 2. A team has been constituted with senior most Ass. Manager as team leader. 3. Training is yet to be conducted. 1. Immediate action to be initiated by the MM & Agent to put the mechanism in place (IAF). 2. Monitoring in this regard to be done in ongoing manner by MM and Agent. 3. MM & Agent to facilitate conduct of training within one month. Failure of embankment constructed at river bank due to heavy rain and entry of water from surface through old workings and subsidence area to underground mine workings. Failure of embankment constructed at river bank due to heavy rain and entry of water from surface through old working and Subsidence area to underground mine workings. 1. Assess the strength and stability of embankment constructed at river bank. 2. A system of sounding warning during heavy rain and withdrawal of persons from underground if considered necessary, to be in place. 1. Conduct a study for assessing strength and stability of embankment in consultation with experts of a research institute. Implement suggestions for strengthening embankment, if any, under competent supervision. 2. Devise a code of practice for warning during heavy rain, and evacuation of work persons from underground if warranted. 1. Discussion is to progress to engage a research institute for conducting the study. 2. A code of practice has been devised and being implemented. 1. Immediate action to be initiated by the MM & Agent for facilitating conduct of study and implementation of recommendations (IAF). 2.Ensure implementation of the code of practice by AM & MM. Failure of dam constructed in the connection drift between workings of two seams, causing sudden inrush of water from workings of one seam to another seam in underground . Assess stability of dam from available records, If need be, explore the possibility of strengthening the existing dam or construction of a new dam. a) Conduct stability assessment exercise in consultation with experts of a research / academic institute. b) Formulate a work process for strengthening of existing dam or construction of a new dam, if need be, and execute the same by trained personnel under competent supervision. a) The stability assessment exercise has been conducted by the experts of an academic institute, who recommended strengthening of the existing dam. MM & Agent to complete the action for strengthening of existing dam within one month’s time (IAF). Mechanism Control Procedure Action Taken Observations and Comments
  • 103.
    103 b) The workprocess has been formulated. As recommended, action for strengthening of existing dam has been initiated. Flooding of river due to heavy rains and water finding its way to underground workings through goaf and/or mine entries. Assess rainfall date of last thirty years in the area and corresponding High Flood Level (HFL) to formulate strategy for preventing entry of water in underground workings through goaf and /or mine entries. Formulate strategy for preventing entry of water in the underground workings through goaf and/or mine entries and initiate action for implementing the same. A scheme has been devised and proposed to be put in use shortly. AM & MM to expedite implementation of the scheme (IAF). Barriers against water logged old workings failing under hydrostatic pressure causing inrush of water in underground workings. Ensure maintenance of barrier as prescribed under mining laws. Formulate and implement a work scheme to ensure maintenance of barrier as prescribed under mining laws. A work scheme has been formulated and in the process of being implemented. AM & MM to keep a continuous watch over implementation of the system. Sudden inrush of water form old water logged workings of same seam or from one seam to another seam in underground due to accidental connection. Ensure leaving prescribed barrier as per the provisions of the statute from old water logged workings while advancing mine galleries in underground. Conduct periodic mine survey and check survey to ensure maintenance of barrier as prescribed under mining laws. A system of conducting barrier survey has been formulated and in the process of being implemented. AM & MM to keep a continuous watch over implementation of the system. TABLE: AD/MFUG-4 Audit of Hazard Identification and Control Plan: Mine Fire in Underground Coal Mines Name of Mine : Katkona 1&2 Incline Date Conducted: Name of the Company : S.E.C.L. Location: Assessment Team S.N. Name Designation 01 Shri D.Singh Colliery Manager 02 Shri Manoj Kumar Colliery Engineer 03 Shri P.F.Patel Safety Officer 04 Shri B.K.Singh Ventilation Officer 05 Shri K.K.Vishwakarma Assistant Manager 06. Shri S.K.Pandey Manager 07. Shri K.A.Ansari ACM(M) 08. Shri Dharmesh ACM(M) 09. Shri S.K.Sinha SOE(M) 10 Shri G.S.Patel Sr.Surveyor
  • 104.
    104 11 Dr. R.R.SinghMedical Officer 12 Shri O.P.Gupta Surveyor 13 Shri D.Sengupta Workman Inspector (Mining) 14 Shri M.A.Siddqui Workman Inspector (Mechanical) 15 Shri A.L.Gupta Workman Inspector (Electrical) 16 Shri Ajay Singh Overman (OM) 17 Shri Amrit Mahato Mining Sirdar (MS) 18 Shri Shivcharan Foreman (Mechanical) 19 Shri Ramesh Bhagat Foreman (Electrical) 20 Shri Dhaniram Electrical Supervisor 21 Shri Jawahar Safety Committee Member/Machenical Fitter 22 Shri Raghurai Safety Committee Member/SDL Operator Facilitators (May Include) S.N. Name Designation 01 Shri A.K. Dubey Nodal Officer , ISO 02 Shri M.Yadav Area Safety Officer Audit of fire hazard identification and control plan as regards to Depillaring operation with caving/stowing. Abbreviations: IAF: Immediate Action Flag; SOP: Standard Operating Procedure. Hazard identification Plan: (General comments) Hazard Control Plan: Mechanism Control Procedure Action Taken Observations and Comments Leakage of air through isolation/fire stopping Prevent leakage of air through isolation/fire stoppings. Establish a system of checking isolation/fire stopping's of caving panel from where evidences of fire have been reported under competent supervision. A code of practice for checking isolation/fire stopping's of caving panel having risk of fire has been formulated and put in practice by engaging competent personnel. Monitoring of the process to be done in ongoing manner by AM & MM. Non adherence to pressure balancing and leakage through isolation/fire stoppings. Prevent leakage of air through isolation/fire stoppings by pressure balancing. Formulate and execute a system of pressure balancing. A scheme of pressure balancing has been formulated in consultation with experts from an academic institution. It will be executed by competent personnel under guidance of experts. The system is still under the process of implementation action not yet completed AM & MM may expedite the issue IAF. Deficient monitoring of mine atmosphere resulting in leakage through isolation/fire stopping's Systematic monitoring of mine atmosphere. Fine tune the existing system of monitoring mine atmosphere by establishing a mine environment management system. Formulation of mine environment management system in consultation with scientist of a research institute has been completed. MM & Agent may initiate suitable action for implementation of the system in time bound manner(IAF)
  • 105.
    105 Implementation of the systemnot yet completed. Fire jumps existing barrier of a depillared and caved panel isolated with stopping's and affects work persons. Establish preparedness for evacuation in emergency by conduct of mock rehearsals Conduct mine fire simulation exercise under expert guidance at prescribed interval Initial discussions with stake holders for conducting the exercise have been held. MM & Agent may expedite the issue so that the exercise is held at an early date(IAF) Coal or carbonaceous material left in decoaled area and leakage through stoppings. Optimum extraction of coal and ensuring not to leave loose coal or carbonaceous material in decoaled area with efficient stowing. Develop & implement a procedure for extraction of coal with stowing with special emphasis on the method of clearing coal and carbonaceous material from decoaled area. A procedure has been developed and implementation of the same is in process. AM & MM may initiate necessary action to implement the procedure within one month with a system of monitoring in an ongoing manner. Additional mechanism out bye of sand barrier not provided to prevent migration of fire. A suitable mechanism out bye of sand barrier not provided to prevent migration of fire Develop an effective mechanism in consultation with experts/scientist of reputed research/academic institution to prevent migration of fire. Preliminary discussion to develop the mechanism with the help of a scientific institute has been held. MM & Agent may expedite the issue so that the job is completed within three months time. Poor blasting system damage fire/isolation stopping's facilitating propagation of fire. 1. Adoption of proper blasting technology minimizing blast induced vibration by competent blasting personnel. 2. Training of mine personnel. 1. Fine tune the drilling & blasting system. Conduct drilling & blasting by deploying trained and competent personnel. 2. Organize training for personnel engaged in drilling & blasting. 1. Drilling & blasting system has been modified. 2. A refresher training programme for drilling & blasting personnel has been conducted. 1. System to be monitored by AM & MM 2. MM & Agent may address the re-training issue. Poor maintenance system damage fire/isolation stoppings. Ensure proper maintenance of fire/isolation stoppings. Develop and implement a schedule of maintenance for fire/isolation stoppings. A schedule of maintenance for fire/isolation stoppings has been developed and implemented. VO, AM and MM to monitor the process of implantation in an ongoing manner. Deficient ventilation network put in practice by untrained personnel. 1. Establish an efficient ventilation network manned by trained personnel. 2. Training of mine personnel engaged in maintaining ventilation system. 1. Modify the existing ventilation network in consultation with experts/scientists of an academic/research institute. 2. Organize training for mine personnel engaged in maintaining ventilation system. 1. The work of ventilation network planning has been entrusted to an academic institution and the same is estimated to be completed within one month. 2. Training of personnel engaged in maintaining ventilation system yet to be completed. 1. MM & Agent may monitor the progress of work. 2. MM & Agent may ensure conduct of training within one month. TABLE: AD/MM-5 Risk Assessment: Mine Machinery (MM) in Underground Coal Mines
  • 106.
    106 (Transportation/ Use ofMachinery in U/G Mine) Name of Mine : Katkona 1&2 Incline Date Conducted: Name of the Company : S.E.C.L. Location: Assessment Team S.N. Name Designation 01 Shri D. Singh Mines Manager (MM) 02 Shri Manoj Kumar Colliery Engineer (CM) 03 Shri P.F.Patel Safety Officer (SO) 04 Shri B.K.Singh Ventilation Officer (VO) 05 Shri K.K.Vishwakarma Assistant Manager (AM) 06 Shri Akhilesh Pandey Engineer(E&M) 08 Dr. R.R.Singh Medical Officer (MO) 09 Shri Omprakash Surveyor (SUR) 10 Shri D.Sengupta Workman Inspector (Mining) (WIM) 11 Shri M.A. Siddique Workman Inspector (Mechanical) (WIME) 12 Shri R.L.Gupta Workman Inspector (Electrical) (WIE) 13 Shri Ashwin Kumar Overman (OM) 14 Shri Amrut Kumar Mining Sirdar (MS) 15 Shri Shivcharan Foreman (Mechanical)(FMM) 16 Shri Awadha Kishor Foreman (Electrical)(FME) 17 Shri Dhaniram Electrical Supervisor (ES) 18 Shri Jawahar Mechanical Fitter (MEF) 19 Shri Raghurai Safety Committee Member/ SDL operator 20 Shri Ramsudhir Safety Committee Member/Mech. Fitter
  • 107.
    107 Audit of firehazard identification and control plan as regards to Mine Machinery Abbreviations: IAF: Immediate Action Flag; SOP: Standard Operating Procedure. Hazard identification Plan: (General comments) Hazard Control Plan: Mechanism Control Procedure Action Taken Observations and Comments Non adherence to traffic rules and driving of vehicles in an unsafe manner causing collision of vehicles. 1. Ensure efficient supervision to implement traffic rules. 2. Deploy trained drivers for driving vehicles. 1. Devise and implement an integrated system of supervision of movement of vehicles by MS/OM/AM. 2. Conduct refresher training for drivers. 1. A system of supervision of has been devised and being implemented. 2. Refresher Training for drivers conducted. 1. Monitoring of the process to be done in ongoing manner by AM/MM. 2. Training of drivers may be repeated at half yearly interval. Unauthorized driver by untrained personnel causing uncontrolled movement of vehicle resulting in toppling from height. 1. Establish a system for operation of vehicles by authorized and trained person. 2. Refresher training of drivers. 1. Devise and implement a failsafe system to prevent unauthorized operation of vehicles by untrained persons. 2. Conduct refresher training for drivers. 1. A system to prevent unauthorized operation of vehicles by untrained persons has been formulated and being implemented. 2. Refresher Training for drivers conducted. 1. Monitoring of the process to be done in ongoing manner by AM/MM. 2. Training of drivers may be repeated at half yearly interval. Non maintenance of haul road gradient within permissible limit causing uncontrolled movement of loaded vehicle resulting in toppling from height. 1. Ensure maintenance of haul road gradient within prescribed limit and observance of general condition as stipulated by trained personnel under competent supervision. 2. Training for workmen & supervisors engaged in maintenance of haul roads. 1. Formulate and implement a SOP for maintenance of haul roads. 2. Conduct refresher training for workmen & supervisors engaged in maintenance of haul roads. 1. Development SOP for maintenance of haul roads is in progress. 2. Training for workmen & supervisors engaged in maintenance of haul roads is yet to be conducted. 1. MM and Agent may expedite the issue so that the job is completed within fifteen days (IAF). 2. Agent and MM may organize training within one month. Poor illumination in the haul roads and working benches causing collision of vehicles and with other machineries. Ensure illumination as per prescribed standard in haul roads and working benches. Conduct illumination Survey in opencast workings in consultation with experts from research institute. Initiate action to provide illumination in opencast working as per prescribed standards. A discussion has been held with experts of a research institute to undertake an illumination survey. MM and Agent may facilitate conduct of illumination survey within one month and provide illumination in opencast working as per prescribed standard (IAF) Poor rear view causing improper assessment by driver while reversing and resulting in collision with other vehicle(s)/injury to 1. Ensure proper and unrestricted rear view to the driver of the vehicle. 2. Providence of warning device while 1. Installation and maintenance of rear view camera in strategic location in the vehicle. 2. Installation and maintenance of audio- 1. A discussion is in progress for Installation and maintenance of rear view camera in vehicles with vendors. 2. Audio-visual alarms 1. Agent and MM may expedite the matter (IAF). 2. MM and Agent may
  • 108.
    108 spotter and other workmen. reversingof vehicle. visual alarms to be automatically activated while reversing the vehicle. have been installed in vehicles. put in place a system for regular maintenance of Audio-visual alarms. Non maintenance of adequate width of benches and berms resulting in falling of loaded vehicle to bottom bench and down the hill roads. 1. Ensure maintenance of benches and berms as per prescribed standards. 2. Engaged trained supervisors and managers. 1. Devise and implement a system of supervision of opencast working by MS/OM/AM. 2. Conduct training of supervisors and managers to develop and maintain opencast working as per prescribed standards. 1. A system for inspection of opencast working as per prescribed standards has been formulated and put in place. 2. Training for supervisors and managers yet to be conducted. 1. Senior most AM and MM may monitor the process in an on-going manner. 2. MM and Agent may organize training with in one month. Electrical short circuit resulting in fire in transportation and other machineries. 1. Ensure adherence to electrical maintenance schedule. 2. Deploy trained personnel for electric maintenance. 1. Formulation and implementation of an electrical maintenance schedule. 2. Conduct training of electrical maintenance personnel. 1. An electrical maintenance schedule has been formulated and put in place. 2. Training for electrical maintenance personnel is yet to be conducted. 1. CE/MM to monitor the system in an on- going manner. 2. CE & MM may organize training within one month. Insufficient supervision and maintenance of the dump yard causing toppling of vehicle due to restricted space in dump yard. 1. Ensure efficient supervision by trained personnel for maintenance of dump yard. 2. Engaged trained supervisors and managers. 1. Devise and implement an integrated system of supervision of dump yard by MS/OM/AM. 2. Conduct training of supervisors and managers in maintenance of dump yard. 1. A system for inspection maintenance of the dump yard as per prescribed standards has been formulated and put in place. 2. Training for supervisors and managers yet to be conducted. 1. Senior most Asst. Manager and MM may monitor the process in an on-going manner. 2. Agent and MM may organize training within one month. Brake failure of vehicle due to poor maintenance causing uncontrolled movement. 1. Ensure maintenance of vehicle as per prescribed standards and intervals. 2. Deploy trained personnel for vehicle maintenance. 1. Formulate and implement a system for ascertaining the quality of maintenance management system in vogue. 2. Conduct training maintenance personnel. 1. A system for ascertaining the quality of maintenance management system is yet to be developed. 2. Training for maintenance personnel is yet to be conducted. 1. Prompt action to be initiated in this regard by CE & MM (IAF). Non adherence of SOP framed for drilling operation by the operator causing toppling of drilling machine while marching. 1. Ensure adherence to SOP framed for drilling operation by the operator. 2. Deploy trained drilling operators and helpers. 1. Marching of drilling machine under competent supervision as per SOP. 2. Conduct training of drilling operators and helpers. 1. A system to take action as per SOP under competent supervision has been devised and put in place. 2. Training for drilling operators yet to be conducted. 1. Senior most AM and MM May monitor the process in an on-going manner. 2. MM and Agent may organize training within one month.
  • 109.
    109 TABLE: AD/ELE-6 Audit ofHazard Identification and Control Plan: Coal Mine Electrical Installations Mines Name of Mine : Katkona 1&2 Incline Date Conducted: Name of the Company : S.E.C.L. Location: Assessment Team S.N. Name Designation 01 Shri D.Singh Colliery Manager (MM) 02 Shri Manoj Kumar Colliery Engineer (CE) 03 Shri P.F.Patel Safety Officer (SO) 04 Shri B.K.Singh Ventilation Officer (VO) 05 Shri K.K.Vishwakarma Assistant Manager (AM) 06 Shri S.K.Pandey Manager (M) 08 Shri K.A.Ansari AM(M) 09 Shri Dharmesh AM(M) 10 Shri S.K.Sinha SOE(M) 11 Dr. R.R.Singh Medical Officer (MO) 12 Shri. G.S. Patel Sr.Surveyor (SUR) 13 Shri O.P.Gupta Surveyor (SUR) 14 Shri D.Sengupta Workman Inspector (Mining) (WIM) 15 Shri M.A.Siddqui Workman Inspector (Mechanical) (WIME) 16 Shri A.L.Gupta Workman Inspector (Electrical) (WIE) 17 Shri Ajay Singh Overman (OM) 18 Shri Amrit Mahato Mining Sirdar (MS) 19 Shri Shivcharan Foreman (Mechanical) (FMM) 20 Shri Ramesh Bhagat Foreman (Electrical) (FME) Shri Dhaniram Electrical Supervisor (ES) Shri Jawahar Safety Committee Member/Machenical Fitter Shri Raghrai Safety Committee Member/SDL Operator Facilitators (May Include) S.N. Name Designation 01 Shri A.K. Dubey Nodal Officer , ISO 02 Shri M.Yadav Area Safety Officer
  • 110.
    110 Audit of HazardIdentification and Control Plan of coal mine electrical installations. Abbreviations: IAF: Immediate Action Flag; SOP: Standard Operating Procedure; COP : Code of Practice; TSU: Tran switch unit; CT: Current Transformer; PT: Potential Transformer. Hazard identification Plan: (General comments) Hazard Control Plan: Mechanism Control Procedure Action Taken Observations and Comments Documents/circuits drawings available are sketchy and not adequate. Devise a system for formulation of a composite diagram with detailed nomenclature. A single line circuit diagram with detail nomenclature of the apparatus to be made available to each supervisor/working personnel. A single line circuit diagram has been prepared and made available to all supervisor/working personnel. AEE,EE & CE to take necessary action for updating the single line circuit diagram as and when required. Workers and supervisors not trained to follow procedures. Surveillances to implement operating procedure. 1. Devise a system for proper execution of operation and maintenance procedures in respect of electrical machinery/ equipment/installations. 2. Refresher training for workmen/ supervisors at periodic intervals. 1. Prepare and implement a COP for proper execution of operation and maintenance procedures in respect of electrical machinery/ equipment/ installations. 2. Conduct refresher training for workmen/ supervisors. 1. The COP has been prepared and ready for implementation. 2. Refresher training for workmen/ supervisors has been conducted. The COP needs revision as recorded. AEE & EE to accomplish the job within fifteen days, and take action for its implementation (IAF). Open sparking from cap lamp due to improper maintenance. 1. Devise and implement a proper system of maintenance of cap lamps. 2. Ensure use of proper quality of spares. 1. Formulate and implement a maintenance schedule of cap lamps. 2. Instructions for use of spares sourced only from OEM/authorized supplier. A maintenance schedule of cap lamps was prepared with spares sourced only from OEM/authorized supplier and implemented. AEE & EE to monitor the maintenance regime of cap lamps on monthly interval. Cable(s) of appropriate type are not installed in proper manner. A system for selection and installation of cable(s) appropriate for designated application to be put in place. Formulate and implement a procedure for selection and installation of cable(s) for different application in mines. A draft procedure for selection and installation of cable(s) for different application in mines has been framed with the help of DGMS Guidelines and is in the process of finalization. EE & CE to finalize the procedure and implement the same within fifteen days(IAF). Improper settings of the OC relay. Core losses of the machineries are relatively high due to repeated rewinding. Heat generated due to friction of moving parts owing to worn out bearing coupled with inadequate 1. A procedure for (i) proper setting of the OC relay (ii) Rewinding at the OEM workshop/workshop having quality assurance system for minimization of core losses during rewinding, and (iii) Periodic maintenance of 1. Formulate and implement a code of practice (COP) for installing/repairing machineries/ switchgears and setting of OC Relays. 1. A code of practice for installing/ repairing machineries/ switchgears and setting of OC Relays has been framed and implemented. 1. AEE & EE to monitor the progress of implementation of the COP.
  • 111.
    111 ventilation moving parts/bearings etc.,may be put in place. Mechanism Control Procedure Action Taken Observations and Comments . 2. Adequate ventilation at work place 2. Provide ventilation as per prescribed standard. 2. A ventilation survey was conducted to provide adequate ventilation as per statute. 2. CE,VO & MM to initiate action for providing adequate ventilation (IAF). Loss of ventilation caused by loss of electricity supply. 1. A system for interlocking the ‘Main Mechanical Ventilator’(MMV) with the switchgear controlling power supply to the belowground installation and ON delay timer for the switchgears controlling power supply to the belowground installations may be put in place. 2. In the event of stoppage of MMV, an emergency response system may be put in place. 1. Formulate and implement a protocol for interlocking the ‘Main Mechanical Ventilator’ (MMV) with the switchgear controlling power supply to the belowground installations and ON delay timer for switchgears controlling power supply to the belowground installations. 2. Formulate and implement an emergency response system for stoppage of MMV. 1. A protocol for interlocking the ‘ Main Mechanical Ventilator’ (MMV) with the switchgear controlling power supply to the belowground installations and ON delay timer for the switchgears controlling power supply to the belowground installations has been developed and implemented. 2. An emergency response system for stoppage of MMV has been framed and implemented. 1. AEE & EE to monitor the progress of implementation. 2. CE & MM to monitor the progress of implementation. Operating procedure not followed to prevent access of live conductor. The door interlocking functional. Adherence to prescribed procedure of handling switchgears. Develop a system for implementing the prescribed procedure of handling switchgears, including door interlocking wherever practicable. A system has been developed for implementing the prescribed procedure handling switchgears, including door interlocking. Warning “isolate supply elsewhere before opening” put in the apparatus where interlocking is not possible. AEE & EE to monitor the progress of implementation
  • 112.
    112 Non maintenance of adequate vertical/horizontal clearancesof Over Head (OH) line, non- provision of anticlimbing devices. A system for (i) maintenance Safe horizontal & vertical working clearance between the OH line and other installations/buildings, (ii) installation of the transformers/switched ars/CT/PT with a view to make the HT bushings/bare conductors inaccessible to the workmen without special means, Formulate and implement a code of practice for installation and maintenance of the OH line. For installation and maintenance of the OH line, a COP has been framed and being implemented. AEE & EE to monitor the progress of implementation. Mechanism Control Procedure Action Taken Observations and Comments (iii) maintenance a minimum clearance of 12 metres above ground of the lowest conductor where dumpers or trackless vehicles are being operated, and (iv) Restricting the sag of the OH line within prescribed limit to be put in place. Insulation resistance measurement and monitoring plan is not effective. A procedure for measuring and recording insulation resistance of cable (s) / apparatus periodically may be put in place. A register may be maintained for keeping track of the measurement of insulation resistance of cables. Formulate and implement a protocol for measuring insulation resistance of cable (s) / apparatus and recording in a bound paged book kept for the purpose. .A protocol for measuring insulation resistance of cable (s) / apparatus recording the same in a bound paged book has been developed and implemented. AEE & EE to monitor the progress of implementation. The setting of Earth Leakage Relay (ELR) is not proper. Effectiveness of the relay not tested periodically. A procedure for setting the ELR and checking its effectiveness daily may be put in place. Formulate and implement a protocol for (i) setting the ELR in prescribed manner, and (ii) checking its effectiveness daily & recording the same. A protocol for (i) setting the ELR in prescribed manner, and (ii) checking its effectiveness daily & recording the same has been framed and implemented. And instruction for not charging the switchgear if ELR is not functional has been issued. AEE & EE to monitor the progress of implementation.
  • 113.
    113 Permit to work/shutdown and recharging proceduresnot followed adequately. A procedure for ‘permit to work’ by duly authorized person as per IS 5216 (Part I) with proper understanding of risks/ hazard associated with the job may put in place. Formulate and implement a procedure for ‘permit to work’ by duly authorized person as per IS 5216 (Part I) with proper understanding of risks/ hazard associated with the job. A procedure for ‘permit to work’ by duly authorized person as per IS 5216 (Part I) has been developed and in the process of implementation. EE & CE to expedite the process of implementation (IAF). Rating of the apparatus / switchgears / cable is not calculated taking into consideration the duly cycle, prospective level of fault current, making and breaking capacity, factor of safety , time current characteristics, ambient temperature, future load requirement and other applicable A system of assessing rating of the apparatus / switchgears / cable during its selection / requisition with due consideration of the applicable factor may be put in place. Type test reports may be obtained to confirm the specification & conditions there on if any. Formulate and implement a system of assessing rating of the apparatus /switchgears / cable during its selection /requisition with a material quality management system. A procedure for selection of apparatus & procurement with a mechanism for maintaining requisite quality is being developed. EE, CE & Materials Managers to finalize the procedure and implement the same within fifteen days (IAF). Mechanism Control Procedure Action Taken Observations and Comments Factors and the time of its selection / requisition. Type test reports are not obtained with the apparatus / switchgears. Identification is made only at the front of the switchgears(s) / other electrical installations. A system for legibly marking switchgear (s) / other electrical installations (at front and back) and cables mentioning whether incoming /outgoing /through going may be put in place. Devise and implement a system for legibly marking switchgear (s) / other electrical installations (at front and back) and cables mentioning whether incoming /outgoing /through going. A system for legibly marking switchgear (s) / other electrical installations (at front and back) and cables mentioning whether incoming /outgoing /through going has been developed and implemented. AEE & EE to monitor the progress of implementation. The circuits / cable under use at different voltages are not identified throughout the length. A system for (i) legibly marking cable at different voltages with the voltage to which it is charged throughout the length, and (ii) identification of circuits of different voltage in a switchgear / transformer with proper Devise and implement a system for (i) legibly marking cable at different voltage with voltage to which it is charged throughout the length, and (ii) A system for (i) legibly marking cable at different voltage with voltage to which it is charged throughout the length, and (ii) identification of circuits of different voltage in a switchgear EE, CE & Materials Managers to finalize the procedure and implement the same within fifteen days (IAF).
  • 114.
    114 signage may beput in place. identification of circuits of different voltage in a switchgear / transformer with proper signage. / transformer with proper signage is in the process of being developed. Precautions to work in the installation having provision of receiving supply from two feeders are not taken. A procedure for interlocking the two feeders to prevent inadvertent paralleling or feedback may be put in place. Devise and implement a procedure for interlocking the two feeders to prevent inadvertent paralleling or feedback. A procedure for interlocking the two feeders to prevent inadvertent paralleling or feedback has been developed and implemented. EE & CE to periodically check the system. Inadequate support and ventilation at location where electrical equipment /apparatus are placed. 1. A system of installing electrical equipment /apparatus belowground at a spacious working place which is accessible & clear of obstruction may be put in place. 2. Adequate ventilation may be put in place. 3. Adequate support may be put in place. 1. Formulate and implement a code of practice for installing electrical equipment / apparatus belowground. 2. Provide ventilation as per prescribed standard. 3. Install support as per prescribed standard. 1. A code for practice for installing electrical equipment / apparatus belowground is in the process of being developed. 2. Ventilation has been provided as per the requirement. 3. Adequate support has been provided. CE, VO & MM to finalized the procedure and implements the same within fifteen days (IAF). Mechanism Control Procedure Action Taken Observations and Comments Pressing of trailing cable of Side Discharge Loader (SDL) /drill machine during reverse movement of SDL. A system for managing the trailing cable while SDL/drill machine is in operation by providing suitable cable connectors, appropriate to protect form mechanical injury, may be put in place. Formulate and implement a procedure for managing the trailing cable while SDL/drill machine is in operation. A procedure for managing the trailing cable while SDL/drill machine is in operation has been developed & implemented. AEE & EE to monitor the progress of implementation. There is no efficient mechanism to check the supply of the Personal Protecting Equipment (PPE) and monitoring their condition from time to time. A system for providing PPE (gloves/rubber shoes/ ladders/ earthing devices/ helmets/line testers/hand lines/safety belts etc.) of prescribed standard to workmen engaged in electrical work may be put in place. Formulate and implement a procedure for purchase and supply of PPE of requisite quality to workmen engaged in electrical work. A procedure for purchase and supply of PPE of requisite quality to workmen engaged in electrical work has been developed & implemented. EE, CE & Materials Manager to monitor the progress of implementation of procedure. Guarding is not provided under each Over Head (OH) line crossing the roads. The guard wires are not properly earthed. A system may be put in place for providing guard- wire under each OH line (while crossing a road or building ) which is connected with earth at each point at which its electrical continuity is broken, and have (i) an Formulate and implement a code of procedure for providing guard wire under each OH line while crossing a road or building, may be put in place. A code of procedure for providing guard wire under each OH line while crossing a road or building is in the process of being developed. EE & CE to finalize the procedure and implement the same within fifteen days (IAF).
  • 115.
    115 actual breaking strengthof not less than 635 kg (if made of iron or steel, shall be galvanized) and (ii) sufficient current-carrying capacity to ensure them rendering dead, without risk of fusing of the guard- wire or wires, till the contact of any live wire has been removed. Lighting arresters are not installed at both ends of the OH lines and electrically operated Heavy Earth Moving Machinery (HEMM). A system for providing lighting arrester (i) each end of the OH line, (ii) each junction point of the OH line and cables and (iii) in the electrically operated shovels/HEMM may be put in place. Devise and implement a system for providing lighting arresters of appropriate level at (i) each end of the OH line,(ii) each junction point of the OH line and cables and (iii) in the electrically operated shovels/HEMM. A system for providing lighting arresters of appropriate voltage at (i) each end of the OH line,(ii) each junction point of the OH line and Cables and (iii) in the electrically operated shovels/HEMM is in the process of being developed. EE & CE to finalize the system and implement the same within one month’s time (IAF). Neutral failure fail safe relay is not employed in all the TSU. The functionality of the neutral failure relay where ever A mechanism for deploying suitable designed restricted neutral system of power supply with fail safe relay in accordance with the stipulations with the statute Formulate and implement a system for designing and employing restricted neutral system of power supply with fail safe relay in A system for designing and employing restricted neutral system of power supply with fail safe relay in accordance with the AEE & EE to monitor the progress of implementation. Mechanism Control Procedure Action Taken Observations and Comments Installed is not tested periodically. may be put in place. Accordance with the stipulations with the statute. Stipulations of the statute has been developed & implemented. Insulating material at each cable end is not efficiently sealed. A procedure for sealing insulating material at each cable end may be put in place. Formulate and implement a procedure for sealing insulating material at each cable end. a procedure for sealing insulating material at each cable end has been developed and implemented. AEE & EE to monitor the progress of implementation. Interlocking of auxiliary fans are not maintained in all the working face due to non-provision of facilities in the starter used for auxiliary fan/inadequate length of control cable. A system for interlocking auxiliary fan (s) with the switchgear controlling power supply to the in bye face equipment, by deploying appropriate type of starters and adequate length of cable may be put in place. Formulate and implement a system for interlocking auxiliary fan (s) with the switchgear controlling power supply to the in bye face equipment, by appropriate type of starters and adequate length of cable. A system for interlocking auxiliary fan (s) with the switchgear controlling power supply to the in bye face equipment, by appropriate type of starters and adequate length of cable is in the process of developed. EE & CE to finalize the system and implement the same within one month’s time (IAF).
  • 116.
    116 Local Methane Detector (LMD)’sare not shifted with the advance of face. Something the battery backup of LMD is not operational. A system of placing LMD with adequate battery backup in the advancing face coupled with an arrangement of interlocking with the switchgear controlling power supply to the district may be put in place. Formulate and implement a system of deploying LMD’s in the advancing face. A system of deploying LMD’s in the advancing face is in the process of being developed. VO & MM to finalize the system and implement the same within fifteen days (IAF). Pilot core protection is not maintained up to the ON/OFF push button station but up to foot switch. A system of operating portable and transportable machines in underground mines on remote control from the concerned switchgear with pilot core protection shall be maintained. A mechanism to ensure functionally of the ON/OFF push button station shall be put in place. Formulate and implement a system of operating portable and transportable machines in underground mines as per provisions of the statute. A system of operating portable and transportable machines in underground mines as per provisions of the statute is in the process of being developed. EE & CE to finalize the system and implement the same within one month’s time (IAF). No maintenance schedule for checking the Flame Proof (FLP) features of the apparatus & switchgears. 1. A schedule of maintenance for checking FLP features of apparatus & switchgears as per the guidelines of the manufacturer and recoding the findings there of may be put in place. 2. Replacement of spares, if any shall be made from the manufacturer, if not standardized. 3. A register for inspection and maintenance of FLP features shall be maintained Formulate and implement a schedule of maintenance for checking FLP features of apparatus & switchgears as per the guidelines of the manufacturer and recording the findings in a bound paged book kept for the purpose. A schedule of maintenance for checking FLP features of apparatus & switchgears as per the guidelines of the manufacturer and recording the findings has been developed and implemented. AEE & EE to monitor the progress of implementation. Mechanism Control Procedure Action Taken Observations and Comments Communication facilities not provided at all the distributing centres in the mine. An efficient means of communication between the surface Sub Station (S/S) & other distributing centres may be put in place. Provide an efficient means of communication between the surface S/S & other distributing centres. Communication system between the surface S/S & other distributing centres. CE & MM to establish the communication system within a month. TABLE: AD/OH-7 Audit of Hazard Identification and Control Plan: Air Borne Respirable Dust and Occupational Health in Coal Mines Name of Mine : Katkona 1&2 Incline Date Conducted: Name of the Company : S.E.C.L. Location:
  • 117.
    117 Assessment Team S.N. NameDesignation 01 Shri D.Singh Colliery Manager (MM) 02 Shri Manoj Kumar Colliery Engineer (CE) 03 Shri P.F.Patel Safety Officer (SO) 04 Shri B.K.Singh Ventilation Officer (VO) 05 Shri K.K.Vishwakarma Assistant Manager (AM) 06 Shri S.K.Pandey Manager (M) 08 Shri K.A.Ansari AM(M) 09 Shri Dharmesh AM(M) 10 Shri S.K.Sinha SOE(M) 11 Dr. R.R.Singh Medical Officer (MO) 12 Shri. G.S. Patel Sr.Surveyor (SUR) 13 Shri O.P.Gupta Surveyor (SUR) 14 Shri D.Sengupta Workman Inspector (Mining) (WIM) 15 Shri M.A.Siddqui Workman Inspector (Mechanical) (WIME) 16 Shri A.L.Gupta Workman Inspector (Electrical) (WIE) 17 Shri Ajay Singh Overman (OM) 18 Shri Amrit Mahato Mining Sirdar (MS) 19 Shri Shivcharan Foreman (Mechanical) (FMM) 20 Shri Ramesh Bhagat Foreman (Electrical) (FME) 21 Shri Dhaniram Electrical Supervisor (ES) 22 Shri Jawahar Safety Committee Member/Machenical Fitter 23 Shri Raghrai Safety Committee Member/SDL Operator Hazard Identification and Control Plan in respect of air borne respirable dust and occupational health in coal mine having part underground workings.( Hazard indicates health harm issues of mine workers) Abbreviations: IAF: Immediate Action Flag; SOP: Standard Operating Procedure; COP: Code of Practice. Hazard identification Plan: (General comments) Hazard Control Plan: Mechanism Control Procedure Action Taken Observations and Comments 1. Dry drilling operations at work faces. 2. Mine workers not 1. Water spraying of coal face before drilling. 2. Use of Personal 1. Prepare and implement ‘Code of Practice’ for drilling in work faces. 2. Ensure supply of PPE 1. ‘Code of Practice’ for drilling has been prepared and partially implemented. Immediate action by MM for full implementation of ‘Code of Practice’ for Facilitators (May Include) S.N. Name Designation 01 Shri A.K. Dubey Nodal Officer , ISO 02 Shri M.Yadav Area Safety Officer
  • 118.
    118 using dust masks.Protective Equipment (PPE). and use by work persons. 2. PPE supplied and used by work persons. drilling (IAF). Dust concentration in excess of permissible limit at work faces. Monitor concentration of dust in work faces. Prepare and implement a Procedure for conducting dust survey at prescribed interval. Dust survey at work places not being conducted. Prompt action by MM to complete dust survey within two weeks time (IAF). Water spraying arrangement nonfunctional in coal loading points. Water spraying with dust suppressant in coal loading points. Frame and implement ‘Code of Practice’ for dust suppression in coal loading points. ‘Code of Practice’ for dust suppression in coal loading points has been prepared and partially implemented. Immediate action by MM for full implementation of ‘Code of Practice’ for drilling (IAF). Periodic medical examination (PME) of work persons not conducted in prescribed manner. Conduct PME of work persons in prescribed manner. Prepare and implement a system of conducting PME of work persons in prescribed manner. Periodic Medical examination of all workers as prescribed not competed. MM to initiate necessary action to complete PME of workers to be completed within two months time (IAF). Rehabilitation measures not taken for workers diagnosed with Pneumoconiosis. On detection of signs of onset of Pneumoconiosis, workers to be deployed in suitable alternative jobs with medical support. Prepare and implement a system of deploying work persons diagnosed with Pneumoconiosis in alternative jobs at work sites with medical support where dust hazard is negligible. A system has been prepared and implemented. MM and Agent to oversee implementation of the system in an on- going manner. 1. Noise level in machines in excess of threshold limit. 2. Maintenance of machines deficient. 3. Mine workers not using ear muffs. 1. Maintenance of noise level below the comfort level of workers. 2. Maintenance of machines as prescribed interval. 3. Use of PPE by mine workers. 1. Conduct noise survey at prescribed interval. 2. Frame and implement the maintenance schedule of machines. 3. Ensure a system of supply and use of PPE by mine workers. 1. Noise Survey has not been conducted. 2. Maintenance of machines as per framed schedule has been initiated. 3. PPE supplied and used by mine workers. 1. Action for engaging a Research/ Academic Institution for noise survey to be initiated on priority basis. 2. CE & MM may oversee the process in an ongoing manner. 10. Principal Hazard Management Plans (PHMPs) 10.1. Definition (Interpretation) There are hazards associated with mining operations that although they have a low likelihood of occurrence, have a potential for multiple or repeat facilities including cumulative effects. This category of hazard is known as a principle mining hazard. Principle mining hazard management plan is a plan which must: • Provide for the management of all aspects of risk control in relation to the relevant principle mining hazard. • Be set out and expressed in a way that is readily accessible and comprehensible to person who use it. • Without limiting above two, a principle mining hazard management plan must o State the nature of principle mining hazard to which it relates. o Describe how a risk assessment will be conducted in relation to the principle mining hazard.
  • 119.
    119 o Specify theresults of the risk assessment. o Specify all control measures to be implemented to control risk to health and safety associated with the principle mining hazard. 10.2. Requirement to identify principle mining hazards 10.2.1. Mine operators must be required to identify principle mining hazards associated with their mining operations. 10.2.2. In relation to each principle mining hazard, the mine operators must develop a principle hazard management plan (PHMP) documenting how the risk to the health and safety of a person arising from the principle mining hazard will be eliminated or minimized so far as is reasonably practicable. PHMPs from part of the SMP and thus work at the mine and mining operations can not commence until this plan are in place. 10.2.3. Mine operators must impalement and maintain principle mining hazard management plans. 10.2.4. The development implementation and maintenances of each principle mining hazard management plan must include the assessment and control of both the individual and cumulative effects of hazard. 10.2.5. Nothing prevents a mine operator from integrating one or more principle. Mining hazard management plans or a principle mining hazard management plan with a principle control plan, should a principle control plan be developed. 10.3 Risk Assessment Team A spontaneous combustion, strata control and inundation risk assessment needs to be undertaken as a team effort with input from diverse backgrounds. Leading practice dictates that a risk assessment session should be managed by a facilitator who is expert in risk management methods to ensure that things are done systematically. The site personnel covered a range from senior management to face personnel. 10.4 Prescribed Principle Mining Hazard Management Plans 10.4.1 Ground/Strata instability Principle Mining Hazard Management Plan a. Ground/Strata instability is one of the principle mining hazards associated with mining operation. This is an issue for both metal liferous mines as well as coal mines. Mine operators must therefore be expressly directed to develop and implement measures to eliminate or minimize so for as is reasonably practicable, the risk arising from this hazard for the purposes of meeting their primary duty under the act. Those measures must be documented and retained in the form of a principle mining hazard management plan. b. To ensure a comprehensive risk assessment is conducted at the design, operation and abandonment stages, mine operators must be required to consider the local geological structure and geotechnical conditions, seismic activity, subsidence at or outside the mine, air blast and
  • 120.
    120 windblast potential andthe adequacy of installed ground or strata support when developing the principle mining hazard plan for ground/strata control. c. The principle mining hazard plan for ground strata control must provided for measures to prevent or minimize local and area failure in ground strata integrity during the mine design, operation and abandonment having regard to all matters including. d. Local geotechnical structure and rock properties and their influence on rock stability and in situ rock stress and; e. The local hydro geotechnical environment including surface ground water and; f. Geotechnical characteristics of the rock and soil, including the effects of time, oxidation and water on rock, support and stability. g. The size and geometry of the mine opening. h. Stope and pillars dimensions in an underground mine. i. The presence of previously excavated or abandoned workings. j. Water inflow, drainage, patterns, ground water regimes and mine dewatering procedures and their influence on rock stability overtime. k. The collection analysis and interpretation of relevant geotechnical data including the monitoring of opening and excavation where appropriates and design, control and monitoring of production and development blast. l. Proposed blasting activities including air blast from blasting or other sources. m. The use of appropriate equipment and procedures for scaling. n. The proper design, installation of quality control of rock support and reinforcement. o. The timing of ground and strata support to take account of geotechnical condition and behavior. p. Ensuring appropriate equipment and procedure to provide for the monitoring, recording and interpretation and analysis of data pertaining to seismic activity and behavior of the time. q. The design, layout, operation, construction and maintenance of any dump of stockpile of emplacement area at the time. r. The location and loading from existing or proposed mine infrastructure such as waste dumps, tailing storage haul roads and mine facilities. s. Appropriates filling and material used for the filling of mined out areas. t. A person must not enter an area of unsupported ground/strata. 10.4.2. Strata Support a. Where a person is installing ground/strata support the mine operator must ensure that sufficient temporary support is installed in order to minimize the risk to a person installing the strata support.
  • 121.
    121 b. An undergroundmine must have a written procedure for installing strata support. c. The mine operators must so far as is reasonably practicable. 1. Eliminate the exposure of workers to risk to a person installing the strata support 2. If it is not reasonably practicable to eliminate minimize the exposure of worker risks arising from ground/strata instability. d. Where a risk assessment has determined that strata support is required for a working place in order to minimize risk associated with the uncontrolled movement of the roof, ribs or floor of the working place the mine operator must ensure that. 1. Suitable strata support methods are designed and implemented for the working place. 2. No person enters the working place unless the strata support has been installed or the person is supervision engaged in, its installation. 3. That the safety management system provides for monitoring the effectiveness and integrity of strata support in each place used by a person for normal work or travel. 4. That the safety management system provides for maintaining the integrity of the strata support, including for exp. By replacing defective supports. e. It is critical that the principle mining hazard management plan program strata stability provide for consideration of the need to install more strata support or support installation at such frequency as is required. That is strata support is not an issues which ought to be consideration at the commencement or at the abandonment of mining taking into account the experience and expertise of worker at the time. f. The principle mining hazard management plan for strata control must contain a statement that nothing in the management plan is to be read as preventing the installation of more strata support or support installation at more frequent intervals than is required by the principle. 10.4.3. Spontaneous combustion Principle Mining Hazard Management Plan. a. The mine operator must develop a principle mining hazard management plan for spontaneous combustion where the risks of spontaneous at the mine exist. b. The mine operators must conduct a risk assessment to determine whether the risk of spontaneous combustion exists. c. Without limiting the generally of 8.2(the above requirement) in undertaking the risk assessment the mine operator must have regard to the following indicates; d. Gas analysis base indicators and e. Sensory or observation based indicators. f. Without limiting the generally of 8.2 the mine operators risk assessment must include, but is not limited to the following matters. g. Evaluating external information including. h. Review of the industry experience.
  • 122.
    122 i. Evaluating thespontaneous combustion related history if the mine and any adjacent or prior operation in the same seam and/or coal measures. j. The principle mining hazard management plan for spontaneous combustion which must contain; 1. Detail the risk assessment. 2. Information which adequately describes the mine and define “mine characteristics” as they relate to the control of spontaneous combustion. k. Details of strategies to ensure that all persons who have responsibilities under the principle mining hazard management plan have up to date knowledge of spontaneous combustion prevention, detection and control. l. Details of an authority the duties of all people who have responsibilities under the principle mining hazard management plan. m. Details of an inspection program for spontaneous combustion that includes taking recording and making report on finding. n. Details of strategies to ensure all workers are trained into maintain standard and work practice that may impact on potential spontaneous combusting heating’s. o. Details of an audit program detailing a schedule of internal and external audit to ensure the effective verification of the plan. p. A review schedule that ensures the plan continued suitability and effectiveness in managing spontaneous combustion related risks at the mine. q. Details of all control to eliminate or manage the risk of spontaneous combustion. r. Details of monitoring program that triggers any control. s. Details of action to be taken in response to spontaneous combustion. t. Details of corrective action to be taken where nonconformance with the plan is identified.
  • 123.
  • 124.
  • 125.
    125 EMERGENCY ORGANITAION:- 11. EmergencyOrganization Plan (For Fire Explosion, Inundation and any major accident) First Information:- a. Any UG Official or other person realizing that something serious (Fire, Explosion, Inundation etc.) has happened shall immediately inform to the surface Telephone Operator. If the telephone is not working, he shall send a message to the surface Telephone Operator by Special Messenger. After sending message to surface, he shall try to send such information to the supervisors of other working districts by telephone or other special messenger. b. When fan Attendant of main Mechanical Ventilator or any other person sees or hears any; unusual happening i.e. the sound of any explosion, smoke or flame which may indicate that disaster has occurred in UG. He should immediately inform the CDS operator on duty. c. When any person finds any indication of fire, smoke near the main incline, fan house, he shall immediately inform the CDS Operator. Emergency Action Message:- a. After Getting information of emergency the CDS Operator shall send telephonic message of the emergency the to all telephone points in UG, all working districts and all MTK, Fan Operator, Sub Station Attendant on duty. b. CDS Operator shall then inform the Manager or next lower Officer available or Acting Manager and on his absence proceed to call principal personal (Annexure-II). The CDS Operator must give this telephone message clearly and concisely and shall not spend any time discussing the circumstance. c. For summoning the Colliery Rescue Teams and the first Aider who are not likely to be available on telephone message will have to be sent straight way to them through special messenger (Annexure-III) d. Action message shall be sent to all Key personal (Annexure-IV) e. Action Message shall also be sent to the vehicle drivers of jeep and ambulance (Annexure- V). They shall report to the Control room In-charge. f. The CDS Operator shall record all the telephone calls in a telephone log book. The records shall deal mainly indicates incoming calls which deals with the emergency (Annexure-VI).
  • 126.
    126 Place of Assembly:- Onreceiving Emergency Action Message the Principal Personal, Rescue Trained persons, First Aider, Key Personnel shall report at Control Room immediately. OPERATION CONTROL ROOM Location:- CDS Room is established as operation Control Room. All the persons summoned under the Emergency Organization scheme shall sign the attendance book kept in the Control Room. The list of materials, equipment etc kept in the Control Room is shown in Annexure VII. Officer In-charge:- Colliery Manager or other Official authorized will be the Officer In-charge of the control Room. Consultative Body:- The Consultative Body shall be formed in the Control Room consisting of members listed in the Annexure-VIII. PRINCIPAL DUTY OF THE OFFICER INCHARGE OF CONTROLROOM Check of missing men:- He shall makes on early check of the number of missing by the Form ‘C' Register and Lamp room Record. . Causality List:- He shall also obtain the causality list from the Medical Officer. Roster Duty:- To provide adequate supervision and control at all time at surface & UG he shall prepare duty roster covering 24 hours ensuring continuity of Official In-charge. This shall be posted in the Control Room. Additional Rescue Team:- He shall call additional Rescue Team from neighboring collieries consulting with the Rescue Station Superintendent and a note of teams shall them be drawn to cover prolonged operations.
  • 127.
    127 Authorisation:- Authorisation System shallbe put into operation for persons to obtain a lamp and precede UG. Printed Authorisation Cards shall be issued from the Control Room. Operation Book:- A running record shall be kept of all the important events chronologically. Materials & Equipments:- The Officer In-charge shall check material and equipment immediately available at the following places at UG. Rescue Room, Colliery Store. Persons available for assisting in Recovery Works:- The names, addresses and occupation of the workmen available to assist in recovery Work shall be recorded in a register kept for the purpose. Items to be kept in Control Room:- (Annexure –VII) Information to the Press:- This shall be given by GM/ AGM/AGM. Statements shall be carefully worked brief & timely to avoid spread of rumors. Surface Control:- The persons listed in Annexure –IX, shall cooperate with the Control Room for the surface control. Underground Control:- To provide adequate supervision and control UG at all time a continuity of the Official and Assistants shall be arranged to operate Emergency. General Control:- One ACM/UM shall be fixed in each shift for this purpose. The name will be decided by the Manager (Annexure-X).
  • 128.
    128 Fresh Air Base:- Oneman in each shift for (Annexure-XI) a. Pit Official: One UM in each shift to take charge of pit personal and equipment and also water suppliers for fire fighting. b. Rescue Station Superintendent (or other Officer) : To supervise rescue persons, apparatus and procedure of team, one for each shift. c. First Aider: One in each shift d. transport Officials:(One Overman in each shift) To organize conveyance of materials in bye To supervise transport of the injured out bye e. Telephone Mechanics : One in each shift To maintain the telephone communication with underground f. Surveyors: He will post signs a long route to Fresh Air Base for speedy guidance of helpers from outside the colliery g. Catering Incharge: One Officer in each shift He shall arrange food and drink to UG personal at regular and fix time. He shall supervise other miscellaneous job assigned to him. Equipment to be kept available:- List of material to be kept at colliery Store (Annexure-XIII) List of material to be kept at Regional Store (Annexure-XIV) Special Plans kept for the Emergency Purpose Rescue Plan: In addition to the requirement of the Rescue Rules, the Rescue Plan shall also show the following information:- Site of Emergency Stopping and the gradient of all main roads/drifts Fire Fighting Plan:- This shall include the following information Fire Station, Pumps, Hoses, Fire Extinguishers, Sand buckets, Sand dumps, Stone dust dumps, Hydrants, Water valves, Water lodges, the gradient of all main roads and drifts, Distance from the Air Shaft along all main roads in ¼ kilometers intervals. Medical Arrangement:- The control Room In-charge shall contact medical superintendent of Katkona Dispensary. He shall earmark rooms suitable for medical examination necessary for the following purposes (Annexure-XV) Treatment Stretcher / Walking Cases & Mortuary accommodation
  • 129.
    129 The whole medicaloperation shall be supervised and controlled by the Medical Officer of Katkona Dispensary. He shall prepare a list of casualties and submit this as soon as possible to the operation Control Room. Allocation of buildings and rooms for different purposes; (Annexure-XVI) Operation Control Room:- Rescue Apparatus servicing (260 sq. ft. Minimum floor area) Telephone and running water shall be provided in this room Rescue workers assembly Scientific department (Site for mobile laboratory) Welfare: Control, Catering, Casualties, Mortuary Trade Union, Police and Press Outside Assistance:-- Neighboring Mines shall be informed telephonically to help by men and materials. Warning to the neighboring Mines: If there is any danger to the neighboring mines , arising out of the accident, prompt information shall be sent by telephone to the Owner, Agent and Manager of that Mine(s). Duty Cards: (Annexure-XVII) A booklet shall be prepared with detachable duty cards and it shall be issued to principal personal, key personal, rescue trained person, first aider and all concerned with the Emergency Organization. Special Instruction (Annexure-XVIII) Some special instruction considering the existing condition of Katkona 1&2 Incline shall be prepared well in advance and is made available to the Control Room for ready reference. These instructions shall include the following points: Escape Route and Rescue Party Access Way Ventilation Instruction Electric Power Instruction Details for fighting fires in various section of the mine and water service lay out with pumping details Any special hazards
  • 130.
    130 Mock rehearsal:- It shallbe done once in every three months. ANNEXURE I List of Principal Personal II Emergency Action Message III List of Rescue Trained Persons/ First Aider IV Key Personal V List of Vehicle Drivers VI Telephone Log Book VII Materials & Equipment kept in Control Room VIII List of Consultative body for Control Room IX Persons for Surface Control X Person for Underground Control XI Fresh Air Base Control XII Material to be kept at Colliery Store XIII Material to be kept at Colliery Stores XIV Material to be kept at Regional Store XV Medical Arrangement XVI Rooms for different purposes XVII Duties cards shall be issued for the following persons XVIII Special Instructions List of Principle Person Name Mobile Nos. 1. Sub Area Manager : Sri. A. K. Prajapati 9425533212 2. Colliery Manager : Sri. D. Singh 9425533228 3. Safety Officer : Sri. P. F. Patel 9425279809 4. Ventilation Officer : Sri. B. K. Singh 7694801309 5. Colliery Engineer : Sri. Manoj Kumar 7587391205 6. Manager : Sri. S. K. Pandey 9425279808 7. Asst Colliery Manager : Sri. K. A. Ansari 7587391199
  • 131.
    131 8. Subordinate Engg.Mining: Sri. S. K. Sinha 9425279811 9. Asst Colliery Manager : Sri. D. Mandlekar 9425279813 10.Asst Colliery Manager : Sri. K. K. Vishwakarma 8275967583 I.Emergency Action Message To, The Manager/ Other Principal or key Personal CDS Operator/ MTK are speaking, for urgent call. Report received from Sri………………………………….. That fire / explosion / inundation/ other incident has occurred in the ………………………………….district. Please give authority to operate immediate action message. To, The Officer In-charge Rescue Room, Dharma This is Dharma Inclines for urgent call. A fire/ explosion/ inundation/ other incident has occurred in the …………………………………. District. Workmen are in danger. Manager / Acting Manager have notified/ are notifying Colliery Rescue Team Members. Assistance will be required. II. List of Rescue Trained Persons Mobile Nos. 1. Sri. K. A. Ansari 7587391199 2. Sri. Mukesh Kumar 8959621381 3. Sri. Amrit Kumar 8085442136 4. Sri. Jyoti Ranjan 7879029924 5. Sri. Anil Singh 9406346469 6. Sri. Santosh Patel 8889632856 7. Sri. Bhupendra Singh 8889909249 8. Sri. Ashvin Chaudhary 9752106990 III. List of First Aider :- All ACM, Overman and Mining Sirdar
  • 132.
    132 IV. List ofKey Personal 1. SO, VO, ACM, Shift In-charge 2. PM, WO, & Doctors 3. All MTK/CDS Operators, Telephone Line men 4. All WI (Mining, Electric, Mechanical) 5. All Sr. OM / MS 6. All Fan Attendants 7. All Sub Station Attendants 8. Surveyor, Draft man, Chainman &Mazdoor 9. Security In-charge 10.Driver V. Telephone Log Book 1. Date & Time 2. Call In and Out 3. Person/ Colliery called 4. Telephone no. outgoing call 5. Message 6. Operator VI. List of materials and equipment kept in Control Room 1. Copies of Emergency Organization Plan 2. List of Key Personal, Rescue Trained Persons, First Aider 3. Mine plan showing all the roadways and preparatory seals, Emergency Escape Routes, Ventilation information with plan, Electrical installation Fire fighting details, Rescue Plan, 4. Telephone Log Book with telephone and list of phone numbers 5. Operation Book Message from with duplicate papers 6. Roster Duty Chart, Authorisation Cards, Duty Cards for Key Official 7. Attendance registers for the persons reporting to the control Room VII. List of Consultative Body for Control Room 1. General Manager (Baikunthpur Area) 2. Staff Officer (Mining) 3. Area Safety Officer 4. Staff Officer (E&M)
  • 133.
    133 5. Sub AreaManager, Katkona Sub Area 6. Sub Area Engineer, Katkona Sub Area 7. Colliery Manager, Katkona 1&2 Incline 8. Safety Officer, Katkona 1&2 Incline 9. Director of Mines Safety (RR) 10.WI (Min, Electric, Mechanic) 11.Surveyor 12. Doctor 13.Rescue Room In-charge VIII. Persons for Surface control Head Clerk (Office job) Lamp Room In-charge Telephone Operator Fan Attendant Store keeper Survey Department Administrative Officer Engineering job (WS-Auto Section) Electricians First Aid Room / (Stretcher Case) First Aid Room / (walking case) Welfare Officer Canteen Manager Fire Fighting & Power Supply Visitors Room and Press IX. Persons for UG control 1st Shift 2nd Shift 3rd Shift Overall X. Fresh Air Base control Pit Officials 1st Shift 2nd Shift 3rd Shift XI. Rescue Operation
  • 134.
    134 1st Shift 2nd Shift 3rd Shift First Aid Men 1st Shift 2nd Shift 3rd Shift XII.Materials to be kept near the district Brick, Cement, Sand , Sleepers, Props &Cogs. XIII. Materials to be kept at Colliery Stores Brattice ,Cloth, Empty, Cement ,Bags, Cement, Wire ,Nails, Crow bar ,Hammer , Basula , Shovel ,Basket, Picks, Fresh , Lime, GI Sheets, Hose Pipes& Fire Extinguishers. XIV. Materials to be kept at Regional stores Air Fan with motor Ducting for above Complete Pump sets (Capacity & Head) PVC pipe with joining compound Telephone and Cable XV. Medical Arrangement Room for treatment of stretcher case Room for treatment of walking Room for mortuary accommodation XVI. Rooms for deferent purposes Operation Control Room : MANAGER’S OFFICE ,Katkona Mine Rescue Apparatus Servicing : VT Centre, Katkona Sub Area Rescue Workers Assemble : VT Centre, Katkona Sub Area Scientific Department : CHURCHA , Laboratory Welfare :- Control : Surveyor's hall Catering : Canteen Visiting Room : Colliery Engineer's room Stretcher Casualties : ACM's Office Walking Casualties : Temporary shed near the mine site
  • 135.
    135 First Aid Room: Near CDS room Trade Union : In front of CDS room Police : Security room Press : Room beside Security Officer XVII. Duty cards shall be issued for the following purposes. 01.Senior Official present. 02. MTK. 03.Engineer (Electrical). 04. Body searcher. 05. Lamp room In-charge 06. Store keeper. 07.Fan Attendant. 08. Surveyor. 09.Colliery Rescue men. 10. Canteen Manager. 11.Security Inspector. 12. Colliery Ventilation Officer. 13. Colliery Safety Officer. 14. Colliery Engineer. 15.Ambulance room of First-Aid Room Attendant. 16. Colliery Doctor. 17.Welfare Officer / Personal Officer. 18. Rescue team member. 19. Rescue Station Superintendant. 20.Workmen Inspector. XVII. Special Instructions a. Escape route and resume party access: b. Ventilation Instruction : The reversal arrangement of the fan shall be checked from time to time (i.e. at 3 months interval).
  • 136.
    136 c. Electrical Instruction: Earth leakage tripping arrangement is provided along in transformer. All cables are laid along the intake and belt roadways. Any person who notices the incident should try to control the incident and gives warning to Mining Sirdar, Overman himself or through any body or telephone message to control room. Mine official should arrange the procedure for withdrawal of persons who may be affected and inform to his seniors and control room. Control room attendant should inform manager / principal officer present on surface and attendance clerk. He should also inform to Engineer, Rescue Trained Persons (Rescue Station) and Doctors (Hospital). Attendance clerk and Lamp room attendant should make a list of all persons who withdrawn from the mine and report to the control room. Rescue Trained Persons and Doctors (medical representatives) should gather near the control room with full equipment and apparatus, instrument and medicines, ambulance and adequate number of stretcher and inform Hospital for additional help. Officer In-charge of Control (Manager) should rush to the control room, from a line of action, and make authorization to different officers for surface control. He should also inform the Managers of adjoining mine likely to be endangered; organize the system of release and arrange the team in consultants with Experts and Rescue Room Superintend; inform Area Safety Officer, GM (O). CGM, DMS and Police Station. RESCUE TRAINED PERSONS AVAILABLE AT BAIKUNTHPUR AREA S.N. Name Place Of Posting Mobiles Nos. 1. Sri. M. Yadav R. R. R. T. BKP 9425533243 2. Sri. Shiv Shandilya R. R. R. T. BKP 9425580991 3. Sri. R. P. Rai R. R. R. T. BKP 9424250935 4. Sri. Akhilesh Singh R. R. R. T. BKP 9424259055 5. Sri. Rajesh Namdeo R. T. P. 9424259079 6. Sri. K. B. Jaiswal R. T. P. 9425256707 7. Sri. Y. MIshra Katkona 3&4 Mine 9098680099 RESCUE TRAIND PERSONS AVAILABLE AT CHIRIMIRI AREA S.N.. Name of Person Designation Mobile Nos. 1. Sri. E. Ahmad O/M 9424259886 2. Sri. Awdhesh kumar General Mazdoor 7004539282 3. Sri. K. S. Ali Sr. O/M 9425586871
  • 137.
    137 DOCTORS AVAILABLE ATKATKONA SUB AREA S.N. Name Hospital Mobile Nos. 1 Dr. R.R.SINGH KATKONA Dispensary 9425533245 DOCTORS AVAILABLE AT REGIONAL HOSPITAL CHURCHA S.N. Name Hospital Mobile Nos. 1. Dr. Sujata Sharma Regional Hospital Churcha 9425533243 2. Dr. C. B. Prasad Regional Hospital Churcha 9425279822 3. Dr. A. K. Biraji Regional Hospital Churcha 9425279827 4. Dr. C. C. Patel Regional Hospital Churcha 9425279828 5. Dr. R. K. P. Singh Regional Hospital Churcha 9425279824 6. Dr. L. Khan Regional Hospital Churcha 9425279823 7. Dr. A. K. Yadav Regional Hospital Churcha 9425279826 8. Dr. S. Minz Regional Hospital Churcha 9425279775 9. Dr. Engilina Kumari Regional Hospital Churcha 9425279785 10. Dr. M. S. Kumar Regional Hospital Churcha 9425533242 11. Dr. S.Shridhar Regional Hospital Churcha 7587391112 12. Dr. P. Godawari Regional Hospital Churcha 7573911197 12. Emergency Exercise Event Log Emergency Exercise Logs and Recommendation :- START TIME EVENTS (In case of fire/inundation/ roof fall ) ELAPSED TIME 0:00 Belt operator/ worker/Mining Sirdar inform to CDS /surface control room about incident (fire/inundation/roof fall) 0:50 Minutes 0:50 1) CDS operator /control room sound siren 2) Mining Sirdar escaping All workers from under ground 0:30 Minutes
  • 138.
    138 1:30 CDS operatorinform all underground work place /worker in both panel 1:30 Minutes 3:00 CDS operator inform MM in details aboutincident 1:00 Minutes 4:00 CDS informto Mines Rescue Service CDS inform to Fire Bridge /Fire fighting team 5:00 Minutes 9:00 CDS/MM inform to Ambulance /Doctor 2:00 Minutes 11:00 CDS/MM inform to SO/VO/Assist.Manager MM inform to Agent MM inform to DDMS/ / Regional Inspector in case of casuality 2:00 Minutes 13:00 Ventilation Officer instructed to collect air sample from return. 2:00 Minutes 15:00 MM/ CDS inform to neighboring mines 2:00 Minutes 17:00 Mines rescue team/fire bridge team arrives 10:00 Minutes 27:00 Surface consultative team formed 3:00 Minutes 30:00 Rescue Team/ Fire bridge team enter in to mine up to incident place 20:00 Minutes 50:00 Rescue Team come back to surface All workers also come back to surface 1hrs 50 Minutes 13. ARRANGEMENT FOR TRAINING & UPGRADATION OF SKILLS:- Area Level at Group Vocational Training Center Every person proposed to be employed in the mine is imparted Initial Training and Refresher Training is imparted to the persons who have been already employed in the mine as well as contractual labors as prescribed in the VT Rules. Special Classes for Different Cadres is also conducted regularly . Instructions for improvement of skill and safe working practice are given to the employees by the Safety Officer and Shift Incharge periodically. Code of safe practice for different jobs have been prepared and displayed on the boards made on the wall of Incline no. 2 which is main travelling roadways. It
  • 139.
    139 is ensured thatthey are acquainted with the codes by holding discussions with them periodically. At Company Level Specialized training courses to concerned workers and supervisors is being given as per guideline issued by GM (HRD) Bilaspur, Area Safety Officer, Area Training Officer, Baikunthpur Area and VTO Katkona Group VTC and according requirement of the mine. Executives and staff of the mine are being sent for different types of training in special locations to attain the up- gradation of their skills in various fields. 14. CONTRACTOR MANAGEMENT PLAN:- Contractual labors are allowed to work only after their age proof and medical examination by Certified Medical Officer. On job training are given to each contractual labor at VTC before their employment on the job. After completion of their training they are registered in the B Form. At Unit level, attendance register (C Form)is maintained against all the contractual labors. Job distribution vis-à-vis allotted jobs is maintained in the proper register on daily basis and counter signed by Safety Officer and Manager. Identity Cards have been prepared and issued to the contractual workers, the cards are not only for their identity proof but also it would help them for availing medical facilities from company dispensary or hospital. Refresher Training :- After completion of 5 years from the date of basis training, contractual employees are imparted refresher vocational training at Group Vocational Training Center, Katkona. Development of skill :- Special training programmers are organized for development of skill and improving safety awareness and safety consciousness of contractual employees at regular interval. Safety talks and job relating briefings are also imparted to increase safety culture and for improving good human behaviors among contractual employees. Supervision :- In addition to the supervisor of the contractor, all contractual employees are engaged for work under the supervision of Mining Sirdar / Overman of the mine. Safety wears :- All contractual employees work with use of Personal Protective Equipment like safety helmets safety foot wears i.e. mining shoes/gumboots.
  • 140.
    140 15. List ofBasicTraining / Refresher Training Calander Year 2016 Target of Vocational Training -142 1) Initial (Basic) Training:- (i) Departmental- 22 (ii) Contractual -41 2) Refresher Training - 20% of manpower as per MVTR-1966 (i) Departmental- 82 (ii) Contractual -77 Refresher Training - 20% of manpower Target Achieved 82(Departmental) 82 77(Contractual) 77 Basic (Initial) Training Target Achieved As Recruited (Departmental) 22 As Recruited (Contractual) 41 Special Training Target Achieved 78(Departmental) 78 AS PER MOU () TARGET = 142 (35% of Manpower)
  • 141.
    141 Total Training Completed (IncludingSpecial+Refresher+Initial) =160 16. BENEFITS OF SAFETY MANAGEMENT PLAN :- 01. Care for duty with better communication and consultancy 02. Better identification of risk associated with particular activities 03. Improved performance (Health and Safety) 04. Improved ability for identifying opportunities 05. Better basis for planning and decision making 06. Greater openness & transparency of decision making 07. Improved visibility of the ongoing management process 08. Superior product and service with higher safety 09. Improvement of safety standards in mining operations 10. Reduction in overall costs of operations 11. Reduction in occupational health hazards 12. Strict compliance of safety legislation in mines 13. Use of fit-for man and machines 14. Avoid hazardous conditions and unsafe acts 15. Improve work culture and supervision of hazardous jobs 16. More reliance on team work 17. Better concentration on use of safe system standard and practices 18. Consistency for continuous improvement 19. Reduction of incidents accidents and their severity 20. Introduction of new technology with proven safety expedite 21. Selection of best possible means to achieve better work environment 22. Radiate specific responsibilities on the management 23. Gainful utilization of resources on prioritized risks 24. More acceptable as grass root level is involved 25. Making the mines more well-organized along with improvement of health and safety condition. 17. List of Standard Operting Procedures (SOP):- ( 1 ) Standard Operating Procedure for (SOP)Coal Preparation work (2) Standard Operation Procedure (SOP) for Strata Control (Installation of Roof Bolts) (3) Standard Operating Procedure (SOP) for SDL operation in Development District ( 4 ) Standard Operating Procedure (SOP) for Electrical Works (Installation & Maintenance) (5 ) Standard Operating Procedure (SOP) for Mechanical Works (Installation &Maintenance) ( 6 ) Standard Operating Procedure (SOP) for Belt operation ( 7 ) Standard Operating Procedure (SOP) for Belt shifting and Installation ( 8 ) Standard Operating Procedure (SOP) for Pumping Works in Belowground:- ( 9 ) Standard Operating procedures (SOP) for construction of Ventilation &Sectionalisation
  • 142.
    142 Stopping’s( contactor’s workers) ( 10 ) Standard Operating procedures (SOP) for Material Transportation Works :- (11) SOP for Explosive Magazine (12)SOP For Explosive Van:- (13)Standard operating procedure for belt extension/shortening (14)Standard operating procedure (sop) for shot firer (15)मममम मममममम ममममममममम मममममम मममममममम मम ममम (SOP) (16)Standard operating procedure (SOP) FOR CABLE MAN मममममममम मम ममम SOP (17)मममम मममममम ममममममममम ममममम मममममम मम ममम (SOP ) (18)मममम मममममम ममममममममम मममममममम मममम मम ममम (SOP) (19)मममम मममममम ममममममममम मममममम मममममममम मममम मम ममम (SOP) (20)मममम मममममम ममममममममम मममम मम मममम ममममम मम मममममममममम मममममममम मममम मममम (SOP) (21)मममम मममममम ममममममममम मममममम मम मममम (SOP) (22) मममम मममममम ममममममममम ममममममम मममम मम ममममम ममममम ममममममम मम मममममम मममम (SOP) (23) मममम मममममम ममममममममम मममम मममम (मममम मममम मममम / ममरक / ममम ममम मममममम मम ममम मम ममममम मममम मममममम मम मम मम (24) मममम मममममम ममममममममम मममममममम मममम मम ममम (25) मममम मममममम ममममममममम मममममम मममममममम मममम मम ममम (26) मममम मममममम ममममममममम ममम ममम मममम मम ममम मममम मममम मममममममममम मम ममम (27) मममममम ममम ममम ममममममममममम मममम ममम ममम ममममम / ममम मममममम ममममम मम ममम मममममममममम ममममममममम / ममममममम मम ममम मममम मममममम ममममममममम (28) मममम मममममम ममममममममम मममममममम (मममममम) मममममम मममम मम ममम (29) मममम मममममम ममममममममम मममममम ममममममम मम ममममममम ममम ममममममममममम(मममममम) मम ममम (30) मममम मममममम ममममममममम ममममम (ममममम) ममम मम ममम मममममम ममममम मममम ( 1 ) Standard Operating Procedure for (SOP)Coal Preparation work:- All work shall be carried out under the supervision and direction of district overman and Mining Sirdar
  • 143.
    143 1. First ofall the coal face shall be inspected by Mining Sirdar and overman and dresser shall be engaged for dressing of loose side /roof. 2. The roof and side of coal face shall be made secured by maintaining SSR and no person shall allow to work under unsupported roof . 3. For support of freshly exposed roof by roof bolt, temporary support shall be erected after dressing of roof and side. 4. Precaution shall be taken to maintained permitted width of gallery & only good quality support material shall be used. 5. While working in disturbed areas additional support shall be provided in addition to support under SSR . 6. Face drilling shall be started only after proper dressing & support is completed & no hole shall be drilled in face unless misfire if any is dealt with as per reg 177 of CMR 1957 7. Skilled manpower shall be engaged with a safe ( fit for the purpose Equipment ) drill m/c for drilling hole for blasting in the face . 8. Hand plan shall be maintained by Overman& M/S and for joining faces drilling and blasting shall be made from one side and opposite side shall be fenced off . 9. Handling of explosive shall be done by skilled manpower under supervision of S/F M/S and card system shall be strictly followed. 10. Before blasting all work person shall be withdrawn to safe shelter away from danger zone with 2 right Angle /bends. 11. Guards shall be safely posted at all entries leading to the place of blasting to prevent inadvertent entry of persons. 12. For all work related to inspection, dressing supporting, drilling blasting inspection after blasting and dealing with misfires if any shall be carried out in accordance with the provision laid down in the Coal Mines Regulation 1957. (2) Standard Operation Procedure (SOP) for Strata Control (Installation of Roof Bolts) :- 1. First of all the face/ place shall inspected by Mining Sirdar/ Overman and roof/sides shall be made secured by proper dressing and erection temporary supports. 2. Skilled workman shall be engaged for dressing with a crow bar of length not less than 6 ft. Dressing shall be done under the supervision of Mining Sirdar. 3. No person shall be allowed to enter unsafe place where roof and sides are not secured. 4. Sufficient support materials shall be made available at the site. Advanced planning for procurement of support materials to be made. 5. A safe drill machine shall be used for putting drill holes in the roof. 6. Adequate skilled and experienced manpower shall be engaged for handling of drill machine/ drilling and for handling support materials and support works. 7. Regular checking and proper repair of drill machine and cable shall be made by competent persons. 8. During drilling of holes in the roof, safety precaution shall be taken against dust. Suppression of dust by water spraying shall be arranged. 9. Regular checking of earth leakage relay effectiveness to be ensured.
  • 144.
    144 10. While insertingcement capsules in holes use of PPE (hand gloves/ goggles) shall be made. 11. Proposal for mechanized roof bolt system should be initiated for improving standard and efficiently. 12. Only good quality cement capsules proved by test before use shall be procured and used belowground. 13. For tightening of bearing plates/ nut, good quality wrench to be used. 14. Skilled manpower shall be engaged for tightening of nuts on bolts with the use of properly fabricated stable platform. 15. Regular training shall be given to persons engaged for support work for improvement of skills. 16. For anchorage test of roof bolts experience persons shall be engaged with good quality testing machine. Tests shall be conducted under competent supervision and results shall be recorded. 17. All works relate to support shall be carried out under supervision & direction of MS/OM/District Incharge and in accordance with provision of the Coal Mine Regulations 1957. (3) Standard Operating Procedure (SOP) for SDL operation in Development District :- 1. Pre –start checking of SDL machine shall be made by Medical Foreman/Fitter, Electrical Foreman, Electrician and SDL Operator to ensure status of operability and for making SDL fit for purpose equipment. 2. During the pre-start checking if any defect is found, it shall be rectified before putting the machine in operation. 3. Only skilled Operator and cable man shall be engaged for SDL operation. 4. For moving the SDL machine up to coal face for lifting blasted coal and during loading operation, the safety features i.e. AVA; head lights shall be used for giving warning. 5. Adequate illumination shall be provided at working place of SDL and no other person shall be permitted to enter the roadway used by the SDL machines. 6. All face workers shall be provided with fluorescent jackets for easy identification. 7. Adequate width of roadway for SDL movement, free from obstruction and stable ground with secured roof/sides shall be maintained. 8. Regular cleaning of loose coal from the road way shall be done. 9. Proper loading point shall be established with secured roof/sides and adequate illumination. 10. Regular training / counseling of work persons shall be arranged for development of skills, improving work practice, safety culture and human behaviors.
  • 145.
    145 11. All operationsshall be carried our under supervision and direction of Mining Sirdar, Overman& District Incharge (ACM) and in accordance with provisions laid down in the Coal Mines Regulations 1957 ( 4 ) Standard Operating Procedure (SOP) for Electrical Works (Installation & Maintenance) :- 1. For transportation of Electrical switch gears handling of heavy material is involved; lifting of load/ weight more than the capacity of persons engaged shall be avoided. 2. For installation of switches and cables, skilled and experienced persons under supervision shall be engaged and proper checks to be done before final connect. 3. For rectification of contacts and relays in switches, only good quality spares shall be used and works shall be carried out under competent supervision . 4. For checking / examination and repair / replacement of cable joints skilled and experienced technicians shall be engaged with required safety appliances like hand-gloves ,megger, tapes etc. The work shall be carried out under competent supervision. 5. For repair and maintenance of power transmission circuit/ switch gears situated at different locations, shut down procedure & code of practice shall be strictly followed. A warning board of notice indicating “Work in Progress” shall be displayed and arrangement shall be made for establishing effective two way communication. 6. All works related to electrical installation and maintenance shall be carried our under supervision and direction of Electrical Engineer, Electrical Supervisors / Foreman and in accordance with provisions under Indian Electricity Rules 1956 applicable to mines. (5 ) Standard Operating Procedure (SOP) for Mechanical Works (Installation & Maintenance) :- 1. Haulage engine shall be properly installed and firmly grounded by masonry work. 2. The haulage engine, brake and rope shall be examined at regular specified interval by competent persons results shall be recorded. 3. The defective/ worn-out brakes/ rope and other control unit components shall be repaired properly or replaced by new spare of standard quality. Details should be recorded in bound paged register and countersigned by the Engineer and Manager of the mine. 4. For haulage rope maintenance standard procedure for examination and repair shall be followed. Timely replacement of haulage rope with a new rope of good quality shall be carried out. 5. All coal tubs shall be regularly checked maintained in good condition. Damaged tubs shall be taken out for repair and after re-checking repaired tubs shall be used. 6. To prevent derailment of tubs, proper maintenance of haulage track and coal tubs shall be carried out under component supervision.
  • 146.
    146 7. During SDL,maintenance work for replacement and repair work of bucket/ boom/ arm , skilled and experienced persons shall be engaged and safety pines shall be fitted for raising the SDL bucket. In addition to the safety pin positive support of adequate capacity shall be erected & fixed tightly below the raised bucket. 8. All mechanical works related to installation and maintenance shall be carried out under supervision & direction of Colliery Engineer, Mechanical Forman and in accordance with relevant statutory provisions applicable to mines. ( 6 ) Standard Operating Procedure (SOP) for Belt operation 1. belt roadway shall be inspected every day by Sr. Overman 2. Daily instruction given to the person engage in belt cleaning work by the Overman and shift in- charge. 3. In-case of belt jointing work or any other maintenance work operator shall be inform, signaling shall be blocked, and operating switch must be locked, by the fitters with in supervision of Mech foremen/ Ass Mech. foremen . Belt cannot be started until belt operator personally informed by Mech foremen / Ass. Mech. Foremen. 4. Before start the belt , Belt operator must conform that no work is taken in belt. 5. In starting of belt , operator , start and stop the belt three time with interval of one minute. 6. No person shall be allow to cross the belt in any situation from any where other then stairs built for the purpose. Regarding this O/M and shift in-charges give instruction to workmen regularly. ( 7 ) Standard Operating Procedure (SOP) for Belt shifting and Installation 1. Site shall be inspected and secured by support , by the Overman or M/S 2. All approach roadways shall be maintained neat and clean. 3. All work, such as dismantle of conveyor Belt, transport heavy accessories, assemble of conveyor Belt etc. shall carry out with in supervision of a Ass. Foreman deploy for the purpose. 4. All tools, turfer, clamps, tensioning rope, shall be in good condition, and checked by Ass. Foremen deploy for the purpose before use. 5. Fitters work with suitable tools provided by the Engineer and checked by Ass. Mech. Foremen. 6. Skilled type of worker engaged in work 7. Heavy accessories shall be transported with in supervision of Ass. Mech. Foreman 8. Foundation bolt of Drive head and tail-end drum base shall be tight and secured. ( 8 ) Standard Operating Procedure (SOP) for Pumping Works in Belowground:-
  • 147.
    147 1. For transportingof pump, pipes and electrical switches adequate skilled and experienced manpower shall be arranged and work shall be carried out under supervision of component persons. 2. For installation of pump at site, handling of heavy objects shall be done safely and carefully with proper direction and supervision of Engineer, Mechanical Forman. Procedure for installation of pump on a rigid foundation shall be strictly followed. 3. For laying of pipes and connection of pipes by flanges with bolts/ nuts, proper tools and appliances shall be used. The work shall be carried out by skilled manpower/competent fitter under supervision. 4. For changing of pipes or packing/ washers skilled fitter shall be engaged and proper tools shall be used. 5. While pump is operated at dip side of a small/ local sump, strong training wall shall be constructed and regular check/ examination for physical condition/ stability of training wall shall be made by competent persons, results of inspection shall be recorded. 6. For operating pimp in old working areas, adequate ventilation shall be provided; roof and sides of the roadways/ pumping stations shall be secured by dressing and supports. Telephone and lighting arrangement shall be provided. Use of flame safety lamp by pump operator shall be ensured. 7. For remotely located pumps, at least two persons shall be deployed with flame safety lamps. 8. All works related to pumping operation shall be carried out under supervision/ direction of Colliery Engineer, Mechanical Forman and Electrical Supervisor and in accordance with statutory provisions applicable to mines. ( 9 ) Standard Operating procedures (SOP) for construction of Ventilation &Sectionalisation Stopping’s( contactor’s workers ) 1. Before construction, approach roadway to the site shall be inspected by G.S. O/M 2. Before construction ,approach roadway shall be secure safe by support and maintained neat and clean. 3. Site shall be inspected in view presence of noxious gases with appropriate equipment by ventilation officer or Sr. O/M general shift 4. Roof of the Site shall be supported and sides shall be secured by dressing with in supervision of M/S 5. Arrangement done for easily transport material up to the site 6. Ensure that tools use for the purpose shall be good in condition 7. All contactor worker should be trained 8. Not any contactor worker allow in to mine without PPE 9. Not any contactor worker entry in unknown area without knowledge of M/s 10. All construction work shall be carried out with in supervision of M/S or O/M ( 10 ) Standard Operating procedures (SOP) for Material Transportation Works :- 1. For transportation by haulage system, the haulage engine, rope and all other components shall be maintained in proper working order.
  • 148.
    148 2. The haulagetrack tubs and all safety devices in haulage roadways shall be maintained in proper working order. 3. The maintenance schedule for haulage engine/ rope shall be strictly followed 4. The haulage engine shall be operated by a skilled and experienced haulage operator. 5. Periodic checks / examination & repair maintenance shall be carried out by authorized competent persons and report shall be recorded. 6. Uncontrolled movements of tubs shall not be permitted. 7. The stability and strength of all structures / foundations related to haulage system should be maintained in safe working order. 8. Where material transport manually, the roadway shall be maintained neat and clean 9. All operations related to transport of material in underground and surface shall be carried out under competent supervision. (11) SOP for Explosive Magazine 1. Following persons are authorized to carry out inspection, under Rule 128 of Explosive Rules,2008… (A) The Chief Controller And Controller of Explosives, (B) All District Magistrates, (C) All Executive Magistrates Subordinate to the District Magistrate, (D) All Commissioners of Police and Police Officers of rank not below that of a Sub Inspector of Police, (E) The Director General of Mines or Officers Subordinate to him. 1. Person entering the magazine should not carry Cellular Phones, Pagers, Wireless Instruments, Cigarettes, Matches, Lighters, Knives, other Articles made of Iron/Steel, Substances of Flammable Nature liable to spontaneous ignition or to cause/communicate fire/explosion such as Acids, Petroleum, Calcium Carbide & Compressed Gases. 2. Storage/existence of the above mentioned items and smoking should also be avoided within the 15 mts of radius Explosives Magazines. 3. While entering into the magazine, the person should dip his overshoes/feet in water provided in the cemented trough located at the entrance of the magazine to avoid carrying sand/grid/dust/ inside the magazine. 4. Use of Boots/Shoes with exposed nails or shod at the base should be strictly avoided inside the magazine. 5. Numbers of person entering into magazine should not exceed 2 Nos. during Inspection. 6. Prior to inspection, magazine shall be well ventilated by opening the windows and doors for at least 10 min. 7. Operation/Inspection of magazine should be avoided, whenever a thunderstorm appears to be should be withdrawn to a safe distance and such magazine should be kept closed & locked until the thunderstorm has ceased. 8. Person who has not completed the age of 18 years, person in a state of intoxication and person who is of unsound mind should not be taken inside the magazine. 9. Routine inspection of Explosives Magazines should be carried out only between the hours of sunset and sunrise. 10. In case of opening explosives boxes, the opening tool must be of wood, brass, copper or bronze, since use of tools made of iron is prohibited. 11. During inspection, the packages containing the explosives should not be thrown or dropped down or rolled or pulled along the ground or floor but shall be passed from hand to hand carefully.
  • 149.
    149 12. Where apackage is to be slung, due precaution should be taken slung it in such a manner as effectively to prevent the possibility of a fall. 13. Packages containing explosives should not be allowed to remain in the sun or exposed to excessive heat, during inspection. 14. During physical examination of explosives: (A) Avoid use of Wristwatch and Rings, (B) Use non-synthetic dress materials; i.e., ideally cotton, (C) Be on bare foot or with boot made up of conducting rubber. 15.Detonators should never be stored along with explosive. Detonator shall be stores in separate room of the same magazine separated by an air gap of 1.5 mts followed by concrete/brick wall of thickness not less than 60 cm. (12)SOP For Explosive Van:- 1. The explosive van should be stationed in a non-congested location during inspection, where the public safety is not endangered. 2. When a convoy of two or more vans carrying explosives is inspected, they should not be stationed together for inspection. 3. When an explosives van containing explosives need to be parked over night due to the reasons beyond control, the same to be communicated by the Driver to the nearest Police Station and the premises in which the van is parked- (A) Should not have any source of open flame or any substance or article likely to cause explosion or fire, (B) Should be away habitation or any go down containing articles of a flammable nature or other hazardous goods. 4. If any fires occurs on a vehicle containing explosives, all other traffic should be stopped at least 300 mtrs from the vehicles and that all persons in the vicinity should be warned of the danger. 5. A Van transporting explosives is involved in an accident, fire or any other occurrence, which causes a significant delay in the delivery of explosive or damage to the vehicles or explosive (A) The laws relating to road accidents shall be complied with, (B) The JtCCE/DyCCE/CE in whose jurisdiction the accident has taken place shall be intimated giving the full details of explosives carried and accident, (C) Explosives shall be kept under safe storage and custody till an examination by the JtCCE/DyCCE/CE if required, and then transport to the destination or place designated by the JtCCE/DyCCE/ CE. 6. In case of a breakdown of van carrying explosives, where major repairs are required, prevent such repairs should be made until the explosives are transferred to another van or are removed from the vehicles and stored under proper security at a safe distance from the highway and at least 300 mts from any inhabited premises, under intimation to the JtCCE/DyCCE/CE in whose jurisdiction the incident has taken place. 7. Use of Boots/Shoes with exposed nails or shod at the base should be strictly avoided inside the explosives van. 8. Persons inspecting vans carrying explosives should not Cellular Phones, Pagers, Wireless Instruments, Cigarettes, Matches, Lighters, Knives, other Articles made of Iron/Steel, Substances of
  • 150.
    150 Flammable Nature liableto spontaneous ignition or to cause/communicate fire/explosion such as Acids, Petroleum, Calcium Carbide & Compressed Gases. 9. During physical examination of explosives carried in a van; (A) Avoid use of Wristwatch and Ring, (B) Use non-synthetic dress materials; i.e., ideally cotton, (C) Be on bare foot or with boot made up of conducting rubber. 10. In case of handling of explosive from a van, no bale hooks or other metal tools should be used for the loading, unloading or handling of packages containing explosives. On such events, the loading/unloading/handling of explosive in the explosives van is commenced, the operation should not be stopped until completed and shall be completed as expeditiously as possible. 11. Packages containing explosives should not be allowed to remain in the sun or exposed to excessive heat, during inspection. 12. Detonators should never be transported along with the any other explosives. 13. Explosives should not be transported in any towed vehicles or tow any vehicle transporting explosives. (13)Standard operating procedure for belt extension/shortening 1. First of all the location where the belt is to be extended/shorten shall be inspected by overman/mining Sirdar and the roof and sides shall be made secured by proper dressing by engaging competent person. 2 .The areas shall be clean and clear of equipment and/or debris or spillages. 3. The extension/shortening work shall be performed by skilled set of man power under going for some work regularly under the super vision of fitter/Forman while the work of cleaning will be done under supervision of overman/mining Sirdar. 4. In case of major side spillage, the signaling shall be provided by mounting the signaling wire on wooden proof. 5. Ensure that all stop/start and emergency controls are clearly market and that maintenance staff are familiar with the location of these safety systems. 6. Lock out isolate and tag all areas before working on any part of the belt. 7. Ensure that pre-start alarm AVA is working correctly and if not, isolate the conveyor and request that it repaired 8. Prior to re- starting a conveyer ensures that guards have been re- fitted and that all the safety devices are operational. (14)Standard operating procedure (sop) for shot firer 1. होल में कट्रीज/माटी भरने से पहले गैलरी या चाल की गैस जााँच कर लें ||
  • 151.
    151 2. होल कोसाफ करने के बाद ही टोपी माटी भरें | 3. बारूद का उचचत मात्रा में ही प्रयोग करें न बहुत अचिक और न ही बहुत कम | 4. अज्वलनशील ठाांसे का प्रयोग करें और होल में चाजज व स्टेममांग ठीक से ठााँसे| मसफज लकड़ी के ठांसे का ही प्रयोग करें| 5. मसफज उन्ही होल में चाजज लगायें जजनमे ववस्फोट ककया जाना है| 6. जजस शॉटफायरर द्वरा चाजज ककया गया है,उसी के द्वारा शॉट होल ववस्फोट करना चाहहए| 7. ववस्फोट से पहले, शॉटफायरर द्वारा चेतावनी देने के बाद सुरक्षित स्थान पर आश्रय लें |एक्स्स््लोदर की चाबी घुमाने से पहले मसटी/जहहसल बजानी चाहहए 8. अगर आपके पास कोई डेटोनेटर या बारूद होतो उसे खदान में ना फे कें | | 9. शॉट फायररांग के सभी उपकरण एक्स्स्लोडर, सककज ट टेस्टर शॉट फायररांग के बुल आहद साथ ले जाना चाहहए और उसका प्रयोग करना चाहहए| 10. सही पेटनज होल एव सही डडले नांबर के डेटोनेटर का प्रयोग करना चाहहये| 11. ब्लाजस्टांग तार को एक्स्स्लोडर के साथ स्वय जोड़ना चाहहये| 12. पूरी साविानी के साथ आवाज़ दे कर ही ब्लाजस्टांग करना चाहहए| 13. एक्स्स्लोडर की चाभी ककसी भी अन्य यजक्स्त को नी देना चाहहए| हमेशा अपने पास रखे| 14. प्रत्येक ब्लाजस्टांग के बाद ब्लाजस्टांग जोंन की पूरी तरह जाच कर लेनी चाहहए| 15. ठसानी के मलए लकड़ी के डांडे के अलावा ककसी अन्य जजच का प्रयोग नन करना चाहहए| 16. दगान के बाद सुरिा के प्रबांि के साथ फे स में जाये तथा ममस फाएर की जाच करे और आवश्यक कारवाही की सुचना उच्च अचिकारीयो को देनी चाहहये| 17. डेटोनेटर पर असाविानी के कारण कोई भी सामान नन चगरने देना चाहहए| 18. बची हुयी बारूद एव डेटोनेटर मैगजीन में ही वापस करना चाहहए | 19. ट्राांमसट जस्लप एव काडज के ननयम का पालन करना चाहहए | 20. दगान की पूरी जजमेदारी आपकी है हेल्पर पर भी भरोसा नहीां करना चाहहए| ववस्फोट के मलए हदए गये सभी सामानों का उपयोग करें | न करें 1. मोटा माटी (स्टोन डस्ट ) का ही उपयोग स्टेममांग के मलए करें,कोल डस्ट का नहीां | 2. एक बार ठासानी कर लेने पर कट्रीज से टोपी माटी न ननकालें | 3. डेटोनेटर के तार को ना तोड़ें | 4. ववस्फोट करते समय आयतन में फालतू “ममट्टी” न छोड़ें | 5. एक राउांड में एक्स्स्लोडर की िमता से अचिक ववस्फोट न करें | 6. होल ठास देने के बाद उसमे से माटी या टोपी ननकालने की कोमशश न करें | 7. मसग्नल या बत्ती से ववस्फोट करने का प्रयास न करें | 8. ममटटी में टोपी लगते समय या होल ठासते समय िुम्रपान न करें |
  • 152.
    152 9. ववस्फोट नहोने के बाद िुआ छटने के पूवज आयतन में प्रवेश न करें | 10. ममसफायर होल को पुनः ववस्फोट करने या उसमे से टोपी माटी खीचने का प्रयास न करें | 11. शॉटफायरर अपनी जजम्मेदारी दूसरों पर न डाले | (15)मानक संचालन प्रक्रिया टिम्बर ममस्त्री के मलए (SOP) 1. कायज में जाने से पहले अपने आवश्यक सामानों की जाच करे और उन्हें साथ में लेकर कायजस्थल पर जाये| २.सपोटज हेतु अच्छे और ठीक खूटे का प्रयोग करे| टेड़ा खुटा प्रयोग में न लाये| ३.जहा सपोटज का कायज करना है वहा ठीक से छत और साइड की जाच करे यहद आवश्यक हो तो छत और साइड को ठीक से ड्रेमसांग अवश्य करे| 4 डडजस्ट्रक में कायजरत माइननांग सरदार और ओवरमैंन द्वारा हदए गये सुरिा ननदेशों का अवश्य पालन करे| 5. गोफ एज सपोटज लगाते समय ब्रेककां ग इांडडके टर खुटा अवश्य लगाये तथा कॉग व् खुटा को छत से अच्छी तरह से टाइट कर दे तथा प्रत्येक दगानी के बाद इस सपोटज को ननररिण अवश्य करे | 6 खुटा व् कॉग लगाते समय यह ध्यान रखे की छत और तल्ली से ठीक से टाइट रहे| 7 लकड़ी के झिल्के या खूटे के टुकड़े को काम के बाद हटा दे| 8 खुटा व कॉग को खोलने हेतु मसल्वेस्टर प्रॉप ववड्रावल का प्रयोग करे| 9 कायज के दौरान स्वयां की सुरिा का ध्यान रखे और कोई अशुरक्षित जगह प्रतीत हो तो उसकी तत्काल सुचना माइननांग सरदार को दे | 10. खराब खूटे और पाटे का प्रयोग न करे| 11. दागनी के बाद तुरांत सपोटज करे देरी करने से छत की जस्थती खराब हो सकती है| 12. बबना माइननांग सरदार की अनुमनत के अपने कायजस्थल को न छोड़े| 13. ध्यान रहे पाटे की चौड़ाई खूटे की मोटाई से कम न हो| (16)Standard operating procedure (SOP) FOR CABLE MAN के बलमैंन के मलए SOP
  • 153.
    153 1. प्रत्येक पल्लीमें काम सुरुवात करने से पहले पुरे के बबन की जाच करना व् के बबल को ठीक से सपोटज कर के देखे| 2. मशीन के बबल को मशीन के हेडर टेक में लपेट कर न रखे| 3. एस.डी.एल. मशीन के दोनों ट्रेकचैन ट्रेक रोलर आइडलर की जाच करना व उसकी साफ सफाई करे | 4. के बबल मैंन गलब्स या लकड़ी के हुक का प्रयोग अवश्य करे| 5 मशीन ब्रेक डाउन होने पर मशीन बनाते समाये कफटर का सहयोग करना | 6 मशीन जहााँ-जहााँ चलना है उस रास्ते की छत व साइड की जााँच अवश्य कर ले | 7 मशीन चलाते समय ओपरेटर की तरफ पूरा ध्यान रखे | ववशेष ध्यान दे की मशीन के बबल ट्रेक चैन के ननचे ककसी भी कारन से न दबे | इसके पहले मशीन को रुकवा दे | 8 पल्ली के अांत में के बबल फे स से बाहर ननकल कर गेट एांड बाक्स्स के पास ननकाल कर रखे | -------के बबल मैंन करे ------- 1. चुस्त पररिान जूता व टोपी पहन कर आये | 2. काम पर पहोच कर अपने अचिकारी से ननदेश ले | 3. मशीन पर पहुच कर के बल को सूक्ष्मता से ननररिण करे | 4. मशीन की आगे बढने की दशा में के बबल को ढीला करते रहे तथा पीछे हटने की जस्थती में के बल को ककनारे रखे या हटाये अन्यथा दुघजटना हो सकती है| 5. मशीन में काम करते समय मशीन के रेंज से बाहर रहे| 6. ऑपरेटर द्वारा हदए सांके त का ध्यान रखे | 7. असमान्य आवाज़ करने पर तुरांत मशीन या बेल्ट बांद कर दे एवां सम्बांचित अचिकारी को सुचना दे | ------ के बल मैंन न करे ------------ 1. हूटर तीन बार बजने के बाद बेल्ट को न छु ए यहद आवश्यकता हो तो बेल्ट बांद करा दे| 2. होलेज रास्ते से न चले | 3. नशे की आवस्था में काम न करे | 4. दागनी के बाद तब कमान में नहीां जाये जब तक की जाच नहीां हो जाती | 5. खराब छत के ननचे कायज न करे | 6. मचीनो बबजली की वस्तुओ तथा सुरिा सािनों से झखलवाड़ न करे | 7. ढीले कपडे पहन कर न आवे |
  • 154.
    154 (17)मानक संचालन प्रक्रियाबेल्ि आपरेिर के मलए (SOP ) 1.सवजप्रथम अपनी काम की जगह को सुरिा की दृजटट से ननररिण करे (छत सपोटज इत्याहद) 2. बेल्ट मोटर चगयर बाक्स्स स्टाटजर पर ध्यानपूवजक नजर रखे और खराबी पाने पर अपने अचिकारी को सूचचत करे| 3. फाउडेसन बोल्ट आचथिंग वायर की जाच करे| ढीले होने की जस्तचथ में उसे कफटर द्वारा टाइट करवाए| 4. मसग्नमलांग बेल(घांटी) की जाच करे और यह सुननजश्चत कर ले की वह ठीक से कम कर रही है| 5. कज्लांग गाडज हमेशा लगे रहे और उसकी ननजश्चत जाच करे | 6. पुल काडज मसस्टम प्री स्टाटज वाननिंग मसस्टम की जाच करे और उसे चालू रूप में रखे| 7. काड ऑफ़ मसग्नल के हहसाब से बेल्ट को चालू एवां बांद करे| 8. बेल्ट के व ज्वाइन के उखड़ने , टूटने या बेल्ट के फटने पर बेल्ट तुरांत बांद करे और उसकी सुचना सम्बांचित हयजक्स्त को दे| 9. बेल्ट मसग्नल का कोड का पालन करेंगे | 10.बेल्ट से कोयला ननचे चगरने की जस्थती में बेल्ट बांद कर देख भाल करेंगे | जरुरत होने पर फीटर या सी.डी.एस. को बतायेंगे | 11. बेल्ट में मेंटेनेंस होने पर मेंटेनेंस गैंग द्वारा हदए गये ननदेशों का पालन करेंगे | 12.पल्ली के दौरान टेल एांड एवां बॉटम रोलर को साफ़ रखेंगे | 13. बेल्ट चालू रहने पर साफ सफाई नहीां करेगे नही बेल्ट को पार करेगे | 14 पुरे समय ड्यूटी पर रहेगे| 15 आग या िुआ हदखने से बेल्ट बांद कर सी. डी.एस. को खबर करेगे | 16 ड्यूटी के दौरान नहीां सोयेगे | ---------बेल्ि ओपेरिर ना करे ------ 1. ककसी भी अनचिकृ त हयजक्स्त को बेल्ट चालू न करने दे | 2. ढीले कपडे पहन कर चालू बेल्ट के नजदीक न जाये | 3. अपने कायज स्थल के बबजली के उपकरण जैसे मोटर स्टाटजर इत्याहद से छेड़छाड़ न करे और नहीां ककसी हयजक्स्त को इसकी इजाजत दे | 4. बबना मसग्नल प्रा्त (घांटी की आवाज़) बेल्ट को चालू न करे | 5. चालू बेल्ट से कोई भी फसी हुयी वस्तु को ननकलने की कोमशश न करे |
  • 155.
    155 6. बेल्ट कीफे मसग की उचचत रख रखाव करे और उसे हटाने न दे | 7. चालू बेल्ट के ननचे से आदममयों को ननकलने न दे | 8 बेल्ट के मोटर स्टाटजर पर पानी न पड़ने दे | 9 ककसी भी हयजक्स्त को चालू बेल्ट में काम करने की इजाजत न दे और न उसे नजदीक आने दे | (18)मानक संचालक प्रक्रिया बोलल्िंग गैंग के मलए (SOP) 1) बोजल्टांगगैंग खान प्रबन्िक ,अवर प्रबांिक , सह –प्रबन्िक ओहहरमन ,माइननांग सरदार के ननदेशानुसार रूफ सपोटज तथा साइड सपोटज का काम करेंगे | 2) रूफ बोजल्टांग का कायज शुरु करने से पहले छत को / साइड को चेक करके ड्रेमसांग करा लें | 3) बोजल्टांगगैंग देखेंगे की बोल्ट एक ही कतार में रहें | 4) बोजल्टांगगैंग छत में होल की हदशा रूफ के बेडडांग ्लेन से ९० डडग्री में बनायेंगे | साइड होल 45 से 60 डडग्री की हदशा में वपलर के ऊपर लगायें | 5) रूफ बोजल्टांग करते समय हाथ में दस्ताने पहनेंगे | 6) रेमसन बोजल्टांग करते समय रेमसन कै ्सूल को नहीां काटेंगे | 7) छत में लगाये गए रूफ बोल्ट के होल में दो रेमसन कै ्सूल डालने के बाद ही रूफ बोल्ट रॉड यु.डी.एम. द्वारा डाले | 8) 30 सेकां ड के बाद बेअररांग ्लेट लगाये | 9) बोजल्टांग गैंग यह सुननजश्चत करेंगे की होल की लम्बाई , होल की हदशा , बोल्ट की लम्बाई इत्यादी एस.एस.आर. के अनुसार रहें | 10) हरेक बोल्ट में अलग रांग का टैग लगाये ताकक यह पता चले की यह ककस पाली अथवा ककस गैंग ने लगाया हैं | 11) अगर ककसी सपोटज मटेररयल की कमी पायी जाती हैं तो वह इसकी ररपोटज माइननांग सरदार एव अन्य जजम्मेदार हयजक्स्त को देंगे | 12) अभी तक जारी डी.जी.एम.एस. के पररपत्र के अनुशांसा के आिार पर कायजस्थल पर सपोटज लगायें जायेंगे | (19)मानक संचालक प्रक्रिया एंकरेज िेलस्त्िंग गैंग के मलए (SOP) 1) वह यह सुननजश्चत करेंगे की एांकर टेजस्टांग मशीन चालू हालत में है , तथा उसका मीटर सही कायज कर रहा है |
  • 156.
    156 2) वह यहकदम उठाएगा की 10 प्रनतशत रूफ बोल्ट टेस्ट होते रहें | 3) एांकरेज टेजस्टांग का कायज ओहहर मैन के ननगरानी में करेंगे | इस टेस्ट का ररकाडज एक पुजस्तका में दजज करेंगे | 4) अगर ककसी कारण वश बोल्ट्स ख़राब ननकलता है या एांकर या एांकर टेजस्टांग बराबर नहीां होता हैं तो उसकी सूचना अपने ऊपर के अचिकारी को तुरन्त करेंगे | (20)मानक संचालन प्रक्रिया खदान के अंदर फ्लेम या इलेलरिक वेलल्डंग करने हेतु (SOP) 1) खदान के अन्दर फ्लेम या इलेजक्स्टकल वेजल्डांग का कायज खान प्रबांिक की मलझखत अनुमनत के बाद ही ककया जायेगा | 2) उपरोक्स्त मलझखत अनुमनत में कॉमवपटेंट / अचिकृ त हयजक्स्त का नाम दशाजया जायेगा | 3) मलझखत हयजक्स्त के चाजज में फ्लेम या वेजल्डांग मशीन रहेगा | उसी हयजक्स्त की यह जानकारी होगी की कायज पूरा हो जाने के बाद फ्लेम या वेजल्डांग मशीन वापस सरफे स में ननकलकर लायेगा | 4) जहा पर फ्लेम या वेजल्डांग का कायज होना हैं उस जगह से हटाने लायक (पोटेबल) ज्वलन शील सामग्री को हटा हदया जायेगा एव ग्रीस , तेल , तथा कोयले के िुल को साफ कर हटा हदया जायेगा | 5) सभी ज्वलन शील सामग्री जजसे हटाया नहीां जा सकता उसे पानी से पूरी तरह सीांच हदया जायेगा या उसे बालू या स्टोन डस्ट से पूणजरूपेण कवर ककया जायेगा | 6) जजम्मेदार हयजक्स्त (जजसे खान प्रबांिक ने मलझखत आदेश में ननयुक्स्त ककया है ) कहटांग या वेजल्डांग के कायज पूरा हो जाने के बाद उस स्थान का पररिण कर अपने आप को सांतृटट करेगा की सम्बांचित स्थल सुरक्षित है एव इसकी सूचना खान प्रबांिक को देगा | (21)मानक संचालन प्रक्रिया वेल्डर के हेतु (SOP) 1) गैस कहटांग करते समय सुरिा –चश्में पहन कर कायज करना चाहहए | 2) कटर का नोजल समय –समय पर साफ करते रहना चाहहए 3) एमसनतमलन मसमलांडर कहटांग के समय खड़ा हुआ रहना चाहहए | 4) गैस का पाइप लाईन में कही भी छेद या फटा नहीां रहना चाहहयें | 5) गैस की मसलेंडर का उचचत प्रेसर होना चाहहए | 6) गैस मसलेंडरों के पास िुम्रपान नहीां करना चाहहयें एव कोई ऐसी चीज नहीां होनी चाहहयें जजससे आग लगने का खतरा हों | 7) वेजल्डांग करतें समय स्रीन एव मोजों का प्रयोग करना चाहहयें 8) वेजल्डांग के बल कही से कटा हुआ नहीां होना चाहहयें | 9) जब वेजल्डांग का कायज समा्त हो तब मशीन को बांद कर देना चाहहयें | 10) गैस कहटांग का कायज समा्त होतें ही मसलेंडर के वाल्व बांद कर देने चाहहयें | 11) वेल्डर ने सुरिा के जूते पहन कर कायज करना चाहहयें तथा वेजल्डांग , कहटांग के समय हाथों में मोजों का प्रयोग करना चाहहयें |
  • 157.
    157 (22) मानक संचालनप्रक्रिया भौगोमलक बाधा एव फाल्ि प्लेन क्षेर का सपोिट हेतु (SOP) 1) प्रत्येक फाल्ट ्लेन क्ष्रेत्र को या जस्लप िेत्र को w-स्ट्रेप से सपोटज करना चाहहए | जो 0.6 मीटर से अचिकतम अन्तराल में ना हो , दोनों ओर आवश्यकता के अनुसार काग के ऊपर अच्छी तरह छत में जाम कर उपरी एव ननचली हहस्से में अच्छी तरह फाल्ट िेत्र सपोटज ककया जायेगा | 2) 4.5 मीटर तक की गेलररया में उत्पन्न बािा के स्थल की पररजस्थनत ज्यादा ख़राब हो तो w-स्ट्रेप के साथ- साथ रेमसन बोजल्टांग कर के सपोटज ककया जायेंगा | बोल्ट एव उसी लाइन में तथा साथ–ही–साथ रूफ बोल्ट की 2 लाइन के बबच सपोटज ककया जायेंगा | 3) भौगोमलक बािा एव फाल्ट ्लेन से ववचमलत कोयला वपल्लर के साइड को सपोटज करने से पहले साइड को ठीक से ड्रेमसांग ककया जायेंगा | ड्रेमसांग के बाद कोयले की प्रवृनत के अनुसार बोजल्टांग ककया जायेंगा | जरूरत पड़ने पर w-स्ट्रेप भी लगायें जायेंगे | 4) भौगोमलक बािा एव फाल्ट ्लेन की प्रवृनत के ववरुि 45 डडग्री में होल मार कर होल को जाम ककया जायेंगा | 5) समय-समय पर w-स्ट्रेप से सपोटज ककया गये साइड को ड्रेमसांग ककया जायेंगा | w-स्ट्रेप तथा कोयले की वपलर के बबच के गैप को लाचगांग ककया जायेंगा | (23) मानक संचालन प्रक्रिया गाड़ी वाहक (कोयल वाहक गाड़ी / ट्रक / लजप तथा गाड़ड़या जो खान के कायट हेतु आवंटित की गई है ) हेतु (SOP) 1) खान के अचिकृ त पररसर में तथा इदज-चगदज वाहनोंके के पररचालक, सुरक्षित सांचालन के मलए , खान प्रबांिक द्वारा हदए गयें अन्य ववशेष अनुदेशों का पालन करेंगे | खान प्रबांिक तथा उनके द्वारा ननयोजजत ककये अचिकारी / कमजचारी यह सुननजश्चत करेंगे की खान पर सभी हयजक्स्त इन ननयमों का पालन करते हैं | 2) खान के पररसर में या उसके आस-पास कोई हयजक्स्त तब तक न तो कोई वाहन चलाएगा न उनका सांचालन ही करेगा जब तक इस वाहन या श्रेणी के वाहन के सांचालन के मलए उसे खान प्रबांिक द्वारा ऐसा करने के मलए प्राचिकृ त नहीां ककया जाता हैं | 3) जब तक खान के तत्कालीन प्रभारी अचिकारी / कमजचारी प्राचिकृ त न कर दें , खादान के िेत्रान्तगजत ननजी वाहन नहीां चलायें जायेगा | 4) खान में या उसके आस-पास यदा-कदा काम करनें वालें ककसी भी चालक की खदान के पररसर में गाड़ी चलानें के पूवज आवेदन करना होगा | तथा खान प्रबांिक या इस उद्देश के मलए प्राचिकृ त खान के प्रभारी अचिकारी से खान पररसर में प्रवेश करनें की अनुमनत प्रा्त कर लेनी होगी | जजसे सुस्पटटता से अांककत ककया जायेगा | 5) ककसी भी श्रेणी के गाड़ी वाहन को खान से ककसी िेत्र के मलए खान प्रबांिक द्वारा ननिाजररत स्थाई अथवा अस्थाई गनतसीमा का पालन करना होगा | 6) जहााँ पर दृश्यता या सड़क की जस्थनत ख़राब है चालक को अपने वाहन की गनत को उस सीमा तक कम कर देना होंगा जहा तक वाहन को आवश्यक प्रभावकारी ननयांत्रण में रखा जा सकें |
  • 158.
    158 7) चौराहें जहााँयातायात चचन्हों द्वारा ननयांत्रण नहीां ककया जाता , सभी चालकों को ननम्नमलझखत जस्थनतयों को छोड़कर दायी ओर की गाडड़यों को जाने के मलए जगह दे देनी चाहहयें | a) सभी चालक जलती हुई लाल बत्ती तथा नीली बत्ती वाली आपनत गाडड़यों को जाने के मलयें मागज दें देंगें | b) ग्रेंडडांग , रोमलांग , नछडकाव तथा सड़क मरम्मत के कायज में लगीां गाडड़यों का मागाजचिकार ऊपर वझणजत (a) को छोड़कर सभी गाडड़यों पर रहेंगा | ये वाहन एम्बर फ्लेश बत्ती को प्रदमशजत करेंगे | c) हल्की / छोटी गाडड़यााँ सभी समय कोयला वाहक ट्रक को तथा अन्य भारी वाहनों को मागज देगीां | 8) अन्य वाहनों पर मागाजचिकार वाले वाहनों के चालक अपने मागाजचिकार पर अड़े रहकर स्वांय या अन्यों को खतरें में नहीां डालेंगें यहद यह टकरानें का खतरा सांभाववत करता है | 9) खान पररसर में चालक अपने वाहक का उस जस्थनत में पाकज करेंगे या खड़ा नहीां करेंगे जजससे खान पररसर में अन्य यातायात में कोई खतरा हो | 10) चालक ठलन पथ पर अन्य वाहन के सामने अपनें वाहन खड़ा / पाकज नहीां करेंगा | 11)गनतशील उपकरणों के कायज स्थल के 30 मीटर के अांतगजत जहााँ से उसका वहाां स्पटटता से हदखाई न दे चालक अपना वहाां वहाां खड़ा नहीां करेंगा | 12) खड़ी / पाकज की गई गाड़ी / वहाां को छोडनें के पूवज चालक यह सुननजश्चत कर लेना होगा की उसकी गाड़ी वहाां सुरक्षित पाककिं ग ब्रेक लगा हदयें गयें हैं और यह की उनके सभी सहायक यांत्र बांद कर हदयें गयें है | अगर पररजस्थनत वश कोयला भारी वाहन को ढलान वाली जगह पर खड़ा / पाकज ककया जाना पड़ता है तो गाड़ी के न चक्स्कों के आगे-पीछे ओटर या लकड़ी का घुटका रखनी चाहहयें तथा उसके स्टेररांग को कें द्र से एक तरफ घुमा देना चाहहयें | 13) गाड़ी पाकज / खड़ा करने के स्थल से चलने के पूवज चालक सुननजश्चत करेगा की कोई उसका मागज में कोई रुकावट और या हयजक्स्त नहीां है | 14) वाहक गाड़ी आगे की ओर चलने से पूवज नतन बार हॉनज का आवाज करेंगा | 15) पाककिं ग करते समय दो गाड़ी के बबच की दुरी कम-से-कम 5 मीटर रहनी चाहहयें | 16) जब तक बबजली के तार ,एयर होज या पानी के पाइप समुचचत तरीके से सुरक्षित न कर हदए गयें हो , उन पर वाहन नहीां चलायें जायेंगें | 17) चालक की हयजक्स्तगत सुरिा के मलयें मसट-बेल्ट हदयें गयें है | जब वहाां सांचालन-अवस्था में हों ये मसट- बेल्ट सभी समय पहन कर रखेंनें होंगें | 18) कोई सवारी वाहन में नहीां ले जय जाएाँगी | जब तक वह अनुमोहदत जगह पर न बैठे हो , या खान प्रबांिक द्वारा प्रमशिण उद्देश के मलयें प्राचिकृ त जगहों पर न बैठे हो | 19) कोई भी वैसी गाड़ी, जो दूसरी गाड़ी की मदत खीचकर लाई जा रही है या ख़राब हो गईऔर उससे सड़क पर रुकावट पैदा हो रही है | उसके पीछे खतरे की सांके त बवत्तया या उसमें चेतावनी का सांके त लगा हुआ होना चाहहयें |
  • 159.
    159 20) चालक अन्िकार/ राबत्र कालीन के समय गाडड़यों के उचचत प्रकाश के प्रबांि के सुननजश्चत के प्रनत उत्तरदायी होगा | 21) दूसरी गाड़ी या कायजस्थल पर ककस गनतशील उपकरण की ओर जाते समय गाडड़यों / वहाां की हेड लाइट को ‘’डीप” कर देना होगा | 22) वाहन में तेल भराई और बैटरी को चेककां ग करते समय वाहन ननकट िुम्रपान व प्रज्वमलत पदाथज ले जाना वजजजत है | 23) चालक गाड़ी के भार-वाहक िमता से अचिक कोयला लोड ना करें | गाड़ी के सांतुलन में वृचि करने के दृटटीकोण से लोडडांग का कें द्रीय कर देना चाहहयें | 24) चालक कोो ववशेषकर गाड़ी पीछे करते समय, गाड़ी पाकज करते समय,दूसरी गाडड़यों या गनतशील मशीनों को मागज देते समय यह सुननजश्चत कर लेना होगा की उसकी गाड़ी के मलयें समुचचत जगह खाली है | 25) मागज ववभाजनों के ननकट ओवर-टेककां गवजजजत है | गाड़ी के पीछे वाहन चलते समय चालक को ओवर- टेककां ग करने पूवज यह सुननजश्चत कर लेना होगा की आगे की गाड़ी के ररअर-ममरर पर आगे वाली गाड़ी के चालक को वह स्पटट हदखाई दे रहा है | 26) तौल घर में वजन करते समय गाड़ी का पाककिं ग ब्रेक लगा रहना चाहहयें | 27) गाड़ी में कोयला लोड करने के बाद हट्रपल से कोयला को ढक कर ही पररवहन करना चाहहयें | 28) प्रयोग में लायें जा रहें वाहन का चालक कम-से-कम प्रत्येक्स्दीन अपनी मशीन की जााँच कर यह सुननजश्चत करेगा की उसकी मशीन सुरक्षित ढांग से काम कर रही है | 29) खदान पर गाड़ी से सम्बांचित घटना के कारण गाड़ी में ककसी खराबी तथा गाड़ी की िनत या स्वांय या साथ में सवार अन्य हयजक्स्तओां को चोट लगनें या कु छ न समि में आने वाली गाड़ी की खराबी के सम्बन्ि में कोई भी गाड़ी का चालक अपने पयजवेिक को ररपोटज करेगा | 30) सभी सांके तों का पालन करना होगा | ककसी सांके त के उद्देश्य या उसके औचचत्य के सम्बन्ि में ककसी सांदेह को जस्थनत में उस खदान जहा पर सांके त प्रदमशजत ककया गया हो , के प्रभारी अचिकारी से सांपकज करें | (24) मानक संचालक प्रक्रिया बोलल्िंग गैंग के मलए 1) बोजल्टांगगैंग खान प्रबन्िक ,अवर प्रबांिक , सह –प्रबन्िक, ओहहरमन ,माइननांग सरदार के ननदेशानुसार रूफ सपोटज तथा साइड सपोटज का काम करेंगे | 2) रूफ बोजल्टांग का कायज शुरु करने से पहले छत को / साइड को चेक करके ड्रेमसांग करा लें | 3) बोजल्टांगगैंग देखेंगे की बोल्ट एक ही कतार में रहें | 4) बोजल्टांगगैंग छत में होल की हदशा रूफ के बेडडांग ्लेन से ९० डडग्री में बनायेंगे | साइड होल 45 से 60 डडग्री की हदशा में वपलर के ऊपर लगायें | 5) रूफ बोजल्टांग करते समय हाथ में दस्ताने पहनेंगे |
  • 160.
    160 6) रेमसन बोजल्टांगकरते समय रेमसन कै ्सूल को नहीां काटेंगे | 7) छत में लगाये गए रूफ बोल्ट के होल में दो रेमसन कै ्सूल डालने के बाद ही रूफ बोल्ट रॉड यु.डी.एम. द्वारा डाले | 8) 30 सेकां ड के बाद बेअररांग ्लेट लगाये | 9) बोजल्टांग गैंग यह सुननजश्चत करेंगे की होल की लम्बाई , होल की हदशा , बोल्ट की लम्बाई इत्यादी एस.एस.आर. के अनुसार रहें | 10) हरेक बोल्ट में अलग रांग का टैग लगाये ताकक यह पता चले की यह ककस पाली अथवा ककस गैंग ने लगाया हैं | 11) अगर ककसी सपोटज मटेररयल की कमी पायी जाती हैं तो वह इसकी ररपोटज माइननांग सरदार एव अन्य जजम्मेदार हयजक्स्त को देंगे | 12) अभी तक जारी डी.जी.एम.एस. के पररपत्र के अनुशांसा के आिार पर कायजस्थल पर सपोटज लगायें जायेंगे | (25) मानक संचालक प्रक्रिया एंकरेज िेलस्त्िंग गैंग के मलए 1) वह यह सुननजश्चत करेंगे की एांकर टेजस्टांग मशीन चालू हालत में है , तथा उसका मीटर सही कायज कर रहा है | 2) वह यह कदम उठाएगा की 10 प्रनतशत रूफ बोल्ट टेस्ट होते रहें | 3) एांकरेज टेजस्टांग का कायज ओहहर मैन के ननगरानी में करेंगे | इस टेस्ट का ररकाडज एक पुजस्तका में दजज करेंगे | 4) अगर ककसी कारण वश बोल्ट्स ख़राब ननकलता है या एांकर या एांकर टेजस्टांग बराबर नहीां होता हैं तो उसकी सूचना अपने ऊपर के अचिकारी को तुरन्त करेंगे | (26) मानक संचालन प्रक्रिया ओवर हेड लाईन पर काम करने वाले कमटचाररयो के मलए 1) पूरी लगन और इच्छा के साथ साविानी से काम करें | जल्दीबाजी से दुघजटना हो सकती है| आप जजस कायज को करने जा रहे है उसकी पूरी जानकारी आपको होनी चाहहयें , यहद नहीां है तो पूरी जानकारी प्रा्त करने के बाद ही कायज पर जावें | 2) उपयोग में लानें के पूवज समस्त सुरिा सािनों एव औजार जैसे रबर , दस्तानें , सीढी , सेफ्टी-बेल्ट , इांसुलेटेड ्लेयर की जााँच कर लें | 3) लाईन डडस्चाजज करते समय अथज वायर को अचथिंग से जोड़े | उसके पश्चात ही अथज रॉड लाईन में लगायें | कायज हो जानें के पश्चात ् पहले अथज रॉड लाईन से अलग करें | इसके पश्चात अथज लाईन वायर को अचथिंग सेन अलग करें | अचथिंग से जोड़ते समय ध्यान रहें ,तारों को जांग अथवा ममटटी तो नहीां लगी है |यहद जांज या ममटटी लगी है तो उसे साफ करके अचथिंग से जोड़ें | 4) लाईन डडस्चाजज करते समय ध्यान रखें की अथज वायर शरीर के ककसी भी हहस्से से न छु ये | डडस्चाजज रॉड के तार को अपने शरीर से कम-से-कम 2 कफट की दुरी पर रखें | 5) जजस पोल पर डबल लाइन हो या कट पॉइांट हो ,उस पर दोनों तरफ से स्लाई बांद करा कर अचथिंग दोनों ही ओर करें | 6) लाइन बांद करके अथज करने के बाद उस पोल / खम्बे पर सभी के लाइन के तकों शाटज करके अथज कर लें |
  • 161.
    161 7) अपने कायजकरने के स्थान के दोनों ओर की लाइन को शाटज अथवा अथज करके सेफ्टी जोन का ननमाजण करके ही कायज करें | 8) पोल / खम्बे पर कायज करते समय सीढी अथवा सेफ्टी बेल्ट का अवश्य प्रयोग करें | 9) ककसी भी पोल / खम्बे पर कायज करते समय उस पोल से ननकली हुई सभी सववजसेस को चेक कर लेंवे | 10) सीढी लगाकर यहद पोल / खम्बे पर कायज ककया जा रहा है तो ध्यान रहे की आपका हेल्पर सीढी को पकड़ा रहें | उसे सीढी छोड़ कर दुसरे कायज पर न भेजें ,इससे आपको खतरा हो सकता है | 11) अपने कायज पर उपजस्थत होते समय एस.सी.सी.एल. द्वारा हदए गए सुरिा उपकरण साथ लावें न लेन पर ननयमानुसार दण्ड हदया जा सके गा | 12) डी.ओ. फ्यूज , डी.ओ. आपरेहटांग रॉड से ही लगाना चाहहए | पोल / खम्बे पर चढ़कर अथवा बास के टुकड़े से डी. ओ. नहीां लगाना चाहहए | 13) डी.ओ. लगाते समय आपरेहटांग रॉड के साथ हाथों में दस्ताना उपयोग करें | 14) यहद एक ही पोल पर दो ट्राांसफामजर से स्लाई हो तो दो ट्राांसफामजर से लाइन बांद कर एव अथज करने के पश्चात ही कायज करें | इसी प्रकार स्ट्रीट लाईट फे स के बारें में भी ध्यान रखें | क्स्योकक स्ट्रीट लाईट के फे स दुसरें ट्राांसफामजर की स्लाई से भी चालू हो सकता है | 15) मेन जस्वच डडस्ट्रीब्यूशन बॉक्स्स पर इन कममांग हमेशा ननचे दी जाती है और आउट गोइांग ऊपर से | 16) अत:पूणज रूप से चेक कर लेवें की कही तार उल्टे तो नहीां लगे है | इससे उपरान्त ही कायज करें | 17) कायज पूणज होने के बाद अपने द्वारा ककआ गया अचथिंग को हटा कर लाइन को पूणजता: चेक करने के बाद ही लाइन चालू करें | 18) मेन जस्वच या ए. बी. जस्वच कटाने के पूवज “ आदमी कायज कर रहें है लाइन चालू न करें “ की तख्ती लगायें | 19) ए. बी. जस्वच या मेन स्वीच कटाने के बाद इस बात की जाच कर लेंवें की ए. बी. जस्वच सही ढांग से कट गया है | 20) मेन जस्वच या ए. बी. जस्वच काटकर कायज करते समय अपने माफत ककसी एक आदमी को मेन जस्वच या ए.बी. जस्वच के पास बैठा दे ताकक ककसी बाहरी हयजक्स्त द्वारा मेन जस्वच या ए.बी. जस्वच चालू न ककया जा सके | मेन जस्वच को बांद करने के बाद कट आउट ननकालकर अपने साथ रखें | 21) ककसी भी लाइन उपकरण पर कायज करने से पूवज स्लाई बांद करें | सही ढांग से अथज करने के पश्चात ही कायज करें | 22) प्रत्येक ववद्युत उपकरण को बबजली से मुक्स्त माने जब तक की स्वांय आपके द्वारा यह जााँच न कर ली गई हो की उसमें करेंट नहीां हैं | बबना जााँच ककये ककसी के कहने पर उसे बांद मानें | 23) कनेक्स्शन लगाते समय या लाइन चालू करते समय अपने शरीर के ककसी भी अांग को लाइन सरकी या ककसी भी लाइन अथवा उपकरण के सांपकज न आने दें | अपने शरीर को लाइन से दूर रखकर ही कायज करें | 24) आपको जजस कायज के मलए अचिकृ त ककया गया हैं , सुरिा ननयमों का पालन करते हुयें उन्हीां कायों को करें | 25) जले फ्यूज की जगह सही िमता तथा सही ककस्म का ही फ्यूज वायर लगावें | 26) उपकरण पर आग लगाने पर सबसे पहले स्लाय बांद करें |बबजली की आग बुिाने के मलए सुखी एव साफ तेल का उपयोग करें | पानी का उपयोग ककसी भी हालत में न करें | 27) एस. टी. लाइन में फ्यूज के ककटके ट वाले कोई लाइन से सबसे ननचले तार के तीन फीट ननचे पोल पर लगाना चाहहए | जजससे पोल फ्यूज बदलते समय दुघजटना की सांभावना न रहें |
  • 162.
    162 28) दुघजटनाग्रस्त हयजक्स्तको लाइन अथवा बबजली के उपकरण से अलग करते समय स्वांय को जमीन से इन्सुलेटेड करें | सूखे कपडे से पकड़कर दुघजटनाग्रस्त हयजक्स्त को अलग करें | 29) प्रथमोपचार की करया साविानी से पढ़ें एव घायल हयजक्स्त को प्रथमोपचार दें जैसे बनावटी श्वास करया द्वारा श्वास उसे अस्पताल ले जाने तक एव डाक्स्टर के आने तक जारी रखें | 30) लाइन बांद करने के पश्चात ही दुघजटनाग्रस्त हयजक्स्त को तुरांत अलग करें एव शीघ्रताशीघ्र बबजली कें सम्पकज को हटाये | 31) समस्त दुघजटना छोटी हो या बड़ी तुरांत अपने अचिकारी को सूचचत करें | 32) अगर कोई हयजक्स्त खतरनाक जस्थनत में चालू लाइन अथवा बबजली के टूटे तारों के आसपास हदखता है तो उसे तत्काल दूर करें | 33) भारी जैसे –पोल , ट्राांसफामजर या अन्य सामान उठाते समय या हटाते समय अवश्य चौकन्ने रहें | 34) यहद कोई खतरनाक जस्थनत जैसे ढीली लाइन , िुके खम्बे, टूटे तार इत्याहद आपके ध्यान में आवें तो तुरांत अपने अचिकारी को सूचचत करें | 35) दो ट्राांसफामजर अथवा ओ.सी.सी. इत्याहद पर कायज करते समय प्रत्येक के मलए अलग-अलग अथज करें |जुड़ें हुए अथज होनें की सांभावना हो सकती है | 36) मेन जस्वच डडस्ट्रीब्यूटर बाक्स्स के ढक्स्कन को न लगे होने से नछपकली आहद के घुसने से शाट सककज ट हो सकता है | अत: मेन जस्वच एव ट्राांसफामजर के बाक्स्स के ढक्स्कन को साविानी पूवजक बांद करें | यहद कोई लकड़ी का हो तो आग लग सकती है अत: तारों को साविानी पूवजक ककटके ट में लगावें | 37) ट्राांसफामजर की बॉडी न्यूट्रल से अथज करते समय ध्यान रखें की दो अलग-अलग तारों से प्रत्येक को अथज करना है | 38) अपने काम पर ढीलें-ढाले कपडे अथाजत िोती- कु ताज , िोती एव पजामा में न आवें | इसी प्रकार अपने कायज पर टेरीलीन या टेरीकाट के बने कपडे में भी न आवें | कायज पर सूती व मोटे कपडे में ही उपजस्थत हो | अचानक यहद स्पाकज हो और चचनगारी चगरे तो टेरीलीन व टेरीकाट के कपड़ों में आग लग सकती है | 39) चालू लाइन के खम्बे पोल पर कायज करते समय ध्यान कायज में ही लगावें | खम्बे पोल पर लाइन के नजदीक रहते हुए , ककसी आसपास की गनतववचियों पर ध्यान न देंवें | इसी प्रकार अपने अचिनस्त कमजचाररयो से मजाक करना या मोबाईल पर बात करना या अन्य ककसी ओर ध्यान देना अपने जीवन के मलए खतरनाक साबबत हो सकता है | 40) यहद आप तार खीचनें के कायज में गयें है ओर वहाां पर ककसी दूसरी लाइन इस लाइन को रास पार कराती है अथवा आपने कायज करने वाली लाइन के बबलकु ल पास में हो तो दूसरी लाइन पर पररममट लेकर उसे अथज नहीां कर हदया जाएाँ तब तक तार खीचने का कायज न करें | उचचत तो यही होगा की आप अपने अचिकारी को सूचना देकर उनके अथवा ककसी अन्य सिम हयजक्स्त की मौजूदगी एव ननगरानी में ही लाइन बांद करके कायज करें | 41) जब आप अपने कायज िेत्र में फ्यूज आफ काल अथवा ककसी मशकायत पर कायज करने जाते है उस समय आप ढीली लाइन या ककसी लाइन के ननचे मकान बनते हुए अथवा तारों के मध्य से तार डालकर चोरी हो रही है ,ऐसे प्रकरण देंखे तो इसकी सूचना अपने अचिकारी को तुरांत मलझखत रूप से देंवे यहद आपको मलखना नहीां आता हो तो ककसी साथी से मलखवाकर देंवे | 42) समयावचि वाले परममट लेकर कायज पर न जावें क्स्योंकक हो सकता है की आपके द्वारा ककसी कारणों से ननजश्चत समय में कायज पूणज न हो पावें , इससे आप दुघजटनाग्रस्त हो सकते है |
  • 163.
    163 (27) किकोना खानमें कायाटलववत पैनल में रूफ बोल्ि / रूफ सपोिट कायट के मलए ननम्नमलखखत सुपरवाइजर / अधधकारी के मलए मानक संचालन प्रक्रिया :- A ) पैनल इवचाजट / ड़डलस्त्िरि प्रभारी :- 1) वह यह सुननजश्चत करेंगे की प्रत्येक पाली के मलए पैनल में पयाज्त मात्रा में बोल्ट्स , रेमसन कै ्सूल ,सीमेंट कै ्सूल ,बेअररांग ्लेट आहद उपलब्ि है | 2) वह कदम उठाएगा की उचचत श्रमशजक्स्त पैनल में उपलब्ि रहे ताकक रूफ बोजल्टांग के मलए उचचत श्रमशजक्स्त की कमी न हों | ब्लाजस्टांग के पहले फे स से 0.6 मीटर की दुरी तक हमेशा रूफ बोल्ट्स लगायें गये है | यह रम तीनों पल्ली में यही प्रकरया रहें | 3) वह यह ननररिण के दौरान यह सुननजश्चत करें की रूफ बोजल्टांग व रूफ सपोटज पल कममटी , डी.जी.एम.एस.सरकु लर नां. 3/93, एस.एस.आर. के अनुसार रहें | 4) वह यह कदम उठाएगा की हर जक्स्सन /ख़राब छत की जगह में 25 प्रनतशत अनतररक्स्त रूफ बोल्ट्स उपलब्ि रहें | वह यह कदम उठाएगा की हर ख़राब छत को ठीक करने में अगर जरुरत पड़ें तो ज्यादा सपोटज लगाने का सुननजश्चत करें | 5) वह यह कदम उठाएगा की हरेक पाली का अलग रांग का टैग बबल्ला हर रूफ बोल्ट में लगा दे ताकक यह पता चले की यह बोजल्टांग का काम ककस बोजल्टांग गैंग ने ककया 6) वह यह कदम उठाएगा की लगाये कु ल रूफ बोल्ट्स में से 10 प्रनतशत बोल्ट्स की टेजस्टांग की जावें | B ) पाली प्रभारी :- 1) वह यह सुननजश्चत करेगा की पयाज्त मात्रा में रूफ बोजल्टांग जनशजक्स्त कायज के मलए उपलब्ि रहें | 2) वह यह चेक करेगा की रूफ में कोई दरार अथवा कमजोर रूफ या ख़राब रूफ का अांदेशा व बोजल्टांग के ऊपर पयाज्त मात्रा में ज्यादा वजन होने की कोई जानकारी अगर उसे ममले तो वह तुरांत उस जगह का ननररिण करेगा | 3) वह रूफ बोजल्टांग की गुणवत्ता को हमेशा बनाये रखेगा | 4) वह ररकाडज से पता लगा लेगा की अगर कोई फे स सपोटज में खराबी हो तो उसे सुिारने में तत्परता हदखायेगा | C ) ओवेरमन :- 1) वह हर हदन प्रत्येक फे स का जो की उसके डडजस्ट्रक्स्ट /पैनल में है ननररिण करेगा और कदम उठाएगा की हर फे स में बोल्ट्स ग्राउटेड है तथा रेमसन कै ्सूल इस्तेमाल ककया जाता है | वह यह भी कदम उठाएगा की सभी सपोटज एस.एस.आर. के अनुसार है | 2) वह यह चेक करेगा की कहीां अगर रूफ कमजोर हो अथवा बोल्ट पर लोड आया हो तो वह जगह का ननररिण तुरांत करेगा वह यह भी कदम उठाएगा की वह यह खतरा तुरांत दूर करें | ककसी कारणवस इस हदशा में सफल न होने पर इसकी ररपोटज पल्ली प्रबांिक अथवा अगले पल्ली के ओवेरमन को अवगत कराएगा | 3) वह यह कदम उठाएगा की उसके ननचे काम करने वाले माइननांग सरदार अथवा रूफ बोल्ट्स करने वाले दल अपनी ड्यूटी इस तरह से ननभाए की एस. एस. आर.का उल्लांघन न हों |
  • 164.
    164 4) वह ननररिणके दौरान यह कदम उठ्येगा की बोल्ट्स लगाने का तरीका , बोजल्टांग का टेजस्टांग डी.जी.एम.एस.सरकु लर के अनुसार व सपोटज ्लान के अनुसार रहे } रूफ बोल्ट का हयास , रूफ बोल्ट की लम्बाई , होल की लम्बाई , होल की हदशा , कै ्सूल की मात्रा यह सब सपोटज के अनुसार रहे | 5) वह यह कदम उठाये की लकड़ी की स्लीपर जो की लेचगांग इस्तेमाल में लाया जाता है वह रूफ से टाईट रहें | 6) वह प्रबांिक सह. प्रबांिक के आदेशनुसार रूफ सपोटज तथा साइडडांग सपोटज सम्बांचित ननदेश का पालन करें | 7) ननररिण के दौरान ककया गया ररकाडज जााँच पुजस्तका में दजज रहें| D ) माइननंग सरदार :- 1) वह यह सुननजश्चत करें की पयाज्त मात्रा में सपोटज सामान डडजस्ट्रक्स्ट / पैनल में उपलब्ि रहे | अगर ककसी प्रकार की कमी होने पर उसकी सूचना अपने ऊपर के अचिकारी को देगा | 2) वह यह सुननजश्चत करेगा की कोई हयजक्स्त जहााँ भी काम कर रहा है, वहा पर रूफ सपोटज हमेशा रहें | 3) ववह अपने ननररिण के दौरान ननजश्चत करेगा की बोल्ट्स टेजस्टांग का तरीका डी.जी.एम.एस. तथा आई.एस.ओ. के सरकु लर के अनुसार रहे वह यह सुननजश्चत करेगा की बोल्ट्स की लम्बाई ,बोल्ट का हयास ,होल की लम्बाई, होल की हदशा , कै ्सूल की मात्रा तथा बोल्ट की एक दुसरे से दुरी यह सब भी डी.जी.एम.एस. के अनुसार रहें | 4) वह यह सुननजश्चत करेगा की लकड़ी के जस्लपर रूफ के साथ टाईट रहें | 5) कामगार लगने के पहले वह यह देखे की अपने डडजस्ट्रक्स्ट की काम करने की जगह ट्रावेमलांग रोड व अन्य जगह में सपोटज ठीक तरह से लगा रहे वह रूफ तथा साइड में अच्छी तरह से लगे रहे | 6) वह अपने ऊपर के अचिकारी जैसे प्रबांिक , सह. प्रबांिक के आज्ञा का पालन रूफ तथा साइड के सपोटज के बाबत करता रहेगा | 7) ननररिण के दौरान ककया गया ररकाडज एक पुजस्तका में दजज करें | E ) शॉिफायरर :- 1) वह यह सुननजश्चत करेगा की फे स में ब्लाजस्टांग के मलए डड्रमलांग के पहले फे स को रूफ बोल्ट से सपोटज रहें | 2) वह कदम उठाएगा की ब्लाजस्टांग के मलए डड्रमलांग से पहले रूफ बोल्ट फे स से 0 .6 मीटर की दुरी तक रहे | 3) वह यह कदम उठाएगा की सॉमलड ब्लाजस्टांग की आनुज्ञा के अनुसार डड्रल होल बने तथा डडले डेटोनेटर का इस्तेमाल जो की खान प्रबांिक द्वारा बनाये गए होल पैटनज के अनुसार करें | इस प्रकरया से ब्लाजस्टांग से रूफ ख़राब नहीां होंगे |
  • 165.
    165 (28) मानक संचालनप्रक्रिया िेम्पररी (अस्त्थाई) सपोिट करने के मलए :- 1) अस्थाई सपोटज जैसे प्रोप ,काग जो उचचत हो , को हमेशा ऐसे स्थान पर लगाया जायेगा जहााँ पास में हयजक्स्तयों को रूफ बोल्ट के मलए होल करने के कायज में लगाया जायें एव अन्य कायज के स्थान पर सपोटज लगाये एव हटाये जायेंगे | 2) अस्थाई सपोटज करने से पूवज उस जगह की पूणज ननररिण ककया जायेगा | छत में पड़ी नई तथा पुराणी दरारे ,छत का ननचे की तरफ िुकाव तथा पुराना प्रोप या काग चगरने की वजह को देखा जायेगा | 3) अस्थाई सपोटज कराने से पूवज जगह की पूणजत: रूफ एव साइड की ड्रेमसांग ककया जायेंगा |` 4) अभी तक जारी डी. जी. एम. एस. के पररपत्र के अनुशांसा के आिार पर कायजस्थल पर सपोटज के सम्बन्ि में जैसा लागु हो करयाजन्वत ककया जायेगा | 5) अनतररक्स्त सपोटज जब कभी आवश्यकतानुसार ननकाले जा सकते है | 6) जब कभी छत की जस्तथी पररवनतजत होती है एक नया मसस्टेमेहटक सपोटज ननयम बनाये जायेंगे , जजसकी एक प्रनत ननदेशक खान सुरिा को दी जायेंगी | 7) अस्थाई सपोटज ठोस तल्ली पर लगाये जायेंगे | 8) अस्थाई सपोटज करने का कायज सपोटज सामग्री की आपूनतज में ववलम्ब या श्रमशजक्स्त की कमी या ककसी अन्य कारण एक ही हदन में ककसी कारणवस पूणज नही होता है तो कायज स्थल को फे जन्सांग ककया जायेगा ताकक कोई भी कामगार उस ख़राब जगह ना जाएाँ | 9) अस्थाई सपोटज कराने का कायज माइननांग सरदार के उपजस्तचथ में ही ककया जाएांगा | (29) मानक संचालन प्रक्रिया सपोिट सामग्री का भण्डारण तथा िांसपोिट(पररवहन) के मलए :- 1) सपोटज सामग्री का पररवहन तथा भण्डारण के मलए खान प्रबांिक द्वारा मलझखत आदेशानुसार एक ओवेरमन को ननयुक्स्त ककया जाएांगा | 2) ओवेरमन के हदशा-ननदेशा में ही सपोटज सामग्री तथा उसका भण्डारण ककया जायेगा | 3) वह यह कदम उठाएगा की सपोटज सामग्री को ननजश्चत स्थान , स्टोर या खान में हयवजस्थत तरीके से रखने का पूणज उचचत प्रबांि करेगा | 4) वह प्रत्येक प्रकार के सपोटज सामग्री की मात्रा , उसकी खदान में पूनतज करने के मलए जजम्मेदारी होगा | 5) वह खान के अन्दर सामग्री भांडार में या सरफ़े स सामग्री भांडार में कमी की जानकारी सह. प्रबांिक सुरिा अचिकारी को देंगे | 6) वह कम से कम एक स्ताह में सपोटज सामग्री की आवश्यकता अनुसार प्रत्येक डडजस्ट्रक्स्ट के मलए ननिाजररत टब से या सुरक्षित तरीके से ननजश्चत समय में सामान्यता प्रथम पाली ( जनरल मशफ्ट ) में सपोटज सामग्री का पररवहन की हयवस्था करेंगे | 7) डडजस्ट्रक्स्ट प्रभारी डडजस्ट्रक्स्ट ओवेरमन यह हयवस्था करेंगे की सपोटज सामग्री डडजस्ट्रक्स्ट के अन्दर सही स्थान पर ठीक ढांग से रखा गया है |
  • 166.
    166 (30) मानक संचालनप्रक्रिया प्रोप (खंिा) काग के साथ सपोिट कराने हेतु :- 1) सपोटज लगाने के पहले छत साइड को चेक करके ड्रेमसांग करा लें ऊाँ ची जगह पर लम्बे बांटन से जााँच करें | देख ले की यह ढीला तो नहीां है | 2) जहााँ तक सांभव हो सपोटज ठोस तल्ली पर लगायें | 3) अगर ककसी कारण वश कोई सपोटज झखसक गया हो तो हटा हदया गया हो , तो अववलम्ब कफर से लगा दें | 4) प्रत्येक खूांटा / काग एव अन्य सपोटज को सुरक्षित रूप से सेट करें एव यह सुननजश्चत करें की सपोटज छत साइड से ठीक ढांग से टाईट हो | 5) उचचत साइज़ का लीड (8 cm x 50 cm ) प्रयोग करें | 6) काग को इस प्रकार खड़ा करें एव टाईट करें की इसका छत से अचिकतम सांपकज रहें | 7) के वल आयातकर स्लीपर ही काग बाांिने में इस्तेमाल करें | 8) ढाल वाले सीम में खूांटा एव काग को इस तरह खड़ा करें की यह ढाल के अनुसार अचिकतम सपोटज प्रदान करें | 9) उचचत सांख्या में सपोटज के मलए आदमी एव सुपरवायज़र प्रत्येक मशफ्ट में उपलब्ि कराया जायेगा | 10) सपोटज सेन सम्बांचित प्रत्येक हयजक्स्त को यथारम सपोटज ननयम के बारें में अवगत कराया जायेगा | 11) सपोटज से सम्बांचित प्रत्येक हयजक्स्त की समय-समय पर प्रमशिण हदया जायेगा | 12) चौरस सीम में खूांटे को सीम के साहुल (लम्ब) की तरफ लगायें | 13) ढलवा सीम में खूांटे को साहुल और कोननयों के बबच लगायें | 14) ठीक आकार के पट्टो और कोननयों का इस्तेमाल करें |(पट्टे और कु ननया की लम्बाई 0.5 मीटर , मोटाई 8 से.मी. और चौड़ाई खूांटे के हयास से कम नहीां होना चाहहयें ) 15) फाांट , मसयनी एव कमजोर सतहों पर पट्टे को समकोण पर लगायें | 16) खूांटे को छत और तल्ली के बबच कस कर बाांिे | 17) बालू की भराठी या नरम तल्ली पर खूांटे लगातें समय 5 से.मी. मोटा , 2-3 से.मी. चौड़ा और 0.75 मीटर लम्बाई से अचिक का तलपट्टा लगायें | 18) लम्बे खूांटेलगाने में पट्टे को ककल से खुटें पर जोड़ दे | 19) टूटे हुए या ककसी तरह से िनतग्रस्त खूांटे को तुरांत बदल दें | 20) काग को बाांिने से पहले तल्ली पर पड़ा सभी ढीला कू ड़ा पत्थर हटा दें | 21) जब भी 3 मीटर से अचिक ऊाँ चाई हो , हमेशा कु ननया खूांटे (कॉनजर प्रोप) या अन्य सहारे दें | 22) 10 डडग्री से कम ढाल की सीम में पहली मसल्ली समोच्च रेखा की तरफ लगाये और 10 डडग्री अचिक के ढाल की सीमों में पहली मसल्ली ढाल की सीि में डालें | 23) सबसे ऊपर की मसल्ली को चाल से सटाकर कसकर बाांिे | List of Code Of Practice:- 1). Code of Practice (COP) for cleaning of belt conveyor: - ममममम ममम मममम ममम मम मममम मममम ममममममममम (2). Code of Practice (cop) for Haulage Khalasi:-ममममम ममममम मम ममम ममममममम ममममममम
  • 167.
    167 (3). मममममममम ममममममम ममममम मममम मम मममम ममममममम मममुु (COP):- (4).Code of Practice Procedure (COP) for SDL Fitter& Helper मम मम मम मममम मम ममम (5). Code of practice (cop) mechanical fitter/ मममम मम COP (6).Code of practice (COP) for belt fitter ममममम मममम मम ममम COP (7). COP FOR ममममम (8). Code Of Practice For SDL Operater /मम.मम.मम. मममममम मम ममम (9). Code of practice (COP) for SDL Electrical Fitter/helper मममममम ममममममममममममम मम ममम COP (10)Code of practice (COP) for electrician ममममममममममममम मम ममम COP (11) COP for लललल लललललललल लल ललल (12)Code of practice (COP) for electrical shut down ममममम मम ममम COP (13)ललललललल ललललललललललल के मलय COP (14). COP मममममम मममममममम के मलए (15)Code of practice (COP) for CHP (16).Code of practice (COP) for Rainy season ममममम मममममम ममम ममममममम ममममममम (17). COP FOR REPAIR OF SDL BUCKET (18). Code of practice(cop) for bus school driver/helper (19) Code of practice (COP) for vehicle driver (20) COP ममममममममममम ममममम के मलये (मममममममम ममममम) (21) ममममममममममममम मममम मम ममम COP (22) िामर मम मममम cop (23) ममम मममममम मम ममम COP (24) COP मममममम मम ममम (25) मममममममममम ममममम मममममम मम मममम { मममममममममम } मममम मम COP (1). Code of Practice (COP) for cleaning of belt conveyor: - बेल्ि साफ करते समय ली जाने वाली सावधाननया
  • 168.
    168 यह ‘’कोोड ऑफ़प्रैजक्स्टस” सुरक्षित ढ्ग से बेल्ट के हर भाग को को सफाई करने के मलए बनाई गयी है| इसको हर हयजक्स्त को मानना है तथा पालन करना है| 1. हर बेल्ट की हर जगह को सफाई बेल्ट पर ननयुक्स्त उस कफटर या फोनमैन की देख रेख में होगी| डडजस्ट्रक्स्ट में गेट बेल्ट एव् पानी बेल्ट की सफाई ओवरमैंन/ माइननांग सरदार की देख रेख में होगी| 2. ककसी भी बेल्ट की सफाई में लगायी गयी पेजन्सल खोलना पड़े या पर करण पड़े तो ननम्न तरीके से सफाई करवाए. • सवज प्रथम बेल्ट को बांद करवाए तथा उसे घांटी तार में ग़ज़ल लगायें | • अगर पेजन्सल खोल कर सफाई करनी पड़े तो पेजन्सल लगा कर ही बेल्ट चालू करवाएां| 3. कन्वेयर बेल्ट की सफाई हदए गये ववशेष लम्बे दस्ते के बेलचा से ही करें | 4. बेल्ट कन्वेयर की सफाई के समय यह ध्यान रखे कक कोई भी हयजक्स्त िीले कपडे नहीां पहने या गले में साफी या मफलर न लगाकर रखें | (2). Code of Practice (cop) for Haulage Khalasi:-हौलेज खलाशी के मलए सुरक्षा ननदेश • अपने हालेज को सुरु करने से पहले ब्रेक घांटी आहद को जाांच कर ननजश्चत करे कक सभी सािन ठांग से काम कर रहे है | • सभी एांडलेस हालेज चालू करने से पहले चालू करके तुरांत रोक देना चाहहए | एांडलेस हालेज रोड पर काम करने वाले कामगारों को चेतावनी देने के मलए ऐसा करना आवश्यक है | • हालेज रोड ड्रम में उचचत ढांग से तह तह लपेटा जाना चाहहए | • क्स्पमलांग गाडज फे जन्सांग तथा रोप गाडज के बगैर हालेज चालू नहीां करना चाहहए | • कभी भी िटका देकर ब्रेक नहीां लगाना चाहहए | • ककसी भी हयजक्स्त को टब गाडी पर सवार न होने दे | • हालेज के हदए गए कोड ऑफ़ मसग्नल को अच्छी तरह से पालन करे | • ककसी भी अनाचिकृ त हयजक्स्त को हालेज न चलाने दे , न ही मसखाये | • नशे की हालत में हालेज न चलाये | 1. यहद रस्सा ब्रेक या कोई यन्त्र में खराबी हो तो इांजन कभी चालू न करें और सम्बांचित अफसर को सूचचत करें | 2. यहद घांटी ठीक व साफ़ सुने न दे तो इांजन चालू न करें कफर से मसग्नल सुने | 3. इांजन रूम में जलने वाली चीजे न रखें | 4. इांजन घर में अनाचिकृ त आदमी को न आने दें, इांजन अनाचिकृ त कमजचारी को न दें | आवश्य करें – 1. काम शुरू करने से पहले इांजजन के ब्रेक व अन्य यांत्रो की जााँच करें | 2. इांजजन को साफ़ रखें और सही जगहों पर तेल/ग्रीस आहद दें |
  • 169.
    169 3. इांजजन छोड़तेसमय बबजली काट दें और ब्रेक बाांि दें | 4. नघरनी को हमेशा साफ़ और चालू हालत में रखे| 5. इांजजन रूम को व बबजली रोशनी की हयस्था को ठीक रखें | (3). सुरक्षक्षत तरीके से कायट करने की शैली रलीपरो हेतुु (COP):- • जक्स्लपर अपना कायज प्रारम्भ करने से पहले जक्स्लप एवां पाना (स्पैनर ) को जस्थनत की जाच करे | यहद जक्स्लप एवां पाना में ककसी तरह की कमी पाई गयी तो उसका इस्तेमाल नहीां करना चाहहए | • खमलया या लोड गाड़ी का सेट में जक्स्लप बािने से पहले जक्स्लपर हालेज रस्सा को बांद कर लेना चाहहये | • जक्स्लपर यह सुननजश्चत करेगा की पीछे का जक्स्लप बािते समय टब का सेट पूरी तरह बांद कर लेना चाहहए | • हमेशा स्वयां को सुरक्षित रख कर ही अपना काम करे | • ढाल होने पर लूस कभी भी पीछे या आगे भाग सकता है | हमेशा पयाज्त दुरी बना कर ही चले | • हमेशा लूस डबल जक्स्लप में कस कर बाांिे| | 1. ककसी भी हालेज में भती और खामलया ननिाजररत सांख्या से ज्यादा गाड़ी न बांिे | 2. चगरी हुई गाडडयों को हालेज से न खीचे गाड़ी चगरने पर उसे उठाकर ही हालेजसे खीचे| 3. गाड़ी खीचते समय जक्स्लप को रस्सी 4. गाड़ी और खमलया का सेट जहा भी रोकना हो उसके एक पाया पहले रोक कर पुन: उचचत स्थान पर गाडडयों के सेट को रोके | 5. कायज के दौरान आवश्यक होने पर जैम का प्रयोग करे| 6. खमलया या भती गाडडयों का का सेट हालेज से खीचते समय हालेज इांजजन में उचचत मसग्नल घांटी या टार द्वारा हालेज खलासी को दे और आसपास यहद कोई कामगार कायज कर रहा है उसे सूचचत करे सेट से बगल रहे| 7. खराब गाडडयों का सेट में प्रयोग न करे| उसे हटपलर में बने मसक लाइन में कट दे| 8. कायज प्रारांभ करने से पूवज अपने कायज से सम्बन्िी सामान की जाच अवस्य करे| ककसी प्रकार की खराबी होने पर उसकी तत्काल सुचना अपने पली में कायजरत अांडर मैनेजर और ओवरमैंन को अवश्य दे| 9. हालेज से भती खीचते समय सेट की आखरी के पीछे पहलवान का प्रयोग अवश्य करे| 10. कायज समा्त करने के पश्चात अपने जक्स्लप का नम्बर का खदान में कहा पर छोड़े है उसकी सुचना खदान से ननकलने के उपराांत सम्बजन्ित हयजक्स्त को अवस्य दे| 11. अपने कायज से सम्बजन्ित प्रयोग में आने वाले सुरिा उपकरण जैसे – जाम, क्स्लीप पहलवान का उचचत रख रखाव रखे| 12. खमलया गाड़ी खीचते समय सेट की आखरी गाड़ी के हुक कपमलांग को िुल्ला टागने वाले हुक उपर कर गाड़ी में टाांग दे जजससे िुल्ला अकस्मात रस्सा में ना फसे | (4).Code of Practice Procedure (COP) for SDL Fitter& Helper एस डी एल क्रफिर के मलए :-
  • 170.
    170 प्रत्येक हदन पल्लीके शुरू में अपने-अपने चाजज की मशीनो को पूरा ननररिण करना ववशेष रूप से फू ट,जस्वच,डम्प बाइप,के नोपी ऑपरेटर सीट इत्याहद की जााँच करना एवां ठीक करना | 1. मशीन शुरू करने से पहले हाइड्रोमलक आयल और कौन से लेबबल में हो सुननमशत करना एवां गेयर आयल की जााँच करना | 2. मशीन में कही पर भी टेल का लीके ज न हो एवां टेल चगरा हुआ न हो,मशीन की सफाई करना | 3. ट्रेक वपन,ट्रेक्स्स रोलर आईडलर,आमज तथा बके ट वपन की जााँच करना एवां ट्रेक पेड के बोल्ट टाइट करना 4. मलफ्ट रेम,रोल बैक रेम, ठीक से काम कर रहा है सुननमशत करना | 5. गेयर बॉक्स्स की आवास इलेजक्स्ट्रक मोटर व फे न की आवाज का ननररिण करना एवां ढीले बेल्ट को टाइट करना | 6. पाली समा्त होने पर मशीन के इलेजक्स्ट्रकल मोटर से स्लाई कटना सुननजश्चत करना एवां मशीन को फे श या गोफ के पास नहीां छोड़ना चाहहए | मशीन का पूरा के बबल गेट एांड बॉक्स्स के पास इकट्ठा करके रखना चाहहए | (5). Code of practice (cop) mechanical fitter/ क्रफिर के COP :- •अपने पल्ली के कायज सुरु होने से पहले सभी हालेज के ब्रेक, गेयर आयल , कपमलांग गाडज ,फाउांडेशन बोल्ट एवां हालेज अलाईमेंट हालेज के रोप (टेंशन) वेट को चेक कर ले| •सही काम के मलए सही औजार का प्रयोग करे | •हमेंशा मशीन पर जमा तेल ग्रीस िुल आहद को साफ करे | •कही से भी तेल लीक हो रहा हो तो उसे तुरांत बांद कर दे •मशीन में कायज करने से पहले पॉवर काट ले | •मशीन को चालू करने से पहले ये सुननजश्चत कर ले की कोई कायज तो नहीां कर रहा है | •आपेरटर द्वारा दी जानी ररपोटज या अन्य स्त्रोतों द्वारा प्रा्त ररपोटज की अनदेखी न करे, अवस्य ध्यान दे | •एस. डी. एल . बके ट को ननचे करते समय बके ट के ननचे कॉग अवस्य लगाये | •काम करते समय उतावलापन न करे | •जो भी कायज करे पूरी सूक्ष्मता के साथ करे @ अपने टूल का पूणज ननररिण करें अगर कोई ख़राब होतो तो उसे बदल दें 1. सही काम के मलए औजार का प्रयोग करें | 2. काम करने के पहले जॉब पर से तेल या ग्रीस साफ करें| 3. मशीन पर जमा तेल, ग्रीस या िुल आहद साफ़ कर लेवें क्स्योकी इससे आदमी के कफसलने एवां आग लगने की सांभावना है 4. ककसी मशीन में यहद अनावश्यक तेज ककनारे हों उनको रगड़कर ख़त्म कर दें | 5. वायर रोप में यहद बाबरी आई हो तो उसे हटा दें |(रस्सा बदल दें) 6. चचकने हाथो से औजार न पकडे वरन हाथ व औजार साफ़ कर लें | 7. कही से भी तेल लीक हो रहा हो तो उसे बांद कर दें | 8. मशीन में कायज करने से पहले पावर काट दें एवां यहद सांभव हो तो जस्वच में ताला बांद कर दें व डेंजर बोडज लगा दें |बोडज पर “आदमी काम कर रहे हैं’ साविानी मलखी होनी चाहहए |
  • 171.
    171 न करें :- 1.हालेज इांजन रूम को सदैव साफ़ रखे और यहााँ ज्वलनशील वस्तुए न रखे | 2. यहद रस्सा ख़राब हो तो इस हालत में हालेज से काम न करें | 3. ख़राब काांटा चैन का उपयोग न करें| 4. लूजमैंन के मसवा और ककसी को गाड़ी पर चढ़ने न दें | 5. इांजन घर में अनचिकृ त हयजक्स्त को न जाने दें | 6. चालू रस्से को पार करने का प्रायस न करें | 7. रस्से को रेल, जमीांन और साइड से रगड़ने न दें | 8. बबना ब्रेक लगाय और जस्वच काटे, हालेज खलासी इांजन छोड़कर न जाए | (6).Code of practice (COP) for belt fitter बेल्ि क्रफिर के मलए COP :- प्रत्येक बेल्ट का प्रनतहदन ननररिण करें | 1. कोई भी बेल्ट बबना टेल एांड फें मसांग के शुरू न करें | 2. बेल्ट का टेल एांड ड्राइव हेड एवां वाईपर हमेशा साफ़ रहना चाहहए | प्रत्येक बॉटम रोलर के पास सफाई रहना चाहहए | 3. यह सुननजश्चत करें कक टेल एांड फें मसांग हमेशा लगे रहे | कपमलांग गाडज, वपननयन गाडज हमेशा लगा रहना चाहहए | 4. बेल्ट के सभी रोलर घुमते रहना चाहहए, टूटे या कटे रोलर को बाहर कर हदया जाये | 5. यह सुननजश्चत करें की बेल्ट कही पर ककसी से नघस कर तो नहीां चल रहा है | 6. कभी भी बेल्ट में काम करने से पहले बेल्ट को बांद अवस्य करा लें एवां जस्वच में लाइन काट कर “आदमी काम पर है’’ का बोडज लगा दें | 7. चालू बेल्ट में टेल एांड की सफाई नहीां होनी चाहहए | 8. बेल्ट में काम करने वाले कामगार सफाई मजदूर ढीले ढाले न पहने हो एवां बेल्ट हमेशा साफ़ रखना चाहहए, ताकक नघस कर बेल्ट न चले | 9. प्रनतहदन कपमलांग बेल्ट की जााँच अवस्य कर लें | 10. बेल्ट में लगाये गये सुरिा सािन जैसे मसगनमलांग बेल ,पुल काडज ,प्री स्टाटज अलामज ,वाटर स्प्रे इत्यादी ठीक से कायज कर रहे है , सुननजश्चत करें | 11. पल्ली के दौरान बेल्ट रोक कर कायज करना हो तो जस्वच से बबजली काट दे ,बेल्ट खलासी को बता दे ,सी.डी.एस. में खबर करें एव जस्वच के पास एक आदमी बैठा कर रखें | 12. स्वस्थ मन – स्वस्थ शरीर के साथ ड्यूटी आयें | 13. ड्यूटी के दौरान िगडा – फसाद ना करें |नशे की हालत में ड्यूटी ना आयें | 14. असामान्य जस्थनत की जानकारी इांजजनीअर /फोरमन को दें या सी.डी.एस.में दें | 15. काम में आने वाले औजार की जााँच ननयममत करें कु छ कमी हो तो इांजजनीअर / फोरमन को खबर दें |
  • 172.
    172 (7). COP FORिेनडल अवश्य करे:- 1. ड्यूटी पर चचुस्त कपडा एवां सुरक्षित ड्रेस पहने जैसे – टोपी जूता आहद | २. ककसी सामान्य मशीन के पुजे आहद उठाने से पहले उसकी बनावट आहद पर ध्यान दे तथा वजन का सही अांदाज लगाकर उठाए| 3. उबड़ – खाबड़ (ऐसी सतह जो समतल नह हो) जमीां पर सांभल करे चले तथा कायज करे| 4. सामान उठाते समय यह ध्यान दे की उसके आस पास कोई अड़चन वाली या टकराने वाली वस्तु न हो| 5. हमेसा अप्रूहड व अच्छी हालत वाली जस्लांग का प्रयोग करे| 6 जस्लांग हमेसा नये तार के रस्सो की ही बनाये क्स्यों की पुराने रस्सो की मजबूती का कोई भरोसा नहीां होता| 7 जस्लांग लगते या बनाते समय दस्ताना अवस्य पहने| 8 जस्लांग लगाने के पहले ये देख ले की वह जो सामान उठाना है उसके मलए उपयुक्स्त है या नहीां| 9 रे न से सामान उठाते समय उसे जैकउप करके के ही उठवाए| न करे – 1. होलेज रस्ते से न चले| 2. दगानी के बाद तब तक कमान में न जाये तब तक की जाच नहीां हो जाती| 3. खराब छत के ननचे काम न करे| 4. मशीनों बबजली की वस्तुओ तथा सुरिा सािनों से झखलवाड़ न करे| 5. चालू बेल्ट पर चड़ने का प्रयास न करे| 6. बबना मसल्वेस्टर चेन के खांभा न खोले| 7. ट्रेननांग लेवल और जांक्स्शन पर न बैठे| 8. खतरे वाले सीमो को बबना फे मसांग ककये न छोड़े| 9. फे मसांग को पर न करे| 10. चलती मशीन पर सुिर कायज न करे| 11. हवा फाटक को कभी खुला न छोड़े| 12. खदान में आग न जलाये| 13. नशे हालत में ड्यूटी ना आयें | (8). Code Of Practice For SDL Operater /एस.डी.एल. ओपरेिर के मलए COP :- 1. जब भी मशीन ऑपरेशन में नहीां होता है तो बके ट को नीचे फशज (सतह पर) रखे उपर उठी हुईबके ट खतरनाक हो सकती है| 2. जब मशीने नहीां चलानी है तो डांप वाल्व लीवर पुश बटन स्टेशन को ऑफ़ पोजीशन में रखे और चाबी अपने पास रखे|
  • 173.
    173 3. लोडडांग केपूवज स्वांयां फे स का ननरिण करें | 4. ट्रेक चैन को चेक करे एव हमेसा अनछ और साफ हालत में रखे| 5. मशीन पर चडते समय कन्ट्रोल लीवर को पकडकर कभी न चड़े| 6. जब मशीने चल रही हो तो सववजस या एडजेस्टमेंट न करे| 7. जब मशीन चल रही हो ककसी को भी मशीन की साइड में खड़ा न होने दे| 8. जब मशीन चल रही हो तो बबना आज्ञा के आपरेटर के अलावा और ककसी हयजक्स्त को आने न दे| बेल्ट में कोयला डालते समय साविानी बरते | 9. जब मशीने पर मरमत का काम चालू हो या मशीन को छोड़कर जाना है,तो बबजली की स्लाई बांद कर दे| 10. के बबल को वपलर के शापज कानजर पर ननचे झखचे| 11. के बबल को ट्रेक के ननचे नहीां दबाये और उसे छ्नतग्रस्त न होने दे| 12. प्रेशर गेज ननयमत चैक करे यह 1700से 2000 पी.एस.आई. होना चाहहए ऐसा नहीां होने से मशीन को रोके और कफटर को सूचचत करे| 13. कोई भी हयथज पदाथज जो तेल या ग्रीस से सना हो मशीन पर या मशीन के आस पास न रहने दे| 14. गले में गमछा / रुमाल या अन्य कपडा बाांिकर मशीन ना चलायें | 15. फु ट जस्वच चालू हालत में रखे | 16. नशे की हालत में मशीन ना चलायें | 17. स्वस्थ मन – स्वस्थ शरीर के मशीन चलाये | 18. जब मशीन ऑपरेशन में हो हेड लाइट्स को ऑन पोजीशन में रखे| 19. जब मशीन ढलान पर खड़ी है या ननजश्चत करें कक मशीन जस्थर व सुरक्षित है | 20. मशीन को चालू करने से पहले पास के सभी हयजक्स्तयों को घांटी बजाकर सचेत करें | और उन्हें वह से हटने के मलए समुचचत समय देवे | जब मशीन चालू है कोई भी मशीन के आगे पीछे न रहे | 21. ककसी भी रोडवे में एक से अचिक मशीन एक साथ नहीां चलावे | 22. मशीन जब ऑपरेशन में नहीां है एक उचचत स्तःन पर खड़ी करना चाहहए, जो कक फे स से सुरक्षित दुरी पर हो जजससे ब्लाजस्टांग में मशीन िनतग्रस्त न हों | 23. एस. डी.एल. हेल्पर मशीन से कम से कम 3 मीटर की दुरी बनाये रखेंगे ,यह ध्यान दें | प्रनतहदन चैककां ग –करना है :- - ब्रेक ठीक है या नहीां | - रालर चैन और उसका ढीलापन | - ड्राईवर शीट शीट से कसी है | - हैड लाइट मशीन के फ्रे म से ठीक लगी है तथा काांच साफ़ है और टूटा नहीां है | - कै नोपी ठीक से कसी है और मशीन पर िुल ग्रीस तेल आहद तो नहीां लगा है | - सभी ऑपरेहटांग बाल्व और अन्य बाहरी कफहटांग ठीक है और सही चालू हालत में है | - कन्ट्रोल चगयर और मोटर के बीच की के बबल ठीक से लगी है और बबगड़ी हुई नही है | - इलेजक्स्ट्रक उपकरण पर बाहरी तौर पर अचिक गमज होने का सांके त नहीां है | - समय पर हाजरी लगा कर आबांहटत मशीन पर पहुचे एवां पूरे समय कायज स्थल पर रहें | - कायज स्थाल पर सोये नही िगडा नही करें न ककसी के कायज करने में रुकावट न डाले |
  • 174.
    174 - खदान मेंककसी को चोट-घाट दुघजटना या िुाँआ हदखने से सी डी एस एवां माइननांग सरदार, ओवरमैन मशफ्ट इांचाजज जो उपलब्ि हो खबर करें - मशीन चलने से पूवज के बल , मशीन का चैन लाइट घांटी को चेक करें कोल डस्ट या तेल चगरने से साफ़ करें | - लोडडांग से पूवज फे स का स्वयां ननररिण करें | - लोडडांग के पूवज कोयला को स्वयां देखे एवां ननजश्चत करें की टब में अन्य सामान या मशीन न हो | - मशीन चलाने से पूवज सुननजश्चत करे की ट्रैक चैन लूज तो नहीां | - मशीन से कही तेल लीक तो नहीां है यहद सांदेह हो तो तुरांत माइननांग सरदार को सूचचत करें | - इांजन स्टाटज एवां बांद करने से पहले सभी लीवसज न्यूट्रल कर दें - मशीन खड़ा करते समय बके ट ज़मीन पर रखे | - एस डी एल हेल्पर सुननजश्चत करे की ट्रेमलांग के बुल ठीक हालत में रहे , कही दबा कटा हो तो तुरांत इलेक्स्ट्रीमशयन को खबर दे | - ट्रेमलांग के बुल कभी भी मशीन के पीछे या बके ट में फसाकर या टाग कर न चलाये न ही झखचे | - मशीने पीछे करते समय ठीक प्रकार से देख ले की कोई वस्तु या हयजक्स्त रेंज में तो नहीां है | - ब्लाजस्टांग के समय मशीन को सुरक्षित स्थान पर माचज कर दे | - हमेशा के बल मैंन के इशारे पर ही मशीने को आगे पीछे करे| 20. मशीन को अच्छी चालू हालत में रखे और ननयममत रूप से सुरक्षित ऑपरेशन के मलए चैक करें | (9). Code of practice (COP) for SDL Electrical Fitter/helper एसडीएल इलेलरिधचयन के मलए COP 1. मशीन पर चढ़ते समय कन्ट्रोल लीवर को पकड़कर कभी न चढ़े | 2. जब मशीन चल रही हो सववजमसांग या एडजेस्टमेंट न करें | 3. मशीन की मरम्मत का काम करने के बाद या मशीन का ऑपरेशन के बाद स्त्रोत से पॉवर स्लाई बांद कर दें | 4. मेंटेनेंस मशडयूल के अनुसार सभी नट बोल्ट को ठीक से टाइट करें | 5. ट्रेमलांग के बबल की िनतग्रस्तता चैक करें | िनतग्रस्त के बबल इस्तेमाल न करें | 6. इलेजक्स्ट्रकल या हाइड्रोमलक मरम्मत के काम से पहले पॉवर स्लाई स्त्रोत से बांद करें | 7. मशीन के ककसी कवर को खोलने से पहले उसे पूरी तरह साफ़ कर लें | इलेजक्स्ट्रक उपकरण को वाटर जैट से साफ़ न करें | 8. कभी कनेक्स्शन तथा लीड्स को देखे कक ये ठीक से टाइट है | 9. ख़राब इन्सुलेटर को इस्तेमाल न करें, ख़राब इन्सुलेटर को बदल दें | 10. इलेजक्स्ट्रक मोटर को आवश्कता से अिीक ग्रीस न करें | 11. अगर कां पाउांड सीमलांग बॉक्स्स या अन्य उपकरण मरम्मत के मलए हटाया जाये तो कोल्डसीमलांग कां पाउांड को इस सीमलांग कां पाउांड बॉक्स्स में समुचचत मात्रा में डालें | 12. कट जस्वच और टेम्परेचर जस्वच सही चालू हालत में रखना चाहहए |
  • 175.
    175 13. टेम्परेचर कन्ट्रोलजस्वच तथा हाइड्रोमलक आइल लेबल कन्ट्रोल जस्वच को लगाना चाहहए तथा ठीक से चालू हालत में रखना चाहहए | 14. मशीन की मरम्मत/ एडजेस्टमेंट करने से पहले मशीन को सुरक्षित स्थान पर खड़ा करें व मोटर बांद करें | बके ट की उपर उठी पोजीशन में मरम्मत करने के मलए बके ट के ननचेउचचत सपोटज लगावे| इसके मलए बनाये गये कोड ऑफ़ प्रैजक्स्टस का पालन करे| 15. मशीन को मोटर तथा गेट एांड बोक्स्स के ्लग सककज ट लॉक होने चाहहए जजससे की जब पॉवर स्लाई जरी हो तो ्लग सककज ट को ननकला जा सके | 16. मशीन को हमेशा ररमोट में ओवरलोड तथा अथजमलके ज ररले को सही चालू हालत में ऑपरेट करना चाहहए | 17. प्रनतहदन पररिण(चैककां ग) - सुननजश्चत करे की हैड लाइटस मशीन के फ्रे म में लगी है लैम््स के काांच ठीक से साफ़ होने चाहहए तथा टूटे नहीां होने चाहहए | - यह देखे की मोटर क कन्ट्रोल गेयर और अन्य फीहटांग भी इांटर कनेजक्स्टांग के बबल उपकरण में ठीक से लगी है तथा देखने में िनतग्रस्त नहीां लगती | - इलेजक्स्ट्रकल उपकरण पर अचिक गमज होने के सांके त तो नहीां है | - 1.ध्वनन सांके त उपकरणों को चेक करे | 2.लाइहटांग और कन्ट्रोल के बल को चेक करे | 3.गेज और यांत्र को चेक करें | - सभी फ्लेम प्रूफ कवर तथा बोल्ट अपनी जगह लगे है और ठीक टाइट है | जॉइांट कीगैप का कफलर गेज से मापे यह अचिक तक अनुमोहदत मापाांक की सीमा में होना चाहहए| 18. समयबुद्ि तरीके से मशीन की मरम्मत अपने उपर वाले अचिकारी के ननदेश के अनुशार करे | (10)Code of practice (COP) for electrician इलेलरिमशयन के मलए COP आप बेल्ट कन्वेयर के सुरक्षित पररचालन हेतु ननम्न कोड ऑफ़ प्रैजक्स्टस का पालन करेगे | • आप बेल्ट कन्वेयर में लगाये गये वविुत उपकरणों का ननयममत जाच करेगे • कां पनी द्वारा डडजाइन ककये गये सुरिा मानक हर वविुत उपकरण में कायज कर रहे है | • हर वविुत उपकरण का रख रखाव ऐसा हो की ककसी को भी वविुत िटका लगने की सम्भावना न हो | • वविुत उपकरण में कोई गड़बड़ी होने से पॉवर हट्रवपांग उसी मशीन से हो रहा है| खदान में जस्वच के उपर पानी चगरने न दें और सभी के बल को पानी से दूर रखे | शट डाउन प्रोसीजर को फॉलो करें | फायर एक्स्सीहटांग्युमसयर को सही जानकारी रखे और उसको उपयोग करने की मालूम ववचि मालूम कर लें | सब स्टेशन में रबर मैट का उपयोग अवश्य करें | सरल तथा प्रनतरोफ़ रहहत पररचालन के मलए जोड़ो पर कभी कभी स्नेहल तेलों की कु छ बुाँदे डाल देनी चाहहए | पावर काटने के बाद जस्वच में ताला बांद करके चाबी अपने पास रख लें अवां साविान कायज चल रहा है का बोडज लगवा दे | काांटेक्स्ट प्रेशर, काांटेक्स्ट फॉलो ब्रेक डडस्टेंन ननमाजता द्वारा ननिाजररत मान के बराबर होना चाहहए |
  • 176.
    176 सभी इलेजक्स्ट्रकल कॉन्टेक्स्ट्सअवां पाट्जस िुल और नमी से रहहत होना चाहहए | न करें:- 1. टेम्परेरी जॉइांट बनाकर कायज न करें | 2. थाकसी के कहने पर सुरिा ननयमो का उल्लांघन कर लाइन चाजज नहीां करें |(चालू नहीां करें) 3. कायज शुरू करने से पहले इलेजक्स्ट्रक सककज ट की उचचत जानकारी कर लें, बबना जाने समिे कायज को हाथ न लें | 4. सब स्टेशन से परममट लेकर ही कायज करें स्वयां यह सुननजश्चत कर लें की जजस सककज ट पे आप काम करने जा रहे है वह पूणज रूप से कटा है दुसरो पर भरोसा न करें | 5. चाांदी के काांटेक्स्ट वाले सतह पर इमलांग न करें | 6. ककसी भी काांटेक्स्ट,मैग्नेहटक स्टाटजर व ररले आहद से इममांग की आवाज आने पर उसकी अपेिा न करें | 7. बबजली द्वारा लगी आग में पानी तब तक न डाले | जब तक आप सुननजश्चत न हो लें,कक पावर काट हदया गया है | 8. सीढी पर बबना ककसी के पकडे न चढ़े | (11) COP for लाइन ममस्त्री के मलए :- • लाइन जोड़ने के सभी उपकरण जैसे सब्बल , हथोड़ी लाइन गाज आहद सभी काम के साथ रखे | • गोलाई पर चेक रेल दोनों तरफ (बाहर और भीतर की ओर ) बोल्ट करके लगायी जाये | • लाइन खराब होने पर शीघ्र उसकी मरम्मत करे और ओवरमैंन को सुचना दे | • रामसांग व गोलाई ठीक हयास वाली हो और उचचत सुपर एमलवेसन देना चाहहए| • हालेज रस्सा चालू होने या चलते पर सदेव मैंन होल का उपयोग करे | • हालेज रस्सा स्टाप ब्लाक , काटा जॉइांट इत्याहद की सदा जाच करे और ठीक अवस्था में रखे | • हमेशा ट्रेक में मरम्म एव रख रखाव के कायज सुरु करने से पहले सांबचित हालेज के खलासी को पूवज में टेलीफ़ोन या सन्देश वाहक द्वारा सुचना देनी चाहहए | • गोलाई में नघरनी ,सीिी लाईन में हॉररजॉन्टल रोलर उचचत सांख्या में और ठीक हालत में रखें | • सामान की कमी के मलए फोरमन /ओवेरमन को खबर करें | • नशे की हालत में ड्यूटी ना आयें • स्वस्थ मन – स्वस्थ शरीर के साथ ड्यूटी आयें | • िगडा –फसाद ना करें
  • 177.
    177 (12)Code of practice(COP) for electrical shut down फोरमन के मलए COP 1. इलेजक्स्ट्रकल सुपरवाईजर या कोमलयरी इांजजननयर के द्वारा ही शटडाउन मलया जायेगा| 2. शटडाउन लेने वाला सुपरवाइजर/ इांजजननयर ननिाजररत प्रपत्र में ही मलझखत रूप से शटडाउन लेंगे | 3. पररपत्र पर शटडाउन का समय तथा ककस सककज ट का शटडाउन मलया जा रहा है का स्पस्ट उल्लेख रहेगा | 4. पररपत्र पर शटडाउन लेने वाला तथा देने वाला दोनों हयजक्स्तयों के हस्तािर नतचथ व समय के साथ रहेंगे | 5. शटडाउन देने वाला हयजक्स्त जजस सककज ट का शटडाउन दे रहा उसके कां ट्रोमलांग जस्वत्क को कार देगा तथा ड्रा आउट कर देगा तथा उस पर आदमी काम पर है का बोडज लगा देगा | 6. उस सककज ट की मसरोपरी लाइन को डडस्चाजज करके , तीनो फे स कोप अचथिंग कर हदया जायेगा |कां ट्रोमलांग जस्वच ठीक से कटा है ड्राआउट हुआ है तथा उस पर आदमी काम पर है का बोडज लगा तथा मसरोपरी लाइन उचचत तरीके से अथज कर हदया गया है हम सभी बातो का शटडाउन लेने ननजश्चत कर लेंगे | 7. शटडाउन लेने वाला हयजक्स्त जहा पर काम करेगा वह के मसरोपरो लाइन के तीनो फे सो को अथज कर देगा |शटडाउन लेने वाला हयजक्स्त,शटडाउन देने वाला हयजक्स्त के पास रजजस्टर यह ररकॉडज करेगा कक सककज ट जजसका कक शटडाउन मलया गया है में कौन कौन हयजक्स्त काम करेंगे तथा यह ननजश्चत करेगा कक उनका सभी सुरिा उपकरण उपलब्ि करा हदए गये है उस रजजस्टर में टीम का इलेक्स्ट्रीमशयन अपना हस्तािर करेंगे | 8. काम पूरा होने पर शटडाउन लेने वाला हयजक्स्त काम कारने वाला छोर पर तीनो फे सो का जो अचथिंग ककया गया उसको हटाएगा | शटडाउन देने वाला हयजक्स्त मलझखत पररपत्र के साथ शटडाउन देने वाले हयजक्स्त को सूचचत करेगा कक काम पूरा हो गया है और सभी हयजक्स्त उस सककज ट से हटा हदए गयेहै तथा सककज ट को चाजज ककया जाये यह पररपत्र पर हस्तािर करके सुननजश्चत ककया जायेगा | 9. शटडाउन देने वाला हयजक्स्त मसरोपरी लाइन के तीनो फे सो के अचथिंग को हटाएगा तथा आदमी लाइन पर है के बोडज को हटा कर जस्वच कर देगा | खदान के वविुत लाइन में कायज अ- खदान के लाइन में शटडाउन लेने के मलए ननम्न ननदेशो का रमवार पालन करें- 1. जजस वविुत लाइन में कायज करना हो उस लाइन के जस्वच या सककज ट “ब्रेकर” को ऑफ कर दें| इस पर डेंजर बोडज या “कायज प्रगनत पर है” का बोडज लगायें | 2. इस सककज ट ब्रेकर को लॉक करें ताकक कोई अन्य हयजक्स्त इसे ऑन न करे इस सककज ट ब्रेकर के कण्ट्रोल सककज ट में कोई फ्यूज होतो उसे ननकाल कर अपने कब्जे में रखे | 3.यहद सांभव हो तो एक हयजक्स्त को उक्स्त जस्वच के पास रखे ताकक वह ककसी अन्य हयजक्स्त को जस्वच चाजज करने से रोके | 4.अब जजस लाइन में कायज करना हो वहाां दस्ताने के माध्यम से डडस्चाजज कक सहायता से लाइन डडस्चाजज करें | यह डडस्चाजज रॉड तब तक तीनो फे स अवां अथज के साथ जुदा रहना चाहहए जब तक कायज समा्त न हो | 5.अब उक्स्त लाइन में अपना कायज प्रारांभ करना चाहहए |
  • 178.
    178 6.कायज समा्त होनेके पश्चात ् डडस्चाजज रॉड को तीनो फे स अवां अथज से अलग करें| 7.अब उक्स्त लाइन को उसी हयजक्स्त के द्वारा ही लगाया जायेगा जजसके द्वारा यह लाइन काटा गया था | 8.कालरी अमभांयन्ता या वविुत पयजवेिक के ननदेश पर ही कायजवाही होगी | ब- खदान के जस्वच, सककज ट ब्रेकर डड्रल पेनल, लाइहटांग,ट्राांसफामजर इत्याहद में कायज करने के मलए ननम्नमलझखत शैली का पालन करें | 1. आइसोलेटर या वविुत स्त्रोत को पूरी “तरह” ऑफ ककया जाये उसके पश्चात ् ही उपकरणों पर कायज प्रारांभ करें | 2. एफ अल पी उपकरण के इांटरलॉक के साथ छेड़छाड़ न करें| 3. एफ अल पी उपकरणों के सभी बोल्ट पयाज्त मात्र में टाइट ककये जाने चाहहए | 4. सभी उपकरणों के अचथिंग हयजस्थत रखे | 5. सभी उपकरणों के लीके ज अवां ओवरलोड ररले प्रनतहदन चेक करें | 6. सभी के बल को पयाज्त मात्रा में सपोटज करें | के बल जमीन या पानी में पड़ा हुआ नहीां होना चाहहए | (13)फोरमैंन इलेजक्स्ट्रकल के मलय COP अवश्य करे:- 1. सब मशीनों को ठीक से भू-योजना (अचथिंग) करें| 2. सुरिा के सािनों का प्रयोग करें | 3. दो तारो को ठीक से जोड़े और अच्छे योजको (ग्लैड्स) का प्रयोग करें | 4. मसग्नल के तारो को कसकर रखे, अन्यथा शॉट सककज ट होने पर चालक से मसग्नल की चूक सकती है| 5. लटकने वाले तार को अांग्रेजी के 8 आकार में रखे 0 की तरह नहीां| 6. गेज और चगयर को देखते ही रहे | 7. जस्वचेस गेट एांड बॉक्स्स और जॉइांट बॉक्स्स के सभी नुट और बोल्ट लगा दें | 8. एक लोहे के तार से बबजली के तार को लटकाएां उन्हें तल्ला और दुसरे के बलो से दूर रखे| 9. जब ्लग ठीक से लगा हो,तभी ट्रामलांग के बल का प्रयोग करें | 10. लाइन पर कायज करने के पूवज वविुत प्रवाह काट दें और खतरे का बोडज लगा दें | न करें:- 1. ओसीबी और एसीबी के ठीक होने पर उसमे कोई भी सामान न छोड़ें | 2. जॉइांट होने के बाद इांसुलेशन पेपर,जूट,टेप आहद के टुकड़े न छोड़े | 3. आरमड के बल के आरमर न हटायें |आचथजक के उपयोग ककये जाने वाले ताांबे की तार की चोरी न करें |के बल को अनचिकृ त हयजक्स्त न छू सके इसका ध्यान रखे | 4. बबजली,जलते समय,बत्ती लगाने या खोलने का कायज न करें |
  • 179.
    179 5. बबजली बत्तीलगने के मलए तारो को खुला न करे छोड़े या खली अम्पायर टेप से न ढके |होल मारने से काटने की सम्भावना हो तो इसका उपयोग न करे और तीव्र सांकट वाले के बल के पास न रखे | 6. के बल के अस्थाई जोड़ न बनाये और अलग अलग बनावट के दो के बलो अलग अलग रांगों के तारो से न जोड़े | (14). COP फोरमैन मेके ननकल के मलए न करें:- 1. मशीन में तेल देने सफाई करते या अन्य कोई सुिार करते समय मशीन बांद कर लें|चलती मशीन में इस प्रकार का कोई कायज न करें | 2. मशीन पर सुिार कायज करने के पूवज मशीब बांद कर उसके फ्यूज ननकल लें और जस्वच पर कायज हो रहा है का बोडज लगा दें ताकक कोई गलती से मशीन चालू न करे| 3. दागनी के बाद तक कमान में न जाए,जब तक की जााँच नहीां हो जाती| 4. ख़राब छत के ननचे कायज न करें | 5. मशीनों, बबजली कक वस्तुओां तथा सुरिा सािनों से झखलवाड़ न करें | 6. चलती मशीन पर सुिार कायज न करें | 7. नशे की अवस्था में काम पर न आवे | 8. हवा फाटक को कभी खुला न छोड़े | 9. हालेज रस्से को बबना जाम लगाये न छोड़े | 10. ढाल पर टब को बबना जाम लगाये न छोड़ें | (15)Code of practice (COP) for CHP यहद ्लाट में ककसी भी प्रकार का ब्रेकडाउन होता है तो इांजजननयर इांचाजज अपनी उपजस्थनत या ककसी जजम्मेदार हयजक्स्त को अथराइज कर उसके ननदेशन में ठीक करने का प्रयास करेगा | 1. प्रत्येक ऑपरेटर,इलेक्स्ट्रीमशयन,मैके ननक,कफटर इत्याहद मलझखत रूप से अथराइज होंगे एवां उनकी ड्यूटी एवां जजम्मेदारी भी सम्बांचित कायज की मलझखत रूप से होना चाहहए| 2. कोई भी हयजक्स्त उस समय तक ्लाांट में कायज करने योग्य नहीां होगा जब तक की वह वोके शनल ट्रेननांग का सम्बांचित कोसज की समुचचत ट्रेननांग न मलया हो | 3. सारे कामगार हाजरी प्रत्येक मशफ्ट की सम्बांचित रजजस्टर में, दजज कराने के पश्चात ् ही कायज पर आयेंगे |
  • 180.
    180 4. सारे कामगारजो ्लाांट में कायज करते हो समुचचत हेलमेट अवां जुते का ड्यूटी में प्रयोग करना अननवायज है | 5. जो भी कामगार मूववांग मशीन के पास कायज करते है उन्हें ढीले कपडे पहनने की अनुमनत नहीां है | 6. प्रत्येक कायज हदवस में हर मशफ्ट के शुरू में सारे मशीनों की जााँच जो कक ्लाांट में है,जजम्मेदार कामगार करेगा या कक वह कामगार जो इसके मलए अथराइज है|कोई भी मशीन उस समय तक चालू शुरू नहीां करेगा जब तक कक वह साही कायज करने कक दशा में न हो | 7. एक जजम्मेदार कामगार,प्रत्येक सात हदनों में एक बार सारे मशीनों कक एवां ्लाांट जो कक उपयोग हो रहा है की सुक्ष्म जााँच करेगा एवां इसका पररणाम को बाांडपेजे बुक में ररकॉडज करेगा | 8. एक जजम्मेदार इलेक्स्ट्रीमशयन हर 24 घांटे में कम से कम एक बार साभी मशीनों के इलेजक्स्ट्रक पाटज की जााँच करेगा एवां इसकी ररपोटज बाांडपेज बुक में मलखेगा | 9. ्लाांट में इांजजननयर इांचाजज उक्स्त ररपोटज को पढ़ेगा एवां उसे सुिारने हेतु आवश्यक एक्स्शन लेगा | वह उस ररपोटज पर काउांटर साइन भी करेगा | 10. सी एच पी को चालू करने से पूवज ऑपरेटर तीन सायरन देगा जजसे सुनकर सारे कामगार चमलत मशीनों से दूर हो जायेंगे एवां सुरक्षित स्थान में रहेंगे | 11. रे शर को चालू करने से पहले ऑपरेटर यह सुननजश्चत करेगा कक रे शर में कोई पहले से काम तो नही कर रहा है वह रे शर को उसी समय चालू करेगा जब वह ननजश्चत कर लेगा कक सारे कामगार सुरक्षित है | 12. चमलत मशीनों में ककसी को भी ग्रीमसांग, सुिारने या साफर करने की अनुमनत नहीां दी जाएगी यहद वहाां पर खतरा हो 13. चामलत मशीनो में ककसी को भी बेल्ट को सुिारने अथवा साफ़ करने की अनुमनत नहीां दी जाएगी यहद वहा पर खतरा हो | 14. सभी प्रकार के बांकरो में ननम्नप्रकार की साविाननया होनी चाहहए- क- ककसी भी कामगार को बांकरो के अांदर कायज करने की अनुमनत नहीां होगी जब तक सुननजश्चत न हो जाये कक कन्वेयर बेल्ट बांद है | ख- के वल वही कामगार अांदर जायेगा जो कक एक जजम्मेदार कामगार के सीिे अांडर में एवां इस काम के मलए अथराइज ककया गया हो ग- के वल वही कामगार बांकर के अांदर जायेगा जो इस काम का पहले से अनुभवी हो | घ- जो भी कामगार बांकर के अांदर उतरेंगे वे सेफ्टी बेल्ट लगाये रहेंगे जजसका सांपकज उपर से होगा | ङ- जहा ठीक हो वहा पर स्थाई सीढ़ी दीवाल पर लगी होनी चाहहए | 15.ककसी बांकर के ननचे यहद ट्रक में लोडडांग हो रही होट्रक के उपर कोई भी चढ़ा नही होना चाहहए| 16.जो भी कामगार बड़ी चट्टानों को चगजली में तोड़ने जायेगा वह सेफ्टी बेल्ट अवश्य लगाएगा | 17.ऐसी हयस्था लाइहटांग की होनी चाहहए कक सारे ्लाांट का एररया समुचचत प्रकाश मान हो|प्रनतहदन लाइहटांग चेअक हो | इलेक्स्ट्रीमशयन के द्वारा यहद कभी कु छ खराबी आये तो उसे तत्काल सुिार जाये | 18.ननम्नमलझखत सुरिा उपाय करने चाहहए –
  • 181.
    181 अ- प्रत्येक वाइटहहीलएवां सारे चमलत पाट्जस जो खतरा उत्पन्न कर सकते हों कक इस प्रकार से फे जन्डांग करें ताकक खतरा से बचे जब भी जरुरत हो तो फें मसांग को हटाया जा सके ताकक उसका पररिण भी आसानी से हो सके | ब- प्रत्येक बबच को स्टापर,होल्डर में उपयोग ककया जाना चाहहए एवां हमेशा ऑन पोजीशन मे होना चाहहए ताकक ववपरीत पररजस्थनत में तुरांत कायज कर सके | स- आग बुिाने वाले यन्त्र उचचत एवां पयाज्त मात्रा में होना चाहहए एवां ्लाांट के सभी जगहों पर पररिण होना चाहहए | द- जजतने भी लोडडांग, डडस्चाजज एवां ट्रान्सफर जगह है वहा ऐसा प्रबांि होना चाहहए कक कोयला का चूरा न चगरे एवां कोल डस्ट न बने | 19. बेल्ट ऑपरेटर इसे शुरू करने से पूवज यहद उसे बेल्ट अांदर तक हदख रहा है तो सुननजश्चत होगा कक कही कोई कामगार बेल्ट में काम तो नही कर रहा है| या आसपास खड़ा तो नही है|उसे आवाज देकर साविान करेगा तब बेल्ट स्टाटज करेगा | सभी बेल्ट स्टाटज होने से पहले ऑडडयो ववजुल अलामज शुरू होना चाहहए | 20. ककसी भी कामगार को बेल्ट के उपर खड़े या चलने की अनुमनत नहीां होगी |चलते हुए बेल्ट के ननचे ककसी भी चामलत पाट्जस को साफ़ नही करना है जब तक कक सही गाडज का उपयोग न हो | 22. चमलत बेल्ट के उपर अथवा ननचे से कभी भी रॉस नही करना मसफज अांडर या ओवर बब्रज छोड़ कर | (16).Code of practice (COP) for Rainy season बरसात मौसमके मलए सुरक्षा ननदेश खान के सभी पम्पो को हमेशा चालू हालत में रखना | 1. पम्प और उससे सम्बांचित इलेजक्स्ट्रकल के स्पेयर पाट्जस कक उपलब्िता सुननजश्चत करना | 2. पांप का पजम्पांग आवर और सम्प में पानी कक जस्थनत को मोननटर करना | सभी पुम्पो का डडस्चाजज चेक करना| 3. जजस हदन भी बरसात हो सवेयर को साथ ले कर डीपलेरीांग एररया के उपर के सरफे स कक जस्थनत का ननरीिण करना | 4. सरफे स रै क को ममटटी से भरवाना एवां अगर कोई नाला सरफे स रै क एररया में हो तो उसके पानी के बहाव कक हदशा को खतरे वाले एररया के बाहर करवाना | 5. खान में पजम्पांग स्टेशन तथा पांप का ननरीिण करना | 6. दूर पजम्पांग स्टेशन के उपर में एक दो पांप फाउांडेशन स्पेयर में तैयार करना | उपरोक्स्त सभी कायजकलापो कक जानकारी खान प्रबांिक को उपलब्ि करवाना | (16 .1 ) खान सवेयेर क्रक ड्यिी 1.सभी माइन में पजम्पांग ले आउट का ्लान अप टू डेट रखना जजससे पांप लाइन,पांप कक जस्थनत एवां िमता कक उल्लेख हो | 2.प्रत्येक हदन होने वाली बाररश कक मात्रा का माप करना और उसका डडस्चाजज करना |
  • 182.
    182 3.प्रत्येक हदन सबमसडेंसएररया का ननरीिण करना एवां वस्तुजस्तचथ की पूरी जानकारी सम्बांचित अचिकारी को देना | 4.सरफे स रै क का फीमलांग करवाना तथा नाला अगरसबमसडेंस एररया में हो तो उसका मागज बदलकर उस एररया से अलग करवाना | (16 .2 ).इंलजननयर क्रक ड्यिी 1. खदान में सभी पम्पों को चालू हालत में रखना | 2. पम्प के मलए आवश्यक स्पेयर सामान कक हयस्था रखना | 3. प्रत्येक हदन पम्प ककतने घांटे चलता है उसका ररकॉडज रखना | 4. प्रत्येक पम्प का डडस्चाजज चेअक करना एवां सम्प के पानी के उतार-चढ़ाव पर नजर रखना|5 5. .सभी पम्पो को पूरी तरह से सूखा रखना | (16 .3 ).पम्प खलासी क्रक ड्यिी 1. अपने-अपने पल्ली में पूरे समय तक पम्प चलाना एवां सम्प को सूखा रखना | 2. अगर सम्प में पानी अप्रत्यामशत रूप से बढ़ता हो तो उसकी सुचना 3. अववलम्ब अपने अचिकारी को देना | (17). COP FOR REPAIR OF SDL BUCKET {Hydraulic system in boom of SDL} 1. डडजस्ट्रक्स्ट इांचाजज को काम हाथ में लेने से पहले सुचना कफटर/फोरमन द्वारा देना है | 2. जहा तक सांभव हो,बके ट,ठनबामजि को जमीन (फ्लोर) पर रखकर ही काम करें | 3. बूम को लॉककां ग मसस्टम द्वारा लॉक कर दें उसके बाद ही बके ट पर काम करें | 4. बके ट को उठा हुआ अवस्था में रखकर मरम्मत का कम नहीां करें | 5. मशीन को ढलान पर रख कर मरम्मत का कम न करे | 6. कोई भी हाइड्रोलीक मसस्टम का मरम्मत करना हो तो पॉवर स्लाई बांद कर दें | 7. हाइड्रोलीक मसस्टम का मरम्मत करते समय फोरमैन को वहाां पर अवश्य रहना चाहहए | 8. बके ट को अगर कु छ उपर उठापर काम करना बहुत जरुरी है तब बके ट के ननचे स्टील सपोटज दें |एवां स्टील सपोटज की जााँच फोरमन से अवस्य करा लें | 9. कभी भी अके ले में बके ट या बूम के हाइड्रोलीक मसस्टम से काम न करें | कायज समापन होने पर फोरमन को सूचना दे | सम्बहता फोरमन के ननगरानी में कायज करे |
  • 183.
    183 18. Code ofpractice(cop) for bus school driver/helper
  • 184.
    184 19. Code ofpractice (COP) for vehicle driver 20. COP कांिेरिर वकट र के मलये (ठेके दारी मजदर):- (1)कायज स्थल पर पहुचने से पहले हाजरी घर (टाइम ऑकफस) में अपनी उपजस्थनत अवस्य लगायें| (2)अपने अचिकारी या कायज प्रभारी से कायज को अच्छी तरह से समिने के बाद ही कायज करें| खदान में सोये नाही,नाही िगडा-फसाद करे| (3)जजस कायज मशीन के बारे में जानकारी न हो तो उसे न छेड़े| (4)हमेशा ट्रेवमलांग रोड से ही आना जाना चाहहए| (5)अगर कही जगह फें मसांग लगी होतो कभी पर नहीां करना चाहहए | (6)ढीला ढाला कपडे ड्यूटी पर न पहने| हाथ में िातु का कड़ा न पहने| (7)जो काम करे उसे सबसे पहले अपनी सुरिा का ख्याल करें कक आप ककतने सुरक्षित है| नशा करके ड्यूटी न आये| (8)काम करते समय उतावलापन न करें|स्टॉवपांग बनाते समय छत या साइड ढीला रहने पर ड्रेमसांग करा लें| काम की जगह सुरक्षित एवां सपोटज रहने पर ही काम करें| जूता व टोपी पहन कर ही ड्यूटी पर आए| (9)स्वस्थ मन-स्वस्थ शरीरके साथ ड्यूटी आयें| (10)मटेररयल ट्राांसपोटज करते समय यह ध्यान रखे की जो सामान ट्राली से अचिक लम्बा हो उसे ठीक तरह से बाांि दें | जैसे रेल,पुल्ली हालेज, ट्राांसपोटज करते समय सामने सभी हयजक्स्तयों को बाजू कर दें |अगर हालेज रास्ते से जाना पड़े तो साविानी बरतें| टब कभी भी चगर सकता है रस्सा कभी भी टूट सकता है अपने भागने /बचने की जगह देख लें| (11) बेल्ट को पार ना करें|
  • 185.
    185 21.इलेरिीमशयन क्रफिर केमलए COP ;- 1} कायज सुरु करने से पूवज कायज के बारे में पूरी जानकारी ले 2} कायज प्रारांभ करते समय प्रयोग में आने वाले उपकरणों की जााँच एव उसका प्रररिण पूरी सूक्ष्मता से कर लें | 3} पॉवर काटने के बाद जस्वच में ताला बांद ४} मेंटीन्स एव ररपेयर के समय ननमाजता द्वारा डी गई सुचानायों एव ननदेशों का सही सही पालन करें | ५} काांटेक्स्ट का ननयममत रूप से जाचां करनी चाहहए | ६} जो हयजक्स्त पॉवर /बबजली कटेगा उसने ही काम होने के बाद स्वयां बबजली /लाइन चाजज करनी चाहहए | इस कायज के मलए टेली फ़ोन का इस्तेमाल ना करे | ७ } सभी इलेजक्स्ट्रकल कॉन्टेक्स्ट्स एव पाटज िुल और नमी से रहहत होने चाहहए | ८ } इलेजक्स्ट्रकल पैनल में िुल और नमी ना रहे | ९ } अचथिंग कां टीन्यूटी को हमेशा जाचां करें | १० } कायज करते समय रबर के दस्ताने हमेशा पहनें | 11 } डडजस्ट्रक्स्ट के सककज ट की जानकारी अपने सुपरवाइजर से लेते रहे | अगर आपने जस्वच या सककज ट में कोई बदलाव ककया है तो तुरांत अपने सुपरवाइजर या अचिकारी को सूचचत करें | 12} सभी काबुल अच्छी प्रकार से टांगा होना चाहहयें | 13} सभी टूल्स सही होना चाहहए , इांसुलेटेड होना चाहहए | 14} सभी काांटेक्स्ट टाईट होना चाहहए | 15} काांटेक्स्ट पॉइांट के काबजन को साफ कर दे | 16} अथज प्रोटेक्स्शन खुला नहीां होना चाहहये | 17} काबुल टेवपांग करते समय ओवरलैवपांग होना चाहहयें | 18}एस.डी.एल. डायरेक्स्ट ना करें | 19} डी.सी.का लीड ना ननकाले | 20} वपछली मशफ्ट से ररपोटज जरूर लेना चाहहए |
  • 186.
    186 21. िामर केमलये cop :- 1 ) हमेशा टब गाड़ी ( खाली / लोड ) हाववस करते समय पहलवान का उपयोग करना चाहहए | 2 ) हमेशा रामसांग पॉइांट में सी – क्स्लैम का प्रयोग करना चाहहए 3 ) दो लूस को जोड़ने के समय टब स्पेसर का प्रयोग करें | 4 ) कायज के प्रारांभ करने के पहले और पल्ली के बबच बबच में टब कपमलांग / जे हुक की जाचां करनी चाहहए | अगर टुटा या ख़राब हो तो उसका प्रयोग ना करे | 5) हालेज ट्रेक को हमेशा साफ रखना चाहहए | ६) हालेज ट्रेक में कायज करते समय मसगनमलांग शॉटलगाकर तथा हालेज के जस्वच से बबजली काटकर कायज करना चाहहए | ७ ) ढलान पर गाड़ी को ननयांत्रण रखने के मलए झखट ( स्प्रेग ) का प्रयोग करे | ८ ) लाइन से गाड़ी उठाने के मलए टब रीरेलर का प्रयोग करे | ९) खाली समय में सुरक्षित स्थान पर ही बैठना चाहहए | १० ) चालू हौलेज रस्सा को कभी पार ना करे | 11 ) हमेशा ट्रेवमलांग रस्ते से ही आना जाना करे | १२ ) जो काम करे उससे पहले अपनी सुरिा का ख्याल करे की आप ककतने सुरक्षित है | १३ ) टब उठाते समय लकड़ी का बम्बू इस्तेमाल करे | टब उठाते समय मसल्ली का जुगाड़ इस प्रकार दे की मसल्ली या बम्बू ना नछटके | १४ ) टब जोड़ते या काटते समय यह ध्यान रखे की लूस लोल ना हो जाये | टब में पहले झखट ( स्प्रेग ) लगा ले | दो टब में मसर या शरीर ना घुसाए आपको चोट लग सकती है | १५ ) टब ठेलते समय दो टब के बबच कम से कम१० मीटर की दुरी बनाये रखे जजससे अगले हयजक्स्त को चोट ना लगे | 23. रूफ बोल्िर के मलए COP :- 1)रूफ बोल्टर गैंग खान प्रबांिक , अांडर मेनेजर ,ओवेरमन तथा माइननांग सरदार के हदशा ननदेश के अनुसार ही रूफ तथा साइड में सपोटज करेंगे |
  • 187.
    187 2) वह यहसुननजश्चत करेंगे की रूफ बोल्ट एक ही कतार में है | 3) वह यह भी सुननजश्चत करेंगे की होल की लम्बाई ,होल की हदशा, बोल्ट्स की लम्बाई इत्यादी एस.एस. आर. के अनुसार रहें| 4) सपोटज करने से पहले साइड और छत को ठीक से ननररिण करे | ककसी भी प्रकार की अननयममतता हदखाई देने पर माइननांग सरदार को खबर करेंगे | 5) सीमेंट कै ्सूल को पानी में ठीक से मभगोये | जब तक हवा का बुल्बुल्ला कै ्सूल से आता रहे | पानी का ट्रे होल बनाने की जगह के पास ही रखे | 6) बोल्ट को होल में जैम करने के बाद हहलाना नहीां चाहहए कै ्सूल को होल में डालने के मलए स्टेममांग रोड का इस्तेमाल करे | 7) लगाये गए रूफ बोल्ट का एांकर टेस्ट हमेशा करना चाहहए | 8) यह सुननजश्चत करे की एांकर टेजस्टांग मशीन ठीक से कायज कर रहा है तथा उसका मीटर ठीक है | 9) एांकर टेस्ट में यह देखे की रूफ बोल्ट का लोड आिे घांटे में 3 टन तथा 2 घांटे में 5 टन आये | एांकर टेस्ट में बोल्ट जस्लप होने पर सूचना ओवेरमन / पैनल इांचाजज को देंगें | 10) अगर सपोटज मटेररयल की कमी तथा खराबी की सूचना पैनल ओवेरमन , पैनल इांचाजज तथा सुरिा अचिकारी को दें | 24. COP ड़िलर के मलए :- 1) स्वस्थ मन – स्वस्थ शरीर के साथ ड्यूटी आयें | 2) पाली की शुरु होते ही माइननांग सरदार से फे स के बारे में ठीक से समज ले | ज्वाइननांग फे स के बारे में ववशेष जानकारी लेलेंगे | 3) डी. सी. तथा काबुल की जाचां करें | कमी होने पर ओवेरमन / माइननांग सरदार को खबर करें | 4) फे स में होल मरने से पहले फे क ठीक से ड्रेमसांग करवा लें |ननचिजररत पेटनज से ही फे स में होल मरेंगे | 5) होल बनाने के बाद मशीन और के बुल को ननिाजररत स्थान पर रखे तथा काबुल 8 (आठ) के आकार में रखें | 6) काम के बाद डड्रल पैनल का बबजली काट देंगे | 7) ममसफायर छु ड़ाने के मलए लगाये जाने वाले होल ममसफायर होल से एक कफट दुरी पर समान्तर मरना चाहहए | 8) होल की लम्बाई तथा हदशा ऐसी हो जजसमे चाल को ब्लाजस्टांग से नुकसान ना पहुांचे | 9) ढीला छत तथा साइड के ननचे में खड़ा होकर कोई कायज ना करें | 10 ) हमेशा स्वांयां को सुरक्षित रख कर कायज करें | 11 ) साके ट होल में ब्लाजस्टांग के मलए होल ना लगाये | 12 ) एस. डी. एल. जजस फे स में लोडडांग कर रहा हो उस फे स में होल मरने का कायज ना करें | 13 ) माइननांग सरदार तथा ओवेरमन द्वारा दीये गए सुरिा ननदेशोका पालन करें |
  • 188.
    188 ड्रेसर के मलएसुरिा ननदेश:-- 1} छत और साइड ड्रेमसांग के मलए उचचत लम्बाई का सब्बल का उपयुक्स्त तरीके से प्रयोग करें | 2} ढीला छत या साइड के ननचे खड़ा होकर कोई भी ड्रेमसांग का कायज नहीां करना चाहहए | 3) डीप साइड में खड़ा होकर कभी भी ड्रेमसांग ना करें | 4} जहााँ पर ऊचाई 3 ( नतन ) मीटर से अचिक है वहाां पर उचचत लम्बाई के बांटन का प्रयोग करना चाहहयें | 5) खतरनाक जगह जैसे फाल्ट ्लेन , ज्वाइांट , जस्लप आहद के पास ड्रेमसांग करना हो तो पैनल या मशफ्ट के माइननांग सरदार के उपजस्तचथ में ड्रेमसांग करें | 6) स्वस्थ मन – स्वस्थ शरीर के साथ ड्यूटी आयें | 7} ओवेरमन तथा माइननांग सरदार के द्वारा हदए गए सुरिा-ननदेश का पालन करें | 25. ब्लालस्त्िंग काडट पद्धनत से आवाज { ब्लालस्त्िंग } करने की COP :- जब फे सों के बबच 10 मीटर या उससे कम अांतर हो _1} ओहहरमन ्लान पर माइननांग सरदार एव शॉटफायरर के साथ ववचार ववमशज करेंगे और फे सों के बारें में बतायेंगे | _2} ओहहरमन सभी हयाजक्स्तयों को माइननांग सरदार एव शॉटफ़ायरर के सामने जो फे स बांद है उसके बारे में ननदेश देंगे | _3} बांद फे स का माइननांग सरदार की उपजस्थनत में फे जन्सांग ककया जायेगा | _4} ओहहरमन एव शॉटफ़ायरर खतरनाक िेत्र में आने के सभी रास्तों की पहचान करेंगे एव आवश्यक सांख्या में शॉटफ़ायरर मजदूर को ओहहरमन उपलब्ि कराएाँगे _5} शॉटफ़ायरर का काडज ओहहरमन को एव माइननांग सरदार का काडज शॉटफ़ायरर को देंगे | _6} खतरनाक िेत्र से सभी को बाजु करने के बाद यह सुननजश्चत करें की सभी आदमी एव स्वांयां खतरनाक िेत्र से बाजु हैं | अन्य साविाननयाां पूणज होने पर शॉटफ़ायरर शॉटफ़ायरर मजदुर / गाडों से ब्लाजस्टांग काडज लेंगे | फे स का आवाज / ब्लाजस्टांग शॉटफ़ायरर आवाज करेंगे | _7} छत एव काथी जााँच माइननांग सरदार करेंगे | _8} सब ठीक है सांके त ममलने पर, ब्लाजस्टांग मजदूर / गाडज का काडज शॉटफ़ायरर वापस करेंगे |_9} मशफ्ट के अांत में ओहहरमन शॉटफ़ायरर का काडज वापस करेंगे |
  • 189.
    189 ननम्न व्यलरतयो कीननम्न लजम्मेदारी व कर्त्टव्य रहेंगे बेल्ि के सुरक्षक्षत कायट के मलए COP :- I. खान प्रबांिक की जजम्मेदारी व कत्तजहय :- • बेल्ट कन्वेयर सफाई का ननयम बनाये तथा उसका सही से पालन करवाएां | • प्रत्येक बेल्ट कन्वेयर की सफाई के ननररिण के मलए कफटर व फोरमैन की ननयुजक्स्त करें | II. सुरिा अचिकारर की जजम्मेदारी :- • सभी हयजक्स्तयो को बेल्ट की सफाई के दौरान मलए जाने वाले सुरिा ननयमो के बारे में बताएां| • सभी आवश्यक जगहों पर सम्बांचित सूचनाएां मलखवायें | III. कालरी इांजजननयर के कत्तजहय व जजम्मेदारी :- • सभी बेल्ट कन्वेयर के टेलएांड डडस्चाजज तथा ड्राइव ड्रम भी फें मसांग अनुमोहदत तरीके से करवाएां | • बेल्ट की सफाई के मलए ववशेष लम्बे दस्ते वाला बेलचा का प्रबांि करें | IV. ननयुक्स्त फोरमैन/फीटर की जजम्मेदारी :- • बेल्ट की सफाई मेनेजर द्वारा हदए गये सुरिा ननयमो के अनुसार और हदए गये सािन के अनुसार करवाएां | • बेल्ट कन्वेयर की सफाई अपने सामने करवाएां | • ककसी बेल्ट कन्वेयर की फें मसांग खोलनी पड़े तो पहले बेल्ट बांद करवाएां तथा बेल्ट तभी चालू करें | जब फें मसांग पूणज रूप से वावपस लग जाये | V. पल्ली प्रभारी /आवेदनमैन की जजम्मेदारी :- पल्ली प्रभारी अपनी पाली में उपरोक्स्त ननयमो का पालन सुननजश्चत करेंगे | VI. सफाई में लगे हयजक्स्तयों की जजम्मेदारी :- • बेल्ट की सफाई उपर हदए गये सुरिा ननयमो का पालन करते हुए करें | • बेल्ट की सफाई हदए गये लम्बे दस्ते वाले बेलचा से ही करें | • जहा फें मसांग हटा कर सफाई करनी हो तो पहले बेल्ट को बांद करवाएां |तब सफाई करें | यह भी सुननजश्चत कर लें की सफाई के दौरान बेल्ट चालू न करें | • बेल्ट को दुबारा तभी चालू करें | जब हटाई गई फें मसांग दुबारा ठीक से लगा दी गई हो| • ककसी भी हालत में बेल्ट बेल्ट कन्वेयर की ककसी भी फें मसांग को पर न करें | • िीले कपडे नहीां पहने/गले में मफलर /साफी नहीां लगायें | VII. कभी भी बेल्ट के उपर चढ़कर दूसरी तरफ न जाये |
  • 190.
    190 | Pa g e 190
  • 191.
    191 | Pa g e 191
  • 192.
    192 | Pa g e 192
  • 193.
    193 | Pa g e 193