October 2015
A presentation by the Product WG
Introduction to the Orchestration
and DevOps with OpenStack
Presented by Abderrahmane TEKFI
Email :
tekfi.Abderrahmane@gmail.com
May 2018
About The Presenter
About The Presenter
LinkedIn : https://www.linkedin.com/in/abderrahmane-tekfi/
OpenStack Algeria FB: https://www.facebook.com/groups/475301352862998/
• More than 7 years of experience working at public organization, Service Provider and
System integrators.
• Master RSD from USTHB
• CCNP
• 2 X VCP DC | NV
• NPP
Introduction
Web Application Evolution
TRADITIONAL APPS CLOUD APPS
• Number of users = 100 ~ 10,000
• App deployment time = 2~3 weeks
Pokémon
Go
• Number of users = 25M+
• App deployment time = Immediate
• Surpassed Twitter’s daily users in less than 2 weeks
• Mobile users spending more time than on Facebook
• Retention rates more than 2x industry average
• Pulls in revenues at 2x average rate for casual games
Example: Pokémon Go Is
Breaking Every Record!
• Change management, documentation, consumption model.
• Accessibility.
• Complexity, Interoperability.
• Scalability (Physical and scale UP Limitations).
• Cost
Articles :
Challenges ?
-https://www.linkedin.com/pulse/le-cloud-computing-challenge-est-beaucoup-plus-que-tekfi-/?lipi=urn%3Ali%3Apage%3Ad_flagship3_profile_view_base_post_details%3B
-https://www.linkedin.com/pulse/le-voyage-vers-cloud-computing-alg%C3%A9rien-abderrahmane-tekfi-/?lipi=urn%3Ali%3Apage%3Ad_flagship3_profile_view_base_post_
-https://www.linkedin.com/pulse/les-pires-pratiques-du-cloud-abderrahmane-tekfi-/?lipi=urn%3Ali%3Apage%3Ad_flagship3_profile_view_base_post_details%3Buw%2FUL
-https://www.linkedin.com/pulse/la-s%C3%A9curit%C3%A9-dans-le-cloud-part-i-abderrahmane-tekfi-/?lipi=urn%3Ali%3Apage%3Ad_flagship3_profile_view_base_post_de
-https://www.linkedin.com/pulse/le-stockage-des-donn%C3%A9es-dans-cloud-abderrahmane-tekfi-/?lipi=urn%3Ali%3Apage%3Ad_flagship3_profile_view_base_post_det
Teams, Applications, infrastructure need to understand:
• On-demand self-service.
• Broad network access.
• Resource pooling.
• Rapid elasticity.
• Measured service.
We need to go for Cloud Computing ….
Needs ?
Enterprise business leaders want their IT to be like Amazon
No IT
Outsourced
New IT
Internal/Hybrid
or
Cloud Architecture
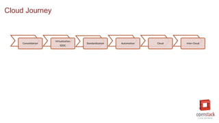
Cloud Journey
Consolidation
Virtualization
SDDC
Standardization Automation Cloud Inter-Cloud
Cloud Journey (Consolidation)
Consolidation of :
- Networks
- Storage
- Compute
In goal of :
Centralizes computing elements under
the same control domain, with reduction
of the management points.
Cloud Journey (Virtualization SDDC)
Consolidation
Virtualization
SDDC
Standardization Automation Cloud Inter-Cloud
Virtualization
Software
Hardware
Virtual
Machines
Compute
Capacity Storage Network
Applications
Server Virtualization
• Intelligence in the virtualization layer
• Vendor independent x86 capacity
• Transformative operational model
• Automated configuration & management
Intelligence in hardware
Dedicated, vendor specific infrastructure
Manual configuration & management
Manual Operational Model
Automated Operational Model
Programmatically Create,
Snapshot,
Store,
Move,
Delete,
Restore
Data Center Virtualization Layer
Intelligence in Software
Operational Model of VM for Data Center
Automated Configuration & Management
What is a Software Defined Data Center (SDDC)?
Intelligence in Hardware
Dedicated, Vendor Specific Infrastructure
Manual Configuration & Management
Software
Hardware Compute, Network and Storage Capacity
Pooled, Vendor Independent, Best Price/Performance Infrastructure
Simplified Configuration & Management
To deliver a Software Defined Data Center approach
Software
Hardware
Virtual
Machines
Virtual
Networks
Virtual
Storage
Compute
Capacity
Network
Capacity
Storage
Capacity
Applications
Location Independence
Data Center Virtualization
Pooled compute, network and storage capacity
Vendor independent, best price/performance
Simplified configuration & management
Automated Operational Model
Programmatically Create,
Snapshot,
Store,
Move,
Delete,
Restore
Cloud Journey (Standardization)
Consolidation
Virtualization
SDDC
Standardization Automation Cloud Inter-Cloud
Standardization
• Operating systems (with patch levels)
• Application servers
• Libraries, Languages, Tooling
• Build and packaging technologies
STANDARDIZE TECHNOLOGY
• Systems Development Life Cycle
• Release management
• Monitoring
• Escalation management
STANDARDIZE PROCESSES
Cloud Journey (Automation)
Consolidation
Virtualization
SDDC
Standardization Automation Cloud Inter-Cloud
• Application
APPLICATION LIFE CYCLE AUTOMATION
• Web/app servers | Libraries
MIDDLEWARE PLATFORM AUTOMATION
• Virtualization | OS | Bare metal
INFRASTRUCTURE AUTOMATION
Automation
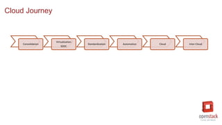
Cloud Journey
Consolidation
Virtualization
SDDC
Standardization Automation Cloud Inter-Cloud
OpenStack, Orchestration and DevOps
OpenStack Overview
• OpenStack is a cloud OS ..
• Open source software for creating private and public clouds…
• OpenStack software controls large pools of compute, storage, and networking resources
throughout a datacenter, managed through a dashboard or via the OpenStack API*.
• Is a group of Projects which allows us to build Cloud :
– Web Applications
– Big Data
– E-commerce
– Video Processing and Content Delivery
– DBaaS
– ….
* https://www.openstack.org/
Openstack Overview
Cloud Architecture
OpenStack Overview
 18,000 individual members and more than 500 corporate members.
 Almost all IT market leaders support OpenStack.
 The OpenStack Foundation budget in 2016 was more than US$16 million per year.
 As per one Linux Foundation report, OpenStack currently has 2.3 million lines of code.* (2016)
 The main programming language is Python.
 The code itself is distributed under an Apache 2.0 license.
 https://www.openstack.org/enterprise/
 https://www.openstack.org/
Openstack Overview
OpenStack History
 The cloud operational system OpenStack was established in June 2010
 as a project that connected NASA’s Nova virtual servers development system and US hosting-
provider Rackspace’s Swift data storage system.
 The first version, under the code name Austin, was released in October 2010.
OpenStack History
OpenStack History
https://releases.openstack.org/
OpenStack Distribution
OpenStack Distribution
OpenStack Distribution
 RDO (RPM Distribution of OpenStack) is the project on open OpenStack distribution
creation sponsored by Red Hat.
 Unlike for Red Hat commercial distribution, with Red Hat OpenStack Platform (RHOSP),
the RDO support cannot be bought.
 Interrelation between RH OSP and RDO is very similar to the interrelation between Red
Hat Enterprise Linux (RHEL) and Fedora.
 RDO can be deployed on top of RHEL and its derivatives (CentOS, Oracle Linux, etc.).
OpenStack Distribution
 SUSE OpenStack Cloud.
 SUSE Linux Enterprise Server 11 or SUSE Linux Enterprise Server 12 is used as an
operation system distribution.
 The Cowbar and Chef projects are used as an installation tool. Chef is one of the leading
configuration management tools in the OpenSource world.
OpenStack Distribution
 Mirantis OpenStack (MOS). Similar to RDO, there are no proprietary components in it. The
distinctive feature is the Fuel installation system, which can significantly ease large
deployments.
 The support of OpenStack Community Application Catalog, based on the application’s
catalog Murano, also needs to be mentioned. As a GNU/Linux distribution,
 MOS requires either Ubuntu or CentOS.
 There are scripts for fast deployment on VirtualBox to ease the demo stands deployments
or OpenStack research.
OpenStack installation
 Installing Mirantis OpenStack with Fuel Tool
OpenStack installation
 https://docs.mirantis.com/openstack/fuel/fuel-8.0/quickstart-guide.html
 Installing RDO OpenStack Distribution with PackStack.
 https://wiki.openstack.org/wiki/Packstack
Ansible, chef, Triple O…
OpenStack Projects
OpenStack Projects
 https://www.openstack.org/foundation/
 https://governance.openstack.org/tc/
 Type of projects :
 Integrated
 Incubated
 Third party
 https://wiki.openstack.org/wiki/Obsolete:Governance/Old_Incubation_Ladder
OpenStack Projects
OpenStack Projects
Core Services :
- Keystone (Identity Service)
- Nova (Compute) : Where the instance lives.
- Swift (Object Storage) : no physiqual storage.
- Glance (Image) : Deploy VM not Install, instances.
- Cinder (Volume) : VMDK, …
- Neutron (Networking): SDN.
OpenStack Project per Release
Release nameRelease date Included Component code names
Austin 21 October
2010
Nova, Swift
Bexar 3 February
2011
Nova, Glance, Swift
Cactus 15 April 2011 Nova, Glance, Swift
Diablo 22 September
2011
Nova, Glance, Swift
Essex 5 April 2012 Nova, Glance, Swift, Horizon, Keystone
Folsom 27 September
2012
Nova, Glance, Swift, Horizon, Keystone, Quantum, Cinder
Grizzly 4 April 2013 Nova, Glance, Swift, Horizon, Keystone, Quantum, Cinder
Havana 17 October
2013
Nova, Glance, Swift, Horizon, Keystone, Neutron, Cinder, Heat, Ceilometer
Icehouse 17 April 2014 Nova, Glance, Swift, Horizon, Keystone, Neutron, Cinder, Heat, Ceilometer, Trove
Juno 16 October
2014
Nova, Glance, Swift, Horizon, Keystone, Neutron, Cinder, Heat, Ceilometer, Trove, Sahara
Kilo 30 April 2015 Nova, Glance, Swift, Horizon, Keystone, Neutron, Cinder, Heat, Ceilometer, Trove, Sahara, Ironic
Liberty 16 October
2015
Nova, Glance, Swift, Horizon, Keystone, Neutron, Cinder, Heat, Ceilometer, Trove, Sahara, Ironic, Zaqar, Manila, Designate, Barbican, Searchlight
Mitaka 7 April 2016 Nova, Glance, Swift, Horizon, Keystone, Neutron, Cinder, Heat, Ceilometer, Trove, Sahara, Ironic, Zaqar, Manila, Designate, Barbican, Searchlight, Magnum
Newton 6 October 2016Nova, Glance, Swift, Horizon, Keystone, Neutron, Cinder, Heat, Ceilometer, Trove, Sahara, Ironic, Zaqar, Manila, Designate, Barbican, Searchlight, Magnum, aodh,
cloudkitty, congress, freezer, mistral, monasca-api, monasca-log-api, murano, panko, senlin, solum, tacker, vitrage, Watcher
Ocata 22 February
2017
Nova, Glance, Swift, Horizon, Keystone, Neutron, Cinder, Heat, Ceilometer, Trove, Sahara, Ironic, Zaqar, Manila, Designate, Barbican, Searchlight, Magnum, aodh,
cloudkitty, congress, freezer, mistral, monasca-api, monasca-log-api, murano, panko, senlin, solum, tacker, vitrage, Watcher
Pike 30 August 2017Nova, Glance, Swift, Horizon, Keystone, Neutron, Cinder, Heat, Ceilometer, Trove, Sahara, Ironic, Zaqar, Manila, Designate, Barbican, Searchlight, Magnum, aodh,
cloudkitty, congress, freezer, mistral, monasca-api, monasca-log-api, murano, panko, senlin, solum, tacker, vitrage, Watcher
Queens 28 February
2018
Nova, Glance, Swift, Horizon, Keystone, Neutron, Cinder, Heat, Ceilometer, Trove, Sahara, Ironic, Zaqar, Manila, Designate, Barbican, Searchlight, Magnum, aodh,
cloudkitty, congress, freezer, mistral, monasca-api, monasca-log-api, murano, panko, senlin, solum, tacker, vitrage, Watcher, blazar, ceilometer-powervm, karbor,
octavia, storlets, tricircle, zun
Openstack Projects
1. Keystone
 The OpenStack Identity Service (Keystone) provides authorization and authentication for
users and also manages service catalogs. It’s equivalent to AWS Identity and Access
Management (IAM).
2. Nova
 The OpenStack Compute Service (Nova) provisions instances on user demand. It supports
most virtualization technologies. It’s analogous to Amazon's EC2 (Elastic Compute Cloud)
environment.
3. Glance
 The OpenStack Image Storage Service (Glance) stores and manages virtual machine
images in different formats. These images are used by compute service to provision
instances. It’s comparable to AWS AMI (Amazon Machine Image).
OpenStack Projects
4. Swift
 The OpenStack Object Storage Service (Swift) provides a cost effective, scale-out,
redundant, scalable and fully-distributed API-accessible storage platform that can be
integrated directly into applications or used for backup, archiving and data retention. It’s
equivalent to Amazon’s S3.
5. Cinder
 The OpenStack Block Storage Service (Cinder) provides persistent block storage to guest
virtual machines for expanded storage, better performance and integration with enterprise
storage platforms. It’s similar to AWS EBS (Elastic Block Storage).
6. Neutron
 The OpenStack Network Service (Neutron) enables network-connectivity interface devices
managed by Compute. It enables users to create and attach interfaces to networks. It
corresponds to AWS Networking.
OpenStack Projects
7. Ceilometer
 The OpenStack Metering/Monitoring Service (Ceilometer) monitors and meters the
OpenStack cloud for billing, benchmarking, scalability, and statistics gathering. It’s
comparable to AWS CloudWatch.
8. Heat
 The OpenStack Orchestration Service (Heat) is a template-driven engine that allows
automated infrastructure the deployment through both an OpenStack-native REST API and
a CloudFormation-compatible Query API. It’s similar to AWS CloudFormation.
OpenStack Automation
What can OpenStack Automate?
What can OpenStack Automate?
https://www.openstack.org/software/sample-configs
https://www.openstack.org/software/
https://www.openstack.org/user-stories/
DevOps Demo
DevOps Process
Checked in
Test Code on
Test Env.
Prod Code
on Prod. Env.
Observations
and plan for
optimization
Infrastructure
captured as
Code
OpenStack Demo
Heat Service:
- Introduced in April 2013, inspired from CloudFormation.
- Begins with a blueprint or heat orchestration template
- Take care of provisioning and configuring
- No worry about dependencies or order of execution
OpenStack Demo
Heat Architecture
OpenStack Demo
1- Manual Provisioning
* Using Dashboard and CLI.
2- Automatic Provisioning
* Using Template.
Introduction to Orchestration and DevOps with OpenStack

Introduction to Orchestration and DevOps with OpenStack

  • 1.
    October 2015 A presentationby the Product WG Introduction to the Orchestration and DevOps with OpenStack Presented by Abderrahmane TEKFI Email : tekfi.Abderrahmane@gmail.com May 2018
  • 2.
  • 3.
    About The Presenter LinkedIn: https://www.linkedin.com/in/abderrahmane-tekfi/ OpenStack Algeria FB: https://www.facebook.com/groups/475301352862998/ • More than 7 years of experience working at public organization, Service Provider and System integrators. • Master RSD from USTHB • CCNP • 2 X VCP DC | NV • NPP
  • 4.
  • 6.
    Web Application Evolution TRADITIONALAPPS CLOUD APPS • Number of users = 100 ~ 10,000 • App deployment time = 2~3 weeks Pokémon Go • Number of users = 25M+ • App deployment time = Immediate
  • 7.
    • Surpassed Twitter’sdaily users in less than 2 weeks • Mobile users spending more time than on Facebook • Retention rates more than 2x industry average • Pulls in revenues at 2x average rate for casual games Example: Pokémon Go Is Breaking Every Record!
  • 8.
    • Change management,documentation, consumption model. • Accessibility. • Complexity, Interoperability. • Scalability (Physical and scale UP Limitations). • Cost Articles : Challenges ? -https://www.linkedin.com/pulse/le-cloud-computing-challenge-est-beaucoup-plus-que-tekfi-/?lipi=urn%3Ali%3Apage%3Ad_flagship3_profile_view_base_post_details%3B -https://www.linkedin.com/pulse/le-voyage-vers-cloud-computing-alg%C3%A9rien-abderrahmane-tekfi-/?lipi=urn%3Ali%3Apage%3Ad_flagship3_profile_view_base_post_ -https://www.linkedin.com/pulse/les-pires-pratiques-du-cloud-abderrahmane-tekfi-/?lipi=urn%3Ali%3Apage%3Ad_flagship3_profile_view_base_post_details%3Buw%2FUL -https://www.linkedin.com/pulse/la-s%C3%A9curit%C3%A9-dans-le-cloud-part-i-abderrahmane-tekfi-/?lipi=urn%3Ali%3Apage%3Ad_flagship3_profile_view_base_post_de -https://www.linkedin.com/pulse/le-stockage-des-donn%C3%A9es-dans-cloud-abderrahmane-tekfi-/?lipi=urn%3Ali%3Apage%3Ad_flagship3_profile_view_base_post_det
  • 9.
    Teams, Applications, infrastructureneed to understand: • On-demand self-service. • Broad network access. • Resource pooling. • Rapid elasticity. • Measured service. We need to go for Cloud Computing …. Needs ?
  • 10.
    Enterprise business leaderswant their IT to be like Amazon No IT Outsourced New IT Internal/Hybrid or
  • 11.
  • 12.
  • 13.
    Cloud Journey (Consolidation) Consolidationof : - Networks - Storage - Compute In goal of : Centralizes computing elements under the same control domain, with reduction of the management points.
  • 14.
    Cloud Journey (VirtualizationSDDC) Consolidation Virtualization SDDC Standardization Automation Cloud Inter-Cloud
  • 15.
    Virtualization Software Hardware Virtual Machines Compute Capacity Storage Network Applications ServerVirtualization • Intelligence in the virtualization layer • Vendor independent x86 capacity • Transformative operational model • Automated configuration & management Intelligence in hardware Dedicated, vendor specific infrastructure Manual configuration & management Manual Operational Model Automated Operational Model Programmatically Create, Snapshot, Store, Move, Delete, Restore
  • 16.
    Data Center VirtualizationLayer Intelligence in Software Operational Model of VM for Data Center Automated Configuration & Management What is a Software Defined Data Center (SDDC)? Intelligence in Hardware Dedicated, Vendor Specific Infrastructure Manual Configuration & Management Software Hardware Compute, Network and Storage Capacity Pooled, Vendor Independent, Best Price/Performance Infrastructure Simplified Configuration & Management
  • 17.
    To deliver aSoftware Defined Data Center approach Software Hardware Virtual Machines Virtual Networks Virtual Storage Compute Capacity Network Capacity Storage Capacity Applications Location Independence Data Center Virtualization Pooled compute, network and storage capacity Vendor independent, best price/performance Simplified configuration & management Automated Operational Model Programmatically Create, Snapshot, Store, Move, Delete, Restore
  • 18.
  • 19.
    Standardization • Operating systems(with patch levels) • Application servers • Libraries, Languages, Tooling • Build and packaging technologies STANDARDIZE TECHNOLOGY • Systems Development Life Cycle • Release management • Monitoring • Escalation management STANDARDIZE PROCESSES
  • 20.
  • 21.
    • Application APPLICATION LIFECYCLE AUTOMATION • Web/app servers | Libraries MIDDLEWARE PLATFORM AUTOMATION • Virtualization | OS | Bare metal INFRASTRUCTURE AUTOMATION Automation
  • 22.
  • 23.
  • 24.
  • 25.
    • OpenStack isa cloud OS .. • Open source software for creating private and public clouds… • OpenStack software controls large pools of compute, storage, and networking resources throughout a datacenter, managed through a dashboard or via the OpenStack API*. • Is a group of Projects which allows us to build Cloud : – Web Applications – Big Data – E-commerce – Video Processing and Content Delivery – DBaaS – …. * https://www.openstack.org/ Openstack Overview
  • 26.
  • 27.
  • 28.
     18,000 individualmembers and more than 500 corporate members.  Almost all IT market leaders support OpenStack.  The OpenStack Foundation budget in 2016 was more than US$16 million per year.  As per one Linux Foundation report, OpenStack currently has 2.3 million lines of code.* (2016)  The main programming language is Python.  The code itself is distributed under an Apache 2.0 license.  https://www.openstack.org/enterprise/  https://www.openstack.org/ Openstack Overview
  • 29.
  • 30.
     The cloudoperational system OpenStack was established in June 2010  as a project that connected NASA’s Nova virtual servers development system and US hosting- provider Rackspace’s Swift data storage system.  The first version, under the code name Austin, was released in October 2010. OpenStack History
  • 31.
  • 32.
  • 33.
  • 34.
    OpenStack Distribution  RDO(RPM Distribution of OpenStack) is the project on open OpenStack distribution creation sponsored by Red Hat.  Unlike for Red Hat commercial distribution, with Red Hat OpenStack Platform (RHOSP), the RDO support cannot be bought.  Interrelation between RH OSP and RDO is very similar to the interrelation between Red Hat Enterprise Linux (RHEL) and Fedora.  RDO can be deployed on top of RHEL and its derivatives (CentOS, Oracle Linux, etc.).
  • 35.
    OpenStack Distribution  SUSEOpenStack Cloud.  SUSE Linux Enterprise Server 11 or SUSE Linux Enterprise Server 12 is used as an operation system distribution.  The Cowbar and Chef projects are used as an installation tool. Chef is one of the leading configuration management tools in the OpenSource world.
  • 36.
    OpenStack Distribution  MirantisOpenStack (MOS). Similar to RDO, there are no proprietary components in it. The distinctive feature is the Fuel installation system, which can significantly ease large deployments.  The support of OpenStack Community Application Catalog, based on the application’s catalog Murano, also needs to be mentioned. As a GNU/Linux distribution,  MOS requires either Ubuntu or CentOS.  There are scripts for fast deployment on VirtualBox to ease the demo stands deployments or OpenStack research.
  • 37.
  • 38.
     Installing MirantisOpenStack with Fuel Tool OpenStack installation  https://docs.mirantis.com/openstack/fuel/fuel-8.0/quickstart-guide.html  Installing RDO OpenStack Distribution with PackStack.  https://wiki.openstack.org/wiki/Packstack Ansible, chef, Triple O…
  • 39.
  • 40.
  • 41.
     Type ofprojects :  Integrated  Incubated  Third party  https://wiki.openstack.org/wiki/Obsolete:Governance/Old_Incubation_Ladder OpenStack Projects
  • 42.
    OpenStack Projects Core Services: - Keystone (Identity Service) - Nova (Compute) : Where the instance lives. - Swift (Object Storage) : no physiqual storage. - Glance (Image) : Deploy VM not Install, instances. - Cinder (Volume) : VMDK, … - Neutron (Networking): SDN.
  • 43.
    OpenStack Project perRelease Release nameRelease date Included Component code names Austin 21 October 2010 Nova, Swift Bexar 3 February 2011 Nova, Glance, Swift Cactus 15 April 2011 Nova, Glance, Swift Diablo 22 September 2011 Nova, Glance, Swift Essex 5 April 2012 Nova, Glance, Swift, Horizon, Keystone Folsom 27 September 2012 Nova, Glance, Swift, Horizon, Keystone, Quantum, Cinder Grizzly 4 April 2013 Nova, Glance, Swift, Horizon, Keystone, Quantum, Cinder Havana 17 October 2013 Nova, Glance, Swift, Horizon, Keystone, Neutron, Cinder, Heat, Ceilometer Icehouse 17 April 2014 Nova, Glance, Swift, Horizon, Keystone, Neutron, Cinder, Heat, Ceilometer, Trove Juno 16 October 2014 Nova, Glance, Swift, Horizon, Keystone, Neutron, Cinder, Heat, Ceilometer, Trove, Sahara Kilo 30 April 2015 Nova, Glance, Swift, Horizon, Keystone, Neutron, Cinder, Heat, Ceilometer, Trove, Sahara, Ironic Liberty 16 October 2015 Nova, Glance, Swift, Horizon, Keystone, Neutron, Cinder, Heat, Ceilometer, Trove, Sahara, Ironic, Zaqar, Manila, Designate, Barbican, Searchlight Mitaka 7 April 2016 Nova, Glance, Swift, Horizon, Keystone, Neutron, Cinder, Heat, Ceilometer, Trove, Sahara, Ironic, Zaqar, Manila, Designate, Barbican, Searchlight, Magnum Newton 6 October 2016Nova, Glance, Swift, Horizon, Keystone, Neutron, Cinder, Heat, Ceilometer, Trove, Sahara, Ironic, Zaqar, Manila, Designate, Barbican, Searchlight, Magnum, aodh, cloudkitty, congress, freezer, mistral, monasca-api, monasca-log-api, murano, panko, senlin, solum, tacker, vitrage, Watcher Ocata 22 February 2017 Nova, Glance, Swift, Horizon, Keystone, Neutron, Cinder, Heat, Ceilometer, Trove, Sahara, Ironic, Zaqar, Manila, Designate, Barbican, Searchlight, Magnum, aodh, cloudkitty, congress, freezer, mistral, monasca-api, monasca-log-api, murano, panko, senlin, solum, tacker, vitrage, Watcher Pike 30 August 2017Nova, Glance, Swift, Horizon, Keystone, Neutron, Cinder, Heat, Ceilometer, Trove, Sahara, Ironic, Zaqar, Manila, Designate, Barbican, Searchlight, Magnum, aodh, cloudkitty, congress, freezer, mistral, monasca-api, monasca-log-api, murano, panko, senlin, solum, tacker, vitrage, Watcher Queens 28 February 2018 Nova, Glance, Swift, Horizon, Keystone, Neutron, Cinder, Heat, Ceilometer, Trove, Sahara, Ironic, Zaqar, Manila, Designate, Barbican, Searchlight, Magnum, aodh, cloudkitty, congress, freezer, mistral, monasca-api, monasca-log-api, murano, panko, senlin, solum, tacker, vitrage, Watcher, blazar, ceilometer-powervm, karbor, octavia, storlets, tricircle, zun
  • 44.
    Openstack Projects 1. Keystone The OpenStack Identity Service (Keystone) provides authorization and authentication for users and also manages service catalogs. It’s equivalent to AWS Identity and Access Management (IAM). 2. Nova  The OpenStack Compute Service (Nova) provisions instances on user demand. It supports most virtualization technologies. It’s analogous to Amazon's EC2 (Elastic Compute Cloud) environment. 3. Glance  The OpenStack Image Storage Service (Glance) stores and manages virtual machine images in different formats. These images are used by compute service to provision instances. It’s comparable to AWS AMI (Amazon Machine Image).
  • 45.
    OpenStack Projects 4. Swift The OpenStack Object Storage Service (Swift) provides a cost effective, scale-out, redundant, scalable and fully-distributed API-accessible storage platform that can be integrated directly into applications or used for backup, archiving and data retention. It’s equivalent to Amazon’s S3. 5. Cinder  The OpenStack Block Storage Service (Cinder) provides persistent block storage to guest virtual machines for expanded storage, better performance and integration with enterprise storage platforms. It’s similar to AWS EBS (Elastic Block Storage). 6. Neutron  The OpenStack Network Service (Neutron) enables network-connectivity interface devices managed by Compute. It enables users to create and attach interfaces to networks. It corresponds to AWS Networking.
  • 46.
    OpenStack Projects 7. Ceilometer The OpenStack Metering/Monitoring Service (Ceilometer) monitors and meters the OpenStack cloud for billing, benchmarking, scalability, and statistics gathering. It’s comparable to AWS CloudWatch. 8. Heat  The OpenStack Orchestration Service (Heat) is a template-driven engine that allows automated infrastructure the deployment through both an OpenStack-native REST API and a CloudFormation-compatible Query API. It’s similar to AWS CloudFormation.
  • 47.
  • 48.
  • 49.
    What can OpenStackAutomate? https://www.openstack.org/software/sample-configs https://www.openstack.org/software/ https://www.openstack.org/user-stories/
  • 50.
  • 51.
    DevOps Process Checked in TestCode on Test Env. Prod Code on Prod. Env. Observations and plan for optimization Infrastructure captured as Code
  • 52.
    OpenStack Demo Heat Service: -Introduced in April 2013, inspired from CloudFormation. - Begins with a blueprint or heat orchestration template - Take care of provisioning and configuring - No worry about dependencies or order of execution
  • 53.
  • 55.
    OpenStack Demo 1- ManualProvisioning * Using Dashboard and CLI. 2- Automatic Provisioning * Using Template.