Embed presentation


























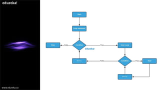
The document discusses various types of loops in Java, including for loop, while loop, do while loop, and infinite loops. It also covers conditional statements such as if, else-if, switch, and the ternary operator. Each loop type is defined along with its characteristics and behaviors.
























