IA FOR
TRUTH
Louis Rosenfeld โ€ข Information Architecture Conference 2019 โ€ข 17 March 2019
Time
flies!
Time
flies!
Time
flies!
Information
Architecture
for the Truth
Truth
Truth
Facts
Truth
Facts
+ Understanding
Truth
Truth
Information
Architecture
for the Truth
about
Ourselves
Information
Architecture
for the Truth
Information
Architecture
for the Truth
about
Community
Information
Architecture
for the Truth
Information
Architecture
for the Truth
about the
World
Information
Architecture
for the Truth
about
Ourselves
the Truth
#metoo
The Privilege Walk
The Privilege Walk
If your ancestors were forced to come
to the USA not by choice, take one
step back.
If your primary ethnic identity is
"American," take one step forward.
If you were ever called names because
of your race, class, ethnicity,
gender, or sexual orientation, take
one step back.
If there were people who worked for
your family as servants, gardeners,
nannies, etc. take one step forward.
If you were ever ashamed or
embarrassed of your clothes, house,
Privilege Walk questions
religious
responsive
searching
self-assertive
self-conscious
sensible
sentimental
shy
silly
spontaneous
sympathetic
tense
trustworthy
warm
wise
witty
gentle
calm
supportive
able
accepting
adaptable
bold
brave
calm
caring
cheerful
clever
complex
confident
dependable
dignified
empathetic
energetic
extroverted
friendly
giving
happy
helpful
idealistic
independent
ingenious
intelligent
introverted
kind
knowledgeable
logical
loving
mature
modest
nervous
observant
organized
patient
powerful
proud
quiet
reflective
relaxed
Johari Window adjectives
Binary world of my youth
Gender and sexuality today
Q:
How else might
IA reveal the
Truth about
Ourselves?
about
Community
the Truth
IA and the CoC
IA and the CoC
Community
Institutions
Community
Institutions
Potent and Unstable
are
โ€œThe test of a ๏ฌrst-rate intelligence is
the ability to hold two opposed ideas
in mind at the same time and still
retain the ability to function.โ€
โ€”F. Scott Fitzgerald
Disarming
Potent Institutions
need
Engagement
Unstable
Institutions
need
An accident in Maine
Checks & Balances
Information
Architecture
can serve as a Communityโ€™s
Q:
How else might
IA reveal the
Truth about a
Community?
about the
World
the Truth
Q. โ€จ
Whatโ€™s user research โ€จ
really about?
Q. โ€จ
Whatโ€™s user research โ€จ
really about?
A.
Finding the truth.
WeWork:
WeWork:
content objects
metadata
WeWork:
WeWork:
WeWork: ๏ฌlter/
metadata
WeWork: ancontent objects
metadata
Q. โ€จ
Whatโ€™s another field โ€จ
focused on finding and
understanding the truth?
Q. โ€จ
Whatโ€™s another field โ€จ
focused on finding and
understanding the truth?
A.
Journalism
Q:
How else might
IA reveal the
Truth about the
World?
Actions:
What will we do โ€จ
to improve โ€จ
Ourselves, our
Community, and
the World?
Thank you
Jorge Arango / MJ Babic / Lynn Boyden /
Christian Crumlish / Hannah duPlessis / Karl
Fast / Dave Gray / Erin Kissane / Jonathan
Kahn / Dan Klyn / Dirk Knemeyer / Amy
Marquez / Michele Marut / Karen McGrane /
Bibiana Nunes / Dave Pappas / Adam
Polansky / Dan Ramsden / Marc Rettig / Iris
Rosenfeld / Valeria Rosalez / Tomer Sharon /
David Sleight / Steve Turbek / Sara Wachter-
Boettcher / Christina Wodtke
Lots of thanks!
โ€ข Privilege Walk video: https://www.youtube.com/watch?v=hD5f8GuNuGQ
โ€ข Privilege Walk questions: https://edge.psu.edu/workshops/mc/power/privilegewalk.shtml
โ€ข Johari Window: http://www.xplaner.com/johariwindow/
โ€ข Gender & Sexuality from UC Santa Barbara: http://www.soc.ucsb.edu/sexinfo/article/
overview-sexual-orientations
โ€ข Karen McGrane on the CoC: http://karenmcgrane.com/who-experiences-code-of-conduct-
violations/
โ€ข WeWorksโ€™ Polaris project: https://medium.com/@tsharon/democratizing-ux-670b95fbc07f
โ€ข The Trust Project: https://thetrustproject.org/
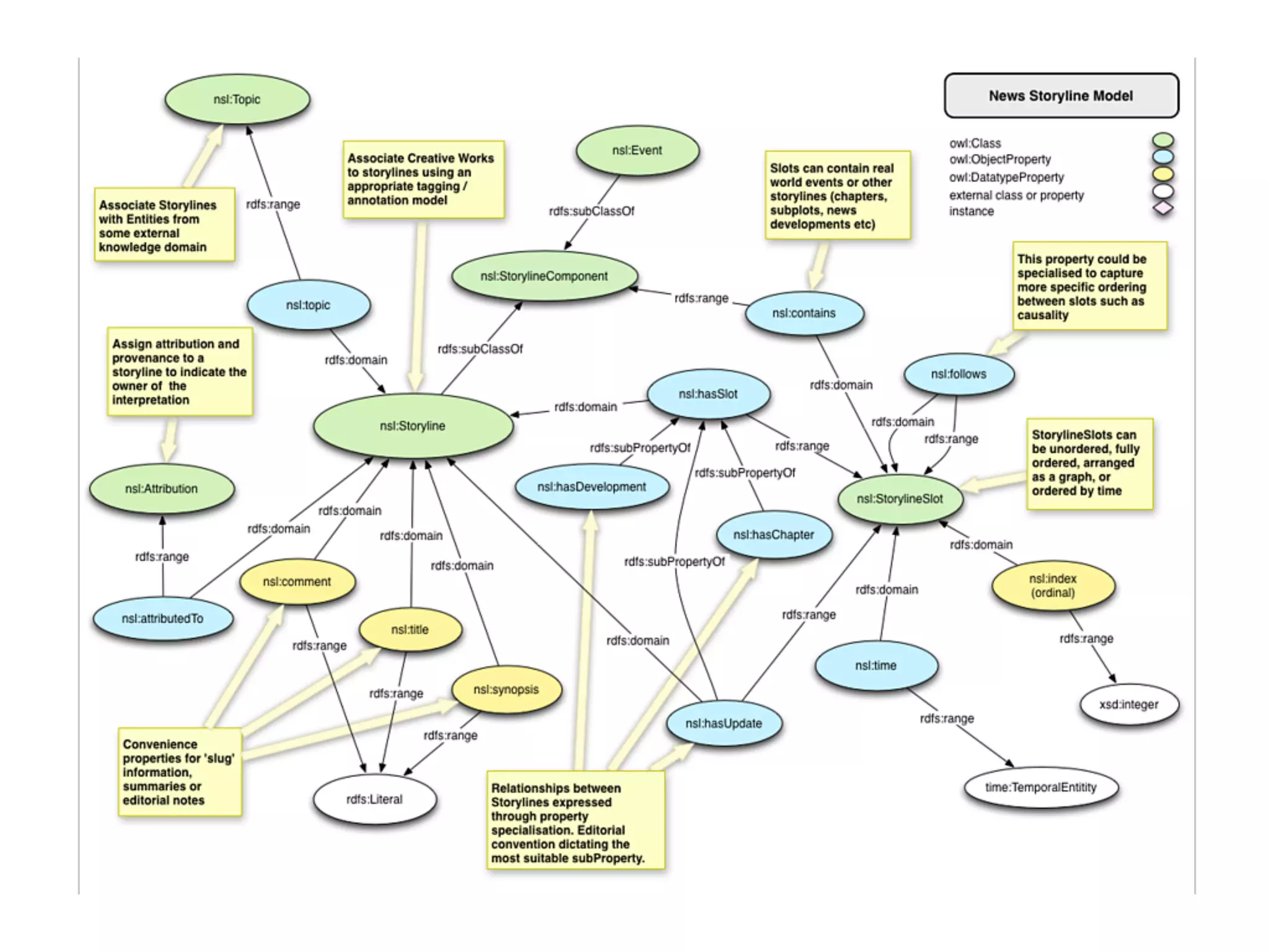
โ€ข Storyline Ontology: https://www.bbc.co.uk/ontologies/storyline
โ€ข Some great resources from Marc Rettig and Hannah duPlessis: https://docs.google.com/
document/d/16PXPdZqbWc0qOEB1v2LLas2SL0UKNn400reI-eqm1eE/edit
References

Information Architecture for Truth