HUMAN RESOURCE MANAGEMENT AND PERSONNEL
MANAFEMENT REPORT
Submitted To
Human Resource Manager
[A Case Study on Cisco]
BY
Catherine Moure
(NKU/DPSM/03362)
MARCH 2015
TABLE OF CONTENTS
ABSTRACT
HUMAN RESOURCE MANAGEMENT
 Personal management approach and HR management approach.
 Functions of HR management
 Impact of flexible working legislation within Cisco.
RECRUITMENT AND SELECTION
 Stages in HR planning
 An analysis for HR planning
 Recruitment and selection processes with one other organization
 Evaluation of approaches used by the two organizations.
 evaluate the effectiveness of the recruitment and selection techniques in two
organizations
REWARD AND MOTIVATION
 Evaluate „job evaluation
 Why is it used within the organization?
 Link this to performance management and examine techniques used to monitor
employees.
 assess the effectiveness of reward systems in different contexts
 examine the methods organizations use to monitor employee performance
EMPLOYMENT EXIT
 identify the reasons for cessation of employment with an organisation
 describe the employment exit procedures used by two organisations
 Employment exit procedures
 Impact of legal & regulatory framework
CONCLUSION
RECOMMENDATIONS
REFERENCES
ABSTRACT
Cisco is the worldwide leader in IT Multinational Corporation headquartered in San
Jose, California that that designs, manufactures and sells network equipment.
The purpose of this written case study report present an overview of human resource
management and personnel management analysis at Cisco in comparison with its
closest rival organization rival competing organization management Hewlett-Packard
i.e. HP. To address this issue, a case study is presented to be analyzed. The problem
solving criteria is presented in the context of human resource management.
Human ResourceManagement
Despite its key role within economic development, human resource remains to be one of the
most fundamental departments at Cisco and could be described in two ways strategic and
proactive. The reason being that there strategies are ongoing and they constantly work towards
managing and developing an organizations workforce. It can be seen as Proactive because of its
continuous development and functions to improve the company's workforce.
Human Resource Management is the type of Management where almost everybody in Managing
Position can play a part in Training and Development with an aim to have many different
Managers in various departments with the necessary skills to handle employee tasks at hand.
On the other hand, Cisco’s Personnel Management can be defined as obtaining, using and
maintaining a satisfied workforce. It is also a significant part of Cisco’s management concerned
with employees at work and with their relationship within the organization.
The head of the personnel function is essentially a specialist manager who is responsible for
devising and implementing the organization’s policies and strategies for the people resource
within the business. The staff working in the personnel function is generally responsible for
providing advice, guidance and assistance to managers and employees within the organization -
on matters affecting employment.
In broader terms the personnel function in Cisco can be seen as that area of the business from
where 'rules' for managing people emanate. Ultimately though, the fulfillment of these 'rules' and
personnel relations within a firm rest with the quality of leadership and management amongst the
supervisors and managers of the business. In this way the personnel function is described as
comprising the people whose jobs specialize in acquiring, retaining and developing the human
resources of the organisation. Attwood (1989) outlines the elements concerned with the
management of people as: Most organisations have a specialist personnel department that gives
support to managers and supervisors, who have direct responsibility for the management of
people. A wide range of people - personnel specialists, line managers and supervisors - practice
personnel management. There are a number of specialist management techniques that together
comprise personnel management. The practice of personnel management varies greatly from
organisation to another.
The two departments though almost closely related- differs in their functions and approach in
that
HUMAN RESOURCE MANAGEMENT
APPROACH
PERSONNEL MANAGEMENT
APPROACH
HRM is proactive in nature. It is not only
concerned with the present organizational
conditions but foresees future necessities
and then acts appropriately.
PM is mainly reactive in nature. It satisfies
itself by ensuring peaceful measure
management relations in the present.
HRM as a resource centered activity focuses
more on the managerial aspects in terms of
delegating the responsibility of HRM to line
authority and management development
PM which is employee centred , aims at hiring,
training, compensating, and maintaining the
existing force of the organization.
HRM emphasizes open minded contracts,
which can be modified depending upon the
demand of the business. Management
assumes the responsibility to motivate the
employees and constantly inspires
performance based upon team spirit.
PM emphasizes the strict observance of
defined rules, procedures, and contracts that
govern the relationships between the workforce
and the management; for example collective
bargaining and employment contracts.
HRM is based on the principle that better
performance itself is a cause of job
satisfaction and morale.
PM considers job satisfaction and morale as a
source of better performance. It works on the
foundation that a contended worker is a
productive worker.
Cisco organization also has flexible legislations – a significant factor in any organization which
enhances reduced vacancy costs and increased skill retention thereby enabling employees to
remain in the labor market. This results to benefits in terms of reduced staff turnover costs and
increased skill retention.
It has been assumed that a non-legislative code of practice will have less influence than the
statutory code so will lead to fewer employees discussing flexible working options with their
employer when considering a job move. This means that a smaller number are prevented from
leaving their jobs.
Impact of flexible work legislation
Within the Cisco Organization, the number of employees who make formal requests for under
the ‘right to request’ legislation, is much lower than the actual incidence of Flexible Work
Arrangements with informal arrangements being widespread in the industry.
Survey data within Cisco organization on the impact of ‘right to request’ legislation shows that:
 The most commonly available form of flexibility is part-time work
 A majority of requests for flexibility are accepted
 FWAs are much more likely to be accessed by women (particularly those with
 caring responsibilities)
 It is common practice for FWAs to be offered to all employees
 Women are more likely to make requests for FWAs and more likely to have FWAs
available in their workplaces.
 Women employees are more likely than men to have statutory requests for FWAs
accepted in full by management.
Cisco baseline information collected prior to the recent introduction of ‘right to request’
legislation reveals similar trends to that in the UK in relation to the number of requests for
FWAs, the gendered nature of requests and similarities in the number of requests accepted by
employers.
Awareness among Cisco employers and employees of the availability of the
‘right to request’ is lower than the awareness in Hewlett-Packard, Ciscos closest rival. However,
the Cisco legislation had a high profile when passed and had ongoing publicity as subsequent
extensions were made to the law.
RECRUITMENT AND SELECTION
In order to ensure that set procedures are followed, HR manager’s checklist approach is
adopted by the Human resource management. The illustration below outlines an
example checklist.
Evaluation of recruitment
The initial evaluation of the success of any recruitment campaign or activities centers on
the quality and quantity of candidates applying for the vacant position or positions.
Overall success would then be related to the successful appointment of a person to fill
the vacant role in the Organization. This aspect of recruitment examines once the
selection of a candidate has been made.
Example recruitment checklist
ITEM Questions To Be Considered Comments
1 Has the vacancy been agreed by the responsible manager
2 Is there an up to date job description for the vacancy
postion?
3 What are the conditions of employment
4 Has a candidate specification been prepared
5 Has a notice of vacancy been circulated internally?
6 Do all potential candidates know where to apply their
forms?
7 What arrangement has been made in drawing up
shortlisted candidates?
8 Have the interviewing arrangements been agreed, and
have the short listed candidate being informed?
9 Have unsuitable candidates being formed of their position?
10 Have letters been dispatched to successful candidates?
11 Have suitable rejection letters being been sent to
unsuccessful candidates, thanking them for their
attendance?
12 Have all replies to offer letters been accounted for?
13 Have the necessary procedures for placement, induction
and follow up of successful candidates being put into
effect?
Recruitment procedures are systematic, timely and responsive to the needs of this
organization. In considering recruitment procedures the Human Resource department
also acknowledges the role that recruitment advertising plays in the marketing of the
company. The right overall impression is set in recruitment advertising.
Once a policy has been established policy and procedures for recruitment, the actual
establishment of what is needed from the recruitment begins. The starting point for this
is the examination of what is required of an identified position within a company.
A number of stages should be gone through Job analysis Creation of a job specification
or description of Recruitment profiles
STEP 1. Determine your Business Goals
First one needs to have a clear understanding of where your organization is headed.
 Review the government’s key priorities or emerging directions that could have an impact on your
organization’s mandate
 Review your organization’s business priorities, budget allocations and performance indicators
STEP 2. Scan the environment
External Factors
 Labour market trends
 Current and projected economic conditions
 Changes in legislation
 Technological advancements
 Cultural and social values
Internal Factors
 Workforce composition (profile, trends,skills)
 Changes in policy platform, guidelines, program delivery,
organizational structure
 Government-wide initiatives, such as diversity
and employment equity; official languages; training,
learning and development; values and ethics; workplace
well-being
STEP 3. Conduct gap analysis
Based on Step 1 and Step 2, determine your organization’s current and future human resources needs.
 Identify possible skills shortages in specific occupationalgroups or potential need for new skills
 Identify possible need for succession planning and management
 Ensure that you have met your obligations related to diversity and employment equity; official languages; training,
learning and development; and values and ethics
STEP 4. Set HR priorities to help achieve business goals
Based on steps 1 to 3, determine the major human resources priorities and the strategies you will use
to achieve the desired outcomes.
 Include human resources priorities and key planning issues in yourorganization’s Report on Plans
and Priorities
 Factor in budgetary considerations into yourhuman resources plan
 Communicate yourhuman resources plan to all employees and stakeholders and engage managers
in its implementation
STEP 2. Scan the Environment
Human Resource planning process
STEP 3. Identify the Gaps
STEP 4. Develop Your Plan
STEP 5. Measure, monitor and report on progress
The human resources plan is an evergreen document. Key to successfulimplementation is constantly measuring,
monitoring and reporting on progress,and responding to changing circumstances.
 Ensure human resources performance measures are aligned with indicators in the Management Accountability
Framework and the People Component of the same Framework
 Establish a process that allows for regular review, adjustments and communication of changes
This summarizes the approaches discussed, hence offering a bright insight to the the
HRM approach within Cisco HP Company.
Human Resource Planning is very important to everyday Ciscos activities as it
comprises of Forecasting, inventory, audit, HR Resource Plan, Auctioning of Plan;
Monitoring and Control.
HR planning Mondy et (1996) refers to a systematic analysis of Human Rerource
needs in order to ensure that correct number of employees with the necessary skills are
available when they are required.
When planning program me is prepared, Practitioners bears in mind staff members
objectives targets to achieve when preparing planning programme.
Importance of Planning
HR Planning is a process that have to be commenced from somewhere and completed
for a purpose. It involves gathering information that enable managers and supervisors in
making sound decisions. The information also obtained is utilized to make better actions
for achieving the objectives of the Organization.
There are always many considerations look into when deciding for an HR Planning
programme that consists of gathering of information, making objectives, and making
decisions to enable the organization achieves its objectives. Unfortunately, this aspect
of HR is one of the most neglected in the HR field. HR Planning is applied since it
assists to address the following questions:
STEP 5. Measure Your Progress
i. How many staff does these Organization have?
ii. What type of employees as far as skills and abilities does these Company
have?
iii. How should these Organization best utilize the available resources?
iv. How can the Company keep its employees?
HR planning makes the Cisco organization to move forward. With Human Resources
Practitioners who prepares the HR Planning programme, assist the Organization to
manage its staff strategically and to direct the actions of HR department.
Not only does programme assist the Organization, but it will also facilitate the career
planning of the employees and assist them to achieve the objectives as well. This
augment motivation and the Organization would become a good place to work. HR
Planning forms an important part of Management information system.
Inadequacy of HR Planning
Poor HR Planning and lack of it within Cisco can result in huge costs and financial
looses and staff posts taking long to be filled. This augment costs and hampers effective
work performance because employees are requested to work unnecessary overtime
and may not put more effort due to fatigue. If given more work this may stretch them
beyond their limit and may cause unnecessary disruptions to the production of the
Organization. Employees placed on a disadvantage because their live programmes are
disrupted and they are not given the chance to plan for their career development.
Stages Of HR Planning
Stages in Cisco HR Planning In Details
a. Forecasting
HR Planning requires gathered data on the Organizational goals objectives. For
that reason, HR employees should always understand where the Organization
wants to go and how it wants to get to that point. The needs of the employees
are derived from the corporate objectives of the Organization. They stern from
shorter and medium term objectives and their conversion into action budgets (eg)
establishing a new branch in Manila by January 2006 and staff it with a Branch
Manager (6,000 USD, Secretary 1,550 USD, and two clerical staff 800 USD per
month. Therefore, the HR Plan should have a mechanism to express planned
Company strategies into planned results and budgets so that these can be
converted in terms of numbers and skills required.
b. Inventory
After knowing what human resources are required in the Organization, the next
step has always been to take stock of the current employees in the Organization.
The HR inventory should not only relate to data concerning numbers, ages, and
locations, but also an analysis of individuals and skills. Skills inventory provides
valid information on professional and technical skills and other qualifications
provided in the firm. It reveals what skills are immediately available when
compared to the forecasted HR requirements.
c. Audit
We do not live in a static World and our HR resources can transform
dramatically. HR inventory calls for collection of data; the HR audit requires
systematic examination and analysis of this data. The Audit looks at what had
occurred in the past and at present in terms of labor turn over, age and sex
groupings, training costs and absence. Based on this information, an HR
employee can then be able to predict what will happen to HR in the future in the
Organization.
d. HR Resource Plan
Career Planning and HR plans are looked into at under this subtopic. People are
the greatest asserts in any Organization. The Organization is at liberty to develop
its staff at full pace in the way ideally suited to their individual capacities. The
main reason is that the Organization’s objectives should be aligned as near as
possible, or matched, in order to give optimum scope for the developing potential
of its employees. Therefore, career planning may also be referred to as HR
Planning or succession planning.
The questions that are of concern are such as:
a) Are we making use of the available talent we have in the Organization,
and have we an enough provision for the future?
b) Are employees satisfied with our care of their growth in terms of
advancing their career?
Assignments of individuals to planned future posts enable the administration to
ensure that these individuals may be suitably prepared in advance.
e. Auctioning of Plan
There are three fundamentals necessary for this first step.
1) Know where you are going.
2) There must be acceptance and backing from top management for the
planning.
3) There must be knowledge of the available resources (i.e) financial,
physical and human (Management and technical).
Once in action, the HR Plans become Corporate plans. Having been made and
concurred with top management, the plans become a part of the company’s long-
range plan. Failure to achieve the HR Plans due to cost, or lack of knowledge,
may be serious constraints on the long-range plan. Below is an illustration of how
HR Plan is linked to corporate Plan.
a) Monitoring and Control.
This is the last stage of HR planning in the Organization. Once the
programme has been accepted and implementation launched, it has to be
controlled. HR department has to make a follow up to see what is happening
in terms of the available resources. The idea is to make sure that we make
use of all the available talents that are at our disposal failure of which we
continue to struggle to get to the top.
b) Do you have an HR Plan in action?
Let us all check where we are working and see whether there is really a
Human Resource Plan. If its not available, let use try to develop one and you
would see how you will make a difference. It is quite true that HR plan is the
basis of Human Resources Management. If we do not know how to develop
it, then we are not doing an services to our Organizations and our impact will
not be felt in the management pool.
EVALUATION ANALYSIS CISCO & HP
Interestingly enough, both the organization had almost same approaches if not same in
their organizational structures and way of approach in management issues
REWARD AND MOTIVATION800
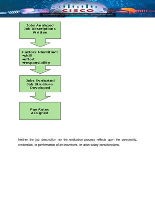
Ciscos Job evaluaton has a systematic way of determining the value/worth of a job
within the organization that comprises of Selecting the method of evaluation, Classifying
jobs, Installing the programme, then finally Reviewing periodically.
Job evaluation refers to the application of a process to identify, analyze and measure
each job against established criteria and weigh the relative value of jobs in a uniform
and consistent manner. It is NOT used to obtain a salary increase for the incumbent.
Job evaluation helps provide salary equity among all jobs in a salary administration.
After a job is evaluated, it is assigned to the appropriate salary group and corresponding
salary range.
Jobs are evaluated when either when a new position is established, prior to recruitment
or when an existing position has changed 10-15% (up or down.) Requests for the
evaluations are always from The Job Evaluation Committee (JEC), Human Resources
Office or The position’s supervisor
Neither the job description nor the evaluation process reflects upon the personality,
credentials, or performance of an incumbent, or upon salary considerations.
STEPS IN THE EVALUATION PROCESS
STEP ONE -Job Description
The position supervisor assigns duties and writes the job description. If there is an
incumbent employee, s/he reviews it, and they both sign it. Instructions and additional
assistance are available from Human Resources, if needed. The job description is a
snapshot of the job as it presently exists, reflecting the current duties and
responsibilities of the job and/or the incumbent.
STEP TWO - Approval
The vice president reviews job descriptions and, if s/he concurs, approves the
responsibilities, requirements, and departmental organization contained within a job
description presented for new evaluation, and signs it. If the vice president does not
concur with the contents of the description, it is returned to the supervisor for changes.
STEP THREE - Review
Human Resources reviews the job description as submitted with the supervisor prior to
evaluation by the Job Evaluation Committee (Step 4). Human Resources helps ensure
that there is consistency and equity in the job descriptions and titles by editing them for
clarity and format. If
the Human Resources Office makes changes, the job description is returned to the
supervisor and vice president for signature prior to being presented to the Job
Evaluation Committee (Step 4).
STEP FOUR - Evaluation
The Job Evaluation Committee is a multi-member committee, the members of which
are appointed by the Director of Human Resources, representing offices throughout the
College. JEC ensures equity among jobs through the use of established, consistent
criteria for evaluation and prevents escalation of the job evaluation grades by validating
changes in job content presented for review. Members of JEC receive in-depth training
on job evaluation and utilize a consistently applied point system for the evaluations.
JOB EVALUATION CATEGORIES
The job evaluation process consists of three general categories:
1. Know-how
Know-how is the sum total of every kind of knowledge and skill however
acquired, e.g. experience, education, etc. needed for accept-able job
performance. Know-how includes three elements:
A. Specialized, technical or practical know-how: the basic job knowledge needed.
B. Managerial know-how: The degree with which the job deals with planning and
organizing the employee’s activities and coordinating with others.
C. Human relations skills: The persuasion and communication skills for
motivating, training, and developing others.
2. Problem Solving
Problem solving is the amount of original self-starting thinking required by the job
for analyzing, evaluating, creating, reasoning, arriving at and coming to
conclusions. Problem-solving has two elements:
A. Thinking environment – defines the degree to which the incumbent is free to
develop answers to problems, ranging from the day-to-day decisions based on
simple memory to those which require creative thinking or long-range strategies.
B. Thinking challenge – defines the com-plexity and uniqueness of problems and
may range from repetitive to highly creative.
3. Accountability
Accountability is the answerability for action and for the consequences of that
action. Accountability has three elements:
a) Freedom to act is the degree to which the position can take action without
consulting a higher authority.
b) Impact on end results is the real effect of the position on the end results, i.e.,
direct, controlling, or primary impact, or an interpretive, advisory, or facilitating
role.
c) Magnitude is the size of the area in which the job functions, i.e, whole
organization, school, single department, etc.
STEP FIVE - Confirmation
The appropriate Vice President will review and confirm all job evaluations and titles
recommended by JEC in their respective areas.
After confirmation of the evaluation job description, Human Resources will notify the
supervisor of the results of the evaluation and the title. The supervisor then advises the
incumbent of the position (if applicable) of the results of the job evaluation.
Appeals Procedure
The employee, supervisor, and/or Vice President may appeal the evaluation should they
feel the evaluation rating is incorrect. An appeal includes an assumption that new
information is available. The appeal goes to the appropriate vice president and with the
vice president’s concurrence, to JEC and SSAC (Staff Salary Appeals Committee). For
assistance in an appeal, contact Human Resources and/ or refer to Personnel Policy
and Procedure No. 5.02 “Job Evaluation.”
This important to cisco since It tries to link pay with the requirements of the job, offers a
systematic procedure for determining the relative worth of jobs, An equitable wage
structure is a natural outcome of job evaluation besides being unbiased job evaluation
tends to eliminate salary inequalities by placing jobs having similar requirements in the
same salary range.
EmploymentExit
Employee exit refers is the process used within many businesses to terminate
employees in a professional manner. It applies to employees who have resigned and
those that have been terminated by the company.
When an employee is terminated there are a number of considerations that an
organization needs to make in order to cleanly end the relationship between the
company and the employee. Cisco not only has duty during employment but it also has
a responsibility to the employee which may extend beyond the period of employment
and this is the primary focus of the exit procedure.
Cisco organization employees both casuals and permanents cease to be employesss of
the organization through the following listed methods such as Resignation Dismissal
That being said, causes for termination generally relate to incompetence; negligence;
inefficient performance of duties; violation of rules and regulations including those
related to health and safety; violation of personnel policies; failure to follow reasonable
direction given by the supervisor or director; insubordination; misuse of library funds or
property; a pattern of absenteeism or tardiness, or other similar cause. Written notice
specifying the reason for dismissal is given by the director. The library follows the
tenants of due process when initiating the proceedings.
Professional and supervisory employees who choose to resign or to retire should give at
least four weeks written notice. All other employees should give at least two weeks
written notice. The effective date of termination shall be the last day worked.
1) Own will Resignation
Notice of resignation is submitted to the director at least fourteen calendar days
before the final working day. The director is requested to give at least thirty days’
notice to the board, longer notice is desired. All resignations are always in writing
and includes the announcement of intention to resign, the reason for resignation
and the date of the last day to be worked. A copy of the resignation is placed in
the employee’s personnel file.
Any employee who resigns and then later returns to the library staff will do so as
a new employee. Salary, benefits, leaves is determined afresh by the position
accepted and not by the previous granted period of employment.
2) Dismissal
Cisco employees may be dismissed for any legal reason reasons that contradicts
the organizations policies which include violation of a customer’s right to privacy,
Incompetence or unfitness, Insubordination Malfeasance/felony Financial
exigency of the library requiring the cutting of staff and operations; Abolition of
position, but only after a reasonable effort has been made to place the employee
in a new position and finally During the training period when it becomes evident
that the employee is not suited to their job. In such a scenario, an employee is
given written warnings and the opportunity to improve their performance within
their work in which failure to do so earns him or her a dismal.
Besides the above reasons, Repeated rudeness and poor conduct in dealing with
the public; Reporting for work intoxicated by alcohol or under the influence of
other personality or consciousness altering drugs (immediate dismissal); Misuse
of sick leave; Sexual harassment also results to immediate dismissal of such an
employee.
At the discretion of the director, immediate dismissal may be made for serious cases of
insubordination or misbehavior.
The director is not however bound to this formula. Some offenses may be regarded as
so serious that no specific warning or prior disciplinary action need precede suspension
or involuntary termination, such as using intoxicating beverages or illegal drugs on the
job or theft.
The Board is apprised of action taken at the next regularly scheduled Board meeting.
The employee may file a grievance if she/he feels the grounds for dismissal are unfair
or unjustified.
Given that recruitment and selection has always been a very significant part of the
organization there will be a lot of legislation that Cisco organization complys with. This is
to ensure that the process of job termination to both regning and laid off employees are
always free and fair.
Occasionally, a job is to be abolished for financial reasons or because certain programs
or activities have been discontinued or curtailed. When the position is abolished, an
attempt will be made to transfer the employee, if possible, to another position for which
she/he is qualified. This may result in the lay-off of a lesser qualified employee or one
with less seniority. It must be recognized that transfers will not be possible in all cases,
and the lay-off of one or more employees may be necessary. When lay-offs do occur,
the employees shall be given at least one month's written notice. Every effort shall be
made to give earlier notice.
CONCLUSION
Human Resources Effectiveness
Though Human resource management and personnel management effectiveness can
be a very difficult process, it plays a large part in how well an entire Cisco organization
functions. With constantly evolving trends, organizations continue to place more and
more pressure on a human resources department to be more effective than ever. It is
therefore important for both employees and management to be aligned with the
organization’s goals and strategies in order to optimize effectiveness. It is the job of the
HR manager department to effectively utilize the potential of their employees.
In addition towards optimizing Cisco employees, the department must also maximize all
other HR functions of this organization from staffing, compensation, benefits and safety
to recruiting talent internally and externally to performance management, maintaining
policies and termination. With these entire tasks HR management department is
responsible for it.
Human Resources/Employee Relationship
All employees have rights and it is the responsibility of these HR department
management to know and properly adhere to these rights. From hiring and wages to
time off work and discrimination protection. HR department must therefore be able to
protect and relate to the organizations employees. There are several policies and laws
that must therefore be taken into effect. Some of such examples are the American with
Disabilities Act, Age Discrimination in Employment Act and Family Medical Leave Act
which a HR be able to relate to and be acceptant of all employees.
In conclusion, the importance of an HR manager is very broad. From strategy and
planning to effectiveness to employee relationships, the HR manager has a lot of duties
and responsibilities. It may seem like a daunting task but an organization’s success
depends on the ability of the HR management and its effectiveness.
REFERENCE
Pacqué-Margolis, Sara, Crystal Ng, and Sylvia Kauffman. 2011. Human resources for
health (HRH) indicator
compendium. Washington, DC: CapacityPlus. http://www.capacityplus.org/hrhic/
(accessed June 12, 2012).
Bratton, J., Gold, J. 1999, Human resource management: theory and
practice, MacMillan Press LTD
http://www.cisco.com/en/US/solutions/ns341/ns525/ns537/ns705/ns1120/2011 -CCWTR-Chapter-3-All-
Finding.pdf
C.B. Mamoria and S.V. Gankar, A textbook of Human Resource Management, Himalaya publishing
House, 2003.
RECRUITMENT & SELECTION Dr. M. Thenmozhi Professor Department of
Management Studies Indian Institute of Technology Madras
BRADLEY, H. and POVAH, N. (2006) How to choose the right assessment tools. In:
The guide to assessment (2007) People Management supplement. October. Available
at: http://www.peoplemanagement.co.uk/pm/supplements/assessment/guide/

Human resourcemanagement

  • 1.
    HUMAN RESOURCE MANAGEMENTAND PERSONNEL MANAFEMENT REPORT Submitted To Human Resource Manager [A Case Study on Cisco] BY Catherine Moure (NKU/DPSM/03362) MARCH 2015
  • 2.
    TABLE OF CONTENTS ABSTRACT HUMANRESOURCE MANAGEMENT  Personal management approach and HR management approach.  Functions of HR management  Impact of flexible working legislation within Cisco. RECRUITMENT AND SELECTION  Stages in HR planning  An analysis for HR planning  Recruitment and selection processes with one other organization  Evaluation of approaches used by the two organizations.  evaluate the effectiveness of the recruitment and selection techniques in two organizations REWARD AND MOTIVATION  Evaluate „job evaluation  Why is it used within the organization?  Link this to performance management and examine techniques used to monitor employees.  assess the effectiveness of reward systems in different contexts  examine the methods organizations use to monitor employee performance
  • 3.
    EMPLOYMENT EXIT  identifythe reasons for cessation of employment with an organisation  describe the employment exit procedures used by two organisations  Employment exit procedures  Impact of legal & regulatory framework CONCLUSION RECOMMENDATIONS REFERENCES
  • 4.
    ABSTRACT Cisco is theworldwide leader in IT Multinational Corporation headquartered in San Jose, California that that designs, manufactures and sells network equipment. The purpose of this written case study report present an overview of human resource management and personnel management analysis at Cisco in comparison with its closest rival organization rival competing organization management Hewlett-Packard i.e. HP. To address this issue, a case study is presented to be analyzed. The problem solving criteria is presented in the context of human resource management. Human ResourceManagement Despite its key role within economic development, human resource remains to be one of the most fundamental departments at Cisco and could be described in two ways strategic and proactive. The reason being that there strategies are ongoing and they constantly work towards managing and developing an organizations workforce. It can be seen as Proactive because of its continuous development and functions to improve the company's workforce. Human Resource Management is the type of Management where almost everybody in Managing Position can play a part in Training and Development with an aim to have many different Managers in various departments with the necessary skills to handle employee tasks at hand. On the other hand, Cisco’s Personnel Management can be defined as obtaining, using and maintaining a satisfied workforce. It is also a significant part of Cisco’s management concerned with employees at work and with their relationship within the organization. The head of the personnel function is essentially a specialist manager who is responsible for devising and implementing the organization’s policies and strategies for the people resource within the business. The staff working in the personnel function is generally responsible for providing advice, guidance and assistance to managers and employees within the organization - on matters affecting employment. In broader terms the personnel function in Cisco can be seen as that area of the business from where 'rules' for managing people emanate. Ultimately though, the fulfillment of these 'rules' and
  • 5.
    personnel relations withina firm rest with the quality of leadership and management amongst the supervisors and managers of the business. In this way the personnel function is described as comprising the people whose jobs specialize in acquiring, retaining and developing the human resources of the organisation. Attwood (1989) outlines the elements concerned with the management of people as: Most organisations have a specialist personnel department that gives support to managers and supervisors, who have direct responsibility for the management of people. A wide range of people - personnel specialists, line managers and supervisors - practice personnel management. There are a number of specialist management techniques that together comprise personnel management. The practice of personnel management varies greatly from organisation to another. The two departments though almost closely related- differs in their functions and approach in that HUMAN RESOURCE MANAGEMENT APPROACH PERSONNEL MANAGEMENT APPROACH HRM is proactive in nature. It is not only concerned with the present organizational conditions but foresees future necessities and then acts appropriately. PM is mainly reactive in nature. It satisfies itself by ensuring peaceful measure management relations in the present. HRM as a resource centered activity focuses more on the managerial aspects in terms of delegating the responsibility of HRM to line authority and management development PM which is employee centred , aims at hiring, training, compensating, and maintaining the existing force of the organization. HRM emphasizes open minded contracts, which can be modified depending upon the demand of the business. Management assumes the responsibility to motivate the employees and constantly inspires performance based upon team spirit. PM emphasizes the strict observance of defined rules, procedures, and contracts that govern the relationships between the workforce and the management; for example collective bargaining and employment contracts.
  • 6.
    HRM is basedon the principle that better performance itself is a cause of job satisfaction and morale. PM considers job satisfaction and morale as a source of better performance. It works on the foundation that a contended worker is a productive worker. Cisco organization also has flexible legislations – a significant factor in any organization which enhances reduced vacancy costs and increased skill retention thereby enabling employees to remain in the labor market. This results to benefits in terms of reduced staff turnover costs and increased skill retention. It has been assumed that a non-legislative code of practice will have less influence than the statutory code so will lead to fewer employees discussing flexible working options with their employer when considering a job move. This means that a smaller number are prevented from leaving their jobs. Impact of flexible work legislation Within the Cisco Organization, the number of employees who make formal requests for under the ‘right to request’ legislation, is much lower than the actual incidence of Flexible Work Arrangements with informal arrangements being widespread in the industry. Survey data within Cisco organization on the impact of ‘right to request’ legislation shows that:  The most commonly available form of flexibility is part-time work  A majority of requests for flexibility are accepted  FWAs are much more likely to be accessed by women (particularly those with  caring responsibilities)  It is common practice for FWAs to be offered to all employees
  • 7.
     Women aremore likely to make requests for FWAs and more likely to have FWAs available in their workplaces.  Women employees are more likely than men to have statutory requests for FWAs accepted in full by management. Cisco baseline information collected prior to the recent introduction of ‘right to request’ legislation reveals similar trends to that in the UK in relation to the number of requests for FWAs, the gendered nature of requests and similarities in the number of requests accepted by employers. Awareness among Cisco employers and employees of the availability of the ‘right to request’ is lower than the awareness in Hewlett-Packard, Ciscos closest rival. However, the Cisco legislation had a high profile when passed and had ongoing publicity as subsequent extensions were made to the law.
  • 8.
    RECRUITMENT AND SELECTION Inorder to ensure that set procedures are followed, HR manager’s checklist approach is adopted by the Human resource management. The illustration below outlines an example checklist. Evaluation of recruitment The initial evaluation of the success of any recruitment campaign or activities centers on the quality and quantity of candidates applying for the vacant position or positions. Overall success would then be related to the successful appointment of a person to fill the vacant role in the Organization. This aspect of recruitment examines once the selection of a candidate has been made. Example recruitment checklist ITEM Questions To Be Considered Comments 1 Has the vacancy been agreed by the responsible manager 2 Is there an up to date job description for the vacancy postion? 3 What are the conditions of employment 4 Has a candidate specification been prepared 5 Has a notice of vacancy been circulated internally? 6 Do all potential candidates know where to apply their forms? 7 What arrangement has been made in drawing up shortlisted candidates? 8 Have the interviewing arrangements been agreed, and
  • 9.
    have the shortlisted candidate being informed? 9 Have unsuitable candidates being formed of their position? 10 Have letters been dispatched to successful candidates? 11 Have suitable rejection letters being been sent to unsuccessful candidates, thanking them for their attendance? 12 Have all replies to offer letters been accounted for? 13 Have the necessary procedures for placement, induction and follow up of successful candidates being put into effect? Recruitment procedures are systematic, timely and responsive to the needs of this organization. In considering recruitment procedures the Human Resource department also acknowledges the role that recruitment advertising plays in the marketing of the company. The right overall impression is set in recruitment advertising. Once a policy has been established policy and procedures for recruitment, the actual establishment of what is needed from the recruitment begins. The starting point for this is the examination of what is required of an identified position within a company. A number of stages should be gone through Job analysis Creation of a job specification or description of Recruitment profiles
  • 10.
    STEP 1. Determineyour Business Goals First one needs to have a clear understanding of where your organization is headed.  Review the government’s key priorities or emerging directions that could have an impact on your organization’s mandate  Review your organization’s business priorities, budget allocations and performance indicators STEP 2. Scan the environment External Factors  Labour market trends  Current and projected economic conditions  Changes in legislation  Technological advancements  Cultural and social values Internal Factors  Workforce composition (profile, trends,skills)  Changes in policy platform, guidelines, program delivery, organizational structure  Government-wide initiatives, such as diversity and employment equity; official languages; training, learning and development; values and ethics; workplace well-being STEP 3. Conduct gap analysis Based on Step 1 and Step 2, determine your organization’s current and future human resources needs.  Identify possible skills shortages in specific occupationalgroups or potential need for new skills  Identify possible need for succession planning and management  Ensure that you have met your obligations related to diversity and employment equity; official languages; training, learning and development; and values and ethics STEP 4. Set HR priorities to help achieve business goals Based on steps 1 to 3, determine the major human resources priorities and the strategies you will use to achieve the desired outcomes.  Include human resources priorities and key planning issues in yourorganization’s Report on Plans and Priorities  Factor in budgetary considerations into yourhuman resources plan  Communicate yourhuman resources plan to all employees and stakeholders and engage managers in its implementation STEP 2. Scan the Environment Human Resource planning process STEP 3. Identify the Gaps STEP 4. Develop Your Plan
  • 11.
    STEP 5. Measure,monitor and report on progress The human resources plan is an evergreen document. Key to successfulimplementation is constantly measuring, monitoring and reporting on progress,and responding to changing circumstances.  Ensure human resources performance measures are aligned with indicators in the Management Accountability Framework and the People Component of the same Framework  Establish a process that allows for regular review, adjustments and communication of changes This summarizes the approaches discussed, hence offering a bright insight to the the HRM approach within Cisco HP Company. Human Resource Planning is very important to everyday Ciscos activities as it comprises of Forecasting, inventory, audit, HR Resource Plan, Auctioning of Plan; Monitoring and Control. HR planning Mondy et (1996) refers to a systematic analysis of Human Rerource needs in order to ensure that correct number of employees with the necessary skills are available when they are required. When planning program me is prepared, Practitioners bears in mind staff members objectives targets to achieve when preparing planning programme. Importance of Planning HR Planning is a process that have to be commenced from somewhere and completed for a purpose. It involves gathering information that enable managers and supervisors in making sound decisions. The information also obtained is utilized to make better actions for achieving the objectives of the Organization. There are always many considerations look into when deciding for an HR Planning programme that consists of gathering of information, making objectives, and making decisions to enable the organization achieves its objectives. Unfortunately, this aspect of HR is one of the most neglected in the HR field. HR Planning is applied since it assists to address the following questions: STEP 5. Measure Your Progress
  • 12.
    i. How manystaff does these Organization have? ii. What type of employees as far as skills and abilities does these Company have? iii. How should these Organization best utilize the available resources? iv. How can the Company keep its employees? HR planning makes the Cisco organization to move forward. With Human Resources Practitioners who prepares the HR Planning programme, assist the Organization to manage its staff strategically and to direct the actions of HR department. Not only does programme assist the Organization, but it will also facilitate the career planning of the employees and assist them to achieve the objectives as well. This augment motivation and the Organization would become a good place to work. HR Planning forms an important part of Management information system. Inadequacy of HR Planning Poor HR Planning and lack of it within Cisco can result in huge costs and financial looses and staff posts taking long to be filled. This augment costs and hampers effective work performance because employees are requested to work unnecessary overtime and may not put more effort due to fatigue. If given more work this may stretch them beyond their limit and may cause unnecessary disruptions to the production of the Organization. Employees placed on a disadvantage because their live programmes are disrupted and they are not given the chance to plan for their career development. Stages Of HR Planning Stages in Cisco HR Planning In Details a. Forecasting HR Planning requires gathered data on the Organizational goals objectives. For that reason, HR employees should always understand where the Organization wants to go and how it wants to get to that point. The needs of the employees
  • 13.
    are derived fromthe corporate objectives of the Organization. They stern from shorter and medium term objectives and their conversion into action budgets (eg) establishing a new branch in Manila by January 2006 and staff it with a Branch Manager (6,000 USD, Secretary 1,550 USD, and two clerical staff 800 USD per month. Therefore, the HR Plan should have a mechanism to express planned Company strategies into planned results and budgets so that these can be converted in terms of numbers and skills required. b. Inventory After knowing what human resources are required in the Organization, the next step has always been to take stock of the current employees in the Organization. The HR inventory should not only relate to data concerning numbers, ages, and locations, but also an analysis of individuals and skills. Skills inventory provides valid information on professional and technical skills and other qualifications provided in the firm. It reveals what skills are immediately available when compared to the forecasted HR requirements. c. Audit We do not live in a static World and our HR resources can transform dramatically. HR inventory calls for collection of data; the HR audit requires systematic examination and analysis of this data. The Audit looks at what had occurred in the past and at present in terms of labor turn over, age and sex groupings, training costs and absence. Based on this information, an HR employee can then be able to predict what will happen to HR in the future in the Organization. d. HR Resource Plan Career Planning and HR plans are looked into at under this subtopic. People are the greatest asserts in any Organization. The Organization is at liberty to develop its staff at full pace in the way ideally suited to their individual capacities. The main reason is that the Organization’s objectives should be aligned as near as
  • 14.
    possible, or matched,in order to give optimum scope for the developing potential of its employees. Therefore, career planning may also be referred to as HR Planning or succession planning. The questions that are of concern are such as: a) Are we making use of the available talent we have in the Organization, and have we an enough provision for the future? b) Are employees satisfied with our care of their growth in terms of advancing their career? Assignments of individuals to planned future posts enable the administration to ensure that these individuals may be suitably prepared in advance. e. Auctioning of Plan There are three fundamentals necessary for this first step. 1) Know where you are going. 2) There must be acceptance and backing from top management for the planning. 3) There must be knowledge of the available resources (i.e) financial, physical and human (Management and technical). Once in action, the HR Plans become Corporate plans. Having been made and concurred with top management, the plans become a part of the company’s long- range plan. Failure to achieve the HR Plans due to cost, or lack of knowledge, may be serious constraints on the long-range plan. Below is an illustration of how HR Plan is linked to corporate Plan. a) Monitoring and Control.
  • 15.
    This is thelast stage of HR planning in the Organization. Once the programme has been accepted and implementation launched, it has to be controlled. HR department has to make a follow up to see what is happening in terms of the available resources. The idea is to make sure that we make use of all the available talents that are at our disposal failure of which we continue to struggle to get to the top. b) Do you have an HR Plan in action? Let us all check where we are working and see whether there is really a Human Resource Plan. If its not available, let use try to develop one and you would see how you will make a difference. It is quite true that HR plan is the basis of Human Resources Management. If we do not know how to develop it, then we are not doing an services to our Organizations and our impact will not be felt in the management pool. EVALUATION ANALYSIS CISCO & HP Interestingly enough, both the organization had almost same approaches if not same in their organizational structures and way of approach in management issues
  • 16.
    REWARD AND MOTIVATION800 CiscosJob evaluaton has a systematic way of determining the value/worth of a job within the organization that comprises of Selecting the method of evaluation, Classifying jobs, Installing the programme, then finally Reviewing periodically. Job evaluation refers to the application of a process to identify, analyze and measure each job against established criteria and weigh the relative value of jobs in a uniform and consistent manner. It is NOT used to obtain a salary increase for the incumbent. Job evaluation helps provide salary equity among all jobs in a salary administration. After a job is evaluated, it is assigned to the appropriate salary group and corresponding salary range. Jobs are evaluated when either when a new position is established, prior to recruitment or when an existing position has changed 10-15% (up or down.) Requests for the evaluations are always from The Job Evaluation Committee (JEC), Human Resources Office or The position’s supervisor
  • 17.
    Neither the jobdescription nor the evaluation process reflects upon the personality, credentials, or performance of an incumbent, or upon salary considerations.
  • 18.
    STEPS IN THEEVALUATION PROCESS STEP ONE -Job Description The position supervisor assigns duties and writes the job description. If there is an incumbent employee, s/he reviews it, and they both sign it. Instructions and additional assistance are available from Human Resources, if needed. The job description is a snapshot of the job as it presently exists, reflecting the current duties and responsibilities of the job and/or the incumbent. STEP TWO - Approval The vice president reviews job descriptions and, if s/he concurs, approves the responsibilities, requirements, and departmental organization contained within a job description presented for new evaluation, and signs it. If the vice president does not concur with the contents of the description, it is returned to the supervisor for changes. STEP THREE - Review Human Resources reviews the job description as submitted with the supervisor prior to evaluation by the Job Evaluation Committee (Step 4). Human Resources helps ensure that there is consistency and equity in the job descriptions and titles by editing them for clarity and format. If
  • 19.
    the Human ResourcesOffice makes changes, the job description is returned to the supervisor and vice president for signature prior to being presented to the Job Evaluation Committee (Step 4). STEP FOUR - Evaluation The Job Evaluation Committee is a multi-member committee, the members of which are appointed by the Director of Human Resources, representing offices throughout the College. JEC ensures equity among jobs through the use of established, consistent criteria for evaluation and prevents escalation of the job evaluation grades by validating changes in job content presented for review. Members of JEC receive in-depth training on job evaluation and utilize a consistently applied point system for the evaluations. JOB EVALUATION CATEGORIES The job evaluation process consists of three general categories: 1. Know-how Know-how is the sum total of every kind of knowledge and skill however acquired, e.g. experience, education, etc. needed for accept-able job performance. Know-how includes three elements: A. Specialized, technical or practical know-how: the basic job knowledge needed. B. Managerial know-how: The degree with which the job deals with planning and organizing the employee’s activities and coordinating with others. C. Human relations skills: The persuasion and communication skills for motivating, training, and developing others. 2. Problem Solving Problem solving is the amount of original self-starting thinking required by the job for analyzing, evaluating, creating, reasoning, arriving at and coming to conclusions. Problem-solving has two elements: A. Thinking environment – defines the degree to which the incumbent is free to develop answers to problems, ranging from the day-to-day decisions based on simple memory to those which require creative thinking or long-range strategies. B. Thinking challenge – defines the com-plexity and uniqueness of problems and may range from repetitive to highly creative.
  • 20.
    3. Accountability Accountability isthe answerability for action and for the consequences of that action. Accountability has three elements: a) Freedom to act is the degree to which the position can take action without consulting a higher authority. b) Impact on end results is the real effect of the position on the end results, i.e., direct, controlling, or primary impact, or an interpretive, advisory, or facilitating role. c) Magnitude is the size of the area in which the job functions, i.e, whole organization, school, single department, etc. STEP FIVE - Confirmation The appropriate Vice President will review and confirm all job evaluations and titles recommended by JEC in their respective areas.
  • 21.
    After confirmation ofthe evaluation job description, Human Resources will notify the supervisor of the results of the evaluation and the title. The supervisor then advises the incumbent of the position (if applicable) of the results of the job evaluation. Appeals Procedure The employee, supervisor, and/or Vice President may appeal the evaluation should they feel the evaluation rating is incorrect. An appeal includes an assumption that new information is available. The appeal goes to the appropriate vice president and with the vice president’s concurrence, to JEC and SSAC (Staff Salary Appeals Committee). For assistance in an appeal, contact Human Resources and/ or refer to Personnel Policy and Procedure No. 5.02 “Job Evaluation.” This important to cisco since It tries to link pay with the requirements of the job, offers a systematic procedure for determining the relative worth of jobs, An equitable wage structure is a natural outcome of job evaluation besides being unbiased job evaluation tends to eliminate salary inequalities by placing jobs having similar requirements in the same salary range.
  • 22.
    EmploymentExit Employee exit refersis the process used within many businesses to terminate employees in a professional manner. It applies to employees who have resigned and those that have been terminated by the company. When an employee is terminated there are a number of considerations that an organization needs to make in order to cleanly end the relationship between the company and the employee. Cisco not only has duty during employment but it also has a responsibility to the employee which may extend beyond the period of employment and this is the primary focus of the exit procedure. Cisco organization employees both casuals and permanents cease to be employesss of the organization through the following listed methods such as Resignation Dismissal That being said, causes for termination generally relate to incompetence; negligence; inefficient performance of duties; violation of rules and regulations including those related to health and safety; violation of personnel policies; failure to follow reasonable direction given by the supervisor or director; insubordination; misuse of library funds or property; a pattern of absenteeism or tardiness, or other similar cause. Written notice specifying the reason for dismissal is given by the director. The library follows the tenants of due process when initiating the proceedings. Professional and supervisory employees who choose to resign or to retire should give at least four weeks written notice. All other employees should give at least two weeks written notice. The effective date of termination shall be the last day worked. 1) Own will Resignation Notice of resignation is submitted to the director at least fourteen calendar days before the final working day. The director is requested to give at least thirty days’ notice to the board, longer notice is desired. All resignations are always in writing and includes the announcement of intention to resign, the reason for resignation
  • 23.
    and the dateof the last day to be worked. A copy of the resignation is placed in the employee’s personnel file. Any employee who resigns and then later returns to the library staff will do so as a new employee. Salary, benefits, leaves is determined afresh by the position accepted and not by the previous granted period of employment. 2) Dismissal Cisco employees may be dismissed for any legal reason reasons that contradicts the organizations policies which include violation of a customer’s right to privacy, Incompetence or unfitness, Insubordination Malfeasance/felony Financial exigency of the library requiring the cutting of staff and operations; Abolition of position, but only after a reasonable effort has been made to place the employee in a new position and finally During the training period when it becomes evident that the employee is not suited to their job. In such a scenario, an employee is given written warnings and the opportunity to improve their performance within their work in which failure to do so earns him or her a dismal. Besides the above reasons, Repeated rudeness and poor conduct in dealing with the public; Reporting for work intoxicated by alcohol or under the influence of other personality or consciousness altering drugs (immediate dismissal); Misuse of sick leave; Sexual harassment also results to immediate dismissal of such an employee. At the discretion of the director, immediate dismissal may be made for serious cases of insubordination or misbehavior. The director is not however bound to this formula. Some offenses may be regarded as so serious that no specific warning or prior disciplinary action need precede suspension or involuntary termination, such as using intoxicating beverages or illegal drugs on the job or theft.
  • 24.
    The Board isapprised of action taken at the next regularly scheduled Board meeting. The employee may file a grievance if she/he feels the grounds for dismissal are unfair or unjustified. Given that recruitment and selection has always been a very significant part of the organization there will be a lot of legislation that Cisco organization complys with. This is to ensure that the process of job termination to both regning and laid off employees are always free and fair. Occasionally, a job is to be abolished for financial reasons or because certain programs or activities have been discontinued or curtailed. When the position is abolished, an attempt will be made to transfer the employee, if possible, to another position for which she/he is qualified. This may result in the lay-off of a lesser qualified employee or one with less seniority. It must be recognized that transfers will not be possible in all cases, and the lay-off of one or more employees may be necessary. When lay-offs do occur, the employees shall be given at least one month's written notice. Every effort shall be made to give earlier notice.
  • 25.
    CONCLUSION Human Resources Effectiveness ThoughHuman resource management and personnel management effectiveness can be a very difficult process, it plays a large part in how well an entire Cisco organization functions. With constantly evolving trends, organizations continue to place more and more pressure on a human resources department to be more effective than ever. It is therefore important for both employees and management to be aligned with the organization’s goals and strategies in order to optimize effectiveness. It is the job of the HR manager department to effectively utilize the potential of their employees. In addition towards optimizing Cisco employees, the department must also maximize all other HR functions of this organization from staffing, compensation, benefits and safety to recruiting talent internally and externally to performance management, maintaining policies and termination. With these entire tasks HR management department is responsible for it. Human Resources/Employee Relationship All employees have rights and it is the responsibility of these HR department management to know and properly adhere to these rights. From hiring and wages to time off work and discrimination protection. HR department must therefore be able to protect and relate to the organizations employees. There are several policies and laws that must therefore be taken into effect. Some of such examples are the American with Disabilities Act, Age Discrimination in Employment Act and Family Medical Leave Act which a HR be able to relate to and be acceptant of all employees. In conclusion, the importance of an HR manager is very broad. From strategy and planning to effectiveness to employee relationships, the HR manager has a lot of duties and responsibilities. It may seem like a daunting task but an organization’s success depends on the ability of the HR management and its effectiveness.
  • 26.
    REFERENCE Pacqué-Margolis, Sara, CrystalNg, and Sylvia Kauffman. 2011. Human resources for health (HRH) indicator compendium. Washington, DC: CapacityPlus. http://www.capacityplus.org/hrhic/ (accessed June 12, 2012). Bratton, J., Gold, J. 1999, Human resource management: theory and practice, MacMillan Press LTD http://www.cisco.com/en/US/solutions/ns341/ns525/ns537/ns705/ns1120/2011 -CCWTR-Chapter-3-All- Finding.pdf C.B. Mamoria and S.V. Gankar, A textbook of Human Resource Management, Himalaya publishing House, 2003. RECRUITMENT & SELECTION Dr. M. Thenmozhi Professor Department of Management Studies Indian Institute of Technology Madras BRADLEY, H. and POVAH, N. (2006) How to choose the right assessment tools. In: The guide to assessment (2007) People Management supplement. October. Available at: http://www.peoplemanagement.co.uk/pm/supplements/assessment/guide/