A monograph on a groundbreaking example of sustainable
construction in the manufacturing industry




                                                         HRD
Illustrate Through MAS Intimates- Thurulie




 BHRM 41114 - Human Resource Development
 Department of Human Resource Management
 University Of Kelaniya
Group Members




1. V.P.N Badungodage             BM/2007/010 – Performance Evaluation Systems

2. M.D.D Baig                    BM/2007/011 – Framework for the HRD Process

3. S.J.L Madusanka               BM/2007/146 – Training Needs Analysis

4. M.D.V.S Mendis                BM/2007/153– Performance Evaluation Systems

5. M.D.S Mudannayake             BM/2007/156 – Evaluation and Feedback

6. W.D.S Suboda                  BM/2007/262 – Implementation of Training Programs

7. M.K.M.E Perera                BM/2007/180– Implementation of Training Programs

8. P.A.C.H.K Weerakoon           BM/2007/283– Implementation of Training Programs

9. W.G.I.L Wijesinghe            BM/2007/299 – Introduction to the Assignment &
                                                  the Company

10. M.V.L.C.S Karunarathna       BM/2007/314 – Designing the Training Programs




   Each group member took the responsibility of collecting information and developing the
   allocated subtopics and in addition to that every group member has participated in to the
   field visit and help with their group members in completing the report.




                                                                                               2
Introduction to Human Resource Development.



Human Resource Development (HRD) is the framework for helping employees develops their
personal and organizational skills, knowledge, and abilities.

HRD includes such opportunities as,

       Employee training,
       Employee career development,
       Performance management and development,
       Coaching,
       Mentoring,
       Succession planning,
       Key employee identification, tuition assistance,
       Organization development.

The focus of all aspects of Human Resource Development is on developing the most superior
workforce so that the organization and individual employees can accomplish their work goals in
service to customers. Organizations have many opportunities for human resources or employee
development, both within and outside of the workplace.




To get a better understanding about the practical approach of above mentioned topic, we all
visited MAS Intimates Thurulie factory located at MAS Fabric Park – Thulhiriya.




                                                                                              3
Introduction to MAS Intimates –Thurulie




MAS Intimates Thurulie, MAS‟ eco-manufacturing plant geared for exclusive manufacture of
lingerie for UK high street retailer, Marks & Spencer (M&S) was declared open on 25th April
2008.

Housed at MAS Fabric Park (Thulhiriya), MAS Intimates Thurulie is the first lingerie
manufacturing facility producing goods for goods UK retailer M&S which has been designed to
reduce carbon emissions and aims to become carbon neutral.

It features the biggest installation of solar panels to date in Sri Lanka, which will provide around
10% of the total electricity required for the plant. The remaining electricity will be mini-hydro,
sourced through a green power agreement that MAS pioneered for Sri Lanka earlier this month.
The facility will also use net-metering allowing the MAS fabric park to utilize the solar
electricity it generates when the factory is not in operation.

Dian Gomes, Managing Director of MAS Intimates, expressed pride at MAS‟ union with the
M&S “green” initiative saying: “Our relationship with M&S is based on the values we share.
With Thurulie this long and productive relationship finds new ground. When M&S launched
Plan A, MAS was the first to commit to the construction of an eco-apparel manufacturing
facility. It was a revolutionary venture – as always, MAS has forged ahead and set new
standards. The global environmental crisis cannot be ignored. MAS is proud to be a pioneer in
finding solutions. Thurulie is just the beginning of our eco journey.”

                                                                                                  4
Commenting on the occasion Sir Stuart Rose, Chief Executive of M&S and Chief Guest at the
opening said: “The MAS factory is a truly exciting development in clothing production. It really
has been a partnership of two like-minded companies, M&S and MAS, and will trial a
completely new approach to manufacturing and set standards for others to follow. Not only has it
been designed to be carbon neutral, use less electricity and less water than a similar scale
clothing factory, it will also produce great quality lingerie products – what our customers would
expect from M&S – whilst ensuring its workers are treated well through its leading standards in
employee welfare.”

In 2007, M&S announced Plan A, its company-wide eco-plan, in response to big issues such as
climate change and sustainable sourcing. One of the commitments within Plan A is to support the
development of green factories with its suppliers. M&S has supported the development of the
MAS Intimates plant through advice from its store development team in the UK and sponsorship
of the solar panels and the architects‟ design costs.




Features of the new MAS Intimates plant include:

       The use of extensive daylight to help light the premises;
       Energy efficient lighting and LED based task lights reduce the energy used for lighting;
       Low energy cooling systems to replace air conditioning in addition to other cooling
       measures such as green roofs (roof with vegetation on top), cool roofs (roof with high
       solar reflectivity), and strategically positioned courtyards with wide arrays of greenbelts
       to cool the microclimate.
       The use of eco bricks in construction to help maintain a cool interior.

                                                                                                  5
These combined features will enable the facility to save around 40% on electricity compared to a
similar scale factory. It will also reduce its water usage by approximately 50% by capturing
rainwater to be used in toilet facilities, waste water management systems and low-flow fixtures.

MAS Intimates Thurulie will also become the world‟s first lean and green manufacturing facility,
designed for MAS‟ lean manufacturing standard. Based on the renowned Toyota Production
System, the MAS Operating System (MOS) is geared towards the elimination of waste both in
material and process in order to achieve higher efficiencies.

MAS Chairman Deshamanya Mahesh Amalean declared that “We have always excelled in
ethical business practices and MAS Intimates Thurulie brings in the environmental focus to
complement our excellent work in social sustainability. Today MAS has set a tough global
benchmark to show what the future of manufacturing will be – ethical, efficient and sustainable.”


MAS Intimates Thurulie will initially employ 520 people with an expected increase in operations
with 1,300 employees by 2010.




                                                                                                   6
A Framework for the Human Resource Development (HRD) Process

Human Resource Development (HRD) is the framework for helping employees develop their
personal and organizational skills, knowledge and abilities. And a set of systematic and planned
activities designed by an organization or HR department to provide its members with the
necessary skills to meet current and future job demands.

Functions of HRD

        Training and development (T&D)
        Organizational development
        Career development




    1) Training and development (T&D)

Training – improving the knowledge, skills and attitudes of employees for the short-term,
particular to a specific job or task.

     Employee orientation
     Skills & technical training
     Coaching

Development – Preparing for future responsibilities, while increasing the capacity to perform at
a current job


     Management training
     Supervisor development




                                                                                              7
2) Organizational development


The process of improving an organization‟s effectiveness and member‟s well-being through the
application of behavioral science.
Focuses on both macro- and micro-levels, and HRD plays the role of a change agent




   3) Career development

Ongoing process by which individual‟s progress through series of changes until they achieve
their personal level of maximum achievement.


    Career planning
    Career management




   Librarian’s Role in HRD
    A “front-line participant” in HRD
    Implements HRD programs and procedures
    On-the-job training (OJT)
    Motivational lecture
    Career and employee development
    Integrates HRD with organizational goals and strategies
    Promotes HRD as a profit enhancer
    Tailors HRD to corporate needs and budget
    Institutionalizes performance enhancement




                                                                                          8
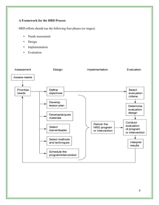
A Framework for the HRD Process

HRD efforts should use the following four phases (or stages):

   •   Needs assessment
   •   Design
   •   Implementation
   •   Evaluation




                                                                9
Training Needs Assessment

A training needs assessment can be defined as determining the gap between what an employees
must be able to do and what he or she can or is currently doing. A training needs assessment
(also called a “training needs analysis”) therefore identifies the gap between what the job expects
an employee to do, on the one hand, and what the employee is actually doing, on the other. A
training needs analysis discovers whether there is a discrepancy or conflict between what an
employee ought to be doing and that which he or she can do

Introduction to training needs assessment

Before training design issues are considered, a careful needs analysis is required to develop a
systematic understanding of where training is needed, what needs to be taught or trained, and
who will be trained. Unless such a needs assessment has been adequately performed it may be
difficult to rationally justify providing training. Such a needs assessment should enable an
explanation to be given on why the training activities should be done, and also show that training
is, in fact, the best solution for the performance problem or development need.A needs
assessment can be an important tool for any trainer or organization planning a programmed or
course. Accurate needs assessment can help develop a programmed or course based on the real
needs of the people that it is serving. As time is often limited in training programmers, courses
which take learners‟ needs into account can ensure that what is most useful for learners is
covered.

What perceptions do people have of these needs?

Education and training needs, as opposed to a basic needs such as the need for food, are often
difficult and complex things to understand – for example, looking at the list above, think how
complex a set of needs are present in a person wanting to build self-awareness, self-confidence
and motivation! A further complication is that people may not be aware that they are in need.
Hence trainers often talk of four different types of educational and developmental needs:


      Felt
      Expressed

                                                                                                10
Normative
       Comparative.


Doing needs assessments

A training needs assessment typically involves a three-step process that includes organizational,
task and person analysis. However there are many ways of doing such a needs
assessment/analysis. Lists of steps to follow and handy techniques for the assessor abound!
Though such checklists are useful.

Guidelines on doing needs assessment

Following are seven basic guidelines:
1. Assess whether training needs (rather than other needs) are a priority.
2. Determine whose needs are being expressed.
3. Collect your information from as many sources, from as wide a base, and in as many and
varied ways as possible.
4. be careful about putting words into employees‟ mouths.
5. Check (and recheck) your understanding with the employees!
6. Don‟t stop at a superficial understanding of needs. What are employees telling you? Probe and
question why they feel they need something.
7. Determine who can reasonably be expected to meet the needs (if indeed they can be met). Tell
employees whether you can or cannot meet their needs.


When doing needs analysis it is easy to capture the needs expressed by the most vocal of the
group being consulted. If you are doing a needs assessment in a workplace unfamiliar to you it is
easy to listen to the needs expressed by the person or people who are most „public‟ and most
accessible (and who may appear to be the „leaders‟). It is not so easy to find out the needs of the
quietest person in a group or of those who are less visible.




                                                                                                11
Designing The Training Programme.

In MAS Thurulie Employee Relations (ER) function is responsible for employee training and
development. ER function which is headed by Waruni (HR Executive) plan, design and
implement the training programmes within the company. When designing the training
programme, ER function together with the management of Thurulie considers about the
following requirements.


         Training Objectives.
         Contents of the Training Programme.
         Selection of Trainers for the Training Programme.
         Selection of Training Methods and Techniques.
         Training Delivery, Venue etc.



Training Objectives.

Training objectives of each training programme will depend on the employee training
requirements. For an example



“Train and develop all staff to be more competent in their chosen field and to train them on other skills they may
need to improve their job function whilst ensure development & execution that are aligned with the company
strategy.”


“Portray the professional Image of an executive in an internationally renowned company.”


“Fine tune the social and business ethics essential in a corporate environment.”




                                                                                                                     12
Contents of the Training Programme.

When designing the Training Programme the ER staff will include the contents to each training
programme depending on the training objectives and the target employee group for the training
programme.
Few examples for Training contents are as follows.
       Personal Branding
       Social & Business Etiquette
       Art of Entertainment – Presentation
       Good Grooming and Corporate Dress Sense


Selection of Trainers for the Training Programme.

After the Training Objectives and Training contents were developed, the designers will now look
for possible trainers. In this situation trainers can be both inside and outside. MAS Thurulie has a
cadre of qualified and effective trainers who are also the employees of Thurulie. Those trainers
have relevant and updated knowledge and skills in order to train the floor level employees.


Thurulie HR Team, mainly the ER function use the support of both inside as well as outside
trainers accordingly to make the training programme efficient and effective. If the management
feels that it is not practical to send all the floor level employees to a separate training programme
and if they feels that it is more effective to conduct the training in-house, Thurilie use their inside
trainers and carry out on-the-job training without affecting their production targets.


If the HR team couldn‟t find effective resource persons within their tea to conduct certain
training programmes such as advanced training programmes for senior managers, Specific
training programmes on machine operating etc. the HR team send those employees for outside
training programmes within the country or abroad.




                                                                                                    13
Selection of Training Methods and Techniques.

Selection of training methods and techniques will depend on the training requirement. Normally
MAS Thurulie conduct following types of training methods and techniques.
       On-the-job Training.
       Coaching.
       Apprentice Training.
       Lectures.
       Outward Bound Training.(OBT)


The HR Team will select the training method based on the training requirement of the target
employees. For an instance if the training need is to develop soft skills they will use training
methods such as coaching, Role play, Lectures etc. and if the training need is for Technical skill
development the HR Team will select training methods such as on-the-job training, Apprentice
training coaching etc. If the training need is to develop leadership skills, teamwork the HR team
will organize an OBT Training.


Training Delivery, Venue etc.

Training delivery and the venue will depend on the nature of the training programme. MAS
Thurulie is using technological aids such as use of multimedia, Power point presentations etc.
also to deliver and effective training programme to the employees.


Mainly On-the-Job Training will be carried out for the floor level employees who are involved
with sewing. Coaching, Apprentice Training and Lectures will mostly for the executive level and
above. OBT Training will be conducted for both executive as well as floor level staff. In order to
carry out OBT Training Thurulie has a dedicated ground area in their factory premises and they
go for outside places as well.




                                                                                               14
Implementation of Training Program

MAS Thurulie maintains Annual Training Plan and organize that plan in to annual calendar.
They assess their plan once a month and measure the progress. By considering all the factors
(time, venue, trainers, trainees etc) the management implements the training program.
Throughout the implementation process management is responsible for effective supervision of
the program. Trainees and the Manager is requested to fill Pre Evaluation form contents
objective of attending program, way of applying learning to enhance their job. In simply the
management is responsible for implementing all the decisions which we have mentioned above.


Evaluation and Feedback

After every training programme they conduct an evaluation for both executives & non
executives. And also they have a performance management system. They evaluate performance
annually. They have evaluation forms set to evaluate the training programmes. Through this,
effectiveness of the training can be measured. Every participant is being given evaluation forms
after every training programme. Objective of this evaluation is to check whether the training
programme is worthy for employees or not. They normally measure performance at the end of
each year. They measure-overall performance by rating 1, 2,3,4,5 (five rating scale). To give
promotions Performance management system will beneficial.




                                                                                             15
Performance Evaluation System of MAS Company at Thulhiriya


Performance Evaluation

       Employee performance evaluation is both an evaluative process and a communication
       tool.

       The performance evaluation process which should be done with a great care and
       understanding, helps employees to see how their jobs and expected contributions fit
       within the bigger picture of their organization.


Performance Evaluation at MAS Thurulie

       MAS Thurulie believes that the most effective employee performance evaluation
       processes accomplish its goals and have additional benefits.

       According to them employee performance evaluations are communication tools that
       ensure the supervisor and her reporting staff members are clear about the requirements of
       each employee‟s job. The employee performance evaluation also communicates the
       desired outcomes or outputs needed from each employee‟s job and defines how they will
       be measured.

Performance appraisal includes following types of methods:

      360-degree appraisal
      Manager evaluation
      Behavioral observation scale
      Management by objectives




                                                                                             16
MAS has been used 360-degree appraisal method for some time back. 360-degree feedback, also
known as multi-rater feedback, multisource feedback, or multisource assessment, is feedback
that comes from all around an employee. Here by the word "360" they mean the 360 degrees in a
circle, with an individual figuratively in the centre of the circle. Feedback is provided by
supervisors, subordinates and peers. It comprises of a self-assessment and, in some cases,
feedback from external sources such as customers and suppliers or other interested stakeholders.
Here even managers are given feedback by their direct reports, or a "traditional performance
appraisal," where the employees are reviewed only by their managers.



The results from 360-degree feedback are often used by the person receiving the feedback to
plan training and development. Results are also used by some organizations in making
administrative decisions, such as pay or promotion. When this is the case, the 360 assessment is
for evaluation purposes, and is sometimes called a "360-degree review.



However 360-degree method is a very complex, time consuming and expensive method.




                                                                                             17

Human Resource Development.

  • 1.
    A monograph ona groundbreaking example of sustainable construction in the manufacturing industry HRD Illustrate Through MAS Intimates- Thurulie BHRM 41114 - Human Resource Development Department of Human Resource Management University Of Kelaniya
  • 2.
    Group Members 1. V.P.NBadungodage BM/2007/010 – Performance Evaluation Systems 2. M.D.D Baig BM/2007/011 – Framework for the HRD Process 3. S.J.L Madusanka BM/2007/146 – Training Needs Analysis 4. M.D.V.S Mendis BM/2007/153– Performance Evaluation Systems 5. M.D.S Mudannayake BM/2007/156 – Evaluation and Feedback 6. W.D.S Suboda BM/2007/262 – Implementation of Training Programs 7. M.K.M.E Perera BM/2007/180– Implementation of Training Programs 8. P.A.C.H.K Weerakoon BM/2007/283– Implementation of Training Programs 9. W.G.I.L Wijesinghe BM/2007/299 – Introduction to the Assignment & the Company 10. M.V.L.C.S Karunarathna BM/2007/314 – Designing the Training Programs Each group member took the responsibility of collecting information and developing the allocated subtopics and in addition to that every group member has participated in to the field visit and help with their group members in completing the report. 2
  • 3.
    Introduction to HumanResource Development. Human Resource Development (HRD) is the framework for helping employees develops their personal and organizational skills, knowledge, and abilities. HRD includes such opportunities as, Employee training, Employee career development, Performance management and development, Coaching, Mentoring, Succession planning, Key employee identification, tuition assistance, Organization development. The focus of all aspects of Human Resource Development is on developing the most superior workforce so that the organization and individual employees can accomplish their work goals in service to customers. Organizations have many opportunities for human resources or employee development, both within and outside of the workplace. To get a better understanding about the practical approach of above mentioned topic, we all visited MAS Intimates Thurulie factory located at MAS Fabric Park – Thulhiriya. 3
  • 4.
    Introduction to MASIntimates –Thurulie MAS Intimates Thurulie, MAS‟ eco-manufacturing plant geared for exclusive manufacture of lingerie for UK high street retailer, Marks & Spencer (M&S) was declared open on 25th April 2008. Housed at MAS Fabric Park (Thulhiriya), MAS Intimates Thurulie is the first lingerie manufacturing facility producing goods for goods UK retailer M&S which has been designed to reduce carbon emissions and aims to become carbon neutral. It features the biggest installation of solar panels to date in Sri Lanka, which will provide around 10% of the total electricity required for the plant. The remaining electricity will be mini-hydro, sourced through a green power agreement that MAS pioneered for Sri Lanka earlier this month. The facility will also use net-metering allowing the MAS fabric park to utilize the solar electricity it generates when the factory is not in operation. Dian Gomes, Managing Director of MAS Intimates, expressed pride at MAS‟ union with the M&S “green” initiative saying: “Our relationship with M&S is based on the values we share. With Thurulie this long and productive relationship finds new ground. When M&S launched Plan A, MAS was the first to commit to the construction of an eco-apparel manufacturing facility. It was a revolutionary venture – as always, MAS has forged ahead and set new standards. The global environmental crisis cannot be ignored. MAS is proud to be a pioneer in finding solutions. Thurulie is just the beginning of our eco journey.” 4
  • 5.
    Commenting on theoccasion Sir Stuart Rose, Chief Executive of M&S and Chief Guest at the opening said: “The MAS factory is a truly exciting development in clothing production. It really has been a partnership of two like-minded companies, M&S and MAS, and will trial a completely new approach to manufacturing and set standards for others to follow. Not only has it been designed to be carbon neutral, use less electricity and less water than a similar scale clothing factory, it will also produce great quality lingerie products – what our customers would expect from M&S – whilst ensuring its workers are treated well through its leading standards in employee welfare.” In 2007, M&S announced Plan A, its company-wide eco-plan, in response to big issues such as climate change and sustainable sourcing. One of the commitments within Plan A is to support the development of green factories with its suppliers. M&S has supported the development of the MAS Intimates plant through advice from its store development team in the UK and sponsorship of the solar panels and the architects‟ design costs. Features of the new MAS Intimates plant include: The use of extensive daylight to help light the premises; Energy efficient lighting and LED based task lights reduce the energy used for lighting; Low energy cooling systems to replace air conditioning in addition to other cooling measures such as green roofs (roof with vegetation on top), cool roofs (roof with high solar reflectivity), and strategically positioned courtyards with wide arrays of greenbelts to cool the microclimate. The use of eco bricks in construction to help maintain a cool interior. 5
  • 6.
    These combined featureswill enable the facility to save around 40% on electricity compared to a similar scale factory. It will also reduce its water usage by approximately 50% by capturing rainwater to be used in toilet facilities, waste water management systems and low-flow fixtures. MAS Intimates Thurulie will also become the world‟s first lean and green manufacturing facility, designed for MAS‟ lean manufacturing standard. Based on the renowned Toyota Production System, the MAS Operating System (MOS) is geared towards the elimination of waste both in material and process in order to achieve higher efficiencies. MAS Chairman Deshamanya Mahesh Amalean declared that “We have always excelled in ethical business practices and MAS Intimates Thurulie brings in the environmental focus to complement our excellent work in social sustainability. Today MAS has set a tough global benchmark to show what the future of manufacturing will be – ethical, efficient and sustainable.” MAS Intimates Thurulie will initially employ 520 people with an expected increase in operations with 1,300 employees by 2010. 6
  • 7.
    A Framework forthe Human Resource Development (HRD) Process Human Resource Development (HRD) is the framework for helping employees develop their personal and organizational skills, knowledge and abilities. And a set of systematic and planned activities designed by an organization or HR department to provide its members with the necessary skills to meet current and future job demands. Functions of HRD Training and development (T&D) Organizational development Career development 1) Training and development (T&D) Training – improving the knowledge, skills and attitudes of employees for the short-term, particular to a specific job or task.  Employee orientation  Skills & technical training  Coaching Development – Preparing for future responsibilities, while increasing the capacity to perform at a current job  Management training  Supervisor development 7
  • 8.
    2) Organizational development Theprocess of improving an organization‟s effectiveness and member‟s well-being through the application of behavioral science. Focuses on both macro- and micro-levels, and HRD plays the role of a change agent 3) Career development Ongoing process by which individual‟s progress through series of changes until they achieve their personal level of maximum achievement.  Career planning  Career management Librarian’s Role in HRD  A “front-line participant” in HRD  Implements HRD programs and procedures  On-the-job training (OJT)  Motivational lecture  Career and employee development  Integrates HRD with organizational goals and strategies  Promotes HRD as a profit enhancer  Tailors HRD to corporate needs and budget  Institutionalizes performance enhancement 8
  • 9.
    A Framework forthe HRD Process HRD efforts should use the following four phases (or stages): • Needs assessment • Design • Implementation • Evaluation 9
  • 10.
    Training Needs Assessment Atraining needs assessment can be defined as determining the gap between what an employees must be able to do and what he or she can or is currently doing. A training needs assessment (also called a “training needs analysis”) therefore identifies the gap between what the job expects an employee to do, on the one hand, and what the employee is actually doing, on the other. A training needs analysis discovers whether there is a discrepancy or conflict between what an employee ought to be doing and that which he or she can do Introduction to training needs assessment Before training design issues are considered, a careful needs analysis is required to develop a systematic understanding of where training is needed, what needs to be taught or trained, and who will be trained. Unless such a needs assessment has been adequately performed it may be difficult to rationally justify providing training. Such a needs assessment should enable an explanation to be given on why the training activities should be done, and also show that training is, in fact, the best solution for the performance problem or development need.A needs assessment can be an important tool for any trainer or organization planning a programmed or course. Accurate needs assessment can help develop a programmed or course based on the real needs of the people that it is serving. As time is often limited in training programmers, courses which take learners‟ needs into account can ensure that what is most useful for learners is covered. What perceptions do people have of these needs? Education and training needs, as opposed to a basic needs such as the need for food, are often difficult and complex things to understand – for example, looking at the list above, think how complex a set of needs are present in a person wanting to build self-awareness, self-confidence and motivation! A further complication is that people may not be aware that they are in need. Hence trainers often talk of four different types of educational and developmental needs: Felt Expressed 10
  • 11.
    Normative Comparative. Doing needs assessments A training needs assessment typically involves a three-step process that includes organizational, task and person analysis. However there are many ways of doing such a needs assessment/analysis. Lists of steps to follow and handy techniques for the assessor abound! Though such checklists are useful. Guidelines on doing needs assessment Following are seven basic guidelines: 1. Assess whether training needs (rather than other needs) are a priority. 2. Determine whose needs are being expressed. 3. Collect your information from as many sources, from as wide a base, and in as many and varied ways as possible. 4. be careful about putting words into employees‟ mouths. 5. Check (and recheck) your understanding with the employees! 6. Don‟t stop at a superficial understanding of needs. What are employees telling you? Probe and question why they feel they need something. 7. Determine who can reasonably be expected to meet the needs (if indeed they can be met). Tell employees whether you can or cannot meet their needs. When doing needs analysis it is easy to capture the needs expressed by the most vocal of the group being consulted. If you are doing a needs assessment in a workplace unfamiliar to you it is easy to listen to the needs expressed by the person or people who are most „public‟ and most accessible (and who may appear to be the „leaders‟). It is not so easy to find out the needs of the quietest person in a group or of those who are less visible. 11
  • 12.
    Designing The TrainingProgramme. In MAS Thurulie Employee Relations (ER) function is responsible for employee training and development. ER function which is headed by Waruni (HR Executive) plan, design and implement the training programmes within the company. When designing the training programme, ER function together with the management of Thurulie considers about the following requirements. Training Objectives. Contents of the Training Programme. Selection of Trainers for the Training Programme. Selection of Training Methods and Techniques. Training Delivery, Venue etc. Training Objectives. Training objectives of each training programme will depend on the employee training requirements. For an example “Train and develop all staff to be more competent in their chosen field and to train them on other skills they may need to improve their job function whilst ensure development & execution that are aligned with the company strategy.” “Portray the professional Image of an executive in an internationally renowned company.” “Fine tune the social and business ethics essential in a corporate environment.” 12
  • 13.
    Contents of theTraining Programme. When designing the Training Programme the ER staff will include the contents to each training programme depending on the training objectives and the target employee group for the training programme. Few examples for Training contents are as follows. Personal Branding Social & Business Etiquette Art of Entertainment – Presentation Good Grooming and Corporate Dress Sense Selection of Trainers for the Training Programme. After the Training Objectives and Training contents were developed, the designers will now look for possible trainers. In this situation trainers can be both inside and outside. MAS Thurulie has a cadre of qualified and effective trainers who are also the employees of Thurulie. Those trainers have relevant and updated knowledge and skills in order to train the floor level employees. Thurulie HR Team, mainly the ER function use the support of both inside as well as outside trainers accordingly to make the training programme efficient and effective. If the management feels that it is not practical to send all the floor level employees to a separate training programme and if they feels that it is more effective to conduct the training in-house, Thurilie use their inside trainers and carry out on-the-job training without affecting their production targets. If the HR team couldn‟t find effective resource persons within their tea to conduct certain training programmes such as advanced training programmes for senior managers, Specific training programmes on machine operating etc. the HR team send those employees for outside training programmes within the country or abroad. 13
  • 14.
    Selection of TrainingMethods and Techniques. Selection of training methods and techniques will depend on the training requirement. Normally MAS Thurulie conduct following types of training methods and techniques. On-the-job Training. Coaching. Apprentice Training. Lectures. Outward Bound Training.(OBT) The HR Team will select the training method based on the training requirement of the target employees. For an instance if the training need is to develop soft skills they will use training methods such as coaching, Role play, Lectures etc. and if the training need is for Technical skill development the HR Team will select training methods such as on-the-job training, Apprentice training coaching etc. If the training need is to develop leadership skills, teamwork the HR team will organize an OBT Training. Training Delivery, Venue etc. Training delivery and the venue will depend on the nature of the training programme. MAS Thurulie is using technological aids such as use of multimedia, Power point presentations etc. also to deliver and effective training programme to the employees. Mainly On-the-Job Training will be carried out for the floor level employees who are involved with sewing. Coaching, Apprentice Training and Lectures will mostly for the executive level and above. OBT Training will be conducted for both executive as well as floor level staff. In order to carry out OBT Training Thurulie has a dedicated ground area in their factory premises and they go for outside places as well. 14
  • 15.
    Implementation of TrainingProgram MAS Thurulie maintains Annual Training Plan and organize that plan in to annual calendar. They assess their plan once a month and measure the progress. By considering all the factors (time, venue, trainers, trainees etc) the management implements the training program. Throughout the implementation process management is responsible for effective supervision of the program. Trainees and the Manager is requested to fill Pre Evaluation form contents objective of attending program, way of applying learning to enhance their job. In simply the management is responsible for implementing all the decisions which we have mentioned above. Evaluation and Feedback After every training programme they conduct an evaluation for both executives & non executives. And also they have a performance management system. They evaluate performance annually. They have evaluation forms set to evaluate the training programmes. Through this, effectiveness of the training can be measured. Every participant is being given evaluation forms after every training programme. Objective of this evaluation is to check whether the training programme is worthy for employees or not. They normally measure performance at the end of each year. They measure-overall performance by rating 1, 2,3,4,5 (five rating scale). To give promotions Performance management system will beneficial. 15
  • 16.
    Performance Evaluation Systemof MAS Company at Thulhiriya Performance Evaluation Employee performance evaluation is both an evaluative process and a communication tool. The performance evaluation process which should be done with a great care and understanding, helps employees to see how their jobs and expected contributions fit within the bigger picture of their organization. Performance Evaluation at MAS Thurulie MAS Thurulie believes that the most effective employee performance evaluation processes accomplish its goals and have additional benefits. According to them employee performance evaluations are communication tools that ensure the supervisor and her reporting staff members are clear about the requirements of each employee‟s job. The employee performance evaluation also communicates the desired outcomes or outputs needed from each employee‟s job and defines how they will be measured. Performance appraisal includes following types of methods:  360-degree appraisal  Manager evaluation  Behavioral observation scale  Management by objectives 16
  • 17.
    MAS has beenused 360-degree appraisal method for some time back. 360-degree feedback, also known as multi-rater feedback, multisource feedback, or multisource assessment, is feedback that comes from all around an employee. Here by the word "360" they mean the 360 degrees in a circle, with an individual figuratively in the centre of the circle. Feedback is provided by supervisors, subordinates and peers. It comprises of a self-assessment and, in some cases, feedback from external sources such as customers and suppliers or other interested stakeholders. Here even managers are given feedback by their direct reports, or a "traditional performance appraisal," where the employees are reviewed only by their managers. The results from 360-degree feedback are often used by the person receiving the feedback to plan training and development. Results are also used by some organizations in making administrative decisions, such as pay or promotion. When this is the case, the 360 assessment is for evaluation purposes, and is sometimes called a "360-degree review. However 360-degree method is a very complex, time consuming and expensive method. 17