HACCP
Chirantan Sandip Saigaonkar
SCFT Maldad
FTS/2020/41
chirantansaigaonkar2032@gmail.com
Introduction
• HACCP is an international food safety system that focuses on controlling
factors affecting the ingredients, products and processing of food.
• It identifies biological, chemical and physical hazards and includes
preventive measures throughout the process to prevent unsafe food from
reaching the consumer.
• Monitoring procedures are implemented to evaluate conformance with
critical limits and corrective actions are taken if the process falls outside
these limits.
• HACCP provides a structure for assessing risks and putting controls in
place to minimize them.
2
Friday, 12 July 2024
History of HACCP
• The Pillsbury Company encountered a dilemma in the 1960s when it attempted to fulfill
food production contracts with the US Army and the National Aeronautics and Space
Administration (NASA).
• NASA had very stringent microbiological acceptance criteria, so nothing short of 100%
product testing could assure them that a particular packet of food was safe to consume.
• HACCP is a preventive system of food safety assurance that does not rely on product
testing to assure food safety. It was developed in 1960 and published and documented in
1971 in the USA.
• HACCP is in use worldwide and has been endorsed by the joint FAO/ WHO Codex
Alimentarius Commission in 1985.
• The HACCP program has been implemented in the nation’s processing plants with
January 2000 as the deadline.
Friday, 12 July 2024
3
HACCP and Food Regulation:- US
• The US Food and Drug Administration (FDA) used HACCP-based principles
when setting up their low-acid food canning regulations in the 1970s.
• In 1995, the FDA issued regulations that made HACCP mandatory for fish and
seafood products and in 2001 they issued regulations for mandatory HACCP in
juice processing and packaging plants.
• A voluntary HACCP program was implemented in 2001 for Grade A fluid milk
and milk products under the cooperative federal/state National Conference on
Interstate Milk Shipments (NCIMS) program.
• The USDA has also implemented pilot HACCP programs for a variety of other
food processing segments as well as for retail foods.
Friday, 12 July 2024
4
Friday, 12 July 2024
5
Friday, 12 July 2024
6
HACCP and Food Regulation:-In India
• In India, quality control regarding food products is being enforced through
various regulatory mechanisms.
• The Bureau of Indian Standards (BIS) has recently launched a HACCP
certification program for the food industry, and the Mother Dairy of Delhi
and the Punjab Cooperative Milk Federation have received HACCP
certificates.
• The Agriculture and Processed Food Export Development Agency
(APEDA) has helped mango processing units in Andhra Pradesh in the
implementation of HACCP.
Friday, 12 July 2024
7
DEFINITIONS
1. Control (verb): To take all necessary actions to ensure and maintain compliance with criteria
established in the HACCP plan.
2. Control (noun): The state wherein correct procedures are being followed and criteria are being
met.
3. Control measure: Any action and activity that can be used to prevent or eliminate a food safety
hazard or reduce it to an acceptable level.
4. Corrective action: Any action to be taken when the results of monitoring at the CCP indicate a
loss of control.
5. Critical Control Point (CCP): A step at which control can be applied and is essential to prevent
or eliminate a food safety hazard or reduce it to an acceptable level.
6. Critical limit: A criterion that separates acceptability from unacceptability.
7. Deviation: Failure to meet a critical limit.
8. Flow diagram: A systematic representation of the sequence of steps or operations used in the
production or manufacture of a particular food item.
Friday, 12 July 2024
8
DEFINITIONS(cont..)
1. HACCP: A system that identifies, evaluates, and controls hazards that are significant for food safety.
2. HACCP plan: A document prepared in accordance with the principles of HACCP to ensure control
of hazards that are significant for food safety in the segment of the food chain under consideration.
3. Hazard: A biological, chemical or physical agent in, or condition of, food with the potential to cause
an adverse health effect.
4. Hazard analysis: The process of collecting and evaluating information on hazards and conditions
leading to their presence to decide which are significant for food safety and therefore should be
addressed in the HACCP plan.
5. Monitor: The act of conducting a planned sequence of observations or measurements of control
parameters to assess whether a CCP is under control.
6. Step: A point, procedure, operation or stage in the food chain including raw materials, from primary
production to final consumption.
7. Validation: Obtaining evidence that the elements of the HACCP plan are effective.
8. Verification: The application of methods, procedures, tests and other evaluations, in addition to
monitoring to determine compliance with the HACCP plan.
Friday, 12 July 2024
9
Steps and Principles of HACCP Concepts
The HACCP concept is based on the seven principles of the Codex Alimentarius as laid down in Article 5 of the
Regulation (EC) 852/2004 on the hygiene of foodstuffs.
It must be regularly reviewed to ensure it is always up to date and updated to reflect any changes to the product
or the manufacturing process as well as new scientific discoveries concerning potential risks.
Management commitment is necessary for the implementation of an effective HACCP system. Consideration
must be given to raw materials, ingredients, food manufacturing practices, manufacturing processes, likely end-
use of the product, categories of consumers of concern, and epidemiological evidence. Redesigning of the
operation should be considered if a hazard is identified but no CCPs are found. HACCP application should be
reviewed and changes made when modifications are made.
Friday, 12 July 2024
10
Friday, 12 July 2024
11
Establishment of a multi disciplinary HACCP team
The HACCP team is formed of specialists from the
areas of :
• Production
• Quality assurance
• Food law
• Development
• Veterinary health
• Microbiology
• Toxicology
• Public health
• Food technology
• Environmental health
• Chemistry
• Engineering Friday, 12 July 2024
12
The HACCP team should have appropriate training and
knowledge of the application of HACCP principles, and
report directly to the company's management. This cross-
functional expertise is necessary to adequately analyze all
hazards through the food chain.
The HACCP team should have knowledge, experience and
attributes
1. To identify potential food hazards
2. Evaluate existing systems and data
3. Assign levels of severity and risk
4. Analyze problems
5. Recommend controls, criteria and procedures
6. Communicate with all levels of the dairy
7. Predict the success of the HACCP plan.
The team should have five to eight people depending on the
size and complexity of operations.
Product description
• The product description should include the major raw materials, food
ingredients, preservation and packing materials used, and their impact on
food safety.
• It should also include a brief description of how the process occurs and/or
products are made and stored.
• A separate HACCP plan should be made for each product, but two or more
products can be clubbed together in one.
Friday, 12 July 2024
13
Identify intended use
• The intended use of a product should be based on the expected uses by the
end user or consumer, including preparations, serving requirements, shelf
life, and special considerations such as infant or geriatrics.
Friday, 12 July 2024
14
Construct a process flow diagram
• The HACCP team constructs a process flow diagram for each product,
which is used as the basis of hazard analysis and should contain sufficient
technical detail.
Friday, 12 July 2024
15
On-site verification of process flow diagram
• The HACCP team at site verify the process flow diagram to confirm the
processing operation and amend it if necessary. This is done both in office
and on site, with a plant layout available to prevent cross contamination.
Friday, 12 July 2024
16
Conduct hazards analysis (principle 1)
• The HACCP team conducts a hazard analysis to identify biological,
chemical and physical hazards that must be eliminated or reduced to
acceptable levels. Preventive measures must be applied to each hazard to
reduce their impact or occurrence. More than one preventive measure may
be required for each hazard.
Friday, 12 July 2024
17
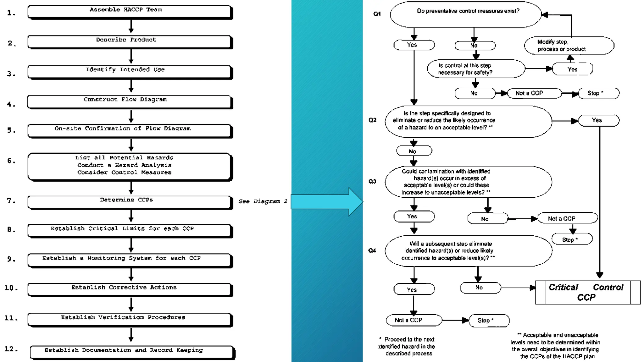
Identify the critical control
points (principle 2)
• A critical control point
(CCP) is a
point/procedure where a
food safety hazard can be
prevented, eliminated or
reduced. A decision tree
is used to determine if the
step is a CCP for the
identified hazard.
Friday, 12 July 2024
18
Establish critical limits for each CCP (principle 3)
• The HACCP team should understand the criteria governing safety at each
CCP to set the appropriate critical limits for each preventive measure.
Criteria often include measurements of temperature, time, moisture level,
pH, and available chlorine and sensory parameters such as visual
appearance and texture.
Friday, 12 July 2024
19
Establish a monitoring system for each CCP
(principle 4)
• Monitoring is essential for the HACCP system to detect loss of control and
provide information for corrective action. Physical and chemical
measurements are preferred to microbiological testing, and all records and
documents associated with monitoring must be signed by the person doing
the monitoring and a responsible reviewing official.
Friday, 12 July 2024
20
Establish corrective actions (principle 5)
• Corrective action must be developed for each CCP in the HACCP system
to deal with deviations and properly dispose of non conforming products,
documented in HACCP record keeping.
Friday, 12 July 2024
21
Establish verification procedures (principle 6)
• The HACCP system should include verification procedures to ensure it is
being complied with on a daily basis. Monitoring and auditing methods,
procedures and tests, including random sampling and analysis, can be used
to determine if the system is working correctly. For examples of
verification activities include
• Review of the HACCP system and its records,
• Review of deviations and product dispositions,
• Confirmation if CCPs are under control,
• Validation of established critical limits.
Friday, 12 July 2024
22
Establish record keeping and documentation
(principle 7)
• Efficient and accurate record keeping is essential for a HACCP system to
demonstrate compliance and provide a basis for analysis and internal
investigation. The types of records that might be retained are as follows:
• HACCP plan,
• Modification to HACCP plan,
• CCP monitoring records,
• Deviations and associated corrective action,
• Training records,
• Audit records,
• HACCP system
Friday, 12 July 2024
23
References:
• Joint FAO/WHO Codex Alimentarius Commission, Joint FAO/WHO Food Standards Programme,
& World Health Organization. (2003). Codex Alimentarius: Food hygiene, basic texts. Food &
Agriculture Org..
• Mortimore, S., & Wallace, C. (2013). HACCP: A practical approach. Springer Science & Business
Media.
• Pierson, M. D. (2012). HACCP: principles and applications. Springer Science & Business Media.
24
Friday, 12 July 2024

Hazard Analysis and Critical Control Points (HACCP)

  • 1.
    HACCP Chirantan Sandip Saigaonkar SCFTMaldad FTS/2020/41 chirantansaigaonkar2032@gmail.com
  • 2.
    Introduction • HACCP isan international food safety system that focuses on controlling factors affecting the ingredients, products and processing of food. • It identifies biological, chemical and physical hazards and includes preventive measures throughout the process to prevent unsafe food from reaching the consumer. • Monitoring procedures are implemented to evaluate conformance with critical limits and corrective actions are taken if the process falls outside these limits. • HACCP provides a structure for assessing risks and putting controls in place to minimize them. 2 Friday, 12 July 2024
  • 3.
    History of HACCP •The Pillsbury Company encountered a dilemma in the 1960s when it attempted to fulfill food production contracts with the US Army and the National Aeronautics and Space Administration (NASA). • NASA had very stringent microbiological acceptance criteria, so nothing short of 100% product testing could assure them that a particular packet of food was safe to consume. • HACCP is a preventive system of food safety assurance that does not rely on product testing to assure food safety. It was developed in 1960 and published and documented in 1971 in the USA. • HACCP is in use worldwide and has been endorsed by the joint FAO/ WHO Codex Alimentarius Commission in 1985. • The HACCP program has been implemented in the nation’s processing plants with January 2000 as the deadline. Friday, 12 July 2024 3
  • 4.
    HACCP and FoodRegulation:- US • The US Food and Drug Administration (FDA) used HACCP-based principles when setting up their low-acid food canning regulations in the 1970s. • In 1995, the FDA issued regulations that made HACCP mandatory for fish and seafood products and in 2001 they issued regulations for mandatory HACCP in juice processing and packaging plants. • A voluntary HACCP program was implemented in 2001 for Grade A fluid milk and milk products under the cooperative federal/state National Conference on Interstate Milk Shipments (NCIMS) program. • The USDA has also implemented pilot HACCP programs for a variety of other food processing segments as well as for retail foods. Friday, 12 July 2024 4
  • 5.
  • 6.
  • 7.
    HACCP and FoodRegulation:-In India • In India, quality control regarding food products is being enforced through various regulatory mechanisms. • The Bureau of Indian Standards (BIS) has recently launched a HACCP certification program for the food industry, and the Mother Dairy of Delhi and the Punjab Cooperative Milk Federation have received HACCP certificates. • The Agriculture and Processed Food Export Development Agency (APEDA) has helped mango processing units in Andhra Pradesh in the implementation of HACCP. Friday, 12 July 2024 7
  • 8.
    DEFINITIONS 1. Control (verb):To take all necessary actions to ensure and maintain compliance with criteria established in the HACCP plan. 2. Control (noun): The state wherein correct procedures are being followed and criteria are being met. 3. Control measure: Any action and activity that can be used to prevent or eliminate a food safety hazard or reduce it to an acceptable level. 4. Corrective action: Any action to be taken when the results of monitoring at the CCP indicate a loss of control. 5. Critical Control Point (CCP): A step at which control can be applied and is essential to prevent or eliminate a food safety hazard or reduce it to an acceptable level. 6. Critical limit: A criterion that separates acceptability from unacceptability. 7. Deviation: Failure to meet a critical limit. 8. Flow diagram: A systematic representation of the sequence of steps or operations used in the production or manufacture of a particular food item. Friday, 12 July 2024 8
  • 9.
    DEFINITIONS(cont..) 1. HACCP: Asystem that identifies, evaluates, and controls hazards that are significant for food safety. 2. HACCP plan: A document prepared in accordance with the principles of HACCP to ensure control of hazards that are significant for food safety in the segment of the food chain under consideration. 3. Hazard: A biological, chemical or physical agent in, or condition of, food with the potential to cause an adverse health effect. 4. Hazard analysis: The process of collecting and evaluating information on hazards and conditions leading to their presence to decide which are significant for food safety and therefore should be addressed in the HACCP plan. 5. Monitor: The act of conducting a planned sequence of observations or measurements of control parameters to assess whether a CCP is under control. 6. Step: A point, procedure, operation or stage in the food chain including raw materials, from primary production to final consumption. 7. Validation: Obtaining evidence that the elements of the HACCP plan are effective. 8. Verification: The application of methods, procedures, tests and other evaluations, in addition to monitoring to determine compliance with the HACCP plan. Friday, 12 July 2024 9
  • 10.
    Steps and Principlesof HACCP Concepts The HACCP concept is based on the seven principles of the Codex Alimentarius as laid down in Article 5 of the Regulation (EC) 852/2004 on the hygiene of foodstuffs. It must be regularly reviewed to ensure it is always up to date and updated to reflect any changes to the product or the manufacturing process as well as new scientific discoveries concerning potential risks. Management commitment is necessary for the implementation of an effective HACCP system. Consideration must be given to raw materials, ingredients, food manufacturing practices, manufacturing processes, likely end- use of the product, categories of consumers of concern, and epidemiological evidence. Redesigning of the operation should be considered if a hazard is identified but no CCPs are found. HACCP application should be reviewed and changes made when modifications are made. Friday, 12 July 2024 10
  • 11.
  • 12.
    Establishment of amulti disciplinary HACCP team The HACCP team is formed of specialists from the areas of : • Production • Quality assurance • Food law • Development • Veterinary health • Microbiology • Toxicology • Public health • Food technology • Environmental health • Chemistry • Engineering Friday, 12 July 2024 12 The HACCP team should have appropriate training and knowledge of the application of HACCP principles, and report directly to the company's management. This cross- functional expertise is necessary to adequately analyze all hazards through the food chain. The HACCP team should have knowledge, experience and attributes 1. To identify potential food hazards 2. Evaluate existing systems and data 3. Assign levels of severity and risk 4. Analyze problems 5. Recommend controls, criteria and procedures 6. Communicate with all levels of the dairy 7. Predict the success of the HACCP plan. The team should have five to eight people depending on the size and complexity of operations.
  • 13.
    Product description • Theproduct description should include the major raw materials, food ingredients, preservation and packing materials used, and their impact on food safety. • It should also include a brief description of how the process occurs and/or products are made and stored. • A separate HACCP plan should be made for each product, but two or more products can be clubbed together in one. Friday, 12 July 2024 13
  • 14.
    Identify intended use •The intended use of a product should be based on the expected uses by the end user or consumer, including preparations, serving requirements, shelf life, and special considerations such as infant or geriatrics. Friday, 12 July 2024 14
  • 15.
    Construct a processflow diagram • The HACCP team constructs a process flow diagram for each product, which is used as the basis of hazard analysis and should contain sufficient technical detail. Friday, 12 July 2024 15
  • 16.
    On-site verification ofprocess flow diagram • The HACCP team at site verify the process flow diagram to confirm the processing operation and amend it if necessary. This is done both in office and on site, with a plant layout available to prevent cross contamination. Friday, 12 July 2024 16
  • 17.
    Conduct hazards analysis(principle 1) • The HACCP team conducts a hazard analysis to identify biological, chemical and physical hazards that must be eliminated or reduced to acceptable levels. Preventive measures must be applied to each hazard to reduce their impact or occurrence. More than one preventive measure may be required for each hazard. Friday, 12 July 2024 17
  • 18.
    Identify the criticalcontrol points (principle 2) • A critical control point (CCP) is a point/procedure where a food safety hazard can be prevented, eliminated or reduced. A decision tree is used to determine if the step is a CCP for the identified hazard. Friday, 12 July 2024 18
  • 19.
    Establish critical limitsfor each CCP (principle 3) • The HACCP team should understand the criteria governing safety at each CCP to set the appropriate critical limits for each preventive measure. Criteria often include measurements of temperature, time, moisture level, pH, and available chlorine and sensory parameters such as visual appearance and texture. Friday, 12 July 2024 19
  • 20.
    Establish a monitoringsystem for each CCP (principle 4) • Monitoring is essential for the HACCP system to detect loss of control and provide information for corrective action. Physical and chemical measurements are preferred to microbiological testing, and all records and documents associated with monitoring must be signed by the person doing the monitoring and a responsible reviewing official. Friday, 12 July 2024 20
  • 21.
    Establish corrective actions(principle 5) • Corrective action must be developed for each CCP in the HACCP system to deal with deviations and properly dispose of non conforming products, documented in HACCP record keeping. Friday, 12 July 2024 21
  • 22.
    Establish verification procedures(principle 6) • The HACCP system should include verification procedures to ensure it is being complied with on a daily basis. Monitoring and auditing methods, procedures and tests, including random sampling and analysis, can be used to determine if the system is working correctly. For examples of verification activities include • Review of the HACCP system and its records, • Review of deviations and product dispositions, • Confirmation if CCPs are under control, • Validation of established critical limits. Friday, 12 July 2024 22
  • 23.
    Establish record keepingand documentation (principle 7) • Efficient and accurate record keeping is essential for a HACCP system to demonstrate compliance and provide a basis for analysis and internal investigation. The types of records that might be retained are as follows: • HACCP plan, • Modification to HACCP plan, • CCP monitoring records, • Deviations and associated corrective action, • Training records, • Audit records, • HACCP system Friday, 12 July 2024 23
  • 24.
    References: • Joint FAO/WHOCodex Alimentarius Commission, Joint FAO/WHO Food Standards Programme, & World Health Organization. (2003). Codex Alimentarius: Food hygiene, basic texts. Food & Agriculture Org.. • Mortimore, S., & Wallace, C. (2013). HACCP: A practical approach. Springer Science & Business Media. • Pierson, M. D. (2012). HACCP: principles and applications. Springer Science & Business Media. 24 Friday, 12 July 2024