Embed presentation
Download to read offline


















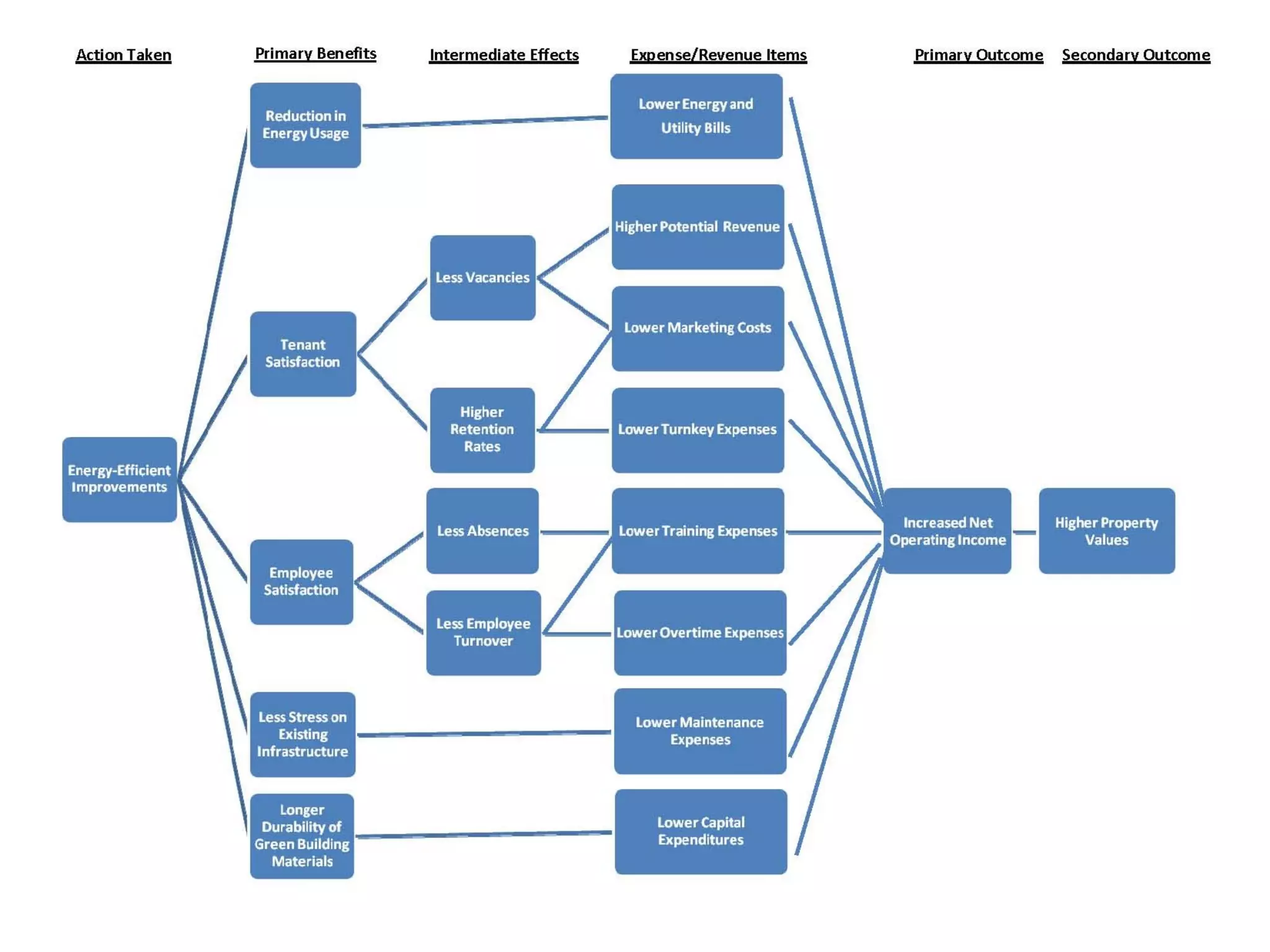
The document discusses the advantages and challenges of implementing green building practices in multifamily properties, emphasizing the importance of net operating income for property managers. It explores differences in the LEED certification process, the impact of extreme temperatures on green property certification, and rental market implications associated with these green initiatives. The findings suggest that green multifamily buildings typically command higher rents compared to non-green counterparts, indicating a potential bifurcation in the rental market.

















