Germ Cell Tumor Ovary
Dr Abani Kanta Nanda
MD Radiation Oncology
AHPGIC, Cuttack
(90-95%)
(2-3%)
(2-8%)
• Germ cell tumors are derived from the primordial germ cells of the
ovary.
• Occur with only about one-tenth the incidence of malignant germ cell
tumors of the testis.
• Although they can arise in extragonadal sites such as the
mediastinum and the retroperitoneum, the majority of germ cell
tumors arise in the gonad from undifferentiated germ cells.
• The variation in the site of these cancers is explained by the
embryonic migration of the germ cells from the caudal part of the
yolk sac to the dorsal mesentery before their incorporation into the
sex cords of the developing gonads
• Germ cell tumors are a model of a curable cancer.
• The management of patients with ovarian germ cell tumors has largely been
extrapolated from the much greater experience of treating males with the more
common testicular germ cell tumors.
• There have been many randomized trials for testicular germ cell tumors, which
have provided a strong evidence base for treatment decision making.
• The outcome of patients with testicular germ cell tumors is better in experienced
centers, and it is reasonable to suggest the same will be true for the less common
ovarian counterparts.
• The cure rate is high, and attention is now being directed at reducing toxicity
without compromising survival.
• There are still a small number of patients who die from the disease, and studies
are in progress to try to improve the outcome for this high-risk, poor-prognostic
subset
• Murugaesu et al. reported that stage and elevated tumor markers
were independent poor prognostic indicators.
• These findings are important because they identify similar prognostic
factors for ovarian and testicular germ cell tumors, and are in
accordance with the clinical observation that testicular and ovarian
germ cell tumors behave similarly.
Classification
Embryology
• Ovarian germ cell tumors have a
variable pattern of differentiation.
• Dysgerminomas are primitive
neoplasms that do not have the
potential for further
differentiation.
• Embryonal carcinomas are
composed of multipotential cells
that are capable of further
differentiation.
• This lesion is the precursor of
several other types of
extraembryonic (yolk sac tumor,
choriocarcinoma) or embryonic
(teratoma) germ cell tumors.
• The process of differentiation is
dynamic, and the resulting
neoplasms may be composed of
different elements that show
various stages of development
(Teilum, 1965).
Serum markers
• Both α fetoprotein (AFP) and human chorionic gonadotropin (hCG) are
secreted by some germ cell malignancies.
• An elevated AFP and β-hCG can be clinically useful in the differential
diagnosis of patients with a pelvic mass, and in monitoring patients after
surgery.
• Placental alkaline phosphatase (PLAP) and lactate dehydrogenase (LDH) are
elevated in up to 95% of patients with dysgerminomas, and serial
monitoring of serum LDH levels may be useful for monitoring the disease.
• PLAP is more useful as an immunohistochemical marker than as a serum
marker.
• The classification of germ cell tumors is based both on histologic features
and immunohistochemical expression of tumor markers.
• In this scheme, embryonal carcinoma, which is composed of
undifferentiated cells that synthesize both hCG and AFP, is the progenitor
of several other germ cell tumors.
• More differentiated germ cell tumors—such as the endodermal sinus
tumor (EST) (Yolk sac tumor), which secretes AFP, and choriocarcinoma,
which secretes hCG—are derived from the extraembryonic tissues;
immature teratomas are derived from the embryonic cells and do not
secrete hCG, but may be associated with an elevated AFP.
• Elevated hCG levels are seen in 3% of dysgerminomas and the level is
typically less than 100 International Unit.
• AFP is never elevated in pure dysgerminomas.
Symptoms
• In contrast to the relatively slow-growing epithelial ovarian tumors,
germ cell malignancies grow rapidly, and often are characterized by
subacute pelvic pain related to capsular distention, hemorrhage, or
necrosis.
• The rapidly enlarging pelvic mass may produce pressure symptoms on
the bladder or rectum, and menstrual irregularities also may occur in
menarchal patients.
• Acute symptoms associated with torsion or rupture can develop.
• In more advanced cases, ascites may develop, and the patient may
present with abdominal distention.
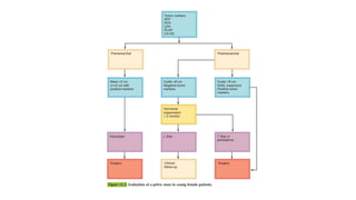
Diagnosis and treatment
• Adnexal masses measuring 2 cm or more in premenarchal girls or complex masses 8 cm
or more in premenopausal patients will usually require surgical exploration.
• In young patients, preoperative blood tests should include serum hCG, AFP, LDH and
CA125 levels, a complete blood count, and liver function tests.
• A radiograph of the chest is important because germ cell tumors can metastasize to the
lungs or mediastinum.
• A karyotype should ideally be obtained preoperatively on all premenarchal girls because
of the propensity of these tumors to arise in dysgenetic gonads, but this may not be
practical.
• A preoperative computed tomographic (CT) scan or magnetic resonance imaging (MRI)
may document the presence and extent of retroperitoneal lymphadenopathy or liver
metastases, but unless there is very extensive metastatic disease, is unlikely to influence
the decision to operate on the patient initially.
• If postmenarchal patients have predominantly cystic lesions up to 8 cm in diameter, they
may undergo observation or a trial of hormonal suppression for two cycles.
Dysgerminoma
• Dysgerminomas are the most common malignant germ cell tumor,
accounting for approximately 30–40% of all ovarian cancers of germ
cell origin.
• They represent only 1–3% of all ovarian cancers, but represent as
many as 5–10% of ovarian cancers in patients younger than 20 years
of age.
• Seventy-five percent of dysgerminomas occur between the ages of 10
and 30 years, 5% occur before the age of 10 years and they rarely
occur after age 50.
• They typically occur in young women and 20–30% of ovarian
malignancies associated with pregnancy are dysgerminomas.
• Approximately 5% of dysgerminomas occur in phenotypic females
with abnormal gonads.
• Dysgerminomas can be associated with patients who have pure
gonadal dysgenesis (46XY, bilateral streak gonads), mixed gonadal
dysgenesis (45X/46XY, unilateral streak gonad, contralateral testis),
and the androgen insensitivity syndrome (46XY, testicular
feminization).
• Therefore, in premenarchal patients with a pelvic mass, the karyotype
should be determined, particularly if a dysgerminoma is considered as
the likely diagnosis.
• Approximately 65% of dysgerminomas are stage I at diagnosis.
• 85-90% of stage I tumors are confined to one ovary, while 10–15% are
bilateral.
• All other germ cell tumors are rarely bilateral.
• In patients whose contralateral ovary has been preserved, a
dysgerminoma can develop in 5–10% of them over the next 2 years.
• This figure includes patients who have not received systemic
chemotherapy, as well as patients with gonadal dysgenesis
• In the 25% of patients who present with metastatic disease, the
tumor most commonly spreads via the lymphatics, particularly to the
higher para-aortic nodes.
• Metastases to the contralateral ovary may be present
• An uncommon site of metastatic disease is bone, and when
metastasis to this site occurs, the metastases are seen typically in the
lower vertebrae.
• Metastases to the lungs, liver, brain, mediastinum and supraclavicular
lymph nodes are rare.
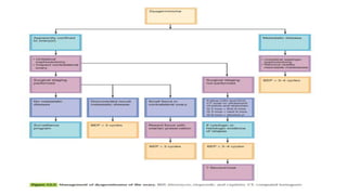
Treatment
• The treatment of patients with early dysgerminoma is primarily
surgical, including
• resection of the primary lesion and
• limited surgical staging–washings, omental biopsy, careful palpation of all
peritoneal surfaces and retroperitoneal nodes, and biopsy of anything
suspicious.
• Chemotherapy is administered to patients with metastatic disease.
• Because the disease principally affects young women, special
consideration must be given to the preservation of fertility.
• The role of surgery to resect residual masses following chemotherapy for
dysgerminomas is not clear, as the vast majority of these patients will only
have necrotic tissue and nonviable tumor.
• In general, these patients should be closely monitored with scans and
tumor markers.
• A positron emission tomography (PET–CT) scan should be considered in
patients who have bulky residual masses larger than 3 cm more than 4
weeks after chemotherapy.
• If the PET–CT is positive or if there is a suggestion of progressive disease on
scans, ideally there should be histologic confirmation of residual disease
before embarking on salvage therapy.
• In patients with stage IA dysgerminoma, unilateral oophorectomy
alone results in a 5-year disease-free survival rate of greater than
95%.
• The 5-year survival for patients with negative nodes was 95.7%
compared to 82.8% for patients with positive nodes.
Immature Teratomas
• Immature teratomas typically contain immature neuroepithelium and
may be pure immature teratomas or occur in combination with other
germ cell tumors as mixed germ cell tumors.
• The pure immature teratoma accounts for fewer than 1% of all
ovarian cancers, but it is the second most common germ cell
malignancy and represents 10–20% of all ovarian malignancies seen
in women younger than 20 years of age.
• Approximately 50% of pure immature teratomas of the ovary occur
between the ages of 10 and 20 years, and they rarely occur in
postmenopausal women.
Grading
• Those with less than one lower-power field of immature neuroepithelium
on the slide with the greatest amount of immature neuroepithelium
(grade 1) have a survival of at least 95%, whereas greater amounts of
immature neuroepithelium (grades 2 and 3) appear to have a lower
overall survival (approximately 85%).
• This may not apply to immature teratomas of the ovary in children,
because they appear to have a very good outcome with surgery alone,
regardless of the degree of immaturity.
Treatment
• Surgery-
• In a premenopausal patient where the tumor appears confined to a
single ovary, unilateral oophorectomy and limited surgical staging
should be performed.
• Contralateral involvement is rare, and routine resection or wedge
biopsy of the contralateral ovary is unnecessary.
• Any suspicious lesions on the peritoneal surfaces should be sampled
and submitted for histologic evaluation.
• The most frequent site of dissemination is the peritoneum and, much
less commonly, the retroperitoneal lymph nodes.
• Blood-borne metastases to organ parenchyma such as the lungs, liver,
or brain are uncommon.
• Cure ultimately depends on the ability to deliver chemotherapy
promptly.
• Any surgical resection that may be potentially morbid and therefore
delay chemotherapy should be resisted.
• Surgical resection of any residual disease should be considered at the
completion of chemotherapy.
• Patients with stage IA, grade 1 tumors have an excellent prognosis, and no
adjuvant therapy is required. In patients with high-grade, stage IA
immature teratomas, adjuvant chemotherapy has commonly been given.
• The inferiority of carboplatin was confirmed in a larger randomized trial
reported by Horwich et al..
• In view of these results, BEP is the preferred treatment regimen.
• The 3-day schedule has been found to be equivalent to a 5-day schedule
for BEP chemotherapy.
• A cycle of BEP consisted of etoposide 500 mg/m2 , administered at either
100 mg/m2 days 1 through 5 or 165 mg/m2 days 1 through 3, cisplatin 100
mg/m2 , administered at either 20 mg/m2 days 1 through 5 or 50 mg/m2
days 1 and 2. Bleomycin 30,000 International Unit is administered on days
1, 8, and 15 during cycles 1 through 3.
Mature cystic teratoma
• Malignant transformation of a mature teratoma is a rare event.
• Squamous cell carcinoma is the most frequent subtype of malignancy, but
adenocarcinomas, primary melanomas, and carcinoids may also rarely
occur.
• The risk is reported to be between 0.5% and 2% of teratomas, and usually
occurs in postmenopausal patients.
• Platinum-based chemotherapy with or without pelvic radiation is most
often used for adjuvant treatment of early-stage disease (DosSantos,
2007).
• However, regardless of treatment received. patients with advanced disease
do poorly
Endodermal Sinus Tumor/
Yolk Sac Carcinoma
• yolk sac carcinomas because they are derived from the primitive yolk sac.
• They are the third most frequent malignant germ cell tumor of the ovary.
• median age of 18 years at diagnosis.
• Approximately one-third of the patients are premenarchal at presentation.
• Abdominal or pelvic pain occurs in approximately 75% of patients, whereas
an asymptomatic pelvic mass is documented in 10% of patients.
• Most ESTs secrete AFP and rarely may also elaborate detectable alpha-1-
antitrypsin (AAT).
• There is a good correlation between the extent of disease and the level of
AFP, although discordance also has been observed.
• The serum level of AFP is useful in monitoring the patient’s response to
treatment, as well as in follow-up.
Treatment
• The treatment of an EST consists of surgical exploration, unilateral salpingo-
oophorectomy, a frozen section for diagnosis, and limited surgical staging.
• A hysterectomy and contralateral salpingo-oophorectomy should not be done.
• Conservative surgery and adjuvant chemotherapy allow fertility preservation as
with other germ cell tumors.
• In patients with metastatic disease, all gross disease should be resected if
possible.
• Bilaterality is not seen in EST, and the other ovary is involved with metastatic
disease only.
• Most patients have early-stage disease: 71% stage I, 6% stage II, and 23% stage III
• All patients should be treated with a cisplatin-based regimen such as BEP,
which is considered the standard of care.
• The chance of cure now approaches 100% for patients with early-stage
disease, and is at least 75% for patients with more advanced-stage disease.
• 3 cycles of BEP is considered optimal for good prognosis for low risk
patients and four cycles for patients with intermediate to high-risk tumors.
(extrapolated from GCT testis)
• An alternative approach is to use VIP (etoposide, ifosfamide, and cisplatin)
in patients with more advanced disease in whom bleomycin is
contraindicated.
• Four cycles of VIP are equivalent to four cycles of BEP.
• Neoadjuvant chemotherapy followed by fertility-sparing surgery may
also be a reasonable option for patients with advanced ovarian germ
cell tumors not suitable for optimal cytoreduction.
• POMB-ACE (cisplatin, vincristine, methotrexate, bleomycin,
actinomycin D, cyclophosphamide, etoposide) regimen for high-risk
germ cell tumors of any histologic type.
• This protocol introduces seven drugs into the initial management,
which is intended to reduce the chances of developing drug
resistance, which may be particularly relevant for patients with large
volume metastatic disease
Embryonal Carcinoma
• Embryonal carcinoma of the ovary is an extremely rare tumor that is distinguished from a
choriocarcinoma of the ovary by the absence of syncytiotrophoblastic and
cytotrophoblastic cells.
• The patients are very young, their ages ranging between 4 and 28 years (median = 14
years).
• Older patients have been reported.
• Embryonal carcinomas may secrete estrogens, with the patient exhibiting symptoms and
signs of precocious pseudopuberty or irregular bleeding.
• The presentation is otherwise similar to that of the EST.
• The primary lesions tend to be large, and approximately two-thirds are confined to one
ovary at the time of presentation.
• These lesions frequently secrete AFP and hCG, which are useful for following the
response to subsequent therapy.
• The treatment of embryonal carcinomas is the same as that for ESTs
Choriocarcinoma of the Ovary
• Pure nongestational choriocarcinoma of the ovary is an extremely
rare tumor.
• Histologically, it has the same appearance as gestational
choriocarcinoma metastatic to the ovaries.
• The majority of patients with this cancer are younger than 20 years.
• The presence of hCG can be useful in monitoring the patient’s
response to treatment.
• In the presence of high hCG levels, isosexual precocity has been seen,
occurring in approximately 50% of patients whose tumors appear
before menarche.
• There are only a few limited reports on the use of chemotherapy for
these nongestational choriocarcinomas, but complete responses have
been reported to the MAC regimen (methotrexate, actinomycin D,
and cyclophosphamide) as described for gestational trophoblastic
disease.
• These tumors are so rare that no good data are available, but the
options also include the BEP or POMB-ACE regimens.
• The prognosis for ovarian choriocarcinomas has been poor.
• The majority of patients have metastases to organ parenchyma at the
time of initial diagnosis, and they should be managed as high-risk
germ cell tumors.
Polyembryoma
• Polyembryoma of the ovary is another extremely rare tumor, which is
composed of “embryoid bodies.”
• This tumor replicates the structures of early embryonic differentiation (i.e.,
the three somatic layers: Endoderm, mesoderm, and ectoderm).
• They occur in very young, premenarchal girls with signs of pseudopuberty,
and AFP and hCG levels are elevated.
• Women with polyembryomas confined to one ovary may be followed with
serial tumor markers and diagnostic-imaging techniques to avoid cytotoxic
chemotherapy.
• In patients who require chemotherapy, the BEP regimen is appropriate.
Mixed germ cell malignancies
• Mixed germ cell malignancies of the ovary contain two or more elements of the
tumors described above.
• In one series (107), the most common component of a mixed germ cell tumor
was dysgerminoma, which occurred in 80%, followed by EST in 70%, immature
teratoma in 53%, choriocarcinoma in 20%, and embryonal carcinoma in 16%.
• The most frequent combination was a dysgerminoma and an EST.
• The mixed germ cell tumors may secrete either AFP or hCG— or both or
neither—depending on the components.
• These tumors should be managed with combination chemotherapy, preferably
BEP.
• The serum marker, if positive initially, may become negative during
chemotherapy, but this may reflect regression of only a particular component of
the mixed lesion.
• Therefore, a second-look laparotomy may be indicated if there is
residual disease following chemotherapy, particularly if there was an
immature teratomatous component in the original tumor.
• The most important prognostic features are the size of the primary
tumor and the relative percentage of its most malignant component.
• In stage IA lesions smaller than 10 cm, survival is 100%.
• Tumors composed of less than one-third EST, choriocarcinoma, or
grade 3 immature teratoma also have an excellent prognosis, but it is
possibly less favorable when these components comprise the
majority of the tumor.
Take home message
• Germ cell tumors are derived from the primordial germ cells of the
ovary.
• The primary treatment is surgery followed by chemotherapy.
• Surgical treatment of GCT ovary is resection of tumor with limited
surgical staging. Fertility is preserved if required.
• BEP is the most effective chemotherapy.
• Tumor markers are very very important for response to treatment and
follow up.
Thank you

Germ cell tumor ovary.pptx

  • 1.
    Germ Cell TumorOvary Dr Abani Kanta Nanda MD Radiation Oncology AHPGIC, Cuttack
  • 2.
  • 3.
    • Germ celltumors are derived from the primordial germ cells of the ovary. • Occur with only about one-tenth the incidence of malignant germ cell tumors of the testis. • Although they can arise in extragonadal sites such as the mediastinum and the retroperitoneum, the majority of germ cell tumors arise in the gonad from undifferentiated germ cells. • The variation in the site of these cancers is explained by the embryonic migration of the germ cells from the caudal part of the yolk sac to the dorsal mesentery before their incorporation into the sex cords of the developing gonads
  • 4.
    • Germ celltumors are a model of a curable cancer. • The management of patients with ovarian germ cell tumors has largely been extrapolated from the much greater experience of treating males with the more common testicular germ cell tumors. • There have been many randomized trials for testicular germ cell tumors, which have provided a strong evidence base for treatment decision making. • The outcome of patients with testicular germ cell tumors is better in experienced centers, and it is reasonable to suggest the same will be true for the less common ovarian counterparts. • The cure rate is high, and attention is now being directed at reducing toxicity without compromising survival. • There are still a small number of patients who die from the disease, and studies are in progress to try to improve the outcome for this high-risk, poor-prognostic subset
  • 5.
    • Murugaesu etal. reported that stage and elevated tumor markers were independent poor prognostic indicators. • These findings are important because they identify similar prognostic factors for ovarian and testicular germ cell tumors, and are in accordance with the clinical observation that testicular and ovarian germ cell tumors behave similarly.
  • 6.
  • 7.
  • 12.
    • Ovarian germcell tumors have a variable pattern of differentiation. • Dysgerminomas are primitive neoplasms that do not have the potential for further differentiation. • Embryonal carcinomas are composed of multipotential cells that are capable of further differentiation. • This lesion is the precursor of several other types of extraembryonic (yolk sac tumor, choriocarcinoma) or embryonic (teratoma) germ cell tumors. • The process of differentiation is dynamic, and the resulting neoplasms may be composed of different elements that show various stages of development (Teilum, 1965).
  • 15.
    Serum markers • Bothα fetoprotein (AFP) and human chorionic gonadotropin (hCG) are secreted by some germ cell malignancies. • An elevated AFP and β-hCG can be clinically useful in the differential diagnosis of patients with a pelvic mass, and in monitoring patients after surgery. • Placental alkaline phosphatase (PLAP) and lactate dehydrogenase (LDH) are elevated in up to 95% of patients with dysgerminomas, and serial monitoring of serum LDH levels may be useful for monitoring the disease. • PLAP is more useful as an immunohistochemical marker than as a serum marker. • The classification of germ cell tumors is based both on histologic features and immunohistochemical expression of tumor markers.
  • 16.
    • In thisscheme, embryonal carcinoma, which is composed of undifferentiated cells that synthesize both hCG and AFP, is the progenitor of several other germ cell tumors. • More differentiated germ cell tumors—such as the endodermal sinus tumor (EST) (Yolk sac tumor), which secretes AFP, and choriocarcinoma, which secretes hCG—are derived from the extraembryonic tissues; immature teratomas are derived from the embryonic cells and do not secrete hCG, but may be associated with an elevated AFP. • Elevated hCG levels are seen in 3% of dysgerminomas and the level is typically less than 100 International Unit. • AFP is never elevated in pure dysgerminomas.
  • 19.
    Symptoms • In contrastto the relatively slow-growing epithelial ovarian tumors, germ cell malignancies grow rapidly, and often are characterized by subacute pelvic pain related to capsular distention, hemorrhage, or necrosis. • The rapidly enlarging pelvic mass may produce pressure symptoms on the bladder or rectum, and menstrual irregularities also may occur in menarchal patients. • Acute symptoms associated with torsion or rupture can develop. • In more advanced cases, ascites may develop, and the patient may present with abdominal distention.
  • 20.
    Diagnosis and treatment •Adnexal masses measuring 2 cm or more in premenarchal girls or complex masses 8 cm or more in premenopausal patients will usually require surgical exploration. • In young patients, preoperative blood tests should include serum hCG, AFP, LDH and CA125 levels, a complete blood count, and liver function tests. • A radiograph of the chest is important because germ cell tumors can metastasize to the lungs or mediastinum. • A karyotype should ideally be obtained preoperatively on all premenarchal girls because of the propensity of these tumors to arise in dysgenetic gonads, but this may not be practical. • A preoperative computed tomographic (CT) scan or magnetic resonance imaging (MRI) may document the presence and extent of retroperitoneal lymphadenopathy or liver metastases, but unless there is very extensive metastatic disease, is unlikely to influence the decision to operate on the patient initially. • If postmenarchal patients have predominantly cystic lesions up to 8 cm in diameter, they may undergo observation or a trial of hormonal suppression for two cycles.
  • 29.
  • 30.
    • Dysgerminomas arethe most common malignant germ cell tumor, accounting for approximately 30–40% of all ovarian cancers of germ cell origin. • They represent only 1–3% of all ovarian cancers, but represent as many as 5–10% of ovarian cancers in patients younger than 20 years of age. • Seventy-five percent of dysgerminomas occur between the ages of 10 and 30 years, 5% occur before the age of 10 years and they rarely occur after age 50. • They typically occur in young women and 20–30% of ovarian malignancies associated with pregnancy are dysgerminomas.
  • 31.
    • Approximately 5%of dysgerminomas occur in phenotypic females with abnormal gonads. • Dysgerminomas can be associated with patients who have pure gonadal dysgenesis (46XY, bilateral streak gonads), mixed gonadal dysgenesis (45X/46XY, unilateral streak gonad, contralateral testis), and the androgen insensitivity syndrome (46XY, testicular feminization). • Therefore, in premenarchal patients with a pelvic mass, the karyotype should be determined, particularly if a dysgerminoma is considered as the likely diagnosis.
  • 32.
    • Approximately 65%of dysgerminomas are stage I at diagnosis. • 85-90% of stage I tumors are confined to one ovary, while 10–15% are bilateral. • All other germ cell tumors are rarely bilateral. • In patients whose contralateral ovary has been preserved, a dysgerminoma can develop in 5–10% of them over the next 2 years. • This figure includes patients who have not received systemic chemotherapy, as well as patients with gonadal dysgenesis
  • 33.
    • In the25% of patients who present with metastatic disease, the tumor most commonly spreads via the lymphatics, particularly to the higher para-aortic nodes. • Metastases to the contralateral ovary may be present • An uncommon site of metastatic disease is bone, and when metastasis to this site occurs, the metastases are seen typically in the lower vertebrae. • Metastases to the lungs, liver, brain, mediastinum and supraclavicular lymph nodes are rare.
  • 34.
    Treatment • The treatmentof patients with early dysgerminoma is primarily surgical, including • resection of the primary lesion and • limited surgical staging–washings, omental biopsy, careful palpation of all peritoneal surfaces and retroperitoneal nodes, and biopsy of anything suspicious. • Chemotherapy is administered to patients with metastatic disease. • Because the disease principally affects young women, special consideration must be given to the preservation of fertility.
  • 36.
    • The roleof surgery to resect residual masses following chemotherapy for dysgerminomas is not clear, as the vast majority of these patients will only have necrotic tissue and nonviable tumor. • In general, these patients should be closely monitored with scans and tumor markers. • A positron emission tomography (PET–CT) scan should be considered in patients who have bulky residual masses larger than 3 cm more than 4 weeks after chemotherapy. • If the PET–CT is positive or if there is a suggestion of progressive disease on scans, ideally there should be histologic confirmation of residual disease before embarking on salvage therapy.
  • 37.
    • In patientswith stage IA dysgerminoma, unilateral oophorectomy alone results in a 5-year disease-free survival rate of greater than 95%. • The 5-year survival for patients with negative nodes was 95.7% compared to 82.8% for patients with positive nodes.
  • 38.
  • 39.
    • Immature teratomastypically contain immature neuroepithelium and may be pure immature teratomas or occur in combination with other germ cell tumors as mixed germ cell tumors. • The pure immature teratoma accounts for fewer than 1% of all ovarian cancers, but it is the second most common germ cell malignancy and represents 10–20% of all ovarian malignancies seen in women younger than 20 years of age. • Approximately 50% of pure immature teratomas of the ovary occur between the ages of 10 and 20 years, and they rarely occur in postmenopausal women.
  • 40.
    Grading • Those withless than one lower-power field of immature neuroepithelium on the slide with the greatest amount of immature neuroepithelium (grade 1) have a survival of at least 95%, whereas greater amounts of immature neuroepithelium (grades 2 and 3) appear to have a lower overall survival (approximately 85%). • This may not apply to immature teratomas of the ovary in children, because they appear to have a very good outcome with surgery alone, regardless of the degree of immaturity.
  • 41.
    Treatment • Surgery- • Ina premenopausal patient where the tumor appears confined to a single ovary, unilateral oophorectomy and limited surgical staging should be performed. • Contralateral involvement is rare, and routine resection or wedge biopsy of the contralateral ovary is unnecessary. • Any suspicious lesions on the peritoneal surfaces should be sampled and submitted for histologic evaluation.
  • 42.
    • The mostfrequent site of dissemination is the peritoneum and, much less commonly, the retroperitoneal lymph nodes. • Blood-borne metastases to organ parenchyma such as the lungs, liver, or brain are uncommon. • Cure ultimately depends on the ability to deliver chemotherapy promptly. • Any surgical resection that may be potentially morbid and therefore delay chemotherapy should be resisted. • Surgical resection of any residual disease should be considered at the completion of chemotherapy.
  • 43.
    • Patients withstage IA, grade 1 tumors have an excellent prognosis, and no adjuvant therapy is required. In patients with high-grade, stage IA immature teratomas, adjuvant chemotherapy has commonly been given. • The inferiority of carboplatin was confirmed in a larger randomized trial reported by Horwich et al.. • In view of these results, BEP is the preferred treatment regimen. • The 3-day schedule has been found to be equivalent to a 5-day schedule for BEP chemotherapy. • A cycle of BEP consisted of etoposide 500 mg/m2 , administered at either 100 mg/m2 days 1 through 5 or 165 mg/m2 days 1 through 3, cisplatin 100 mg/m2 , administered at either 20 mg/m2 days 1 through 5 or 50 mg/m2 days 1 and 2. Bleomycin 30,000 International Unit is administered on days 1, 8, and 15 during cycles 1 through 3.
  • 44.
    Mature cystic teratoma •Malignant transformation of a mature teratoma is a rare event. • Squamous cell carcinoma is the most frequent subtype of malignancy, but adenocarcinomas, primary melanomas, and carcinoids may also rarely occur. • The risk is reported to be between 0.5% and 2% of teratomas, and usually occurs in postmenopausal patients. • Platinum-based chemotherapy with or without pelvic radiation is most often used for adjuvant treatment of early-stage disease (DosSantos, 2007). • However, regardless of treatment received. patients with advanced disease do poorly
  • 45.
  • 46.
    • yolk saccarcinomas because they are derived from the primitive yolk sac. • They are the third most frequent malignant germ cell tumor of the ovary. • median age of 18 years at diagnosis. • Approximately one-third of the patients are premenarchal at presentation. • Abdominal or pelvic pain occurs in approximately 75% of patients, whereas an asymptomatic pelvic mass is documented in 10% of patients. • Most ESTs secrete AFP and rarely may also elaborate detectable alpha-1- antitrypsin (AAT). • There is a good correlation between the extent of disease and the level of AFP, although discordance also has been observed. • The serum level of AFP is useful in monitoring the patient’s response to treatment, as well as in follow-up.
  • 47.
    Treatment • The treatmentof an EST consists of surgical exploration, unilateral salpingo- oophorectomy, a frozen section for diagnosis, and limited surgical staging. • A hysterectomy and contralateral salpingo-oophorectomy should not be done. • Conservative surgery and adjuvant chemotherapy allow fertility preservation as with other germ cell tumors. • In patients with metastatic disease, all gross disease should be resected if possible. • Bilaterality is not seen in EST, and the other ovary is involved with metastatic disease only. • Most patients have early-stage disease: 71% stage I, 6% stage II, and 23% stage III
  • 48.
    • All patientsshould be treated with a cisplatin-based regimen such as BEP, which is considered the standard of care. • The chance of cure now approaches 100% for patients with early-stage disease, and is at least 75% for patients with more advanced-stage disease. • 3 cycles of BEP is considered optimal for good prognosis for low risk patients and four cycles for patients with intermediate to high-risk tumors. (extrapolated from GCT testis) • An alternative approach is to use VIP (etoposide, ifosfamide, and cisplatin) in patients with more advanced disease in whom bleomycin is contraindicated. • Four cycles of VIP are equivalent to four cycles of BEP.
  • 49.
    • Neoadjuvant chemotherapyfollowed by fertility-sparing surgery may also be a reasonable option for patients with advanced ovarian germ cell tumors not suitable for optimal cytoreduction. • POMB-ACE (cisplatin, vincristine, methotrexate, bleomycin, actinomycin D, cyclophosphamide, etoposide) regimen for high-risk germ cell tumors of any histologic type. • This protocol introduces seven drugs into the initial management, which is intended to reduce the chances of developing drug resistance, which may be particularly relevant for patients with large volume metastatic disease
  • 50.
    Embryonal Carcinoma • Embryonalcarcinoma of the ovary is an extremely rare tumor that is distinguished from a choriocarcinoma of the ovary by the absence of syncytiotrophoblastic and cytotrophoblastic cells. • The patients are very young, their ages ranging between 4 and 28 years (median = 14 years). • Older patients have been reported. • Embryonal carcinomas may secrete estrogens, with the patient exhibiting symptoms and signs of precocious pseudopuberty or irregular bleeding. • The presentation is otherwise similar to that of the EST. • The primary lesions tend to be large, and approximately two-thirds are confined to one ovary at the time of presentation. • These lesions frequently secrete AFP and hCG, which are useful for following the response to subsequent therapy. • The treatment of embryonal carcinomas is the same as that for ESTs
  • 51.
    Choriocarcinoma of theOvary • Pure nongestational choriocarcinoma of the ovary is an extremely rare tumor. • Histologically, it has the same appearance as gestational choriocarcinoma metastatic to the ovaries. • The majority of patients with this cancer are younger than 20 years. • The presence of hCG can be useful in monitoring the patient’s response to treatment. • In the presence of high hCG levels, isosexual precocity has been seen, occurring in approximately 50% of patients whose tumors appear before menarche.
  • 52.
    • There areonly a few limited reports on the use of chemotherapy for these nongestational choriocarcinomas, but complete responses have been reported to the MAC regimen (methotrexate, actinomycin D, and cyclophosphamide) as described for gestational trophoblastic disease. • These tumors are so rare that no good data are available, but the options also include the BEP or POMB-ACE regimens. • The prognosis for ovarian choriocarcinomas has been poor. • The majority of patients have metastases to organ parenchyma at the time of initial diagnosis, and they should be managed as high-risk germ cell tumors.
  • 53.
    Polyembryoma • Polyembryoma ofthe ovary is another extremely rare tumor, which is composed of “embryoid bodies.” • This tumor replicates the structures of early embryonic differentiation (i.e., the three somatic layers: Endoderm, mesoderm, and ectoderm). • They occur in very young, premenarchal girls with signs of pseudopuberty, and AFP and hCG levels are elevated. • Women with polyembryomas confined to one ovary may be followed with serial tumor markers and diagnostic-imaging techniques to avoid cytotoxic chemotherapy. • In patients who require chemotherapy, the BEP regimen is appropriate.
  • 54.
    Mixed germ cellmalignancies • Mixed germ cell malignancies of the ovary contain two or more elements of the tumors described above. • In one series (107), the most common component of a mixed germ cell tumor was dysgerminoma, which occurred in 80%, followed by EST in 70%, immature teratoma in 53%, choriocarcinoma in 20%, and embryonal carcinoma in 16%. • The most frequent combination was a dysgerminoma and an EST. • The mixed germ cell tumors may secrete either AFP or hCG— or both or neither—depending on the components. • These tumors should be managed with combination chemotherapy, preferably BEP. • The serum marker, if positive initially, may become negative during chemotherapy, but this may reflect regression of only a particular component of the mixed lesion.
  • 55.
    • Therefore, asecond-look laparotomy may be indicated if there is residual disease following chemotherapy, particularly if there was an immature teratomatous component in the original tumor. • The most important prognostic features are the size of the primary tumor and the relative percentage of its most malignant component. • In stage IA lesions smaller than 10 cm, survival is 100%. • Tumors composed of less than one-third EST, choriocarcinoma, or grade 3 immature teratoma also have an excellent prognosis, but it is possibly less favorable when these components comprise the majority of the tumor.
  • 56.
    Take home message •Germ cell tumors are derived from the primordial germ cells of the ovary. • The primary treatment is surgery followed by chemotherapy. • Surgical treatment of GCT ovary is resection of tumor with limited surgical staging. Fertility is preserved if required. • BEP is the most effective chemotherapy. • Tumor markers are very very important for response to treatment and follow up.
  • 57.