GENDER
ROLES &
SEXUALIT
Y
• NUR SYAFIQAH
SYAHIRAH INDRA
GUNAWAN
• MASTURA ATAN
• Male and female
• The formation and development of
gender roles
The infant
The child
The adolescent
The adult
• Sexuality over the life span
MALFE
What does it mean to
be
a male or a female?
Each person has a sex, a gender, and a gender identity.
• Sex is biological. It includes our genetic makeup, our
hormones, and our body parts, especially our sex and
reproductive organs.
• Gender refers to society's expectations about how we should
think and act as girls and boys, and women and men. It is our
biological, social, and legal status as women and men.
• Gender identity is how we feel about and express our gender
and gender roles - clothing, behaviour, and personal
appearance. It is a feeling that we have as early as age two
or three.
What is feminine? What is masculine?
Femininity
• Feminine traits are ways of
behaving that our culture
usually associates with
being a girl or woman.
Masculinity
• Masculine traits are ways
of behaving that our
culture usually associates
with being a boy or man.
• Society’s categories of what is masculine and what
is feminine is unrealistic.
• They may not capture how we truly feel, how we
behave, or how we define ourselves.
• Our cultures teach women and men to be the
opposite of each other in many ways.
• Gender-roles are the patterns of behavior that females
and males should adopt in a particular society (e.g.:
role of mother, father, wife, husband, etc.)
• Gender-roles norms are the society’s expectations or
standards concerning what males and females should
be like.
• Gender-roles stereotypes are the overgeneralized and
largely inaccurate beliefs about what males and
females are like.
The relationship between gender-role norms
and gender-role stereotypes
Gender-role norms
Gender-role stereotypes
generate
Four basic kinds of gender stereotypes
• Personal traits: Women are often expected to be submissive,
while men are usually expected to be self-confident and
aggressive.
• Domestic behaviors: Caring for children is often considered
best done by women, while household repairs are often
considered best done by men.
• Occupations: Nurses and secretaries are usually women, and
most engineers and construction workers are usually men.
• Physical appearance: Women are expected to be small and
graceful, while men are expected to be tall and broad-
shouldered.
TRUE OR FALSE?
• Males are more aggressive and active than
females.
• Females are more social than males.
• Males are more rational and logical than
females.
• Females are more emotionally unstable than
males.
• Males have greater spatial and mathematical
abilities than females.
• Females have stronger verbal abilities than
males.
ANSWERS
• Males are more aggressive and active than females.
(TRUE)
• Females are more social than males. (FALSE)
• Males are more rational and logical than females.
(FALSE)
• Females are more emotionally unstable than males.
(FALSE)
• Males have greater spatial and mathematical abilities
than females. (TRUE)
• Females have stronger verbal abilities than males. (TRUE)
RESEARCHES
• Even before birth and throughout childhood, boys are more physically
active than girls – they fidget and squirm more as infants and run more
as children.
• Males engage in more physical and verbal aggression than females,
starting as early as 17 months.
• Girls are more tactful and cooperative, as opposed to being forceful and
demanding, and are more compliant with request from adults, although
they are no more likely than boys to give in peers.
• Females are prone to develop anxiety disorders, depression, and
phobias. In contrast, males are more likely to display antisocial
behaviors, and drug and alcohol abuse.
• Historically, males outperformed females on standardized tests of
mathematical ability. Boys surpass girls at mental rotation and
determining relations between objects in space (spatial ability).
• Girls excel at reading, spelling and writing and are less likely to have
language-related difficulties.
DISCUSSION
• However, sex differences in most other abilities and
personality traits are similarly small. Moreover, some
sex differences are smaller today than they used to be.
• Thus, many of our stereotypes of males and females
are just that, overgeneralizations unsupported by fact.
• Despite some differences, males and females are more
psychologically similar than different.
So why do
unfounded
stereotypes
persist?
DISCUSSION
• Partly because we, as the holders of male-female stereotypes are
biased in our perceptions (more likely to notice and remember
behaviors that confirm our beliefs than to notice and remembers
exceptions).
• We also perpetuate gender stereotypic thinking by applying the
positive aspects of the stereotypes to ourselves and the negative
aspects to others.
• This positive self-bias may help continue negative gender stereotypes in
general while preserving self-esteem about one’s own gender identity.
• Even though males and females are similar psychologically, they are
steered towards different roles in society.
• In childhood, girls and boys conform to their gender roles by
segregating themselves by sex and developing different interests and
play activities.
• As adolescents and adults, males and females pursue different
professions and lifestyles.
Gender Roles in Islamic Perspective
• The Qur’an (2:228, 4:1, 4:32)tells us that men and women
are equal and that gender has nothing to do with faith or
piety. But does that mean they are not different?
• Men and women are different. The differences bring
harmony to a civilisation, to a household, to a family. In
other words, the differences are complementary.
• Allah is the Creator of men and women and understands
them the best. In His Infinite Wisdom, He has given
excellent guidelines to write a social contract between men
and women. This is why the gender roles have been
identified so clearly in the Qur’an.
Gender Roles in Islamic Perspective
Treating men and women equally will create
injustice.
The Formation and
Development of
Gender Roles
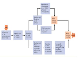
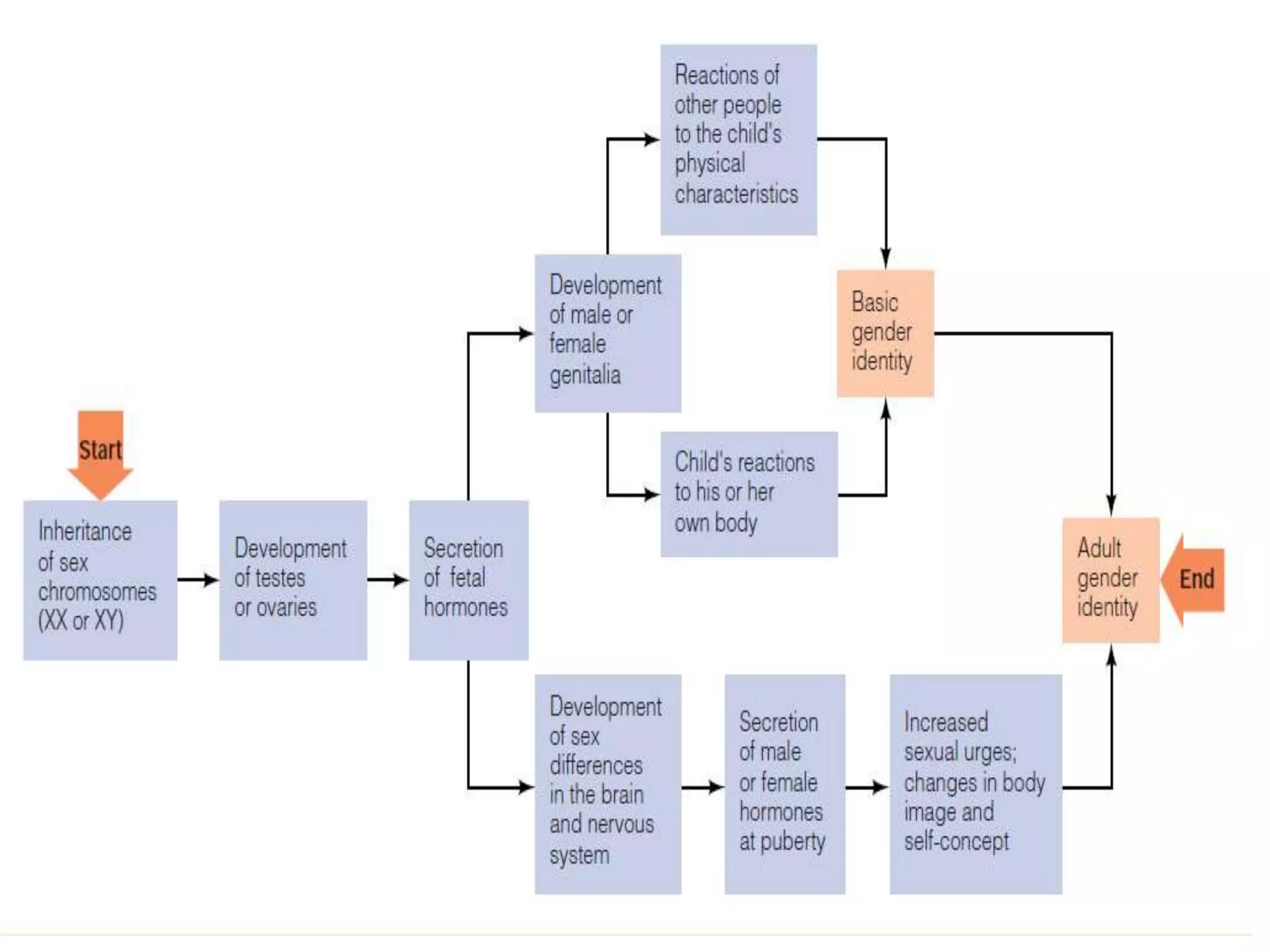
The Infant
• At birth, there are few differences between males
and females, other than the obvious anatomical
ones (e.g.: Male newborns tend to be somewhat
more irritable than females and female newborns
are more alert than males).
• But, the difference are small and inconsistent.
The Infant: Differential Treatment
• Adults perceive boys as strong, large featured, and
coordinated and view girls as weaker, finer featured
and more awkward.
• Then, boys and girls are decked out in either blue or
pink and provided with “sex appropriate” hairstyles,
toys, and room furnishings.
The Infant: Early Learning
• By the end of the first year, babies can already distinguish
women from men in photographs.
• By 24 months, they tend to discover the uncommon activities
among males and females (e.g.: a man putting on makeup)
• By age 2 ½ to age 3, almost all children give verbal proof that
they have acquired a basic sense of gender identity, or an
awareness that they are either a boy or a girl.
• As they acquire their gender identities, boys and girls are also
beginning to behave differently, in ways considered gender
appropriate in our society.
The Child: Acquiring Gender Stereotypes
• By the average age of 2, girls have been aware of gender
stereotypes.
• By age 4 to 6, children acquire considerably more “knowledge”
about the toys and activities considered appropriate for girls or
boys as well as the gender-stereotypic occupations.
Q: How seriously do children take the gender-role norms and
stereotypes that they are rapidly learning?
A: It depends on how old they are.
• Younger children (4-6 years-old) were considerably more rigid in
their beliefs than other children.
• However, the rigidity about gender stereotypes decreased
significantly from age 6 to 8 or 9.
The Child: Gender-typed Behaviour
• Children rapidly come to behave in “gender appropriate”
ways.
• Children begin to favor same-sex playmates as early as 30-
36 months of age.
• During the elementary-school years, boys and girls develop
even stronger preferences for peers of their own sex and
show increased gender segregating.
• Boys and girls may segregate themselves into same-sex play
groups because they have different play styles.
• Boys face stronger pressures to adhere to gender-role
expectations than girls do. This may be why they develop
stronger gender-typed preferences at earlier ages.
The Adolescent: Adhering to Gender Roles
• At this age, they are clearly understood that gender role
expectations are just social conventions that can easily be
changed and not necessarily apply in all societies
• However, they had also begun to conceptualize gender-role
violations as a sign of psychological abnormality and could
not tolerate them.
• At this age too they will experience the gender
intensification – (an increased pressure to conform their
gender-role).
Theories that explain the influences to the gender-role
• Biosocial theory
• Psychoanalytic theory
• Social learning theory
• Cognitive theories
The Adolescent: Biosocial Theory
About..
• How biological events influence the development of
boys and girls
• The ways of early biological developments influence
the responds of the society to this child
The Adolescent: Psychoanalytic Theory
• 3-6 years old child is said to harbor a strong, biologically
based love for the parent of the opposite gender.
– Oedipus complex: boy loves her mother & fears his
father will take her from him(consider his father as rival)
– Electra complex:
# This theory does not apply to all but in certain cases.
The Adolescent: Social Learning Theory
Children learn their masculine & feminine identities
from
• Differential reinforcement
– Children are rewarded for gender-appropriate behaviors
& punished for doing the opposite
• Observational learning
– Adopt the attitudes & behaviors of same-gender models
The Adolescent: Cognitive Theories
• Different from theories before because the parent
do not ask them to do, they realize it by themselves.
• Divided into two
– Cognitive developmental theory
– Gender schema theory
• Cognitive developmental theory
– Gender-role development depends on stagelike
changes in cognitive development; children must
acquire certain understandings about gender before
they will be influenced by their social experiences
– Children engage in self-socializing; instead of being the
passive targets of social influence, they actively
socialize themselves
It is not “I am a boy, therefore, I must be a boy”. It is
more like “I am a boy, so I will do everything I can to
find out how to behave like one”
• Gender schema theory
– Is a theory of an information processing
– First, the children acquired the gender schemata – the
organized sets of beliefs & expectation about males &
females
– Then, they will encounter an event.
– They will judge the event using the gender schemata
that they have acquired. And remember the outcome.
Adult
The Adult: Changes in Gender Roles
WHY???
CLEANING COOKING
WASHING
TAKE CARE OF
CHILDREN
HOUSEWIFE
WHAT IF SUDDENLY THE BULB IN THE
HOUSE IS NOT FUNCTIONING????
AND THE HUSBAND IS WORKING.
DO SHE CALL HER
HUSBAND TO COME
BACK AND REPAIR
THE BULB??
OR SHE REPLACE THE
MALFUNCTIONED
BULB WITH THE NEW
ONE??
SAME GOES TO THE HUSBAND. IF THE
WIFE IS NOT AROUND(FOR A
MONTH,LET SAY)..
DO HE COOK
BY HIMSELF??
OR HE BUY THE
MEALS
EVERYDAYS??
• It shows that at the age of adult, they will suit
themselves with the environment surround them.
• There is a time that they will act as male and there
is a time that have to act as female.
SEXUALITY OVER THE LIFE SPAN:
Are Infants Sexual Being?
• Sometimes, the babies have been observed to touch their
genetial area and they feel bodily sensations.
• It is occur because they are also curious about their bodies.
• However, the babies themselves does not aware that their
behaviour is “sexual”.
SEXUALITY OVER THE LIFE SPAN:
Childhood Sexuality
Knowledge of Sex and Reproduction
• Piaget’s theory : children build up their own understanding
of reproduction before they are told the “facts of life”.
• Children of age <7: their understanding that sexual
intercourse plays role in making babies is limited.
• Children of age >12 : now, they have understand that the
union of egg and sperms caused from intercourse can
produces a baby.
SEXUALITY OVER THE LIFE SPAN:
Childhood Sexuality
Sexual Behaviour
-Pre-schoolers are highly curious about their bodies,
masturbate, and engage in both same-sex and cross-sex
sexual play.
-Few evidence have been gathered that the age of 10 the the
important point in sexual development.
-This stage determine whether they will become heterosexual
or will become gay or lesbian.
-This is due to the influence of the maturation of adrenal
glands.
SEXUALITY OVER THE LIFE SPAN:
Childhood Sexual Abuse
Effect of Sexual Abuse on Victim:
1. Become emotionally disturbed person
2. Lack of self worth
3. Become hard to trust other people
4. Posttraumatic stress disorder (nightmare, flashback of the
memory)
5. Multiple-personality disorder
Which children have most difficulties?
-the abuse involved penetration and force and it occur over a long
period of time.
-the child’s mother did not believe his/her stories.
SEXUALITY OVER THE LIFE SPAN:
Adolescent Sexuality
Sexual Orientation
Before reaching puberty, many of the teenager has aware
of their sexual preference. However, they do not accept if
they are lesbian or gay.
What influences the development of sexual orientation?
1. Genetic code.
2. Strong cross-sex interest when they were young.
3. They were grew up with a gay or lesbian parent.
4. Hormonal influences during the prenatal period.
SEXUALITY OVER THE LIFE SPAN:
Adolescent Sexuality
Sexual Morality
1. Teenagers come to believe that sex with affection
is acceptable even before marriage.
2. The declination of double standard.
3. Most teenagers are confused about the sex norms.
SEXUALITY OVER THE LIFE SPAN:
Adolescent Sexuality
Sexual Behaviour:
1. Percentage of adolescents with sexual experience increase over
the years.
2. Teenage boys often reported that their first sexual intercourse was a
pleasure.
3. For teenage girls, they feel that it is not the correct time- they
regret for having it.
The Usage of Condoms among Adolescent:
1. Boys are less to use it due to immature of age.
2. They does not take seriously about the long term consequences.
3. The girls’ partner are several years older.
4. They no longer fear with transmission of HIV or STD
SEXUALITY OVER THE LIFE SPAN:
Adult Sexuality
Among married couples, there are small decline in quality of sex over
the course of marriage.
1.This is due to they are too busy and tired from their jobs and raising
kids.
2.The pyschological changes of man and woman in sexual capacity
as they grew older.
3.Infirmity, diseases, disability, and drugs limit the sexual to function
well.
4.Social attitudes that view sexual activity in old age as ridiculous.
5.Does not have a partner.
6.Level of sexual activity in the young age determine in later life.
REFERENCES
• Sigelman C.K. , Rider E.A. (2009). Gender Roles and
Sexuality. In Carol K. Sigelman, Elizabeth A. Rider, Life –
Span Human Development Sixth Edition (pp. 342-372)
Belmont: Wadsworth Cengage Learning.
• Gender Roles in Islamic Society. (May 2014). Retrieved from
The Middle Nation’s Blog:
https://therealislam1.wordpress.com/2014/05/01/gender-
roles-islamic-society/
• Gender and Gender Identity at a Glance. (2014). Retrieved
from: https://www.plannedparenthood.org/learn/sexual-
orientation-gender/gender-gender-identity
THAN
K YOU


Gender Roles and Sexuality

  • 1.
    GENDER ROLES & SEXUALIT Y • NURSYAFIQAH SYAHIRAH INDRA GUNAWAN • MASTURA ATAN
  • 2.
    • Male andfemale • The formation and development of gender roles The infant The child The adolescent The adult • Sexuality over the life span
  • 3.
  • 4.
    What does itmean to be a male or a female?
  • 5.
    Each person hasa sex, a gender, and a gender identity. • Sex is biological. It includes our genetic makeup, our hormones, and our body parts, especially our sex and reproductive organs. • Gender refers to society's expectations about how we should think and act as girls and boys, and women and men. It is our biological, social, and legal status as women and men. • Gender identity is how we feel about and express our gender and gender roles - clothing, behaviour, and personal appearance. It is a feeling that we have as early as age two or three.
  • 6.
    What is feminine?What is masculine? Femininity • Feminine traits are ways of behaving that our culture usually associates with being a girl or woman. Masculinity • Masculine traits are ways of behaving that our culture usually associates with being a boy or man.
  • 7.
    • Society’s categoriesof what is masculine and what is feminine is unrealistic. • They may not capture how we truly feel, how we behave, or how we define ourselves. • Our cultures teach women and men to be the opposite of each other in many ways.
  • 8.
    • Gender-roles arethe patterns of behavior that females and males should adopt in a particular society (e.g.: role of mother, father, wife, husband, etc.) • Gender-roles norms are the society’s expectations or standards concerning what males and females should be like. • Gender-roles stereotypes are the overgeneralized and largely inaccurate beliefs about what males and females are like.
  • 9.
    The relationship betweengender-role norms and gender-role stereotypes Gender-role norms Gender-role stereotypes generate
  • 10.
    Four basic kindsof gender stereotypes • Personal traits: Women are often expected to be submissive, while men are usually expected to be self-confident and aggressive. • Domestic behaviors: Caring for children is often considered best done by women, while household repairs are often considered best done by men. • Occupations: Nurses and secretaries are usually women, and most engineers and construction workers are usually men. • Physical appearance: Women are expected to be small and graceful, while men are expected to be tall and broad- shouldered.
  • 11.
    TRUE OR FALSE? •Males are more aggressive and active than females. • Females are more social than males. • Males are more rational and logical than females. • Females are more emotionally unstable than males. • Males have greater spatial and mathematical abilities than females. • Females have stronger verbal abilities than males.
  • 12.
    ANSWERS • Males aremore aggressive and active than females. (TRUE) • Females are more social than males. (FALSE) • Males are more rational and logical than females. (FALSE) • Females are more emotionally unstable than males. (FALSE) • Males have greater spatial and mathematical abilities than females. (TRUE) • Females have stronger verbal abilities than males. (TRUE)
  • 13.
    RESEARCHES • Even beforebirth and throughout childhood, boys are more physically active than girls – they fidget and squirm more as infants and run more as children. • Males engage in more physical and verbal aggression than females, starting as early as 17 months. • Girls are more tactful and cooperative, as opposed to being forceful and demanding, and are more compliant with request from adults, although they are no more likely than boys to give in peers. • Females are prone to develop anxiety disorders, depression, and phobias. In contrast, males are more likely to display antisocial behaviors, and drug and alcohol abuse. • Historically, males outperformed females on standardized tests of mathematical ability. Boys surpass girls at mental rotation and determining relations between objects in space (spatial ability). • Girls excel at reading, spelling and writing and are less likely to have language-related difficulties.
  • 14.
    DISCUSSION • However, sexdifferences in most other abilities and personality traits are similarly small. Moreover, some sex differences are smaller today than they used to be. • Thus, many of our stereotypes of males and females are just that, overgeneralizations unsupported by fact. • Despite some differences, males and females are more psychologically similar than different.
  • 15.
  • 16.
    DISCUSSION • Partly becausewe, as the holders of male-female stereotypes are biased in our perceptions (more likely to notice and remember behaviors that confirm our beliefs than to notice and remembers exceptions). • We also perpetuate gender stereotypic thinking by applying the positive aspects of the stereotypes to ourselves and the negative aspects to others. • This positive self-bias may help continue negative gender stereotypes in general while preserving self-esteem about one’s own gender identity. • Even though males and females are similar psychologically, they are steered towards different roles in society. • In childhood, girls and boys conform to their gender roles by segregating themselves by sex and developing different interests and play activities. • As adolescents and adults, males and females pursue different professions and lifestyles.
  • 17.
    Gender Roles inIslamic Perspective • The Qur’an (2:228, 4:1, 4:32)tells us that men and women are equal and that gender has nothing to do with faith or piety. But does that mean they are not different? • Men and women are different. The differences bring harmony to a civilisation, to a household, to a family. In other words, the differences are complementary. • Allah is the Creator of men and women and understands them the best. In His Infinite Wisdom, He has given excellent guidelines to write a social contract between men and women. This is why the gender roles have been identified so clearly in the Qur’an.
  • 18.
    Gender Roles inIslamic Perspective Treating men and women equally will create injustice.
  • 19.
  • 20.
    The Infant • Atbirth, there are few differences between males and females, other than the obvious anatomical ones (e.g.: Male newborns tend to be somewhat more irritable than females and female newborns are more alert than males). • But, the difference are small and inconsistent.
  • 21.
    The Infant: DifferentialTreatment • Adults perceive boys as strong, large featured, and coordinated and view girls as weaker, finer featured and more awkward. • Then, boys and girls are decked out in either blue or pink and provided with “sex appropriate” hairstyles, toys, and room furnishings.
  • 22.
    The Infant: EarlyLearning • By the end of the first year, babies can already distinguish women from men in photographs. • By 24 months, they tend to discover the uncommon activities among males and females (e.g.: a man putting on makeup) • By age 2 ½ to age 3, almost all children give verbal proof that they have acquired a basic sense of gender identity, or an awareness that they are either a boy or a girl. • As they acquire their gender identities, boys and girls are also beginning to behave differently, in ways considered gender appropriate in our society.
  • 23.
    The Child: AcquiringGender Stereotypes • By the average age of 2, girls have been aware of gender stereotypes. • By age 4 to 6, children acquire considerably more “knowledge” about the toys and activities considered appropriate for girls or boys as well as the gender-stereotypic occupations. Q: How seriously do children take the gender-role norms and stereotypes that they are rapidly learning? A: It depends on how old they are. • Younger children (4-6 years-old) were considerably more rigid in their beliefs than other children. • However, the rigidity about gender stereotypes decreased significantly from age 6 to 8 or 9.
  • 24.
    The Child: Gender-typedBehaviour • Children rapidly come to behave in “gender appropriate” ways. • Children begin to favor same-sex playmates as early as 30- 36 months of age. • During the elementary-school years, boys and girls develop even stronger preferences for peers of their own sex and show increased gender segregating. • Boys and girls may segregate themselves into same-sex play groups because they have different play styles. • Boys face stronger pressures to adhere to gender-role expectations than girls do. This may be why they develop stronger gender-typed preferences at earlier ages.
  • 25.
    The Adolescent: Adheringto Gender Roles • At this age, they are clearly understood that gender role expectations are just social conventions that can easily be changed and not necessarily apply in all societies • However, they had also begun to conceptualize gender-role violations as a sign of psychological abnormality and could not tolerate them. • At this age too they will experience the gender intensification – (an increased pressure to conform their gender-role).
  • 26.
    Theories that explainthe influences to the gender-role • Biosocial theory • Psychoanalytic theory • Social learning theory • Cognitive theories
  • 27.
    The Adolescent: BiosocialTheory About.. • How biological events influence the development of boys and girls • The ways of early biological developments influence the responds of the society to this child
  • 29.
    The Adolescent: PsychoanalyticTheory • 3-6 years old child is said to harbor a strong, biologically based love for the parent of the opposite gender. – Oedipus complex: boy loves her mother & fears his father will take her from him(consider his father as rival) – Electra complex: # This theory does not apply to all but in certain cases.
  • 30.
    The Adolescent: SocialLearning Theory Children learn their masculine & feminine identities from • Differential reinforcement – Children are rewarded for gender-appropriate behaviors & punished for doing the opposite • Observational learning – Adopt the attitudes & behaviors of same-gender models
  • 31.
    The Adolescent: CognitiveTheories • Different from theories before because the parent do not ask them to do, they realize it by themselves. • Divided into two – Cognitive developmental theory – Gender schema theory
  • 32.
    • Cognitive developmentaltheory – Gender-role development depends on stagelike changes in cognitive development; children must acquire certain understandings about gender before they will be influenced by their social experiences – Children engage in self-socializing; instead of being the passive targets of social influence, they actively socialize themselves It is not “I am a boy, therefore, I must be a boy”. It is more like “I am a boy, so I will do everything I can to find out how to behave like one”
  • 33.
    • Gender schematheory – Is a theory of an information processing – First, the children acquired the gender schemata – the organized sets of beliefs & expectation about males & females – Then, they will encounter an event. – They will judge the event using the gender schemata that they have acquired. And remember the outcome.
  • 35.
  • 36.
    The Adult: Changesin Gender Roles WHY??? CLEANING COOKING WASHING TAKE CARE OF CHILDREN HOUSEWIFE
  • 37.
    WHAT IF SUDDENLYTHE BULB IN THE HOUSE IS NOT FUNCTIONING???? AND THE HUSBAND IS WORKING. DO SHE CALL HER HUSBAND TO COME BACK AND REPAIR THE BULB?? OR SHE REPLACE THE MALFUNCTIONED BULB WITH THE NEW ONE??
  • 38.
    SAME GOES TOTHE HUSBAND. IF THE WIFE IS NOT AROUND(FOR A MONTH,LET SAY).. DO HE COOK BY HIMSELF?? OR HE BUY THE MEALS EVERYDAYS??
  • 39.
    • It showsthat at the age of adult, they will suit themselves with the environment surround them. • There is a time that they will act as male and there is a time that have to act as female.
  • 40.
    SEXUALITY OVER THELIFE SPAN: Are Infants Sexual Being? • Sometimes, the babies have been observed to touch their genetial area and they feel bodily sensations. • It is occur because they are also curious about their bodies. • However, the babies themselves does not aware that their behaviour is “sexual”.
  • 41.
    SEXUALITY OVER THELIFE SPAN: Childhood Sexuality Knowledge of Sex and Reproduction • Piaget’s theory : children build up their own understanding of reproduction before they are told the “facts of life”. • Children of age <7: their understanding that sexual intercourse plays role in making babies is limited. • Children of age >12 : now, they have understand that the union of egg and sperms caused from intercourse can produces a baby.
  • 42.
    SEXUALITY OVER THELIFE SPAN: Childhood Sexuality Sexual Behaviour -Pre-schoolers are highly curious about their bodies, masturbate, and engage in both same-sex and cross-sex sexual play. -Few evidence have been gathered that the age of 10 the the important point in sexual development. -This stage determine whether they will become heterosexual or will become gay or lesbian. -This is due to the influence of the maturation of adrenal glands.
  • 43.
    SEXUALITY OVER THELIFE SPAN: Childhood Sexual Abuse Effect of Sexual Abuse on Victim: 1. Become emotionally disturbed person 2. Lack of self worth 3. Become hard to trust other people 4. Posttraumatic stress disorder (nightmare, flashback of the memory) 5. Multiple-personality disorder Which children have most difficulties? -the abuse involved penetration and force and it occur over a long period of time. -the child’s mother did not believe his/her stories.
  • 44.
    SEXUALITY OVER THELIFE SPAN: Adolescent Sexuality Sexual Orientation Before reaching puberty, many of the teenager has aware of their sexual preference. However, they do not accept if they are lesbian or gay. What influences the development of sexual orientation? 1. Genetic code. 2. Strong cross-sex interest when they were young. 3. They were grew up with a gay or lesbian parent. 4. Hormonal influences during the prenatal period.
  • 45.
    SEXUALITY OVER THELIFE SPAN: Adolescent Sexuality Sexual Morality 1. Teenagers come to believe that sex with affection is acceptable even before marriage. 2. The declination of double standard. 3. Most teenagers are confused about the sex norms.
  • 46.
    SEXUALITY OVER THELIFE SPAN: Adolescent Sexuality Sexual Behaviour: 1. Percentage of adolescents with sexual experience increase over the years. 2. Teenage boys often reported that their first sexual intercourse was a pleasure. 3. For teenage girls, they feel that it is not the correct time- they regret for having it. The Usage of Condoms among Adolescent: 1. Boys are less to use it due to immature of age. 2. They does not take seriously about the long term consequences. 3. The girls’ partner are several years older. 4. They no longer fear with transmission of HIV or STD
  • 47.
    SEXUALITY OVER THELIFE SPAN: Adult Sexuality Among married couples, there are small decline in quality of sex over the course of marriage. 1.This is due to they are too busy and tired from their jobs and raising kids. 2.The pyschological changes of man and woman in sexual capacity as they grew older. 3.Infirmity, diseases, disability, and drugs limit the sexual to function well. 4.Social attitudes that view sexual activity in old age as ridiculous. 5.Does not have a partner. 6.Level of sexual activity in the young age determine in later life.
  • 48.
    REFERENCES • Sigelman C.K., Rider E.A. (2009). Gender Roles and Sexuality. In Carol K. Sigelman, Elizabeth A. Rider, Life – Span Human Development Sixth Edition (pp. 342-372) Belmont: Wadsworth Cengage Learning. • Gender Roles in Islamic Society. (May 2014). Retrieved from The Middle Nation’s Blog: https://therealislam1.wordpress.com/2014/05/01/gender- roles-islamic-society/ • Gender and Gender Identity at a Glance. (2014). Retrieved from: https://www.plannedparenthood.org/learn/sexual- orientation-gender/gender-gender-identity
  • 49.