ISA Transactions 77 (2018) 146–166
Practice article
Fuzzy logic for plant-wide control of biological wastewater treatment
process including greenhouse gas emissions
I. Santín a,b,*
, M. Barbu a,c
, C. Pedret a
, R. Vilanova a
a
Department of Telecommunications and Systems Engineering, School of Engineering, Universitat Autònoma de Barcelona, 08193, Bellaterra, Barcelona, Spain
b
Escola Universitria Salesiana de Sarrià, Passeig Sant Joan Bosco 74, 08017 Barcelona, Spain
c Department of Automatic Control and Electrical Engineering, “Dunarea de Jos” University of Galati, 800008 Galati, Romania
a r t i c l e i n f o a b s t r a c t
Article history:
Received 20 November 2017
Revised 9 April 2018
Accepted 13 April 2018
Available online 25 April 2018
Keywords:
Fuzzy control
Wastewater treatment plants
GHGemissions
Benchmark simulation model no 2 gas
The application of control strategies is increasingly used in wastewater treatment plants with the aim of
improving effl uent quality and reducing operating costs. Due to concerns about the progressive growth of
greenhouse gas emissions (GHG), these are also currently being evaluated in wastewater treatment plants.
The present article proposes a fuzzy controller for plant-wide control of the biological wastewater treatment
process. Its design is based on 14 inputs and 6 outputs in order to reduce GHG emissions, nutrient concentra-
tion in the effl uent and operational costs. The article explains and shows the effect of each one of the inputs
and outputs of the fuzzy controller, as well as the relationship between them. Benchmark Simulation Model
no 2 Gas is used for testing the proposed control strategy. The results of simulation results show that the
fuzzy controller is able to reduce GHG emissions while improving, at the same time, the common criteria of
effl uent quality and operation al costs.
© 2018 ISA. Published by Elsevier Ltd. All rights reserved.
1. Introduction
Wastewater treatment plants (WWTPs) are used worldwide to
ensure the suitable water quality for the receiving environment.
Some of the pollutants are reduced to allowed levels by the default
WWTP structure without applying any automatic control. However,
other pollutants are more diffi cult to be reduced. For this reason and
also to restrict operational costs, the application of control engineer-
ing in WWTPs is playing an important role in research in recent years
(Vilanova et al. [1,2]).
Another major issue regarding to WWTPs is the greenhouse gas
(GHG) emissions generated during the treatment process. Actually,
GHG emissions are important in maintaining the proper tempera-
ture for life on Earth, since they retain part of the infrared radiations
reflected from the surface of the Earth. The problem is that the GHG
emissions increase generated by the industrialized world is creating
a global climate change, which can cause serious impacts on both the
land and socioeconomic systems.
* Corresponding author. Department of Telecommunications and Systems Engi-
neering, School of Engineering, Universitat Autònoma de Barcelona, 08193, Bellaterra,
Barcelona, Spain.
E-mail addresses: Ignacio.Santin@uab.cat (I. Santín), Marian.Barbu@ugal.ro (M.
Barbu), Carles.Pedret@uab.cat (C. Pedret), Ramon.Vilanova@uab.cat (R. Vilanova).
Among the GHG emitted in the wastewater treatment process,
the present paper focus on the nitrous oxide (N2O) emissions dur-
ing the nitrification process, on the carbon dioxide (CO2) emissions
due to endogenous respiration of biomass, on CO2 generated from
external carbon source production and on CO2 due to electric con-
sumption.
There are previous works in the literature as Kimochi et al. [3],
Kampschreur et al. [4], Foley et al. [5], Law et al. [6], Flores-Alsina
et al. [7,8], Aboobakar et al. [9] or Wang et al. [10], which show that
N2O is an intermediate in the nitrification of WWTPs and that it has a
high impact in the GHG emissions. Incomplete nitrification or deni-
trification can lead to an accumulation of nitrite concentration (SNO2
)
that triggers the production of N2O emissions. The endogenous res-
piration of the biomass is a process of autoxidation that takes place
after the depletion of food reserves. In this process, the microorgan-
isms metabolize their own cellular material until its own destruction
generating CO2 emissions, as explained in Monteith et al. [11]. In the
case of the electric consumption, it is related to the fact that the elec-
tricity is mostly generated by burning fossil fuels, which generates
CO2 emissions.
In this article, the control strategies applied to cope with effl uent
quality, costs and GHG emissions have been tested using the Bench-
mark Simulation Model no 2 Gas (BSM2G), which was introduced
by Flores-Alsina et al. [7]. This benchmark has been modified over
the last years by the same authors, who added ammonia oxidizing
https://doi.org/10.1016/j.isatra.2018.04.006
0019-0578/© 2018 ISA. Published by Elsevier Ltd. All rights reserved.
Contents lists available at ScienceDirect
ISA Transactions
journal homep ag e: www. elsevi er. com/locat e/isat rans
I. Santín et al. / ISA Transactions 77 (2018)146–166 147
List of abbreviations
AE Aeration Energy (kWh/d)
AOB Ammonia Oxidizing Bacteria
ASM1 Activated Sludge Model no. 1
BOD5 5-day Biological Oxygen Demand (mg/l)
Qa Internal recycle flow rate (m3
/d)
qEC External carbon flow rate (m3
/d)
Qin Influent flow rate (m3
/d)
qEC,1 External carbon flow rate in the first tank (m3
/d)
Qw Wastage flow rate (m3
/d)
Qst Flow rate from the storage tank (m3
/d)
BSM1 Benchmark Simulation Model no 1 SNtot Total nitrogen concentration (mg/l)
BSM2 Benchmark Simulation Model no 2
BSM2G Benchmark Simulation Model no 2 Gas
CO2 Carbon dioxide (kg/d)
COD Chemical Oxygen Demand (mg/l)
CODt total Chemical Oxygen Demand (mg/l)
DCS Default COntrol Strategy
EC External Carbon (kg/d)
EQI Effl uent Quality Index (kg of pollutants/d)
GHG Greenhouse gases
HEnet Net Heating Energy (kWh/d)
SNtot,e
Total nitrogen concentration in the effl uent (mg/l)
SNH Ammonium and ammonia nitrogen concentration
(mg/l)
SNH,in Ammonium and ammonia nitrogen concentration at
the input of the primary clarifier (mg/l)
SNH,i Ammonium and ammonia nitrogen concentration in
tank i (mg/l)
SNH,e Ammonium and ammonia nitrogen concentration in
the effl uent (mg/l)
SNO Nitric Oxide concentration (mg/l)
HRT Hydraulic Retention Time (s)
KL a Oxygen transfer coeffi cient (d−1
)
KLai Oxygen transfer coeffi cient in tank i (d−1
)
ME Mixing Energy (kWh/d)
METprod Methane production in the anaerobic digester (kg/d)
N2O Nitrous oxide (kg equivalent CO2/d)
SNO2
SNO3
SNO3 i
SNKj
SN2O
Nitrite concentration (mg/l)
Nitrate concentration (mg/l)
Nitrate concentration in tank i (mg/l)
Kjeldahl nitrogen (mg/l)
Dissolved nitrous oxide concentration (mg/l)
SO Dissolved oxygen concentration (mg/l)
N2 dinitrogen CO2/d)
OCI Overall Cost Index
SO,i Dissolved oxygen concentration in tank i (mg/l)
SP Sludge Production (kg/d)
PE Pumping Energy (kWh/d)
PI Proportional-Integral
Tas Temperature (◦C)
Q Flow rate (m3
/d)
TSS Total Suspended Solids (mg/l)
WWTP Wastewater Treatment Plants
bacteria (AOB) denitrification pathway for N2O emissions based on
Guo and Vanrolleghem [12]. In addition, BSM2G is the result of the
evolution of previous benchmarks. First, the Benchmark Simulation
Model no 1 (BSM1) was developed in Copp [13], which includes
the biological treatment and a secondary clarifier, using one-week
period to evaluate results. Next, the Benchmark Simulation Model no
2 (BSM2) (Gernaey et al. [14]) included the whole cycle of a WWTP,
adding the sludge treatment and a primary clarifier, applying a more
complete influent with a one-year period for evaluation. BSM2G dif-
fers from BSM2 mainly in the inclusion of GHG emissions assess-
ment. It should be noted that the use of models for the evaluation of
GHG emissions is currently restricted to the research domain, due to
the incomplete knowledge regarding the SNO2
production pathways
(Mannina et al. [15], Ni and Yuan [16]).
Although the present work uses Proportional-Integral (PI) con-
trollers, the main contribution is based on a fuzzy controller to cope
with the mentioned problems in WWTPs. There are already many
works in the literature that have applied fuzzy control strategies
in WWTPs. For example, the fuzzy controller was applied for the
basic control loop of the dissolved oxygen concentration (SO) in the
fifth reactor (SO,5) by using BSM1 in Belchior et al. [17] and Nasr
et al. [18] or in a pilot plant in Traore et al. [19]. In the case of
Santín et al. [20] and Meyer and Pöpel [21], the fuzzy controller is
used for ammonium and ammonia nitrogen concentration (SNH) in
the fifth tank (SNH,5) cascade control by manipulating the SO,5 set-
point, also by using BSM1 as testing plant. The fuzzy inference sys-
tem is employed in Pai et al. [22] to improve artificial neural net-
work to predict the total suspended solids (TSS) and the chemi-
cal oxygen demand (COD) in the effl uent from a hospital WWTP.
By using BSM2 as a working scenario, Santín et al. [23] Santín et
al. [24] apply fuzzy control to deal with pollutants limits viola-
tions. Fuzzy logic has also been applied for evaluation (Kalavrouzi-
otis et al. [25]) or management (Hirsch et al. [26]) of real WWTPs.
However, none of the referred papers have taken into account GHG
emissions.
Although there is a large number of works that apply control
strategies in WWTPs, the evaluation of GHG emissions has emerged
in recent years. Some works that analyze GHG emissions in WWTPs
by applying control strategies are Flores-Alsina et al. [7,8] and Barbu
et al. [27]. They use BSM2G, but with different model versions.
Flores-Alsina et al. [7] tests the effect of traditional control strate-
gies in GHG emissions, but without considering those produced by
nitrification. Flores-Alsina et al. [8] shows the effect on GHG emis-
sions of the different areas of a WWTP. Barbu et al. [27] presents the
effects of other traditional control strategies on water quality, opera-
tional costs and, especially, on GHG emissions, by an integral indica-
tor for performance evaluation. However, it was not the goal of these
works to implement specific control strategies in order to reduce N2O
emission in the nitrification process. On the other hand, Santín et
al. [28] reduce N2O emissions combining cascade SNO2
control and
cascade SNH,5 control. Boiocchi et al. [29] reduce N2O emissions with
a fuzzy controller that manipulates the oxygen transfer coeffi cient
(KLa) of the aerobic reactors based on SNH and the nitrate concen-
tration (SNO3
) in the input and in the output of the nitrification pro-
cess. In addition, Boiocchi et al. [29] take into account the effect that
the oxygen aeration can produce on effl uent costs and quality. Santín
et al. [28] combine two control strategies with PI controllers to also
reduce costs and improve the effl uent quality, but without attempt-
ing to eliminate nutrient violations. Both articles only manipulate
KLa of the aerobic reactors and only reduce SNO2
as GHG emissions.
The present article reduces the SNO2
emissions using a different
control strategy than the two referred articles, by means of only
148 I. Santín et al. / ISA Transactions 77 (2018)146–166
Fig. 1. BSM2 plant with notation used for flow rates.
SNH sensors, which are commonly used in real plants. The proposed
controller not only manipulates SO in the third reactor (SO,3), SO in
the fourth reactor (SO,4) and the SO,5 set-points, but also the inter-
nal recirculation flow rate (Qa), the external carbon flow rate (qEC)
in the first reactor (qEC,1) and the flow rate from the storage tank
(Qst). This fact also allows the proposed paper to differentiate itself
from the mentioned referenced articles, by reducing the CO2 emis-
sions due to the endogenous respiration of biomass, CO2 generated
from the external carbon source production and CO2 due to the elec-
tric consumption, and by removing the limit violations of the nutri-
ents. The proposed control strategies also differ from the literature,
achieving these objectives (together with the reduction of costs) by
the implementation of a single fuzzy controller, which to the best
of the authors knowledge has not been previously proposed. Also, it
has to be emphasized the addition of the derivatives of some vari-
ables with respect to time as fuzzy controller inputs, in order to
act in advance. In addition, the temperature is also considered as a
fuzzy controller input, since higher temperature means higher GHG
emissions (Boiocchi et al. [29]) and lower temperature means more
total nitrogen concentration (SNtot
) and SNH are generated. The article
explains the contribution of each manipulated variable in the pro-
posed objectives, as well as the effects of each of the fuzzy controller
al. [14]) that includes GHG emissions. The model was presented in
Flores-Alsina et al. [7] and an updated version provided by the same
authors has been used for the present article. Within these modifica-
tions, it is included the incorporation of the AOB denitrification path-
way for N2O emissions based on Guo and Vanrolleghem [12]. There-
fore, the present BSM2G includes two pathways for N2O emissions
(heterotrophic denitrification and AOB denitrification).
2.1. Layout
The BSM2G layout (Fig. 1) is designed for an influent with an aver-
age flow rate of 20,648.36 m3
/d and an average biodegradable COD of
592.53 mg/l. In the same way as in the case of BSM2, BSM2G is made
up of a primary clarifier, a secondary treatment and a sludge treat-
ment. The secondary treatment includes the biological reactors and
a secondary settler.
For the biological treatment, BSM2G includes, as in BSM1 (Copp
[13]) and BSM2, five biological reactors, two of which are anoxic
and three are aerobic. The biological reactions inside the reactors are
modeled by the Activated Sludge Model no 1 (ASM1) (Henze et al.
[30]). In BSM2G, ASM1 is extended on the basis of Hiatt and Grady
[31] and Mampaey et al. [32] in order to include, besides SNO , the
input. It should be noted that the proposed fuzzy control looks for a 3
other compounds that are present in the nitrification and deni tri-
trade-off between the aforementioned objectives, achieving satisfac- fication processes: SNO , nitric oxide (SNO), N2O and dinitrogen (N2).
tory results and without meaningfully worsening any of them. 2There is an internal r tion from the last aerobic reactor to feed
The paper is organized as follows. First, BSM2G working scenario
is presented. Next, the default and the proposed control strategies
are explained. Afterwards, simulations results are shown, together
with the discussion about them. Finally, the most important conclu-
sions are drawn.
2. Materials and methods
A benchmark is used for the evaluation of the proposed con-
trol strategy, as it is a common practice in wastewater treatment
research. This is BSM2G, which is an extension of BSM2 (Gernaey et
ecircula
the first anoxic reactor with SNO3
. The secondary clarifier is mod-
eled as a 10 layers non-reactive unit. At lower levels the sludge is
deposited by gravity. Some of this sludge is recirculated to the first
anoxic reactor (external recirculation) and the other part is led to be
treated. The hydraulic retention time of the primary clarifier and the
secondary treatment is 22 h. It is based on the average dry weather
flow rate and the volume of the primary clarifier (900 m3
), the bio-
logical reactors (12,000 m3
) and the secondary settler (6000 m3
). The
volume of each of the two anoxic tanks is 1500 m3
and the volume
of each of the three aerobic tanks is 3000 m3
.
I. Santín et al. / ISA Transactions 77 (2018)146–166 149
Table1
Limits for the effl uent pollutants.
Variable Value
SNtot
<18 mg/l
CODt <100 mg/l
SNH <4 mg/l
TSS <30 mg/l
BOD5 <10 mg/l
For the sludge treatment, BSM2G makes use of a thickener, an
anaerobic digester and a dewatering unit. The water extracted from
the sludge by the dewatering process is recirculated to the primary
clarifier through the storage tank to regulate its flow rate.
The influent data in BSM2G includes rainfall and storm events, as
well as variations in temperature. It is defined for 609 days, but only
the results of the period from day 245 to day 609 are considered for
evaluation. With the aim to stabilize the plant, a constant influent is
applied to the plant for 200 days, before any simulation.
2.2. Evaluation criteria
The performance of the control strategies is evaluated by consid-
ering the effl uent quality, the operational costs and the GHG emis-
sions.
The evaluation criteria for the effl uent quality are the percentage
of time for which the values of the effl uent pollutants are over the
established limits and the Effl uent Quality Index (EQI). Table 1 shows
the limits established for the effl uent concentrations of SNtot
, total
COD (CODt), SNH, TSS and 5-day Biological Oxygen Demand (BOD5) In
BSM2G, SNtot
is the sum of SNO3
, SNO2
, SNO, SN2O
and Kjeldahl nitrogen
(SNKj), which includes the organic nitrogen and SNH. Within these
concentrations, this article only evaluates the violations of SNtot
in
the effl uent (SNtot,e
) and SNH in the effl uent (SNH,e). This is due to the
fact that the rest of the concentrations are commonly kept under the
established limits and they only exceed the limits in exceptional days
when the high increase of the influent flow makes the wastewater be
bypassed to the effl uent without being treated.
EQI is expressed in Kg of pollutants per day and is calculated
weighting the effl uent concentration of the different pollutants,
according to the following expression:
t=609days
treatment, the sludge treatment, the difference between electric con-
sumption and electric generation, the EC production and the sludge
to be disposed. Within these sources, with the control strategy pro-
posed in this article, those produced in the biological treatment, due
to electricity and due to EC production are attempted to be reduced
and then evaluated.
3. Control approach
The control approach proposed in this article is mainly based on
a single fuzzy controller that manipulates the variables of the water
line in a WWTP. However, although the work is focused on this fuzzy
controller, three PI controllers are also applied in order to control
SO,3, SO,4 and SO,5 by manipulating KLa in the third tank (KLa3), in
the fourth tank (KLa4) and in the fifth tank (KLa5). Each one of them
controls the SO of one reactor by manipulating the KLa of the same
reactor.
Due to the large number of inputs and outputs of the pro-
posed fuzzy controller, it has been elaborated incrementally in order
to observe the effect produced by the different manipulated and
measured variables. The fuzzy controller finally designed is called
fuzzy_plantwide and the intermediate fuzzy controllers are num-
bered from 1 to 4 (fuzzy_1, fuzzy_2, fuzzy_3 and fuzzy_4).
In order to compare the performance of the new proposals, the
default control strategy (DCS) used in BSM2G is considered the start-
ing point. The second part includes the explanations of the PI con-
trollers used at the basic level and the fuzzy controller. Fig. 2 shows
the configuration of DCS and the proposed control strategy.
For all the control strategies, ideal sensors have been considered,
as it is a common practice in the research made on benchmark sim-
ulation models.
3.1. Default control strategy (DCS)
As it is shown in Fig. 2a, the DCS closed-loop control configuration
consists of a PI controller that controls SO,4 at a set-point of 2 mg/l by
manipulating KL a3, KLa4 and KL a5 with KLa5 set to the half value of
KLa3 and KLa4. KL a values are constrained from 0 to 360 d−1
.
For other possible manipulated variables, a fixed value is applied.
qEC,1 is added at a constant flow rate of 2 m3
/d. For the rest of the
reactors there is no external carbon addition. Two different wastage
flow rate (Qw ) values are imposed depending on the time of the year:
from 0 to 180 days and from 364 to 454 days Qw is set to 300 m3
/d;
and for the remaining time periods Qw is set to 450 m3/d. Qa is fixed
EQI =
1
1000 · T ∫
t=245days
(2 · TSS(t) + COD(t) + 30 · SNKj(t)) + at 61,944 m3/d.
The tuning parameters of the PI controller implemented in DCS
are kp = 25 and Ti = 0.002. The tuning employed here is taken from
+ 10 · (SNO3
+ SNO2
+ SNO + SN2O
)(t) + 2 · BOD5(t)) · Q(t) · dt
(1)
Nopens et al. [33] in order to consider the same basic control loops
configuration as in the BSM2 default control strategy.
where T is the evaluation period and Q is the flow rate.
The operational costs are evaluated by the Operational Cost Index
(OCI). It is calculated weighting the different costs of a WWTP as fol-
lows:
OCI = AE + PE + 3 · SP + 3 · EC + ME − 6 · METprod + HEnet (2)
where AE is the aeration energy (kWh/d), PE is the pumping energy
(kWh/d), SP is the sludge production (kg/d), EC refers to the carbon
that could be added to improve denitrification (kg/d), ME is the mix-
ing energy (kWh/d), METprod is the produced methane (kWh/d) and
HE is the heating energy (kWh/d).
The GHG emissions are a new evaluation criterion of BSM2G with
respect to BSM2. They are calculated according to the principles pro-
posed by Hiatt and Grady [31] and Mampaey et al. [32]. The follow-
ing sources of GHG emissions are taken into account: the biological
3.2. Proposed control strategy
The proposed control strategy in this paper is mainly focused on
the implementation of fuzzy logic. The own authors’ experience in
WWTP control engineering and the opinions received from opera-
tors in real plants make the authors conclude that the experience
and knowledge of the plant behavior is of great importance in the
control strategies application in WWTPs. For this reason, the main
control proposed is based on a single fuzzy controller designed to
manipulate six variables of the water line based on different mea-
sured variables, as well as their time derivatives in some cases, to
know their trend over time. The fuzzy controller does not try to keep
150 I. Santín et al. / ISA Transactions 77 (2018)146–166
the measured variables at a given set-point, as in Santín et al. [20].
The configuration of the full proposed control strategy is shown in
Fig. 2b.
Within the manipulated variables of the fuzzy controller, Qa, qEC,1
and Qst are directly related to the actuator. However, SO in the
aerobic reactors are controlled by PI controllers, whose set-points
are manipulated by the fuzzy controller. These PI controllers are
explained in the next section.
3.2.1. PI controllers for SO control in the aerobic reactors
PI controllers aim to maintain a variable at a given set-point
(unlike the proposed fuzzy controller) and they are mostly used in
real plants. SO in the reactors are some of the few variables that can
be maintained at a set-point in a WWTP, without a large error. There-
fore, PI controllers are proposed for this objective. For the fuzzy logic,
it is easier and more coherent to find the relationship of SNH and SNO3
with SO in the aerobic reactors, than directly with KL a of the aerobic
reactors.
The tuning of these PI controllers as well as the controlled and
manipulated variables of each one are the same with those the
default PI controller (kp = 25 and Ti = 0.002). This is because their
tracking is satisfactory enough and the implementation objectives of
this article are focused on the fuzzy controller. KLa values are also
constrained from 0 to 360 d−1
as in DCS.
3.2.2. Fuzzy logic
Fuzzy logic can be defined as a control based on human exper-
tise, determined by words instead of numbers and sentences instead
of equations. However, process variables are measured in numbers
instead of words. For this reason, the fuzzy controller adapts the
input variables into suitable linguistic values by membership func-
tions (mf). For further information about the fuzzy control, the reader
is referred to standard references such as Klir and Yuan [34].
The proposed fuzzy controller has been initially tuned based on
the knowledge of the biological processes described by the extended
ASM1 and on a specific analysis of the evolution over time of the
fuzzy controller inputs. After that, the membership functions values
range have been adjusted by trial and error in order to optimize the
results. The proposed fuzzy controller has been designed and tested
progressively. It has been always implemented with a sampling time
of 15 min. The complete fuzzy controller is called fuzzy_plantwide,
which consists of 14 inputs, 6 outputs, and 80 fuzzy rules. For the
controller inputs, 8 sensors are required. As shown in Figs. 2b and
3, the fuzzy_plantwide inputs are SNH at the input of the biological
reactors (SNH,0), at the output of the second reactor (SNH,2), of the
third reactor (SNH,3), of the fourth reactor (SNH,4) and SNH,5, the sum
of SNO3
at the output of the fifth reactor (SNO3 5) and SNH,5, the tem-
perature (Tas), the input flow rate (Qin ), the product of Qin and SNH
at the input of the primary clarifier (SNH,in), as well as the deriva-
tive with respect to time of SNH,2 (dSNH,2/dt), SNH,3 (dSNH,3/dt), SNH,4
(dSNH,4/dt), the sum of SNH,5 and SNO3 5 (d(SNH,5+SNO3 5)/dt) and the
product of Qin and SNH,in (d(Qin·SNH,in )/dt). The fuzzy_plantwide out-
puts are the SO,3 set-point, the SO,4 set-point, the SO,5 set-point, Qa,
qEC,1 and Qst . Mamdani (Mamdani [35]) is the method of inference.
Fig. 4 shows the most relevant input-output relationships of the
fuzzy controller through surface graphs, which allows the observa-
tion of the non-linearity of the fuzzy controller. The regulation of the
fuzzy controller output variables is aimed to reduce GHG emissions,
to reduce costs and to improve the effl uent quality by reducing SNH,e
and SNtot,e
limit violations. However, the manipulation of each vari-
able has different objectives and there is no variable that tries to ful-
fill all the objectives only by itself. The value of the output variables
is obtained based on the input variables, by means of the so-called
fuzzy rules.
Fig. 2. Layouts ofDCS and fuzzy_plantwide.
I. Santín et al. / ISA Transactions 77 (2018)146–166 151
Fig. 3. Inputs and outputs offuzzy_1, fuzzy_2, fuzzy_3, fuzzy_4 and fuzzy_plantwide.
The 80 fuzzy rules relate the manipulated variables to the val-
ues of the measured variables. These input-output relationships are
based on the biological processes that take place during the wastew-
ater treatment, as well as on the plant operation experience. The rea-
sons for the choice of input-output relationships are explained in the
following paragraphs, for each one of the fuzzy controllers. The fuzzy
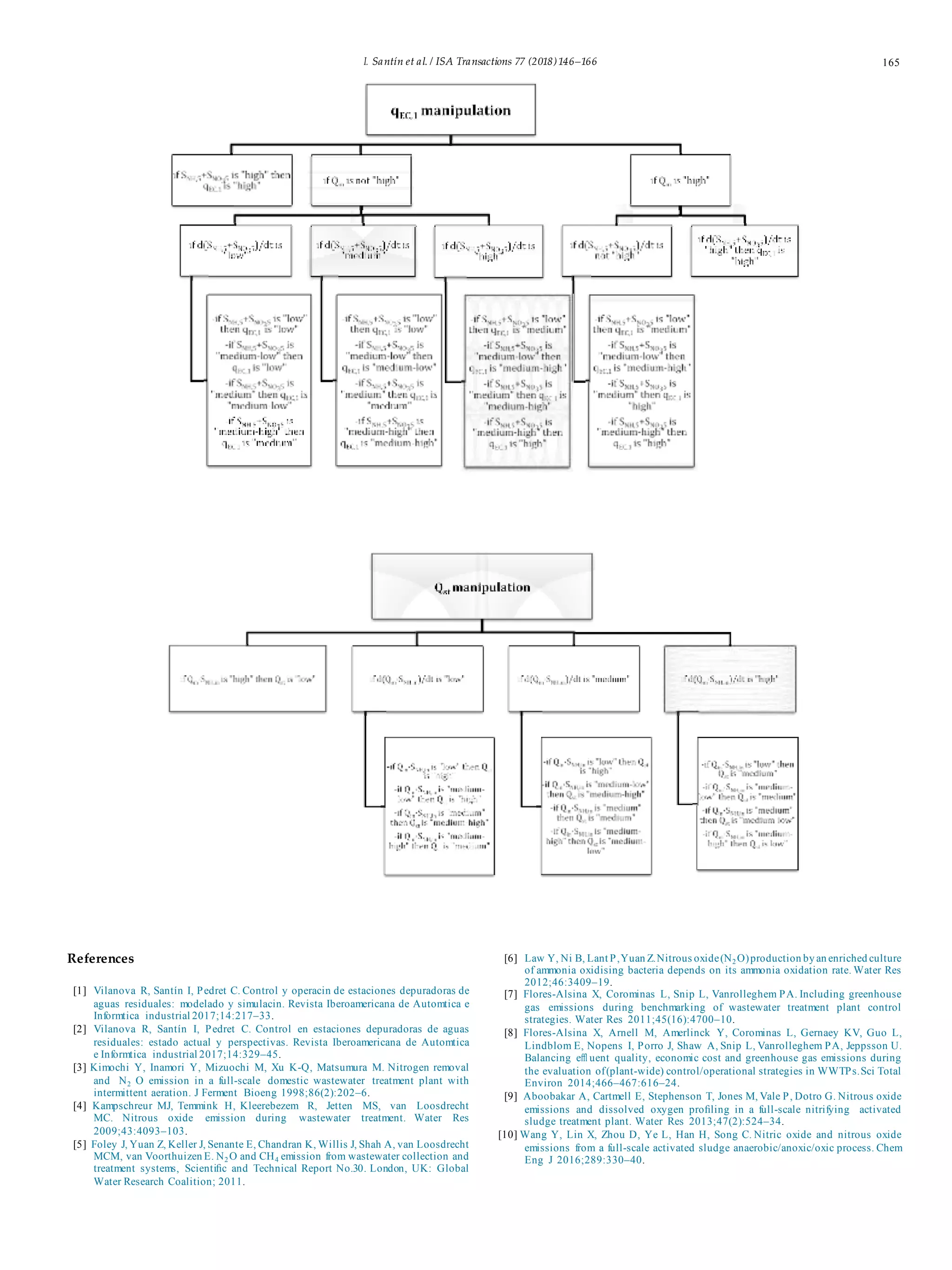
rules code is presented in appendix A and explained by a scheme in
appendix B. The FIS1
Editor from Matlab, used for the implementa-
tion of the fuzzy controllers, has some constrains in applying differ-
ent conditions. This fact requires the definition of a big number of
fuzzy rules that could be significantly reduced with a more flexible
tool.
In order to know the effect produced in the plant by the differ-
ent inputs and outputs, the controller has been tested and explained
incrementally by different steps until the fuzzy_plantwide has been
implemented. To this end, the fuzzy controllers have been numbered
from 1 to 4, as inputs and/or outputs have been added. Fig. 3 show
the inputs and outputs of each of these fuzzy controllers. The code
of fuzzy_plantwide is shown in Appendix A. The objectives sought in
each of the fuzzy controllers, as well as the reasons for their applica-
tion, are explained below.
Fuzzy_1. The main objective of fuzzy_1 is to reduce N2O emis-
sions, which are an important factor of GHG emissions. Higher N2O
emissions are generated during nitrification. As shown in several
articles such as Kimochi et al. [3], Kampschreur et al. [4], Foley et
al. [5], Law et al. [6], Flores-Alsina et al. [7,8], Aboobakar et al. [9] or
Wang et al. [10], N2O emissions during nitrification are the result of
partial nitrification. It happens when the SNH oxidation is not com-
pletely converted to SNO3
. Therefore, N2O emissions are related to SO
in the aerobic reactors (Boiocchi et al. [29]).
Therefore, the first application of the fuzzy controller is created
with the intention to avoid partial nitrification. Fuzzy_1 manipulates
the SO set-points of the aerobic reactors based on the SNH input of
each reactor. SO set-points are constrained from 0 to 5 mg/l. The SO
values are finally obtained by the PI controllers, whose set-points
are given by the fuzzy controller. Then, knowing the SNH input of a
reactor and based on the experience of the plant, the required SO is
added by the fuzzy controller for complete nitrification. In addition,
not only the values of SNH, but also their slopes are taken into account
by their derivatives with respect to time. This allows the controller to
be able to act in advance. In the case of fuzzy_1, when SO is low and
SNH begins to increase, the increase of SO has to be fast. Otherwise,
a very large increase of N2O can be produced. For this reason, the
derivative of SNH with respect to time (dSNH/dt) is taken into account,
mainly when the values of SNH are low in order to detect their immi-
nent increase (Fig. 4a, c and e). Finally, the resulting SO values are also
influenced by temperature, because N2O emissions are much higher
at high temperatures (Fig. 4b, d and f). It is important to note the dif-
ference between fuzzy_1 and the cascade SNH control widely used in
the literature (Vrecko et al. [36], Stare et al. [37], Flores-Alsina et al.
[7], Barbu et al. [27], etc.), because although this can achieve better
effl uent quality results, N2O emissions are not considered and par-
tial nitrification can occur, as high GHG emission values are shown
in Barbu et al. [27] by SNH,5 cascade control.
Although the main objective of fuzzy_1 is the reduction of the N2O
emissions, the levels of SNH and SNO3
are also taken into considera-
tion to some extent, since SO is regulated based on the SNH values.
In fuzzy_1 the outputs SO,3, SO,4 and SO,5 have five member-
ship functions, since “very_high” is added in fuzzy_2. Regarding the
1
FIS: Fuzzy Inference System.
152 I. Santín et al. / ISA Transactions 77 (2018)146–166
Fig. 4. Graphic surfaces of the fuzzy control outputs related to the inputs.
inputs, SNH,2 has five mf, whereas SNH,3 and SNH,4 have six mf. This
is due to the fact that SNH,2 is similar throughout the year, but SNH,3
SNH,e and SNtot,e
are above of the established limits. For this purpose,
the inputs SNH,5 and the sum of SNH,5 and SNO3 5 (giving a value close
and SNH,4 vary depending on the temperature because more SNH is to that of SNtot
) are added.
oxidized at high temperatures than at low temperatures. In the case
of the time derivatives, dSNH,2/dt has three mf, dSNH,3/dt has four mf
and dSNH,4/dt has one mf (which is “high”). Each one has been ana-
lyzed separately, but all dSNH/dt have the same objective, which is to
give a “medium” value of SO when SNH is “low” and dSNH/dt is “high”
or “very_high”. Finally, the SO values also depend on Tas, which con-
sists of two mf (“medium-low” and “high”).
SNH,5 has three mf and SNH,5+SN O3 5 has five mf. However, in
both cases only one is used in fuzzy_2 (“high”). In addition, the mf
“very_high” is added to all SO outputs. Then, for all the fuzzy rules
of fuzzy_1, the constraint if SNH,5 is not “high” is added. When SNH,5
is “high”, all the SO outputs will be “very_high”, in order to oxidize
more SNH and to avoid its increase. Also, if SNH,5 is not “high” and
SNH,5+SNO3 5 is “high”, the “low” value is given to all SO (Fig. 4g–i). In
Fuzzy_2. The next step of the fuzzy controller aims to improve the this way, less SNO3
is generated and therefore SN tot and the aeration
effl uent quality in terms of reducing the percentage of time when costs are reduced.
I. Santín et al. / ISA Transactions 77 (2018)146–166
The input SNH,5+SNO3 5 is not added as a constraint in the fuzzy
rules of fuzzy_1, because that could imply an increase of N2O by
reducing SO.
Fuzzy_3. In the following fuzzy controller application, Qa is added
as output, while Qin and SNH,0 are added as inputs. The manipulation
of Qa aims to reduce the SNH peaks and it is not only based on Qin and
SNH,0, but also on SNH,5. Qa is constrained from 0 to 309,720 m3
/d
and, in addition, its variations are also constrained to 26,000 m3
/d
between two samples (15 min) in order not to have abrupt changes.
Qin has one mf (“high”), which is above the usual ranges of dry
weather and, thus, the values of this mf happen when there is rain-
fall event. SNH,0 also has only one mf called “high” and Qa three mf
(“low”, “medium” and “high”). Then, by fuzzy rules, when SNH,5 is
increased close to the limit, Qa is reduced in order to increase the
hydraulic retention time (HRT) and thus improve the nitrification
process. On the other hand, when there is a Qin increase due to a
rainfall and, at that time SNH,0 is “high” while SNH,5 is “low”, Qa is
increased to dilute the SNH concentration (Fig. 4j). When the SNH
peak reaches the aerobic reactors, detected as a result of SNH,5 being
“high”, Qa is reduced.
Fuzzy_4. In fuzzy_4, qEC,1 is added as an output. This is intended to
regulate the addition of qEC,1 instead of keeping it fixed at 2 m3
/d. The
addition of qEC improves the denitrification, significantly reducing
SNO3
values, but on the contrary, it increases the operational costs.
In addition, although a slight decrease of N2O in denitrification can
be produced when external carbon is added, the total GHG emis-
sions are higher due to an increase in the endogenous respiration
of biomass, in the sludge processing and in the chemical and energy
use. Due to these reasons, fuzzy_4 aims to add carbon only in the
cases where a reduction of SNtot,e
is necessary. In this way, the value
of qEC,1 added in fuzzy_4 is based on SNH,5+SN O3 5 and its time deriva-
tive (Fig. 4k). In addition, Qin is also taken into account, since its value
is increased when there is a rainfall, qEC,1 is also increased (Fig. 4l).
The value of qEC,1 is constrained from 0 to 5 m3
/d.
Five mf of the input SNH,5+SNO35 are related to five mf of the
output qEC,1. In the case of d(SNH,5+SNO3 5)/dt, it has three mf and
it is considered both to increase the values of qEC,1 and to reduce
them. So, when the mf of Qin is not active because there is no
rainfall, if d(SNH,5+SNO3 5)/dt is “medium”, the relationship between
SNH,5+SNO3 5 and qEC,1 is as follows: if SNH,5+SNO35 is “low” then qEC,1
is “low”, if SNH,5+SNO3 5 is “medium” then qEC,1 is “medium” and so
on. In the event that d(SNH,5+SNO3 5 )/dt is “high”, qEC,1 is previ-
ously increased to act in advance against SNtot,e
limit violations. If
d(SNH,5+SNO3 5)/dt is “low”, the value of qEC,1 is lower to save carbon
costs. If Qin is “high”, the values of qEC,1 in relation to SNH,5+SNO3 5 and
d(SNH,5+SNO3 5)/dt are also increased.
Fuzzy_plantwide. Finally, the fuzzy controller is fully imple-
mented, which is called fuzzy_plantwide. The fuzzy_plantwide code
is shown in Appendix A and a scheme of its fuzzy rules is in
Appendix B. The last application of the fuzzy controller adds Qst as
a manipulated variable. This is based on the product of Qin and SNH,in
and its derivative with respect to time.
The storage tank is responsible for regulating the amount of
water that is recirculated from the dewatering to the primary settler.
Although the amount of recirculated water is very low in comparison
to the influent, its SNH is very high.
First of all, the default operation of the storage tank has been par-
tially modified. As explained in the previous section, in the default
operation, when the water volume of the tank is below or equal to
the minimum established value, all the flow leads into the tank while
Qst is equal to 0. This has been modified in order to fill the tank if it
is necessary. In such a way that all the flow is led by bypass if Qst
is higher than the input flow. On the other hand, if the given Qst is
lower than the input flow, Qst will be equal to the given value and the
tank will be filled by the difference between the inlet and the out-
153
Table2
Simulationresultsofthedefaultcontrolstrategy,literatureandtheproposedfuzzycontrollersaswellaspercentagesofimprovementwithrespecttothedefaultcontrolstrategy.
EvaluationCriteriaDCSSantínetal.[28]fuzzy_1fuzzy_2fuzzy_3fuzzy_4Fuzzy_plantwide
valuevalue%of
improvement
85.09
value%of
improvement
87.55
value%of
improvement
88.77
value%of
improvement
89.24
value%of
improvement
94.81
value%of
improvement
98,96EffluentqualitySNtot,eviolations
(%ofoperatingtime)
SNH,eviolations
(%ofoperatingtime)
EQI(kgofpollutants/d)
10.61.721.321.191.140.550.11
1.140.05438.570.1289.470.06694.21010001000100
5665.985469.223.475490.453.105489.193.125486.983.165595.431.245567.771.73
OperationalcostsAE(kWh/d)
PE(kWh/d)
EC(kg/d)
OCI
4306.25
261.48
800
9272.78
–
–
–
8635.33
–
–
–
6.94
3788.46
261.48
800
8737.47
12.02
0
0
5.78
3786.08
261.48
800
8735.08
12.08
0
0
5.80
3782.05
263.71
800
8733.22
12.17
−0.85
0
5.82
3701.54
263.74
546.12
7839.63
14.04
−0.86
31.73
15.45
3639.85
263.73
5015.01
7677.35
15.47
−0.86
35.62
17.20
GHGemissionsN2Obiotreatment(kgCO2equiv-
alent/d)
Endogenousrespirationof
biomass(kgCO2/d)
Totalbiotreatment(kgCO2/d)
PowerCredit(kgCO2/d)
EC_GHG(kgCO2/d)
TotalCO2(KgCO2/d)
1596.21197.7922.17773.3751.55782.9250.95786.6650.72801.9249.76858.2846.23
3563.83––3541.010.643540.980.643540.890.643455.733,.033443.693.37
9086.11
−505.85
821.33
17,851.1
–
–
–
17,134.19
–
–
–
4.02
8243.59
−738.91
821.33
16,753.28
9.27
46.07
0
6.15
8253.15
−740.01
821.33
16,761.64
9.18
46.29
0
6.10
8256.82
−740.83
821.33
16,764.53
9.13
46.45
0
6.09
8187.67
−755.23
560.68
16,339.12
9.89
49.30
31.73
8.47
8231.31
−781.23
528.34
16,315.06
9.41
54.44
35.67
8.60
154 I. Santín et al. / ISA Transactions 77 (2018)146–166
let flow while the volume does not reach its maximum established
value.
Once the operation of the storage tank has been modified,
fuzzy_plantwide controller aims to compensate the Qin ·SNH,in peaks
by reducing Qst . Conversely, when the values of Qin ·SNH,in are lower,
Qst is increased to empty the storage tank. Qst is constrained from 0
to 1500 m3
/d.
Both Qin ·SNH,in and Qst have five mf, whereas d(Qin·SNH,in)/dt
has three mf. When d(Qin·SNH,in )/dt is “medium” the relationship
between Qin ·SNH,in and Qst is completely reversed (if Qin ·SNH,in is
“low” then Qst is “high”, if Qin ·SNH,in is “medium-low” then Qst is
“medium-high”, etc). In the case of d(Qin·SNH,in)/dt is “low”, Qst is
higher. Conversely, if d(Qin·SNH,in)/dt is “high”, the values of Qst are
lower (Fig. 4m).
4. Simulation results and discussion
This section presents the simulation results and the discussion
regarding the fuzzy controller. As well as in the previous section, the
results have been analyzed for each one of the fuzzy controllers that
have been implemented incrementally in order to observe the effects
of the different inputs, outputs and fuzzy rules.
Table 2 shows the results obtained with fuzzy_1, fuzzy_2, fuzzy_3,
fuzzy_4 and fuzzy_plantwide, as well as the results of Santín et al.
[28] and DCS. The latter has been used as reference for the percentage
of improvement. The articles Flores-Alsina et al. [7,8] and Boiocchi et
al. [38] also include the GHG emissions assessment, but they have
not been considered for comparison because the first two articles
use the original BSM2G and the last one uses BSM2 for Nitrous oxide
(BSM2N). In the case of Barbu et al. [27] and Santín et al. [28], they
are the only papers that use the same updated BSM2G as the present
article. Although Barbu et al. [27] evaluates GHG emissions, it does
not implement a specific control strategy to reduce them, resulting
in higher GHG emissions than by applying DCS. Therefore, Barbu et
al. [27] has neither been considered for comparison, since the main
objective of the present article is the reduction and consequently, the
first step before considering other criteria.
Effl uent quality has been evaluated through the percentage of
time of SNtot,e
and SNH,e limit violations. Although the main objective
in terms of quality is to keep contaminants below the established
limits, EQI is also shown as a criterion to be compared. COD, TSS and
BOD5 limit violations are not shown because they only occur on cer-
tain days when there is a bypass and this is not modified with the
proposed fuzzy controller.
Within the operational costs, there are shown those that have
significant variations. These are especially AE and EC, but PE is also
shown because Qa is regulated from fuzzy_3.
Regarding the GHG emissions, in addition to the total CO2, the
emissions of the sources that have significant variations with the
proposed fuzzy controller are also shown. These are those produced
Fig. 5. SNH,2 , SO,3 , N2O,3 and KL a3 oftwo days simulation in summer (a) and in winter (b) for the default and the proposed fuzzy controllers.
I. Santín et al. / ISA Transactions 77 (2018)146–166 155
Fig. 6. SNH,3 , SO,4 , N2O,4 and KL a4 oftwo days simulation in summer (a) and in winter (b) for the default and the proposed fuzzy controllers.
in the biological treatment (total biotreatment), the CO2 due to
electric consumption minus the electric generation (Power credit)
and the CO2 generated from external carbon source production
(EC_GHG). Among the GHG emissions produced in the biological
treatment, they are shown those that have significant variations due
to the application of the proposed fuzzy controller, which are the N2O
the reductions of the SNtot,e
and SNH,e violations. Regarding the oper-
ational costs, the reduction of OCI is mostly obtained due to an AE
reduction.
Figs. 5–8 allow the analysis of these numerical results shown in
Table 2. The first three figures show SNH at the input, SO at the out-
put, N2O at the output and KLa4 at the output for the third, fourth
emissions and the CO2 produced by the endogenous respiration of and fifth tanks. Fig. 8 shows the SN tot,e and SNH,e time evolution. For
the biomass.
Figs. 5–11 show the evolution over time of the different input and
output variables, as well as the evolution of some variables that give
all figures, two summer days and two winter days are shown. The
summer days selected are those with higher N2O emissions. And for
the winter days a rainfall event has been selected that results in SNH,e
information about the objectives of the plant performance. They are
shown only for two days in order to better observe the comparison and SN tot,e
increases.
between the different controllers and for both winter and summer
days. This is because the behavior of the plant is different depending
on temperature. There have been selected specific days to observe
The N2O reduction obtained is shown in Figs. 5–7 and it is mainly
achieved in summer, because the emissions are much higher at high
temperatures. Within the three reactors, the most problematic N2O
emissions occur in tank 3. Fig. 5a show an example of a large differ-
the effect of some concrete variables. Both the numerical results and
the evolution of the variables over time are discussed below. ence of N2O emissions between DCS and the fuzzy controllers. This
Fuzzy_1. Table 2 shows how the N2O emissions in the biological is due to the fact that SO,3 with DCS is much lower, whereas SNH,2 is
very similar, which produces a partial nitrification.
treatment are reduced by 51.55% by applying fuzzy_1 compared to
DCS. This is the most important factor in the reduction of GHG, but In the case of the fourth tank (Fig. 6a), although the N2O emissions
are lower than in the third tank, larger peaks of N2O are also observed
it is not the only one, since there is also a reduction of power credit,
mainly due to a decrease in AE. In addition, among the results shown in DCS compared to fuzzy_1. However, in this case S O,4
is maintained
in the same table, in terms of effl uent quality, it is worth highlighting
at 2 mg/l with DCS and its value is higher than that obtained with
fuzzy_1 during all the time. One possible reason is the high genera-
156 I. Santín et al. / ISA Transactions 77 (2018)146–166
Fig. 7. SNH,4 , SO,5 , N2O,5 and KL a5 oftwo days simulation in summer (a) and in winter (b) for the default and the proposed fuzzy controllers.
tion of N2O in the third tank (N2O,3).
In the last tank, during summer time (Fig. 7a), first it is observed
that the values of SNH,4 are lower with DCS than with fuzzy_1. This
is due to the higher values of SO,4 mentioned before, which result in
a higher SNH oxidation. In addition, the values of SO,5 are also higher
in DCS and consequently the N2O emissions are lower, although dur-
ing the peaks of SNH,4 the differences are reduced and there is even an
interval when SNH,4 is higher in DCS. In any case, the N2O emissions in
the last tank are much lower compared to the fourth tank and above
all compared to the third tank. During the summer periods the SNH,e
values are low (Fig. 8a), this fact translates that the high SO,4 and SO,5
values obtained with DCS are unnecessary. In addition, high SO,5 val-
ues produce an increase in AE, resulting in increased costs and GHG
emissions due to the electric consumption. Also, by the internal recir-
culation, high SO,5 values result in an excess of SO in the anoxic tanks
and consequently in a deterioration of the denitrification process.
values of SO,3 obtained with fuzzy_1 are similar to those obtained
with DCS (Fig. 5b), but with fuzzy_1 they are slightly lower when
SNH,2 is low and slightly higher when there is a peak of SNH,2. The SO,4
and SO,5 values (Figs. 6b and 7b) are almost all the time lower with
fuzzy_1 than with DCS, except when the SNH peak is increased more
than usual, as happens on the day 422.
As it can be observed in Fig. 8b, the discussed SO reduction by
fuzzy_1 results in a SNtot,e
reduction, as shown in the SNtot,e
violations
results in Table 2. Referring to SNH,e, the values are higher most of
the time in the case of fuzzy_1 than in the case of DCS because with
lower SO values, less SNH is oxidized. However, during this time, SNH,e
values are below the established limits. When there is a SNH peak, SO
is increased when fuzzy_1 is applied, which decreases the time of the
SNH,e violations, as shown in the results available in Table 2.
In short, fuzzy_1 offers, with respect to DCS, a N2O reduction
mainly due to the SO regulation in tank 3. In terms of effl uent quality,
Other important factors for the N2O emissions reduction are the S tot,e and SNH,e violations have been greatly reduced. This is achieved
inputs of dSNH/dt in the three aerobic tanks. In Figs. 5a, 6a and 7a it
can be observed the fast SO increase at the beginning of the SNH peaks
by regulating SO of the aerobic tanks, increasing them when there is
an SNH increase, and keeping them at low levels for the rest of the
when an increase in its slope is detected. This fact is very important time, thus nitrifying less and therefore generating less SNO and con-
because if SO is not increased rapidly when SNH begins to increase, sequently less SNtot,e . Although the main objective is to
3
keep pollu-
the result can be a significant rise of N2O. tants below limits, EQI is also reduced. Finally, by applying fuzzy_1,
In cold periods, the N2O emissions are lower and the main dif-
ficulty is keeping SNH,e and SNtot,e
below the established limits. The
the SO values are lower most of the time in comparison with DCS and
N
I. Santín et al. / ISA Transactions 77 (2018)146–166 157
Fig. 8. SNH,e and SNtot,e
of two days simulation in summer (a) and in winter (b) for the default and the proposed fuzzy controllers.
Fig. 9. Qin , SNH,0 , SNH,5 and Qa of days 422 simulation for the default and the proposed fuzzy controllers.
this results in an AE decrease.
Fuzzy_2. Table 2 shows that the main differences of the fuzzy_2
results compared to fuzzy_1 are the SNH,e and SNtot,e
limits violations.
Specifically, the largest reduction is obtained in the SNH,e limit viola-
tions, which are reduced by more than 14% compared to fuzzy_1.
As previously discussed, the SNH,e and SNtot,e
limits violations
are more likely to occur at low temperatures. The performance of
fuzzy_2 is shown in Fig. 8b and the variations in the SO manipulation
158 I. Santín et al. / ISA Transactions 77 (2018)146–166
Fig. 10. Qin , SNH,5 +SNO35 and qEC,1 of two days simulation in summer (a) and in winter (b) for the default and the proposed fuzzy controllers.
are shown in Figs. 5b, 6b and 7b. When SNH,5 is “high” the fuzzy rules
implemented in fuzzy_1 are overridden, and a “very_high” value of
SO of the aerobic reactors is added. This is observed in the above
referred figures, where the differences between fuzzy_1 and fuzzy_2
are only observed on day 422, where SO,3, SO,4 and SO,5 have higher
values with fuzzy_2, which coincides with a high SNH,5 peak. Conse-
quently, the SNH,e peak is reduced (Fig. 8b).
Another fuzzy rule added in fuzzy_2 allows a decrease in the val-
ues of SO when SNH,5 + SNO3 5 is “high” as long as SNH,5 is not “high”.
This effect is more diffi cult to be observed in the figures. However, by
using fuzzy_2 it is possible to see that SO,3, SO,4 and SO,5 are reduced
faster after the SNH peak and, for a certain time interval, they are
lower than in the case of fuzzy_1. This does not affect SNtot,e
of day
422, since SO is increased prior to this moment, but there are other
peaks during the year that are slightly reduced. These reductions are
low, as it can be seen in the SNtot,e
violations results in Table 2.
Finally, in terms of operational costs, the SO increase when SNH,5
is “high” does not result in an AE increase, because these SO increases
occur only rarely throughout the year and as a result of the slight SO
reduction when SNH,5+SNO3 5 is “high”. In fact, Table 2 shows that AE
is even slightly lower with fuzzy_2 when compared to fuzzy_1.
Fuzzy_3. The results of Table 2 show how the SNH,e violations are
completely removed by means of fuzzy_3, while the other results
are the same or have non-significant variations when compared to
fuzzy_2.
Fig. 9 allows its analysis with the example of day 422. Qa is mostly
maintained at its default value. However, day 422 is an example
where Qa is incremented and reduced from its default value. When
there is an increase of Qin due to a rainfall and there is also a SNH,0
peak, fuzzy_3 increases Qa in order to dilute SNH. This dilution is
achieved because SNH,5, which is recirculated, is lower than SNH,0.
Due to this reason, Qa is only increased in the case when SNH,5 is
not “high”. On the other hand, increasing Qa results in a reduction
of the hydraulic retention time and consequently the denitrification
and nitrification processes worsen. Therefore, it has to be taken into
account that the Qa manipulation aims to reduce the SNH,e violations
and the nitrification process is the key factor to achieve that. Accord-
ingly, when the SNH increase reaches the aerobic reactors, detected
by a SNH,5 increase, fuzzy_3 decreases Qa in order to increase the
hydraulic retention time and thus the aerobic reactors oxidize more
SNH. The result is observable in the reduction of the SNH,5 peak by
the application of fuzzy_3 when compared to fuzzy_2. Consequently
SNH,e is also reduced as it is shown in Fig. 8.
The only important difference in fuzzy_3 is the elimination of the
SNH,e limit violations. However, it can be observed that there is a
slight reduction in the SNtot,e
violations. This is because sometimes
the conditions Qin is “high” and SNH,0 is “high” are met, but the SNH,5
peak fails to get the “high” value. Hence, Qa is increased, but subse-
I. Santín et al. / ISA Transactions 77 (2018)146–166 159
Fig. 11. Qin ·SNH,in, Qst and Vst of two days simulation in summer (a) and in winter (b) for fuzzy_plantwide.
quently is not reduced below the default value. This fact causes more
SNO3
to be denitrified and the aerobic reactors to generate less SNO3
as
reduce it more than by using fuzzy_3. This is the reason for reducing
SNtot,e
limit violations. Therefore, fuzzy_4 increases qEC,1 only when
a result of the hydraulic retention time being lower. Due to this rea- it is necessary with the objective that SNtot,e
si not exceed the estab-
son, the PE mean is also slightly higher. However, these variations
are practically negligible.
Fuzzy_4. Table 2 shows the results obtained with fuzzy_4. In
terms of effl uent quality, a decrease of more than 5.57% in the
SNtot,e
limit violations is achieved (being near of the total removal),
lished limit. Thus, fuzzy_4 gives more importance to the fact that the
pollutants concentration is below the established limits than to their
means.
It is worth to note that the value of qEC,1 depends not only
on SNH,5+SN O 5 but also on the input d(SNH,5+SN O 5)/dt. Thus, if
3 3
while EQI is slightly worsened. In reference to operating costs, EC is
reduced with 31.73% that results in a OCI reduction of 9.63%. This
reduction also results in a total GHG emissions reduction of 2.38%.
Figs. 10 and 8 allow to analyze the mentioned results. Fig. 10
shows that the values of SNH,5+SN O3 5 are lower in summer than in
winter and, therefore, the values of qEC,1 obtained by fuzzy_4 are
SNH,5+SN O3 5 increases with a high slope, qEC,1 is more rapidly
increased in order to further reduce the SNH,5+SNO3 5 peak. While
SNH,5+SNO3 5 decreases, qEC,1 is reduced more quickly to reduce costs.
In addition, if there is a Qin increase due to a rainfall and there is
a high SNH,5+SNO3 5 slope, qEC,1 is rapidly increased to its maximum
value without taking into account the SNH,5+SNO3 5 value, as it can be
also lower. However, for both summer and winter, the values of qEC,1
are below the default value (2 mg/l) most of the time. This leads
to higher SNH,5+SNO3 5 and thus, higher SNtot,e
values for most of the
time by applying fuzzy_4 when compared to fuzzy_3. This is the rea-
son for the slight EQI worsening. On the other hand, when there is
a SNH,5+SNO3 5 peak, qEC,1 is increased above 2 mg/l. Only in cases
where the SNH,5+SNO3 5 peak is much higher, as in the case of day
422, the qEC,1 increase by applying fuzzy_4 is high enough high to
observed on day 422 in Fig. 8.
Finally, the fact that most of the time qEC,1 is below its default
value explains the cost reduction obtained. Also, it results in a GHG
emissions reduction due to a CO2 generated from the EC production
and from the endogenous respiration of biomass.
Fuzzy_plantwide. The results in Table 2 show a decrease in the
SNtot,e
limit violations due to the reduction of their peaks, with
the almost complete removal. They are only 4 times of violations
160 I. Santín et al. / ISA Transactions 77 (2018)146–166
throughout the year and they are due to a high Qin increase that
results in the bypass from the influent to the effl uent without being
treated. The reduction of the SNH,e peaks is not reflected in the results
since the SNH,e limit violations are completely removed in fuzzy_3.
This SNtot,e
and SNH,e peak reduction also leads to slight AE and EC
reductions, which have repercussions on both cost and GHG emis-
sion reductions.
The operation of Qst manipulation by fuzzy_plantwide controller
is shown in Fig. 11. First, it is worth explaining that the liquid
extracted from the sludge treatment is recirculated to the primary
treatment and regulated by the storage tank. The flow rate of this
liquid is very low compared to the influent. However, the reason for
Qst manipulation is the high value of SNH in the recirculated liquid,
which can produce SNH increases in the biological treatment. This
SNH increase has also results in the need for more SNH to be oxidized
and thus more SNO3
is generated, which results in a SNtot
increase.
Then, as it can be seen in Fig. 11, both in summer and winter, when
improvement of EQI, OCI and CO2 emissions compared to DCS are
of 1.97%, 14.4% and 8.24% respectively. Although there are small
changes in the percentages of improvement, they are still satisfac-
tory. It is important to note that filters are usually applied, which
attenuate the noise signal. In addition, the controller parameters
should be adjusted after an analysis of the sensor signals.
5. Conclusions
This paper has presented the implementation of a fuzzy controller
for the plant-wide control of biological wastewater treatment pro-
cesses with the objectives of reducing GHG emissions, SNtot,e
and the
SNH,e limits violations and operational costs (AE and EC). The imple-
mentation of three PI controllers have also been required in order
to track the SO set-points given by the fuzzy controller. The follow-
ing points summarize the results obtained with the proposed control
strategy:
there is a Qin ·SNH,in peak, Qst is reduced in order not to recircu-
late SNH. When the values of Qin ·SNH,in are lower, Qst is increased • It is possible to reduce GHG emissions by manipulating the SO set-
in order to reduce the volume of the tank and thus to have it ready
for the next Qin·SNH,in peak. This is seen in the evolution of the stor-
age tank volume (Vst). Fig. 11 only shows the values obtained with
fuzzy_plantwide controller because by using the previous fuzzy con-
trollers and DCS, Qst is always kept at 0 and all the flow rate from the
dewatering is led by bypass once the storage tank is full.
points of the aerobic reactors, based on the SNH at the entrance of
each reactor, avoiding partial nitrification. In addition, with the
same regulation it is also possible to improve the effl uent quality
and to reduce operational costs.
• The manipulation of the SO set-points taking also into account
SNH,5 as an input allows the fuzzy controller a slight reduction of
the SNH,e peaks when these are higher than usually. In addition,
The input d(Qin ·SNH,in)/dt is similarly used as fuzzy_4 operates
with d(SNH,5+SN O3 5 )/dt. Therefore, it is used to increase or decrease
the SNO3 5
+SNH,5 measurement allows to slightly reduce the S Ntot,e
Qst more quickly based on the slope of Qin ·SNH,in in order to act in
advance.
Focusing first on the results obtained in winter, Fig. 8b shows that
the SNH,e and SNtot,e
peak reductions are clearly observable. When Qst
peaks when there is no risk of SNH,e violation or GHG increase.
• The manipulation of Qa allows the SNH,e reduction when it is nec-
essary. For this purpose, Qa is manipulated, increasing it to dilute
SNH at the input of the biological treatment or decreasing it to
increase the hydraulic retention time.
is increased during lower Qin ·SNH,in values, SNH,e and SNtot,e
are higher • Increasing q EC,1 when SNO35
+SNH,5 increases allows to avoid the
with fuzzy_plantwide compared to fuzzy_4. Thus, variations of SNH,e
SNtot,e limit violations. Decreasing q EC,1 for the remaining time
and SNtot,e
with fuzzy_plantwide are smoother. Fig. 10b shows that results in a reduction of GHG emissions and costs.
less qEC,1 is required due to the SNtot,e
peak reduction. In addition, • The regulation of Qst based on the influent, specifically based on
Figs. 5b, 6b and 7b show that less SO is required to complete nitrifi- Qin ·SNH,in, allows to significantly reduce the SN tot,e and SNH,e peaks.
cation due to the reduction of the SNH peaks in each of the reactors.
The qEC,1 and SO reductions result in reductions of operating costs
• The derivatives of some fuzzy controller inputs with respect to
time allow better regulation when acting in advance. Especially
and GHG emissions as shown in the results in Table 2.
In the case of the summer period, due to the fact that the val- in the case of the SO set-points, to avoid large GHG increases.
ues of SNtot,e
and SNH,e are lower, there is no risk of limit violations,
at least during dry weather, and this increases their values with
fuzzy_plantwide than with fuzzy_4 (Fig. 8a). The only drawback is
the consequent qEC,1 increase during summer (Fig. 10a). Although
there is a cost reduction with fuzzy_plantwide in the annual results,
the Qst and/or qEC,1 manipulations could be improved during ele-
vated temperatures in order to further reduce operating costs. On the
other hand, the SNH peaks of the aerobic tanks are also reduced dur-
ing the summer period and thus lower SO is also required (Figs. 5a, 6a
and 7a).
Regarding the stability of the fuzzy controller, although this is
complex to be guaranteed from a mathematical point of view, it can
be obtained through knowledge implementation. It has to be noticed
that during the entire simulation period of 609 days (1 year of eval-
uation) no instability has been detected.
Finally, although the use of ideal sensors is a valid option to com-
pare control strategies, a simulation with fuzzy_plantwide adding
noise and delay to the sensors has been performed. The complete
removal of the SNH,e limit violations has been maintained. The per-
centage of time of the SNtot,e
limit violations increases slightly to
0.45%, but it is still a low time percentage. The percentages of
• To carry out a sensitivity analysis is an objective as a future work,
to analyze the influence of the plant parameter variations in the
results obtained with the proposed control strategies.
Finally, satisfactory results have been obtained by applying the pro-
posed fuzzy controller, which allowed achieving the objectives to
reduce GHG emissions, to improve the effl uent quality and to reduce
operational cost.
Acknowledgment
This work was supported by the the Spanish MINECO/FEDER
grant DPI2016-77271-R. Lund University and Technical University of
Denmark are gratefully acknowledged for providing the BSM2G Mat-
lab/Simulink code, with a special mention for Dr. Flores Alsina and
Dr. Ulf Jeppsson.
I. Santín et al. / ISA Transactions 77 (2018)146–166 161
Appendix A. Fuzzy_plantwide code
[System]
Name = ’ Fuzzy_plantwide ’
Type = ’ mamdani ’
Version = 2.0
NumInputs = 14
NumOutputs = 6
NumRules = 80
AndMethod = ’ min ’
OrMethod = ’ max ’
ImpMethod = ’ min ’
AggMethod = ’ max ’
DefuzzMethod = ’ centroid ’
[Input1]
Name = ’ SNH,2 ’
Range = [4 18]
NumMFs = 5
MF1 = ’ low ’ : ’trimf’ , [−1000000 4 7.5]
MF2 = ’ medium−low ’ : ’ trimf’ , [4 7.5 11]
MF3 = ’ medium’ : ’ trimf ’ , [7.5 11 14.5]
MF4 = ’ medium−high ’ : ’ trimf’ , [11 14.5 18]
MF5 = ’ high ’ : ’ trimf’ , [14.5 18 1000000]
[Input2]
Name = ’ SNH,3 ’
Range = [1 12]
NumMFs = 6
MF1 = ’ low ’ : ’ trimf’ , [−1000000 2 3.2]
MF2 = ’ medium−low ’ : ’ trimf’ , [2 3.2 5.4]
MF3 = ’ medium’ : ’ trimf’ , [3.2 5.4 7.6]
MF4 = ’ medium−high ’: ’ trimf’ , [5.4 7.6 9.8]
MF5 = ’ high ’ : ’ trimf’ , [7.6 9.8 12]
MF6 = ’ very_high ’ : ’ trimf’ , [9.8 12 1000000]
[Input3]
Name = ’ SNH,4 ’
Range = [1 7]
NumMFs = 6
MF1 = ’ low ’ : ’ trimf’ , [−1000000 1 2.2]
MF2 = ’ medium−low ’ : ’ trimf’ , [1 2.2 3.4]
MF3 = ’ medium’ : ’ trimf’ , [2.2 3.4 4.6]
MF4 = ’ medium−high ’: ’ trimf’ , [3.4 4.6 5.8]
MF5 = ’ high ’ : ’ trimf’ , [4.6 5.8 7]
MF6 = ’ very_high ’ : ’ trimf’ , [5.8 7 1000000]
[Input4]
Name = ’ dSNH,2/dt ’
Range = [−50 75]
NumMFs = 3
MF1 = ’ low ’ : ’ trimf’ , [−1000000 −50 0]
MF2 = ’ medium’ : ’ trimf ’ , [−37.5 12.5 62.5]
MF3 = ’ high ’ : ’ trimf’ , [25 75 1000000]
[Input5]
Name = ’ dSNH, 3 / dt ’
Range = [−40 60]
NumMFs = 4
MF1 = ’ low ’ : ’ trimf’ , [−1000000 −40–6.667]
MF2 = ’ medium’ : ’ trimf ’ , [−40 −6.667 26.67]
MF3 = ’ high ’ : ’ trimf’ , [20 40 60]
MF4 = ’ very_high ’ : ’ trimf’ , [26.67 60 1000000]
[Input6]
Name = ’ dSNH, 4 / dt ’
Range = [−20 20]
NumMFs = 1
MF1 = ’ high ’ : ’ trimf’ , [10 20 1000000]
(continued on nextpage)
[System]
[Input7] Name
= ’ Tas ’
Range = [10 20]
NumMFs = 2
MF1 = ’ medium− low ’ : ’ trimf ’ , [−1000000 15 20]
MF2 = ’ mf3 ’ : ’ trimf’ , [15 20 1000000]
[Input8]
Name = ’ SNH, 5 ’
Range = [1 4]
NumMFs = 3
MF1 = ’ low ’ : ’ trimf’ , [−1000000 1 2.2]
MF2 = ’ medium’ : ’ trimf’ , [1.3 2.25 3.2]
MF3 = ’ high ’ : ’ trimf’ , [3 3.75 1000000]
[Input9]
Name = ’ SNH, 5 + SNO35 ’
Range = [8 17]
NumMFs = 5
MF1 = ’ low ’ : ’ trimf’ , [−1000000 8 10.26]
MF2 = ’ medium− low ’ : ’ trimf’ , [8 10.26 12.5]
MF3 = ’ medium’ : ’ trimf’ , [10.26 12.5 14.76]
MF4 = ’ medium−high ’ : ’ trimf’ , [12.5 14.76 17]
MF5 = ’ high ’ : ’ trimf’ , [14.76 17 1000000]
[Input10] Name
= ’SNH,0’
Range = [5 14]
NumMFs = 1
MF1 = ’ high ’ : ’ trimf’ , [12 14 1000000]
[Input11]
Name = ’Qin’
Range = [2000 50000]
NumMFs = 1
MF1 = ’ high ’ : ’ trimf’ , [45000 50000 1e+15]
[Input12]
Name = ’ d(SNO35 + SNH,5)/dt ’
Range = [−40 80]
NumMFs = 3
MF1 = ’ low ’ : ’ trimf’ , [−1000000 −40 8]
MF2 = ’ medium’ : ’ trimf’ , [−28 20 68]
MF3 = ’ high ’ : ’ trimf’ , [52.31 80 1000000]
[Input13]
Name = ’ QinSNHin ’ Range
= [200000 1000000]
NumMFs = 5
MF1 = ’ low ’ : ’ trimf’ ,[−1e+16 200000 400000]
MF2 = ’ medium − low ’ : ’ trimf’ , [200000 400000 600000]
MF3 = ’ medium ’ : ’ trimf ’ , [400000 600000 800000]
MF4 = ’ medium−high ’ : ’ trimf’ , [600000 800000 1000000]
MF5 = ’ high ’ : ’ trimf’ , [800000 1000000 1e+16]
[Input14]
Name = ’ d(QinNHin) / dt ’
Range = [−5000000 10000000]
NumMFs = 3
MF1 = ’ low ’ : ’ trimf ’ ,[−1e+17 −5000000 1000000]
MF2 = ’ medium’ : ’ trimf ’ , [−3500000 2500000 8500000]
MF3 = ’ high ’ : ’ trimf ’ , [4000000 10000000 1e+17]
[Output1] Name
= ’ SO, 3 ’
Range = [0 4]
NumMFs = 6
MF1 = ’ low ’ : ’ trimf’ ,[−1000000 0 0.5625]
MF2 = ’ medium− low ’ : ’ trimf’ , [0 0.5625 1.125]
MF3 = ’ medium’ : ’ trimf ’ , [0.5625 1.125 1.688]
MF4 = ’ medium−high ’ : ’ trimf’ , [1.125 1.688 2.25]
MF5 = ’ high ’ : ’ trimf’ , [1.688 2.25 2.813]
MF6 = ’ very_high ’ : ’ trimf’ , [3 3.75 1000000]
(continued on nextpage)
162 I. Santín et al. / ISA Transactions 77 (2018)146–166
[System]
[Output2] Name
= ’ SO, 4 ’
Range = [0 4]
NumMFs = 6
MF1 = ’ low ’ : ’ trimf’ , [−1000000 0 0.5625]
MF2 = ’ medium − low ’ : ’ trimf’ , [0 0.5625 1.125]
MF3 = ’ medium’ : ’ trimf ’ , [0.5625 1.125 1.688]
MF4 = ’ medium−high ’ : ’ trimf’ , [1.125 1.688 2.25]
MF5 = ’ high ’ : ’ trimf’ , [1.688 2.25 2.813]
MF6 = ’ very_high ’ : ’ trimf’ , [3 3.75 1000000]
[Output3] Name
= ’ SO, 5 ’
Range = [0 2]
NumMFs = 6
MF1 = ’ low ’ : ’ trimf’ , [−1000000 0 0.3125]
MF2 = ’ medium − low ’ : ’ trimf’ , [0 0.3125 0.625]
MF3 = ’ medium’ : ’ trimf ’ , [0.3125 0.625 0.9375]
MF4 = ’ medium−high ’ : ’ trimf’ , [0.625 0.9375 1.25]
MF5 = ’ high ’ : ’ trimf’ , [0.9375 1.25 1.563]
MF6 = ’ very_high ’ : ’ trimf’ , [1.6 1.85 1000000]
[Output4]
Name = ’ Qa’
Range = [1000 124000]
NumMFs = 3
MF1 = ’ low ’ : ’ trimf’ , [−1e+15 1000 50200]
MF2 = ’ medium ’ : ’ trimf ’ , [13300 62500 111700]
MF3 = ’ high ’ : ’ trimf’ , [74800 124000 1e+15]
[Output5]
Name = ’ qEC, 1 ’
Range = [−0.5 5.5]
NumMFs = 5
MF1 = ’ low ’ : ’ trimf’ , [−1000000 −0.5 1]
MF2 = ’ medium− low ’ : ’ trimf’ , [−0.5 1 2.5]
MF3 = ’ medium’ : ’ trimf’ , [1 2.5 4]
MF4 = ’ medium−high ’ : ’ trimf’ , [2.5 4 5.5]
MF5 = ’ high ’ : ’ trimf’ , [4 5.5 1000000]
[Output6]
Name = ’ Qst ’
Range = [−50 300]
NumMFs = 5
MF1 = ’ low ’ : ’ trimf’ , [−1000000 −50 37.5]
MF2 = ’ medium− low ’ : ’ trimf’ , [−50 37.5125]
MF3 = ’ medium ’ : ’ trimf’ , [37.5 125 212.5]
MF4 = ’ medium−high ’ : ’ trimf’ , [125 212.5300]
MF5 = ’ high ’ : ’ trimf’ , [212.5300 1000000]
[Rules]
1 0 0 −3 0 0 1 −3 0 0 0 0 0 0 , 1 0 0 0 0 0 (1) : 1
2 0 0 −3 0 0 1 −3 0 0 0 0 0 0 , 2 0 0 0 0 0 (1) : 1
3 0 0 0 0 0 0 −3 0 0 0 0 0 0 , 3 0 0 0 0 0 (1) : 1
4 0 0 0 0 0 0 −3 0 0 0 0 0 0 , 4 0 0 0 0 0 (1) : 1
5 0 0 0 0 0 0 −3 0 0 0 0 0 0 , 5 0 0 0 0 0 (1) : 1
1 0 0 1 0 0 2 −3 0 0 0 0 0 0 , 1 0 0 0 0 0 (1) : 1
2 0 0 1 0 0 2 −3 0 0 0 0 0 0 , 2 0 0 0 0 0 (1) : 1
1 0 0 2 0 0 2 −3 0 0 0 0 0 0 , 3 0 0 0 0 0 (1) : 1
2 0 0 2 0 0 2 −3 0 0 0 0 0 0 , 3 0 0 0 0 0 (1) : 1
1 0 0 3 0 0 0 −3 0 0 0 0 0 0 , 3 0 0 0 0 0 (1) : 1
2 0 0 3 0 0 0 −3 0 0 0 0 0 0 , 3 0 0 0 0 0 (1) : 1
0 4 0 0 0 0 2 −3 0 0 0 0 0 0 , 0 4 0 0 0 0 (1) : 1
0 5 0 0 0 0 2 −3 0 0 0 0 0 0 , 0 5 0 0 0 0 (1) : 1
0 1 0 0 1 0 2 −3 0 0 0 0 0 0 , 0 1 0 0 0 0 (1) : 1
0 1 0 0 2 0 2 −3 0 0 0 0 0 0 , 0 1 0 0 0 0 (1) : 1
0 2 0 0 1 0 2 −3 0 0 0 0 0 0 , 0 2 0 0 0 0 (1) : 1
(continued on nextpage)
[System]
0 2 0 0 2 0 2 −3 0 0 0 0 0 0 , 0 2 0 0 0 0 (1) : 1
0 3 0 0 0 0 2 −3 0 0 0 0 0 0 , 0 3 0 0 0 0 (1) : 1
0 1 0 0 3 0 2 −3 0 0 0 0 0 0 , 0 3 0 0 0 0 (1) : 1
0 1 0 0 4 0 2 −3 0 0 0 0 0 0 , 0 3 0 0 0 0 (1) : 1
0 2 0 0 3 0 2 −3 0 0 0 0 0 0 , 0 3 0 0 0 0 (1) : 1
0 2 0 0 4 0 2 −3 0 0 0 0 0 0 , 0 3 0 0 0 0 (1) : 1
0 6 0 0 0 0 0 −3 0 0 0 0 0 0 , 0 5 0 0 0 0 (1) : 1
0 1 0 0 −4 0 1 −3 0 0 0 0 0 0 , 0 1 0 0 0 0 (1) : 1
0 2 0 0 −4 0 1 −3 0 0 0 0 0 0 , 0 1 0 0 0 0 (1) : 1
0 3 0 0 −4 0 1 −3 0 0 0 0 0 0 , 0 2 0 0 0 0 (1) : 1
0 4 0 0 0 0 1 −3 0 0 0 0 0 0 , 0 3 0 0 0 0 (1) : 1
0 5 0 0 0 0 1 −3 0 0 0 0 0 0 , 0 4 0 0 0 0 (1) : 1
0 1 0 0 4 0 1 −3 0 0 0 0 0 0 , 0 3 0 0 0 0 (1) : 1
0 2 0 0 4 0 1 −3 0 0 0 0 0 0 , 0 3 0 0 0 0 (1) : 1
0 3 0 0 4 0 1 −3 0 0 0 0 0 0 , 0 3 0 0 0 0 (1) : 1
0 0 0 0 0 0 0 3 0 0 0 0 0 0 , 6 6 6 0 0 0 (1) : 1
0 0 0 0 0 0 0 −3 5 0 0 0 0 0 , 1 1 1 0 0 0 (1) : 1
0 0 1 0 0 −1 0 −3 0 0 0 0 0 0 , 0 0 1 0 0 0 (1) : 1
0 0 2 0 0 0 2 −3 0 0 0 0 0 0 , 0 0 3 0 0 0 (1) : 1
0 0 3 0 0 0 2 −3 0 0 0 0 0 0 , 0 0 4 0 0 0 (1) : 1
0 0 4 0 0 0 2 −3 0 0 0 0 0 0 , 0 0 5 0 0 0 (1) : 1
0 0 5 0 0 0 2 −3 0 0 0 0 0 0 , 0 0 5 0 0 0 (1) : 1
0 0 6 0 0 0 0 −3 0 0 0 0 0 0 , 0 0 5 0 0 0 (1) : 1
0 0 2 0 0 −1 1 −3 0 0 0 0 0 0 , 0 0 1 0 0 0 (1) : 1
0 0 3 0 0 −1 1 −3 0 0 0 0 0 0 , 0 0 2 0 0 0 (1) : 1
0 0 4 0 0 0 1 −3 0 0 0 0 0 0 , 0 0 3 0 0 0 (1) : 1
0 0 5 0 0 0 1 −3 0 0 0 0 0 0 , 0 0 4 0 0 0 (1) : 1
0 0 1 0 0 1 0 −3 0 0 0 0 0 0 , 0 0 3 0 0 0 (1) : 1
0 0 2 0 0 1 1 −3 0 0 0 0 0 0 , 0 0 3 0 0 0 (1) : 1
0 0 3 0 0 1 1 −3 0 0 0 0 0 0 , 0 0 3 0 0 0 (1) : 1
0 0 0 0 0 0 0 1 0 1 1 0 0 0 , 0 0 0 3 0 0 (1) : 1
0 0 0 0 0 0 0 −3 0 0 −1 0 0 0 , 0 0 0 2 0 0 (1) : 1
0 0 0 0 0 0 0 3 0 0 0 0 0 0 , 0 0 0 1 0 0 (1) : 1
0 0 0 0 0 0 0 2 0 1 1 0 0 0 , 0 0 0 3 0 0 (1) : 1
0 0 0 0 0 0 0 0 1 0 −1 −3 0 0 , 0 0 0 0 1 0 (1) : 1
0 0 0 0 0 0 0 0 2 0 −1 2 0 0 , 0 0 0 0 2 0 (1) : 1
0 0 0 0 0 0 0 0 3 0 −1 2 0 0 , 0 0 0 0 3 0 (1) : 1
0 0 0 0 0 0 0 0 4 0 −1 2 0 0 , 0 0 0 0 4 0 (1) : 1
0 0 0 0 0 0 0 0 5 0 0 0 0 0 , 0 0 0 0 5 0 (1) : 1
0 0 0 0 0 0 0 0 1 0 1 −3 0 0 , 0 0 0 0 3 0 (1) : 1
0 0 0 0 0 0 0 0 2 0 1 −3 0 0 , 0 0 0 0 4 0 (1) : 1
0 0 0 0 0 0 0 0 3 0 1 −3 0 0 , 0 0 0 0 5 0 (1) : 1
0 0 0 0 0 0 0 0 4 0 1 −3 0 0 , 0 0 0 0 5 0 (1) : 1
0 0 0 0 0 0 0 0 1 0 −1 3 0 0 , 0 0 0 0 3 0 (1) : 1
0 0 0 0 0 0 0 0 2 0 −1 3 0 0 , 0 0 0 0 4 0 (1) : 1
0 0 0 0 0 0 0 0 3 0 −1 3 0 0 , 0 0 0 0 4 0 (1) : 1
0 0 0 0 0 0 0 0 4 0 −1 3 0 0 , 0 0 0 0 5 0 (1) : 1
0 0 0 0 0 0 0 0 0 0 1 3 0 0 , 0 0 0 0 5 0 (1) : 1
0 0 0 0 0 0 0 0 2 0 −1 1 0 0 , 0 0 0 0 1 0 (1) : 1
0 0 0 0 0 0 0 0 3 0 −1 1 0 0 , 0 0 0 0 2 0 (1) : 1
0 0 0 0 0 0 0 0 4 0 −1 1 0 0 , 0 0 0 0 3 0 (1) : 1
0 0 0 0 0 0 0 0 0 0 0 0 1 2 , 0 0 0 0 0 5 (1 ): 1
0 0 0 0 0 0 0 0 0 0 0 0 2 2 , 0 0 0 0 0 4 (1 ): 1
0 0 0 0 0 0 0 0 0 0 0 0 3 2 , 0 0 0 0 0 3 (1 ): 1
0 0 0 0 0 0 0 0 0 0 0 0 4 2 , 0 0 0 0 0 2 (1 ): 1
0 0 0 0 0 0 0 0 0 0 0 0 5 0 , 0 0 0 0 0 1 (1 ): 1
0 0 0 0 0 0 0 0 0 0 0 0 1 3 , 0 0 0 0 0 3 (1 ): 1
0 0 0 0 0 0 0 0 0 0 0 0 2 3 , 0 0 0 0 0 3 (1 ): 1
0 0 0 0 0 0 0 0 0 0 0 0 3 3 , 0 0 0 0 0 2 (1 ): 1
0 0 0 0 0 0 0 0 0 0 0 0 4 3 , 0 0 0 0 0 1 (1 ): 1
0 0 0 0 0 0 0 0 0 0 0 0 1 1 , 0 0 0 0 0 5 (1 ): 1
0 0 0 0 0 0 0 0 0 0 0 0 2 1 , 0 0 0 0 0 5 (1 ): 1
0 0 0 0 0 0 0 0 0 0 0 0 3 1 , 0 0 0 0 0 4 (1 ): 1
0 0 0 0 0 0 0 0 0 0 0 0 4 1 , 0 0 0 0 0 3 (1 ): 1
-if SNll.3 is "low" then
50,4 is "low"
-if SN!j3 is "medium-
low' then 50,4 is
"medium-lo w"
-if SNH,3 is "medium"
then S0.4 is "medium"
-if SN83 is "low"
-if SNH,3 is "medium-
low" then 50,4 is
"low"
-if SNH,3 is
"medium" then S0.4
is "medium-low"
so ·ts "medium"
-if SNH,3 is "medium-
low" then 50,4 is
"medium"
-if SNH,3 is "medium"
then 50.4 is "medium"
I. Santin et al. / ISA Transactions 77 (2018) 146-166 163
Appendix B. Scheme of the fuzzy_plantwide rules
S0,3 manipulation
S0,4 manipulation
if Tas is "medium-
low"
if dSN11,3/dt is not
"very high"
ifSNH,5 isnot "high"
-if SNfl. is "medium-
hign then S0,4 is
"medium-high"
-if SN11,3 is "high"
then s0,. is "high"
-if SNH,3 is "very
0
if Tu is "high"
-if sN8fsi; Jd [ "en
50,4
-if S3 is "mediu m-
"high"
low' then 504 is
"medium"
-if SNH,3 is "medium"
then 50,4 is "medium"
-if SN is "medium"
then 3 is "medium"
-if SNH.Z is"mediurn-
high" then s0,, is
"medium-high"
-if SNu,z is"hig h then 50.3
is "high"
-if SNH,z is";;..then 50.J is
-ifSNH.Z is "medium-low"
then 50,3 is "medium-low"
-if SN1zsi JY:.n 50•3
-if SNH.Z is "mediu m- lo w "
then 50,3 is "medium"
-if SNH,z i · .en 50,
3
-if SNH.Z is"medium-
low" then 50,3 is
"medium-low"
-if sN"Izsi IJr:.nso,3
-if SNH.2 is "medium-low"
then 50,3 is "medium"
if SNH,sisnot "high"
if S..5 is "high"then
S0,3'is"veryhigh"
ifdSN11,2/dt is "high"
if TEi. is "medium-low"
anadSNH,2/dtis not
"high"
if ds...2/dt is "low"
-if SNfl. is "medium-
hign then S04 is
"mediumw
-if SN11,3 is "high"
then 50,4 is
"medium-high"
-if SN is "very
high""hi .o.< is
164 I. Santin et al. / ISA Transactions 77 (2018) 146-166
S0,s manipulation
I
if SNu,5is not "high"
if Qinis "high" and s••0 is "high"
then Q.is "hign"
if °t;1is not "high"or SNois not
" igh" then Q. is "me ium"
Q manipulation3
I
-if SNu,' is
"medium-high"
then S05 is
"medium"
-if SNH.• is"high"
then S0,5 is
"medium-high"
-ifSwu.• is "very
high then S0,5 is
"high"
-if S"".t is "medium-
low ' then S0,5 is
"medium"
-if SN8,4is "medium"
then S0,5 is "medium-
high"
-if SNu,4 is "medium-
high" then S0,5 is "high"
-if S is "high" then
"s s is "high"
-ifSNH.4 is "very high"
then S0,5 is "high"
-if S"""is "low"
then S0,5 is
"medium"
-if SN!l.4 is"low"
then S0,5 is"low"
-if SNH,4 is
"medium-low"
then S0,5 is"low"
-if S••.• is
"medium" then 50,
5 is"medium-low"
-if SNu,4 is "low"
then S0,5 is
"medium"
-ifSNH,f is
"medium-low"
then S0,5 is
"medium"
"medl ·ti:n S0,
5 is "medium"
ifSNH.5 isnot
"high"
ifSNH,Sis "high" then
S0,5 is "very high
if Tas is "medium -
low"
if dSNll.4/dt is not
"high"
if dSa.Jdt is
"high"
if dSJ<a'l/dtis
"high"
-if SNa4 is "low"
then S0,5 is "low"
I
if SNu,5 is "high" then Q. is "low"
-
-
I. Santín et al. / ISA Transactions 77 (2018)146–166 165
References
[1] Vilanova R, Santín I, Pedret C. Control y operacin de estaciones depuradoras de
aguas residuales: modelado y simulacin. Revista Iberoamericana de Automtica e
Informtica industrial 2017;14:217–33.
[2] Vilanova R, Santín I, Pedret C. Control en estaciones depuradoras de aguas
residuales: estado actual y perspectivas. Revista Iberoamericana de Automtica
e Informtica industrial 2017;14:329–45.
[3] Kimochi Y, Inamori Y, Mizuochi M, Xu K-Q, Matsumura M. Nitrogen removal
and N2 O emission in a full-scale domestic wastewater treatment plant with
intermittent aeration. J Ferment Bioeng 1998;86(2):202–6.
[4] Kampschreur MJ, Temmink H, Kleerebezem R, Jetten MS, van Loosdrecht
MC. Nitrous oxide emission during wastewater treatment. Water Res
2009;43:4093–103.
[5] Foley J, Yuan Z, Keller J, Senante E, Chandran K, Willis J, Shah A, van Loosdrecht
MCM, van Voorthuizen E. N2 O and CH4 emission from wastewater collection and
treatment systems, Scientific and Technical Report No.30. London, UK: Global
Water Research Coalition; 2011.
[6] Law Y, Ni B, Lant P,Yuan Z.Nitrous oxide(N2 O)production by an enriched culture
of ammonia oxidising bacteria depends on its ammonia oxidation rate. Water Res
2012;46:3409–19.
[7] Flores-Alsina X, Corominas L, Snip L, Vanrolleghem PA. Including greenhouse
gas emissions during benchmarking of wastewater treatment plant control
strategies. Water Res 2011;45(16):4700–10.
[8] Flores-Alsina X, Arnell M, Amerlinck Y, Corominas L, Gernaey KV, Guo L,
Lindblom E, Nopens I, Porro J, Shaw A, Snip L, Vanrolleghem PA, Jeppsson U.
Balancing effl uent quality, economic cost and greenhouse gas emissions during
the evaluation of(plant-wide) control/operational strategies in WWTPs.Sci Total
Environ 2014;466–467:616–24.
[9] Aboobakar A, Cartmell E, Stephenson T, Jones M, Vale P, Dotro G. Nitrous oxide
emissions and dissolved oxygen profiling in a full-scale nitrifying activated
sludge treatment plant. Water Res 2013;47(2):524–34.
[10] Wang Y, Lin X, Zhou D, Ye L, Han H, Song C. Nitric oxide and nitrous oxide
emissions from a full-scale activated sludge anaerobic/anoxic/oxic process. Chem
Eng J 2016;289:330–40.
166 I. Santín et al. / ISA Transactions 77 (2018)146–166
[11] Monteith HD, Sahely HR, MacLean HL, Bagley DM. A rational procedure for
estimation of greenhouse-gas emissions from municipal wastewater treatment
plants. Water Environ Res 2005;77:390–403.
[12] Guo L, VanrolleghemPA. Calibration and validation ofan activated sludge model
for greenhouse gases no. 1 (ASMG1): prediction of temperature-dependent N2 O
emission dynamics. Bioproc Biosyst Eng 2014;37:151.
[13] Copp JB. The cost simulation benchmark: description and simulator manual
(COST action 624 and action 682). Luxembourg: Offi ce for Offi cial Publications
od the European Union; 2002.
[14] Gernaey K, Jeppsson U, Vanrolleghem P, Copp J. Benchmarking of control
strategies for wastewater treatment plants, scientific and technical report No.23.
London, UK: IWA Publishing; 2014.
[15] Mannina G, Ekama G, Caniani D, Cosenza A, Esposito G,Gori R, Garrido-Baserba
M, Rosso D, Olsson G. Greenhouse gases from wastewater treatment - a review
of modelling tools. Sci Total Environ 2016;551:254–70.
[16] Ni B-J, Yuan Z. Recent advances in mathematical modeling of nitrous oxides
emissions from wastewater treatment processes. Water Res 2015;87:336–46.
[17] BelchiorCAC,Araújo RAM,Landeck JAC.Dissolved oxygen control oftheactivated
sludge wastewater treatment process using stable adaptive fuzzy control.
Comput Chem Eng 2012;37:152–62.
[18] Nasr M, Moustafa M, Seif H, El-Kobrosy G. Application offuzzy logic control for
benchmark simulation model. 1. Sustain Environ Res 2014;24.
[19] Traore A, Grieu S, Puig S, Corominas L, Thiéry F, Polit M, Colprim J. Fuzzy
control of dissolved oxygen in a sequencing batch reactor pilot plant. Chem Eng
J 2005;111:13–9.
[20] Santín I, Pedret C, Vilanova R. Applying variable dissolved oxygen set point in
a two level hierarchical control structure to a wastewater treatment process. J
Process Control 2015;28:40–55.
[21] Meyer U, Pöpel H. Fuzzy-control for improved nitrogen removal and energy
saving in wwt-plants with pre-denitrification. Water Sci Technol 2003;47:
69–76.
[22] Pai T, Wan T, Hsu S, Chang T,Tsai Y,Lin C,Su H,Yu L.Using fuzzy inferencesystem
to improve neural network for predicting hospital wastewater treatment plant
effl uent. Comput Chem Eng 2009;33:1272–8.
[23] Santín I, Pedret C, Vilanova R. Fuzzy control and model predictive control
configurations for effl uent violations removal in wastewater treatment plants.
Ind Eng Chem Res 2015;54(10):2763–75.
[24] Santín I, Pedret C, Vilanova R, Meneses M. Advanced decision control systemfor
effl uent violations removal in wastewater treatment plants. Control Eng Pract
2016;279:207–19.
[25] Kalavrouziotis I, Pedrero F, Skarlatos D. Water and wastewater quality
assessment based on fuzzy modeling for the irrigation of Mandarin. Desalination
Water Treat 2016;57:20159–68.
[26] Hirsch P, Piotrowski R, Duzinkiewicz K, Grochowski M. Supervisory control
system for adaptive phase and work cycle management of sequencing
wastewater treatment plant. Stud Inf Control 2016;25:153–62.
[27] Barbu M, Vilanova R, Meneses M, Santin I. On the evaluation of the global
impact of control strategies applied to wastewater treatment plants. J Clean Prod
2017;149:396–405.
[28] Santín I, Barbu M, Pedret C, Vilanova R. Control strategies for nitrous oxide
emissions reduction on wastewater treatment plants operation. Water Res
2017;125:466–77.
[29] Boiocchi R, Gernaey KV, Sin G. Understanding N2 O formation mechanisms
through sensitivity analyses using a plant-wide benchmark simulation model.
Chem Eng J 2017;317:935–51.
[30] Henze M, Grady C, Gujer W, Marais G, Matsuo T. Activated sludge model 1,
scientific and technical report No.1. London, UK: IAWQ; 1987.
[31] Hiatt W, Grady JC. An updated process model for carbon oxidation, nitrification,
and denitrification. Water Environ Res 2008;80(11):2145–56.
[32] Mampaey KE, Beuckels B, Kampschreur RKMJ, van Loosdrecht MC, Volcke EI.
Modelling nitrous and nitric oxide emissions by autotrophic ammonia-oxidizing
bacteria. Environ Technol 2013;34(12):1555–66.
[33] Nopens I, Benedetti L, Jeppsson U, Pons M-N, Alex J, Copp JB, Gernaey KV,
Rosen C, Steyer J-P, Vanrolleghem PA. Benchmark Simulation Model No 2:
finalisation of plant layout and default control strategy. Water Sci Technol
2010;62(9):1967–74.
[34] KlirG, Yuan B. Fuzzy sets and fuzzy logic,vol.4.New Jersey: PrenticeHall; 1995.
[35] Mamdani E. Application offuzzy algorithms for control ofsimple dynamic plant.
Proc Inst Electr Eng 1976;121(12):1585–8.
[36] Vrecko D, Hvala N, Stare A, Burica O, Strazar M, Levstek M, Cerar P, Podbevsek
S. Improvement of ammonia removal in activated sludge process with feedfor-
ward-feedback aeration controllers.Water Sci Technol 2006;53(4–5):125–32.
[37] Stare A, Vrecko D, Hvala N, Strmcnick S. Comparison of control strategies for
nitrogen removal in an activated sludge process in terms of operating costs: a
simulation study. Water Res 2007;41(9):2004–14.
[38] Boiocchi R, Gernaey KV, Sin G.Control ofwastewater n 2 o emissions by balancing
the microbial communities using a fuzzy-logic approach. IFAC-PapersOnLine
2016;49:1157–62.

Fuzzy logic for plant-wide control of biological wastewater treatment process including greenhouse gas emissions

  • 1.
    ISA Transactions 77(2018) 146–166 Practice article Fuzzy logic for plant-wide control of biological wastewater treatment process including greenhouse gas emissions I. Santín a,b,* , M. Barbu a,c , C. Pedret a , R. Vilanova a a Department of Telecommunications and Systems Engineering, School of Engineering, Universitat Autònoma de Barcelona, 08193, Bellaterra, Barcelona, Spain b Escola Universitria Salesiana de Sarrià, Passeig Sant Joan Bosco 74, 08017 Barcelona, Spain c Department of Automatic Control and Electrical Engineering, “Dunarea de Jos” University of Galati, 800008 Galati, Romania a r t i c l e i n f o a b s t r a c t Article history: Received 20 November 2017 Revised 9 April 2018 Accepted 13 April 2018 Available online 25 April 2018 Keywords: Fuzzy control Wastewater treatment plants GHGemissions Benchmark simulation model no 2 gas The application of control strategies is increasingly used in wastewater treatment plants with the aim of improving effl uent quality and reducing operating costs. Due to concerns about the progressive growth of greenhouse gas emissions (GHG), these are also currently being evaluated in wastewater treatment plants. The present article proposes a fuzzy controller for plant-wide control of the biological wastewater treatment process. Its design is based on 14 inputs and 6 outputs in order to reduce GHG emissions, nutrient concentra- tion in the effl uent and operational costs. The article explains and shows the effect of each one of the inputs and outputs of the fuzzy controller, as well as the relationship between them. Benchmark Simulation Model no 2 Gas is used for testing the proposed control strategy. The results of simulation results show that the fuzzy controller is able to reduce GHG emissions while improving, at the same time, the common criteria of effl uent quality and operation al costs. © 2018 ISA. Published by Elsevier Ltd. All rights reserved. 1. Introduction Wastewater treatment plants (WWTPs) are used worldwide to ensure the suitable water quality for the receiving environment. Some of the pollutants are reduced to allowed levels by the default WWTP structure without applying any automatic control. However, other pollutants are more diffi cult to be reduced. For this reason and also to restrict operational costs, the application of control engineer- ing in WWTPs is playing an important role in research in recent years (Vilanova et al. [1,2]). Another major issue regarding to WWTPs is the greenhouse gas (GHG) emissions generated during the treatment process. Actually, GHG emissions are important in maintaining the proper tempera- ture for life on Earth, since they retain part of the infrared radiations reflected from the surface of the Earth. The problem is that the GHG emissions increase generated by the industrialized world is creating a global climate change, which can cause serious impacts on both the land and socioeconomic systems. * Corresponding author. Department of Telecommunications and Systems Engi- neering, School of Engineering, Universitat Autònoma de Barcelona, 08193, Bellaterra, Barcelona, Spain. E-mail addresses: Ignacio.Santin@uab.cat (I. Santín), Marian.Barbu@ugal.ro (M. Barbu), Carles.Pedret@uab.cat (C. Pedret), Ramon.Vilanova@uab.cat (R. Vilanova). Among the GHG emitted in the wastewater treatment process, the present paper focus on the nitrous oxide (N2O) emissions dur- ing the nitrification process, on the carbon dioxide (CO2) emissions due to endogenous respiration of biomass, on CO2 generated from external carbon source production and on CO2 due to electric con- sumption. There are previous works in the literature as Kimochi et al. [3], Kampschreur et al. [4], Foley et al. [5], Law et al. [6], Flores-Alsina et al. [7,8], Aboobakar et al. [9] or Wang et al. [10], which show that N2O is an intermediate in the nitrification of WWTPs and that it has a high impact in the GHG emissions. Incomplete nitrification or deni- trification can lead to an accumulation of nitrite concentration (SNO2 ) that triggers the production of N2O emissions. The endogenous res- piration of the biomass is a process of autoxidation that takes place after the depletion of food reserves. In this process, the microorgan- isms metabolize their own cellular material until its own destruction generating CO2 emissions, as explained in Monteith et al. [11]. In the case of the electric consumption, it is related to the fact that the elec- tricity is mostly generated by burning fossil fuels, which generates CO2 emissions. In this article, the control strategies applied to cope with effl uent quality, costs and GHG emissions have been tested using the Bench- mark Simulation Model no 2 Gas (BSM2G), which was introduced by Flores-Alsina et al. [7]. This benchmark has been modified over the last years by the same authors, who added ammonia oxidizing https://doi.org/10.1016/j.isatra.2018.04.006 0019-0578/© 2018 ISA. Published by Elsevier Ltd. All rights reserved. Contents lists available at ScienceDirect ISA Transactions journal homep ag e: www. elsevi er. com/locat e/isat rans
  • 2.
    I. Santín etal. / ISA Transactions 77 (2018)146–166 147 List of abbreviations AE Aeration Energy (kWh/d) AOB Ammonia Oxidizing Bacteria ASM1 Activated Sludge Model no. 1 BOD5 5-day Biological Oxygen Demand (mg/l) Qa Internal recycle flow rate (m3 /d) qEC External carbon flow rate (m3 /d) Qin Influent flow rate (m3 /d) qEC,1 External carbon flow rate in the first tank (m3 /d) Qw Wastage flow rate (m3 /d) Qst Flow rate from the storage tank (m3 /d) BSM1 Benchmark Simulation Model no 1 SNtot Total nitrogen concentration (mg/l) BSM2 Benchmark Simulation Model no 2 BSM2G Benchmark Simulation Model no 2 Gas CO2 Carbon dioxide (kg/d) COD Chemical Oxygen Demand (mg/l) CODt total Chemical Oxygen Demand (mg/l) DCS Default COntrol Strategy EC External Carbon (kg/d) EQI Effl uent Quality Index (kg of pollutants/d) GHG Greenhouse gases HEnet Net Heating Energy (kWh/d) SNtot,e Total nitrogen concentration in the effl uent (mg/l) SNH Ammonium and ammonia nitrogen concentration (mg/l) SNH,in Ammonium and ammonia nitrogen concentration at the input of the primary clarifier (mg/l) SNH,i Ammonium and ammonia nitrogen concentration in tank i (mg/l) SNH,e Ammonium and ammonia nitrogen concentration in the effl uent (mg/l) SNO Nitric Oxide concentration (mg/l) HRT Hydraulic Retention Time (s) KL a Oxygen transfer coeffi cient (d−1 ) KLai Oxygen transfer coeffi cient in tank i (d−1 ) ME Mixing Energy (kWh/d) METprod Methane production in the anaerobic digester (kg/d) N2O Nitrous oxide (kg equivalent CO2/d) SNO2 SNO3 SNO3 i SNKj SN2O Nitrite concentration (mg/l) Nitrate concentration (mg/l) Nitrate concentration in tank i (mg/l) Kjeldahl nitrogen (mg/l) Dissolved nitrous oxide concentration (mg/l) SO Dissolved oxygen concentration (mg/l) N2 dinitrogen CO2/d) OCI Overall Cost Index SO,i Dissolved oxygen concentration in tank i (mg/l) SP Sludge Production (kg/d) PE Pumping Energy (kWh/d) PI Proportional-Integral Tas Temperature (◦C) Q Flow rate (m3 /d) TSS Total Suspended Solids (mg/l) WWTP Wastewater Treatment Plants bacteria (AOB) denitrification pathway for N2O emissions based on Guo and Vanrolleghem [12]. In addition, BSM2G is the result of the evolution of previous benchmarks. First, the Benchmark Simulation Model no 1 (BSM1) was developed in Copp [13], which includes the biological treatment and a secondary clarifier, using one-week period to evaluate results. Next, the Benchmark Simulation Model no 2 (BSM2) (Gernaey et al. [14]) included the whole cycle of a WWTP, adding the sludge treatment and a primary clarifier, applying a more complete influent with a one-year period for evaluation. BSM2G dif- fers from BSM2 mainly in the inclusion of GHG emissions assess- ment. It should be noted that the use of models for the evaluation of GHG emissions is currently restricted to the research domain, due to the incomplete knowledge regarding the SNO2 production pathways (Mannina et al. [15], Ni and Yuan [16]). Although the present work uses Proportional-Integral (PI) con- trollers, the main contribution is based on a fuzzy controller to cope with the mentioned problems in WWTPs. There are already many works in the literature that have applied fuzzy control strategies in WWTPs. For example, the fuzzy controller was applied for the basic control loop of the dissolved oxygen concentration (SO) in the fifth reactor (SO,5) by using BSM1 in Belchior et al. [17] and Nasr et al. [18] or in a pilot plant in Traore et al. [19]. In the case of Santín et al. [20] and Meyer and Pöpel [21], the fuzzy controller is used for ammonium and ammonia nitrogen concentration (SNH) in the fifth tank (SNH,5) cascade control by manipulating the SO,5 set- point, also by using BSM1 as testing plant. The fuzzy inference sys- tem is employed in Pai et al. [22] to improve artificial neural net- work to predict the total suspended solids (TSS) and the chemi- cal oxygen demand (COD) in the effl uent from a hospital WWTP. By using BSM2 as a working scenario, Santín et al. [23] Santín et al. [24] apply fuzzy control to deal with pollutants limits viola- tions. Fuzzy logic has also been applied for evaluation (Kalavrouzi- otis et al. [25]) or management (Hirsch et al. [26]) of real WWTPs. However, none of the referred papers have taken into account GHG emissions. Although there is a large number of works that apply control strategies in WWTPs, the evaluation of GHG emissions has emerged in recent years. Some works that analyze GHG emissions in WWTPs by applying control strategies are Flores-Alsina et al. [7,8] and Barbu et al. [27]. They use BSM2G, but with different model versions. Flores-Alsina et al. [7] tests the effect of traditional control strate- gies in GHG emissions, but without considering those produced by nitrification. Flores-Alsina et al. [8] shows the effect on GHG emis- sions of the different areas of a WWTP. Barbu et al. [27] presents the effects of other traditional control strategies on water quality, opera- tional costs and, especially, on GHG emissions, by an integral indica- tor for performance evaluation. However, it was not the goal of these works to implement specific control strategies in order to reduce N2O emission in the nitrification process. On the other hand, Santín et al. [28] reduce N2O emissions combining cascade SNO2 control and cascade SNH,5 control. Boiocchi et al. [29] reduce N2O emissions with a fuzzy controller that manipulates the oxygen transfer coeffi cient (KLa) of the aerobic reactors based on SNH and the nitrate concen- tration (SNO3 ) in the input and in the output of the nitrification pro- cess. In addition, Boiocchi et al. [29] take into account the effect that the oxygen aeration can produce on effl uent costs and quality. Santín et al. [28] combine two control strategies with PI controllers to also reduce costs and improve the effl uent quality, but without attempt- ing to eliminate nutrient violations. Both articles only manipulate KLa of the aerobic reactors and only reduce SNO2 as GHG emissions. The present article reduces the SNO2 emissions using a different control strategy than the two referred articles, by means of only
  • 3.
    148 I. Santínet al. / ISA Transactions 77 (2018)146–166 Fig. 1. BSM2 plant with notation used for flow rates. SNH sensors, which are commonly used in real plants. The proposed controller not only manipulates SO in the third reactor (SO,3), SO in the fourth reactor (SO,4) and the SO,5 set-points, but also the inter- nal recirculation flow rate (Qa), the external carbon flow rate (qEC) in the first reactor (qEC,1) and the flow rate from the storage tank (Qst). This fact also allows the proposed paper to differentiate itself from the mentioned referenced articles, by reducing the CO2 emis- sions due to the endogenous respiration of biomass, CO2 generated from the external carbon source production and CO2 due to the elec- tric consumption, and by removing the limit violations of the nutri- ents. The proposed control strategies also differ from the literature, achieving these objectives (together with the reduction of costs) by the implementation of a single fuzzy controller, which to the best of the authors knowledge has not been previously proposed. Also, it has to be emphasized the addition of the derivatives of some vari- ables with respect to time as fuzzy controller inputs, in order to act in advance. In addition, the temperature is also considered as a fuzzy controller input, since higher temperature means higher GHG emissions (Boiocchi et al. [29]) and lower temperature means more total nitrogen concentration (SNtot ) and SNH are generated. The article explains the contribution of each manipulated variable in the pro- posed objectives, as well as the effects of each of the fuzzy controller al. [14]) that includes GHG emissions. The model was presented in Flores-Alsina et al. [7] and an updated version provided by the same authors has been used for the present article. Within these modifica- tions, it is included the incorporation of the AOB denitrification path- way for N2O emissions based on Guo and Vanrolleghem [12]. There- fore, the present BSM2G includes two pathways for N2O emissions (heterotrophic denitrification and AOB denitrification). 2.1. Layout The BSM2G layout (Fig. 1) is designed for an influent with an aver- age flow rate of 20,648.36 m3 /d and an average biodegradable COD of 592.53 mg/l. In the same way as in the case of BSM2, BSM2G is made up of a primary clarifier, a secondary treatment and a sludge treat- ment. The secondary treatment includes the biological reactors and a secondary settler. For the biological treatment, BSM2G includes, as in BSM1 (Copp [13]) and BSM2, five biological reactors, two of which are anoxic and three are aerobic. The biological reactions inside the reactors are modeled by the Activated Sludge Model no 1 (ASM1) (Henze et al. [30]). In BSM2G, ASM1 is extended on the basis of Hiatt and Grady [31] and Mampaey et al. [32] in order to include, besides SNO , the input. It should be noted that the proposed fuzzy control looks for a 3 other compounds that are present in the nitrification and deni tri- trade-off between the aforementioned objectives, achieving satisfac- fication processes: SNO , nitric oxide (SNO), N2O and dinitrogen (N2). tory results and without meaningfully worsening any of them. 2There is an internal r tion from the last aerobic reactor to feed The paper is organized as follows. First, BSM2G working scenario is presented. Next, the default and the proposed control strategies are explained. Afterwards, simulations results are shown, together with the discussion about them. Finally, the most important conclu- sions are drawn. 2. Materials and methods A benchmark is used for the evaluation of the proposed con- trol strategy, as it is a common practice in wastewater treatment research. This is BSM2G, which is an extension of BSM2 (Gernaey et ecircula the first anoxic reactor with SNO3 . The secondary clarifier is mod- eled as a 10 layers non-reactive unit. At lower levels the sludge is deposited by gravity. Some of this sludge is recirculated to the first anoxic reactor (external recirculation) and the other part is led to be treated. The hydraulic retention time of the primary clarifier and the secondary treatment is 22 h. It is based on the average dry weather flow rate and the volume of the primary clarifier (900 m3 ), the bio- logical reactors (12,000 m3 ) and the secondary settler (6000 m3 ). The volume of each of the two anoxic tanks is 1500 m3 and the volume of each of the three aerobic tanks is 3000 m3 .
  • 4.
    I. Santín etal. / ISA Transactions 77 (2018)146–166 149 Table1 Limits for the effl uent pollutants. Variable Value SNtot <18 mg/l CODt <100 mg/l SNH <4 mg/l TSS <30 mg/l BOD5 <10 mg/l For the sludge treatment, BSM2G makes use of a thickener, an anaerobic digester and a dewatering unit. The water extracted from the sludge by the dewatering process is recirculated to the primary clarifier through the storage tank to regulate its flow rate. The influent data in BSM2G includes rainfall and storm events, as well as variations in temperature. It is defined for 609 days, but only the results of the period from day 245 to day 609 are considered for evaluation. With the aim to stabilize the plant, a constant influent is applied to the plant for 200 days, before any simulation. 2.2. Evaluation criteria The performance of the control strategies is evaluated by consid- ering the effl uent quality, the operational costs and the GHG emis- sions. The evaluation criteria for the effl uent quality are the percentage of time for which the values of the effl uent pollutants are over the established limits and the Effl uent Quality Index (EQI). Table 1 shows the limits established for the effl uent concentrations of SNtot , total COD (CODt), SNH, TSS and 5-day Biological Oxygen Demand (BOD5) In BSM2G, SNtot is the sum of SNO3 , SNO2 , SNO, SN2O and Kjeldahl nitrogen (SNKj), which includes the organic nitrogen and SNH. Within these concentrations, this article only evaluates the violations of SNtot in the effl uent (SNtot,e ) and SNH in the effl uent (SNH,e). This is due to the fact that the rest of the concentrations are commonly kept under the established limits and they only exceed the limits in exceptional days when the high increase of the influent flow makes the wastewater be bypassed to the effl uent without being treated. EQI is expressed in Kg of pollutants per day and is calculated weighting the effl uent concentration of the different pollutants, according to the following expression: t=609days treatment, the sludge treatment, the difference between electric con- sumption and electric generation, the EC production and the sludge to be disposed. Within these sources, with the control strategy pro- posed in this article, those produced in the biological treatment, due to electricity and due to EC production are attempted to be reduced and then evaluated. 3. Control approach The control approach proposed in this article is mainly based on a single fuzzy controller that manipulates the variables of the water line in a WWTP. However, although the work is focused on this fuzzy controller, three PI controllers are also applied in order to control SO,3, SO,4 and SO,5 by manipulating KLa in the third tank (KLa3), in the fourth tank (KLa4) and in the fifth tank (KLa5). Each one of them controls the SO of one reactor by manipulating the KLa of the same reactor. Due to the large number of inputs and outputs of the pro- posed fuzzy controller, it has been elaborated incrementally in order to observe the effect produced by the different manipulated and measured variables. The fuzzy controller finally designed is called fuzzy_plantwide and the intermediate fuzzy controllers are num- bered from 1 to 4 (fuzzy_1, fuzzy_2, fuzzy_3 and fuzzy_4). In order to compare the performance of the new proposals, the default control strategy (DCS) used in BSM2G is considered the start- ing point. The second part includes the explanations of the PI con- trollers used at the basic level and the fuzzy controller. Fig. 2 shows the configuration of DCS and the proposed control strategy. For all the control strategies, ideal sensors have been considered, as it is a common practice in the research made on benchmark sim- ulation models. 3.1. Default control strategy (DCS) As it is shown in Fig. 2a, the DCS closed-loop control configuration consists of a PI controller that controls SO,4 at a set-point of 2 mg/l by manipulating KL a3, KLa4 and KL a5 with KLa5 set to the half value of KLa3 and KLa4. KL a values are constrained from 0 to 360 d−1 . For other possible manipulated variables, a fixed value is applied. qEC,1 is added at a constant flow rate of 2 m3 /d. For the rest of the reactors there is no external carbon addition. Two different wastage flow rate (Qw ) values are imposed depending on the time of the year: from 0 to 180 days and from 364 to 454 days Qw is set to 300 m3 /d; and for the remaining time periods Qw is set to 450 m3/d. Qa is fixed EQI = 1 1000 · T ∫ t=245days (2 · TSS(t) + COD(t) + 30 · SNKj(t)) + at 61,944 m3/d. The tuning parameters of the PI controller implemented in DCS are kp = 25 and Ti = 0.002. The tuning employed here is taken from + 10 · (SNO3 + SNO2 + SNO + SN2O )(t) + 2 · BOD5(t)) · Q(t) · dt (1) Nopens et al. [33] in order to consider the same basic control loops configuration as in the BSM2 default control strategy. where T is the evaluation period and Q is the flow rate. The operational costs are evaluated by the Operational Cost Index (OCI). It is calculated weighting the different costs of a WWTP as fol- lows: OCI = AE + PE + 3 · SP + 3 · EC + ME − 6 · METprod + HEnet (2) where AE is the aeration energy (kWh/d), PE is the pumping energy (kWh/d), SP is the sludge production (kg/d), EC refers to the carbon that could be added to improve denitrification (kg/d), ME is the mix- ing energy (kWh/d), METprod is the produced methane (kWh/d) and HE is the heating energy (kWh/d). The GHG emissions are a new evaluation criterion of BSM2G with respect to BSM2. They are calculated according to the principles pro- posed by Hiatt and Grady [31] and Mampaey et al. [32]. The follow- ing sources of GHG emissions are taken into account: the biological 3.2. Proposed control strategy The proposed control strategy in this paper is mainly focused on the implementation of fuzzy logic. The own authors’ experience in WWTP control engineering and the opinions received from opera- tors in real plants make the authors conclude that the experience and knowledge of the plant behavior is of great importance in the control strategies application in WWTPs. For this reason, the main control proposed is based on a single fuzzy controller designed to manipulate six variables of the water line based on different mea- sured variables, as well as their time derivatives in some cases, to know their trend over time. The fuzzy controller does not try to keep
  • 5.
    150 I. Santínet al. / ISA Transactions 77 (2018)146–166 the measured variables at a given set-point, as in Santín et al. [20]. The configuration of the full proposed control strategy is shown in Fig. 2b. Within the manipulated variables of the fuzzy controller, Qa, qEC,1 and Qst are directly related to the actuator. However, SO in the aerobic reactors are controlled by PI controllers, whose set-points are manipulated by the fuzzy controller. These PI controllers are explained in the next section. 3.2.1. PI controllers for SO control in the aerobic reactors PI controllers aim to maintain a variable at a given set-point (unlike the proposed fuzzy controller) and they are mostly used in real plants. SO in the reactors are some of the few variables that can be maintained at a set-point in a WWTP, without a large error. There- fore, PI controllers are proposed for this objective. For the fuzzy logic, it is easier and more coherent to find the relationship of SNH and SNO3 with SO in the aerobic reactors, than directly with KL a of the aerobic reactors. The tuning of these PI controllers as well as the controlled and manipulated variables of each one are the same with those the default PI controller (kp = 25 and Ti = 0.002). This is because their tracking is satisfactory enough and the implementation objectives of this article are focused on the fuzzy controller. KLa values are also constrained from 0 to 360 d−1 as in DCS. 3.2.2. Fuzzy logic Fuzzy logic can be defined as a control based on human exper- tise, determined by words instead of numbers and sentences instead of equations. However, process variables are measured in numbers instead of words. For this reason, the fuzzy controller adapts the input variables into suitable linguistic values by membership func- tions (mf). For further information about the fuzzy control, the reader is referred to standard references such as Klir and Yuan [34]. The proposed fuzzy controller has been initially tuned based on the knowledge of the biological processes described by the extended ASM1 and on a specific analysis of the evolution over time of the fuzzy controller inputs. After that, the membership functions values range have been adjusted by trial and error in order to optimize the results. The proposed fuzzy controller has been designed and tested progressively. It has been always implemented with a sampling time of 15 min. The complete fuzzy controller is called fuzzy_plantwide, which consists of 14 inputs, 6 outputs, and 80 fuzzy rules. For the controller inputs, 8 sensors are required. As shown in Figs. 2b and 3, the fuzzy_plantwide inputs are SNH at the input of the biological reactors (SNH,0), at the output of the second reactor (SNH,2), of the third reactor (SNH,3), of the fourth reactor (SNH,4) and SNH,5, the sum of SNO3 at the output of the fifth reactor (SNO3 5) and SNH,5, the tem- perature (Tas), the input flow rate (Qin ), the product of Qin and SNH at the input of the primary clarifier (SNH,in), as well as the deriva- tive with respect to time of SNH,2 (dSNH,2/dt), SNH,3 (dSNH,3/dt), SNH,4 (dSNH,4/dt), the sum of SNH,5 and SNO3 5 (d(SNH,5+SNO3 5)/dt) and the product of Qin and SNH,in (d(Qin·SNH,in )/dt). The fuzzy_plantwide out- puts are the SO,3 set-point, the SO,4 set-point, the SO,5 set-point, Qa, qEC,1 and Qst . Mamdani (Mamdani [35]) is the method of inference. Fig. 4 shows the most relevant input-output relationships of the fuzzy controller through surface graphs, which allows the observa- tion of the non-linearity of the fuzzy controller. The regulation of the fuzzy controller output variables is aimed to reduce GHG emissions, to reduce costs and to improve the effl uent quality by reducing SNH,e and SNtot,e limit violations. However, the manipulation of each vari- able has different objectives and there is no variable that tries to ful- fill all the objectives only by itself. The value of the output variables is obtained based on the input variables, by means of the so-called fuzzy rules. Fig. 2. Layouts ofDCS and fuzzy_plantwide.
  • 6.
    I. Santín etal. / ISA Transactions 77 (2018)146–166 151 Fig. 3. Inputs and outputs offuzzy_1, fuzzy_2, fuzzy_3, fuzzy_4 and fuzzy_plantwide. The 80 fuzzy rules relate the manipulated variables to the val- ues of the measured variables. These input-output relationships are based on the biological processes that take place during the wastew- ater treatment, as well as on the plant operation experience. The rea- sons for the choice of input-output relationships are explained in the following paragraphs, for each one of the fuzzy controllers. The fuzzy rules code is presented in appendix A and explained by a scheme in appendix B. The FIS1 Editor from Matlab, used for the implementa- tion of the fuzzy controllers, has some constrains in applying differ- ent conditions. This fact requires the definition of a big number of fuzzy rules that could be significantly reduced with a more flexible tool. In order to know the effect produced in the plant by the differ- ent inputs and outputs, the controller has been tested and explained incrementally by different steps until the fuzzy_plantwide has been implemented. To this end, the fuzzy controllers have been numbered from 1 to 4, as inputs and/or outputs have been added. Fig. 3 show the inputs and outputs of each of these fuzzy controllers. The code of fuzzy_plantwide is shown in Appendix A. The objectives sought in each of the fuzzy controllers, as well as the reasons for their applica- tion, are explained below. Fuzzy_1. The main objective of fuzzy_1 is to reduce N2O emis- sions, which are an important factor of GHG emissions. Higher N2O emissions are generated during nitrification. As shown in several articles such as Kimochi et al. [3], Kampschreur et al. [4], Foley et al. [5], Law et al. [6], Flores-Alsina et al. [7,8], Aboobakar et al. [9] or Wang et al. [10], N2O emissions during nitrification are the result of partial nitrification. It happens when the SNH oxidation is not com- pletely converted to SNO3 . Therefore, N2O emissions are related to SO in the aerobic reactors (Boiocchi et al. [29]). Therefore, the first application of the fuzzy controller is created with the intention to avoid partial nitrification. Fuzzy_1 manipulates the SO set-points of the aerobic reactors based on the SNH input of each reactor. SO set-points are constrained from 0 to 5 mg/l. The SO values are finally obtained by the PI controllers, whose set-points are given by the fuzzy controller. Then, knowing the SNH input of a reactor and based on the experience of the plant, the required SO is added by the fuzzy controller for complete nitrification. In addition, not only the values of SNH, but also their slopes are taken into account by their derivatives with respect to time. This allows the controller to be able to act in advance. In the case of fuzzy_1, when SO is low and SNH begins to increase, the increase of SO has to be fast. Otherwise, a very large increase of N2O can be produced. For this reason, the derivative of SNH with respect to time (dSNH/dt) is taken into account, mainly when the values of SNH are low in order to detect their immi- nent increase (Fig. 4a, c and e). Finally, the resulting SO values are also influenced by temperature, because N2O emissions are much higher at high temperatures (Fig. 4b, d and f). It is important to note the dif- ference between fuzzy_1 and the cascade SNH control widely used in the literature (Vrecko et al. [36], Stare et al. [37], Flores-Alsina et al. [7], Barbu et al. [27], etc.), because although this can achieve better effl uent quality results, N2O emissions are not considered and par- tial nitrification can occur, as high GHG emission values are shown in Barbu et al. [27] by SNH,5 cascade control. Although the main objective of fuzzy_1 is the reduction of the N2O emissions, the levels of SNH and SNO3 are also taken into considera- tion to some extent, since SO is regulated based on the SNH values. In fuzzy_1 the outputs SO,3, SO,4 and SO,5 have five member- ship functions, since “very_high” is added in fuzzy_2. Regarding the 1 FIS: Fuzzy Inference System.
  • 7.
    152 I. Santínet al. / ISA Transactions 77 (2018)146–166 Fig. 4. Graphic surfaces of the fuzzy control outputs related to the inputs. inputs, SNH,2 has five mf, whereas SNH,3 and SNH,4 have six mf. This is due to the fact that SNH,2 is similar throughout the year, but SNH,3 SNH,e and SNtot,e are above of the established limits. For this purpose, the inputs SNH,5 and the sum of SNH,5 and SNO3 5 (giving a value close and SNH,4 vary depending on the temperature because more SNH is to that of SNtot ) are added. oxidized at high temperatures than at low temperatures. In the case of the time derivatives, dSNH,2/dt has three mf, dSNH,3/dt has four mf and dSNH,4/dt has one mf (which is “high”). Each one has been ana- lyzed separately, but all dSNH/dt have the same objective, which is to give a “medium” value of SO when SNH is “low” and dSNH/dt is “high” or “very_high”. Finally, the SO values also depend on Tas, which con- sists of two mf (“medium-low” and “high”). SNH,5 has three mf and SNH,5+SN O3 5 has five mf. However, in both cases only one is used in fuzzy_2 (“high”). In addition, the mf “very_high” is added to all SO outputs. Then, for all the fuzzy rules of fuzzy_1, the constraint if SNH,5 is not “high” is added. When SNH,5 is “high”, all the SO outputs will be “very_high”, in order to oxidize more SNH and to avoid its increase. Also, if SNH,5 is not “high” and SNH,5+SNO3 5 is “high”, the “low” value is given to all SO (Fig. 4g–i). In Fuzzy_2. The next step of the fuzzy controller aims to improve the this way, less SNO3 is generated and therefore SN tot and the aeration effl uent quality in terms of reducing the percentage of time when costs are reduced.
  • 8.
    I. Santín etal. / ISA Transactions 77 (2018)146–166 The input SNH,5+SNO3 5 is not added as a constraint in the fuzzy rules of fuzzy_1, because that could imply an increase of N2O by reducing SO. Fuzzy_3. In the following fuzzy controller application, Qa is added as output, while Qin and SNH,0 are added as inputs. The manipulation of Qa aims to reduce the SNH peaks and it is not only based on Qin and SNH,0, but also on SNH,5. Qa is constrained from 0 to 309,720 m3 /d and, in addition, its variations are also constrained to 26,000 m3 /d between two samples (15 min) in order not to have abrupt changes. Qin has one mf (“high”), which is above the usual ranges of dry weather and, thus, the values of this mf happen when there is rain- fall event. SNH,0 also has only one mf called “high” and Qa three mf (“low”, “medium” and “high”). Then, by fuzzy rules, when SNH,5 is increased close to the limit, Qa is reduced in order to increase the hydraulic retention time (HRT) and thus improve the nitrification process. On the other hand, when there is a Qin increase due to a rainfall and, at that time SNH,0 is “high” while SNH,5 is “low”, Qa is increased to dilute the SNH concentration (Fig. 4j). When the SNH peak reaches the aerobic reactors, detected as a result of SNH,5 being “high”, Qa is reduced. Fuzzy_4. In fuzzy_4, qEC,1 is added as an output. This is intended to regulate the addition of qEC,1 instead of keeping it fixed at 2 m3 /d. The addition of qEC improves the denitrification, significantly reducing SNO3 values, but on the contrary, it increases the operational costs. In addition, although a slight decrease of N2O in denitrification can be produced when external carbon is added, the total GHG emis- sions are higher due to an increase in the endogenous respiration of biomass, in the sludge processing and in the chemical and energy use. Due to these reasons, fuzzy_4 aims to add carbon only in the cases where a reduction of SNtot,e is necessary. In this way, the value of qEC,1 added in fuzzy_4 is based on SNH,5+SN O3 5 and its time deriva- tive (Fig. 4k). In addition, Qin is also taken into account, since its value is increased when there is a rainfall, qEC,1 is also increased (Fig. 4l). The value of qEC,1 is constrained from 0 to 5 m3 /d. Five mf of the input SNH,5+SNO35 are related to five mf of the output qEC,1. In the case of d(SNH,5+SNO3 5)/dt, it has three mf and it is considered both to increase the values of qEC,1 and to reduce them. So, when the mf of Qin is not active because there is no rainfall, if d(SNH,5+SNO3 5)/dt is “medium”, the relationship between SNH,5+SNO3 5 and qEC,1 is as follows: if SNH,5+SNO35 is “low” then qEC,1 is “low”, if SNH,5+SNO3 5 is “medium” then qEC,1 is “medium” and so on. In the event that d(SNH,5+SNO3 5 )/dt is “high”, qEC,1 is previ- ously increased to act in advance against SNtot,e limit violations. If d(SNH,5+SNO3 5)/dt is “low”, the value of qEC,1 is lower to save carbon costs. If Qin is “high”, the values of qEC,1 in relation to SNH,5+SNO3 5 and d(SNH,5+SNO3 5)/dt are also increased. Fuzzy_plantwide. Finally, the fuzzy controller is fully imple- mented, which is called fuzzy_plantwide. The fuzzy_plantwide code is shown in Appendix A and a scheme of its fuzzy rules is in Appendix B. The last application of the fuzzy controller adds Qst as a manipulated variable. This is based on the product of Qin and SNH,in and its derivative with respect to time. The storage tank is responsible for regulating the amount of water that is recirculated from the dewatering to the primary settler. Although the amount of recirculated water is very low in comparison to the influent, its SNH is very high. First of all, the default operation of the storage tank has been par- tially modified. As explained in the previous section, in the default operation, when the water volume of the tank is below or equal to the minimum established value, all the flow leads into the tank while Qst is equal to 0. This has been modified in order to fill the tank if it is necessary. In such a way that all the flow is led by bypass if Qst is higher than the input flow. On the other hand, if the given Qst is lower than the input flow, Qst will be equal to the given value and the tank will be filled by the difference between the inlet and the out- 153 Table2 Simulationresultsofthedefaultcontrolstrategy,literatureandtheproposedfuzzycontrollersaswellaspercentagesofimprovementwithrespecttothedefaultcontrolstrategy. EvaluationCriteriaDCSSantínetal.[28]fuzzy_1fuzzy_2fuzzy_3fuzzy_4Fuzzy_plantwide valuevalue%of improvement 85.09 value%of improvement 87.55 value%of improvement 88.77 value%of improvement 89.24 value%of improvement 94.81 value%of improvement 98,96EffluentqualitySNtot,eviolations (%ofoperatingtime) SNH,eviolations (%ofoperatingtime) EQI(kgofpollutants/d) 10.61.721.321.191.140.550.11 1.140.05438.570.1289.470.06694.21010001000100 5665.985469.223.475490.453.105489.193.125486.983.165595.431.245567.771.73 OperationalcostsAE(kWh/d) PE(kWh/d) EC(kg/d) OCI 4306.25 261.48 800 9272.78 – – – 8635.33 – – – 6.94 3788.46 261.48 800 8737.47 12.02 0 0 5.78 3786.08 261.48 800 8735.08 12.08 0 0 5.80 3782.05 263.71 800 8733.22 12.17 −0.85 0 5.82 3701.54 263.74 546.12 7839.63 14.04 −0.86 31.73 15.45 3639.85 263.73 5015.01 7677.35 15.47 −0.86 35.62 17.20 GHGemissionsN2Obiotreatment(kgCO2equiv- alent/d) Endogenousrespirationof biomass(kgCO2/d) Totalbiotreatment(kgCO2/d) PowerCredit(kgCO2/d) EC_GHG(kgCO2/d) TotalCO2(KgCO2/d) 1596.21197.7922.17773.3751.55782.9250.95786.6650.72801.9249.76858.2846.23 3563.83––3541.010.643540.980.643540.890.643455.733,.033443.693.37 9086.11 −505.85 821.33 17,851.1 – – – 17,134.19 – – – 4.02 8243.59 −738.91 821.33 16,753.28 9.27 46.07 0 6.15 8253.15 −740.01 821.33 16,761.64 9.18 46.29 0 6.10 8256.82 −740.83 821.33 16,764.53 9.13 46.45 0 6.09 8187.67 −755.23 560.68 16,339.12 9.89 49.30 31.73 8.47 8231.31 −781.23 528.34 16,315.06 9.41 54.44 35.67 8.60
  • 9.
    154 I. Santínet al. / ISA Transactions 77 (2018)146–166 let flow while the volume does not reach its maximum established value. Once the operation of the storage tank has been modified, fuzzy_plantwide controller aims to compensate the Qin ·SNH,in peaks by reducing Qst . Conversely, when the values of Qin ·SNH,in are lower, Qst is increased to empty the storage tank. Qst is constrained from 0 to 1500 m3 /d. Both Qin ·SNH,in and Qst have five mf, whereas d(Qin·SNH,in)/dt has three mf. When d(Qin·SNH,in )/dt is “medium” the relationship between Qin ·SNH,in and Qst is completely reversed (if Qin ·SNH,in is “low” then Qst is “high”, if Qin ·SNH,in is “medium-low” then Qst is “medium-high”, etc). In the case of d(Qin·SNH,in)/dt is “low”, Qst is higher. Conversely, if d(Qin·SNH,in)/dt is “high”, the values of Qst are lower (Fig. 4m). 4. Simulation results and discussion This section presents the simulation results and the discussion regarding the fuzzy controller. As well as in the previous section, the results have been analyzed for each one of the fuzzy controllers that have been implemented incrementally in order to observe the effects of the different inputs, outputs and fuzzy rules. Table 2 shows the results obtained with fuzzy_1, fuzzy_2, fuzzy_3, fuzzy_4 and fuzzy_plantwide, as well as the results of Santín et al. [28] and DCS. The latter has been used as reference for the percentage of improvement. The articles Flores-Alsina et al. [7,8] and Boiocchi et al. [38] also include the GHG emissions assessment, but they have not been considered for comparison because the first two articles use the original BSM2G and the last one uses BSM2 for Nitrous oxide (BSM2N). In the case of Barbu et al. [27] and Santín et al. [28], they are the only papers that use the same updated BSM2G as the present article. Although Barbu et al. [27] evaluates GHG emissions, it does not implement a specific control strategy to reduce them, resulting in higher GHG emissions than by applying DCS. Therefore, Barbu et al. [27] has neither been considered for comparison, since the main objective of the present article is the reduction and consequently, the first step before considering other criteria. Effl uent quality has been evaluated through the percentage of time of SNtot,e and SNH,e limit violations. Although the main objective in terms of quality is to keep contaminants below the established limits, EQI is also shown as a criterion to be compared. COD, TSS and BOD5 limit violations are not shown because they only occur on cer- tain days when there is a bypass and this is not modified with the proposed fuzzy controller. Within the operational costs, there are shown those that have significant variations. These are especially AE and EC, but PE is also shown because Qa is regulated from fuzzy_3. Regarding the GHG emissions, in addition to the total CO2, the emissions of the sources that have significant variations with the proposed fuzzy controller are also shown. These are those produced Fig. 5. SNH,2 , SO,3 , N2O,3 and KL a3 oftwo days simulation in summer (a) and in winter (b) for the default and the proposed fuzzy controllers.
  • 10.
    I. Santín etal. / ISA Transactions 77 (2018)146–166 155 Fig. 6. SNH,3 , SO,4 , N2O,4 and KL a4 oftwo days simulation in summer (a) and in winter (b) for the default and the proposed fuzzy controllers. in the biological treatment (total biotreatment), the CO2 due to electric consumption minus the electric generation (Power credit) and the CO2 generated from external carbon source production (EC_GHG). Among the GHG emissions produced in the biological treatment, they are shown those that have significant variations due to the application of the proposed fuzzy controller, which are the N2O the reductions of the SNtot,e and SNH,e violations. Regarding the oper- ational costs, the reduction of OCI is mostly obtained due to an AE reduction. Figs. 5–8 allow the analysis of these numerical results shown in Table 2. The first three figures show SNH at the input, SO at the out- put, N2O at the output and KLa4 at the output for the third, fourth emissions and the CO2 produced by the endogenous respiration of and fifth tanks. Fig. 8 shows the SN tot,e and SNH,e time evolution. For the biomass. Figs. 5–11 show the evolution over time of the different input and output variables, as well as the evolution of some variables that give all figures, two summer days and two winter days are shown. The summer days selected are those with higher N2O emissions. And for the winter days a rainfall event has been selected that results in SNH,e information about the objectives of the plant performance. They are shown only for two days in order to better observe the comparison and SN tot,e increases. between the different controllers and for both winter and summer days. This is because the behavior of the plant is different depending on temperature. There have been selected specific days to observe The N2O reduction obtained is shown in Figs. 5–7 and it is mainly achieved in summer, because the emissions are much higher at high temperatures. Within the three reactors, the most problematic N2O emissions occur in tank 3. Fig. 5a show an example of a large differ- the effect of some concrete variables. Both the numerical results and the evolution of the variables over time are discussed below. ence of N2O emissions between DCS and the fuzzy controllers. This Fuzzy_1. Table 2 shows how the N2O emissions in the biological is due to the fact that SO,3 with DCS is much lower, whereas SNH,2 is very similar, which produces a partial nitrification. treatment are reduced by 51.55% by applying fuzzy_1 compared to DCS. This is the most important factor in the reduction of GHG, but In the case of the fourth tank (Fig. 6a), although the N2O emissions are lower than in the third tank, larger peaks of N2O are also observed it is not the only one, since there is also a reduction of power credit, mainly due to a decrease in AE. In addition, among the results shown in DCS compared to fuzzy_1. However, in this case S O,4 is maintained in the same table, in terms of effl uent quality, it is worth highlighting at 2 mg/l with DCS and its value is higher than that obtained with fuzzy_1 during all the time. One possible reason is the high genera-
  • 11.
    156 I. Santínet al. / ISA Transactions 77 (2018)146–166 Fig. 7. SNH,4 , SO,5 , N2O,5 and KL a5 oftwo days simulation in summer (a) and in winter (b) for the default and the proposed fuzzy controllers. tion of N2O in the third tank (N2O,3). In the last tank, during summer time (Fig. 7a), first it is observed that the values of SNH,4 are lower with DCS than with fuzzy_1. This is due to the higher values of SO,4 mentioned before, which result in a higher SNH oxidation. In addition, the values of SO,5 are also higher in DCS and consequently the N2O emissions are lower, although dur- ing the peaks of SNH,4 the differences are reduced and there is even an interval when SNH,4 is higher in DCS. In any case, the N2O emissions in the last tank are much lower compared to the fourth tank and above all compared to the third tank. During the summer periods the SNH,e values are low (Fig. 8a), this fact translates that the high SO,4 and SO,5 values obtained with DCS are unnecessary. In addition, high SO,5 val- ues produce an increase in AE, resulting in increased costs and GHG emissions due to the electric consumption. Also, by the internal recir- culation, high SO,5 values result in an excess of SO in the anoxic tanks and consequently in a deterioration of the denitrification process. values of SO,3 obtained with fuzzy_1 are similar to those obtained with DCS (Fig. 5b), but with fuzzy_1 they are slightly lower when SNH,2 is low and slightly higher when there is a peak of SNH,2. The SO,4 and SO,5 values (Figs. 6b and 7b) are almost all the time lower with fuzzy_1 than with DCS, except when the SNH peak is increased more than usual, as happens on the day 422. As it can be observed in Fig. 8b, the discussed SO reduction by fuzzy_1 results in a SNtot,e reduction, as shown in the SNtot,e violations results in Table 2. Referring to SNH,e, the values are higher most of the time in the case of fuzzy_1 than in the case of DCS because with lower SO values, less SNH is oxidized. However, during this time, SNH,e values are below the established limits. When there is a SNH peak, SO is increased when fuzzy_1 is applied, which decreases the time of the SNH,e violations, as shown in the results available in Table 2. In short, fuzzy_1 offers, with respect to DCS, a N2O reduction mainly due to the SO regulation in tank 3. In terms of effl uent quality, Other important factors for the N2O emissions reduction are the S tot,e and SNH,e violations have been greatly reduced. This is achieved inputs of dSNH/dt in the three aerobic tanks. In Figs. 5a, 6a and 7a it can be observed the fast SO increase at the beginning of the SNH peaks by regulating SO of the aerobic tanks, increasing them when there is an SNH increase, and keeping them at low levels for the rest of the when an increase in its slope is detected. This fact is very important time, thus nitrifying less and therefore generating less SNO and con- because if SO is not increased rapidly when SNH begins to increase, sequently less SNtot,e . Although the main objective is to 3 keep pollu- the result can be a significant rise of N2O. tants below limits, EQI is also reduced. Finally, by applying fuzzy_1, In cold periods, the N2O emissions are lower and the main dif- ficulty is keeping SNH,e and SNtot,e below the established limits. The the SO values are lower most of the time in comparison with DCS and N
  • 12.
    I. Santín etal. / ISA Transactions 77 (2018)146–166 157 Fig. 8. SNH,e and SNtot,e of two days simulation in summer (a) and in winter (b) for the default and the proposed fuzzy controllers. Fig. 9. Qin , SNH,0 , SNH,5 and Qa of days 422 simulation for the default and the proposed fuzzy controllers. this results in an AE decrease. Fuzzy_2. Table 2 shows that the main differences of the fuzzy_2 results compared to fuzzy_1 are the SNH,e and SNtot,e limits violations. Specifically, the largest reduction is obtained in the SNH,e limit viola- tions, which are reduced by more than 14% compared to fuzzy_1. As previously discussed, the SNH,e and SNtot,e limits violations are more likely to occur at low temperatures. The performance of fuzzy_2 is shown in Fig. 8b and the variations in the SO manipulation
  • 13.
    158 I. Santínet al. / ISA Transactions 77 (2018)146–166 Fig. 10. Qin , SNH,5 +SNO35 and qEC,1 of two days simulation in summer (a) and in winter (b) for the default and the proposed fuzzy controllers. are shown in Figs. 5b, 6b and 7b. When SNH,5 is “high” the fuzzy rules implemented in fuzzy_1 are overridden, and a “very_high” value of SO of the aerobic reactors is added. This is observed in the above referred figures, where the differences between fuzzy_1 and fuzzy_2 are only observed on day 422, where SO,3, SO,4 and SO,5 have higher values with fuzzy_2, which coincides with a high SNH,5 peak. Conse- quently, the SNH,e peak is reduced (Fig. 8b). Another fuzzy rule added in fuzzy_2 allows a decrease in the val- ues of SO when SNH,5 + SNO3 5 is “high” as long as SNH,5 is not “high”. This effect is more diffi cult to be observed in the figures. However, by using fuzzy_2 it is possible to see that SO,3, SO,4 and SO,5 are reduced faster after the SNH peak and, for a certain time interval, they are lower than in the case of fuzzy_1. This does not affect SNtot,e of day 422, since SO is increased prior to this moment, but there are other peaks during the year that are slightly reduced. These reductions are low, as it can be seen in the SNtot,e violations results in Table 2. Finally, in terms of operational costs, the SO increase when SNH,5 is “high” does not result in an AE increase, because these SO increases occur only rarely throughout the year and as a result of the slight SO reduction when SNH,5+SNO3 5 is “high”. In fact, Table 2 shows that AE is even slightly lower with fuzzy_2 when compared to fuzzy_1. Fuzzy_3. The results of Table 2 show how the SNH,e violations are completely removed by means of fuzzy_3, while the other results are the same or have non-significant variations when compared to fuzzy_2. Fig. 9 allows its analysis with the example of day 422. Qa is mostly maintained at its default value. However, day 422 is an example where Qa is incremented and reduced from its default value. When there is an increase of Qin due to a rainfall and there is also a SNH,0 peak, fuzzy_3 increases Qa in order to dilute SNH. This dilution is achieved because SNH,5, which is recirculated, is lower than SNH,0. Due to this reason, Qa is only increased in the case when SNH,5 is not “high”. On the other hand, increasing Qa results in a reduction of the hydraulic retention time and consequently the denitrification and nitrification processes worsen. Therefore, it has to be taken into account that the Qa manipulation aims to reduce the SNH,e violations and the nitrification process is the key factor to achieve that. Accord- ingly, when the SNH increase reaches the aerobic reactors, detected by a SNH,5 increase, fuzzy_3 decreases Qa in order to increase the hydraulic retention time and thus the aerobic reactors oxidize more SNH. The result is observable in the reduction of the SNH,5 peak by the application of fuzzy_3 when compared to fuzzy_2. Consequently SNH,e is also reduced as it is shown in Fig. 8. The only important difference in fuzzy_3 is the elimination of the SNH,e limit violations. However, it can be observed that there is a slight reduction in the SNtot,e violations. This is because sometimes the conditions Qin is “high” and SNH,0 is “high” are met, but the SNH,5 peak fails to get the “high” value. Hence, Qa is increased, but subse-
  • 14.
    I. Santín etal. / ISA Transactions 77 (2018)146–166 159 Fig. 11. Qin ·SNH,in, Qst and Vst of two days simulation in summer (a) and in winter (b) for fuzzy_plantwide. quently is not reduced below the default value. This fact causes more SNO3 to be denitrified and the aerobic reactors to generate less SNO3 as reduce it more than by using fuzzy_3. This is the reason for reducing SNtot,e limit violations. Therefore, fuzzy_4 increases qEC,1 only when a result of the hydraulic retention time being lower. Due to this rea- it is necessary with the objective that SNtot,e si not exceed the estab- son, the PE mean is also slightly higher. However, these variations are practically negligible. Fuzzy_4. Table 2 shows the results obtained with fuzzy_4. In terms of effl uent quality, a decrease of more than 5.57% in the SNtot,e limit violations is achieved (being near of the total removal), lished limit. Thus, fuzzy_4 gives more importance to the fact that the pollutants concentration is below the established limits than to their means. It is worth to note that the value of qEC,1 depends not only on SNH,5+SN O 5 but also on the input d(SNH,5+SN O 5)/dt. Thus, if 3 3 while EQI is slightly worsened. In reference to operating costs, EC is reduced with 31.73% that results in a OCI reduction of 9.63%. This reduction also results in a total GHG emissions reduction of 2.38%. Figs. 10 and 8 allow to analyze the mentioned results. Fig. 10 shows that the values of SNH,5+SN O3 5 are lower in summer than in winter and, therefore, the values of qEC,1 obtained by fuzzy_4 are SNH,5+SN O3 5 increases with a high slope, qEC,1 is more rapidly increased in order to further reduce the SNH,5+SNO3 5 peak. While SNH,5+SNO3 5 decreases, qEC,1 is reduced more quickly to reduce costs. In addition, if there is a Qin increase due to a rainfall and there is a high SNH,5+SNO3 5 slope, qEC,1 is rapidly increased to its maximum value without taking into account the SNH,5+SNO3 5 value, as it can be also lower. However, for both summer and winter, the values of qEC,1 are below the default value (2 mg/l) most of the time. This leads to higher SNH,5+SNO3 5 and thus, higher SNtot,e values for most of the time by applying fuzzy_4 when compared to fuzzy_3. This is the rea- son for the slight EQI worsening. On the other hand, when there is a SNH,5+SNO3 5 peak, qEC,1 is increased above 2 mg/l. Only in cases where the SNH,5+SNO3 5 peak is much higher, as in the case of day 422, the qEC,1 increase by applying fuzzy_4 is high enough high to observed on day 422 in Fig. 8. Finally, the fact that most of the time qEC,1 is below its default value explains the cost reduction obtained. Also, it results in a GHG emissions reduction due to a CO2 generated from the EC production and from the endogenous respiration of biomass. Fuzzy_plantwide. The results in Table 2 show a decrease in the SNtot,e limit violations due to the reduction of their peaks, with the almost complete removal. They are only 4 times of violations
  • 15.
    160 I. Santínet al. / ISA Transactions 77 (2018)146–166 throughout the year and they are due to a high Qin increase that results in the bypass from the influent to the effl uent without being treated. The reduction of the SNH,e peaks is not reflected in the results since the SNH,e limit violations are completely removed in fuzzy_3. This SNtot,e and SNH,e peak reduction also leads to slight AE and EC reductions, which have repercussions on both cost and GHG emis- sion reductions. The operation of Qst manipulation by fuzzy_plantwide controller is shown in Fig. 11. First, it is worth explaining that the liquid extracted from the sludge treatment is recirculated to the primary treatment and regulated by the storage tank. The flow rate of this liquid is very low compared to the influent. However, the reason for Qst manipulation is the high value of SNH in the recirculated liquid, which can produce SNH increases in the biological treatment. This SNH increase has also results in the need for more SNH to be oxidized and thus more SNO3 is generated, which results in a SNtot increase. Then, as it can be seen in Fig. 11, both in summer and winter, when improvement of EQI, OCI and CO2 emissions compared to DCS are of 1.97%, 14.4% and 8.24% respectively. Although there are small changes in the percentages of improvement, they are still satisfac- tory. It is important to note that filters are usually applied, which attenuate the noise signal. In addition, the controller parameters should be adjusted after an analysis of the sensor signals. 5. Conclusions This paper has presented the implementation of a fuzzy controller for the plant-wide control of biological wastewater treatment pro- cesses with the objectives of reducing GHG emissions, SNtot,e and the SNH,e limits violations and operational costs (AE and EC). The imple- mentation of three PI controllers have also been required in order to track the SO set-points given by the fuzzy controller. The follow- ing points summarize the results obtained with the proposed control strategy: there is a Qin ·SNH,in peak, Qst is reduced in order not to recircu- late SNH. When the values of Qin ·SNH,in are lower, Qst is increased • It is possible to reduce GHG emissions by manipulating the SO set- in order to reduce the volume of the tank and thus to have it ready for the next Qin·SNH,in peak. This is seen in the evolution of the stor- age tank volume (Vst). Fig. 11 only shows the values obtained with fuzzy_plantwide controller because by using the previous fuzzy con- trollers and DCS, Qst is always kept at 0 and all the flow rate from the dewatering is led by bypass once the storage tank is full. points of the aerobic reactors, based on the SNH at the entrance of each reactor, avoiding partial nitrification. In addition, with the same regulation it is also possible to improve the effl uent quality and to reduce operational costs. • The manipulation of the SO set-points taking also into account SNH,5 as an input allows the fuzzy controller a slight reduction of the SNH,e peaks when these are higher than usually. In addition, The input d(Qin ·SNH,in)/dt is similarly used as fuzzy_4 operates with d(SNH,5+SN O3 5 )/dt. Therefore, it is used to increase or decrease the SNO3 5 +SNH,5 measurement allows to slightly reduce the S Ntot,e Qst more quickly based on the slope of Qin ·SNH,in in order to act in advance. Focusing first on the results obtained in winter, Fig. 8b shows that the SNH,e and SNtot,e peak reductions are clearly observable. When Qst peaks when there is no risk of SNH,e violation or GHG increase. • The manipulation of Qa allows the SNH,e reduction when it is nec- essary. For this purpose, Qa is manipulated, increasing it to dilute SNH at the input of the biological treatment or decreasing it to increase the hydraulic retention time. is increased during lower Qin ·SNH,in values, SNH,e and SNtot,e are higher • Increasing q EC,1 when SNO35 +SNH,5 increases allows to avoid the with fuzzy_plantwide compared to fuzzy_4. Thus, variations of SNH,e SNtot,e limit violations. Decreasing q EC,1 for the remaining time and SNtot,e with fuzzy_plantwide are smoother. Fig. 10b shows that results in a reduction of GHG emissions and costs. less qEC,1 is required due to the SNtot,e peak reduction. In addition, • The regulation of Qst based on the influent, specifically based on Figs. 5b, 6b and 7b show that less SO is required to complete nitrifi- Qin ·SNH,in, allows to significantly reduce the SN tot,e and SNH,e peaks. cation due to the reduction of the SNH peaks in each of the reactors. The qEC,1 and SO reductions result in reductions of operating costs • The derivatives of some fuzzy controller inputs with respect to time allow better regulation when acting in advance. Especially and GHG emissions as shown in the results in Table 2. In the case of the summer period, due to the fact that the val- in the case of the SO set-points, to avoid large GHG increases. ues of SNtot,e and SNH,e are lower, there is no risk of limit violations, at least during dry weather, and this increases their values with fuzzy_plantwide than with fuzzy_4 (Fig. 8a). The only drawback is the consequent qEC,1 increase during summer (Fig. 10a). Although there is a cost reduction with fuzzy_plantwide in the annual results, the Qst and/or qEC,1 manipulations could be improved during ele- vated temperatures in order to further reduce operating costs. On the other hand, the SNH peaks of the aerobic tanks are also reduced dur- ing the summer period and thus lower SO is also required (Figs. 5a, 6a and 7a). Regarding the stability of the fuzzy controller, although this is complex to be guaranteed from a mathematical point of view, it can be obtained through knowledge implementation. It has to be noticed that during the entire simulation period of 609 days (1 year of eval- uation) no instability has been detected. Finally, although the use of ideal sensors is a valid option to com- pare control strategies, a simulation with fuzzy_plantwide adding noise and delay to the sensors has been performed. The complete removal of the SNH,e limit violations has been maintained. The per- centage of time of the SNtot,e limit violations increases slightly to 0.45%, but it is still a low time percentage. The percentages of • To carry out a sensitivity analysis is an objective as a future work, to analyze the influence of the plant parameter variations in the results obtained with the proposed control strategies. Finally, satisfactory results have been obtained by applying the pro- posed fuzzy controller, which allowed achieving the objectives to reduce GHG emissions, to improve the effl uent quality and to reduce operational cost. Acknowledgment This work was supported by the the Spanish MINECO/FEDER grant DPI2016-77271-R. Lund University and Technical University of Denmark are gratefully acknowledged for providing the BSM2G Mat- lab/Simulink code, with a special mention for Dr. Flores Alsina and Dr. Ulf Jeppsson.
  • 16.
    I. Santín etal. / ISA Transactions 77 (2018)146–166 161 Appendix A. Fuzzy_plantwide code [System] Name = ’ Fuzzy_plantwide ’ Type = ’ mamdani ’ Version = 2.0 NumInputs = 14 NumOutputs = 6 NumRules = 80 AndMethod = ’ min ’ OrMethod = ’ max ’ ImpMethod = ’ min ’ AggMethod = ’ max ’ DefuzzMethod = ’ centroid ’ [Input1] Name = ’ SNH,2 ’ Range = [4 18] NumMFs = 5 MF1 = ’ low ’ : ’trimf’ , [−1000000 4 7.5] MF2 = ’ medium−low ’ : ’ trimf’ , [4 7.5 11] MF3 = ’ medium’ : ’ trimf ’ , [7.5 11 14.5] MF4 = ’ medium−high ’ : ’ trimf’ , [11 14.5 18] MF5 = ’ high ’ : ’ trimf’ , [14.5 18 1000000] [Input2] Name = ’ SNH,3 ’ Range = [1 12] NumMFs = 6 MF1 = ’ low ’ : ’ trimf’ , [−1000000 2 3.2] MF2 = ’ medium−low ’ : ’ trimf’ , [2 3.2 5.4] MF3 = ’ medium’ : ’ trimf’ , [3.2 5.4 7.6] MF4 = ’ medium−high ’: ’ trimf’ , [5.4 7.6 9.8] MF5 = ’ high ’ : ’ trimf’ , [7.6 9.8 12] MF6 = ’ very_high ’ : ’ trimf’ , [9.8 12 1000000] [Input3] Name = ’ SNH,4 ’ Range = [1 7] NumMFs = 6 MF1 = ’ low ’ : ’ trimf’ , [−1000000 1 2.2] MF2 = ’ medium−low ’ : ’ trimf’ , [1 2.2 3.4] MF3 = ’ medium’ : ’ trimf’ , [2.2 3.4 4.6] MF4 = ’ medium−high ’: ’ trimf’ , [3.4 4.6 5.8] MF5 = ’ high ’ : ’ trimf’ , [4.6 5.8 7] MF6 = ’ very_high ’ : ’ trimf’ , [5.8 7 1000000] [Input4] Name = ’ dSNH,2/dt ’ Range = [−50 75] NumMFs = 3 MF1 = ’ low ’ : ’ trimf’ , [−1000000 −50 0] MF2 = ’ medium’ : ’ trimf ’ , [−37.5 12.5 62.5] MF3 = ’ high ’ : ’ trimf’ , [25 75 1000000] [Input5] Name = ’ dSNH, 3 / dt ’ Range = [−40 60] NumMFs = 4 MF1 = ’ low ’ : ’ trimf’ , [−1000000 −40–6.667] MF2 = ’ medium’ : ’ trimf ’ , [−40 −6.667 26.67] MF3 = ’ high ’ : ’ trimf’ , [20 40 60] MF4 = ’ very_high ’ : ’ trimf’ , [26.67 60 1000000] [Input6] Name = ’ dSNH, 4 / dt ’ Range = [−20 20] NumMFs = 1 MF1 = ’ high ’ : ’ trimf’ , [10 20 1000000] (continued on nextpage) [System] [Input7] Name = ’ Tas ’ Range = [10 20] NumMFs = 2 MF1 = ’ medium− low ’ : ’ trimf ’ , [−1000000 15 20] MF2 = ’ mf3 ’ : ’ trimf’ , [15 20 1000000] [Input8] Name = ’ SNH, 5 ’ Range = [1 4] NumMFs = 3 MF1 = ’ low ’ : ’ trimf’ , [−1000000 1 2.2] MF2 = ’ medium’ : ’ trimf’ , [1.3 2.25 3.2] MF3 = ’ high ’ : ’ trimf’ , [3 3.75 1000000] [Input9] Name = ’ SNH, 5 + SNO35 ’ Range = [8 17] NumMFs = 5 MF1 = ’ low ’ : ’ trimf’ , [−1000000 8 10.26] MF2 = ’ medium− low ’ : ’ trimf’ , [8 10.26 12.5] MF3 = ’ medium’ : ’ trimf’ , [10.26 12.5 14.76] MF4 = ’ medium−high ’ : ’ trimf’ , [12.5 14.76 17] MF5 = ’ high ’ : ’ trimf’ , [14.76 17 1000000] [Input10] Name = ’SNH,0’ Range = [5 14] NumMFs = 1 MF1 = ’ high ’ : ’ trimf’ , [12 14 1000000] [Input11] Name = ’Qin’ Range = [2000 50000] NumMFs = 1 MF1 = ’ high ’ : ’ trimf’ , [45000 50000 1e+15] [Input12] Name = ’ d(SNO35 + SNH,5)/dt ’ Range = [−40 80] NumMFs = 3 MF1 = ’ low ’ : ’ trimf’ , [−1000000 −40 8] MF2 = ’ medium’ : ’ trimf’ , [−28 20 68] MF3 = ’ high ’ : ’ trimf’ , [52.31 80 1000000] [Input13] Name = ’ QinSNHin ’ Range = [200000 1000000] NumMFs = 5 MF1 = ’ low ’ : ’ trimf’ ,[−1e+16 200000 400000] MF2 = ’ medium − low ’ : ’ trimf’ , [200000 400000 600000] MF3 = ’ medium ’ : ’ trimf ’ , [400000 600000 800000] MF4 = ’ medium−high ’ : ’ trimf’ , [600000 800000 1000000] MF5 = ’ high ’ : ’ trimf’ , [800000 1000000 1e+16] [Input14] Name = ’ d(QinNHin) / dt ’ Range = [−5000000 10000000] NumMFs = 3 MF1 = ’ low ’ : ’ trimf ’ ,[−1e+17 −5000000 1000000] MF2 = ’ medium’ : ’ trimf ’ , [−3500000 2500000 8500000] MF3 = ’ high ’ : ’ trimf ’ , [4000000 10000000 1e+17] [Output1] Name = ’ SO, 3 ’ Range = [0 4] NumMFs = 6 MF1 = ’ low ’ : ’ trimf’ ,[−1000000 0 0.5625] MF2 = ’ medium− low ’ : ’ trimf’ , [0 0.5625 1.125] MF3 = ’ medium’ : ’ trimf ’ , [0.5625 1.125 1.688] MF4 = ’ medium−high ’ : ’ trimf’ , [1.125 1.688 2.25] MF5 = ’ high ’ : ’ trimf’ , [1.688 2.25 2.813] MF6 = ’ very_high ’ : ’ trimf’ , [3 3.75 1000000] (continued on nextpage)
  • 17.
    162 I. Santínet al. / ISA Transactions 77 (2018)146–166 [System] [Output2] Name = ’ SO, 4 ’ Range = [0 4] NumMFs = 6 MF1 = ’ low ’ : ’ trimf’ , [−1000000 0 0.5625] MF2 = ’ medium − low ’ : ’ trimf’ , [0 0.5625 1.125] MF3 = ’ medium’ : ’ trimf ’ , [0.5625 1.125 1.688] MF4 = ’ medium−high ’ : ’ trimf’ , [1.125 1.688 2.25] MF5 = ’ high ’ : ’ trimf’ , [1.688 2.25 2.813] MF6 = ’ very_high ’ : ’ trimf’ , [3 3.75 1000000] [Output3] Name = ’ SO, 5 ’ Range = [0 2] NumMFs = 6 MF1 = ’ low ’ : ’ trimf’ , [−1000000 0 0.3125] MF2 = ’ medium − low ’ : ’ trimf’ , [0 0.3125 0.625] MF3 = ’ medium’ : ’ trimf ’ , [0.3125 0.625 0.9375] MF4 = ’ medium−high ’ : ’ trimf’ , [0.625 0.9375 1.25] MF5 = ’ high ’ : ’ trimf’ , [0.9375 1.25 1.563] MF6 = ’ very_high ’ : ’ trimf’ , [1.6 1.85 1000000] [Output4] Name = ’ Qa’ Range = [1000 124000] NumMFs = 3 MF1 = ’ low ’ : ’ trimf’ , [−1e+15 1000 50200] MF2 = ’ medium ’ : ’ trimf ’ , [13300 62500 111700] MF3 = ’ high ’ : ’ trimf’ , [74800 124000 1e+15] [Output5] Name = ’ qEC, 1 ’ Range = [−0.5 5.5] NumMFs = 5 MF1 = ’ low ’ : ’ trimf’ , [−1000000 −0.5 1] MF2 = ’ medium− low ’ : ’ trimf’ , [−0.5 1 2.5] MF3 = ’ medium’ : ’ trimf’ , [1 2.5 4] MF4 = ’ medium−high ’ : ’ trimf’ , [2.5 4 5.5] MF5 = ’ high ’ : ’ trimf’ , [4 5.5 1000000] [Output6] Name = ’ Qst ’ Range = [−50 300] NumMFs = 5 MF1 = ’ low ’ : ’ trimf’ , [−1000000 −50 37.5] MF2 = ’ medium− low ’ : ’ trimf’ , [−50 37.5125] MF3 = ’ medium ’ : ’ trimf’ , [37.5 125 212.5] MF4 = ’ medium−high ’ : ’ trimf’ , [125 212.5300] MF5 = ’ high ’ : ’ trimf’ , [212.5300 1000000] [Rules] 1 0 0 −3 0 0 1 −3 0 0 0 0 0 0 , 1 0 0 0 0 0 (1) : 1 2 0 0 −3 0 0 1 −3 0 0 0 0 0 0 , 2 0 0 0 0 0 (1) : 1 3 0 0 0 0 0 0 −3 0 0 0 0 0 0 , 3 0 0 0 0 0 (1) : 1 4 0 0 0 0 0 0 −3 0 0 0 0 0 0 , 4 0 0 0 0 0 (1) : 1 5 0 0 0 0 0 0 −3 0 0 0 0 0 0 , 5 0 0 0 0 0 (1) : 1 1 0 0 1 0 0 2 −3 0 0 0 0 0 0 , 1 0 0 0 0 0 (1) : 1 2 0 0 1 0 0 2 −3 0 0 0 0 0 0 , 2 0 0 0 0 0 (1) : 1 1 0 0 2 0 0 2 −3 0 0 0 0 0 0 , 3 0 0 0 0 0 (1) : 1 2 0 0 2 0 0 2 −3 0 0 0 0 0 0 , 3 0 0 0 0 0 (1) : 1 1 0 0 3 0 0 0 −3 0 0 0 0 0 0 , 3 0 0 0 0 0 (1) : 1 2 0 0 3 0 0 0 −3 0 0 0 0 0 0 , 3 0 0 0 0 0 (1) : 1 0 4 0 0 0 0 2 −3 0 0 0 0 0 0 , 0 4 0 0 0 0 (1) : 1 0 5 0 0 0 0 2 −3 0 0 0 0 0 0 , 0 5 0 0 0 0 (1) : 1 0 1 0 0 1 0 2 −3 0 0 0 0 0 0 , 0 1 0 0 0 0 (1) : 1 0 1 0 0 2 0 2 −3 0 0 0 0 0 0 , 0 1 0 0 0 0 (1) : 1 0 2 0 0 1 0 2 −3 0 0 0 0 0 0 , 0 2 0 0 0 0 (1) : 1 (continued on nextpage) [System] 0 2 0 0 2 0 2 −3 0 0 0 0 0 0 , 0 2 0 0 0 0 (1) : 1 0 3 0 0 0 0 2 −3 0 0 0 0 0 0 , 0 3 0 0 0 0 (1) : 1 0 1 0 0 3 0 2 −3 0 0 0 0 0 0 , 0 3 0 0 0 0 (1) : 1 0 1 0 0 4 0 2 −3 0 0 0 0 0 0 , 0 3 0 0 0 0 (1) : 1 0 2 0 0 3 0 2 −3 0 0 0 0 0 0 , 0 3 0 0 0 0 (1) : 1 0 2 0 0 4 0 2 −3 0 0 0 0 0 0 , 0 3 0 0 0 0 (1) : 1 0 6 0 0 0 0 0 −3 0 0 0 0 0 0 , 0 5 0 0 0 0 (1) : 1 0 1 0 0 −4 0 1 −3 0 0 0 0 0 0 , 0 1 0 0 0 0 (1) : 1 0 2 0 0 −4 0 1 −3 0 0 0 0 0 0 , 0 1 0 0 0 0 (1) : 1 0 3 0 0 −4 0 1 −3 0 0 0 0 0 0 , 0 2 0 0 0 0 (1) : 1 0 4 0 0 0 0 1 −3 0 0 0 0 0 0 , 0 3 0 0 0 0 (1) : 1 0 5 0 0 0 0 1 −3 0 0 0 0 0 0 , 0 4 0 0 0 0 (1) : 1 0 1 0 0 4 0 1 −3 0 0 0 0 0 0 , 0 3 0 0 0 0 (1) : 1 0 2 0 0 4 0 1 −3 0 0 0 0 0 0 , 0 3 0 0 0 0 (1) : 1 0 3 0 0 4 0 1 −3 0 0 0 0 0 0 , 0 3 0 0 0 0 (1) : 1 0 0 0 0 0 0 0 3 0 0 0 0 0 0 , 6 6 6 0 0 0 (1) : 1 0 0 0 0 0 0 0 −3 5 0 0 0 0 0 , 1 1 1 0 0 0 (1) : 1 0 0 1 0 0 −1 0 −3 0 0 0 0 0 0 , 0 0 1 0 0 0 (1) : 1 0 0 2 0 0 0 2 −3 0 0 0 0 0 0 , 0 0 3 0 0 0 (1) : 1 0 0 3 0 0 0 2 −3 0 0 0 0 0 0 , 0 0 4 0 0 0 (1) : 1 0 0 4 0 0 0 2 −3 0 0 0 0 0 0 , 0 0 5 0 0 0 (1) : 1 0 0 5 0 0 0 2 −3 0 0 0 0 0 0 , 0 0 5 0 0 0 (1) : 1 0 0 6 0 0 0 0 −3 0 0 0 0 0 0 , 0 0 5 0 0 0 (1) : 1 0 0 2 0 0 −1 1 −3 0 0 0 0 0 0 , 0 0 1 0 0 0 (1) : 1 0 0 3 0 0 −1 1 −3 0 0 0 0 0 0 , 0 0 2 0 0 0 (1) : 1 0 0 4 0 0 0 1 −3 0 0 0 0 0 0 , 0 0 3 0 0 0 (1) : 1 0 0 5 0 0 0 1 −3 0 0 0 0 0 0 , 0 0 4 0 0 0 (1) : 1 0 0 1 0 0 1 0 −3 0 0 0 0 0 0 , 0 0 3 0 0 0 (1) : 1 0 0 2 0 0 1 1 −3 0 0 0 0 0 0 , 0 0 3 0 0 0 (1) : 1 0 0 3 0 0 1 1 −3 0 0 0 0 0 0 , 0 0 3 0 0 0 (1) : 1 0 0 0 0 0 0 0 1 0 1 1 0 0 0 , 0 0 0 3 0 0 (1) : 1 0 0 0 0 0 0 0 −3 0 0 −1 0 0 0 , 0 0 0 2 0 0 (1) : 1 0 0 0 0 0 0 0 3 0 0 0 0 0 0 , 0 0 0 1 0 0 (1) : 1 0 0 0 0 0 0 0 2 0 1 1 0 0 0 , 0 0 0 3 0 0 (1) : 1 0 0 0 0 0 0 0 0 1 0 −1 −3 0 0 , 0 0 0 0 1 0 (1) : 1 0 0 0 0 0 0 0 0 2 0 −1 2 0 0 , 0 0 0 0 2 0 (1) : 1 0 0 0 0 0 0 0 0 3 0 −1 2 0 0 , 0 0 0 0 3 0 (1) : 1 0 0 0 0 0 0 0 0 4 0 −1 2 0 0 , 0 0 0 0 4 0 (1) : 1 0 0 0 0 0 0 0 0 5 0 0 0 0 0 , 0 0 0 0 5 0 (1) : 1 0 0 0 0 0 0 0 0 1 0 1 −3 0 0 , 0 0 0 0 3 0 (1) : 1 0 0 0 0 0 0 0 0 2 0 1 −3 0 0 , 0 0 0 0 4 0 (1) : 1 0 0 0 0 0 0 0 0 3 0 1 −3 0 0 , 0 0 0 0 5 0 (1) : 1 0 0 0 0 0 0 0 0 4 0 1 −3 0 0 , 0 0 0 0 5 0 (1) : 1 0 0 0 0 0 0 0 0 1 0 −1 3 0 0 , 0 0 0 0 3 0 (1) : 1 0 0 0 0 0 0 0 0 2 0 −1 3 0 0 , 0 0 0 0 4 0 (1) : 1 0 0 0 0 0 0 0 0 3 0 −1 3 0 0 , 0 0 0 0 4 0 (1) : 1 0 0 0 0 0 0 0 0 4 0 −1 3 0 0 , 0 0 0 0 5 0 (1) : 1 0 0 0 0 0 0 0 0 0 0 1 3 0 0 , 0 0 0 0 5 0 (1) : 1 0 0 0 0 0 0 0 0 2 0 −1 1 0 0 , 0 0 0 0 1 0 (1) : 1 0 0 0 0 0 0 0 0 3 0 −1 1 0 0 , 0 0 0 0 2 0 (1) : 1 0 0 0 0 0 0 0 0 4 0 −1 1 0 0 , 0 0 0 0 3 0 (1) : 1 0 0 0 0 0 0 0 0 0 0 0 0 1 2 , 0 0 0 0 0 5 (1 ): 1 0 0 0 0 0 0 0 0 0 0 0 0 2 2 , 0 0 0 0 0 4 (1 ): 1 0 0 0 0 0 0 0 0 0 0 0 0 3 2 , 0 0 0 0 0 3 (1 ): 1 0 0 0 0 0 0 0 0 0 0 0 0 4 2 , 0 0 0 0 0 2 (1 ): 1 0 0 0 0 0 0 0 0 0 0 0 0 5 0 , 0 0 0 0 0 1 (1 ): 1 0 0 0 0 0 0 0 0 0 0 0 0 1 3 , 0 0 0 0 0 3 (1 ): 1 0 0 0 0 0 0 0 0 0 0 0 0 2 3 , 0 0 0 0 0 3 (1 ): 1 0 0 0 0 0 0 0 0 0 0 0 0 3 3 , 0 0 0 0 0 2 (1 ): 1 0 0 0 0 0 0 0 0 0 0 0 0 4 3 , 0 0 0 0 0 1 (1 ): 1 0 0 0 0 0 0 0 0 0 0 0 0 1 1 , 0 0 0 0 0 5 (1 ): 1 0 0 0 0 0 0 0 0 0 0 0 0 2 1 , 0 0 0 0 0 5 (1 ): 1 0 0 0 0 0 0 0 0 0 0 0 0 3 1 , 0 0 0 0 0 4 (1 ): 1 0 0 0 0 0 0 0 0 0 0 0 0 4 1 , 0 0 0 0 0 3 (1 ): 1
  • 18.
    -if SNll.3 is"low" then 50,4 is "low" -if SN!j3 is "medium- low' then 50,4 is "medium-lo w" -if SNH,3 is "medium" then S0.4 is "medium" -if SN83 is "low" -if SNH,3 is "medium- low" then 50,4 is "low" -if SNH,3 is "medium" then S0.4 is "medium-low" so ·ts "medium" -if SNH,3 is "medium- low" then 50,4 is "medium" -if SNH,3 is "medium" then 50.4 is "medium" I. Santin et al. / ISA Transactions 77 (2018) 146-166 163 Appendix B. Scheme of the fuzzy_plantwide rules S0,3 manipulation S0,4 manipulation if Tas is "medium- low" if dSN11,3/dt is not "very high" ifSNH,5 isnot "high" -if SNfl. is "medium- hign then S0,4 is "medium-high" -if SN11,3 is "high" then s0,. is "high" -if SNH,3 is "very 0 if Tu is "high" -if sN8fsi; Jd [ "en 50,4 -if S3 is "mediu m- "high" low' then 504 is "medium" -if SNH,3 is "medium" then 50,4 is "medium" -if SN is "medium" then 3 is "medium" -if SNH.Z is"mediurn- high" then s0,, is "medium-high" -if SNu,z is"hig h then 50.3 is "high" -if SNH,z is";;..then 50.J is -ifSNH.Z is "medium-low" then 50,3 is "medium-low" -if SN1zsi JY:.n 50•3 -if SNH.Z is "mediu m- lo w " then 50,3 is "medium" -if SNH,z i · .en 50, 3 -if SNH.Z is"medium- low" then 50,3 is "medium-low" -if sN"Izsi IJr:.nso,3 -if SNH.2 is "medium-low" then 50,3 is "medium" if SNH,sisnot "high" if S..5 is "high"then S0,3'is"veryhigh" ifdSN11,2/dt is "high" if TEi. is "medium-low" anadSNH,2/dtis not "high" if ds...2/dt is "low" -if SNfl. is "medium- hign then S04 is "mediumw -if SN11,3 is "high" then 50,4 is "medium-high" -if SN is "very high""hi .o.< is
  • 19.
    164 I. Santinet al. / ISA Transactions 77 (2018) 146-166 S0,s manipulation I if SNu,5is not "high" if Qinis "high" and s••0 is "high" then Q.is "hign" if °t;1is not "high"or SNois not " igh" then Q. is "me ium" Q manipulation3 I -if SNu,' is "medium-high" then S05 is "medium" -if SNH.• is"high" then S0,5 is "medium-high" -ifSwu.• is "very high then S0,5 is "high" -if S"".t is "medium- low ' then S0,5 is "medium" -if SN8,4is "medium" then S0,5 is "medium- high" -if SNu,4 is "medium- high" then S0,5 is "high" -if S is "high" then "s s is "high" -ifSNH.4 is "very high" then S0,5 is "high" -if S"""is "low" then S0,5 is "medium" -if SN!l.4 is"low" then S0,5 is"low" -if SNH,4 is "medium-low" then S0,5 is"low" -if S••.• is "medium" then 50, 5 is"medium-low" -if SNu,4 is "low" then S0,5 is "medium" -ifSNH,f is "medium-low" then S0,5 is "medium" "medl ·ti:n S0, 5 is "medium" ifSNH.5 isnot "high" ifSNH,Sis "high" then S0,5 is "very high if Tas is "medium - low" if dSNll.4/dt is not "high" if dSa.Jdt is "high" if dSJ<a'l/dtis "high" -if SNa4 is "low" then S0,5 is "low" I if SNu,5 is "high" then Q. is "low" - -
  • 20.
    I. Santín etal. / ISA Transactions 77 (2018)146–166 165 References [1] Vilanova R, Santín I, Pedret C. Control y operacin de estaciones depuradoras de aguas residuales: modelado y simulacin. Revista Iberoamericana de Automtica e Informtica industrial 2017;14:217–33. [2] Vilanova R, Santín I, Pedret C. Control en estaciones depuradoras de aguas residuales: estado actual y perspectivas. Revista Iberoamericana de Automtica e Informtica industrial 2017;14:329–45. [3] Kimochi Y, Inamori Y, Mizuochi M, Xu K-Q, Matsumura M. Nitrogen removal and N2 O emission in a full-scale domestic wastewater treatment plant with intermittent aeration. J Ferment Bioeng 1998;86(2):202–6. [4] Kampschreur MJ, Temmink H, Kleerebezem R, Jetten MS, van Loosdrecht MC. Nitrous oxide emission during wastewater treatment. Water Res 2009;43:4093–103. [5] Foley J, Yuan Z, Keller J, Senante E, Chandran K, Willis J, Shah A, van Loosdrecht MCM, van Voorthuizen E. N2 O and CH4 emission from wastewater collection and treatment systems, Scientific and Technical Report No.30. London, UK: Global Water Research Coalition; 2011. [6] Law Y, Ni B, Lant P,Yuan Z.Nitrous oxide(N2 O)production by an enriched culture of ammonia oxidising bacteria depends on its ammonia oxidation rate. Water Res 2012;46:3409–19. [7] Flores-Alsina X, Corominas L, Snip L, Vanrolleghem PA. Including greenhouse gas emissions during benchmarking of wastewater treatment plant control strategies. Water Res 2011;45(16):4700–10. [8] Flores-Alsina X, Arnell M, Amerlinck Y, Corominas L, Gernaey KV, Guo L, Lindblom E, Nopens I, Porro J, Shaw A, Snip L, Vanrolleghem PA, Jeppsson U. Balancing effl uent quality, economic cost and greenhouse gas emissions during the evaluation of(plant-wide) control/operational strategies in WWTPs.Sci Total Environ 2014;466–467:616–24. [9] Aboobakar A, Cartmell E, Stephenson T, Jones M, Vale P, Dotro G. Nitrous oxide emissions and dissolved oxygen profiling in a full-scale nitrifying activated sludge treatment plant. Water Res 2013;47(2):524–34. [10] Wang Y, Lin X, Zhou D, Ye L, Han H, Song C. Nitric oxide and nitrous oxide emissions from a full-scale activated sludge anaerobic/anoxic/oxic process. Chem Eng J 2016;289:330–40.
  • 21.
    166 I. Santínet al. / ISA Transactions 77 (2018)146–166 [11] Monteith HD, Sahely HR, MacLean HL, Bagley DM. A rational procedure for estimation of greenhouse-gas emissions from municipal wastewater treatment plants. Water Environ Res 2005;77:390–403. [12] Guo L, VanrolleghemPA. Calibration and validation ofan activated sludge model for greenhouse gases no. 1 (ASMG1): prediction of temperature-dependent N2 O emission dynamics. Bioproc Biosyst Eng 2014;37:151. [13] Copp JB. The cost simulation benchmark: description and simulator manual (COST action 624 and action 682). Luxembourg: Offi ce for Offi cial Publications od the European Union; 2002. [14] Gernaey K, Jeppsson U, Vanrolleghem P, Copp J. Benchmarking of control strategies for wastewater treatment plants, scientific and technical report No.23. London, UK: IWA Publishing; 2014. [15] Mannina G, Ekama G, Caniani D, Cosenza A, Esposito G,Gori R, Garrido-Baserba M, Rosso D, Olsson G. Greenhouse gases from wastewater treatment - a review of modelling tools. Sci Total Environ 2016;551:254–70. [16] Ni B-J, Yuan Z. Recent advances in mathematical modeling of nitrous oxides emissions from wastewater treatment processes. Water Res 2015;87:336–46. [17] BelchiorCAC,Araújo RAM,Landeck JAC.Dissolved oxygen control oftheactivated sludge wastewater treatment process using stable adaptive fuzzy control. Comput Chem Eng 2012;37:152–62. [18] Nasr M, Moustafa M, Seif H, El-Kobrosy G. Application offuzzy logic control for benchmark simulation model. 1. Sustain Environ Res 2014;24. [19] Traore A, Grieu S, Puig S, Corominas L, Thiéry F, Polit M, Colprim J. Fuzzy control of dissolved oxygen in a sequencing batch reactor pilot plant. Chem Eng J 2005;111:13–9. [20] Santín I, Pedret C, Vilanova R. Applying variable dissolved oxygen set point in a two level hierarchical control structure to a wastewater treatment process. J Process Control 2015;28:40–55. [21] Meyer U, Pöpel H. Fuzzy-control for improved nitrogen removal and energy saving in wwt-plants with pre-denitrification. Water Sci Technol 2003;47: 69–76. [22] Pai T, Wan T, Hsu S, Chang T,Tsai Y,Lin C,Su H,Yu L.Using fuzzy inferencesystem to improve neural network for predicting hospital wastewater treatment plant effl uent. Comput Chem Eng 2009;33:1272–8. [23] Santín I, Pedret C, Vilanova R. Fuzzy control and model predictive control configurations for effl uent violations removal in wastewater treatment plants. Ind Eng Chem Res 2015;54(10):2763–75. [24] Santín I, Pedret C, Vilanova R, Meneses M. Advanced decision control systemfor effl uent violations removal in wastewater treatment plants. Control Eng Pract 2016;279:207–19. [25] Kalavrouziotis I, Pedrero F, Skarlatos D. Water and wastewater quality assessment based on fuzzy modeling for the irrigation of Mandarin. Desalination Water Treat 2016;57:20159–68. [26] Hirsch P, Piotrowski R, Duzinkiewicz K, Grochowski M. Supervisory control system for adaptive phase and work cycle management of sequencing wastewater treatment plant. Stud Inf Control 2016;25:153–62. [27] Barbu M, Vilanova R, Meneses M, Santin I. On the evaluation of the global impact of control strategies applied to wastewater treatment plants. J Clean Prod 2017;149:396–405. [28] Santín I, Barbu M, Pedret C, Vilanova R. Control strategies for nitrous oxide emissions reduction on wastewater treatment plants operation. Water Res 2017;125:466–77. [29] Boiocchi R, Gernaey KV, Sin G. Understanding N2 O formation mechanisms through sensitivity analyses using a plant-wide benchmark simulation model. Chem Eng J 2017;317:935–51. [30] Henze M, Grady C, Gujer W, Marais G, Matsuo T. Activated sludge model 1, scientific and technical report No.1. London, UK: IAWQ; 1987. [31] Hiatt W, Grady JC. An updated process model for carbon oxidation, nitrification, and denitrification. Water Environ Res 2008;80(11):2145–56. [32] Mampaey KE, Beuckels B, Kampschreur RKMJ, van Loosdrecht MC, Volcke EI. Modelling nitrous and nitric oxide emissions by autotrophic ammonia-oxidizing bacteria. Environ Technol 2013;34(12):1555–66. [33] Nopens I, Benedetti L, Jeppsson U, Pons M-N, Alex J, Copp JB, Gernaey KV, Rosen C, Steyer J-P, Vanrolleghem PA. Benchmark Simulation Model No 2: finalisation of plant layout and default control strategy. Water Sci Technol 2010;62(9):1967–74. [34] KlirG, Yuan B. Fuzzy sets and fuzzy logic,vol.4.New Jersey: PrenticeHall; 1995. [35] Mamdani E. Application offuzzy algorithms for control ofsimple dynamic plant. Proc Inst Electr Eng 1976;121(12):1585–8. [36] Vrecko D, Hvala N, Stare A, Burica O, Strazar M, Levstek M, Cerar P, Podbevsek S. Improvement of ammonia removal in activated sludge process with feedfor- ward-feedback aeration controllers.Water Sci Technol 2006;53(4–5):125–32. [37] Stare A, Vrecko D, Hvala N, Strmcnick S. Comparison of control strategies for nitrogen removal in an activated sludge process in terms of operating costs: a simulation study. Water Res 2007;41(9):2004–14. [38] Boiocchi R, Gernaey KV, Sin G.Control ofwastewater n 2 o emissions by balancing the microbial communities using a fuzzy-logic approach. IFAC-PapersOnLine 2016;49:1157–62.