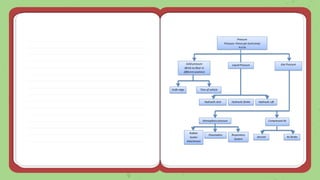
Force and
pressure
Type of
forces
Contact force
Muscular force Magnectic force
Friction Gravitation force
Non contact
force
Electrostatic force
Contact force!
A force generally acts when it is in
contact with an object and such
forces are called
Contact force
01
Muscular force
The force exerted by
the muscles of the body is
called muscular force .
when you pick up
a book placed on
the table using
your hands, you
apply muscular
force.
Example
Friction
Friction is a force that
opposes motion between any
surfaces that are touching.
02
➢ Friction always slows a moving
object down.
➢ Friction can be a useful force
because it prevents our shoes
slipping on the pavement when
we walk.
➢ stops car tyres skidding on the
road.
➢ When you walk, friction is
caused between the tread on
shoes and the ground.
This friction acts to grip the
ground and prevent sliding.
Uses of friction
Non contact force
Force applied to an
object by another
body without
any contact.
MAGNETIC FORCE
When an object is brought near to
this field, it gets attracted to
the magnet without any physical
contact.
01
.
Example
Magnetic
force is defined as the
power that pulls materials
together.
An example of magnetic
force is how a magnet can
pick up coins.
Electrostatic force
02
The repulsive or attractive
interaction between any
two charged bodies is
called as an electrostatic
force.
● The electric
charges are of
two types :
● Positive charge
and
● Negative charge
Gravity force
Gravity is the natural force
that causes things to fall
toward the earth
03
● Leaves and fruits fall
from a tree
downwards towards
the ground due to
the gravitational
pull.
EXAMPLE
EXAMPLES
Pressure
Pressure is produced when
force act on an object.
01
● Pressure is
the force
acting on a
unit area of
the object.
Pressure
Larger the area of surface smaller will be the pressure
produced by a given force and smaller the area of
surface larger will be the pressure by the same force.
Pressure = force
So, the SI unit of pressure is Newton Per meter square .
It is also called “Pascal” which is denoted by “Pa” .
area
Look at this
Pressure = 5 5 5 5 5
1 2 3 4 5
● The same force
produce high
pressure if it act
on a small area.
Application involving high
pressure
● The same force
produce low
pressure if it act
on a large area .
Application involving low
pressure
● What is this ?
● Why they built in
very high ?
Pressure in liquid
The pressure of liquid increase with depth
The liquid exerts pressure on the base of the vessel.
All the liquids
exert pressure
on the bottom
and walls of their
container.
● Liquid exert
pressure on the
bottom of its
container which
depends on the
height of its
column.
The liquid exerts
pressure on the base
of the vessel.
Force and pressure

Force and pressure

  • 1.
  • 2.
    Contact force Muscular forceMagnectic force Friction Gravitation force Non contact force Electrostatic force
  • 3.
    Contact force! A forcegenerally acts when it is in contact with an object and such forces are called Contact force
  • 4.
    01 Muscular force The forceexerted by the muscles of the body is called muscular force .
  • 5.
    when you pickup a book placed on the table using your hands, you apply muscular force. Example
  • 6.
    Friction Friction is aforce that opposes motion between any surfaces that are touching. 02
  • 7.
    ➢ Friction alwaysslows a moving object down. ➢ Friction can be a useful force because it prevents our shoes slipping on the pavement when we walk. ➢ stops car tyres skidding on the road. ➢ When you walk, friction is caused between the tread on shoes and the ground. This friction acts to grip the ground and prevent sliding. Uses of friction
  • 8.
    Non contact force Forceapplied to an object by another body without any contact.
  • 9.
    MAGNETIC FORCE When anobject is brought near to this field, it gets attracted to the magnet without any physical contact. 01
  • 11.
    . Example Magnetic force is definedas the power that pulls materials together. An example of magnetic force is how a magnet can pick up coins.
  • 12.
  • 13.
    The repulsive orattractive interaction between any two charged bodies is called as an electrostatic force.
  • 14.
    ● The electric chargesare of two types : ● Positive charge and ● Negative charge
  • 17.
    Gravity force Gravity isthe natural force that causes things to fall toward the earth 03
  • 18.
    ● Leaves andfruits fall from a tree downwards towards the ground due to the gravitational pull. EXAMPLE
  • 19.
  • 20.
    Pressure Pressure is producedwhen force act on an object. 01
  • 21.
    ● Pressure is theforce acting on a unit area of the object. Pressure
  • 22.
    Larger the areaof surface smaller will be the pressure produced by a given force and smaller the area of surface larger will be the pressure by the same force.
  • 23.
    Pressure = force So,the SI unit of pressure is Newton Per meter square . It is also called “Pascal” which is denoted by “Pa” . area
  • 24.
    Look at this Pressure= 5 5 5 5 5 1 2 3 4 5
  • 25.
    ● The sameforce produce high pressure if it act on a small area. Application involving high pressure
  • 26.
    ● The sameforce produce low pressure if it act on a large area . Application involving low pressure
  • 27.
    ● What isthis ? ● Why they built in very high ? Pressure in liquid
  • 28.
    The pressure ofliquid increase with depth
  • 29.
    The liquid exertspressure on the base of the vessel. All the liquids exert pressure on the bottom and walls of their container.
  • 30.
    ● Liquid exert pressureon the bottom of its container which depends on the height of its column. The liquid exerts pressure on the base of the vessel.