ADIOS
-
A Deimos Impact & Observation Spacecraft
Team 3
Jeff Anderson, Thomas Blachman, Andrew Fallon, John Franklin, Samuel Gaultney,
David Habashy, Brian Hardie, Brandon Hing, Zujia Huang, Sung Kim, Jonathan Saenger
Mission Goal
Primary: Direct an impactor into Deimos at high velocities to launch a plume of
surface and subsurface debris into space. The released plume will be analyzed by
a passive infrared spectrometer to determine the composition of Deimos. This will
determine whether Deimos is a C or D type asteroid, or Mars ejecta.
Secondary: Prebiotic volatile concentrations will be analyzed to determine the
potential asteroid contributions to early life.
Alternative: Close Proximity Imaging of one face of Deimos with passive
spectrometry of surface composition or total satellite impact with spectrometry
conducted by Mars satellites.
2
Objectives
- The impactor shall collide with Deimos’ surface and generate a plume
sufficient enough in size for the CubeSat Spectrometer to detect.
- The impactor shall release from the observer and penetrate Deimos’ surface
deep enough to expose subsurface volatile compounds including oxygen,
carbon dioxide, carbon monoxide, water, and ammonia.
- The CubeSat shall analyze the plume with a spectrometer and determine the
1.3 µm absorption levels, as well as the absorption levels of volatiles and
successfully relay this data back to Earth.
3
Key Mission Requirements
- Shall be ready for launch by July 14th, 2020
- Shall not exceed $5.6 M in total cost
- Shall not exceed 14 kg for all components
- Be able to deliver the impactor to the surface of Deimos 50 minutes before the observer
- Be able to deliver the impactor to Deimos at a speed no less than 3.5 km/s and a mass
of 4 kg to produce a sufficient plume size of 0.25 km x 0.25 km
- Be able to determine the 1.3 µm absorption levels of the plume as well as the
absorption levels of volatiles
- Be able to point the spectrometer at the plume for a minimum of 30 seconds at a range
of no more than 600km
- Be able to relay all spectrometer data back to Earth via the DSN
4
Mission Science Value
Key science questions are
Origin
Composition
Relationship to other solar system materials.
Are the moons possibly re-accreted Mars ejecta [or] primitive, D-type bodies? Spectrometry can answer this question.
“Resolving the debate concerning the compositions (and likely origins) of... Deimos may be relevant to understanding the
early history of Mars...if they turn out to be related to volatile-rich asteroids...they may be the surviving representatives of a
family of bodies that originated in the outer asteroid belt or further, and reached the inner solar system to deliver volatiles
and organics to the accreting terrestrial planets.”
-Decadal Survey
5
Science Traceability Matrix
6
Science Objectives
Measurement
objectives
Measurement
Requirements
Instrument
Requirements Instruments Data Products
Deimos
Internal composition Measure ratio of iron in
internal composition
Spectronomy
measurements for 160
seconds
Be able to measure the
1.3 µm absorption
levels of the plume
ARGUS Spectrometer Graphs of Spectronomy
Readings
Internal volatiles Determined the amount
and type of subsurface
volatiles
Spectronomy
measurements for 160
seconds
Be able to measure the
1.0 µm - 1.63 µm.
absorption levels of the
plume
ARGUS Spectrometer Graphs of Spectronomy
Readings
Decadal Survey: “Are the moons possibly re-accreted Mars ejecta? Or are they possibly related to primitive, D-type bodies? These
questions can be investigated….mission that includes measurements of bulk properties and internal structure.”
MEPAG goals Investigation A3.1: “Characterize organic chemistry, including (where possible) stable isotopic composition and
stereochemical configuration. Characterize co-occurring concentrations of possible bioessential elements.”
Mission Objective: Measure the internal subsurface composition of Deimos to determine its origins and organic volatile levels.
Requirement Flowdown
- Project ADIOS will determine the surface and subsurface composition of Deimos through
spectrometry using a CubeSat and detachable impactor
- The impactor shall strike Deimos with a mass and velocity sufficient to generate an analyzable
plume
- The impactor must detach safely from the CubeSat
- Separation mechanism requirements
- The impactor must navigate to Deimos
- GNC, ADCS, propulsion requirements
- The impactor must arrive with a mass of 4 kg and a speed of 3.5 km/s
- The CubeSat shall perform spectrometry on the generated plume and transmit the data back
to Earth for analysis
7
OV-1
8
Trajectory:
Overview and Maneuvers - Separation from Mars 2020
- Initial burn ΔVi ~ 41.46 m/s
- Occurs after 4 days
- Achieve Martian altitude of 30,000 km
- Achieve inclination of 0° relative to
Deimos’ orbit
- Impact burn ΔVc ~ 19 m/s
- at Mars’ SOI
- Achieve impact with Deimos
- Separation of Observer and Impactor 9
VIDEO HERE
Good window
Optimal case
Required ΔVc over one Deimos orbital period
Trajectory:
Lining up with Deimos
10
- Retrograde Hyperbolic Trajectory for
maximum impact velocity
- Over 12 hours window available each 30
hours (Deimos’ orbital period) to keep ΔVc
low
- Adjustment to delay/advance arrival time
can be done at initial separation
Worst case
Optimal case
Satisfactory
Deimos
Spacecraft Architecture Overview
11
- 4U Observer Module
- Self-contained, self-controlled
- ADCS: star trackers, sun
sensors, reaction wheels
- GNC: DDOR
- Comms: transceiver
- C&DH: Cube Computer
- EPS: solar panels, batteries
- 2U Impactor Module
- Self-contained, self-controlled
- ADCS: star trackers, sun
sensors, reaction wheels
- GNC: camera
- C&DH: NanoMind A 3200
- EPS: batteries
- Propulsion: cold gas
6U CubeSat
Architecture
Overview
12
Overall Dimensions Impactor Dimensions Observer Dimensions
205.1x357.3x103.7 mm 205.1x153.7x103.7 mm 203.7x203.7x103.7 mm
Payload: Spectrometer
Selected Instrument: ARGUS
- Passive infrared spectrometer
- Operates in 1 μm to 1.7 μm range
- Extended range version goes to 2400
nm
- Range: 600 km
- FOV: 0.15°
- Power: 1.4 W
- Volume: 0.18U
- Integration Time Ranges: 500 μs to ~4
seconds
- Data transmitted in 100 ms
- Can adjust number of scans for co-
adding spectra
Requirements Necessary:
- Must have a spectronomy range of 1.0
µm to 1.63 µm.
- Physical range of greater than 400 km
- Size must be less than 2U
- Must make measurements in under 80
seconds
13
Impact Design
14
- Average Density of plume at arrival 0.02 kg/m3
Flight Systems
15
Structure
- Custom-built aluminum frames
- Insulating layers for thermal
containment
- Observer has 0.5U modules
attached to the central
propulsion frame
- Impactor has a single frame
- Components slot in individually
- Protection from 35 rads is
accommodated by 0.8 mm
aluminum on necessary parts
16
Power
Observer
- Clyde Space Deployable, Double-Sided
Solar Cells
- 5 mm Profile fits to 4U structure
- 40 W Peak Power at Mars, 20.8 W
Average Orbit Power
- Clyde Space FlexU CubeSat EPS
- Up to 12 Solar Panels
- 98% Efficient at 5 V and 3.3 V
Regulators
- Clyde Space 60 Wh Battery
- 10.4 Ah at 8.0 V to 6.4 V
Impactor
- Clyde Space FlexU CubeSat EPS
- Up to 12 Solar Panels
- 98% Efficient at 5 V and 3.3 V Regulators
- 3x Clyde Space 40 Wh Battery
- 10.4 Ah at 8.0 V to 6.4 V
- Custom battery protection circuitry
17Observer Solar Panel Configuration
Propulsion
Observer
- Aerojet Rocketdyne 2U MPS-130
- Chemical Monopropellant: AF-M315E
- Expected Isp of 240 seconds
- Green Propellant
- Available 𝚫V = 229 m/s
- Assuming Total Spacecraft Mass: 14 kg
- Cost Savings
- Simplified range operations
- Reduction of thermal management
Impactor
- VACCO End-Mounted 0.5U MiPS
- Cold-Gas Propellant: R134a
- Isp of 40 seconds
- Non-Toxic
- Available 𝚫V = 39 m/s for corrections
- Assuming Total Impactor Mass: 4.5 kg
18
ADCS
- BCT XACT
- 0.5 U
- 3-axis control
- Contains Star Trackers, Reaction
Wheels
- 1-sigma cross-axis pointing error
better than 8 arcseconds
- Pointing Accuracy: 0.003° (2 axis),
0.007° (3rd axis)
- Slew Rate: 10 deg/s
GNC
Observer
- Delta-DOR
- Utilize DSN and IRIS Comm.
System on CubeSat
- Used by ESA for interplanetary
missions such as Mars Express
Impactor
- MSSS ECAM-M50 (Camera)
19
Telecommunications
20
Iris V2
- Antenna
- 8x8 Tx Patch
- 1000-62 bps
- Capable of transmitting 5.16 MB
in less than 10 minutes
- Covers 2x2 U surface
- Rx patch integrated into TX board
- 1.2 kg, 0.5U
- 26 W at full transpond
Pictured Above: Iris Transponder
Pictured Above: 4x4 Graphical
representation of Tx patch.
Command and Data Handling
- Cube Computer
- Off-the-shelf
- Operating Voltage: 3.3V
- PC/104 Form Factor compatible with
CubeSat
- Internal and external watchdog
- 400 MHz processor
- Two 1 MB SRAM for data storage 21
Observer Impactor
- NanoMind A 3200
- Off-the-shelf
- Real Time Clock
- Operating Voltage: 3.3V
- 3-Axis gyroscope
- On-board temperature sensors
- 32 MB SDRAM
- 512 KB built-in flash
Payload Separation:
NiChrome Wire Cutter
22
- NiChrome Wire Cutter Release
Mechanism
- Created by Adam Thurn
- The two saddles (see green in model)
are only non-commercial parts
- Dimensions: 32 x 16.5 x 11.5 mm
- Average Vacuum Cut Time of Vectran
- 200 Denier: 2.6 Seconds
- 400 Denier: 6.2 Seconds
- Used on Tether Electrodynamics
System Engineering
23
Observer Mass Budget & TRLs
Subsystem Component (Quantity)
Current Best
Estimate (kg)
TRL
Contingency
(%)
Maximum Expected
Value (kg)
ADCS BCT XACT 0.91 9 5 0.956
Communication Iris V2 1.2 5 25 1.5
C&DH Cube Computer 0.07 9 5 0.074
EPS
Clyde Space FlexU EPS 0.148 8 10 0.163
Clyde Space 60 Wh Battery 0.475 8 10 0.523
Clyde Space 2U Deployable Array (4) 0.8 8 10 0.88
Payload Argus 1000 IR Spectrometer 0.23 9 5 0.242
Propulsion (Wet) Rocketdyne MPS-130 3.5 6 25 4.375
Structure
Aluminum Frame (2) 0.201 9 5 0.211
Fasteners (50) 0.25 9 5 0.263
Radiation Shielding .25 9 0 .25
Misc. Cables, Wires (20) 0.1 9 5 0.105
Subtotal (Dry) 6.834 8.239
Subtotal (Wet) 8.234 9.539 24
Impactor Mass Budget & TRLs
Subsystem Component (Quantity)
Current Best
Estimate (kg)
TRL Contingency (%)
Maximum Expected
Value (kg)
ADCS BCT XACT 0.91 9 5 0.956
C&DH NanoMind A3200 0.014 6 25 0.018
EPS
Clyde Space FlexU EPS 0.148 8 10 0.163
Clyde Space 40Wh Battery (3) 0.954 8 10 1.05
GNC MSSS ECAM-M50 0.256 7 20 0.307
Propulsion (Wet) VACCO End-Mounted MiPS 0.924 6 30 1.201
Structure
Aluminum Frame 0.617 9 5 0.648
Fasteners (25) 0.125 9 5 0.131
Radiation Shielding 0.15 0.15
Misc. Cables, Wires (10) 0.05 9 5 0.053
Subtotal (Dry) 3.725 4.252
Subtotal (Wet) 4.148 4.675
Maximum Expected Total Dry Mass (kg) 12.491
Maximum Expected Total Wet Mass (kg) 14.214 25
26
Observer Power Budget
- Solar panels will provide
enough power for majority
of modes
- Battery will be fully charged
from Earth and will be used
during Downlink Mode
27 26.06
60
21.51 25.69
52.51
Impactor Power Budget
27
Impactor Power Budget
Average Component Estimated Draw
Subsystem
CBE Power
(W)
Contingency
(%)
MEV Power
(W)
Structure and Mechanisms 0.00 0.20 0.00
Thermal Control 0.00 0.20 0.00
Power (inc. harness) 0.00 0.10 0.00
On-Board Processing 0.55 0.05 0.585
Attitude Determination and
Control 2.00 0.15 2.30
Propulsion 10.00 0.05 10.5
Guidance and Navigation
Control 2.00 0.15 2.3
Total Power 14.55 15.68
- Only one Mode
- 120 Wh battery will allow for
multiple maneuvers since
propulsion will only use
power for minutes at a time
- Battery will be fully charged
from Earth
Telecom Link Budget, Data Volume and Return
Strategy
28
- Utilize 8x8 Tx Patch
- Opposition: 1000 bps
- Conjunction: 62 bps
- Total Data Accumulated:
- 5.16 MB
- Entire end of life utilized to
transmit data
- At peak rate, ~10 minutes.
Thermal Energy Balance and Management
Observer + Impactor Observer Impactor
α = absorbed 0.92 0.92 0.92
ε = emitted 0.85 0.85 0.79
So = Earth Solar
Flux 1370 1370 1370
So = Mars Solar
Flux 608.9 608.9 608.9
A=Area
absorbed 0.06 0.04 0.04
Ar=Area emitted 0.22 0.2 0.1
σ = constant 5.67E-8 5.67E-8 5.67E-8
Watts (min) 25.69 25.69 .55
Watts (max) 26 52 14.55
Watts (heater) 0 10 0
Earth cruise 37.65199138
Mars cruise 0.4701006878 11.49890 -8.67
Mars full power 0.8267963944 23.38434 16.45723844
Q e = ε⋅σ⋅ Ar⋅Tr^4
Qa = So⋅α⋅A⋅cos(θ)+Watts+heater
Config
Max Tolerable
Temperature (°C) Part
Min Tolerable
Temperature (°C) Part
Observer +
Impactor 40
Argus
Spectrometer 5
Rocketdyne MPS-
130
Observer 40
Argus
Spectrometer 5
Rocketdyne MPS-
130
Impactor 40
Clyde Space
Battery -10
VACCO End-
Mounted MiPS
29
Radiation Shielding
- ADIOS will experience
approximately 35 rads during its
mission
- Calculated from Curiosity
measurements
- An adequate amount of aluminum
shielding will be applied to protect
vital components
- 0.8 mm thick
- 400 g 30
Risk Identification & Mitigation
1. Damage to key systems from Radiation
a. All components have radiation hardening for mission time
or are otherwise insulated.
2. Trajectory Mishap
a. 33% extra fuel for course corrections
b. Communication directly back to earth possible
3. Impactor Fails Separation
a. Surface Spectrometry
b. Redundant release system
4. Plume Size Failure
31
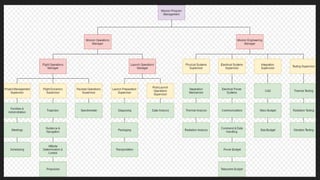
Management, Schedule, Cost
32
33
Program Schedule
34
CostEstimate
35
Total Project Cost
$3,783,955
With Contingency
$3,947,944
Cost: Personnel
36
$601,955
$173,363
$669,794
Cost: Equipment
37
17 18 19 20 21
Year of Purchase
Cost: Other Direct
38
$100,000
$5,000
$401,877
$31,480
$12,949
Descope Options
- Use MRO or future spacecraft to do spectronomy
- Saves $49,000 for Argus and no longer need separate impactor
- Have impactor be unguided
- Saves $200,000 in component costs and reduces complexity
- Increases risk of missing.
- Reduce the amount of employees
- Cutting 2 graduate students saves $484,452.77 over 5 years
- Only do spectronomy of Deimos Surface
- Backup in case of impactor failure
39
Questions?
40
References
1Amicucci, Zac., Hartley, Jacob., Martin, Patrick., Ofer, Hans., Sprague, Christopher., Sparer, Daniel., Ware, Adam., “Mitigation of Environmental Risks due to Debris Impacts on Unfortunate
Spacecraft (MERiDIUS),” Aerospace Solutions. 11 December 2015.
2Asmar, S., and Matousek, S., “Mars Cube One (MarCO),” (November 2014).
https://marscubesatworkshop.jpl.nasa.gov/static/files/presentation/Asmar-Matousek/07-MarsCubeWorkshop-MarCO-update.pdf. [Retrieved 15 October 2016].
3Border, J.S., “Delta Differential One-way Ranging,” Deep Space Network, Jet Propulsion Laboratory, http://deepspace.jpl.nasa.gov/dsndocs/810-005/210/210A.pdf [Retrieved 25 October
2016].
4Cloutis, E. A., & Gaffey, M. J. (1993). The Constituent Minerals in Calcium-Aluminum Inclusions: Spectral Reflectance Properties and Implications for CO Carbonaceous Chondrites and
Asteroids. Icarus, 105(2), 568-579. doi:10.1006/icar.1993.1150
5D.J. Scheeres, “Orbital Motion in Strongly Perturbed Environments: Applications to Asteroid, Comet, and Planetary Satellite Orbiters,” Springer-Praxis Books in Astronautical Engineering.
2012
6Daga, Andrew, Carlton Allen, Melissa Battler, James Burke, Ian Crawford, Richard Léveillé, Steven Simon, and Lin Tze Tan. “Lunar and Martian Lava Tube Exploration as Part of an Overall
Scientific Survey,” A White Paper Submitted to the Planetary Sciences Decadal Survey 2013-2022. Lunar and Planetary Institute, n.d. [Retrieved 3
September 2016].
7Drysdale, Timothy D., Vourch, Clement J. “Low-Profile Antenna Package for Efficient Inter-CubeSat Communication in S- and V-band,” Electronics & Nanoscale Engineering Division,
University of Glasgow, UK. (2015). https://icubesat.files.wordpress.com/2015/05/icubesat-2015_org_b-2-3_svband_paper_vourch.pdf.
[Retrieved 15 October 2016].
8Duncan, C. B., Aguirre, F. H., Smith, A. E., “Iris Transponder -- Communications and Navigation for Deep Space,” California Institute of Technology. Pasadena, California. 2014.
http://digitalcommons.usu.edu/cgi/viewcontent.cgi?article=3083&context= smallsat. [Retrieved 1 November 2016].
9Gibbon, D., Dr. Underwood, C., Prof. Sweeting, M., “Cost Effective Propulsion Systems for Small Satellites using Butane Propellant,” Acta Astronautica Vol. 51, No. 1- 9, pp. 145-152, 2002.
10Guillois, G., Dahaene, T., and Sarrazin, T., “X-Band Downlink for Cubesat: From Concept to Prototype,” http://digitalcommons.usu.edu/cgi/viewcontent.cgi?rticle=2915&context=smallsat. [Retrieved
12 October 2016].
41
References
12Kessler, D. J., and B. G. Cour-Palais. “Collision frequency of artificial satellites: The creation of a debris belt,” J. Geophys. Res., 83(A6), 2637–2646, MEPAG (2015), Mars Scientific Goals,
Objectives, Investigations, and Priorities: 2015. V. Hamilton, ed., 74 p. <http://mepag.nasa.gov/reports.cfm>. [Retrieved 5 September 2016].
13Kubitschek, Daniel G., “Impactor Spacecraft Encounter Sequence Design for the Deep Impact Mission,” NASA- Jet Propulsions Laboratory. Paper No. GT-SSEC.C.3
14Leveille, Richard and Saugata Datta. "Lava tubes and basaltic caves as astrobiological targets on Earth and Mars: A Review," Elsevier (2009): 592-598.
<http://ac.els-cdn.com/S0032063309001603/1-s2.0-S0032063309001603-main.pdf?_tid=3693bac6-739f-11e6-
9e3200000aacb361&acdnat=1473104013_0684dc2eaf7c006ece67d6daf61 3e962>. [Retrieved 18 September 2016].
15McNutt, L., Johnson, L., Clardy, D., Castillo-Rogez, J., Frick, A., and Jones, L., “Near-Earth Asteroid Scout,” AIAA Paper,
https://ntrs.nasa.gov/archive/nasa/casi.ntrs.nasa.gov/20140012882.pdf [Retrieved 24 October 2016].
16Morris, Dennis., “Small Satellite Conference: Sat Advanced Technology Propulsion System Concepts using Additive Manufacturing. Small Sat Conf. Presentation- 5. 6 August 2014.
17Murchie, Scott., “Science options and priorities for the exploration of Phobos and Deimos,” Johns Hopkins University/Applied Physics Laboratory. (2014).
18Pardo de Santayan, R., and Lauer, M., “Optical Measurements for Rosetta Navigation Near the Comet,” ESA, http://issfd.org/2015/files/downloads/papers/062_Pardo.pdf [retrieved 29
October 2016].
19Richardson, J. E., Dr. (March 2013). “An examination of the Deep Impact collision site on Comet Tempel 1 via Stardust-NExT: Placing further constraints on cometary surface properties,
<https://www.researchgate.net/publication/256461959_An_examination_of_the_Deep_Impact_collision_site_on_Comet_Tempel_1_via_Stardust-
NExT_Placing_further_constraints_on_cometary_surface_properties>. [Retrieved 10 October
2016].
20Richardson, J. E., Melosh, H. J., Artemeiva, N. A., & Pierazzo, E. (n.d.). “Impact Cratering Theory and Modeling for the Deep Impact Mission: From Mission Planning to Data Analysis,” Deep
Impact Mission: Looking Beneath the Surface of a Cometary Nucleus, 241-267. doi:10.1007/1-4020-4163-2_10
21Rodriguez M., N. Paschalidis, S. Jones, E. Sittler, D. Chornay, P. Uribe, T. Cameron. Miniaturized Ion and Neutral Mass Spectrometer for CubeSat Atmospheric
Measurements.digitalcommons.usu.edu/cgi/viewcontent.cgi?article=3524&context=smallsat. [Retrieved 1 November 2016].
22Selva, Daniel., Krejci, David., “A survey and assessment of the capabilities of Cubesats for Earth Observation,” Acta Astronautica 74 (2012) 50-68.
42
References
23Smith, Matthew W. et al. “ExoplanetSat: detecting transiting exoplanets using a low- cost CubeSat platform,” Space Telescopes and Instrumentation (2010): Optical, Infrared, and Millimeter Wave.
Ed. Jacobus M. Oschmann et al. San Diego, California, USA: SPIE, 2010. 773127-14. © 2010 SPIE.
24Spacecraft Buses, Systems & Solutions. (n.d.). http://bluecanyontech.com/wp-content/uploads/2016/07/RW.pdf. [Retrieved 15 October 2016].
25Spinhirne, James D., “Micro Pulse Lidar,” IEEE Transactions on Geoscience and Remote Sensing. Vol. 31, No. 1, January 1993.
26Spores, Ronald, Robert Masse, Scott Kimbrel, and Mclean Chris. "GPIM AF-M315E Propulsion System." (15 July 2013).
<https://www.rocket.com/files/aerojet/documents/CubeSat/GPIM%20AF-
M315E%20Propulsion%20System.pdf>. [Retrieved 14 October 2016].
27Stafford, G. “XB1: Enabling a New Realm of CubeSat Science,” Blue Canyon Technologies [online], http://mstl.atl.calpoly.edu/~bklofas/Presentations/SummerWorkshop2012
/Stafford_XB1.pdf [Retrieved 12 October 2016].
28Whittaker, William., “Technologies Enabling Exploration of Skylights, Lava Tubes and Caves,” NASA Innovative Advanced Concepts (NIAC) Phase I. (2012).
29Wilson, Michael., “Mars 2020 Mission Concept,” Jet Propulsions Laboratory. 10 October 2013. PowerPoint Presentation.
30Zurek, R. W. (2011). “Methane on Mars: Current observations, interpretation, and future plans,” Planetary and Space Science, 59(2-3), 133-136. doi:10.1016/j.pss.2010.10.008.
31“About Delta DOR,” European Space Agency. October 1, 2013. http://www.esa.int/Our_Activities/Operations/About_delta_DOR. [Retrieved 1 November 2016]
32“ARGUS 1000 IR Spectrometer Owner’s Manual,” Thoth Technology Inc. Document Number OG728001. Version 1.03. 2010.
http://thothx.com/manuals/Argus%20Owner%27s%20Manual,%20Thoth
%20Technology,%20Oct%2010,%20rel%201_03.pdf. [Retrieved 1 November 2016]
33“ARGUS IR Spectrometer Kit, Space Grade,” Thot Technology Inc. http://thothx.com/product/argus-1000sk-infrared-spectrometer-kit/. [Retrieved 1 November 2016].
34“ARGUS 1000 Infrared Spectrometer,” CubeSatShop. https://www.cubesatshop.com/product/argus-1000-infrared-spectrometer/. [Retrieved 1 November 2016].
35
43
References
36“Chapter 2. NASA Life Cycles for Space Flight Programs and Projects,” (2012, August 14). Retrieved from NASA Procedural Requirements:
http://nodis3.gsfc.nasa.gov/displayDir.cfm?Internal_ID=N_PR_7120_005E_&page_name=Chapter2. [Retrieved 18 October 2016].
37“Command & Data Handling Systems,” http://www.cubesatshop.com/product-category/command-and-data-handling (n.d.). [Retrieved 20 September 2016].
38“CPOD MiPS Overview,” Micro Propulsion Systems URL: http://mstl.atl.calpoly.edu/~bklofas/presentations/developersworkshop2015/day_micro_propulsion.pdf. [Retrieved 1 October 2016.]
39“Cube Computer - CubeSatShop.com,” CubeSatShop.com Available: https://www.cubesatshop.com/product/cube-computer/ [Retrieved 28 October 2016].
40“Delta Differential One-Way Ranging,” Jet Propulsions Laboratory. Pasadena, California. 2015. http://deepspace.jpl.nasa.gov/dsndocs/810-005/210/210A.pdf. [Retrieved 1 November 2016].
41“ECAM Imaging System,” Malin Space Science Systems [online], http://www.msss.com/brochures/ecam.pdf. [Retrieved 28 October 2016].
42"Green High Delta V Propulsion for Cubesats," <http://www.rocket.com/files/aerojet/documents/CubeSat/crop-MPS-130%20data%20sheet-single%20sheet.pdf>. [Retrieved 27 September
2016].
43"Green Propellant Infusion Mission Project," National Aeronautics and Space Administration,<http://www.nasa.gov/sites/default/files/files/GreenPropel lantInfusionMissionProject_v2.pdf>.
[Retrieved 15 September 2016].
44“Iris V2 CubeSat Deep Space Transponder,” National Aeronautics and Space Administration. (2015). https://deepspace.jpl.nasa.gov/files/dsn/Brochure_IrisV2_201507.pdf. [Retrieved 25
September 2016].
45“MAI-400 1/2U CubeSat ADACS,” Maryland Aerospace. http://maiaero.com/datasheets/MAI400_Specifications.pdf. [Retrieved 20 October 2016].
46“MAI-SS Space Sextant Low Cost Miniature Star Tracker,” Maryland Aerospace. http://maiaero.com/datasheets/MAI-SS%20Space%20Sextant%20Datasheet.pdf. [Retrieved 12 October 2016].
47Mars Exploration Program Analysis Group (MEPAG), “Mars Science Goals, Objectives, Investigations, and Priorities: 2015 Version,” 19 June 2015. http://mepag.nasa.gov/reports.cfm. [Retrieved
18 October 2016].
48“Nano Star Trackers,” http://www.cubesatshop.com/product- category/command- and-data-handling (n.d.). [Retrieved 12 October 2016].
44
References
49“NASA's Mission Operations and Communications Services, NASA Deep Space,” (2014). https://deepspace.jpl.nasa.gov/files/dsn/6_nasa_mocs_2014_10_01_14.pdf [Retrieved 5 November
2016].
50“NASA Space Flight Program and Project Management Handbook,” NASA, Hampton. (2014). https://ntrs.nasa.gov/archive/nasa/casi.ntrs.nasa.gov/20150000400.pdf. [Retrieved 5 November
2016].
51“On Board Computer,” https://www.cubesatshop.com/product/on-board-computer/. [Retrieved 28 October 2016].
52"Products- CS High Power Bundle" Clyde Space. N.p., n.d. https://www.clyde.space/products/47-cs-high-power-bundle-c-eps-80whrbattery. [Retrieved 14 October 2016].
53"Products- Double Deployed Solar Array" Clyde Space. N.p., n.d. https://www.clyde.space/products/27-2u-doubledeployed-solar-array. [Retrieved 14 October 2016].
54“Reaction Control Propulsion Module,” CubeSat Propulsion Systems, URL: http://www.cubesat-propulsion.com/wp-content/uploads/2015/10/reaction-control-propulsion-module.pdf. [Retrieved 1
November 2016].
55“Thoth Technology, Inc. ‘Argus 1000 IR Spectrometer Owner’s Manual,’” http://thothx.com/manuals/Argus%20Owner's%20Manual,%20Thoth%20Technology,%20Oct%2010,%20rel%201_03.pdf.
[Retrieved 25 September 2016].
56“Vision and Voyages for Planetary Science in the Decade 2013-2022,” Washington, D.C.: National Academies Press, ©2011. <http://solarsystem.nasa.gov/docs/Vision_and_Voyages-FINAL.pdf>.
[Retrieved 15 October 2016].
45
46
WBS Breakdown
47
48
49
Cost Estimation
Observer Detail Power Budget
50
Average Component Estimated Draw Maneuver Cruise Mode Science Mode
Downlink
Mode
Subsystem CBE Power (W) Cont. %
MEV Power
(W) Duty Cycle Duty Cycle Duty Cycle Duty Cycle
Spectrometer 1.24 15.00 1.43 0 0 1 0
Structure and
Mechanisms 5.83 20.00 7.00 0 1 0 0
On-Board
Processing 0.13 5.00 0.14 1 1 1 1
Attitude
Determination and
Control 0.50 15.00 0.58 1 1 1 1
Propulsion 11.00 5.00 11.55 1 0 1 1
Communications
(Uplink) 12.00 15.00 13.80 1 1 1 0
Communications
(Downlink) 35.00 15.00 40.25 0 0 0 1
Total Power 52.46 59.51 26.06 21.51 25.69 52.51
Link Analysis Detail
51
Critical Path
Concept Studies: Jan. 2017 - Feb. 2017
Concept/Technology Development:
Mar. 2017-July 2017
Prelim. Design: Aug. 2017 - Mar. 2018
Final Design/Fabrication: Apr. 2018 - July
2019
Sys. AI&T: July 2019-July 2020
Launch & Ops: July 2021 - Mar. 2021
Decommissioning: Apr. 2021 - June 2021
52

Final Presentation for Project A.D.I.O.S.

  • 1.
    ADIOS - A Deimos Impact& Observation Spacecraft Team 3 Jeff Anderson, Thomas Blachman, Andrew Fallon, John Franklin, Samuel Gaultney, David Habashy, Brian Hardie, Brandon Hing, Zujia Huang, Sung Kim, Jonathan Saenger
  • 2.
    Mission Goal Primary: Directan impactor into Deimos at high velocities to launch a plume of surface and subsurface debris into space. The released plume will be analyzed by a passive infrared spectrometer to determine the composition of Deimos. This will determine whether Deimos is a C or D type asteroid, or Mars ejecta. Secondary: Prebiotic volatile concentrations will be analyzed to determine the potential asteroid contributions to early life. Alternative: Close Proximity Imaging of one face of Deimos with passive spectrometry of surface composition or total satellite impact with spectrometry conducted by Mars satellites. 2
  • 3.
    Objectives - The impactorshall collide with Deimos’ surface and generate a plume sufficient enough in size for the CubeSat Spectrometer to detect. - The impactor shall release from the observer and penetrate Deimos’ surface deep enough to expose subsurface volatile compounds including oxygen, carbon dioxide, carbon monoxide, water, and ammonia. - The CubeSat shall analyze the plume with a spectrometer and determine the 1.3 µm absorption levels, as well as the absorption levels of volatiles and successfully relay this data back to Earth. 3
  • 4.
    Key Mission Requirements -Shall be ready for launch by July 14th, 2020 - Shall not exceed $5.6 M in total cost - Shall not exceed 14 kg for all components - Be able to deliver the impactor to the surface of Deimos 50 minutes before the observer - Be able to deliver the impactor to Deimos at a speed no less than 3.5 km/s and a mass of 4 kg to produce a sufficient plume size of 0.25 km x 0.25 km - Be able to determine the 1.3 µm absorption levels of the plume as well as the absorption levels of volatiles - Be able to point the spectrometer at the plume for a minimum of 30 seconds at a range of no more than 600km - Be able to relay all spectrometer data back to Earth via the DSN 4
  • 5.
    Mission Science Value Keyscience questions are Origin Composition Relationship to other solar system materials. Are the moons possibly re-accreted Mars ejecta [or] primitive, D-type bodies? Spectrometry can answer this question. “Resolving the debate concerning the compositions (and likely origins) of... Deimos may be relevant to understanding the early history of Mars...if they turn out to be related to volatile-rich asteroids...they may be the surviving representatives of a family of bodies that originated in the outer asteroid belt or further, and reached the inner solar system to deliver volatiles and organics to the accreting terrestrial planets.” -Decadal Survey 5
  • 6.
    Science Traceability Matrix 6 ScienceObjectives Measurement objectives Measurement Requirements Instrument Requirements Instruments Data Products Deimos Internal composition Measure ratio of iron in internal composition Spectronomy measurements for 160 seconds Be able to measure the 1.3 µm absorption levels of the plume ARGUS Spectrometer Graphs of Spectronomy Readings Internal volatiles Determined the amount and type of subsurface volatiles Spectronomy measurements for 160 seconds Be able to measure the 1.0 µm - 1.63 µm. absorption levels of the plume ARGUS Spectrometer Graphs of Spectronomy Readings Decadal Survey: “Are the moons possibly re-accreted Mars ejecta? Or are they possibly related to primitive, D-type bodies? These questions can be investigated….mission that includes measurements of bulk properties and internal structure.” MEPAG goals Investigation A3.1: “Characterize organic chemistry, including (where possible) stable isotopic composition and stereochemical configuration. Characterize co-occurring concentrations of possible bioessential elements.” Mission Objective: Measure the internal subsurface composition of Deimos to determine its origins and organic volatile levels.
  • 7.
    Requirement Flowdown - ProjectADIOS will determine the surface and subsurface composition of Deimos through spectrometry using a CubeSat and detachable impactor - The impactor shall strike Deimos with a mass and velocity sufficient to generate an analyzable plume - The impactor must detach safely from the CubeSat - Separation mechanism requirements - The impactor must navigate to Deimos - GNC, ADCS, propulsion requirements - The impactor must arrive with a mass of 4 kg and a speed of 3.5 km/s - The CubeSat shall perform spectrometry on the generated plume and transmit the data back to Earth for analysis 7
  • 8.
  • 9.
    Trajectory: Overview and Maneuvers- Separation from Mars 2020 - Initial burn ΔVi ~ 41.46 m/s - Occurs after 4 days - Achieve Martian altitude of 30,000 km - Achieve inclination of 0° relative to Deimos’ orbit - Impact burn ΔVc ~ 19 m/s - at Mars’ SOI - Achieve impact with Deimos - Separation of Observer and Impactor 9 VIDEO HERE
  • 10.
    Good window Optimal case RequiredΔVc over one Deimos orbital period Trajectory: Lining up with Deimos 10 - Retrograde Hyperbolic Trajectory for maximum impact velocity - Over 12 hours window available each 30 hours (Deimos’ orbital period) to keep ΔVc low - Adjustment to delay/advance arrival time can be done at initial separation Worst case Optimal case Satisfactory Deimos
  • 11.
    Spacecraft Architecture Overview 11 -4U Observer Module - Self-contained, self-controlled - ADCS: star trackers, sun sensors, reaction wheels - GNC: DDOR - Comms: transceiver - C&DH: Cube Computer - EPS: solar panels, batteries - 2U Impactor Module - Self-contained, self-controlled - ADCS: star trackers, sun sensors, reaction wheels - GNC: camera - C&DH: NanoMind A 3200 - EPS: batteries - Propulsion: cold gas 6U CubeSat
  • 12.
    Architecture Overview 12 Overall Dimensions ImpactorDimensions Observer Dimensions 205.1x357.3x103.7 mm 205.1x153.7x103.7 mm 203.7x203.7x103.7 mm
  • 13.
    Payload: Spectrometer Selected Instrument:ARGUS - Passive infrared spectrometer - Operates in 1 μm to 1.7 μm range - Extended range version goes to 2400 nm - Range: 600 km - FOV: 0.15° - Power: 1.4 W - Volume: 0.18U - Integration Time Ranges: 500 μs to ~4 seconds - Data transmitted in 100 ms - Can adjust number of scans for co- adding spectra Requirements Necessary: - Must have a spectronomy range of 1.0 µm to 1.63 µm. - Physical range of greater than 400 km - Size must be less than 2U - Must make measurements in under 80 seconds 13
  • 14.
    Impact Design 14 - AverageDensity of plume at arrival 0.02 kg/m3
  • 15.
  • 16.
    Structure - Custom-built aluminumframes - Insulating layers for thermal containment - Observer has 0.5U modules attached to the central propulsion frame - Impactor has a single frame - Components slot in individually - Protection from 35 rads is accommodated by 0.8 mm aluminum on necessary parts 16
  • 17.
    Power Observer - Clyde SpaceDeployable, Double-Sided Solar Cells - 5 mm Profile fits to 4U structure - 40 W Peak Power at Mars, 20.8 W Average Orbit Power - Clyde Space FlexU CubeSat EPS - Up to 12 Solar Panels - 98% Efficient at 5 V and 3.3 V Regulators - Clyde Space 60 Wh Battery - 10.4 Ah at 8.0 V to 6.4 V Impactor - Clyde Space FlexU CubeSat EPS - Up to 12 Solar Panels - 98% Efficient at 5 V and 3.3 V Regulators - 3x Clyde Space 40 Wh Battery - 10.4 Ah at 8.0 V to 6.4 V - Custom battery protection circuitry 17Observer Solar Panel Configuration
  • 18.
    Propulsion Observer - Aerojet Rocketdyne2U MPS-130 - Chemical Monopropellant: AF-M315E - Expected Isp of 240 seconds - Green Propellant - Available 𝚫V = 229 m/s - Assuming Total Spacecraft Mass: 14 kg - Cost Savings - Simplified range operations - Reduction of thermal management Impactor - VACCO End-Mounted 0.5U MiPS - Cold-Gas Propellant: R134a - Isp of 40 seconds - Non-Toxic - Available 𝚫V = 39 m/s for corrections - Assuming Total Impactor Mass: 4.5 kg 18
  • 19.
    ADCS - BCT XACT -0.5 U - 3-axis control - Contains Star Trackers, Reaction Wheels - 1-sigma cross-axis pointing error better than 8 arcseconds - Pointing Accuracy: 0.003° (2 axis), 0.007° (3rd axis) - Slew Rate: 10 deg/s GNC Observer - Delta-DOR - Utilize DSN and IRIS Comm. System on CubeSat - Used by ESA for interplanetary missions such as Mars Express Impactor - MSSS ECAM-M50 (Camera) 19
  • 20.
    Telecommunications 20 Iris V2 - Antenna -8x8 Tx Patch - 1000-62 bps - Capable of transmitting 5.16 MB in less than 10 minutes - Covers 2x2 U surface - Rx patch integrated into TX board - 1.2 kg, 0.5U - 26 W at full transpond Pictured Above: Iris Transponder Pictured Above: 4x4 Graphical representation of Tx patch.
  • 21.
    Command and DataHandling - Cube Computer - Off-the-shelf - Operating Voltage: 3.3V - PC/104 Form Factor compatible with CubeSat - Internal and external watchdog - 400 MHz processor - Two 1 MB SRAM for data storage 21 Observer Impactor - NanoMind A 3200 - Off-the-shelf - Real Time Clock - Operating Voltage: 3.3V - 3-Axis gyroscope - On-board temperature sensors - 32 MB SDRAM - 512 KB built-in flash
  • 22.
    Payload Separation: NiChrome WireCutter 22 - NiChrome Wire Cutter Release Mechanism - Created by Adam Thurn - The two saddles (see green in model) are only non-commercial parts - Dimensions: 32 x 16.5 x 11.5 mm - Average Vacuum Cut Time of Vectran - 200 Denier: 2.6 Seconds - 400 Denier: 6.2 Seconds - Used on Tether Electrodynamics
  • 23.
  • 24.
    Observer Mass Budget& TRLs Subsystem Component (Quantity) Current Best Estimate (kg) TRL Contingency (%) Maximum Expected Value (kg) ADCS BCT XACT 0.91 9 5 0.956 Communication Iris V2 1.2 5 25 1.5 C&DH Cube Computer 0.07 9 5 0.074 EPS Clyde Space FlexU EPS 0.148 8 10 0.163 Clyde Space 60 Wh Battery 0.475 8 10 0.523 Clyde Space 2U Deployable Array (4) 0.8 8 10 0.88 Payload Argus 1000 IR Spectrometer 0.23 9 5 0.242 Propulsion (Wet) Rocketdyne MPS-130 3.5 6 25 4.375 Structure Aluminum Frame (2) 0.201 9 5 0.211 Fasteners (50) 0.25 9 5 0.263 Radiation Shielding .25 9 0 .25 Misc. Cables, Wires (20) 0.1 9 5 0.105 Subtotal (Dry) 6.834 8.239 Subtotal (Wet) 8.234 9.539 24
  • 25.
    Impactor Mass Budget& TRLs Subsystem Component (Quantity) Current Best Estimate (kg) TRL Contingency (%) Maximum Expected Value (kg) ADCS BCT XACT 0.91 9 5 0.956 C&DH NanoMind A3200 0.014 6 25 0.018 EPS Clyde Space FlexU EPS 0.148 8 10 0.163 Clyde Space 40Wh Battery (3) 0.954 8 10 1.05 GNC MSSS ECAM-M50 0.256 7 20 0.307 Propulsion (Wet) VACCO End-Mounted MiPS 0.924 6 30 1.201 Structure Aluminum Frame 0.617 9 5 0.648 Fasteners (25) 0.125 9 5 0.131 Radiation Shielding 0.15 0.15 Misc. Cables, Wires (10) 0.05 9 5 0.053 Subtotal (Dry) 3.725 4.252 Subtotal (Wet) 4.148 4.675 Maximum Expected Total Dry Mass (kg) 12.491 Maximum Expected Total Wet Mass (kg) 14.214 25
  • 26.
    26 Observer Power Budget -Solar panels will provide enough power for majority of modes - Battery will be fully charged from Earth and will be used during Downlink Mode 27 26.06 60 21.51 25.69 52.51
  • 27.
    Impactor Power Budget 27 ImpactorPower Budget Average Component Estimated Draw Subsystem CBE Power (W) Contingency (%) MEV Power (W) Structure and Mechanisms 0.00 0.20 0.00 Thermal Control 0.00 0.20 0.00 Power (inc. harness) 0.00 0.10 0.00 On-Board Processing 0.55 0.05 0.585 Attitude Determination and Control 2.00 0.15 2.30 Propulsion 10.00 0.05 10.5 Guidance and Navigation Control 2.00 0.15 2.3 Total Power 14.55 15.68 - Only one Mode - 120 Wh battery will allow for multiple maneuvers since propulsion will only use power for minutes at a time - Battery will be fully charged from Earth
  • 28.
    Telecom Link Budget,Data Volume and Return Strategy 28 - Utilize 8x8 Tx Patch - Opposition: 1000 bps - Conjunction: 62 bps - Total Data Accumulated: - 5.16 MB - Entire end of life utilized to transmit data - At peak rate, ~10 minutes.
  • 29.
    Thermal Energy Balanceand Management Observer + Impactor Observer Impactor α = absorbed 0.92 0.92 0.92 ε = emitted 0.85 0.85 0.79 So = Earth Solar Flux 1370 1370 1370 So = Mars Solar Flux 608.9 608.9 608.9 A=Area absorbed 0.06 0.04 0.04 Ar=Area emitted 0.22 0.2 0.1 σ = constant 5.67E-8 5.67E-8 5.67E-8 Watts (min) 25.69 25.69 .55 Watts (max) 26 52 14.55 Watts (heater) 0 10 0 Earth cruise 37.65199138 Mars cruise 0.4701006878 11.49890 -8.67 Mars full power 0.8267963944 23.38434 16.45723844 Q e = ε⋅σ⋅ Ar⋅Tr^4 Qa = So⋅α⋅A⋅cos(θ)+Watts+heater Config Max Tolerable Temperature (°C) Part Min Tolerable Temperature (°C) Part Observer + Impactor 40 Argus Spectrometer 5 Rocketdyne MPS- 130 Observer 40 Argus Spectrometer 5 Rocketdyne MPS- 130 Impactor 40 Clyde Space Battery -10 VACCO End- Mounted MiPS 29
  • 30.
    Radiation Shielding - ADIOSwill experience approximately 35 rads during its mission - Calculated from Curiosity measurements - An adequate amount of aluminum shielding will be applied to protect vital components - 0.8 mm thick - 400 g 30
  • 31.
    Risk Identification &Mitigation 1. Damage to key systems from Radiation a. All components have radiation hardening for mission time or are otherwise insulated. 2. Trajectory Mishap a. 33% extra fuel for course corrections b. Communication directly back to earth possible 3. Impactor Fails Separation a. Surface Spectrometry b. Redundant release system 4. Plume Size Failure 31
  • 32.
  • 33.
  • 34.
  • 35.
  • 36.
  • 37.
    Cost: Equipment 37 17 1819 20 21 Year of Purchase
  • 38.
  • 39.
    Descope Options - UseMRO or future spacecraft to do spectronomy - Saves $49,000 for Argus and no longer need separate impactor - Have impactor be unguided - Saves $200,000 in component costs and reduces complexity - Increases risk of missing. - Reduce the amount of employees - Cutting 2 graduate students saves $484,452.77 over 5 years - Only do spectronomy of Deimos Surface - Backup in case of impactor failure 39
  • 40.
  • 41.
    References 1Amicucci, Zac., Hartley,Jacob., Martin, Patrick., Ofer, Hans., Sprague, Christopher., Sparer, Daniel., Ware, Adam., “Mitigation of Environmental Risks due to Debris Impacts on Unfortunate Spacecraft (MERiDIUS),” Aerospace Solutions. 11 December 2015. 2Asmar, S., and Matousek, S., “Mars Cube One (MarCO),” (November 2014). https://marscubesatworkshop.jpl.nasa.gov/static/files/presentation/Asmar-Matousek/07-MarsCubeWorkshop-MarCO-update.pdf. [Retrieved 15 October 2016]. 3Border, J.S., “Delta Differential One-way Ranging,” Deep Space Network, Jet Propulsion Laboratory, http://deepspace.jpl.nasa.gov/dsndocs/810-005/210/210A.pdf [Retrieved 25 October 2016]. 4Cloutis, E. A., & Gaffey, M. J. (1993). The Constituent Minerals in Calcium-Aluminum Inclusions: Spectral Reflectance Properties and Implications for CO Carbonaceous Chondrites and Asteroids. Icarus, 105(2), 568-579. doi:10.1006/icar.1993.1150 5D.J. Scheeres, “Orbital Motion in Strongly Perturbed Environments: Applications to Asteroid, Comet, and Planetary Satellite Orbiters,” Springer-Praxis Books in Astronautical Engineering. 2012 6Daga, Andrew, Carlton Allen, Melissa Battler, James Burke, Ian Crawford, Richard Léveillé, Steven Simon, and Lin Tze Tan. “Lunar and Martian Lava Tube Exploration as Part of an Overall Scientific Survey,” A White Paper Submitted to the Planetary Sciences Decadal Survey 2013-2022. Lunar and Planetary Institute, n.d. [Retrieved 3 September 2016]. 7Drysdale, Timothy D., Vourch, Clement J. “Low-Profile Antenna Package for Efficient Inter-CubeSat Communication in S- and V-band,” Electronics & Nanoscale Engineering Division, University of Glasgow, UK. (2015). https://icubesat.files.wordpress.com/2015/05/icubesat-2015_org_b-2-3_svband_paper_vourch.pdf. [Retrieved 15 October 2016]. 8Duncan, C. B., Aguirre, F. H., Smith, A. E., “Iris Transponder -- Communications and Navigation for Deep Space,” California Institute of Technology. Pasadena, California. 2014. http://digitalcommons.usu.edu/cgi/viewcontent.cgi?article=3083&context= smallsat. [Retrieved 1 November 2016]. 9Gibbon, D., Dr. Underwood, C., Prof. Sweeting, M., “Cost Effective Propulsion Systems for Small Satellites using Butane Propellant,” Acta Astronautica Vol. 51, No. 1- 9, pp. 145-152, 2002. 10Guillois, G., Dahaene, T., and Sarrazin, T., “X-Band Downlink for Cubesat: From Concept to Prototype,” http://digitalcommons.usu.edu/cgi/viewcontent.cgi?rticle=2915&context=smallsat. [Retrieved 12 October 2016]. 41
  • 42.
    References 12Kessler, D. J.,and B. G. Cour-Palais. “Collision frequency of artificial satellites: The creation of a debris belt,” J. Geophys. Res., 83(A6), 2637–2646, MEPAG (2015), Mars Scientific Goals, Objectives, Investigations, and Priorities: 2015. V. Hamilton, ed., 74 p. <http://mepag.nasa.gov/reports.cfm>. [Retrieved 5 September 2016]. 13Kubitschek, Daniel G., “Impactor Spacecraft Encounter Sequence Design for the Deep Impact Mission,” NASA- Jet Propulsions Laboratory. Paper No. GT-SSEC.C.3 14Leveille, Richard and Saugata Datta. "Lava tubes and basaltic caves as astrobiological targets on Earth and Mars: A Review," Elsevier (2009): 592-598. <http://ac.els-cdn.com/S0032063309001603/1-s2.0-S0032063309001603-main.pdf?_tid=3693bac6-739f-11e6- 9e3200000aacb361&acdnat=1473104013_0684dc2eaf7c006ece67d6daf61 3e962>. [Retrieved 18 September 2016]. 15McNutt, L., Johnson, L., Clardy, D., Castillo-Rogez, J., Frick, A., and Jones, L., “Near-Earth Asteroid Scout,” AIAA Paper, https://ntrs.nasa.gov/archive/nasa/casi.ntrs.nasa.gov/20140012882.pdf [Retrieved 24 October 2016]. 16Morris, Dennis., “Small Satellite Conference: Sat Advanced Technology Propulsion System Concepts using Additive Manufacturing. Small Sat Conf. Presentation- 5. 6 August 2014. 17Murchie, Scott., “Science options and priorities for the exploration of Phobos and Deimos,” Johns Hopkins University/Applied Physics Laboratory. (2014). 18Pardo de Santayan, R., and Lauer, M., “Optical Measurements for Rosetta Navigation Near the Comet,” ESA, http://issfd.org/2015/files/downloads/papers/062_Pardo.pdf [retrieved 29 October 2016]. 19Richardson, J. E., Dr. (March 2013). “An examination of the Deep Impact collision site on Comet Tempel 1 via Stardust-NExT: Placing further constraints on cometary surface properties, <https://www.researchgate.net/publication/256461959_An_examination_of_the_Deep_Impact_collision_site_on_Comet_Tempel_1_via_Stardust- NExT_Placing_further_constraints_on_cometary_surface_properties>. [Retrieved 10 October 2016]. 20Richardson, J. E., Melosh, H. J., Artemeiva, N. A., & Pierazzo, E. (n.d.). “Impact Cratering Theory and Modeling for the Deep Impact Mission: From Mission Planning to Data Analysis,” Deep Impact Mission: Looking Beneath the Surface of a Cometary Nucleus, 241-267. doi:10.1007/1-4020-4163-2_10 21Rodriguez M., N. Paschalidis, S. Jones, E. Sittler, D. Chornay, P. Uribe, T. Cameron. Miniaturized Ion and Neutral Mass Spectrometer for CubeSat Atmospheric Measurements.digitalcommons.usu.edu/cgi/viewcontent.cgi?article=3524&context=smallsat. [Retrieved 1 November 2016]. 22Selva, Daniel., Krejci, David., “A survey and assessment of the capabilities of Cubesats for Earth Observation,” Acta Astronautica 74 (2012) 50-68. 42
  • 43.
    References 23Smith, Matthew W.et al. “ExoplanetSat: detecting transiting exoplanets using a low- cost CubeSat platform,” Space Telescopes and Instrumentation (2010): Optical, Infrared, and Millimeter Wave. Ed. Jacobus M. Oschmann et al. San Diego, California, USA: SPIE, 2010. 773127-14. © 2010 SPIE. 24Spacecraft Buses, Systems & Solutions. (n.d.). http://bluecanyontech.com/wp-content/uploads/2016/07/RW.pdf. [Retrieved 15 October 2016]. 25Spinhirne, James D., “Micro Pulse Lidar,” IEEE Transactions on Geoscience and Remote Sensing. Vol. 31, No. 1, January 1993. 26Spores, Ronald, Robert Masse, Scott Kimbrel, and Mclean Chris. "GPIM AF-M315E Propulsion System." (15 July 2013). <https://www.rocket.com/files/aerojet/documents/CubeSat/GPIM%20AF- M315E%20Propulsion%20System.pdf>. [Retrieved 14 October 2016]. 27Stafford, G. “XB1: Enabling a New Realm of CubeSat Science,” Blue Canyon Technologies [online], http://mstl.atl.calpoly.edu/~bklofas/Presentations/SummerWorkshop2012 /Stafford_XB1.pdf [Retrieved 12 October 2016]. 28Whittaker, William., “Technologies Enabling Exploration of Skylights, Lava Tubes and Caves,” NASA Innovative Advanced Concepts (NIAC) Phase I. (2012). 29Wilson, Michael., “Mars 2020 Mission Concept,” Jet Propulsions Laboratory. 10 October 2013. PowerPoint Presentation. 30Zurek, R. W. (2011). “Methane on Mars: Current observations, interpretation, and future plans,” Planetary and Space Science, 59(2-3), 133-136. doi:10.1016/j.pss.2010.10.008. 31“About Delta DOR,” European Space Agency. October 1, 2013. http://www.esa.int/Our_Activities/Operations/About_delta_DOR. [Retrieved 1 November 2016] 32“ARGUS 1000 IR Spectrometer Owner’s Manual,” Thoth Technology Inc. Document Number OG728001. Version 1.03. 2010. http://thothx.com/manuals/Argus%20Owner%27s%20Manual,%20Thoth %20Technology,%20Oct%2010,%20rel%201_03.pdf. [Retrieved 1 November 2016] 33“ARGUS IR Spectrometer Kit, Space Grade,” Thot Technology Inc. http://thothx.com/product/argus-1000sk-infrared-spectrometer-kit/. [Retrieved 1 November 2016]. 34“ARGUS 1000 Infrared Spectrometer,” CubeSatShop. https://www.cubesatshop.com/product/argus-1000-infrared-spectrometer/. [Retrieved 1 November 2016]. 35 43
  • 44.
    References 36“Chapter 2. NASALife Cycles for Space Flight Programs and Projects,” (2012, August 14). Retrieved from NASA Procedural Requirements: http://nodis3.gsfc.nasa.gov/displayDir.cfm?Internal_ID=N_PR_7120_005E_&page_name=Chapter2. [Retrieved 18 October 2016]. 37“Command & Data Handling Systems,” http://www.cubesatshop.com/product-category/command-and-data-handling (n.d.). [Retrieved 20 September 2016]. 38“CPOD MiPS Overview,” Micro Propulsion Systems URL: http://mstl.atl.calpoly.edu/~bklofas/presentations/developersworkshop2015/day_micro_propulsion.pdf. [Retrieved 1 October 2016.] 39“Cube Computer - CubeSatShop.com,” CubeSatShop.com Available: https://www.cubesatshop.com/product/cube-computer/ [Retrieved 28 October 2016]. 40“Delta Differential One-Way Ranging,” Jet Propulsions Laboratory. Pasadena, California. 2015. http://deepspace.jpl.nasa.gov/dsndocs/810-005/210/210A.pdf. [Retrieved 1 November 2016]. 41“ECAM Imaging System,” Malin Space Science Systems [online], http://www.msss.com/brochures/ecam.pdf. [Retrieved 28 October 2016]. 42"Green High Delta V Propulsion for Cubesats," <http://www.rocket.com/files/aerojet/documents/CubeSat/crop-MPS-130%20data%20sheet-single%20sheet.pdf>. [Retrieved 27 September 2016]. 43"Green Propellant Infusion Mission Project," National Aeronautics and Space Administration,<http://www.nasa.gov/sites/default/files/files/GreenPropel lantInfusionMissionProject_v2.pdf>. [Retrieved 15 September 2016]. 44“Iris V2 CubeSat Deep Space Transponder,” National Aeronautics and Space Administration. (2015). https://deepspace.jpl.nasa.gov/files/dsn/Brochure_IrisV2_201507.pdf. [Retrieved 25 September 2016]. 45“MAI-400 1/2U CubeSat ADACS,” Maryland Aerospace. http://maiaero.com/datasheets/MAI400_Specifications.pdf. [Retrieved 20 October 2016]. 46“MAI-SS Space Sextant Low Cost Miniature Star Tracker,” Maryland Aerospace. http://maiaero.com/datasheets/MAI-SS%20Space%20Sextant%20Datasheet.pdf. [Retrieved 12 October 2016]. 47Mars Exploration Program Analysis Group (MEPAG), “Mars Science Goals, Objectives, Investigations, and Priorities: 2015 Version,” 19 June 2015. http://mepag.nasa.gov/reports.cfm. [Retrieved 18 October 2016]. 48“Nano Star Trackers,” http://www.cubesatshop.com/product- category/command- and-data-handling (n.d.). [Retrieved 12 October 2016]. 44
  • 45.
    References 49“NASA's Mission Operationsand Communications Services, NASA Deep Space,” (2014). https://deepspace.jpl.nasa.gov/files/dsn/6_nasa_mocs_2014_10_01_14.pdf [Retrieved 5 November 2016]. 50“NASA Space Flight Program and Project Management Handbook,” NASA, Hampton. (2014). https://ntrs.nasa.gov/archive/nasa/casi.ntrs.nasa.gov/20150000400.pdf. [Retrieved 5 November 2016]. 51“On Board Computer,” https://www.cubesatshop.com/product/on-board-computer/. [Retrieved 28 October 2016]. 52"Products- CS High Power Bundle" Clyde Space. N.p., n.d. https://www.clyde.space/products/47-cs-high-power-bundle-c-eps-80whrbattery. [Retrieved 14 October 2016]. 53"Products- Double Deployed Solar Array" Clyde Space. N.p., n.d. https://www.clyde.space/products/27-2u-doubledeployed-solar-array. [Retrieved 14 October 2016]. 54“Reaction Control Propulsion Module,” CubeSat Propulsion Systems, URL: http://www.cubesat-propulsion.com/wp-content/uploads/2015/10/reaction-control-propulsion-module.pdf. [Retrieved 1 November 2016]. 55“Thoth Technology, Inc. ‘Argus 1000 IR Spectrometer Owner’s Manual,’” http://thothx.com/manuals/Argus%20Owner's%20Manual,%20Thoth%20Technology,%20Oct%2010,%20rel%201_03.pdf. [Retrieved 25 September 2016]. 56“Vision and Voyages for Planetary Science in the Decade 2013-2022,” Washington, D.C.: National Academies Press, ©2011. <http://solarsystem.nasa.gov/docs/Vision_and_Voyages-FINAL.pdf>. [Retrieved 15 October 2016]. 45
  • 46.
  • 47.
  • 48.
  • 49.
  • 50.
    Observer Detail PowerBudget 50 Average Component Estimated Draw Maneuver Cruise Mode Science Mode Downlink Mode Subsystem CBE Power (W) Cont. % MEV Power (W) Duty Cycle Duty Cycle Duty Cycle Duty Cycle Spectrometer 1.24 15.00 1.43 0 0 1 0 Structure and Mechanisms 5.83 20.00 7.00 0 1 0 0 On-Board Processing 0.13 5.00 0.14 1 1 1 1 Attitude Determination and Control 0.50 15.00 0.58 1 1 1 1 Propulsion 11.00 5.00 11.55 1 0 1 1 Communications (Uplink) 12.00 15.00 13.80 1 1 1 0 Communications (Downlink) 35.00 15.00 40.25 0 0 0 1 Total Power 52.46 59.51 26.06 21.51 25.69 52.51
  • 51.
  • 52.
    Critical Path Concept Studies:Jan. 2017 - Feb. 2017 Concept/Technology Development: Mar. 2017-July 2017 Prelim. Design: Aug. 2017 - Mar. 2018 Final Design/Fabrication: Apr. 2018 - July 2019 Sys. AI&T: July 2019-July 2020 Launch & Ops: July 2021 - Mar. 2021 Decommissioning: Apr. 2021 - June 2021 52

Editor's Notes

  • #2 Sam
  • #3 Sam
  • #4 Sam
  • #5 Sam
  • #6 John
  • #7 John
  • #8 Jonathan
  • #9 Launch with Mars 2020 Separate from Mars 2020 Arrive at Mars’ SOI John Release impactor Impactor collides ~1 hr before observer flyby Flyby spectrometry Data transmission Data analysis
  • #10 Zujia
  • #11 Zujia
  • #12 David
  • #13 Jonathan
  • #14 John
  • #15 John 9-3km scan cone
  • #17 Jonathan
  • #18 David
  • #19 MPS-130 3.5 kg Wet, 2.2 kg Dry TRL: 6 45% more dense than hydrazine Glass transition (cannot freeze) 10 cm x 10 cm x 22.4 cm Green propellant dV = Isp g0 ln(m0/mf) GPIM Launch 2017 MiPS 0.924 kg Wet, 0.501 kg Dry TRL:6 David
  • #20 Brandon
  • #21 Sam
  • #22 http://www.gomspace.com/index.php?p=products-a3200 David
  • #23 David
  • #25 Quantity is “1” unless stated otherwise Jonathan
  • #26 Jonathan
  • #27 David
  • #28 David
  • #29 Sam
  • #30 John
  • #31 John
  • #32 Zujia
  • #34 Stpehen
  • #35 Brandon
  • #36 Stephen
  • #37 Make sure to mention what the number in the middle of each graph is! (Total sum over 5 years of that component) Stephen
  • #38 Make sure to mention what the number in the middle of each graph is! (Total sum over 5 years of that component) Stephen
  • #39 Make sure to mention what the number in the middle of each graph is! (Total sum over 5 years of that component) Stephen
  • #40 David
  • #47 Remove these undergraduates when using this slide :-)