Engineering
Design
Methodology
EGR 150
Engineering Design
2
Engineering design is the process of devising a system,
component, or process to meet desired needs.
It is a decision-making process in which the basic sciences,
mathematics and engineering sciences are applied to
convert resources optimally to meet a stated objective.
Among the fundamental elements of the design process are
the establishment of objectives and criteria, synthesis,
analysis, construction, and testing.
The Five Stage
Design Process
1. Define
a. Problem
b. Working criteria
2. Imagine
a. Creative Problem Solving
3. Evaluate
a. Narrow down ideas
b. Analyze the potential ideas
4. Create
a. Prototypes and Models
5. Test (models and prototypes)
Outcome of the design process is manufacturing
3
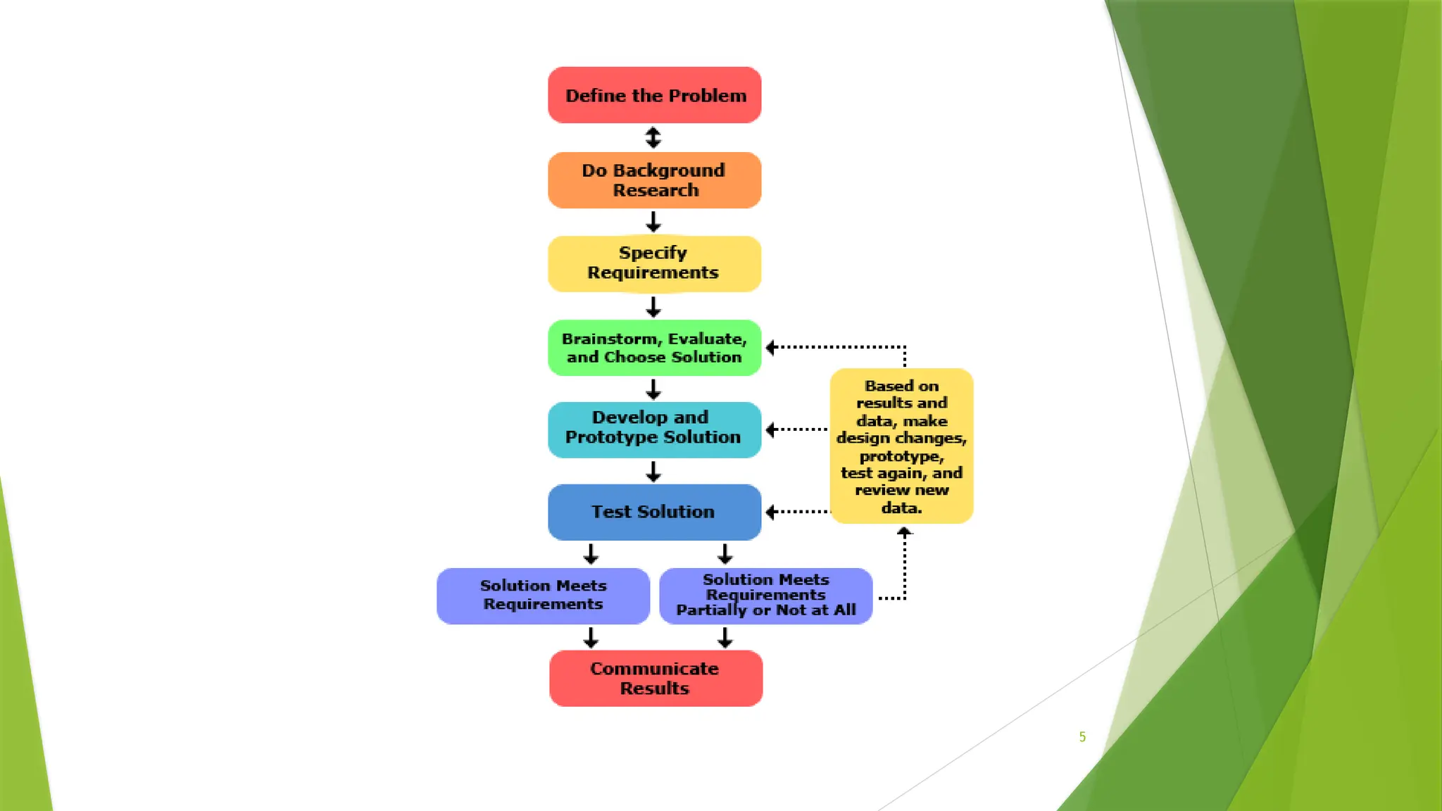
The Ten Stage Design Process
4
Perform Perform post-implementation review
Implement and
commercialize
Implement and commercialize decision
Communicate Communicate decision
Make Make decision
Develop and test Develop and test models
Analyze Analyze potential solutions
Brainstorm Brainstorm ideas
Research and gather Research and gather data
Define Define the working criteria/goals
Identify Identify the problem
5
Design a paper
airplane
following the
engineering
design
process.
1. Define
a. Problem (Write it in 1-2 sentences)
b. Working criteria (Do a short list)
2. Imagine
a. Creative Problem Solving (Show your ideas, use a brainstorm,
drawings, list, or other visualization tool that will help others
understand your idea)
3. Evaluate
a. Narrow down ideas (Explain which ideas you eliminated and why?)
b. Analyze the potential ideas (Explain which ideas you want to test
and why?)
4. Create
a. Prototypes and Models (Take pictures of your prototypes, label
each picture with a name or number)
5. Test (models and prototypes)
a. Decision Table using the criteria you define in stage 1
6. What works best for your airplane
6

Engineering Design Process For Engineering

  • 1.
  • 2.
    Engineering Design 2 Engineering designis the process of devising a system, component, or process to meet desired needs. It is a decision-making process in which the basic sciences, mathematics and engineering sciences are applied to convert resources optimally to meet a stated objective. Among the fundamental elements of the design process are the establishment of objectives and criteria, synthesis, analysis, construction, and testing.
  • 3.
    The Five Stage DesignProcess 1. Define a. Problem b. Working criteria 2. Imagine a. Creative Problem Solving 3. Evaluate a. Narrow down ideas b. Analyze the potential ideas 4. Create a. Prototypes and Models 5. Test (models and prototypes) Outcome of the design process is manufacturing 3
  • 4.
    The Ten StageDesign Process 4 Perform Perform post-implementation review Implement and commercialize Implement and commercialize decision Communicate Communicate decision Make Make decision Develop and test Develop and test models Analyze Analyze potential solutions Brainstorm Brainstorm ideas Research and gather Research and gather data Define Define the working criteria/goals Identify Identify the problem
  • 5.
  • 6.
    Design a paper airplane followingthe engineering design process. 1. Define a. Problem (Write it in 1-2 sentences) b. Working criteria (Do a short list) 2. Imagine a. Creative Problem Solving (Show your ideas, use a brainstorm, drawings, list, or other visualization tool that will help others understand your idea) 3. Evaluate a. Narrow down ideas (Explain which ideas you eliminated and why?) b. Analyze the potential ideas (Explain which ideas you want to test and why?) 4. Create a. Prototypes and Models (Take pictures of your prototypes, label each picture with a name or number) 5. Test (models and prototypes) a. Decision Table using the criteria you define in stage 1 6. What works best for your airplane 6